Das ist eine für den Ausdruck optimierte Ansicht des gesamten Kapitels inkl. Unterseiten. Druckvorgang starten.

Zur Standardansicht zurückkehren.

RELion Dokumentation

Willkommen bei RELion ONE ❤️

👷Wartungsarbeiten bei Companial 👷

Für Companial‑Kunden finden in der Nacht von Sonntag, 1. März auf Montag, 2. März 2026, in der Zeit von 00:00 Uhr bis ca. 00:59 Uhr geplante Wartungsarbeiten statt. Im Rahmen der Wartung wird das Sicherheitszertifikat ausgetauscht. Während dieses Zeitraums kann es kurzzeitig zu Einschränkungen kommen. Wir bitten um Verständnis.

📢 RELion Rechnungsmanager 2.14.0.0 verfügbar

Nach dem Update auf Microsoft Business Central 27.3 steht der RELion Rechnungsmanager 2.14.0.0 auf Basis von Continia 27.3 zur Verfügung. Das Release enthält Optimierungen bestehender Funktionen sowie eine zusätzliche Erweiterung.

Bereitstellung des RELion Rechnungsmanagers 2.14.0.0

  • RELion ONE SaaS (Companial): Das Release wird automatisch installiert.
  • RELion ONE in der Microsoft Cloud: Die aktualisierte RRM-App (RELion Invoice Manager, Version 2.14.0.0) steht ab sofort zum Download bereit.

Weitere Informationen sind in den Release Notes verfügbar.

☝️Aktualisierte Lizenz für neue Funktionen☝️

Ab Februar 2026 erhalten Sie eine aktualisierte RELion ONE‑Lizenz, die die neuen Funktionen EIBE und DeStatis automatisch freischaltet – für noch effizientere und zukunftssichere Abläufe im Immobilienmanagement.

UpdateBC

Nachfolgend finden Sie den verbindlichen Update-Zeitplan sowie die Übersicht zur Systemverfügbarkeit für Ihre Planungen.

Produktiv-Update 27.02.2026 ab 17:00 Uhr bis 01.03.2026

Aktuelle Produktiv-Version

  • RELion Core Version: 12.31 Hotfix 1
  • RELion System Version: 12.31
  • veröffentlicht am 20.02.2026
  • Installations-Termin: 21.02.2026

Releaseinformation

Aktuelle Candidate-Version

  • RELion Core Version: 12.32 Candidate 2
  • RELion System Version: 12.32
  • veröffentlicht am 20.02.2026
  • Installations-Termin: 21.02.2026

Releaseinformation

Verfügbarkeit kommende Versionen

Version Candidate Produktiv
12.32 20.02.2026 20.03.2026
12.33 20.03.2026 17.04.2026
12.34 17.04.2026 22.05.2026
12.35 22.05.2026 19.06.2026

Dienststatus

Den aktuellen Status der Betriebsumgebung finden Sie auf unserer Statusseite

Hinweis zur Dokumentation 📖

Die Bibliothek der Anwenderdokumentationen zu den einzelnen Modulen befindet sich im Aufbau, daher könnten einige Dokumente noch nicht enthalten sein. In der Zwischenzeit können Sie die Informationen im Kundenportal auf RELion.de abrufen. Vielen Dank für Ihr Verständnis!

1 - Allgemeine Funktionen

Einige Standard BC-Funktionen, die um RELion Funktionen erweitert wurden.

Informationen zur Einrichtung.

1.1 - Lizenzdatei

Einrichtung der Lizenzdatei

Einführung

Beim Start von RELion bzw. von RELion Objekten (insb. Pages und Reports) wird die Anzahl der aktiven RELion User geprüft. Ist die Anzahl der gekauften Lizenzen erreicht, verweigern die Programme den Startvorgang mit einer Fehlermeldung. Um die User-Anzahl zu erhöhen oder weitere RELion-Module freizuschalten, kann eine neue RELion-Lizenz erworben und eingespielt werden.

Einrichtung der Lizenzdatei

Wurde noch keine Registrierung der RELion Lizenz durchgeführt, erscheint bei jedem Start der RELion Objekte eine Mitteilung, um auf die fehlende Registrierung der RELion Lizenz hinzuweisen.

Einrichtung

Für die Registrierung der RELion Lizenz starten Sie Karte RE Globale Einrichtung und drücken die Schaltfläche Lizenz einlesen. Wählen Sie bitte Ihre RELion Lizenzdatei aus und drücken Sie Öffnen. Anschließend wird die Lizenz in der Datenbank gespeichert und die Anzahl der User registriert.

RE Globale Einrichtung

  • Nach dem Import der RELion Lizenzdatei wird diese automatisch registriert und in den Feldern die Werte eingestellt.
  • Das Feld RELion Lizenz zeigt die RELion Lizenznummer an, daneben befinden sich erweiterte Lizenzinformationen.
  • Im Feld Gültig bis wird im Falle einer registrierten RELion Test Lizenz das Ablaufdatum angezeigt. Eine Kundenlizenz dagegen ist zeitlich nicht begrenzt.
  • Das Feld Anzahl User zeigt die maximale Anzahl der User an, die gleichzeitig mit den lizensierten RELion-Modulen arbeiten können.
  • Das Feld Anzahl Named User zeigt die aktuelle Anzahl der User an, die mit RELion arbeiten können. siehe RELion Lizenz Benutzer
  • In dem Feld Aktuell aktiv sehen Sie die genaue Anzahl der User, die aktiv mit RELion arbeiten. Benutzer, die nur mit den Dynamics NAV Standard-Modulen arbeiten, werden dabei nicht gezählt.

Sobald die Anzahl der aktiven User den Wert der maximalen Anzahl der RELion-User überschreitet, erscheint folgende Meldung. Die betroffenen User können erst dann die RELion-Module starten, wenn einer oder mehrere der aktiven RELion-User sich abgemeldet haben.

Meldung

Diese Meldung erscheint, falls das betreffende Modul nicht freigeschaltet wurde.

Meldung

Weitere Lizenzen

Werden weitere Lizenzen mit einer größeren Anzahl von Usern erworben, so importieren Sie einfach, wie oben beschrieben, die neue RELion Lizenzdatei. Die Registrierung und Aktivierung erfolgen automatisch.

Login-Meldung

Diese Meldung erscheint, wenn ein Benutzer nicht für RELion freigeschaltet ist.

Hinweis

Sie können die Fehlermeldung auch selbst lösen. Zuerst prüfen Sie in der Tabelle RELion Lizenz Benutzer ob eine gültige Lizenz vorliegt und der neue Benutzer freigeschaltet ist. Dann leeren Sie die Tabelle RELion Lizenz Benutzer.

RELION Lizenz Benutzer

Das RELion-User-Modell ist Named User analog zu MS Dynamics 365 Business Central (BC). Dies bedeutet, dass jeder Benutzer mit seinem Login-Namen angemeldet sein muss. Die Anzahl der RELion-User muss nicht zwingend der Anzahl der BC-User entsprechen. Die RELion-User können auch eine Untermenge der BC-User sein. Deshalb gibt es für die RELion-User eine weitere Ebene, in der diese verwaltet werden. BC-User können unabhängig von den RELion-Usern verwaltet werden. RELion-User setzen immer entsprechende BC-User voraus! Alle RELion-User, die das System nutzen, müssen einmalig und mandantenübergreifend in der Tabelle RELion Lizenz Benutzer eingerichtet werden.

Bezeichnung Erläuterung
Benutzername Eindeutiger Login-Name des Benutzers (aus Tabelle Benutzer)
Vollständiger Name Vollständiger Name des Benutzers (aus Tabelle Benutzer)
Login Status Status (aus Tabelle Benutzer) Aktiviert: Benutzer ist von BC für das System zugelassen Deaktiviert: Benutzer ist von BC nicht für das System zugelassen
Hinweis: Ein deaktivierter User kann dennoch den Haken im Feld RELion Benutzer enthalten. Es könnte sein, dass dieser nur vorübergehend deaktiviert worden ist und dann wieder in Betrieb genommen wird. Dieser Haken kann aber manuell auch jederzeit entfernt werden.
RELion Benutzer Kennzeichnung, ob dieser User für RELion zugelassen ist.
  • Ja (Haken): User ist für RELion zugelassen
  • Nein: User ist für RELion nicht zugelassen

Hinweis Es können nur so viele RELion-User mit Haken versehen werden, wie die RELion-Lizenz enthält!

Wichtig Voraussetzung für die Einrichtung von RELion-Usern ist die Installation einer gültigen RELion-Lizenz.

Ergänzung Berechtigungssatz

Damit RELion-User beim ersten Login automatisch in die Tabelle RELion Lizenz Benutzer eingetragen werden, muss diese Tabelle entsprechende Berechtigungen erhalten.

In diesem Beispiel wird die nötige Berechtigung im Berechtigungssatz R12 Basis ergänzt:

Berechtiungssatz

Hinweis

Auf der Karte RELion Lizenz Benutzer gibt es eine Schaltfläche [Benutzerechte hinzufügen] damit können Sie jederzeit automatisch ggf. den RELion-Berechtigungssätzen die notwendigen Benutzerechte hinzufügen lassen.

RELion User erstmalig erfassen

Beim ersten Login eines Users ins System wird für den betreffenden User automatisch ein Datensatz in der Tabelle RELion Lizenz Benutzer erstellt und dieser auch für RELion aktiviert. Im Idealfall muss sich also niemand um die Einrichtung der RELion-User im System kümmern. Es ist aber natürlich auch möglich, dass sich ein Admin-User zuerst einloggt und dann die übrigen RELion-User in dder Tabelle RELion Lizenz Benutzer erfasst. Dazu kann er jeden User einzeln erfassen oder über die Funktion Einlesen aus Benutzertabelle alle aktiven Benutzer importieren lassen.

Lizenz Benutzer

Benutzer-Meldung

Hier ist es dann möglich, die RELion-Benutzer gleich freizuschalten oder die Benutzer erst zu importieren und danach manuell die entsprechenden Haken zu setzen.

Hinweis

Es können nur so viele RELion-User mit Haken versehen werden, wie die RELion-Lizenz enthält!

RELion User ändern

Durch das Setzen oder Entfernen des Hakens im Feld RELion Benutzer können vorhandene RELion-Benutzer jederzeit aktiviert oder deaktiviert werden. Einträge in der Tabelle RELion Lizenz Benutzer können auch jederzeit gelöscht werden. Danach hat der betreffende User keine Login-Berechtigung mehr für RELion.

Mit der Schaltfläche Benutzerrechte hinzufügen können Sie jederzeit automatisch ggf. den RELion-Berechtigungssätzen die notwendigen Benutzerechte hinzufügen lassen.

Benutzerrechte

Tenant

1.2 - Rollen und Rechte

Die Berechtigungssätze benötigen Sie bei der Anwendung von RELion.

Moduleinführung

Hinter jedem Berechtigungssatz stehen die konkreten Zugriffsrechte.

Beim erstmaligen Einsatz von RELion werden in der Regel die Standardberechtigungssätze aus Business Central übernommen. Es besteht jedoch die Möglichkeit, eigene Berechtigungssätze anzulegen und mit den gewünschten Zugriffsrechten zu versehen.

Über die Suchfunktion wird die Tabelle Berechtigungssätze geöffnet. Mit der Schaltfläche Neu kann ein neuer Berechtigungssatz erstellt werden.

Berechtigungssätze

Wichtig

Der Berechtigungssatz RelC12 Basics wird für alle Benutzer benötigt. Dieser spezielle Berechtigungssatz enthält die Grundberechtigungen für bestimmte Tabellen sowie weitere Objekttypen. Ohne diese Berechtigung ist ein Start des Business Central-Clients nicht möglich.

Zugriffsrechte

Weiterhin wird auch in dieser Version die Berechtigung auf Tabellenebene erteilt.

Berechtiungssatz

Es gibt drei Optionen:

  1. Yes = Anwender darf die Funktion ausführen
  2. Leer = Anwender darf die Funktion NICHT ausführen
  3. Indirect = Anwender selbst darf die Funktion NICHT ausführen – aber das System „darf“, wenn der Prozess, den der Anwender gerade durchführt, dies erfordert.
Bezeichnung Erläuterung
Objekttyp Die Objektart zeigt an, dass die Anwender auf die Tabellendaten der jeweiligen Tabelle zugreifen dürfen.
Objekt-ID Die Nummer des jeweiligen Objektes
Objektname Name des Objektes
Zugriffsrechte: - Leseberechtigung - Einfügeberechtigung - Bearbeitungsberechtigung - Löschberechtigung Folgende Optionen zur Verfügung: leer = NEIN = Kein Recht Yes = der Anwender darf diesen Datensatz aktiv „Lesen/Einfügen/Bearbeiten/Löschen“ oder Indirect = der Anwender darf den betreffenden Datensatz nur „inaktiv“–durch einen Systemprozess verändern (z. B. durch Buchen oder Registrieren).
Ausführungsberechtigung Dieses Zugriffsrecht kann nicht geändert werden. Das ist standardmäßig bei einigen Berechtigungssätzen durch das System bereits mit Ja vorbelegt.
Sicherheitsfilter Der Sicherheitsfilter ist dafür gedacht, um bis auf Feldebene in der betreffenden Tabelle Filter zu setzen. Die Praxis hat aber gezeigt, dass diese Filterung bestimmter Datensätze nur teilweise funktioniert.

Hinweis

Ein Berechtigungssatz ist für mehrere Mitarbeiter bestimmt – zwangsläufig nicht nur für einen Anwender.

Wichtig

Es gilt immer das Recht, in dem der Anwender etwas „darf“. Geben Sie dem Anwender einmal einen Berechtigungssatz in dem die Berechtigungen z. B. beim Löschen auf „leer“ (= Nein) gesetzt wurde und einen weiteren Berechtigungssatz, in dem das aber erlaubt wäre, dann dürfte der Anwender Daten aus der damit verbundenen Tabelle löschen. Die „normalen“ Anwender sollten mit den für sie möglichen Berechtigungen versehen werden und nicht mit „Super“-Rechten starten. Die Berechtigung „SUPER“ sollte nur den Administratoren vorbehalten sein.

Zuweisen der Berechtigungssätze

Durch das Zuweisen einzelner bzw. mehrerer Berechtigungssätze steuern Sie, ob und wenn ja mit welchen Rechten ein Anwender einen Vorgang ausführen darf und kann.

Neuanlage Benutzer und Berechtigungen

Business Central On-Premises (Companial)

Der Benutzer muss zuvor im Microsoft Partner Center angelegt werden.

  1. Benutzer direkt im BC-Client anlegen
  • Als Administrator in Business Central anmelden.
  • Nach Benutzer suchen und Neu auswählen.
  • Stammdaten eingeben:
    • Name
    • Benutzername
    • Authentifizierungsmethode: Windows oder NavUserPassword
    • Optional: Ablaufdatum festlegen oder Passwortänderung erzwingen.
  1. Rollen und Berechtigungen zuweisen
  • In der Benutzerkarte zu Benutzerberechtigungssätze scrollen.
  • Passende Rollen auswählen.

Business Central Online (SaaS)

  1. Benutzer im Microsoft 365 Admin Center anlegen
  • Im Microsoft 365 Admin Center anmelden.
  • Navigieren zu BenutzerAktive BenutzerBenutzer hinzufügen.
  • Erforderliche Felder ausfüllen:
    • Name
    • Benutzername
    • Kontaktinformationen
  • Lizenz zuweisen: passende Business Central-Lizenz (z. B. Essentials, Premium).
  • Speichern.
  1. Benutzer in Business Central synchronisieren
  • Business Central öffnen.
  • Über die Suche Benutzer eingeben.
  • Benutzer aktualisieren von Office 365 auswählen.
  • Neuer Benutzer erscheint in der BC-Benutzerliste.
  1. Rollen und Berechtigungen zuweisen
  • Benutzerkarte öffnen.
  • Unter Benutzerberechtigungssätze Rollen hinzufügen (z. B. Accountant, Sales).
  • Optional: Sicherheitsgruppen verwenden (empfohlen ab Version 22).

Benutzerkarte

Auf der Seite Benutzer im Menüband die Funktion +Neu auswählen. Es öffnet sich ein Fenster, das in verschiedene Inforegister gegliedert ist.

Benutzerkarte

Eine Datenbank Authentifizierung für bestimmte Anwender ist immer noch möglich. In diesem Fall muss unter dem Inforegister Business Central-Kennwortauthentifizierung ein entsprechendes Kennwort hinterlegt werden (bitte auf jeden Fall das Feld Der Benutzer muss bei der nächsten Anmeldung das Kennwort ändern aktivieren).

Hinweis

Datenbank Authentifizierung vs. Windows Authentifizierung

Datenbank Authentifizierung bedeutet, dass der Mitarbeiter – nach dem auf das Symbol von Business Central geklickt hat – ein erneutes Anmeldefenster erscheint, in dem er sich jetzt an der Datenbank anmelden muss.

Windows Authentifizierung bedeutet, dass der Mitarbeiter auf das Business Central-Symbol klickt und dann befindet er sich direkt in „seinem“ Business Central-Umfeld. Ein erneutes Anmelden an der Business Central-Datenbank entfällt also.

Inforegister Benutzerberechtigungssätze

Im Inforegister Benutzerberechtigungssätze wird in einer leeren Zeile ein neuer Eintrag angelegt. Über den Drop-Down-Pfeil im Feld Berechtigungssatz wird aus der Liste der gewünschte Berechtigungssatz ausgewählt. In der Spalte Mandant wird der Mandant festgelegt, für den dieses Recht gelten soll.

Benutzerberechtigungskarte

Zusammenfassung Mandant

In Unternehmen, in denen mehrere Firmen auf einer gemeinsamen Datenbank als eigene Mandanten verwaltet werden, erfolgt die Zuweisung der Berechtigungen für einzelne Mandanten an den jeweiligen Mitarbeiter. Das bedeutet: Der Mitarbeiter kann ausschließlich in dem zugewiesenen Mandanten arbeiten; in weiteren Mandanten fehlen die Berechtigungen.

Wichtig

Falls ein Mitarbeiter die Genehmigung erhält in mehreren Mandanten arbeiten zu dürfen und der Zugriff mandantenspezifisch eingeschränkt wird, bedeutet dies folgendes:

Bei manueller Vergabe einzelner Berechtigungssätze auf der Benutzerkarte müssen die Berechtigungen gegebenenfalls mehrfach vergeben werden – jeweils in Verbindung mit einer Auswahl im Feld Mandantenname. Soll der Mitarbeiter in allen Mandanten arbeiten dürfen, erfolgt keine Einschränkung auf die Mandanten, das Feld bleibt somit leer.

Hinweis

Allerdings hat es sich bereits bei NAV 2013 gezeigt, dass es einige Stellen gibt – beispielweise beim Aufruf des „Kontenschemas“ – bei dem die Einschränkung auf Mandanten eher hinderlich war. Hier kam es vermehrt zur Meldung: Sie haben keine Berechtigung Cost. Acc. Schedulename zu lesen… Erst nachdem der Administrator die Einschränkung auf die einzelnen Mandanten herausgenommen hatte, konnte der Anwender das Kontenschemata aufrufen.

Löschen von zugewiesenen Berechtigungen

Berechtigungen aus einer Benutzerkarte können Sie löschen, indem Sie auf die drei Punkte klicken und im Kontextmenü Zeile löschen auswählen. Alternativ platzieren Sie Ihren Cursor auf die betreffende Zeile und drücken die Tastenkombination STRG + ENTF.

RELion Lizenz Benutzer

Das RELion-User-Modell ist Named User analog zu Microsoft Dynamics 365 Business Central (BC). Dies bedeutet, dass jeder Benutzer mit seinem Login-Namen angemeldet sein muss. Die Anzahl der RELion-User muss nicht zwingend der Anzahl der BC-User entsprechen. Die RELion-User können auch eine Untermenge der BC-User sein. Deshalb gibt es für die RELion-User eine weitere Ebene, in der diese verwaltet werden. BC-User können unabhängig von den RELion-Usern verwaltet werden. RELion-User setzen immer entsprechende BC-User voraus!

Alle RELion-User, die das System nutzen, müssen einmalig und Mandantenübergreifend in der Tabelle RELion Lizenz Benutzer eingerichtet werden.

Bezeichnung Erläuterung
Benutzername Eindeutiger Login-Name des Benutzers (aus Tabelle Benutzer)
Vollständiger Name Vollständiger Name des Benutzers (aus Tabelle Benutzer)
Login Status Status (aus Tabelle Benutzer) - Aktiviert: Benutzer ist von BC für das System zugelassen; - Deaktiviert: Benutzer ist von BC nicht für das System zugelassen; Ein deaktivierter User kann dennoch den Haken im Feld RELion Benutzer enthalten. Es könnte sein, dass dieser nur vorübergehend deaktiviert worden ist und dann wieder in Betrieb genommen wird. Dieser Haken kann aber manuell auch jederzeit entfernt werden.
RELion Benutzer Kennzeichnung, ob dieser User für RELion zugelassen ist. - Ja (Haken): User ist für RELion zugelassen - Nein: User ist für RELion nicht zugelassen; Es können nur so viele RELion-User mit Haken versehen werden, wie die RELion-Lizenz enthält!

Wichtig

Voraussetzung für die Einrichtung von RELion-Usern ist die Installation einer gültigen RELion-Lizenz.

Ergänzung Berechtigungssatz

Damit RELion-User beim ersten Login automatisch in die Tabelle RELion Lizenz Benutzer eingetragen werden, muss diese Tabelle entsprechende Berechtigungen erhalten.

Berechtigungssatz

RELion User erstmalig erfassen

Beim ersten Login eines Users ins System, wird für den betreffenden User automatisch ein Datensatz in der Tabelle RELion Lizenz Benutzer erstellt und dieser auch für RELion aktiviert. Im Idealfall muss sich also niemand um die Einrichtung der RELion-User im System kümmern.

Es ist aber natürlich auch möglich, dass sich ein Admin-User zuerst einloggt und dann die übrigen RELion-User erfasst. Dazu kann er jeden User einzeln erfassen oder über die Funktion Einlesen aus Benutzertabelle alle aktiven Benutzer importieren lassen.

Hier ist es dann möglich, die RELion-Benutzer gleich freizuschalten oder die Benutzer erst zu importieren und danach manuell die entsprechenden Haken zu setzen.

Lizenzbenutzer

Hinweis

Es können nur so viele RELion-User mit Haken versehen werden, wie die RELion-Lizenz enthält!

RELion User ändern

Durch setzen oder entfernen des Hakens im Feld RELion Benutzer können vorhandene RELion-Benutzer jederzeit aktiviert oder deaktiviert werden. Einträge in der Tabelle RELion Lizenz Benutzer können auch jederzeit gelöscht werden. Danach hat der betreffende User keine Login-Berechtigung mehr für RELion.  

Benutzer Einrichtung

Neben dem Thema Berechtigungen und dem Zuweisen derselben, gibt es noch zwei weitere Einstellungen, die sich rund um das Thema Benutzer drehen. Eine davon ist die Benutzer Einrichtung.

Hier haben Sie die Möglichkeit, die sogenannten Buchungszeiträume einzuschränken. Dazu hinterlegen Sie bei Buchungen zugel. ab und Buchungen zugel. bis einen entsprechenden Zeitraum (z. B. 01.01.2022 bis 31.01.2022).

Benutzereinrichtung

Warum ist das Einschränken der Zeiträume notwendig?

Das Einschränken der Buchungszeiträume verhindert, dass versehentlich (oder absichtlich) in die „Vergangenheit“ oder in die „Zukunft“ gebucht wird. Eine Buchung im falschen Zeitraum verursacht im schlimmsten Fall eine Kettenreaktion:

  • Die Umsatzsteuervoranmeldung für den Zeitraum ist falsch.
  • Die Statistiken/Auswertungen für den Zeitraum sind falsch.
  • Möglicherweise ist auch die Jahresbilanz betroffen, usw.

Damit so etwas nicht passieren kann, wird über das System die Möglichkeit zur Verfügung gestellt, die Zeiträume „passend“ einzuschränken. Als weitere Einstellung kann auch die Protokollzeit anhand des Zeitprotokolls, wann sich der betreffende Benutzer an- und wieder abgemeldet hat, dokumentiert werden.

Auch in der Finanzbuchhaltung Einrichtung selbst gibt es diese beiden Felder Buchungen zugel. ab und Buchungen zugel. bis. Das System prüft grundsätzlich beide Einrichtungskarten.

Fibu Einrichtung

Hinweis

In der Finanzbuchhaltung Einrichtung im Inforegister Allgemein empfiehlt es sich immer das aktuelle Geschäftsjahr zu hinterlegen. In der Benutzer Einrichtung sollte pro Anwender entschieden werden, in welchem Zeitraum dieser buchen darf.

Verkäufer/Einkäufer Code

Des Weiteren ist in der Tabelle Benutzer Einrichtung die Spalte Verk.-/Einkäufercode. Hier können Sie den einzelnen Benutzer mit dem Verkäufer- bzw. Einkäufer-Code verknüpfen.

Oftmals werden diese Codes auch in den Belegen verwendet bzw. mit ausgegeben, daher ist es sinnvoll die Liste mit den Kontaktdaten (Telefonnummer und E-Mail-Adresse) zu pflegen. Ebenso wird diese Liste genutzt, um über Business Central die Benachrichtigungen zu verschicken.

Verkäufer/Einkäufer

Profil (Rollencenter)

Beim Starten von Business Central wird das zugeordnete Rollencenter des eingerichteten Profils angezeigt. Ist dem jeweiligen Nutzer kein Profil zugeordnet, wird standardmäßig das Profil angezeigt, dass als Standardprofil hinterlegt ist.

Rollencenter

Über die Suche öffnen Sie die Liste Profile (Rollen). Hier können Sie die Standardrollencenter definieren und benutzerdefinierte Rollen erstellen.

Profile

Bezeichnung Erläuterung
Profil-ID Code für das jeweilige Profil
Anzeigename Kurze Beschreibung für das Profil
Quelle Gibt die Quelle dieses Profils an, die entweder eine Erweiterung sein kann, die durch den Namen angezeigt wird, oder ein benutzerdefiniertes Profil, das von einem Benutzer erstellt wurde.
Rollencenter-ID Nummer der „Page“ (= Ansicht), die die entsprechenden Informationen des jeweiligen Rollencenters enthält.
Aktiviert Gibt an, ob das Profil in der Liste der Rollen verfügbar ist, aus denen Benutzer auswählen können. Hinweis: Benutzer, denen dieses Profil zugeordnet ist, können sich auch weiterhin anmelden, wenn das Profil nicht aktiviert ist
Als Standardprofil verwenden Gibt an, ob dieses Profil für alle Benutzer verwendet wird, denen keine Rolle zugewiesen ist. Es kann nur ein Profil als Vorgabe festgelegt werden.
Im Rollen-Explorer anzeigen Gibt an, ob der Anzeigename und die verfügbaren Geschäftsfunktionen dieses Profils im Rollen-Explorer angezeigt werden. Das Profil muss ebenfalls aktiviert sein.

Berechtigungssätze RELion Standard

RELion hat einige rollenspezifische Berechtigungssätze vordefiniert. Folgende Berechtigungssätze gibt es:

Berechtigungssatz Name
RELC BASIC Basis
RELC ACCOUNTING Buchhaltung
RELC VAT ADV.NOT G Umsatzsteuervoranmeldung Deutschland
RELC VAT ADV.NOT A Umsatzsteuervoranmeldung Österreich
RELC CONTROLLING Controlling
RELC EXT.PROB.MGT. Externe Hausverwaltung
RELC MEMBER MGT Mitgliederverwaltung
RELC OBJECT MGT Objektverwaltung
RELC CREDIT MANAGER Kreditmanager
RELC SETUP Einrichtung
RELC MAINTENANCE Instandhaltung
RELC PROJ./CONSTR. Projekte/Bau
RELC DOCUMENTS Dokumente

RELC BASIC

Wie bereits oben erwähnt benötigt jeder User die Basis Rolle, um den Business Central-Client zu starten. In diesem speziellen Berechtigungssatz ist die Grundberechtigungen bestimmter Tabellen und weiterer Objekttypen enthalten.

RELC ACCOUNTING

Inhaber der Rolle RELC Accounting hat schreibenden Zugriff auf alle/eingeschränkte Mandanten für alle Aufgaben rund um die Buchhaltung und deren Aufgaben.

Folgende Berechtigungen sind hier enthalten:

Buchen 
Anlegen und Ändern der Stammdaten
Zahllauf
Konten abstimmen
Mahnung
Journal
Buchen der Mieten
Anlegen und Änderung der Sollstellung
Lastschriftmandate
Mahnung
Einzugsvereinbarungen

RELC VAT ADV.NOT

Der Inhaber der Rolle RELC VAT ADV.NOT hat schreibende Zugriffe auf alle Aufgaben rund um die UVA.

Aufteilung in UVA DE und UVA AT

RELC CONTROLLING

Der Inhaber der Rolle RELC CONTROLLING hat lesenden Zugriff auf alle/eingeschränkte Mandanten. Folgende Berechtigungen sind hier enthalten:

Volle Lese-Berechtigung auf alle Daten

RELC EXT.PROB.MGT.

Der Inhaber der Rolle RELC EXT.PROB.MGT. hat schreibenden Zugriff für alle Aufgaben rund um die Hausverwaltung.

Folgende Berechtigungen sind hier enthalten:

Sachposten
Debitorenposten und Kreditorenposten
Anlegen und Ändern der Stammdaten
Lastschriftmandate
Objekte
BK Abrechnung und Wirtschaftsplan
Einzugsvereinbarungen
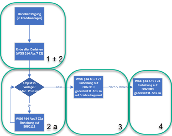
Darlehen
Verwalterhonorar
Einheitenschnellerfassung
Index
Umsatzmietverträge

RELC MEMBER MGT

Inhaber der Rolle RELC MEMBER MGT hat schreibenden Zugriff auf alle/eingeschränkte Mandanten für alle Aufgaben rund um die Mitgliederverwaltung.

Folgende Berechtigungen sind hier enthalten:

Anlegen und Ändern der Mitglieder
Anlegen und Verwalten der Anteile
Wohnungsbauprämien
Mitglieder Genehmigungsprozess
Dividendenberechnung

RELC OBJECT MGT

Inhaber der Rolle RELC OBJECT MGT hat schreibenden Zugriff auf alle/eingeschränkte Mandanten für alle Aufgaben rund um die Objektverwaltung und deren Aufgaben.

Folgende Berechtigungen sind hier enthalten:

Anlegen und Bearbeiten von Mietverträgen
Anlegen und Ändern der Stammdaten
Anlegen und Ändern der Sollstellung
Einzugsvereinbarungen
Lastschriftmandate
Mahnung
Sachposten
Debitorenposten und Kreditorenposten
Objekte
BK Abrechnung und Wirtschaftsplan
Darlehen
Verwalterhonorar
Einheitenschnellerfassung
Index
Umsatzmietverträge

RELC CREDIT MANAGER

Der Inhaber der Rolle RELC CREDIT MANAGER hat schreibenden Zugriff auf alle Aufgaben rund um den Kreditmanager.

RELC SETUP

Inhaber der Rolle RELC SETUP hat schreibenden Zugriff auf alle Mandanten rund um die Einrichtungstabellen.

Folgende Berechtigungen sind hier enthalten:

Lesen, Einfügen, Bearbeiten und Löschen auf Alle Setup Tabellen

RELC MAINTENANCE

Inhaber der Rolle RELC Maintenance hat schreibenden Zugriff für alle Aufgaben rund um die Instandhaltung.

Folgende Berechtigungen sind hier enthalten:

Einrichtungen für Instandhaltung
Einrichtung Ticket (Empfehlung: Schreibberechtigung Tabelle Ticket Typen 5052506 nur für eingeschränkten Benutzerkreis zulassen)
Ticket Bearbeitung
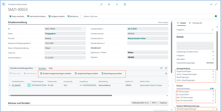
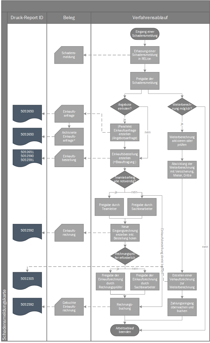
Schadensmeldungen
EK-Belege
VK-Belege
Ausstattungen
Einrichtung Problemlösungsbereich
Versicherungsmeldungen
Rechnungseingangsbuch

RELC PROJ./CONSTR.

Inhaber der Rolle RELC PROJ./CONSTR. hat schreibenden Zugriff für alle Aufgaben rund um die Projekte.

Folgende Berechtigungen sind hier enthalten:

Projektverwaltung
Einrichtung Projekt/Bau
EK-Belege
VK-Belege
Leistungsstand

1.3 - RELion Dienst- und Systemstatus

Übersicht zum Status der Betriebsumgebung von RELion.

Companial SaaS

Hier sehen Sie den Status der Betriebsumgebungen für RELion:

Der Status bezieht sich ausschließlich auf die Betriebsumgebung von RELion. Programmfehler oder Probleme in Browsern, Client-System usw. werden hier nicht erfasst. Die Authentifizierung erfolgt i.d.R. über Microsoft Entra-Id. Details zum Dienststatus von Microsoft finden Sie im Microsoft Admin Portal.

Dienst Status
Business Central/RELion (Companial) ✅ Fehlerfrei
AAK ✅ Fehlerfrei

Sollten Sie ein Problem in Ihrer Umgebung feststellen, ereichen Sie unseren Support über unser Serviceportal.

Microsoft Dynamics 365 Business Central - Online

Business Central Online wird von Microsoft zur Verfügung gestellt.

Details zum Dienststatus von Microsoft finden Sie im Microsoft Admin Portal.

Sollte Ihre Umgebung von einem Ausfall betroffen sein, können Sie diesen direkt im Dynamics 365 Business Central admin center an Microsoft melden. Siehe Hilfe bei Störungen der Betriebsumgebung

1.4 - Benutzerrechte zuweisen

Anleitung für das ServiceTool zur Zuweisung der Benutzerrechte zur Ausführung nach der Migration auf RELionONE.

Einführung

In einigen RELion Systemen von Kunden werden statt der Standard RELion Rollen und Rechte individuelle Rollen und Rechte verwendet. Die Erstellung der individuellen Struktur der Rollen und Rechte erfolgt um, die Verhältnisse des jeweiligen Unternehmens abzubilden.

Bei einem Update von RE7/RE9/RE10 auf RELion ONE werden alle Rollen und Rechte (Standard und individuelle Einstellungen) gelöscht. Der Hauptgrund ist, dass sich der Aufbau und Inhalt der Rollen und Rechte durch den Umbau in RELion ONE und in Microsoft Business Central geändert hat. Die Rollen und Rechte in RELion ONE und in Microsoft Business Central wurden zusammengefasst, die Zugriffe auf die Objekte (Tabellen, Pages, Reports…) erweitert bzw. Verweise auf nicht vorhandene Objekte (Tabellen, Pages, Reports…) entfernt.

Um den Aufbau der Verbindung zwischen (individuellen) Rollencodes und Benutzer wieder einfacher herzustellen, wurde ein Werkzeug für den Export aus RE7-/RE9-/R10-Datenbanken erstellt. Die passenden Rechte zum Rollencode werden manuell in die jeweilige Datenbank eingelesen. Das vorliegende Werkzeug exportiert die alten Benutzernamen und zugeordneten alten Rollencodes für eine manuelle Bearbeitung, den anschließenden Import in die RELion ONE-Datenbank und der dortigen Bearbeitung. Für die Übertragung erfasster Rollen und Rechte zwischen zwei RELion ONE-Datenbanken steht ein Import / Export zur Verfügung.

Export von (kundenindividuellen) Benutzern und Rollencodes aus RE7/RE9/R10

Import der Datei

Dazu öffnen Sie eine gültige Entwicklungsumgebung der jeweiligen Version. Die Datei RE7_R9_RE10_ExportAccessControlUserRights.fob importieren Sie in die Datenbank. Im Anschluss kann der XML-Port aus der Entwicklungsumgebung gestartet werden. Alternativ kann der XML-Port über die RELion Oberfläche über die Seite RunObject / Objekt ausführen gestartet werden.

Object Designer

Wenn der XML-Port gestartet ist, kann bei Bedarf ein Filter gesetzt. Beim Export werden automatisch nur aktive Nutzer berücksichtigt.

Export Access

Der Export wird mit OK ausgeführt. Im Anschluss können Sie die Datei speichern.

Meldung

Als Standarddateiname verwenden Sie Export Access Control As Text.csv. Über die Aktion Öffnen wird die Datei in Excel geöffnet. Die Aktion Speichern öffnet den Dialog Speichern. Dort tragen Sie als Standard Export Access Control As Text.csv ein. Bitte wählen Sie den gewünschten Speicherort und ändern bei Bedarf den Dateinamen.

Aufbau der Exportdatei

Die Datei enthält die Felder Alter Benutzername, Alte Rollen ID, Neuer Benutzername, Neue Rollen ID und Mandantenname. Die Felddaten sind in Anführungszeichen gesetzt, der Feldtrenner ist das Pipezeichen (|). Neue Zeilen werden mit CRLF umgebrochen. Die Datenformatierung ist auf WINDOWS gestellt.

Die erste Zeile der Datei enthält eine Überschrift zum besseren Verständnis der Feldinhalte.

Alter Benutzername Das Feld enthält den aktuellen Benutzername aus der RE7-/RE9-/RE10-Datenbank.
Alte Rollen ID Das Feld enthält die aktuelle Rollen ID aus der RE7-/RE9-/RE10-Datenbank.
Neuer Benutzername Das Feld bleibt leer und muss manuell gesetzt werden. Excel bietet hierzu passende Werkzeuge. Der Wert muss in RELION ONE vorhanden sein, ansonsten entfernen Sie den Wert vorher.
Neue Rollen ID Das Feld wird mit der aktuellen Rollen ID aus der RE7-/RE9-/RE10-Datenbank. Der Inhalt entspricht zunächst dem Feld „Alte Rollen ID“.
Mandantenname Einige Benutzer dürfen nur in bestimmten Mandanten arbeiten. Die Einschränkung erfolgt über den Mandantennamen. Das Feld enthält den Mandantenname, auf den der Benutzer zugreifen darf. Der Wert muss in RELION ONE vorhanden sein, ansonsten muss der Wert vorher entfernt werden.
“Alter Benutzername” “Alte Rollen ID” “Neuer Benutzername” “Neue Rollen ID” “Mandantenname”
“AAREON\BEN01” “SUPER” "" “SUPER” ""
“AAREON\BEN02” “SUPER” "" “SUPER” ""
“AAREON\BEN03” “SUPER” "" “SUPER” ""

Bearbeitung der Daten

Für die Bearbeitung der Daten bietet sich Excel an. Die Felder Alter Benutzername, Alte Rollen ID, Neuer Benutzername, Neue Rollen ID und Mandantenname müssen manuell geprüft und ergänzt werden. Die Anzahl der Spalten darf nicht verändert werden. Die Struktur bildet die Zielstruktur in RELion ONE ab. Sobald die Bearbeitung abgeschlossen ist, speichern Sie die Datei mit der Option Text (Tabstopp-getrennt) .txt. Der Aufbau der Datei mit der Trennung wird für den Import in RELion ONE verwendet.

Ablauf in RELion ONE

  • Aufruf RelSVT34 – Benutzerrechte zuweisen
  • Daten in RELion ONE importieren -> Die XML-Datei kann in Excel nicht bearbeitet werden.
  • Bearbeiten
  • Alle Zeilen kennzeichnen
  • Aktion Alle Zeilen übernehmen

Benutzer und kundenindividuelle Rollencodes für RELion ONE

Dieser Abschnitt beschreibt wie Benutzer und kundenindividuelle Rollencodes importiert werden. Die Benutzer müssen in RELion bereits erfasst sein. Die Rollencodes werden bei Übernahme automatisch angelegt.

Benutzergruppen und zugehörige Rechte importieren

Benutzergruppen und deren Rechte werden über die bereitgestellte Standardfunktionen von Business Central importiert. Benutzer und kundenindividuelle Berechtigungscodes importieren.

Hinweis

Ab Version 25.0 (ab Business Central 2024 Release Wave 2) werden Benutzergruppen nicht mehr unterstützt. Daher ist es entscheidend, dass die Benutzergruppen vor dieser Aktualisierung in Berechtigungssätze konvertiert werden. Hier erfahren Sie, wie Sie dies effizient und fehlerfrei umsetzen können.

Voraussetzungen

Zuerst installieren Sie die App muss die App RELion ServiceTool 34 Import User Rights in der RELion ONE Datenbank. Die alten Rollencodes werden über die Business Central Importfunktion Berechtigungssätze importieren im System bereitgestellt. Importieren Sie die Codes/Namen. Die eigentlichen Berechtigungen fügen Sie manuell hinzu. Falls Sie die alten Berechtigungen (Zugriffe auf Tabellendaten, Pages, Codeunits…) importieren, kommt es zu Fehlern, weil einige Objekte nicht mehr existieren oder verschoben wurden. Im Kapitel Aufbau der Exportdatei wurde eine Datei erstellt, die folgenden Aufbau hat:

  • Die erste Zeile (Überschrift) muss gelöscht werden, sonst funktioniert der Import nicht.
Alter Benutzername Alte Rollen ID Neuer Benutzername Neue Rollen ID Mandantenname
AAREON\BEN01 SUPER BEN01@CRONUS.DE SUPER(DATEN) 110_Mandant
AAREON\BEN02 SUPER BEN02@CRONUS.DE SUPER 120_Mandant
AAREON\BEN03 SUPER BEN03@CRONUS.DE SUPER 110_Mandant
  • Die Felder innerhalb der Datei müssen per TAB getrennt werden.
  • Die Felder Neuer Benutzername / Neue Rollen ID wurden in der Datei durch den Anwender ergänzt bzw. ersetzt.

Daten verarbeiten

Öffnen Sie über die Suche SVT34.

Meldung

Es öffnet sich ein neues Fenster. In dem Fenster sind die Aktionen Alte Benutzerdaten importieren, Alle Zeilen verarbeiten und Eine Zeile bearbeiten als Schnellzugriffe eingerichtet.

Schnellzugriff

Benutzerdaten importieren

Die Aktion startet eine Importfunktion.

Filter

Mit OK kann eine Datei ausgewählt werden.

Importieren

Nachdem die Datei importiert wurde stehen die Daten auf der Seite zur weiteren Bearbeitung bereit. Benutzerdaten

In der Infobox Berechtigungssätze werden die aktuell zugeordneten Rechte dargestellt.|

Alle Zeilen verarbeiten

Die Aktion übernimmt alle Zeilen auf der Seite und ordnet diese dem jeweiligen Benutzer zu. Die verarbeitete Zeile wird nicht gelöscht. Das System erstellt das Recht jedoch nur einmal.

Eine Zeile bearbeiten

Die Aktion übernimmt die markierte Zeile und ordnet diese dem jeweiligen Benutzer zu. Die verarbeitete Zeile wird nicht gelöscht. Das System erstellt das Recht jedoch nur einmal.

Daten exportieren

Über Aktionen -> Daten übertragen -> Benutzerdaten exportieren/importieren können die den Benutzern zugewiesenen Rollen und Rechte in eine andere Datenbank übernommen werden.

Benutzerdaten zuweisen

Es werden Benutzergruppen, Zuordnungen der Benutzerrollen zu Benutzergruppen und die Zuordnungen der Benutzerrollen zum Benutzer exportiert. Die Daten können über den gleichen Menüpunkt importiert werden. Nach dem Aufruf muss die gewünschte Richtung (Importieren / Exportieren) ausgewählt werden.

Übertragen

Für eine bessere Navigation wurden einige Menüpunkte unter Zugehörig bereitgestellt.

Zuweisen

Zugehörig > Berechtigungssätze

Öffnet die Übersicht der Berechtigungssätze.

Zugehörig > Benutzer

Öffnet die Übersicht der Benutzer.

Zugehörig > Benutzerkarte

Öffnet die Karte des neuen Benutzers der markierten Zeile.

Zugehörig > Benutzer Einrichtung

Öffnet die Übersicht der Benutzer Einrichtung. In der Benutzer Einrichtung müssen die Einschränkungen der alten Benutzer auf die neuen Benutzer übertragen werden.

1.5 - Globaler Adressstamm

Mandantenübergreifende Verwaltung und Synchronisation von Kontakten, Debitoren und Kreditoren

Einführung

Ziel der Adressstammverwaltung ist die einmalige zentrale Erfassung von Adressdaten, die anschließend in allen synchronisierten Mandanten und bei sämtlichen Geschäftsbeziehungen zur Verfügung stehen. Änderungen relevanter Stammdaten werden ebenfalls nur einmal erfasst und automatisch in allen verknüpften Kontakten, Debitoren und Kreditoren aktualisiert. In der Adressstamm Einrichtung wird mandantenbezogen definiert, ob die Adressdaten der Synchronisation unterliegen (Kontakt, Debitor, Kreditor).

Aus dem erfassten und freigegebenen RE Adressstamm kann ein Kontakt erstellt werden; Debitoren und Kreditoren werden später aus dem Kontakt heraus angelegt.

Aus der Adressstammkarte sind für den Anwender folgende Beziehungen ersichtlich:

  • Bankadresse
  • Debitor
  • Kreditor
  • Kontakt
  • Einheit (Mieter/WEG Eigentümer)
  • Mitglied (Genossenschaft)

Die RE-Adressstamm-Suche bietet einen komfortablen Einstieg für Adresssuche und -bearbeitung. Über gesonderte Suchfelder werden Treffer aus dem gesamten Adressbestand angezeigt. Von einem ausgewählten Datensatz aus wird – wie bei der Adressstammkarte – zu den zugehörigen Beziehungen weitergeführt.

Änderungen an allen Stellen des Beziehungsgeflechts werden durch vorhandene Verknüpfungen automatisch synchronisiert.

Hinweis

Je nach Benutzerrechten, Anpassungen, Konfigurationen und Lizenzmodellen kann die Benutzeroberfläche in RELion von den dargestellten Abläufen abweichen.

Synchronisation

Beim Erstellen von Kontakten, Debitoren, Kreditoren und Banken werden automatisch die entsprechenden Verknüpfungen zum Adressstamm hinterlegt. Werden bestehende Daten geändert – unabhängig davon, ob die Änderung in einer übergeordneten Tabelle (globaler Adressstamm) oder in einer untergeordneten Tabelle erfolgt – aktualisiert die Synchronisation alle verknüpften Datensätze mandantenübergreifend. Dadurch entsteht eine einheitliche und effiziente Datenpflege.

Das Löschen einer globalen Adresse ist nur möglich, wenn keine abhängigen Verknüpfungen mehr bestehen. Wird ein Datensatz in einer untergeordneten Tabelle gelöscht (z. B. ein Kontakt), wird diese Löschung im Rahmen der Synchronisation nicht auf andere verknüpfte Tabellen übertragen. Stattdessen wird lediglich die Verknüpfung zur globalen Adresse entfernt.

Einrichtung

Allgemeine Einrichtung

Die Adressen im globalen Adressstamm erhalten eine Nummer, die über eine Nummernserie vergeben wird. Diese Nummernserie muss im Inforegister Adressstamm auf der Seite RE Nummernserie eingetragen sein. Die Seite ist über RE Nummernserie in der RE Einrichtung oder über die allgemeine Suchfunktion erreichbar.

RE Nummern

Wird die gewünschte Nummernserie nicht angezeigt, kann über +Neu eine neue Nummernserie angelegt werden.

Neu

Für die Nummern der globalen Adressen ist ausschließlich eine einzige Nummernserie zulässig. Für Kontakte, Debitoren und Kreditoren können dagegen mehrere Nummernserien eingerichtet werden, die beim Anlegen neuer Datensätze zur Auswahl stehen.

Im Feld Letzte Nummer muss ein Wert eingetragen werden. RELion erzeugt ausgehend von diesem Wert automatisch die nächste Nummer und zählt dabei fortlaufend um eins hoch.

Hinweis

Nummernserien für Kontakte, Debitoren und Kreditoren werden nur benötigt, wenn eine einheitliche mandantenübergreifende Nummerierung gewünscht ist. Die entsprechende Einstellung erfolgt in jedem Mandanten in der Adressstamm Einrichtung.

Beispiel

Es werden drei Mandanten verwaltet: Mandant A, Mandant B und Mandant C.

Schritt 1: Alle Adressstamm-Nummernserien werden in Mandant A eingerichtet. Diese Nummernserien sind mandantenübergreifend sichtbar und können auch in Mandant B und C eingesehen und bearbeitet werden. Die Adressstamm-Einrichtung gilt somit mandantenübergreifend.
Schritt 2: In den Mandanten A und B wird in der Karte Adressstamm Einrichtung die Synchronisation der Nummern aktiviert. Ab diesem Zeitpunkt beziehen Mandant A und B ihre Nummern für Kontakte, Debitoren und Kreditoren aus der jeweiligen Nummernserie der mandantenübergreifenden Adressstamm Einrichtung (RE Nummernserie). Mandant C verwendet weiterhin seine eigene lokale Nummernserien Einrichtung.

Hinweis

Der erste Datensatz, der in einem Mandanten mit einheitlicher Nummernvergabe erstellt wird, erhält automatisch die nächste Nummer aus der globalen Nummernserie. Diese Nummer wird im Adressstamm-Datensatz gespeichert. Wird anschließend im Adressstamm ein Datensatz desselben Typs (Kontakt, Debitor, Kreditor) in einem anderen Mandanten erzeugt, wird die bereits im Adressstamm gespeicherte Nummer wiederverwendet.

Adressstamm Synchronisation

Die Entscheidung über die Synchronisation der Stammdaten eines Mandanten wird in der Adressstamm Einrichtung getroffen (Aufruf über die allgemeine Suchfunktion).

Synchronisation

Mit der Auswahl Stammdaten-Synchronisation wird festgelegt, ob der Mandant an der gemeinsamen Adressstamm-Verwaltung teilnimmt.

Durch die Einstellung für einheitliche Nummern wird bestimmt, ob die Nummernvergabe für Kontakte, Debitoren und Kreditoren aus den lokalen Nummernserien des Mandanten oder aus den globalen Nummernserien der Adressstamm-Verwaltung erfolgt.

Wichtig

Ist das Feld Einheitliche Kontaktnr. aktiviert, wird beim Erzeugen eines Kontaktes aus dem Adressstamm zusätzlich in jedem Mandanten, in dem diese Einstellung ebenfalls aktiv ist, automatisch eine Kopie des Kontaktes erstellt – sofern dort noch kein verknüpfter Kontakt vorhanden ist.

Wenn die Adressstammsynchronisation genutzt wird, darf die Synchronisation der Banken im Standardmodul Verkauf & Marketing von Business Central nicht gleichzeitig aktiv sein. (Verkauf & Marketing Einrichtung > Marketing & Vertrieb Einrichtung > Synchronisation)

Globaler Adressstamm

Im Adressstamm werden alle mandantenübergreifenden Adressen verwaltet. Aus jedem Adressstammdatensatz können anschließend Kontakte, Debitoren, Kreditoren und Bankenverbindungen erzeugt werden. Ist die Synchronisation in einem Mandanten aktiviert, können Kontakte ausschließlich über den Adressstamm und Debitoren sowie Kreditoren nur über die zugehörigen Kontakte angelegt werden.

Erfassen eines Adressstamms

Die Verwaltung erfolgt über die RE‑Adressstamm Übersicht. Alternativ steht die RE‑Adressstamm‑Suche zur Verfügung, die besonders für die übergreifende Suche geeignet ist.

Synchronisation

Neue Adressen werden über +Neu angelegt. Dabei öffnet sich immer die Global‑RE‑Adressstamm-Karte.

In der Global‑RE‑Adressstamm‑Karte können mandantenübergreifende Adressdaten erfasst und geändert werden. Die Aktion Verknüpfungen aktualisieren führt eine mandantenübergreifende Prüfung und Aktualisierung der markierten Zeilen durch. Über Filter Verknüpfungen werden nur Adressen angezeigt, bei denen noch keine Verknüpfungen bestehen. Ein weiterer Klick entfernt den Filter.

Inforegister Allgemein

Allgemein

Feldbeschreibungen des Inforegisters Allgemein:

Bezeichnung Erläuterung
Nr. Automatische Vergabe über die Adressstamm‑Nummernserie (Systemfeld).
Anredecode Auswahl erforderlich (Pflichtfeld).
Titel Optional.
Vorname Optional; bei natürlichen Personen.
Vorname 2 Optional.
Nachname Optional; bei natürlichen Personen.
Name Pflichtfeld; wird automatisch aus Vorname(n)/Nachname gebildet oder manuell für Firmen ausgefüllt.
Name 2 Optional; für längere Bezeichnungen.
Adresse Straße und Hausnummer (Pflichtfeld).
Adresse 2 Optional; z. B. Stockwerk.
PLZ‑Code/Ort Pflichtfeld.
Ländercode Optional.
Sprachcode Optional.
Staatszugehörigkeit Optional.
Suchbegriff Pflichtfeld; wird automatisch erzeugt und kann überschrieben werden.
Verknüpfungen Systemfeld; Anzahl der erzeugten Kontakte/Debitoren/Kreditoren/Banken, anklickbar für Übersicht.
Initialen Optional.
Geburtsdatum Optional.
Geburtsname Optional.
USt‑IdNr. Optional; für Firmen.
Währungscode Optional.
Freigegeben Systemfeld; wird nach erfolgreicher Freigabe automatisch aktiviert.
Einheitliche Kontaktnr. Systemfeld; zeigt einen Wert, wenn in mindestens einem synchronisierten Mandanten ein Kontakt erzeugt wurde.
Einheitliche Debitorennr. Systemfeld; analog für Debitoren.
Einheitliche Kreditorennr. Systemfeld; analog für Kreditoren.
Aktuelle Mahnakten Systemfeld.
Anfrage zum Datenschutz Systemfeld; zeigt an, ob eine DSGVO‑Anfrage gestellt wurde.

Inforegister Kommunikation

Neben der Kommunikationsdaten kann zusätzlich eine Sozialversicherungsnummer hinterlegt werden.

Kommunikation

Das Feld Versandoption wird nur auf intern gesetzt, wenn Hausmeister mit der Postverteilung beauftragt sind. In diesem Fall wird in der Printcom‑Kopfzeile eine Kennung für die Druckerei erzeugt, um den Postversand zu verhindern. Ein Belegsendeprofil kann hier voreingestellt werden.

Inforegister Partner

Bei natürlichen Personen können Partnerdaten hinterlegt werden.

Partner

Inforegister Kreditor

Für Firmenkontakte können Kreditor‑Buchungsgruppen und eine Steuernummer erfasst werden, die beim Erzeugen eines Kreditorenstamms übernommen werden.

Kreditor

Freigabe des Adressstamms

Nach der Erfassung muss der Adressstamm freigegeben werden, damit Kontakte in den Mandanten erzeugt werden können.

Die Freigabe erfolgt über die Aktion Freigeben. Dabei werden alle Pflichtfelder geprüft. Nach erfolgreicher Prüfung wird das Feld Freigegeben aktiviert.

Der Datensatz kann auch nach Freigabe weiterhin geändert werden. Über Status zurücksetzen kann die Freigabe rückgängig gemacht werden.

Kontakt erstellen

Nach Freigabe kann in jedem relevanten Mandanten über die Aktion Kontakt erstellen (oder F9) ein Kontakt angelegt werden. Die Synchronisation muss dafür aktiv sein.

Kontakt

Die Nummernvergabe hängt von der Einrichtung des Mandanten ab:

Einrichtung Folge
Einheitliche Kontaktnr. aktiviert Nummer wird aus der globalen Nummernserie vergeben und im Adressstamm gespeichert. Alle Kontakte in Mandanten mit gleicher Einstellung erhalten dieselbe Kontaktnummer.
Einheitliche Kontaktnr. nicht aktiviert Nummer wird aus der lokalen Nummernserie des Mandanten vergeben.

Hinweis

Dieses Nummernvergabeprinzip gilt auch für Debitoren und Kreditoren.

Debitor/Kreditor erstellen

Debitoren und Kreditoren werden aus dem Kontakt des jeweiligen Mandanten erzeugt.
Die Kontaktkarte wird über die Kontakt‑Verzweigung geöffnet. Wenn sie inaktiv ist, muss zuerst ein Kontakt erstellt werden.

Über Erstellen als wird entschieden, ob ein Debitor oder ein Kreditor erzeugt wird. RELion übernimmt automatisch die Daten aus dem Adressstamm.

Hinweis

Wenn die Synchronisation im Mandanten aktiviert ist, ist eine manuelle Anlage von Kontakten, Debitoren und Kreditoren nicht möglich. Kontakte werden ausschließlich aus dem Adressstamm erzeugt, Debitoren und Kreditoren ausschließlich über den Kontakt.

Menüaufrufe des Adressstamms

Nachfolgend sind die Menüaufrufe der Adressstamm Karte beschrieben.

Adressstamm

Adressbanken Über diesen Menüpunkt können eine oder mehrere Bankverbindungen zur betreffenden Adressstamm‑Person oder ‑Firma angelegt und angezeigt werden.
Kontakt Öffnet die Kontaktkarte des Adressstamms im aktiven Mandanten.
Debitor Öffnet die Debitorenkarte des Adressstamms im aktiven Mandanten.
Kreditor Öffnet die Kreditorenkarte des Adressstamms im aktiven Mandanten.
Einheit Zeigt die Wohneinheiten an, denen der Kontakt des Adressstamms zugewiesen wurde.
Mitglied Ist die Genossenschaftsverwaltung im Mandanten eingerichtet, kann hier die Mitgliedskarte angezeigt werden, die mit dem Kontakt des Adressstamms verknüpft ist.

Aktionen

Freigeben Gibt den Adressstamm zur weiteren Verwendung frei.
Status zurücksetzen Setzt die Freigabe des Adressstamms zurück.
Kontakt erstellen Erstellt einen Kontakt auf Basis des Adressstamms.
Manuelle Nummernvergabe Erlaubt eine speziell für diesen einzelnen Adressstamm‑Datensatz gültige Nummernserie. Durch diese Aktion werden die Felder für die einheitlichen Nummern editierbar. Bei der Eingabe wird geprüft, ob die Nummer bereits verwendet wurde oder ob ein Datensatz mit der bisherigen Nummer existiert. In beiden Fällen wird die Eingabe mit einer Fehlermeldung abgebrochen.
Anfrage zum Datenschutz Erstellt eine Anfrage zum Datenschutz (Auskunft).

Bankkonten

Ein Adressstamm repräsentiert grundsätzlich eine Person oder ein Unternehmen. Daher müssen zugehörige Bankverbindungen zentral verwaltet werden können.

Zur Erfassung der Bankverbindungen eines Adressstamms die entsprechende Adressstammkarte öffnen. Anschließend die Seite für die Bankverbindungen über Adressbanken aufrufen.

Banken

Es können beliebig viele Bankverbindungen pro Adressstamm erfasst werden. Für zeitgleich aktive Bankverbindungen empfiehlt sich die Verwendung fortlaufender Codes wie Bank-1, Bank-2 usw.

Ändert sich eine bestehende Bankverbindung zu einem bestimmten Zeitpunkt, kann ein Enddatum hinterlegt und die Folge-Bankverbindung mit identischem Code sowie entsprechendem Startdatum erfasst werden. Ist das Enddatum leer, wird es automatisch vom System gesetzt.

Im Adressstamm erfolgt keine Unterscheidung zwischen Debitoren- und Kreditorenbanken.

Die Bearbeitung der Banken ist sowohl direkt in der Übersicht als auch in der Adressstamm-Bankkarte möglich, die beim Aufruf von +Neu oder Bearbeiten geöffnet wird.

Adressstamm Bank

Hinweis

Sobald die Adressstamm-Synchronisation aktiviert ist, können Änderungen der Bankverbindungen von Debitor oder Kreditor nicht direkt in der jeweiligen RE Debitor Bankkontenübersicht bzw. RE Kreditor Bankkontenübersicht vorgenommen werden. Alle Anpassungen sind ausschließlich über die Seite Global‑RE‑Adressstamm Banken zu erfassen.

Adressstamm‑Bank in RE Debitor/Kreditor Bankkontenübersicht übernehmen

Die Zuweisung einer Adressstammbank zu einem Debitor oder Kreditor erfolgt stets über die jeweilige RE Debitor Bankkontenübersicht bzw. RE Kreditor Bankkontenübersicht.

Diese Übersichten werden standardmäßig über die Debitor‑/Kreditorkarte im Menüband unter RE Bankkonten aufgerufen. Das Vorgehen ist identisch für Debitoren und Kreditoren und wird hier am Beispiel der Übersicht für Debitoren dargestellt.

In der Übersicht der Bankkonten erfolgt der Aufruf der Adressstamm‑Banken über Bankenstamm.

Bankenstamm

Bank übernehmen

Die gewünschte Bankverbindung markieren und Bank übernehmen auswählen. Bei Bedarf kann auch eine neue Bankverbindung erfasst und im Anschluss direkt übernommen werden.

Hinweis

Wurde eine Adressbank einem Debitor und/oder Kreditor zugewiesen, besteht für diesen Datensatz eine automatische Synchronisation mit der zugehörigen Adressbank. Änderungen am Ursprungsdatensatz werden unmittelbar auf die entsprechende Debitor‑ bzw. Kreditorbank übertragen.

Adressstamm-Suche

Die Adressstamm‑Suche ist eine Seite, die vom System in verschiedenen Arbeitsabläufen automatisch geöffnet wird, sobald die Adressstamm‑Synchronisation im Mandanten aktiviert ist. Sie dient der schnellen Identifikation eines Adressstammes. Darüber hinaus ist es möglich, über diese Seite neue Adressstämme anzulegen oder bestehende Datensätze zu bearbeiten.

Adressstamm-Suche

Mit den Feldern im Inforegister Suchkriterien kann ein bestimmter Adressstamm gesucht werden. Sind die Felder inaktiv, lassen sie sich über Liste bearbeiten aktivieren. Groß- und Kleinschreibung werden in den Suchfeldern ignoriert, ebenso spielt die Position des Suchbegriffs innerhalb des Feldes keine Rolle. Zwischen den Feldern bestehen Und‑Verbindungen. Zusätzliche Suchkriterien können über die Standard‑Filterfunktion verwendet werden.

Nach Eingabe der Suchkriterien wird das Filterergebnis in der Liste unterhalb des Inforegisters Suchkriterien angezeigt. Die Detailansicht eines markierten Adressstamms kann über Bearbeiten oder Ansicht geöffnet werden.

Ist der gesuchte Adressstamm noch nicht vorhanden, kann über +Neu in der Adressstamm‑Karte ein neuer Datensatz angelegt und weiterverarbeitet werden.

Beispiel: Die Adressstamm‑Suche bei der Neuvermietung

Das folgende Praxisbeispiel zeigt, wie in einem Mandanten mit aktivierter Adressstamm‑Synchronisation gearbeitet wird.

Bei einer Neuvermietung muss im Assistenten der neue Mieter angegeben werden. Dieser wird entweder aus den bestehenden Kontakten des Mandanten ausgewählt oder zunächst neu erfasst.

Neuvermietung

Ist die Adressstamm‑Synchronisation aktiviert, erfolgt die Auswahl nicht über die Kontaktübersicht. Beim Drilldown im Feld Mieter Kontaktnr. öffnet sich stattdessen automatisch die Adressstamm‑Suche.

Über die Suchfelder kann geprüft werden, ob der benötigte Mieter bereits als Adressstamm in der Datenbank vorhanden ist.

Adressstamm-Suche

Über den Link im Feld Verknüpfungen lässt sich prüfen, ob der Adressstamm bereits als Kontakt bzw. Debitor im aktuellen Mandanten existiert. Verknüpfungen des aktiven Mandanten werden farblich hervorgehoben, wodurch die Prüfung erleichtert wird.

Aktionen

Ist keine Verknüpfung vorhanden, muss mit der Aktion Kontakt erstellen ein neuer Kontakt erzeugt werden. Anschließend ist aus diesem Kontakt der Debitor anzulegen. Das Fenster Global‑RE‑Adressstamm‑Suche bleibt dabei im Hintergrund geöffnet.

Zum Abschluss wird der Adressstamm in der Global‑RE‑Adressstamm‑Suche mit OK bestätigt.

Der Kontakt wird damit in den Neuvermietungs‑Assistenten übernommen, und die weitere Bearbeitung erfolgt wie gewohnt.

Vertragsstammdaten

1.6 - Aufgabenverwaltung

Dieses Modul ermöglicht die Erstellung, Zuweisung, Weiterleitung und automatische Generierung von Aufgaben mit Terminierung und optionaler Benachrichtigung.

Einführung

Das Modul Aufgabenverwaltung ermöglicht die Erstellung und Zuweisung von Aufgaben mit zugehörigen Terminen an Bearbeiter. Aufgaben können sowohl manuell als auch automatisch generiert werden. Die manuelle Erstellung erfolgt über die Infobox Notizen in nahezu jeder Ansicht von RELion, in der Notizen erfasst werden können. Dadurch ist eine flexible Aufgabenanlage aus unterschiedlichen Kontexten möglich.

Automatisierte Aufgaben werden auf Basis spezifischer Einstellungen generiert. Hierzu steht die Aufgabenverwaltung Einrichtung zur Verfügung, in der Erinnerungsfristen für verschiedene Aufgabenbereiche (z. B. Vertrag, Instandhaltung, Mahnung, Sollstellung) definiert werden können. Die automatische Generierung ist somit an die jeweiligen Anforderungen und Prozesse anpassbar.

Jede Aufgabe kann mit einem Ursprungsdatensatz (wie Vertrag oder Eingangsrechnung) verknüpft werden, sodass ein direkter Bezug zum relevanten Geschäftsobjekt besteht. Aufgaben können als einfache Nachrichten an andere Bearbeiter dienen, weitergeleitet und dabei neu terminiert werden. Bei jeder Zuweisung wird der Aufgabentext versioniert, um eine lückenlose Nachverfolgung zu gewährleisten. Sofern das Modul entsprechend eingerichtet ist, erfolgt beim Zuweisen einer Aufgabe eine automatische E-Mail-Benachrichtigung an den Empfänger. Die Rollencenter bieten einen eigenen Bereich für die Aufgabenverwaltung, in dem Aufgaben nach verschiedenen Ansichten (global und mandantenspezifisch) dargestellt werden. Globale Ansichten verlinken auf mandantenbezogene Aufgaben und Belege, während Bearbeitungsfunktionen ausschließlich für mandantenbezogene Aufgaben zur Verfügung stehen.

Einrichtung

Um die Aufgabenverwaltung nutzen zu können, sind verschiedene Einstellungen vorzunehmen. Die Konfiguration erfolgt über die Seite Aufgabenverwaltung Einrichtung, die in mehrere Inforegister unterteilt ist. Nachfolgend werden die wichtigsten Bereiche und Felder tabellarisch aufgeführt und erläutert.

Einrichtung

Allgemeine Einstellungen

Bezeichnung Datentyp Erläuterung
Aufgabe bei Benachrichtigung Boolean Ermöglicht die Erstellung einer Aufgabe bei Eingabe einer Notiz.
Automatische Mail bei Nachricht Boolean Bei Aktivierung wird beim Zuweisen von Aufgaben der Art Besprechung eine E-Mail versendet.
Frist für fällige Aufgaben DateFormula Legt fest, wie das Enddatum einer automatisch eingestellten Aufgabe berechnet wird.
Notiz bei Aufgabenerstellung beibehalten Boolean Steuert, ob Notizen beim Erstellen einer Aufgabe gespeichert werden sollen.

Vertrag

Bezeichnung Datentyp Erläuterung
Kündigungsvorschlag Anzahl Monatsmieten Integer Anzahl der Monatsmieten, die im Rückstand sein müssen, damit eine Aufgabe für einen Kündigungsvorschlag erstellt wird.
Frist für Vertragsbeginn DateFormula Frist, ab der eine Aufgabe zur Veranlassung eines Termins (z. B. Wohnungsübergabe) erstellt wird.
Frist für Vertragsende DateFormula Frist, ab der eine Aufgabe zur Veranlassung eines Termins (z. B. Wohnungsabnahme) erstellt wird.
Frist für Ausübung Option DateFormula Frist, ab der eine Aufgabe zur Vereinbarung eines Termins für die Ausübung einer Option erstellt wird.
Frist nach Ausübungstermin DateFormula Frist, nach deren Ablauf eine Aufgabe zur nachträglichen Vertragsbeendigung erstellt wird.
Frist Mietsicherheitsprüfung nach Vertragsbeginn DateFormula Frist, nach deren Ablauf eine Aufgabe zur Mahnung des Mieters bezüglich der Mietsicherheit erstellt wird.
Frist Ende Mietsicherheit DateFormula Frist, ab der eine Aufgabe zur Ausstellung einer Zahlungsanweisung für die Mietsicherheit erstellt wird.
Frist Mietsicherheit nach Auszug DateFormula Frist, nach deren Ablauf eine Aufgabe zur Beachtung der Mietsicherheit nach Auszug erstellt wird.

Instandhaltung

Im Inforegister Instandhaltung werden die Rahmenbedingungen für die Bearbeitung von Schadensmeldungen, Garantien, Fristen für Energieausweise und vergleichbaren Vorgängen festgelegt. Voraussetzung für die korrekte Generierung und Bearbeitung von Aufgaben ist, dass sämtliche relevanten Felder, die im Rahmen der Aufgabenerstellung geprüft werden, vollständig und korrekt ausgefüllt sind. Insbesondere bei der Verwaltung von Garantien und Fristen ist die sorgfältige Pflege der Ausstattungsdaten eines Objekts erforderlich.

Für weiterführende Informationen und detaillierte Anleitungen wird auf die entsprechende Dokumentation Instandhaltung verwiesen.

Bezeichnung Datentyp Erläuterung
Frist offene Schadensmeldungen DateFormula Wenn das Erfassungsdatum einer Schadensmeldung zzgl. dieser Frist erreicht ist und für die Schadensmeldung noch keine Beauftragung erstellt wurde, wird eine Aufgabe eingestellt, um diese z. B. weiterzubearbeiten. Nur Schadensmeldungen mit dem Status Erfasst oder Freigegeben werden berücksichtigt.
Frist offene Bestellungen DateFormula Wenn eine Beauftragung den Status Offen hat und das Zugesagte Wareneingangsdatum zzgl. dieser Frist erreicht ist, wird eine Aufgabe eingestellt, um diese z. B. zu kontrollieren.
Frist Garantie Ausstattung DateFormula Wenn die Garantie bis einer Ausstattung abzgl. dieser Frist erreicht ist, wird eine Aufgabe eingestellt, um z. B. die Ausstattung zu prüfen.
Frist Prüftermin Ausstattung DateFormula Wenn das Datum Nächster Prüftermin einer Ausstattung abzgl. dieser Frist erreicht ist, wird eine Aufgabe eingestellt, um z. B. einen Handwerker mit der Prüfung zu beauftragen.
Frist Energieausweis DateFormula Wenn das Datum Energieausweis gültig bis einer Ausstattung abzgl. dieser Frist erreicht ist, wird eine Aufgabe eingestellt, um z. B. einen neuen Energieausweis ausstellen zu lassen.
Frist Freistellungsbescheinigung DateFormula Wenn in der Tabelle Freistellungsbescheinigung (zum Kreditor) das Datum bis abzgl. dieser Frist erreicht ist, wird eine Aufgabe eingestellt, um z. B. beim Kreditor eine neue Freistellungsbescheinigung anzufordern.

Um Aufgaben für Ausstattungen automatisch generieren zu lassen, ist es erforderlich, in den jeweiligen Ausstattungsdatensätzen (Ausstattung-Zuordnung zu Objekt oder Einheit) die Felder Garantie bis sowie Nächster Prüftermin zu pflegen. Nur wenn diese Angaben vollständig hinterlegt sind, kann das System die entsprechenden Aufgaben fristgerecht erstellen.

Ausstattungskarte

Aufgaben, die prüfpflichtige Ausstattungen betreffen, werden grundsätzlich dem im Feld Prüfung durch der zugeordneten Ausstattung eingetragenen Sachbearbeiter zugewiesen. Ist dort kein Sachbearbeiter hinterlegt, erfolgt die Zuweisung an den Objektsachbearbeiter mit der Rolle Instandhaltung. Sollte auch diese Rolle nicht mit einem Bearbeiter besetzt sein, wird die Aufgabe dem Sachbearbeiter mit der Rolle Abrechnungsprozess gemäß den Einstellungen in der RE Einrichtung zugewiesen.

Für Aufgaben im Zusammenhang mit ablaufenden Energieausweisen ist sicherzustellen, dass in der Tabelle Ausstattung Zuordnung ein entsprechender Datensatz für den Energieausweis existiert und das Feld Energieausweis gültig bis ausgefüllt ist.

Energieausweis

Soll Aufgaben für auslaufende Freistellungsbescheinigungen von Kreditoren automatisch erstellt werden, ist die Freistellungsbescheinigung beim jeweiligen Kreditor zu hinterlegen.

Freistellung

Darüber hinaus besteht die Möglichkeit, Aufgaben im Rahmen der Erstellung von Schadensmeldungen oder Einkaufsbelegen automatisch generieren zu lassen. Die entsprechenden Einstellungen hierfür werden in der Instandhaltung Einrichtung vorgenommen.

Weiterführende Informationen hierzu finden Sie in der Anwenderdokumentation Instandhaltung, insbesondere im Inforegister Aufgabenverwaltung.

Sollstellung

Wird das Startdatum einer Staffelmietzeile abzüglich der im Feld Frist Staffelmiete definierten Frist erreicht, erstellt das System automatisch eine Aufgabe für den im Vertrag hinterlegten Bearbeiter. Diese Aufgabe dient beispielsweise dazu, den Mieter rechtzeitig auf eine anstehende Mietänderung hinzuweisen (z. B. „Die Erhöhung der Miete laut Staffelmietvereinbarung ist am [Datum] fällig.“).

Im Bereich Mahnwesen werden Aufgaben für registrierte Mahnungen jeweils dem im Mahnungsdatensatz angegebenen Bearbeiter zugewiesen. Jede dieser Aufgaben enthält einen direkten Link zur entsprechenden registrierten Mahnung. Damit eine Aufgabe generiert wird, müssen beide Bedingungen – das Vorliegen einer registrierten Mahnung sowie die Zuordnung eines Bearbeiters – erfüllt sein.

Bezeichnung Erläuterung
Mahnmethodencode Aufgaben werden nur für Mahnungen mit diesem Mahnmethodencode erstellt.
Mahnstufe für Aufgabe Aufgaben werden ab dieser oder einer höheren Mahnstufe erstellt.

Datentyp DateFormula

Der DateFormula-Datentyp ermöglicht die Eingabe von Datumsberechnungen in einem sprachunabhängigen Format. Er wird verwendet, um mehrsprachige Unterstützung für die Methode CALCDATE(Date) bereitzustellen.

Für die Felder vom Typ DateFormula sind Datumsformeln einzugeben, anhand derer Datumswerte berechnet werden. Beispiele für zulässige Werte:

Formel Bedeutung
10T 10 Tage
2W 2 Wochen
1M 1 Monat

Fallbeispiel

Dieses Kapitel erläutert die Funktionsweise der Aufgabenverwaltung anhand eines praxisnahen Beispiels. Nach Abschluss von Instandhaltungsarbeiten an einem Objekt wird eine Aufgabe zur Überprüfung für einen zuständigen Bearbeiter erstellt. In der Regel werden Instandhaltungsarbeiten vor Abschluss kontrolliert, um sicherzustellen, dass alle erforderlichen Maßnahmen ordnungsgemäß durchgeführt wurden.

Einrichtung zum Erstellen von Aufgaben über Notizen

In RELion besteht an vielen Stellen die Möglichkeit, Notizen zu erfassen. Überall dort, wo Notizen angelegt werden können, kann direkt eine Aufgabe mit Bezug auf den jeweiligen Datensatz (z. B. Kreditor, Einheit, Beauftragung) erstellt werden. Voraussetzung hierfür ist, dass in der Aufgabenverwaltung Einrichtung die Option Aufgabe bei Benachrichtigung aktiviert ist.

Aufgabenverwaltung Einrichtung

Erstellen einer Aufgabe über Notizen

Um eine Aufgabe über eine Notiz zu erstellen, gehen Sie wie folgt vor:

  1. Klicken Sie auf das „+“-Symbol neben den Notizen.
  2. Füllen Sie das Feld Hinweis aus und bestätigen Sie mit OK.

Notizen

Hinweis

  1. Im folgenden Dialog bestätigen Sie mit Ja, wenn Sie eine Aufgabe erstellen möchten.
  2. Es öffnet sich automatisch der Assistent Aufgabe erstellen. Hier können Sie die Aufgabenbeschreibung erfassen und bei Bedarf den Bearbeiter anpassen.

Beschreibung

  1. Schließen Sie die Erstellung der Aufgabe mit OK ab. Anschließend werden Sie gefragt, ob Sie die erstellte Aufgabe öffnen möchten. Bei Auswahl von Ja wird die Aufgabe angezeigt.

Aufgabe

Nach der Erstellung ist die Aufgabe im Rollencenter unter Meine erstellten Aufgaben zu finden. Über diese Ansicht kann die Aufgabe jederzeit geöffnet und der Bearbeitungsstand geprüft werden.

Arbeiten mit Aufgaben

Auf der Startseite (Rollencenter) werden sowohl globale Aufgaben (mandantenübergreifend) als auch Aufgaben im aktuellen Mandanten angezeigt:

  • Meine erstellten Aufgaben: Alle von Ihnen erstellten Aufgaben.
  • Meine offenen Aufgaben: Ihnen zugewiesene, noch offene Aufgaben.
  • Meine Aufgaben in Bearbeitung: Ihnen zugewiesene Aufgaben, die sich in Bearbeitung befinden.

Es werden alle Aufgaben angezeigt, die entweder automatisch über die Aufgabenverwaltung Einrichtung generiert, manuell über die Notizfunktion erstellt oder über die Funktion Aufgabe zuweisen von anderen Benutzern zugewiesen wurden.

Rollencenter

Aufgabenübersicht

Status der Aufgabe

Über die Kachel Meine überfälligen Aufgaben können Sie eine Aufgabe öffnen. Standardmäßig hat eine neue Aufgabe den Status Nicht gestartet. Über die Funktion Vorgang/Beleg anzeigen gelangen Sie zum zugehörigen Element. In der Infobox der Aufgabe befindet sich ebenfalls ein Link zum zugehörigen Datensatz.

Karte

Wichtig

Wird der Primärschlüssel des zugehörigen Datensatzes umbenannt, geht der Bezug verloren und es erscheint eine Fehlermeldung bei der Funktion Vorgang/Beleg anzeigen.

Der Status einer Aufgabe kann auch manuell in der Aufgabenverwaltungskarte geändert werden (z. B. von In Bearbeitung zurück auf Nicht gestartet). Ist eine Aufgabe erledigt, setzen Sie den Status auf Abgeschlossen. Die Aufgabe wird dann aus den Übersichten entfernt, bleibt aber über die Filterfunktion weiterhin einsehbar.

Abgeschlossen

Aufgaben zuweisen

Um eine bestehende Aufgabe an eine andere Person weiterzuleiten, öffnen Sie die Aufgabe und wählen die Funktion Aufgabe zuweisen. Im Assistenten tragen Sie den gewünschten Bearbeiter und eine Nachricht ein. Nach Bestätigung mit OK wird die Aufgabe aus Ihrem Vorrat entfernt und der Status automatisch auf In Bearbeitung gesetzt. Die Aufgabe ist weiterhin über Meine erstellten Aufgaben auffindbar.

Assistent

Über die Aufgabenverwaltung Nachrichten können Sie Änderungen und Weiterleitungen nachvollziehen.

Aufgabenverwaltung

Mailversand

Ist in der Aufgabenverwaltung Einrichtung die Option Automatische Mail bei Nachricht aktiviert, wird beim Zuweisen einer Aufgabe automatisch eine E-Mail an den Kollegen gesendet. Die Aufgabe oder der Ursprungsdatensatz kann direkt aus der E-Mail heraus geöffnet werden, sofern die entsprechenden Systemvoraussetzungen und Zugriffsrechte vorliegen.

Weitere Aufgabe erstellen

Um zu einer bestehenden Aufgabe eine zusätzliche Aufgabe an einen Kollegen weiterzuleiten, öffnen Sie die bestehende Aufgabe und erstellen eine weitere Aufgabe mit gleichem Titel und Verlinkung zum gleichen Element über die Funktion Aufgabe erstellen in der Aufgabenverwaltungskarte.

Automatische Erstellung der Aufgaben

In den Aufgabenwarteschlangenposten kann die automatische Erstellung von Aufgaben eingerichtet werden. Über die Suchfunktion öffnen Sie die Liste Aufgabenwarteschlangenposten und erstellen einen neuen Posten.

Dabei geben Sie die Art des auszuführenden Objekts (CodeUnit) und die entsprechende ID (z. B. 5164099) an. Weitere Parameter können individuell festgelegt werden. Die Bedeutung der Felder und Systemvoraussetzungen entnehmen Sie bitte der Microsoft-Hilfe.

Ablauf

Sind in der Aufgabenverwaltung Einrichtung Werte zur Erstellung von Aufgaben gesetzt, werden diese Aufgaben automatisch generiert.

Aufgaben automatisch

1.7 - RELion Dokumente

Mit RELion Dokumente ist sowohl ein manuelles Archivieren, via Drag and Drop, als auch direktes Archivieren in der jeweiligen Infobox möglich.

1.7.1 - RELion Dokumente

Einführung

Die folgende Dokumentation beschreibt die Inbetriebnahme des Moduls RELion Dokumente zur Integration in Archiv kompakt.

Archiv kompakt ist ein Dokumentenmanagementsystem, das der rechtssicheren Aufbewahrung und Verwaltung von elektronischen Dokumenten dient. Archiv kompakt besteht aus zwei Komponenten, zum einen aus dem Archiv Manager für Administratoren und zum anderen aus dem Archiv kompakt Client für die Anwender. Im Archiv kompakt Client erfolgt auch die Ablage und Archivierung der Dokumente.

Einführung

RELion Dokumente ist ein funktionsumfassendes Tool für das Speichern von Dokumenten innerhalb von RELion. Damit ist sowohl ein manuelles Archivieren, via Drag and Drop, als auch direktes Archivieren in der jeweiligen Infobox möglich. Die Infobox auf den archivierungsfähigen Seiten stellt die zentrale Funktion der Dokumentarchivierung, Kategorisierung sowie die Schnittstelle ins Archiv kompakt dar. Die RELion Dokument Recherche ist der Verweis auf die in Archiv kompakt archivierten Dokumente mit filterfähigen Recherchefunktionen.

Nur in Verbindung mit Archiv kompakt ist es möglich, diese Dokumente rechtssicher zu speichern. Ebenso ist es nur in Verbindung mit Archiv kompakt möglich, diverse Berichte wie Mahnungen, BK-Abrechnungen zu archivieren. Ist die Archiv kompakt Schnittstelle aktiv, werden die Dokumente nicht mehr in RELion, sondern in Archiv kompakt gespeichert. Durch die Synchronisation der Informationen über beide Systeme können die Dokumente dann sowohl in RELion als auch in Archiv kompakt recherchiert und angezeigt werden. Ebenso werden die Informationen für Dokumente, die in Archiv kompakt direkt gespeichert und indiziert bzw. gelöscht werden, automatisch synchronisiert, sodass diese auch auf der RELion-seite zur Verfügung stehen. Einem archivierten Dokument können weitere Dokumente zu- und untergeordnet werden.

Hinweis

Jeder Mitarbeiter der Zugriff auf einen Mandanten hat, kann auch in diesem Mandanten alle Dokumenteneinträge in RELion Dokumente sowie deren Indizes sehen. Es muss sichergestellt werden, dass keine sensiblen Daten in den Feldern der RELion Dokumente und den Feldern der Indizes stehen (z. B. Beschreibung oder Dateibeschreibung).

Einrichtung

Die grundsätzlichen Einrichtungen für Archiv kompakt werden auf dem Archiv kompakt Manager vorgenommen und von diesem in RELion übernommen. Diese Einrichtungen können in RELion nicht bearbeitet werden.

Einrichtung

Soweit es sinnvoll ist, werden Einrichtungen aus dem Archiv kompakt Manager in RELion per Schnittstelle übernommen. Darüber hinaus gibt es Ergänzungen, die in RELion gemacht werden. Bei den Berichten und Tabellen steht eine Initialisierung zur Verfügung, die grundlegende Einrichtungen bereits automatisch einträgt.

Mandantenname und Mandanten-Anzeigename

Wichtig

Für eine korrekte Funktion der RELion-Schnittstelle mit Archiv kompakt ist es zwingend erforderlich, dass der Mandantenname und der Mandanten-Anzeigename identisch sind.

In RELion kann für jeden Mandanten sowohl ein technischer Name als auch ein Anzeigename hinterlegt werden. Während intern im System mit dem Mandanten-Namen gearbeitet wird (dies ist durch Microsoft vorgegeben und nicht veränderbar), wird in der Benutzeroberfläche – etwa in Karten und Listen – der Anzeigename dargestellt. Bei der Übertragung von Indizes wird der Mandantenname verwendet.

Archiv kompakt hingegen arbeitet ausschließlich mit dem Anzeigenamen, um die Zuordnung von Dokumenten über Indizes sicherzustellen.

Wenn Mandantenname und Anzeigename voneinander abweichen, kann es zu schwerwiegenden Problemen bei der Dokumentenverknüpfung kommen. RELion-Dokumente sind in Archiv kompakt nicht sichtbar, obwohl sie vorhanden und nicht gelöscht sind. Ebenso können Dokumente in RELion nicht mehr auffindbar sein. Dies liegt daran, dass Archiv kompakt auf Basis von Archiven arbeitet, während RELion mandantenbasiert agiert.

Beispielhafte Darstellung:

Falsche Konfiguration:
Name 01 Mietverwaltung
Anzeigename 01 Mietverwaltung Testunternehmen
Richtige Konfiguration:
Name 03 WEG
Anzeigename 03 WEG

Mandantenname

Hinweis

Um diese Probleme zu vermeiden, muss bei der Einrichtung oder Änderung von Mandanten in RELion darauf geachtet werden, dass Mandantenname und Mandanten-Anzeigename identisch sind. Eine konsistente Benennung ist essenziell für die reibungslose Integration beider Systeme. Es wird empfohlen, die Mandantenkonfiguration regelmäßig zu überprüfen, insbesondere vor der Aktivierung der Archiv kompakt-Schnittstelle.

RELion Dokument

Ein wesentlicher Faktor sind die Daten im Inforegister Allgemein in der RELion Dokument Einrichtung. Öffnen Sie die RELion Dokument Einrichtung. Damit die automatische Archivierung im Hintergrund ausgelöst wird, aktivieren Sie das Feld Aktiviert und wählen als Archiv System Aareon Archiv kompakt aus.

Dokument Einrichtung

Bezeichnung Beschreibung
REST-Schnittstelle - Web URL Tragen Sie die Adresse der API Gateway hier ein. Diese Adresse bleibt unverändert und ist bei jeden Kunden gleich und wird während der Installation im Archiv kompakt Cloud Server hinzugefügt.
AAK ist im Cloud Mode Aktivieren Sie den Cloud Mode.
REST-Schnittstelle - Kennung Die Eingabe der Kennung ist spezifisch je nach Kunde einzugeben.
AAK Client ID Tragen Sie die zugeordnete Server Zertifikat ID ein. Die ID entnehmen Sie aus Ihren Archiv kompakt Manager.
Fälligkeit für Löschung vorbelegen Hier wird eine Datumsformel für das geplante Löschdatum vorbelegt. Stimmen Sie dies unbedingt mit ihrem zuständigen Leiter der Finanzbuchhaltung bzw. dem Datenschutzbeauftragten ab.

Archiv kompakt Benutzerzuordnung

Die Authentifizierung in Archiv kompakt Client bzw. Manager erfolgt mit Benutzername und Passwort. Damit die Archivierung aus RELion funktioniert, tragen Sie bitte den Archiv kompakt Benutzernamen in die Benutzerzuordnung ein mit dem entsprechenden Passwort und ID und ordnen es dem RELion Benutzername zu.

Hinweis

Ab der Version 3.4.0.0 RELion Archiv kompakt Connector und der Version 5.5 Archiv kompakt Server wird dieser Punkt nicht mehr benötigt. Beachten Sie hierzu die Schritt-für-Schritt-Anleitung Mandantenberechtigung.

Archiv kompakt Authentifizierung

Das neue Authentifizierungsverfahren verbessert die Sicherheit und vereinfacht die Handhabung in Cloud-Szenarien. Benutzer geben einmalig das Secret ihrer Archiv kompakt Application aus ENTRA in ein vorgesehenes Eingabefeld ein.

Wichtig

Verwenden Sie das Azure-Portal, um die Aareon Archiv kompakt Anwendung für Business Central bzw. RELion auf Ihrem Microsoft Entra Mandanten zu registrieren. Weitere Informationen erhalten Sie hier.

Anwendungsschlüssel

Dieses Secret wird gemeinsam mit weiteren Parametern Base64-kodiert und in einem isolierten Speicher abgelegt.

Bei jedem Authentifizierungsvorgang mit dem Archivserver wird das kodierte Secret im HTTP-Header übermittelt, um ein Zugriffstoken zu erhalten.

Der Vorgang erfolgt im Hintergrund und erfordert keine weiteren Benutzereingaben. Sollte das Secret nicht mehr vorliegen oder zwischenzeitlich abgelaufen sein (abhängig von den Einstellungen im jeweiligen ENTRA-Tenant), muss ein neues Secret für die Archiv kompakt Application generiert werden.

Dieses ist sicher aufzubewahren, im RELion-System im entsprechenden Feld zu hinterlegen und anschließend im Archiv kompakt Manager durch den zuständigen Systemadministrator zu aktualisieren.

Für On-Premise-Installationen bleibt das bisherige Verfahren über den Import der Datei AAKCred.lic weiterhin bestehen, sofern in der RELion-Dokumenteinrichtung der AAK-Cloud-Modus deaktiviert ist und die AADTenantID auf “common” gesetzt wurde. Damit wird eine reibungslose Unterstützung beider Betriebsmodi (Cloud und On-Premise) gewährleistet.

Hinweis zur Einrichtung des Sicherheitsschlüssels ab Version 3.8.0.0 (RELion Archiv kompakt Connector) und Version 5.6 (2025.05.02.21) von Archiv kompakt

Ab den oben genannten Versionen ist das Hinterlegen des Sicherheitsschlüssels verpflichtend, um die Funktionalität sicherzustellen. Die Konfiguration erfolgt über den Pfad: AktionenArchiv Kompakt.

Bitte beachten Sie hierzu die detaillierte Schritt-für-Schritt-Anleitung unter Entra Application Einrichtung.

Sicherheitsschlüssel

Archiv kompakt Stammdaten aktualisieren

Archive, Indizes und Schlagwortlisten werden im Archiv Manager angelegt. Bitte beachten Sie, die Rechte im Archiv Manager für jedes Archiv zu vergeben. Nach Abschluss der Einrichtungen im Archiv Manager ist es notwendig, die Archiv kompakt Stammdaten in RELion zu aktualisieren.

Dazu gehen Sie wie folgt vor:

Öffnen Sie über die Suche RELion Dokument Einrichtung. Wählen Sie im Menüband die Aktion Stammdaten aktualisieren.

Stammdaten

Mit dieser Aktion werden die Archive, Indizes sowie die Schlagwortlisten aus Archiv kompakt nach RELion übertragen bzw. aktualisiert. Die weiteren Felder sind Drilldowns in die verschiedenen Einrichtungsbereiche, die auch in den folgenden Abschnitten im Einzelnen erläutert werden.

Wichtig

Beim Anlegen der Indizes im Archiv kompakt vermeiden Sie Umlaute! Stattdessen verwenden Sie bitte die Buchstabenkombinationen ae, oe und ue.

RELion Dokument Indizes

Rufen Sie in der RELion Dokument Einrichtung im Inforegister Allgemein per Drilldown das Feld Indizes, um in die Liste RELion Dokument Indizes (Kennung) zu gelangen. Nach dem Importieren der Archive aus Archiv kompakt sind die Archive hier einsehbar.

Indizes

Bis auf die Kennungen archive, creator und date, die als unabdingbare Grundeinrichtung für jeden Bericht und jede Tabelle vorhanden sein müssen, werden die weiteren Kennungen von Archiv kompakt übernommen (vor dem Indexnamen wird index mit Unterstrich vorausgestellt).

archiv kompakt indizes

Über die Spalte Datentyp wird der für die Kennung entsprechende Datentyp manuell ausgewählt, sofern dieser noch nicht vorhanden ist.

Datentyp

RELion Dokument Archive

Über das Menüband auf der Seite RELion Dokument Einrichtung gelangen Sie zur Tabelle RELion Dokument Archive(Alternativ per Drilldown auf das Feld Archive). Nach dem Importieren der Archive aus Archiv kompakt sind hier Archive einsehbar.

In der Spalte AAK-Indexdefinition ist je Archivzeile ausgewiesen, welche Indizes einem Archiv zugeordnet sind. Setzt man den Mauszeiger auf die jeweilige Zahl in der Spalte AAK-Indexdefinition, kann per Drilldown direkt auf die jeweilige Liste Archiv kompakt Indexdefinition durchgegriffen werden.

Dokument Archive

Indexdefinition

Schlagwortlisten

Schlagwortlisten und der Index Schlagwort werden im Archiv Manager angelegt und über die Stammdaten Aktualisierung nach RELion gebracht. Siehe dazu Kapitel Archiv kompakt Stammdaten aktualisieren. Danach legen Sie den Index wie gewohnt an den gewünschten Tabellen an. Im Archivierungsassistenten wird dies bei Auswahl eines Archives mit Schlagworteinrichtung auf AAK Seite automatisch abgefragt.

schlagwortliste

RELion Dokument Einrichtung für Tabellen

Archivzuordnungen

Je Tabelle können in der RELion Dokument Einrichtung bestimmte Archive zugeordnet werden. Öffnen Sie die Übersicht RELion Dokument Recherche Einrichtung, in dem Sie auf die Zahl der Tabellen klicken. Über den Assist Button in der Zahl der Spalte AAK Archive gelangen Sie zu der Tabelle Archiv kompakt Tabelle/Archivzuordnungen. Falls die Tabelle leer ist, wählen Sie Neu oder auf Liste bearbeiten und dann wählen Sie über den Dropdown-Pfeil in der Spalte AAK-Archiv ID ein Archiv aus.

Übersicht

Tabelle/Archivzuordnung

Wenn für eine Tabelle nur ein Archiv zugeordnet wurde, wird bei der manuellen Archivierung über Drag & Drop das Feld Archivname gleich vorbelegt. Bei mehrfacher Zuordnung wählen Sie ein Archiv aus. Eine gleichzeitige Ablage in mehrere Archive ist nicht möglich.

Parameter Einrichtung in RELion

In der RELion Dokument Einrichtung müssen Sie bestimmte Parameter (=Indizes) zuordnen. Über Tabellen initialisieren werden die Grundeinrichtungen in allen Tabellen eingetragen.

Tabellen initialisieren

Öffnen Sie die Übersicht RELion Dokument Recherche Einrichtung in dem Sie auf die Zahl der Tabellen klicken. Über den Assist Button in der Zahl der Spalte Parameter gelangen Sie zur Parameter Einrichtung der jeweiligen Tabelle.

Parameter

Die folgenden Kennungen stellen die Mindestbelegung in jeder Tabelle dar und haben als Verwendung Archivierung:

Kennung Wert1 Beschreibung
archive < ARCHIVNAME> Archivname
creator < USERNAME> Benutzername
date < CURRENTDATETIME> Aktuelles Datum und Uhrzeit
index_Belegdatum <DOCUMENT_DATE> Belegdatum aus der Eingabe im Archivierungsfenster
index_Beschreibung <DOCUMENT_DESCRIPTION> Beschreibung aus der Eingabe im Archivierungsfenster
index_Mandant < COMPANYNAME> Wird durch aktuellen Mandanten belegt.

Die Indizes werden anhand der Indexdefinitionen ausgewählt und umfassen mindestens die als Pflichteingabe markierten Indizes. Für die Spalte Verwendung einschränken sind die Optionen Recherche, Index Befüllung oder Archivierung vorgesehen.

  • Recherche: Die Option dient zur Filterung auf der Tabelle. Wir empfehlen jedoch, es nicht mehr zu benutzen. Es wird demnächst entfernt werden.
  • Index Befüllung: visuelle Unterscheidung für die Informationen, die nicht aus der Tabelle kommen. (Feld Nr. und Feldname bleiben dabei leer)
  • Archivierung: Es dient nur zur Archivierung und nicht als Filter auf der Tabelle.
  • Leer: Bei Auswahl dieser Option wird der Index zur Archivierung und Recherche an der Tabelle benutzt. Zum Beispiel an der Tabelle Vertrag empfehlen wir bei dem Feld Vertrags-Nr. einzurichten, damit darauf gefiltert wird.

Recherche Einrichtung

Als Feld Nr. wird der jeweilige Indexname ausgewählt, z. B. das Feld Debitor/Kreditorenname wird beim Index_Debitor_Name ausgewählt. Der Feldname und der Datentyp werden automatisch befüllt.

Wichtig

Sie sparen sich Zeit, wenn Sie direkt über die Suchfunktion nach einem benötigten Feld suchen.

Zuordnung Geschäftsobjekt und Attribute im Archiv Manager

Nachdem die Feldzuordnungen in RELion abgeschlossen sind, können Sie im Archiv Manager die Geschäftsobjekte und Attribute an den jeweiligen Indizes zuordnen. Dadurch werden die Felder bei Archivierung über Archiv kompakt nach eintippen von min. drei Zeichen vorgeschlagen. Dies erleichtert den Archivierungsprozess, vermeidet Anwenderfehler und hat den Vorteil, dass bei Auswahl einer Vertragsnummer andere Felder wie z. B. Name/Objektnummer automatisch auch ausgefüllt werden. Hier wurde die Vertragsnummer nur ausgewählt:

Zuordnung

Alle diese Indizes wurden vom System automatisch befüllt. Sie füllen nur die verbliebenen Indizes manuell aus:

Indizes

Welche Geschäftsobjekte und Attribute aus welcher RELion Tabelle automatisch vorbelegt werden können, entnehmen Sie bitte dem Anhang.

Markieren Sie den Index und wählen Sie aus externem ERP System. Das Geschäftsobjekt entspricht der Tabelle in RELion die die entsprechenden Auswahlwerte liefert. Im Feld Attribut wählen Sie die Tabellenfelder aus:

Attribute

Inaktiv wird ausgewählt, wenn der Wert durch den Benutzer beim Archivieren ausgefüllt und nicht durch RELion befüllt wird.

RELion Dokument Einrichtung für Berichte

Über den Drilldown Berichte oder wahlweise über den Aufruf Berichte im Menüband auf der Page RELion Dokument Einrichtung gelangen Sie zur RELion Dokument Druck Einrichtung. In dieser Übersicht sind die für die Archivierung vorgesehenen Berichte eingetragen. (siehe Kapitel RELion Berichte und Tabellen).

Parameter

In die Spalte Parameter gelangen Sie über den Assist Button in der RELion Dokument Druck Einrichtung Karte, auf der die Parameter für den jeweiligen Bericht eingerichtet werden müssen.

Parametereinrichtung

Im Inforegister Bericht wird zwingend ein Archiv in Archiv ID und die zum Bericht zugehörigen Tabellen im Tabellen Filter ausgewählt. Es kann im Gegensatz zu Tabellen nur ein Archiv ausgewählt werden, da die Archivierung automatisch erfolgt. Die Berichte können die Daten einer oder mehrerer Tabellen verwenden, dem entsprechend wird im Feld Tabellen Filter beim Initialisieren automatisch eine Vorbelegung eingetragen (Bei kundeneigenen Berichten ist hier der Filter manuell einzutragen). Im Inforegister RELion Dokumentdruck Parameter werden die Indizes eingerichtet.

Druck Einrichtung

Die folgenden Kennungen stellen die Mindestbelegung in jeder Berichtsreinrichtung dar:

Kennung Wert1 Beschreibung
archive < ARCHIVNAME> Archivname
creator < USERNAME> Benutzername
date < CURRENTDATETIME> Aktuelles Datum und Uhrzeit
index_Mandant < COMPANYNAME> Wird durch aktuellen Mandanten belegt.

Alle weiteren Indizes müssen entsprechend den Indexdefinitionen des zugewiesenen Archivs eingetragen werden und mindestens die mit * markierten Pflichtfelder als Index enthalten. In der Spalte Tabelle wird die Tabelle eingetragen, aus der der jeweilige Index gezogen werden soll. Der Tabellenname wird danach automatisch befüllt. Die Feld Nr. wird über den Drilldown ausgewählt und der Feldname und Datentyp danach automatisch befüllt.

Die Bedeutung der Farben in Parametereinrichtung:

Türkis Fett Die Kennung ist keinem Index zugeordnet oder die Zeile ist einem Index zugeordnet, hat keine Tabellennr., keine Feldnr. und keinen Wert eingetragen.
Türkis Die Zeile ist einem Index zugeordnet, hat keine Tabellennr., keine Feldnr. und einen Wert eingetragen.
Grün Die Zeile ist einem Index zugeordnet, der Index hat keinen Datentyp.
Schwarz Die Zeile ist einem Index zugeordnet, hat eine Tabellennr. und eine Feldnr.

Rechnungsmanager

Wenn Sie das Modul RELion Rechnungsmanager installiert haben, wählen Sie in der Document Capture Einrichtung den Dateiname der Einkaufsbelegdateien aus, der in der Spalte Beschreibung in AAK befüllt wird.

Tipp

Unsere Empfehlung ist Gebuchte Belegnummer.

Document Capture Einrichtung

In der RELion Dokument Einrichtung sind für die Tabellen Einkaufsrechnungskopf 122 und Einkaufsgutschriftskopf 124 ein RELion Rechnungsmanager Archiv einzurichten. Zur Auswahl stehen die Archiv kompakt Archive.

Standard Archiv

Hinweis

  • Rechnungsmanager Dateien können nur mit Dateiendung übergeben geben.
  • In der Einrichtung des ausgewählten Archivs darf kein Schlagwort eingerichtet sein.
  • Die Indizes Objektkonto und Brutto-Betrag können an der Tabelle eingerichtet werden.

Einrichtung Aufgabenwarteschlange

Aufgrund der technischen Umstellung auf die Cloud wurde die Archivierung von NAS Dienst auf Aufgabewarteschlange umgestellt. In diesem Zusammenhang wurde die Archivierungslogik für Rechnungsmanager Rechnungen überarbeitet.

RELion One Kunden die mit NAS Dienst archivieren sind hiervon nicht betroffen.

Aufgabenwarteschlange

Wiederholung

Hinweis

Die Aufgabenwarteschlange für den DMS Synchronizer darf nur in einem Mandanten eingerichtet werden und läuft mandantenübergreifend.

Kundenindividuelle Berichte

Grundsätzlich müssen Berichte, die nicht in der automatischen Initialisierung der RELion Dokument Berichtseinrichtung enthalten sind, für die Archivierung per Change Request kostenpflichtig erweitert werden. Kommen Sie bitte auf uns zu, falls Sie hier Fragen haben oder Unterstützung benötigen.

Alternativ erhalten Sie bei jedem Bericht mit Drucklayout die Ausgabe als PDF und können anschließend die manuelle Archivierung per Drag & Drop durchführen, was für seltener benötigte Berichte nicht allzu großen Mehraufwand verursacht.

Bei der Archivierung der Berichte wird standardmäßig die voreingestellte Vorlage verwendet. Wenn Sie eine kundenindividuelle Vorlage archivieren möchten, öffnen Sie im Fenster Auswahl des Berichtslayouts die Funktion Layout auswählen und wählen die gewünschte Vorlage aus.

Auswahl

Berichtslayouts

Das Berichtslayout wird automatisch vorbelegt bei Berichtsaufruf.

Berichtslayout

Anwendung

Infobox RELion Dokumente

Auf jeder Seite, auf der eine Archivierung möglich ist, befindet sich rechts die Infobox RELion Dokumente. Diese Infobox stellt die zentrale Stelle für den Zugang zu den RELion Dokumenten und von dort zum Archiv kompakt dar.

Die in der Infobox bereits hinterlegten und archivierten Dokumente werden nach Archiv kategorisiert und mit der jeweiligen Anzahl der enthaltenen Dokumente ausgewiesen. Mit Klick auf die Zahl gelangen Sie direkt in die RELion Dokument Recherche.

Infobox

Manuelles Archivieren

Manuelles Archivieren von externen Dokumenten kann entweder per Drag and Drop oder direkt über Archivieren in der Infobox erfolgen. Bei Drag and Drop ziehen Sie ein oder mehrere zu archivierende Dokumente von Ihrem Desktop/Explorer mit der Maus in das Feld mit dem „RELion“-Symbol. Anschließend erscheint das Archivierungsfenster, das im nachfolgenden Abschnitt beschrieben wird.

Alternativ wählen Sie die Funktion Archivieren und Sie können die zu archivierende Datei über einen Dateidialog im Archivierungsfenster auswählen und zuordnen.

Archivieren

Bezeichnung Beschreibung
Doku archivieren Über Archivieren öffnet sich der Archivierungsassistent. Wird die Archivierung auf einem Beleg (z. B. Beauftragung oder Verkaufsrechnung) gestartet, ist die Belegnr. bereits fest vorgegeben. In diesem Fall ändern Sie die Belegnr. nicht, da das Dokument über den Filter nicht mehr auffindbar ist. In allen anderen Fällen (z. B. Vertrag oder Debitor) gibt es andere Merkmale zur Filterung, sodass hier die Belegnr. eine untergeordnete Rolle spielt.
Parameter Über Weiter gelangen Sie zur nächsten Seite des Assistenten und befüllen entsprechend die Felder, falls diese nicht bereits durch das Programm vorgefüllt wurden. Beispielsweise erscheinen beim Start aus einer Projektplanzeile die Projektnr. und Projektplanzeilennr., bei einem Ticket die Ticketnr. usw.
Schlagworte Je nach Einrichtung des oben gewählten Archivnamens erscheint im unteren Bereich eine Eingabemöglichkeit für Schlagworte. Die Einrichtung der Auswahlmöglichkeiten ist nur im Archiv Manager möglich und wird beim Übertragen der Archive und Indizes in RELion übernommen.

Bestätigen Sie die Seite mit Fertig stellen und das RELion Dokument wird angelegt und auf Archiv kompakt übertragen. Nach erfolgreicher Übertragung und Archivierung aktualisiert sich in der Infobox die ausgewiesene Anzahl archivierter Dokumente im jeweiligen Archiv.

Mehrfacharchivierung

Sie können mit einem Archivierungsvorgang mehrere Dokumente gleichzeitig archivieren. Alle Dokumente bekommen die gleichen Indizes und kommen in das gleiche Archiv. Sobald Sie unterschiedliche Archive oder Indizes angeben, werden Sie einzeln archiviert.

Mehrfach

Die Beschreibungen der Dokumente werden für jedes Dokument festgelegt und können in der Dateiliste auch mit F8-Taste nach unten kopiert werden:

Dateiliste

Mit Datei hinzufügen geben Sie an, ob das jeweilige Dokument zum darüberliegenden Dokument hinzugefügt werden soll. Wenn Sie den Haken herausnehmen, wird das Dokument als Hauptdokument angelegt. Im Beispiel werden die zwei Anlagen unterhalb eingeordnet. Alle drei Dokumente bekommen die gleiche RELion Nr.:

Dokument Recherche

Wichtig

Bitte beachten Sie, dass die Beschreibung im Archiv kompakt Client den Wert aus der Dokumentbeschreibung entspricht und die Dateibeschreibung die Beschreibung der jeweiligen Datei.

archiv kompakt client

Dateibeschreibung

Automatisches Archivieren

Berichte die für die automatische Archivierung eingerichtet wurden erkennen Sie erkennen Sie am Feld Beleg zur Archivierung vorgesehen:

Beleg zur Archivierung

Wichtig

Die Archivierung bezieht sich immer auf die Dokumente, die mit dem Bericht gedruckt werden und nicht zwingend auf den Kontext, aus dem der Bericht gestartet wurde.

Wenn Sie, z. B. den Debitor Kontoauszug zusammengefasst starten, werden je nach Filter in der Anforderungsseite mehrere Kontoauszüge archiviert. Die Einzelbelege werden dann an den einzelnen Debitoren archiviert, zu denen die Belege (hier: Kontoauszüge) erzeugt wurden.

Wichtig

Wählen Sie zur Archivierung unbedingt die Option Drucken, mit der Option Vorschau wird nicht archivert.

Wenn Sie keine Ausgabe auf dem Drucker benötigen, wählen Sie einen PDF-Drucker, darüber freut sich auch die Umwelt. Eine Besonderheit gibt es noch bei der Abrechnung und dem Wirtschaftsplan. Hier wird mit dem PDF-Stapeldruck archiviert. Die Archivierung ist nur dann aktiv, wenn auf der jeweiligen Abrechnung oder dem Wirtschaftsplan die Freigabe für Druck angehakt ist (siehe dazu auch Kapitel Fallbeispiel Abrechnung).

Wichtig

Wichtig ist auch ein Blick auf die Dateigröße. Eingehende Dokumente mit mehr als 50 MB Größe können zu längeren Laufzeiten führen. Prüfen Sie ggf. die Scanner-Einstellungen. Sie benötigen nicht die technisch höchstmögliche Auflösung und Farbtiefe für kaufmännische Dokumente. Für das spätere Handling der Dokumente sind eventuell auch mehrere kleinere Archivdateien von Vorteil.

RELion Dokument Recherche

Die RELion Dokument Recherche ist der Aufbewahrungsort der archivierten Dokumente und dient sowohl als Statusanzeige als auch als „Sammelbecken“ für alle Dokumente die entweder bereits erfolgreich archiviert und an Archiv kompakt übertragen worden sind oder nicht übertragen bzw. fehlerhaft sind. Die RELion Dokument Recherche starten Sie über die Aktion Recherchieren.

Recherchieren

Alternativ können Sie direkt den Drilldown in der Spalte Anzahl betätigen und es wird die Recherche gestartet sowie automatisch auf das jeweilige Archiv gefiltert.

Im Menüband können Sie über Erweiterte Filterfelder zusätzliche Filter nutzen. Damit können Sie sehr schnell die Filterung ergänzen bzw. zurücksetzen. Die Sortierung der Tabelle ist über die Funktion Sortieren erreichbar.

Filterfelder

Die grundlegenden Informationen werden bereits beim Archivierungsvorgang mitgegeben. Nachfolgend werden die wichtigsten Spalten erklärt.

Bezeichnung Beschreibung
Nr. Hier werden die archivierten Dokumente in fortlaufender und aufsteigender Nummerierung geführt.
Zeile Sind einem führenden Hauptdokument (in Fettdruck) Unterdokumente zugeordnet (alle einander zugehörigen Dokumente werden in blauer Schrift als eine Gruppe dargestellt), so erhalten die zugeordneten Unterdokumente jeweils eine eigene, in fortlaufender Nummerierung aufsteigende Zeilennummer.
Belegdatum Mit der Definition des Belegdatums kann ein vom Datum der Archivierung (Workdate) abweichendes Datum eingetragen worden sein.
Beschreibung Sie können dem archivierten Dokument eine individuelle und aussagekräftige Beschreibung verleihen.
Dateibeschreibung Hier können Sie je Datei eine individuelle Beschreibung festlegen.
Archiv kompakt Dokument ID Diese in fortlaufender und aufsteigender Nummerierung geführte ID wird jeweils einem Dokumentenpaket bzw. -stapel zugeordnet, d. h., ein Einzeldokument erhält eine ID, wohin gegen einen Dokumentengruppe (gekennzeichnet in blauer Schrift) im Gesamten ebenso eine eigene ID erhält. Das führende Hauptdokument als auch jedes einzelne Unterdokument erhält dieselbe Archiv kompakt Dokument ID.
Archiv kompakt Indexwerte In dieser Liste sehen Sie die Indizes zum Dokument:
Indizes
Archivname Hier wird der Namen des Archivs gezeigt, in dem das Dokument abgelegt wurde.
Erstellt am / Archiviert am Hier wird angezeigt, zu welchem Datum das Dokument in RELion erstellt wurde und zu welchem Zeitpunkt es in AAK archiviert wurde.
Fehler / Fehlertext Sollte ein Archivierungsvorgang auf Grund eines Fehlers gescheitert sein, so ist die Spalte Fehler angehakt. Außerdem wird in der Spalte Fehlertext die Ursache für die fehlerhafte Archivierung ausgewiesen. Klickt man auf den Fehlertext werden detaillierte Fehlerhinweise angezeigt. Entscheidend ist hier in erster Linie der Text nach [Create Document].

Mit dem Aufruf Dokument anzeigen wird das ausgewählte Dokument im jeweiligen Dateityp geöffnet (z. B. pdf, docx, xls, jpg etc.).

Dokument anzeigen

Hinweis

Die Bedeutung der Farben in der RELion Dokument Recherche:

Türkis Fett Hauptdokument
Türkis Unterdokument zu Hauptdokument, Hauptdokument bestehend aus einer Datei
Grün Fett erfolgreich archiviert
Rot Fett Fehler in Übertragung der Archivierung auf Archiv kompakt Seite
Braun gelöschtes Dokument

Fehlgeschlagene Archivierung

In der RELion Dokument Recherche erscheint die fehlgeschlagene Archivierung in roter Farbe.

Fehler

Wenn der Fehlertext aussagt, dass die Archivierung aufgrund einer falschen oder fehlenden Indexeinrichtung fehlgeschlagen ist, können Sie diese nachträglich über einen Klick auf die Zahl in der Spalte Archiv kompakt Indexwerte öffnen und über Neu um den fehlenden Index ergänzen:

Indexwerte

Anschließend wählen Sie die Aktion Status ändern und Fehler löschen, damit der Archivierungsprozess nochmal angestoßen wird.

Status ändern

Erläuterungen der anderen Aufrufe:

- Fehler löschen Die Fehlerzeile wird gelöscht, das Feld Fehler wird auf nein gestellt. Dadurch kann ein neuer Archivierungsversuch gestartet werden.
- Archiviert am entfernen Hierbei handelt es sich um das Feld Archiviert am. Es wird gelöscht, wann archiviert wurde, von wem, Fehler und Fehlertexte werden gelöscht, sowie sämtliche Einträge zu AAK (also AAK Dokument-ID, etc.).
- Archiviert am auf erledigt setzen Wenn das Feld Archiviert am ein Datum und Uhrzeit enthält, wird dieses auf das aktuelle Datum und Uhrzeit gesetzt und der aktuelle Benutzer unter Archiviert von eingetragen.
- Dateianhang entfernen Wenn eine AAK-DokumentID und AAK-DateiID vorhanden ist, dann wird der Dateianhang gelöscht.
- Status Belegnr. Index Erweiterung entfernen Wenn entweder ein Fehler existiert oder eine AAK-DokumentenID und eine AAK-DateiID vorhanden ist und das Feld “Status Belegnr. Index Erweiterung” leer ist, sowie die Tabellennr. und Tabellennr.2 entweder von Verkaufskopf oder von Einkaufskopf ist und der Dokumenteneintrag noch nicht existiert vom zugehörigen Verkaufskopf bzw. Einkaufskopf, dann wird der Eintrag im Feld “Status Belegnr. Index Erweiterung” gelöscht.
- Status Prüfung Splittbuchungen entfernen Wenn entweder ein Fehler existiert oder eine AAK-DokumentenID und eine AAK-DateiID vorhanden ist und das Feld Status Prüfung Splittbuchungen entfernen nicht auf geprüft steht, und kein Dokumenteneintrag mit den vorhandenen Archiv-DokumentenID, Archiv-DateiID, Dokumentennr. und Status Prüfung Splittbuchungen entfernt = erstellt existiert, dann wird der Eintrag in Status Prüfung Splittbuchungen entfernt gelöscht.

Haupt- und Unterdokumente

Einem archivierten Dokument können über die Funktion Datei hinzufügen weitere Dokumente zu- und untergeordnet werden. Das führende Hauptdokument wird hierbei jeweils in Fettdruck angezeigt.

Datei hinzufügen

hinzugefügt

Alle dem Hauptdokument zugeordneten Unterdokumente werden unter derselben laufenden Nummer geführt wie das Hauptdokument selbst. Allerdings erhalten die Unterdokumente jeweils eine eigene Zeilennummer in aufsteigender Nummerierung.

Löschen von Dokumenten

Das Löschen von Dokumenten kann nur in Archiv kompakt erfolgen und nicht in RELion Dokumente.

Eine Ausnahme ist die Anonymisierung über das DSGVO-Modul. Hier werden im Rahmen der Anonymisierung die Dokumente auf der Archiv kompakt-Seite gelöscht. Das dazu gehörende RELion Dokument wird als gelöscht gekennzeichnet, bleibt aber zu Dokumentationszwecken erhalten. Die Anonymisierung der Felder auf dem RELion Dokument wird in der DSGVO Verarbeitungseinrichtung eingerichtet. Sollten Sie das Hauptdokument löschen, so werden auch alle diesem Hauptdokument zugeordneten Unterdokumente gelöscht. Wird ein Dokument auf Archiv kompakt-Seite gelöscht, bekommt das RELion Dokument hier einen Löschvermerk.

Vermerk

In der Spalte Gelöscht von wird nur der Dienst eingetragen AAREON/SVCRELION. Falls Sie einen Mitarbeiter eintragen wollen, ist dies nur möglich, wenn dieser als Benutzer in RELion mit seiner Archiv kompakt ID und seinem Archiv kompakt-Kennwort eingetragen ist.

Gelöscht von

Dokumente mit Löschkennzeichnung werden in der normalen RELion Dokument Recherche ausgeblendet. Sie können aber bei Bedarf mit Inaktive Zeilen einblenden sichtbar gemacht werden:

Inaktive Zeilen

Zeilen einblenden

In der RELion Dokument Einrichtung wird die Löschung dokumentiert:

Gelöscht

Einkaufsbelege

Einheitliche Ablage über Kreditorennummer und Belegnummer

In RELion sind bereits viele Pages direkt mit Archiv kompakt verbunden. Der Datensatz, der aufgerufen wurde (z. B. Debitor, Mietvertrag oder Projektplanzeile) liefert direkt die Verknüpfung zum Archiv. Um eine umständliche Suche über die Buchhaltungsposten zu vermeiden, können über die Abrechnungsdetailzeilen die Belege direkt eingesehen werden.

Einkaufsbelege über Kreditorennummer und Belegnummer indizieren

Es gibt unterschiedliche Verfahren Rechnungen und Gutschriften zu erfassen und zu buchen. Es gibt hier die Buchung über Einkaufsrechnung, Einkaufsgutschrift aber auch direkt über das Einkaufs-Buch.-Blatt. Im Fall des Einkaufs-Buch.-Blatt entsteht kein gebuchter Beleg, sondern nur Posten.

Einkaufsbuchblatt

Um hier einheitlich vorzugehen, wird beim Archivieren über die Kreditorennr. und Belegnr. indiziert, sodass es keinen Unterschied macht, ob eine gebuchte Einkaufsrechnung, bzw. Gutschrift vorhanden ist oder nur die Buchungen aus dem Einkaufs-Buch.-Blatt.

Im Zahlungsvorschlag auf Einkaufsbelege zugreifen

In der weiteren Abwicklung von Rechnungen und Gutschriften sind schnelle Zugriffe auf die Einkaufsbelege ein wesentlicher Vorteil. Die Mitarbeiter, die die kreditorischen Zahlungen durchführen, sind oft nicht tief in die einzelnen Einkaufsvorgänge eingebunden, benötigen aber immer wieder detaillierte Informationen zu den Rechnungen, die Sie bezahlen sollen.

Im kreditorischen Zahlungsvorschlag finden Sie jetzt direkt auf der Zahlungs-Buchblattzeile die RELion Dokumente -Infobox mit den zugehörigen Belegen.

Zahlungsbuchblatt

Kred. Zahlungsvorschlag

In der Abrechnung auf Einkaufsbelege zugreifen

Jede einzelne Buchung, die in die Abrechnung einfließt, wird durch die Abrechnung Detailzeilen an der Abrechnung dargestellt.

Detailzeilen

Mit RELion und Archiv kompakt gibt es an jeder Detailzeile die entsprechenden Belege, die zu der jeweiligen Buchung archiviert wurden, ohne Umwege!

Grafik

Somit haben Sie die Belege für die Einsichtnahme der Mieter bzw. für die Vorbereitung der WEG-Eigentümerversammlung direkt in der Abrechnung aufbereitet. Übrigens können Sie hier noch weitere Belege archivieren. Beispielsweise könnte hier in der Abrechnung noch aufgefallen sein, dass die Lohnanteile für die §35a Nachweise noch beim Handwerker angefordert werden müssen. Diese Belege können Sie hier direkt zur jeweiligen Rechnung archivieren.

Barcodeunterstützung – Dokumente im Umlauf

Installation des Barcodes auf allen lokalen Rechnern

Der Barcode wird auf den Belegen durch eine Schriftart dargestellt. Diese steht dann sowohl für RELion als auch Word zur Verfügung. Die verwendeten Barcodes müssen als Schriftart auf dem Applikationsserver (Service-Tiers) und auf dem jeweiligen Client-Rechner installiert werden.

Wichtig

Die folgenden Angaben dienen nur der Orientierung. Änderungen bei der Vorgehensweise der Installation von Fonts liegen nicht im Verantwortungsbereich von RELion.

Dazu betätigen Sie die Windowstaste und klicken Sie auf Schriftarteneinstellungen. Es erscheint ein Drag & Drop-Fenster, in das Sie den Font ziehen können:

Schriftarten

Aktuell verwenden wir den 3 of 9 Barcode Font:

3of9

RELion Dokumente in Umlauf und späteres Archivieren

Überblick

Beim normalen Archivieren liegt das fertige Dokument vor, sodass der Abschluss eines Vorgangs oder auch die Weiterbearbeitung komplett digital erfolgen kann. Die Bearbeitung des Vorgangs und die Archivierung finden an einer Stelle statt.

Es gibt aber Vorgänge, die eine Rückmeldung oder Prüfung durch weitere Personen benötigen. Solange diese noch nicht vollständig und rechtssicher in digitale Prozesse eingebunden sind, ist hier das Papier immer noch ausschlaggebend. Davon abgesehen können Dokumente, die mit Barcode versehen sind, im Stapel zentral von einer Person gescannt werden. Durch den Barcode werden die Dokumente automatisch ins richtige Archiv gebracht und gleichzeitig mit den richtigen Indizes bestückt.

Ablauf

  • (1) Abschluss eines Vorgangs und Weiterbearbeitung erfolgt digital
  • (2) RELion Belege mit Barcode: Das Vertrag SEPA Mandat kann optional mit Barcode gedruckt werden und im Hintergrund wird ein Dokument im Umlauf erzeugt.
  • (3) Word Serienbrief: Für Objekte, Verträge, Einheitenverträge, Kontakt-Geschäftsbeziehungen, Mitglieder und Kreditoren können Serienbriefe mit Barcodes erstellt und archiviert werden. (siehe Word-Integration)
  • (4) Archivierung des gedruckten Dokuments: Bei Druck aus dem RELion Beleg (2) wird zunächst das Dokument archiviert. Beim Druck und gleichzeitigen Archivieren werden intern RELion Dokumente im Umlauf erzeugt, die dann für den späteren Scan wiederum die Indexwerte bereitstellen.
  • (5) Barcode Deckblatt: Das Deckblatt kann für beliebige manuelle Vorgänge verwendet werden. Beispiel: Eine Eingangsrechnung muss noch durch den Architekten geprüft werden, der die Instandhaltungsmaßnahmen beaufsichtigt. Die Rechnung wird in RELion vorerfasst und eventuell auch schon archiviert. Es wird ein Deckblatt gedruckt auf diesem sind der Barcode und die bereits erfassten Indexwerte zu finden.
  • (6) Manuelle Bearbeitung: Die Belege, die unter 2, 3 und 5 erzeugt wurden, werden durch weitere Personen geprüft, beantwortet, unterschrieben usw. Beispiele: Ein Sepa-Mandat wird vom Mieter ausgefüllt unterschreiben; der neue Mietvertrag wird vom Mieter unterschrieben und zurückgeschickt; eine Eingangsrechnung wird durch einen Architekten geprüft. Anschließend werden die Dokumente zurückgeschickt.
  • (7) Zentraler Scan und Identifikation über Barcode: Die Dokumente werden zentral gescannt und anhand der Daten, die in Dokumente im Umlauf gespeichert sind, identifiziert und mit Indizes versehen.
RELion Belege mit Barcode

In der aktuellen Version ist das Vertrag SEPA-Lastschriftmandat optional mit Barcode ausgestattet. Beim Druck wird gleichzeitig das SEPA-Mandat archiviert und ein RELion Dokument im Umlauf erzeugt. Dort werden analog zum RELion Dokument alle Informationen für die Indizierung und der Barcode gespeichert.

SEPA Druck

Dokumente im Umlauf

Beschreibung

Sobald das ausgefüllte SEPA Mandat vorliegt, erfolgt die Archivierung über Archiv kompakt:

Druck Einrichtung

Sepa Mandat

Diese Funktion steht Ihnen im Archiv Kompakt Client zur Verfügung.

RE Barcode

Aufgabentyp

Barcode-Deckblatt

Auch interne Prozesse können durch Barcodeunterstützung vereinfacht werden. Wenn z. B., die sachliche Prüfung von Einkaufsrechnungen von Personen durchgeführt wird, die keinen direkten Zugang zu RELion oder Archiv kompakt haben (z. B. Architekt, Gutachter, Hausmeister), kann der Beleg bereits als Eingangsrechnung erfasst werden und ein Barcode-Deckblatt der Originalrechnung mitgegeben werden. Das hat den Vorteil, dass die Rechnung bereits bekannt ist. Das Deckblatt bietet auch genügend Raum für interne Vermerke und Notizen auf dem Originalbeleg können vermieden werden.

Das Deckblatt eignet sich aber auch für das Bestätigen einer verantwortlichen Person durch die persönliche Unterschrift, die dann anhand des gescannten Deckblatts am Vorgang abgelegt wird. Der Aufruf erfolgt direkt über die RELion Dokumente Infobox über Barcode Deckblatt:

Deckblatt

Dort wählen Sie wie beim normalen Archivieren das Zielarchiv, geben die Beschreibung des Dokuments und die Indexwerte ein, die an das endgültige Dokument übermittelt werden sollen. Wie beim normalen Archivieren werden die meisten Werte dabei aus dem Datensatz befüllt, von dem aus Sie die Funktion Barcode Deckblatt gestartet haben.

Barcode Deckblatt

Beim Fertigstellen des Assistenten werden Sie aufgefordert das Deckblatt zu drucken, anschließend finden Sie bei Dokumente in Umlauf einen neuen Eintrag. Dort können Sie bei Bedarf jederzeit den Druck wiederholen.

Dokumente im Umlauf

Fallbeispiel Abrechnung

Die Archivierung der Abrechnung erfolgt auf der Ebene Einheit Abrechnungen. Die Abrechnungen werden jeweils einzeln archiviert. Das Anschreiben bildet das Hauptdokument und alle anderen die Unterdokumente. Erstellen Sie die Abrechnung wie gewohnt. Die Abrechnungen werden archiviert, sofern Freigabe zum Druck erfolgt ist. Vergewissern Sie sich, dass auf der Anforderungsseite des Berichts unter dem Inforegister Optionen das Feld Beleg zur Archivierung vorgesehen mit dem Status Ja versehen ist und Archiv kompakt als Archivierungssystem hinterlegt ist.

Bericht

Wenn der Bericht die Abrechnung anschließend verarbeitet hat, werden die Infoboxen der abgerechneten Einheiten automatisch mit den Dokumenten bestückt.

Einheit Abrechnung

Anschließend können Sie die archivierten Abrechnungen aufrufen.

Beim Wirtschaftsplan wird ebenfalls mit dem PDF-Stapeldruck archiviert. Als Belegnr. wird dann die Wirtschaftsplannr. herangezogen.

Statuszeilen und Status Informationen

In der RELion Dokument Einrichtung kommen Sie über die Anzahl in die Archiv kompakt Dokument Statuszeilen. Sie finden hier alle Dokumente, die über den Archiv kompakt Client archiviert worden sind mit folgende Status:

  • Neu – neu archivierte Dokumente
  • Geändert – am Dokument wurde zu dem späteren Zeitpunkt etwas geändert, die Indizes oder gar eine neue Datei hinzugefügt bzw. entfernt.
  • Gelöscht – Wenn das Dokument über den Archiv Kompakt Client gelöscht wurde.

Diese Dokumente werden von der Aufgabenwarteschlange verarbeitet und entsprechend in die Status Informationen hinterlegt bzw. in die RELion Dokument Recherche des jeweiligen Mandanten.

Falls dies nicht der Fall ist und die Verarbeitung der Dokumenten fehlgeschlagen hat, wird der Fehlertext rot angezeigt. Diese Fehler sind in Archiv kompakt zu beheben. Bitte beachten Sie, dass keine Fehlerzeilen angehäuft werden und prüfen Sie regelmäßig, ob Fehler entstanden sind.

Über Status Informationen gelangen Sie in die Archiv kompakt Dokument Status Informationen. Hier sind alle Einträge zu Dokumenten, die über Archiv kompakt archiviert wurden. Diese Ansicht dokumentiert gelöschte Dokumente, gibt an, wenn ein Dokument in RELion angekommen ist oder in Archiv kompakt geändert wurde.

Anhang

RELion Berichte und Tabellen

Bericht ID Berichtname
5052260 Sonderumlage drucken
5052262 Abstimmprotokoll Abrechnung
5052279 Indexmieterhöhung Anschreiben
5052293 Verkauf Rechnung Verw. Honorar
5052302 Kontrollliste Einheiten
5052305 Verkauf-Rechnung an Versicherung
5052351 Bestätigung Kautionsguthaben
5052366 Ratenzahlungen
5052410 Inst. Verkauf-Gutschrift
5052421 Objekt Abrechnungsübersicht WEG
5052424 Ratenzahlungsplan Mitglied
5052448 Verwaltungsabrechnung
5052454 Debitor Kontoauszug zusammengefasst
5052458 Objekt Abrechnungsübersicht Miete
5052461 Mitgliederkontoauszug
5052462 Mitgliederanteilsbewegung
5052468 Steuerbescheinigung Dividende
5052487 Reg. Mahnung drucken
5052545 PDF Stapeldruck Abrechnung
5052546 PDF Stapeldruck Wirtschaftsplan
5052553 Mitteilung über Anteilsbewegung drucken
5052580 Vertrag SEPA Lastschriftmandat
5052587 ZE-Verwaltungsabrechnung
5052589 Umsatzmietabrechnung drucken
5052591 Mitteilung an Objekteigentümer
5052592 Eink.-Mitteilung über Rechnungskürzung
5052593 Verkauf-Rechnung an Debitor
5052627 Mahnung Umsatzmeldung
5052651 Beauftragung
5052668 Reg. Mietrechnung Anschreiben
5052669 Storno Reg. Mietrechnung Anschreiben
5052694 RElion Objektbuchungen lZ/35a
5052724 Stapeldruck OEV-Abrechnung
5052735 Mitglieder mit verjährtem Guthaben
5052744 SEV-Berichtsschema drucken
5163970 Wohnungsmanagement Dateianhang archivieren
5164030 §15a Korrekturbuchungen erstellen

Tabellen und Felder für die Indexbefüllung im Archiv kompakt Client

Tabelle Tabellenname AAK Geschäftsobjekt Feld Feldname AAK Attribut
13 Verkäufer/Einkäufer SalespersonPurchaser 1 Code Code
13 Verkäufer/Einkäufer SalespersonPurchaser 2 Name Name
17 Sachposten GLEntry 6 Belegnr. DocumentNo
17 Sachposten GLEntry 55 Belegdatum DocumentDate
17 Sachposten GLEntry 5052250 Eigentümer / Mieter OwnerTenant
17 Sachposten GLEntry 5052251 Objektnr. ObjectNo
17 Sachposten GLEntry 5052252 Einheitennr. UnitNo
17 Sachposten GLEntry 5052253 Einheitenhistorie UnitHistory
17 Sachposten GLEntry 5052550 Vertragsnr. ContractNo
18 Debitor Customer 1 Nr. No
18 Debitor Customer 2 Name Name
18 Debitor Customer 5 Adresse Address
18 Debitor Customer 7 Ort City
18 Debitor Customer 102 E-Mail EMail
18 Debitor Customer 91 PLZ-Code Postcode
21 Debitorenposten CustLedgerEntry 6 Belegnr. DocumentNo
21 Debitorenposten CustLedgerEntry 62 Belegdatum DocumentDate
21 Debitorenposten CustLedgerEntry 5052250 Eigentümer / Mieter OwnerTenant
21 Debitorenposten CustLedgerEntry 5052251 Objektnr. ObjectNo
21 Debitorenposten CustLedgerEntry 5052252 Einheitennr. UnitNo
21 Debitorenposten CustLedgerEntry 5052253 Einheitenhistorie UnitHistory
21 Debitorenposten CustLedgerEntry 5052301 Vertragsnr. ContractNo
21 Debitorenposten CustLedgerEntry 8 Debitorename CustomerName
21 Debitorenposten CustLedgerEntry 3 Debitorennr. CustomerNo
21 Debitorenposten CustLedgerEntry ohne Feld ID Debitor.Adresse Address
21 Debitorenposten CustLedgerEntry ohne Feld ID Debitor.PLZ Postcode
21 Debitorenposten CustLedgerEntry ohne Feld ID Debitor.Ort City
23 Kreditor Vendor 1 Nr. No
23 Kreditor Vendor 2 Name Name
23 Kreditor Vendor 5 Adresse Address
23 Kreditor Vendor 7 Ort City
23 Kreditor Vendor 102 E-Mail EMail
23 Kreditor Vendor 91 PLZ-Code Postcode
25 Kreditorenposten VendorLedgerEntry 6 Belegnr. DocumentNo
25 Kreditorenposten VendorLedgerEntrv 62 Belegdatum DocumentDate
25 Kreditorenposten VendorLedgerEntry 5052250 Eigentümer / Mieter OwnerTenant
25 Kreditorenposten VendorLedgerEntry 5052251 Objektnr. ObjectNo
25 Kreditorenposten VendorLedgerEntry 5052252 Einheitennr. UnitNo
25 Kreditorenposten VendorLedgerEntry 5052253 Einheitenhistorie UnitHistory
25 Kreditorenposten VendorLedgerEntry 5052550 Vertragsnr. ContractNo
25 Kreditorenposten VendorLedgerEntry 8 Kreditorname VendorName
25 Kreditorenposten VendorLedgerEntry 3 Kreditornnr. VendorNo
25 Kreditorenposten VendorLedgerEntry ohne Feld ID Kreditor.Adresse Address
25 Kreditorenposten VendorLedgerEntry ohne Feld ID Kreditor. PLZ Postcode
25 Kreditorenposten VendorLedgerEntry ohne Feld ID Kreditor.Ort City
36 Verkaufskopf SalesHeader 2 Verk. an Deb.-Nr. SelltoCustomerNo
36 Verkaufskopf SalesHeader 3 Nr. No
36 Verkaufskopf SalesHeader 22 Buchungsbeschreibung PostingDescription
36 Verkaufskopf SalesHeader 79 Verk. an Name SelltoCustomerName
36 Verkaufskopf SalesHeader 99 Belegdatum DocumentDate
36 Verkaufskopf SalesHeader 5052250 Eigentümer / Mieter OwnerTenant
36 Verkaufskopf SalesHeader 5052251 Objektnr. ObjectNo
36 Verkaufskopf SalesHeader 5052252 Einheitennr. UnitNo
36 Verkaufskopf SalesHeader 5052253 Einheitenhistorie UnitHistory
36 Verkaufskopf SalesHeader 5052310 Vertragsnr. ContractNo
38 Einkaufskopf PurchaseHeader 2 Eink. von Kred.-Nr. BuyfromVendorNo
38 Einkaufskopf PurchaseHeader 3 Nr. No
38 Einkaufskopf PurchaseHeader 22 Buchungsbeschreibung PostingDescription
38 Einkaufskopf PurchaseHeader 68 Kred.-Rechnungsnr. VendorlnvoiceNo
38 Einkaufskopf PurchaseHeader 79 Eink. von Name BuyfromVendorName
38 Einkaufskopf PurchaseHeader 99 Belegdatum DocumentDate
38 Einkaufskopf PurchaseHeader 5052250 Eigentümer / Mieter OwnerTenant
38 Einkaufskopf PurchaseHeader 5052251 Objektnr. ObjectNo
38 Einkaufskopf PurchaseHeader 5052252 Einheitennr. UnitNo
38 Einkaufskopf PurchaseHeader 5052253 Einheitenhistorie UnitHistory
38 Einkaufskopf PurchaseHeader 5052254 Objektkontonr. ObjectAccountNo
38 Einkaufskopf PurchaseHeader 5052256 Branche/Gewerk SectorMember
38 Einkaufskopf PurchaseHeader 5052495 Projektnr. JobNo
38 Einkaufskopf PurchaseHeader 5052496 Projektplanzeilennr. JobPlanLineNo
38 Einkaufskopf PurchaseHeader 5164600 Leistungsart ActivityTypeCode
112 Verkaufsrechnungskopf SalesInvoiceHeader 2 Verk. an Deb.-Nr. SelltoCustomerNo
112 Verkaufsrechnungskopf SalesInvoiceHeader 3 Nr. No
112 Verkaufsrechnungskopf SalesInvoiceHeader 22 Buchungsbeschreibung PostingDescription
112 Verkaufsrechnungskopf SalesInvoiceHeader 79 Verk. an Name SelltoCustomerName
112 Verkaufsrechnungskopf SalesInvoiceHeader 99 Belegdatum DocumentDate
112 Verkaufsrechnungskopf SalesInvoiceHeader 5052250 Eigentümer / Mieter OwnerTenant
112 Verkaufsrechnungskopf SalesInvoiceHeader 5052251 Objektnr. ObjectNo
112 Verkaufsrechnungskopf SalesInvoiceHeader 5052252 Einheitennr. UnitNo
112 Verkaufsrechnungskopf SalesInvoiceHeader 5052253 Einheitenhistorie UnitHistory
112 Verkaufsrechnungskopf SalesInvoiceHeader 5052310 Vertragsnr. ContractNo
114 Verkaufsgutschriftskopf SalesCrMemoHeader 2 Verk. an Deb.-Nr. SelltoCustomerNo
114 Verkaufsgutschriftskopf SalesCrMemoHeader 3 Nr. No
114 Verkaufsgutschriftskopf SalesCrMemoHeader 22 Buchungsbeschreibung Posting Description
114 Verkaufsgutschriftskopf SalesCrMemoHeader 79 Verk. an Name SelltoCustomerName
114 Verkaufsgutschriftskopf SalesCrMemoHeader 99 Belegdatum DocumentDate
114 Verkaufsgutschriftskopf SalesCrMemoHeader 5052250 Eigentümer / Mieter OwnerTenant
114 Verkaufsgutschriftskopf SalesCrMemoHeader 5052251 Objektnr. ObjectNo
114 Verkaufsgutschriftskopf SalesCrMemoHeader 5052252 Einheitennr. UnitNo
114 Verkaufsgutschriftskopf SalesCrMemoHeader 5052253 Einheitenhistorie UnitHistory
114 Verkaufsgutschriftskopf SalesCrMemoHeader 5052310 Vertragsnr. ContractNo
122 Einkaufsrechnungskopf PurchlnvHeader 2 Eink. von Kred.-Nr. BuyfromVendorNo
122 Einkaufsrechnungskopf PurchlnvHeader 3 Nr. No
122 Einkaufsrechnungskopf PurchlnvHeader 22 Buchungsbeschreibung PostingDescription
122 Einkaufsrechnungskopf PurchlnvHeader 68 Kred.-Rechnungsnr. VendorlnvoiceNo
122 Einkaufsrechnungskopf PurchlnvHeader 79 Eink. von Name BuyfromVendorName
122 Einkaufsrechnungskopf PurchlnvHeader 99 Belegdatum DocumentDate
122 Einkaufsrechnungskopf PurchlnvHeader 5052250 Eigentümer / Mieter OwnerTenant
122 Einkaufsrechnungskopf PurchlnvHeader 5052251 Objektnr. ObjectNo
122 Einkaufsrechnungskopf PurchlnvHeader 5052252 Einheitennr. UnitNo
122 Einkaufsrechnungskopf PurchlnvHeader 5052253 Einheitenhistorie UnitHistory
122 Einkaufsrechnungskopf PurchlnvHeader 5164600 Leistungsart ActivityTypeCode
122 Einkaufsrechnungskopf PurchlnvHeader 5052254 Objektkontonr. ObjectAccountNo
122 Einkaufsrechnungskopf PurchlnvHeader 5052256 Branche/Gewerk Sectormember
122 Einkaufsrechnungskopf PurchlnvHeader 5052495 Projektnr. JobNo
122 Einkaufsrechnungskopf PurchlnvHeader 5052496 Projektplanzeilennr. JobPlanLineNo
124 Einkaufsrechnungskopf PurchCrMemoHdr 2 Eink. von Kred.-Nr. BuyfromVendorNo
124 Einkaufsgutschriftskopf PurchCrMemoHdr 3 Nr. No
124 Einkaufsgutschriftskopf PurchCrMemoHdr 22 Buchungsbeschreibung PostingDescription
124 Einkaufsgutschriftskopf PurchCrMemoHdr 69 Kred.-Gutschriftsnr. VendorCrMemoNo
124 Einkaufsgutschriftskopf PurchCrMemoHdr 79 Eink. von Name BuyfromVendorName
124 Einkaufsgutschriftskopf PurchCrMemoHdr 99 Belegdatum DocumentDate
124 Einkaufsgutschriftskopf PurchCrMemoHdr 5052250 Eigentümer / Mieter OwnerTenant
124 Einkaufsgutschriftskopf PurchCrMemoHdr 5052251 Objektnr. ObjectNo
124 Einkaufsgutschriftskopf PurchCrMemoHdr 5052252 Einheitennr. UnitNo
124 Einkaufsgutschriftskopf PurchCrMemoHdr 5052253 Einheitenhistorie UnitHistory
124 Einkaufsgutschriftskopf PurchCrMemoHdr 5164600 Leistungsart ActivityTypeCode
124 Einkaufsgutschriftskopf PurchCrMemoHdr 5052254 Objektkontonr. ObjectAccountNo
124 Einkaufsgutschriftskopf PurchCrMemoHdr 5052256 Branche/Gewerk Sectormember
124 Einkaufsgutschriftskopf PurchCrMemoHdr 5052496 Projektplanzeilennr. JobPlanLineNo
167 Projekt Job 1 Nr. No
167 Projekt Job 3 Beschreibung Description
167 Projekt Job 5052256 Eigentümer / Mieter OwnerTenant
167 Projekt Job 5052257 Objektnr. ObjectNo
167 Projekt Job 5052271 Einheitennr. UnitNo
167 Projekt Job 5052272 Einheitenhistorie UnitHistory
254 MwSt.-Posten VATEntry 5052250 Eigentümer / Mieter OwnerTenant
254 MwSt.-Posten VATEntry 5052251 Objektnr. ObjectNo
254 MwSt.-Posten VATEntry 5052252 Einheit UnitNo
254 MwSt.-Posten VATEntry 5052253 Einheitenhistorie UnitHistory
254 MwSt.-Posten VATEntry 54 Belegdatum DocumentDate
254 MwSt.-Posten VATEntry 4 Buchungsdatum PostingDate
270 Bankkonto BankAccount 1 Nr. No
270 Bankkonto BankAccount 110 IBAN IBAN
270 Bankkonto BankAccount 111 SWIFTCode SWIFTCode
270 Bankkonto BankAccount 5052280 Kontoinhaber AccountHolder
270 Bankkonto BankAccount 2 Bankname Name
297 Registrierter Mahnungskopf IssuedReminderHeader 3 Name Name
297 Registrierter Mahnungskopf IssuedReminderHeader 2 Debitorennr. CustomerNo
297 Registrierter Mahnungskopf IssuedReminderHeader 5052261 Vertragsnr. ContractNo
297 Registrierter Mahnungskopf IssuedReminderHeader 1 Nr. No
297 Registrierter Mahnungskopf IssuedReminderHeader 22 Belegdatum DocumentDate
5050 Kontakt Contact 2 Name Name
5050 Kontakt Contact 5052311 Debitor Nr. CustomerNo
5600 Anlagen FixedAsset 5052250 Eigentümer / Mieter OwnerTenant
5600 Anlagen FixedAsset 5052252 Einheitennr. UnitNo
5600 Anlagen FixedAsset 5052251 Objektnr. ObjectNo
5600 Anlagen FixedAsset 1 Nr. No
5600 Anlagen FixedAsset 2 Beschreibung Description
5600 Anlagen FixedAsset 5052466 Objekt Beschreibung ObjectDescription
5714 Zuständigkeitseinheitencode ResponsibilityCenter 1 Code Code
5714 Zuständigkeitseinheitencode ResponsibilityCenter 2 Name Name
5714 Zuständigkeitseinheitencode ResponsibilityCenter 3 Adresse Address
5714 Zuständigkeitseinheitencode ResponsibilityCenter 6 PLZ-Code postcode
5714 Zuständigkeitseinheitencode ResponsibilityCenter 5 Ort City
5052250 RE Objekt Object 1 Eigentümer / Mieter OwnerTenant
5052250 RE Objekt Object 2 Nr. No
5052250 RE Objekt Object 9 Beschreibung Description
5052250 RE Objekt Object 11 Adresse Address
5052250 RE Objekt Object 13 PLZ Postcode
5052250 RE Objekt Object 14 Ort City
5052250 RE Objekt Object 32 Verwaltungs-ZE ResponsibilityCenterManage
5052250 RE Objekt Object 5052465 Eigentümer ZE ResponsibilityCenterOwner
5052251 Einheitenvertrag UnitsContract 1 Eigentümer / Mieter OwnerTenant
5052251 Einheitenvertrag UnitsContract 2 Objektnr. ObjectNo
5052251 Einheitenvertrag UnitsContract 3 Nr. UnitNo
5052251 Einheitenvertrag UnitsContract 4 Historie History
5052251 Einheitenvertrag UnitsContract 10 Beschreibung Description
5052251 Einheitenvertrag UnitsContract 47 Einheitenstraße UnitStreet
5052251 Einheitenvertrag UnitsContract 50 Debitorennr. CustomerNo
5052251 Einheitenvertrag UnitsContract 10001 Einheit PLZ UnitPostCode
5052251 Einheitenvertrag UnitsContract 10002 Einheitenort UnitCity
5052251 Einheitenvertrag UnitsContract 5052606 Vertragsnr. ContractNo
5052251 Einheitenvertrag UnitsContract 5052608 Vertragsklasse ContractCategory
5052251 Einheitenvertrag UnitsContract 5052670 Debitorenname CustomerName
5052252 Einheitenvertrag UnitsContract 71 Vertragsbeginn BeginningofContract
5052253 Einheitenvertrag UnitsContract 72 Vertragsende ExpDateofContr
5052254 Einheitenvertrag UnitsContract 10 Beschreibung Description
5052264 Einheitenstamm UnitMasterData 1 Objektnr. ObjectNo
5052264 Einheitenstamm UnitMasterData 2 Einheitennr. UnitNo
5052264 Einheitenstamm UnitMasterData 3 Eigentümer / Mieter OwnerTenant
5052264 Einheitenstamm UnitMasterData 10 Beschreibung Description
5052264 Einheitenstamm UnitMasterData 11 Adresse Address
5052264 Einheitenstamm UnitMasterData 13 Ort City
5052265 Einheitenstamm UnitMasterData 82 Nutzungssart ExploitationMethod
5052264 Einheitenstamm UnitMasterData 29 PLZ-Code Postcode
5052288 Wirtschaftsplan Objekt Economic Plan Object 1 Eigentümer / Mieter OwnerTenant
5052288 Wirtschaftsplan Objekt Economic Plan Object 3 Objektnr. ObjectNo
5052288 Wirtschaftsplan Objekt Economic Plan Object 10 Beschreibung Description
5052288 Wirtschaftsplan Objekt Economic Plan Object 2 Wirtschaftsplancode EconomicPlanCode
5052288 Wirtschaftsplan Objekt Economic Plan Object 35 Wirtschaftsplancode EconomicPlanCode
5052289 Abrechnung Objekt AccountingObject 1 Eigentümer / Mieter OwnerTenant
5052289 Abrechnung Objekt AccountingObject 2 Abrechnungscode Accountingcode
5052289 Abrechnung Objekt AccountingObject 3 Objektnr. ObjectNo
5052289 Abrechnung Objekt AccountingObject 10 Beschreibung Description
5052290 Sonderumlage Objekt SpecialApportionObject 1 Eigentümer / Mieter OwnerTenant
5052290 Sonderumlage Objekt SpecialApportionObject 2 Code Code
5052290 Sonderumlage Objekt SpecialApportionObject 3 Objektnr. ObjectNo
5052290 Sonderumlage Objekt SpecialApportionObject 10 Beschreibung Description
5052299 Einheit Abrechnung UnitAccounting 1 Eigentümer / Mieter OwnerTenant
5052299 Einheit Abrechnung UnitAccounting 2 Objektnr. ObjectNo
5052299 Einheit Abrechnung UnitAccounting 3 Einheitennr. UnitNo
5052299 Einheit Abrechnung UnitAccounting 4 Einheitenhistorie UnitHistory
5052299 Einheit Abrechnung UnitAccounting 5 Abrechnungscode Accountingcode
5052299 Einheit Abrechnung UnitAccounting 6 Debitorennr. CustomerNo
5052299 Einheit Abrechnung UnitAccounting 7 Vertrags Nr. ContractNo
5052299 Einheit Abrechnung UnitAccounting 10 Datum Date
5052299 Einheit Abrechnung UnitAccounting 104 Debitorname AccountingNo
5052299 Einheit Abrechnung UnitAccounting 5206 Debitorname CustomerName
5052300 Einheit Wirtschaftsplan UnitEconomicPlan 1 Eigentümer / Mieter OwnerTenant
5052300 Einheit Wirtschaftsplan UnitEconomicPlan 2 Objektnr. ObjectNo
5052300 Einheit Wirtschaftsplan UnitEconomicPlan 3 Einheitennr. UnitNo
5052300 Einheit Wirtschaftsplan UnitEconomicPlan 4 Einheitenhistorie UnitHistory
5052300 Einheit Wirtschaftsplan UnitEconomicPlan 5 Wirtschaftsplancode EconomicPlanCode
5052300 Einheit Wirtschaftsplan UnitEconomicPlan 6 Debitorennr. CustomerNo
5052300 Einheit Wirtschaftsplan UnitEconomicPlan 7 Vertrags Nr. ContractNo
5052300 Einheit Wirtschaftsplan UnitEconomicPlan 10 Datum Date
5052300 Einheit Wirtschaftsplan UnitEconomicPlan 5206 Debitorname CustomerName
5052301 Einheit Sonderumlage SpecialApportionmUnit 1 Eigentümer / Mieter OwnerTenant
5052301 Einheit Sonderumlage SpecialApportionmUnit 2 Objektnr. ObjectNo
5052301 Einheit Sonderumlage SpecialApportionmUnit 3 Einheitennr. UnitNo
5052301 Einheit Sonderumlage SpecialApportionmUnit 4 Einheitenhistorie UnitHistory
5052301 Einheit Sonderumlage SpecialApportionmUnit 5 Sonderumlagecode Specialapportionmentcode
5052301 Einheit Sonderumlage SpecialApportionmUnit 8 Debitornr. CustomerNo
5052301 Einheit Sonderumlage SpecialApportionmUnit 10 Datum Date
5052301 Einheit Sonderumlage SpecialApportionmUnit 5206 Debitorname CustomerName
5052328 Mitglied Member 1 Nr. No
5052328 Mitglied Member 5 Kontaktnr. ContactNo
5052328 Mitglied Member 6 Debitorennr. CustomerNo
5052328 Mitglied Member 20 Name Name
5052336 RE Vertrag Contract 1 Nr. No
5052336 RE Vertrag Contract 9 Mietvertragsart TenancyAgreementType
5052336 RE Vertrag Contract 10 Vertragsklasse ContractCategory
5052336 RE Vertrag Contract 13 Debitor/Kreditornr. CustomerVendorNo
5052336 RE Vertrag Contract 14 Vertragsart ContractType
5052336 RE Vertrag Contract 30 Beschreibung Description
5052336 RE Vertrag Contract ohne Feld ID Einheitenvertrag.Eigentümer/Mieter OwnerTenant
5052336 RE Vertrag Contract ohne Feld ID Einheitenvertrag.Objekt Nr. ObjectNo
5052336 RE Vertrag Contract ohne Feld ID Einheitenvertrag.Einheitennr UnitNo
5052336 RE Vertrag Contract ohne Feld ID Einheitenvertrag. Historie History
5052336 RE Vertrag Contract 1005 Adresse Address
5052336 RE Vertrag Contract 1007 Ort City
5052336 RE Vertrag Contract 1091 PLZ-Code Postcode
5052336 RE Vertrag Contract 5052256 Branche/Gewerk SectorMember
5052336 RE Vertrag Contract 5052459 Debitor/Kreditorenname CustomerVendorName
5052336 RE Vertrag Contract ohne Feld ID Debitor.Adresse CustomerAddress
5052336 RE Vertrag Contract ohne Feld ID Debitor.PLZ CustomerPostCode
5052336 RE Vertrag Contract ohne Feld ID Debitor.Ort CustomerCity
5052336 RE Vertrag Contract ohne Feld ID Debitor.E-Mail CustomerEMail
5052402 Projektplanzeilen JobPlanLines 1 ProjektNr. JobNo
5052402 Projektplanzeilen JobPlanLines 2 Projektplanzeilennr. JobPlanLineNo
5052402 Projektplanzeilen JobPlanLines 23 Beschreibung Description
5052402 Projektplanzeilen JobPlanLines 100 Eigentümer / Mieter OwnerTenant
5052402 Projektplanzeilen JobPlanLines 101 Objektnr. ObjectNo
5052402 Projektplanzeilen JobPlanLines 111 Kreditorennr. VendorNo
5052402 Projektplanzeilen JobPlanLines 118 Kreditorenname VendorName
5052402 Projektplanzeilen JobPlanLines 119 Einheitennr. UnitNo
5052402 Projektplanzeilen JobPlanLines 120 Einheitenhistorie UnitHistory
5052632 Versicherungsmeldungen InsuranceNotice 1 Nr. No
5052632 Versicherungsmeldungen InsuranceNotice 2 Beschreibung Description
5052652 Schadensmeldungskopf NoticeOfClaimHeader 1 Nr. No
5052652 Schadensmeldungskopf NoticeOfClaimHeader 33 Schaden gemeldet d. Adresse DamageReportedbyAddress
5052652 Schadensmeldungskopf NoticeOfClaimHeader 35 Schaden gemeldet d. PLZ DamageReportedbyZIPCode
5052652 Schadensmeldungskopf NoticeOfClaimHeader 36 Schaden gemeldet d. Ort DamageReportedbyPlace
5052652 Schadensmeldungskopf NoticeOfClaimHeader 33 Schaden gemeldet d. Kontakt DamageReportedbyContact
5052652 Schadensmeldungskopf NoticeOfClaimHeader 70 Eigentümer / Mieter OwnerTenant
5052652 Schadensmeldungskopf NoticeOfClaimHeader 71 Objektnr. ObjectNo
5052652 Schadensmeldungskopf NoticeOfClaimHeader 72 Einheit UnitNo
5052652 Schadensmeldungskopf NoticeOfClaimHeader 73 Historie UnitHistory
5052652 Schadensmeldungskopf NoticeOfClaimHeader 78 RE Projekt Nr. JobNo
5052652 Schadensmeldungskopf NoticeOfClaimHeader 79 Projektplanzeilennr. JobPlanLineNo
5052717 Registrierter Mietrechnungskopf IssuedRentSalesHeader 3 Name Name
5052717 Registrierter Mietrechnungskopf IssuedRentSalesHeader 2 Debitorennr. CustomerNo
5052717 Registrierter Mietrechnungskopf IssuedRentSalesHeader 5052261 Vertragsnr. ContractNo
5052717 Registrierter Mietrechnungskopf IssuedRentSalesHeader 1 Nr. No
5052717 Registrierter Mietrechnungskopf IssuedRentSalesHeader 22 Belegdatum DocumentDate
5052717 Registrierter Mietrechnungskopf IssuedRentSalesHeader 29 Buchungstext PostingDescription
5052717 Registrierter Mietrechnungskopf IssuedRentSalesHeader 303 Storno Nr. CorrectionNo
5164602 Ticket Erfassung TicketInput 17 Vertragsnr. ContractNo
5164602 Ticket Erfassung TicketInput 20 Eigentümer / Mieter OwnerTenant
5164602 Ticket Erfassung TicketInput 21 Objektnr. ObjectNo
5164602 Ticket Erfassung TicketInput 24 Einheitennr. UnitNo
5164602 Ticket Erfassung TicketInput 25 Einheitenhistorie UnitHistory
5164602 Ticket Erfassung TicketInput 100 Erfasst Datum EntryDate

1.7.2 - Service-Tool

Das Service-Tool fügt RELion-Dokumentfelder zu Indexwerten hinzu.

Einführung

Dieses Service-Tool dient der automatisierten Zuordnung von RELion-Dokumentfeldern zu bestehenden Indexwerten. Es unterstützt Anwender insbesondere in der Immobilienverwaltung dabei, dokumentenbasierte Informationen effizient in strukturierte Indexfelder zu überführen – vorausgesetzt, die Dokumente wurden durch einen Bericht erzeugt.

Prozessbeschreibung

1. Aufruf des Service-Tools

Das Tool ist ausschließlich über die Suchfunktion innerhalb der Anwendung auffindbar. Es erscheint nicht im regulären Menübaum.

Suche

2. Vorbereitung der Eingaben

Auf der Request Page sind folgende Pflichtfelder auszufüllen:

  • Berichts-ID: Auswahl eines Berichts, zu dem eine Archiv-ID hinterlegt ist.
  • Von RelDok-Feld: Auswahl eines Feldes aus dem RELion-Dokument.

Optional kann im Filterbereich RELion-Dokument eine spezifische Dokumentnummer angegeben werden, um die Verarbeitung auf ein einzelnes Dokument zu beschränken.

Dokument Feld

3. Validierung der Eingaben

  • Es werden alle Felder des Dokuments angezeigt – auch solche ohne Indexdefinition.
  • Bei Auswahl eines Feldes ohne zugeordneten Index erscheint eine Fehlermeldung.
  • Ist ein Indexwert vorhanden, wird das entsprechende Indexfeld automatisch ermittelt und angezeigt.

Tipp

Das Feld Änderungen speichern zunächt deaktivieren, um die Ergebnisse zu prüfen. Die Ausgabe erfolgt in einer Liste mit den ermittelten Zuordnungen.

Bericht

Druck

5. Speicherung der Ergebnisse

Wenn die Zuordnung korrekt ist, wird der Schieberegler bei Änderungen speichern aktiviert, um die Indexwerte dauerhaft zu übernehmen.

Änderung speichern

Funktionseinschränkungen

  • Es können nur Dokumente verarbeitet werden, die durch einen Bericht erzeugt wurden.
  • Es können nur Felder hinzugefügt werden, die als Indexfelder definiert sind.
  • Die Auswahl der Berichts-ID ist auf Berichte mit gespeicherter Archiv-ID beschränkt.

1.8 - Dokumentenversand

Dieses Modul ermöglicht den Versand von Dokumenten für große Mengen an Belegen einheitlich und übersichtlich zu steuern und dabei gleichzeitig den Versand zu protokollieren.

Einführung

Dieses Modul ermöglicht, den Versand von Dokumenten für große Mengen an Belegen einheitlich und übersichtlich zu steuern und dabei gleichzeitig den Versand zu protokollieren.

Grafik

Das Drucken aus dem jeweiligen Bericht heraus bleibt nach wie vor erhalten. Als Plattform für die Zwischenspeicherung der PDF-Dokumente dient die Tabelle RELion Dokument Recherche.

Die Tabelle kommt aus der Verbindung mit Archiv kompakt oder anderen Archivierungslösungen. Mit dem Dokumentenversand wird die Funktionalität erweitert.

Unter Dokumentenversand wird das Erstellen und Abwickeln von Versandaufträgen auf Basis der RELion Dokumente zusammengefasst.

Da es sich oft um viele Dokumente handelt, wird je Vorgang ein Versandstapel erstellt. Wenn Sie beispielsweise 60 Mahnungen erzeugen, werden 60 RELion Dokumente und die dazu gehörenden Versandaufträge automatisch erzeugt. Die 60 RELion Dokumente und Versandaufträge sind alle im selben Versandstapel.

Recherche

Nach dem Anlegen eines RELion Dokuments (i.d.R. durch den jeweiligen Bericht) werden automatisch ein oder mehrere Versandaufträge angelegt. Alternativ können Sie vorhandene Dokumente auch einzeln versenden, indem Sie die Dokumente auswählen und unter Aktionen Verstandstapel erstellen wählen.

In der RELion Dokument Berichtseinrichtung kann je Bericht Versandauftrag erstellen an:

  • kein Versand (=Standard)
  • Kontakt
  • Vertragspartner und Info-Kontakte
  • alle Info-Kontakte

Am jeweiligen Bericht können Sie in der RELion Dokument Druck Einrichtung einstellen, ob der Versand des Dokuments protokolliert werden soll. Die Protokollierung finden Sie direkt in den Aktivitätenprotokollposten am Kontakt, sowie am RELion Dokument in den Infoboxen. Über den Aktivitätenprotokollposten können Sie das Dokument öffnen, dazu wählen Sie den Drilldown auf dem Feld RELion Dokument Nr..

Einrichtung

Belegsendeprofile BC

In Business Central Standard wird das Belegsendeprofil am Debitor bzw. Kreditor angebracht, da in den meisten Branchen Belege an Verkaufs- oder Einkaufsprozesse an die Funktion Buchen und senden gekoppelt sind. Diese Funktionalität wird durch den RELion Dokumentenversand nicht verändert.

Ist als Belegsendeprofil bei einem Debitor (z. B. E-Mail Versand hinterlegt), erscheint beim Buchen und Senden automatisch eine Aufforderung für den Belegversand per Mail.

Grafik

Belegsendeprofile RELion

In der Immobilienwirtschaft wird nicht nur mit den Mietern und Eigentümern korrespondiert, sondern auch mit Mitbewohnern, Miteigentümern, Nachbarn, Betreuern, Mietinteressenten, Behörden usw., oft auch ohne direkt einen Buchungsprozess im Hintergrund zu haben. In RELion ist das Belegsendeprofil auf der Kontaktkarte untergebracht.

Wird der Adressstamm eingesetzt, kann in RELion das Belegsendeprofil auch am Adressstamm hinterlegt werden. Es wird dann beim Anlegen von Kontakten, Debitoren und Kreditoren automatisch weitergegeben.

Für den Dokumentenversand ist ausschließlich das Belegsendeprofil am Kontakt maßgeblich. Änderungen des Belegsendeprofils im Debitor oder Kreditor werden nicht in den Kontakt bzw. Adressstamm zurückgeschrieben.

Einrichtung Postversand Papier

Belegsendeprofile

Für Dokumente, die bei Ihnen im Haus über den Drucker ausgegeben werden sollen, richten Sie ein Belegsendeprofil wie unten aus. Wenn dies die Standardversandart ist, geben Sie diesem Belegsendeprofil den Schalter Standard auf Ja. Dieses Sendeprofil wird für alle Kontakte und Debitoren verwendet, die kein Belegsendeprofil haben.

Hinweis

Dies vereinfacht Ihnen die erste Einrichtung, denn Sie müssen nicht bei allen Kontakten ein Belegsendeprofil eintragen.

Die technische Einrichtung des E-Mail-Versands ist nicht Bestandteil dieser Dokumentation. Weitere Informationen finden Sie auf Microsoft Business Central.

Einrichtung interner Druck

Als Erste Einrichtung wird die folgende Einstellung empfohlen. Die PDF-Dokumente liegen beim Versand bereits vorgefertigt in der Tabelle RELion Dokumente. Die Standard-Versandart ist der Interne Druck also das Drucken über den eigenen Drucker.

Einrichtung

Wichtig

RELion verwendet für den Dokumentenversand nur die Versandart aus dem Inforegister RELion. Die Felder unter Sendeoptionen werden für RELion aktuell nicht unterstützt!

Benutzer Einrichtung

Für die Zustellung per E-Mail muss für die versendeten E-Mails bei jedem Benutzer die E-Mail-Adresse eingerichtet sein. Diese wird automatisch als Absender-E-Mail-Adresse eingetragen.

RELion Dokument Einrichtung

Mit dem Feld Dokumentenversand aktivieren Sie den Dokumentenversand zentral. Mit der Aktivierung öffnet sich auch das Inforegister Dokumentenversand, in dem Sie die folgenden Einrichtungsfelder finden.

Anschreiben für Kopie-Empfänger Hier müssen Sie eine Wordvorlage einrichten, die für Kopie-Empfänger in Verbindung mit gedruckten Dokumenten erzeugt werden. Das Word-Schreiben ist wie ein Kurzbrief zu sehen der den Empfänger kurz darüber informieren soll welches Schreiben hiermit als Duplikat zugestellt wird. Sie können in den Berichten bei Bedarf individuelle Word-Vorlagen dazu einrichten.
E-Mail Vorlage Original Richten Sie eine Wordvorlage ein, die in der E-Mail für Originalempfänger erzeugt werden. Das Word-Schreiben ist wie ein Kurzbrief zu sehen, der den Empfänger kurz darüber informieren soll welches Schreiben hiermit als Anhang zugestellt wird.
E-Mail Vorlage Kopie Richten Sie hier eine Wordvorlage ein, die in der E-Mail für Kopie-Empfänger erzeugt werden. Das Word-Schreiben ist wie ein Kurzbrief zu sehen, der den Empfänger kurz darüber informieren soll, welches Schreiben hiermit als Anhang zugestellt wird.

RELion Dokument Druck Einrichtung

Archivtyp

Dokument Druck Einrichtung

Versandauftrag am Kein Versand
Kontakt
Vertragspartner + Infokontakt
Alle Infokontakte
Automatische Freigabe Wenn ein Versandauftrag zu diesem Bericht erstellt wird, steht das Feld für die Freigabe für Archivierung auf automatisch.
Versand protokollieren Wenn ein Versandauftrag erledigt wird, wird am Kontakt ein Aktivitätenprotokollposten eingetragen.
Belegsendeprofil Sie können für einen Bericht ein Standard Belegsendeprofil vorgeben, das beim Erstellen von Versandaufträgen die Belegsendeprofile am Kontakt übersteuert. Es könnte z. B. sein, dass alle Mahnungen generell gedruckt und per Post verschickt werden sollen, obwohl viele Kontakte sonst ihre Post per E-Mail bekommen.
E-Mail Vorlage Original Abweichend zur Einrichtung in RELion Dokumente Einrichtung im Feld E-Mail Vorlage Original kann hier spezifisch für den aktuellen Bericht eine gesonderte Vorlage eingerichtet werden. Sie können z. B. in der E-Mail zu einer Mahnung noch einmal hervorheben, dass es sich um eine Mahnung handelt und es sich lohnt, diese anzuschauen.
E-Mail Vorlage Kopie-Empfänger Abweichend zur Einrichtung in RELion Dokumente Einrichtung im Feld E-Mail Vorlage Kopie Empfänger kann hier spezifisch für den aktuellen Bericht eine gesonderte Vorlage für die Kopie-Empfänger eingerichtet werden.

Ablauf

Versandstapel manuell erstellen

Wählen Sie ein oder mehrere RELion Dokumente und starten Sie unter Aktionen Versandstapel erstellen.

Anhand der Bericht-ID und Kontakt Nr. wird automatisch ein Versandauftrag für das Dokument erzeugt. Ist in der RELion Dokumente Druck Einrichtung zum jeweiligen Bericht ein Belegsendeprofil eingetragen, wird dies für diesen Versand herangezogen. Wenn dort kein Belegsendeprofil hinterlegt ist, wird beim Kontakt gesucht. Ist weder in der RELion Dokument Druck Einrichtung zum Bericht noch am Kontakt ein Belegsendeprofil eingetragen, kommt das Belegsendeprofil mit dem Eintrag Standard zum Tragen.

Versenden über den Start eines Berichts

Mit dem Erstellen der RELion Dokumente aus der Berichtsvorschau wird automatisch ein Versandstapel und ein oder mehrere Versandaufträge erstellt.

Versandstapel

Ein Versandstapel wird immer erzeugt, dieser beinhaltet ein oder mehrere Versandauftrage zu jeweils einem oder mehreren Dokumenten.

Versandstapel

Ein Versandstapel gilt als erledigt, wenn alle Versandaufträge erledigt wurden.

Freigabe

Auf der Ebene des Versandstapels können alle Dokumente freigegeben und gelöscht werden. Per Lookup können alle Versandaufträge zum Versandstapel aufgerufen werden und auch einzeln gelöscht, bearbeitet und freigegeben werden.

Ausführen

Bevor Sie den Versandstapel freigeben, können Sie die einzelnen Versandaufträge prüfen in dem Sie auf Feld Anzahl Versandaufträge klicken.

Versandstapel

Mit Ausführen starten Sie die folgenden Gruppen von Versandaufträgen nacheinander ab. Es erscheint folgendes Fenster:

Versandauftrag

E-Mail Mit dieser Aktion werden alle Versandaufträge mit Versandart E-Mail an die E-Mail-Adresse im Feld E-Mail versendet. Bitte beachten Sie, dass das Feld Kontakt E-Mail nur für Infozwecke angezeigt wird und zur Laufzeit aus dem Kontakt geholt wird. Für den Versandauftrag hat das Feld keine Bedeutung.
Externe Druckdienstleister Versandaufträge, die an einen externen Druckdienstleister übertragen werden sollen. Die Dokumente zum Versand werden in einem ZIP-Ordner bereitgestellt, den Sie nach Ausführen in Ihrem Download-Ordner finden.
Druck per PDF-Stapeldruck Zum Schluss müssen alle Versandaufträge, die im Haus gedruckt werden sollen per PDF-Stapeldruck in eine PDF-Datei überführt werden, die dann anschließend auf den Drucker geschickt werden kann.

1.9 - Grundsteuer Stammdaten AGIT

Die AGIT-Stammdaten dienen der strukturierten Erfassung grundsteuerrelevanter Informationen.

Einführung

Im Jahr 2018 erklärte das Bundesverfassungsgericht die bisherigen Regelungen zur Berechnung der Grundsteuer für verfassungswidrig, da sie nicht mehr mit dem Gebot der steuerlichen Gleichbehandlung vereinbar waren. Infolgedessen wurde im Jahr 2019 eine gesetzliche Neuregelung beschlossen. Die erstmalige Erhebung der reformierten Grundsteuer erfolgt ab dem 1. Januar 2025.

Das Gesetz zur Reform der Grundsteuer sieht vor, dass zum Stichtag 1. Januar 2022 eine Neubewertung sämtlicher Grundstücke vorgenommen wird. Die grundlegende Systematik der Steuerberechnung bleibt dabei erhalten: Der Grundstückswert bildet weiterhin die Bemessungsgrundlage, welcher mit der nun deutlich reduzierten Steuermesszahl sowie dem von der jeweiligen Gemeinde festgelegten Hebesatz multipliziert wird, um die Höhe der Grundsteuer zu bestimmen.

Die Ermittlung des Grundstückswerts erfolgt künftig jedoch nach neuen Kriterien. Maßgeblich sind nun insbesondere der Bodenrichtwert sowie eine statistisch ermittelte Nettokaltmiete. Um eine gleichmäßige Besteuerung vergleichbarer Grundstücke sicherzustellen, ist vorgesehen, die Bewertung in regelmäßigen Abständen zu aktualisieren. Aktuell steht die Erhebung der relevanten Daten auf Basis des Stichtags 1. Januar 2022 im Fokus.

RELion und AGIT (Aareon Grundsteuer Interaktions-Tool)

Die Berechnungsmodelle variieren je nach Bundesland. Die Länder Bayern, Baden-Württemberg, Hamburg, Hessen und Niedersachsen wenden jeweils eigene Modelle an, die vom bundesweit gültigen Modell abweichen. In der aktuellen Version wird ausschließlich das Bundesmodell unterstützt. AGIT-Templates für die länderspezifischen Modelle befinden sich derzeit in der Umsetzung, werden jedoch nicht direkt durch RELion unterstützt.

RELion unterstützt bei der Erstellung und Bereitstellung der erforderlichen Stammdaten. Grundlage hierfür sind – soweit verfügbar – die in RELion gepflegten Datenbestände.

Ausgehend vom Objekt sowie den zugehörigen Gebäuden und Hauseingängen werden die relevanten Stammdaten zur Übernahme in ein AGIT-Template bereitgestellt. Bei dem AGIT-Template handelt es sich um eine von Aareon vorbereitete Excel-Datei mit vorstrukturierten Formularfeldern.

Formular

Die AGIT-Templates werden manuell ergänzt und anschließend im AGIT-Client hochgeladen. Dort erfolgt eine weiterführende Prüfung der Daten. Nach erfolgreicher Validierung können die Daten über die ERiC-Schnittstelle an die zuständigen Finanzbehörden übermittelt werden.

Wichtig

Das Hochladen, die Prüfung sowie die Übertragung der AGIT-Templates sind nicht Bestandteil dieser Dokumentation.

Prozessablauf RELion

Ablauf

Objektstruktur

Für die kaufmännische Verwaltung von Objekten in RELion ist es in der Regel ausreichend, Objekt- und Einheitenstammdaten sowie die zugehörigen Verträge anzulegen. Darüber hinaus besteht die Möglichkeit, zusätzlich Gebäude und Hauseingänge zu erfassen und die Einheiten diesen zuzuordnen. Diese erweiterte Struktur bietet Vorteile in der täglichen Verwaltung, beispielsweise durch die Nutzung von Abrechnungskreisen, die auf Hauseingängen basieren.

Objektstruktur

Für die Erstellung der Grundsteuer-Stammdaten ist es zwingend erforderlich, die Einheiten den jeweiligen Hauseingängen zuzuordnen – dies gilt auch für Parkflächen. Der Hauseingang stellt die maßgebliche Ebene für die Bereitstellung der Stammdaten an den AGIT-Client dar.

Zur Übermittlung der Grunddaten an die Finanzämter wurde eine neue Übersicht entwickelt. Diese dient einerseits der strukturierten Darstellung eines Objekts mit zugehörigen Gebäuden, Hauseingängen und Einheiten, andererseits ermöglicht sie eine zentrale Bearbeitung der Stammdaten. Zunächst werden die relevanten Daten ermittelt, um die Datenlieferung für die Grundsteuer vorzubereiten. Die Übersicht Objektstruktur kann über die Suchfunktion geöffnet werden.

Aktualisieren

In dieser Ansicht werden die Ebenen vom Mandanten über Zuständigkeitseinheiten und Objekte bis hin zum Einheitenstamm hierarchisch dargestellt. Die Tabelle ist mandantenbezogen. Beim erstmaligen Öffnen innerhalb eines Mandanten ist die Funktion Aktualisieren zu verwenden.

In der Spalte Adresse sind Straße, Hausnummer sowie etwaige Zusatzangaben vollständig einzutragen. Über das Pfeilsymbol kann die Summenzeile geöffnet werden, um die Objektstruktur zu bearbeiten.

Formular

Bei einem einfach strukturierten Objekt genügt es in der Regel, das Objekt mit der entsprechenden Adresse (z. B. Goethestraße 6) anzulegen. Die Einheitenstammdaten sowie die zugehörigen Verträge werden üblicherweise über die Funktion „Einheitenschnellerfassung“ erfasst. Anschließend kann das Objekt im System verwaltet werden.

Beispiel

Objekt A Goethestraße 6
Gebäude G01 Goethestraße 6
Hauseingang 6 Goethestraße 6
Einheit 001 Goethestraße 6
Einheit 002 Goethestraße 6
Einheit 003 Goethestraße 6

Die Ebenen Gebäude und Hauseingang sind in RELion häufig nicht vorhanden. In solchen Fällen ist es erforderlich, diese Strukturen manuell anzulegen, um eine korrekte Zuordnung der Einheiten zu ermöglichen.

Bei größeren Objekten können mehrere Straßen und Hauseingänge relevant sein. In diesen Fällen ist eine strukturierte Erfassung besonders wichtig, um eine eindeutige und nachvollziehbare Zuordnung der Einheiten zu gewährleisten.

Objekt B

Objekt B Schillerstraße 12a-14b, Lessingstr.1-3
Gebäude G01 Schillerstraße 12a – 12b
Hauseingang Schillerstraße 12a
Einheit 001 Schillerstraße 12a
Einheit 002 Schillerstraße 12a
Hauseingang Schillerstraße 12b
Einheit 003 Schillerstraße 12b
Einheit 004 Schillerstraße 12b
Gebäude G02 Schillerstraße 14a –14b
Hauseingang Schillerstraße 14a
Einheit 021 Schillerstraße 14a
Einheit 022 Schillerstraße 14a
Hauseingang Schillerstraße 14b
Einheiten …
Gebäude G03 Lessingstraße 1-3
Hauseingang Lessingstraße 1
Einheiten …
Hauseingang Lessingstraße 3
Einheiten …

In der Objektstruktur werden fehlende Ebenen (also Gebäude und Hauseingänge) automatisch mit blauer Schrift angelegt. Diese Zeilen sind als Platzhalter zu verstehen. Darüber hinaus gibt es weiterhin die Möglichkeit in der Objektkarte, oder Liste direkt über Struktur, Gebäude anzulegen.

Stammdatenkarte öffnen

Innerhalb der Objektstruktur besteht die Möglichkeit, direkt in die jeweiligen Stammdatenkarten zu wechseln, sofern weiterführende Informationen benötigt werden oder Felder zu pflegen sind, die in der Objektstruktur nicht dargestellt werden.

Dazu kann der entsprechende Datensatz – beispielsweise Einheitenstamm, Gebäude oder Objekt – geöffnet werden. Sie gelangen dann unmittelbar in die Stammdatenkarte der aktuell ausgewählten Zeile. Im Beispiel würde sich die Einheitenstammkarte öffnen.

Einheitenstamm

Einheiten zuordnen

Mit der Funktion Einheiten zuordnen besteht die Möglichkeit, eine oder mehrere Einheiten innerhalb der Objektstruktur auszuwählen und einem Hauseingang zuzuordnen. Einzelne Zeilen können gezielt ausgewählt werden, indem die Strg-Taste gedrückt gehalten und die entsprechenden Zeilen angeklickt werden.

Zuordnen

In der Auswahl muss immer genau ein Hauseingang gewählt werden. Dieser kann ein bereits vorhandener (schwarze Schrift) oder ein neu anzulegender Hauseingang (blaue Schrift) sein. Wenn gleichzeitig auch ein Gebäude gewählt wurde, wird der Hauseingang dem Gebäude automatisch zugeordnet.

Im folgenden Beispiel sind Gebäude und Hauseingang noch nicht in den Stammdaten vorhanden, die Zeilen mit blauer Schrift sind Platzhalter für Gebäude und Hauseingang, die noch benötigt werden (Meldung G100 Gebäude nicht vorhanden und H100 Hauseingang nicht vorhanden).

Objektstruktur

Die vorgeschlagenen Codes (z. B. GEBÄUDE01, HAUS01) können vor dem Anlegen angepasst werden (z. B. G01, H01). Die Objekte werden anschließend mit dem von Ihnen gewählten Code erstellt. Bitte achten Sie darauf, dass in jeder Zeile die Felder Beschreibung, Adresse, PLZ und Ort vollständig ausgefüllt sind.

Die Funktion zur Aufbereitung der Objektstruktur legt automatisch mehrere Platzhalter für Hauseingänge an, wenn in den Einheitenstammdaten unterschiedliche Adressen erkannt werden (z. B. HAUS01, HAUS02, HAUS03 usw.). Dies kann korrekt und hilfreich sein.

Sollten jedoch versehentlich unterschiedliche Schreibweisen derselben Adresse verwendet worden sein (z. B. Schillerstr. 12a, Schillerstraße 12a, Schillerstr. 12 A), kann dies zu unerwünschten Duplikaten führen. In diesem Fall empfiehlt es sich, die Adressangaben in den Einheitenstammzeilen zu vereinheitlichen.

Hinweis

Mit der Taste F8 kann die Adresse der darüberliegenden Zeile kopiert werden. Anschließend kann mit der Pfeil-nach-unten-Taste zur nächsten Zeile gewechselt und die Adresse dem gewünschten Hauseingang zugeordnet werden.

Alle Änderungen, die direkt in der Objektstruktur in den Feldern Beschreibung, Adresse, PLZ, Ort sowie Nutzungsart vorgenommen werden, werden automatisch in die zugehörigen Objekt-, Gebäude- und Einheitenkarten zurückgeschrieben.

Werden Stammdaten direkt in den Karten für Objekt, Gebäude, Hauseingang oder Einheitenstamm gepflegt oder neu angelegt, ist anschließend die Funktion Aktualisieren in der Objektstruktur auszuführen, um die Änderungen zu übernehmen. Nach dem Start der Funktion Einheiten zuordnen erscheint folgende Abfrage:

Abfrage

Im Anschluss sind GEBÄUDE01 und HAUS01 angelegt und die Einheitenstämme diesen zugeordnet.

Einheitenstamm

Wichtig

Es müssen alle Einheiten direkt mit einem Hauseingang verbunden sein.

Adresse testen

Straße und Hausnummer sind gemeinsam im Feld Adresse hinterlegt. Für die Meldung an die Finanzbehörden ist jedoch eine getrennte Darstellung dieser Informationen erforderlich. Die Trennung erfolgt – soweit möglich – automatisch im Rahmen der Erstellung der Grundsteuer-Stammdaten.

Die entsprechende Funktion prüft die automatische Aufteilung der Adresse in die Bestandteile Straße, Hausnummer, Hausnummer-Zusatz usw. Da diese Aufteilung nicht in allen Fällen korrekt durchgeführt werden kann, ist gegebenenfalls eine manuelle Korrektur in den Eingabefeldern der Zensusmeldung erforderlich. Für die Grundsteuer sind ausschließlich die Adressen auf der Ebene der Hauseingänge relevant.

Adresse testen

Sonderfall Parkflächen

Um auch für Parkflächen eine korrekte Zuordnung innerhalb der Objektstruktur zu ermöglichen, können diese – analog zu Wohnungen – einem Hauseingang zugeordnet werden.

Für Stellplätze oder sonstige Außenflächen, die keinem bestehenden Hauseingang direkt zugeordnet werden können, ist es erforderlich, die Ebenen Gebäude und Hauseingang manuell anzulegen und den entsprechenden Einheiten zuzuweisen.

Objekt C
Gebäude Parkplatz
Hauseingang Parkplatz
Einheit 501 Stellplatz 1
Einheit 502 Stellplatz 2
Einheit 503 Stellplatz 3

Sollten diese Parkflächen auf unterschiedlichen Grundstücken liegen, so werden diese auch hier auf der Ebene Hauseingang getrennt.

Sonderfall Unbebaute Grundstücke

Unbebaute Grundstücke werden manuell im AGIT-Template erfasst.

Grundsteuer Stammdaten erstellen

Über den Vorgang Grundsteuer Stammdaten erstellen werden die Grunddaten für eine oder mehrere Zuständigkeitseinheiten in den Tabellen für das AGIT Template – Grunddaten und AGIT Template – Wohngrundstück erstellt.

Report

Übergabe der Daten ins AGIT-Template

Öffnen Sie die Vorlagen AGIT Template – Grunddaten sowie AGIT Template – Wohngrundstück über die Suche.

AGIT-Template - Grunddaten

Die in der Objektstruktur eingepflegten Daten können individuell bearbeitet und aktualisiert werden. Bitte prüfen Sie in diesem Zusammenhang auch die korrekte Trennung der Adresse in Straße/Lagebezeichnung, Hausnr. und Hausnr. Zusatz.

Grunddaten

Wichtig

Es können in dieser Ansicht auch Spalten ein- und ausgeblendet sowie deren Reihenfolge geändert werden. In diesem Fall sollte jedoch auf eine Anpassung verzichtet werden, da die Spalten in der vorgegebenen Reihenfolge angeordnet sind, wie sie für die Weiterverarbeitung in den Excel-Templates erforderlich ist.

Filterung auf Bundesländer

Wenn Sie die Meldungen ausschließlich für bestimmte Bundesländer erstellen möchten, besteht die Möglichkeit, über die Gemeindeschlüssel zu filtern. Voraussetzung hierfür ist, dass die Gemeindeschlüssel in der Objektstruktur auf den Ebenen Gebäude und Hauseingang hinterlegt wurden. Beispielsweise kann das Bundesland Thüringen über den Gemeindeschlüssel 16 gefiltert werden.

Hinweis

Die Gemeindeschlüssel sind in der Regel in der Infobox Basisdaten des jeweiligen Ortes auf Wikipedia zu finden.

Filter

Zusammenfassung der Bundesländer mit Grundsteuer Bundesmodell und deren Gemeindeschlüssel:

Amtlicher Gemeindeschlüssel Bundesland
01 Schleswig-Holstein
04 Bremen
05 Nordrhein-Westfalen
07 Rheinland-Pfalz
11 Berlin
12 Brandenburg
13 Mecklenburg-Vorpommern
15 Sachsen-Anhalt
16 Thüringen

AGIT-Template – Wohngrundstück

Im AGIT-Template werden die Wohngrundstücke nach den Vorgaben der Finanzämter erfasst und in folgende Spalten befüllt. Die Felder werden aus dem Einheitenstamm und Verteilungen ermittelt.

Wohngrundstück

Die in der Objektstruktur hinterlegten Daten können individuell überprüft und bei Bedarf ergänzt werden.

Wichtig

Es besteht auch hier die Möglichkeit, Spalten ein- oder auszublenden sowie deren Reihenfolge zu ändern. In diesem speziellen Fall sollte jedoch auf eine Anpassung verzichtet werden, da die Spalten in der vorgegebenen Reihenfolge angeordnet sind, wie sie für die AGIT-Templates erforderlich ist.

Kopieren ins AGIT-Template

Filtern Sie zunächst auf die Zuständigkeitseinheit, deren Daten Sie in das AGIT-Template übertragen möchten. Öffnen Sie anschließend die Datei über die Funktion In Excel öffnen.

Kopieren

In der geöffneten Excel-Datei markieren Sie alle relevanten Daten und kopieren diese zur weiteren Verarbeitung.

Excel

Danach öffnen Sie ein leeres AGIT-Template und fügen die Daten dort mit Strg+V ein:

Template

Beim Kopieren wird die Überschriftzeile mitkopiert, kontrollieren sie bitte an dieser Stelle noch einmal, ob die Spalten übereinstimmen, anschließend löschen Sie diese doppelte Überschriftszeile bitte heraus.

Ergänzung der Angaben im AGIT-Template

Viele Angaben – wie beispielsweise Flurstücknummern – werden von RELion nicht automatisch erkannt. Diese Informationen müssen daher manuell in der Excel-Datei ergänzt werden.

1.10 - Word Integration

Erweiterung der BC-Standard Funktion Word-Vorlagen für RELion.

Einführung

Die Funktion Word-Vorlagen von Business Central wurde für RELion ONE erweitert, sodass Mietverträge als Grundlage der Adressselektion verwendet werden können. Mithilfe der Funktion Seriendruck in Word können Sie Daten aus Business Central verwenden, um Massenkommunikation eine persönliche Note zu verleihen.

Zusätzlich gibt es in RELion eine Tabelle, die Berichtsdatenzwischenspeicher, die Felder aus mehreren Tabellen kombiniert um Ihnen eine einfachere Erstellung von Word Serienbriefen zu ermöglichen. Als Anhang zu dieser Dokumentation sind diese Tabellen und deren Felder in einer Liste zusammengeführt.

Auswahl Word Vorlage

Im Business Central Standard stehen Ihnen folgende Tabellen als Word Vorlage zur Verfügung.

  • Einkaufsgutschrift
  • Einkaufsrechnung
  • Einkaufsbestellung
  • Einkaufsanfrage
  • Verkaufsgutschrift
  • Verkaufsrechnung
  • Kreditor
  • Kreditorenliste

Innerhalb von RELion können Sie die Word Vorlagen mit Berichtsdaten auf folgenden Tabellen abrufen.

  • Dienstleistungsvertrag
  • Dienstleistungsvertragübersicht
  • Einheitenvertrag
  • Einheitenvertrag Karte
  • Einheitenvertragsübersicht
  • Erbbaurechtsvertrag
  • Erbbaurechtsvertrag Übersicht
  • Gewerbemietverträge
  • Mietvertrag
  • Mietvertrag Übersicht
  • Mietverträge für Garagen und Stellplätze
  • Mitglied
  • Mitglieder Übersicht
  • Objekt
  • Objekte
  • Vertragsübersicht
  • Versicherungsvertrag
  • WEG Kaufvertrag
  • WEG Kaufverträge Liste
  • Wohnraummietverträge
  • Wartungsvertrag

Word-Vorlage erstellen

Über die Suchfunktion öffnen Sie die Tabelle Word-Vorlagen.

Word-Vorlagen

Über Neu und Vorlage erstellen starten Sie den Prozess. Bei erstmaligen Öffnen stehen Ihnen nur wenige Tabellen zur Auswahl. Die Tabelle Berichtsdatenzwischenspeicher ID 5052462 ist die Basis für Serienbriefe in RELion Tabellen.

Sie können auch direkt aus der Tabelle eine Vorlage erstellen, aus der der Serienbrief gestartet wird. Dies wird im Kapitel Word Vorlage anwenden erklärt.

Vorlage

Über Neue Entität hinzufügen können Sie weitere Tabellen einfügen die beim erneuten Öffnen gespeichert bleiben.

Entität

Feldauswahl

Über die Anzahl der ausgewählten Felder gelangen Sie zur Feldauswahl:

Vorlage erstellen

Die hier bereits markierten Felder werden automatisch von BC Standard markiert. Es handelt sich i. d. R. um Text-Felder und „typisch genutzte“ Felder. RELion hat auf diese Vor-Markierung keinen Einfluss.

Sie können die benötigten Felder manuell markieren oder über Liste bearbeiten, alle markieren und + Als einbezogen markieren alle Felder einschließen.

Feldauswahl

Die Feldnamen in dieser Übersicht werden in Englisch angezeigt. Da es sich hierbei um BC Standard handelt, können wir hier nicht eingreifen. Um Ihnen die Auswahl zu erleichtern gibt es eine Übersicht, auf der Sie alle Übersetzungen einsehen können. Öffnen Sie über die Suche Alle Felder mit Bezeichnung.

Alle Felder

Entität hinzufügen

Sie können zu der ersten Tabelle, die Sie bei der Erstellung der Word-Vorlage ausgewählt haben, weitere hinzufügen. Es wird hierbei zwischen verbundenen und nicht verbundene Entitäten unterschieden.

Verbundene Entität

Unter einer verbundenen Entität versteht man eine Tabelle, die eine Verbindung mit der vorausgewählten Tabelle hat. Es können nur Tabellen verbunden werden, die zu der Ausgangs-Tabelle einen Schlüssel haben. Diese stehen bereits zur Auswahl, daher können keine anderen Tabellen hinzugefügt werden.

Wenn die verbundene Entität hinzugefügt wurde, können die Felder genutzt werden, die nicht in der vorausgewählten Tabelle vorhanden sind. Die Felder müssen jedoch an der Tabelle gespeichert sein.

Verbundene Entiät

Bei verbundenen Entitäten wird die Quelleneinheitsbeziehung sowie das Präfixfeld (der Code im Präfixfeld wird der Bezeichnung des Seriendruckfeldes vorangestellt und kann manuell geändert werden) vorbelegt:

zugehörige Einheit

Hinweis

Bitte beachten Sie, dass maximal 250 Felder ausgewählt werden können!

Feldauswahl

Vorlage erstellen

Nachdem die Felder ausgewählt wurden, können Sie im nächsten Fenster eine leere Vorlage herunterladen.

Download

Der Download sieht wie folgt aus:

Explorer

Entpacken Sie die Dateien und öffnen Sie die Vorlage. Sie können die Vorlage nun wie gewohnt bearbeiten, das Layout hinzufügen sowie wie Seriendruckfelder einpflegen.

Im Anschluss schließen und speichern Sie das Word-Dokument. In RELion wählen Sie Weiter und können dann die bearbeitete Vorlage wieder hochladen.

Vorlage

Nicht verbundene Entität

Wenn Sie in der Word-Vorlage Informationen aus Tabellen darstellen möchten die keinen Bezug zur Ausgangs-Tabelle haben, können Sie dies über die Funktion Nicht verbundene Entitäten hinzufügen einrichten. Beispielsweise kann ein Brief an einen Gebäude Eigentümer verschickt werden, der über ein bestimmtes Projekt Auskunft geben soll. Der Eigentümer steht innerhalb von RELion in keinem Bezug zu diesem Projekt, daher stellt das eine nicht verbundene Entität dar.

Nicht verbundene Entität

Nachträgliche Änderung einer Vorlage

Eine Word-Vorlage kann über Herunterladen, überarbeiten und Upload geändert werden. Wenn Sie weitere Felder hinzufügen möchten, dann können Sie dies über Zugehörige Einheiten bearbeiten machen. Anschließend laden Sie die überarbeitete Vorlage erneut hoch.

Word-Vorlagen

Feldauswahl bei Nutzung Vertragsadresse und abweichender Korrespondenzkontakt

Zudem steht Ihnen die Feldauswahl bei der Nutzung der Vertragsadresse und abweichender Korrespondenzkontakt zur Verfügung.

Wir empfehlen Ihnen, falls Sie abweichende Korrespondenzempfänger an Kontakten angelegt haben und/oder Vertragsadressen manuell nachbearbeitet haben, die Anschriftenfelder und Anredefelder in Ihren Serienbriefen wie folgt einzurichten:

Feldauswahl

Diese Felder stehen Ihnen in der Tabelle Berichtsdatenzwischenspeicher zur Verfügung. Nur über die Einrichtung einer Word-Vorlage mit diesen Feldern, wird die Anschrift aus der Vertragsadresse gezogen. Anderweitig können Sie wie gewohnt das Adressfeld über die Kontakt Felder einrichten.

Word-Vorlage anwenden

Business Central Standard

Word-Vorlagen im Business Central Standard nutzen Sie über die Funktion Word-Vorlage anwenden:

Kreditoren

Wenn Sie aus einer Ansicht versuchen eine Word-Vorlage anzuwenden, obwohl für diese Tabelle noch keine Vorlage erstellt wurde, besteht hier die Möglichkeit eine zu erstellen:

Vorlage anwenden

Es wird automatisch die Tabelle vorbelegt, auf der Sie sich gerade befinden:

Debitoren

Word-Vorlagen mit Berichtsdaten

Sie erstellen eine Word-Vorlage auf Basis der Tabelle Berichtsdatenzwischenspeicher und möchten diese jetzt für mehrere Mietverträge anwenden.

Berichtsdatenspeicher

In der Mietvertrag Übersicht öffnen Sie die Funktion Word Vorlage mit Berichtsdaten.

Übersicht

Dieser Zwischenschritt liefert Ihnen eine Ansicht über die ausgewählten Datensätze. Über Berichte und Word Vorlage anwenden gelangen Sie zur Auswahl der Vorlage:

Word Vorlage anwenden

Wählen Sie die gewünschte Vorlage aus:

Vorlage

Bericht

Wenn Sie den Schieberegler Belege aufteilen aktivieren, erhalten Sie anstatt einer Word-Datei einzelne Word Dokumente.

Übersicht Report

Über die Option Fertigstellen erhalten Sie eine Vorschau Ihres Serienbriefes, den Sie noch weiter bearbeiten oder ausdrucken können:

Vorschau

Fußzeilen

In der Tabelle Berichtsdatenzwischenspeicher gibt es folgende Fußzeilen Felder.

Fußzeilen

Die Felder können Sie auf der Zuständigkeitseinheiten-Karte im Inforegister Fußtexte für Berichtsausgaben ausfüllen.

ZE Karte

Ergebnis:

Ergebnis

Es wird die Verwaltungs-ZE vom Objekt herangezogen oder, wenn diese nicht vorhanden ist, die Eigentümer-ZE. Die Fußzeilen-Felder sind bei Erstellung einer Word-Vorlage automatisch angehakt.

Archivierung von Word-Serienbriefen mit Barcode

In Archiv kompakt können Sie die Word-Serienbriefe mit Barcode archivieren. Der Barcode steht auf Basis der Tabelle Berichtsdatenzwischenspeicher zur Verfügung. Die Funktion kann überall aufgerufen werden, von der auch die Word-Vorlage mit Berichtsdaten aufgerufen werden kann.

Word-Vorlage mit Barcode erstellen

Bevor Sie eine Word Vorlage mit Barcode ausstatten, laden Sie sich bitte den Font 3of9 aus dem Internet herunter und speichern Sie diesen in Ihren Word-Schriftarten. Für die Erstellung der Vorlage verwenden Sie die Tabelle Berichtsdatenzwischenspeicher. In der Spalte Feldname ist die Barcode ID vorhanden. Bitte beachten Sie, dass diese bei der Feldauswahl eingeschlossen wird:

Feldauswahl

Auf der ersten Seite im Serienbrief fügen Sie das Seriendruckfeld Barcode ID ein eingebettet von *:

Druckfeld

Danach markieren Sie das Feld inkl. der * und wählen die Schriftart 3of9 Barcode aus:

Barcode

Anschließend gestalten Sie die Word-Vorlage wie gewohnt und importieren diese wieder.

Einbetten von Schriftarten in Microsoft Word

Um sicherzustellen, dass der Barcode korrekt angezeigt und gelesen werden kann, müssen die Schriftarten in der Vorlage eingebettet werden. Gehen Sie dazu wie folgt vor:

  1. Öffnen Sie die fertige Vorlage in Word.
  2. Gehen Sie zum Menüpunkt Datei.
  3. Wählen Sie Optionen aus.
  4. Im geöffneten Fenster navigieren Sie zum Menüpunkt Speichern.
  5. Setzen Sie ein Häkchen bei Schriftarten in der Datei einbetten.
  6. Speichern Sie die Datei.

Nach dem Speichern muss die Vorlage hochgeladen werden.

Optionen

Word-Vorlage mit Barcode anwenden

Auf den Eingangs genannten Tabellen siehe Auswahl Word Vorlage finden Sie den Aufruf Word Vorlagen mit Barcode.

Word Vorlagen Barcode

Im ersten Schritt wählen Sie ein Archiv aus. Es werden Ihnen die Archive vorgeschlagen, die an der Tabelle, von der Sie den Vorgang aufrufen (z. B. Mietvertrag), eingerichtet sind:

Archiv Kompakt

Wenn in diesem Archiv ein Schlagwort eingerichtet ist, wird Ihnen dieses im nächsten Schritt zur Auswahl angeboten:

Schlagwort

Anschließend wählen Sie Beenden und können wie gewohnt eine Word Vorlage anwenden. Verwenden Sie die Vorlage, die Sie mit Barcode eingerichtet haben aus.

Word Vorlage

Einrichtung Archiv kompakt Manager

Damit die Archivierung in Archiv kompakt reibungslos funktioniert, sind gewisse Einrichtungen notwendig. Für die Archivierung ist ein spezielles Barcode Template im Archiv Kompakt Client anzulegen:

Template

Weiter sind alle Indizes im Archiv Manager mit Geschäftsobjekten und Attributen zu versehen.

Archivierung

Wurde die Word Vorlage angewendet, wird für jeden Mieter/Mietvertrag ein sog. Dokument im Umlauf erstellt:

Umlauf

Dies ist nötig um die Indexwerte abzuspeichern, die der Barcode enthält. Es sind die an der jeweiligen Tabelle eingerichteten Indizes befüllt:

Indexwerte

Das Word Serienbrief Dokument speichern Sie bitte nachdem Sie es gedruckt und verschickt haben als PDF-Dokument ab. Abschließend archivieren Sie das Dokument in Archiv kompakt. Archiv kompakt erkennt, dass hier 24 Dokumente mit Barcode in einer PDF-Datei sind:

PDF-Datei

Wenn Sie oben die Funktion vereinzeln wählen, werden die Dokumente von Archiv kompakt automatisch getrennt:

Barcode Scannen

Nun können Sie alle Dateien archivieren. Sie erhalten danach eine Ansicht aller Dokumente mit den jeweiligen Indizes:

Übersicht

Über Archivieren werden alle gleichzeitig archiviert und in RELion am jeweiligen Mietvertrag hinterlegt.

Wichtig

Die Dokumente im Umlauf können Sie manuell löschen, sobald der Archivierungsprozess abgeschlossen ist. Eine automatische Löschung ist nicht vorgesehen.

1.11 - Arbeiten mit Änderungsprotokollposten

Diese Anleitung unterstützt Sie beim Einrichten und Löschen von Änderungsprotokollposten

Einführung

Das Arbeiten mit den Änderungsprotokollposten ist eine Standardfunktionalität von Microsoft Dynamics 365. Diese wird in RELion ONE ohne Anpassung verwendet. Eine detaillierte Dokumentation ist auf der Microsoft Hilfeseite verfügbar.

Hinweis für Administratoren

Durch das Löschen von Änderungsprotokollposten kann das Log des SQL-Servers stark anwachsen. Dies ist beim Löschen der Posten zu beachten!

1.12 - Import Programmänderungen FOB-Format

Diese Anleitung unterstützt Sie beim Einspielen einer Programmänderung im FOB-Format

Installationsschritte

  • Beenden Sie alle Hintergrund-Dienste der betroffenen Instanz (Aufgabenwarteschlange, externe Schnittstellen).
  • Abmeldung aller Benutzer vom System.
  • Starten Sie die Entwicklungsumgebung (C/SIDE) für Microsoft Dynamics NAV/Business Central.
  • Öffnen Sie die Datenbank, indem das Hotfix eingespielt werden soll.
  • Öffnen Sie den Object Designer (Menü → Extras)
  • Importieren Sie die FOB Datei (Datei → Import)

Import

  • Wählen Sie im folgenden Fenster Nein, um das Import Worksheet zu öffnen.
  • Prüfen Sie bitte das Feld Action für jedes Objekt. Hier darf normalerweise nur Replace oder Create ausgewählt sein.
  • Sollten Objekte nicht diese Action ausgewählt haben, könnte die Version im Konflikt mit anderen Programmteilen stehen. Bitte melden Sie sich bei unserem Support Aareon RELion.
  • Wenn alle Objekte in Ordnung sind, wählen Sie OK.

Lizenz

Es ist keine Änderung an der Lizenz notwendig.

2 - Bestandsmanagement

Dokumentationen, die Sie bei der Verwaltung Ihrer Miet- und WEG-Objekte unterstützen.

In den Kapiteln sind die Anwenderdokumentationen enthalten.

2.1 - Attribute

Attribute sind zusätzliche Informationen, Merkmale oder Kennzeichen einer bestimmten Entität. Diese wird dadurch genauer spezifiziert und mit vervollständigenden Daten ausgestattet. Es wird zwischen der Bedeutung (z. B. Farbe) und den jeweiligen Ausprägungen (z. B. gelb, grün…) unterschieden.

Einführung

In RELion ist es möglich, für Objekte, Verträge und weitere Tabellen, Eigenschaften zu hinterlegen - ergänzend zu den bereits erfassten Daten. Damit ist kein Anlegen von Zusatzfeldern mehr für jedes Merkmal nötig, sodass die Übersichtlichkeit bei der Erfassung und Pflege der Daten gewahrt bleibt. Durch eine einfache und flexible Datenerfassung werden Attribute angelegt. Ein dynamischer Filter für gezieltes Filtern der angelegten Merkmale (auch mehrerer Merkmalen gleichzeitig) und die Darstellung in einer Infobox sowohl auf den List- als auch auf den zugehörigen Card-Pages wird angezeigt.

Die Inspiration für die Gestaltung der Attribute in RELion kam durch die Umsetzung der Attribute für Artikel in Dynamics 365. Über den Aufruf Attribute im Menüband können – vereinheitlicht für alle relevanten Tabellen – die Attribute angelegt, ein Filter bestimmt und letzterer wieder aufgelöst werden. Ein Verwalten der Attribute ist ebenfalls über die hinzugefügte Infobox für Attribute möglich. Ein individueller Schlüssel trennt die jeweiligen Attributs-Datensätze. D. h., die angelegten Attribute sind nur den jeweiligen Tabellen - also Objekt, Gebäude, Einheitenstämme usw. beziehungsweise den verschiedenen Vertragsklassen - zugehörig, nicht übergreifend. Auch der Filter unterliegt dieser Spezifizierung.

Attribute

Hinweis

Verfügbar ist diese Funktionalität nach momentanem Stand für folgende Tabellen und Verträge:

  • Objekt (T5052250)
  • Ausstattung (T5052253)
  • Räume & Flächen (T5052262)
  • Gebäude (T5052424)
  • Hauseingang (T5052424)
  • Einheitenstamm (T5052264)
  • Zählerstamm (T5052605)
  • Verträge (Tabelle RE Contract, T5052336)

Zuletzt wurden die Attribute noch an die Projekte (T167) und Projektplanzeilen (T5052402) angebunden.

Einrichtung

Für die Verwendung von Attributen ist keine spezielle Einrichtung notwendig.

Fallbeispiel

Nehmen wir an, Sie wollen ein Objekt genauer beschreiben. Es soll die Anfahrt des Objekts (Text), der aktuelle Wert (Ganze Zahl) und die Sichtbarkeit des Objekts bei Anfahrt (Optionen) verfügbar sein.

Attribute anlegen

Über die Suche öffnen Sie die Übersicht Objekte. Zum Anlegen von Attributen gibt es zwei Optionen:

  1. Über das Menüband Attribute auswählen
  2. In der Infobox RELion Attribute auf Bearbeiten klicken.

Darüber hinaus können die Attribute direkt über die Suche aufrufen.

Wichtig

Die erstellten Attribute sind für alle Objekte verfügbar, die jeweils spezifisch angelegten Werte aber nur für das bestimmte Objekt. Achten Sie darauf, dass Sie auf dem richtigen Objekt stehen, für das Sie die Werte erfassen möchten!

Attributwerte

Da noch kein Eintrag vorgenommen wurde, ist die Liste leer. Zum Anlegen eines neuen Attributs wählen Sie in der Spalte Attributname Neu aus.

Neu

Nun werden die besprochenen Datensätze angelegt. Alternativ können Sie den Aufruf über Neu starten.

Auswählen Attribute

Nur für die Art Option können jetzt vordefinierte Werte bestimmt werden. Um das zu tun, wählen Sie bitte Attributwerte in der Menüleiste aus, während sie auf einem Datensatz mit der Art Option stehen. Ansonsten ist dieser Aufruf auch ausgegraut. Hier werden drei Optionen für das Attribut Sichtbarkeit bei Anfahrt angelegt.

Attributwerte

Verlassen Sie die Ansicht, dann wird die Übersicht angepasst. Alternativ können sie auch in das Feld Werte klicken, um diese Attributewerte für das Options-Attribut zu erfassen.

Werte

Anschließend bestätigen Sie mit OK, jetzt wird in der Attributwerte-Liste das zuletzt markierte Attribut vorbelegt. Nun können Sie die angelegten Attribute mit Werten belegen. Bei der Art Option können Sie den Wert wählen, bei den anderen Arten muss er eingegeben werden.

Attribute

Auch für die anderen Objekte sind die drei Attribute verfügbar und können jeweils mit Werten belegt werden.

Hinweis

Es sind verschiedene Arten bei den RELion Attributen verfügbar. Neben den schon angesprochenen Optionen gibt es Text, Ganzzahl, Dezimalzahl und Datum. Attribute

Bei Dezimalzahl können auch Ganzzahlen als Wert eingegeben werden, aber natürlich nicht umgekehrt. Bei der Art Datum muss der Wert wie ein Datumswert eingetragen werden (z. B. 01.05.2021). Es ist nicht ausreichend, wie sonst in Business Central üblich, einfach 010521 einzugeben.

Die Attribute und deren Werte sind nun angelegt und auch in der Infobox sichtbar.

Wichtig

In bearbeitbaren Listen, wie z. B. Räume und Flächen, ist das Bearbeiten der Attribute durch die Infobox zunächst ausgegraut. Ein erstes Attribut muss über den Aufruf Attribute in der Menüleiste angelegt werden. Attribute

Sobald ein Datensatz vorhanden ist, kann die Bearbeitung wie gewohnt auch von der Infobox aus erfolgen.

Hinweis

Das Anlegen und Ändern von Attributen ist nicht nur in der Übersicht, sondern auch auf der jeweiligen Kartenansicht über die Infobox möglich. Bereits in der Übersicht angelegte Werte werden synchronisiert.

Attribute filtern

Es ist möglich, diese Werte auch zu filtern. Diese Ansicht wird geöffnet, indem Sie über die Suche oder im Menüband Nach Attributen filtern wählen.

Attribute filtern

Sie können hier nach den jeweils in der Tabelle bzw. im Vertrag angelegten Attributen und deren Werte filtern. Öffnen Sie in der Spalte Attributwert über die drei Punkte die Seite Filterwert angeben (bzw. Attributwert auswählen bei Optionen). Dort erhält man Hilfe bei der Eingabe des Filters, beispielsweise sind für Zahlen die Operatoren (>, <, = usw.), für Text die Übereinstimmungs-Parameter (Enthält, Beginnt mit usw.) und für Option die vordefinierten Optionswerte als Bedingung für den Filter verfügbar. So lassen sich die gesuchten Werte detailliert eingrenzen.

Möchten Sie beispielsweise nach Objekten filtern, die einen Wert von mehr als 800.000, aber weniger als 900.000 besitzen, muss folgender Filter eingegeben werden:

Filter

Mit OK wird der Filter angewendet. In diesem Beispiel bleibt nur das Objekt OBJ001 übrig, da es als einziges dem eingegebenen Filterkriterium entspricht.

Wichtig

Nach einem bestimmten Attribut, hier z. B. Geschätzter aktueller Wert, kann nur im Rahmen einer Zeile gefiltert werden, nicht mehrfach. Attribute filtern

Für komplexere Abfragen muss dann ein kombinierter Filter, z. B. mit größer Wert x und zugleich kleiner Wert y-Systematik bestimmt werden – wie im Beispiel gezeigt. Eine gemeinsame Filterung nach verschiedenen Attributen, z. B. Aktueller Wert, Sichtbarkeit bei Anfahrt etc. ist ebenfalls möglich.

Wählen Sie über die Suche die Funktion Attributefilter löschen, wird der gesamte Filter aufgelöst und es ist wieder die ungefilterte Ansicht zu sehen. Es ist natürlich ebenfalls möglich, einzelne Zeilen in der Filterliste zu löschen und dadurch den jeweiligen Filter aufzulösen.

Zeile löschen

Hinweis Filtern ist nur auf Übersichtslisten verfügbar und nicht auf der Kartenansicht.

Attribute löschen

Um einen zugeordneten Attributwert zu löschen muss in der jeweiligen Werte-Tabelle einfach die entsprechende Zeile entfernt werden.

Zeile löschen

Soll das Attribut selbst gelöscht werden, wechseln Sie in die richtige Ansicht.

Attributwerte

Hier können Sie dann den Datensatz löschen.

Löschen

Meldung

Hier mit Ja bestätigen. Es wird noch darauf hingewiesen, wenn das zum Löschen ausgewählte Attribut im Moment verwendet wird.

Meldung

Nach abermaligem Bestätigen wird das Attribut gelöscht.

Wichtig

Dieses Beispiel beschäftigt sich mit dem Verwalten von Attributen für Objekte. Das Vorgehen bei anderen Tabellen bzw. bei den Verträgen ist analog. So können auch gleichnamige Attribute bei verschiedenen Tabellen angelegt werden.

2.2 - Debitorenbuchungsgruppe am Mietvertrag

In der Mietverwaltung wird häufig der Mieter zum Eigentümer. Damit Personen nicht mehrfach aufgeführt werden, ist die Debitorenbuchungsgruppe am Mietvertrag und am WEG Kaufvertrag hinterlegt.

Einführung

Bei den Gemeinnützigen Wohnbaugesellschaften in Österreich und den Wohnungsprivatisierern in Deutschland wird der Mieter häufig zum Eigentümer, weil er dabei unterstützt wird, seine Wohnung zu kaufen. Dies hat zur Folge, dass die Forderungen aus den Sollstellungen und anderen Prozessen auf unterschiedliche Forderungskonten gebucht werden müssen. Aktuell wird die Debitorenbuchungsgruppe (und damit das Forderungskonto) in RELion durch den Debitor bestimmt. Aus bilanzieller Sicht ist es aber nicht akzeptabel, Forderungen aus Mieten und Hausgeldern (WEG) sowie sonstige Forderungen auf einem Bilanzkonto auszuweisen. Der zu verwendende Standardkontenrahmen sieht getrennte Konten vor.

Damit Personen nicht mehrfach geführt werden müssen, ein Debitor für den Mietvertrag und dieselbe Person als weiterer Debitor für den WEG Kaufvertrag, gibt es die Möglichkeit, die Debitorenbuchungsgruppe am Mietvertrag zu hinterlegen. Die Debitorenbuchungsgruppe bei der Sollstellung wird dann nicht aus dem Debitor, sondern vom Vertrag geholt. So lassen sich Miet- und WEG-Forderungen oder Forderungen gegen Dritte und gegen verb. Unternehmen bilanziell trennen.  

Einrichtung

Debitorenbuchungsgruppen

Zuerst müssen die Debitorenbuchungsgruppen mit den entsprechenden Forderungskonten zugeordnet werden, damit eine korrekte Buchung erfolgen kann. Über die Suchfunktion rufen Sie Debitorenbuchungsgruppen auf und können dann über Neu ein neues Debitorensammelkonto anlegen.

Debitorenbuchungsgruppe

Füllen Sie die Felder der Debitorenbuchungsgruppe-Karte entsprechend.

Karte

RE Vertrag Einrichtung

Wird mit der Debitorenbuchungsgruppe aus dem Vertrag gearbeitet und nicht mit der Debitorenbuchungsgruppe aus dem Debitor, so wird in der RE Vertrag Einrichtung, im entsprechenden Feld Mieter Debitorenbuchungsgruppe bzw. Eigentümer Debitorenbuchungsgruppe per Lookup die gewünschte Debitorenbuchungsgruppe gewählt.

RE Vertrag Einrichtung

Bei Erstellung eines neuen Mietvertrages wird nun die dort hinterlegte Debitorenbuchungsgruppe automatisch in den Mietvertrag bzw. in den WEG Kaufvertrag übertragen. Bleiben die Felder (bis auf die Pflichtfelder) in der RE Vertrag Einrichtung leer, so wird die Debitorenbuchungsgruppe vom jeweiligen Debitor genommen. Das Feld Debitorenbuchungsgruppe im Vertrag ist dann nicht editierbar.

Wichtig

Wird die Debitorenbuchungsgruppe in der RE Einrichtung geändert oder entfernt, dann erfolgt eine Prüfung, ob die zuvor hinterlegte Debitorenbuchungsgruppe bereits in Verträgen vorhanden ist. Es erfolgt eine Benachrichtigung „Die Debitorenbuchungsgruppe ist bereits in Verträgen vorhanden! Die entsprechenden Verträge können Sie hier sehen“ (Über nebenstehenden Link gelangt man zu den betroffenen Verträgen und kann dort bei Bedarf die Debitorenbuchungsgruppe manuell ändern).

Eine Änderung in der RE Vertrag Einrichtung ist zulässig, wirkt sich aber ausschließlich auf künftige Prozesse aus! Bei Entfernen der Debitorenbuchungsgruppe in der RE Vertrag Einrichtung wird für zukünftig erstellte Verträge die Debitorenbuchungsgruppe vom Debitor genommen. Die hinterlegte Debitorenbuchungsgruppe am Vertrag bleibt in diesem Fall stehen, wird jedoch nicht mehr berücksichtigt. Das Feld ist dann nicht mehr editierbar! Die bestehenden Buchungen bleiben auf der ursprünglichen Buchungsgruppe. Direkte Postenausgleiche zwischen Posten mit unterschiedlichen Buchungsgruppen sind nicht möglich!

Debitorenbuchungsgruppen übertragen

Um zu Beginn des Wechsels auf ein Arbeiten mit der Debitorengruppe am Vertrag zu erleichtern gibt es die Stapelverarbeitung Übertragen der Debitorenbuchungsgruppen. Ist im Inforegister Allgemein in den Feldern Mieter Debitorenbuchungsgruppe und bzw. oder Eigentümer Debitorenbuchungsgruppe ein Wert eingegeben, so wird die Debitorenbuchungsgruppe in alle Verträge, bei denen das Feld nicht gefüllt ist, übertragen.

Debitorenbuchungsgruppe übertragen

Anschließend öffnet sich das Protokoll mit allen Verträgen und den alten und ggf. neuen Werten. Hier werden alle Verträge aufgelistet, auch die, bei denen keine Debitorenbuchungsgruppe ergänzt wurde.

Protokoll

Hinweis

Wurde diese Stapelverarbeitung bereits ausgeführt und es findet eine Änderung der Debitorenbuchungsgruppe in der RE Einrichtung statt, so wirkt sich diese Änderung bei wiederholter Ausführung der Stapelverarbeitung ausschließlich für Verträge aus, in denen das Feld Debitorenbuchungsgruppe nicht gefüllt ist. Eine Infomeldung nach der Ausführung weist auf die jeweilige Anzahl der Änderungen hin.

Meldung

Mietvertrag und WEG Kaufvertrag

Sowohl am Mietvertrag als auch am WEG Kaufvertrag befindet sich im Inforegister Allgemein das Feld Debitorenbuchungsgruppe. Dieses Feld ist nur bei vorhandener RE Vertrag Einrichtung editierbar und kann manuell geändert werden. Es wird aber durch die verschiedenen Prozesse, durch die ein neuer Vertrag generiert wird, automatisch mit dem Wert aus der RE Vertrag Einrichtung gefüllt.

Mietvertrag

WEG

Wichtig

Sie können in dem Feld über den Lookup eine andere Debitorenbuchungsgruppe auswählen, als in der RE Vertrag Einrichtung hinterlegt ist. Es erscheint daraufhin die folgende Benachrichtigungsmeldung: „Es existieren bereits Buchungen mit Debitorenbuchungsgruppe x, die neue Debitorenbuchungsgruppe gilt nur für zukünftige Buchungen.“

Eine Änderung am Vertrag ist somit zulässig, wirkt sich aber ausschließlich auf künftige Prozesse aus! Eine Entfernung der Debitorenbuchungsgruppe am Vertrag ist nicht möglich.

Bei vorhandenen Buchungen bleiben die ursprünglichen Buchungsgruppen bestehen. Direkte Postenausgleiche zwischen Posten mit unterschiedlichen Buchungsgruppen sind nicht möglich!

Eine Buchung bei vorhandener Einrichtung ist ohne Debitorenbuchungsgruppe am Vertrag nicht möglich, es erscheint bei Erstellung von Buchblattzeilen ein Hinweis auf die fehlende Debitorenbuchungsgruppe. Das Feld muss, sobald die Einrichtung vorhanden ist, immer gefüllt sein.

Meldung

Ablaufschema

  1. In den Vermietungsprozessen wird die Debitorenbuchungsgruppe automatisiert in den Vertrag geschrieben, wenn diese in der RE Vertrag Einrichtung vorhanden ist. Im Neuvermietungsprotokoll wird darauf hingewiesen.
  2. In den Buchungsprozessen prüft das System immer zuerst, ob das relevante Feld (RE Vertrag Einrichtung) einen Wert enthält. Ist dies nicht der Fall, holt sich das System wie bisher die Debitorenbuchungsgruppe aus dem Debitor.
  3. Wenn 1. zutrifft, wird zugleich geprüft, ob im zugehörigen Vertrag eine Debitorenbuchungsgruppe vorhanden ist. Ist dies nicht der Fall, erscheint eine Fehlermeldung und die Debitorenbuchungsgruppe muss im Vertrag nachgetragen werden!
  4. Wenn 2. zutrifft, wird die Debitorenbuchungsgruppe des Debitors in die Buch.-Blattzeile bzw. den Verkaufskopf übernommen.
  5. Im Buchungsprozess (bleibt unverändert!) wird das Debitorensammelkonto der Debitorenbuchungsgruppe dann für die Forderungsbuchung verwendet.

Ablauf

Fallbeispiele

Vermietungsprozesse

Neuvermietungsassistent

Die Debitorenbuchungsgruppe wird in den neuen Mietvertrag übernommen, wenn im RE Vertrag Einrichtung das Feld Mieter Debitorengruppe gefüllt wurde. Ist keine Einrichtung vorhanden, so kommt die Debitorenbuchungsgruppe des Debitors zu tragen.

Neuvermietungsassistent1 Neuvermietungsassistent2

Zumietung von Einheiten

Die Debitorenbuchungsgruppe des Ursprungs-Vertrags bleibt erhalten, wenn vorhanden.

Zumietung Einheiten1 Zumietung Einheiten2

Vertragswechsel

Die Debitorenbuchungsgruppe des ursprünglichen Vertrags bleibt unverändert. Es wird nicht die Debitorengruppe aus der RE Vertrag Einrichtung übernommen.

Vertragswechsel1 Vertragswechsel2

Nachtragsvertrag erstellen

Die Debitorenbuchungsgruppe des Ursprungs-Vertrags bleibt erhalten, wenn vorhanden.

Nachtragsvertrag

WEG Prozesse

Neuer WEG Kaufvertrag

Die Debitorenbuchungsgruppe wird aus RE Vertrag Einrichtung (Eigentümer Debitorenbuchungsgruppe) in den neuen Vertrag übernommen, wenn in Einrichtung vorhanden.

WEG Kaufvertrag WEG Kaufvertrag

Vertragswechsel / Verkauf

Die Debitorenbuchungsgruppe wird aus RE Vertrag Einrichtung (Eigentümer Debitorenbuchungsgruppe) in den neuen Mietvertrag übernommen, wenn in Einrichtung vorhanden.

Vertragswechsel Vertragswechsel

Zukauf von Einheiten

Die Debitorenbuchungsgruppe des Ursprungs-Vertrags bleibt erhalten, wenn Einrichtung vorhanden.

Zukauf Einheiten Zukauf Einheiten

Verkauf einzelner Einheiten

Die Debitorenbuchungsgruppe wird aus RE Vertrag Einrichtung (Eigentümer Debitorenbuchungsgruppe) in den neuen Vertrag übernommen, wenn in Einrichtung vorhanden.

Verkauf Einheiten

Einheit Schnellerfassung

Wenn in der Einheit Schnellerfassung die Option Vertrag zusammenfassen aktiviert ist, bleibt die Debitorenbuchungsgruppe des ursprünglichen Vertrags bestehen, sofern sie vorhanden ist.

Einheit Schnellerfassung

Ist diese Option nicht aktiviert und ein separater Vertrag vorhanden, dann wird die Debitorenbuchungsgruppe aus der RE Vertrag Einrichtung in den neuen Vertrag übernommen, wenn in Einrichtung vorhanden.  

Weiterführende Themen

Mieter Debitorenbuchungsgruppe ist nicht gefüllt

Nachfolgend werden anhand von Beispielen gezeigt, wie der Ablauf ist, wenn die Mieter Debitorengruppe nicht gefüllt ist.

  1. Buchen einer Verkaufsrechnung und Verkaufsgutschrift

In der RE Vertrag Einrichtung und im Mietvertrag ist das Feld Mieter Debitorenbuchungsgruppe nicht gefüllt. Die Debitorenbuchungsgruppe muss im Debitor gepflegt werden.

Vertrag Einrichtung

Mietvertrag

Debitorenkarte

In der Verkaufsrechnung und Verkaufsgutschrift wird die Debitorenbuchungsgruppe aus dem Debitor übernommen.

  1. Sollstellungen buchen

In der RE Vertrag Einrichtung und im Mietvertrag ist das Feld Mieter Debitorenbuchungsgruppe nicht gefüllt.

Vertrag Einrichtung

Mietvertrag

Die Debitorenbuchungsgruppe wird im Debitor gepflegt.

Karte

Sollstellungen

Dimensionen

Sachposten

  1. Buchung der Gebühren bei Mahnungen

In der RE Vertrag Einrichtung und im Mietvertrag ist das Feld Mieter Debitorenbuchungsgruppe nicht gefüllt. Analog der Verkaufsrechnungen/-Gutschriften und Sollstellungen wird die Debitorenbuchungsgruppe dann aus dem Debitor gezogen.

Mieter Debitorenbuchungsgruppe ist gefüllt

Nachfolgend werden anhand von Beispielen gezeigt, wie der Ablauf ist, wenn die Mieter Debitorengruppe gefüllt ist.

  1. Buchen einer Verkaufsrechnung und Verkaufsgutschrift

In der RE Vertrag Einrichtung und im Mietvertrag ist das Feld Mieter Debitorenbuchungsgruppe gefüllt.

Vertrag Einrichtung

Mietvertrag

Die Debitorenbuchungsgruppe wird immer aus dem Mietvertrag übernommen, nicht aus der RE Vertrag Einrichtung.

Hinweis

Fehlt die Einrichtung des Mietvertrages obwohl die RE Vertrag Einrichtung gepflegt ist, wird eine Fehlermeldung beim Eintrag der Einheitennummer in der Verkaufsrechnung ausgegeben. Die Debitorenbuchungsgruppe muss dann erst am Vertrag hinterlegt werden (manuell direkt am Vertrag oder über den Report in RE Vertrag Einrichtung Debitorenbuchungsgruppe übertragen).

Die Einheitennummer muss immer eingetragen werden. Hier findet das System die relevanten Daten.

Verkaufsrechnung

Sollen die Debitorenbuchungsgruppen wieder aus den Verträgen genommen werden, muss dies zuerst in den Mietverträgen geschehen, da diese sobald die RE Vertrag Einrichtung heraus genommen wird nicht mehr änderbar sind.

  1. Sollstellungen buchen

In der RE Vertrag Einrichtung und im Mietvertrag ist das Feld Mieter Debitorenbuchungsgruppe gefüllt. Die Debitorenbuchungsgruppe, die bereits am Debitor hinterlegt ist, ist in diesem Fall nicht relevant.

Vertrag Einrichtung

Mietvertrag

Sollstellungen

Debitorenposten

Sachposten

Fehlermeldung bei vergessener Vertragspflege.

Meldung

  1. Buchung der Gebühren bei Mahnungen

In der RE Vertrag Einrichtung und im Mietvertrag ist das Feld Mieter Debitorenbuchungsgruppe gefüllt. Analog der Verkaufsrechnungen/-Gutschriften und Sollstellungen muss die Debitorenbuchungsgruppe aus dem Vertrag kommen.

2.3 - EU-Datenschutzgrundverordnung (EU-DSGVO)

Die Einhaltung der Datenschutzvorschriften ist für alle Unternehmen eine verpflichtende Aufgabe. Immobilienunternehmen verarbeiten personenbezogene Daten, welchen ein besonderer Schutz zu gewähren ist. Das DSGVO-Modul unterstützt Sie komfortabel bei der Erfüllung der gesetzlichen Anforderungen.

Einführung

Der Schutz von personenbezogenen Daten rückt immer weiter in den Vordergrund. Die neue europäische Datenschutzgrundverordnung (EU-DSGVO) gibt dafür die Richtlinien vor. In RELion sind personenbezogene Daten an vielen Stellen zu finden. Sie sind nicht nur mit den Stammdaten (Kontakt, Debitor, Kreditoren usw.), sondern auch über Tabellenrelationen mit vielen weiteren Tabellen verknüpft. In den einzelnen Prozessen werden Kontaktdaten mit Debitoren und Verträgen verknüpft und an Belege weitergereicht.

Selbstverständlich kann ein Auskunfts- und Anonymisierungswerkzeug in RELion nur die personenbezogenen Daten innerhalb von RELion und Business Central-Standardtabellen berücksichtigen. Dokumente in Archiv-Systemen, Informationen in Dateien im File-System etc. bleiben unberücksichtigt.

Hinweis

Einige Funktionen (z. B. die Durchführung der Pseudonymisierung im Stapel oder die Rückgängig Funktion) sind im Basismodul nicht enthalten und daher in der Beschreibung mit K gekennzeichnet, da diese zum optionalen Komfortmodul gehören.

In einer zentralen Tabelle werden die Anfragen zur Auskunft bzw. Anonymisierung gesammelt. Der Aufruf zur Erstellung einer Anfrage kann aus verschiedenen Ebenen erfolgen.

Anfrage für Auskunft

  • Ermittlung der gespeicherten Daten
  • Druck eines Reports
  • Bereitstellung der Daten in Form einer Excel-Tabelle

Anfrage für Anonymisierung

  • Ermittlung der gespeicherten Daten
  • Druck eines Reports zur Protokollierung
  • Pseudonymisierung durchführen
  • Ggf. Zurücksetzen der Pseudonymisierung
  • Löschung der Anfrage

Nach erfolgreicher Prüfung der Voraussetzungen (z. B. sind alle Verträge beendet, alle Forderungen beglichen, etc.) werden zunächst die Daten intern gesichert (Datensafe). Anschließend können Sie die Daten pseudonymisieren. Bis zum Ablauf der Quarantäne könnten die Daten wiederhergestellt werden. Erst nach Ablauf der Quarantänefrist, sind die Daten dauerhaft umbenannt und damit anonymisiert.

Einrichtung

Bevor Sie in RELion mit dem Modul EU-Datenschutzgrundverordnung (EU-DSGVO) arbeiten, nehmen Sie bitte folgende grundlegende Einrichtungen vor.

DSGVO Einrichtung

Über die Suche öffnen Sie die DSGVO Einrichtung. Hier legen Sie die Fälligkeit für die Pseudonymisierung und die Quarantäne fest.

Fälligkeit für Pseudonymisierung vorbelegen Mit dieser Datumsformel können Sie die Frist festlegen, innerhalb welcher eine Pseudonymisierung der Anfrage nicht möglich ist. Hiermit wird das Geplante Pseudonymisierungsdatum berechnet.
Wichtig: Die gesetzliche Aufbewahrungsfrist in Deutschland für Buchungsbelege/Bilanzen beträgt 10 Jahre und ist in RELion bereits voreingestellt. Bitte berücksichtigen Sie die Frist bei Ihren Einstellungen.
Fälligkeit für Ende der Quarantäne vorbelegen Mit dieser Datumsformel können Sie angeben, wann eine Anonymisierungsanfrage die Quarantäne durchlaufen hat und der Datensafe endgültig gelöscht werden kann.

DSGVO Basistabellen Einrichtung

Öffnen Sie über die Suche die DSGVO Basistabellen Einrichtung. Hier wird bestimmt, von welchen Stammdatentabellen aus, die verbundenen Tabellen und Felder ermittelt werden sollen. Voreingestellt sind: Debitor, Kontakt und Adressstamm.

Basistabelle

DSGVO Verarbeitungseinrichtung

Von den Basistabellen ausgehend, ermittelt RELion selbständig die verbundenen Tabellen und deren Felder und stellt diese in der Übersicht DSGVO Verarbeitungseinrichtung zusammen. Öffnen Sie die DSGVO Verarbeitungseinrichtung zu der Tabelle Debitor (18) und Sie erhalten folgende Darstellung:

Tabelle Debitor

Zunächst erscheint die Tabelle Debitor (18) komplett mit allen Feldern, die potenziell personenbezogene Daten beinhalten könnten. Dezimalfelder, Boolesche Felder und Optionen werden dabei nicht berücksichtigt. Darunter liegt die Tabelle Debitorenposten usw.

Die Tabelle ist farblich unterschiedlich markiert:

  1. Beginn einer Tabelle ist blau hervorgehoben.
  2. Die relevanten Felder sind in grün dargestellt.
  3. Die nicht relevanten Felder sind grau markiert.
  4. Braune Blob-Felder sind Bild-Dateien oder andere Dateien (z. B. PDF, Excel), die bei der Anonymisierung gelöscht werden.

Falls einige Felder rot/kursiv dargestellt werden, dann sind diese Felder in der Datenbank nicht aktiviert.

Mit dem Häkchen in der Spalte Relevant bestimmen Sie, welche Felder letzlich anonymisiert werden und mit dem Häkchen in der Spalte Drucken steuern Sie die Druckausgabe. Diese Einrichtung muss auch in den anderen Basistabellen (z. B. Kontakt, Adressstamm) detailliert geprüft und ggf. ergänzt werden.

Bezeichnung Erläuterung
Relevant Legen Sie hier die Felder fest, die zunächst pseudonymisiert werden sollen. Die Inhalte dieser Felder werden bei der Pseudonymisierung mit dem Text [umbenannt DATUM] überschrieben.
Drucken Hier werden die Felder der Tabelle bestimmt, welche bei der Anfrage/Anonymisierung gedruckt werden.
Drucktitel Dieses Feld wird beim erstmaligen Einrichten aus der Spalte Tabellentitel und Feldtitel befüllt und für die Druckaufbereitung verwendet, sofern im Feld Drucken ein Haken gesetzt ist. Hier können Sie der jeweiligen Tabelle bzw. dem Feld einen individuellen Titel geben. Wird der Drucktitel gelöscht, erscheint im Druck nur der Feldinhalt aber keine Beschreibung des Feldes.

Wichtig

Nach einem Update oder einer Ergänzung per Change-Request (CR-Verfahren) muss die Einrichtung aktualisiert werden. Damit wird die aktuelle Tabellen- und Feldstruktur berücksichtigt. Dies kann RELion für Sie vornehmen, Sie können die Felder aber auch manuell hinzufügen. Hierzu wählen Sie rechts oben Einstellungen/Personalisieren. Die Tabellen können nun mit +Feld personalisiert werden.

Die Einrichtungen in DSGVO Basistabellen und DSGVO Verarbeitungseinrichtung gelten global für alle Mandanten und für alle laufenden Anfragen und damit verbundenen Vorgänge.

Berichtstexte einrichten

Für den Ausdruck der Anfrage werden die Textinhalte im RE Berichtstexte festgelegt. Dazu öffnen Sie über die Suche die Tabelle RE Berichtstexte. Wählen Sie Neu und es öffnet sich das Fenster RE Berichtstext. Nun tragen Sie Ihre gewünschten Textpassagen ein, die dann das Grundgerüst Ihres Ausdrucks bestimmen.

Die Felder Eigentümer/Mieter, Objektnr., Geschäftsvorfallscode, Einheitennr. und Einheitenhistorie im Inforegister Allgemein werden nicht benötigt und bleiben leer.   In unserem Beispiel sind die Felder bereits befüllt:

RE Berichtstext

Danach klicken Sie im Menüband auf Berichtszuordnung und geben die Bericht ID 5164405 ein. Nur wenn diese ID eingetragen ist, dann ist der Ausdruck mit den Daten der Anfrage verknüpft.

Berichtszuordnungen

Wichtig

Die Texte und die Berichtszuordnung müssen für jeden Mandanten eingerichtet werden!

Berechtigungseinstellung DSGVO

Nicht alle Bearbeiter werden wahrscheinlich die gleichen Nutzungsrechte auf die personenbezogenen Daten haben. Um das zu regeln, werden zuvor die Berechtigungseinstellungen festgelegt. Für die verschiedenen Aufgaben in der DSGVO sind folgende Berechtigungssätze einzurichten und den jeweiligen Anwendern zuzuordnen.

Berechtigungssätze

Über die Suche öffnen Sie den Benutzer und wählen die Tabelle Berechtigungssätze aus. Wählen Sie dann einen Berechtigungssatz aus und klicken im Menüband auf Zugriffsrechte. Anschließend wählen Sie dann mit Berechtigungssatz auswählen die jeweiligen Berechtigungssätze.

  • DSGVO_ANFR_AUSKUNFT

Diese Berechtigungen sind für das Erstellen einer DSGVO-Anfrage und des Auskunftsreports notwendig.

Auskunft

  • DSGVO_ANONYMISIERUNG

Diese Berechtigungen sind für das Anonymisieren notwendig.

Anonymisieren

  • DSGVO_EINRICHTEN

Diese Berechtigungen sind für das Bearbeiten der Einrichtungstabellen notwendig.

Einrichten

  • DSGVO_ZURÜCKSETZEN

Diese Berechtigungen sind notwendig, um die Pseudonymisierung zurückzusetzen und die Daten wieder in den Ursprungszustand zu setzen.

Zurücksetzen

Wichtig

Um eine deutsche Beschriftung der Objektnamen anzuzeigen, fügen Sie der Tabelle durch Einstellungen/Personalisieren mit +Feld das Feld Objektbeschriftung hinzu. Dies gilt ebenfalls für die nachfolgenden Tabellen DSGVO_ANONYMISIERUNG, DSGVO_EINRICHTEN und DSVGO_ZURÜCKSETZEN.

Alle Tabellen, die in der Verarbeitungseinrichtung aufgeführt sind, müssen in den Berechtigungssätzen für die Bearbeiter, die berechtigt sind Pseudonymisierungsarbeiten durchzuführen, eingerichtet werden.

Wichtig

Darüber hinaus müssen die Optionen Lesen, Einfügen, Bearbeiten und Löschen für die Tabellen RE Berichtstext (Tabelle 5052372), RE Berichtstext Zeilen (Tabelle 5052373) und RE Berichtszuordnung (Tabelle 5052257) eingerichtet werden, damit die Vor- und Nachtexte für das Anschreiben gepflegt werden können. Mit der endgültigen Löschung der Anfrage werden auch verbundene Änderungsprotokollposten (Tabelle 405) gelöscht. Hierzu müssen Löschberechtigungen vorhanden sein.

Änderungsprotokolleinrichtung

Um die Änderungen an der Einrichtung später noch nachvollziehen zu können, sollten die drei Einrichtungstabellen der DSGVO 5164400 bis 5164402 protokolliert werden. Bei versehentlichen Löschungen wären die Einrichtungen damit wieder herstellbar.

Öffnen Sie mit der Suchfunktion Änderungsprotokoll Einrichtung und wählen dann im Untermenü Einrichten die Funktion Tabellen. Wählen Sie die Tabellen 5164400 bis 5164402 und stellen bei diesen Alle Felder ein.

Änderungsprotokoll

Bitte beachten Sie, dass bei den Tabellen zu den Anfragen nur die allerwichtigsten Key-Felder protokolliert werden, damit sich die Anfrage nicht selbst protokolliert, d.h., die Felder: Anfrage für Name, Anfrage für Name 2 usw. dürfen nicht angehakt sein, da sonst trotz Anonymisierung die ursprünglichen personenbezogenen Daten in Form von Änderungsprotokollposten erhalten bleiben. Außerdem dürfen die Tabellen 5164404 bis 5164407 nicht protokolliert werden!

Tabellen

In der Tabelle DSGVO Anfrage/Anonymisierung (Datenschutzgrundverordnung) erfolgt eine teilweise Protokollierung und kann dementsprechend angepasst werden:

Protokollierung

Fallbeispiel

Nachdem die grundsätzliche Einrichtung abgeschlossen ist, erklären wir Ihnen anhand eines Beispiels den Prozessablauf einer Anfrage bzw. Anonymisierung.

Erstellen einer Anfrage

Zur Erstellung einer Anfrage wählen Sie zunächst den Kontakt aus. Hierzu gibt es verschiedene Möglichkeiten:

  1. Kontakte
  2. Übersicht Kontaktfocus
  3. Globale RE Kontakte
  4. Global-RE-Adressstamm Übersicht

Die Anfrage zum Datenschutz erfolgt mandantenübergreifend, vorausgesetzt der Adressstamm ist eingerichtet. Markieren Sie dazu den gewünschten Kontakt. Wählen Sie im Untermenü Anfragen zum Datenschutz und bestätigen Sie mit Ja. RELion erstellt automatisch eine Anfrage zu diesem Kontakt mit der Vorbelegung Art der Anfrage Auskunft.

Datenschutz

Hinweis

Vorausgesetzt es wurde bereits eine Anfrage zum Datenschutz erstellt, öffnet sich das Fenster DSGVO Anfrage/Anonymisierung sofort. Zusätzlich ist im Feld Anfrage zum Datenschutz ein Häkchen aktiviert.

Erteilen der Auskunft

Im Inforegister Allgemein können Sie optional die Adressdaten des Anfragenden im Feld Anfrage von hinterlegen. Beim Daten ermitteln wird automatisch ein Bezug zu einer Zuständigkeitseinheit gesucht. Sobald in RELion ein Vertrag gefunden wird, werden sie in den Feldern Mandant Verwaltungs-ZE und die Verwaltungs-ZE angezeigt. Wählen Sie anschließend in der erstellten Anfrage die Aktion Daten ermitteln.

Eine Funktion durchsucht alle Datensätze, in denen sich Daten befinden. Anschließend erscheint im Inforegister Pseudonymisierung im Feld Datensatz Protokolle die Anzahl der verbundenen Datensätze zu dieser Anfrage.

Daten ermitteln

Wenn Sie sich über die Details der Auskunft informieren wollen, haben Sie folgende Möglichkeiten:

Klicken Sie auf dieses Feld Datensatz Protokolle. Es öffnet sich die DSGVO Anfrage/Anonymisierung Datensatz-Protokoll Übersicht zu den verbundenen Datensätzen. Die Daten werden mandantenübergreifend angezeigt, sofern die Daten über den Adressstamm ermittelt wurden.

Datensatz Protokoll Übersicht

Anschließend wählen Sie die Funktion Datensatz anzeigen im Menü. Es erscheint die Übersicht der Tabelle mit den jeweiligen Datensätzen. Wenn Sie auf Datensatzfelder anzeigen klicken, bekommen Sie eine Auflistung mit den enthaltenen Werten.

Im folgenden Beispiel werden Ihnen die Datensatzfelder zum Kontakt angezeigt.

Kontakt

Prüfung und Druck der Anfrage

Nachdem die Daten ermittelt wurden, öffnen Sie in der Karte DSGVO Anfrage/Anonymisierung über die Suche die Funktion Bericht.

Anfrage-Anonymisierung

Im Feld Drucken können Sie zwischen zwei Ausgabeformen wählen. Zum einen Bestimmte Felder oder Alles Drucken. Wenn Sie die Option Ausdruck speichern auswählen, wird der aktuelle Ausdruck als PDF in Ihrer Anfrage gespeichert.

Auskunft Speicherung

Bezeichnung Erläuterung
Drucken Es gibt zwei Auswahlmöglichkeiten zum Drucken. Wählen Sie Bestimmte Felder, dann werden nur die Felder gedruckt, die Sie in der DSGVO Verarbeitungseinrichtung festgelegt haben. Wählen Sie Alles Drucken, dann werden alle Felder gedruckt auf denen Datensätze hinterlegt sind.
Ausdruck speichern Hier wird der Ausdruck gespeichert. Das Ergebnis wird in der Tabelle DSGVO Anfrage/Anonymisierung über die Funktion DSGVO Gespeicherter Druck angezeigt. Die Option Ausdruck speichern kann beliebig oft wiederholt werden.

Hinweis

Sie können auch gleich auf Bericht klicken, dann werden die Daten automatisch ermittelt wie in Kapitel Übermittlung an ein elektronisches Format beschrieben. Es öffnet sich das Fenster zur Auswahl der Druckmöglichkeiten. Wenn im Bericht das Feld Ausdruck speichern aktiviert wird, dann ist die Anfrage zur Auskunft erledigt.

Nachfolgend eine Vorschau des Ausdrucks. Die Texte des Ausdrucks, die zuvor unter RE Berichtstext eingerichtet wurden (siehe Kapitel Berichtstexte einrichten), können Sie individuell nach Ihren Wünschen anpassen.

Druck

Hinweis

Im Adressfeld des Ausdrucks stehen immer die Adressdaten des Anfragenden, welche bei der Anfrage hinterlegt worden ist.

Wichtig

Eine Anonymisierung kann nur durchgeführt werden, wenn der Ausdruck gespeichert wurde.

Übermittlung an ein elektronisches Format

Nach den gesetzlichen Bestimmungen können die Informationen zur weiteren Verarbeitung in einem gängigen elektronischen Format (z. B. Excel, Word) zur Verfügung gestellt werden. Wählen Sie Senden an… und Sie erhalten eine Auswahl an Dateitypen.

Dateityp

Druck

Wordanschreiben

Sie haben die Möglichkeit, den Bericht zusätzlich als Word-Dokument zu drucken. Sie können die Texte und das Layout individuell bearbeiten und ggf. mit zusätzlichen Informationen ergänzen sowie als Vorlage speichern.

Word Export

Die Einrichtung und die Gestaltung für Word finden Sie in der Online-Hilfe von Microsoft Dynamics 365 Business Central.

Wichtig

Wurde die Anfrage erstellt und gedruckt, kann diese nicht mehr gelöscht werden.

Ablauf der Anonymisierung

Nachdem die Erstellung einer Anfrage abgeschlossen wurde, können Sie mit der Anonymisierung fortfahren.

Hinweis

Erst wenn eine Erstellung der Anfrage abgeschlossen ist, wie in den Abschnitten Erstellen einer Anfrage und Erteilen der Auskunft beschrieben, kann eine Anonymisierung durchgeführt werden.

Eine Anonymisierung bedeutet, dass die Daten nicht wiederherstellbar sind. Da zuvor die Daten während der Quarantäne in der Anfrage gespeichert wurden, ist dieser Prozess als Pseudonymisierung gekennzeichnet, d. h., die Daten sind über Aufwand (Zurücksetzen der Quarantäne) wieder herstellbar.

Stellen Sie die Art der Anfrage auf Anonymisierung um. Jetzt sind die zuvor deaktivierten Funktionen Pseudonymisierungsdaten prüfen und Pseudonymisierung starten aktiv und die weiteren Schritte können ausgeführt werden.

Anonymisierung

Voraussetzung

Bevor die Daten anonymisiert werden können, muss geprüft werden, ob die Voraussetzungen dafür erfüllt sind. Sind beispielsweise noch offene Rechnungen vorhanden, kann keine Anonymisierung erfolgen. Klicken Sie auf Anonymisierung und Pseudonymisierungsdaten prüfen.

Anonymisierung prüfen

Wenn bei der Prüfung noch Fehler auftreten erscheint folgende Meldung:

Meldung

Bestätigen Sie die Meldung mit Ja, dann erhalten Sie die Aktionsprotokollzeilen mit den Einträgen, die eine Anonymisierung verhindern.

Aktionsprotokollzeilen

Hinweis

Nachfolgend erhalten Sie eine Übersicht, welche Prüfungen vor dem Pseudonymisieren eines Kontaktes abgefragt werden. Bei der Prüfung werden immer alle Posten durchsucht, egal wie es in der Verarbeitungseinrichtung vorbelegt wurde:

Fibu:

  • Gibt es noch offene Debitorenposten? -Gibt es noch Buch.-Blattzeilen für den Debitor? (Kontoart/Nr.)

Verträge:

  • Gibt es noch Verträge (Miet-, WEG-, SEV-Vertrag)?
  • Ist der Debitor Mitglied in einer Genossenschaft?

Belege:

  • Gibt es noch erfasste VK-Angebote, VK-Aufträge, VK-Rechnungen, Belege?
  • Gibt es noch erfasste Serviceaufträge/Servicerechnungen?

Verarbeitung:

  • Gibt es noch nicht gebuchte BK-Abrechnungen für den Debitor?
  • Gibt es noch nicht sollgestellte Wirtschaftspläne für den Debitor?
  • Gibt es noch nicht gebuchte Sonderumlagen für den Debitor?
  • Gibt es noch nicht beendete SEPA-Mandate für den Debitor?
  • Gibt es noch offene Schadensmeldungen für den Kontakt?
  • Gibt es noch nicht abgeschlossenen Projekte für den Debitor?
  • Gibt es noch offene Mietanpassungen für den Debitor?
  • Gibt es noch nicht historisierte Darlehen für den Debitor?

Durchführung

Sofern keine Fehler bei der Prüfung aufgetreten sind, kann die Pseudonymisierung durchgeführt werden. Klicken Sie hierzu auf die Funktion Pseudonymisierung starten. Im Untermenü können Sie sich die Datensatzfelder anzeigen lassen. Hier sind die anonymisierten Feldinhalte mit der Kennzeichnung [Anonymisiert DATUM] zu sehen:

Protokoll Übersicht

Datensatz

Weiterführende Themen

Die folgenden Funktionen sind im Basismodul nicht enthalten.

Rückgängig Funktion (K)

Innerhalb der Quarantäne kann eine versehentlich durchgeführte Pseudonymisierung rückgängig gemacht werden. Wählen Sie dazu in der Karte DSGVO Anfrage/Anonymisierung (Datenschutzgrundverordnung) die Aktion Pseudonymisierte Daten zurücksetzen. Dazu werden die Daten aus dem Datensafe herangezogen.

Zurücksetzen

Nach dem Zurücksetzen sind die Daten wieder im Ursprungszustand. Es kann also erneut Auskunft erteilt und wiederholt anonymisiert werden.

Wichtig

Wenn Sie die Pseudonymisierte Daten zurücksetzen, sind die anonymisierte Änderungsprotokollposten nicht wieder herstellbar.

Hinweis

Nach Ablauf der Quarantänezeit können die Daten zur Anfrage nicht zurückgesetzt werden. Meldung

Automatische Anfragenerstellung im Stapel (K)

Personenbezogene Kontaktdaten

Die automatische Prüfung zur Anfragenerstellung können Sie für Kontakte oder für den RE-Adressstamm einstellen. Wählen Sie mit dem Suchbegriff DSGVO Anfrage/Anonymisierung entweder Prüfung personenbez. Adressstamm-Daten (mandantenübergreifend) oder Prüfung personenbez. Kontakt-Daten (mandantenbezogen).

In unserem Beispiel tragen Sie in die Stapelverarbeitung Prüfung personenbez. Kontakt-Daten in den Inforegister Optionen Ihre individuellen Parameter ein und starten die Verarbeitung mit Klick auf Vorschau. Die Vorgehensweise in der Stapelverarbeitung Prüfung personenbez. Adressstamm-Daten erfolgt in gleicher Weise.

Wenn Datensätze eingestellt wurden, wird in der Übersicht DSGVO Anfrage/Anonymisierung (Datenschutzgrundverordnung) im Feld Automatisch erstellt ein Haken angezeigt.

Bezeichnung Erläuterung
Drucken Wenn das Feld Drucken leer ist, dann werden nur die Datensätze verarbeitet, für die eine Anonymisierung möglich ist. Wenn Alles drucken ausgewählt wird, dann werden zusätzlich zu den Datensätzen, für die eine Anonymisierung möglich ist, auch alle Datensätze angezeigt für die eine Prüfung fehlgeschlagen ist.
Anfrage/Anonymisierung Nur wenn Anfrage erstellen wenn ohne Fehler ausgewählt ist, dann wird die Anfrage erstellt. Wenn das Feld leer bleibt, dann wird nur ein Bericht mit den möglichen Anfragen ausgegeben.
Filter Objekt In diesem Feld filtern Sie die Kontaktdaten nach dem Objekt.

Anonymisierung im Stapel (K)

Sie können auch die Anonymisierung automatisch per Stapelverarbeitung starten.

  1. Öffnen Sie über die Suche den Bericht DSGVO Anfrage/Anonymisierung.
  2. Wählen Sie im Feld Verarbeitungsschritt die geplanten Schritte aus und geben die gewünschten Parameter ein.

Bericht

Die einzelnen Verarbeitungsschritte werden auch in den vorigen Kapiteln Erteilen der Auskunft und Ablauf der Anonymisierung beschrieben.

Bezeichnung Erläuterung
Daten ermitteln Hier werden alle Datensätze ermitteln, in denen sich Daten befinden, die in der Einrichtung als Relevant gekennzeichnet wurden.
Druck speichern Es werden alle ermittelten Daten als PDF-Datei zu Ihrer Anfrage gespeichert. Erst nachdem der Druck gespeichert wurde, kann eine Pseudonymisierung durchgeführt werden.
Pseudonymisierungsdaten prüfen Alle ermittelten Daten werden geprüft, ob eine Pseudonymisierung durchgeführt werden kann.
Pseudonymisierung Hier werden alle Datensätze, die keine Fehler bei der Prüfung enthalten, pseudonymisiert.

Zeitversetzte Stapelfunktion (K)

In RELion können Sie die Anfrage und Anonymisierung auch zeitlich einplanen.

  1. Öffnen Sie die DSGVO Anfrage/Anonymisierung und wählen die gewünschte Stapelverarbeitung aus:
  • Prüfung personenbez. Adressstamm-Daten
  • Prüfung personenbez. Kontakt-Daten
  • DSGVO Anfrage/Anonymisierung
  1. Anschließend klicken Sie auf Senden an… und wählen Plan… aus. Es öffnet sich folgendes Fenster.

Bericht planen

Sie können im Feld Früheste(s) Startdatum/-uhrzeit die gewünschte Startzeit eingeben. Der Bericht wird nach Fertigstellung unter Berichtseingang, welchen Sie mit der Suchfunktion finden, angezeigt.

Endgültige Löschung nach Ablauf der Quarantänefrist

Nach dem geplanten Ende der Quarantäne können Sie die Löschung einzeln per Hand durchführen. Sollten Sie in Besitz des Komfort-Moduls sein, kann die Löschung automatisch per Stapelverarbeitung ausgeführt werden.

Öffnen Sie mit der Suchfunktion die Karte DSGVO Löschung nach Quarantäne. Nach dem Anklicken der Option Löschung durchführen können Sie die anonymisierten Daten löschen. Wenn das Feld nicht aktiv gesetzt wird, dann wird nur eine Vorschau der zu löschenden Anfragen gezeigt.

Löschung

Die Anfragen zur Löschung werden protokolliert:

Bericht

Den Bericht können Sie über die Aufgabenwarteschlange planen, der Bericht erscheint dann im Rollencenter unter Berichtseingang.

2.4 - Einheit Schnellerfassung

Mit der Einheit Schnellerfassung legen Sie besonders einfach, schnell und flexibel Ihre Mietvertragsdaten an.

Einführung

Für die Neuanlage einer sollstellungs- und abrechnungsfähigen Vertragsverwaltung eines Verwaltungsobjektes sind in RELion standardmäßig folgende Tabellen zu erfassen:

  • Einheitenstämme
  • Verteilungen an den Einheitenstämmen
  • Leerstands-Einheiten (erste Einheitenhistorie)
  • Kontaktdaten
  • Debitoren
  • Verträge
  • Sollstellungszeilen

Die manuelle Erfassung in den verschiedenen Eingabemasken ist bei einer größeren Datenmenge zeitaufwändig und zur Übernahme von Massendaten nicht geeignet.

Mit dem Modul Einheit Schnellerfassung kann der Anwender in nur einer Maske alle notwendigen Daten der Vertragsverwaltung für die zugehörigen Stammdatentabellen erfassen, validieren und freigeben. Nach Freigabe prüft eine Funktion, vor dem Schreiben der Daten in die Stammdatentabellen, die Inhalte auf Konsistenz und zeigt Fehler für die Korrektur an. Außerdem lassen sich mit einer Excel-Export/Import-Funktion Daten offline und ortsunabhängig erfassen und zu einem späteren Zeitpunkt in RELion importieren.

Die Einheit Schnellerfassung ist geeignet für Datenübernahmen aus Altsystemen und zur zügigen vereinfachten Neuanlage der Einheiten-Stammdaten, Vertragsverhältnisse und Vertragskontakte von Verwaltungsobjekten. Das Modul verfügt außerdem über eine integrierte Dublettenprüfung zur Vermeidung von Kontaktdubletten. Die Einheit Schnellerfassung ist trotz ihrer komplexen Verarbeitung anwenderfreundlich und problemlos bedienbar.

Prozessablauf

Die Arbeit mit dem Modul Einheit Schnellerfassung setzt voraus, dass vorab die Objektkarte ausgefüllt und dem Objekt ein Kontenplan zugewiesen wurde. Den Menüaufruf finden Sie auf der Objektkarte, da die Datenerfassung immer mit Bezug auf das Verwaltungsobjekt geschieht.

Aufruf

Notwendige Einstellungen am Schnellerfassungskopf

Inforegister Allgemein

Zusammenfassen

Im Inforegister Allgemein sind die Adressdaten des Objekts bereits vorgeblendet und es bietet Informationswerte zur Erfassung und zum Erfassungsstatus der Einheit Schnellerfassung.

Bei Bedarf können Sie das Feld Vertrag zusammenfassen aktivieren, wenn ein Debitor innerhalb des Objekts mehrere Einheiten (z. B. Wohnung und Garage) hat und pro Debitor-Nummer ein Vertrag gebildet werden soll. Andernfalls wird pro Einheit Schnellerfassungszeile ein Vertrag gebildet. Das Feld Reichweite legt fest, in welchem Turnus standardmäßig die Sollstellungen der Verträge gebucht werden. Üblicherweise ist dies 1M für die monatliche Sollstellung. Sollte in einem Vertrag ein abweichender Sollstellungsturnus vereinbart worden sein, lässt sich das Feld Reichweite auch in der Einheit Schnellerfassungszeile einblenden und editieren.

Inforegister Sollstellung

Im Inforegister Sollstellung hinterlegen Sie die Objektkonten, die bei der Sollstellung verwendet werden sollen. In der Einheit Schnellerfassungszeile werden dann nur noch die Beträge erfasst.

Sollstellung

Inforegister Verteilungen

Legen Sie im Inforegister Verteilungen die Verteilcodes für die spätere Kostenumlage bei der Abrechnung fest.

Verteilungen

Wichtig

In RELion wird pro Einheit eine Nutzungsart bestimmt. An diesen Nutzungsarten ist jeweils ein Vorgabeverteilcode für Fläche definiert. Viele Berichte werten diese Daten aus. Auch in den Einheit Schnellerfassungszeilen bestimmen Sie die Nutzungsart der Einheit. Über die jeweilige Nutzungsart ermittelt die Anwendung den Vorgabe Verteilungscode 1 welcher im Regelfall der Erfassung der Fläche (qm) dient.

Die Verteilwerte der festgelegten Verteilcodes werden in der Einheit Schnellerfassungszeile erfasst. Bei Bedarf können Verteilcodes je Schnellerfassungszeile geändert werden.  

Inforegister Dublettenprüfung

Im Inforegister Dublettenprüfung finden Sie Felder zur Aktivierung und Einrichtung der Dublettenprüfung.

Dublettenprüfung

Einrichtung

Die Dublettenprüfung prüft bei der Übernahme der Schnellerfassungszeilen, ob die Debitor-Kontaktdaten bereits als Kontakt im Mandanten der Datenbank vorhanden sind. Werden Übereinstimmungen gefunden, kennzeichnet das System die entsprechende Schnellerfassungszeile und zeigt die Anzahl der Kontaktdubletten an. Anschließend können Sie sich für einen der vorgeschlagenen Kontakte entscheiden oder dennoch einen neuen Kontakt vom System anlegen lassen. Das Modul Einheit Schnellerfassung verfügt über eine Dublettenprüfung auf Kontaktebene. Die Dublettenprüfung ist aktiviert, wenn der Schieberegler an ist. Beim Öffnen der Einheit Schnellerfassung aus einer neuen Objektkarte ist die Dublettenprüfung standardmäßig aktiviert. Sie können diese bei Bedarf deaktivieren indem Sie das Feld Dublettenprüfung deaktivieren.

Um die Dublettenprüfung nutzen zu können, bedarf es normalerweise keiner besonderen Einrichtung. Es wird vom System immer eine automatische Einrichtung mitgeführt. Um diese einzusehen klicken Sie auf die Zahl des Feldes Dublettensuchtext Einrichtung.

Wichtig

Bitte beachten Sie, dass es sich bei dieser Einrichtung um eine globale Einrichtung handelt, die auch bei anderen Dublettenprüfungen im System angewandt wird.

Möchten Sie für den aktuellen Schnellerfassungs-Vorgang eine individuelle Dublettenprüfung konfigurieren, klicken Sie im Feld Objekt Dublettensuchtext Einrichtung auf die Zahl. Dadurch öffnet sich das Fenster RE Dublettensuchtext Einrichtung, in dem Sie objektbezogen definieren können, welche Felder der Kontakte durchsucht und auf welche Zeichenlänge die Datensatzübereinstimmung geprüft werden soll. Die globale Dubletten-Einrichtung wird somit bei der Überprüfung ignoriert und muss auch nicht verändert werden.

Wichtig

Welcher Mitarbeiter im Unternehmen die Einrichtung der Dublettenprüfung verändern bzw. konfigurieren darf, steuern Sie über die Einrichtung der BC-Benutzerrollen.

Durch die Aktivierung der Dublettenprüfung wird Ihnen das Feld Kontaktdublette in den Einheit Schnellerfassungszeilen eingeblendet. Dieses Feld füllt sich automatisch mit der Anzahl der gefundenen Dubletten sobald die Aktion Testbericht gestartet wurde. Die weitere Vorgehensweise wird Ihnen in den nachfolgenden Kapiteln beschrieben.

Optionale Erfassung von Einheitenstämmen

Die Einheitenstämme sind die Wohnungen oder anderweitige Flächen, wie z. B. Garagenstellplätze die per Vertrag einem Debitor zugewiesen und abgerechnet werden. Die Übernahmefunktion der Einheit Schnellerfassung bildet neben den Vertragsdaten auch die Einheitenstämme des Objektes. Es gibt aber auch die Möglichkeit die Einheitenstämme vorab zu erfassen und dann in der Schnellerfassungszeile lediglich im Feld Nr. nur noch die bestehende Einheitenstammnummer auszuwählen. Welche Variante Sie wählen, steht Ihnen frei.

Für die tabellarische Erfassung von Einheitenstämme wählen Sie im Menüband der Einheit Schnellerfassung den Menüaufruf Einheitenstämme Erfassung.

Einheitenstämme

Einheitenstämme

Die hier erfassten Einheitenstämme stehen sofort in der Einheitenstammübersicht des Objektes zur Verfügung. Leerstands-Einheitenverträge werden nicht automatisch erzeugt.  

Erfassung von Einheitenschnellerfassungszeilen

Im Inforegister Einheit Schnellerfassungszeile erfassen Sie alle erforderlichen Informationen für den späteren Vertrag. Entweder wählen Sie im Feld Nr. einen bestehenden Einheitenstamm oder erfassen eine neue Nummer, welche bei Übernahme zu einem neuen Einheitenstamm mit dieser Nummer führt. Das Feld Historie legt die Vertragshistorie bzw. die Vertragszeiträume fest. Es können zur gleichen Einheitennummer mehrere Vertragszeiträume mit fortlaufender Historiennummer abgebildet werden, wenn mit Hilfe der Felder Vertragsbeginn und Vertragsende hierfür lückenlose Zeiträume hinterlegt sind.

Einheitenschnellerfassungszeile

Erfassen Sie nun im Inforegister Einheit Schnellerfassungszeile die einzelnen Einheiten mit allen relevanten Daten.

Hinweis

Die Erfassung erfolgt in einer Zwischentabelle – d. h., die Daten werden erst nach erfolgter Freigabe und durch Start eines Übernahme-Reports im System gespeichert. Deshalb ist es problemlos möglich, während des Erfassungsprozesses Daten zu kopieren, aus der Vorzeile zu übernehmen (F8) oder zu ändern.

Manche Spaltenwerte validiert das System automatisch, wenn andere Spalten gefüllt werden, beispielsweise bei Auswahl eines bestehenden Debitors oder Vertrages. Bei Feldern, die nach der Übernahme ins System am Einheitenstamm gespeichert werden, und deren Zweck der näheren Wohnungsbeschreibung dient, wurde folgende Prüfung zur leichteren Erfassung hinterlegt:

Wenn die Einheitennummer der aktuell erfassten Zeile mit der Einheitennummer aus einer Vorzeile übereinstimmt, werden die Werte der Einheitenstamm-Felder aus der Vorzeile übernommen. Die folgenden Felder sind betroffen:

  • Adresse Einheitenstamm
  • PLZ-Code Einheitenstamm
  • Ort Einheitenstamm
  • Beschreibung
  • Gebäude
  • Stockwerk
  • Lage

Somit sparen Sie sich die Dateneingabe bzw. das Kopieren aus der Vorzeile.

Felder deren Bedeutung Sie kennen sollten

Die wichtigsten Felder werden nachfolgend erläutert.

Bezeichnung Erläuterung
Historie Sie können zu einem Einheitenstamm über die Einheit Schnellerfassung beliebig viele „historische Vertragszeiträume“ erfassen. Bei jedem Mieterwechsel oder Leerstands-Zeitraum sollten Sie die Historie jeweils um 1 hochzählen. Über die Felder Vertragsbeginn und Vertragsende grenzen Sie den Gültigkeitszeitraum der jeweiligen Historie ein.
Leerstand Hier setzen Sie den Haken, wenn die Wohnung nicht vermietet ist.
Externe Einheitennummer Bei einer Datenübernahme aus einem Altsystem können Sie in diesem Feld bei Bedarf die dort vergebene Einheitennummer eintragen.
Debitorenvorlage Die Debitorenvorlage dient der Zuordnung von Buchungsgruppen für den jeweiligen Debitor der anschließend generiert wird. Da es gewerbliche oder private Mieter und Eigentümer geben kann, sind die Buchungsgruppen unterschiedlich. Denken Sie daran, die Debitorenvorlagen vor der Schnellerfassung einzurichten.
Debitorennr.; Kontaktnr. Sie haben die Möglichkeit einen bereits in RELion bestehenden Debitor oder Kontakt einem neuen Vertragsverhältnis zuzuordnen, wenn Sie mit Hilfe des Lookup-Buttons aus der Übersicht den gewünschten Datensatz auswählen.

Wichtig

Lassen Sie die beiden Felder leer, prüft RELion während der Datenübernahme ob es im Mandanten einen Debitor mit identischen Werten in den Feldern Name, Name 2, Adresse, Adresse 2, PLZ und Ort gibt. Wird ein identischer Datensatz gefunden, legt RELion keinen neuen Debitor und Kontakt an, sondern füllt nach der Übernahme die Felder Debitorennr. und Kontaktnr. mit den bereits bestehenden Nummern vom System. Das ist eine der Maßnahmen, um Dubletten zu verhindern.

Bezeichnung Erläuterung
Manuelle Debitorennr. Ist die Nummernserie für Debitoren auch für die manuelle Nummernerfassung freigegeben, so können Sie in diesem Feld die gewünschte Debitorennr. eingeben. Das System prüft bei Übernahme der Daten, ob bereits ein Datensatz mit dieser Nummer existiert. Sollte dies der Fall sein, erhalten Sie im Testbericht einen Fehler und korrigieren die Eingabe, denn es darf nicht mehrere Debitoren mit gleicher Nummer geben. Lassen Sie das Feld leer, um aus der Standard-Debitorennummernserie automatisch eine neue Nummer zu ziehen. Hinweis: Falls Sie die gleiche Person in einer weiteren ESE-Zeile erfassen, achten Sie darauf, die identische manuelle Debitorennr. einzutragen. Bleibt das Feld Manuelle Debitorennr. leer wird die Nummer aus der Nummernserie verwendet. Die Dublettenprüfung der ESE greift für jeden Kontakt der neu erstellt wird, unabhängig ob für diese Person auch eine manuelle Debitorennummer eingetragen wurde. Bei Mehrfachvergabe der (manuellen) Debitorennummer werden die Kontaktdaten vom bereits zuvor erfassten Debitor in der ESE übernommen. Bei evtl. Konflikten (z. B. unterschiedliche Adressdaten zur gleichen Debitorennummer) wird das im Aktionsprotokoll (bisher Fehlerprotokoll) entsprechend ausgegeben.
Kontaktdublette Durch die Aktivierung der Dublettenprüfung wird Ihnen das Feld Kontaktdublette eingeblendet. Nach dem Start des Testberichts wird die Anzahl der gefunden Dubletten angezeigt. Über den Lookup gelangen Sie in die Übersicht und können bei Bedarf einen übereinstimmenden Kontakt in die Schnellerfassungs-Zeilen übernehmen. Treffen Sie keine Auswahl, so wird ein neuer Kontakt mit den von Ihnen erfassten Daten bei Übernahme ins System erzeugt.
Vertragsnr. Mit der Erfassung einer Einheit Schnellerfassungszeile legen Sie ein neues Vertragsverhältnis an. Wenn Sie dieses gezielt einem bereits im System bestehenden Vertragsverhältnis zuordnen möchten, können Sie dies festlegen in dem Sie über den Lookup des Feldes den entsprechenden Vertrag auswählen. Wichtig: Dies sollten Sie nur dann anwenden, wenn es sich absolut um den identischen Debitor als Vertragspartner handelt! Wenn Sie dieses Feld leer lassen, füllt es sich automatisch nach der Datenübernahme mit der neu erzeugten Vertragsnummer und Sie können per Lookup auf den Vertrag zugreifen.
Gebäude; Hauseingang Wurden auf der Objektkarte Gebäude- und Hauseingangsdaten erfasst, können Sie in diesen beiden Feldern entsprechende Werte auswählen. Am Code für Gebäude/Hauseingang ist jeweils die genaue Adresse des Gebäudeteils hinterlegt. Bestimmen Sie in der Schnellerfassungszeile ein Gebäude und/oder einen Hauseingang, so wird die Adresse des Gebäudeteils als Einheitenvertrags- und Einheitenstammadresse validiert. Entfernen Sie den Wert, so aktualisieren sich die Adressfelder wieder mit der Objektadresse. Hinweis: Alle Adressfelder für Einheitenvertrag und Einheitenstamm können bei Bedarf in der jeweiligen Schnellerfassungszeile überschrieben werden.
Separater Vertrag Haben Sie im Inforegister Allgemein die Option Vertrag zusammenfassen gewählt, so werden bei identischem Debitor alle Einheitenverträge in einen Gesamtvertrag zusammengefasst. Die Option Separater Vertrag bedeutet dann die Ausnahme der Regel und für den Einheitenvertrag wird ein einzelner Vertrag angelegt, auch wenn weitere Zeilen den gleichen Debitor enthalten. Diese Option sollte nur gewählt werden, wenn der Debitor tatsächlich mehrmals vorhanden ist.
Filtergruppe Vertrag Hierbei handelt es sich um ein Merkmal zur Gruppierung von Vertragszeilen des gleichen Debitors. Bleibt das Feld leer, so ist die Logik der Zusammenfassung von Vertragszeilen unberührt. Das Feld ist ein freies Eingabefeld. Hierüber kann der Anwender festlegen, in welcher Form die Schnellerfassungszeilen des gleichen Debitors zusammengefasst werden. Voraussetzung für eine Zusammenfassung von Verträgen ist weiterhin der Haken im Feld Vertrag zusammenfassen.
Nutzungsart Es ist zwingend erforderlich eine Nutzungsart auszuwählen, denn über den Wert dieses Feldes erkennt das System bei der Übernahme in RELion mit welcher Vertragsart der Datensatz angelegt werden soll. Eine neue Nutzungsart können Sie in der Liste Global-Nutzungsarten erfassen. Dabei füllen Sie die Felder Nutzungsartencode und Beschreibung nach Belieben. Wichtig ist die sinngemäße Verknüpfung mit dem Feld Nutzungsart Klasse. Nachfolgend eine Auflistung der zur Verfügung stehenden Werte und welche Vertragsart damit angelegt wird:
- Wohnraum: Wohnraummietvertrag
- Gewerbe: Gewerbemietvertrag
- Parken: Garagenmietvertrag
- Erbbau: Erbbaurechtsvertrag
- Sonstiges qm: Sonder-Mietvertrag
- Sonstiges Stück: Sonder-Mietvertrag

Wichtig

Es gibt nur bei Mietverwaltungs-Objekten unterschiedliche Vertragsarten. Sobald Sie über ein WEG-Objekt die Einheit Schnellerfassung nutzen werden immer WEG-Kaufverträge angelegt, welche den Debitor als Eigentümer der Wohnung(en) anzeigen. Daher ist die Nutzungsart im WEG-Bereich informativ.

Bezeichnung Erläuterung
Startdatum Sollstellung Das Datum dieses Feldes wird automatisch mit dem Vertragsbeginn der Schnellerfassungszeile vorbelegt, da das System davon ausgeht, dass die erste Sollstellungsbuchung zum Vertragsbeginn startet. Sie können bei Bedarf das Startdatum der Sollstellung ändern. Die Konsequenz wäre, dass alle Sollstellungzeilen (je Sollstellungsbetrag entsteht eine Sollstellungszeile) bei Übernahme der Daten dieses Startdatum erhalten. Für eine differenziertere Erfassung öffnen Sie den Menüpunkt Sollstellungen. Hier können mehrere Zeilen des gleichen Kontos erfasst werden (z. B. bereits bekannte Mieterhöhungen).
Enddatum Reichweite Außerdem kann hier auch ein Wert für das Enddatum Reichweite erfasst werden. Dieses Datum wird vom System immer dann gesetzt, wenn ein Sollstellungsmonat gebucht wurde. Es ist Grundlage für die Ermittlung des nächsten Buchungstermins für die Sollstellung. Im Falle von Datenübernahmen kann es erforderlich sein, dieses Datum manuell zu setzen. Dann erfolgt der erste Sollstellungslauf nicht zum Startdatum, sondern zum darauffolgenden Tag des Wertes Enddatum Reichweite.
Konten-Felder (Konto für Miete, Konto für BK etc.) Diese Felder führen bereits den Vorgabewert aus dem Inforegister Sollstellung. Sie haben allerdings die Möglichkeit pro Zeile bei Bedarf ein anderes Sollstellungskonto auszuwählen.
Verteilcode-Felder Sie können pro Zeile insgesamt fünf unterschiedliche Verteilcodes auswählen und mit Werten in den Faktor-Feldern versehen. Als Vorgabewert sind zunächst die Verteilcodes aus dem Inforegister Verteilungen angegeben. Bei Bedarf können Sie, wie bei den Kontenfeldern, abweichende Verteilcodes auswählen. Die Verteilcodes kommen bei Kostenumlagen (z. B. Abrechnung) auf die Einheit zum Tragen. Sie werden am Einheitenstamm mit einem jeweiligen Startdatum gespeichert und auf der Einheitenvertragskarte zur Information angezeigt. Als Startdatum des Verteilcodes dient der Vertragsbeginn der Einheit. Legen Sie beispielsweise mehrere Historien zu einer Einheit über die Schnellerfassungszeilen an, erhalten Sie auch mehrere Verteilcodes am Einheitenstamm sofern sich der Wert, im Vergleich zur Vorhistorie, geändert hat. So würde der Verteilcode für Quadratmeter normalerweise nur einmal existieren und der Verteilcode für Personen könnte möglicherweise pro Mieterwechsel (Historie) mehrfach existieren.
Bankcode Wenn Sie im Feld Debitorennr. einen vorhandenen Debitor ausgewählt haben, dann können Sie hier eines seiner bestehenden Bankkonten auswählen. Lassen Sie das Feld einfach leer und füllen Sie die anderen Bankverbindungsfelder aus, wenn eine neue Debitorenbank angelegt werden soll. Der Bankcode wird dann bei der Übernahme automatisch vom System selbst generiert.
Manuelle Mandatsreferenz Bei Übernahme bereits bestehender Lastschriftmandate ist es notwendig, dass Sie die Mandatsreferenznummer des Lastschriftmandates hinterlegen. Für die Erfassung neuer Lastschriftmandate können Sie das Feld leer lassen. In diesem Fall verwendet das System die nächste freie Nummer der Nummernserie für Lastschriftmandate.

Wie Sie den Überblick behalten

Es ist nicht selten, dass eine Wohnanlage über 100 und noch mehr Wohnungen verfügt. Das bedeutet für Sie über 100 oder noch mehr Schnellerfassungszeilen. Die tabellarische Zeilenansicht bietet zwar Vorteile während der Erfassung, da auch Daten bequem aus der Vorzeile mit F8 übernommen werden können, aber um einen Datensatz im Ganzen zu überblicken ist oft viel blättern notwendig. Bei einer Datenübernahme aus einem Altsystem bietet die Einheit Schnellerfassung auch die Möglichkeit eines Imports von Datensätzen. Allerdings landen vor der eigentlichen Übernahme in RELion die Datensätze auch erst mal in den Schnellerfassungszeilen. Spätestens dann kann eine andere Ansichtsmöglichkeit zur Kontrolle und eventuellen Datenergänzung wünschenswert sein.

Hierfür gibt es eine zeilenbezogene Aufgabenseite, die Sie über den Menüaufruf Karte im Inforegister Einheit Schnellerfassungszeile öffnen.

Karte

Die Kartenansicht der Schnellerfassungszeile zeigt Ihnen alle Felder, die auch in der Zeilenansicht zur Verfügung stehen – nur dass die Felder nach Kategorien (Inforegister) sortiert dargestellt werden. Sie können nun durch die einzelnen Datensätze blättern, Felder kontrollieren oder ergänzen.

Karte

Steuerung der Vertragsgruppierung bei Vertrag zusammenfassen

Die Schnellerfassungszeilen verfügen über die Spalten Filtergruppe Vertrag und Separater Vertrag. Deren Verwendung kann notwendig sein, wenn im Schnellerfassungskopf das Feld Vertrag zusammenfassen aktiviert wurde. Schnellerfassungszeilen werden zu einer Vertragsnummer zusammengefasst, wenn die Vertragspartnerdaten identisch sind. Kommt ein Vertragspartner in den Schnellerfassungszeilen sehr häufig vor, kann eine andere Zusammenfassungslogik gewünscht sein.

Vertrag zusammenfassen

Merkmal zur Gruppierung von Vertragszeilen des gleichen Debitors

Bleibt das Feld Filtergruppe Vertrag leer, so ist die Logik der Zusammenfassung von Vertragszeilen unberührt. Es ist ein freies Eingabefeld. Hierüber können Sie festlegen, in welcher Form die Schnellerfassungszeilen des gleichen Debitors zusammengefasst werden. Voraussetzung für eine Zusammenfassung von Verträgen ist das Feld Vertrag zusammenfassen im Schnellerfassungskopf aktiv zu setzen.

Hinweis

Der Mieter bzw. spätere Debitor kann in den ESE-Zeilen mehrmals vorkommen. Er wird entweder über eine in RELion bereits angelegte Debitorennummer identifiziert oder über absolut identische Kontaktdaten.

Beispiel für Vertragszusammenfassung mithilfe der neuen Gruppierungslogik:

ESE-Zeile Mieter Filtergruppe Vertrag (Wert ist frei definierbar)
1 Bauer VG1
2 Bauer VG1
3 Müller VG1
4 Müller VG2
5 Müller VG2
6 Müller VG3
7 Bauer VG2
8 Müller VG3

Ergebnis Vertragskopf mit Anzahl Zeilen

  • Die ESE-Zeilen des Debitors „Bauer“ werden in zwei Vertragsköpfe zusammengefasst.
  • Aus VG1 für Debitor Bauer entsteht Vertrag 1 mit 2 Vertragszeilen auf Basis von ESE-Zeile 1 und 2.
  • Aus VG2 für Debitor Bauer entsteht Vertrag 2 mit 1 Vertragszeile auf Basis von ESE-Zeile 7
  • Die ESE-Zeilen des Debitors „Müller“ werden in drei Vertragsköpfe zusammengefasst.
  • Aus VG1 für Debitor Müller entsteht Vertrag 1 mit 1 Vertragszeile auf Basis von ESE-Zeile 3.
  • Aus VG2 für Debitor Müller entsteht Vertrag 2 mit 2 Vertragszeilen auf Basis von ESE-Zeile 4 und 5.
  • Aus VG3 für Debitor Müller entsteht Vertrag 3 mit 2 Vertragszeilen auf Basis von ESE-Zeile 6 und 8.

Schnellerfassungszeile von der Gruppierung ausnehmen

Setzen Sie im Feld Separater Vertrag einen Haken um den Datensatz 1:1 als Vertrag anzulegen und somit von der Zusammenfassungslogik auszunehmen. Kommt ein Debitor nicht mehrmals vor, so sollte dieser Haken auch nicht gesetzt werden.

Erfassung mehrfacher Sollstellungszeilen

Die Einheit Schnellerfassung führt in einer zusätzlichen Tabelle Schnellerfassungszeilen für Sollstellungen je Einheitenvertrag. Diese Tabelle können Sie im Inforegister Einheit Schnellerfassungszeile unter Verwalten Sollstellungen einsehen. Sobald Sie in einer Schnellerfassungszeile einen Sollstellungsbetrag erfassen, legt das System eine neue Sollstellungszeile für das zugehörige Sollstellungskonto an.

Sollstellungen

Sollstellungen

Betriebskosten

Aufgrund der begrenzten Spalten können bei einer Erfassung der Sollstellungen in der Einheit Schnellerfassungszeile maximal fünf Sollstellungzeilen generiert werden (je Betrag eine Sollstellungszeile).

Konto

Sollte dies nicht ausreichen oder werden beispielsweise unterschiedliche Starttermine je Sollstellungsposition erfasst, so ist die differenzierte Erfassung im Inforegister Einheit Schnellerfassungszeile unter Verwalten/Sollstellungen fortzuführen.

Schnellerfassungszeilen auf Fehler und Dubletten untersuchen

Je größer die Datenmenge zur Übernahme desto größer die Gefahr unvollständiger oder nicht valider Datensätze. Daher sollten Sie vor der eigentlichen Freigabe und Übernahme der Schnellerfassungszeilen einen Testbericht starten. Über die Funktion Testbericht öffnen Sie den Bericht Einheit Schnellerfassung.

Bericht

Im Register Einheit Schnellerfassungskopf ist der Filter auf das Objekt voreingestellt. Bei Bedarf können Sie den Filter auflösen um objektübergreifend die Daten zu prüfen. Wenn Sie nur bestimmte Einheiten prüfen möchten, stellen Sie im Inforegister Einheit Schnellerfassungszeile den Filter entsprechend ein. Im Register Optionen legen Sie im Feld Drucken fest, ob der Testbericht nur die fehlerhaften Zeilen ausgeben soll oder alle. Das Feld Verarbeitung steht auf nur prüfen und kann manuell in diesem Kontext nicht verändert werden. Starten Sie den Test mit Drucken oder Vorschau.

Druck

Der Testbericht zeigt Ihnen auch an, ob in den bestehenden Kontakten des Mandanten Übereinstimmungen - also mögliche Dubletten gefunden wurden. Sollten Sie mit dem Modul Adressstamm arbeiten, so prüft das System auch, ob die Kontaktdaten der Schnellerfassungszeile als Adressstamm existieren, für den es in dem Mandanten noch keinen Kontakt gibt.

Schnellerfassungszeilen, die vom Testbericht bemängelt wurden, werden rot angezeigt und im Feld Status mit Fehler belegt. Die bemängelten Punkte lassen sich über die Spalte Fehler Protokollzeilen einsehen.

Fehler

Aktionsprotokoll

Korrigieren Sie die Schnellerfassungszeilen und starten Sie anschließend den Testbericht erneut. Der Status der Zeilen wird von Fehler auf neu umgestellt, sobald die Prüfung erfolgreich war.

Was tun, wenn der Testbericht mögliche Dubletten findet?

Nachdem Sie den Testbericht geschlossen haben und mögliche Dubletten gefunden wurden, sehen Sie im Feld Kontaktdublette der Schnellerfassungszeilen jeweils die Anzahl der gefunden Dubletten. Sollte das Feld nicht angezeigt werden, schließen und öffnen Sie die Einheit Schnellerfassung. Mit einem Klick auf das Ergebnis im Feld Kontaktdublette, können Sie sich die gefundenen Kontakte in der Liste RE Kontaktdublette anzeigen lassen.

Druck

Übersicht

Das Feld Übereinstimmung % zeigt nur dann einen Wert an, wenn ein komplettes Feld (z. B. Name) übereinstimmend gefunden wurde. Bitte prüfen Sie die Vorschläge auf tatsächlich vorhandene Kontaktdubletten. Wurde kein passender Kontakt gefunden, klicken Sie auf Abbrechen, um keinen der vorgeschlagenen Kontakte zu übernehmen.

Kontaktdublette

Die darauffolgende Sicherheitsabfrage bestätigen Sie mit Ja. Somit erscheint in den Feldern Kontaktnr. und Debitorennr. der Platzhalter als Kennzeichen dafür, dass Sie die Dubletten geprüft aber keinen Kontakt ausgewählt haben und somit bei der Übernahme ins System ein neuer Kontakt/Debitor angelegt werden soll.

Findet sich ein passender Kontakt, markieren Sie diesen und klicken Sie auf OK damit die Kontaktnr. in die Schnellerfassungszeilen übernommen wird. Somit füllen sich die Felder Kontaktnr. und Debitorennr. mit den entsprechenden Werten und es wird bei der Übernahme ins System kein neuer Kontakt/Debitor angelegt.

Meldung

Wichtig

Wenn Sie einen vorgeschlagenen Kontakt in die Schnellerfassungszeilen übernehmen, wird dessen Adresse ebenfalls übertragen. Sollte diese Adresse nicht mehr aktuell sein, ändern Sie diese bitte in der Kontaktkarte. Bei Auswahl eines Kontaktes, der über keinen Debitor verfügt, werden Sie durch eine Systemabfrage darauf aufmerksam gemacht. Erstellen Sie in diesem Fall den Debitor, da sonst die Kontaktdublette nicht übernommen werden kann.

Durch Bestätigung der Abfrage öffnet sich die Kontaktkarte und Sie könnten die Standardfunktion Erstellen als/Debitor verwenden. Mit Schließen der RE Kontaktdublette wird die Debitornr. in die Schnellerfassungszeile übernommen. Ein ähnliches Systemverhalten geschieht, wenn die gefundene Kontaktdublette nur als Adressstamm existiert und der Mandant für die Adressstammsynchronisation aktiviert ist. In diesem Fall würde sich nach einer Abfrage die Adressstammkarte öffnen und Sie müssten von dort aus zunächst den Kontakt erstellen und dann den Debitor.

Freigabe der Schnellerfassungszeilen

Nachdem Sie alle Datensätze kontrolliert und gegebenenfalls korrigiert haben, können Sie die Schnellerfassungszeilen Freigeben. Durch wiederholtes Klicken auf diesen Menüpunkt, kann die Freigabe jederzeit wieder zurückgenommen werden. Der Freigabezeitpunkt wird automatisch im Feld Freigegeben am gespeichert.

Freigeben

Druck und Übernahme der Daten in das Echt-System

Die Datenübernahme in das Echt-System bewerkstelligt ein Bericht, der während der Verarbeitung nochmals die Daten auf mögliche Fehler überprüft. Wird ein Datensatz für fehlerhaft bzw. für unvollständig befunden, wird er nicht ins Echt-System übernommen und erhält den Status Fehler. Dieser kann dann nach erfolgter Korrektur durch ein erneutes Starten des Berichts im Anschluss übertragen werden.

Wichtig

Eine mehrmalige Übernahme ist zwar wie oben genannt möglich, aber lassen Sie es nie zur grundlosen Gewohnheit werden. Schnellerfassungszeilen „stückweise“ ins Echt-System zu übertragen kann zu unerwünschtem Datenmüll führen!

Über die Funktion Druck und Übernahme starten Sie den Bericht Einheit Schnellerfassung. Es handelt sich um den gleichen Bericht, den Sie zuvor als Testbericht verwendet haben. Allerdings greift nun eine andere Nachverarbeitung – nämlich die tatsächliche Übernahme in das Echt-System.

Bericht

Zur Übernahme starten Sie den Bericht mit Drucken oder Vorschau.

Bestätigen Sie die Sicherheitsabfrage mit Ja.

Meldung

Genau wie beim Testbericht, erfolgt eine Druckausgabe, welche die Übernahme oder mögliche Fehler dokumentiert.

Bericht

Sofern Sie Einheiten in einem Vertrag zusammenfassen, die u.a. auch ein Enddatum enthalten, wird nach Beendigung der Verarbeitung abgefragt, ob Sie diese auch prüfen und einstellen möchten.

Meldung

Wenn Sie das mit Ja bestätigen, öffnet sich der Bericht Einheit Schnellerfassung – Vertrag beenden.

Bericht

Im Register Optionen ist es wichtig, dass Sie im Feld Verarbeitung Enddatum einstellen auswählen. Starten Sie die Verarbeitung mit Vorschau.

Bei einer übernommenen Schnellerfassung haben sich nun auch die Felder Kontaktnr., Debitorennr., und Vertragsnr. (ausgenommen Leerstände) gefüllt und Sie können über die jeweiligen Lookups direkt zu den erzeugten Datensätzen navigieren, um eventuell weitere Detailergänzungen vorzunehmen. Außerdem werden die Zeilen grau dargestellt und weisen den Status übernommen auf sowie ein Übernahmedatum.

Übersicht

Hinweis

Auch nach der Übernahme bleiben die erfassten Einheiten in der Zeilenansicht gespeichert. Die Details der Übernahme können also später nachvollzogen werden. Es ist auch möglich, zu den bereits vorhandenen Zeilen weitere Einheiten zu erfassen und in einem neuen Übernahmevorgang ebenfalls dem Objekt hinzuzufügen.  

RapidStart-Anbindung zur Datenmigration

Die Einheit Schnellerfassung verfügt über eine Excel-Schnittstelle. Dabei wird die Datenmigrations-Funktionalität des Dynamics Standard-Moduls RapidStart genutzt. Somit können Sie Daten in beide Richtungen transferieren. Diese Funktionalität ist vor allem von Vorteil, wenn Sie Daten aus einem Altsystem nach RELion importieren möchten.

Einrichtung der Migrationsfelder

Für die Excel-Schnittstelle wurden in der Karte Einheit Schnellerfassung bereits feste Migrationsfelder definiert. Öffnen Sie die Funktion Migrationsübersicht.

Migration

Im Fenster Paketkarte konfigurieren öffnen sich die Tabellenfelder der Tabelle 5052429 Unit Fast Entry Line.

Paketkarte

Konfigurieren

Hinweis

In der Liste Paketfelder konfigurieren werden Ihnen alle Felder der Schnellerfassungszeilen angezeigt die exportier- bzw. importierbar sind. Doch nicht alle Felder (vor allem Codefelder) machen für einen Import Sinn und würden später nur zu unnötigen Fehlermeldungen führen. Daher wurden Felder mit Konfliktpotential außen vorgelassen indem der Haken der Spalte Feld einschließen nicht automatisch gesetzt wurde. Sollten Sie dennoch zu dem Entschluss kommen, dass gewisse Felder beim Import/Export berücksichtigt werden sollen, können Sie diese auswählen bzw. die Auswahl auch weiter einschränken.

Bitte denken Sie daran, dass Sie nach einem erfolgreichen Import die weitere Dateneingabe für gewisse Code- oder Optionsfelder in den Schnellerfassungszeilen vornehmen können und erst später die tatsächliche Übernahme ins Echtsystem vorgenommen wird. Die Reihenfolge der Felder entspricht auch der späteren Spaltenreihenfolge der exportierten Excel-Datei, da die Reihenfolge automatisch anhand der Feld-ID vom System festgelegt wird.

Nach Überprüfung der Paketfelder schließen Sie die Fenster, um zurück zur Einheit Schnellerfassung zu gelangen.

Felder und/oder Daten aus den Schnellerfassungszeilen exportieren

Starten Sie den Bericht Einheit Schnellerfassung Export. Im Inforegister Optionen wählen Sie im Feld Dateiname den gewünschten Pfad aus und tragen den Namen ein, unter dem die Export-Datei gespeichert werden soll.

Bericht

Bestätigen Sie die Eingabe mit Speichern. Die Filterkriterien für den Export legen Sie im Inforegister Einheit Schnellerfassungszeile fest. Standardmäßig ist der Filter so eingestellt, dass er die noch nicht ins System übernommenen Zeilen exportiert. Starten Sie den Bericht mit OK.

Anschließend wird die erstellte Datei als Download angezeigt und kann geöffnet und bei Bedarf an anderer Stelle gespeichert werden.

Excel

In der Beispielabbildung wurden bereits erfasste Schnellerfassungszeilen exportiert.

Hinweis

Die Reihenfolge der Felder entspricht nicht exakt der Feldreihenfolge aus den Schnellerfassungszeilen. Bitte lassen Sie sich davon nicht irritieren. Die Reihenfolge der Felder legt das Programm anhand der systeminternen Feld-ID’s fest. Sollten Sie die Datei später importieren wollen, dann vermeiden Sie bitte ein Verschieben der Spalten!

Daten in die Schnellerfassungszeilen importieren

Nachdem Sie eine Exportdatei erfolgreich erstellt haben, können Sie diese nun in Excel mit weiteren Daten versehen.

Excel

Wichtig

Es ist zwingend erforderlich, dass Sie die Felder Mieter/Eigentümer, Objektnr., Nr. und Historie mit korrekten Daten versehen, da sonst die Migration nicht verarbeitet werden kann. Sind bereits Schnellerfassungszeilen angelegt und über Excel weitere Daten importieren worden, achten Sie darauf, dass Nr. und Historie nicht mit den Datensätzen in den Schnellerfassungszeilen identisch sind.

In der Einheiten Schnellerfassung öffnen Sie über RapidStart Datenübernahme den Excel Import, wählen die Datei und starten Sie den Import mit Öffnen.

Import

Es öffnet sich automatisch das Paketfenster, in dem Sie die Anzahl der Paketdatensätze einsehen und anschließend auf Paket übernehmen klicken können, um somit neue Schnellerfassungszeilen zu erzeugen.

Paket übernehmen

Wichtig

Die Anzahl der importieren Migrationsdatensätze ist objektübergreifend. Sollten also parallel Datenübernahmen zu mehreren Objekten stattfinden, dann können hier durchaus mehr Datensätze stehen als Sie gerade importiert haben.

Über die Spalte Anzahl der Paketdatensätze öffnen Sie die Liste. Hier können noch bei Bedarf Korrekturen erfolgen. Markieren Sie anschließend die Datensätze, die Sie übernehmen möchten und klicken auf Daten übernehmen.

Konfigurieren

Daten übernehmen

2.5 - Grundbuch

Das Modul Grundbuch bietet eine objektbezogene und objektübergreifende Erfassung von Grundbuchdaten.

Einführung

Die Pflege und Erfassung der Grundbuchdaten erfolgt über eine übersichtliche Kartenansicht, welche ähnlich aufgebaut ist wie der reale Grundbuchauszug. Es ist eine Unterteilung in beliebig viele Flurstücke möglich. Außerdem kann der Anwender die Grundschuldeinträge für das Objekt hinterlegen. Das Grundbuch kann in RELion mit den entsprechenden Objekten (Verwaltungseinheiten), der Darlehensverwaltung und der Anlagenbuchhaltung verknüpft werden.

Grundbuch anlegen

Das Modul Grundbuch benötigt keine Einrichtung, Sie können es sofort anlegen. Auf der Seite RE Grundbuch Übersicht legen Sie neue Datensatze an.

Grundbuch Übersicht

Inforegister Allgemein

Allgemein

Hier werden allgemeine Grundbuchmerkmale, anhand des vorliegenden Grundbuchauszuges, hinterlegt.

Bezeichnung Erläuterung
Grundbuchamt Wählen Sie hier das entsprechende Amt aus oder legen ein Neues an.
Bezirk Bei Bedarf können Sie in diesem Feld den jeweiligen Bezirk auswählen.
Beschreibung Es besteht die Möglichkeit beliebige Beschreibungen für diese Grundbuchkarte einzutragen.
Band Tragen Sie hier die Bandnummer des Grundbuchs ein.
Blatt Tragen Sie hier die Blattnummer des Grundbuchs ein.
Datum Grundbuchauszug Bitte erfassen Sie hier das Datum des vorliegenden Grundbuchauszugs.
Art des Grundbuchs Hier kann zwischen folgenden Optionen gewählt werden: - Grundbuch, - Erbbaugrundbuch, - Wohnungsgrundbuch, - Teileigentumsgrundbuch, - Wohnungserbbaugrundbuch

Auch können hier folgende Daten hinterlegt werden:

  • Kaufvertragsdatum
  • Startdatum Vergebührung
  • Bebauungsdichte
  • Förderprogramm
  • Kaufpreis pro m²

Inforegister Bestandsverzeichnis

Als nächsten Schritt können Sie die Flurstücke erfassen, die im Bestandsverzeichnis des Grundbuchs enthalten sind. Hierzu gibt es folgende Eingabemöglichkeiten:

Bestandsverzeichnis

Bezeichnung Erläuterung
Lfd. Nr. Laufende Nummer der Grundstücke aus dem Bestandsverzeichnis.
Bisherige Nr. Bisherige laufende Nummern der Grundstücke aus dem Bestandsverzeichnis.
Gemarkung Code Legen Sie hier die Gemarkung für den aktuellen Datensatz an oder wählen Sie aus bereits vorhandenen Gemarkungen aus.
Beschreibung Beliebige Beschreibung zum Flurstück, z.B. Straßenbezeichnung.
Flur Flurnummer aus dem Bestandsverzeichnis.
Flurstück Flurstück - Nummer aus dem Bestandsverzeichnis.
Kataster Katasternummer aus dem Bestandsverzeichnis
Wirtschaftsart Wirtschaftsart und Lage aus dem Bestandsverzeichnis.
Größe Größe des betreffenden Grundstücks in m².

Inforegister Abteilung 1 – Eigentümerverzeichnis

Abteilung 1

In Abteilung 1 werden im Grundbuch die Eigentümerdaten erfasst. In RELion stehen folgende Eingabefelder zur Verfügung:

Bezeichnung Erläuterung
Flurstück Lfd. Hierzu wählen Sie das Flurstück des Grundbuches aus, für das der Eigentümer erfasst werden soll.
Flurstück Nr. In Abhängigkeit des zuvor gewählten Flurstücks wird in diesem Feld die Flurstück - Nummer angezeigt.
Bemerkung Wenn Sie auf dieses Feld klicken, öffnet sich automatisch die Karte Bemerkungsübersicht. Hier besteht die Möglichkeit zusätzliche Informationen zum Eigentümer einzutragen. Nach erfolgter Eintragung erscheint im Feld Bemerkung ein „Ja“.
Eigentümer Nr. Wählen Sie hier den betreffenden Eigentümer aus.
Eigentümer Name Der Eintrag bezieht sich auf die gewählte Eigentümer-Nr. und erfolgt automatisch.
ingetragen am Hier können Sie das Datum erfassen, an dem die Eintragung ins Grundbuch erfolgte.
Grundlage vorhanden In diesem Feld können Sie einen Haken setzen, wenn eine Grundlage zur Grundbucheintragung vorlag, die Sie erfassen möchten. Eine Bemerkung dazu können Sie beispielsweise im Feld Beschreibung erfassen.
Beschreibung Hier können Sie eine beliebige Beschreibung zum Eigentümer erfassen, beispielsweise die Grundlage der Eintragung ins Grundbuch und deren Datum.
Anteil % Bei mehreren Eigentümern pro Objekt tragen Sie hier die prozentualen Anteile des jeweiligen Eigentümers ein.
Erbbaurechtsgebernr. Hier kann aus den hinterlegten Kontakten die zutreffende Nr. gewählt werden.

Inforegister Abteilung 2 – Lasten u. Beschränkungen

Abteilung 2

In Abteilung 2 werden die Lasten und Beschränkungen des Grundstücks - auch persönliche Dienstbarkeiten genannt - erfasst. Hierzu stehen folgende Eingabefelder zur Verfügung:

Bezeichnung Erläuterung
Rangfolge Die im Grundbuch eingetragenen Rechte haben eine Rangordnung. Der Rang eines Rechts ist sein Verhältnis zu anderen Rechten am selben Grundstück. Er bestimmt dessen Berücksichtigung und seine Befriedigungsaussichten in der Zwangsversteigerung und Zwangsverwaltung. Bei einer Zwangsversteigerung muss das Recht im höheren Rang vor dem Recht im niedrigeren Rang voll befriedigt werden. In der Regel bestimmt sich die Rangordnung nach dem Datum der Eintragung ins Grundbuch, es kann jedoch auch eine andere Rangordnung vereinbart werden. Daher können Sie an dieser Stelle die Rangordnung manuell eintragen. Nach Nummerierung der Rangfolge sortieren sich die Zeilen automatisch in der angegebenen Rangfolge neu.
Flurstück Lfd. Wählen Sie das Flurstück des Grundbuches aus, für das Sie die Beschränkung erfassen möchten.
Flurstück Nr. In Abhängigkeit des zuvor gewählten Flurstücks wird in diesem Feld die Flurstück - Nummer angezeigt.
Bemerkung Wenn Sie auf dieses Feld klicken, öffnet sich automatisch die Karte Bemerkungsübersicht. Hier besteht die Möglichkeit zusätzliche Informationen zum Eigentümer einzutragen. Nach erfolgter Eintragung erscheint im Feld Bemerkung ein Ja.
Rechteinhaber Nr. Wählen Sie hier den Kontakt aus, den die persönliche Dienstbarkeit betrifft.
Rechteinhaber Name Dieses Feld füllt sich automatisch in Abhängigkeit Ihrer Auswahl im Feld Rechteinhaber Nr.
Art der Lasten Wählen Sie die Art der Last aus. Folgende Auswahlmöglichkeiten stehen zur Verfügung: - Wegerecht - Leitungsrecht - Baulasten - Vorkaufsrecht - Wohnrecht - Nießbrauch - Sonstiges
Wertmindernd Hier können Sie einen Haken setzen, wenn die Dienstbarkeit sich wertmindernd auf das Grundstück auswirkt.
Eingetragen am Geben Sie hier das Datum an, an dem die Dienstbarkeit ins Grundbuch eingetragen wurde.
Beschreibung Hier können Sie eine kurze Beschreibung zu der Dienstbarkeit erfassen.

Inforegister Abteilung 3 – Grundpfandrechte

Abteilung 3

Oft lastet auf dem Grundstück eine Hypothek, Grundschuld oder Rentenschuld. In der Abteilung 3 des Grundbuchs werden diese sogenannten Grundpfandrechte erfasst. Folgende Eingabefelder stehen zur Verfügung:

Bezeichnung Erläuterung
Rangfolge Die im Grundbuch eingetragenen Rechte haben eine Rangordnung. Der Rang eines Rechts ist sein Verhältnis zu anderen Rechten am selben Grundstück. Er bestimmt dessen Berücksichtigung und seine Befriedigungsaussichten in der Zwangsversteigerung und Zwangsverwaltung. Bei einer Zwangsversteigerung muss das Recht im höheren Rang vor dem Recht im niedrigeren Rang voll befriedigt werden. In der Regel bestimmt sich die Rangordnung nach dem Datum der Eintragung ins Grundbuch, es kann jedoch auch eine andere Rangordnung vereinbart werden. Daher können Sie an dieser Stelle die Rangordnung manuell eintragen.
Flurstück Lfd. Bitte wählen Sie hier das Flurstück des Grundbuches aus, für das Sie die Beschränkung erfassen möchten.
Flurstück Nr. In Abhängigkeit des zuvor gewählten Flurstücks wird in diesem Feld die Flurstück - Nummer angezeigt.
Bemerkung Wenn Sie auf dieses Feld klicken, öffnet sich automatisch die Karte Bemerkungsübersicht. Hier besteht die Möglichkeit zusätzliche Informationen zum Eigentümer einzutragen. Nach erfolgter Eintragung erscheint im Feld Bemerkung ein Ja.
Rechteinhaber Nr. Wählen Sie hier den Kontakt aus, den die persönliche Dienstbarkeit betrifft.
Rechteinhaber Name Dieses Feld füllt sich automatisch in Abhängigkeit Ihrer Auswahl im Feld Rechteinhaber Nr.
Betrag Geben Sie den Betrag ein, den das Grundpfandrecht umfasst.
Art der Schuld Wählen Sie hier die Art der Schuld aus. Folgende Auswahlmöglichkeiten stehen zur Verfügung: - Hypothek, - Grundschuld, - Rentenschuld, - Vormerkungen, - Sonstiges
Eingetragen am Tragen Sie hier das Datum der Grundbucheintragung ein.
Beschreibung Hier können Sie eine beliebige kurze Beschreibung zum Grundpfandrecht erfassen.

Inforegister Sonstiges

Sonstiges

Bezeichnung Erläuterung
Datum Erbbaurecht von; Datum Erbbaurecht bis Sollte für das Grundstück ein Erbbaurecht bestehen, können Sie hier den Gültigkeitszeitraum eintragen.
Geschossflächenzahl Bei bebauten Grundstücken können Sie die Geschossflächenzahl angeben.
Grundflächenzahl Tragen Sie hier die Grundflächenanzahl ein die der Grundbuchband umfasst.
Nutzung des Grundstücks Geben Sie die Nutzung des Grundstücks an.
Zahl der Vollgeschosse Bei bebauten Grundstücken können Sie die Zahl der Vollgeschosse eintragen.
Liegenschaftsbuch Bezeichnung des Liegenschaftsbuchs.
Grundstückstfläche in m² Hier erfassen Sie die Grundstücksfläche in m².
Kaufpreis Angabe des Kaufpreises.

Löschungseintrag RE Grundbuch

Wenn Sie eine Eintragung aus den Abteilungen 1-3 löschen möchten, klicken Sie im Aktionsbereich die Navigationsoption RE Grundbuch/Löschungseintrag.

Löschung

Es öffnet sich ein neues Fenster, in welchem zuerst die gewünschte Abteilung, in der die Löschung erfolgen soll erfasst wird. Je nach Auswahl werden dann die entsprechenden Einträge dieser Abteilung angezeigt. Im Feld Löschungsdatum tragen Sie das Datum ein, zu dem der entsprechende Eintrag gelöscht werden soll. Markieren Sie anschließend die zu löschenden Zeilen im Feld löschen ? und geben eine Erläuterung im Feld Grund der Löschung an. Anschließend können Sie über den Button Löschungseintrag erstellen die Löschung durchführen.

Löschung erstellen

Abt.2

Hinweis

Da im realen Grundbuch gelöschte Einträge nicht ganz gelöscht, sondern nur rot unterstrichen werden, bleiben in RELion die gelöschten Zeilen ebenfalls in den Abteilungen stehen und werden hier in roter Farbe dargestellt. Wenn das eingetragene Löschungsdatum in der Zukunft liegt, stellt RELion die gelöschte Zeile erst ab diesem Datum in rot dar.

Die Felder zum Löschvorgang können Sie sich bei Bedarf einblenden.

Erfassung RE Grundbuch Einheitswertbescheide

Der Einheitswert legt den Wert eines Grundstückes als Berechnungsgrundlage für die Berechnung der Grundsteuer fest. Einheitswerte werden zurzeit nach §19 Abs.1 BewG in Deutschland für inländischen Grundbesitz, und zwar für Grundstücke, land- und forstwirtschaftliches Vermögen und für Betriebsgrundstücke festgestellt. Sie können in RELion pro Flurstück beliebig viele Einheitswert-Bescheide erfassen. Gehen Sie hierfür im Aktionsbereich in die Navigationsoption RE Grundbuch / Einheitswert. Folgende Eingabefelder stehen hier zur Auswahl:

Einheitswert

Einheitswertbescheide

Bezeichnung Erläuterung
Zeilen Nr. Flurstück Wählen Sie hier das Flurstück aus, für das Sie die Daten des Einheitswertbescheids erfassen möchten.
Lfd.Nr. EW-Bescheid Betrifft die Anzahl der EW – Bescheide des Objektes
Flurstück In Abhängigkeit des gewählten Flurstücks wird die Flurstücksnummer angezeigt.
EW-Bescheid-Nummer Tragen Sie hier die Bescheid-Nummer des Finanzamts ein.
Einheitswert auf den Geben Sie hier das Datum des Stichtags an, auf das sich der Einheitswert bezieht.
Einheitswert vom Geben Sie hier das Datum des Bescheids an.
Finanzamt Bezieht sich auf das ausstellende Finanzamt.
Aufhebung des EW-Bescheides vom Geben Sie hier das Datum der Aufhebungserklärung an, falls der Einheitswertbescheid aufgehoben wurde.
Aufhebung des EW-Bescheides per Geben Sie das Datum an, zu welchem der Einheits-wertbescheid aufgehoben wird/wurde.
Einheitswert Geben Sie hier den vom Finanzamt festgesetzten Einheits-wert in einem Betrag an.
Bodenwertanteil Geben Sie hier den Wert des Bodens am Gesamtwert an.
Gebäude auf fremdem Grund u. Boden Hier können Sie einen Haken setzen, wenn sich das Gebäude auf fremdem Grund und Boden befindet (z. B. bei Erbbaurechtsverträgen).
Grundstücksart Wählen Sie hier die Grundstücksart aus. Folgende Auswahlmöglichkeiten stehen zur Verfügung: - Mietwohngrundstück - Geschäftsgrundstück - gemischt genutztes Grundstück - Einfamilienhaus - Zweifamilienhaus - Sonstiges bebautes Grundstück - Unbebautes Grundstück - Baureifes Grundstück
Art des EW-Bescheides Geben Sie hier an, um welche Art von Einheitswertbescheid es sich handelt.
Zurechnungsfortschreibung vom Eine Zurechnungsfortschreibung wird vom Finanzamt veranlasst, wenn ein Grundstück verkauft wurde und stellt das Umschreiben des Grundstücks auf den neuen Eigentümer dar. Das im Laufe des Jahres übergegangene Grundstück wird dem neuen Eigentümer grundsätzlich zum 01.Januar des folgenden Kalenderjahres zugerechnet. Dem neuen Eigentümer wird dazu ein Bescheid zur Zurechnungsfortschreibung zugestellt. Geben Sie hier das Datum der Zurechnungsfortschreibung an.
Zurechnungsfortschreibung per Geben Sie hier das Datum an, zu dem die Zurechnungsfortschreibung wirksam wird.
Grundsteuerhebesatz Geben Sie hier den Grundsteuerhebesatz an.
Grundsteuer Steuerbetrag Geben Sie hier den Grundsteuerbetrag an.
Grundsteuerhebesatz ab Geben Sie hier das Datum an, ab dem der Grundsteuerhebesatz gilt.

Grundbuch mit anderen RELion-Stammdaten verknüpfen

Sie können das Grundbuch mit anderen Stammdaten (Objekte, Darlehen und Anlagen) in RELion verknüpfen. Dies ermöglicht auch den Aufruf des Grundbuchs beispielsweise direkt aus der Objektkarte. Öffnen Sie hierfür das gewünschte Grundbuch und wählen in der Menüleiste

Stammdaten

Objekt-Verknüpfung

Wurden für das Grundbuch Verwaltungsobjekte hinterlegt, kann auch ausgehend von den Objektkarten das Grundbuch geöffnet werden.

GB Objekte

GB Verknüpfung

GB Darlehen

Darlehen-Verknüpfung

In der Spalte Nr. wählen Sie bitte aus der Übersicht das Darlehen aus, welches Sie mit der Grundbuchkarte verknüpfen möchten. Die Felder Beschreibung und Restbetrag füllen sich automatisch in Abhängigkeit Ihrer Auswahl im Feld Nr. Wenn Sie alle Darlehen ausgewählt haben, die Sie verknüpfen möchten, klicken Sie auf OK.

In der Darlehenskarte rufen Sie das Grundbuch durch die Verknüpfung über den Button Darlehen - RE Grundbuch auf und bekommen dort die mit dem Darlehen verknüpften Grundbuchkarten angezeigt.

GB Darlehen

Anlagen-Verknüpfung

In der Spalte Nr. können Sie aus der Anlagenübersicht die gewünschte Anlage auswählen, die Sie mit der Grundbuchkarte verknüpfen möchen. Die Felder Beschreibung und Restbuchwert füllen sich automatisch in Abhängigkeit Ihrer Auswahl im Feld Nr. Wenn Sie alle Anlagen ausgewählt haben, die Sie verknüpfen möchten, klicken Sie auf OK. In einer Anlagenkarte rufen Sie das Grundbuch über den Button Anlage - RE Grundbuch auf und bekommen dort die mit der Anlage verknüpften Grundbuchkarten angezeigt.

Anlagen

Berichte

Das RELion-Modul Grundbuch verfügt über drei Berichtsdrucke, welche sowohl aus der Grundbuch Übersicht, als auch aus der Karte Grundbuch über das Menüband Berichte gestartet werden können.

Bericht

Grundbuch

Der Bericht RE Grundbuch liefert einen Ausdruck des in RELion erfassten Grundbuchs inklusive der Flurstücke mit zugehörigen Abteilungsvermerken zu Eigentümerdaten, Lasten und Beschränkungen sowie Grundpfandrechten.

Bericht GB

Musterausdruck:

Muster

Grundbuchdetails

Der Bericht liefert eine Auflistung der Abteilung 3 “Grundpfandrechte” des Grundbuches mit Gegenüberstellung der mit dem Grundbuch verknüpften Anlagen. Aus dem Schuldbetrag und dem Restbuchwert der Anlage werden die stillen Reserven ermittelt.

GB Details

Musterausdruck:

Muster

Einheitswerte

Dieser Bericht listet pro Grundbuch die erfassten Einheitswertbescheide auf.

Wichtig

Voraussetzung für den Druck ist eine Grundbuch-Verknüpfung mit einem Objekt.

Im Register RE Objekt können die Einheitswertbescheide auf bestimmte Objekte abgegrenzt werden. Das Register RE Grundbuch Stamm hat, wenn der Bericht aus der Karte RE Grundbuch heraus gestartet wurde, den Filter auf das entsprechende Grundbuch bereits voreingestellt. Das Register Optionen verfügt über folgende Felder:

Stichtag - Dieses Feld ist automatisch mit dem Tagesdatum vorbelegt. Sollte einer der Einheitswertbescheide über ein Aufhebungsdatum verfügen, wird dieser anhand des Stichtags heraus gefiltert.

Ausgabe Objektsummen - Ist diese Option aktiviert, wird pro Objekt eine Summenzeile gebildet.

Einheitswerte

Musterausdruck:

Muster

2.6 - Mietvertragskontakte

Unterstützung bei der Suche über alle an einem Mietvertrag verbundenen Kontakte.

Einführung

Die Tabelle Mietvertragskontakte wird automatisch über Aufgabenwarteschlangenposten oder über einen entsprechenden Funktionsaufruf auf Basis vorhandener Einheitenverträge und Kontakt-Geschäftsbeziehungen erstellt.

Wichtig

Es wird pro Kontakt-Geschäftsbeziehung und Einheitenvertrag jeweils ein Datensatz angelegt. Existieren also mehrere Kontakt-Geschäftsbeziehungen zu einem (Einheiten)vertrag, werden entsprechend viele Sätze erzeugt. Auf diese Weise können Sie in der Tabelle bzw. Page nach jedem der betreffenden Kontakte gesucht oder gefiltert werden unabhängig davon, ob es sich bei dem Kontakt um den Mieter (Debitor) handelt oder nicht. Die entsprechende Geschäftsbeziehung (z. B. MIETER oder UNTERMIETER) wird hierbei ebenfalls ausgewiesen.

Mietvertragskontakte

Aufruf

Über die Suche können Sie die Tabelle Mietvertragskontakte aufrufen.

Suche

Daten aktualisieren

Sofern im betreffenden Mandanten noch keine Mietvertragskontakte erstellt wurden oder Sie diese aktualisieren möchten, können Sie dies manuell über die Funktion Daten aktualisieren anstoßen. Alternativ können Sie die Erstellung auch über die Aufgabenwarteschlangenposten automatisieren.

Daten aktualisieren

Die Erstellung der Mietvertragskontakte erfolgt immer mandantenbezogen. Dies gilt auch für die Automatisierung via Aufgabenwarteschlangenposten.

Meldung

Wenn Sie die obige Abfrage mit Ja bestätigen, werden die Datensätze auf Basis vorhandener Kontakte (und Mitglieder) sowie der zugehörigen Einheitenverträge in der Tabelle Mietvertragskontakte erstellt.

Bearbeitet

Wichtig

Die Tabelle wird bei jedem Aufruf jeweils neu aufgebaut. Die erzeugten Datensätze behalten ihre Gültigkeit bis zum nächsten Aufruf der Funktion. Daher sollte die Aktualisierung regelmäßig (z. B. jede Nacht) erfolgen.

Verfügbare Felder

Nr. Feld Bemerkung
1 Eigentümer/Mieter
2 Objektgruppe Sofern das Objekt einer Objektgruppe zugeordnet ist, wird diese hier angezeigt.
3 Objektnr. Lookup-Funktion zum Verzweigen in das betreffende Objekt.
4 Verwaltung aktiv Zeigt an, ob das Objekt aktuell in der Verwaltung ist. Hinweis: Standardmäßig werden nur Objekte bzw. Einheitenverträge mit aktiver Verwaltung angezeigt. Über den Systemfilter können Sie diese Einschränkung aufheben.
5 Leerstand Zeigt an, ob die betreffende Einheit aktuell leer steht.
6 Einheitennr. Lookup-Funktion zum Verzweigen in die betreffende Einheit.
7 Einheitenhistorie Lookup-Funktion zum Verzweigen in die betreffende Einheit.
8 Vertragsnummer Lookup-Funktion zum Verzweigen in den betreffenden Vertrag.
9 Debitorennummer Lookup-Funktion zum Verzweigen in den betreffenden Debitor.
10 Kontaktnummer Lookup-Funktion zum Verzweigen in den betreffenden Kontakt.
11 Mitglied Nr. Lookup-Funktion zum Verzweigen in das betreffende Mitglied.
12 Anredecode aus Kontakt
13 Name aus Kontakt
14 Name 2 aus Kontakt
15 Adresse aus Kontakt
16 PLZ aus Kontakt
17 Ort aus Kontakt
18 Tel. privat aus Kontakt
19 Mobil aus Kontakt
20 Tel. geschäftlich aus Kontakt
21 E-Mail Durch Anklicken können Sie eine Mail an den betreffenden Kontakt schreiben.
22 Objektadresse
23 Objekt PLZ
24 Objekt Ort
25 Nutzungsart
26 Beschreibung aus Einheit
27 Stockwerk
28 Lage
29 Zimmer Zeigt den Inhalt des Feldes Anzahl Zimmer (Text) aus dem Einheitenstamm an.
30 Vertragsbeginn Vertragsbeginn des Einheitenvertrags
31 Vertragsende Vertragsende des Einheitenvertrags
32 Aktiv Zeigt an, ob es sich um einen aktiven/aktuell gültigen Einheitenvertrag handelt. Hinweis: Standardmäßig werden aktive Einheitenverträge angezeigt. Über den Systemfilter können Sie diese Einschränkung aufheben.
33 Geschäftsbeziehung Zeigt den Geschäftsbeziehungscode an.
34 Gesamt qm Zeigt die Größe der Einheit gemäß dem bei der Einheit hinterlegten Verteilcode an. Beachten Sie, dass es sich um die Größe zum Zeitpunkt der letzten Aktualisierung handelt.
35 Sollmiete Sollmiete zum Zeitpunkt der letzten Aktualisierung
36 Miete pro qm Quotient aus Sollmiete und Gesamt qm.
37 Saldo Zeigt den Saldo des Debitors für die betreffende Einheit an. Beachten Sie, dass es sich um den Saldo zum Zeitpunkt der letzten Aktualisierung handelt.
38 Saldo / Miete Quotient aus Saldo und Sollmiete. Gibt ggf. an, wie viele Mieten der Mieter im Rückstand ist.
39 Bearbeiter Code Bearbeiter aus Vertrag
40 Bearbeiter Name Bearbeiter aus Vertrag
41 Bearbeiter Telefon Bearbeiter aus Vertrag
42 Bearbeiter Mobil Bearbeiter aus Vertrag
43 Bearbeiter Fax. Nr. Bearbeiter aus Vertrag
44 Bearbeiter E-Mail Bearbeiter aus Vertrag
45 Anzahl registrierte Mahnungen Anzahl der registrierten Mahnungen des Debitors inkl. Lookup-Funktion.
46 Aktuelle Mahnakten Anzahl der aktuellen Mahnakten des Debitors inkl. Lookup-Funktion.
47 Datum letzte Mahnung Datum der letzten Mahnung des Debitors inkl. Lookup-Funktion.
48 Höchste Mahnstufe Höchste Mahnstufe des Debitors inkl. Lookup-Funktion (Debitorposten).

Infoboxen

Die Tabelle Mietvertragskontakte bietet insgesamt vier Infoboxen, von denen drei standardmäßig angezeigt werden. Die vierte Infobox können Sie sich über Personalisieren einblenden lassen.

  1. Sachbearbeiter

Sachbearbeiter

Die Infobox Sachbearbeiter listet alle dem Objekt zugeordneten Sachbearbeiter auf. Bei Bedarf können Sie diese bearbeiten.

Hinzufügen

  1. Kontakt-Focus

Kontakt

Diese – auch im Kontakt-Focus verwendete - Infobox bietet eine Reihe von Absprungpunkte zum betreffenden Kontakt (z. B. Vertrag, Sollstellungen oder Bankverbindungen).

  1. Details

Details

Hierbei handelt es sich um die aus den Einheitenverträgen bekannte Infobox mit den entsprechenden Details zum jeweiligen Einheitenvertrag.

  1. Statistik des Mitglieds (optional)

Statistik

Sofern es sich bei dem Kontakt (auch) um ein Mitglied handelt, bietet die aus der Mitgliederübersicht bekannte Infobox Statistik des Mitglieds detaillierte Informationen u.a. zu den Geschäftsanteilen mit entsprechenden Absprungfunktionen.

Automatisierung über Aufgabenwarteschlange

Um die Erstellung bzw. Aktualisierung Mietvertragskontakte zu automatisieren, können Sie die betreffende Codeunit 5052381 in einem Aufgabenwarteschlangenposten eintragen. Beispiel:

Code

Wichtig

Die betreffenden Aufgabenwarteschlangenposten richten Sie bitte mandantenweise ein.

Tipp

Die Übersicht Aufgabenwarteschlangen liefert Ihnen einen Überblick über alle eingerichteten Aufgabenwarteschlangen – auch aus anderen Mandanten. Falls noch nicht geschehen, erzeugen Sie mit Initialisieren einen neuen Datensatz für die Mietvertragskontakte.

Initialisierung

Vorhandene Aufgabenwarteschlangen werden Ihnen dann in der Karte, welche Sie durch Anklicken der Beschreibung öffnen können, angezeigt.

Aufgabenwarteschlange

Technische Hinweise

Systemvoraussetzungen

Die Tabelle Mietvertragskontakte sowie die erwähnte Codeunit stehen ab der RELion Version RE12.18 mit Microsoft Dynamics BC 23 zur Verfügung.

2.7 - Vertragsgenehmigung Mietverträge

Hohe Transparenz und mehr Sicherheit Ihrer sensiblen Daten bei der Vertragsdatenerfassung. Durch die Vergabe eines Genehmigungsstatus je Mietvertrag und der Einrichtung von unternehmenseigenen Genehmigungsprozessen für die Freigabe von Verträgen werden Anwender digital unterstützt.

Einführung

Dieses Modul bietet Ihnen die Möglichkeit, einen Genehmigungsstatus an Mietverträgen einzuführen und einen Genehmigungsprozess für die Freigabe eines Vertrages einzurichten. In Anlehnung des Genehmigungsprozesses bietet Ihnen RELion eine Freigabe bei der Vertragsgenehmigung Ihrer Mietverträge. Zur Erfassung von Stammdaten für die Sollstellung oder bei Kündigungen können Sie die Berechtigung individuell einrichten und ggf. einschränken.

Der Freigabeprozess über die Aufgabenverwaltung ermöglicht Ihnen eine Arbeitserleichterung. Der zuständige Bearbeiter erhält eine Aufgabe und bei Bedarf eine zusätzliche Benachrichtigung per E-Mail. Es sind folgende Status vorgesehen:

  • Leer: Bleibt das Feld leer, werden die Verträge ohne Genehmigungsstatus verarbeitet.
  • Offen: Sollstellungen für den Vertrag sind gesperrt. Erfassung und Änderung von Vertragsdaten nur gem. Einrichtung möglich. Neu angelegte Verträge erhalten automatisch den Status Offen.
  • Genehmigung ausstehend: In der Zeit, in der sich der Vertrag im Genehmigungsprozess befindet, ist der Status Genehmigung ausstehend. Erfassung und Änderung von Vertragsdaten nur gem. Einrichtung möglich.
  • Freigegeben: Sollstellungen für den Vertrag sind freigegeben. Erfassung und Änderung von Vertragsdaten nur gem. Einrichtung möglich.

Einrichtung

Allgemeine Einstellungen

Bevor Sie die Vertragsgenehmigung aktivieren, passen Sie die Einrichtung entsprechend an. In Abhängigkeit vom Genehmigungsstatus sollen bestimmte Erfassungen und Interaktionen zum Mietvertrag zulässig oder unzulässig sein. Die Einstellung, welche Erfassungen und Aktionen im Detail möglich sind, wird der Systemadministrator bei der Erstinstallation vornehmen. Öffnen Sie das Fenster Vertragsgenehmigung Einrichtung.

Im Inforegister Allgemein können Sie die Vertragsgenehmigung aktivieren. Für die Freigabe eines Mietvertrages legen Sie hier den entsprechenden Rollencode fest. Nur der Objektbearbeiter mit der entsprechenden Rolle, bzw. sein Stellvertreter, hat das Recht, den Vertrag freizugeben.

Einrichtung

Hinweis

Bestehende Verträge erhalten den Status Freigegeben, sobald die Einrichtung für den Genehmigungsprozess aktiviert wurde. Alle bestehenden Verträge erhalten den Status Leer, sobald die Einrichtung für den Genehmigungsprozess deaktiviert wurde. Sollte kein Rollencode vergeben werden, hat jeder Mitarbeiter das Recht, den Vertragsgenehmigungsstatus zu ändern. Achten Sie daher darauf, dass in Verbindung mit der aktiven Einrichtung auch ein Rollencode eingerichtet wird.

Einrichtungstabelle der Genehmigungseinrichtung

Das Ausführen von Funktionen sowie das Erfassen, Ändern und Löschen von vertragsbezogenen Daten wird vom Status des Vertrages gemäß Einrichtung unter den folgenden Inforegistern der Vertragsgenehmigung Einrichtung abhängig gemacht. Das nachfolgende Schaubild zeigt eine beispielhafte Einrichtung. Welche Einrichtung in Ihrem Unternehmen vorzunehmen ist, hängt von dem jeweiligen Rechtekonzept zur Vertragsfreigabe ab. Bei Bedarf stimmen Sie sich mit Ihrem Berater ab.

offen Genehmigung ausstehend freigegeben
Funktionen am Mietvertrag
Kündigung des Vertrags ja nein nein
Zumietung von Einheiten ja nein nein
Nachtrags-Vertrag erstellen ja nein nein
Funktionen an Vertragszeile
Teilkündigung ja nein nein
Vertragsbeginn ändern ja nein nein
Einheitenvertrag stornieren ja nein nein
Vertragsende ändern ja nein nein
Funktionen am Einheitenvertrag
löschen ja ja ja
Ticket erfassen ja ja ja
Schadensmeldung erstellen ja ja ja
Funktionen in Sollstellungszeilen
Sollstellung nachbuchen nein nein ja
Zeile stornieren nein nein ja
Staffelmieten berechnen ja nein nein
Sollstellungsaufteilung Erbbaurecht ja nein nein
Startdatum ändern nein nein ja
Enddatum setzen oder ändern nein nein ja
Betrag ändern nein nein ja
Sollstellung rückwirkend ändern nein nein ja
Tabelle Vertrag
Manuell ändern ja nein nein
Tabelle Einheitenvertrag
Manuell ändern ja nein nein
Tabelle Sollstellungen
Manuell ändern ja nein nein
Funktionen am Mietvertrag offen Genehmigung ausstehend freigegeben
Verknüpfte Tabellen Vertrag erfassen
Bemerkungen ja nein nein
Lastschriftmandate ja nein nein
Mietsicherheit ja nein nein
Optionsdaten ja nein nein
Kündigungsdaten ja nein nein
Indexdaten ja nein nein
Umsatzvereinbarung ja nein nein
Ausnahmen ja nein nein
Aufgabe erstellen ja nein nein
Zusatzfelder ja nein nein
Kontakte ja nein nein
Verknüpfte Tabellen Einheiten erfassen ja nein nein
Bemerkungen ja nein nein
Wohnungsabnahme ja nein nein
Verwalterhonorar ja nein nein
Darlehen ja nein nein
Aufgaben ja nein nein
Zusatzfelder ja nein nein

Auswirkungen des Status auf den Vertrag und die Stammdatenpflege

  • Befindet sich der Vertrag im Genehmigungsstatus Offen, werden die Vertragszeilen für die Sollstellungen automatisch gesperrt. Die entsprechenden Felder am Einheitenvertrag sind vorhanden, sie sind allerdings durch den Anwender nicht mehr manuell änderbar, wenn die Genehmigungseinrichtung aktiv ist. Änderungen und Funktionsaufrufe am Vertrag und den damit verbundenen Tabellen sind nur möglich, wenn zu der jeweiligen Aktion/Tabelle in der Spalte Offen ein Haken gesetzt ist.
  • Befindet sich der Vertrag im Genehmigungsstatus Genehmigung ausstehend, bleiben die Vertragszeilen für die Sollstellungen weiterhin gesperrt. Die entsprechenden Felder am Einheitenvertrag sind vorhanden, sie sind allerdings durch den Anwender nicht mehr manuell änderbar, wenn die Genehmigungseinrichtung aktiv ist. Änderungen und Funktionsaufrufe am Vertrag und den damit verbundenen Tabellen sind nur möglich, wenn zu der jeweiligen Aktion/Tabelle in der Spalte Genehmigung ausstehend ein Haken gesetzt ist.
  • Befindet sich der Vertrag im Genehmigungsstatus Freigegeben, sind die Vertragszeilen für die Sollstellungen entsperrt. Die entsprechenden Felder am Einheitenvertrag sind vorhanden, sie sind allerdings durch den Anwender nicht mehr manuell änderbar, wenn die Genehmigungseinrichtung aktiv ist. Änderungen und Funktionsaufrufe am Vertrag und den damit verbundenen Tabellen sind nur möglich, wenn zu der jeweiligen Aktion/Tabelle in der Spalte Freigegeben ein Haken gesetzt ist.

Hier ist z. B. die Funktion Vertragsbeginn ändern nicht aktiviert, daher erscheint bei dem Aufruf auf der Vertragszeile eine Fehlermeldung.

Fehlermeldung

Ablauf Vertragsgenehmigung

Nachfolgend stellen wir Ihnen die einzelnen Schritte der Vertragsgenehmigung vor.

Ablauf

Genehmigungsanforderung senden

Ausgangslage ist ein Vertrag im Status Offen. Durch die Genehmigungsanforderung soll der berechtigte Mitarbeiter aufgefordert werden, den Vertrag freizugeben. Dies geschieht über die Aktion Genehmigungsanforderung senden. Der mit dem entsprechenden Rollencode hinterlegte Objektbearbeiter erhält daraufhin eine entsprechende Aufgabe.

Status

Falls mehrere Bearbeiter berechtigt sind, eine Freigabe zu erteilen, wählen Sie einen Bearbeiter aus.

Genehmigungsanforderung

Meldung

Es wird eine Aufgabe an den ausgewählten Bearbeiter erstellt. In der Zeit, in der sich der Vertrag im Genehmigungsprozess befindet, ist der Status Genehmigung ausstehend.

Ausstehend

Hinweis

Mit der Funktion Status zurücksetzen haben Sie die Möglichkeit, bereits freigegebene Verträge in den Status Offen zu ändern, solange noch keine Genehmigungsanforderung gesendet wurde. Status zurück

Freigabe erteilen

Die Aufgabe wird durch den Bearbeiter entweder manuell abgeschlossen (nach der Freigabe) oder an den Anforderer zurückverwiesen (falls die Freigabe abzulehnen ist).

Freigabe erteilen

Hinweis

Alternativ zum Genehmigungsprozess kann der jeweils berechtigte Bearbeiter den Vertrag auch direkt durch die Aktion Freigabe erteilen auf den Status freigegeben setzen. Der Workflow dient somit lediglich einer optionalen zusätzlichen Arbeitserleichterung, er ist aber nicht zwingend im Freigabeprozess vorgesehen.

Genehmigungsanforderung stornieren

Die Durchführung einer Stornierung der Genehmigungsanforderung ist jederzeit von jedem Bearbeiter möglich. Es wird keine Prüfung durchgeführt. Durch die Stornierung wird die TM-Aufgabe ebenfalls storniert. Der Genehmigungsstatus des Vertrages wird auf Offen zurückgesetzt.

Workflow

Ablaufschema

Ablauf

Prozessablauf

Mit der Genehmigungsanforderung wird ein Workflow gestartet. Die Workflow-Benutzer setzen sich aus den RE Objektbearbeitern zusammen und werden durch die Einrichtung des Rollencodes Freigeber für Vertrag ermittelt. Nur der Objektbearbeiter mit der entsprechenden Rolle, bzw. sein Stellvertreter, hat das Recht, den Vertrag freizugeben.

Der Prozess wird über die Aufgabenverwaltung initiiert. Der zuständige Bearbeiter erhält daraufhin eine Aufgabe und optional zusätzlich eine Benachrichtigung per E-Mail.

Zuweisen

Wichtig

Nur wenn bei der Aufgabenverwaltung Einrichtung die Aufgabe bei Benachrichtigung aktiviert ist, dann wird automatisch eine Aufgabe erstellt.

Der genehmigende Bearbeiter kann den Vertragsstatus freigegeben oder auf offen zurücksetzen, falls noch Erfassungen gefordert werden. Die Aufgabe wird nach der Freigabe automatisch abgeschlossen oder bei Abstimmungsbedarf durch den genehmigenden Bearbeiter an den Anforderer zurückverwiesen (falls die Freigabe abzulehnen ist).

Rollencenter Vertragsgenehmigung

Im Rollencenter gibt es zwei Kacheln für die Vertragsgenehmigung. Zum einen Verträge, die sich im Status Offen befinden sowie Verträge, die sich im Status Genehmigung ausstehend befinden.

Kachel

Genehmigungsstatus in Vertragsübersicht

In der Tabelle Vertragsübersicht werden alle Status übersichtlich dargestellt:

Vertragsübersicht

Eine farbliche Darstellung des Status bietet zudem eine bessere Übersicht. Der Status Freigegeben wird in grüner, Status Offen in blauer und Status Genehmigung ausstehend in roter Schrift dargestellt. RELion bietet Ihnen über einen Schnellfilter, die Liste nach dem Genehmigungsstatus einzugrenzen:

Genehmigungsstatus

Mitteilung

Besonderheiten

Ausschlüsse

Bei folgenden Prozessen werden explizit keine Prüfungen auf den Genehmigungsstatus des Mietvertrages durchgeführt:

  • Mietanpassung
  • BK-Abrechnung
  • Wirtschaftsplan
  • Einkaufsrechnungen mit Einheitenbezug
  • Verkaufsrechnungen mit Einheitenbezug
  • Verwalterhonorarabrechnung mit Einheitenbezug
  • Buchblätter mit Einheitenbezug
  • Stammdatenpflege von Tabellen, die keinen direkten Bezug zu einem Vertrag haben, z. B. Verteilcodes, Ausstattungen etc.
  • Änderung des Kontaktnamens/Debitorennamens u. a., nur indirekt mit dem Vertrag verknüpften Informationen
  • Zahlungsvorschläge oder Lastschrifteneinzüge

2.8 - Mietvertragsentwürfe

Mit dem Modul Mietvertragsentwürfe ist es möglich, z. B. über Schnittstellen wie Aareon Connect Kontakt- und Vertragsinformationen aus Drittsystemen nach RELion zu übertragen (z. B. aus Vermarktungsprogrammen).

Einführung

Da die Vertragserfassung in RELion ein komplexer Vorgang ist bzw. je nach Vertragskonstellation sein kann, wurde bewusst keine automatisierte Vertragsanlage durch die Schnittstelle implementiert. Stattdessen werden die neuen Verträge in der sog. Mietvertragsentwurfstabelle zwischengespeichert. Dort können sie vom Anwender eingesehen, geprüft, geändert, weiterverarbeitet oder auch gelöscht werden. Die eigentliche Vertragsanlage erfolgt aus der betreffenden Page, wobei hierbei der Neuvermietungsassistent zum Einsatz kommt. Dieser wird allerdings – im Unterschied zum Standardprozess – mit den Daten aus den Mietvertragsentwürfen angereichert, sodass der Erfassungsprozess entsprechend erleichtert wird.

Die betreffenden Pages finden Sie in der Suche über das Stichwort Mietvertragsentwürfe.

Suche

Mietvertragsentwürfe

Einrichtung

Bitte nehmen Sie vor der ersten Weiterverarbeitung von Mietvertragsentwürfen die Einrichtung vor.

Einrichtung

Bezeichnung Erläuterung
Löschen erlaubt Ist dieser Schieberegler gesetzt, können importierte Zeilen in der Page Mietvertragsentwürfe Übersicht gelöscht werden.
Differenzen hervorheben Diese Option steuert, ob manuelle Änderungen an importierten Daten optisch hervorgehoben werden sollen.
Debitorenvorlagecode Üblicherweise gibt es eine Debitorenvorlage für bspw. umsatzsteuerfreie Debitoren, die hier hinterlegt werden sollte. Nach einem Import wird die hier angegebene Debitorenvorlage im Importdatensatz voreingestellt und kann anschließend bei Bedarf noch geändert werden, falls es sich z. B. um einen gewerblichen Mieter handelt. Wenn aus dem Mietvertragsentwurf heraus eine Neuvermietung erfolgt, wird der neue Mieter automatisch als Debitor angelegt, wobei mit der hinterlegten Debitorenvorlage einige Felder im Debitorenstamm gefüllt werden.
Mahnmethodencode Der hier hinterlegte Mahnmethodencode wird im Import voreingestellt und kann bei Bedarf in der Page Mietvertragsentwürfe Übersicht bzw. in der Mietvertragsentwurf Karte geändert werden. Bei Aufruf des Neuvermietungsassistenten wird der Mahnmethodencode bei Neuanlage eines Debitors im entsprechenden Feld des Debitorenstamms hinterlegt.
Vertragsart Über diese Option können Sie voreinstellen, welche Vertragsart im Neuvermietungsassistenten standardmäßig eingetragen werden soll. Bei Bedarf kann diese dann individuell im Neuvermietungsprozess (oder auch danach) geändert werden.
Vom Wizard erzeugte Verträge anzeigen Direkt nach einer erfolgreichen Neuanlage durch den Neuvermietungsassistenten kann der neue Vertrag in der Page Mietvertrag zur weiteren Bearbeitung angezeigt werden. Dazu kann hier angegeben werden, ob dies vorher bestätigt werden (mit Abfrage) oder automatisch erfolgen soll (ohne Abfrage). Falls diese Funktion nicht erwünscht ist, kann die Option nein angegeben werden.

Wichtig

Für die Verwendung des Neuvermietungsassistenten müssen die folgenden Felder ausgefüllt werden. Beachten Sie, dass die Einrichtung mandantenabhängig ist.

  1. Debitorenvorlagecode
  2. Mahnvorlagencode
  3. Vertragsart

Übersicht

Die Mietvertragsentwürfe Übersicht listet alle vorhandenen Mietvertragsentwürfe an. Bei Bedarf können Sie die Liste bzgl. des jeweiligen Status abfiltern. Hierzu stehen standardmäßig entsprechende Ansichten zur Verfügung. Diese können von Ihnen bei Bedarf entsprechend ergänzt werden.

Übersicht

In der Liste (wie auch in der Karte) stehen Ihnen folgende Funktionen zur Verfügung:

Bezeichnung Erläuterung
Importierte Sätze prüfen Überprüft die markierten Sätze auf Vollständigkeit und Konsistenz.
Vergleich mit Original Vergleicht den importierten Datensatz mit dem aktuellen Datensatz und zeigt nachträgliche Änderungen an.
Deaktivieren Deaktiviert einen Datensatz. Er kann dann nicht an den Neuvermietungsassistenten übergeben werden und ist auch nicht editierbar.
Reaktivieren Reaktiviert einen zuvor deaktivierten Datensatz.
Neuvermietung Assistent Übergabe der importierten Daten an den Neuvermietungs-assistenten zur Anlage eines neuen Mietvertrags.

Weitere Details erhalten Sie im Kapitel Funktionen.

Das Feld Status hat folgende Ausprägungen bzw. Bedeutungen:

Bezeichnung Erläuterung
Importiert Dieser Status wird standardmäßig bei jedem importierten Datensatz eingetragen. Sofern keine Fehler vorliegen, kann der Datensatz an den Neuvermietungsassistenten übergeben werden.
Fehler Sofern die Prüfung Fehler erkennt, wird der Status auf Fehler gesetzt.
Vertrag Wurde über den Neuvermietungsassistenten ein Vertrag angelegt, wird der Status Vertrag eingetragen.
Deaktiviert Beim Deaktivieren wird der Status Deaktiviert eingetragen.

Mietvertragsentwürfe Karte

Die Mietvertragsentwürfe Karte dient zur Anzeige und Pflege einzelner Datensätze. Es stehen Ihnen die gleichen Funktionen zur Verfügung wie auch in der Liste. Weitere Details finden Sie in Kapitel Funktionen.

Karte

Eine Beschreibung der einzelnen Felder finden Sie im Kapitel Manuelle Erfassung.

Funktionen

Importierte Sätze prüfen

Mit der Funktion Importierte Sätze prüfen (Liste) bzw. Importierten Satz prüfen (Karte) können Sie die markierten Sätze (Liste) bzw. den aktuellen Satz (Karte) auf Vollständigkeit und Konsistenz prüfen lassen. Das Ergebnis der Prüfung wird Ihnen anschließend sowohl mit einer Meldung wie auch im Feld Hinweis mitgeteilt.

Bezeichnung Erläuterung
Eigentümer/Mieter Das Feld muss den Wert Mieter enthalten, ansonsten Fehler.
Objektnr. Das Feld muss einen Wert enthalten, ansonsten Fehler.
Einheitennr. Das Feld muss einen Wert enthalten, ansonsten Fehler.
Nachname Das Feld muss einen Wert enthalten, ansonsten Fehler.
Vorname Das Feld sollte einen Wert enthalten, sonst erscheint eine Warnung.
Anredecode Enthält das Feld einen ungültigen Code wird ein Fehler ausgegeben. Ist das Feld leer, wird eine Warnung ausgegeben.
Vertragsbeginn Das Feld muss einen Wert enthalten, ansonsten Fehler.
Vertragsnr. Falls das Feld gefüllt ist (nicht empfohlen!) darf die Nummer noch nicht verwendet sein, ansonsten Fehler.

Wichtig

Die Weiterverarbeitung - die Übergabe der Daten an den Neuvermietungsassistent - von importierten Daten ist nur möglich, wenn der betreffende Datensatz fehlerfrei ist. Warnungen (z. B. fehlender Anrede¬code oder Vorname) behindern die Weiterverarbeitung nicht. Beim Aufruf des Neuvermietungsassistenten wird automatisch eine Prüfung ausgelöst.

Vergleich mit Original

Die Funktion Vergleich mit Original dient dazu, manuelle Änderungen an zuvor importierten Sätzen zu erkennen. Die Funktion steht Ihnen sowohl in der Liste als auch in der Karte zur Verfügung.

Vergleich mit Original

Beispiel: Im linken Bereich des Inforegisters Differenzen wird Ihnen der originale Datensatz angezeigt, im rechten Bereich der aktuelle Datensatz.

Abweichungen

Falls Sie in der Einrichtung die Option Differenzen hervorheben aktiviert haben, werden die Änderungen farbig hervorgehoben und sind so einfacher erkennbar.

Hervorheben

Hinweis

Sofern Sie in der Einrichtung die Option Differenzen hervorheben aktiviert haben, werden Ihnen geänderte Felder auch in der Karte entsprechend farbig markiert angezeigt. Allerdings sehen Sie dort nur, DASS sich etwas geändert hat. Details über das WAS liefert die o.g. Funktion Vergleich mit Original.

Deaktivieren und Reaktivieren

Für den Fall, dass Sie Datensätze für die Weiterverarbeitung – insb. die Übergabe an den Neuvermietungs-assistenten – sperren möchten, sie aber nicht löschen möchten, können Sie dies mit der Funktion Deaktivieren tun. Dies kann z. B. sinnvoll sein, wenn Sie vor der Weiterverarbeitung noch Informationen einholen müssen.

Deaktivieren

Wenn Sie die Funktion auslösen, erhalten Sie eine entsprechende Sicherheitsabfrage. Wird diese mit Ja bestätigt, erhält der Datensatz den Status Deaktiviert. Er ist dann zum einen nicht mehr editierbar, zum anderen kann er nicht an den Neuvermietungsassistenten übergeben werden. Die entsprechende Funktion ist dann ebenfalls – für diesen Datensatz – deaktiviert.

Meldung

Beispiel:

Beispiel

Um eine Deaktivierung rückgängig zu machen, nutzen Sie die Funktion Reaktivieren. Hierbei wird der ursprüngliche Status wiederhergestellt.

Reaktivieren

Meldung

Beispiel:

Importiert

Wichtig

Falls Sie in der Einrichtung die Option Löschen erlaubt, nicht aktiviert haben, stellt das Deaktivieren die einzige Möglichkeit dar, Sätze für die Weiterverarbeitung (ggf. auch dauerhaft) zu sperren. Das Löschen anhand der Einrichtung zu verhindern kann sinnvoll sein, um einen lückenlosen Nachweis über die importierten Datensätze zu haben.

Neuvermietung Assistent

Um nun importierte Daten in echte RELion Mietverträge zu „verwandeln“, rufen Sie die Funktion Neuvermietung Assistent auf.

Beispiel:

Übersicht

Neuvermietung

Durch den Aufruf werden die importierten Daten an den Neuvermietungsassistenten übergeben. Handelt es sich um einen neuen Kontakt (erkennbar an der leeren Kontaktnummer im Importdatensatz), so wird automatisch beim Aufruf des Neuvermietungsassistenten ein neuer Kontakt (und Debitor) erzeugt. Beachten Sie, dass die erste Seite des Assistenten bereits komplett ausgefüllt ist. Wobei der Bearbeiter nicht aus dem Importdatensatz, sondern aus der RE Vertrag Einrichtung durch den Rollencode ermittelt wurde. Dennoch sollten Sie die übernommenen Daten an dieser Stelle noch einmal prüfen und ggf. korrigieren (Vertragsart und Vertragsbeginn).

Beim Aufruf der zweiten Seite des Assistenten werden Sie feststellen, dass zum einen die Einheit, welche im Importdatensatz eingetragen ist, vorgeblendet wird und zu anderen, dass Sie an dieser Stelle keine andere Einheit auswählen können. Andere zum Vertragsbeginn verfügbare Einheiten werden hier bewusst nicht angeboten.

Neuvermietung

Bitte prüfen Sie auch hier die Daten, wie wie Sie es bei der regulären Vertragserfassung in RELion auch tun würden. Die weiteren Seiten des Assistenten arbeiten genauso wie im Standard und werden daher hier nur beispielhaft abgebildet.

Neuvermietung

Neuvermietung

Neuvermietung

Nachdem die Verarbeitung mit Fertigstellen beendet wurde, wird der Importdatensatz entsprechend aktualisiert. Insbesondere wird der Status auf Vertrag geändert. Der Datensatz kann nun nicht mehr geändert werden.

Vertrag

Wichtig

Sofern Sie in der Einrichtung die Option Löschen erlaubt aktiviert haben, können Sie den Datensatz löschen. Bspw. um die Liste der angezeigten Datensätze entsprechend zu verkleinern. Allerdings verlieren Sie dann auch den Nachweis, dass der betreffende Vertrag aus einem Import stammt. Über die Option Vom Wizard erzeugte Verträge anzeigen in der Einrichtung können Sie festlegen, ob nach Fertigstellen in den neuen Vertrag (autom.) verzweigt werden soll oder nicht. Wizard

Import von Vertragsentwürfen mit Rapid Start

Primär werden Mietvertragsentwürfe „von außen“ über sog. APIs in die Datenbank geschrieben und in der Folge in der Übersicht angezeigt. Gleichwohl kann die betreffende Tabelle – wie alle Tabellen in RELion – auch über Rapid Start befüllt werden.

Wichtig

Das Füllen von RELion-Tabellen über Rapid Start erfordert tiefgreifendes Know-how sowohl bzgl. der Möglichkeiten – und Risiken – von Rapid Start als auch detaillierte Kenntnisse bzgl. der betreffenden Tabellen, insb. im Hinblick auf Abhängigkeiten und Validierungen. Wenden Sie sich daher bitte an Ihren zuständigen RELion-Berater, falls der Datenimport mithilfe Rapid Start für Sie interessant ist, Sie aber nicht über die notwendigen Kenntnisse verfügen. Nachfolgend werden einige für die Rapid Start-Verarbeitung von Mietvertragsentwürfen relevante Informationen geliefert. Allerdings erhebt die Aufstellung keinen Anspruch auf Vollständigkeit – im Zweifel wenden Sie sich wie empfohlen an Ihren RELion-Berater.

Anlage eines Konfigurationspakets

Legen Sie ein entsprechendes Konfigurationspaket für den Import von Mietvertragsentwürfen an.

Paketkarte konfigurieren

Tabelle Mietvertragsentwürfe eintragen

Tragen Sie die Tabelle 5052366 im Inforegister Tabellen ein. Nach dem Verlassen des Datensatzes wird die Anzahl der Felder angezeigt (z. B. 37).

Anzahl Datensatz

Tipp

Tragen Sie auch eine Seiten-ID (hier: 5052480) ein. Damit ist es möglich, direkt aus der Zeile im Feld Anzahl der Datenbanksätze in die entsprechende Ansicht zu wechseln, um die Datensätze nach dem Import prüfen zu können.

Anzahl

Wichtig

Nicht alle angebotenen Felder sind für den späteren Import sinnvoll. Diese Felder sollten daher vorab unbedingt abgewählt werden. Zum Abwählen der Felder klicken Sie in der Spalte Anz. der verfügbaren Felder auf die Ziffer (z. B. 37). Es öffnet sich nachfolgende Page, in der Sie die betreffenden Felder über die Option Feld einschließen ab- bzw. anwählen können. Feld einschließen Folgende Felder werden programmintern verwendet und sollten daher unbedingt abgewählt werden:

  1. Import Date Time
  2. Info
  3. Status
  4. Status Before Deactivated
  5. Has Differences
  6. Original Entry No.
  7. Is Original Entry

Beispiel Nach dem Aktualisieren der Page wird die nun geringere Anzahl an eingeschlossenen Feldern angezeigt: Aktualisieren Hinweis: Die Lfd. Nr. (Entry No.) kann nicht abgewählt werden, da es sich um das Primärschlüsselfeld handelt. Dennoch ist dies ebenfalls ein internes Feld, welches Sie bitte in der späteren Exceldatei leer lassen sollten. Die Lfd. Nr. wird beim Import automatisch hochgezählt. Neben den oben erwähnten Felder, die Sie unbedingt abwählen sollten, gibt es weitere Felder, deren Abwahl dringend empfohlen wird:

  1. Contract Type (Vertragsart)
  2. Address Master No. (Adressstammnummer)
  3. Customer No. (Debitorennummer)
  4. Contract No. (Vertragsnummer)
  5. Contact No. (Kontaktnummer)
  6. Reminder Terms Code (Mahnmethodencode)
  7. Customer Template Code (Debitorenvorlagecode)

Hintergrund: Prinzipiell können diese Informationen zwar importiert werden, allerdings kann es dabei zu Validierungen bzw. Inkonsistenzen kommen, die zum einen den Import selbst als auch die spätere Nachverarbeitung erheblich behindern können.

Exceldatei exportieren

Um eine für den späteren Import geeignete Excel-Datei zu generieren, wählen Sie die Funktion In Excel exportieren.

Excel exportieren

Hinweis

Die Funktion In Excel exportieren wird an dieser Stelle genutzt, um ein für den späteren Import passendes Format zu generieren. Falls die Tabelle 5052366 Mietvertragsentwürfe bereits Daten enthält, werden diese in diesem Schritt nach Excel exportiert. Sie sollten diese Daten in Excel anschließend löschen und die leeren Spalten mit den neuen Werten füllen. Tabelle

Wichtig

Grundsätzlich gibt es für den Import keine Mussfelder. Allerdings werden fehlende Angaben (z. B. Objekt- und Einheitennummer, Nachname, Vertragsbeginn) bei der späteren Verarbeitung geprüft und ihr Fehlen verhindert ggf. die Weiterverarbeitung. Achten Sie daher möglichst darauf, alle relevanten Felder bereits in der Importdatei zu füllen. Wichtig: Da es keine Mussfelder gibt, werden auch komplett leere Sätze importiert. Vermeiden Sie daher Leerzeilen in Excel. Tabelle

Nachfolgend eine Aufstellung der verfügbaren Felder, ihrer Datentypen und -längen.

Feld (dt.) Feld (engl.) Format/Länge Beschreibung
Lfd. Nr. Entry No. Nicht relevant, da intern Feld wird intern belegt, kann aber nicht abgewählt werden. Bitte hier keine Einträge vornehmen.
Import Datum / Uhrzeit Import DateTime DateTime Wenn leer, wird das Feld autom. belegt.
Import Quelle Import Source Text(50) Hier sollte die Importquelle (z. B. der Name des liefernden Programms) eingetragen/geliefert werden.
Eigentümer / Mieter Owner / Tenant Code Hier immer „MIETER“ eintragen/liefern.
Objektnr. Object No. Code Mussfeld
Einheitennr. Unit No. Code Mussfeld
Vertragsart Contract Type Code Empfehlung: leer lassen bzw. ausblenden
Vertragsbeginn Beginning of Contract Date Mussfeld
Anredecode Salutation Code Code Nur gültige Anredecodes eintragen/liefern.
Titel Job Title Text(30) z. B. akad. Titel
Vorname First Name Text(30)
Nachname Surname Text(30) Mussfeld
Adresse Address Text(100) Straße
PLZ-Code Post Code Code
Ort City Text(30)
Telefonnr. Phone No. Text(30) Telefon (privat)
Bemerkung Telefonnr. Remark Phone No. Text(50)
E-Mail E-Mail Text(80) E-Mail-Adresse
Geburtsdatum Date of Birth Date
Geburtsname Name at Birth Text(50)
Beruf Occupation Text(50)
Adressstammnr. Address Master No. Code Empfehlung: ausblenden
Debitorennr. Customer No. Code Empfehlung: ausblenden
Kontaktnr. Contact No. Code Empfehlung: ausblenden
Vertragsnr. Contract No. Code Empfehlung: ausblenden
Hinweis Info Nicht relevant, da intern Ausblenden
Status Status Nicht relevant, da intern Ausblenden
Status vor Deaktivierung Status Before Deactivated Nicht relevant, da intern Ausblenden
Differenzen vorhanden Has Differences Nicht relevant, da intern Ausblenden
Ursprünglicher Lfd. Nr. Original Entry No. Nicht relevant, da intern Ausblenden
Telefon geschäftl. Phone Company Text(30)
Mobilnummer Mobile Phone No. Text(30)
Bemerkung Mobilnummer Remark Mobile Phone No. Text(50)
Fax Nr. Fax. No. Text(30)
Mahnmethodencode Reminder Terms Code Code Empfehlung: ausblenden
Debitorvorlagencode Customer Template Code Code Empfehlung: ausblenden
Ist ursprünglicher Eintrag Is Original Entry Nicht relevant, da intern Ausblenden

Exceldatei importieren

Nachdem Sie die zuvor generierte Exceldatei mit Daten gefüllt haben, müssen Sie diese in das Konfigurations-paket importieren.

Excel importieren

Wählen Sie die betreffende Exceldatei:

Hochladen

Wählen Sie die Funktion Import:

Import

Im letzten Schritt wählen Sie die Funktion Paket übernehmen, um die Daten in die Tabelle zu importieren.

Paket übernehmen

Manuelle Erfassung

Auch wenn die Mietvertragsentwürfe primär für die externe „Belieferung“ (z. B. durch eine entsprechende Aareon Connect API) vorgesehen und konzipiert sind, ist es dennoch möglich, manuell Mietvertragsentwürfe zu erfassen. In der Praxis wird dies sicherlich die Ausnahme darstellen, da Verträge i.d.R. direkt und komplett erfasst werden, aber dennoch wird diese Variante hier kurz beschrieben.

Um einen Mietvertragsentwurf manuell zu erfassen, wählen Sie in der Übersicht die Funktion Neu. Diese öffnet die Karte mit allen Feldern. Alternativ ist es auch möglich, über die Funktion Liste bearbeiten Daten direkt in der Übersicht zu erfassen bzw. zu bearbeiten. Beachten Sie jedoch, dass Ihnen dort i.d.R. nicht alle Felder zur Verfügung stehen (das können Sie über Personalisieren ändern). Nachfolgend wird die Neuerfassung über die Karte beschrieben.

Karte

Bezeichnung Erläuterung
Import Datum / Uhrzeit Das Feld wird beim Speichern autom. gefüllt. Es ist nicht editierbar.
Importquelle Das Feld wird bei der manuellen Erfassung autom. mit „Manuelle Erfassung“ belegt. Es ist nicht editierbar.
Status Das Feld wird initial mit „Importiert“ belegt. Es ist nicht editierbar.
Hinweis Das Feld wird im Rahmen der Prüfung autom. gefüllt. Es ist nicht editierbar.
Eigentümer / Mieter Das Feld wird autom. mit „Mieter“ belegt. Es ist nicht editierbar.
Objektnr. Tragen Sie hier die Objektnummer ein.
Einheitennr. Tragen Sie hier die Einheitennummer ein.
Kontakt Nr. Falls bekannt, tragen Sie hier die Kontaktnummer ein. Falls es sich um einen neuen Kontakt (Mieter) handelt, lassen Sie dieses Feld leer. Hinweis: Falls Sie eine Kontaktnummer auswählen, erhalten Sie eine Warnmeldung und alle Kontaktdaten im Datensatz werden mit den Daten des ausgewählten Kontakts überschrieben. Die betreffenden Feder sind anschließend nicht editierbar. Beispiel: Suche
Debitorennr. Das Feld wird durch den Neuvermietungsassistenten gefüllt. Es ist nicht editierbar.
Debitorvorlagecode Das Feld wird mit der Einstellung aus der Einrichtung vorbelegt, kann aber individuell geändert werden.
Mahnmethodencode Das Feld wird mit der Einstellung aus der Einrichtung vorbelegt, kann aber individuell geändert werden.
Vertragsnr. Das Feld wird durch den Neuvermietungsassistenten gefüllt. Es ist nicht editierbar.
Vertragsart Das Feld wird mit der Einstellung aus der Einrichtung vorbelegt, kann aber individuell geändert werden.
Vertragsbeginn Tragen Sie hier den Vertragsbeginn ein.
Anredecode Wählen Sie hier den Anredecode.
Titel Erfassen Sie hier optional den Titel.
Vorname Tragen Sie hier den Vornamen ein.
Nachname Tragen Sie hier den Nachnamen ein.
Adresse Erfassen Sie hier optional die Adresse (Straße) des neuen Kontakts.
PLZ-Code Erfassen Sie hier optional die Postleitzahl des neuen Kontakts.
Ort Erfassen Sie hier optional den Ort des neuen Kontakts. Nach Eingabe der PLZ wird – sofern im PLZ-Stamm vorhanden – der Ort automatisch ausgefüllt.
Telefonnr. Erfassen Sie hier optional die (private) Telefonnummer des neuen Kontakts.
Bemerkung Telefonnr. Erfassen Sie hier optional eine Bemerkung zur Telefonnummer des neuen Kontakts.
Telefon geschäftl. Erfassen Sie hier optional die geschäftliche Telefonnummer des neuen Kontakts.
Mobilnummer Erfassen Sie hier optional die Mobilnummer des neuen Kontakts.
Bemerkung Mobilnummer Erfassen Sie hier optional eine Bemerkung zur Mobilnummer des neuen Kontakts.
Fax Nr. Erfassen Sie hier optional die Faxnummer des neuen Kontakts.
E-Mail Erfassen Sie hier optional die E-Mailadresse des neuen Kontakts.
Geburtsdatum Erfassen Sie hier optional das Geburtsdatum des neuen Kontakts.
Geburtsname Erfassen Sie hier optional den Geburtsnamen des neuen Kontakts.
Beruf Erfassen Sie hier optional den Beruf des neuen Kontakts.

Technische Hinweise

Systemvoraussetzungen

Die Mietvertragsentwürfe stehen ab der RELion Version RE12.10 mit Microsoft Dynamics BC 22 zur Verfügung.

Notwendige Rechte

Für die Einrichtung des Moduls benötigt der Anwender die entsprechenden Rechte zum Ändern von Daten in den nachfolgend aufgeführten RELion-Tabellen:

  • Tabelle Mietvertragsentwürfe Einrichtung – ID 5052367
  • Tabelle Mietvertragsentwürfe – ID 5052366

2.9 - Mietverwaltungsverträge

Mit der Mietverwaltung decken Sie alle Prozesse der Mietverwaltung ab und sind im Stande eine Vielzahl an Mietvarianten wie Wohnraum-, Gewerbe-, Garagen-, Sondermiet- und Erbbaurechtsverträgen mit Index-, Staffel- und Umsatzmieten darzustellen.

Einführung

Der Bereich Mietverwaltung, zugehörig zum RELion Standard, ermöglicht die Abbildung von Wohnraum-, Gewerbemietverträgen sowie Mietverträgen für Garagen und Stellplätze.

Zur Erfassung vertragsrelevanter Daten, die auch im schriftlichen Mietvertrag zu finden sind, gibt es auf den Vertragskarten entsprechend weiterführende Eingabeseiten. Dazu gehören neben der Erfassung der Mietsache und den Vertragspartnern beispielsweise Daten zur Wohnungsübergabe, Lastschriftmandat, Bankverbindung, Kündigungs-/Optionsdaten, Mieterhöhung, Mietsicherheit (Kaution) und vieles mehr. Bei der täglichen Arbeit wird der Anwender von Assistenten unterstützt, um Kündigungen, Vertragsänderungen und viele weitere alltägliche Geschäftsvorfälle abbilden zu können.  

Einrichtung

Mit der Suchfunktion öffnen Sie die Seite RE Vertrag Einrichtung.

Inforegister Allgemein

Hier können Sie in den Feldern Sollst. bei Leerstand und Sollst. Neuvermietung bestimmen, welche Art der Sollstellung bei Leerständen und Mieterwechsel verwendet werden soll. Zur Auswahl stehen Plansollstellung und Sollstellung:

  • Plansollstellung – Hier wird die aktuelle Plansollstellungszeile aus dem Einheitenstamm verwendet, die mit der Plansollstellungsart Übernahme in Leerstand oder Übernahme in Vertrag gekennzeichnet ist.
  • Sollstellung - Das Programm nimmt den zuletzt verwendeten Sollstellungsbetrag des Einheitenvertrages. Dabei ist zu beachten, dass in Leerstandseinheiten die richtigen Sollstellungsbeträge gepflegt werden müssen.

Da im Bereich der Gewerbemietverwaltung eine Umsatzmiete vereinbart werden kann, besteht hier die Möglichkeit im Feld Umsatzmiete Verteilungscode Verkaufsfläche einen Verteilcode auszuwählen oder neu zu erstellen. Um den Anforderungen von Umsatzmieten gerecht zu werden, kann im Feld Umsatzmiete Abrechnungsart eine bestehende Abrechnungsart ausgewählt bzw. eine neue erstellt werden.

Des Weiteren können Sie hier einen Rollencode für das Vertragsmanagement hinterlegen, der durch Zuweisung am Objekt relevant wird.

Vertrag Einrichtung

Inforegister Nummerierung

Über die Eingaben in dieses Inforegister können Sondernummerierungen für Wohnraum-, Gewerbe- und Garagenmietverträge, Erbbaurechtsverträge und weitere mithilfe, Kombinationen der Parameter sind möglich:

  • %1 Eigentümer oder Mieter
  • %2 Objektnummer
  • %3 Einheitennummer
  • %4 Historie
  • %5 Debitornummer
  • %6 Kontaktnummer
  • %7 Nummer der Vertragsnummernserie
  • %8 Eine fortlaufende Nummer 1, 2, 3, 4, etc.

Wichtig

Bevor Sie die Einrichtung der Sondernummerierung vornehmen, sollten Sie sich genau überlegen, welche Parameter Sie einsetzen. Denn eine Änderung dieses Einrichtungsparameters ist zwar während des laufenden Betriebs möglich, aber keineswegs empfehlenswert! Der Platzhalter %8 darf nicht allein verwendet werden! Wenn Sie den Platzhalter %8 zusätzlich eingegeben haben, müssen Sie vor diesen Platzhalter das gleiche Trennzeichen eingeben, welches Sie im Feld Trennzeichen Lfd. Nr. (%8) stehen haben.

Nummerierung

Inforegister Dienstleistungsvertrag

Wählen Sie in den Feldern Buchblattvorlage ein entsprechendes Wiederkehrendes Buchblatt aus. In den Feldern Buchblattname haben Sie die Möglichkeit, je nach Vertragsart eigene Buchblattnamen auszuwählen bzw. zu generieren. Die wiederkehrenden Buchblätter können Sie über die Suche aufrufen.

Wenn das Feld Aufgabe für Wartung aktiviert ist, wird dem am Objekt hinterlegten Sachbearbeiter mit dem Rollencode Instandhaltung automatisch zur Kontrolle des Wartungstermins eine Aufgabe erstellt.

Wählen Sie im Bereich des Versicherungsvertrages einen Branchencode für Versicherungen aus. Dadurch wird bei der Freigabe eines Versicherungsvertrages dem Kontakt des Versicherungsunternehmens automatisch der Branchencode mitgegeben und bei dem entsprechenden RE Objekt als Geschäftsbeziehung hinterlegt. Unter Umständen kann ein Verwaltervertrag individuelle, auf ein bestimmtes Objekt zugeschnittene Vereinbarungen enthalten, die bei Instandhaltungsmaßnahmen zu berücksichtigen sind. Deshalb ist eine Funktion sinnvoll, die den Sachbearbeiter zu Beginn einer Maßnahme über bestehende Zusatzvereinbarungen informiert bzw. ihn daran erinnert.

Im Bereich Verwaltungsvertrag ist im Feld Instandhaltung Vereinbarung ein Code zu hinterlegen, der später die Einblendung der Zusatzvereinbarungen steuern wird. Wählen Sie hier einen entsprechenden Code aus. Wenn Sie einen neuen Code erstellen wollen, klicken Sie im Auswahlfenster in der Statusleiste auf Neu. Es öffnet sich die Listenansicht Art Zusatzvereinbarungen in dem Sie Codes anlegen können.

Grundsätzlich können mehrere Arten von Vereinbarungen definiert werden. Für die Instandhaltung entscheidend ist, dass Sie hierfür einen Code definieren und in Instandhaltung Vereinbarung hinterlegen. Im späteren Betrieb wird dann jede Zusatzvereinbarung, die diesen Code trägt, bei der Freigabe einer Schadensmeldung eingeblendet. Hierdurch wird der Sachbearbeiter über die Vereinbarung in Kenntnis gesetzt, bevor er weitere Veranlassungen trifft.

Dienstleistungsvertrag

Vertragsarten

Die Einrichtung der Vertragsarten in Kombination mit der Vertragsklasse Mietvertrag ist erforderlich, um die unterschiedlichen Vertragstypen im Programm zu klassifizieren. Über die Suche rufen Sie die Tabelle Vertragsart auf. Die Vertragsart ist eine weitere Untergliederung der Vertragsklasse. Pro Vertragsklasse können vom Anwender beliebig viele Vertragsunterarten definiert werden. Jedoch muss sichergestellt werden, dass folgende Daten mindestens eingerichtet sind.

  1. Pro Vertragsklasse Mietvertrag sollte mindestens ein Datensatz je Mietvertragsart (Wohnraum, Gewerbe, Garage) existieren:

Vertragsart

Hinweis

Vom System sind für die verschiedenen Vertragsklassen des Mietvertrages unterschiedliche Funktionen vorbelegt.

  1. Pro Vertragsklasse Versicherungsvertrag müssen mindestens folgende Vertragsarten mit entsprechender Versicherungsvertragsart eingerichtet sein:

Versicherungsvertrag

Für die verschiedenen Versicherungsklassen werden unterschiedliche Felder, in Abhängigkeit der Versicherungsvertragsarten angezeigt.

  1. Für die Vertragsklassen Wartungsvertrag, Dienstleistungsvertrag, Verwaltungsvertrag, WEG Kaufvertrag, Koppelung Miet-WEG und Sonstiger muss nicht zwingend eine Vertragsart eingerichtet sein, da die dazugehörigen Aufrufe eindeutig vergeben sind.

Mietvertragskarte

Die Mietvertragskarte wird mithilfe des Neuvermietungsassistenten (siehe Kapitel Neuvermietung) im System angelegt und bündelt alle Informationen eines vorliegenden Mietvertragsdokumentes. Die einzelnen Vertragslisten können über das Role Center aufgerufen werden (z. B. Wohnraummietverträge) oder direkt über die Suche.

Menü

In der Infobox des jeweiligen Vertrages erhalten Sie Informationen zum aktiven Datensatz und je nach Feld sind die Werte verlinkt und öffnen zugehörige Detailansichten.

Inforegister Allgemein

Das Inforegister Allgemein besteht aus den folgenden Feldern und Eingabemöglichkeiten:

Allgemein

Die wichtigsten Felder sind nachfolgend aufgeführt:

Bezeichnung Erläuterung
Genehmigungsstatus Hier kann ein Genehmigungsprozess für die Freigabe eines Mietvertrages eingerichtet werden. Voraussetzung ist die Nutzung des Moduls Vertragsgenehmigung.
Nr. Der Wert dieses Feldes generiert sich automatisch in Abhängigkeit der Einrichtung in RE Vertrag Einrichtung.
Vertragsklasse Die Vertragsklasse zeigt an, um was für einen Vertrag es sich handelt. Sie ist im Neuvermietungsassistent automatisch vorgegeben. Folgende Vertragsklassen gibt es: Mietvertrag, Erbbaurecht, Versicherungsvertrag, Wartungsvertrag, Dienstleistungsvertrag, Verwaltungsvertrag, SEV-Vertrag, OEV-Vertrag, WEG Kaufvertrag, Koppelung Miet-WEG, Sonstiger.
Vertragsart Die Vertragsart ist eine weitere Untergliederung der Vertragsklasse und muss vom Anwender selbst definiert werden. Dabei ist die korrekte Verknüpfung zur entsprechenden Mietvertragsart wichtig.
Debitor (Mieter) Kontaktnr. / Vermieter Kontaktnr. Dieses Feld zeigt Ihnen jeweils die Kontaktnummer des Mieters bzw. Vermieters an. Über den danebenliegenden AssistButton gelangen Sie in den dazugehörigen Kontakt-Focus.
Unterschrift Mieter / Unterschrift Vermieter Hier tragen Sie jeweils das Datum ein, an dem die Vertragspartner unterzeichnet haben.
Übergabedatum Geben Sie das Datum ein, an dem die Wohnung an den Mieter übergeben wurde.
Externe Vertragsnr. Sollten Sie auf Ihrem Mietvertrag eine Formularnummer oder ähnliches führen, können Sie diese zur Information in dieses Feld eintragen.
Vertragsbeginn Mit den Feldern Vertragsbeginn und Vertragsende steuern Sie den Wirksamkeitszeitraum des Vertrages. Diese Datumswerte werden häufig bei verschiedenen Funktionen und Berichten in RELion verwendet und müssen daher immer der Realität entsprechen.
Vertragsende Das Vertragsende wird durch RELion beim Verwenden der Assistenten Nachtragsvertrag erstellen und Kündigung des Vertrages gesetzt.
Ende Erstlaufzeit Tragen Sie in dieses Feld das Ende der vereinbarten Erstlaufzeit ein. Hinweis: Dieses Feld findet nur im Bereich der Gewerbemietverwaltung seine Anwendung.

Inforegister Einheiten

Im Inforegister Einheiten werden die Einheitenverträge angezeigt, welche Vertragsgegenstand des Mietvertrages sind. In den Zeilen wird auch die Objektnummer mitgeführt. Es ist möglich, Einheiten aus verschiedenen Objekten in einem Vertrag abzubilden.

Einheiten

Inforegister Kontakte

Das Inforegister Kontakte bietet Ihnen die Möglichkeit weitere Kontaktbeziehungen zu den jeweiligen Einheitenverträgen hinzuzufügen. Die Mieter-Kontaktbeziehung wird beim Erzeugen des Vertrages automatisch vom System angelegt. Über die Felder Geschäftsbeziehung, Vertragspartner, Zahler, Nutzer/Bewohner und Info, definieren Sie die Beziehung des Kontaktes zum Vertragsverhältnis.

Kontakte

Die dort hinterlegten Kontaktbeziehungen können bei Berichten verwendet werden. Ein weiterer Vorteil ist auch, dass Sie diese objektbezogen betrachten können. Öffnen Sie hierfür das entsprechende Objekt und Sie gelangen über die Funktion Kontakte auf die Aufgabenseite RE Kontakt Geschäftsbeziehungen öffnen.

Inforegister Mietparameter

Das Inforegister Mietparameter speichert Informationen zu den Bereichen, Staffelmiete, Mietsicherheit (Kaution), Auskunft über den Mieter und Bagatellschäden.

Mietparameter

Was ist eine Staffelmiete?

Die Staffelmiete ist eine Form der Miete, bei der schon im Vorhinein festgelegt ist, in welchem Umfang sich die Miete zu bestimmten Zeitpunkten erhöht. Die Staffelmiete ist geregelt in § 557a BGB. In der Vereinbarung ist die jeweilige Miete oder die jeweilige Erhöhung in %, als Nettobetrag pro qm oder als Nettobetrag gesamt auszuweisen. Die jeweilige Mietstaffel muss mindestens ein Jahr unverändert gelten. Weitere Erhöhungen sind für den Zeitraum der Staffelung unzulässig – dies gilt auch bei Modernisierungen in diesem Zeitraum. Ausgenommen sind lediglich die Betriebskosten. Auch in unbefristeten Mietverträgen können Staffelmieten vereinbart sein. Bei Ablauf der Staffelung kann hier die Miete nur abhängig von der ortsüblichen Vergleichsmiete erhöht werden. Der Ausschluss eines Kündigungsrechtes eines gewerblichen Mieters oder bei einer Individualvereinbarung ist bei einem Staffelmietvertrag auf vier Jahre begrenzt.

Bezeichnung Erläuterung
Staffelmiete Setzen Sie hier einen Haken, wenn Sie eine Staffelmiete erfassen wollen. Sobald der Haken gesetzt ist, können Sie die restlichen Felder zur Staffelmiete auf dieser Karte füllen.
Staffelmiete Startdatum / Staffelmiete Enddatum Das Startdatum füllt sich automatisch mit dem Datum des Vertragsbeginns, Sie können es jedoch manuell ändern. Das Feld Enddatum füllt sich automatisch in Abhängigkeit zu Ihren Angaben in den Feldern Staffel Reichweite und Staffel Anzahl.
Staffel Reichweite Geben Sie hier eine Datumsformel zur Reichweite der Staffel (z. B. 1J) ein.
Staffel Anzahl Tragen Sie hier die Anzahl der mietvertraglich vereinbarten Staffeln ein.
Art der Steigerung Folgende Steigerungsarten stehen zur Wahl: Prozent: Im Feld Steigerung Staffelmiete wird der prozentualen Steigerungswert eingeben, z. B. 3 für eine 3%-Steigerung. Betrag pro QM netto: Geben Sie im Feld Steigerung Staffelmiete den netto Steigerungsbetrag pro QM ein. RELion holt sich den QM-Wert aus dem Verteilcode QM. Nettobetrag: Tragen Sie im Feld Steigerung Staffelmiete einen netto Pauschalbetrag ein, um den sich die Miete erhöhen soll.
Steigerung Staffelmiete Je nachdem, welche Art der Steigerung Sie gewählt haben, müssen Sie entweder einen Prozentwert oder einen Betrag in dieses Feld eingeben. Tragen Sie den Wert ausschließlich als Zahl ein.
Staffelmiete berechnet Hier wird automatisch einen Haken gesetzt, sobald die Staffelmiete über die Sollstellungszeilen berechnet wurde.

Was ist eine Mietsicherheit?

Die Mietsicherheit, umgangssprachlich auch Mietkaution genannt, ist die Leistung eines Geldbetrages durch den Mieter an seinen Vermieter zur Sicherung der aus dem Mietverhältnis herrührenden Forderungen des Vermieters (Miete, Nebenkosten und Reparaturleistungen bei Beendigung des Mietverhältnisses, Nutzungsentschädigung, Schadensersatz, Prozesskostenerstattungsansprüche). Bei preisgebundenem Wohnraum ist nur die Absicherung von Ansprüchen aus unterlassenen Schönheitsreparaturen und Schäden zulässig (§ 9 Abs. 5 S. 1 WoBindG). Daten zur Mietsicherheit werden über die Einheit-Schnellerfassung, über den Neuvermietungsassistent oder direkt im Mietvertrag über den Reiter Mietvertragsklauseln / Mietsicherheit erfasst.

Was sind Bagatellschäden?

Unter Bagatellschäden sind Kleinreparaturen bzw. kleine Instandhaltungsmaßnahmen zu verstehen. In Mietverträgen finden sich häufig Klauseln, nach denen der Mieter die Kosten für kleine Instandhaltungen oder Bagatellreparaturen zu übernehmen hat. Was kleine Instandhaltungen sind, ist in § 28 Abs. 3 der Zweiten Berechnungsverordnung (II. BV) geregelt.

Die Regelung darf nur solche Teile der Wohnung einschließen, mit denen der Mieter häufig in Berührung kommt. Für Gegenstände, die der Mieter gar nicht oder nur zum Teil in Anspruch nehmen kann, wie Wasserleitungen, muss er auch keine Reparaturkosten übernehmen.

Im Mietvertrag muss festgelegt sein, bis zu welcher Höhe im Einzelfall die Reparatur zu übernehmen ist. Die Grenze liegt bei ca. 75,- EUR. Wenn die Reparatur aber 125,- EUR kostet und der Mieter davon 75,- EUR übernehmen soll, ist dies unzulässig. Auch darf die jährliche Gesamtsumme der kleinen Instandhaltungen 150,- bis 200,- EUR oder 6% der Jahresbruttomiete beziehungsweise 8% der Jahresnettomiete nicht übersteigen. Diese summenmäßige Grenze für Reparaturleistungen pro Jahr muss ebenfalls im Mietvertrag enthalten sein.

Welche Daten können in RELion zu Bagatellschäden gepflegt werden?

RELion bietet für Bagatellschäden die Möglichkeit, die Daten informativ zu speichern. Wenn Sie im Modul Instandhaltung eine Schadensmeldung erfassen, bei der ein Mietvertrag mit einer Bagatellschaden-Vereinbarung besteht, werden die Werte auf der Aufgabenseite Mietvertrag in den gleichnamigen Feldern auf der Schadensmeldung Karte zur Information eingeblendet.

Bezeichnung Erläuterung
Max. Anzahl Bagatellschäden Geben Sie die maximale Anzahl der durch den Mieter zu zahlenden Bagatellschäden pro Jahr an.
Betrag pro Bagatellschaden Tragen Sie hier den Betrag ein, bis zu dem der Mieter den Bagatellschaden zu tragen hat. Die Grenze liegt üblicherweise bei ca. 75,- EUR.
Jahresbetrag Bagatellschäden Geben Sie hier die jährliche Gesamtsumme der Bagatellschäden ein, die nicht überschritten werden darf.

Inforegister Kündigung/Abnahme

Die Einträge im Inforegister Kündigung/Abnahme erfolgen durch das System automatisch, nachdem über den Kündigungsassistent der Vertrag beendet wird. Die Daten können ebenfalls manuell hier eingetragen oder ergänzt werden, jedoch werden Sie dabei durch einen Hinweis darauf aufmerksam gemacht, dass die tatsächliche Kündigung über den Assistent Kündigung des Vertrags erfolgen muss.

Kündigung/Abnahme

Bezeichnung Erläuterung
Gekündigt am / Gekündigt zum Hier wird das Datum des Kündigungsschreibens eingetragen. Termin, zu dem der Mieter oder Vermieter den Mietvertrag gekündigt hat.
Kündigungsgrund Hier kann ein Kündigungsgrund hinterlegt werden.
Datum Kündigungseingang Bei einer Kündigung durch den Mieter tragen Sie in dieses Feld das Datum ein, an dem Sie die Kündigung erhalten haben.
Kündigung bestätigt Aktivieren Sie das Feld, wenn Sie die Kündigung bestätigt haben.
Datum Kündigungsbestätigung Geben Sie hier das Datum ein, an dem der Kündigungsempfänger die Kündigung bestätigt hat.
Gewünschtes Abnahmedatum Tragen Sie das Datum ein, zu dem der Mieter die Abnahme wünscht.
Abnahmetermin am Das vereinbarte Datum der Abnahme kann hier eingetragen werden.
Abnahmetermin um Geben Sie hier die vereinbarte Uhrzeit der Abnahme ein.
Tatsächliches Abnahmedatum Hier können Sie das Datum eintragen, zu dem die Abnahme tatsächlich stattgefunden hat.
Abnahme durch Wählen Sie hier den Sachbearbeiter aus, der die Abnahme vorgenommen hat.
Gewünschtes Rückgabedatum Tragen Sie hier das Datum ein, zu dem der Mieter die Rückgabe wünscht.
Rücknahmedatum Geben Sie das Datum ein, an dem der Vermieter die Mietsache tatsächlich zurückgenommen hat.

Inforegister Wohnberechtigungsschein

Der Wohnberechtigungsschein (WBS) ist eine amtliche Bescheinigung, mit deren Hilfe ein Mieter nachweisen kann, dass er berechtigt ist, eine mit öffentlichen Mitteln geförderte Wohnung (z. B. Sozialwohnung) zu beziehen. Der Wohnberechtigungsschein wird vom Wohnungsamt der Gemeinde an Personen ausgestellt, deren Einkommen die Grenzen nach dem Wohnraumförderungsgesetz nicht übersteigt. Ist dies der Fall, übertragen Sie die Daten des Ihnen vorliegenden Wohnberechtigungsscheines in die dafür vorgesehenen Felder.

Wichtig

Einen Wohnberechtigungsschein können Sie grundsätzlich nur in einem Wohnraummietvertrag erfassen, und auch nur dann, wenn in der zugehörigen Einheitenstamm Karte im Inforegister Förderung das Feld Finanzierungsart auf den Wert öffentlich gefördert enthält.

Im Inforegister Wohnberechtigungsschein haben Sie die Möglichkeit entsprechende Daten zur Information zu erfassen.

Wohnberechtigungsschein

Inforegister Klauseln

Im Inforegister Klauseln können vertraglich vereinbarte Informationen erfasst werden.

Klauseln

Bezeichnung Erläuterung
Schönheitsreparaturen Aktivieren Sie das Feld, wenn mit dem Mieter vertraglich die Ausführung von Schönheitsreparaturen wurde.
Instandhaltung Mieter Wenn Sie mit dem Mieter eine Vereinbarung getroffen haben, die ihn zur Instandhaltung bzw. zur Leistung von Instandhaltungsbeteiligungen verpflichtet, setzen Sie das Feld aktiv.
Bemerkung Instandhaltung Hier können Sie eine Bemerkung zum Feld Instandhaltung Mieter eingeben. Sie können maximal 80 Zeichen eingeben.
Abgeltungsklausel Aktivieren Sie das Feld, wenn mit dem Mieter vertraglich eine Abgeltungsklausel vereinbart wurde. Abgeltungsklauseln regeln die Übernahme von Renovierungskosten durch den Mieter, wenn dieser vor Fälligkeit der vereinbarten Schönheitsreparaturen auszieht.
Bemerkung Abgeltungsklausel Tragen Sie eine Bemerkung zur Abgeltungsklausel ein.
Rückbauverpflichtung Wenn mit dem Mieter vertraglich eine Rückbauverpflichtung vereinbart wurde, setzen Sie hier einen Haken. Rückbauverpflichtungen werden vereinbart, wenn der Mieter eigenständig Umbaumaßnahmen vornehmen möchte, die bei Vertragsende wieder rückgängig zu machen sind.
Bemerkung Rückbauverpflichtung Geben Sie hier eine Bemerkung zur Rückbauverpflichtung ein.
Konkurrenzschutzklausel Setzen Sie das Feld aktiv, wenn mit dem Mieter vertraglich ein Konkurrenzschutz vereinbart worden ist. Konkurrenzschutzklauseln werden oft bei Vermietungen von Ladenlokalen vereinbart. Sie sollen den Einzelhandelsunternehmer als Mieter davor schützen, dass sein Vermieter in einem seiner anderen Mieträume Interessenten aus der gleichen Branche aufnimmt. Damit kann sich der Mieter praktisch direkte räumliche Konkurrenz fernhalten.
Bemerkung Konkurrenzschutzkl. Hier können Sie eine Bemerkung zur Konkurrenzschutzklausel eingeben.
Sortimentsschutzklausel Ist ein Sortimentsschutz vereinbart, aktivieren Sie das Feld. Der Mieter soll davor geschützt werden, dass sein Vermieter in einem seiner anderen Mieträume Interessenten mit gleichem Sortiment aufnimmt.
Bemerkung Sortimentsschutzkl. Tragen Sie eine Bemerkung zur Sortimentsschutzklausel ein.
Betreiberverpflichtung Setzen Sie das Feld aktiv, wenn mit dem Mieter vertraglich eine Betreiberverpflichtung vereinbart worden ist. Dabei verpflichtet sich der Mieter z. B. seinen Betrieb durchgehend aufrechtzuhalten.
Bemerkung Betreiberverpfl. Hier können Sie eine Bemerkung zur Betreiberverpflichtung eingeben.
Vorschlagsrecht Nachmieter Wenn mit dem Mieter vertraglich vereinbart worden ist, dass dieser im Falle einer Kündigung einen Nachmieter vorschlagen darf, aktivieren Sie das Feld.
Bemerkung Vorschlagsrecht Geben Sie hier eine Bemerkung zum Vorschlagsrecht Nachmieter ein.
Recht auf Untervermietung Sofern eine Untervermietung zulässig ist, setzen Sie das Feld aktiv.
Bemerkung Untervermietung Geben Sie hier optional eine Bemerkung zur Untervermietung ein. Bspw. Bedingungen.
Ausschluss stillschw. Verlängerung Setzen Sie das Feld aktiv, wenn eine Verlängerung ausgeschlossen sein soll.
Bemerkung Verlängerungsausschluss Tragen Sie eine Bemerkung zum Verlängerungsausschluss ein.
Green Lease Klausel Aktivieren Sie das Feld, wenn es sich um einen „grünen Mietvertrag“ handelt („Green Lease“).
Bemerkung Green Lease Hier können Sie eine Bemerkung zur Green Lease Klausel eingeben.

Inforegister Sonstiges

In den Systemfeldern Erstellt am und Erstellt von können Sie sehen wann und von wem der Vertrag angelegt worden ist. Das Feld Freigabeprüfung abgeschlossen zeigt an, ob die Prüfung vorgenommen worden ist. In den beiden anderen Feldern wird angezeigt, durch wen und wann die Freigabeprüfung abgeschlossen wurde. Das Optionsfeld Vertragsabrechnung steuert den Druck der Betriebskostenabrechnung.

Sonstiges

Sollstellung/Monatliche Vorschreibung

Je Einheitenvertrag werden Sollstellungszeilen angelegt, welche die meist monatlichen Forderungen, basierend auf dem Vertragsverhältnis mit dem Debitor darstellen. Im Bereich der Mietverwaltung handelt es sich hierbei um Kaltmiete, Heiz- und Nebenkosten. Für die WEG-Verwaltung wird bei Einheitenverträgen das monatliche Hausgeld zur Bewirtschaftung des gemeinschaftlichen Eigentums hinterlegt.

Die Sollstellungszeile selbst verhält sich ähnlich wie eine wiederkehrende Buchblattzeile. Sie enthält Informationen zum Buchungskonto, Betrag, Gültigkeitszeitraum und Buchungsturnus. Auf Basis von Sollstellungszeilen erzeugt das System Debitorenposten für Forderungen und bei Bedarf Gutschriften aufgrund von Vertragsverhältnissen. Sollstellungszeilen können manuell oder automatisiert erzeugt werden. Folgende Bereiche der Anwendung führen zu einer Erstellung von Sollstellungszeilen:

  • Manuelle Erfassung je Einheitenvertrag
  • Einheit-Schnellerfassung
  • Wirtschaftsplan
  • Mietanpassung
  • Assistenten der Vertragsverwaltung
  • Übertrag von Plansollstellungen

Einrichtung Sollstellung

Öffnen Sie die Karte RE Einrichtung. Sollstellungszeilen führen die Anwendung mit einer laufenden Nummer. Posten, die auf Basis von Sollstellungszeilen entstehen, werden ebenfalls mit der laufenden Nummer der Sollstellungszeile versehen. So kann das System bei einer Sollstellungsdifferenzberechnung die zu bearbeitenden Posten identifizieren. Die Einrichtung der Nummernserie für die Sollstellungszeilen nehmen Sie in der RE Einrichtung im Inforegister Nummerierung in dem Feld Sollstellungsnummern vor.

Sollstellung

Im Inforegister Buchung wird die Buchblattvorlage und das Buchblatt für entstandene Sollstellungsdifferenzen hinterlegt. Außerdem gibt es hier die Möglichkeit eine Benachrichtigung zu aktivieren, die bei Vertragsänderungen über entstandene Sollstellungsdifferenzen informiert. Siehe hierzu auch die detaillierte Beschreibung Sollstellungsdifferenzberechnung.

Weitere Einrichtungsparameter gibt es im Inforegister Sonstiges, welche Auswirkung auf die Erstellung von Sollstellungszeilen haben. Das Feld Sollstellungsrhythmus enthält eine Datumsformel und legt somit initial fest in welchem zeitlichen Turnus Sollstellungszeilen buchbar sind. Das Feld ist zur Änderung gesperrt, da es Auswirkung auf den gesamten Mandanten hat. Eine Änderung sollten Sie nur dann veranlassen, wenn generell der zeitliche Buchungsturnus ein anderer ist. Im Einzelfall können Sie am Einheitenvertrag und auch an einer bestimmten Sollstellungszeile über das Feld Reichweite der allgemein gültige Sollstellungsrhythmus ändern.

Über die Funktionalitäten des Wirtschaftsplans werden ebenfalls neue Sollstellungszeilen auf Basis der voraussichtlichen Kostenkalkulation erstellt. Mithilfe der beiden Felder Rundungsfaktor Sollst. aus WP und Rundungsmethode Sollst. aus WP können Sie den Umgang mit den Kalkulationsergebnissen steuern.

Rundungsfaktor

Um Sollstellungszeilen buchen zu können ist eine Belegnummer erforderlich. Die Einrichtung der Belegnummer wird je Vertragsklasse gesteuert. Öffnen Sie Belegnr. Sollstellung.

Belegnr. Sollstellung

Tabelle

Die Gestaltung der Sollstellungs-Belegnummern kann mithilfe des Startdatums zeitbezogen vorgenommen werden. Sollstellungsbuchungen entstehen im Bereich der Miet- und WEG-Verwaltung. Legen Sie nur Nummernserien für die Vertragsformen an, die tatsächlich in dem Mandanten geführt werden. Ein weiterer Einrichtungspunkt ist auf der Karte RE Vertrag Einrichtung hinterlegt.

Immer wenn eine neue Einheitenvertragshistorie entsteht, erbt der neue Einheitenvertag die aktiven Sollstellungszeilen der Vor-Historie oder der Plansollstellung des Einheitenstammes. Die Konfiguration der Vererbungslogik erfolgt über die Optionsfelder Sollst. bei Leerstand und Sollst. Neuvermietung.

Vertrag Einrichtung

Hinweis

Die Option Plansollstellung erfordert die Pflege und Verwaltung von Plansollstellungswerten am Einheitenstamm. Daher sollten Sie diese Option nur wählen, wenn Sie mit dieser Zusatzfunktionalität arbeiten möchten.

Konten-Einrichtung

Jedes Verwaltungsobjekt verfügt über einen eigenen Kontenplan, welcher aufgrund einer Kontenplanvorlage in der Anwendung erzeugt wurde. Daher erfolgt die Konfiguration der Sollstellungskonten auf Basis des Vorlagekontenplanes. Öffnen Sie die Liste Global-Objekt-Vorlagekonto Code.

Buchungskonten für Sollstellungszeilen benötigen folgende Mindestmerkmale:

  • RE Kontogruppe entspricht Forderungen/Erlöse
  • Sollstellungsart darf nicht leer sein
  • Sachkontonr. enthält ein Sachkonto mit Buchungsart = Verkauf
  • Konto für Leerstand enthält ein passendes Sachkonto für die Erlösschmälerungsbuchung

Optionale Einrichtung:

  • Verwendungszweck bei Zahlung Findet der Zahllauf einen Posten, der auf dieses Buchungskonto gebucht wurde und ist in der Zahlungsverkehr Einrichtung der %3-Parameter in der Verwendungszweckeinrichtung hinterlegt, so wird der Text in den Verwendungszweck der Zahlungsdatei übertragen.
  • Verwendungszweck Code Über die dort hinterlegte Tabelle können je Code Verwendungszwecktexte erfasst werden.
  • Rangfolge Zahlung Entsteht ein Posten mit einem Buchungskonto, das eine Angabe zur Rangfolge enthält, so wird dieser Wert übertragen. Kommt es später zum Postenausgleich, beginnt das System mit dem Posten, der die niedrigste Rangfolgennummer und somit die höchste Priorität hat.

Glboal Objekt Vorlage

Global Objekt Vorlagekonto

Plansollstellungen

Die Verwaltung und Pflege von Plansollstellungen schafft die Möglichkeit Zielwerte zu bestimmten Sollstellungsarten wie beispielsweise Miete unabhängig von aktiven Sollstellungszeilen zu führen. Diese Zielwerte, können dann je nach Einrichtung für neue leerstehende oder vermietete Einheitenverträge initial verwendet werden. Plansollstellungen sind den Einheitenstämmen zugeordnet. Das Anlegen von Plansollstellungszeilen, kann auf folgenden Wegen vorgenommen werden:

  • Bericht Sollstellungen in Plansollstellungen übertragen
  • Im Bereich der Mietanpassungsvorschläge
  • Manuell je Einheitenstamm

Plansollstellungsarten einrichten

Bevor die eigentlichen Plansollstellungszeilen erfasst werden können, müssen Sie die Plansollstellungsarten festlegen. Über die Plansollstellungsarten wird gesteuert, welche der Plansollstellungszeilen bei der Erzeugung einer neuen Einheitenhistorie (beispielsweise durch Mieterwechsel, Kündigung) übernommen werden sollen. Öffnen Sie über die Suche die Liste Plansollstellungsarten.

Plansollstellungsarten

Wenn kein Haken in den Feldern Übernahme in Leerstand und Übernahme in Vertrag gesetzt wird, dienen Plansollstellungszeilen mit dieser Plansollstellungsart lediglich informativen Planungszwecken. Voraussetzung für Vererbung der Plansollstellungszeilen ist die entsprechende RE Vertrag Einrichtung (siehe Einrichtung Sollstellung).

Hinweis

Die Haken in den Feldern Übernahme in Leerstand und Übernahme in Vertrag können unter allen Plansollstellungsarten nur einmal vergeben werden. Alle weiteren Plansollstellungsarten dienen Informations- und Auswertungszwecken.

Um Plansollstellungen auch im Bereich der Mietanpassungsvorschläge nutzen zu können, hinterlegen Sie in der RE Einrichtung im Feld Plansollstellungscode für Zielmieten den entsprechenden Wert.

RE Einrichtung

Die Zielmiete ist ein optionaler Richtwert für Mietanpassungen. Dieser Richtwert stellt eine freiwillige Kappung einer möglichen Mieterhöhung unterhalb des zulässigen Mietspiegeloberwertes dar.

Erzeugung von Plansollstellungszeilen aus Sollstellungszeilen

Sie können zu einem bestimmten Zeitpunkt (Stichtag) aus aktiven Sollstellungszeilen von Einheitenhistorien automatisiert Plansollstellungszeilen in den zugehörigen Einheitenstämmen erzeugen. Hierzu öffnen Sie Sollstellungen in Plansollstellungen übertragen oder Sie starten den Assistenten direkt aus einer Mietvertrags- oder Einheitenkarte über die Aktion Sollstellungen übertragen.

Wie der Name der Stapelverarbeitung bereits ausdrückt, werden die aktiven Sollstellungszeilen von Einheitenhistorien zu einem bestimmten Stichtag in den zugehörigen Einheitenstamm als Plansollstellungszeilen erzeugt.   Definieren Sie den gewünschten Filter im Inforegister Sollstellung und füllen Sie die Felder im Inforegister Optionen aus.

Bericht

Bezeichnung Erläuterung
Stichtag Nur Sollstellungen, die zu diesem Tag gültig sind (Startdatum, Enddatum), werden übertragen.
Startdatum der Plansollstellung Hier geben Sie das Startdatum an, das für die erzeugten Plansollstellungen gilt.
Plansollstellungsart Wählen Sie eine Plansollstellungart aus mit der die Plansollstellungszeilen angelegt werden sollen.

Mit Start der Stapelverarbeitung erhalten Sie einen Ausdruck über die soeben durchgeführte Aktion.

Druck

Die soeben angelegten Plansollstellungszeilen können Sie anschließend über den Einheitenstamm öffnen. Hierzu öffnen Sie auf der Einheitenstamm Karte über die Suche die Tabelle Plansollstellung:

Plansollstellung

Tabelle

Eine manuelle Bearbeitung und Neuerfassung in den Plansollstellungszeilen ist möglich. Bei Änderungen aktualisiert das System die Felder Geändert von und Geändert am. Zur leichteren Erfassung und Datenpflege der einzelnen Plansollstellungsdatensätze gibt es eine Kartenansicht.

Plansollstellung Karte

Erfassung der Miete pro qm: Bei Bedarf kann der Anwender die geplante Miete pro Quadratmeter in das Feld Netto Betrag pro Verteilcode eingeben. Aus diesem Wert und dem Verteilungsfaktor der Einheit sowie unter Berücksichtigung der MwSt.-Geschäftsbuchungsgruppe wird der neue Monats- und Jahresbetrag der Plansollstellung errechnet.

Sollstellungszeilen

Erfassung von Sollstellungszeilen

Öffnen Sie die Sollstellungszeilen des Einheitenvertrages. Bei der Erfassung einer neuen Sollstellungszeile wählen Sie zunächst ein Objekt-Buchungskonto über das Feld Kontonr. aus und tragen Sie ein Startdatum und einen Betrag ein. Alle weiteren Felder werden vom System gefüllt und können bei Bedarf geändert werden.

Sollstellungen

Sollstellungen

Über Aktionen lassen sich vorhandene Sollstellungen durch Assistenten verändern. Die Sollstellungszeilen lassen sich auch in einer Kartenansicht öffnen.

Sollstellung Karte

Erfassung der Miete pro qm: Bei Bedarf kann der Anwender die geplante Miete pro Quadratmeter in das Feld Netto Betrag pro Verteilcode eingeben. Aus diesem Wert und dem Verteilungsfaktor der Einheit sowie unter Berücksichtigung der MwSt.-Geschäftsbuchungsgruppe wird der neue Monats- und Jahresbetrag der Sollstellung errechnet.

Beschreibung der Sollstellungszeile

Eine Sollstellungszeile besteht aus den folgenden Feldern:

Bezeichnung Erläuterung
Objektnr., Einheitennr., Einheitenhistorie, Eigentümer/Mieter, Vertragsklasse, Vertragsnummer Diese Felder werden vom System zur internen Verwaltung mitgeführt und dienen der Verknüpfung zwischen Sollstellungszeile und Einheitenvertrag. Sie können zwar eingeblendet, aber nicht verändert werden.
Kontonr. Klicken Sie auf den Drilldown und Sie bekommen alle Konten des Objektes angezeigt, welche einer Sollstellungsart zugeordnet sind. Wählen Sie eines davon aus auf das die Sollstellung später gebucht wird.
Startdatum Beginn der Sollstellung
Enddatum Ende der Sollstellung
Beschreibung In diesem Feld steht der Wert des Feldes Beschreibung Konto aus dem gewählten Objektkonto.
Bemerkungen Hier können Sie eine weitere Bemerkung zur Sollstellung erfassen. RELion blendet automatisch den Wert des Feldes Beschreibung ein.
Sollstellungsart Die Sollstellungsart stammt aus der Einrichtung des Objektkontos.
Betrag Bruttobetrag der Sollstellung – errechnet sich automatisch, wenn in Netto Betrag etwas eingegeben wurde.
Netto Betrag Nettobetrag der Sollstellung – errechnet sich automatisch, wenn in Betrag etwas eingegeben wurde.
MwSt. % Der Wert des Feldes ist abhängig von den Werten der Felder MwSt.-Geschäftsbuchungsgruppe und MwSt.-Produktbuchungsgruppe. Auf Sollstellungsübersicht-Ebene kann dieses Feld nicht verändert werden.
MwSt. Betrag Der Wert des Feldes ist abhängig vom Wert des Feldes MwSt.%. Auf Sollstellungsübersicht-Ebene kann dieses Feld nicht verändert werden.
MwSt. Geschäftsbuchungsgruppe Der Standardwert des Feldes ist abhängig vom Wert aus der Einheitenkarte, Inforegister Sollstellung, MwSt. Geschäftsbuchungsgruppe. Sie können über den AssistButton eine andere Auswahl treffen.
MwSt. Produktbuchungsgruppe Der Standardwert des Feldes ist abhängig vom Wert aus der Sachkontokarte des entsprechenden Objektkontos. Auf der Sachkontokarte befindet sich im Inforegister Buchung das Feld MwSt. Produktbuchungsgruppe. Sie können über den AssistButton eine andere Auswahl treffen.
Rangfolge Die Rangfolge stammt aus der Einrichtung des Objektkontos. Der Wert dieses Feldes legt die Reihenfolge beim Zahlungsausgleich von gebuchten Sollstellungen fest.
Fälligkeitsformel Der Standardwert des Feldes ist abhängig vom Wert auf der Einheitenkarte. Sie können bei Bedarf einen eigenen Wert eintragen oder dieses Feld leer lassen. Wenn das Feld leer ist, ist Fälligkeit gleich Buchungsdatum.
Folgende Werte sind zulässig: Zahl: 0-9999, Einheit: T=Tag, TW = Arbeitstag (wenn ein Länderkalender hinterlegt ist, W = Woche, M = Monat, Q = Quartal, J = Jahr. Allen Einheiten kann ein „L“ vorangestellt werden. Dies bedeutet, dass die aktuell laufende Zeiteinheit verwendet wird.
Beispiel: LM = der im Arbeitsdatum eingestellte laufende Monat Fälligkeiten, die vor dem Sollstellungsdatum liegen können über negative Werte eingegeben werden (z. B. -3T)
Reichweite Der Wert des Feldes ist abhängig vom Wert auf der Einheiten Karte und bestimmt den Buchungsrhythmus.
Enddatum Reichweite Der Wert des Feldes wird ab dem erstmaligen Buchen automatisch von RELion gesetzt und aktualisiert sich mit jedem weiteren Sollstellungslauf.
Einheit aktiv ab Der Wert des Feldes ist abhängig vom Wert auf der Einheiten Karte.
Zuletzt gebucht am Der Wert des Feldes wird ab dem erstmaligen Buchen automatisch von RELion gesetzt und aktualisiert sich mit jedem weiteren Sollstellungslauf.
Zuletzt gebucht von Es wird das Namenskürzel des Mitarbeiters gezeigt, der zuletzt einen Sollstellungslauf durchgeführt hat. Der Wert des Feldes wird automatisch von RELion gesetzt.
Geändert von Es wird das Namenskürzel des Mitarbeiters gezeigt, der diese Sollstellung zuletzt geändert hat. Der Wert des Feldes wird automatisch von RELion gesetzt.
Geändert am Es wird das Datum gezeigt, an dem diese Sollstellung zuletzt geändert wurde. Der Wert des Feldes wird automatisch von RELion gesetzt.
Änderungsgrund In der RE Einrichtung, Inforegister Mietanpassung lassen sich Änderungsgründe für Anpassungsfunktionen der Sollstellungszeilen (Staffelmiete, Mietspiegel, Index, etc.) hinterlegen. Änderungsgründe können auch manuell erfasst werden.
storniert Wenn die Sollstellung über Aktionen Zeile stornieren, storniert wurde, setzt das System hier automatisch einen Haken und die Sollstellung wird beim nächsten Sollstellungslauf nicht mehr berücksichtigt.

Durchführen eines Sollstellungslaufs

Öffnen Sie den Bericht Sollstellung erstellen. Die Stapelverarbeitung Sollstellung erstellen durchsucht die Sollstellungszeilen der Einheitenverträge (beispielsweise für Miete, Hausgeld, Betriebs- und Heizkosten). Anhand der eingegebenen Filterkriterien und Optionen werden daraus Sollstellungs-Buchungen erzeugt und in das Sollstellungs Buch.-Blatt gestellt.

Sollstellungen erstellen

Folgende Felder und Funktionen stehen Ihnen im Inforegister Optionen zur Verfügung:

Bezeichnung Erläuterung
Vertragsklasse Über dieses Optionsfeld steuern Sie, ob der Miet- oder WEG-Verwaltungsbereich des Mandanten angesprochen wird.
Sollstellungsdatum Das Sollstellungsdatum wird zur Ermittlung der aktiven Einheitenverträge und zugehörigen aktiven Sollstellungszeilen verwendet (Stichtagsfilter). Darüber hinaus ist das Sollstellungsdatum auch das Buchungsdatum. Dieses Feld nimmt immer nur den 1. eines Monats an. Wenn Sie beispielsweise 15.04.2008 eingeben, wird der Wert automatisch auf 01.04.2008 gesetzt.
Leerstandseinheiten sollstellen Der Sollstellungslauf für vermietete Einheiten erfolgt häufig getrennt vom Sollstellungslauf für Leerstände. Somit können die Erlösschmälerungsbuchungen für Leerstände zum Monatsende vorgenommen werden. Würden die Leerstände ebenfalls zum Monatsanfang gebucht, so kommt es zu erhöhten Differenzberechnungen, für Einheiten deren Neuvermietung während des Monats stattgefunden hat. Aktivieren Sie das Feld Leerstandseinheiten sollstellen, um Einheitenverträge mit Leerstandskennzeichen in den Sollstellungslauf miteinzubeziehen. Die Buchung erfolgt bei Leerständen auf das Konto, welches im Objektkontenplan im Feld Konto für Leerstand eingetragen wurde.
Nur Miete für Leerstandseinheiten Wird das Feld aktiviert, werden bei Leerständen ausschließlich Sollstellungszeilen mit Sollstellungsart Miete gebucht.
Buch.-Blatt nach Objekt aufteilen Das System erstellt je Objekt ein eigenes Buchblatt für die Sollstellungsbuchungen.
Eigentümer/Mieter, Buch.-Blattvorlage Das Eigentümer-/Mieter-Kennzeichen wird je nach gewählter Vertragsklasse (Miet- oder WEG-Bereich) angezeigt. Sind Sollstellung Buch.-Blattvorlagen ebenfalls mit Eigentümer/Mieter-Kennzeichen eingerichtet, so ändert sich die Buch.-Blattvorlage automatisch. Somit können für Miet- und WEG-Bereich unterschiedliche Sollstellung Buch.-Blattvorlagen verwendet werden.
Buch.-Blattname In Abhängigkeit der zuvor ausgewählten Vorlage und sofern Sie nicht die Aufteilung nach Objekt angehakt haben, können Sie ein Buchblatt auswählen.

Prüfkriterien des Sollstellungslaufs

Nicht aus jeder gefundenen Sollstellungszeile darf automatisch eine Buchungszeile erzeugt werden, wenn die Stammdaten zu Konflikten führen können. Daher werden alle kritischen Daten als Fehler oder Hinweise im Aktionsprotokoll gespeichert. Bei gefundenen Daten-Fehlern erzeugt das System für die gefundene Sollstellungszeile erst eine Buchung, wenn der Fehler beseitigt wurde. Hinweise werden im Aktionsprotokoll angezeigt, aber es kann trotzdem gebucht werden. Nachfolgend werden Ihnen die Prüfkriterien in der Reihenfolge beschrieben, wie sie RELion auch abarbeitet.

Aktionsprotokoll

Datenebene Filter auf Hinweis wenn… Fehler wenn…
Vertrag Miet- und Erbbaurechtsverträge oder WEG-Kaufverträge Verträge rückblickend auf einen Monat zum Zeitpunkt der Sollstellung nicht mehr aktiv sind.
Objekt Objekte rückblickend auf einen Monat zum Zeitpunkt der Sollstellung nicht mehr aktiv sind.
Einheitenvertrag Einheitenverträge, die keinen Haken im Feld Keine Sollstellung haben. Einheitenverträge rückblickend auf einen Monat zum Zeitpunkt der Sollstellung nicht mehr aktiv sind.
die MwSt.-Geschäftsbuchungsgruppe keinen Wert enthält.
Sollstellungszeilen vorhanden sind, obwohl ein Haken im Feld Keine Sollstellung gesetzt ist.
Werte in einem der Felder Debitorennr., Verwaltungsbeginn, Reichweite, Vertragsbeginn fehlen.
Sollstellungszeilen die Sollstellungszeile für den aktuellen Sollstellungszeitraum schon gebucht wurde.
die letzte Sollstellung für das Konto schon länger als drei Monate zurück liegt.
Werte in einem der Felder Reichweite, Betrag, Sollstellungsart fehlen.
Sollstellungszeilen der gleichen Sollstellungsart im Einheitenvertrag doppelt bestehen und für keine der Sollstellungszeilen ein Enddatum eingetragen ist.
bei einer Leerstands-Sollstellung das Konto für Leerstand im Objektbuchungskonto fehlt.

Ist ein Aktionsprotokoll erstellt worden, sollte dies vor der weiteren Verarbeitung abgearbeitet werden. Um die korrigierten Datensätze in den aktuellen Sollstellungslauf mit einzubeziehen, müssen die erzeugten Buchblätter gelöscht und die Stapelverarbeitung Sollstellung erstellen nochmals gestartet werden.

Sollstellung Buch.-Blatt

Nachdem der Sollstellungslauf die entsprechenden Buchblattzeilen erzeugt hat, erscheint ein Bericht des Sollstellungslaufes, der auf Anfrage geöffnet wird.

Bericht

Wenn Sie den Bericht schließen, erscheint eine Frage, ob Sie das Buch.-Blatt öffnen möchten. Im folgenden Beispiel wurden für eine Einheit im Objekt 001 sollgestellt.

Sollstellungs BuchblattVertrag

Je Sollstellungszeile erzeugt die Stapelverarbeitung eine Buchblattzeile. Alle Werte der Buchblattzeile werden beim Buchen in die Posten übertragen. Als Buchungsdatum verwendet das System das zuvor eingegebene Sollstellungsdatum.

Die Belegart enthält normalerweise den Wert Rechnung. Sollte am Einheitenvertrag jedoch eine Sollstellungszeile mit einem negativen Betrag, beispielweise wg. eines Mietnachlasses, hinterlegt sein, so wird diese als Gutschrift ins Buchblatt eingestellt. Die Belegnr. wird aufgrund der Belegnr. Sollstellung aus der RE Einrichtung generiert.

Bei vermieteten Einheitenverträgen sind die Felder Vertragsnr., Eigentümer/Mieter, Objektnr., Einheitennr. und Einheitenhistorie immer gefüllt, die Buchung bezieht sich auf den Debitor des Vertrages. Leerstehende Einheiten verfügen über kein aktives Vertragsverhältnis, weshalb nur der Bezug auf das Objekt in der Buchung hergestellt werden kann. Der Bezug auf die Leerstandshistorie wird über die Felder Bezug auf Einheitennr. und Bezug auf Einheitenhistorie hergestellt. Die Buchung bezieht sich auf ein Sachkonto. Das Gegenkonto der Sollstellungsbuchung ist das Objektbuchungskonto der Sollstellungszeile oder das Konto für Leerstandsbuchung aus der Kontoeinrichtung des jeweiligen Sollstellungskontos. Die Beschreibung der Buchblattzeile setzt die Funktion automatisch zusammen aus dem Namen des Sollstellungskontos und der Sollstellungsperiode. Das Feld Lastschriftmandat Lfd. Nr. enthält einen Wert, wenn der Vertrag zum Buchungsdatum über ein aktives Lastschriftmandat verfügt. Ist dies der Fall, trägt das System die Laufende Nummer des Lastschriftmandats-Datensatzes in die Buchblattzeile ein, um der Posten später per Lastschrift einziehen zu können.

Die steuerliche Behandlung der Sollstellungsbeträge stammt aus den Feldern MwSt. Geschäftsbuchungsgruppe und MwSt. Produktbuchungsgruppe der Sollstellungszeilen. Diese Werte werden ins Buchblatt in die Felder Gegenkto. MwSt. Geschäftsbuchungsgruppe und Gegenkto. MwSt. Produktbuchungsgruppe übertragen. Das Menüband der Page Sollstellung Buch.-Blatt bietet Schnellaufrufe auf Stammdatensätze (Objekt, Einheit, Sollstellungszeilen, etc.) sowie Prüfreports zum Druck der Sollstellungsergebnisse.  

Geschäftsvorfälle der Mietverwaltung

Im Laufe der Zeit kann es zu verschiedenen Änderungen des Vertrages kommen. RELion bietet Ihnen die Möglichkeit, diese Änderungen mithilfe von Assistenten sicher abzuwickeln.

Ablauf

Neuvermietung

Eine Neuvermietung wird auf Basis eines Leerstandes durchgeführt. Das System ersetzt bei der Neuvermietung entweder die Leerstandshistorie (Vermietungsbeginn = Leerstandsbeginn) oder beendet diese (Vermietungsbeginn > Leerstandsbeginn). Der Assistent Neuvermietung kann von der Startseite des Objektverwalters, über die Suche sowie aus den jeweiligen Vertragslisten der Mietverwaltung heraus aufgerufen werden.

Rollencenter

Neuvermietung

Sollte der Debitor noch nicht im Mandanten der Datenbank vorhanden sein, können Sie die Neuerfassung des Kontaktes starten indem Sie im Feld Neuen Kontakt anlegen klicken. Hierdurch öffnet sich der Assistent für die Kontakterfassung und zugleich die Debitorenerstellung. Andernfalls wählen Sie über den Drilldown des Feldes Mieter Kontaktnr. einen bereits vorhandenen Datensatz. Das Feld Vertragsart bietet die Möglichkeit dem Vertrag eine Kategorie für spätere Filter- und Auswertungszwecke mitzugegeben. Die Anzahl und die namentliche Gestaltung der Vertragsarten sind frei definierbar. Im Feld Vertragsbeginn geben Sie das Startdatum des Vertrages ein. Wählen Sie im Feld Objektnr. das entsprechende Mietobjekt aus. Als Vermieter wird der beim Objekt gespeicherte Eigentümer angezeigt.

Als Bearbeiter wird im Assistenten automatisch der am Objekt hinterlegte Bearbeiter mit dem entsprechenden Rollencode aus der RE Vertrag Einrichtung vorgeschlagen. Ist für den neuen Vertrag ein anderer Bearbeiter zuständig, können Sie die Vorauswahl über die Referenztabelle ändern. Klicken Sie auf Weiter, um zur nächsten Seite zu gelangen.

Schritt 1

Die zweite Seite des Assistenten zeigt Ihnen die zum Vertragsbeginn aktiven Leerstände des Verwaltungsobjektes. Setzen Sie hier in der ersten Spalte Zeile verwenden bei den Einheiten einen Haken, die in das Mietvertragsverhältnis aufgenommen werden soll.

Schritt 2

Im unteren Bereich finden Sie die MwSt.-Geschäftsbuchungsgruppe, die Sie bei Bedarf verändern können. Diese steuert die steuerliche Behandlung des neuen Vertragsverhältnisses. Ein Gewerbevertrag müsste beispielsweise mit einer versteuernden Geschäftsbuchungsgruppe erfasst werden.

Im Bereich Sollstellungsvorauswahl können Sie die Auswahl anpassen. Klicken Sie anschließend auf Weiter. Die dritte Seite des Assistenten zeigt Ihnen nun die vorgeschlagenen Sollstellungszeilen. Je nach Einstellung der RE Vertrag Einrichtung werden Ihnen hier entweder die Sollstellungszeilen des Leerstands oder die Plansollstellungszeilen des betreffenden Einheitenstammes angezeigt. Kontrollieren Sie die Beträge sowie das Startdatum, welches normalerweise dem Vertragsbeginn entspricht, und ändern Sie die Werte gegebenenfalls ab. Bei Bedarf können Sie auch weitere Sollstellungszeilen erfassen sowie bestehende Sollstellungen beenden.

Neuvermietung

Bestätigen Sie anschließend mit Weiter. Auf der vierten Seite des Assistenten können Sie bei Bedarf weitere Vertragsdaten erfassen:

Schritt 3

Nach einem Klick auf Weiter werden Ihnen nacheinander die Karten geöffnet, die Sie aktiviert haben.

Bezeichnung Beschreibung
Externe Vertragsnummer Hier sollten Sie nur dann einen Wert eingeben, wenn auf Ihrem ausgedruckten Mietvertrag eine fortlaufende Formularnummer oder ähnliches steht und Sie diese speichern möchten.
Beschreibung Hier können Sie eine beliebige Beschreibung zum Mietvertrag eintragen.
Unterschrift Vermieter Tragen Sie hier das Datum ein, an dem der Vermieter den Mietvertrag unterzeichnet hat.
Unterschrift Mieter Hier wird das Datum eingetragen, an dem der Mieter den Mietvertrag unterzeichnet hat.
Übergabedatum Geben Sie hier das geplante oder bereits statt gefundene Übergabedatum ein.
Mietsicherheit Wenn Sie das Feld aktiv setzen, erweitert sich der Assistent um eine weitere Seite zur Eingabe der Mietsicherheit (Kaution).
Lastschriftmandat Aktivieren Sie das Feld, um die erteilte Einzugsvereinbarung in einer weiteren Seite des Assistenten zu erfassen.
Option Wenn Sie das Feld aktivieren, erweitert sich der Assistent um eine weitere Seite zur Eingabe der vertraglich vereinbarten Optionsdaten.
Kündigung Ist das Feld aktiv, dann können Sie in einer zusätzlichen Seite des Assistenten die vertraglich vereinbarten Kündigungsdaten erfassen.
Index Um Indexdaten in einer weiteren Seite zu erfassen, setzen Sie das Feld aktiv.
Ausstattung Aktivieren Sie das Feld, wenn Sie vermietete Ausstattungsgegenstände (wie z. B. eine Einbauküche) erfassen möchten. Sie können außerdem über die Ausstattungsmerkmale die ausgehändigten Schlüssel eintragen.
Staffelmiete Wurde das Feld aktiv gesetzt, erweitert sich der Assistent um eine weitere Seite zur Eingabe der vertraglich vereinbarten Staffelmietdaten.

Auf der letzten Seite des Assistenten erhalten Sie zur Information ein Ergebnisprotokoll mit den von Ihnen gemachten Angaben. Klicken Sie auf den Button Fertigstellen, um die Daten in RELion zu übernehmen. Sollten Sie eine Eingabe vergessen haben oder ändern wollen, können Sie vor dem Fertigstellen über den Zurück-Button wieder in die einzelnen Erfassungsfenster wechseln.

Fertigstellen

Kündigung des Vertrages

Die Kündigung des Vertrages ist eine Vollkündigung und beendet somit alle zugehörigen aktiven Vertragszeilen. Vertragsdaten, die über diesen Assistenten erfasst werden können:

  • Vertragsende
  • Kündigungsdaten (Kündigungseingang, -grund, etc.)
  • Abnahme-, Rückgabetermin

Öffnen Sie hierfür den Mietvertrag, der zu kündigen ist. Es ist möglich auf der Vertragskarte, bereits vor Durchführung der Beendigung des Vertrages, im Inforegister Kündigung/Abnahme die zum Vorgang relevanten Informationen zu erfassen. Es erscheint der Hinweis, dass zur vollständigen Durchführung einer Kündigung der Kündigungsassistent gestartet werden muss. Alternativ werden diese Felder auch auf der zweiten Seite des Kündigungsassistenten angezeigt oder können zu einem späteren Zeitpunkt nachgetragen werden.

Ausgehend vom Mietvertrag können Sie den Assistenten zur Kündigung des Vertrages über die Suche aufrufen oder über das Menüband.

Mietvertrag

Vom System sind die Vertragsdaten sowie das Anlegen eines Leerstandes, der zu einer Neuvermietung unbedingt benötigt wird, vorgegeben. Tragen Sie das Vertragsende ein und klicken Sie auf Weiter.

Vertragsende

Auf der zweiten Seite des Assistenten erfassen Sie die Kündigungsdaten.

Vollkündiung

Bezeichnung Erläuterung
Gekündigt am Datum des Kündigungsschreibens des Mieters oder Vermieters.
Gekündigt zum Das Datum vom Vertragsende wird vom System vorgeblendet, Sie können es manuell ändern, wenn z. B. der Mieter in seinem Kündigungsschreiben ein früheres Vertragsende angegeben hat, als dass es die Kündigungsfrist zulässt. Das Datum hat keine Auswirkung auf das vorher eingegebene Vertragsende.
Kündigungsgrund Wählen Sie einen Kündigungsgrund aus bzw. erfassen einen Neuen.
Datum Kündigungseingang Bei einer Kündigung durch den Mieter können Sie in dieses Feld das Datum eintragen, an dem Sie die Kündigung erhalten haben.
Kündigung bestätigt Wenn der Kündigungsempfänger die Kündigung bestätigt hat, kann hier ein Haken gesetzt werden.
Datum Kündigungsbestätigung Das Datum, an dem der Kündigungsempfänger die Kündigung bestätigt hat.
Gewünschtes Rückgabedatum Tragen Sie hier das Datum ein, zu dem der Mieter die Rückgabe wünscht.
Rücknahmedatum Hier können Sie das Datum eintragen, an dem der Vermieter die Mietsache tatsächlich zurückgenommen hat.
Gewünschtes Abnahmedatum Geben Sie das Datum ein, zu dem der Mieter die Abnahme wünscht.
Tatsächliches Abnahmedatum Hier können Sie das Datum eintragen, zu dem die Abnahme tatsächlich stattgefunden hat.
Abnahmetermin am Tragen Sie hier das Datum ein, zu dem die Abnahme stattfinden soll.
Abnahmetermin um Hier können Sie die Uhrzeit eintragen, zu dem die Abnahme stattfinden soll.
Abnahme durch Hier wird automatisch der Bearbeiter 1 des entsprechenden RE Objekts vorgeschlagen. Sie können einen anderen Bearbeiter auswählen.

Auf der letzten Seite des Assistenten erhalten Sie zur Information ein Ergebnisprotokoll mit den von Ihnen gemachten Angaben. Klicken Sie auf den Button Fertigstellen, um die Daten in RELion zu übernehmen. Sollten Sie eine Eingabe vergessen haben oder ändern wollen, können Sie vor dem Fertigstellen über den Zurück-Button wieder in die einzelnen Erfassungsfenster wechseln.

Fertigstellen

Hinweis

Existieren für die zu kündigenden Einheitenverträge bereits Sollstellungsbuchungen, die über das Vertragsende hinaus gehen, erfolgt ein Eintrag in die Kachel Vertragsänderungen im Rollencenter. Bei entsprechend aktivierter Einrichtung wird der Anwender auch nach jeder Vertragsänderung, die eine Differenz zur Folge hat, durch einen Hinweis darauf aufmerksam gemacht.

Debitorenwechsel

Der Debitorenwechselassistent ermöglicht den Austausch des Debitors in einem Mietvertrag oder WEG-Kaufvertrag. Dabei werden sämtliche abhängigen Daten automatisch aktualisiert. Diese Funktion erlaubt eine Änderung des Debitors auch bei bereits vorhandenen Buchungen. Bestehende Posten werden dem neuen Debitor zugeordnet.

Debitorenwechsel

Der Assistent wird über die entsprechende Funktion gestartet. Im Bericht Debitorenwechsel sind folgende Felder vorbelegt:

  • Vertragsklasse: Mietvertrag oder WEG-Kaufvertrag
  • Vertragsnr.
  • Debitornr. (alt)
  • Debitorname (alt)

Die Felder für den neuen Debitor sind leer und müssen manuell ausgefüllt werden.

Bericht

Bezeichnung Erläuterung
Vertragsklasse Vertragsart (Mietvertrag oder WEG-Kaufvertrag)
Vertragsnr. Nummer des betreffenden Vertrags
Debitornr. – alt Nummer des aktuell eingetragenen Debitors
Debitorname – alt Name des aktuell eingetragenen Debitors
Geschäftsbeziehung für Debitor – alt Auswahl eines Codes zur Dokumentation der Vorbeziehung (z. B. VORMIETER, VERSTORBEN)
Debitornr. – neu Nummer des neuen Debitors
Debitorname – neu Name des neuen Debitors

Durchführung des Debitorenwechsels

Nach Auswahl von OK werden Prüfungen durchgeführt. Der Vorgang wird abgebrochen, wenn folgende Konstellationen vorliegen:

  • Vertragsübergreifende Ausgleiche von Debitorenposten
    → Manuelle Aufhebung erforderlich.

  • Aktuelle oder zukünftige SEPA-Lastschriftmandate
    → Manuelle Beendigung und ggf. Löschung erforderlich.

  • Vorhandene Buchblattzeilen
    → Manuelle Bearbeitung oder Löschung erforderlich.

  • Zugeordnete Einheiten in einer berechneten, aber nicht gebuchten BK-/HK-Abrechnung
    → Bei gebuchter Abrechnung bleibt der alte Debitor bestehen, bei laufender Abrechnung muss die Funktion nach dem Wechsel erneut ausgeführt werden.

Diese Konstellationen müssen vorab manuell korrigiert werden, damit der Bericht erfolgreich ausgeführt werden kann.

Datenaktualisierung

Bei erfolgreicher Durchführung werden folgende Tabellen aktualisiert:

  • Sachposten
  • Debitorenposten
  • Detaillierte Debitorenposten
  • Einheitenvertrag
  • RE Kontakt Geschäftsbeziehung
  • RE Vertrag
  • Einheit Abrechnung

Zusätzlich:

  • Bankverbindungen in Einheitenverträgen werden angepasst oder initialisiert, falls keine aktuelle Bankverbindung vorhanden ist.
  • Die MwSt.-Geschäftsbuchungsgruppe des neuen Debitors wird übernommen.
  • Der Kontakt des ehemaligen Debitors wird mit dem gewählten Geschäftsbeziehungscode in der Tabelle RE Kontakt Geschäftsbeziehung dokumentiert. Die Beschreibung enthält:
    • Tagesdatum
    • Windows-Anmeldename des Benutzers
    • Text Debitorenwechselfunktion

Nach erfolgreichem Wechsel wird eine Erfolgsmeldung ausgegeben. Falls Bankverbindungen initialisiert wurden, erfolgt ein entsprechender Hinweis.

Zumietung von Einheiten

Der Assistent Zumietung von Einheiten findet Anwendung, wenn Sie bei einem bestehenden Mietvertrag weitere Einheiten bei gleichbleibenden Vertragspartnern und Vertragsbedingungen vermieten möchten. Um den Zeitpunkt der Vertragsänderung im System zu dokumentieren, ist es empfehlenswert den Haken im Feld Erstelle Nachtragsvertrag auf der ersten Seite des Assistenten zu setzen. Somit wird mit Fertigstellung der Zumietung automatisch ein Nachtragsvertrag erzeugt.

Vertragsdaten, die über diesen Assistenten erfasst werden können:

  • Vertragsgegenstand (Objekt/Einheiten)
  • Sollstellungszeilen
  • Ausstattungsinformationen zur Wohnung

Öffnen Sie den Mietvertrag, zu dem Sie eine Einheit zumieten möchten und rufen über die Suche oder unter Vorgang den Assistent Zumietung von Einheiten auf.

Zumietung Einheiten

Der Assistent zeigt die meisten Vertragsstammdaten zur Information an. Im Feld Vertragsbeginn ist das Datum des ursprünglichen Mietvertrages vorgegeben. Ändern Sie das Datum auf den Vertragsbeginn des neuen Einheitenvertrages. Wählen Sie im Feld Objektnr. das entsprechende Mietobjekt aus. Der Drilldown des Feldes zeigt alle Objekte, bei denen derselbe Vermieter als Objekteigentümer hinterlegt ist.

Als Bearbeiter wird im Assistenten wieder automatisch der hinterlegte Vertragssachbearbeiter des Verwaltungsobjektes vorgeschlagen. Ist für den neuen Vertrag ein anderer Bearbeiter zuständig, können Sie die Vorauswahl über die Referenztabelle ändern. Zur Dokumentation der Vertragsänderung im System, setzen Sie den Haken im Feld Erstelle Nachtragsvertrag. Klicken Sie auf Weiter, um zur nächsten Seite zu gelangen.

Die zweite Seite des Assistenten zeigt Ihnen die zum Vertragsbeginn aktiven Leerstände des Verwaltungsobjektes an. Über die Spalte Zeile verwenden treffen Sie Ihre Auswahl.

Vertrag Einrichtung

Im unteren Bereich finden Sie die MwSt.-Geschäftsbuchungsgruppe, die Sie bei Bedarf verändern können. Diese steuert die steuerliche Behandlung des neuen Vertragsverhältnisses. Ein Gewerbevertrag müsste beispielsweise mit einer versteuernden Geschäftsbuchungsgruppe erfasst werden.

Unterhalb der Leerstandsverträge finden Sie die Sollstellungsvorauswahl. Setzen Sie bei den Sollstellungsarten einen Haken, die auf der nächsten Seite des Assistenten bei den zuvor ausgewählten Einheiten angezeigt werden sollen. Klicken Sie auf Weiter, um zur nächsten Seite zu gelangen.

Die dritte Seite des Assistenten zeigt Ihnen nun die vorgeschlagenen Sollstellungszeilen. Je nach Einstellung der RE Vertrag Einrichtung werden Ihnen hier entweder die Sollstellungszeilen des Leerstands oder die Plansollstellungszeilen des betreffenden Einheitenstammes angezeigt. Kontrollieren Sie die Beträge sowie das Startdatum, welches normalerweise dem Vertragsbeginn entspricht, und ändern Sie die Werte gegebenenfalls ab. Bei Bedarf können Sie auch weitere Sollstellungszeilen erfassen sowie bestehende beenden.

Sollstellungen

Bestätigen Sie anschließend mit Weiter.

Die vierte Seite steuert, ob weitere Vertragsdaten erfasst werden sollen. Sofern im Hauptvertrag Index vereinbart worden ist, ist das Feld Standard Index aktiviert. Weiter können Sie im Feld Ausstattung einen Haken setzen, wenn Sie beispielsweise eine vermietete Einbauküche erfassen möchten. Sie können außerdem über die Ausstattungsmerkmale die ausgehändigten Schlüssel eintragen. Nach einem Klick auf Weiter werden Ihnen nacheinander die Karten geöffnet, die Sie zuvor aktiviert haben.

Vertragsdaten

Auf der letzten Seite des Assistenten erhalten Sie zur Information ein Ergebnisprotokoll mit den von Ihnen gemachten Angaben. Klicken Sie auf den Button Fertigstellen, um die Daten in RELion zu übernehmen. Sollten Sie eine Eingabe vergessen haben oder ändern wollen, können Sie vor dem Fertigstellen über den Zurück-Button wieder in die einzelnen Erfassungsfenster wechseln.

Fertigstellen

Nachtragsvertrag erstellen

Diese Funktion sollten Sie nur dann anwählen, wenn sich beim bestehenden Vertrag wirklich etwas ändert. Beispielsweise wenn der Mieter eine weitere Einheit hinzu mietet. Über diese Funktion wird der bestehende Datensatz automatisch kopiert und mit gleicher Vertragsnummer und hochgezählter Nachtragsnummer angelegt. Die Nachtragsnummer stellt die Historie des Vertrages dar.

Wichtig

Ein erstellter Nachtragsvertrag kann nicht gelöscht werden!

Wählen Sie den entsprechenden Mietvertrag und öffnen über die Suche die Funktion Nachtragsvertrag erstellen. Nach einer Sicherheitsabfrage öffnet sich die Stapelverarbeitung Nachtragsvertrag erstellen. Anschließend geben Sie lediglich das Startdatum des neuen Nachtragsvertrages ein und starten die Verarbeitung mit OK.

Nachtragsvertrag

Die Vorhistorie des Vertrages wird automatisch im Feld Nachtrag vorhanden gekennzeichnet und im Feld Vertragsende wurde ein entsprechendes Datum eingetragen.

Mietvertrag

Die neu erzeugte Historie des Vertrages wurde im Feld Nachtragsnr. (z. B. 001) entsprechend hochgezählt und das Feld Datum Nachtrag enthält das im Assistenten eingegebene Startdatum.

Nachtrag vorhanden

Hinweis

Es kann immer nur mit der höchsten Historie – also dem Vertrag mit der höchsten Nachtragsnr. gearbeitet werden. Eventuelle Vorhistorien dienen lediglich der Information und Nachvollziehbarkeit.

Kündigung von Einheiten

Die Kündigung einzelner Einheitenverträge wird benötigt, wenn sich die vermieteten Flächen des bestehenden Vertrages reduzieren. Stellen Sie sich vor, Sie verwalten einen Mietvertrag, der eine Wohneinheit und zwei Garagenstellplätze zum Mietgegenstand hat. Der Mieter möchte nun einen Garagenstellplatz kündigen, da er diesen nicht mehr benötigt. Die Wohnung und der andere Garagenstellplatz sollen von der Kündigung unberührt bleiben. Hierfür gibt es in RELion den Assistenten Teilkündigung, der es ermöglicht, nur einen Teil der Einheiten aus dem Mietvertragsdatensatz zu kündigen.

Vertragsdaten, die über diesen Assistenten erfasst werden können:

  • Vertragsende
  • Kündigungsgrund
  • Nachtragsvertrag erstellen

Öffnen Sie den Mietvertrag, dessen Einheit gekündigt werden soll. Markieren Sie im Inforegister Einheiten die betroffene Vertragszeile und klicken Sie auf Teilkündigung, um den Assistenten zu öffnen.

Teilkündigung

Bericht

Der Assistent zeigt die Schlüsselwerte des gewählten Einheitenvertrages an. Das Feld Altes Vertragsende ist nur gefüllt, wenn die gewählte Vertragszeile bereits ein Enddatum hat und dieses geändert oder leer gesetzt werden soll.

Geben Sie im Feld Vertragsende den Endtermin ein und wählen Sie für spätere Auswertungszwecke einen passenden Kündigungsgrund. Um den Zeitpunkt der Vertragsänderung im System zu dokumentieren, ist es empfehlenswert das Feld Erstelle Nachtragsvertrag aktiv zu setzen. Somit wird mit Fertigstellung der Teilkündigung automatisch ein Nachtragsvertrag erzeugt. Das Feld Leerstandseinheit anlegen ist standardmäßig aktiviert, da bei einer Kündigung ein Leerstand entstehen muss. Allerdings kann es bei Korrekturarbeiten an den Vertragszeiträumen erforderlich sein, keine Leerstands-Folgehistorie zu generieren. Durch das Entfernen des Hakens würde folglich kein neuer Einheitenvertrag mit Folgehistorie durch den Assistenten angelegt.

Auf der nächsten Seite des Assistenten erhalten Sie zur Information ein Ergebnisprotokoll mit den von Ihnen gemachten Angaben. Klicken Sie auf Fertigstellen, um die Daten in RELion zu übernehmen. Sollten Sie eine Eingabe vergessen haben oder ändern wollen, können Sie vor dem Fertigstellen über den Zurück-Button wieder in das Erfassungsfenster wechseln.

Hinweis

Existieren für den zu kündigenden Einheitenvertrag bereits Sollstellungsbuchungen, die über das Vertragsende hinaus gehen, können Sie diese Differenzen mit dem Bericht Vertragsänderungen bereinigt werden. Ein genauer Ablauf ist im Kapitel Sollstellungsdifferenzberechnung beschrieben.

Vertragsbeginn Einheitenvertrag ändern

Der Assistent Vertragsbeginn ändern wird über die Funktion der Vertragszeilen gestartet. Die Aufgabe des Assistenten ist, neben der Änderung des Vertragsbeginns des Einheitenvertrags:

  • die Prüfung auf Konsistenz der Vertragszeiträume unter Ausgabe entsprechender Systemmeldungen,
  • die Erstellung von Sollstellungsdifferenzzeilen sofern die bereits gebuchten Sollstellungen über den neuen Vertragszeitraum hinausgehen;

Wichtig

Bevor Sie den Assistenten starten, prüfen Sie bitte, ob es eine Vorhistorie gibt deren Vertragsende größer als der neue Vertragsbeginn ist. Sollte dies zutreffen, müssen Sie zuerst das Vertragsende der Vorhistorie mithilfe des Assistenten Kündigung von Einheiten korrigieren. Ebenfalls ist zu prüfen, ob der Einheitenvertrag über nicht gebuchte Sollstellungszeilen verfügt, deren Startdatum kleiner als der neue Vertragsbeginn ist. In diesem Fall muss das Startdatum der betreffenden Sollstellungzeilen manuell korrigiert werden, bevor der Vertragsbeginn am Einheitenvertrag geändert werden kann.

Die soeben beschriebenen Prüfungen übernimmt auch der Assistent und gibt ggf. entsprechende Systemmeldungen aus.

Vertragsbeginn ändern

Das folgende Beispiel zeigt den Prozessablauf des Assistenten Vertragsbeginn ändern:

Assistent

Nach der Bestätigung mit Fertigstellen, ist der Vertragsbeginn des Einheitenvertrags geändert.

Mitteilung

Vertragsende ändern – Kündigung zurückziehen

In bestimmten Fällen ist es notwendig ein Vertragsende zu korrigieren oder das Vertragsende aus einem Einheitenvertrag (und damit auch aus dem Mietvertragskopf) ganz herauszunehmen. Für diese Fälle steht der Assistent Vertragsende ändern zur Verfügung.

Sind mehrere Einheiten vorhanden, so kann die Korrektur eines Vertragsendes direkt in diesem Assistent erfolgen. Das neue Vertragsende muss jedoch kleiner sein als das Vertragsende am Mietvertragskopf. In folgendem Beispiel wird das Einheitenvertragsende 31.03.2023 bei Einheit 041 auf den 31.12.2022 korrigiert.

Vertragsende ändern

Bericht

Mitteilung

Ist das neue Vertragsende größer als das Vertragsende am Mietvertrag, so steht die Option Kündigung zurückziehen zur Verfügung. Mit diesem Vorgang wird das Vertragsende sowohl an der Einheit als auch am Mietvertragskopf entfernt. Danach kann über Vollkündigung auch ein größeres Datum als ursprünglich als Vertragsende gewählt werden. Hier ist zu beachten, dass noch kein Nachfolgeeinheit existieren darf um die Funktion Kündigung zurückziehen auszuüben. Ist das der Fall, so müssen zunächst Sollstellungszeilen und Vertragsbeginn der Nachfolgeeinheit korrigiert werden.

Kündigung zurücksetzen

Weiterführende Themen

RE Bearbeiter am Vertrag ändern

Der Bericht RE Bearbeiter am Vertrag ändern bietet dem Anwender die Möglichkeit, z. B. bereits aus dem Unternehmen ausgeschiedene Mitarbeiter, die an Verträgen als Bearbeiter hinterlegt sind durch neue Mitarbeiter in einem Vorgang zu ersetzen. Außerdem kann an Verträgen, die noch keinen Bearbeiter hinterlegt haben in Masse das Feld Bearbeiter gefüllt werden.

Der Bericht bietet außerdem verschiedene Optionen, nach denen eine gezielte Auswahl der Verträge erfolgen kann. Nach Ausführen des Berichts erscheint eine Liste aller verarbeiteten Verträge mit dem alten und neuen Wert. Eine ergänzende Meldung informiert den Anwender über die genaue Anzahl der geänderten Verträge nach Vertragsklassen unterteilt.

RE Vertrag Einrichtung

Im Inforegister Dienstleistungsvertrag können Sie hinterlegen, ob der Bericht RE Bearbeiter am Vertrag ändern auch die Dienstleistungsverträge, zu denen Wartungsverträge, Versicherungsverträge und Dienstleistungsverträge zählen, berücksichtigt werden soll oder ob diese Verträge unberücksichtigt bleiben sollen. Sollen diese Verträge berücksichtigt werden, so muss die Option RE Bearbeiter am Vertrag ändern zulassen entsprechend aktiviert werden.

Vertrag Einrichtung

Vertragsgenehmigung Einrichtung

Wurde das Modul Vertragsgenehmigung lizenziert, so können Sie in der der Einrichtung die Option RE Bearbeiter am Vertrag ändern zulassen aktivieren. Damit werden alle Verträge berücksichtigt, unabhängig davon in welchem Genehmigungsstatus sie sich befinden.

Vertragsgenehmigung Einrichtung

Optionen

Nur aktive Verträge ohne Bearbeiter Mit dieser Option wird bei allen aktiven Verträgen, deren Feld Bearbeiter leer ist, der im Inforegister Neuer Bearbeiter gewählte Wert in die leeren Felder geschrieben. Verträge in der Vergangenheit und Verträge mit bereits gefülltem Feld Bearbeiter bleiben unberücksichtigt. Als zusätzliche Filteroption wurde im folgenden Beispiel auf ein bestimmtes Objekt (OBJ003) gefiltert.
Bericht Bearbeiter Meldung
Nur aktive Verträge mit ausgewähltem Bearbeiter Mit dieser Option wird bei allen aktiven Verträgen das Feld Bearbeiter, das mit dem Wert DSCH gefüllt ist mit dem Wert, der im Inforegister Neuer Bearbeiter gewählt wird, überschrieben. Verträge, die in der Vergangenheit liegen und Verträge deren Feld Bearbeiter leer ist, werden nicht berücksichtigt.
Bericht Bearbeiter Meldung
Alle aktiven Verträge mit Bearbeiter Mit dieser Option wird bei allen aktiven Verträgen das Feld Bearbeiter, das mit einem beliebigen Wert gefüllt ist, mit dem Wert, der unter Neuer Bearbeiter gewählt wird, überschrieben. Verträge, die in der Vergangenheit liegen und Verträge deren Feld Bearbeiter leer ist, werden nicht berücksichtigt.
Bericht Bearbeiter Meldung
Alle aktiven Verträge Mit dieser Option wird bei allen aktiven Verträgen das Feld Bearbeiter mit dem Wert, der unter Neuer Bearbeiter gewählt wird, überschrieben. Dabei spielt es keine Rolle, ob das Feld bereits gefüllt ist oder nicht. Verträge, die in der Vergangenheit liegen, werden nicht berücksichtigt.
Bericht Bearbeiter Meldung
Vorhandenen Bearbeiter entfernen Mit dieser Option kann der Bearbeiter aus den unter Optionen näher bestimmten Verträgen entfernt werden.
Bericht Bearbeiter Meldung

Assistenten der Mietverwaltung

Zusätzlich zu den Assistenten der Mietverwaltung, die vertragsbezogene Änderungen vornehmen, bietet Ihnen RELion die Möglichkeit über den Mietvertrag weitere Assistenten, die die Arbeit vereinfachen, zu starten.

Sollstellungen übertragen

Im Inforegister Einheiten können Sie über die Aktion Sollstellungen übertragen eine Stapelverarbeitung öffnen, die aktive Sollstellungszeilen zu einem bestimmten Zeitpunkt (Stichtag) mit einer bestimmten Plansollstellungsart in die Listenansicht Plansollstellungen überträgt.

Sollstellungen übertragen

Weitere Informationen hierzu erhalten Sie im Kapitel Erstellen von Plansollstellungzeilen.

Sollstellungsdifferenzberechnung

Dieses Thema wird ausführlich in einer eigenen Dokumentation behandelt .

Erfassung weiterer vertragsrelevanter Daten

In der Vertragsverwaltung kann eine Vielzahl von weiteren vertragsrelevanten Daten pro Vertrag erfasst werden.

Vertragsadresse

Die Vertragsadresse wird vom System automatisch mit der Kontaktadresse des Vertragspartners befüllt. Sie haben hier jedoch die Möglichkeit händisch Änderungen vorzunehmen.

Vertragsadresse

Karte

Diese Adresse wird in den Berichten Betriebskostenabrechnung, Wirtschaftsplan und Mahnung verwendet:

Ausdruck

Wenn Sie die Vertragsadresse nicht händisch ändern, läuft die Adresserstellung wie gewohnt ab.

Abweichender Korrespondenzempfänger

Unterliegt der Mieter beispielsweise einer gesetzlichen Betreuung und der Betreuer soll die Post für den Mieter empfangen, haben Sie die Möglichkeit, diesen am Kontakt zu pflegen. Auf der Kontaktkarte des Mieters finden Sie im Inforegister RELion den Korrespondenzkontakt:

Kontaktkarte

Wenn Sie diesen hier auswählen, wird die Anschrift automatisch in die Vertragsadresse übernommen:

Korrespondenzkontakt

Ausstattungsmerkmale und Schlüssel

Je Einheitenvertrag lassen sich zum Mietgegenstand gehörende Ausstattungsmerkmale wie beispielsweise eine Einbauküche oder auch ausgehändigte Schlüssel erfassen. Öffnen Sie auf der Einheitenvertrag Karte die Tabelle Ausstattungen. Über die Funktion Neu können Sie eine neue Ausstattung hinzufügen, die unter Code aus einer zuvor angelegten globalen Ausstattungsliste gewählt werden kann.

Ausstattungen

Tabelle

code

Unter dem Punkt Schlüssel können Sie die Schlüssel erfassen.

Schlüssel

Hinweis

Auf der Mietvertragskarte gibt es in den Vertragszeilen die Spalten Ausstattungen und Schlüssel, welche die Anzahl der jeweils hinterlegten Datensätze für den Einheitenvertrag anzeigen.

Mietsicherheiten/Kautionsdaten

Gehört zum Mietvertrag eine Kautionsvereinbarung, so lässt sich diese am Vertrag hinterlegen. Hierfür wählen Sie unter der Funktion Mietvertragsklauseln die Tabelle Mietsicherheit.

Mietsicherheit

Die Werte zur Mietsicherheit werden im Inforegister Mietparameter auf der Vertragskarte dargestellt. Neben der reinen Erfassung der Mietsicherheit ist auch unter Anwendung der Optionen Aktiv oder Passiv im Feld Art der Verwaltung das Buchen einer Kaution möglich.

Buchhaltung

Plansollstellungsdaten Einrichtung

Plansollstellungen sind den Einheitenstämmen hinterlegt und stellen beispielsweise eine bestimmte Zielmiete dar. Je nach Einrichtung des Moduls Vertragsverwaltung lassen sich auf Basis von Plansollstellungszeilen für neue Einheitenverträge entsprechende Sollstellungzeilen erzeugen. Wird nicht mit Plansollstellungszeilen gearbeitet, so übernimmt das System die Sollstellungzeilen der Vorhistorie des Einheitenvertrages.

Plansollstellungen lassen sich in Arten klassifizieren. Dabei wird über die Plansollstellungsarten gesteuert, welche der Plansollstellungszeilen bei der Erzeugung einer neuen Einheitenhistorie (z. B. durch Mieterwechsel, Kündigung) als Sollstellungzeile des neuen Einheitenvertrages übernommen werden.

Über die Suche öffnen Sie die Einrichtungsseite der Plansollstellungsarten.

Plansollstellungsarten

Hinweis

Die Haken in den Feldern Übernahme in Leerstand und Übernahme in Vertrag können unter allen Plansollstellungsarten nur einmal vergeben werden. Übernahme

Wenn kein Haken in den Feldern Übernahme in Leerstand und Übernahme in Vertrag gesetzt wurde, dient die Zeile lediglich allgemeinen Planungszwecken. Voraussetzung für diese Funktion ist die entsprechende RE Vertrag Einrichtung.

Sollst. bei Leerstand

Erstellen von Plansollstellungzeilen

Bei bereits bestehenden Einheitenverträgen mit Sollstellungzeilen, lassen Sie für die zugehörigen Einheitenstämme Plansollstellungszeilen erstellen, indem die Stapelverarbeitung Sollstellungen in Plansollstellungen übertragen genutzt wird. Die Stapelverarbeitung ist über mehrere Optionen aufrufbar. Zum einen über die Vertragszeilen im Mietvertrag oder über die Einheitenvertragskarte. Öffnen Sie den Bericht Sollstellungen in Plansollstellungen übertragen über die Suche oder im Role Explorer.

Wie der Name der Stapelverarbeitung bereits ausdrückt, werden die zu einem Stichtag aktiven Sollstellungszeilen in den zugehörigen Einheitenstamm als Plansollstellungszeilen erzeugt.

Bericht

Folgende Felder stehen Ihnen als Option zur Verfügung:

Stichtag Nur Sollstellungen, die zu diesem Tag gültig sind (Startdatum, Enddatum) werden übertragen.
Startdatum der Plansollstellung Hier geben Sie das Startdatum an, das für die erzeugten Plansollstellungen gilt.
Plansollstellungsart Hier müssen Sie eine Plansollstellungsart auswählen, die für die erzeugten Plansollstellungen gilt. Mit Start der Stapelverarbeitung erhält der Anwender einen Ausdruck über die soeben durchgeführte Aktion.

Druck

Plansollstellungszeilen können ebenfalls über das Modul Mietanpassung erzeugt werden. Auch eine manuelle Erfassung oder Änderung von Plansollstellungszeilen ist möglich, indem diese über die Karte Einheitenstamm geöffnet werden.

Plansollstellung

Die Erfassung lässt sich in der Übersicht Plansollstellungen oder auf der Plansollstellung Karte durchführen.

Plansollstellung Karte

Sollstellungsdaten

Sollstellungszeilen sind dem jeweiligen Einheitenvertrag zugeordnet. Eine Sollstellungszeile steht für die wiederkehrende Buchung von Forderungen aufgrund des Vertragsverhältnisses an den Debitor. Die Übersicht Sollstellungen lässt sich aus dem Mietvertrag unter Vertragszeile oder über die Einheitenvertrag Karte öffnen.

Mietvertrag

Einheitenvertrag Karte

In der Übersicht Sollstellungen können Sie die Sollstellungszeilen manuell ändern und zusätzliche erfassen. Ebenso stehen Ihnen Aktionen für die Sollstellungskorrektur zur Verfügung. Startdatum der Sollstellungszeile kann frühestens gleich dem Vertragsbeginn gewählt werden. Eine Buchung der Sollstellungszeile kann jedoch erst gleich dem Datum des Verwaltungsbeginns erfolgen.

Vertragslaufzeit

Kündigungsdaten

Mithilfe der Kündigungsdaten kann die Anwendung aufgrund der Kündigungsfristen mögliche Kündigungstermine des Vertrages ermitteln. Kündigungsdaten beziehen sich üblicherweise auf den gesamten Vertrag. Bei Bedarf lassen sich aber auch Kündigungstermine für die Vertragszeile bzw. den Einheitenvertrag erfassen.

Vertragsbezogene Kündigungsdaten öffnen Sie auf dem Mietvertrag über Mietvertragsklauseln.

Menüband

Kündigungsdaten

Die hier erfassten Kündigungsfristen führen zu einer Kalkulation in der Infobox Vertragsklauseln, welche in den Felder Kündigung zum und Kündigung nächste die kommenden möglichen Endtermine im Falle einer Kündigung ausweist. Einheitenvertragsbezogene Kündigungsdaten öffnen Sie auf der Einheitenvertrag Karte über Mietvertragsklauseln.

Bezeichnung Erläuterung
Kündigung durch Hier wird zur Information hinterlegt, durch wen die Kündigung erfolgen muss (Vertragsnehmer, Vertragsgeber, Beide), damit die in den folgenden Kündigungsfeldern hinterlegten Parameter gelten.
Kündbar zum Tragen Sie hier das Datum ein, an dem die Kündigung zum ersten Mal wirksam werden könnte. Beispielsweise müssten Sie bei einem Vertragsbeginn zum 01.01.2017 mit 3-monatiger Kündigungsfrist zum Monatsende den 31.03.2017 eintragen.
Kündigungsfrist Geben Sie eine Datumsformel für die Kündigungsfrist ein (z. B. 3M).
Karenztage Haben Sie in diesem Feld eine Zahl erfasst, erhöht sich der Wert im Datumsfeld Kündigung bis auf dem Mietvertrag um diese Tagesanzahl.
Kündigung zum Über dieses Optionsfeld wählen Sie aus, wann die Kündigung tatsächlich wirksam wird (Monatsende, Quartalsende, Halbjahresende, Jahresende). Soll eine Kündigung zum 15. des Monats wirksam werden, lassen Sie das Feld leer. Der jeweilige Optionswert hat Auswirkung auf die Datumsanzeige der drei Felder Kündigung bis, zum, nächste auf dem Mietvertrag.
Verlängerungsfrist Hier tragen Sie mittels Datumsformel eine Verlängerungsfrist ein, um die sich die Wirksamkeit der Kündigung verlängert, wenn das Datum des Feldes Kündigung bis überschritten wurde. Anhand der Verlängerungsfrist errechnet RELion automatisch das Datum im Feld Nächster Kündigungstermin neu.
Status Bei mehreren Kündigungsfristen und Verbindung zu Optionsterminen, setzt die Anwendung automatisch den Status in der Kündigungsfrist.
Einmalig Kennzeichnet eine Kündigungsfrist die Einmalig gilt und sich nicht fortschreibt.
Sonderkündigung Bei Gewerbemietverträgen kann ein weiterer Datensatz erfasst werden, der als Sonderkündigungsrecht gekennzeichnet ist. Diese Parameter gelten dann, wenn eine bestimmte Bedingung zum Stichtag nicht erfüllt wurde.
Bemerkung Sonderkündigung Bemerkung, welche die Sonderkündigungsklausel näher bezeichnet.
Beschreibung Hier können Sie eine kurze Beschreibung zu den erfassten Kündigungs-Konditionen hinterlegen.
Optionsdaten

Meist wird in gewerblichen Mietverträgen dem Mieter ein einfaches oder mehrfaches Optionsrecht eingeräumt. Das bedeutet, der Mieter kann durch einseitige Erklärung eine Verlängerung des Mietvertrages um eine vorab festgelegte Frist verlangen. Optionsdaten beziehen sich üblicherweise auf den gesamten Vertrag. Bei Bedarf lassen sich aber auch Optionstermine für die Vertragszeile bzw. den Einheitenvertrag erfassen, diese haben jedoch keine Auswirkung auf den Status.

1. Vertragsbezogene Optionsdaten

Öffnen Sie die Karte Mietvertrag und wählen unter Mietvertragsklauseln/Optionsdaten. Die hier erfassten Optionsdaten führen zu einer Kalkulation in der Infobox Vertragsklauseln, welche in den Feldern Option zum und Option nächste die kommenden möglichen Endtermine im Falle einer abgelaufenen Optionsfrist anzeigen.

Optionsdaten

Wichtig

Nur die Optionsdaten am Vertrag bewirken eine Änderung des angezeigten Status.

Hinweis

Logische Prüfungen in den Optionsdaten: Vorläufiges Vertragsende muss > Vertragsbeginn und ggf. >= Erstlaufzeit sein. Optionen müssen chronologisch sein. Das heißt die laufende Optionsnummer muss zu aufsteigenden Ablaufterminen führen.

2. Einheitenvertragsbezogene Optionsdaten

Optionsdaten können einheitenbezogen hinterlegt werden. Diese öffnen Sie im Inforegister Einheiten über die Vertragszeile.

Einheiten

Es öffnet sich die Tabelle Optionsdaten. Dieser Optionswert wird zwar als Ziffer in der Infobox angezeigt, hat jedoch keinerlei Auswirkung auf den Status.

Optionsdaten

Nachfolgend werden die Felder zur Eingabe von Optionsdaten beschrieben:

Bezeichnung Erläuterung
Vertragsnr. / Nachtragsnr. Über diese Felder wird der Optionsdatensatz dem jeweiligen Vertrag zugeordnet.
Bezeichnung Beim Erfassen neuer Optionsdaten wird das Feld vom System mit 1. Option, 2. Option, etc. vorbelegt. Sie können bei Bedarf eine andere Bezeichnung eintragen.
Vorläufiges Vertragsende Hier müssen Sie das Vorläufige Vertragsende eintragen, das wirksam wird, wenn der Mieter die Verlängerungsoption nicht in Anspruch nimmt.
Ausübungsfrist Tragen Sie eine Datumsformel ein, um die Frist zur Ausübung der Option oder Verlängerung festzulegen.
Ausübungstermin Anhand der Datumsformel im Feld Ausübungsfrist errechnet das System den Ausübungstermin.
Verlängerung Geben Sie eine Datumsformel für den Verlängerungszeitraum ein, beispielsweise 5J für eine Vertragsverlängerung von 5 Jahren. Der Vertrag verlängert sich dann um den dort eingegebenen Zeitraum, wenn der Mieter von seinem Optionsrecht Gebrauch macht.
Neues Vertragsende Der Wert dieses Feldes errechnet sich automatisch in Abhängigkeit der Feldwerte Vorläufiges Vertragsende, Optionsfrist und Verlängerung. Hierbei handelt es sich also um das neue Vertragsende, welches greifen würde, wenn die Option in Anspruch genommen wird.
Vertrag endet bei Nichtausübung Wenn die Option/Verlängerung den Status nicht ausgeübt enthält, startet das System nach Bestätigung einer Sicherheitsabfrage den Assistenten zur Kündigung des Vertrages.
Mietpreis verhandelbar, Mietfläche verhandelbar Nur bei Art = Option können diese beiden Felder angehakt werden.
Eingang Optionsschreiben Hier können Sie das Datum eintragen, an dem Sie das Schreiben Ihres Mieters erhalten haben, dass er die Option zur Vertragsverlängerung in Anspruch nehmen möchte.
An Option erinnert Setzen Sie hier einen Haken, wenn Sie den Mieter an die Ausübung der Option erinnert haben.
An Option erinnert am Tragen Sie hier das Datum ein, an dem Sie den Mieter an die Verlängerungsoption erinnert haben.
Status
Offen: Die Option wurde weder ausgeübt noch widersprochen. Die folgenden Optionen sind gültig und erhalten den Status offen. Dieser Status kann nicht gesetzt werden, wenn vor der aktuellen Option eine noch offene oder nicht ausgeübte Option vorhanden ist.
Ausgeübt: Die Option wurde ausgeübt. Nachfolgende Optionen bleiben gültig. Dieser Status kann nicht gesetzt werden, wenn eine vorherige Option noch offen oder nicht ausgeübt ist. Es werden Kündigungsdaten zum Vertrag angepasst: - Kein Einheitenbezug, - Kein Sonderkündigungsrecht, - Wenn Kündbar zum kleiner als Neues Vertragsende der ausgeübten Option, dann Zeile kopieren: Kündbar zum = Neues Vertragsende, Alte Zeile auf Status = ungültig setzen
Bitte prüfen Sie die erzeugten Daten!
Nicht ausgeübt: Die Option wurde nicht ausgeübt. Auch nachfolgende Optionen erhalten den Status nicht ausgeübt. Wenn Vertrag endet bei Nichtausübung = Ja, dann startet nach einer Sicherheitsabfrage der Kündigungsassistent.
Ausgeübt Wurde der Status auf ausgeübt gesetzt, enthält dieses Feld automatisch einen Haken.
Kopierfunktion bei Neuanlage einer Optionsdatenzeile

Folgende Felder werden bei Erfassung eines weiteren Optionsdatensatzes aus dem vorherigen Datensatz kopiert:

  • Verlängerung
  • Ausübungsfrist (Termin wird berechnet)
  • Neues Vertragsende (wird berechnet)
  • Beschreibung
  • Vorläufiges Vertragsende (wird berechnet)
  • Status
  • Besondere Hinweise
  • Vertrag endet bei Nichtausübung
  • Mietpreis verhandelbar
  • Mietfläche verhandelbar
  • Bezeichnung (fortlaufend)
Prüfliste Optionen

Um Optionsdaten zu drucken und vor allem überfällige Optionen nachzuweisen, steht Ihnen der Bericht Optionstermine zur Verfügung.

Optionstermine

Im Inforegister RE Vertrag können Sie bei Bedarf den Optionsdatendruck auf bestimmte Verträge einschränken. Das Inforegister Optionen bietet Ihnen folgende Möglichkeiten:

Bezeichnung Erläuterung
Ausübung von / Ausübung bis Hier legen Sie den Zeitraum für den Berichtsbetrachtung fest.
Auch überfällige Aktivieren Sie das Feld, wenn auch überfällige Optionen gedruckt werden sollen.
Einheiten drucken Hier können Sie die zugehörigen Einheiten des Vertrags mit auszudrucken.

Druck

Ermittle Vertragslaufzeiten

In RELion werden Vertragsstammdaten zur Laufzeit eines Mietvertrags oder Einheitenvertrags (z. B. Kündigungs- oder Optionsdaten) jeweils beim Öffnen der Vertragsseite zum Arbeitsdatum berechnet und angezeigt. Die Daten werden jedoch nicht gespeichert. Über den Bericht Ermittle Vertragslaufzeiten können Sie zu einem bestimmten Stichtag eine Auswertung erstellen. Der Bericht ist in die Tabellen Vertragslaufzeiten und Einheitenvertragslaufzeiten eingebunden. Die ermittelten Daten können Sie auch über die Aufgabenwarteschlange planen.

Bei Aufruf des Vorgangs Ermittle Vertragslaufzeiten werden die zur Laufzeit berechneten Daten tagesaktuell ermittelt und in einer Tabelle abgespeichert.

Ermittle Vertragslaufzeiten

Des Weiteren können Sie die Zieltabellen (Vertragslaufzeiten und Einheitenvertragslaufzeiten) exportieren oder von einer Fremdsoftware direkt ansteuern, um Auswertungen bezüglich der Vertragslaufzeiten anzulegen.

Wichtig

Die Tabellen sind als Ergänzung zu bestehenden Reportings zu verstehen und erleichtern Ihnen das Reporting. Die Berechnungen finden analog der Anzeige auf den jeweiligen Pages statt. Es sind keine weiteren Berechnungen / Interpretationen vorhanden.

Hinweis

Die Ausführung der Berechnungen ist an eine RELion Lizenz zur Modul-ID RE4095 gebunden und wird im Standard ausgeliefert.

Vertragslaufzeiten

Die Tabelle Vertragslaufzeiten enthält folgende Felder:

  • Vertragsnummer
  • Nachtragsnummer
  • Vertragsklasse
  • Vertragsbeginn
  • Vertragsende
  • Beschreibung
  • Status
  • Ende Erstlaufzeit
  • Kündigungsfrist
  • Kündigung bis
  • Kündigung zum
  • Kündigung nächste
  • Sonderkündigung bis
  • Sonderkündigung zum
  • Option bis
  • Option zum
  • Option nächste

Vertragslaufzeiten

Einheitenvertragslaufzeiten

Die Tabelle Einheitenvertragslaufzeiten enthält folgende Felder:

  • Eigentümer/Mieter Kennzeichen
  • Objektnummer
  • Einheiten Nr.
  • Historie
  • Beschreibung
  • Vertragsnummer
  • Vertragsklasse
  • Vertragsbeginn
  • Vertragsende
  • Status
  • Ende Erstlaufzeit
  • Monate Erstlaufzeit
  • Kündigung bis
  • Kündigung zum
  • Kündigung nächste
  • Sonderkündigung bis
  • Sonderkündigung zum
  • Option bis
  • Option zum
  • Option nächste

Einheitenvertragslaufzeiten

Vertragsausnahmen

Besonders im Bereich der gewerblichen Mietverwaltung werden mit den Mietern oft Vereinbarungen getroffen, die sich auch auf die neuen Vorauszahlungen auswirken. Dabei kann in RELion für einzelne Miet- bzw. Einheitenverträge bei verschiedenen Kostenpositionen über die Ausnahmen hinterlegt werden, dass diese entweder gar nicht oder nur in einem begrenzten Rahmen umgelegt werden sollen. Den nicht berechneten Anteil trägt dabei der Vermieter.

Wichtig

Da bei Ausnahmen der Differenzbetrag nicht verrechnet wird, wird die Verwendung im Bereich der WEG-Verwaltung von RELion nicht unterstützt. Weiter ist eine Anwendung von Ausnahmen in Bezug auf ein Umlageausfallwagnis (DE) nicht möglich. Beachten Sie bitte beim Anlegen der Ausnahmen, dass in einem Wirtschaftsplan pro Objektkonto immer nur eine Ausnahme pro Einheit wirksam sein kann. Das heißt, es darf keine mehrfachen Ausnahmeregelungen zu ein und derselben Kostenposition geben.

Wählen Sie über die Suche, z. B. die Tabelle Gewerbemietverträge, und öffnen anschließend denjenigen Gewerbemietvertrag, den Sie bearbeiten möchten. Im Mietvertrag öffnen Sie das Fenster Vertrag Ausnahmen.

VertragAusnahmen

Nähere Informationen über die Möglichkeiten und die Erstellung der Ausnahmen entnehmen Sie der Anwenderdokumentation Betriebskostenabrechnung.

Mietanpassung

Staffelmietdaten

Besteht für den Mietvertrag eine Staffelmietvereinbarung, kann diese bereits im Assistenten Neuvermietung erfasst werden, aber auch zu einem späteren Zeitpunkt über die Vertragskarte im Inforegister Mietparameter.

Mitanpassung

Ein Hinweisfenster erinnert Sie daran die Sollstellungszeilen zu aktualisieren, um die soeben definierten Staffelmieten auch für die Sollstellungen übernehmen zu können.

Meldung

Bezeichnung Erläuterung
Staffelmiete In diesem Feld ist automatisch ein Haken vorgeblendet. Dieser dient nur der Information und kann nicht geändert werden.
Staffelmieten Startdatum Tragen Sie hier das Startdatum des Staffelmietzeitraumes ein.
Art der Steigerung Wählen Sie hier die Art der Steigerung aus. Folgende Steigerungsarten stehen zur Wahl:
Prozent: Sie müssen im Feld Steigerung Staffelmiete den prozentualen Steigerungswert eingeben, z. B. 3 für eine 3%-Steigerung.
Betrag pro QM netto: Tragen Sie im Feld Steigerung Staffelmiete den netto Steigerungsbetrag pro QM ein. RELion holt sich den QM-Wert aus dem Verteilcode QM.
Nettobetrag: Geben Sie im Feld Steigerung Staffelmiete einen netto Pauschalbetrag ein, um den sich die Miete erhöhen soll.
Steigerung Staffelmiete Je nachdem, welche Art der Steigerung Sie gewählt haben, müssen Sie entweder einen Prozentwert oder einen Betrag in dieses Feld eingeben. Geben Sie den Wert ausschließlich als Zahl ein.
Staffel Reichweite Tragen Sie hier eine Datumsformel für den zeitlichen Turnus der Staffelmieterhöhung ein. Üblicherweise wird der Turnus nicht kleiner als 1J sein.
Staffel Anzahl Geben Sie ein, wie oft eine Staffelmieterhöhung durchgeführt werden wird.

Anschließend sind aus der Sollstellungszeile heraus mittels der Funktion Staffelmiete berechnen die künftigen Sollstellungszeilen aufgrund der Staffelmietvereinbarung zu erstellen.

Staffelmiete berechnung

Bericht

Die hierdurch entstandenen künftigen Sollstellungzeilen erhalten zur Information im Feld Änderungsgrund den passenden Wert aus der RE Einrichtung, Inforegister Mietanpassung.

Sollstellungen

Indexdaten

Besteht für den Mietvertrag eine Indexmietvereinbarung, kann diese bereits im Assistenten Neuvermietung erfasst werden, aber auch zu einem späteren Zeitpunkt über die Vertragskarte. Die für die Indexberechnung erforderlichen Indexwerten können Sie über die Suche aufrufen.

Indexverwaltung

Sind in der Global-Indexverwaltung Werte hinterlegt, können Sie für den entsprechenden Vertrag die Informationen zur vertraglichen Indexvereinbarung erfassen und den Indexcode über das Feld Index Code in der Indexdaten Karte auswählen. Hierzu öffnen Sie auf der Mietvertragskarte unter Mietvertragsklauseln die Funktion Indexdaten. Es öffnet sich die Tabelle Vertrag Indexdaten, hier legen Sie mit Neu eine neue Indexdaten Karte an.

Indexdaten Karte

Nachfolgend wird Ihnen die Erfassung über die Indexdaten Karte beschrieben:

Inforegister Allgemein:

Bezeichnung Erläuterung
Vertragsnr. In diesem Feld wird die Nummer des Vertrags eingeblendet, dem die betreffende Indexdaten Karte zugeordnet ist. Über die Auswahlfunktion können Sie bei Bedarf die vertraglichen Indexdaten eines anderen Vertrages zuordnen.
Index Bezeichnung Geben Sie hier eine eindeutige Bezeichnung für die Indexvereinbarung ein, die Sie anlegen möchten.
Sollstellungsart Bitte wählen Sie die Sollstellungsart aus, für die die indexabhängige Erhöhung durchgeführt werden soll. In den meisten Fällen handelt es sich hierbei um die Miete.
Index Code Über die Auswahl des Index Codes legen Sie fest, auf welche vorhandene Indextabelle und deren Werte RELion zugreifen soll.
Index Bezug Geben Sie das Datum ein, zu dem der Basiswert der Indizierung berechnet werden soll. In der Regel handelt es sich um den Vertragsbeginn oder das Datum der letzten Anpassung. Falls der Mieter zunächst eine feste Miete oder Staffelmiete hatte, geben Sie das Datum ein, ab wann die Indexklausel berechnet werden soll. Der Wert wird nach einer durchgeführten Index-Mietanpassung automatisch hochgesetzt, da das Datum der Erhöhung nun den neuen Ausgangspunkt der nächsten Berechnung darstellt.
Index aktuelles Datum Hier erscheint abhängig vom Arbeitsdatum das Datum mit dem aktuellsten, vorhandenen Indexwert.
Anpassungsart Die Anpassungsart bestimmt, wann die Mietanpassung durchgeführt werden kann. Sie können unter folgenden Optionen auswählen:
Kritischer Wert: Eine Mieterhöhung darf stattfinden, wenn der Index aktuelle Wert den Index Kritischen Wert überschreitet.
Anpassungsdatum: Wenn Sie die Option Anpassungsdatum ausgewählt haben, besteht im Inforegister Anpassung die Möglichkeit, verschiedene Kriterien für den Zeitpunkt und die Höhe einer Mietanpassung zu hinterlegen.
Beides – was zuerst: Bei dieser Option kann die Miete erhöht werden, wenn entweder der Index kritische Wert überschritten wird oder eine Mietanpassung aufgrund der Kriterien im Inforegister Anpassung zutrifft.
Beides gleichzeitig: Bei dieser Option darf die Miete nur erhöht werden, wenn sowohl der Index kritische Wert überschritten wird als auch eine Mietanpassung aufgrund der Kriterien im Inforegister Anpassung zutrifft.
Erhöhungsart Hier haben Sie folgende Auswahlmöglichkeiten: Erhöhung %: Hier können Sie nur dann einen Wert eingeben, wenn Sie im Feld Anpassungsart Kritischer Wert ausgewählt haben. Der Wert dient zur Errechnung des Index Kritischen Wertes. Erhöhung Punkte: Hier können Sie nur dann einen Wert eingeben, wenn Sie im Feld Anpassungsart Kritischer Wert, Beides - was zuerst oder Beides gleichzeitig ausgewählt haben. Die Anzahl der Punkte wird mit dem Index Basiswert addiert und ergibt somit den Index Kritischen Wert.
Erhöhung % In dieses Feld müssen Sie den Prozentwert eingeben, wenn Sie bei Erhöhungsart Erhöhung % ausgewählt haben.
Erhöhung Punkte In dieses Feld müssen Sie den Punktwert eingeben, wenn Sie bei Erhöhungsart Erhöhung Punkte ausgewählt haben.
Anpassungsintervall Hier können Sie nur dann eine Datumsformel eingeben, wenn Sie im Feld Anpassungsart Anpassungsdatum, Beides - was zuerst oder Beides gleichzeitig ausgewählt haben. Wenn Sie die Stapelverarbeitung Mietvertragindexerh. Prüfliste laufen lassen, bezieht sich die hier eingegebene Datumsformel auf das entsprechende Berechnungsdatum.
Standard Index Setzen Sie hier einen Haken, wenn Sie möchten, dass dieser Index als Standard Index verwendet wird. Somit wird dieser Index bei allen zukünftig neu angelegten Vertragszeilen hinterlegt.
Bemerkung Hinterlegen Sie eine Bemerkung, welche in der Indexliste mit angezeigt wird.
Vertragsklasse In diesem Feld wird zur Information die entsprechende Vertragsklasse eingeblendet.
Anpassung gesperrt Wird hier ein Haken gesetzt, wird der betreffende Vertrag bei einem Index-Mietanpassungslauf nicht berücksichtigt.
Konto Nr. Filter In diesem Feld kann die Anwendung der Indexanpassung auf ein oder mehrere Konten begrenzt werden. Der Filter kann auch in Zusammenhang mit dem Feld Sollstellungsart verwendet werden.
Index Basiswert Dieses Feld füllt sich automatisch, sobald Sie das Feld Index Bezug gefüllt haben.
Index aktueller Wert Dieses Feld füllt sich automatisch mit dem aktuellen Indexwert.
Index kritischer Wert Hier wird der Indexwert angezeigt, ab dem laut Ihren Eingaben eine Erhöhung vorgenommen werden darf.
Fehlprozent In diesem Feld wird ein Wert errechnet, sobald im Feld Erhöhungsart eine Option ausgewählt und eine Prozenterhöhung oder Punktwert eingetragen wurde. Der Wert des Feldes errechnet sich aus den Feldwerten Index aktueller Wert * 100 / Index Kritischer Wert – 100.
Fehlpunkte In diesem Feld wird nur dann ein Wert errechnet, wenn im Feld Erhöhungsart eine Option ausgewählt und eine Prozenterhöhung oder Punktwert eingetragen wurde. Der Wert des Feldes errechnet sich aus den Feldwerten Index Kritischer Wert – Index aktueller Wert.

Inforegister Anpassung:

Bezeichnung Erläuterung
Früheste Anpassung Geben Sie hier ein Datum ein, falls Sie möchten, dass eine Indexmietanpassung nicht vor einem bestimmten Termin vorgenommen wird.
Anpassungsfälligkeit In diesem Feld ist eine Anpassungsfälligkeit für den Mietvertrag zu bestimmen. Wählen Sie eine der beiden Optionen:
Mitteilungsdatum: Die Fälligkeit der neuen Miethöhe berechnet sich in Relation zum Mitteilungsdatum des Erhöhungsverlangens.
Berechnungsdatum: Die Fälligkeit der neuen Miete berechnet sich in Relation zum Datum des Indexwertes, auf dem die Anpassung basiert.
Fälligkeitsformel Geben Sie eine Datumsformel ein, ab wann der Mieter die neu berechnete Miete schuldet. Ausgangswert ist das Datum der Anpassungsfälligkeit (Mitteilungsdatum oder Berechnungsdatum). Wenn Sie keine Eingabe vornehmen, gilt die Miete ab Berechnungs- bzw. Mitteilungsdatum. Soll die neue Miete erst ab dem nächsten Monatsersten gelten, geben Sie als Datumsformel LM+1M ein.
Weitergabe % Hier können Sie festlegen, wieviel Prozent der errechneten Mieterhöhung tatsächlich an den Mieter weitergegeben werden sollen. Wenn das Feld leer ist, sind es immer 100 %.
Kappungsgrenze % Hier können Sie eine prozentuale Mieterhöhungsgrenze festlegen. Wenn die Mieterhöhung beispielsweise nicht mehr als 15 % der bisherigen Miete betragen soll, wird der Mieterhöhungsbetrag bei dieser Grenze gekappt.
Anpassungsdatum In diesem Feld wird das Mitteilungsdatum der letzten Indexanpassung für diesen Vertrag angezeigt.
Letzte Mieterhöhung Dies ist das Wirksamkeitsdatum der letzten automatisch durchgeführten Mieterhöhung, aufgrund einer Indexklausel.
Erhöhungsweitergabe Dieses Feld wird über die Stapelverarbeitung Mietvertragindexerh. Prüfliste aktualisiert. Es wird der Betrag der letzten Erhöhung vorgeblendet.

Inforegister Freigabe:

Bezeichnung Erläuterung
Freigabeprüfung Hier ist ersichtlich, ob die Freigabeprüfung schon durchgeführt worden ist.
Freigabeprüfung durch Die Benutzer ID des Mitarbeiters, der die Prüfung durchgeführt hat, ist hier ersichtlich.
Freigabeprüfung am In diesem Feld wird das Datum und die Uhrzeit der Prüfung angezeigt.

Verträge löschen oder stornieren

Für das Löschen von Datensätzen gilt grundsätzlich: Dies ist nur möglich solange noch keine Posten auf diesen Vertrag gebucht wurden.

Im Bereich der Mietverwaltung können Einheitenverträge ebenfalls gelöscht werden, sofern es keine Posten hierfür gibt. Da die Einheitenverträge gleichzeitig als Vertragszeilen auf den Vertragskarten erscheinen, löscht das System automatisch den Vertragskopf samt verknüpfter Informationen (Kündigungs-/Optionsdaten, Lastschriftmandat, Mietsicherheit, etc.), wenn dies der einzige Einheitenvertrag zu diesem Vertrag war. Gibt es Posten für den Einheitenvertrag, so kann dieser nur noch über den Assistenten Einheitenvertrag stornieren entfernt und durch einen Leerstand ersetzt werden.

Verträge, die ohne Storno-Assistent gelöscht werden können

Solange noch keine Buchung auf einen Einheitenvertrag erfolgt ist, kann der Vertrag (zu dem der Einheitenvertrag gehört) vom Anwender gelöscht werden. Eine Archivierung der gelöschten Einheit ist nicht notwendig.

Wichtig

Wenn Sie in einem Datensatz RELion löschen, dann bedeutet dies, dass der Datensatz unwiederbringlich entfernt wurde. Eine Papierkorb-Funktion gibt es nicht. Bei einer Stornierung hingegen wird der Einheitenvertrag in einer Archivierungstabelle gespeichert und kann jederzeit eingesehen werden.

RELion verhält sich bei der Löschung wie folgt:

Eingabemöglichkeit durch den Anwender In der Mietvertrag Übersicht kann der gesamte Vertrag mit allen zugehörigen Einheiten über die drei Punkte in der Vertragszeile gelöscht werden. In der Mietvertragskarte, auf der entsprechenden Einheit stehend über Verwalten oder alternativ direkt in der Einheitenvertragskarte.
Verarbeitung des Programms RELion prüft den Einheitenvertrag, der mit diesem Vertrag verknüpft ist und löscht diesen, wenn die Voraussetzung erfüllt wurde. Handelt es sich um den einzigen Einheitenvertrag wird auch automatisch der Vertragskopf gelöscht.

Wann wird der Assistent Einheitenvertrag stornieren benötigt?

Einheitenverträge müssen per Assistent storniert werden, wenn Posten mit dieser Einheitenhistorie vorhanden sind und der Einheitenvertrag entfernt werden soll. Die stornierten Einheitenverträge werden in einer eigens dafür vorgesehenen Tabelle archiviert. Die Vertragsköpfe und die dazugehörigen Informationen werden nicht archiviert und müssen manuell bearbeitet oder gelöscht werden. Durch stornierte Einheiten entsteht immer eine Lücke in der Historiennummerierung. Diese wird durch die Verlängerung des Vertragszeitraumes der Vor-/Folgehistorie geschlossen.

Wichtig

Ein Einheitenvertrag, für den bereits eine Betriebskostenabrechnung gebucht wurde, kann nicht storniert werden.

Was passiert beim Stornieren eines Einheitenvertrages?

Wird ein Einheitenvertrag durch den Assistenten storniert, so ändert oder löscht das System Daten, die im Zusammenhang mit diesem Einheitenvertrag stehen.

Folgende Tabellenbereiche sind betroffen:

  • Der zu stornierende Einheitenvertrag wird in die Tabelle Stornierte Einheitenvertragsliste (5052426) übertragen. Diese ist auf der Ersatzhistorie der Einheitenvertragskarte im Feld Stornierte Historie aufrufbar.
  • Kontakt-Beziehungen zum Einheitenvertrag (siehe Inforegister Kontakte auf den Vertragskarten), werden aus der Tabelle RE Kontakt Geschäftsbeziehung (5052325) gelöscht.
  • Sind Lastschriftmandate, bezogen auf den Einheitenvertrag, vorhanden (Einheitenmandat oder Sollstellungsmandat), werden diese aus der Tabelle Lastschriftmandate (5052467) gelöscht. Vertrags- und Sammelmandate bleiben unberührt.
  • Bei vorhandenen Debitorposten (Rechnung, Zahlung, Gutschrift, etc.) wird die Nummer der stornierten Einheit aus den Feldern Einheitennr. und Einheitenhistorie entfernt und in die Felder Stornierte Einheitennr. und Stornierte Einheitenhistorie übertragen. Ebenso wird bei den betroffenen Debitorposten das Feld Lastschriftmandat Lfd Nr. geleert.
  • In nachfolgend aufgelisteten Tabellen werden Datensätze gelöscht, wenn sich diese auf die zu stornierende Einheit beziehen. Es handelt sich hierbei um Daten, die ausgehend von der Einheitenvertragskarte geöffnet und erfasst werden können. Ein Hinweis im Assistenten oder beim Druck ist nicht umgesetzt.
    • Sollstellungszeilen (5052490)
    • Kündigungsdaten (5052340)
    • Optionsdaten (5052315)
    • Mietsicherheit (Kaution) (5052274)
    • Berichtstexte (5052372)
    • Zusatzfelder (5052389)
    • Verwalterhonorar (5052407)
    • Stornierte Sollstellungen (5052343)
  • Bemerkungen (5052266), Aktivitätenprotokollposten (5065) und Aufgaben (5080) werden auf den stornierten Einheitenvertrag übertragen und sind dort aufrufbar.
  • Erzeugt der Assistent die Ersatzhistorie als Leerstand, so müssen Sie die Sollstellungszeilen manuell erfassen.

Wichtig

Es werden bei dem Verarbeitungsprozess keine Posten storniert. Eine Bereinigung der Debitorbuchhaltung (Stornierung von Forderungsposten, evtl. Auszahlung von falsch eingezogenen Beträgen oder Umbuchung auf einen anderen Einheitenvertrag) muss vom zuständigen Buchhalter im Nachgang vorgenommen werden.  

Einheitenvertrag stornieren

Der Stornoassistent lässt sich entweder über die Funktion der Vertragszeilen an der Mietvertragskarte oder aus der Einheitenvertragskarte starten.

Einheitenvertrag stornieren

Assistent Seite 1

Wählen Sie einen Stornierungsgrund aus oder erfassen Sie bei Bedarf einen Neuen. Das Feld Leerstandseinheit anlegen ist automatisch vorbelegt.

Wichtig

Nur wenn eine Vor- oder Folgehistorie die zeitliche Lücke der Vertragslaufzeiten schließen soll, können Sie den Haken entfernen. Sie müssen dann im Anschluss die weiteren betroffenen Einheitenverträge korrigieren.

Auf der Folgeseite des Assistenten werden Ihnen alle Tabellen aufgelistet, die auf Datensätze mit der zu stornierenden Einheitenvertragsnummer überprüft werden.

Seite 2

Die dritte Seite des Assistenten, zeigt Zusatzinformationen zum Einheitenvertrag, welche ebenfalls archiviert werden.

Seite 3

Die letzte Seite des Assistenten, zeigt eine kurze Zusammenfassung. Bei Bedarf können Sie sich die Zusammenfassung vor der Verarbeitung für Ihre Unterlagen drucken, um den Vorgang zu dokumentieren. Durch Klick auf Fertigstellen werden die Daten verarbeitet und der Einheitenvertrag somit entfernt.

Fertigstellen

Bereinigung der Debitorenbuchhaltung

Bestanden zum stornierten Einheitenvertrag Debitorenposten, müssen diese im Anschluss korrigiert werden. Öffnen Sie hierzu die entsprechende Debitorenkarte und die zugehörigen Posten. Wurden bereits Posten miteinander ausgeglichen, müssen Sie zuerst den Ausgleich aufheben bevor eine Stornierung möglich ist.

Ausgleich aufheben

Wichtig

Der Postenausgleich bezieht sich auf Posten mit gleicher Belegnummer und mit gleicher Debitorennummer. Im hier gezeigten Beispiel wurden Zahlungen für mehrere Einheitenverträge in einem Zahllauf und daher mit gleicher Belegnummer für diesen Debitor gebucht. Da Sie nun den Postenausgleich aufheben müssen, um die Posten der stornierten Einheit ebenfalls zu stornieren, findet aber auch das Postenaufheben für den anderen Einheitenvertrag des Debitors statt. Vergessen Sie daher nicht, den Postenausgleich für einen weiterhin bestehenden Einheitenvertrag des Debitors wieder zu setzen.

Postenausgleich

Markieren Sie die Rechnungsposten und wählen Sie im Menüband unter Prozess die Funktion Transaktion stornieren. Eventuell geleistete Zahlungen des Debitors sollten mit einem Zahlungsformcode versehen und über den Auszahlungsvorschlag an den Debitor zurück überwiesen werden.

Meldung

Durch das Aufheben der Postenausgleiche, stehen alle Posten wieder auf „offen“ und können jetzt über die Funktion Transaktion stornieren weiterbearbeitet werden. Die Auszahlung der zu viel eingezogenen Beträge kann über den Bericht Auszahlungsvorschlag ohne Einheitenbezug vorgenommen werden.

Storno bei abgeschlossenen MwSt.-Posten

Wenn beim Storno Debitorenposten betroffen sind, deren MwSt.-Posten bereits in einer UVA enthalten und damit abgeschlossen sind, ist ein direkter Storno der Transaktion im System nicht mehr möglich.

Das System identifiziert einen solchen Posten, und kennzeichnet ihn im Assistenten als „Verarbeitet“. Im Kontroll-Ausdruck wird auf diesen Posten hingewiesen. Beim Fertigstellen des Assistenten erzeugt das System nun automatisch Buch. Blattzeilen, die mit einem Haken im Feld Storno gekennzeichnet sind als Umkehrbuchung des ursprünglichen Postens. Diese Buchblattzeilen werden automatisch vom System weggebucht und es entsteht ein Journaleintrag. Die Einheiteninformation wird bei diesen Buchungen entfernt.  

Mietvertragskarte nach Storno von Einheitenverträgen

Ist an einem Mietvertrag nur ein Einheitenvertrag vorhanden und wird dieser dann storniert/gelöscht, so wird automatisch auch der Mietvertrag/Vertragskarte gelöscht. Ein Mietvertrag ohne Einheitenverträge kann nicht existieren.

Was muss beim Storno von Leerständen berücksichtigt werden?

Für einen Leerstand besteht kein Vertragsverhältnis, der Storno erfolgt aber aus der Einheitenvertrag Karte über die Aktion Einheitenvertrag stornieren. Nach Stornieren sind die Felder Stornierte Historie und ggf. Stornierungsgrund befüllt.

Einheitenvertrag stornieren

Einheitenvertrag Karte

Ein Leerstand enthält keine Debitorenposten, sondern ggf. nur Sachposten. Diese Sachposten werden vom System bearbeitet und die Einheiteninformationen aus den Feldern Bezug auf Einheitennr. und Bezug auf Einheitenhistorie übertragen sich auf die Felder Stornierte Einheitennr. und Stornierte Einheitenhistorie.

Wichtig

Es werden bei dem Verarbeitungsprozess keine Posten storniert. Eine Bereinigung der Sachposten muss vom Buchhalter vorgenommen werden. Hierzu kann der Stornierte Einheitenvertrag geöffnet und von dort zu den Leerstandsposten navigiert werden, welche über die Funktion Transaktion stornieren zu buchen sind.

Auch ein Leerstand wird durch eine weitere Leerstandseinheit ersetzt. Dieser enthält dann keine Leerstandsposten mehr.  

Nachfolgeleerstand auf Leerstandshistorie

In RELion war es bisher nur möglich einen Leerstand anzulegen, wenn die Einheit vorher vermietet war. Es gibt jedoch Fälle, bei denen auf einen Leerstand ein Folgeleerstand erstellt werden muss (z. B. die steuerliche Nutzung und/oder die Begründung für den Leerstand ändern sich). Sie können in der RequestPage den neuen Leerstandsgrund und die MwSt.-Geschäftsbuchungsgruppe angeben. Wenn Sie das Feld leer lassen, wird der alte Wert übernommen.

Der Aufruf der Aktion ist auf der Einheitenvertrags Karte über Nachfolgeleerstand anlegen möglich.

Nachfolgeleerstand

Voraussetzung ist, dass es sich bei dem Einheitenvertrag um einen Leerstand handelt und das Enddatum noch nicht gesetzt ist.

Technische Dokumentation des Storno-Assistenten

Alle Tabellen die das Feld Einheitenhistorie enthalten.

ID Caption Prüfen Zwischenspeichern Speichern in Archiv
17 Sachposten
21 Debitorenposten Es werden nur nicht stornierte Posten geprüft. Des Weiteren wird geprüft ob es schon Zahlungen gibt.
25 Kreditorenposten
36 Verkaufskopf Die Felder [Owner / Tenant], [Object No.], [Unit No.] und [Unit history] werden gelöscht.
37 Verkaufszeile Die Felder [Owner / Tenant], [Object No.], [Unit No.] und [Unit history] werden gelöscht.
38 Einkaufskopf Die Felder [Owner / Tenant], [Object No.], [Unit No.] und [Unit history] werden gelöscht.
39 Einkaufszeile Die Felder [Owner / Tenant], [Object No.], [Unit No.] und [Unit history] werden gelöscht.
81 Fibu Buch.-Blattzeile Prüfen
110 Verkaufslieferkopf Die Felder [Owner / Tenant], [Object No.], [Unit No.] und [Unit history] werden gelöscht.
111 Verkaufslieferzeile Die Felder [Owner / Tenant], [Object No.], [Unit No.] und [Unit history] werden gelöscht.
112 Verkaufsrechnungskopf Die Felder [Owner / Tenant], [Object No.], [Unit No.] und [Unit history] werden gelöscht.
113 Verkaufsrechnungszeile Die Felder [Owner / Tenant], [Object No.], [Unit No.] und [Unit history] werden gelöscht.
114 Verkaufsgutschriftskopf Die Felder [Owner / Tenant], [Object No.], [Unit No.] und [Unit history] werden gelöscht.
115 Verkaufsgutschriftszeile Die Felder [Owner / Tenant], [Object No.], [Unit No.] und [Unit history] werden gelöscht.
120 Einkaufslieferkopf Die Felder [Owner / Tenant], [Object No.], [Unit No.] und [Unit history] werden gelöscht.
121 Einkaufslieferzeile Die Felder [Owner / Tenant], [Object No.], [Unit No.] und [Unit history] werden gelöscht.
122 Einkaufsrechnungskopf Die Felder [Owner / Tenant], [Object No.], [Unit No.] und [Unit history] werden gelöscht.
123 Einkaufsrechnungszeile Die Felder [Owner / Tenant], [Object No.], [Unit No.] und [Unit history] werden gelöscht.
124 Einkaufsgutschriftskopf Die Felder [Owner / Tenant], [Object No.], [Unit No.] und [Unit history] werden gelöscht.
125 Einkaufsgutschriftszeile Die Felder [Owner / Tenant], [Object No.], [Unit No.] und [Unit history] werden gelöscht.
167 Projekt Es werden nur Datensätze mit dem Status “Offen” und “freigegeben geprüft”. Die Felder [Owner / Tenant], [Object No.], [Unit No.] und [Unit history] werden gelöscht.
254 MwSt.-Posten
271 Bankposten
296 Mahnungszeile Prüfen
297 Registrierter Mahnungskopf Prüfen
379 Detaillierte Debitorenposten
380 Detaillierte Kreditorenposten
5065 Aktivitätenprotokollposten Die Felder [Owner / Tenant], [Object No.], [Unit No.] und [Unit history] in die neuen Felder übertragen und gelöscht.
5080 Aufgaben Die Felder [Owner / Tenant], [Object No.], [Unit No.] und [Unit history] in die neuen Felder übertragen und gelöscht.
5052251 Einheitenvertrag Archivieren in neue Tabelle, dabei werden die Felder für die Bankverbindung und Einzugsvereinbarung fest gespeichert.
5052266 Bemerkungszeile Einheit Die Bemerkungen werden für die Tabelle „Stornierter Einheitenvertrag“ gespeichert.
5052271 RE Sonderumlage Posten Prüfen
5052274 Mietsicherheit Felder [Art der Mietsicherheit], [Art der Verwaltung], [Mietsicherheit gefordert], [Mietsicherheit aktuell] und [Mietsicherheit geleistet] in die Archivtabelle des Einheitenvertrages speichern.
5052275 Abrechnungsposten Prüfen
5052276 Wirtschaftsplan Posten Prüfen
5052741 Mietanpassung Prüfen
5052325 RE Kontakt Die Felder [„Kontakt Nr.“] und [„Kontaktname“] vom aktiven Vertragspartner werden in der Tabelle „Stornierter Einheitenvertrag“ gespeichert.
5052438 Zahlungsschlüssel Die Felder [Owner / Tenant], [Object No.], [Unit No.] und [Unit history] in die neuen Felder übertragen und gelöscht.
5052356 Darlehen Planposten Prüfen
5052402 Projektplanzeilen Es werden nur Datensätze mit dem Status “Offen” und “freigegeben geprüft”.
5052407 Verwalterhonorar Prüfen
5052425 Verwaltungsvertragszeile Prüfen
5052490 Sollstellung Felder [Betrag Miete], [Betrag Nebenkosten] und [Betrag Sonstiges] in die Archivtabelle des Einheitenvertrages speichern.
5052499 SEV Auszahlungsposten
5052505 Mahnaktenzeile Prüfen
5052652 Schadenmeldungs Kopf Es werden nur Datensätze mit dem Status “erfasst” und “freigegeben geprüft”.
5052653 Schadenmeldungs Zeile Es werden nur Datensätze mit dem Status “erfasst” und “freigegeben über die Tabelle 5052652 geprüft”.
05052513 Zahlungszeilen Die Felder [Owner / Tenant], [Object No.], [Unit No.] und [Unit history] in die neuen Felder übertragen und gelöscht. (Falls diese Informationen vorhanden sind!)

2.10 - Sondereigentumsverwaltung

Die Sondereigentumsverwaltung bietet ein umfassendes Werkzeug für alle Anforderungen dieser komplexen Tätigkeit.

Einführung

Die Sondereigentumsverwaltung (SEV) befasst sich mit der Verwaltung von Mietverhältnissen im Auftrag eines WEG-Eigentümers. Der Verwalter vertritt den Eigentümer der Sondereigentumseinheit gegenüber dem Mieter. Im Regelfall ist er zuständig für alle damit verbundenen Vorgänge, wie der Vermietung der Einheit, der Betreuung des Mieters, der Instandhaltung des Sondereigentums, der Überwachung und Buchung der Mietzahlungen sowie der Abrechnung der Betriebskosten.  

Einrichtung

Vor Einsatz von SEV sind in RELion die nötigen Einrichtungen vorzunehmen.

Herstellen der Vertragsbeziehung

Grundlage der SEV ist eine Einheit im Sondereigentum (also in einer sog. WEG = Wohnungseigentümergemeinschaft). Für diese Einheit soll im Auftrag des Sondereigentümers ein Mietverhältnis verwaltet werden. Auf der Mieterseite wird die zu verwaltende Einheit in einem Mietobjekt (Verwendung = SEV-Objekt) dargestellt.

Die Verknüpfung von WEG- und Mieteinheit erfolgt durch den SEV-Vertrag.

Es gilt jedoch zu beachten, dass ein SEV-Vertrag nicht auf mehrere WEG Objekte geschlüsselt werden kann.

Hinsichtlich des WEG- bzw. des Miet-Objektes können in der Praxis zwei Fälle unterschieden werden:

  • Zum einen befindet sich das WEG-Objekt, in dem sich die entsprechende Mieteinheit befindet, bereits in Ihrer Verwaltung. In diesem Fall ist das Objekt bereits in RELion erfasst.
  • Im anderen Fall werden Sie das Objekt neu anlegen, dabei werden aber keine tatsächlichen WEG-Verwaltungsprozesse durchgeführt. Das Objekt dient dann allein der Herstellung der Vertragsbeziehung.

Prozess

Zahlungsfluss und Verrechnung im SEV-Prozess

Im SEV-Prozess werden turnusmäßig aus den Mieteinnahmen Erlöse an den Eigentümer ausgeschüttet. Je nach Vereinbarung werden verschiedene Kosten verrechnet.

Prozess

Bankkonten

In Zusammenhang mit der Sondereigentumsverwaltung werden unterschiedliche Banken für die Zahlungsströme verwendet. Diese werden in nachstehender Grafik erläutert.

Schematische Übersicht der Bankkonten

Schema

Beachten Sie, dass nicht jede Bankverbindung genutzt werden muss. So ist z. B. die Mieter-Empfängerbank nur bei einem Lastschriftmandat des Mieters notwendig. Bei der SEV-Vertragsbank haben Sie die Möglichkeit zwei verschiedene Arten von Bankkonten zu hinterlegen.

  1. Bank pro SEV-Vertrag
  2. Sammelbankkonto (mehrere oder alle SEV-Verträge benutzen die gleiche Vertragsbank)   Beim Anlegen der Bankkontokarte für ein Sammelbankkonto ist zu beachten, dass im Inforegister Allgemein das Feld Sammelbankkonto aktiviert wird. Um das gewünschte Feld sichtbar zu machen, erweitern Sie das Inforegister über den Befehl Mehr anzeigen.

Bankkontokarte

Zusätzlich wird eine Systembank für den Sockelbetrag benötigt. Über die Suche öffnen Sie die Liste Bankkonten. Legen Sie mit Neu eine Bankkontokarte an. Es handelt sich hierbei um kein echtes Bankkonto, sondern um ein Konto, welches RELion in der Buchungssystematik verwendet.

Wichtig ist, dass im Inforegister Buchung eine Bankkontobuchungsgruppe für die Buchungen der Sockelbeträge hinterlegt ist.

Bankkontobuchungsgruppe

Weisen Sie dieser Bankkontobuchungsgruppe ein Sachkonto zu. Diesem Sachkonto ist wiederum ein entsprechendes Objektkonto mit der RE Kontogruppe Giro in den SEV Objekten zuzuordnen.

WEG-Objekt

Ausgangspunkt des SEV-Vertrags ist eine Sondereigentumseinheit innerhalb einer Wohnungseigentümergemeinschaft (WEG). Wie bereits zu Beginn angesprochen, wird diese Eigentümergemeinschaft ggf. bereits von Ihnen verwaltet und ist in RELion erfasst.

Andernfalls legen Sie ein neues WEG-Objekt an. In diesem Fall genügt es, innerhalb des Objekts die vom SEV-Vertrag betroffene/n Einheit/en zu erfassen. Das Anlegen von WEG-Objekten ist Gegenstand der WEG-Verwaltung und wird hier nicht im Detail besprochen.

WEG-Kreditor

Im Rahmen der Sondereigentumsverwaltung wird u.U. aus den Mieteinnahmen der Einheit das Hausgeld bezahlt. In diesem Fall ist die Eigentümergemeinschaft als Kreditor mit einem RE Bankkonto im Mietmandanten einzurichten. Die Kreditorennummer der Eigentümergemeinschaft wird beim Anlegen des SEV-Vertrags benötigt.

Objektkonten

Die SEV-Buchhaltung wird innerhalb der Mietbuchhaltung im Mietobjekt geführt. Hierbei werden gesonderte Objektkonten benötigt. Im Einzelnen sind folgende Konten einzurichten:

Kontobezeichnung Zeck RE Kontogruppe
Hausgeld Das Konto wird für die Verrechnung des Hausgeldes mit der Mieteinnahme verwendet. Kosten bzw. Kosten/Zahlung
Verwalterhonorar Für die Verrechnung des Verwalterhonorars mit der Mieteinnahme wird dieses Konto verwendet. Kosten bzw. Kosten/Zahlung
Manuelle Auszahlung Manuelle Einlagen und Auszahlungen des Eigentümers werden auf dieses Konto gebucht. Forderungen/Erlöse
Automatische Auszahlung Zur Buchung der an den Eigentümer auszuzahlenden Ausschüttungen, die im Rahmen der periodischen Abrechnung aus den Mieterlösen abzgl. der Aufwendungen ermittelt und erstellt werden, wird dieses Konto verwendet. Forderungen/Erlöse
Sockelbetrag Auf dieses Konto wird der Sockelbetrag gebucht, der im SEV-Vertrag hinterlegt ist. Der Sockelbetrag stellt ein (zuvor) festgelegtes Mindestguthaben (= Sockel) auf dem SEV-Vertragskonto dar, welches immerzu auf diesem Verbleiben muss und nicht ausgeschüttet werden darf. So wird verhindert, dass sich der Bestand auf dem Bankkonto auf 0,00 EUR absenkt oder gar ins Minus gerät. Es handelt sich hierbei um das Gegenkonto zur Buchung auf dem Bankkonto Sockelbetrag (siehe Bankkonten). Forderungen/Erlöse

Hinweis

Legen Sie für die Automatische Auszahlung und die Manuelle Auszahlung zwei unterschiedliche Objektkonten an, damit diese über das Berichtsschema korrekt ausgewertet werden können.

Über die Suche öffnen Sie die Objekt-Vorlagekonten. Erstellen Sie eine neue Kategorie an Objekt-Vorlagekonten unter Angabe eines neuen Objekt-Vorl. Kto. Codes (z. B.: SEV).

Vorlage

Wichtig

Es sind folgende Punkte zu beachten:

  • Das Objektkonto der Bank muss die RE-Kontogruppe Giro aufweisen
  • Debitoren immer mit Belegart buchen
  • Kreditoren immer mit Belegart buchen
  • Bankbuchungen nur über das Bankkonto (nicht direkt auf das Bank-Sachkonto)
  • Skonto Rückbuchung an Aufwand ist zu empfehlen
  • RE-Kontogruppe für alle Objektkonten ist zu empfehlen

Nähere Informationen entnehmen Sie der Dokumentation Geldflussdarstellung.

RE Vertrag Einrichtung

Über die Suche öffnen Sie die RE Vertrag Einrichtung. Für Buchungen, die automatisiert in der Sondereigentumsverwaltung erstellt werden und für die manuell keine Belegnummern eingegeben werden können, ist eine Nummernserie einzurichten. Diese Nummernserie wird z. B. verwendet für die Buchungen des Ausschüttungsbetrags. Richten Sie eine Nummernserie für SEV-Buchungen ein und wählen diese in der RE Vertrag Einrichtung im Inforegister Nummerierung im Feld SEV Einkaufsnummern aus.

Einkaufsnummern

Aktivieren Sie im Inforegister SEV das Feld SEV-Aktiv und tragen Sie die entsprechenden Objektkonten bzw. das Bankkonto für Sockelbetrag ein.

SEV-Aktiv

Wichtig

Die Einrichtung der SEV-Konten darf im laufenden Betrieb grundsätzlich nicht verändert werden. Abrechnungen und Auswertungen greifen auf die Objektkontonummern zu und ordnen diese entsprechend den aktuellen Konten in der Vertragseinrichtung zu. Werden die Konten in der Vertragseinrichtung geändert, dann werden die Posten nicht mehr gefunden und somit in den Auswertungen nicht dargestellt.

Zahlungsverkehr Einrichtung

Öffnen Sie über die Suche die Zahlungsverkehr Einrichtung. In der Zahlungsverkehr Einrichtung legen Sie im Inforegister Kreditor die Parameter für den Verwendungszweck an.

Kreditor

Hinweis

Nähere Informationen zur Erläuterung der Parameter für den Verwendungszweck erhalten Sie in der Dokumentation Zahlungsverkehr.

Berichtsschema anlegen

Die periodische Abrechnung an den Eigentümer erfolgt auf Basis eines Berichtsschemas. Über die Suche öffnen Sie die Liste Berichtsschemata Übersicht und mit Neu legen Sie eine Berichtsschema Karte an.

Im Inforegister Allgemein wählen Sie im Feld Code einen Berichtsschema Code von der Art SEV-Verwaltung aus oder legen dort einen neuen an. Geben Sie im Feld Startdatum an, ab wann das Berichtsschema gültig ist.

Berichtsschema

Wichtig

Für jeden Code darf immer nur ein Startdatum erstellt werden und umgekehrt, da Sie sonst beim Druck der SEV-Abrechnung im Stapel doppelte Ausdrucke erhalten.

Im Inforegister Berichtsschema wählen Sie im Feld Berichts ID 5052744 SEV-Berichtsschema drucken oder eine kundenspezifische Lösung aus.

Über die Felder Rundungsverfahren und Dezimalstellen Berechnung haben Sie die Möglichkeit die Ausgabe der Zahlen im Bericht sowie der Parameter zu bestimmen. Dabei können Sie im Feld Rundungsverfahren zwischen Kaufmännisch, Aufrunden und Abrunden wählen. Die Dezimalstellen werden bis auf die fünfte Nachkommastelle genau dargestellt.

Berichts-ID

Parameter erstellen

Im Inforegister Berichtsschema Parameter bestimmen Sie die einzelnen Berechnungsgrundlagen und Berechnungen.

Berichtsschema Karte

Parameter

Hinweis

Je nachdem welche Angaben Sie benötigen, sind diese anzupassen. Für unser Beispiel wurde ein SEV-Berichtsschema für SEV-Verträge mit Einzelbanken angelegt. Bei SEV-Verträgen mit Sammelbankkonten kann der Bereich Bank keine auswertbaren Ergebnisse generieren.

Kontobezeichnung Zeck RE Kontogruppe
1000 Bank Ist eine Überschrift, die lediglich der Unterteilung der Parameter dient. In diesem Abschnitt werden die Stände der Bank dargestellt.
1001 Bank Saldovortrag Hier wird das Anfangssaldo der SEV-Vertragsbank ermittelt. Wählen Sie die Tabelle Geldflussposten und im Tabellenfilter im Feld Feldname Buchungsdatum und als Wert %VORTRAG-PERIODE%. Zusätzlich tragen Sie für eine weitere Feldnummer im Feldname Objektkonto Nr. ein und als Wert das Objektkonto der Bank (z. B. 274000). Im Feld Summe/Funktion wählen Sie Nettobetrag.
1002 Bank Saldo zum Ende Hier wird das Endsaldo der SEV-Vertragsbank ermittelt. Wählen Sie die Tabelle Geldflussposten und im Tabellenfilter im Feld Feldname Buchungsdatum und als Wert %VORTRAG+PERIODE%. Zusätzlich tragen Sie im Feldname Objektkonto Nr. ein und als Wert das Objektkonto der Bank (z. B. 274000). Im Feld Summe/Funktion wählen Sie Nettobetrag.
1003 Abrechnung Vormonat Hier wird das Abrechnungsergebnis der letzten Periode berücksichtigt, da der Geldfluss in der aktuellen Periode gelaufen ist. Wählen Sie die Tabelle Geldflussposten und im Tabellenfilter im Feld Feldname Buchungsdatum-Rechnung/Obligoposten. Tragen Sie im Feld Wert %VORTRAG-PERIODE% ein. Zusätzlich wählen Sie im Feld Feldname Objektkonto Nr. und geben das Objektkonto im Feld Wert an, dass Sie in der RE Vertrag Einrichtung im Feld Automatische Ausschüttung hinterlegt haben (z. B. 8250). Im Feld Summe/Funktion wählen Sie Nettobetrag. Setzen Sie einen Haken im Feld Umgekehrtes Vorzeichen.
1009 Bewegung Bank Hier errechnen Sie die Bankbewegungen auf der SEV-Vertragsbank. Im Feld Parameter tragen Sie die Formel, wie sich die Bankbewegungen zusammensetzen, ein. Sie können dabei viele Microsoft Excel Formeln verwenden. Es ist zwingend erforderlich mit einem = zu beginnen. Danach können Sie über den AssistButton des Feldes die einzelnen Parameter, Funktionen und Formeln auswählen. Es werden nur die Parameter angezeigt, die Sie bereits angelegt haben. In unserem Fall haben wir folgende Formel verwendet: = [%1002]-[%1001]-[%1003]
1100 Sockelbetrag Ist eine Überschrift, die lediglich der Unterteilung der Parameter dient. In diesem Abschnitt wird der aktuelle Sockelbetrag ermittelt.
1101 Rückstellung Sockelbetrag Hier wird der aktuelle Sockelbetrag ermittelt. Wählen Sie die Tabelle Geldflussposten und im Tabellenfilter im Feld Feldname Buchungsdatum. Geben Sie dazu im Feld Wert %VORTRAG+PERIODE% ein. Außerdem wählen Sie den Feldname Objektkonto Nr. und den dazugehörigen Wert des Objektkontos des Bankkontos für Sockelbetrag aus. (z. B. 399000). Im Feld Summe/Funktion wählen Sie Nettobetrag.
2000 Einnahmen Ist eine Überschrift, die lediglich der Unterteilung der Parameter dient. In diesem Abschnitt werden die Beträge bestimmt, die zum SEV-Vertrag in der jeweiligen Periode eingegangen sind.
2001 Miete Wohnungen Hier werden die bezahlten Mieten erfasst. Wählen Sie die Tabelle Geldflussposten und im Tabellenfilter im Feld Feldname Objektkonto Nr. Im Feld Wert tragen Sie die Objektkonten ein, auf denen die Mieten gebucht werden. (z. B. 600000..600002). Im Feld Summe/Funktion wählen Sie Nettobetrag. (Sofern Sie nicht nur steuerfreie Einheiten verwalten, benötigen Sie darüber hinaus auch einen Parameter für die Steuer). Setzen Sie einen Haken im Feld Umgekehrtes Vorzeichen. Je nachdem wie weit Sie die verschiedenen Mieteinnahmen getrennt darstellen wollen, können Sie nach der gleichen Art und Weise unter anderen Nummern (z. B. 2002 etc.), weitere Parameter erfassen.
2101 Nebenkosten Hier werden die bezahlten Nebenkosten erfasst. Wählen Sie die Tabelle Geldflussposten und im Tabellenfilter im Feld Feldname Objektkonto Nr. Im Feld Wert tragen Sie die Objektkonten ein, auf denen die Nebenkosten gebucht werden. (z. B. 608071..608572). Im Feld Summe/Funktion wählen Sie Nettobetrag. Setzen Sie einen Haken im Feld Umgekehrtes Vorzeichen. Je nachdem wie weit Sie die verschiedenen Nebenkostenarten getrennt darstellen wollen, können Sie nach der gleichen Art und Weise unter anderen Nummern (z. B. 2102 etc.), weitere Parameter erfassen.
2109 Deb. Zahlung ohne Ausgleich Hier werden Zahlungen des Mieters ermittelt, die nicht oder in einer anderen Periode mit einer gebuchten Rechnung (wie z. B. Sollstellung) ausgeglichen werden. Wählen Sie die Tabelle Geldflussposten und im Tabellenfilter im Feld Feldname Objektkonto Nr. Im Feld Wert tragen Sie das Forderungskonto für Vermietung ein. (z. B. 200000) Im Feld Summe/Funktion wählen Sie Nettobetrag. Setzen Sie einen Haken im Feld Umgekehrtes Vorzeichen.
2999 Summe Einnahmen Hier wird die Formel zur Ermittlung der Gesamteinnahmen des SEV-Vertrages eingetragen. Im Feld Parameter tragen Sie die Formel, wie sich die Gesamteinnahmen zusammensetzen, ein. Sie können dabei viele Microsoft Excel Formeln verwenden. Es ist zwingend erforderlich mit einem = zu beginnen. Danach können Sie über den AssistButton des Feldes die einzelnen Parameter, Funktionen und Formeln auswählen. Es werden nur die Parameter angezeigt, die Sie bereits angelegt haben. In unserem Fall haben wir folgende Formel verwendet: = [%2001]+[%2101]+[%2109]
8000 Ausgaben Ist eine Überschrift, die lediglich der Unterteilung der Parameter dient. In diesem Abschnitt werden die den SEV-Vertrag betreffenden Ausgabenbeträge einer Periode bestimmt.
8001 Hausgeld Hier werden die an die WEG gezahlten Hausgelder ermittelt. Wählen Sie die Tabelle Geldflussposten und im Tabellenfilter im Feld Feldname Objektkonto Nr. Im Feld Wert tragen Sie das in der RE Vertrag Einrichtung im Feld Hausgeld eingetragene Objektkonto ein (z. B. 804500). Im Feld Summe/Funktion wählen Sie Nettobetrag (Sofern Sie nicht nur steuerfreie Einheiten verwalten benötigen Sie dann auch einen Parameter für die Steuer). Setzen Sie einen Haken im Feld Umgekehrtes Vorzeichen.
8002 Verwaltergebühr Hier werden die an die Verwaltung gezahlten Beträge ermittelt. Wählen Sie die Tabelle Geldflussposten und im Tabellenfilter im Feld Feldname Objektkonto Nr. Im Feld Wert tragen Sie das in der RE Vertrag Einrichtung im Feld Verwalterhonorar eingetragene Objektkonto ein (804530). Im Feld Summe/Funktion wählen Sie Nettobetrag. Setzen Sie einen Haken im Feld Umgekehrtes Vorzeichen.
8003 Instandhaltung Hier werden die angefallenen Instandhaltungskosten ermittelt. Wählen Sie die Tabelle Geldflussposten und im Tabellenfilter im Feld Feldname Objektkonto Nr. Im Feld Wert tragen Sie die Objektkonten ein, auf denen die Instandhaltungskosten gebucht werden. Im Feld Summe/Funktion wählen Sie Nettobetrag. Setzen Sie einen Haken im Feld Umgekehrtes Vorzeichen. Je nachdem wie weit Sie die Instandhaltungskosten getrennt darstellen wollen, können Sie nach der gleichen Art und Weise unter anderen Nummern weitere Parameter erfassen.
8004 Betriebskosten Hier werden die angefallenen Betriebskosten ermittelt. Wählen Sie die Tabelle Geldflussposten und im Tabellenfilter im Feld Feldname Objektkonto Nr. Im Feld Wert tragen Sie die Objektkonten ein, auf denen die Betriebskosten gebucht werden. Im Feld Summe/Funktion wählen Sie Nettobetrag. Setzen Sie einen Haken im Feld Umgekehrtes Vorzeichen. Je nachdem wie weit Sie die Betriebskosten getrennt darstellen wollen, können Sie nach der gleichen Art und Weise unter anderen Nummern weitere Parameter erfassen.
8999 Summe Ausgaben Hier wird die Formel zur Ermittlung der Gesamtausgaben des SEV-Vertrages eingetragen. Im Feld Parameter tragen Sie die Formel, wie sich die Gesamtausgaben zusammensetzen, ein. Sie können dabei viele Microsoft Excel Formeln verwenden. Es ist zwingend erforderlich mit einem = zu beginnen. Danach können Sie über den AssistButton des Feldes die einzelnen Parameter, Funktionen und Formeln auswählen. Es werden nur die Parameter angezeigt, die Sie bereits angelegt haben. In unserem Fall haben wir folgende Formel verwendet: = [%8001]+[%8002]+[%8003]+[%8004]
9001 Summe Einnahmen/Ausgaben Hier werden die Einnahmen mit den Ausgaben verrechnet. Im Feld Parameter tragen Sie die Formel ein, um die Summen der Einnahmen mit den Summen der Ausgaben zu verrechnen. In unserem Fall haben wir folgende Formel verwendet: = [%2999] + [%8999]
9009 Ausschüttung für Vorperiode Hier werden Ausschüttungen an den Eigentümer, die in der Vorperiode erstellt wurden, aber in der Abrechnungsperiode ausgezahlt worden sind, ermittelt. Wählen Sie die Tabelle Geldflussposten und im Tabellenfilter im Feld Feldname einmal Buchungsdatum-Rechnung/Obligoposten mit dem Wert %VORTRAG-PERIODE% und für eine weitere Feldnr. im Feldname Objektkonto Nr. mit dem Wert der Objektkonten, die Sie in der RE Vertrag Einrichtung in den Feldern Manuelle Auszahlung und Automatische Ausschüttung eingetragen haben (z. B. 669100-669110). Im Feld Summe/Funktion wählen Sie Nettobetrag. Setzen Sie einen Haken im Feld Umgekehrtes Vorzeichen.
9010 Ausschüttung in Periode Hier werden alle Ausschüttungen an den Eigentümer, die in der Abrechnungsperiode gezahlt worden sind, ermittelt. Wählen Sie die Tabelle Geldflussposten und im Tabellenfilter im Feld Feldname Objektkonto Nr. mit dem Wert der Objektkonten, die Sie in der RE Vertrag Einrichtung in den Feldern Manuelle Auszahlung und Automatische Ausschüttung eingetragen haben (z. B. 669100-669110). Im Feld Summe/Funktion wählen Sie Nettobetrag. Setzen Sie einen Haken im Feld Umgekehrtes Vorzeichen.
9011 Eigentümer Ausschüttung Hier werden die Ein- und Auszahlungen des Eigentümers bzw. an diesen bei denen Buchung und Zahlung innerhalb der Periode der Fall sind, ermittelt. Im Feld Parameter tragen Sie die Formel ein, um die Ausschüttung der Vorperiode von der Ausschüttung in der Periode abzuziehen. In unserem Fall haben wir folgende Formel verwendet: = [%9010] - [%9009]
9013 Sockelbetrag Erhöhung/Senkung Hier werden die Erhöhungen und Senkungen des Sockelbetrags in der Abrechnungsperiode ermittelt. Wählen Sie die Tabelle Geldflussposten und im Tabellenfilter im Feld Feldname Objektkonto Nr. Im Feld Wert tragen Sie das in der RE Vertrag Einrichtung im Feld Sockelbetrag eingetragene Objektkonto ein (z. B. 669120). Im Feld Summe/Funktion wählen Sie Nettobetrag. Setzen Sie einen Haken im Feld Umgekehrtes Vorzeichen.
9999 Überweisungsbetrag Hier wird der Überweisungsbetrag anhand der Einnahmen und Ausgaben ermittelt. Im Feld Parameter tragen Sie die Formel ein um die Summe der Einnahmen/Ausgaben (in unserem Fall Parameter %9001) mit evtl. bereits veranlassten Ausschüttungen bzw. Einlagen des Eigentümers (Parameter %9011) und Änderungen des Sockelbetrags (Parameter %9013) zu verrechnen. In unserem Fall haben wir die folgende Formel verwendet: = [%9001] + [%9011] + [%9013]
10000 Information Ist eine Überschrift, die lediglich der Unterteilung der Parameter dient. In diesem Abschnitt werden die Beträge bestimmt, die zum SEV-Vertrag gebucht aber noch nicht beglichen worden sind.
10001 Veranlasste Ausschüttung Hier werden alle Auszahlungen an den Eigentümer ermittelt, die noch nicht ausgezahlt worden sind. Wählen Sie die Tabelle Obligoposten und setzen im Tabellenfilter folgende Filter:
Objektkonto Nr. Die Objektkonten, die Sie in der RE Vertrag Einrichtung in den Feldern Manuelle Auszahlung und Automatische Ausschüttung eingetragen haben (z. B. 669100 669110). Bruttobetrag >0 Storniert Nein
Im Feld Summe/Funktion wählen Sie Restbetrag. Setzen Sie einen Haken im Feld Umgekehrtes Vorzeichen.
10002 Offene debitorische Gutschrift Hier werden alle debitorischen Gutschriften ermittelt, die zum Druckzeitpunkt noch offen sind. Wählen Sie die Tabelle Obligoposten und setzen im Tabellenfilter folgende Filter: Objektkonto Nr. Die Objektkonten, auf denen Sie debitorische Rechnungen buchen. (z. B. 600000..699999); Personenart Debitor Bruttobetrag >0; Storniert Nein
Im Feld Summe/Funktion wählen Sie Restbetrag. Setzen Sie einen Haken im Feld Umgekehrtes Vorzeichen.
10003 Offene kreditorische Rechnungen Hier werden alle kreditorischen Rechnungen ermittelt, die zum Druckzeitpunkt noch offen sind. Wählen Sie die Tabelle Obligoposten und setzen im Tabellenfilter folgende Filter: Objektkonto Nr. Die Objektkonten, auf denen Sie kreditorische Rechnungen buchen. (z. B. 8000..899999&<>669100&<>669110); Personenart Kreditor Bruttobetrag >0; Storniert Nein
Im Feld Summe/Funktion wählen Sie Restbetrag. Setzen Sie einen Haken im Feld Umgekehrtes Vorzeichen.
10100 Anforderung zur Einzahlung Hier werden alle angeforderten Einlagen vom Eigentümer (auch Rechnungen nach der Abrechnungsperiode) ermittelt, die zum Druckzeitpunkt noch nicht auf dem SEV-Konto eingezahlt worden sind. Wählen Sie die Tabelle Obligoposten und setzen im Tabellenfilter folgende Filter: Buchungsdatum ..31.12.9999; Objektkonto Nr. Die Objektkonten, die Sie in der RE Vertrag Einrichtung in den Feldern Manuelle Auszahlung und Automatische Ausschüttung eingetragen haben. (z. B. 669100 669110); Bruttobetrag <0; Storniert Nein
Im Feld Summe/Funktion wählen Sie Restbetrag. Setzen Sie einen Haken im Feld Umgekehrtes Vorzeichen.
10101 Offene debitorische Rechnungen Hier werden alle debitorischen Rechnungen (auch Rechnungen nach der Abrechnungsperiode) ermittelt, die zum Druckzeitpunkt noch offen sind. Wählen Sie die Tabelle Obligoposten und setzen im Tabellenfilter folgende Filter: Buchungsdatum ..31.12.9999; Objektkonto Nr. Die Objektkonten, auf denen Sie Rechnungen für die Mieter buchen. (z. B. 600000..699999); Personenart Debitor; Bruttobetrag <0; Storniert Nein
Im Feld Summe/Funktion wählen Sie Restbetrag. Setzen Sie einen Haken im Feld Umgekehrtes Vorzeichen.
10102 Offene kreditorische Gutschriften Hier werden alle kreditorischen Gutschriften (auch Gutschriften nach der Abrechnungsperiode) ermittelt, die zum Druckzeitpunkt noch offen sind. Wählen Sie die Tabelle Obligoposten und setzen im Tabellenfilter folgende Filter: Buchungsdatum ..31.12.9999; Objektkonto Nr. Die Objektkonten, auf denen Sie kreditorische Rechnungen buchen. (z. B. 8000..899999&<>669100&<>669110); Personenart Kreditor; Bruttobetrag <0; Storniert Nein
Im Feld Summe/Funktion wählen Sie Restbetrag. Setzen Sie einen Haken im Feld Umgekehrtes Vorzeichen.
20000 Text Ist eine Überschrift, die lediglich der Unterteilung der Parameter dient. In diesem Abschnitt werden die Texte bestimmt, die je nach Ergebnis ausgegeben werden sollen.
20009 Text Auszahlung/Einzahlung Hier wird bestimmt ob beim Druck Auszahlung oder Einzahlung angedruckt werden soll. Im Feld Parameter tragen Sie folgende Formel ein: = Wenn ([%9999]>0;“Auszahlung”;“Benötigte Einzahlung”) Dabei ist zu beachten, dass sich der ausgegebene Wert immer auf den Wert in der Periode bezieht und nicht auf den Jahreswert.
20013 Text Sockelbetrag Hier wird bestimmt ob beim Druck Erhöhung oder Senkung angedruckt werden soll. Im Feld Parameter tragen Sie folgende Formel ein: = Wenn([%9013]>0;“Senkung”;“Erhöhung”) Dabei ist zu beachten, dass sich der ausgegebene Wert immer auf den Wert in der Periode bezieht und nicht auf den Jahreswert. Über das Feld Druck Dezimalstellen bestimmen Sie mit wie vielen Nachkommastellen die Beträge im Ausdruck angedruckt werden sollen.

Wichtig

Wenn Sie im Inforegister Allgemein in den Feldern Buchungsdatum von und Buchungsdatum bis einen entsprechenden Abrechnungszeitraum eintragen und im Inforegister SEV über die Felder Vertragsklasse Filter und RE Vertrag Filter einen bereits bebuchten SEV-Vertrag auswählen, dann erhalten Sie in der Tabelle Berichtsschema Parameter über die Funktion Alle Ergebnisse berechnen die Werte, die dann auch im Druck erscheinen würden.

Sollte dies nicht der Fall sein, so erscheint ein Hinweis. Bitte prüfen Sie dann alle Parameter. Außerdem werden in den Zeilen die Ergebnisse von oben nach unten berechnet. D. h., es ist nicht möglich z. B. in der Zeile 2999 Werte aus Zeile 8001 zu verarbeiten.

Berechnung über Stapelberechnung und Bedingung

Bisher hat die Berechnung in RELion über Excel Formeln stattgefunden. Seit der aktuellen Version wird dies von Microsoft nicht mehr unterstützt und es wurde eine alternative Berechnungsmöglichkeit in die Berichtsschemata integriert.

Dies ist mit der Programmierung der folgenden zwei neuen Tabellen erfolgreich umgesetzt worden.

Berichtsschema Parameter

Berichtsschema Parameter

Über den Einbau einer Konvertierungsmöglichkeit können die meisten vorhandenen Excel Formeln aus der Spalte Parameter in eine für das System zu verarbeitende Berechnung übersetzt werden. Sie können alle Zeilen oder auch nur einzelne Zeilen zu konvertieren.

Konvertierung

Formeln, die noch nicht konvertiert wurden, sind mit roter Schrift dargestellt:

Formeln

Wenn Sie die Konvertierung über alle Zeilen laufen lassen, so werden Parameter, die aufgrund einer sehr komplexen Formel, für die eine Stapelberechnung bzw. eine Bedingung nicht als Übersetzung ausreicht, auch nach dem Konvertierungslauf rot dargestellt. Sie erhalten dann einen Hinweis auf die Anzahl der nicht konvertierten Zeilen.

Meldung

Konvertiert

Diese Zeilen können Sie manuell in einer Kombination aus Stapelberechnung und Bedingung konvertieren, indem eine zusätzliche Zeile vor dem zu berechnenden Parameter eingefügt wird und die ursprüngliche Formel auf diese zwei Zeilen aufteilt.

Zeile

Zunächst erstellen Sie für alle Parameter in der Klammer eine Stapelberechnung (durch klick in das gelb dargestellte Feld).

Text

Über die Funktion Prüfe Berechnung erhalten Sie ein vorläufiges Ergebnis.

Stapelberechnung

Ergebnis

Der zweite Teil der Formel wird über die ursprüngliche Zeile mit der Erstellung einer Bedingung bearbeitet. Als erster Parameter wird das Ergebnis der zuvor erstellten Stapelberechnung über die drei Punkte und Auswahl der entsprechenden Zeile in das Feld Erster Begriff übernommen.

Bedingung

Ergebnis

Alle weiteren Werte können nun aus der im unteren Bereich eingeblendeten ursprünglichen Formel übernommen werden. Hierfür müssen Sie nicht zwischen den Seiten wechseln bzw. zwischenspeichern.

Karte

Zeilen erstellen

Die Druckausgabe des SEV-Berichtsschema drucken können Sie ganz individuell gestalten. Dazu stehen Ihnen im Inforegister Zeilen verschiedene Möglichkeiten zur Verfügung. Im Feld Zeilenart wählen Sie aus, ob und welche Informationen angedruckt werden sollen. Für den Bereich der SEV-Verwaltung werden die vier folgenden verschiedene Zeilenarten verwendet.

Berichtsschema Karte

Bezeichnung Erläuterung
<Leer> Zeilen mit Zeilenart <Leer> werden nicht gedruckt und sind Kommentarzeilen.
Text Diese Zeilen werden auf jeden Fall gedruckt.
SEV-Vertrag Verwenden Sie diese Zeilenart für Informationen, die Sie aus dem SEV-Vertragskopf benötigen.
SEV-Vertragszeile In Abhängigkeit vom Haken Abrechnung pro Einheit im SEV-Vertrag werden die Informationen hier jeweils pro SEV-Vertragszeile ausgegeben.

Im Feld Detail tragen Sie den Text ein. Über Zeile/Feld anfügen erhalten Sie eine Auswahl an Tabellen, aus denen Sie Felder auswählen können:

Feld anfügen

Meldung

Wichtig

Die Funktion Feld anfügen kann nur bei Textzeilen verwendet werden.

Die unter Berichtsschema Parameter definierten Parameter können Sie im Inforegister Zeilen auswählen:

Berichtsschema Parameter

Parameter

Zur Gliederung der einzelnen Textbereiche in den Detailfeldern der Zeilen stehen Ihnen folgende Befehle zur Verfügung:

Bezeichnung Erläuterung
[#1] Der danach folgende Wert wird in der 1. Spalte von rechts angezeigt.
[#2] Der folgende Wert wird in der 2. Spalte von rechts angezeigt.
~2 In Kombination mit einem Parameter wird der Jahreswert vom Beginn des Kalenderjahres bis zum letzten Periodenende angezeigt. Diese Werte werden nur dann gedruckt, wenn im Inforegister SEV das Feld Jahreswerte drucken aktiviert wird.
[Neue Seite] Mit diesem Befehl bestimmen Sie manuelle Seitenumbrüche.

Zusätzlich können Sie über die Felder Fettdruck und Unterstreichung definieren, wie der Text dieser Zeile dargestellt werden soll.

Hinweis

Bei der Einrichtung muss der Seitenwechsel, vor allem beim Ausdruck der Einheiten, überprüft werden.

Parameter für Ausschüttung

Nachdem Sie in der Tabelle Berichtsschema Parameter definiert haben, wie sich die verschiedenen Beträge berechnen, ist es zwingend erforderlich, den Parameter, der den Wert für die Ausschüttung an den Eigentümer ermittelt im Inforegister SEV im Feld Ausschüttungsparameter zu hinterlegen.

Auschüttungsparameter

Beim Buchen der periodischen Abrechnung wird dieser Parameter abgefragt.  

Fallbeispiel

Eigentümer von Wohnungen eines von Ihnen betreuten WEG-Objekts möchten, dass Sie auch die Wohnungen im Sondereigentum verwalten. Dabei sollen Sie auch die Hausgeldforderungen der WEG begleichen und monatlich die Mieteinnahmen an den Eigentümer ausschütten. Sie erhalten pro verwaltete Wohnung ein Verwalterhonorar in Höhe von 20,- EUR.

Schema

SEV-Mietobjekt anlegen

Da der SEV-Vertrag die Verwaltung eines oder mehrerer Mietverhältnisse beinhaltet, ist in RELion ein entsprechendes Mietobjekt anzulegen. Dieses Objekt umfasst die Mieteinheit/en, die Gegenstand des Verwaltungsvertrags ist/sind.

Funktionsweise des SEV-Mietobjekts

Das anzulegende SEV-Mietobjekt entspricht nicht zwingend einem realen Gebäude, da nur die für den SEV-Vertrag relevanten Einheiten erfasst werden müssen. Nochmal zur Erinnerung, ein SEV-Vertrag kann nur Einheiten aus einem WEG Objekt verarbeiten. Es dürfen nicht Einheiten aus verschiedenen WEG Objekten in einem SEV-Vertrag erfasst werden.

Beispiel: Eigentümer X besitzt im WEG-Objekt A eine oder mehrere Einheiten, für die ein SEV-Vertrag besteht. Im anzulegenden SEV-Mietobjekt sind lediglich diese Einheiten zu erfassen, die anderen Einheiten des WEG-Objekts sind nicht relevant.

Beispiel

Über die Suche öffnen Sie die Übersicht Objekte und legen mit Neu ein RE Objekt für das SEV-Mietobjekt an. Das SEV-Mietobjekt wird grundsätzlich auf die gleiche Weise angelegt wie ein konventionelles Mietverwaltungsobjekt. Es sind allerdings die beiden folgend genannten Besonderheiten zu beachten:

  • Im Inforegister Verwaltungsobjekt wählen Sie als Verwendung SEV-Objekt aus.
  • Eine weitere Besonderheit des SEV-Mietobjekts ist, dass im Gegensatz zur normalen Mietverwaltung im Inforegister Zahlungen keine bevorzugte Objektbankverbindung angelegt wird.

Verwendung

Wählen Sie im Inforegister Adresse und Kontakt im Feld Eigentümer-ZE einen Code aus. Im Gegensatz zur Miet- bzw. WEG-Verwaltung ist es nicht zwingend notwendig bei der Zuständigkeitseinheit einen Kontakt zu hinterlegen. Im Feld Verwaltungs-ZE wählen Sie die Zuständigkeitseinheit Ihrer Verwaltung aus.

Objektkonten einspielen

Genauso wie in Miet- oder WEG-Objekten müssen auch in einem SEV Objekt die Objekt Konten eingespielt werden.

Kontenstamm

Wählen Sie dazu im Feld Objektvorlagekonten den Code für die Objektvorlagekonten der SEV aus und starten die Verarbeitung mit OK. Zusätzlich benötigen Sie noch die Objektkonten der Mietverwaltung. Aus diesem Grund starten Sie den Bericht Kontenstamm holen erneut und wählen den Code für die Objektvorlagekonten der Miete aus.

Einheiten anlegen

Zu dem neu angelegten SEV-Objekt benötigen Sie noch Einheitenstämme und Einheitenverträge. Da im Bereich der SE-Verwaltung jede Mieteinheit einem anderen Eigentümer gehören kann, reagiert RELion in diesem Modul anders als in der Standard Mietverwaltung. Sie können die Einheitenstämme und Einheitenverträge wie gewohnt entweder manuell erfassen oder über die Eine Besonderheit bei der Ticketerstellung besteht darin, dass – sofern für den jeweiligen Tickettyp ein zugeordneter Problem-Lösungsdatensatz vorhanden ist – dieser automatisch in die entsprechenden Felder für Problem und Lösung übernommen wird. In diesem Fall wird nicht der DEFAULT-Datensatz verwendet.

Wird der Tickettyp nachträglich beispielsweise von ‚Störung/Schaden‘ auf ‚Auskunft‘ oder einen anderen Typ geändert, ist keine weitere Aktion erforderlich. Die bereits befüllten Felder für Problem und Lösung bleiben bestehen und verursachen in diesem Zusammenhang keine Probleme.

Erfolgt die Erstellung oder Befüllung eines Tickets bzw. einer Schadensmeldung über eine App oder eine Schnittstelle, wird empfohlen, die Funktion ‚SM ohne Problem-Lösungszuordnung‘ in der Instandhaltungseinrichtung nicht zu aktivieren. In solchen Fällen sollen die Informationen gezielt über die Schnittstelle – etwa vom Mieter oder Wohnungsabnehmer – übermittelt werden, um eine qualifizierte und aussagekräftige Meldung zu ermöglichen.“.

Hinweis

Wir empfehlen Ihnen, dass die Einheiten genauso benannt werden, wie im WEG Objekt.

Weitere Informationen zum Anlegen der Einheiten und Verträge finden Sie in den Dokumentationen Einheit Schnellerfassung und Mietverwaltungsverträge

Anlegen eines SEV-Vertrags

Über die Suche öffnen Sie die SEV-Vertragsübersicht und legen über Neu einen leeren SEV-Vertrag an.

Wichtig

In einem SEV-Vertrag können nur Einheiten aus einem WEG Objekt erfasst werden. Ein SEV-Vertrag kann nicht mit mehreren WEG Objekten geschlüsselt werden.

Inforegister Allgemein

Geben Sie im Inforegister Allgemein im Feld Vertragsnr. eine Nummer ein. Sie können dabei eine der folgenden Methoden verwenden:

  • Haben Sie eine Standardnummernserie für Verträge als Vorgabe eingerichtet, drücken Sie Enter, damit die Anwendung das Feld mit der nächsthöheren Nummer der Serie füllt.
  • Wenn Sie mehrere Nummernserien für Verträge eingerichtet haben, klicken Sie auf den AssistButton rechts neben dem Feld und wählen Sie die Serie aus, die Sie verwenden möchten. Die Anwendung füllt daraufhin das Feld mit der nächstfolgenden Nummer der entsprechenden Serie.
  • Hat die Nummernserie ein Häkchen im Feld Manuelle Nr., können Sie manuell eine Nummer vergeben. Sie können bis zu 20 Zeichen, sowohl Ziffern als auch Buchstaben, eingeben.

Allgemein

Als Vertragsbeginn geben Sie das Datum ein, zu dem der SEV-Vertrag beginnt. Tragen Sie im Feld Beschreibung eine aussagekräftige Angabe zum Vertragsinhalt ein. Über die Felder Kontaktnr. bzw. Kreditorennr. wählen Sie Ihren Vertragspartner, welcher auch der Eigentümer der betreffenden SE-Einheit ist und mit dem der SEV-Vertrag abgeschlossen wurde.

Wichtig

Die Vertragsnr. des SEV-Vertrages darf während des laufenden Geschäftsbetriebes nicht geändert werden, da diese Änderung nicht in allen Posten vollzogen wird!

Hinweis

Dem Kontakt des Vertragspartners ist im Mietmandanten ein Kreditor und im WEG-Mandanten ein Debitor zugeordnet: In der Einheit des WEG-Objekts ist er als Debitor (= Wohnungseigentümer) hinterlegt, im SEV-Vertrag wird er als Kreditor erfasst.

Inforegister SEV Vertragszeile

Im Inforegister SEV Vertragszeile werden die zu verwaltenden Einheiten eingetragen. Pro Einheit wird eine Zeile verwendet. Wählen Sie über die Spalten WEG-Mandant und WEG-Objektnr. das WEG-Objekt aus, in dem sich die zu verwaltende Einheit befindet. Im Feld WEG Einheitennr. wählen Sie die betreffende Einheit aus.

In unserem Fallbeispiel wird das Hausgeld an die Eigentümergemeinschaft überwiesen. Darum wird im Feld WEG-Kreditor die WEG ausgewählt. Im Feld Startdatum ist einzutragen, zu welchem Datum der SEV-Vertrag für die betreffende Einheit beginnt. Hierbei handelt es sich um eine elementare Information für die weitere Bearbeitung. In den Feldern SEV-Mandant, SEV-Objektnr. und SEV-Einheitennr. wählen Sie die zugehörige Einheit Ihres SEV-Mietobjekts aus. Die Zuordnung von WEG-Einheit zu SEV-Einheit ist damit vollzogen.

Vertragszeile

Hinweis

Um zu verhindern, dass eine WEG- oder SEV-Einheit versehentlich mehreren Verträgen zugeordnet wird, wird automatisch eine entsprechende Prüfung durchgeführt. Diese weist gegebenenfalls durch eine Meldung darauf hin, dass die ausgewählte Einheit bereits in einem anderen Vertrag verwendet wird.

Im Feld Verwalterhonorar tragen Sie den Betrag für das Verwalterhonorar pro Abrechnungszeitraum (Monat, Quartal, etc.) ein. Erfassen Sie auf diese Weise Zeile für Zeile alle Einheiten, die Ihr SEV-Vertrag umfasst.

Wichtig

Wenn Sie nachträglich zu einem SEV-Vertrag eine weitere Einheit hinzufügen, dann darf deren Startdatum nicht vor den Werten in den Feldern Abrechnung Enddatum Reichweite und (soweit diese berechnet werden sollen) Verwalterhonorar Enddatum Reichweite und Hausgeld geholt bis liegen, da keine rückwirkende Berechnung stattfindet.

Inforegister Berechnung

Im Inforegister Berechnung geben Sie im Feld Reichweite Abrechnung per Datumsformel vor, welcher Abrechnungszyklus im Vertrag festgelegt wurde. Das Feld Abrechnung Enddatum Reichweite wird vom System gefüllt und sollte nicht manuell geändert werden.

Im Feld SEV-Eigentümer Bankkonto wählen Sie das Bankkonto des SEV-Eigentümers aus, auf das die Ausschüttung der Erträge vorgenommen werden soll. Da in diesem Beispiel ein Verwalterhonorar vereinbart worden ist, aktivieren Sie das Feld Verwalterhonorar berechnen und geben im Feld Reichweite Verwalterhonorar per Datumsformel ein, welchen Berechnungsrhythmus Sie mit dem Eigentümer vereinbart haben. Wählen Sie im Feld Verwalterhonorar Kreditor den Kreditor aus, der das Verwalterhonorar erhalten soll.

Über das Feld Hausgeld wird definiert, ob und wie Hausgeld mit den Mieteinnahmen verrechnet werden soll.

Nein Wenn das Hausgeld nicht berücksichtigt werden soll.
Überweisung Wenn das Hausgeld automatisch an die WEG bezahlt werden soll (es besteht kein SEPA-Lastschriftmandat für das Hausgeld).
Einzug Wenn das Hausgeld berücksichtigt, aber nicht automatisch ausbezahlt werden soll (z. B., wenn ein SEPA-Lastschriftmandat an die WEG erteilt wurde).

Berechnung

Inforegister Druckoptionen

Wählen Sie im Inforegister Druckoptionen im Feld Berichtsschema SEV-Abr. je nach zutreffendem Fall das passende Berichtsschema aus. Dieses wird dann für die periodische Abrechnung herangezogen.

Bei Bedarf können Sie das Feld Abrechnung pro Einheit aktivieren, dadurch werden bei der SEV-Abrechnung auch Nachweise für die einzelnen Einheiten ausgedruckt. Voraussetzung hierfür sind Zeilen im Berichtsschema Zeilen mit der Zeilenart SEV-Vertragszeilen. Sollte eine Abrechnung einmal nicht gedruckt worden sein, und somit nicht über die Ziffer bei Archiv Berichtdruck aufrufbar, kann über den Bericht SEV-Abrechnung mit der Option Nachträglich archivieren, die gewünschte Abrechnung ohne die Option Buchen, erneut gedruckt werden. Hierfür muss das Abrechnung Enddatum Reichweite manuell auf das gewünschte Datum gestellt – und nach Druck wieder zurückgestellt werden.

Druckoption

Inforegister Sonstiges

Hier kann ein Honorar für Neuvermietung hinterlegt werden. Außerdem wird für die Erstellung von Lastschriftmandaten bei den Mietern eine Gläubiger ID der SEV-Vertragsbank benötigt, die hier eingetragen wird. Die SEV-Vertragsbank wird im Nachgang noch gesondert erfasst.

Sonstiges

Hinweis

Wenn Sie mit Sammelbankkonten arbeiten, ist die Gläubiger-ID bei jedem SEV-Vertrag einzutragen.

Inforegister Kündigung

In diesem Inforegister können Sie informativ Daten einer eventuellen Beendigung des Vertrags hinterlegen.

Kündigung

SEV-Vertragsbank anlegen

Sobald in dem SEV-Vertrag die Einheiten zugeordnet worden sind, legen Sie die SEV-Vertragsbank an. Dazu starten Sie im SEV-Vertrag den Bericht Objektbanken verwalten.

SEV-Vertrag

Objektbank

Im Inforegister Optionen ist die Verarbeitung automatisch auf Erstellen gestellt, solange noch keine SEV-Vertragsbank vorhanden ist. Das Startdatum wird mit dem Vertragsbeginn des SEV-Vertrages vorgeblendet, kann aber manuell geändert werden.

Wählen Sie im Feld Neue SEV-Vertragsbank eine Bank aus und starten Sie die Verarbeitung mit OK. Dadurch wird die gewählte Bankverbindung sowohl als RE Objektbank erstellt, als auch in jedem den SEV-Vertrag zugeordneten Einheitenvertrag im Inforegister Zahlungen als bevorzugte Objektbankverbindung eingetragen.

Mietverträge erstellen

Im nächsten Schritt werden die Einheiten vermietet. Dafür verwenden Sie, wie in der Standard-Mietverwaltung, den Assistenten Neuvermietung.

Wählen Sie entweder die Mieter Kontaktnr. aus oder legen Sie einen neuen Kontakt für den Mieter an. Im Feld Vertragsart wählen Sie die entsprechende Variante aus und tragen im Feld Vertragsbeginn das Datum ein. Da es bei einem SEV-Objekt mehrere Vermieter geben kann, wird hier der Vermieter nicht eingetragen.

Wählen Sie die Einheit aus, die vom vorher eingetragenen Mieter angemietet worden ist. Der Vermieter wird dann aus dem dazugehörigen SEV-Vertrag geholt.

Hinweis

Einem Mietvertrag können nur Einheiten desselben Vermieters zugeordnet werden.

Die weitere Verarbeitung des Assistenten entspricht der Standard Mietverwaltung. Lediglich auf der letzten Seite wird im Ergebnisprotokoll zusätzlich der Vermieter genannt.

Hausgeld holen und Verwaltergebühr berechnen

Markieren Sie in der Liste der SEV-Vertragsübersicht den gewünschten Vertrag und öffnen Sie den Bericht SEV-Monatsabrechnung.

Verträge

Im Inforegister Optionen geben Sie den Stichtag an, zu dem das Hausgeld erstmals aus dem WEG-Objekt geholt und die Verwaltergebühr berechnet werden soll. Im Inforegister RE Vertrag können Sie die Verarbeitung über Filterkriterien begrenzen.

Monatsabrechnung

Mit OK starten Sie die Verarbeitung. Das Verwalterhonorar wird in Abhängigkeit von Verwalterhonorar Enddatum Reichweite jeweils um die Reichweite Verwalterhonorar (beides aus SEV-Vertrag) berechnet und zum Stichtag gebucht. Je nachdem welche Option im SEV-Vertrag im Feld Hausgeld im Inforegister Berechnung eingetragen ist, werden ab dem Datum im Feld Hausgeld geholt bis (aus SEV-Vertrag) bis zum Stichtag die Sollstellungen aus dem WEG-Objekt geholt und zum 01. gebucht.

Bedeutung des Parameters Hausgeld

Nein Die Sollstellungen des Hausgeldes werden nicht berücksichtigt.
Überweisung Für die sollgestellten Posten im WEG-Objekt werden im SEV-Objekt Kreditorenposten mit dem Zahlungsformcode aus dem Kreditor erstellt. Dabei werden die Steuerinformationen aus dem WEG-Objekt mit übernommen.
Einzug Für die sollgestellten Posten im WEG-Objekt werden im SEV-Objekt Kreditorenposten ohne Zahlungsformcode erstellt. Auch hier werden die Steuerinformationen aus dem WEG-Objekt mit übernommen.

Hinweis

Die Sollstellungen werden im SEV-Objekt immer zum Monatsersten gebucht, unerheblich wann das Hausgeld gebucht wurde oder zu welchem Datum die Sollstellungen geholt wurden. Die in der WEG für die Sollstellung verwendeten MwSt. Geschäftsbuchungsgruppen und MwSt. Produktbuchungsgruppen müssen auch im Mietmandant angelegt und gebucht werden können. Da es sich in der SEV um eine kreditorische Buchung handelt wird ein Vorsteuerkonto in der MwSt. Matrix erwartet.

Die SEV-Monatsabrechnung durchsucht die Debitorenposten der assoziierten WEG-Einheit zur Laufzeit mit den Filterbedingungen

  • Sollstellungsart <> „Leer“
  • Belegart = Rechnung oder Gutschrift

Damit eventuelle Abrechnungsspitzen auch in der SEV Abrechnung Berücksichtigung finden können, müssen sie mit einer Sollstellungsart versehen sein. Dies kann bei Bedarf auch nachträglich geschehen, indem die Debitorenposten mit leeren Sollstellungsarten nachgetragen werden.

Wichtig

Beim Erstellen der kreditorischen Zahlungsvorschläge ist im Inforegister Optionen ein Filter im Feld Zahlungsformcode zu setzen, damit nicht versehentlich Vorschläge für Hausgelder mit der Option Einzug erstellt werden.

Report

Kreditorische Rechnungen zahlen

Beim Verwalten von SEV-Einheiten sind immer wieder Rechnungen von Handwerkern, Behörden etc. zu bezahlen. Diese sind grundsätzlich genauso zu behandeln wie bei einer normalen Mietverwaltung. Es ist jedoch zwingend erforderlich, dass die Rechnungen immer mit Einheitenbezug gebucht werden.

Abrechnung und Ausschüttung

Aus den eingehenden Mietzahlungen soll in regelmäßigen Abständen eine Ausschüttung auf das private Bankkonto des Eigentümers stattfinden. Abhängig vom individuellen Vertrag sind dabei gegebenenfalls noch Posten gegenzurechnen (Verwalterhonorar, Hausgeldzahlungen, Instandhaltungs- und Betriebskosten).

Folgende Voraussetzungen für die Erstellung von Ausschüttungsposten müssen gegeben sein:

  • Es werden nur Geldflussposten berücksichtigt, deren Buchungsdatum im gewählten Abrechnungszeitraum liegt.
  • Beim SEV-Vertrag ist ein Berichtsschema hinterlegt.
  • Im Berichtsschema ist ein Ausschüttungsparameter festgelegt worden.

Die periodische Abrechnung starten Sie im SEV-Vertrag über SEV-Abrechnung.

Abrechnung

Report

Report

Im Inforegister Optionen tragen Sie im Feld Abrechnung drucken bis das Enddatum der Abrechnungsperiode ein.

Wichtig

Es ist nur möglich den Monatsletzten einzutragen. Die Abrechnungen werden dann bei den einzelnen SEV-Verträgen jeweils für den nächsten Abrechnungszeitraum in Abhängigkeit der Eingabe im Feld Abrechnung drucken bis erstellt.

Im Inforegister Berichtsschema ist bereits auf den SEV-Vertrag gefiltert, von dem Sie den Bericht starten.

Hinweis

Sie können den Bericht auch über alle Verträge laufen lassen, dafür entfernen Sie im Inforegister Berichtsschema den Filter in den Feldern Code, Startdatum und RE Vertrag Filter.

Läuft eine SEV Abrechnung über mehrere Verträge und kommt es (z. B falscher Stammdaten) zu einem Abbruch der SEV Abrechnung, so werden die bis zum Abbruch durchgelaufenen Abrechnungen korrekt gebucht. Da der Bericht Archiv Berichtsdruck nur nach erfolgreich durchlaufenem Bericht gedruckt wird, kann nur über die Posten festgestellt werden, was tatsächlich gebucht ist. Mit der Option Nachträglich archivieren kann die SEV Monatsrechnung jedoch auch nachträglich für bereits gebuchte Vorgänge gedruckt werden. Das Enddatum Reichweite muss für diesen Zweck manuell nach Bedarf zurückgestellt werden und um ein doppeltes Buchen zu vermeiden, darf die Funktion Buchen nicht ausgewählt werden. Nach erfolgter Archivierung muss das Enddatum Reichweite wieder auf das ursprüngliche Datum zurückgestellt werden.

Es werden nur offene Beträge aus dem WEG Objekt geholt. Bei einem erfolgten Teilausgleich eines Postens in der WEG wird nur der tatsächlich offene Restbetrag in die SEV Monatsabrechnung geholt.

Zum Erstellen eines Ausschüttungsposten an den Eigentümer aktivieren Sie das Feld Buchen. Dadurch können Sie im Feld Fälligkeitsdatum ein Datum eintragen, zu dem der Kreditorenposten fällig werden soll. Geben Sie im Feld Buchungstext einen aussagekräftigen Text ein. Das Feld Buchungsvorschau zeigen ist standardmäßig aktiviert. Dadurch öffnet sich zum Abschluss ein Fenster, in dem Sie die Beträge überprüfen können und mit OK die Verarbeitung starten.

Hinweis

Sofern Sie die Verarbeitung mit Seitenansicht gestartet haben, öffnet sich mit der Buchungsvorschau auch die Seitenansicht. Diese darf nicht vor der Buchungsvorschau geschlossen werden, da dies zu einem Systemabsturz führen kann.

Druck

Druck

Für den errechneten Wert des Ausschüttungsparameters wird mit Buchungsdatum Abrechnungsende automatisch ein Kreditorenposten erstellt, der je nach Fälligkeit mit dem nächsten kreditorischen Zahlungslauf ausgezahlt werden kann.  

Weiterführende Themen und Besonderheiten

Standardprozesse

Im Rahmen der Sondereigentumsverwaltung gibt es mehrere Prozesse, deren Bearbeitung sich nicht von den entsprechenden Abläufen in WEG- oder Mietverwaltung unterscheidet. Diese werden deshalb nachfolgend erwähnt, aber nicht im Detail beschrieben. Wo sich in Einzelfällen Unterschiede zum Standardablauf ergeben, wird darauf hingewiesen.

Im Einzelnen betrifft dies:

  • Mietensollstellung,
  • Lastschrifteinzug der Mieten,
  • Hausgeldsollstellung
  • Zahlung der Hausgelder,
  • Betriebskostenabrechnungen.

Mietensollstellung

Die Sollstellung und Buchung der Mieten für das SEV-Mietobjekt unterscheidet sich nur bei Leerstandseinheiten von der Vorgehensweise für allgemeine Mietobjekte.

Wichtig

Das Sollstellen von Leerständen wird nicht unterstützt. Die Funktion Ratenzahlung ist nicht möglich.

Lastschrifteinzug der Mieten

Der Lastschrifteinzug der Mieten für das SEV-Mietobjekt folgt dem allgemeinen Verfahren für Debitor-Bankeinzüge. Lediglich beim Erstellen des Lastschriftmandates wird die Gläubiger-ID nicht aus der Zuständigkeitseinheit geholt, sondern aus dem SEV-Vertrag.

Wichtig

Sammelmandate werden im Bereich der SE-Verwaltung nicht unterstützt.

Hausgeldsollstellung

Die Sollstellung und Buchung der Hausgelder für das WEG-Objekt, in welchem sich die SEV-Einheit befindet, unterscheidet sich nicht von der Vorgehensweise für reguläre WEG-Objekte.

Zahlung der Hausgelder

Wenn keine Verrechnung der Hausgelder mit den Mieteinnahmen vereinbart ist, müssen Sie an dieser Stelle keine Veranlassungen treffen. Die Zahlung der Hausgelder ist dann ein Prozess auf der WEG-Seite und berührt den SEV-Ablauf nicht. Ist eine Begleichung der Hausgeldforderungen aus den Mieteinnahmen vereinbart worden, können Sie die Bearbeitung wie im Kapitel Hausgeld holen und Verwaltergebühr berechnen erklärt, durchführen.

Betriebskostenabrechnung

Die Betriebskostenabrechnung für ein SEV-Objekt entspricht der Betriebskostenabrechnung für ein Standard-Mietobjekt. Die Vorgehensweise ist Gegenstand der Dokumentation BK-Abrechnung. Der einzige Unterschied zum Standard-Mietobjekt besteht darin, dass die Betriebskosten nicht im SEV-Objekt gebucht wurden, sondern von RELion aus der Buchhaltung des zugehörigen WEG-Objekts importiert werden. Lediglich Kosten, die nur die SEV-Einheiten betreffen, werden im SEV-Objekt gebucht.

Wichtig

Objektkonten des SEV-Mietobjekts deren Abrechnungssalden aus dem WEG-Objekt übernommen werden sollen, dürfen in der Tabelle Objekt Konten im Feld Verwendung keine Zuordnung (Abrechnung, Wirtsch.Plan, Sonderumlage oder Alles) aufweisen. Diese Konten dürfen darüber hinaus im SEV-Objekt nicht bebucht werden.

Mietverträge und SEV-Verträge

Im Laufe des SEV-Vertragsverhältnisses werden sich diverse Änderungen ergeben. Nachfolgend eine Übersicht von Geschäftsvorfällen und deren Auswirkungen auf den SEV-Vertrag.

  • Mieterwechsel Da die Mieteinheit in der SEV-Vertragszeile über die Einheitennummer (unabhängig von der Einheitenhistorie) definiert wird, ist bei einem Mieterwechsel keine weitere Veranlassung am SEV-Vertrag erforderlich.
  • Aufnahme weiterer Einheiten in den SEV-Vertrag Um eine Einheit in den bestehenden Vertrag aufzunehmen, legen Sie für die betreffende Einheit eine neue Zeile mit dem entsprechenden Startdatum an und starten den Bericht Objektbanken verwalten mit der Verarbeitung Aktualisieren. Dadurch wird bei der neuen Einheit die Objektbank am Einheitenvertrag hinterlegt.

Wichtig

Eine rückwirkende Korrektur der SEV-Abrechnung findet nicht statt – achten Sie deshalb darauf, dass das Startdatum der Einheit nicht in bereits abgerechnete Zeiträume fällt.

  • Beendigung einzelner Einheiten des SEV-Vertrags Innerhalb eines weiterbestehenden Vertrages beenden Sie die Verwaltung einer Einheit durch Eingabe eines Enddatums in der zugehörigen Zeile. Zusätzlich tragen Sie im Feld Drucken bis ein Datum ein, bis zu dem die Einheit bei der Abrechnung berücksichtigt werden soll. Dieses Datum kann von dem Datum im Feld Enddatum abweichen (z. B. wenn der SEV-Vertrag nach Quartal abgerechnet wird oder Sie bei der jährlichen Abrechnung die Einheit noch aufführen möchten).

  • Beendigung des Gesamtvertrags Den SEV-Vertrag im Ganzen beenden Sie durch Eingabe des Vertragsendes im Inforegister Allgemein.

Vertragsbeginn – Auswirkungen

Wenn der Vertragsbeginn nicht der 1. eines Monats ist, dann ist folgendes zu beachten. In den Feldern Abrechnung Enddatum Reichweite, Verwalterhonorar Enddatum Reichweite und Hausgeld geholt bis wird Vertragsbeginn – 1 Tag eingetragen.

Verwalterhonorar Enddatum Reichweite Bei der ersten SEV-Monatsabrechnung wird je nach Reichweite (1M, 1Q …) das Verwalterhonorar Enddatum Reichweite auf das Ende der Periode gesetzt (z. B. bei 1Q auf den 30.09. und bei 1M auf den 31.08.). Berechnet wird das Verwalterhonorar in der vollen Höhe für die Periode.

Hinweis

Wenn Sie für die erste Periode kein Verwalterhonorar berechnen wollen, können Sie im Feld Verwalterhonorar Enddatum Reichweite das Datum manuell auf das Ende der ersten Periode setzen.

Abrechnung Enddatum Reichweite Bei der ersten SEV-Abrechnung wird je nach Reichweite (1M, 1Q …) das Abrechnung Enddatum Reichweite auf das Ende der Periode gesetzt (z. B. bei 1Q auf den 30.09. und bei 1M auf den 31.08.). Berücksichtigt werden dabei alle Geldfluss- und Obligoposten, die in dieser Abrechnungsperiode angefallen sind, in Abhängigkeit der Einrichtung im Berichtsschema.
Hausgeld geholt bis Das Hausgeld wird vom Datum Hausgeld geholt bis zum Stichtag im Bericht SEV Monatsabrechnung geholt.

Bestehende Mietverträge

Sofern Mietverträge vor Start des SEV-Vertrages beginnen, können diese über die Einheit-Schnellerfassung des SEV-Objektes oder die Assistenten zur Neuvermietung und Zumietung von Einheiten angelegt werden.

Dabei wird bei den Assistenten der Vermieter aus dem SEV-Vertrag geholt. Bei der Einheit- Schnellerfassung wird bei den Mietverträgen kein Vermieter eingetragen. Dieser wird dann über den Assistenten Objektbanken verwalten in den Mietverträgen nachgetragen. Wenn Sie die Einheiten und Mietverträge über die Einheit Schnellerfassung erstellen, sollten Sie im Feld Enddatum letzte Sollstellung ein entsprechendes Datum eintragen.

Beispiel:

Der Mietvertrag beginnt am 01.04.2008. Die Einheit wird Ihnen zum Verwalten am 01.09.2020 übergeben. Damit Sie nicht für den Zeitraum 01.04.2008 bis 01.09.2020 die Mieten, Nebenkosten etc. manuell nachbuchen müssen, tragen Sie in der Einheit Schnellerfassung im Feld Enddatum letzte Sollstellung den 31.08.2020 ein. Somit wird die Einheit ab dem 01.09.2020 bei der Sollstellung berücksichtigt.

Wichtig

Über die Einheit Schnellerfassung können Sie kein Lastschriftmandat erstellen. Dieses ist nachträglich am Vertrag zu erstellen. Beim Anlegen der Verträge über die Assistenten werden automatisch die Felder Enddatum Reichweite und RELion Buchen ab gefüllt.

SEV-Verträge beenden

Bei einem SEV-Vertrag besteht die Möglichkeit entweder den gesamten Vertrag und/oder einzelne SEV-Vertragszeilen zu beenden. Sowohl zum Beenden einzelner SEV-Vertragszeilen als auch des gesamten SEV-Vertrages tragen Sie im Inforegister SEV Vertragszeile im Feld Enddatum bei den betreffenden Einheiten das entsprechende Datum ein.

Zusätzlich tragen Sie im Feld Drucken bis ein Datum ein. Bis zu diesem wird die Einheit bei der Abrechnung berücksichtigt (sofern das Feld Abrechnung pro Einheit im Inforegister Druckoptionen aktiviert ist).

Enddatum

Dieses Datum kann von dem Datum im Feld Enddatum abweichen (z. B. der SEV-Vertrag wird nach Quartal abgerechnet oder bei der jährlichen Abrechnung wird die Einheit noch aufgeführt). Um den gesamten Vertrag abschließend zu beenden, tragen Sie im Inforegister Allgemein im Feld Vertragsende ein Datum ein.

Vertragsende

Aufruf des SEV-Vertrags aus den Objektkarten

Sobald Sie den SEV-Vertrag angelegt haben, können Sie den Vertrag nicht nur wie zuvor beschrieben, sondern auch direkt aus den beteiligten WEG- und Mietobjekten aufrufen. Dazu wählen Sie im Objekt über die Suche SEV-Verträge und können sich die SEV Vertragszeilen anzeigen lassen.

Objekt

Hinweis

Wenn das WEG-Objekt sich in einem anderen Mandanten befindet, dann ist es nicht möglich vom Objekt die SEV-Verträge anzeigen zu lassen.

Objektbanken verwalten

Der Bericht Objektbanken verwalten erfüllt drei grundlegende Aufgaben:

  1. Erstellen und Eintragen der Objektbanken in den Einheitenverträgen.
  2. Aktualisieren, wenn neue Einheiten beim SEV-Vertrag hinzugekommen sind.
  3. Abändern der Objektbanken, wenn sich die Bankverbindung der SEV-Vertragsbank geändert hat.

Wichtig

Über Objektbanken verwalten werden in den Mietverträgen zum SEV-Vertrag auch die Vermieter aktualisiert. Wenn in den SEV-Vertragszeilen ein Enddatum gesetzt ist, dann wird weder die Objektbank bei den dazugehörigen Einheitenverträgen noch der Vermieter in den Mietverträgen eingetragen oder aktualisiert.

Neue SEV-Vertragsbank anlegen

Öffnen Sie über die Suche die SEV-Verträge. Im SEV-Vertrag starten Sie den Bericht Objektbanken verwalten.

Objektbank

Im Inforegister Optionen ist bei Vorgang automatisch Erstellen voreingestellt, solange noch keine SEV-Vertragsbank vorhanden ist.

Report

Das Startdatum ist mit dem Vertragsbeginn des SEV-Vertrages vorbelegt, kann aber manuell geändert werden. Wählen Sie im Feld Neue SEV-Vertragsbank eine Bank aus und starten Sie die Verarbeitung mit OK. Dadurch wird die gewählte Bankverbindung sowohl als RE Objektbank erstellt, als auch in jedem dem SEV-Vertrag zugeordneten Einheitenvertrag im Inforegister Zahlungen als Bevorzugte Objektbankverbindung eingetragen.

Hinweis

Wenn das Startdatum der SEV-Vertragsbank in der Zukunft liegt, dann haben Sie zwei Möglichkeiten die SEV-Vertragsbank trotzdem anzulegen:

  • Ändern des Startdatums auf das aktuelle Arbeitsdatum
  • Arbeitsdatum auf das Startdatum ändern.

SEV-Vertragsbank aktualisieren

Sobald eine SEV-Vertragsbank angelegt wurde, ist beim erneuten Starten des Berichts die Verarbeitung im Inforegister Optionen standardmäßig auf Aktualisieren eingestellt. Ein Ändern der Bank oder des Startdatums ist bei dieser Option weder notwendig noch möglich. Starten Sie die Verarbeitung mit OK.

Dadurch wird bei allen Einheiten die SEV-Vertragsbank als Bevorzugte Objektbankverbindung und der Eigentümer als Vermieter bei den Mietverträgen eingetragen.

Hinweis

Beim Aktualisieren wird die zum Arbeitsdatum gültige SEV-Vertragsbank bei allen am SEV-Vertrag eingetragenen Einheiten ohne Enddatum mit Startdatum der SEV-Vertragsbank als Bevorzugte Objektbankverbindung hinterlegt. Wenn bereits eine neue SEV-Vertragsbank hinterlegt worden ist, die in der Zukunft gültig wird, dann sind, wenn neue Einheiten in einem anderen Objekt dazugekommen sind, folgende Schritte durchzuführen, wenn die neue Bankverbindung gültig wird:

  • Bei allen SEV-Einheiten des neuen Objekts im Einheitenvertrag im Inforegister Zahlungen den Code der Bevorzugten Objektbankverbindung entfernen.
  • Bei der Objektbank manuell das Enddatum setzen.
  • Aktualisierung der Objektbank wiederholen.

Ändern SEV-Vertragsbank

Wenn Sie eine neue Bankverbindung als SEV-Vertragsbank hinterlegen wollen, dann starten Sie den Bericht erneut und wählen im Inforegister Optionen im Feld Verarbeitung Ändern.

Tragen Sie das Startdatum ein, ab dem die neue Bankverbindung gültig ist und wählen als Neue SEV-Vertragsbank die neue Bank aus. Anschließen starten Sie die Verarbeitung mit OK. Dadurch wird die Bank als RE Objektbank erstellt.

Hinweis

Im Feld SEV-Vertragsbank am SEV-Vertrag wird immer die Bankverbindung angezeigt, die zum Arbeitsdatum gültig ist.

Sockelbetrag

Wenn mit dem Eigentümer vereinbart wurde, dass bei einer Ausschüttung an diesen auf der SEV-Vertragsbank für die Bezahlung von Rechnungen etc. ein fester Betrag bestehen bleiben soll, dann kann ein solcher Sockelbetrag einbehalten werden. Über die Suchfunktion öffnen Sie den SEV-Vertrag. Im Inforegister Allgemein wird der Sockelbetrag angezeigt.

Sockel

Wie sich dieser Betrag zusammensetzt sehen Sie, wenn Sie auf den Betrag klicken. Dadurch öffnet sich das Fenster Geldflussposten, indem alle Buchungen für den SEV-Vertrag auf dem Konto Sockelbetrag aus der RE Vertrag Einrichtung angezeigt werden.

Geldflussposten

Zum Buchen des Sockelbetrags rufen Sie im Menü den Vorgang Zahlung von/an Eigentümer auf und wählen die Auszahlung.

Sockelbetrag erhöhen

Natürlich können Sie den Sockelbetrag auch erhöhen. Hierzu öffnen Sie den Bericht Zahlung von/an Eigentümer und wählen den Vorgang Sockelbetrag erhöhen. Im Feld Betrag tragen Sie den zu erhöhenden Betrag ein, im Beispiel soll der Sockelbetrag von 600,00 EUR um 400,00 EUR auf 1.000,00 EUR erhöht werden.

Sockelbetrag

Mit OK buchen Sie den Sockelbetrag. Im Hintergrund hat die Buchung zwar stattgefunden, jedoch wird der erhöhte Sockelbetrag erst im SEV-Vertrag sichtbar, wenn mit dem Geldfluss Stapel die Posten nachgebucht wurden. Hierzu öffnen Sie über die Suche den Geldfluss Stapel und führen Posten nachbuchen aus.

Geldfluss Stapel

Geldfluss Stapel

Wenn Sie nun den SEV-Vertrag erneut öffnen, ist der erhöhte Betrag im Feld Sockelbetrag eingetragen.

Sockelbetrag

Hinweis

Es findet dabei eine interne Bankbuchung auf das in der RE Vertrag Einrichtung hinterlegte Bankkonto für Sockelbetrag und Gegenkonto Sockelbetrag statt. Dadurch werden Geldflussposten gebildet.  

Sockelbetrag mindern

Als weitere Option können Sie in dem Bericht Zahlung von/an Eigentümer eine Minderung des Sockelbetrags auswählen. Dadurch wird der gebuchte Sockelbetrag um den eingegebenen Betrag gemindert.

Minderung

Mit OK wird der entsprechende Minderungsbetrag gebucht. Im SEV-Vertrag wird der geminderte Betrag sichtbar, wenn über den Geldfluss Stapel die Posten nachgebucht wurden.

Einzahlung des Eigentümers

Im Laufe des Geschäftsbetriebes kann es vorkommen, dass der Eigentümer eine Einlage vornimmt (z. B. wenn größere Sanierungsmaßnahmen im Sondereigentum anstehen). Auch hier können Sie die Eintragung über den Bericht Zahlung von/an Eigentümer vornehmen. Im Inforegister Optionen wählen Sie im Feld Vorgang die Option Einzahlung aus und geben im Feld Betrag den benötigten Betrag ein.

Report

Mit OK erstellen Sie einen Kreditorenposten, den Sie bei Zahlungseingang mit einer Erstattung ausgleichen können.

Manuelle Auszahlung an Eigentümer

Um einem Eigentümer außerplanmäßig von der SEV-Vertragsbank einen bestimmten Betrag auszuzahlen, öffnen Sie den SEV-Vertrag. Am SEV-Vertrag rufen Sie über Zahlung von/an Eigentümer den gleichlautenden Bericht auf. Im Inforegister Optionen wählen Sie im Feld Vorgang Auszahlung und tragen im Feld Betrag den gewünschten Betrag ein. Das Fälligkeitsdatum können Sie bei Bedarf abändern.

Report

Mit OK erstellen Sie einen Kreditorenposten mit Zahlungsformcode aus dem Kreditor, den Sie beim nächsten Zahlungslauf auszahlen können.

Druck archivierter Abrechnungen

Um die periodischen Abrechnungen zur Ermittlung der Ausschüttungsbeträge an den Eigentümer erneut drucken zu können, werden diese beim Buchen gespeichert. Dazu öffnen Sie über die Suche den SEV-Vertrag. Im Inforegister Druckoptionen sehen Sie im Feld Archiv Berichtsdruck die Anzahl der gespeicherten Abrechnungen. Mit einem Mausklick auf die Zahl öffnet sich das Fenster Archiv Berichtsdruck und das gespeicherte PDF kann erneut gedruckt werden. Wählen Sie die Abrechnung, die Sie erneut ausdrucken wollen.

Berichtsdruck

Hinweis

Der Wiederholungsdruck ist inhaltlich identisch mit dem Originald-Druck. Die Seitenumbrüche können aber vom Original abweichen.

Buchen in der SEV

Beim Verwalten von SEV-Einheiten sind immer wieder Rechnungen von Handwerkern, Behörden etc. zu zahlen. Diese sind grundsätzlich genauso zu behandeln wie bei einer normalen Mietverwaltung. Es ist jedoch zwingend erforderlich, dass die Rechnungen immer mit Einheitenbezug gebucht werden. Üblicherweise wird in der SEV die kreditorische Buchung angewandt. Hierfür stehen die folgenden Beispiele Einkaufsbuchblatt und Einkaufsrechnung. Sollte kein kreditorischen Buchen gewünscht sein und das direkte Buchen im Bankbuchblatt bevorzugt werden, können Sie die Vorbelegung im Buchblatt hier entnehmen.

Instandhaltung buchen über Einkaufsrechnung (Einkaufsbuchblatt)

Kosten, die für die verwalteten SEV-Einheiten anfallen, sind wie bei der Standard Mietverwaltung zu behandeln. Es ist nur zwingend notwendig, dass bei jeder Buchung die Einheitennummer eingetragen wird. Mit Buchung dieser beiden Belege werden Kreditorposten erzeugt. Im Anschluss kann die Zahlung dieser Posten erfolgen und im Geldfluss Stapel wie schon zuvor beschrieben die Aktion Posten nachbuchen.

Nachfolgend ein Beispiel für eine Einkaufsrechnung eines SEV-Objekts:

Einheit und Historie sind in der Einkaufsrechnung im Inforegister RELion einzutragen.

Einkaufsrechnung

Beispiel Einkaufs Buch.-Blatt:

Bitte achten Sie hier darauf, dass die Erfassung der Einheiten Nr. nach der Eingabe der Objektkonto Nr. erfolgt. Mit dieser Reihenfolge ist gewährleistet, dass die Sachkontonr. in das Feld Kontonr. übernommen wird. Wird die Einheitennr. zuerst erfasst, so muss die Eingabe der (Sach-)Kontonr. manuell erfolgen. Gegenkonto ist hier der Kreditor.

Einkaufsbuchblatt

Wiederkehrendes Buchblatt

Periodisch anfallende Kosten können Sie über das wiederkehrende Buchblatt abwickeln. Über die Suche öffnen Sie die Wiederk. Fibu Buch.-Blätter. Legen Sie hier wie gewohnt ein wiederkehrendes Buchblatt an. Dabei sind im Bereich der SEV einige Besonderheiten zu beachten. Bei einheitenbezogenen Kosten wählen Sie über die Felder Einheitennr. und Einheitenhistorie die entsprechende Einheit aus.

Dabei wird im Feld Bankkonto für Zahlung die individuelle Objektbank eingetragen.

Bankkonto für Zahlung

Wichtig

Änderungen der individuellen Objektbank werden nicht automatisch in den wiederkehrenden Buchblattzeilen aktualisiert!

Bei vertragsbezogenen Kosten (z. B. periodische Fix-Beträge, die an den Eigentümer ausgeschüttet werden sollen) wählen Sie über die Felder Vertragsklasse und Vertragsnr. den SEV-Vertrag aus und wählen im Feld Bankkonto für Zahlung die SEV-Vertragsbank des SEV-Vertrages.

Durch die Auswahl des SEV-Vertrages wird als Kontoart und Kontonr. die Kreditorennummer des Eigentümers eingetragen.

SEV-Vertrag

Hinweis

Das Bankkonto für Zahlung tragen Sie manuell ein. Sofern es sich um manuelle Auszahlungen handelt, ist bei den Verteilungen das Objektkonto einzutragen, das in der RE Vertrag Einrichtung als Objektkonto für Manuelle Auszahlung definiert wurde.

Vorbelegung im Buchblatt

Über die Suchfunktion öffnen Sie die Fibu Buch.-Bl.-Vorlagenübers.

Buchblatt

Wählen Sie die Vorlage für das allgemeine Buchblatt aus, bei der Sie die SEV-Vertragsnummer hinterlegen wollen. Öffnen Sie dann über den AssistButton im Feld Anzahl Buch.Blätter das dazugehörige Fenster.

Allgemein

Hier können Sie sich das Feld SEV-Vertragsnr. einblenden und bei Bedarf die Vertragsnummer hinterlegen. Die Gegenkontoart im Buchblatt muss hierbei auf Bankkonto lauten.

Vertragswechsel nachtragen

Starten Sie am SEV-Vertrag des neuen Vertrages den Assistent Vertragswechsel nachtragen. Auf der ersten Seite werden folgende SEV-Vertragsdaten zur Information angezeigt:

Vertragswechsel

Gehen Sie mit Weiter auf die 2. Seite.

Assistent

Hier werden Ihnen alle SEV-Einheiten, die zu diesem SEV-Vertrag gehören mit folgenden Informationen angezeigt:

Bezeichnung Erläuterung
Zeile verwenden Hier können die Einheiten angehakt werden, die verwendet werden sollen.
SEV Objektnr. In diesem Feld werden die Objektnummern angezeigt, in der die entsprechenden Einheiten angelegt sind.
SEV Einheitennr. Hier werden die SEV-Einheiten angezeigt, die in dem SEV-Vertrag enthalten sind.
Startdatum In diesem Feld wird das Datum angezeigt, zu dem diese Einheit in diesem SEV-Vertrag gültig ist.
Enddatum Sofern die Einheit in diesem Vertrag bereits beendet ist, wird hier das Enddatum angezeigt.
Anzahl Obligoposten In diesem Feld werden Ihnen die Anzahl der gefundenen Obligoposten mit folgenden Filterkriterien angezeigt. Um sich diese anzeigen zu lassen, klicken Sie auf die Zahl.
- SEV Eigentümer/Mieter = Mieter
- SEV Objektnr. = Objektnr.
- SEV Einheitnr. = Einheitennummer
- Startdatum >= Buchungsdatum
- Enddatum <= Buchungsdatum
Anzahl Geldflussposten In diesem Feld werden Ihnen die Anzahl der gefundenen Geldflussposten mit folgenden Filterkriterien angezeigt. Um sich diese anzeigen zu lassen, klicken Sie auf die Zahl.
- SEV Eigentümer / Mieter = Mieter
- SEV Objektnr. = Objektnr.
- SEV Einheitnr. = Einheitennummer
- Startdatum >= Buchungsdatum
- Enddatum <= Buchungsdatum
Obligoposten für Aktualisierung Sobald Sie das Feld Zeile verwenden aktiviert haben, werden Ihnen in diesem Feld die Anzahl der gefundenen Obligoposten angezeigt, die mit diesem Assistenten geändert werden. Dabei wird folgender Filter angewandt. Zur Überprüfung der Posten klicken Sie auf die Zahl. Dadurch öffnet sich das Fenster Obligoposten.
- SEV Eigentümer / Mieter = Mieter
- SEV Objektnr. = Objektnr.
- SEV Einheitnr. = Einheitennummer
- Vertragsnr. <> SEV-Vertragsnr. (im Feld SEV-Vertragsnr.)
- Startdatum >= Buchungsdatum
- Enddatum <= Buchungsdatum
Bei Bedarf können Sie Posten von der Änderung ausschließen, indem Sie das Feld Ändern deaktivieren.
Geldflussposten für Aktualisierung Sobald Sie das Feld Zeile verwenden aktiviert haben, werden Ihnen in diesem Feld die Anzahl der gefundenen Geldflussposten angezeigt, die mit diesem Assistenten geändert werden. Dabei wird folgender Filter angewandt. Zur Überprüfung der Posten klicken Sie auf die Zahl. Dadurch öffnet sich das Fenster Geldflussposten.
- SEV Eigentümer / Mieter = Mieter
- SEV Objektnr. = Objektnr.
- SEV Einheitnr. = Einheitennummer
- Vertragsnr. <> SEV-Vertragsnr. (im Feld SEV-Vertragsnr.)
- Buchungsdatum-Rechnung/Obligoposten = LEER
- Startdatum >= Buchungsdatum
- Enddatum <= Buchungsdatum
Bei Bedarf können Sie Posten von der Änderung ausschließen, indem Sie das Feld Ändern deaktivieren.

Hinweis

Wenn Posten nicht geändert werden sollen, ist darauf zu achten, dass alle Posten, die zu einer Belegnr. gehören deaktiviert werden. Der Assistent ändert immer alle Obligo- und Geldflussposten die zu einer Belegnr. gehören.

Mit Alle übernehmen können Sie alle Zeilen markieren. Nachdem Sie alle Posten überprüft und entsprechend markiert haben gehen Sie mit Weiter auf die letzte Seite des Assistenten.

Assistent

Hier wird Ihnen die Zusammenfassung ausgewiesen. Mit Fertigstellen werden in den ausgewählten Posten die neue SEV-Vertragsnummer eingetragen. Dabei wird bei jedem zu einem Obligoposten gehörenden Geldflussposten auch die SEV-Vertragsnummer geändert.

Wichtig

Der alte SEV-Vertrag wird nicht verändert. Hier ist folgendes manuell nach der Änderung durchzuführen:

  • Vertragsdaten zurücksetzen
  • Storno oder Gutschrift evtl. bestehender Kreditorenposten ohne Einheitenbezug
  • SEV-Abrechnung neu berechnen
  • Evtl. Verrechnung von Gutschriften mit der neuen Abrechnung

Posten, die den alten und den neuen SEV-Vertrag betreffen sind manuell zu korrigieren. Mietverträge der betroffenen Einheiten werden auch nicht verändert. Hier ist folgendes manuell durchzuführen:

  • Evtl. bestehende Lastschriftmandate korrigieren
  • Über Objektbank verwalten im neuen SEV-Vertrag die Bevorzugte Objektbankverbindung aktualisieren

2.11 - Objekt anlegen

In der Immobilienverwaltung werden Wohnungs- und Gewerbeobjekte im Eigen- bzw. Fremdbestand betreut und verwaltet. Die zu betreuenden Gebäude werden in RELion als Objekte abgebildet. Alle Informationen, die Sie beim Verwalten benötigen, wie z. B. Einheiten, Verträge, Konten und Details zum Objekt können Sie dort hinterlegen.

Einrichtung

Erforderliche Voreinstellungen

Zuerst öffnen Sie die Seite RE Einrichtung. Dies können Sie direkt über die Suche oder über den Role Explorer.

Inforegister Nummerierung

Im Feld Objektnummern wählen Sie eine Nummernserie für die Objektnummern aus. In der Tabelle Nummernserienübersicht können Sie die Einrichtungen der Nummernserie überprüfen.

Nummerierung

Hinweis

Wenn Sie bei der Nummernserie im Feld Manuelle Nr. einen Haken gesetzt haben, dann können Sie beim Anlegen der Objekte auch eigene Nummern vergeben.

Nummernserie

Inforegister Dimensionen

Im Feld Dim. Code Objektgruppe hinterlegen Sie einen Dimensionscode, dem die Objektgruppennummern auf dem Objekt untergeordnet sind. Diese dienen dazu, die Objekte in Kategorien einordnen zu können (z. B. nach Stadtteilen). Beim Buchen des Objekts wird die Objektgruppe in den wichtigsten Posten mitgeführt.

Wählen Sie im Feld Dim. Code Objekte einen Dimensionscode aus, der bei jedem neu erstellten Objekt automatisch vorgegeben wird. Dieser Code wird dann bei jeder objektbezogenen Buchung mitgeführt und kann entsprechend ausgewertet werden.

Dimensionen

Inforegister Sonstiges

Richten Sie im Feld Rollencode Abrechnungsprozess die Bearbeiter-Rollen ein, die Sie dann den einzelnen Mitarbeitern am Objekt zuordnen.

Sonstiges

Objekt-Vorlagekonten

Öffnen Sie nun über die Suche den Global-Objekt-Vorlagekonto Code. Wählen Sie in dem Fenster den benötigten Code aus und öffnen die dazugehörigen Kontenübersicht im Menüband unter Global-Objekt-Vorlagekonten.

Global-Objekt-Vorlagekonten

Als Grundlage für die späteren Objekt-Kontenpläne können Sie verschiedene Vorlagen erstellen, die dann als Kopiervorlagen dienen. Bis auf die Verteilungsart können Sie die Parameter der Objektkonten festlegen. Die Kontenrahmen in den Global-Objekt-Vorlagekonten sollten möglichst auf dem aktuellen Stand sein, um ein einfaches und fehlerfreies Anlegen des Objektkontenplans zu ermöglichen.

Verteilungen

Von der Objektübersicht können Sie die Verteilungen aufrufen oder Sie öffnen über die Suche die Tabelle Global-Verteilungen.

Global-Verteilungen

Über die Verteilungscodes werden z. B. die Größen, wie Quadratmeter, Personen, Miteigentumsanteile etc. der Einheiten erfasst. Sie dienen auch zur Umlage von Kosten in der Abrechnung oder der Kostenermittlung in den Wirtschaftsplänen. In den Global-Verteilungen bestimmen Sie, welche Verteilungscodes standardmäßig beim Anlegen eines Objekts in die Objekt Verteilungen kopiert werden sollen. Dazu setzen Sie bei den entsprechenden Verteilungscodes im Feld Standard einen Haken. In den einzelnen Objekten können Sie zusätzlich zu den Standard-Verteilungscodes noch individuelle Verteilungscodes anlegen.

Ausstattungen

Öffnen Sie über die Suche die Tabelle Global-Ausstattungen.

In den Global-Ausstattungen können Vorgabeelemente für Ausstattungsmerkmale zentral angelegt werden. Bei der Einrichtung eines Objekts wird Bezug auf die hier angelegten Ausstattungen genommen. Prinzipiell können alle für Sie relevanten Elemente aufgenommen werden. Je nach Verwaltungsaufwand, kann die Ausstattung eines Objekts bis auf das Heizungsventil und die Einzelsteckdose erfasst werden. Wenn Sie einen Ausstattungscode mit einem Haken bei Schlüssel versehen, taucht dieser Code nur im Menüpunkt Schlüssel auf (Inventarliste und Schlüsselverwaltung).

Global-Ausstattungen

Flächenzuordnungen

Jedes Objekt kann über die Global-Flächenzuordnungen weiter beschrieben werden, dass Sie ebenfalls über die Suche öffnen können. Dies dient der besseren Darstellung in Wohnungsgesuchen, der Zuordnung von Ausstattungsmerkmalen und Schlüsseln sowie der präzisen Abbildung der Gebäude. Insbesondere bei der Nutzung des Moduls Instandhaltung ist es dringend angeraten mit Ausstattungsmerkmalen zu arbeiten. Setzen Sie bei den Flächenzuordnungen im Feld Standard einen Haken, die beim Anlegen von Objekten und Einheiten automatisiert eingetragen werden sollen.

Global-Flächenzuordnung

Verkäufer/Einkäufer

Mitarbeiter, die den einzelnen Objekten als Sachbearbeiter zugewiesen werden sollen, sind als Verkäufer/Einkäufer anzulegen. Legen Sie mit Neu einen neuen Datensatz an.

Im Feld Code tragen Sie einen sprechenden Code ein, z. B. die Anfangsbuchstaben der Mitarbeiter.

Verkäufer/Einkäufer

Den Namen des Mitarbeiters geben Sie im Feld Name ein. Beachten Sie dabei, dass dieser bei einigen Ausdrucken so ausgegeben wird. Bei Bedarf können Sie die Telefonnr. und Fax Nr. des Mitarbeiters hinterlegen. Diese wird gerade bei den Ausgangsbelegen wie Abrechnung, Mahnung etc. angedruckt. Markieren Sie einen Mitarbeiter und öffnen im Menüband über Bearbeiten die dazugehörige Verkäufer/Einkäuferkarte. Hier können Sie zusätzliche Informationen hinterlegen (z. B. E-Mail-Adresse des Mitarbeiters).

Verkäuferkarte

RE Bearbeiter Rollen

Öffnen Sie die Tabelle Global-RE Bearbeiter Rollen. Richten Sie hier die Bearbeiter-Rollen ein, die Sie dann den einzelnen Mitarbeitern am Objekt zuordnen.

Global-RE Bearbeiter Rollen

Die Zuordnung am Objekt erfolgt in der Infobox des jeweiligen Objekts.

Sachbearbeiter

Jeder Objektsachbearbeiter kann mehrere verschiedene Rollen im Objekt einnehmen. Der Bearbeiter darf zum Rollencode innerhalb des Objektes nur einmal zugeordnet sein.  

Dimensionen

In der Tabelle Dimensionen richten Sie die Dimensionscodes und Dimensionswerte ein, die Sie dem Objekt zuordnen. In der Standard-Hilfe von Microsoft Dynamics 365 BC erhalten Sie hierzu weitere Informationen.

Dimensionen

Fallbeispiel

Ein Kunde übergibt Ihnen die Verwaltung eines gemischt genutzten Mietobjekts, das aus mehreren Gebäuden und Hauseingängen besteht, zum 01.01.2020. Sie wollen dies als eine Verwaltungseinheit in einem Objekt abbilden.

Ablaufschema

Schematische Darstellung

Objekt anlegen

Direkt vom Rollencenter über den Aktionsbereich oder über die Suche können Sie die Übersicht Objekte öffnen. Mit der Option +Neu öffnet sich eine neue Objektkarte.

Über die Auswahl Eigentümer bzw. Mieter können Sie ein neues Objekt für eine Eigentümergemeinschaft bzw. für einen Mieter anlegen. Bitte benutzen Sie nur diese beiden Möglichkeiten zur Objektanlage.

Bei der Neuanlage für eine Eigentümergemeinschaft gibt es nur geringfügige Abweichungen zur Anlage eines Mietobjektes.

Inforegister Verwaltungsobjekt

Die Nummer identifiziert das Objekt bei Buchungen über ein Buch.-Blatt und in Auswertungen. Im Feld Nr. geben Sie die Objektnummer ein, dabei können Sie eine der folgenden Methoden verwenden:

• Wenn eine Nummernserie für Objekte als Vorgabe eingerichtet ist, dann drücken Sie Enter, damit die Anwendung das Feld mit der nächst höheren Nummer der Serie füllt.

• Falls Sie mehrere Nummernserien für Objekte eingerichtet haben, klicken Sie auf den Assist-Button rechts neben dem Feld und wählen Sie die Serie aus, die Sie verwenden möchten. Die Anwendung füllt daraufhin das Feld mit der nächst folgender Nummer der entsprechenden Serie.

• Wurde keine Nummernserie für Objekte eingerichtet oder hat die Nummernserie ein Häkchen im Feld Manuelle Nr., können Sie manuell eine Nummer vergeben. Sie können bis zu 20 Zeichen (sowohl Ziffern als auch Buchstaben) eingeben.

Anschließend tragen Sie eine Beschreibung für das Objekt ein (z. B. MV Pariser Platz 10). Die Objektbeschreibung erscheint auf dem Druck vieler Berichte.

Es ist zwingend erforderlich, dass Sie im Feld Fertigstellungsdatum das Datum eintragen, dieses wird auf den dazugehörigen Einheiten verwendet.

Im Feld Verwaltungsbeginn geben Sie das Datum ein, ab dem Sie die Verwaltung des Objekts übernommen haben und im Feld Verwaltungsende tragen Sie das Datum ein, bis zu dem Sie die Verwaltung des Objekts übernommen haben. Im Feld Nutzungsart können Sie bei Bedarf auswählen, wie das Objekt genutzt wird. Für die Verwaltung eines Miet- oder WEG-Objekts bleibt das Feld Verwendung leer. Es wird nur bei einem SEV-Objekt oder Fibu-Objekt verwendet.

Objekt

Inforegister Adresse und Kontakt

Geben Sie die genaue Anschrift des Objekts im Feld Adresse an. Da beim Ausdruck von Belegen oftmals auf den Inhalt dieses Adressfeldes zurückgegriffen wird, sollten Sie die Adresse so eintragen, wie sie gedruckt werden soll. Zur Ergänzung der Adresse füllen Sie die Felder PLZ-Code und Ort aus.

Wählen Sie im Feld Eigentümer-ZE die Zuständigkeitseinheit des Eigentümers aus, dieser wird dann beim Anlegen der Mietverträge als Vermieter geführt. Über das Feld Verwaltungs-ZE steuern Sie, welche Adresse als Absender auf Anschreiben zum Objekt (z. B. Mieteranschreiben, Betriebskostenabrechnungen etc.) angedruckt wird.

Adresse und Kontakt

Hinweis

Wenn im Feld Verwaltungs-ZE eine ZE eingetragen wurde, dann werden (z. B. bei der Abrechnung) diese Daten als Absender verwendet.

Inforegister Zahlungen

Öffnen Sie das Feld Bankkonto und wählen eine Bankverbindung aus oder legen eine neue an. Mit +Neu können Sie eine neue Objektbank anlegen. Schließen Sie mit OK das Fenster. Wenn Sie in dem Objekt das Feld Bankkonto verlassen, werden Sie gefragt ob Sie diese Bank als Standard-Objektbank festlegen möchten. Bestätigen Sie diese Abfrage mit Ja.

Zahlungen

Inforegister Buchung

In RELion werden Objekte sollversteuernd gebucht. Die Geldflussdarstellung ermöglicht Ihnen die aufwands- und erlösbezogene Darstellung der Geldbewegungen zu einem beliebigen Zeitpunkt. Diese Werte werden nicht anonym berechnet, sondern auf der Grundlage von Obligoposten und Geldflussposten, die per Stapel gebucht werden können, ausgewertet. Die Auswertung erfolgt über das Fibu-Kontenschema.

Der Geldfluss ist in der RE Einrichtung bereits aktiviert.

Buchung

Konten einlesen

Über die Suche rufen Sie die Objekt Konten auf. Nach der Neuanlage des Objekts ist diese Tabelle zuerst leer. Starten Sie im Menüband über Kontenstamm holen den gleichlautenden Bericht.

Im Inforegister Optionen wählen Sie im Feld Objektvorlagekonten den Code von den angelegten Objektvorlagekonten aus und starten die Verarbeitung mit OK. Dadurch werden alle Konten, die dort eingetragen sind in den Objektkontenplan kopiert.

Hinweis

Sie können diesen Bericht mehrfach, auch für unterschiedliche Codes starten.

Kontenstamm holen

Die Tabelle wird mit den ausgewählten Konten gefüllt.

Hier können Sie nun alle objektspezifischen Anpassungen vornehmen. Z. B. können Sie im Feld Verteilungsart bestimmen, ob die Kosten in der Abrechnung und im Wirtschaftsplan Zeitanteilig, Kein Zeitanteil oder als Festbetrag verteilt werden sollen.

Objekt Konten

Verteilungen überprüfen

Auf der Objektkarte können Sie über die Suche Verteilungen aufrufen.

Verteilungen

Durch die Einstellungen in den Global Verteilungen sind hier bereits Verteilungen eingetragen. Diese können Sie noch anpassen und erweitern. Zum Erweitern legen Sie über Neu einen neuen Datensatz an. Dort wählen Sie im Feld Verteilungscode den Code aus. Bei Bedarf können Sie die Beschreibung ändern.

Über die Auswahl im Feld Beschreibung auf Abrechnung bestimmen Sie, ob in der Abrechnung die Beschreibung oder der Verteilungscode ausgegeben wird.

Sollte sich innerhalb eines Abrechnungszeitraumes an einer Verteilung etwas ändern (z. B. ändert sich die Personenzahl in einer Wohnung), dann wählen Sie im Feld Hochrechnung aus, wie diese Hochrechnung berechnet werden soll. Dies wirkt sich auf die Berechnung der Umlage und das Layout der Abrechnung aus. Die Hochrechnung berücksichtigt automatisch die Änderungen im Gesamtverteilfaktor zeitanteilig. Wenn bei einer Verteilung mit absoluten Verbrauchswerten wie z. B. Wasserverbrauch gearbeitet wird, setzen Sie im Feld Absoluter Faktor einen Haken.

Wichtig

Verwenden Sie Absoluter Faktor bei einem Verteilungscode nur in Verbindung mit der Verteilungsart kein Zeitanteil, Festbetrag, Heizung und Wasser.

Gebäude und Hauseingänge anlegen

Ein Objekt besteht nicht zwingend nur aus einem Gebäude. Es kann sein, dass sich eine Verwaltungseinheit über mehrere Häuser und Hauseingänge erstreckt.

Im Menüband des Objekts finden Sie den Aufruf Struktur/Gebäude bzw. Hauseingang. Dadurch öffnen Sie das Fenster Objekt Gebäude/Hauseingang. Je nachdem welchen Aufruf Sie getätigt haben, ist im Feld Art bereits Gebäude bzw. Hauseingang eingetragen.

Geben Sie im Feld Code einen kurzen, aussagekräftigen Code ein. Dieser kann aus Zahlen und Buchstaben bestehen. Beschreiben Sie den Code im Feld Bezeichnung näher. In den weiteren Feldern können Sie weitere Informationen zum Gebäude bzw. Hauseingang hinterlegen.

Objekt Gebäude

Wichtig

Es ist zwingend erforderlich, dass Sie mindestens ein Gebäude erfassen, wenn Sie Hauseingänge darstellen, um diese dann den Gebäuden zuordnen zu können.

Räume & Flächen überprüfen

Im Menüband des Objekts finden Sie den Aufruf Struktur/Räume & Flächen oder Sie nutzen die Suchfunktion. Hierbei wird das Fenster Raum & Fläche geöffnet. Die in der Flächenzuordnung als Standard gekennzeichneten Flächen werden bei der Neuanlage des Objekts bereits hier eingetragen. Diese können Sie noch manuell erweitern und ergänzen (z. B. Ausstattungsmerkmale bei Räume bzw. Flächen hinterlegen).

Raum und Fläche

Ausstattungen anlegen

Ebenfalls können Sie die Funktion Ausstattungen unter Struktur aufrufen. Es öffnet sich die Tabelle Ausstattungen Zuordnungen.

Die in den Ausstattungen erfassten Gegenstände können Sie hier dem Objekt bzw. einzelnen Einheiten zuordnen. Dazu wählen Sie einen Code aus. Die restlichen Merkmale der Ausstattung können Sie entweder in der Zeile oder über Bearbeiten in der Ausstattungskarte ergänzen.

Ausstattungen Zuordnungen

Einheiten/Verträge anlegen

Die zum Objekt gehörenden Einheiten und Mietverträge können Sie auf verschiedene Arten in RELion anlegen.

Abrechnungskreise anlegen

Ein Abrechnungskreis (AK) ist eine Teilmenge von Einheiten eines Objekts. Er umfasst mindestens eine Einheit und maximal sämtliche Einheiten eines Objekts. Die Zuordnung einer Einheit zu einem Abrechnungskreis ist zeitabhängig. Die Felder Vertragsbeginn/-ende des Einheitenvertrages werden dabei bei der Kostenumlage beachtet.

Aus fachlicher Sicht ist es notwendig, die Zuordnung von Einheiten zu Abrechnungskreisen zu beschränken. Es dürfen nur Einheiten zugeordnet werden, die zum gleichen Buchungskreis gehören. Dies ist nach derzeitiger Einrichtungslogik eine Zuständigkeitseinheit bzw. bei Fremdverwaltung ein eigenständiges Objekt. Ein Abrechnungskreis wird deshalb immer entweder einem Objekt oder einer Zuständigkeitseinheit, wenn diese im Objekt enthalten ist, zugeordnet. Hier können Sie die Objektsteuerdaten erfassen.

Objekt Steuerdaten

Dimensionen überprüfen

Im Menüband des Objekts finden Sie im Untermenü den Aufruf Dimensionen. Es öffnet sich die Seite Vorgabedimensionen. Hier können Sie überprüfen welche Dimensionscodes eingetragen sind und diese objektbezogen ergänzen. Zum Beispiel können Sie hier zusätzlich eine Dimension für das Mandat (Zuständigkeitseinheit) hinterlegen, die dann bei den Buchungen mitgeführt wird.

Vorgabedimensionen

Hinweis

Die Nummer hinter RE Objekt in der Titelleiste bezieht sich auf die interne laufende Nummer des Objekts und nicht auf die Objektnummer.

Weiterführende Themen und Besonderheiten

WEG-Objekt

Direkt vom Rollencenter über die Navigationsleiste oder über die Suche können Sie die Übersicht Eigentümerobjekte öffnen. Mit der Option +Neu öffnet sich eine neue Objektkarte. Über die Auswahl Eigentümer erstellen Sie ein neues Objekt für eine Eigentümergemeinschaft.

WEG-Objekt

Inforegister Buchung

Lassen Sie sich über Mehr anzeigen das Feld Objektkontenschema Verwalt.Abr anzeigen. Hier wählen Sie ein Objektkontenschema für die jährliche Erstellung der WEG Gesamtabrechnung aus.

Buchung

Bei einem Objekt - Eigentümer sind zusätzliche Funktionen freigeschaltet. Außerdem haben Sie z. B. die Möglichkeit die Beschluss-Sammlung am Objekt zu führen. Diese rufen Sie über Zugehörig/WEG Verwaltung auf.

Beschluss-Sammlung

SEV-Objekt

Ein SEV-Objekt unterscheidet sich von einem Mietobjekt dahingehend, dass evtl. nicht das ganze Objekt verwaltet wird, sondern nur einzelne Einheiten. Außerdem gehört das Objekt nicht einem einzelnen Eigentümer, sondern verschiedenen.

Die Sondereigentumsverwaltung (SEV) befasst sich mit der Verwaltung von Mietverhältnissen im Auftrag eines WEG-Eigentümers. Der Verwalter vertritt den Eigentümer der Sondereigentumseinheit gegenüber dem Mieter. Im Regelfall ist er zuständig für alle damit verbundenen Vorgänge, wie der Vermietung der Einheit, der Betreuung des Mieters, der Instandhaltung des Sondereigentums, der Überwachung und Buchung der Mietzahlungen und der Abrechnung der Betriebskosten.

Legen Sie über +Mieter Objekt ein neues Objekt an. Im Inforegister Verwaltungsobjekt wählen Sie im Feld Verwendung die Option SEV-Objekt aus.

SEV

Fibu-Objekt

Wenn die Verwaltung eines Wohnungsunternehmens im selben Mandanten wie die Objektbuchhaltung geführt wird, ist es erforderlich hierfür ein Fibu-Objekt zu verwenden. Damit ist gewährleistet, dass die RELion-Einstellungen und Prüfungen auch für die eigene Buchhaltung des Unternehmens gelten.

Häufig wird das Fibu-Objekt aus den oben angeführten Gründen auch bei den Genossenschaften für die Mitgliederbuchhaltung verwendet.

Im Inforegister Verwaltungsobjekt wählen Sie im Feld Verwendung die Option Fibu-Objekt aus. Dadurch wird gekennzeichnet, dass dieses Objekt bei bestimmten Verarbeitungen, wie z. B. Abrechnungen anlegen nicht berücksichtigt wird.

Fibu

Bearbeiter zuweisen

In RELion können Sie den Bearbeiter entweder manuell bei den Objekten anzulegen oder aber mithilfe eines Berichts. Dies empfiehlt sich z. B., wenn ein Mitarbeiter ein neues Aufgabengebiet erhält. Öffnen Sie über die Suche den Bericht RE Bearbeiter zuweisen.

Im Inforegister Optionen wählen Sie im Feld Bearbeiter den Mitarbeiter aus, den Sie eintragen. Das Aufgabengebiet, das dieser übernimmt, bestimmen Sie im Feld Rollencode. Im Inforegister RE Objekt können Sie auf die entsprechenden Objekte filtern.

Bearbeiter zuweisen

Hinweis

Standardmäßig ist im Feld RE Bearbeiter Aktion die Option Zuweisen eingetragen. Sie können aber auch bei Bedarf Entfernen auswählen. Dann wird der Bearbeiter aus allen ausgewählten Objekten wieder entfernt.

Verteilungen aktualisieren

Nachdem alle Einheiten und Verträge angelegt worden sind, empfiehlt es sich die Objekt Verteilung zu aktualisieren.

Im Menüband des Objekts gelangen Sie zur Tabelle Objekt Verteilungen. Aktualisieren Sie die Werte über Faktor aktualisieren. Dabei können Sie bestimmen ob die aktuelle Zeile oder alle Zeilen aktualisiert werden sollen. Außerdem besteht die Möglichkeit die Faktoren der dazugehörigen Objektkonten dabei zu aktualisieren.

Faktor aktualisieren

Einheitenverteilungen Matrix

Mit der Einheiten Verteilungen Matrix haben Sie eine Übersicht, in dem Sie die Verteilfaktoren gegenüberstellen können. Sie können Sie Matrix in der Tabelle Objekt Verteilungen unter Verteilungen Matrix öffnen. Beim Öffnen der Seite ist im Feld Startdatum Verteilung das aktuelle Arbeitsdatum vorbelegt. Dieses können Sie dort manuell ändern.

In den Zeilen werden Ihnen die Werte, die zu diesem Datum gültig sind fett angezeigt. Werte, die aktuell nicht gültig sind, werden hellgrau angezeigt.

Hinweis

Die Werte, die zum Startdatum Verteilung nicht gültig sind, werden hellgrau angezeigt. Aus technischen Gründen werden diese nicht unbedingt mit dem richtigen Faktor angezeigt. Wenn sich der Faktor geändert hat, wird auch in den inaktiven Zeilen der aktuell gültige Faktor ausgegeben.

Mit Datum um einen Monat vermindern und Datum um einen Monat erhöhen kann jeweils monateweise zurück oder weiter gesprungen werden. Bei Bedarf wählen Sie im Feld Erfassung Verteilungscode eine Verteilung aus. Erfolgt kein Eintrag, werden bis zu 12 beim Objekt hinterlegte Verteilcodes dargestellt. Zusätzlich kann im Feld Datumsfilter ein Datum oder ein Zeitraum eingetragen werden. In den Zeilen wird dann die aktive Verteilung zum eingestellten Zeitpunkt angezeigt.

Wichtig

Eingaben in den Feldern Startdatum Verteilung, Erfassung Verteilungscode und Datumsfilter werden erst nach dem Aktualisieren (F5) wirksam.

Mit Objektverteilung aktualisieren (per Startdatum) werden die Änderungen für die Verteilungen zum Stichtag des eingetragenen Startdatum Verteilung in die Objektverteilung und bei allen Objektkonten eingetragen, bei denen dieser Verteilcode hinterlegt ist. Auf jedem einzelnen Feld in der Matrix können Sie die Faktoren im zeitlichen Verlauf per Assist-Button überprüfen. Dabei wird das auf die Einheit und den Verteilcode gefilterte Fenster Einheit Verteilungen geöffnet.

Sollstellungskorrektur für Verwaltungsende am Objekt

Mit dieser Funktion können Sie für die über das Verwaltungsende des Objekts bzw. der Einheit hinaus sollgestellten Beträge Gutschriften erstellen.

Wählen Sie im Objekt über die Suche oder im Untermenü unter Aktionen/Sollstellungskorrektur zum Verwaltungsende am Objekt. Im Inforegister Optionen wurde das Feld Verwaltungsende bereits aus der Objektkarte vorbelegt. Somit ist es für diese Funktion zwingend, dass im Feld Verwaltungsende in der Objektkarte ein gültiges Verwaltungsende eingetragen ist. Sind alle Daten korrekt eingetragen, starten Sie die Verarbeitung mit OK.

Sollstellungskorrektur

Wichtig

Die Funktion Sollstellungkorrektur zum Verwaltungsende Objekt trägt als erstes bei Einheiten deren
• Verwaltungsende leer oder
• größer dem in den Optionen angegebenem Verwaltungsende

das Verwaltungsende aus dem Objekt ein.
Anschließend werden für alle Sollstellungszeilen deren Enddatum Reichweite über das am Objekt eingetragene Verwaltungsende hinausgeht Sollstellungsdifferenzbuchungen erstellt. Diese werden in das Standard Sollstellungsdifferenzbuchblatt mit Buchungsdatum gleich Arbeitsdatum eingestellt und können nach Prüfung gebucht werden.

Hinweis

Es ist nicht möglich, in einen bereits korrigierten Monat Sollstellungen nach zu buchen. Sollten Sie ein eingetragenes Verwaltungsende erhöhen und die Sollstellungen für den Zeitraum nachbuchen, ist dies in RELion so nicht möglich. Sie können für den Monat die Sollstellungen komplett gutschreiben und im Anschluss die Sollstellungen für den kompletten oder einen Teil des Monats erstellen.

2.12 - Sollstellungsdifferenzberechnung

Für notwendige Korrekturbuchungen durch Änderungen am Einheitenvertrag oder Anpassungen an den Sollstellungen, können die Differenzen komfortabel und unabhängig im Stapel mit der Sollstellungsdifferenzberechnung ermittelt werden.

Einführung

Eine gültige Sollstellungsbuchung setzt zum Buchungsdatum einen aktiven Einheitenvertrag (Vertragsbeginn/-ende und Verwaltungsbeginn/-ende) sowie aktive Sollstellungszeilen (Start-/Enddatum) voraus. Die Sollstellungsbuchung ist bis zum Enddatum Reichweite der Sollstellungszeile gültig.

Sollte es im System vor Ablauf der Reichweite zu Änderungen dieser Grundlage kommen, beispielsweise durch Anpassungen der Sollstellungzeile (Startdatum, Enddatum, Betrag) oder Änderungen des Einheitenvertrages (Vertragsbeginn/-ende), ändern sich die Forderungsbuchungen an den Debitor durch entsprechende Gutschriften bzw. Rechnungen. Auf der Seite Vertragsänderungen werden diese Änderungen protokolliert. Über den Bericht Änderungen überprüfen wird festgestellt, ob die Änderungen Differenzen zwischen existierenden Sollstellungsbuchungen und aktueller Stammdatenlage zur Folge haben. Wird Buchen aktiv gesetzt, werden diese direkt als Gutschrift- bzw. Rechnungsbuchungen automatisch gebucht. Stammdatenänderungen haben keine automatische Erstellung von Buchblattzeilen zur Folge. Vertragsmanagement und Buchhaltungsvorgänge können getrennt voneinander bearbeitet werden.

Einrichtung

Buchblattvorlage und Buchblatt

Damit vom System die Buchung automatisch erfolgen kann, ist das Hinterlegen von Buchblattvorlage und Buchblatt erforderlich. Dies erfolgt in der RE Einrichtung. Außerdem wird hier festgelegt, ob der Anwender nach einer Vertragsänderung, durch eine kurze Nachricht, über entstandene Sollstellungsdifferenzen informiert werden soll.

Einrichtung

RELion Sollstellung ab

Den Zeitpunkt für den Beginn der Überprüfung auf vorhandene Differenzen gibt das Datum RELion Sollstellung ab vor. Ohne dieses Datum können keine Stammdatenänderungen bzw. Aktionen am Vertrag und in der Sollstellungszeile vorgenommen werden. Der Anwender wird mit einem Hinweis darauf aufmerksam gemacht.

Das Datum gibt an, ab wann eine Berechnung der Differenzen in RELion beginnt und ab wann ein erster regulärer Sollstellungslauf stattfinden kann. Stammdatenänderungen vor diesem gesetzten Datum sind zwar möglich, resultieren daraus jedoch Differenzen, bleiben diese unberücksichtigt. Beim Anlegen eines neuen Objektes wird das Feld RELion Sollstellung ab automatisch mit dem Wert des Feldes Verwaltungsbeginn gefüllt, kann aber manuell auf ein späteres Datum abgeändert werden, solange noch keine Buchungen stattgefunden haben. Es kann jedoch nicht VOR den Verwaltungsbeginn gesetzt werden.

Über den Datenbereinigungsstapel 5052377 kann RELion Sollstellung ab an mehreren Objekten gleichzeitig hinterlegt werden. Dies ist sowohl für die Umstellung von Bestandskunden auf RELion ONE hilfreich, als auch für Neukunden, die mit diesem Tool ebenso über eine Simulation prüfen können, ob und welche Differenzen vorhanden sind. Die vorhandenen Differenzen könnten ein Kriterium dafür sein, das Datum auf einen späteren Zeitpunkt zu setzen. Das Datum kann bei Bedarf in der Objektübersicht eingeblendet werden und befindet sich auf der Objektkarte in dem Inforegister Buchung.

Datenbereinigungsstapel

Bericht

Bezeichnung Erläuterung
RELion Sollstellung ab Hier wird das gewünschte Datum gesetzt, ab wann eine Sollstellungsdifferenzberechnung erfolgen soll. Werden mit diesem Bericht Differenzen gefunden und verbucht, ist eine Änderung des Datums nicht mehr möglich. Vor diesem Datum sind zwar Stammdatenänderungen möglich – jedoch werden daraus eventuell resultierende Differenzen nicht berechnet. Bei Eingabe des Datums findet lediglich eine Prüfung auf den Verwaltungsbeginn statt, der gleich oder kleiner als RELion Sollstellung ab sein muss. Ist dies nicht der Fall erscheint ein Hinweis darauf und ein anderes Datum muss erfasst werden. RELion Sollstellung ab kann bei Bedarf in der Objektübersicht eingeblendet werden und befindet sich zudem auf der Objektkarte Buchung. Hier kann es auch vom Anwender direkt eingegeben und – solange keine Buchungen stattgefunden haben – auch geändert werden.
Alle Objekte anzeigen Auf Wunsch erscheinen im Protokoll alle Objekte mit Hinweis auf den aktuellen Status (Datum wurde bereits gesetzt / Nicht geprüft).
Buchblattzeilen erstellen Wird das Feld aktiv gesetzt, werden für die gefundenen Differenzen, Gutschriften oder Rechnungen im Sollstellungsdifferenzbuchblatt erstellt. Erst wenn die Differenzen überprüft wurden, wird das Feld aktiviert.
Behandlung Sollstellungsdifferenzberechnung Hier hat der Anwender die Wahl zwischen Debitor- und Sachkontobuchung. Durch die Sachkontobuchung wird verhindert, dass Differenzen, die dem Debitor nicht in Rechnung bzw. gutgeschrieben werden sollen, dem Debitorkonto trotzdem belastet werden.
Änderungen speichern Erst wenn alle Differenzen gebucht sind, wird der Bericht das Datum RELion Sollstellung ab in die Objekte/das Objekt schreiben.
Protokoll anzeigen Das direkt integrierte Protokoll zeigt eine Übersicht aller Objekte des Mandanten mit Beschreibung über den jeweils aktuellen Zustand hinsichtlich des Datums RELion Sollstellung ab.
Sollstellungsdifferenz in Stammdaten überprüfen Mit der Funktion Sollstellungsdifferenz in Stammdaten überprüfen kann jederzeit eine Überprüfung aller Verträge auf evtl. Differenzen stattfinden. Wird dabei die Option Buchen aktiviert, so werden Buchblattzeilen erstellt. Die Buchung erfolgt manuell vom Anwender.

Protokoll

RELion Sollstellung ab kann auf Wunsch im Stapel, also in allen Objekten gleichzeitig, oder auch nur in einzelnen Objekten oder Einheiten gesetzt werden.

Der Datenbereinigungsstapel führt drei separate Vorgänge durch.

  1. Analyse der Stammdaten zum gewünschten Datum RELion Sollstellung ab mit gleichzeitigem Ausweis der berechneten Differenzen.
  2. Erstellen von Buchblattzeilen über Debitoren- oder Sachkontenbuchung.
  3. Setzen des Datums RELion Sollstellung ab.

Übersicht

Objektkarte

Behandlung Sollstellungsdifferenzberechnung

Es kommt vor, dass sog. „gewünschte“ Differenzen vorhanden sind, die aufgrund vorheriger Absprache mit dem Mieter (z. B. halbe Monatsmiete) bewusst entstanden sind. Ein Mieter zieht zum 15. eines Monats ein, zahlt vereinbarungsgemäß den halben Betrag, der in RELion jedoch taggenau berechnet wird und daher nicht unbedingt der Hälfte entspricht. Diese 2,50 EUR schenkt der Vermieter dem Mieter und kann per Sachkontenbuchung verbucht werden, damit sie das Debitorkonto nicht mehr belasten. Für einen Prüfer sind diese Differenzen später auf den Sachkonten ersichtlich und plausibel zu erklären.

Bericht Druck

Bei der Sachkontobuchung werden zwei identische Buchblattzeilen erstellt, die sich nur darin unterscheiden, dass die Zeile, die sich auf die Sollstellungszeile bezieht, ein umgekehrtes Vorzeichen hat und die lfd. Nr. Sollstellung mitführt. Somit ist nach Buchung das Sollstellungskonto ausgeglichen.

Sollstellung BuBl Sollstellung BuBl

Gibt es anhand der Stammdatenkonstellationen keine Differenzen, so erscheint der Bericht mit entsprechender Meldung und – wenn das Feld Protokoll anzeigen aktiviert wurde – zusätzlichem Hinweis im Protokollbereich, dass das Datum gesetzt werden kann. Hinter den Objekten, die im Bericht nicht angegeben wurden, erscheint der Hinweis Nicht geprüft.

Prüfungen beim Setzen oder Verändern des Datums RELion Sollstellung ab

Gibt es noch keine Buchungen am Objekt, kann das Datum auch vom Anwender selbst gesetzt oder geändert werden. Gibt es bereits Buchungen mit dieser Objektnr. und lfd. Nr. Sollstellung im System, darf das Datum nicht geändert werden.

  1. Gibt es bereits Buchungen am Objekt? JA => Hinweis: „Sie können das Feld RELion Sollstellung ab nicht setzen bzw. ändern, da für das Objekt xy schon Sollstellungen gebucht wurden!“ NEIN => In diesem Fall kann ein abweichendes Datum gesetzt werden, mit folgender Prüfung.

  2. Ist der Verwaltungsbeginn größer als das eingegebene Datum RELion Sollstellung ab? NEIN => RELion Sollstellung ab wird gesetzt / geändert Hinweis: „Für den Zeitraum zwischen Verwaltungsbeginn und RELion Sollstellung ab werden keine Sollstellungen durchgeführt!“ JA => Hinweis: „RELion Sollstellung ab darf nicht kleiner sein als der Verwaltungsbeginn. Soll RELion Sollstellung ab auf den Verwaltungsbeginn gesetzt werden?“
    Ja => Hinweis: RELion Sollstellung ab wird auf den Verwaltungsbeginn xy gesetzt. Nein=> Der Anwender wählt ein anderes Datum, das größer oder gleich Verwaltungsbeginn ist.

Finden Änderungen des Verwaltungsbeginns statt, erfolgen entsprechende Prüfungen. Der Verwaltungsbeginn darf nicht größer sein als RELion Sollstellung ab!

Wichtig

  1. Sollstellungen mit Reichweiten ungleich 1M werden bei einer nachträglichen Änderung der Stammdaten nicht anteilig korrigiert. Beginnt eine Reichweite vor dem Datum RELion Sollstellung ab und geht über das Datum hinaus, so wird nicht ab RELion Sollstellung ab der neue Wert berücksichtigt, sondern erst ab Beginn der neuen Reichweite. Dies können dann unter Umständen (z. B. Beginn neue Reichweite 01.12., RELion Sollstellung ab 01.01.) im Fall von Reichweite 12M – bis zu 11 Monate nach RELion Sollstellung ab sein.

  2. Für den Fall Verwaltungsende setzen am Objekt kann der Bericht Sollstellungskorrektur für Verwaltungsende die Differenzen berechnen. Die neue Sollstellungsdifferenz beachtet das Verwaltungsende nicht und führt in diesem Fall auch keine Berechnung der Differenzen durch.

  3. Die Logik des Assistenten Sollstellung Nachbuchen wurde an das Verhalten des regulären Sollstellungslaufes angepasst: Ist ein Verwaltungsende gesetzt, so erfolgt trotzdem die Nachbuchung der kompletten Reichweite – auch wenn die Buchung über das Verwaltungsende hinaus geht.

Sollstellungsdifferenzberechnung im Tagesgeschäft

Allgemeiner Ablauf

Wurden Änderungen in den Stammdaten durchgeführt, kann die Sollstellungsdifferenzberechnung direkt im Einheitenvertrag/Mietvertrag über den Vorgang Vertragsänderungen oder über die Kachel Vertragsänderungen im Rollencenter erfolgen.

Aufruf vom Mietvertrag aus:

Vertragsänderung Vertragsänderung

Aufruf im Rollencenter:

Rollencenter

Erfolgt der Weg über den Mietvertrag, werden in den Zeilen der Ansicht Vertragsänderungen nur Änderungen dieses Vertrages angezeigt und mit der Funktion Änderungen überprüfen auch nur diese Änderungen überprüft. Erfolgt der Weg über die Kachel, auf der auch die Anzahl der geänderten Verträge angezeigt wird, so werden alle Verträge aufgezeigt, an denen eine Änderung stattgefunden hat und deren Differenzen noch nicht verbucht sind. Es können von hier aus entweder alle Vertragsänderungen auf einmal abgearbeitet werden oder man kann mit der Filterfunktion arbeiten, um nur bestimmte Verträge zu überprüfen und die Differenzen zu prüfen und zu verbuchen. In beiden Fällen erfolgt mit Aufruf Änderungen überprüfen die Berechnung der Sollstellungsdifferenzen, indem ein Abgleich erfolgt zwischen den Stammdaten und den vorhandenen Sollstellungs-Buchungen.

Hinweis

Es ist nicht notwendig, nach jeder Stammdatenänderung die Sollstellungsdifferenzberechnung anzustoßen, denn alle Änderungen werden protokolliert und können nicht verloren gehen. Doch spätestens vor dem nächsten regulären Sollstellunglauf müssen alle Vertragsänderungen abgearbeitet sein.

Stammdatenänderungen in den Sollstellungszeilen

Die folgenden Änderungen innerhalb der Sollstellungszeilen können Differenzen zwischen existierenden Sollstellungsbuchungen und aktueller Stammdatenlage auslösen, sofern die Sollstellungszeile bereits gebucht wurde und sich die Änderung innerhalb des Enddatums Reichweite bewegt. Noch nicht gebuchte Sollstellungszeilen können beliebig bearbeitet werden.

Startdatum ändern

Da eine Änderung des Startdatums immer den Zeitraum der Reichweite (Startdatum – Enddatum Reichweite) betrifft, ist dies generell über die Funktion Startdatum ändern unter Aktionen/Sollstellungszeile bearbeiten durchzuführen.

Startdatum

Je nachdem ob das Startdatum weiter in die Vergangenheit (unter Berücksichtigung RELion Sollstellung ab) oder in die Zukunft korrigiert wird, muss die Differenzberechnung entweder Rechnungen oder Gutschriften erstellen. Nach Fertigstellung des Assistenten wird das neue Startdatum in die Sollstellungszeile übernommen, es erscheint eine kurze Meldung darüber.

Hinweis Bei dieser Aktion ist es evtl. erforderlich zunächst das Enddedatum einer Vorgängerzeile zu korrigieren.

Enddatum setzen oder ändern

Sie dürfen eine Sollstellungszeile manuell direkt im Feld Enddatum beenden, solange das Enddatum größer oder gleich Enddatum Reichweite ist. In diesem Fall entstehen keine Sollstellungsdifferenzen.

Enddatum

Das Entfernen eines Enddatums ist ebenfalls manuell möglich, solange keine weitere Sollstellungszeile mit gleicher Kontonummer existiert. Wird ein Enddatum innerhalb des Reichweitenzeitraumes (Startdatum – Enddatum Reichweite) gesetzt oder geändert, so muss das über den Assistent Enddatum setzen oder ändern geschehen.

Assistent

Hier tragen Sie das neue Enddatum ein und klicken auf Fertigstellen. Der Assistent überträgt das Enddatum in die Sollstellungszeile. Daraufhin erscheint ein Mitteilungsfenster, dass dies erfolgt ist.

Bericht

Differenzen, die sich aus dieser Stammdatenänderung ergeben, können je nach Zuständigkeit direkt vom Sachbearbeiter abgearbeitet werden oder von einem Buchhalter zu einem späteren Zeitpunkt – jedoch vor dem nächsten regulären Sollstellungslauf verarbeitet werden. Vom Einheiten-/Mietvertrag aus oder über die Kachel im Rollencenter gelangen Sie zum Vorgang Vertragsänderungen. Hier werden in den Änderungszeilen alle Änderungen an den Stammdaten gespeichert.

Hinweis

Wird die Seite Vertragsänderungen vom Mietvertrag aus aufgerufen wenn Änderungen am Einheitenvertrag stattgefunden haben, so sind die Änderungszeilen leer. Der Vorgang Änderungen überprüfen kann trotzdem von hier aus auch für den Einheitenvertrag korrekt ausgeführt werden. Die Änderungszeilen am Mietvertrag sind nur gefüllt, wenn auch am Vertragskopf Änderungen stattgefunden haben.

Aufruf vom Einheitenvertrag aus:

Aufruf

Vertragsänderung

Die Funktion hat aufgrund des neuen Enddatums den Forderungsüberschuss berechnet und wird bei Aufruf des Berichts Änderungen überprüfen mit der aktivierten Option Buchen die ausgewiesene Differenz als Gutschrift verbuchen. Sollte zum Buchungsdatum ein aktives Lastschriftmandat vorhanden sein, wird die Gutschrift mit der Mandatsnummer gebucht, da andernfalls das Lastschriftmandat beim nächsten Zahllauf den korrekten Saldo nicht ermitteln könnte. Ein automatischer Postenausgleich wird vom System nicht vorgenommen. Der Postenausgleich kann manuell über die Funktion Posten ausgleichen erfolgen.

Änderungen

Druck

Hinweis Überprüfen Sie immer die ausgewiesene Differenz im Bericht Änderungen überprüfen, bevor sie ihn mit der Option Buchen laufen lassen.

Erst durch das Buchen der Gutschriften wird das Enddatum Reichweite an der Sollstellungszeile korrigiert.

Enddatum Reichweite

Die Posten der bearbeiteten Sollstellungzeile lassen sich über die Suche oder den Menüaufruf Sollstellungsposten öffnen.

Debitorenposten

Die Differenzberechnungen in den folgenden Beispielen erfolgen immer auf diesem Weg und werden daher nicht nach jedem Beispiel erneut erläutert.  

Betrag ändern

Eine Änderung des Sollstellungsbetrages betrifft generell alle bisher gebuchten Posten innerhalb des Reichweitenzeitraums.

Betrag ändern

Sollte die gewählte Sollstellungszeile über MwSt. verfügen, kann im Assistenten gewählt werden, ob der Betrag netto oder brutto eingegeben wird. Nach Fertigstellen des Assistenten wird der geänderte Betrag in die Sollstellungszeile übertragen, es erscheint die Meldung, dass das Feld Betrag geändert wurde. Die Differenzberechnung erfolgt analog dem Beispiel oben über den Bericht Vertragsänderungen überprüfen.

Sollstellung rückwirkend ändern

Die rückwirkende Änderung wird verwendet, um eine Folge-Sollstellungzeile zu erstellen deren Startdatum jedoch in den bereits gebuchten Zeitraum der Vorgängerzeile fällt.

Sollstellung rückwirkend

Aufgrund der Eingaben legt der Assistent eine neue Sollstellungszeile an und beendet die Vorgängerzeile.

Zusammenfassung

Die Korrekturberechnung für die Vorgänger-Sollstellungszeile erfolgt wie gehabt über Vertragsänderungen/Änderungen überprüfen. Die neue Sollstellungszeile wird beim nächsten regulären Sollstellungslauf berücksichtigt – oder falls das Startdatum mehr als drei Reichweiten zurück liegt, mit dem Assistent Sollstellung nachbuchen aktualisiert.

Sollstellung nachbuchen

Das Nachbuchen einer Sollstellungszeile wird meist benötigt, um eine eventuell vergessene Sollstellungszeile nachträglich zu erfassen und deren Buchungsstand den anderen Zeilen anzugleichen, damit das System diese beim nächsten Sollstellungslauf ebenfalls zieht. Durch diesen Vorgang entstehen keine Differenzen.

Sollstellung nachbuchen

Assistent

Der Assistent bietet die Möglichkeit über einen beliebigen Zeitraum für eine Sollstellungszeile die Rechnungsbuchungen nachzuholen. Die Angabe des Buchblattnamens und Enddatum der Nachbuchung ist verpflichtend. Wird das Feld für die Eingabe des Buchungsdatums leer gelassen, setzt der Assistent automatisch das Buchungsdatum je Buchblattzeile entsprechend dem Sollstellungsturnus.

Öffnen Sie das Buchblatt um die Sollstellung zu buchen und somit den Vorgang abzuschließen. Sobald die Sollstellung gebucht wurde, wird Enddatum Reichweite der Sollstellungszeile vom System angepasst.

Buchblatt

Sollstellungszeile stornieren

Eine Stornierung einer Sollstellungszeile kann erforderlich sein, wenn die Zeile mit falschem Konto angelegt und gebucht wurde.

Zeile stornieren

Zeile stornieren

Der Assistent wandelt die Sollstellungszeile in einen stornierten Datensatz um und die Sollstellungszeile ist nur noch unter Stornierte Sollstellungen zu sehen.

Stornierte Sollstellungen

Tabelle

Über Vertragsänderungen / Änderungen überprüfen kann die entstandene Differenz bereinigt werden. Ist die Option Buchen aktiv, werden automatisch Gutschriften der stornierten Posten erstellt.

Änderungen

Druck

Stammdatenänderungen auf Vertragsebene

  1. Der Einheitenvertrag ist den Sollstellungszeilen übergeordnet – sein Vertragszeitraum bestimmt den Zeitraum in dem überhaupt Sollstellungsbuchungen existieren dürfen, um vertraglich bedingte Forderungen abzubilden. Einheitenverträge können über die Assistenten der Vertragsverwaltung bearbeitet werden. Aufgrund folgender Prozesse ist ggf. eine Sollstellungsdifferenzberechnung erforderlich:
  • Teilkündigung
  • Vertragsbeginn ändern oder korrigieren
  • Vertragsende setzen oder korrigieren
  • Einheitenvertrag stornieren

Aufruf

Die Änderungen, die durch all diese Prozesse stattfinden, werden protokolliert und eventuell entstandene Differenzen werden über den Bericht **Änderungen überprüfen** auf der Seite Vertragsänderungen verarbeitet.
  1. Der Mietvertrag ist dem Einheitenvertrag übergeordnet und auch hier gibt es Funktionen, die zu einer Sollstellungsdifferenzberechnung führen können. Die Kündigung des Vertrags hat dann Differenzen zur Folge, wenn das Vertragsende in einen gebuchten Zeitraum fällt. Auch hier werden die Änderungen protokolliert und entstandene Differenzen können über Vertragsänderungen / Änderungen überprüfen korrigiert werden.

Kündigung

2.13 - Verwalterhonorar

Mit diesem Modul werden Verwalterhonorare für Miet- und WEG-Objekte variabel berechnet, die Ausgangsrechnung erstellt und als Eingangsrechnungen in die Objektverwaltung übertragen.

Einführung

Ein Verwalter schließt für seine zu betreuenden Objekte Verwalterverträge ab, welche seine Rechte und Pflichten sowie seine Vergütung regeln. Je nach Vertragsinhalt erstellt der Verwalter in periodischen Abständen (z. B. monatlich) seine Verwalterhonorarabrechnung. Die Honorarabrechnung mit RELion baut auf einem Verwaltungsvertrag auf. Dieser Vertrag wird in einem Verwaltungsmandanten angelegt. Über die Vertragszeilen kann durch die Auswahl eines Mandanten, bis zur einzelnen Einheit herunter, detailliert festgelegt werden, auf welcher Basis das Honorar berechnet werden soll. Dabei kann beispielsweise mit fixen Pauschalen für vermietete und leerstehende Einheiten oder mit prozentualer Berechnung auf Basis von gebuchten Werten (Mieten, Nebenkosten, Abrechnungen) gearbeitet werden. Mit einer Stapelverarbeitung können dann über mehrere Verträge für einen oder mehrere Monate die Honorarabrechnungen erstellt werden. Bei dieser Stapelverarbeitung wird protokolliert, aus welchen Detaildaten sich die Abrechnung zusammensetzt. Im Verwaltungsmandanten erzeugt die Honorarabrechnung Erlöse, die auf der Seite der Objektmandanten wiederum als Kosten anfallen. Auf der Basis der gebuchten Rechnungen können in den Objektmandanten die Rechnungen als Eingangsrechnungen erstellt werden, dies wird durch eine Stapelverarbeitung unterstützt.

Die Honorarabrechnung kann auch für interne Zwecke genutzt werden, wenn z. B. das fiktive oder mit den Mietern vereinbarte Mietverwaltungshonorar in der Nebenkostenumlage benötigt wird. In diesen Fällen wird das Verwalterhonorar nicht als Rechnung gegenüber einem Auftraggeber gebucht (debitorisch), sondern als reiner Sachkontenumsatz, der im Ergebnis erfolgsneutral ist, aber auf der Kostenseite für die Abrechnung der Betriebskosten herangezogen werden kann.

Einrichtung

Vor dem Einsatz nehmen Sie in RELion die nötigen Einrichtungen vor. Diese werden in den folgenden Abschnitten erläutert.

Nummernserien für Verkaufsrechnungen

Über die Suche öffnen Sie die Seite RE Vertrag Einrichtung.

Einrichtung

Hier wählen Sie im Inforegister Nummerierung in den Feldern Verw.honorar Geb. Einkaufsrechnung und Verw.honorar Geb. Verkaufsrechnung jeweils eine Nummernserie aus. Die Verwalterverträge werden mit der im Feld Vertragsnummern eingerichteten Nummernserie versorgt.

In der Finanzbuchhaltung Einrichtung im Inforegister RELion Dimensionen können folgende Dimensionen hinterlegt werden:

  • Aufwand Dimension
  • Erlöse Dimension

Diese können später in den Vertragszeilen eines Verwaltungsvertrags ausgewählt werden.

Berichtsauswahl

Öffnen Sie über die Suche die Seite Berichtsauswahl – Verkauf. Wählen Sie im Feld Verwendung Rechnung aus und geben Sie bei Berichts-ID, wie im Beispiel, die Berichtsnummer 5052293 oder eine kundeneigene Rechnungsreportnummer ein. Der Berichtsname wird automatisch eingetragen. Damit wird dieser Bericht beim Ausdruck der Rechnung verwendet.

Berichtsauswahl

Hinweis

Die Einrichtung der Verkaufsrechnung ist nicht modulspezifisch. Die hier eingerichtete Berichts-ID wird auch bei Verkaufsrechnungen verwendet, die in Ihrem Unternehmen ggf. in anderen Anwendungsbereichen erzeugt und gedruckt werden.

Ablaufdiagramm

Die Verwaltungskosten für eine WEG soll über den Verwaltungsvertrag abgebildet werden. Es wurde mit der Gemeinschaft vereinbart, dass jede Wohnung pro Monat 21,50 EUR zu zahlen hat. Zusätzlich wurde vereinbart, dass der Mehraufwand für die Bearbeitung des Hausgeldes ohne Lastschriftmandat mit 2,50 EUR vergütet wird.

Diagramm

Hinweis

Der schematische Ablauf ist nur exemplarisch auf zwei Mandanten aufgeteilt. Wenn Sie die Fremdverwaltung und das eigene Unternehmen im selben Mandanten buchen, kann die Einrichtung des Verwaltungsvertrages auch im gleichen Mandanten erfolgen.  

Verwaltungsvertrag anlegen

Über die Suche öffnen Sie die Verwaltungsvertragsübersicht. Mit Neu legen Sie einen neuen Vertrag an.

Kopfdaten des Verwaltungsvertrages

Inforegister Allgemein

Geben Sie im Feld Vertragsnr. eine Nummer ein. Sie können dabei eine der folgenden Methoden verwenden:

  • Falls eine Standardnummernserie für Verträge als Vorgabe eingerichtet wurde, drücken Sie Enter, damit die Anwendung das Feld mit der nächsthöheren Nummer der Serie füllt.
  • Wenn Sie mehrere Nummernserien für Verträge eingerichtet haben, klicken Sie auf den AssistButton rechts neben dem Feld und wählen Sie die Serie aus, die Sie verwenden möchten. Die Anwendung füllt daraufhin das Feld mit der nächstfolgenden Nummer der entsprechenden Serie.
  • Hat die Nummernserie ein Häkchen im Feld Manuelle Nr., können Sie manuell eine Nummer vergeben. Sie können bis zu 20 Zeichen, sowohl Ziffern als auch Buchstaben, eingeben.

Bei Bedarf tragen Sie im Feld Beschreibung eine kurze aussagekräftige Information zum Vertrag ein. Diese wird dann bei der Ausgangsrechnung als Beschreibung verwendet. Wählen Sie den Rechnungsempfänger im Feld Debitorennr. aus.

Verwaltungsvertrag

Hinweis

Der Debitor ist i. d. R. der Eigentümer des verwalteten Objektes und muss zuvor in dem Verwaltungsmandanten als Debitor eingerichtet worden sein.

Geben Sie im Feld Vertragsbeginn das Datum ein, zu dem Sie die Verwaltung übernommen haben. Das Datum ist, wie bei allen RELion Verträgen entscheidend, für die weitere Verarbeitung. Endet der Vertrag zu einem fest vereinbarten Termin, kann auch das Vertragsende eingetragen werden. Sollte der Vertrag unter bestimmten Bedingungen kündbar oder verlängerbar sein, stehen die gleichen Erfassungsoptionen wie bei Mietverträgen zur Verfügung. Diese dienen jedoch nur der Information und haben keine Auswirkungen. Sie werden aus diesem Grund hier auch nicht weiter behandelt.

Hinweis

Die Kündigungs- und Optionsdaten eignen sich auch, um die Bestellung zum Verwalter zu dokumentieren. Vielfach wurde die Anforderung an uns herangetragen, diese Daten am Objekt zu verwalten, dies ist bei entsprechender Einrichtung des Verwaltervertrages überflüssig.

Das Feld Rechnung/Buchblatt steuert die Methode, mit der die Vertragszeilen gebucht werden. Die Standardeinstellung ist Rechnung, die zweite Option ist Buchblatt. Mit der Methode Rechnung wird die Verarbeitung des Vertrages in einer Verkaufsrechnung münden, also eine debitorische Buchung auslösen. Bei Auswahl der Option Buchblatt wird eine reine Kontenumbuchung veranlasst.

Inforegister Verwalterhonorar

Im Inforegister Verwalterhonorar erfassen Sie die zur Abrechnung des Honorars notwendigen Daten. Die wichtigsten Felder sind Abrechnungsbeginn und Reichweite Abrechnung.

Geben Sie im Feld Abrechnungsbeginn das Startdatum des Abrechnungszeitraums ein. Ab diesem Datum wird die Berechnung des Honorars durchgeführt. Über das Feld Reichweite Abrechnung steuern Sie das Intervall, mit dem die Rechnungen wiederkehrend erfolgen. Der Standardwert ist 1M (ein Monat). Kürzere Abrechnungszyklen sind nicht möglich. Weitere Varianten sind 2M, 3M, 4M, 6M, 12M, 1Q (Kalenderquartal) und 1J (Kalenderjahr). Bei der Abrechnung werden anhand dieses Parameters auch die Datumswerte in den Feldern Abrechnung Enddatum Reichweite sowie Datum nächste Rechnung fortgeschrieben.

Verwalterhonorar

Hinweis

Sofern Sie einen anderen Abrechnungszyklus als 1M verwenden, müssen Sie bei den prozentualen Berechnungsmethoden darauf achten, dass Sie den Bericht Verwalterhonorar Stapelber. immer nur am Ende der jeweiligen Abrechnungsperiode starten.

Beispiel: Ein Verwaltungsvertrag beginnt am 01.01.21 mit einer Reichweite von 3M. Bei der Auswahl der Verträge im Bericht Verwalterhonorar Stapelber. darf dieser Vertrag erst im März berücksichtigt werden. Wenn der Vertrag, z. B. im Januar, bereits ausgewählt wird, dann wird dieser auch schon für den kompletten Abrechnungszeitraum 01.01.-31.03. berechnet. Fehlende Berechnungsgrundlagen (Zahlungen, Sollstellungsposten etc.) werden dann nicht berücksichtigt.

Die weiteren Felder dieses Registers dienen besonderen Anwendungsfällen und werden im Kapitel Weiterführende Themen und Besonderheiten behandelt.

Vertragszeilen des Verwaltungsvertrages

Im Inforegister Zeilen werden einerseits die Bemessungsgrundlagen für die Honorarermittlung und andererseits die zur Kontenführung notwendigen Informationen für die Buchungen der Vertragszeilen in der Rechnung bzw. dem Buchblatt hinterlegt.

Vertragszeilen

Bemessungsgrundlagen

Wählen Sie in dem Inforegister Zeilen den Mandant aus, in dem das verwaltete Objekt geführt wird. Tragen Sie im Feld Eigentümer/Mieter das Kennzeichen des Objektes ein, für das Honorar berechnet werden soll. Entsprechend der zuvor gemachten Eingaben können Sie im Feld Objektnr. das entsprechende Objekt auswählen. Tragen Sie im Feld Startdatum das Datum ein, ab dem die Bemessungsgrundlagen der Zeile gültig sind. Die Berechnung findet dann für diese Zeile ab diesem Datum statt. Im Feld Enddatum hinterlegen Sie dann ein Datum, wenn die Zeile beendet und danach nicht mehr zur Honorarermittlung herangezogen werden soll.

Im Feld Beschreibung können Sie in der Honorarzeile zusätzliche Informationen hinterlegen, diese werden auch in der Rechnung gedruckt. Wählen Sie die Basis der Berechnung entweder mit fixer oder variabler Berechnung aus.

Bemessungsgrundlagen in Kombination mit fixer Berechnung
Pro Einheit Für jede aktive Einheit wird eine Berechnung durchgeführt.
Pro Gebäude Für jedes aktive Gebäude wird die Berechnung durchgeführt.
Pro Objekt Die Berechnung findet pro Objekt statt.
Pro Zuständigkeitseinheit Es wird eine Abrechnung für jede aktive Zuständigkeitseinheit durchgeführt.
Pro Mandant Die Honorarabrechnung wird pauschal für einen Mandanten berechnet.
Pro Verteilfaktor Die Abrechnung wird für alle aktiven Einheiten berechnet, die die Filterkriterien der Felder Verteilungscode, Verteilungsfaktor von und Verteilungsfaktor bis erfüllen.
Pro Vertrag ohne LS Bei der Erstellung der Ausgangsrechnung wird bei dieser Berechnungsart überprüft, ob bei den aktiven Einheiten der Verträge gültige Lastschriftmandate hinterlegt sind. Sofern diese fehlen, wird pro Vertrag der im Feld Betrag Fix eingetragen Betrag berechnet.
Pauschale Der Wert im Feld Betrag Fix wird als Pauschale in Rechnung gestellt, es findet keine weitere Ermittlung statt.

Hinweis

Bei Pauschalen werden nur Vertragszeilen berücksichtigt, die zum Beginn der Abrechnungsperiode gültig sind.

Bemessungsgrundlagen mit fixer Berechnung werden über die ermittelte Menge mit dem Betrag im Feld Betrag fix errechnet.

Bemessungsgrundlagen mit variabler Berechnung
% NettoKM Hiermit wird von der Basis für variable Berechnung (z. B. Sollbetrag) für die im Kontenfilter für Kaltmiete (z. B. 600000..600502) ausgewählten Konten der im Feld Betrag %-Variabel (z. B. 5%) eingetragene Wert für alle aktiven Einheiten in Rechnung gestellt.
% NettoKM+NK Hiermit wird von der Basis für variable Berechnung (z. B. Sollbetrag) für die im Kontenfilter für Kaltmiete (z. B. 600000..600502) und im Kontenfilter für Nebenkosten (z. B. 608071..608074) ausgewählten Konten der im Feld Betrag %-Variabel (z. B. 5%) eingetragene Wert für alle aktiven Einheiten in Rechnung gestellt.
% NettoKM+NK+Abrechnungserg. Hiermit wird von der Basis für variable Berechnung (z. B. Sollbetrag) für die im Kontenfilter für Kaltmiete (z. B. 600000..600502) und im Kontenfilter für Nebenkosten (z. B. 608071..608074) ausgewählten Konten sowie den gebuchten Debitorenposten (für das Abrechnungsergebnis) der im Feld Betrag %-Variabel (z. B. 5%) eingetragene Wert für alle aktiven Einheiten in Rechnung gestellt.
% BruttoKM Hiermit wird von der Basis für variable Berechnung (z. B. Zahlbetrag) für die im Kontenfilter für Kaltmiete (z. B. 600000..600502) ausgewählten Konten der im Feld Betrag %-Variabel (z. B. 5%) eingetragene Wert für alle aktiven Einheiten in Rechnung gestellt
% BruttoKM+NK Hiermit wird von der Basis für variable Berechnung (z. B. Zahlbetrag) für die im Kontenfilter für Kaltmiete (z. B. 600000..600502) und im Kontenfilter für Nebenkosten (z. B. 608071..608074) ausgewählten Konten der im Feld Betrag %-Variabel (z. B. 5%) eingetragene Wert für alle aktiven Einheiten in Rechnung gestellt.
% BruttoKM+NK+Abrechnungserg. Hiermit wird von der Basis für variable Berechnung (z. B. Zahlbetrag) für die im Kontenfilter für Kaltmiete (z. B. 600000..600502) und im Kontenfilter für Nebenkosten (z. B. 608071..608074) ausgewählten Konten sowie den gebuchten Debitorenposten (für das Abrechnungsergebnis) der im Feld Betrag %-Variabel (z. B. 5%) eingetragene Wert für alle aktiven Einheiten in Rechnung gestellt.
% Kontensaldo Hiermit wird von der Basis für variable Berechnung (z. B. Kontensaldo) für die im Kontenfilter für Salden (z. B. 800400..800502) ausgewählten Konten der im Feld Betrag %-Variabel (z. B. 5%) eingetragene Wert für alle aktiven Einheiten in Rechnung gestellt.

Bemessungsgrundlagen mit variabler Berechnung werden über die ermittelte Menge zum Kontenfilter mit dem Betrag im Feld Betrag % variabel errechnet. Variable Bemessungsgrundlagen sind zusätzlich mit einer der folgenden Berechnungsoptionen im Feld Basis für Var. Berechnung zu versehen:

  • Sollstellungsbetrag (gebuchte Debitorenposten in Abrechnungsperiode)
  • Zahlbetrag (Ausgleichsbetrag Zahlung in Abrechnungsperiode auf gebuchte Debitorenposten)
  • Sollstellungszeilen (Konditionen gem. Vertragszeilen)
  • Kontensaldo (per Enddatum Reichweite Abrechnungsperiode)

Optional kann die Honorarberechnung über die Felder Betrag minimal, Betrag maximal eingegrenzt werden.

Betrag maximal Diese Einschränkung wirkt als absolute Kappungsgrenze auf variable Bemessungsgrundlagen, die im Feld Betrag % -Variabel definiert sind. Ist die Berechnung des prozentualen Anteils höher als hier im Feld eingetragen, wird der Wert aus Betrag maximal verwendet.
Betrag minimal Diese Einschränkung wirkt als absolute Untergrenze auf variable Bemessungsgrundlagen, die im Feld Betrag % -Variabel definiert sind. Ist die Berechnung des prozentualen Anteils geringer als hier im Feld eingetragen, wird der Wert aus Betrag minimal verwendet.

Die Option Leistungszeitraum Berücksichtigen ist eine Zusatzoption, die in Verbindung mit Basis für var. Berechnung und der Option Kontensaldo verwendet wird. Mit der zusätzlichen Option Tagesgenaue Berechnung kann die Berechnung tagesgenau durchgeführt werden.

Wichtig

Die Berechnungsoptionen für das Feld Basis für Var. Berechnung sind nicht in allen Fällen ohne weiteres durch das Verwalterhonorar fehlerfrei interpretierbar. Problematisch sind z. B. Sollstellungszeilen, die unterschiedliche Reichweiten und Rumpfzeiträume innerhalb oder außerhalb der Abrechnungsperiode aufweisen.

Die Option Zahlbetrag nimmt ausschließlich auf das Datum der Ausgleichsbuchung Bezug, was bei abweichenden Perioden von Zahlungsausgleich zur Ursprungsforderung nicht zwingend zum Gültigkeitszeitraum der Honorarvereinbarung passen muss. Es liegt daher im Verantwortungsbereich des Anwenders, sicherzustellen, dass die Berechnung des Honorars mit der Option Basis für var. Berechnung in Kombination mit Sollstellungszeilen und Zahlbetrag richtig anwendbar ist oder im Einzelfall einer vom Anwender vorzunehmenden Korrektur auf der Rechnung bedarf.

Hinweis

Die Berechnung Text steht zur zusätzlichen Gliederung der Honorarzeilen zur Verfügung. Bei dieser Berechnungsart wird keine Berechnung durchgeführt. Der Text wird in der Rechnung als separate nachrichtliche Rechnungszeile eingefügt. Die weiteren Felder bieten eine Möglichkeit, die Bemessungsgrundlage für das Verwalterhonorar tiefer zu gliedern (z. B. Abrechnungskreis oder Gebäude sowie den Nutzungsarten bis hin zur kleinsten möglichen Differenzierung, den Einheiten und Einheitenverträgen). Zusätzlich kann der Status der Vermietung über das Feld Mietstatus mit den Optionen Leerstand, Vermietet, Neuvermietung vorgegeben werden.

Vorgaben zur Buchung des Honorars

Bestimmen Sie über die Felder Eigentümer/Mieter für Erlöse und Objektnr. für Erlöse das Verwaltungsobjekt, die die Erlöse der Honorarabrechnung erhalten soll. Diese Informationen werden für die Buchung des Verwalterhonorars benötigt. Das Verwaltungsobjekt muss ein Objekt mit der Verwendung Fibu-Objekt sein.

Hinweis

Sofern mehrere Vertragszeilen in einem Verwaltungsvertrag enthalten sind, ist das gleiche Verwaltungsobjekt zu verwenden.

In Verbindung mit der Option Buchblatt ist nicht zwingend ein Fibu-Objekt zu hinterlegen, hier kann das verwaltete Objekt als ertrags- und kostenseitiges Objekt gewählt werden. In den Feldern Konto Erlöse (Verwaltungsmdt.) und Konto Aufwand (Objektmandant) erfassen Sie die Konten, die für die Ausgangsrechnung auf der Erlösseite bzw. für die Eingangsrechnung auf der Aufwandseite gebucht werden. Für den Fall, dass keine Rechnung, sondern ein Buchblatt erstellt wird, werden diese beiden Konten für die Kontenumbuchung verwendet.

In der Verwalterhonorarvertragszeile gibt es die Felder Aufwand Dimension und Erlöse Dimension. Diese Felder sollten direkt in der jeweiligen Vertragszeile gepflegt werden. Über den Assist-Button kann eine Auswahlseite geöffnet werden, auf der ein Dimensionswert ausgewählt werden kann. Die Auswahl ist dabei auf die in der Finanzbuchhaltung Einrichtung definierte Dimension gefiltert. Der gewählte Wert wird in das entsprechende Feld übernommen, und gleichzeitig wird das zugehörige Dimensionsset für die Vertragszeile aktualisiert. Über die Aktion Dimensionen kann der neue Eintrag für die Zeile eingesehen werden.

Die Übernahme der Dimensionswerte in die Einkaufs- und Verkaufsrechnungszeilen erfolgt automatisiert über die Berichte Verwalterhonorar Stapelberechnung sowie Verwalterhon. Rechn.Verk. - EinK. Beim Buchen werden die gepflegten Werte in die entsprechenden gebuchten Zeilen übertragen.

Wichtig

Es ist zu beachten, dass nach der Übertragung der Daten aus der Verwalterhonorarvertragszeile in die Einkaufs- oder Verkaufsrechnungszeile eine manuelle Änderung der Dimensionen in den Zielzeilen technisch möglich ist. Dies kann im Rahmen einer Korrektur erforderlich sein. Allerdings kann es in diesem Fall zu Abweichungen zwischen den Dimensionen in den gebuchten Zeilen und den ursprünglichen Werten in der Verwalterhonorarvertragszeile kommen. Daher wird empfohlen, Korrekturen grundsätzlich in der Verwalterhonorarvertragszeile vorzunehmen. Anschließend sollten die Einkaufs- bzw. Verkaufsrechnungszeilen neu erstellt werden, um die korrekten Dimensionswerte zu übernehmen.  

Verwalterhonorar berechnen

Die Berechnung und Verarbeitung des Verwalterhonorars findet in einer Stapelberechnung statt. Über die Suche öffnen Sie die Seite Verwalterhonorar Stapelberechnung.

Bericht

Geben Sie im Feld Buchungsdatum das Datum an, zu dem die Erlösbuchungen gebucht werden sollen. Die Verkaufsrechnung wird dieses Datum als Buchungsdatum verwenden. Im Feld Abrechnungszeitraum bis legen Sie fest, bis zu welchem Termin das Honorar berechnet werden soll. Im Feld Verkäufer hinterlegen Sie den Code für den Bearbeiter, der auf der Rechnung angegeben werden soll.

Mit der Option Rechnungen/Buch.-Blatt erstellen entscheiden Sie, ob die Verarbeitung nur eine Vorschau der Berechnungen erstellen oder aber zusätzlich auch die Erstellung von Buchblattzeilen/Rechnungen erfolgen soll.

Die Option Enddatum Reichweite aktualisieren bewirkt, dass das Enddatum der Reichweite auf den Verwaltungsverträgen nach der Verarbeitung auch fortgeschrieben wird.

Die Felder Buch.-Blattvorlage und Buch.-Blattname werden benötigt, falls Verwaltungsverträge mit der Option Buchblatt eingerichtet wurden und keine Ausgangsrechnungen, sondern reine Sachkontenbuchungen erfolgen sollen. RELion merkt sich die zuletzt ausgewählten Werte, damit Sie diese nicht ständig neu erfassen müssen. Die weiteren Optionen betreffen das Layout des Protokolls, welches die Berechnung des Honorars detailliert darstellt und vor der Verarbeitung der Rechnungen/Buchblätter erzeugt wird. Diese Einstellungen dienen nur der Information und haben keine Auswirkung auf die Berechnung des Honorars.

Verkaufsrechnung

Ist die Stapelverarbeitung Verwalterhonorar Stapelberechnung mit der aktiven Option Rechnung/Buch.-Blatt erstellen erfolgreich ausgeführt, werden die erzeugten Belege zunächst in den Verkaufsrechnungen gespeichert. Öffnen Sie dazu über die Suche die Seite Verkaufsrechnungen. Dann wählen Sie aus der Liste eine Rechnung aus und öffnen sie.

Verkaufsrechnung

Die Rechnung enthält alle Daten aus dem Verwaltungsvertrag. Das Buchungsdatum sowie der Verkäufer wurden von der Stapelberechnung übernommen. Die Rechnungszeilen stammen aus den Vertragszeilen des Verwalterhonorars und werden pro Vertragszeile und Abrechnungsperiode einzeln berechnet und einzeln ausgegeben. Im Feld Beschreibung werden die Details der Berechnung erläutert. Sie können die Rechnung noch vor der Buchung bei Bedarf bearbeiten.

Wichtig

Bei einer späteren rückwirkenden Korrektur des Verwalterhonorars werden manuell eingefügte oder geänderte Rechnungspositionen nicht berücksichtigt.

Über Buchen wird die erstellte Rechnung gebucht.

Buchblatt

Wurde die Stapelverarbeitung Verwalterhonorar Stapelberechnung mit der aktiven Option Rechnung/Buch.-Blatt erstellen erfolgreich ausgeführt und die Verträge mit der Option Buch.-Blatt verarbeitet, werden die erzeugten Buchblattzeilen in dem ausgewählten Buchblatt zur Buchung vorgemerkt und können dort vor der Buchung nochmals überprüft oder bearbeitet werden.

Wichtig

Manuell eingefügte oder geänderte Buchblattzeilen werden bei einer späteren rückwirkenden Korrektur des Verwalterhonorars nicht berücksichtigt.  

Rechnungsübertrag in den Objektmandanten (Eingangsrechnung)

Die Verwalterhonorarrechnung erzeugt im Verwaltungsmandanten Erlöse, die auf der Seite der Objektmandanten als Kosten anfallen. Auf der Basis der gebuchten Verkaufsrechnungen können in den Objektmandanten die Rechnungen als Eingangsrechnungen erstellt werden, dies wird durch eine Stapelverarbeitung unterstützt. Um die Rechnung übernehmen zu können, wechseln Sie in den Objektmandanten. Wurden für mehrere Objektmandanten Rechnungen erstellt, so sind die nachfolgenden Schritte in jedem Mandanten zu wiederholen. Starten Sie den Aufruf über die Suche Verwalterhon. Rechn.Verk - EinK.

Bericht

Wählen Sie im Feld Verwaltungsmandant die Quelle aus, in der die Verkaufsrechnungen für das Verwalterhonorar gebucht wurden. Wenn Sie keine Auswahl treffen, wird automatisch der aktive Mandant verwendet. In den Feldern Von Rechnung und Bis Rechnung wählen Sie die Rechnungen aus, die für die Übernahme als Einkaufsrechnung herangezogen werden sollen. Es werden nur Verkaufsrechnungen angeboten, die aus dem Verwalterhonorar stammen und noch nicht übertragen wurden. Wählen Sie im Feld Kreditor den Zahlungsempfänger für das Verwalterhonorar aus. Im Feld Vorgabe Benutzer kann ein Einkäufercode hinterlegt werden, der dann auf den Einkaufsrechnungen als Bearbeiter verwendet wird.

Das Aufwandskonto ist nur auszufüllen, wenn die Einkaufsrechnungen auf ein anderes Konto gebucht werden sollen, als in der Verwalterhonorarzeile eingerichtet ist. Das Buchungsdatum wird mit dem Tagesdatum vorbelegt und kann auf das gewünschte Datum angepasst werden.

Hinweis

Sind für mehrere Objektmandanten Rechnungen erstellt worden, so muss in den jeweiligen Mandanten die entsprechenden Rechnungen verarbeitet werden. Falls die ausgewählten Verkaufsrechnungen aufgrund der Vertragszeilen in einen anderen Mandanten gehören, wird dies mit einer Hinweismeldung angezeigt.

Einkaufsrechnung

Ist die Stapelverarbeitung Verwalterhon. Rechn.Verk-EinK erfolgreich ausgeführt, werden die erzeugten Belege zunächst in den Einkaufsrechnungen gespeichert. Über Buchen wird die erstellte Rechnung gebucht. Anschließend öffnen Sie über die Suche die Liste Einkaufsrechnungen.

Einkaufsrechnung

Wichtig

Zu jeder Verkaufszeile des Ursprungsbelegs wird eine Einkaufszeile angelegt. Beachten Sie, dass die Konteneinrichtung zu einer eigenen Steuerberechnung im Beleg führt. Sollten die Beträge nicht mit dem Ursprungsbeleg übereinstimmen, ist die Einrichtung entsprechend anzupassen!

Hinweis

Dimensionswerte aus der Ausgangsrechnung werden in die Eingangsrechnung übertragen, wenn der Dimensionscode identisch ist. Wenn z. B. der Dimensionscode Dim. Objekt in der Ausgangsrechnung vorhanden ist, dann wird der Dimensionswert aus der Ausgangsrechnung in die Eingangsrechnung übertragen.  

Weiterführende Themen und Besonderheiten

Abrechnungssperre

Im Verwaltungsvertrag können Sie bei Bedarf eine Abrechnungssperre einrichten. Setzen Sie dazu den Schalter Abrechnungssperre auf Ja und begründen Sie bei Bedarf die Sperre im Feld Abrechnungssperre Bemerkung. Die Sperre dient dem Ausschluss des Vertrages bei der Honorarberechnung und bleibt so lange bestehen, bis der Schalter Abrechnungssperre auf Nein gesetzt wird.

Abrechnungssperre

Rückwirkende Korrektur

Im Verwaltungsvertrag können Sie im Inforegister Verwalterhonorar über das Feld Rückwirkende Korrektur bestimmen ob und wie eine rückwirkende Korrektur vorgenommen werden soll.

  • Leer: Es wird immer nur die aktuelle Periode berechnet – es erfolgt keine Rückrechnung und Korrektur früherer Perioden.
  • Laufend ab Abrechnungsbeginn: Bei jeder Berechnung wird ab dem Abrechnungsbeginn geprüft, ob aufgrund geänderter Berechnungsgrundlagen oder anderen Preisen im Vertrag für frühere Perioden Korrekturen berechnet werden sollen.
  • Nur bei Schlussrechnung: Die Rückrechnung wird nur beim Erstellen der Schlussrechnung, ab dem Abrechnungsbeginn durchgeführt.
  • Laufend nur Vorperiode: Es wird immer nur die Vorperiode korrigiert.

Beispiel: Sie berechnen gerade den Mai, also wird die Abrechnung für April noch einmal neu berechnet.

Hinweis

Das Feld Kumulative Darstellung kann aktiviert werden, wenn im Feld Rückwirkende Korrektur eine Option gewählt wurde. Das Feld ist inzwischen jedoch ohne Funktion. Es wird unabhängig von der Einstellung stets für jeden Abrechnungszeitraum und jede Honorarzeile eine Verkaufszeile erstellt. In dem Korrekturzeitraum wird dabei der zu berechnende Betrag unabhängig von vorherigen Abrechnungen neu ermittelt und ein bereits gebuchter Zeilenbetrag als Stornozeile ergänzt.

Schlussrechnung

Alternativ zu den rückwirkenden Korrekturen kann auch mit der Funktion Schlussrechnung gearbeitet werden. Im Verwaltungsvertrag können Sie im Inforegister Verwalterhonorar über folgende Felder bestimmen ob und wie eine Schlussrechnung erstellt werden soll.

Bezeichnung Beschreibung
Schlussabrechnung Wenn dieses Feld gewählt wurde, wird zum Datum nächste Schlussabrechnung eine rückwirkende Abrechnung ab dem Abrechnungsbeginn erstellt. Das Datum Enddatum Reichweite Schlussabrechnung und das Datum nächste Schlussabrechnung werden entsprechend dem Eintrag im Feld Reichweite Schlussabrechnung hoch gesetzt.
Reichweite Schlussabrechnung Hiermit wählen Sie, in welchen Zeitintervallen Schlussabrechnungen erstellt werden. Erlaubte Werte sind: 1M, 2M, 3M, 4M, 6M, 12M, 1Q (Kalenderquartal), 1J (Kalenderjahr).
Enddatum Reichweite Schlussabrechnung Die Schlussabrechnung wird erstellt, wenn der Stichtag in der Stapelverarbeitung Verwalterhonorar Stapelber. dieses Datum überschreitet.
Datum nächste Schlussabrechnung Sobald die Schlussabrechnung vom System erfolgt ist, wird dieses Datum automatisch anhand der Reichweite Schlussabrechnung hochgesetzt.

Verkaufs-Gutschriften aus Verwalterhonorar

Das Verwalterhonorar wird bei der Option Rechnung eine Gutschrift erzeugen, falls die Summe des Honoraranspruchs negativ ist. Das Ergebnis ist eine Verkaufsgutschrift und keine Verkaufsrechnung. Diese Fälle können insbesondere in Verbindung mit rückwirkenden Korrekturen auftreten.

Vorgabesätze für Verwalterhonorar

Das Verwalterhonorar kann auch durch Vorgabesätze gestaltet werden, welche im Verwaltungsvertrag anzusetzen sind. Dies ist insbesondere bei den gesetzlich geregelten Verwaltungskosten im WGG (Wohnungsgemeinnützigkeitsgesetz Österreich) nützlich, da die Werte an zentraler Stelle vorgegeben werden und auf alle Objekte anzuwenden sind. Die Vorgabesätze werden mandantenübergreifend in einer neuen Einrichtungstabelle erfasst. Dazu öffnen Sie über die Suche die Tabelle Global Verwalterhonorar Vorgabesätze.

Vorgabesätze

Die Vorgabesätze werden nach der Form der Verwaltung (Eigentümer/Mieter) sowie über den Verteilcode, der einer jeweils unterschiedlichen Nutzungsart entsprechen soll, unterschieden. Auf diese Weise kann zu jeder Gruppe von Einheiten über den individuell festgelegten Verteilcode ein Vorgabesatz definiert werden. Zusammen mit dem Startdatum sind die Zeilen dann eindeutig.

Da sich die Vorgabesätze auch im Zeitverlauf ändern können, kann mit neuem Startdatum eine neue Zeile erfasst werden. Soll in den Verwalterhonorarzeilen Bezug genommen werden auf den Vorgabewert, der in der Vorgabesatztabelle eingerichtet ist, so ist neben der Auswahl der Berechnungsart Pro Verteilfaktor im Feld Berechnung im Feld Verw.Honorar Vorgabesatz der anzuwendende Verteilcode auszuwählen:

Vorgabesatz

Das Feld Abrechnungsart dient der Zuordnung der Kostenposition für die Entgeltkalkulation im Wirtschaftsplan. Es ist somit nicht direkt für die Berechnung des Honorars erforderlich, jedoch unabdingbar für die Entgeltkalkulation über den Wirtschaftsplan, der diese Honorarzeilen für die Ermittlung der Entgeltkomponenten verarbeitet. Der zulässige Satz wird automatisch ermittelt und eingetragen. Der Wert ist nicht änderbar. Durch Erfassung eines Zu-/Abschlages in % im entsprechenden Feld kann der Wert des Vorgabesatzes vom zulässigen Wert dennoch abweichen.

Tatsächlich berücksichtig wird für die Honorarberechnung immer der Wert im Feld Betrag Fix. Somit kann der Anwender trotz abweichendem Vorgabesatz bei Bedarf individuelle Vorgabewerte im Vertrag hinterlegen. Sollte sich der Vorgabesatz in der globalen Tabelle ändern, kann mittels des Berichts Verwalterhonorar Vorgabesätze auf Verträge übertragen die Aktualisierung der Verwalterverträge vorgenommen werden. Öffnen Sie über die Suche den Bericht Verwalterhonorar Vorgabesätze auf Verträge übertragen.

Bericht

Tragen Sie das neue Startdatum ein und entscheiden, ob die Werte in neue Vertragszeilen gespeichert werden sollen und dabei auch bestehende Zeilen überschrieben werden dürfen oder nicht. Wird der Bericht ohne Änderungen speichern ausgeführt, wird nur eine Ansicht der möglichen Änderungen erstellt, ohne dass dabei die Vertragsdaten tatsächlich geändert werden. Bestehende Vertragszeilen werden nur überschrieben, wenn das mit der Option Bestehende Zeilen überschreiben auch ausdrücklich gewünscht ist.

Üblicherweise ist ein Überschreiben nicht erforderlich, da mit neuem Startdatum immer auch neue Zeilen angelegt werden. Allerdings kann es vorkommen, dass bereits Zeilen zum neuen Startdatum existieren und damit einer Anpassung auf neue Vorgabesätze im Weg stehen, in diesen Fällen kann ein Überschreiben sinnvoll sein. Die Ergebnisse der Veränderung werden im Layout des Berichts angezeigt und können zur Dokumentationszwecken ausgedruckt werden.

2.14 - Finanzierungsbeitragsberechnung

In RELion werden Finanzierungsbeiträge je Einheit verwaltet und der zum Stichtag rückzuzahlende Betrag gemäß § 17 WGG ermittelt.

Einführung

Beim Bezug einer Wohnung können in Österreich gemäß dem Wohnungsgemeinnützigkeitsgesetz (WGG) Finanzierungsbeiträge (FB) eingehoben werden. Diese gliedern sich in Finanzierungsbeiträge für Grundkosten sowie Finanzierungsbeiträge für Baukosten und dienen der Finanzierung der Errichtung der Liegenschaft. Die Finanzierungsbeiträge werden monatlich mit 1 % p. a. des Ursprungsbetrags abgeschrieben (§ 17 Abs. 4 WGG), dieser Vorgang wird als Verwohnung bezeichnet. Steuerlich sind die Finanzierungsbeiträge wie Mietzinsvorauszahlungen zu behandeln. Beim Auszug des Mieters wird der nicht verwohnte Finanzierungsbetrag – abzüglich etwaiger Einbehalte – zurückerstattet. Am 01.07.2000 trat eine Novellierung des WGG in Kraft, die bis heute relevant ist. Bis zu dieser Gesetzesänderung erfolgte die Verwohnung mit 2 % p. a., und der Rückzahlungsbetrag wurde gemäß Verbraucherpreisindex (VPI) aufgewertet (§ 17 Abs. 4 WGG). Im Rahmen der Novellierung wurde in den Übergangsbestimmungen (§ 39 Abs. 27 WGG) festgelegt, dass bei allen Objekten mit Erstbezug vor dem 01.07.2000 die 2%ige Verwohnung per 31.12.2000 endet, anschließend eine Aufwertung erfolgt und danach die Verwohnung mit 1 % p. a. fortgeführt wird.

In RELion können die Finanzierungsbeiträge je Einheit verwaltet sowie die daraus resultierenden Verbindlichkeiten und Vorschreibungszeilen der Verwohnung abgebildet und gebucht werden. Für jeden Einheitenvertrag ist zum jeweiligen Stichtag ersichtlich, welcher Betrag dem ausscheidenden Mieter zurückzuzahlen ist.

Auszüge Wohnungsgemeinnützigkeitsgesetz (WGG)

§ 17 WGG (Fassung vom 13.11.2020)

(1) Bei Auflösung eines Miet- oder sonstigen Nutzungsvertrages entsteht dem ausscheidenden Mieter oder sonstigen Nutzungsberechtigten ein Anspruch auf Rückzahlung der von ihm zur Finanzierung des Bauvorhabens neben dem Entgelt geleisteten Beträge, vermindert um die ordnungsmäßige Absetzung für Abschreibung im gemäß Abs. 4 festgesetzten Ausmaß.

(2) Vom Nachfolgemieter darf neben dem Entgelt der Betrag gemäß Abs. 1 verlangt oder unter sinngemäßer Anwendung des § 17a Abs. 1 ganz oder teilweise durch Eigen- oder Fremdmittel ersetzt werden.

(3) Der Betrag gemäß Abs. 1 ist binnen acht Wochen nach Räumung des Miet- oder sonstigen Nutzungsgegenstandes an den ausscheidenden Mieter oder sonstigen Nutzungsberechtigten auszuzahlen, soweit er nicht zur Tilgung von berechtigten Forderungen des Vermieters aus dem Mietverhältnis herangezogen wird.

(4) Die Beträge gemäß Abs. 1 sind mit 1 vH pro Jahr, gerechnet ab Erteilung der baubehördlichen Benützungsbewilligung, bei allfälligen früheren Beziehen der Baulichkeit ab diesem Zeitpunkt abzuschreiben.

(5) Bei Baulichkeiten, für die die baubehördliche Benützungsbewilligung vor dem 1. Jänner 1955 erteilt wurde, finden die Bestimmungen der Abs. 1 und 2 keine Anwendung.

(6) Sämtliche vom Mieter oder sonstigen Nutzungsberechtigen neben dem Entgelt zu erbringende Beträge haben auf einer Berechnungsgrundlage (Preisbasis) zu beruhen, die nicht länger als ein Jahr, gerechnet vom Vertragsabschluss, zurückliegt. Die geleisteten Beträge sind im Falle der Vertragsauflösung vor Baubeginn zurückzuerstatten und mit dem sich aus § 14 Abs. 1 Z 3 ergebenden Zinsfuß jährlich zu verzinsen.

§ 39 Abs. 27, 28 WGG (Fassung vom 13.11.2020)

(27) Abweichend von § 17 Abs. 1 gilt für den Fall der Auflösung eines Miet- oder sonstigen Nutzungsverhältnisses in Baulichkeiten, die vor dem 1. Juli 2000 bezogen worden sind:

a) der Mieter oder sonstige Nutzungsberechtigte hat bis 31. Dezember 2000 Anspruch auf Rückzahlung der von ihm neben dem Entgelt geleisteten Beträge im Ausmaß gemäß § 17 Abs. 4 in der bis 30. Juni 2000 geltenden Fassung,

b) ab dem 1. Jänner 2001 vermindert um eine Abschreibung von 1 vH pro Jahr.

(28) Die buchmäßige Darstellung der sich aus Abs. 27 ergebenden zusätzlichen Rückzahlungsverpflichtungen der Bauvereinigung hat über die Verbindlichkeiten und einen Sonderposten im Bereich der Aktiven Rechnungsabgrenzungsposten zu erfolgen.

Darstellung der Finanzierungsbeiträge

Finanzierungsbeiträge werden als Werte zu Verteilcodes verwaltet. Eine gesonderte Einrichtung ist hierfür nicht erforderlich.

Es ist jedoch zu beachten, dass für jeden zu verwaltenden Finanzierungsbeitrag eine eigene Abrechnungsart eingerichtet werden muss. Diese Abrechnungsart ist:

  • einem Erlöskonto zuzuordnen,
  • für die Verwohnung zu kennzeichnen, indem der Prozentsatz (Verwohnung %) eingetragen wird (derzeit 1 %).

Die Einrichtung erfolgt über die Tabelle Abrechnungsart, die über die Suche geöffnet werden kann.

Abrechnungsart

Die auf dem entsprechenden Erlöskonto hinterlegte Verteilung ist maßgeblich für die Verwaltung des Finanzierungsbeitrags.

Objekt Konten

Zusätzlich zum Finanzierungsbeitrag werden die zugehörigen Verwohnungsbeträge (Abschreibung mit 1 %) sowie die darauf entfallende Umsatzsteuer in separaten Sollstellungszeilen erfasst.

Beispiel für typische Sollstellungszeilen mit Verwohnung auf Finanzierungsbeiträge:

Sollstellungen

Abrechnungsart für Finanzierungsbeiträge

In RELion können bis zu vier unterschiedliche Finanzierungsbeiträge als Werte in Verteilcodes erfasst werden:

  • Finanzierungsbeitrag Grundkosten (FB-GK)
  • Finanzierungsbeitrag Grundkosten Aufwertung (FB-GK-AUFW) – Aufwertungsbetrag zum 31.12.2000
  • Finanzierungsbeitrag Baukosten (FB-BK)
  • Finanzierungsbeitrag Baukosten Aufwertung (FB-BK-AUFW) – Aufwertungsbetrag zum 31.12.2000

Es wird vorausgesetzt, dass eine Änderung des Finanzierungsbeitrags – und damit die Erfassung eines neuen Wertes am Verteilcode – stets den Betrag zum Fertigstellungsdatum oder zum 01.01.2001 darstellt, je nachdem, welches Datum später liegt. Der zum Zeitpunkt der Änderung verbliebene Restwert ist nicht maßgeblich. Nur so kann die korrekte Verwohnung berechnet werden, da diese immer auf dem ursprünglichen Betrag basiert.

Erfassung des einheitenbezogenen Finanzierungsbeitrags

  • Den Einheitenvertrag öffnen.
  • Über Zugehörig → Einheitenvertrag → Struktur → Verteilungen das Fenster Einheit Verteilungen aufrufen.

Einheit Verteilungen

Der Finanzierungsbeitrag wird als Verteilcode zur Einheit gespeichert und stellt die Bemessungsgrundlage für die Verwohnung dar. Bei älteren Beständen können zusätzlich sogenannte Aufwertungsbeiträge für Grund- und Baukosten bestehen. Der tatsächlich bestehende Restbetrag muss zum vorgegebenen Stichtag berechnet werden.

Neu ermittelte Finanzierungsbeiträge werden im Zuge einer Umfinanzierung immer mit dem Wert zum Fertigstellungsdatum oder zum 01.01.2001 festgehalten, je nachdem, welches Datum später liegt. Der Stichtag des Verteilcodes dient ausschließlich dazu, den zum Berechnungsdatum gültigen Wert zu ermitteln.

Bestätigung des Finanzierungsbeitrags

Die Höhe des aktuellen bzw. zum vorgegebenen Stichtag bestehenden Finanzierungsbeitrags zur Einheit wird über den Bericht Bestätigung des Finanzierungsbeitrages ermittelt:

  • In der Mietvertragskarte die Berichtsauswahl öffnen und den Bericht Bestätigung des Finanzierungsbeitrages auswählen.
  • Falls der Bericht nicht verfügbar ist, muss er in der RE Berichtsauswahl der Gruppe Vertrag eingerichtet werden.
  • Im Feld Stichtag das Datum angeben, zu dem der bestehende Restbetrag berechnet werden soll.

Bericht

Liegt das Fertigstellungsdatum nicht auf dem ersten des Monats und/oder das Berechnungsdatum nicht auf dem Monatsultimo, werden für diese Rumpfmonate separate Zeilen in der Abrechnung ausgegeben. Die Anzahl der Tage im jeweiligen Monat wird bei der Berechnung berücksichtigt.

Hinweis

Sind der erste oder der letzte Monat der Abrechnung volle Monate, kann auf die jeweilige Zusatzzeile verzichtet werden. Die Basis für die Verwohnung ist immer der Betrag zum Ausgangsdatum, unabhängig davon, ob Zusatzzeilen auftreten oder nicht.

2.15 - WEG Verwaltung

Das Modul unterstützt die Stammdatenverwaltung, Buchhaltung und Abrechnung für Wohnungseigentümergemeinschaften sowie zusätzliche WEG Aufgaben wie Anwesenheitslisten, Abrechnungen, Sonderumlagen und Wirtschaftsplanung.

2.15.1 - Einführung und Einrichtung

Unterstützung bei Verträgen, Versammlungen und Abbildung typischer Geschäftsfälle in RELion.

Einführung

Die WEG Verwaltung umfasst die Verwaltung von Mehrparteienhäusern. RELion bildet Kaufverträge der Einheiten ab, unterstützt die Einladung zur Eigentümerversammlung, die Protokollierung und Archivierung von Beschlüssen sowie die Berechnung und Verteilung von Sonderumlagen.

Die Jahresabrechnung und Gesamtabrechnung berücksichtigen Einnahmen, Ausgaben, Geld- und Vermögensstatus sowie Rücklagennachweise. Bei Eigentümerwechseln ist eine zeitanteilige Abrechnung möglich.

Der Wirtschaftsplan kann auf Vorjahreswerte oder Ist-Kosten basieren. Hausgelder und andere Beträge können per Lastschriftverfahren abgebucht werden.

Einrichtung

Die Einrichtung dient dazu, einen geeigneten Rahmen für die Bearbeitung typischer Geschäftsvorfälle zu definieren.

RE Einrichtung

Inforegister Allgemein

Beim Eigentümerwechsel wird ein neuer Einheitenvertrag mit derselben Einheitennummer, jedoch mit einer zusätzlichen Historie erstellt.

Im Feld Anzahl Stellen Historie wird festgelegt, wie viele Stellen die Historien haben sollen.

Wichtig

Wenn bereits Einheitenhistorien existieren, sollte dieser Wert nicht geändert werden, da dies Auswirkungen auf den Eigentümerwechsel und die Sortierung der Einheiten hat.

RE Einrichtung

Ratenzahlung bei Sonderumlage

Bei größeren Maßnahmen kann der Zahlbetrag der Sonderumlage pro Eigentümer relativ hoch ausfallen. In solchen Fällen kann die Eigentümergemeinschaft eine Ratenzahlung zulassen.
Hierzu ist einmalig ein Zwischenkonto für die Ratenzahlung anzulegen:

  • Im Feld Bankkonto für Ratenzahlung das System-Bankkonto für Ratenzahlungen auswählen.
  • Über das Auswahlfeld zur Bankkontenübersicht gelangen; optional kann mit Neu eine neue Bankkontokarte erstellt werden.
  • Im Inforegister Allgemein ein Konto für Ratenzahlungen hinterlegen und der Bankkontobuchungsgruppe ein Sachkonto für System-Zwischenbuchungen zuweisen.

Hinweis

Ratenzahlungen können auch in anderen Bereichen der Immobilienverwaltung genutzt werden. RELion verwendet dieses Konto für alle Ratenvereinbarungen, nicht nur für Sonderumlagen.
Das Sachkonto der Bankkontobuchungsgruppe für Raten muss als Objektkonto in den Kontenplänen der WEG Objekte angelegt sein.

Inforegister Dimensionen

  • Im Feld Dim. Code Einheiten kann bei Bedarf eine Einheitendimension eingerichtet werden. RELion erzeugt die zugehörigen Dimensionswerte automatisch, sobald ein Einheitenstamm erfasst wird.
  • Im Feld Dim.Code § 35 den entsprechenden Code aus der Dimensionsübersicht auswählen und passende Werte eintragen.

Hinterlegte Texte für § 35-Dimensionen:

  • Dim.Wert § 35 geringfügige BV: Haushaltsnahe Beschäftigungsverhältnisse (§ 35a Abs. 1 EStG)
  • Dim.Wert § 35 haushaltsnahe DL: Haushaltsnahe Dienstleistungen (§ 35a Abs. 2 EStG)
  • Dim.Wert § 35 Handwerker: Handwerkerleistungen (§ 35a Abs. 3 EStG)

Dimensionen

Inforegister Berichtsdarstellung

  • RELion druckt bei WEG Objekten auf Ausgangsbelegen die Kontaktdaten der Eigentümer-ZE im Kopfbereich links.
  • Im Feld WEG Verwaltung kann ein Text für die Absenderlegitimation hinterlegt werden (z. B. im Namen der Eigentümergemeinschaft).
  • Zusätzlich gibt es auf der Zuständigkeitseinheitenkarte das Feld Absenderadresse (max. 250 Zeichen).

Bericht

Hinweis

Das Feld Absenderadresse wird oberhalb der Empfängeradresse gedruckt. Ist kein Text hinterlegt, wird die Adresse der Zuständigkeitseinheit verwendet.

RE Vertrag Einrichtung

  • Im Inforegister Nummerierung wird die Gestaltung der WEG Kaufverträge definiert:
    • Im Feld WEG Kaufvertragsnummer eine Nummernserie hinterlegen.
    • Im Feld Vertragsnummern WEG können Parameter wie %1 bis %8 kombiniert werden.

Vertrag Einrichtung

Wichtig

Die Wahl der Parameter sollte sorgfältig erfolgen, da Änderungen im laufenden Betrieb nicht empfohlen werden.

  • Platzhalter %8 darf nicht allein verwendet werden.
  • Platzhalter %7 darf nur allein verwendet werden, da er eine Nummer aus der Nummernserie zieht.

Vertragsarten

Die Vertragsart ist eine Untergliederung der Vertragsklasse. Für die Vertragsklasse WEG Kaufvertrag ist die Einrichtung einer Vertragsart nicht zwingend erforderlich.

Vertragsart

Einrichten der Abrechnungsart

Für die WEG Verwaltung sind mindestens folgende Abrechnungsarten erforderlich:

  • Hausgeld
  • Instandhaltungsrücklage
  • Sonderumlage

Erstellen Sie neue Abrechnungsarten über die Liste Abrechnungsart:

  • Bei der Rücklage das Feld Rücklage aktivieren.
  • Bei Hausgeld das Feld Abrechnung an aktuellen Vertragspartner setzen.

Abrechnungsart

Objektkonten

Für die Geschäftsvorfälle der WEG Verwaltung sind verschiedene Objektkonten einzurichten:

  • Vorauszahlungen (Hausgeld, Rücklage)
  • Betriebskosten
  • Rücklagen
  • Sonderumlage
  • Gesamtabrechnung

Objektkonten für Vorauszahlungen

Hausgeld:

Bezeichnung Beschreibung
RE Kontogruppe Forderungen/Erlöse
Sollstellungsart Nebenkosten
Abrechnungsart Abrechnungsart für Hausgeld

Rücklage:

Bezeichnung Beschreibung
RE Kontogruppe Forderungen/Erlöse
Sollstellungsart Sonstiges
Abrechnungsart Abrechnungsart für Rücklage
Abrechnungskreis z. B. Wohnung, Garage etc.

Wichtig

Die MwSt.-Geschäftsbuchungsgruppe und MwSt.-Produktbuchungsgruppe bestimmen den Steuersatz.

Objektkonten für Betriebskosten

Bezeichnung Beschreibung
Verwendung Abrechnung, Wirtschaftsplan, Sonderumlage
Abrechnungsart Beziehung zwischen Kostenkonten und Vorauszahlungskonten
Verteilungscode Umlagefaktor (z. B. MEA)
Abrechnungskreis z. B. Hauseingang 1
Verteilungsart Zeitanteilig, Kein Zeitanteil, Festbetrag, Heizung, Wasser
RE Kontogruppe Kosten bzw. Kosten/Zahlung
Nicht umlagefähig Kennzeichnung für nicht umlagefähige Kosten
Einzelbuchungsnachweis Haken für detaillierte Ausweisung

Objektkonten für Rücklagen

Rücklagenkonto

Bestandskonto Rücklage:

Bezeichnung Beschreibung
Abrechnungsart Rücklage
Abrechnungskreis z. B. Wohnung
RE Kontogruppe Rücklage
Verteilungscode MEA

Sollstellungskonto Rücklage:

Bezeichnung Beschreibung
Abrechnungsart Rücklage
Abrechnungskreis z. B. Wohnung, Garage
RE Kontogruppe Forderungen/Erlöse
Sollstellungsart Sonstiges

Aufwandskonten Rücklage:

Bezeichnung Beschreibung
Verwendung Abrechnung
Abrechnungsart z. B. Rücklage
Abrechnungskreis Bei nur einer Rücklage ist eine Vorbelegung sinnvoll.
RE Kontogruppe Kosten bzw. Kosten/Zahlungen
Verteilungscode z. B. MEA

Hinweis

Werden Instandhaltungskosten teilweise mit der Jahresabrechnung abgerechnet, dürfen diese Kosten nicht auf Konten gebucht werden, die mit der Abrechnungsart Rücklage gekennzeichnet sind. Diese Konten werden zwar in die Abrechnung übernommen, jedoch nicht abgerechnet.

Rücklagengegenkonten

Für Buchungen auf Rücklagenbestandskonten ist mindestens ein Gegenkonto erforderlich, auf dem die Gegenbuchung aus Rücklagen erfolgt. Es kann entweder jeweils ein separates Konto für Entnahme und Zuführung verwendet werden oder beide Rücklagenarten über das Entnahmekonto geführt werden.

Pflichtkonto:

  • Abrechnungsart: z. B. Rücklage
  • RE Kontogruppe: Kosten bzw. Kosten/Zahlungen
  • Rücklagenart: Entnahme

Optionales Konto:

  • Abrechnungsart: z. B. Rücklage
  • RE Kontogruppe: Forderungen/Erlöse
  • Rücklagenart: Zuführung

Objektkonten für die WEG Gesamtabrechnung

Mit der WEG Gesamtabrechnung werden die in einer Abrechnungsperiode angefallenen Gesamteinnahmen und Gesamtausgaben einer Eigentümergemeinschaft strukturiert dargestellt. Damit die Darstellung vollständig erfolgt, ist für bestimmte Objektkonten eine zusätzliche Einrichtung erforderlich:

  • Geldbestand Alle Objektkonten, auf denen Geldbestände gebucht werden (z. B. Girokonto, Festgeldkonto), sind mit der RE-Kontogruppe Giro zu schlüsseln.

  • Vermögenswerte Bei allen Objektkonten, die für Buchungen von Vermögenswerten verwendet werden (z. B. Bank, Heizöl), ist im Feld Geld – Vermögenskonto ein Haken zu setzen.

  • Entwicklung der Rücklagen Objektkonten, auf denen der Bestand der Instandhaltungsrücklagen ausgewiesen wird, sind im Feld RE-Kontogruppe als Rücklagen zu kennzeichnen.

Wichtig

Nur Objektkonten mit der Kontenart Konto dürfen mit der RE Kontogruppe Rücklagen geschlüsselt sein.

  • Buchungen Bei allen Objektkonten, deren Posten in der Anlage Kontenbewegungen ausgewiesen werden sollen, ist im Feld Einzelbuchungsnachweis ein Haken zu setzen.

Objektkonten für die Sonderumlage

Damit die Sonderumlage bei der Jahresabrechnung entsprechend der beschlossenen Verwendung abgerechnet werden kann, sind vorab Konten für die Sonderumlage einzurichten. Diese Konten werden zunächst als Objekt-Vorlagekonten angelegt und anschließend in die Kontenpläne der WEG Objekte übertragen. Es werden zwei Kontenarten benötigt:

Erlöskonto Sonderumlage:

Bezeichnung Beschreibung
Abrechnungsart z. B. SU
RE Kontogruppe Forderungen/Erlöse
Sollstellungsart Sonderumlage
Verwendung Abrechnung
Verteilungscode z. B. MEA
Abrechnungskreis z. B. Tiefgarage Objekt A

Aufwandskonto Sonderumlage:

Bezeichnung Beschreibung
Abrechnungsart z. B. SU
RE Kontogruppe Kosten/Zahlungen
Verwendung Abrechnung

Erstellen der Abrechnungsart Buchungsmatrix

Zusätzlich zur Abrechnungsart wird die Liste Abrechnungsart Buchungsmatrix benötigt. In dieser Liste wird für jede verwendete Kombination aus Abrechnungsart und MwSt.-Geschäftsbuchungsgruppe ein Eintrag mit den zugehörigen Konten angelegt. Diese Konten werden beim Buchen der Abrechnung verwendet. Das Fenster Abrechnungsart Buchungsmatrix wird über die Suchfunktion geöffnet.

Buchungsmatrix

In der Abrechnungsart Buchungsmatrix werden die erforderlichen Konten für die Buchung der Abrechnung definiert.

  • Im Feld Abrechnungsart wird der entsprechende Code ausgewählt. Die Beschreibung wird automatisch gefüllt.
  • Im Feld MwSt.-Geschäftsbuchungsgruppe wird die erforderliche Buchungsgruppe eingetragen.
  • In den weiteren Feldern werden die benötigten Konten für die Buchungen hinterlegt.

Zwingend erforderlich:

  • Guthaben-Abrechnungskonto
  • Nachzahlung-Abrechnungskonto

Über die Funktion Hole neue Kombinationen im Menüband werden für alle Kombinationen aus Abrechnungsart-Codes und MwSt.-Geschäftsbuchungsgruppen automatisch Zeilen erstellt.

Weitere Informationen sind in der Dokumentation Betriebskostenabrechnung nachlesbar.

Objektkontenschemata

Das Objektkontenschema dient der Darstellung von Einnahmen und Ausgaben in der WEG Gesamtabrechnung.

  • Gliederung in Rubriknummern mit Hauptüberschriften und Zwischensummen.
  • Einnahmen: Konten mit RE Buchungsgruppe Forderungen/Erlöse
  • Ausgaben: Konten mit RE Buchungsgruppe Kosten/Zahlungen

Objektkontenschema

Abrechnung Objekt Vorlage

Als Grundlage für die spätere Abrechnung Objekt Karte können verschiedene Vorlagen erstellt werden. In diesen Vorlagen wird festgelegt, welche Druckoptionen bei den einzelnen Objekten standardmäßig angewendet werden sollen. Die Einstellungen können später in der Abrechnung Objekt Karte individuell angepasst werden.

Das Fenster Abrechnung Objekt Vorlagen wird über die Suchfunktion geöffnet. Zum Erstellen einer neuen Vorlage wird mit +Neu die Abrechnung Objekt Vorlage Karte geöffnet. Diese ist in Aufbau und Struktur der Abrechnung Objekt Karte ähnlich.

Zwingende Angaben:

  • Feld Eigentümer/Mieter: Auswahl des Eigentümerkennzeichens
  • Feld Buchungsmethode: Auswahl Abrechnungsspitzen
  • Feld Vorauszahlungsart: Auswahl Sollstellungsbetrag

Weitere Vorgaben in den Inforegistern Allgemein, Datenquellen, Druckoptionen und Vorauszahlungen erleichtern das spätere Anlegen der einzelnen Abrechnungen.

Abrechnung Objekt

Hinweis

Es ist nicht notwendig für jedes Objekt oder jedes Abrechnungsjahr eine eigene Vorlage anzulegen. Lediglich wenn z. B. bei einem Objekt spezielle Abrechnungseinrichtungen benötigt werden, empfehlen wir eine eigene Vorlage anzulegen.

RE Berichtstexte

Im Bereich der WEG Verwaltung besteht die Möglichkeit, Berichtstexte für Abrechnung, Wirtschaftsplan und Sonderumlage anzulegen.

Detaillierte Informationen zur Einrichtung der Abrechnung und des Wirtschaftsplans sind in den Dokumentationen Berichtstexte und Wirtschaftsplan enthalten.

Der Bericht Sonderumlage drucken erstellt die Anforderungsschreiben zur Sonderumlage für die Eigentümergemeinschaft. Für diese Anschreiben können individuelle Vor- und Nachtexte hinterlegt werden. Das Fenster RE Berichtstexte wird über die Suchfunktion geöffnet. Mit +Neu wird ein neuer Berichtstext angelegt.

Im Inforegister Allgemein ist im Feld Eigentümer/Mieter das Kennzeichen Eigentümer auszuwählen. Bei Bedarf können die Kriterien für die Verwendung der Vor- und Nachtexte weiter eingeschränkt werden, beispielsweise durch objektspezifische Texte.

Im Inforegister RE Berichtstext Zeilen wird der gewünschte Text erfasst. Für die Sonderumlage stehen die Positionierungen Vortext, Mitte und Nachtext zur Verfügung:

  • Vortext wird direkt nach der Anrede und vor der Darstellung der Umlage angedruckt.
  • Mitte erscheint nach der Umlage und vor der Mitteilung des Fälligkeitstermins.
  • Nachtext wird am Ende des Schreibens ausgegeben.

Berichtstext

Damit der erstellte Berichtstext bei der Abrechnung verwendet wird, ist im Menüband über Berichtszuordnung die Zuordnung vorzunehmen. Im Fenster RE Berichtszuordnung wird abschließend die Bericht-ID 5052276 für den Bericht Abrechnung Belege erzeugen eingetragen.

Berichtszuordnung

Ersetzungswort Ersetzt mit
WÄHRUNG Mandantenwährung
BANKNAME Bankname
KONTOINHABER Name des Kontoinhabers aus der 1. Einheit des Debitors
SEPA-IBAN IBAN
SEPA-BIC BIC
SEPA-GLAEUBIGERID Gläubiger-ID
SEPA-MANDATSREF Mandatsreferenznummer
ZAHLUNGSTERMIN Datum aus dem Feld Fälligkeitsdatum in der Sonderumlage

Textersetzungen: Syntax: [ERSETZE +XXXXX+]

XXXXX= Ersetzungswort, dabei muss auf die exakte Schreibweise geachtet werden.

Die Begriffe sind als Platzhalter zu sehen, die in der Position Nachtext im Berichtstext eingetragen werden können. Diese werden beim Druck durch die entsprechenden Informationen ersetzt.

2.15.2 - Eigentümerversammlung

Ablauf und Durchführung einer Eigentümerversammlung.

Prozessablauf

Bei der Übernahme einer neuen Wohnungseigentümergemeinschaft in die Verwaltung werden im Laufe des Verwaltungsjahres folgende Schritte durchgeführt:

  • Erstellung des Wirtschaftsplans
  • Durchführung der Eigentümerversammlung
  • Beschluss einer Sonderumlage für die Renovierung des Treppenhauses
  • Buchung der monatlichen Rücklagen
  • Durchführung einer Instandhaltungsmaßnahme (Reparatur der Gegensprechanlage)
  • Erstellung der Jahresabrechnung und Vorlage zur Prüfung durch die Verwaltungsbeiräte

Vertrag Einrichtung

Neuanlage eines Objektes inklusive aller Einheiten und Verträge

Wenn eine Wohnungseigentumsanlage neu in den Verwaltungsbestand übernommen wird, wird das Objekt angelegt und die dazugehörigen Verträge in RELion erfasst. Dieser Vorgang ist automatisiert, um den Aufwand zu minimieren.

Das Anlegen des Objekts wird in der Dokumentation Objekt anlegen beschrieben.

Über die Suche wird die Liste Objekte aufgerufen und das entsprechende WEG Objekt ausgewählt.

Objekt

Die meisten der benötigten Angaben wurden beim Anlegen des Objektes bereits erfasst. Im Inforegister Buchung wird über Mehr anzeigen das Feld Objektkontenschema Verwalt.Abr eingeblendet.

Hier wird ein Objektkontenschema Name ausgewählt, das bei der WEG Gesamtabrechnung verwendet wird.

Einheit Schnellerfassung

Nachdem das Objekt vollständig angelegt wurde, werden die Einheiten erfasst. Dafür wird die Einheit Schnellerfassung empfohlen. Weitere Informationen sind in der Dokumentation Einheit Schnellerfassung enthalten.

Eigentümerversammlung einberufen

Mindestens einmal im Jahr wird die Eigentümerversammlung durchgeführt. Als Vorbereitung wird die Anwesenheitsliste ausgedruckt.

Anwesenheitsliste

Über die Suche wird der Bericht Anwesenheitsliste geöffnet.

Anwesenheit

Dieser Bericht listet die zum Versammlungsdatum gültigen Eigentümer mit Anteilen auf, um die Beschlussfähigkeit per Unterschrift festzustellen.

Inforegister Optionen:

  • Eigentümer/Mieter Filter und Objektfilter für das Objekt
  • Gebäude/Hauseingang für Gruppierung
  • Sortierung nach Einheitennummer oder Nachname
  • Verteilungscode für Anteile
  • Feld Nur Einheiten mit Faktor drucken aktivieren, falls erforderlich
  • Versammlungsdatum und Titel eintragen

Druck

Beschluss-Sammlung

Die gesetzlich vorgeschriebene Beschlusssammlung kann vom Objekt aus aufgerufen werden.

Beschluss

Beschluss-Sammlung

Über Beschluss anlegen wird eine leere Beschlusskarte geöffnet. Hier werden die Eckdaten des Tagesordnungspunktes erfasst. Ein separates Fenster öffnet sich für den Beschlusstext.

Beschluss anlegen

Karte

Beschlusstext

Aktionen:

  • Beschluss kopieren für mehrere Beschlüsse

Beschluss kopieren

Report

Versammlung

  • Beschlüsse exportieren (Excel)
  • Beschlussanhang importieren (Dokumente hinzufügen)

Karte

  • Berichte drucken

Report

2.15.3 - Sonderumlage/Instandhaltungsrücklage

Ablauf über die Festlegung einer Sonderumlage und Instandhaltungsrücklage.

Sonderumlage anfordern

Ablauf

Die beschlossene Sonderumlage (z. B. 5.000 EUR für Renovierung des Treppenhauses) wird angefordert.

Sonderumlage erstellen

Über die Suche oder aus dem Objekt heraus wird die Tabelle Sonderumlagen geöffnet.

Sonderumlagen

Neue Sonderumlage erfassen:

  • Objektnr. auswählen
  • Geschäftsvorfallcode erfassen
  • Sonderumlagedatum und Fälligkeitsdatum eintragen
  • Abrechnungsart für Sonderumlagen auswählen

Sonderumlage Zeilen holen

Die Grunddaten für die Sonderumlage sind erfasst. Im nächsten Schritt werden die Zeilen erstellt. Diese enthalten unter anderem die Kontierung, den Verteilungscode und den Gesamtbetrag.

Dazu wird in der Liste Sonderumlagen zunächst über Zeilen die Ansicht Sonderumlage Zeilen geöffnet. Über die Funktion Sonderumlagezeilen holen wird für jedes Aufwandskonto, das mit der ausgewählten Abrechnungsart verknüpft ist, ein neuer Eintrag erzeugt.

Sonderumlagezeilen

Bei der Erstellung wird eine Zeile erzeugt, in der folgende Angaben bereits vorbelegt sind:

  • Kontonummer
  • Verteilungscode (sofern dieser im Objektkonto hinterlegt ist)
  • Datum
  • Beschreibung

Die ermittelten Zeilen basieren auf den für die Abrechnungsart eingerichteten Aufwandskonten. Über das Feld Verteilungscode kann der Verteilungsschlüssel ausgewählt oder abweichend vorgegeben werden, nach dem die Sonderumlage auf die Eigentümergemeinschaft umgelegt wird. Die Beschreibung ist an dieser Stelle editierbar und kann angepasst werden, beispielsweise mit dem Hinweis „Renovierung Treppenhaus“.

Sonderumlage berechnen

Berechnung ausführen, um die Verteilung auf Einheiten zu sehen.

berechnen

Einheit Sonderumlage

Eigentümer

Sonderumlage drucken

In der Liste Sonderumlagen kann der Bericht Sonderumlage Übersicht gestartet werden. Der Bericht Sonderumlage Übersicht zeigt die erstellte Sonderumlage des WEG Objekts nach Einheitenverträgen an und enthält im Kopfbereich die Bankverbindung des Objekts. Für jeden Einheitenvertrag werden folgende Informationen dargestellt:

  • Eigentümernamen
  • Vertragszeitraum
  • Verteilfaktoren
  • jeweilige Beträge der Sonderumlage

Übersicht

Report

Beim Aufruf des Berichts ist im Inforegister Optionen der Sonderumlagecode bereits vorbelegt. Im Inforegister Einheitenvertrag ist der Filter auf das Objekt, auf das sich die Sonderumlage bezieht, bereits voreingestellt. Änderungen an den Filtereinstellungen können bei Bedarf vorgenommen werden.

Druck

Nachdem die Sonderumlage überprüft wurde, erfolgt die Information an die Eigentümer über die Höhe der auf sie entfallenden Beträge. Dazu wird in der Liste Sonderumlagen über Sonderumlage drucken der Bericht Sonderumlage drucken gestartet. Im Inforegister Optionen ist das Feld Gruppieren nach Debitor standardmäßig aktiviert. Dadurch werden bei Eigentümern, die mehrere Einheiten besitzen, alle Einheiten in einem Anschreiben zusammengefasst.

Sonderumlage

Report

Druck

Sonderumlage buchen

Bericht Sonderumlage buchen starten. Buchblatt auswählen, Daten prüfen und buchen.

Report

Hinweis

Nach dem Start der Stapelverarbeitung Sonderumlage buchen wird in der Liste Sonderumlagen das Feld Buch.Blatt übertragen automatisch aktiviert.

Falls die Buchblattzeilen gelöscht werden müssen, kann die Funktion Sonderumlage buchen nur erneut ausgeführt werden, wenn das Feld Buch.Blatt übertragen eingeblendet, der Haken entfernt und die anschließende Abfrage mit Ja bestätigt wird.

Instandhaltungsrücklage (Version Deutschland)

In der Eigentümerversammlung wurde beschlossen, eine jährliche Instandhaltungsrücklage zu bilden, die auf einem Festgeldkonto angelegt wird.

Die Eigentümer leisten zusätzlich zu den monatlichen Hausgeldvorauszahlungen einen monatlichen Beitrag für die Instandhaltungsrücklage. Für jede Einheit wurde eine Sollstellungszeile erstellt, um die entsprechenden Beträge zu erfassen.

Sollstellungen

Für das Festgeld wurde am Objekt ein zusätzliches Bankkonto eingerichtet. Neben diesem tatsächlichen Bankkonto wird in den Objektkonten ein Bestandskonto geführt, auf dem alle Bewegungen der Rücklagen gebucht werden.

Das Bestandskonto bildet den Soll-Stand der Rücklagen ab, ohne Berücksichtigung der tatsächlichen Zahlungen. Das Bankkonto (Festgeld) zeigt dagegen den Ist-Stand der Rücklagen. Ein Teil der Umbuchungen auf das Rücklagenbestandskonto wird durch RELion unterstützt, andere Buchungen sind manuell vorzunehmen.

Damit die unterschiedlichen Rücklagebuchungen korrekt zugeordnet und später ausgewiesen werden können, sind verschiedene Rücklagearten vorgesehen.

Rücklagenarten

Damit die Rücklagen in der Jahresabrechnung korrekt ausgewiesen werden können, ist beim Buchen auf das Bestandskonto die Angabe der jeweiligen Rücklagenart erforderlich. Die Rücklagenart definiert den Zweck der Buchung und ermöglicht eine korrekte Auswertung.

Verfügbare Rücklagenarten:

Bezeichnung Erläuterung
Anfangsbestand Buchung des Anfangsbestandes, z. B. bei Übernahme einer neuen WEG
Zinsen Buchung von Zinserträgen, z. B. aus Festgeldanlagen
KapESt Buchung der Kapitalertragsteuer (Zinsabschlagsteuer)
Solid. Buchung des Solidaritätszuschlags
Zuführung Umbuchung der Soll-Zuführung gemäß Wirtschaftsplan
Entnahme Buchung von beschlossenen Entnahmen aus der Rücklage
Endbestand Buchung des Endbestandes (aktuell in RELion nicht ausgewertet)
Sonst.Zuführung Buchung sonstiger Zuführungen zur Rücklage, z. B. Einnahmen aus Waschmünzen
Rundungsdiff. Buchung von Rundungsdifferenzen zwischen beschlossener und tatsächlicher Zuführung

Hinweis

Buchungen mit der Rücklagenart Endbestand werden derzeit in RELion nicht ausgewertet. Die Rücklagenart Rundungsdiff. ist nur zu verwenden, wenn die Differenz tatsächlich dem Bankkonto zugeführt wird.

Beispiel: Wenn eine Rücklage von 10.000 EUR beschlossen wurde, aber durch die Aufteilung nur 9.999,97 EUR zugeführt werden, kann die Differenz von 0,03 EUR manuell gebucht werden.

Buchungen für Rücklagen

Damit die Buchungen für Rücklagen in RELion sowohl in der WEG Gesamtabrechnung als auch in der Betriebskostenabrechnung korrekt ausgewiesen werden, ist eine bestimmte Vorgehensweise erforderlich.

Das folgende Beispiel zeigt die korrekte Darstellung der Buchungen. Der Vollständigkeit halber sind auch die Buchungen aufgeführt, die über den Bericht Rücklagen buchen erstellt werden können (siehe Kapitel Rücklagen buchen). Diese Buchungen sind als Automatikbuchung gekennzeichnet. Sollstellungen und zugehörige Zahlungen sind nicht enthalten.

Grundsätzlich manuell zu buchen sind folgende Rücklagenarten:

  • Zinsen
  • KapESt
  • Soli.
  • Rundungsdiff.
  • Sonst.Zuführung

Buchungsverfahren

Buchungsverfahren

Buchungen für Rücklagen in RELion

Nr. Vorgang Details / Kontierung
1 Zinsertrag auf Festgeldkonto
2 Bestandserhöhung des Rücklagekontos um Zinserträge Konto 380010 mit Rücklagenart Zinsen und Gegenkonto mit Vorzeichen buchen
3 Kapitalertragsteuer vom Festgeldkonto
4 Bestandsverminderung des Rücklagekontos um Kapitalertragsteuer Konto 380010 mit Rücklagenart KapESt und Gegenkonto ohne Vorzeichen buchen
5 Solidaritätszuschlag vom Festgeldkonto
6 Bestandsverminderung des Rücklagekontos um Solidaritätszuschlag Konto 380010 mit Rücklagenart Soli. und Gegenkonto ohne Vorzeichen buchen
7 Rundungsdifferenz von Girokonto
8 Rundungsdifferenz auf Festgeldkonto
9 Bestandserhöhung des Rücklagekontos um Rundungsdifferenz Konto 380010 mit Rücklagenart Rundungsdiff. und Gegenkonto mit Vorzeichen buchen
10 Einnahmen der Waschmünzen auf Girokonto
11 Einnahmen der Waschmünzen von Girokonto auf Festgeldkonto
12 Bestandserhöhung des Rücklagekontos um Einnahmen aus Waschmünzen Konto 380010 mit Rücklagenart Sonst.Zuführung und Gegenkonto mit Vorzeichen buchen
13 Geleistete Vorauszahlungen von Girokonto auf Festgeldkonto
14 Bestandserhöhung des Rücklagekontos um Soll-Vorauszahlungen (Automatikbuchung) Konto 380010 mit Rücklagenart Zuführung und Gegenkonto mit Vorzeichen buchen (Herkunftscode WEG RL)
15 Geleistete Vorauszahlungen für Vorjahre von Girokonto auf Festgeldkonto
16 Erfassung Rechnung für Reparatur Gegensprechanlage Buchung mit §35a-Dimensionen für Handwerker und Material
17 Zahlung der Rechnung für Reparatur Gegensprechanlage
18 Kosten für Reparatur Gegensprechanlage von Festgeldkonto auf Girokonto
19 Bestandsverminderung des Rücklagekontos um Entnahme (Automatikbuchung) Konto 380010 mit Rücklagenart Entnahme und Gegenkonto ohne Vorzeichen buchen wird mit Herkunftscode WEG RL gebucht

2.15.4 - WEG Gesamtabrechnung

Die Jahresabrechnung einer WEG stellt alle Gesamteinnahmen und -ausgaben der Gemeinschaft dar und berücksichtigt gesetzliche Anforderungen, die über die Betriebskostenabrechnung eines Mietobjekts hinausgehen.

Jahresabrechnung erstellen

Aufgrund gesetzlicher Anforderungen sind bei der Erstellung einer Jahresabrechnung für eine Wohnungseigentümergemeinschaft bestimmte Besonderheiten im Vergleich zur Betriebskostenabrechnung für ein Mietobjekt zu berücksichtigen.

Detaillierte Informationen sind in der Dokumentation Betriebskostenabrechnung enthalten.

Die Liste Abrechnungen kann über die Suchfunktion oder direkt aus dem Objekt heraus geöffnet werden.

Mit der Funktion Abrechnungen anlegen wird eine neue Abrechnung erstellt. Dabei ist die Abrechnung Objekt Vorlage für Eigentümer auszuwählen, um die korrekten Einstellungen für die Eigentümerabrechnung zu übernehmen.

Abrechnungen

Objekt Karte

Abrechnung Zeilen

Aufwandskonten für Rücklagen werden in die Tabelle Abrechnung Zeilen eingetragen.

Wichtig

Wenn die Aufwandskonten nicht in die Abrechnungszeilen geholt werden, dann können die § 35 Werte auch nicht in der Abrechnung ausgewiesen werden.

Vorauszahlungen

Durch die Verwendung der Vorauszahlungsart Sollstellungsbetrag werden in der Abrechnung ausschließlich die gemäß Wirtschaftsplan beschlossenen Hausgeld-Sollstellungen berücksichtigt. Zusätzlich werden die Vorauszahlungen für die Instandhaltungsrücklage in die Tabelle Abrechnung Vorauszahlung übernommen.

Beim Holen der Vorauszahlungen werden neben den Vorauszahlungen des Abrechnungszeitraums auch alle Debitorenposten der Vorauszahlungskonten für Rücklage in die Tabelle übernommen, die entweder noch offen sind oder im Abrechnungszeitraum für frühere Zeiträume ausgeglichen wurden.

Für die korrekte Zuordnung der Rücklagenvorauszahlungen zum entsprechenden Rücklagenbestandskonto wird bei den Posten das Feld Abrechnungskreis mit dem Abrechnungskreis aus dem Objektkonto gefüllt.

Nicht gezahlte Beträge innerhalb des Abrechnungszeitraums werden im Feld Vorauszahlung Differenz eingetragen, auch wenn sie vor der Abrechnungserstellung ausgeglichen wurden. Zahlungen, die im Abrechnungszeitraum geleistet wurden, aber eine frühere Sollstellung ausgleichen, werden im Feld Zahlung Vorjahre erfasst. Offene Posten aus Vorjahren werden im Feld Offene Vorauszahlung Vorjahre eingetragen.

Wichtig

Für den korrekten Ausweis der Instandhaltungsrücklage ist es zwingend erforderlich, dass die Vorauszahlungen für die Abrechnungsart mit Kennzeichen Rücklage in die Abrechnung übernommen werden. Wenn die Aufwandskonten für Rücklage mit Verwendung Abrechnung gekennzeichnet sind, werden die dazugehörigen Vorauszahlungen übernommen, sofern im Inforegister Vorauszahlungen der Haken Nur abgerechnete Abr.Arten gesetzt ist.

Werden diese Aufwandskonten nicht in die Abrechnung übernommen, ist im Inforegister Datenquelle im Feld Filter Abrechnungsarten der Filter auf die Abrechnungsarten für Hausgeld und Rücklagen zu setzen (z. B. HG|RL).

Hinweis

Zum Stichtag Abrechnung bis vorhandene Salden werden im Anschreiben in einem eigenen Block ausgewiesen.

Rücklagen buchen

Bericht Rücklagen buchen verwenden, um Buchungen für Zuführung und Entnahme zu erstellen.

Rücklagen

report

Inforegister Optionen:

Durch den Aufruf des Berichts von der Abrechnung Objekt Karte sind bereits die Felder Geschäftsvorfallcode, Abrechnung von und Abrechnung bis gefüllt. Diese sind nur zur Information und können nicht geändert werden.

Buchblatt Vorlagenname Wählen Sie hier die Buchblattvorlage aus, die zum Buchen verwendet werden soll.
Buchblatt je Objekt Setzen Sie hier einen Haken, wenn für jedes Objekt ein separates Buchblatt gefüllt werden soll. Das Feld Buchblatt Name wird in diesem Fall deaktiviert.
Buchblatt Name Ist das Feld Buchblatt je Objekt aktiviert, können Sie hier manuell ein Buchblatt auswählen.
Buchungsdatum Hier wird standardmäßig das Datum Abrechnung bis vorbelegt. Sie können dieses bei Bedarf ändern.
Entnahmen buchen Mit Aktivierung dieser Option werden auch die Abrechnung Zeilen überprüft und die Entnahmen ermittelt.
Filter Abrechnungsart Wählen Sie hier die Abrechnungsart(en) für Rücklage aus, für die Sie die Zuführungen bzw. Entnahmen ermitteln und buchen wollen.

Wichtig

Damit die Buchungen im Ausweis der Rücklagen korrekt berücksichtigt werden können, ist es erforderlich, dass das Buchungsdatum im Abrechnungszeitraum ist!

Im Inforegister RE Objekt ist bereits durch den Aufruf des Berichts von der Abrechnung Objekt Karte auf das Objekt gefiltert.

Hinweis

Beim 1. Starten des Berichts wird ein Herkunftscode WEG RL angelegt. Sofern Sie keine Berechtigung zum Schreiben in die Tabelle Herkunftscode haben, lassen Sie vom Administrator den Herkunftscode anlegen.

Der Bericht füllt ein Buchblatt, um folgende Rücklagenbuchungen zu erstellen:

  • Zuführung
  • Entnahme

Dabei wird jeweils das Bestandskonto gegen das Rücklagengegenkonto mit Rücklagenart gebucht. Den Buchungen wird der Herkunftscode WEG RL mitgegeben. Die benötigten Konten werden über die Abrechnungsart gefunden.
Wenn mehrere Rücklagen vorhanden sind (z. B. für Wohnungen und Garagen), dann können diese über Abrechnungskreise unterschieden werden.

Wenn mehrere Abrechnungsarten für Rücklage verwendet werden, ist es zwingend erforderlich, dass alle Konten für jede Abrechnungsart entsprechend geführt werden (pro Abrechnungsart Bestands-, Sollstellungs-, Aufwands- und Rücklagegegenkonten). Die entsprechenden Werte werden folgendermaßen ermittelt:

Zuführung:

Zuführung

  • Tabelle Abrechnung Vorauszahlungen öffnen
  • Pro ausgewählter Abrechnungsart wird eine Rücklage über Vorauszahlung Brutto die Summe der zu zahlenden Beträge je Abrechnungskreis ermittelt.
  • Diese Summe wird dann vom Rücklagengegenkonto (je nach Einrichtung entweder vom Gegenkonto mit Rücklagenart Zuführung oder wenn kein Konto mit Rücklagenart Zuführung vorhanden ist vom Gegenkonto mit Rücklagenart Entnahme) auf das Bestandskonto bzw. die Bestandkonten (je nach Abrechnungskreis) mit Rücklagenart Zuführung und Abrechnungskreis gebucht.
  • Dabei wird vorab auf dem Bestandkonto geprüft, ob im Abrechnungszeitraum mit dieser Rücklagenart und dem Abrechnungskreis Buchungen vorhanden sind.
  • Wenn ja, dann wird die Summe der Buchungen mit dem ermittelten Wert aus der Tabelle Abrechnung Vorauszahlungen abgeglichen und nur noch die Differenz gebucht.
  • Als Buchungstext wird Zuführung [Abrechnung von Datum]..[Abrechnung bis Datum] mitgegeben. Es wird dabei nicht auf den Herkunftscode WEG RL geprüft, so dass auch manuell erstellte Buchungen berücksichtigt werden.

Entnahme:

Entnahme

In den Abrechnung Zeilen werden alle Konten mit der ausgewählten Abrechnungsart ermittelt. Dabei werden die Kosten pro Abrechnungskreis saldiert. Der Saldo der einzelnen Abrechnungskreise wird dann vom Rücklagengegenkonto auf das Bestandskonto bzw. die Bestandskonten (je nach Abrechnungskreis) mit Rücklagenart Entnahme und Abrechnungskreis gebucht. Dabei wird vorab auf dem Bestandskonto geprüft, ob im Abrechnungszeitraum mit dieser Rücklagenart und dem Abrechnungskreis Buchungen vorhanden sind. Wenn ja, dann wird die Summe der Buchungen mit dem ermittelten Wert abgeglichen und nur noch die Differenz gebucht. Als Buchungstext wird Entnahme [Abrechnung von Datum]..[Abrechnung bis Datum] mitgegeben. ZUR INFORMATION Durch das Prüfen der Bestandskonten auf Buchungen mit den Rücklagenarten Zuführung und Entnahme und Abrechnungskreis ist es möglich, den Bericht mehrfach zu starten.

Abrechnung berechnen

Beim Berechnen der Abrechnung werden die verschiedenen Rücklagenarten je Abrechnungsart und Abrechnungskreis in die Abrechnungsposten geschrieben. Je nach Rücklagenart werden diese dabei aus den gebuchten Werten des Rücklagenbestandskontos oder der Tabelle Abrechnung Vorauszahlungen ermittelt.

Einige Rücklagenarten stehen nur in den Abrechnungsposten zur Verfügung, um diese dann in der Darstellung der Rücklage korrekt abgreifen zu können. Die verschiedenen Rücklagenarten setzen sich in den Abrechnungsposten wie folgt zusammen:

Rücklagenart Herkunft
Anfangsbestand (Soll) Alle Buchungen auf dem Rücklagenbestandskonto bis einen Tag vor Abrechnungsbeginn ohne Berücksichtigung von Rücklagenarten
Offen Vorperiode Summe aus Spalte Offene Vorauszahlung Vorjahr + Zahlung Vorjahr der Tabelle Abrechnung Vorauszahlungen
Anfangsbestand (Ist) Die ermittelten Werte Anfangsbestand (Soll) abzüglich Offen Vorperiode werden mit dieser Rücklagenart eingetragen
Zuführung Alle Buchungen auf dem Rücklagenbestandskonto im Abrechnungszeitraum mit Rücklagenart Zuführung und Rundungsdiff.
Zugang Differenz Summe der Spalte Vorauszahlung Differenz der Tabelle Abrechnung Vorauszahlungen
VJ Zuführung Summe der Spalte Zahlung Vorjahr der Tabelle Abrechnung Vorauszahlungen
Sonst. Zuführung Alle Buchungen auf dem Rücklagenbestandskonto im Abrechnungszeitraum mit Rücklagenart Sonst.Zuführung
Zinsen Alle Buchungen auf dem Rücklagenbestandskonto im Abrechnungszeitraum mit Rücklagenart Zinsen
KapESt Alle Buchungen auf dem Rücklagenbestandskonto im Abrechnungszeitraum mit Rücklagenart KapESt
Solid. Alle Buchungen auf dem Rücklagenbestandskonto im Abrechnungszeitraum mit Rücklagenart Solid.
Entnahme Alle Buchungen auf dem Rücklagenbestandskonto im Abrechnungszeitraum mit Rücklagenart Entnahme
Endbestand (Ist) Anfangsbestand (Ist) + Zuführung - Zugang Differenz + VJ Zuführung + Sonst.Zuführung + Zinsen - KapESt – Solid. – Entnahme
Offen Abrechnungsperiode Summe aus Spalte Vorauszahlung Differenz + Offene Vorauszahlung Vorjahr der Tabelle Abrechnung Vorauszahlungen
Endbestand (Soll) Endbestand (Ist) + Offen Abrechnungsperiode

Druckoptionen

Optionen für zusätzliche Informationen in der WEG Abrechnung.

Objekt Karte

Bestandskonten Das Feld aktivieren, um zusätzlich zu den Rücklagen die Veränderungen auf den Objektkonten auszugeben, die als Geld-Vermögenskonto gekennzeichnet sind.
WEG Abrechnung zeitanteilig Mit dieser Option wird beim Erzeugen der Belege für Einheiten, die im Abrechnungszeitraum oder bis zum Abrechnungsdatum einen Eigentümerwechsel hatten, eine zeitanteilige Aufstellung der Kosten pro Historie erstellt.

Ausweis der Rücklagen

Zusätzlicher Anhang zur Jahresabrechnung mit Rücklagenentwicklung.

Position Alle Eigentümer Ihr Anteil
Anfangsbestand (Soll) Sachkontensaldo, alle Buchungen auf dem Rücklagen-Bestandskonto. Filter auf Buchungsdatum (Abrechnungsbeginn – 1 Tag) ohne Berücksichtigung der Rücklagenarten. Rechnerisch aus Spalte Alle Eigentümer nach dem am Rücklagen-Bestandkonto hinterlegten Verteilungscode (z. B. MEA) in Kombination mit dem dort hinterlegten Abrechnungskreis.
Anfangsbestand (Ist) Rechnerisch aus [Anfangsbestand (Soll)] – [Offen am 31.12.16]. Rechnerisch aus Spalte Alle Eigentümer nach dem am Rücklagen-Bestandkonto hinterlegten Verteilungscode (MEA).
Zuführung gemäß Plan Sachkontoposten über die Abrechnungsposten auf dem Rücklagen-Bestandskonto. Gefiltert auf Abrechnungszeitraum und Rücklagenarten Zuführung + Rundungsdifferenz. Wert wird in den Abrechnungsposten gespeichert. Rechnerisch aus Spalte Alle Eigentümer nach dem am Rücklagen-Bestandkonto hinterlegten Verteilungscode (MEA).
Nicht gezahlte Rücklagen Debitorenposten über Tabelle Abrechnung Vorauszahlungen. Gefiltert auf alle Sollstellungen im Abrechnungszeitraum. Summe der Spalte Vorauszahlung Differenz gefiltert auf Abrechnungsart und Abrechnungskreis. Debitorenposten über Tabelle Abrechnung Vorauszahlungen. Gefiltert auf alle Sollstellungen im Abrechnungszeitraum. Summe der Spalte Vorauszahlung Differenz gefiltert auf Abrechnungsart, Kreis und Einheitennr.
Zuführung der Vorjahre Debitorenposten über Tabelle Abrechnung Vorauszahlungen. Gefiltert auf alle Sollstellungen im Abrechnungszeitraum. Summe der Spalte Zahlung Vorjahr gefiltert auf Abrechnungsart und Abrechnungskreis. Debitorenposten über Tabelle Abrechnung Vorauszahlungen. Gefiltert auf alle Sollstellungen im Abrechnungszeitraum. Summe der Spalte Zahlung Vorjahr gefiltert auf Abrechnungsart, Kreis und Einheitennr.
Sonstige Zuführung Sachkontoposten über die Abrechnungsposten auf dem Rücklagen-Bestandskonto. Gefiltert auf den Abrechnungszeitraum und Rücklagenart Sonst.Zuführung. Rechnerisch aus Spalte Alle Eigentümer nach dem am Rücklagen-Bestandkonto hinterlegten Verteilungscode (MEA).
Zinsen Sachkontoposten über die Abrechnungsposten auf dem Rücklagen-Bestandskonto. Gefiltert auf den Abrechnungszeitraum und Rücklagenart Zinsen. Rechnerisch aus Spalte Alle Eigentümer nach dem am Rücklagen-Bestandkonto hinterlegten Verteilungscode (MEA).
Kapitalertragssteuer Sachkontoposten über die Abrechnungsposten auf dem Rücklagen-Bestandskonto. Gefiltert auf den Abrechnungszeitraum und Rücklagenart KapESt. Rechnerisch aus Spalte Alle Eigentümer nach dem am Rücklagen-Bestandkonto hinterlegten Verteilungscode (MEA).
Solidaritätszuschlag Sachkontoposten über die Abrechnungsposten auf dem Rücklagen-Bestandskonto. Gefiltert auf den Abrechnungszeitraum und Rücklagenart Solid. Rechnerisch aus Spalte Alle Eigentümer nach dem am Rücklagen-Bestandkonto hinterlegten Verteilungscode (MEA).
Entnahmen Sachkontoposten über die Abrechnungsposten auf dem Rücklagen-Bestandskonto. Gefiltert auf den Abrechnungszeitraum und Rücklagenart Rechnerisch aus Spalte Alle Eigentümer nach dem am Rücklagen-Bestandkonto hinterlegten Verteilungscode (MEA).
Endbestand (Ist) Rechnerisch aus den Positionen Anfangsbestand (Ist) bis Entnahme. Rechnerisch aus den Positionen anteiliger Anfangsbestand (Ist) bis anteilige Entnahme.
Offen zum 31.12.2016 Debitorenposten über Tabelle Abrechnung Vorauszahlung. Summe aus Spalte Vorauszahlung Differenz + Offene Vorauszahlung Vorjahr gefiltert auf Abrechnungsart und Abrechnungskreis. Wird nicht ausgewiesen.
Endbestand (Soll) Rechnerisch aus Endbestand (Ist) + Offen zum 31.12.16. Rechnerisch aus Spalte Alle Eigentümer nach dem am Rücklagen-Bestandkonto hinterlegten Verteilungscode (MEA).

Wirtschaftsplan erstellen

Erstellung des Wirtschaftsplans über die Abrechnung oder direkt über die Suchfunktion.

WEG Gesamtabrechnung

Darstellung der Gesamteinnahmen und -ausgaben einer Eigentümergemeinschaft.

Berichtsauswahl

Bericht

Gesamtabrechnung

Berichtraufruf und Filterung

Im Inforegister Abrechnung Objekt wird beim Aufruf der Abrechnung Objekt Karte automatisch auf die entsprechende Abrechnung gefiltert.

Wird der Bericht aus den Bestandslisten gestartet, ist zusätzlich ein Filter auf das gewünschte Objekt und die zugehörige Abrechnung zu setzen.

  • Start des Berichts über Drucken oder Vorschau.
  • Zuerst erfolgt die Ausgabe der Salden der Geldkonten der Eigentümergemeinschaft.
  • Anschließend werden die im Objektkontenschema hinterlegten Konten im Bereich Einnahmen-Ausgaben ausgewertet.

Inforegister Optionen

Optionen für detaillierte Rücklagenentwicklung, Vergleich, Eigentümersalden, Soll-/Ist-Darstellung, Buchungen und Abrechnungsergebnis.

Wichtig

Die Rücklagenentwicklung kann nur ausgegeben werden, wenn für das Objekt die zugehörige Abrechnung bereits berechnet wurde. Beim Berechnen der Abrechnung werden die erforderlichen Abrechnungsposten gebildet, die hier ausgewertet werden.

Der Vergleich mit dem Vorjahr ist nur möglich, wenn die Vorjahresabrechnung ebenfalls in RELion erstellt wurde.

Jedes Objektkonto mit der RE Kontengruppe Rücklage wird in der Auswertung berücksichtigt.

Rücklagen

Bezeichnung Erläuterung
Anfangsbestand Soll setzt sich aus den Abrechnungsposten mit Rücklagenart Anfangsbestand und allen offenen Debitorenposten des dazugehörigen Vorauszahlungskontos (Filter Abrechnungsart: z. B. Rücklage, Abrechnungskreis z. B. Wohnung, Sollstellungsart Sonstiges, RE Kontogruppe Forderungen/Erlöse) bis Beginn Abrechnungszeitraum zusammen.
Ist wird aus den Abrechnungsposten mit Rücklagenart Anfangsbestand geholt.
Zuführung Soll setzt sich aus den Abrechnungsposten mit Rücklagenart Zuführung und Zugang Diff zusammen.
Ist ist der Wert aus den Abrechnungsposten mit Rücklagenart Zuführung.
Zuführung für Vorjahre Soll-Wert wird nicht gefüllt.
Ist ist der Wert aus den Abrechnungsposten mit Rücklagenart VJ Zuführung.
Sonstige Zuführung Soll-Wert wird nicht gefüllt.
Ist ist der Wert aus den Abrechnungsposten mit Rücklagenart Sonst. Zuführung.
Zinsen Soll und Ist ist jeweils der Wert aus den Abrechnungsposten mit Rücklagenart Zinsen.
Kapitalertragsteuer Soll und Ist ist jeweils der Wert aus den Abrechnungsposten mit Rücklagenart KapESt.
Solidaritätszuschlag Soll und Ist ist jeweils der Wert aus den Abrechnungsposten mit Rücklagenart Solid..
Entnahme Soll und Ist ist jeweils der Wert aus den Abrechnungsposten mit Rücklagenart Entnahme.

Drucke Vergleich

  • Aktivieren, um das Feld Wirtschaftsplancode für Vergleich freizuschalten.
  • Im Feld Wirtschaftsplancode für Vergleich einen Wirtschaftsplancode aus der RE Geschäftsvorfall-Code auswählen.

Voraussetzungen für den Vergleich:

  • Im Feld Vergleichen mit Code 1 muss der Abrechnungscode des aktuellen Abrechnungszeitraums (z. B. ABR 2017) eingetragen sein.
  • Im Feld Vergleichen mit Code 2 ist ein zusätzlicher Abrechnungscode (z. B. ABR 2016) einzutragen.

2.15.5 - Weiterführende Themen

Anlage von Einheiten und Verträge

Beim Hinzufügen einer neuen Wohnanlage in den Verwaltungsbestand wird das Objekt angelegt und die dazugehörigen Verträge in RELion dokumentiert. Hinweise zum Anlegen eines Objekts sind in der Dokumentation Objekt anlegen zu entnehmen. In der Objektübersicht kann ein Objekt zur Bearbeitung ausgewählt werden.

Manuelle Erfassung

Einheitenstämme, Einheitenverträge sowie WEG Kaufverträge lassen sich auch manuell anlegen.

Einheitenstamm erfassen

Über die Suchfunktion wird im Objekt die Tabelle der Einheitenstämme aufgerufen.

Hinweis

Viele Angaben werden beim Einheitenvertrag automatisch übernommen, lassen sich jedoch dort individuell anpassen (z. B. MwSt.-Geschäftsbuchungsgruppe).

Mit +Neu wird eine neue Einheitenstammkarte geöffnet.

Vertrag Einrichtung

Alle bekannten Informationen zur jeweiligen Einheit sind einzutragen. Dabei sind folgende Felder relevant:

Bezeichnung Erläuterung
Einheitennr. Nummer, unter der die Einheit in RELion geführt wird (z. B. 005). In Übersichten häufig numerisch aufsteigend dargestellt, wobei die SQL-Sortierung abweichen kann.
Nutzungsart Auswahl oder Neuanlage der Nutzungsart der Einheit (z. B. WOHNUNG).
Stockwerk Angabe des Stockwerks der Einheit; relevant für Heizkostendatenträgeraustausch und bestimmte Berichte.
Lage Optionale Angabe der Lage der Einheit (z. B. Mitte rechts); relevant für Heizkostendatenträgeraustausch und Berichte.
Beschreibung Standardmäßig vorbelegt mit Nutzungsart, Stockwerk und Lage; kann manuell angepasst werden und wird beim Einheitenvertrag übernommen.
Verteilcode Mit Auswahl der Nutzungsart wird der zugehörige Verteilcode für die Fläche eingetragen. Über den AssistButton kann das Fenster „Einheit Verteilungen“ geöffnet werden, um die Faktoren der Einheit zu erfassen.
MwSt.-Geschäftsbuchungsgruppe Steuerliche Zuordnung der Einheit (z. B. ST.FREI), die beim Einheitenvertrag übernommen wird.

Jede Einheit erhält einen separaten Einheitenstamm. Nach Abschluss wird die Liste geschlossen.

Zukauf von Einheiten

Hat ein Eigentümer mehrere Einheiten mittels notariellen Kaufvertrags erworben (z. B. Stellplätze, Garagen), können weitere Einheiten mit dem Assistenten Zukauf von Einheiten zum bestehenden WEG Kaufvertrag hinzugefügt werden. Über die Suchfunktion wird der relevante WEG Kaufvertrag geöffnet und im Startmenü der Assistent aktiviert. Die Grunddaten werden systemseitig hinterlegt. Das gewünschte Objekt wird unter Objektnr. ausgewählt.

Kaufvertrag

Zukauf

Mit Zeile verwenden werden die entsprechenden Einheiten markiert. Im Feld MwSt.-Geschäftsbuchungsgruppe kann die steuerliche Zuordnung für die Einheitenverträge angepasst werden.

Zukauf Seite 2

Die Sollstellungszeilen werden erfasst. Sollen mehrere Einheiten gleichzeitig einem WEG Kaufvertrag zugeordnet werden, wird jeweils eine Einheit pro Zeile in Einheitennr. gewählt. Für jede Einheit werden Objekt-Kontonr. und Höhe der Nebenkosten angegeben. Es ist darauf zu achten, dass im Feld Zeile verwenden alle relevanten Sollstellungszeilen markiert sind.

Nach Abschluss sind die Einheiten dem WEG Kaufvertrag zugeordnet.

Hinweis

Die Nebenkosten für das Hausgeld können im WEG Kaufvertrag im Inforegister Einheiten über Vertragszeile/Sollstellung nachträglich erfasst oder bearbeitet werden.

Vertragswechsel bzw. Verkauf

Wird eine Einheit verkauft oder übertragen, erfolgt die Umschreibung des WEG Kaufvertrags mittels Assistent Vertragswechsel/Verkauf WEG auf den neuen Eigentümer. Der betreffende Vertrag wird geöffnet und der Assistent gestartet. Die Daten werden aus dem bestehenden Vertrag übernommen.

Vertragswechsel

Der neue Eigentümer kann als neuer Kontakt angelegt oder ein bereits bestehender Kontakt verwendet werden. Ist der Käufer noch nicht als Debitor vorhanden, wird Neuen Kontakt anlegen aktiviert und die Daten über den Kontaktassistenten erfasst und als Debitor angelegt. Existiert der Käufer bereits, wird im Feld Kontaktnr. der entsprechende Kontakt gewählt. Im Feld Beginn Nutzen-Lasten wird der Vertragsbeginn eingetragen.

Vertragswechsel/Verkauf

Verfügt der Debitor bereits über einen aktiven WEG Kaufvertrag und sollen neue Einheiten diesem hinzugefügt werden, wird im Feld Vertragsnr. der entsprechende Vertrag ausgewählt. Die Einheitenstammdaten sowie Informationen zu den Nebenkosten werden aus dem bestehenden Vertrag übernommen. Anpassungen im Bereich Hausgeld, z. B. Sollstellungszeile oder Betrag, sind möglich, sofern kein bestehender Vertrag betroffen ist.

Für die Einzugsvereinbarung wird im Feld Startdatum der Beginn eingetragen, Bankdaten sind über das IBAN-Feld wählbar oder neu anzulegen.

Hinweis

Wird eine Einheit einem bestehenden WEG Kaufvertrag zugeordnet, gilt eine bereits hinterlegte Einzugsvereinbarung auch für die neue Einheit.

Nach Abschluss des Assistenten erhält der bestehende Vertrag ein Enddatum und ein neuer WEG Kaufvertrag mit neuen Einheitenverträgen wird erstellt.

Hinweis

Das Vertragsende kann über den Assistenten Vertragswechsel/Verkauf im beendeten Vertrag erneut angepasst werden, um das Ende zu verschieben oder den Wechsel rückgängig zu machen. Beim Aufheben des Wechsels müssen die Einheiten mit neuer Historie im neuen Vertrag storniert oder gelöscht werden. Danach kann im ursprünglichen Vertrag das Vertragsende über den Assistenten Verkauf einzelner Einheiten aufgehoben werden.

Verkauf einzelner Einheiten

Beim Verkauf einzelner Einheiten aus einem WEG Kaufvertrag können diese mit dem Assistenten Verkauf einzelner Einheiten in einen eigenen Vertrag überführt oder einem anderen Vertrag zugeordnet werden. Der betroffene Vertrag wird geöffnet und der Assistent in der Einheitenvertragszeile gestartet.

Verkauf Einheiten

Ist der Käufer noch nicht als Debitor vorhanden, wird über Neuen Kontakt anlegen ein neuer Kontakt erstellt und als Debitor angelegt. Existiert der Käufer bereits, wird im Feld Eigentümer Kontaktnr. der Kontakt ausgewählt. Das Datum für den neuen Vertragsbeginn wird eingetragen. Sind neue Einheiten einem bestehenden Vertrag zuzuordnen, wird im Feld Vertragsnr. der entsprechende Vertrag ausgewählt.

Assistent Verkauf

Bei der Anzeige/Erfassung Vertragsstammdaten wird die gewünschte Einheit gewählt.

Assistent Vertragsstammdaten

Für die Einzugsvereinbarung wird das Startdatum eingetragen und die Bankdaten im IBAN-Feld ausgewählt oder neu hinterlegt.

Hinweis

Wurde die Einheit einem bestehenden Vertrag zugeordnet, wird die vorhandene Einzugsvereinbarung übernommen.

Nach Abschluss des Assistenten erhält die Einheit im bestehenden Vertrag ein Enddatum; im neuen oder zugeordneten Vertrag wird ein neuer Einheitenvertrag mit neuer Historie-Nummer erstellt.

Vertragsbeginn Einheitenvertrag ändern

Für nachträgliche Änderungen des Vertragsbeginns steht der Assistent Vertragsbeginn Einheitenvertrag ändern zur Verfügung. Im WEG Kaufvertrag wird im Inforegister Einheiten die Vertragszeile markiert, deren Beginn angepasst werden soll, und der Assistent gestartet.

Vertragsbeginn

Wichtig

Bei einer späteren Änderung des Vertragsbeginns muss die Sollstellungszeile zuvor manuell angepasst werden. Bei einer früheren Änderung ist das Vertragsende des Vorvertrags anzupassen.

Vertragsbeginn ändern

Nach Eintragung des neuen Vertragsbeginns wird bei Verschiebung auf einen früheren Zeitpunkt ein Hinweis zur Nachbuchung der Sollstellung angezeigt. Bei Verschiebung auf einen späteren Zeitpunkt ist das Vertragsende des Vorvertrags zu ändern, hierzu wird im Vorvertrag der Assistent Verkauf einzelner Einheiten erneut gestartet und das geänderte Ende eingetragen.

Einheitenvertrag stornieren

Ein fehlerhaft angelegter Einheitenvertrag kann über den Assistenten Einheitenvertrag stornieren aus dem WEG Kaufvertrag entfernt werden, sofern keine Buchungen erfolgt sind. Im WEG Kaufvertrag wird die zu stornierende Einheit in der Vertragszeile ausgewählt und der Assistent im Inforegister Einheiten gestartet.

Einheitenvertrag

Einheitenvertrag stornieren

Der Assistent zeigt die Vertragsinformationen an. Im Feld Stornierungsgrund wird der Grund vermerkt. Nach Abschluss wird der Vertrag storniert und aus dem WEG Kaufvertrag entfernt. Existiert ein Vorvertrag zum stornierten Vertrag, ist dessen Vertragsende im Assistenten Verkauf von einzelnen Einheiten zu entfernen. Liegt kein Vorvertrag vor, wird der Einheitenstamm dem korrekten Eigentümer über den Assistenten Zukauf von Einheiten zugewiesen.

Neuer WEG Kaufvertrag anlegen

Über Neu / WEG Kaufvertrag wird der Assistent zum Anlegen eines neuen WEG Kaufvertrags gestartet, der Schritt für Schritt durch den Prozess führt.

Hinweis

Der Assistent kann auch aus der Übersicht WEG Kaufverträge gestartet werden, in diesem Fall erfolgt die Objektzuordnung manuell.

Kaufvertrag neu

Im ersten Schritt wird der Eigentümer ausgewählt oder als neuer Kontakt angelegt. Das Datum des Nutzen-Lasten-Übergangs wird als Vertragsbeginn eingetragen. Anschließend werden die zugehörigen Einheiten markiert. Die Sollstellungen zu den Einheiten werden erfasst und die jeweiligen Kontonummern sowie Beträge angegeben. Das Startdatum des Kaufvertrags wird vorbelegt und kann bei Bedarf geändert werden. Zusätzliche Vertragsinfos, Lastschriftmandate und Ausstattungsmerkmale lassen sich auf weiteren Seiten hinterlegen. Ein Ergebnisprotokoll fasst die durchgeführten Schritte zusammen. Über Zurück können Korrekturen vorgenommen werden, bevor der Vertrag endgültig angelegt wird.

Einheiten

Belegung der MwSt.-Geschäftsbuchungsgruppe im Einheitenvertrag

Die MwSt.-Geschäftsbuchungsgruppe ist für die Zuordnung der Steuer bei der Sollstellung erforderlich. Zusammen mit der MwSt.-Produktbuchungsgruppe des Sollstellungskontos ergibt sich der Steuersatz für die Sollstellung.

Die Zuordnung der MwSt.-Geschäftsbuchungsgruppe zur Einheitenhistorie erfolgt abhängig vom Geschäftsvorfall. Beim Zukauf von Einheiten wird der Wert aus dem Einheitenstamm übernommen und kann ggf. geändert werden. Das Feld ist ein Pflichtfeld. Beim Vertragswechsel/Verkauf (WEG) wird die MwSt.-Geschäftsbuchungsgruppe aus der Vorhistorie übernommen. Bei der Einheit Schnellerfassung wird die Gruppe aus dem Debitor oder der Debitorvorlage gezogen.

Debitorenvorlagen

Debitorenkarte

Einheitenstamm

Einheitenvertrag

WEG Kaufvertrag

Der WEG Kaufvertrag dokumentiert den Erwerb von Wohnungs- oder Teileigentum in einem nach dem Wohnungseigentumsgesetz geteilten Objekt. Im Gegensatz zum Mietvertrag regelt der Kaufvertrag die Beziehung zwischen WEG Objekt/Eigentümergemeinschaft und dem Eigentümer. Der Eigentümer ist Debitor für das monatliche Hausgeld und Empfänger von Guthaben oder Nachzahlungen aus der jährlichen Abrechnung.

Über die Suchfunktion wird die Liste der WEG Kaufverträge geöffnet und der entsprechende Vertrag ausgewählt.

Inforegister Allgemein

Das Inforegister Allgemein umfasst folgende Felder:

Allgemein

Bezeichnung Erläuterung
Nr. Die Nummer wird automatisch entsprechend der RE Vertrag Einrichtung vergeben.
Beschreibung Kurze Beschreibung des Vertragsinhalts.
Vertragsbeginn Beginn des Vertrags, d. h. Übergang von Nutzen und Lasten.
Vertragsende Das Vertragsende wird über den Assistenten Vertragswechsel/Verkauf oder durch einen Nachtrag eingetragen.
Vertragsklasse Die Klasse WEG Kaufvertrag wird vorgegeben und kann nicht geändert werden.
Vertragsart Die Vertragsart muss passend zur Vertragsklasse ausgewählt werden.
Eigentümer Kontaktnr. Kontakt des Eigentümers (Käufer).
Eigentümer Name Wird automatisch basierend auf der Kontaktnr. vorgeblendet.
Externe Vertragsnr. Optional kann eine externe Vertragsnummer angegeben werden, z. B. vom Vorverwalter.
Bearbeiter Verantwortlicher Bearbeiter.
Freigabeprüfung Systemgeneriertes Informationsfeld.

Inforegister Einheiten

Hier werden die Einheitenverträge als Vertragsgegenstände angezeigt. Die Objektnummer wird ebenfalls mitgeführt, sodass Einheiten aus mehreren Objekten in einem Vertrag zusammengefasst werden können.

Einheiten

Inforegister Kontakte

Zusätzliche Kontaktbeziehungen zu Einheitenverträgen lassen sich hinzufügen. Die Eigentümerbeziehung wird automatisch angelegt. Über verschiedene Felder können Geschäftsbeziehung, Vertragspartner, Zahler, Nutzer/Bewohner und weitere Informationen definiert werden. Die Kontaktbeziehungen sind für Berichte nutzbar und können objektbezogen betrachtet werden.

Kontakte

Die Seite Kontakt Geschäftsbeziehungen des jeweiligen RE Objekts zeigt alle hinterlegten Beziehungen.

Objekt

Kontakt Geschäftsfbeziehungen

Kontakt Geschäftsfbeziehungen

Inforegister Sollstell. Parameter

Dieses Register dient der Information und Pflege von Daten. Felder für Fälligkeitsformel, Reichweite, Buchen zum und und MwSt.-Geschäftsbuchungsgruppe sind bei Bedarf editierbar. Änderungen werden direkt in der Einheitenvertragskarte übernommen.

Wichtig

Löschen einer Vertragszeile ist möglich, solange keine Buchungen erfolgt sind. Dabei wird die betreffende Einheitenhistorie entfernt und die Vorgängerhistorie genutzt.

Inforegister Sonstiges

Das Inforegister Sonstiges bietet folgende Felder:

Bezeichnung Erläuterung
Mahnmethodencode Auswahl eines Mahncodes zur Festlegung der Mahnparameter bei Zahlungsverzug.
Erstellt am Erstellungsdatum des Vertrags (nur Information).
Erstellt von: Angabe des Erstellers des Vertrags (nur Information).
Freigabeprüfung, Freigabeprüfung durch, Freigabeprüfung am Systemgenerierte Informationsfelder.

Infobox Vertragsinformation

Die Infobox bietet einen Überblick über hinterlegte Bankverbindungen und Einzugsvereinbarungen zum Vertrag. Durch Klick auf die blauen Zahlen lassen sich entsprechende Listenansichten öffnen.

Infobox

Vertragsänderungen

Im Verlauf können verschiedene Vertragsänderungen auftreten, die in RELion mittels Assistenten sicher durchgeführt werden.

Weitere Assistenten der WEG Verwaltung

Zusätzlich zu den vertragsbezogenen Assistenten bietet RELion weitere Assistenten zur Arbeitserleichterung im WEG Kaufvertrag:

Aktivität erstellen

Über das Startmenü kann eine Aktivität zum Vertrag gespeichert werden. Die Aktivitätenprotokolle sind über die Suche abrufbar.

Vertrag Einrichtung

Aufgabe erstellen

Aufgaben für sich oder Kollegen können über Aktionen/Aufgabe erstellen angelegt werden. Die Aufgaben sind im Bereich Zugehörig oder Details abrufbar.

Neuen Kontakt anlegen

Über die Funktion Neuen Kontakt anlegen kann ein neuer Kontakt zum Vertrag erstellt werden.

Adresse anzeigen

Die Adresse des Eigentümers kann über die Online Map angezeigt werden, sofern die Einrichtung im Mandanten erfolgt ist.

Sonderumlage

Sonderumlagen für bestimmte Eigentümer

Wird eine Sonderumlage für ausgewählte Eigentümer beschlossen, erfolgt die Verteilung über einen entsprechenden Verteilcode. Beispielsweise können Kosten für die Renovierung der Garagentore nur auf Garagen-Eigentümer verteilt werden. Ein Verteilcode für Einzelgaragen ermöglicht die Erfassung von Verteilwerten nur bei Einheiten mit Nutzungsart Garage.

Sonderumlageposten

Sonderumlageposten erlauben die Prüfung der berechneten Sonderumlage. Über die Listenansicht Sonderumlagen kann über Zugehörig / Posten auf die Posten zugegriffen werden.

Posten

Sonderumlage Zeilen

Sonderumlage Posten

Ratenzahlung für Sonderumlage

Bei größeren Sonderumlagesummen kann eine Ratenzahlung beschlossen werden. Voraussetzung ist die vollständige Bearbeitung der Sonderumlage. Nach Berechnung und Buchung wird der Report Sonderumlage Ratenzahlung erstellen geöffnet.

Ratenzahlung

Report

Im Inforegister Optionen werden die Buchblatt-Vorlage und das Buchblatt mit den zuvor verwendeten Werten vorbelegt. Die Option Buchblatt löschen entfernt vorhandene Zeilen vor Erstellung neuer Posten. Das Datum der ersten Fälligkeit wird automatisch gesetzt und kann geändert werden. Die Anzahl der Raten, Reichweite sowie ggf. der Betrag der ersten Rate werden angegeben. RELion berechnet anhand der Angaben das Datum der letzten Rate. Im Inforegister Einheit Sonderumlage ist der Filter auf die relevante Sonderumlage gesetzt. Änderungen am Filter sind nur nötig, wenn nicht alle Eigentümer betroffen sind.

Nach Bestätigung mit OK werden die Buchblattzeilen erzeugt und können vor Buchung geprüft werden. Die Gesamtbeträge werden pro Debitor ausgeglichen und die Raten als Einzelposten mit unterschiedlichen Fälligkeiten eingestellt.

Hinweis

Nach einmaligem Start des Prozesses Ratenzahlung erstellen wird das Kennzeichen Ratenzahlung erstellt gesetzt. Bei Löschung von Ratenzahlungsposten kann der Prozess erneut gestartet werden. Das System fragt, ob bestehende Posten gelöscht werden sollen.

Sonderumlage zurücksetzen

Über die Objektliste kann ein Objekt zur Bearbeitung ausgewählt werden.

Beschlüsse manuell erfassen

Die Beschluss-Sammlung wird über die Suche geöffnet. Beim erstmaligen Öffnen sind keine Datensätze enthalten. Im Inforegister Allgemein werden Objektnummer, Beschreibung und Adresse des WEG Objekts angezeigt. Ein neuer Beschluss kann angelegt oder aus einer Word-Datei importiert werden und erscheint im Inforegister Beschlüsse.

Beschluss-Sammlung

Karte

Für die Erfassung eines neuen Beschlusses steht die Funktion Beschluss anlegen zur Verfügung. Über das Feld Beschlusstexte wird der Editor geöffnet.

Beschlusskarte

Text

Hinweis

Beim erstmaligen Anlegen kann einmalig der Startwert der laufenden Nummer bestimmt werden. Im Inforegister Beschluss stehen folgende Eingabemöglichkeiten zur Verfügung:

Bezeichnung Erläuterung
Lfd. Nr. Automatische Vergabe durch RELion, beginnend pro Objekt mit 1 (oder Startwert).
Versammlungsart Verschiedene Versammlungsarten stehen zur Auswahl, wie ordentliche/außerordentliche EV, Fortsetzungs-EV, Gerichtsentscheidung, Umlaufbeschluss, Wiederholungs-EV etc.
TOPNr. Nummer des Tagesordnungspunktes.
TOP Titel des Tagesordnungspunktes, z. B. Genehmigung der Jahresabrechnung.
Kategorie Einteilung des Beschlusses in eine Kategorie, z. B. Abrechnung, Instandhaltung, Sonderumlage usw.
Der Beschlussantrag ist Auswahl des Abstimmungsergebnisses, z. B. mehrheitlich/einstimmig angenommen oder abgelehnt, deklaratorisch.
Beschlussvermerk Statuskennzeichnung des Beschlusses, z. B. geändert, aufgehoben, angefochten.
Bemerkung Erläuterung zum Beschlussvermerk, z. B. „Aufgehoben laut Gerichtsbeschluss“.
Beschlusstext Erfassung des Wortlauts oder der Urteilsformel im Editor.
Zustimmungen/Gegenstimmen/Enthaltungen Erfassung der Abstimmungszahlen nach gewähltem Modus (Miteigentumsanteile, Quadratmeter, pro Kopf).
Importiert Kennzeichnung, ob der Beschluss importiert wurde. Änderungen am Text sind dann gesperrt.

Im Inforegister Versammlung können Rahmendaten zur Versammlung erfasst werden.

Versammlung

Bezeichnung Erläuterung
WEG Vorbelegung mit Objektbeschreibung, bei Bedarf anpassbar.
Datum Datum der Beschlussfassung.
Uhrzeit Uhrzeit der Versammlungseröffnung.
Versammlungsort Ort der Versammlung (z. B. Turnhalle).
Abstimmung erfolgt nach Abstimmungsmodus, z. B. Miteigentumsanteile.
Beschlussfähigkeit Angabe, ob die Gemeinschaft zum Zeitpunkt beschlussfähig war.
Anwesende Mitarbeiter Information zu anwesenden Mitarbeitern (max. 250 Zeichen).
Beiräte Unterschrift Eintragung der Beiräte, die die Niederschrift unterzeichnet haben (max. 250 Zeichen).
Versammlungsleiter Unterschrift Eintragung des Versammlungsleiters (max. 50 Zeichen).
Eigentümeranzahl Anzahl der anwesenden Eigentümer.
Gesamteigentümer Gesamtzahl der Eigentümer in der Gemeinschaft.
Anzahl Anteile Summe der Anteile der anwesenden Eigentümer.
Gesamtanteile Gesamtzahl der Anteile in der Gemeinschaft.

Zusätzlich können relevante Dokumente als Beschlussanhang importiert und mit Titel versehen werden. Die Anhänge werden auf der Beschlusskarte angezeigt.

Beschluss importieren

Report

Kopieren eines Beschlusses

Beschlüsse können für eine Versammlung mehrfach kopiert werden. Die gewünschte Beschlusskarte wird geöffnet und über Beschluss kopieren die Anzahl der Kopien festgelegt. Die kopierten Beschlüsse erscheinen in der Sammlung und können individuell bearbeitet werden.

Report

Beschluss kopieren

Verwalten von Beschlüssen

Beschlüsse können angefochten, aufgehoben oder geändert werden. Für die Aktualität ist es wichtig, den jeweiligen Status über das Feld Beschlussvermerk und ergänzende Bemerkungen zu kennzeichnen.

Beschlussvermerk

Suchfunktion in der Beschluss-Sammlung

Die Sammlung wächst jährlich je WEG Objekt. Eine Suchfunktion im Inforegister Allgemein erleichtert das Auffinden bestimmter Beschlüsse. Es können mehrere Filterkriterien gesetzt und Zwischenergebnisse ergänzt werden. Die Funktion Suche löschen setzt die Filter zurück.

Beschlusstexten

Bezeichnung Erläuterung
Stichwort 1-3 Suche nach Stichworten im Beschlusstext.
Kategorie Zielspezifische Suche nach Kategorien, z. B. Jahresabrechnung.
Datumsfilter Suche nach dem Datum der Versammlung oder des Gerichtsbeschlusses.
Beschlussvermerk Suche nach Status im gleichnamigen Feld (z. B. angefochten, aufgehoben).

Export der Beschluss-Sammlung

Die Sammlung kann vollständig, gefiltert oder einzeln nach Excel exportiert werden. Über Beschlüsse/Verwalten/Export Beschlüsse nach EXCEL wird die Übersicht exportiert. Bei gesetztem Filter werden nur die gefilterten Daten exportiert. Die Excel-Datei öffnet sich automatisch und kann weiter bearbeitet werden.

Beschluss exportieren

Hinweis

Einzelne Beschlüsse können direkt aus der Beschlusskarte exportiert werden.

Drucken der Beschluss-Sammlung

Über die Funktion Beschluss-Sammlung kann die Sammlung ausgedruckt werden, wahlweise mit Vorschau. Beschlüsse mit Status aufgehoben oder gelöscht werden durchgestrichen dargestellt.

Beschluss-Sammlung

Druck

Die Druckversion enthält alle erforderlichen Informationen zur Sammlung.

  • Arbeitsdatum
  • Seitenanzahl
  • User-Name
  • Mandanten-Name
  • Objektnummer
  • WEG Bezeichnung
  • Lfd.Nr. der Sammlung
  • TOPNr.
  • Tagesordnungspunkt
  • Ergebnis des Antrags
  • Beschlusstext
  • Versammlungsart
  • Versammlungsdatum
  • Versammlungsort
  • Beschlussvermerk
  • Bemerkung zum Vermerk
  • zuletzt geändert von
  • zuletzt geändert am

Abrechnung bei Eigentümerwechsel

Die Abrechnung erfolgt grundsätzlich für den zum Zeitpunkt der Erstellung der Abrechnung aktuellen Eigentümer. Es besteht die Möglichkeit, eine zeitanteilige Kostenaufstellung als Anlage zur Einzelabrechnung des aktuellen Eigentümers zu erstellen. Weitere Informationen sind in der Dokumentation Betriebskostenabrechnung enthalten.

2.16 - Mitgliederwesen

Das Modul ermöglicht die zentrale Verwaltung aller Mitglieder, ist eng mit Mieten- und Finanzbuchhaltung vernetzt und bildet die Grundlage für eine effiziente und rechtssichere Organisation der Genossenschaft.

2.16.1 - Einführung und Einrichtung

Abbildung und Verwaltung von Genossenschaftsmitgliedern in RELion.

Wie bildet RELion die Mitgliederverwaltung der Genossenschaft ab?

Für Wohnungsbaugenossenschaften ist die Mitgliederverwaltung ein unverzichtbarer Bestandteil der wohnungswirtschaftlichen Lösung RELion. Das Modul ist vollständig in RELion integriert und steht in direkter Verbindung mit der Mieten- und Finanzbuchhaltung sowie weiteren Funktionsbereichen.

Zentrale Elemente:

  • Kontaktverwaltung als Hauptinformationsquelle für alle Bereiche
  • Satzungsparameter liefern Basisinformationen und Vorschlagswerte zur komfortablen Datenerfassung

Verfügbare Funktionen:

  • Verwaltung der Mitgliederstammdaten
  • Anteilsverwaltung
  • Zentraler Genehmigungsprozess für Anteilsbewegungen
  • Verwaltung von Geschäftsguthaben und Verbindlichkeiten
  • Integration in Finanzbuchhaltung und Zahlungsverkehr
  • Dividendenberechnung inkl. Kapitalertragssteuer, Solidaritätszuschlag und Kirchensteuer
  • Abbildung von Wohnungsbauprämien und vermögenswirksamen Leistungen
  • Ratenzahlungsvereinbarungen

Prozess- und Systemintegration:

Alle Geschäftsvorfälle werden je Mitglied als Mitgliederzeile dokumentiert, verarbeitet und ausgewertet. Der Genehmigungsprozess ermöglicht die turnusmäßige Freigabe für Buchungen. Geschäftsguthaben wird automatisch gebucht, sobald der Zahlungseingang erfolgt. Große Geschäftsanteile können in Raten aufgeteilt werden; RELion bucht fällige Beträge fristgerecht oder erwartet den Geldeingang.

Zusatzfunktionen:

  • Anbindung an die Word-Seriendruckfunktion für Einladungen zu Vertreterwahlen oder Versammlungen
  • Prozessorientierte Verwaltung von Anteilen und Geschäftsguthaben zur Nachvollziehbarkeit der Mitgliederentwicklung
  • Bilanzgerechte Ausweisung des Auseinandersetzungsguthabens nach Jahresabschluss im beleglosen Zahlungsverkehr
  • Berechnung, Bescheinigung und Ausgleich von Dividenden; individuelle Steuerbefreiungen sind möglich

Zentrale Informationsquelle:

  • Die Mitgliedskarte enthält alle relevanten Stammdaten (Adresse, Kommunikation, Bankverbindung, Pflichtanteile, Steuerdaten, Ratenzahlungsvereinbarungen).
  • Das Mitglied ist zugleich Kontakt und Debitor, da der Zahlungsfluss debitorisch ausgerichtet ist.
  • Das Inforegister Statistik zeigt den aktuellen Stand der Anteilsbewegungen; im Zeilenbereich sind diese chronologisch dargestellt.

Über das Aktions-Register werden Prozesse rund um das Mitglied angestoßen. Das Rollencenter bietet einen Überblick über alle Funktionen des Moduls.

Einrichtung

Satzungsparameter

Die zentrale Einrichtung der Mitgliederverwaltung erfolgt über die Karte Satzungsparameter. Hier werden grundlegende Parameter für die Mitglieder- und Anteilsverwaltung im genossenschaftlichen Bereich definiert. Dazu gehören unter anderem Anteilswerte, Buchungsgruppen und Kündigungsfristen. Diese Einstellungen steuern die weiteren Verarbeitungs- und Abrechnungsprozesse. Die konkreten Werte richten sich nach der Satzung der jeweiligen Wohnungsbaugenossenschaft.

Beispielabbildungen einer möglichen Einrichtung:

satzung

Hinweis

Für denselben Debitor können mehrere Mitgliedskarten angelegt werden. Das System stellt sicher, dass jeweils nur eine Mitgliedskarte aktiv ist. Diese Funktion ermöglicht den Wiedereintritt eines zuvor ausgeschiedenen Mitglieds. Wurde die letzte Mitgliedschaft aufgrund eines Ausschlusses beendet, ist ein Wiedereintritt standardmäßig nicht zulässig. Dies kann durch Aktivierung des Feldes Wiedereintritt nach Ausschluss geändert werden.

Kontakte und Geschäftsbeziehungen

Auf der Mitgliedskarte werden im Zeilenbereich Kontakte gespeichert, die mit der jeweiligen Mitgliedschaft verbunden sind.

kontakte

Für jedes Kontaktverhältnis existiert eine eigene Geschäftsbeziehungsklasse. Der Kontakt mit der Geschäftsbeziehung Mitglied wird automatisch bei der Erfassung eines neuen Mitglieds erzeugt.

Nummernserien

Das Modul Mitgliederverwaltung benötigt:

  • Eine Nummernserie für Mitgliedskarten
  • Zwei Belegnummernserien für Anteilsbuchungen und Umbuchungsprozesse

Nummernserie

Umbuchungskonto und GGH-Übertragung

Das Umbuchungskonto dient der Übertragung von Geschäftsguthaben (GGH) und entlastet das Konto Zwischenkonto Forderungen. Es gibt zwei Optionen für die Übertragung:

  • Ohne Ausgleich: Übertragung ohne automatische Verrechnung offener Anteile
  • Mit Ausgleich: Automatische Verrechnung nicht bezahlter Anteile beim Empfänger

Buchung

Konteneinrichtung

Für Mandanten mit Mitgliedsverwaltung und Vermietung ist die Buchung über Objektkonten zwingend erforderlich.

  • Erfassung eines neuen FIBU-Objekts für die Mitgliederverwaltung
  • Kennzeichnung als FIBU-Objekt und Hinterlegung der Zuständigkeitseinheit
  • Anlegen eines Objekt-Vorlage-Kontenplans
  • Übertrag der Vorlagekonten in das Objekt MGV-FIBU
  • Eintrag der FIBU-Objektnummer in die Satzungsparameter

Wichtig

Nach der ersten Mitgliederbuchung ist eine Änderung der Felder Eigentümer/Mieter und Objektnr. nicht mehr möglich.

Zahlungsformcodes

Zahlungsformcodes dienen als Filterkriterium bei Zahlläufen. Beispiele:

  • Dividendenbuchungen mit Zahlungsformcode Dividende
  • Erbenauszahlungen mit spezifischem Zahlungsformcode
  • Auszahlungen bei Beendigung der Mitgliedschaft

Buchblätter

Die Mitgliederverwaltung benötigt eigene Buchblätter für:

  • Manuelle Buchungen
  • Sofortbuchungen
  • Dividendenberechnung
  • Zahlläufe (Lastschrift und Auszahlung)

Die Einrichtung erfolgt über Fibu Buch.-Blattvorlagen.

  • Richtige Seiten-ID und Testberichts-ID verwenden
  • Herkunftscode darf nicht mit dem Herkunftscode des Zahlungseingangs übereinstimmen

fibu

Debitorenbuchungsgruppen

Es können unterschiedliche Buchungsgruppen für verschiedene Geschäftsvorfälle definiert werden. Dies erleichtert die spätere Abstimmung des Buchwerks. Im Inforegister Bankkonto ist das Bankkonto der Genossenschaft sowie die Gläubiger-ID zu hinterlegen.

Bankkonto

Genehmigungspflicht

Gemäß Genossenschaftsgesetz muss der Vorstand alle Änderungen von Anteilen genehmigen. Im Inforegister Genehmigung wird festgelegt, welche Vorgänge genehmigungspflichtig sind.

Genehmigung

Wohnungsbauprämie

Im Inforegister Wohnungsbauprämie werden die Prämienbeträge für Ledige und Verheiratete sowie der aktuelle Förderprozentsatz hinterlegt.

Wobau

Wahlbezirke

Für Vertreterversammlungen sind Wahlbezirke mit Code und Beschreibung zu hinterlegen. Die Pflege erfolgt auf:

  • Objekten
  • Einheitenstämmen
  • Mitgliedskarten

Wahlbezirke

Satzungsparameter Dividende

Bei regelmäßiger Dividendenausschüttung sind die Einrichtungsfelder im Inforegister Dividende auszufüllen. Zusätzlich müssen Ertragssteuerdaten und eventuelle Steuerbefreiungen auf den Mitgliedskarten gepflegt sein.

Dividendeparameter

Ertragssteuer

RE Einrichtung

Prüfen Sie, ob das Feld Deb.-Buchungsgruppe änderbar aktiviert ist.

RE Berichtstexte

Für Berichte können individuelle Texte definiert werden.

  • 5052461 Mitgliederkontoauszug
  • 5052553 Mitteilung über Anteilsbewegung
  • 5052468 Steuerbescheinigung Dividende
  • 5052424 Ratenzahlungsplan Mitglied

Die Einrichtung erfolgt unter RE Berichtstexte. Über die Schaltfläche Berichtszuordnung wird die Verbindung zum jeweiligen Report hergestellt. (Platzhalter für Bild: Berichtstexte Einrichtung)

Berichtzuordnung

Berichtstexte

Rollencenter Mitgliederverwaltung

Für Mitarbeiter, die für die Pflege und Verwaltung von Genossenschaftsmitgliedern zuständig sind, wird ein eigenes Rollencenter bereitgestellt. Dieses Rollencenter bündelt alle relevanten Funktionen und Ansichten, um eine effiziente Bearbeitung zu gewährleisten.

Merkmale des Rollencenters:

  • Integration aller notwendigen Aufrufe für die Mitgliederverwaltung
  • Bereitstellung gefilterter Ansichten für einen schnellen Zugriff
  • Möglichkeit zur Einrichtung der Satzungsparameter

Das Rollencenter kann über die Benutzeranpassung des jeweiligen Mitarbeiters standardmäßig eingebunden werden. Beispielansicht:

Benutzeranpassung

Eine reduzierte Beispielansicht des Rollencenters zeigt die zentralen Funktionen und erleichtert die Orientierung im Modul.

Rollencenter

2.16.2 - Mitgliederkarte und Mitgliederzeilen

Beschreibung der Mitgliederkarte und den Mitgliederzeilen

Karte Mitglied

Die Mitgliedskarte ist die zentrale Oberfläche zur Verwaltung von Mitgliedsdaten und zur Ausführung relevanter Prozesse. Sie besteht aus zwei Bereichen:

Kopfbereich

Im Kopfbereich werden alle Informationen zum Mitgliedsverhältnis angezeigt und gepflegt, darunter:

  • Mitglieds-Kontaktdaten
  • Eintritt / Austritt
  • Mitgliedsstatus
  • Bankverbindung
  • Buchungsstatistik
  • Ertragssteuerbehandlung
  • Ratenzahlungsvereinbarung

Mitgliederkarte

Zeilenbereich – Inforegister Mitgliedszeilen

Hier werden gebuchte und ungebuchte Bewegungen dargestellt, z. B.:

  • Eintritt
  • Anteilszeichnung
  • Geschäftsguthabenübertragung
  • Beendigung
  • Teilkündigung
  • Teilübertragung

Hinweis

  • Die Anteilszeile für den Beitritt ist mit einem Haken gekennzeichnet.
  • Offene Forderungen sind über die Spalte Restbetrag ersichtlich.

Inforegister Kontakte

Ermöglicht die Erfassung zusätzlicher Kontakte, z. B. Partner mit entsprechender Geschäftsbeziehung. Diese Daten sind für die spätere Korrespondenz erforderlich.

Verfügbare Schaltflächen im Menüband

Start

  • Erben – Verknüpft Erben als Debitor mit der Mitgliedskarte
  • Mitglieder Buch.-Blatt – Öffnet das Buchblatt für Mitgliederbuchungen
  • Ratenzahlung – Verwaltung von Ratenzahlungsvereinbarungen

Aktionen

  • Neues Mitglied erstellen
  • Mitgliederzeilen ins Buchblatt
  • Umbuchen (Österreich-Version):
    • Bez. Anteile an GGH
    • Ausgleich bezahlter Anteile mit Geschäftsguthaben
    • GGH Anteilskündigung an AGH
    • AGH an Debitor
    • Debitor an AGH
    • Sonst. Verbind. an Erben
    • GGH Anteilskündigung an Haftzeit
    • Haftzeit an AGH
  • GGH an anderes Mitglied übertragen
  • Teilkündigung von Anteilen
  • Beendigung der Mitgliedschaft
  • Lastschriftmandat erstellen
  • Word Serienbrief-Assistent starten
  • Aktivität / Aufgabe erstellen

Zugehörig

  • Bemerkungen
  • Einheitenverträge
  • Ertragssteuerbefreiungen
  • Erben
  • Mitglied Zusatzfelder
  • KiStA-Schnittstelle
  • Lastschriftmandate
  • Ratenzahlung
  • Aktivitätenprotokoll / Aufgaben
  • Änderungsprotokoll

Bericht

  • Ratenzahlungsplan
  • Kontrollliste offene Raten
  • Mitteilung Anteilsbewegung
  • Kontoauszug

Mitgliedbuchungsstatistik

Die Mitgliedbuchungsstatistik unterstützt die Überprüfung des Buchwerks je Mitglied.

  • Navigation durch Mitglieder im Menüband
  • Infobox Statistik mit FlowFields für gefilterte Daten

Buchungsstatistik

Erfassung weiterer Mitgliedsdaten

Nach Anlage eines neuen Mitgliedsdatensatzes können zusätzliche Daten wie Bankverbindung, Freistellungsauftrag oder Lastschriftmandat ergänzt werden.

Zeilen

Erfassung der Bankverbindung

  • Öffnen Sie das Inforegister Zahlung
  • Verknüpfen Sie über das Feld Bankcode die Debitorenbankkontenübersicht

Bankkonten

Erfassung eines Lastschriftmandates

  • Aufruf über Zugehörig → Lastschriftmandate oder Aktionen → Lastschriftmandat erstellen

Lastschriftmandat

  • Assistent führt durch die Erfassung und prüft offene Posten

Seite 2

  • Zusammenfassung und Fertigstellung am Ende

Zusammenfassung

FlowFields der Infobox Statistik

Die Infobox enthält wichtige Kennzahlen zur Kontrolle der Buchungen.

Infobox

Beispiele:

Bezeichnung Berechnung Filter für Kalkulation Filter für Anzeige
Anzahl Geschäftsant. Gez. Summe Menge (Anteile) Mitglied, Genehmigt, Storniert = Nein Anzeige identisch mit Kalkulation Flowfilter: Datumsfilter auf Fälligkeitsdatum
Wert gez. Geschäftsant. Summe Wert der Anteile Mitglied, Genehmigt, Storniert = Nein Anzeige identisch mit Kalkulation Flowfilter: Datumsfilter auf Fälligkeitsdatum
Übertragene Anteile Mitgliederzeilen Summe des Feldes Menge (Anteile) – Wert wird immer positiv angezeigt Mitglied, Übertragung Geschäftsguthaben + Teilübertragung, Übertragung an Mitglied ≠ LEER Anzeige identisch mit Kalkulation Flowfilter: Datumsfilter auf Genehmigungsdatum
Wert übertr. Anteile Mitgliederzeilen Summe des Feldes Betrag Mitglied, Übertragung Geschäftsguthaben + Teilübertragung, Übertragung an Mitglied ≠ LEER Anzeige identisch mit Kalkulation
Gekündigte Anteile Mitgliederzeilen Summe des Feldes Menge (Anteile) – Wert wird immer positiv angezeigt Mitglied, Ende Mitgliedschaft + Teilkündigung Anzeige identisch mit Kalkulation Flowfilter: Datumsfilter auf Fälligkeitsdatum
Wert gek. Anteile Mitgliederzeilen Summe des Feldes Betrag Mitglied, Ende Mitgliedschaft + Teilkündigung Anzeige identisch mit Kalkulation Flowfilter: Datumsfilter auf Fälligkeitsdatum
Saldo Eintrittsgeld Detaillierte Debitorenposten Summe des Feldes Betrag Mitglied, Genossenschaftsbelegart = Eintrittsgeld Debitorenposten - Filter Mitglied, Genossenschaftsbelegart = Eintrittsgeld Flowfilter: Datumsfilter auf Buchungsdatum
Saldo Debitor Detaillierte Debitorenposten Summe des Feldes Betrag Debitornr. Debitorenposten - Filter Debitornr. Flowfilter: Datumsfilter auf Buchungsdatum
Saldo Mitglied Detaillierte Debitorenposten Summe des Feldes Betrag Mitgliednr. Debitorenposten - Filter Mitgliednr. Flowfilter: Datumsfilter auf Buchungsdatum
Saldo Überzahlung Detaillierte Debitorenposten Summe des Feldes Betrag Mitglied, MGV Belegart = Überzahlung Debitorenposten - Filter MGV Belegart = Überzahlung Flowfilter: Datumsfilter auf Buchungsdatum
Saldo Anteile Detaillierte Debitorenposten Summe des Feldes Betrag Mitglied, Genossenschaftsbelegart = Anteile Debitorenposten - Filter Mitglied, Genossenschaftsbelegart = Anteile + Ende Mitgliedschaft Flowfilter: Datumsfilter auf Buchungsdatum
Bezahlte Anteile Detaillierte Debitorenposten Summe des Feldes Betrag (immer positiv) Mitglied, Genossenschaftsbelegart = Anteile+Teilkündigung, Postenart = Ausgleich+Ausgl.Rundung Debitorenposten - Filter Mitglied, Genossenschaftsbelegart = Anteile, Ende Mitgliedschaft Flowfilter: Datumsfilter auf Buchungsdatum
Saldo Dividenden Detaillierte Debitorenposten Summe des Feldes Betrag Mitglied, MGV Belegart = Dividende Debitorenposten - Filter MGV Belegart = Dividende Flowfilter: Datumsfilter auf Buchungsdatum
Saldo WBP Detaillierte Debitorenposten Summe des Feldes Betrag Mitglied, MGV Belegart = WBP Debitorenposten - Filter MGV Belegart = WBP Flowfilter: Datumsfilter auf Buchungsdatum
Saldo VWL Detaillierte Debitorenposten Summe des Feldes Betrag Mitglied, MGV Belegart = VWL Debitorenposten - Filter MGV Belegart = VWL Flowfilter: Datumsfilter auf Buchungsdatum
Saldo VWL Prämie Detaillierte Debitorenposten Summe des Feldes Betrag Mitglied, MGV Belegart = Prämie VWL Debitorenposten - Filter MGV Belegart = Prämie VWL Flowfilter: Datumsfilter auf Buchungsdatum
Wert AGH an Debitor Detaillierte Debitorenposten Summe des Feldes Betrag (immer positiv) Mitglied, Genossenschaftsbelegart = Zahlung AGH, Postenart = Urspr. Posten Debitorenposten - Filter Mitglied, Genossenschaftsbelegart = Zahlung AGH Flowfilter: Datumsfilter auf Buchungsdatum
Saldo AGH an Debitor Detaillierte Debitorenposten Summe des Feldes Betrag (immer positiv) Mitglied, Genossenschaftsbelegart = Zahlung AGH, Postenart = Urspr. Posten+Ausgleich Debitorenposten - Filter Mitglied, Genossenschaftsbelegart = Zahlung AGH Flowfilter: Datumsfilter auf Buchungsdatum
Geschäftsguthaben Sachposten Summe des Feldes Betrag (immer positiv) Mitglied, MGV Belegart = Geschäftsguthaben Anzeige identisch mit Kalkulation Flowfilter: Datumsfilter auf Buchungsdatum
GGH Teilkündigung Sachposten Summe des Feldes Betrag (immer positiv) Mitglied, MGV Belegart = Teilkündigung Anzeige identisch mit Kalkulation Flowfilter: Datumsfilter auf Buchungsdatum
GGH beendetes Mitglied Sachposten Summe des Feldes Betrag (immer positiv) Mitglied, MGV Belegart = Ausgeschieden Anzeige identisch mit Kalkulation Flowfilter: Datumsfilter auf Buchungsdatum
Saldo Haftzeitkonto (AT) Sachposten Summe des Feldes Betrag Mitglied, MGV Belegart = Haftzeit Anzeige identisch mit Kalkulation Flowfilter: Datumsfilter auf Buchungsdatum
Saldo AGH Sachposten Summe des Feldes Betrag Mitglied, MGV Belegart = Auseinandersetzung Anzeige identisch mit Kalkulation Flowfilter: Datumsfilter auf Buchungsdatum

Genehmigungsverfahren für Mitgliedszeilen

Genehmigung

  • Vorstand genehmigt neue Mitglieder
  • Status Zur Genehmigung erzeugt neue Listennummer

Prozess

Druck

  • Genehmigungsdatum wird gesetzt, Buchblattzeilen erstellt

Buchblatt

Buchblatt

  • Nach Buchung erhalten Mitgliedszeilen den Status Gebucht

Hinweis

Wiedereintritt nach Ausschluss ist nur möglich, wenn das Feld Wiedereintritt nach Ausschluss aktiviert ist.

Mitgliederzeilen

Öffnen Sie die Liste Mitgliederzeilen.

Mitgliederzeilen

Es handelt sich hierbei um eine Auswertungsliste, welche alle Mitgliederzeilen des Mandanten anzeigt. Im Menüband finden Sie unter Alle eine mögliche Auswahl an vorgefertigten Filtern, um die Betrachtungsweise einzuschränken und dann im Anschluss mit dem Befehl Summe berechnen unter Aktionen in der Fußzeile die Werte zu aktualisieren.

Bei Bedarf lassen sich auch eigene Filter setzen und darauf Summen berechnen.

2.16.3 - Mietverwaltung der Genossenschaft

Verwaltung von Mitgliedern und Mietobjekten, einschließlich eigener und gegebenenfalls fremder Immobilien.

Einführung

Neben der Mitgliederverwaltung übernimmt die Wohnungsbaugenossenschaft auch die Mietverwaltung für eigene Objekte und gegebenenfalls für Fremdobjekte. Mitglieder einer Wohnungsbaugenossenschaft können unterschiedliche Motivationen haben:

  • Wohnungsinteresse: Die meisten Mitglieder erwarten eine günstige Mietwohnung.
  • Fördermitgliedschaft: Einige Mitglieder suchen keine Wohnung, sondern unterstützen die Genossenschaft ideell.

Der aktuelle Status eines Mitglieds wird auf der Mitgliedskarte im Feld Mitgliedsstatus festgelegt. Mögliche Werte:

  • Fördernd
  • Wohnungssuchend
  • Wohnungsversorgt

Im Folgenden werden die Felder beschrieben, die in der Mietverwaltung eine Verbindung zur Mitgliederverwaltung in RELion herstellen.

Objektkarte

Auf der Objektkarte befindet sich im Inforegister Mitgliederverwaltung das Feld Genossenschaftswahlbezirk. Es wird der Wahlbezirk des Objekts ausgewählt. Dieser wird auf die Einheitenstämme übertragen und später auf ein Mitglied, wenn die Funktion Mitgliedsstatus prüfen auf der Karte Mitglied ausgeführt wird.

Hinweis

Wenn keine Vertreterversammlungen stattfinden, kann das Feld Genossenschaftswahlbezirk ignoriert oder ausgeblendet werden.

Weitere Felder oder Funktionen mit Bezug zur Mitgliederverwaltung gibt es auf der Objektkarte nicht.

Einheitenstamm

Auf der Einheitenstammkarte befinden sich im Inforegister Mitgliederverwaltung zwei relevante Felder:

  • Erforderliche Geschäftsanteile Gibt an, wie viele Anteile ein Mitglied mindestens erwerben muss, um die Wohnung mieten zu dürfen.

  • Genossenschaftswahlbezirk Wird beim Anlegen des Einheitenstamms automatisch aus der Objektkarte übernommen. Bei Bedarf kann ein abweichender Wahlbezirk gewählt werden.

Einheitenstamm

Weitere Felder oder Funktionen mit Bezug zur Mitgliederverwaltung gibt es auf der Einheitenstammkarte nicht.

Einheitenvertrag

Auf der Einheitenvertragskarte gibt es im Inforegister Mitgliederverwaltung drei Felder:

Auf der Einheitenvertragskarte gibt es im Inforegister Mitgliederverwaltung drei Felder:

Bezeichnung Erläuterung
Mitglied zugewiesen Zeigt Ja, wenn der Mieter auch als Mitglied im Mandanten angelegt und dem Vertrag zugewiesen ist.
Erforderliche Geschäftsanteile Wert aus dem Einheitenstamm, informiert über die erforderlichen Anteile für die Miete.
Mitgliednr. Zeigt die Mitgliedsnummer, wenn der Mieter als Mitglied angelegt und dem Vertrag zugewiesen ist.

Einheitenvertrag

Mitgliedskarte

In der Mitgliedskarte befindet sich eine Übersicht aller Einheitenverträge, denen das Mitglied als Mieter zugeordnet ist. Zusätzlich werden die erforderlichen Geschäftsanteile der verknüpften Einheitenverträge angezeigt, sofern diese am Einheitenstamm hinterlegt wurden.

Mitgliedskarte

2.16.4 - Beitritt und weitere Anteilszeichnung eines Mitglieds

Prozessablauf beim Beitritt eines neuen Mitglieds sowie die Zeichnung zusätzlicher Anteile.

Anlegen eines Mitglieds

In der Liste Mitglieder den Assistenten Neues Mitglied erstellen starten. Felder gemäß folgender Erläuterung ausfüllen:

Neues Mitglied

Bezeichnung Erläuterung
Kontakt zuweisen (optional) Automatisch auf Ja gesetzt, wenn das Modul Adressstamm-Synchronisation aktiv ist. Andernfalls kann ein bestehender Kontakt genutzt oder ein neuer erfasst werden. Bei Neuanlage wird automatisch ein Debitor erstellt.
Erklärungsdatum (Pflichtfeld) Datum, an dem der Beitrittswunsch erklärt wurde.
Eintrittsgelderlass (optional) Aktivieren, wenn das Eintrittsgeld erlassen werden soll. Höhe ist in den Satzungsparametern hinterlegt.
Mitgliedschaft Eintritt durch (Infofeld) Auswahl: Allgemein, Übertragung, Erbe lfd. Jahr, Erbe Vorjahr.
Mitgliedsstatus (Pflichtfeld) Auswahl: Fördernd, Wohnungssuchend, Wohnungsversorgt.
Geschäftsanteile (Beitritt) (Infofeld) Anzahl Pflichtanteile laut Satzungsparametern.
Mitgliedsnr.(optional) Manuelle Eingabe möglich, sofern Nummernserie dies zulässt.
Juristische Person (optional) Kennzeichnung erforderlich, wenn das Mitglied eine juristische Person ist.
Kommune (optional) Kennzeichnung, falls die juristische Person eine Kommune ist.

Assistent2

Assitent3

Kontaktnummer korrigieren

Falls ein falscher Kontakt gewählt wurde, kann dieser im Feld Kontaktnr. geändert werden, solange keine Buchungen existieren. Der neue Kontakt muss als Debitor angelegt sein und darf keiner anderen Mitgliedsnummer zugeordnet sein.

Suche

Buchungsmerkmale Eintritt und Anteile inkl. Zahlung

Eintritt

Merkmal Wert
Buchungsdatum Genehmigungsdatum
Fälligkeitsdatum Genehmigungsdatum
MGV Belegart Eintritt
Genossenschaftsbelegart Eintritt
Buchungsgruppe Mitglied Debitorenbuchungsgruppe
Konto Mitgliedsdebitor
Gegenkonto Sachkonto Eintrittsgelderlöse

Wird die Zahlung des Eintrittsgeldes gebucht, so stellen sich die Posten wie folgt dar: Die Eintrittsgeldforderung am Debitor wird ausgeglichen.

Debitor

Das Debitorensammelkonto 200060 der Mitglied Debitorenbuchungsgruppe gleicht sich durch die Zahlung aus.

Forderung

Das begünstigte Bankkonto erhält eine Zuschreibung.

Bankkonto

Das Sachkonto 274000 der Bankkontobuchungsgruppe erhält eine Zuschreibung.

Bankkonto

Das Sachkonto 200070 Eintrittsgelderlöse enthält den Saldo des Eintrittsgeldes.

Eintrittsgeld

Anteile

Merkmal Wert
Buchungsdatum Genehmigungsdatum
Fälligkeitsdatum Genehmigungsdatum
MGV Belegart
Genossenschaftsbelegart Anteile
Buchungsgruppe Mitglied Debitorenbuchungsgruppe
Konto Mitgliedsdebitor
Gegenkonto Sachkonto Zwischenkonto Forderungen

Wird die Zahlung der Anteile gebucht, so stellen sich die Posten wie folgt dar: Die Anteilsgeldforderung am Debitor 100250 wird ausgeglichen.

Debitor

Das Debitorensammelkonto 2521 der Mitglied Debitorenbuchungsgruppe gleicht sich durch die Zahlung aus.

Mitglied Debitor

Das begünstigte Bankkonto erhält eine Zuschreibung.

Bankkonto

Das Sachkonto 200072 der Bankkontobuchungsgruppe erhält eine Zuschreibung.

Mitglieder

Das Sachkonto 200075 Zwischenkonto Forderungen gleicht sich durch die Zahlung aus.

Zwischenkonto

Das Sachkonto 200072 Geschäftsguthaben erhöht sich um den Zahlbetrag.

Geschäftsguthaben

Mitgliederzeile anlegen

  • Mitgliedskarte öffnen.
  • Aktionen → Mitgliederzeilen anlegen wählen.
  • Anzahl der Anteile und Erklärungsdatum eingeben.
  • Mit Weiter und anschließend Fertigstellen bestätigen.

Assitent1

Assistent2

Mitglieder über Anteilsbewegung benachrichtigen

Die Genossenschaft ist verpflichtet, Mitglieder bei Anteilsbewegungen schriftlich zu informieren (§ 15 Abs. 2 GenG). Dies betrifft u. a.:

  • Weitere Anteile
  • Übertragung
  • Teilkündigung
  • Kündigung
  • Ausschluss
  • Tod des Mitglieds

Zur Verwaltung der Informationspflicht gibt es auf der Mitgliedskarte die beiden Felder Mitteilung erforderlich und Letzte Mitteilung am welche mit dem Report Mitteilung über Anteilsbewegung drucken zusammenspielen.

Anteilsbewegung

Die schriftliche Information der Mitglieder über Anteilsbewegungen erfolgt über den Bericht Mitteilung über Anteilsbewegung drucken. Diesen können Sie entweder aus der Karte Mitglied starten, indem Sie dort Mitteilung Anteilsbewegung anwählen, oder im Rollencenter mit der Grafik Aktionen für flexibel anzeigbare Anteilsbewegungen.

Report

Das Inforegister Optionen verfügt über folgende Felder:

Beschreibung Erläuterung
Anteile drucken (Pflichtfeld) Alle: Diese Option druckt alle Anteile des Mitglieds – wobei die bisher noch nicht mitgeteilten fett gedruckt werden. Nur noch Mitteilbare: Es werden nur mitteilbare Anteilsbewegungen gedruckt.
Stornierte Bewegungen anzeigen Das Feld wird aktiviert, wenn auch stornierte Anteilsbewegungen mit ausgewiesen werden sollen.
Mitteilungsdatum Tragen Sie hier das Datum ein, das als Mitteilungsdatum auf dem Ausdruck erscheinen soll und im gleichnamigen Feld in den Mitgliedszeilen gespeichert wird. Im Inforegister Mitglied kann bei Bedarf auf bestimmte Mitglieder gefiltert werden. Wenn Sie den Bericht aus der Karte Mitglied gestartet haben, ist bereits die entsprechende Mitgliednummer vorbelegt.

Die Verarbeitung wird mit Drucken gestartet.

Durch die Verarbeitung sucht der Bericht alle Mitglieder entsprechend des Filters im Inforegister Mitglied und alle Mitglieder, die ein Ja im Systemfeld Mitteilung erforderlich auf der Karte Mitglied haben. Von den gefundenen Mitgliedern wird in die noch nicht mitgeteilten Mitgliedszeilen das Datum der Mitteilung gespeichert.

Beispielabbildung einer Mitteilung:

Druck

Mitglied

Durch den Druck der Mitteilung ändern Sich die Felder Mitteilung erforderlich und Letzte Mitteilung am entsprechend.

Nach dem Druck werden die Felder aktualisiert. Bei neuen Anteilszeichnungen wird Mitteilung erforderlich wieder auf Ja gesetzt.

2.16.5 - Ratenzahlung und Zahlungseingänge

Ratenzahlungsvereinbarung und Zahlungseingänge von Mitgliedern.

Ratenzahlungsvereinbarung für ein Mitglied

Ratenzahlungsvereinbarungen können für neue oder bestehende Mitglieder erstellt werden, sobald Mitgliederzeilen gebucht sind.

Ratenzahlung

Auf der Seite Mitglied Ratenzahlung auf Neue Ratenzahlung anlegen klicken, um einen neuen Datensatz zu erzeugen.

Anschließend die Felder Gesamtbetrag Ratenzahlung, Erste Rate fällig am, Reichweite Rate, Betrag erste Rate und Betrag Folgerate ausfüllen.

Durch das Setzen des Hakens im Feld Ratenzahler werden die weiteren Felder berechnet.

Eingabefelder für die Ratenzahlungsvereinbarung

Bezeichnung Erläuterung
Eintrittsgeld in Ratenzahlung Wenn hier ein Haken gesetzt wird, wird das noch offene Eintrittsgeld zum Maximalbetrag Ratenzahlung hinzugerechnet. Ist kein offener Posten für Eintrittsgeld vorhanden, erscheint eine Hinweismeldung und der Haken wird entfernt.
Maximalbetrag Ratenzahlung Zeigt den Höchstbetrag an, der für die Ratenzahlungsvereinbarung möglich ist.
Gesamtbetrag Ratenzahlung Eingabe des Gesamtbetrags, der für die Ratenzahlung vereinbart wurde.
Erste Rate fällig am Eingabe des ersten Fälligkeitsdatums.
Betrag erste Rate Eingabe des Startbetrags.
Betrag Folgerate Eingabe des Betrags für die folgenden Raten.
Ratenzahler Erst nach Setzen des Hakens werden die Felder Betrag letzte Rate und Anzahl Raten berechnet.

Als Nächstes auf Ratenzahlungsplan erstellen klicken. Dadurch öffnet sich die Stapelverarbeitung Ratenzahlungsplan Mitglied.

Felder im Inforegister Optionen:

Bezeichnung Erläuterung
Mitgliednr. Zeigt die Mitgliedsnummer des Mitglieds an, für das der Ratenzahlungsplan erstellt wird.
Buchungsdatum Übernimmt das Datum aus dem Feld Erste Rate fällig am.
Buchblattzeilen erstellen Wenn kein Haken gesetzt wird, wird lediglich der Ratenzahlungsplan zur Überprüfung gedruckt. Die eigentliche Verarbeitung erfolgt erst mit der Erzeugung der Buchblattzeilen.
Buch.-Blattvorlage Zeigt die Vorlage für Mitgliederbuchungen an. Der Wert stammt aus den Satzungsparametern.
Buch.-Blattname Auswahl eines Buchblatts, wenn Buchblattzeilen erstellt werden sollen.

Beispielabbildung Ratenzahlungsplan:

Report

Druck

Nach Erstellung in das Mitglieder Buch.-Blatt wechseln, um die Ratenzahlung zu verbuchen.

Hinweis

Rückgängig machen: Über Ratenzahlung löschen im Buchblatt können Posten wieder entfernt werden.

Sperrung der Eingabefelder:

Nach dem Verbuchen sind die Eingabefelder für die Ratenzahlung gesperrt. Die Informationsfelder Anzahl bezahlte Raten, Saldo bezahlte Raten und Letzte Rate fällig am werden automatisch gefüllt, sobald Zahlungseingänge verbucht wurden.

Wichtig

Nach vollständiger Zahlung der letzten Rate kann für zukünftige Anteilszeichnungen eine neue Ratenzahlungsvereinbarung angelegt werden.

Zahlungseingänge von Mitgliedern

Zahlungseingänge von Mitgliedern können in der Mitgliederverwaltung auf unterschiedlichen Wegen verbucht werden:

Automatisiert

Für Mitglieder ohne Lastschriftmandat können durch die Einrichtung des RELion-Zahlungsverkehrs Kontierungsregeln erstellt werden. Diese greifen beim Import elektronischer Kontoauszüge über die Funktion Auszugsdaten holen, die im Mitglieder-Zahlungseingangs-Buchblatt aufgerufen wird.

Für Mitglieder mit Lastschriftmandat steht die Stapelverarbeitung Bankeinzugsvorschlag Mitgliederverwaltung zur Verfügung. Diese identifiziert offene Posten und erzeugt eine XML-Datei zur Einziehung der Gelder. Die automatische Ausgleichsbuchung erfolgt ebenfalls systemseitig.

Manuell

Zahlungseingänge können über das Mitglieder-Buchblatt manuell erfasst und verbucht werden.

Automatisierte Zahlungseingänge mit Hilfe von Bank-Regeln

Hinweis

Eine ausführliche Beschreibung aller Funktionalitäten des Moduls Zahlungsverkehr finden Sie in der entsprechenden Dokumentation.

Kontierungsregeln können auf zwei Wegen erfasst werden:

  • Über die Liste Kontierungsregeln
  • Direkt im Mitglieder-Buchblatt über Vorgang/Regel erstellen

Ablauf zur Erstellung einer Bank-Regel über das Mitglieder-Buchblatt

  • Kontoauszüge über Vorgang/Auszugsdaten holen ins Buchblatt übertragen.
  • Auswahl des Bankkontos über Lookup-Button.
  • Eingabe von Auszugsdatum und Buchungsdatum.
  • Auswahl eines bestimmten Kontoauszugs über das Feld Auszugsnr.

Kontoumsätze

Das System prüft vorhandene Kontierungsregeln und ergänzt Buchblattzeilen.

  • Neue Bankregel über Vorgang/Regel erstellen erzeugen.
  • Betrag ggf. entfernen, wenn variable Mitgliedszahlungen erwartet werden.
  • Regel freigeben zur Aktivierung.

Kontierungsregel

Hinweis

Die Kontierung löst automatisch Postenausgleich und Umbuchung auf das Geschäftsguthaben aus.

Manuelle Zahlungseingänge über das Mitglieder-Buchblatt erfassen

  • Mitglieder-Buchblatt öffnen.
  • Buchblattname für manuelle Zahlungseingänge auswählen.
  • Zahlungseingänge in Buchblattzeilen erfassen.
  • Betrag mit negativem Vorzeichen eingeben.

Buchblatt

Das System prüft offene Posten und setzt ggf. Ausgleichs-ID. Bei Differenz öffnet sich das Fenster Mitgliedpostenausgleich.

Postenausgleich

Beschreibung Erläuterung
Buch.-Blattname Auswahl des Buchblatts mit eigener Belegnummernserie
Betrag Eingabe des Zahlbetrags mit negativem Vorzeichen
Ausgleichsbetrag Manuelle Eingabe bei Teilausgleich
Sachkonten Automatisch aus Satzungsparametern entnommen

Automatisierte Zahlungseingänge mit Hilfe des Bankeinzugsvorschlags

Wichtig

Hier können nur Zahlungseingänge von Mitgliedern mit Lastschriftmandaten verbucht werden. In der Zahlungsverkehr Einrichtung müssen die Felder Transitbuchung Lastschrift und Transitkonto Debitoren gefüllt sein. Außerdem muss das Konto als Objektkonto hinterlegt sein.

Über die Suche werden die Mitglieder Zahlungen und dann der Vorgang Bankeinzugsvorschlag ausgewählt.

Report

  • Filter im Inforegister MGV Lastschriftmandat setzen.
  • Im Inforegister Optionen stehen folgende Felder zur Auswahl:
Beschreibung Erläuterung
Gegenkontoart Fest auf Bankkonto eingestellt
Gegenkontonr. Vorbelegtes Bankkonto, kann geändert werden
Erstes/Letztes Fälligkeitsdatum Zeitraum für fällige Posten definieren
Buchungsdatum Pflichtfeld
Buchungsbeschreibung Freitext zur Beschreibung
SEPA Zahlung Auswahl des Lastschriftmandats-Typs (z. B. COR1)

Es existieren verschiedene Typen von Lastschriftmandaten, die nicht innerhalb einer Zahlungsdatei kombiniert werden dürfen. Durch die Auswahl dieses Feldes erfolgt eine gezielte Einschränkung auf bestimmte Mandatstypen. In der Regel werden die Lastschriftmandate als COR1 geführt.

Mit OK wird die Verarbeitung gestartet. Die Buchungsposten, die den Filterkriterien entsprechen, werden in das Buchblatt übernommen. Gegebenenfalls informiert das System darüber, dass ein Fehlerprotokoll erstellt wurde. Dieses muss vor der weiteren Bearbeitung korrigiert werden.

Im nächsten Schritt kann für die Unterlagen die Zahlungsvorschlagsliste gedruckt werden. Der Bericht wird unter Berichte/Zahlungsvorschlag aufgerufen. Alle erforderlichen Filterkriterien sind bereits voreingestellt, sodass direkt Drucken oder Vorschau & schließen gewählt werden kann.

druck

Wenn der Zahlungsvorschlag unverändert übernommen wird, werden die darin aufgeführten Zahlungsposten entsprechend in die DTAUS-Datei übertragen. Anschließend ist Vorgang/Banken ermitteln – Zahlungsdatei erstellen auszuwählen. Es öffnet sich die Ansicht Ermittelte Banken, in der darauf zu achten ist, dass der Pfad zur Zahlungsdatei korrekt angegeben ist.

Ermittelte

Danach kann der Vorgang Debitor-Zahlungsdatei erstellen gestartet werden. Mit der Erstellung der XML-Datei nimmt das System auch die entsprechenden GGH-Umbuchungen vor. Diese können in der Ansicht Mitgliederverwaltung Bankeinzug/Auszahlung eingesehen werden, indem das gewünschte Buchblatt markiert und im Menüband Buchblatt gewählt wird.

Zahlungen Buchblatt

Hinweis

Über den Button Hintergrundzeilen ein- und ausblenden wird gesteuert, ob die GGH-Umbuchungen angezeigt werden sollen.

Nach erfolgreicher Übermittlung der XML-Datei kann der Vorgang verbucht werden. Dazu wird die Seite Mitglieder Zahlungen geöffnet und im Menüband unter Kontrolle/Aktuelle Zahlungsvorgänge die Option ausgewählt.

Zahlungsvorgänge

Es öffnet sich die Seite Zahlungsvorgänge, die alle noch nicht gebuchten Zahlungsvorgänge anzeigt. Das Feld Buchungsdatum ist editierbar und kann bei Bedarf angepasst werden. Die gewünschten Zahlungsvorgänge werden markiert und anschließend verbucht.

Wichtig

Die Kontierung löst automatisch Postenausgleich und Umbuchung auf das Geschäftsguthaben aus.

Umbuchung Geschäftsguthaben

Mit jedem Zahlungseingang für Anteilszeichnungen muss sich das Geschäftsguthaben der Wohnungsbaugenossenschaft entsprechend verändern. In RELion werden die Geschäftsguthaben bei den verschiedenen Geschäftsvorfällen automatisch als Folgebuchung vom System mitverbucht. Eine manuelle Umbuchung des Geschäftsguthabens ist daher nur noch selten erforderlich.

Hinweis

Eine Umbuchung sollte immer dann erfolgen, wenn das Geschäftsguthaben eines Mitglieds nicht dem Wert der bezahlten Anteile entspricht. Die Umbuchung des Geschäftsguthabens kann von Zeit zu Zeit angestoßen werden, um eventuell vergessene Umbuchungen nachzuholen.

Vorgehensweise:

  • Bericht Umbuchung Geschäftsguthaben öffnen.

Report

  • Im Inforegister Mitglied kann eine Filterung auf bestimmte Mitglieder erfolgen. Bleibt das Register leer, werden alle vorhandenen Mitglieder überprüft.
  • Im Inforegister Optionen ist das Buchungsdatum einzutragen. Anschließend „OK“ wählen. Die Stapelverarbeitung stellt die Umbuchungen in das Mitglieder-Buch.-Blatt, das im Anschluss geöffnet werden sollte.
  • Eingestellte Umbuchungen kontrollieren und verbuchen.

Hinweis

Alternativ kann die Umbuchung auch direkt auf der Mitgliedskarte vorgenommen werden, indem im Menüband Bez. Anteile an GGH gewählt wird.

Rücklastschrift von Zahlungseingängen

Die Satzungsparameter enthalten das Feld Rücklastschrift Debitorenbuchungsgruppe. Auf das Sammelkonto dieser Debitorenbuchungsgruppe werden die Rücklastschriftgebühren gebucht.

Wichtig

Wurde in das Feld Rücklastschrift Debitorenbuchungsgruppe eine andere Buchungsgruppe eingetragen als in das Feld Mitglied Debitorenbuchungsgruppe, ist Folgendes zu berücksichtigen: Sobald das Mitglied die Nachzahlung (Geschäftsguthaben und Rücklastschriftgebühr) leistet, muss der Zahlungseingang über ein Interimskonto gebucht werden, da ein Ausgleich mit unterschiedlichen Debitorenbuchungsgruppen nicht möglich ist.

Vorgehensweise bei Rücklastschrift einer Mitgliedszahlung:

  • Mitglieder-Buchblatt öffnen und die Rücklastschrift mit Belegart Erstattung erfassen.
  • Das entsprechende Mitglied auswählen und den Rücklastschriftbetrag einschließlich Gebühren eingeben.
  • Als Gegenkonto das betreffende Bankkonto der Genossenschaft wählen.
  • Vorgang Rücklastschrift erstellen starten.

Buchblatt

  • Die darauffolgende Abfrage kann mit Ja bestätigt werden.

Meldung

Es öffnet sich die Stapelverarbeitung Rücklastschrift, die den betroffenen Posten automatisch vorblendet. Sollte es sich um einen falschen Posten handeln, kann dieser über den Lookup des Feldes Postennr. geändert werden.

Die Differenz zwischen Rechnungsbetrag und Rücklastschriftbetrag stellt die Rücklastschriftgebühr dar. Diese wird beim Verbuchen dem Debitor in Rechnung gestellt. Das Feld Konto Gebühr ist zur Eingabe gesperrt, da es nur in der Mietverwaltung bei „EÜR“ benötigt wird.

Soll der Forderungsbetrag einschließlich Rücklastschriftgebühr erneut per Lastschrift eingezogen werden, ist im Feld Rücklastschrift erneut einziehen ein Haken zu setzen. Erfolgt kein erneuter Einzug, muss das Mitglied zur Überweisung gemahnt werden.

Report

Die Stapelverarbeitung stellt die Buchblattzeilen ein. Anschließend kann gebucht werden, um den Vorgang abzuschließen.

Buchblatt

2.16.6 - Übertragung von Geschäftsguthaben an ein anderes Mitglied

Mit dem Assistenten GGH an anderes Mitglied übertragen können Geschäftsanteile eines Mitglieds ganz oder teilweise auf ein anderes Mitglied übertragen werden.

Auszug Genossenschaftsgesetz § 76 Übertragung des Geschäftsguthabens

Jedes Mitglied kann sein Geschäftsguthaben (GGH) jederzeit durch schriftliche Vereinbarung einem anderen ganz oder teilweise übertragen und hierdurch seine Mitgliedschaft ohne Auseinandersetzung beenden oder die Anzahl seiner Geschäftsanteile verringern, sofern der Erwerber – im Fall einer vollständigen Übertragung anstelle des Mitglieds – der Genossenschaft beitritt oder bereits Mitglied der Genossenschaft ist und das bisherige Geschäftsguthaben dieses Mitglieds mit dem ihm zuzuschreibenden Betrag den Geschäftsanteil nicht übersteigt. Eine teilweise Übertragung ist unwirksam, soweit das Mitglied nach Satzung oder Vereinbarung zur Beteiligung mit mehreren Geschäftsanteilen verpflichtet ist oder diese Voraussetzung für eine in Anspruch genommene Leistung der Genossenschaft darstellt.

In RELion steht für diesen Geschäftsvorfall der Assistent GGH an anderes Mitglied übertragen zur Verfügung. Dieser wird aus der Mitgliedskarte über das Menüband gestartet. Mit dieser Funktion kann die Anteilsmenge des abgebenden Mitglieds reduziert werden (Teilübertragung) oder alle Anteile übertragen werden, was die Beendigung der Mitgliedschaft zur Folge hat.

Hinweis

Das empfangende Mitglied

  • muss vorhanden sein (ggf. vorher erfassen),
  • erhält neue Anteilszeilen in Höhe des übertragenen Geschäftsguthabens. Ein Ausgleich bereits gebuchter Anteilszeilen erfolgt nicht.

Vorgehensweise:

  • Im Menüband der Mitgliedskarte den Aufruf Umbuchung Geschäftsguthaben starten.

Assistent1

Der Assistent schlägt beim Öffnen die Gesamtanteile des Mitglieds vor. Die Menge ist im Feld Übertragungsbetrag auf den tatsächlichen Wert zu reduzieren. Die Felder Anzahl Anteile und Teilübertragung aktualisieren sich automatisch. Das Erklärungsdatum ist ebenfalls einzutragen.

Assistent2

Auf der zweiten Seite des Assistenten wird über DrillDown im Feld Nr. das empfangende Mitglied ausgewählt. Nach der Auswahl zeigt der Assistent die Kontaktdaten sowie den Saldo der bisherigen Anteilszeichnungen und die Anzahl der Anteile des Mitglieds an. Wenn alle Anteile übertragen wurden, erscheint ein Hinweis zur Beendigung der Mitgliedschaft.

Wichtig

Saldo Anteile des empfangenden Mitglieds wird automatisch ausgeglichen. Es werden nur neue Anteile gezeichnet, die nach dem Ausgleich verbleiben. Sollten alle übertragenen Anteile den Saldo ausgleichen, werden keine neuen Anteile gezeichnet.

Dies hängt vom Feld GGH Übertragung in den Satzungsparametern ab. Nur bei der Option Mit Ausgleich erfolgt der automatische Ausgleich nicht bezahlter Anteile.

Die letzte Seite des Assistenten zeigt eine detaillierte Zusammenfassung. Mit Klick auf Fertigstellen werden die Daten geschrieben.

Fertig

Ergebnis:

Mitglied

Mitglied

Beim abgebenden Mitglied wird eine Zeile für die übertragenen Anteile eingetragen. Beim empfangenden Mitglied werden zwei Zeilen angelegt:

  • Eine Zeile mit Belegart Teilübertragung und dem Gesamtbetrag im Feld Betrag Übertragung. Falls ein Betrag bei Saldo Anteile steht, wird das Feld Rechnungsbetrag automatisch gefüllt.
  • Eine zweite Zeile mit Belegart Anteile, falls neue Anteile gezeichnet werden.

Nach Genehmigung der Übertragungszeilen können diese in das Buchblatt übertragen werden. Die Buchblattzeilen stellen sich wie folgt dar:

Buchblatt

Blau: Umbuchung vom abgebenden Mitglied vom GGH auf Zwischenkonto.
Gelb: Zahlung für nicht bezahlte Anteile (Saldo Anteile) und Umbuchung vom Zwischenkonto auf GGH beim empfangenden Mitglied.
Orange: Rechnung für neue Anteile des empfangenden Mitglieds, Umbuchung vom Zwischenkonto auf GGH und Zahlung für die neuen Anteile. Die neue Rechnung wird mit der Zahlung ausgeglichen. Damit ist sichergestellt, dass das Konto Bezahlte Anteile den aktuellen Stand widerspiegelt und kein Geschäftsguthaben ohne bezahlte Anteile besteht.

Beitritt eines neuen Mitglieds durch GGH-Übertragung

  1. Erfassung des neuen Mitglieds

Über den Assistenten unter Neues Mitglied erstellen, dann wird das beitretende Mitglied mit der Option Eintritt durch Übertragung angelegt.

In diesem Fall erstellt der Assistent keine Beitrittsanteilszeile für das neue Mitglied.

Zeilen

  1. Übertragung der GGH-Anteile

Am abgebenden Mitglied wird unter der Funktion der Assistent GGH an anderes Mitglied übertragen gestartet. Folgende Schritte sind erforderlich:

  • Erfassung der Menge der zu übertragenden Anteile bzw. des GGH-Betrags.
  • Auf der zweiten Seite Auswahl des empfangenden Mitglieds.

Bei erfolgreicher Übertragung wird eine Beitrittszeile angelegt und falls noch Anteile übrig sind eine zusätzliche Anteilszeile. Es entstehen also maximal zwei Übertragungszeilen.

Meldung

  1. Prüfung durch den Assistenten

Wenn das empfangende Mitglied die Option „Eintritt durch Übertragung“ hat und keine Anteilszeile mit Haken „Beitritt“ existiert, prüft der Assistent bei Fertigstellung:

Die Menge der zu übertragenden Anteile muss mindestens der Beitrittsmenge laut Satzung entsprechen.

  1. Ergebnis der Übertragung

Bei erfolgreicher Übertragung:

Es wird eine Beitrittszeile angelegt. Falls zusätzliche Anteile übrig bleiben, wird eine weitere Anteilszeile erstellt. Maximal entstehen zwei Übertragungszeilen.

Übertragung

Das Mitglied ist durch Übertragung beigetreten. Die erforderlichen Pflichtanteile für den Beitritt wurden separat angelegt und in der Spalte Beitritt gekennzeichnet.

Buchungsmerkmale Übertragung GGH

Buchungsdatum Genehmigungsdatum
Buchungsdatum Genehmigungsdatum
MGV Belegart Geschäftsguthaben
Konto Geschäftsguthaben und Zwischenkonto Forderungen aus Satzungsparameter

Eine Umbuchung auf AGH stellt sich in den Posten wie folgt dar:

Auf Sachkonto 200072 Geschäftsguthaben fand eine Umbuchung mit Hilfe des Sachkontos 200075 Zwischenkonto Forderungen statt.

2.16.7 - Teilkündigung und Beendigung

Mitgliedschaft in der Wohnungsbaugenossenschaft kann durch Teilkündigung, Vollkündigung, Tod oder Ausschluss beendet werden.

Arten der Beendigung

Die Beendigung einer Mitgliedschaft kann unterschiedlicher Art sein:

  • Teilkündigung von Genossenschaftsanteilen durch Mitglied
  • Vollkündigung durch Mitglied
  • Tod des Mitglieds
  • Ausschluss des Mitglieds aus der Wohnungsbaugenossenschaft

Kündigung einzelner Geschäftsanteile

Teilweise Reduzierung der gezeichneten Anteile eines Mitglieds unter Einhaltung der Satzungsparameter und korrekter Buchungslogik.

  1. Mitgliedskarte öffnen Assistent Teilkündigung von Anteilen starten.

Report

  1. Erfassung im Assistenten
  • Anzahl der zu kündigenden Anteile eingeben.
  • Feld Geschäftsguthaben wird automatisch berechnet basierend auf dem Ist-Guthaben.

Assistent

Zusammenfassung

  1. Prüfungen durch den Assistenten
  • Pflichtanteile dürfen nicht gekündigt werden.
  • Nicht bezahlte oder unvollständig bezahlte Anteile müssen zuerst gekündigt werden.
  • Prüfung gegen Satzungsparameter: Kündigungsfrist und Mindestanteile.
  1. Folgeschritte im Assistenten
  • Erklärungsdatum hinterlegen.
  • Zusammenfassungsseite prüfen und mit Fertigstellen bestätigen.
  1. Systemaktion
  • Neue Mitgliedszeile für Teilkündigung wird angelegt.
  • Felder Genehmigungsdatum und Fälligkeitsdatum werden im Genehmigungsprozess gefüllt.

Beispiel

Pflichtanteile 3
Zusätzliche Anteile 12
Gesamtwert 750 EUR
Bezahlt 650 EUR
Kündigung 3 Anteile
Restbetrag 100 EUR
Auszahlungsbetrag 50 EUR

Buchungen bei Kündigung einzelner Geschäftsanteile

Das Fälligkeitsdatum einer Teilkündigungszeile errechnet sich bei Genehmigung der Listennr. aufgrund der Kündigungsfrist in den Satzungsparametern. Eine Teilkündigungs-Mitgliedszeile stellt sich nach Ihrer Genehmigung und Übertragung an das Buchblatt wie folgt dar:

Mitglied Buchblatt

Das System erstellt bei einer Anteilskündigung eine Splitt Buchung, bei der das Sachkonto für Geschäftsguthaben um den gekündigten Anteilsbetrag reduziert und auf das Zwischenkonto übertragen wird. Die angesprochenen Konten sind in den Satzungsparametern hinterlegt. Das Buchungsdatum wird von der Funktion mit dem Fälligkeitsdatum gleichgesetzt.

Gleichzeitig wird bei einer Reduzierung der Anteilsforderung eine Gutschrift erstellt und damit der noch offene Rechnungsposten ausgeglichen.

Buchungsmerkmale Kündigungsprozess Teilkündigung

Buchungsdatum Wirksamkeitsdatum Kündigung aus Einrichtung Satzungsparameter
Fälligkeitsdatum Wirksamkeitsdatum Kündigung aus Einrichtung Satzungsparameter
MGV Belegart Geschäftsguthaben
Genossenschaftsbelegart Teilkündigung
Konto Geschäftsguthaben und GGH Teilkündigung aus Satzungsparameter

Eine gebuchte Teilkündigung stellt sich in den Posten wie folgt dar: Das Sachkonto 200072 Geschäftsguthaben reduziert sich um den gekündigten Anteilswert und dem Sachkonto 200074 GGH Teilkündigung wird der Betrag zugeschrieben.

Geschäftsguthaben

Gutschrift bei Anteils Teilkündigung
Buchungsdatum Wirksamkeitsdatum Kündigung aus Einrichtung Satzungsparameter
Fälligkeitsdatum Wirksamkeitsdatum Kündigung aus Einrichtung Satzungsparameter
Belegart Gutschrift
Genossenschaftsbelegart Teilkündigung
Buchungsgruppe Mitglied Debitorenbuchungsgruppe aus Satzungsparameter
Konto Mitgliedsdebitor
Gegenkonto Sachkonto Zwischenkonto Forderungen aus Satzungsparameter

Eine gebuchte Gutschrift bei Teilkündigung stellt sich in den Posten wie folgt dar: Die Anteilsgeldforderung am Debitor 100019 wird durch die Gutschrift vollständig ausgeglichen.

Gutschrift

Gutschrift

Das Debitorensammelkonto 200060 der Mitglied Debitorenbuchungsgruppe gleicht sich durch die Gutschrift aus.

Forderung

Das Sachkonto 200075 Zwischenkonto Forderungen gleicht sich durch die Gutschrift aus.

Zwischenkonto

Das Sachkonto für teilgekündigtes Geschäftsguthaben muss im weiteren Verlauf auf das Konto für Auseinandersetzungsguthaben umgebucht werden. Hierfür starten Sie im Menüband der Karte Mitglied den Aufruf GGH Anteilskündigung an AGH.

Report

Buchblatt

Umbuchung GGH Anteilskündigung an AGH
Buchungsdatum Vorgabe aus Inforegister Optionen des Umbuchungsreports
Fälligkeitsdatum Vorgabe aus Inforegister Optionen des Umbuchungsreports
MGV Belegart Teilkündigung/Auseinandersetzung
Genossenschaftsbelegart Teilkündigung
Konto GGH Teilkündigung und Auseinandersetzungsguthaben aus Satzungsparameter

Eine Umbuchung auf AGH stellt sich in den Posten wie folgt dar: Das Sachkonto 200074 Mitglieder GGH Teilkündigung reduziert sich um den gekündigten Anteilswert und dem Sachkonto 200071 Mitglieder Auseinandersetzungsguthaben wird der Betrag zugeschrieben.

Auseinersetzungsguthaben

Der letzte Buchungsschritt ist die Übertragung des Auseinandersetzungsguthabens an den Debitor. Hierfür starten Sie im Menüband der Karte Mitglied den Aufruf AGH an Debitor.

Report

Die Umbuchungsfunktion erzeugt eine Splitt Buchung, bei der das Auseinandersetzungsguthaben dem Debitor gutgeschrieben wird. Die debitorische Gutschrift wird mit einem Zahlungsformcode aus den Satzungsparametern gebucht, damit später im Zahlungsverkehr ein Auszahlungsvorschlagslauf entsprechend auf diese Posten filtern kann.

Buchblatt

Feld Umbuchung AGH an Debitor
Buchungsdatum Vorgabe aus Inforegister Optionen des Umbuchungsreports
Fälligkeitsdatum Vorgabe aus Inforegister Optionen des Umbuchungsreports
MGV Belegart Auseinandersetzung
Genossenschaftsbelegart Zahlung AGH
Konto Auseinandersetzungsguthaben aus Satzungsparameter und Mitglieds-Debitor

Eine Umbuchung auf AGH stellt sich in den Posten wie folgt dar: Das Sachkonto 200071 Mitglieder Auseinandersetzungsguthaben reduziert sich um den gekündigten Anteilswert und das Debitorensammelkonto 200060 der Mitglied Debitorenbuchungsgruppe erhöht sich entsprechend.

Auseinersetzungsguthaben

Der Debitor 100019 hat einen Gutschriftposten erhalten, welcher durch Auszahlung ausgeglichen werden kann.

Debitorposten

Beendigung der Mitgliedschaft

Die Mitgliedskarte öffnen und unter Aktionen Beendigung der Mitgliedschaft auswählen.

Suche

Wenn noch offene Forderungen bestehen, zeigt der Assistent – wie bei einer Teilkündigung – die Anzahl der betroffenen Anteile sowie den zurückzubuchenden Betrag an.

Hinweis

Das Feld Gutschrift buchen aktiviert lassen. Dadurch wird bei der späteren Buchung der genehmigten Kündigungszeile automatisch eine zusätzliche Buchblattzeile für die Gutschrift auf den Debitor erstellt.

Im Feld Beendet durch stehen folgende Beendigungsgründe zur Auswahl:

  • Kündigung
  • Ausschluss
  • Tod
  • Tod frühere Jahre
  • Erlöschen juristische Person
  • Kündigung frühere Jahre

Hinweis

Ist der Mitglieds-Debitor noch einem bestehenden Einheitenvertrag zugeordnet, zeigt das System eine entsprechende Meldung an.

Je nach gewähltem Beendigungsgrund sind die nachfolgenden Datumsfelder editierbar.

Das Feld Erhalten am muss je nachdem, welche Option im Feld Beendet durch ausgewählt wurde, mit entsprechendem Datum versehen werden:

Beendet durch Beschreibung
Kündigung Datum des Eingangs der Kündigung im Unternehmen
Ausschluss Datum des Beschlusses zum Ausschluss
Tod Datum des Eingangs der Todesnachricht
Tod frühere Jahre Datum des Eingangs der Todesnachricht
Übertragung Datum des Eingangs des Übertragungswunsches
Erlöschen jur. Person Datum des Eingangs der Löschungsmitteilung
Kündigung frühere Jahre Datum des Eingangs der Kündigung

Im Feld Gestorben am wird das Datum eingetragen, wenn der Beendigungsgrund Tod des Mitglieds lautet.

Beendet zum Beschreibung
Tod frühere Jahre Datum, zu dem das Mitglied ausgeschieden wäre
Kündigung frühere Jahre Datum, zu dem das Mitglied laut Satzung ausgeschieden wäre

Das Feld Beendet am muss mit entsprechendem Datum versehen werden, je nachdem, welche Option im Feld Beendet durch ausgewählt wurde.

Beendet durch Beschreibung
Kündigung Datum des Kündigungsschreibens
Ausschluss Datum des Beschlusses zum Ausschluss
Tod Datum des Eingangs der Todesnachricht
Tod frühere Jahre Datum des Eingangs der Todesnachricht
Übertragung Datum der Genehmigung der Übertragung
Erlöschen jur. Person Datum des Eingangs der Löschungsmitteilung
Kündigung frühere Jahre Datum des Kündigungsschreibens

Das Feld Ende wirksam zum errechnet sich anhand der gemachten Eingaben und anhand der Kündigungsfrist, die in den Satzungsparametern hinterlegt wurde. Es ist das Datum, zu dem die Anteile ausgebucht werden und das Datum + 1T, zu dem die Anteile auf AGG umgebucht werden. Lediglich bei zwei Optionen im Feld Beendet durch muss eine Eingabe gemacht werden.

Beendet durch Beschreibung
Tod frühere Jahre Datum der Kenntnis über den Tod des Mitglieds
Kündigung frühere Jahre Datum des tatsächlichen Ausscheidens laut Satzung
Ausschluss Immer Ende des Geschäftsjahres

Abschluss

Auf der letzten Seite wird eine Zusammenfassung der Programmaktivitäten angezeigt. Mit Klick auf Fertigstellen erzeugt der Assistent eine neue Mitgliedszeile.

Assistent

Mitglied

Die Beendigung wird erst wirksam, wenn die Kündigungszeile durch den Genehmigungsprozess der Listennummer freigegeben wurde.

Im Inforegister Beendigung auf der Karte Mitglied werden alle relevanten Felder angezeigt. Diese werden je nach Arbeitsschritt automatisch vom System gefüllt.

Buchungsmerkmale Kündigungsprozess Beendigung

Das Fälligkeitsdatum einer Kündigungszeile errechnet sich bei Genehmigung der Listennr. aufgrund der Kündigungsfrist in den Satzungsparametern. Eine Kündigungszeile stellt sich nach Ihrer Genehmigung und Übertragung an das Buchblatt wie folgt dar:

Buchblatt

Das System erstellt bei einer Anteilskündigung eine Splitt Buchung, bei der das Sachkonto für Geschäftsguthaben um den gekündigten Anteilsbetrag reduziert und auf das Zwischenkonto übertragen wird. Die angesprochenen Konten sind in den Satzungsparametern hinterlegt. Das Buchungsdatum wird von der Funktion mit dem Fälligkeitsdatum gleichgesetzt.

Gleichzeitig wird bei einer Reduzierung der Anteilsforderung eine Gutschrift erstellt und damit der noch offene Rechnungsposten ausgeglichen.

Anteilskündigung
Buchungsdatum Wirksamkeitsdatum Kündigung aus Einrichtung Satzungsparameter
Fälligkeitsdatum Wirksamkeitsdatum Kündigung aus Einrichtung Satzungsparameter
MGV Belegart Geschäftsguthaben/Ausgeschieden
Genossenschaftsbelegart Ende Mitgliedschaft
Konto Geschäftsguthaben und GGH Beendetes Mitglied aus Satzungsparameter

Eine gebuchte Teilkündigung stellt sich in den Posten wie folgt dar: Das Sachkonto 200072 Mitglieder Geschäftsguthaben reduziert sich um den gekündigten Anteilswert und dem Sachkonto 200073 GGH Beendetes Mitglied wird der Betrag zugeschrieben.

GGH

Gutschrift bei Anteilskündigung
Buchungsdatum Wirksamkeitsdatum Kündigung aus Einrichtung Satzungsparameter
Fälligkeitsdatum Wirksamkeitsdatum Kündigung aus Einrichtung Satzungsparameter
Belegart Gutschrift
Genossenschaftsbelegart Teilkündigung
Buchungsgruppe Mitglied Debitorenbuchungsgruppe aus Satzungsparameter
Konto Mitgliedsdebitor
Gegenkonto Sachkonto Zwischenkonto Forderungen aus Satzungsparameter

Eine gebuchte Gutschrift bei Teilkündigung stellt sich in den Posten wie folgt dar: Die Anteilsgeldforderung am Debitor 100019 wird durch die Gutschrift vollständig ausgeglichen.

Debitorposten

Das Debitorensammelkonto 200060 der Mitglied Debitorenbuchungsgruppe gleicht sich durch die Gutschrift aus.

Das Sachkonto 200075 Zwischenkonto Forderungen gleicht sich durch die Gutschrift aus.

Das Sachkonto für gekündigtes Geschäftsguthaben muss im weiteren Verlauf auf das Konto für Auseinandersetzungsguthaben umgebucht werden. Hierfür starten Sie im Menüband der Karte Mitglied den Aufruf GGH Anteilskündigung an AGH.

Die Umbuchungsfunktion erzeugt eine Splitt Buchung, bei der das teilgekündigte Geschäftsguthaben auf das Konto für Auseinandersetzungsguthaben übertragen wird. Sollte bei der Teilkündigung die Gutschriftsbuchung auf den Debitor versäumt worden sein, so kann diese nachträglich bei diesem Arbeitsschritt angestoßen werden, indem das Feld Unbezahlte Anteile rückbuchen aktiviert ist. Der letzte Buchungsschritt ist die Übertragung des Auseinandersetzungsguthabens an den Debitor. Hierfür starten Sie im Menüband der Karte Mitglied den Aufruf AGH an Debitor.

GGH Anteilskündigung an AGH Startet die Stapelverarbeitung Umbuchungen Mitglied beenden. Bucht – je nach Teil- oder Vollkündigung – das gekündigte Geschäftsguthaben des Mitglieds auf das Konto für Auseinandersetzungsguthaben (hinterlegt in den Satzungsparametern).
AGH an Debitor Startet die Stapelverarbeitung Umbuchungen Mitglied beenden. Bucht – je nach Teil- oder Vollkündigung – das Auseinandersetzungsguthaben auf den Mitglieds-Debitor.
GGH Anteilskündigung an Haftzeit (Österreich-Version) Startet die Stapelverarbeitung Umbuchungen Mitglied beenden. Bucht – je nach Teil- oder Vollkündigung – das gekündigte Geschäftsguthaben des Mitglieds auf das Konto für Haftzeit (hinterlegt in den Satzungsparametern). Report
Haftzeit an AGH (Österreich-Version) Startet die Stapelverarbeitung Umbuchungen Mitglied beenden. Bucht – je nach Teil- oder Vollkündigung – den Saldo vom Haftzeitkonto des Mitglieds auf das Konto für Auseinandersetzungsguthaben (hinterlegt in den Satzungsparametern).

Tod des Mitglieds und Verwaltung der Erben

GenG § 77 Tod des Mitglieds

(1) Mit dem Tod eines Mitglieds geht die Mitgliedschaft auf den Erben über. Sie endet mit dem Schluss des Geschäftsjahres, in dem der Erbfall eingetreten ist. Mehrere Erben können das Stimmrecht in der Generalversammlung nur durch einen gemeinschaftlichen Vertreter ausüben.

(2) Die Satzung kann bestimmen, dass im Falle des Todes eines Mitglieds dessen Mitgliedschaft in der Genossenschaft durch dessen Erben fortgesetzt wird. Die Satzung kann die Fortsetzung der Mitgliedschaft von persönlichen Voraussetzungen des Rechtsnachfolgers abhängig machen. Für den Fall der Beerbung des Erblassers durch mehrere Erben kann auch bestimmt werden, dass die Mitgliedschaft endet, wenn sie nicht innerhalb einer in der Satzung festgesetzten Frist einem Miterben allein überlassen worden ist. (3) Der Tod des Mitglieds sowie der Zeitpunkt der Beendigung der Mitgliedschaft, im Falle des Absatzes 2 auch die Fortsetzung der Mitgliedschaft durch einen oder mehrere Erben, sind unverzüglich in die Mitgliederliste einzutragen. Die Erben des verstorbenen Mitglieds sind unverzüglich von der Eintragung zu benachrichtigen. (4) Bei Beendigung der Mitgliedschaft des Erben gelten die §§ 73 und 75, im Falle der Fortsetzung der Mitgliedschaft gilt § 76 Abs. 4 entsprechend.

Verstirbt ein Mitglied wird dieses mit dem Grund Beendet durch Tod oder Tod frühere Jahre, wenn die Meldung verspätet in der Genossenschaft bekannt wird, beendet. Anschließend besteht die Möglichkeit den Erben das Geschäftsguthaben auszubezahlen oder auch einen oder mehrere Erben in die Genossenschaft eintreten zu lassen und das Geschäftsguthaben an die neuen Mitglieder zu übertragen.

In beiden Fällen wird zunächst die Mitgliedschaft des verstorbenen Mitglieds beendet, in dem die entsprechende Mitgliedskarte über den Assistenten Beendigung der Mitgliedschaft gestartet wird. Dort werden alle erforderlichen Daten erfasst.

Wurde das Mitglied beendet, muss das Geschäftsguthaben auf das Auseinandersetzungsguthaben übertragen werden (nur bei mehreren Erben). Dazu wird der Assistent GGH Anteilskündigung an AGH ausgeführtt und im Anschluss die Buchblattzeilen verbucht.

Wichtig

Die Umbuchung der GGH Anteilskündigung auf AGH erfolgt ausschließlich, wenn mehrere Erben vorhanden sind. Im Falle eines einzelnen Erben, der im gleichen Jahr in die Genossenschaft eintritt (siehe GenG §77 Tod des Mitglieds (1)), darf keine Umbuchung auf AGH vorgenommen werden, da die GGH-Anteile an das neue Mitglied übertragen werden müssen. Eine detaillierte Erläuterung hierzu erfolgt in einem späteren Abschnitt.

(2) Die Satzung kann bestimmen, dass im Falle des Todes eines Mitglieds dessen Mitgliedschaft in der Genossenschaft durch dessen Erben fortgesetzt wird.

Erben erfassen

Nach der Erfassung des Mitglieds sind die Erben anzulegen. Für die Auszahlung des Erbes müssen die Erben zunächst als Debitoren im System angelegt und anschließend mit dem entsprechenden Mitglied verknüpft werden.

Die Karte des betreffenden Mitglieds öffnen und im Menüband die Schaltfläche Erben auswählen. Über das Lookup im Feld Debitorennr. können die zuvor angelegten Erben aus der Debitorenübersicht ausgewählt und mit dem Mitglied verknüpft werden.

Im Feld Anteil Betrag ist für jeden Erben die jeweilige Erbsumme einzutragen. Das Feld Differenzbetrag im Tabellenfuß dient als Kontrollinstrument.

Erben

Hinweis

Am Ende darf keine Differenz bestehen; das Auseinandersetzungsguthaben muss vollständig auf die Erben verteilt sein.

Falls die Bankverbindung des Erben für die Auszahlung bereits bekannt ist, kann diese über das Feld Bankcode als Debitorenbankverbindung erfasst oder ausgewählt werden.

Auszahlung an Erben

Für die Auszahlung an die Erben muss das Auseinandersetzungsguthaben auf die jeweiligen Erben umgebucht werden. In der Karte Mitglied die Funktion Umbuchungen AGH an Debitor auswählen.

Report

Die Stapelverarbeitung entsprechend ausfüllen und starten. Anschließend das Buchblatt öffnen.

Wichtig

Vor dem Start der Stapelverarbeitung sicherstellen, dass in den Satzungsparametern im Inforegister Buchung im Feld Erbenauszahlung Zahlungsformcode ein gültiger Wert hinterlegt ist. Dieser Zahlungsformcode wird vom System in die Buchblattzeilen übernommen, um die spätere Auszahlung des Geschäftsvorfalls zu ermöglichen. Die Spalte Zahlungsformcode kann über Personalisieren eingeblendet werden.

Buchblatt

Das System bucht das Auseinandersetzungsguthaben anteilig auf die als Erben erfassten Debitoren. Es ist sicherzustellen, dass bei den Debitoren die Bankverbindungen hinterlegt sind. Anschließend kann unter Mitglieder Zahlungen der Zahlungsvorschlag erstellt und daraus eine Zahlungsdatei generiert werden.

Report

Der Auszahlungsvorschlag kann im Inforegister Mitglied bei Bedarf auf das verstorbene Mitglied eingeschränkt werden. Hierzu im Inforegister Optionen die Zahlungsform ERB auswählen, die auch in den Satzungsparametern hinterlegt wurde.

Unter Mitglieder Zahlungen > Fibu Buch.-Blatt kann die Mitgliederverwaltung Lastschrift eingesehen werden.

Zahlungen

Buchblattname

Die weitere Bearbeitung des Zahlungsvorschlags (Erstellung der Zahlungsdatei und Verbuchung des Zahlungsvorschlags) erfolgt wie gewohnt.

Erben werden Mitglieder (im Folgejahr)

Es besteht die Möglichkeit, dass einer oder mehrere Erben bereits Mitglied der Genossenschaft sind oder aufgrund des Erbes eine Mitgliedschaft beantragen möchten. Zunächst wird das verstorbene Mitglied beendet, das Geschäftsguthaben auf das Auseinandersetzungsguthaben übertragen und die Erben erfasst. Im Beispiel gibt es drei Erben:

  • Erbe 1 möchte ausschließlich die Auszahlung des Erbes.
  • Erbe 2 möchte Mitglied werden.
  • Erbe 3 ist bereits Mitglied.

Zunächst einen Debitor markieren, der Mitglied ist oder Mitglied werden möchte, und die Funktion Erben als Mitglied anlegen starten.

Erben als Mitglied

Das System prüft, ob der Debitor bereits als aktives Mitglied vorhanden ist, und zeigt eine entsprechende Meldung. Wird die Abfrage bestätigt, wird die Mitgliedsnummer in das Feld Zugehörige Mitgliedsnr. übernommen. Bei Verneinung wird die Verarbeitung abgebrochen.

Erben

Report

Meldung

Für den Erben, der Mitglied werden möchte, wird die Funktion erneut gestartet. Da keine bestehende Mitgliedschaft gefunden wird, öffnet sich der Assistent Neues Mitglied anlegen. Die Feldwerte sind aufgrund des Prozesses voreingestellt und müssen in der Regel nicht angepasst werden. Alle erforderlichen Daten im Assistenten ausfüllen und die Verarbeitung mit Fertigstellen abschließen.

Wichtig

Das neu eingetretene Mitglied muss vor Start des Assistenten Erbfolge abwickeln genehmigt und gebucht sein.

Erbfolge

Nachdem bei allen Erben, die ihr Erbe als Geschäftsguthaben erhalten möchten, eine Mitgliedsnummer hinterlegt wurde, die Funktion Erbfolge abwickeln starten. Im Assistenten das Datum des Erbantritts eintragen.

Auf der nächsten Seite werden die Erben angezeigt, deren Geschäftsguthaben auf eine Mitgliedschaft übertragen werden kann. Bei Bedarf kann im Feld Betrag Auszahlung ein Betrag eingetragen werden, der direkt ausgezahlt wird und nicht in Anteile umgewandelt wird. Das Feld Anzahl Anteile bei Übertragung zeigt die Anzahl der Anteile, die mit dem neuen Geschäftsguthaben gezeichnet werden. Der Wert passt sich an, sobald ein Auszahlungsbetrag erfasst wird. Das Geschäftsguthaben muss durch den Wert eines Anteils teilbar sein. Bei nicht vollständig bezahlten Anteilen erstellt das System eine Rechnung für den Differenzbetrag.

Erbfolge

Am Ende des Assistenten wird eine Zusammenfassung angezeigt. Mit Fertigstellen wird die Verarbeitung gestartet. Den Mitgliedern werden neue Anteilszeilen hinzugefügt und das Geschäftsguthaben auf das Zwischenkonto umgebucht. Erst nach Genehmigung erfolgt die Umbuchung des Geschäftsguthabens vom Zwischenkonto auf das Konto des empfangenden Mitglieds. Neue Mitglieder erhalten automatisch einen Postenausgleich auf den gebuchten Pflichtanteil.

Hinweis

Hinweis

Die neuen Anteilszeilen werden nicht automatisch genehmigt und gebucht. Dieser Vorgang erfolgt nachgelagert über den Genehmigungsprozess. Rechnungsposten können anschließend mit den gebuchten Zahlungsposten (Erbfolgebuchung) ausgeglichen werden.

Das verbleibende Erbe, das ausgezahlt werden soll, wird den entsprechenden Debitoren gutgeschrieben. Hierfür am verstorbenen Mitglied die Umbuchungsfunktion AGH an Debitor starten. Nach Durchführung der Gutschriftsbuchung kann die Auszahlung über den Mitglieder-Zahlungsverkehr erfolgen.

Ein Erbe wird sofort Mitglied (laufendes Jahr)

Es besteht die Möglichkeit, dass ein Erbe im selben Jahr, in dem das Mitglied verstorben ist, in die Genossenschaft eintritt. Dies ist ausschließlich mit einem Erben möglich, nicht mit mehreren.

Hinweis

Grundlage ist § 77 Absatz 2 GenG. Die Satzung kann bestimmen, dass die Mitgliedschaft eines verstorbenen Mitglieds durch einen Erben fortgesetzt wird. Bei mehreren Erben kann die Satzung festlegen, dass die Mitgliedschaft endet, sofern sie nicht innerhalb einer festgesetzten Frist einem Miterben allein überlassen wird.

Arbeitsschritte im Überblick:

  • Keine Umbuchung auf AGH durchführen
  • Einen Haupterben erfassen und freigeben
  • Erben als Mitglied anlegen
  • Erbfolge abwickeln

Zunächst den Tod des verstorbenen Mitglieds erfassen. Anschließend in der Übersicht Mitglied Erben den Erben anlegen, indem die entsprechende Debitornummer ausgewählt, der gesamte Nachlassbetrag im Feld Anteil Betrag eingetragen und die Funktion Freigeben gestartet wird.

Danach den Erben über die Funktion Erben als Mitglied anlegen als Mitglied im System anlegen. Der Assistent Neues Mitglied anlegen unterstützt bei der Erfassung. Besondere Aufmerksamkeit gilt den Feldern Erklärungsdatum und Genehmigungsdatum, da die vorbelegten Werte gegebenenfalls angepasst werden müssen.

Nach der Erfassung des Erben als Mitglied die Funktion Erbfolge abwickeln starten. Der Assistent GGH an anderes Mitglied übertragen öffnet sich. Die Datumswerte sind mit dem Arbeitsdatum vorbelegt und müssen gegebenenfalls geändert werden.

Mitglieder, deren Erbe unmittelbar nach dem Todesfall eintritt, werden durch eine Kombination aus Beendigung und Übertragung abgewickelt. Am Ende die Statistik des neuen Mitglieds kontrollieren.

Sonstige Verbindlichkeiten an Erben übertragen

Neben dem Geschäftsguthaben können weitere Guthaben wie WBP, VWL, VWL-Prämie oder Überzahlungen vorhanden sein oder durch Dividendenausschüttungen entstehen. Diese Beträge sind ebenfalls an die Erben (Mitglied oder Nicht-Mitglied) zu übertragen.

Satzungsparameter

Die Umbuchungsfunktion Sonst. Verbind. an Erben verwendet die in den Satzungsparametern hinterlegte Debitorenbuchungsgruppe. Für die Umbuchung der sonstigen Verbindlichkeiten an einen der hinterlegten Erben die Funktion Umbuchen > Sonst. Verbind. an Erben starten. Die Ausführung erfolgt zum eingestellten Arbeitsdatum und erzeugt Buchblattzeilen mit dem Buchungsdatum des Arbeitsdatums.

Mitglied

Erben

Im Fenster die Erben auswählen, die den Betrag erhalten sollen.

Meldung

Meldung

Sind mehrere Erben hinterlegt, öffnet sich ein Übersichtsfenster zur Auswahl des Erben. Nach Bestätigung mit OK und der Sicherheitsabfrage mit Ja informiert das System über die erzeugten Buchblattzeilen. Anschließend das Buchblatt öffnen und buchen.

Buchblatt

Hinweis

  • Es erfolgt kein Postenausgleich.
  • Ohne Guthabenbetrag am verstorbenen Mitglied wird keine Funktion ausgeführt.
  • Prüfung erfolgt auf das Feld Beendet durch, um sicherzustellen, dass das Mitglied verstorben ist.
  • Der Erbe muss als Debitor im System vorhanden und mit dem verstorbenen Mitglied verknüpft sein.
  • Die Umbuchungsfunktion wird immer zum Arbeitsdatum ausgeführt.

2.16.8 - Stornierung von Mitgliederzeilen

Beispiele über die Stornierung von fehlerhaften Mitgliederzeilen.

Solange eine Mitgliederzeile noch nicht genehmigt und gebucht wurde, kann sie bei fehlerhafter Erfassung direkt gelöscht werden. Wurde die Zeile bereits genehmigt und sind Buchungen oder Zahlungseingänge vorhanden, ist eine Rückabwicklung nur über eine Stornierung möglich. Bei einer Stornierung erzeugt das System eine neue Mitgliederzeile, die die Ursprungszeile spiegelt und Stornierungskennzeichen enthält. Diese Stornozeile muss ebenfalls vom Vorstand genehmigt werden.

Gegenbuchungen können erst vorgenommen werden, wenn die Stornozeile den Genehmigungsprozess durchlaufen hat.

Hinweis

  • Eine Beitrittszeile (Kennzeichen im Feld Beitritt) ist nicht stornierbar.
  • Eine Kündigungszeile (Teil- oder Vollkündigung) darf nur storniert werden, solange keine Umbuchung auf AGH erfolgt ist.

Überblick der Geschäftsvorfälle Storno

Nachfolgend ein Überblick der Geschäftsvorfälle, die über den Stornoassistenten rückabgewickelt werden können:

Geschäftsvorfall Stornozeile Bei Genehmigung Bei Buchung
Eintrittsgeld Gespiegelte Eintrittsgeldzeile mit Stornokennzeichen und Umkehrwerten Automatische Aufhebung des Postenausgleichs, Haken Eintrittsgelderlass im Mitgliedskopf Gutschrift auf Debitor, Gegenkonto Erlöse Eintrittsgeld
Anteile (nicht Beitritt) Gespiegelte Anteilszeile mit Stornokennzeichen und Umkehrwerten Aufhebung des Postenausgleichs, Ermittlung des GGH-Betrags Fälligkeitsdatum = Genehmigungsdatum
Teilübertragung Gespiegelte Übertragungszeilen mit Stornokennzeichen auf beiden Mitgliedern Fälligkeitsdatum = Genehmigungsdatum Rückbuchung Sachkontoumbuchung, Gegenbuchung Gutschriftsbetrag
Teilkündigung Gespiegelte Teilkündigungszeile mit Stornokennzeichen Fälligkeitsdatum Rückbuchung Sachkontoumbuchung (GGH/Zwischenkonto)
Beendigung durch Vollübertragung Gespiegelte Übertragungszeilen mit Stornokennzeichen Leeren der Beendigungsfelder Rückbuchung Sachkontoumbuchung
Beendigung durch Kündigung (alle Gründe) Gespiegelte Vollkündigungszeile mit Stornokennzeichen Leeren der Beendigungsfelder Rückbuchung Sachkontoumbuchung

Stornoassistent

Unabhängig vom Geschäftsvorfall wird der Stornierungsassistent über Zeilen > Stornieren gestartet, nachdem die betreffende Mitgliederzeile markiert wurde. Der Assistent zeigt an, ob zusätzlich die Aufhebung eines Postenausgleichs erfolgt. Die Felder Erklärungsdatum und Stornierungsgrund sind verpflichtend auszufüllen.

Storno Eintrittsgeld

Eintrittsgeld

Report

Nach Genehmigung der Stornierungszeile setzt das System das Feld Eintrittsgelderlass auf aktiv. Darstellung nach Durchführung der Stornierung:

Mitgliedszeilen

Die Ursprungszeile enthält wieder einen offenen Saldo, da der Postenausgleich aufgehoben wurde. Im Buchblatt wird die Stornierung des Eintrittsgeldes als Gutschrift auf den Debitor mit Gegenbuchung auf das Konto Erlöse Eintrittsgeld dargestellt.

Erlöse

Nach Buchung der Stornozeile:

Buchblatt

Der Restbetrag der Ursprungszeile beträgt wieder 0,00 €, da die Rechnung durch die Gutschrift ausgeglichen wurde. Die Ursprungsrechnung des Debitors wird vollständig ausgeglichen.

Debitor

Eintrittsgelderlöse

Storno Anteile

Darstellung nach Durchführung der Stornierung:

Anteile

Die Mitgliederzeile wird gespiegelt und mit Stornokennzeichen versehen.

Buchblatt

Mitgliederzeilen

Rückbuchung der Anteilsbuchung sowie ggf. Rückbuchung des Geschäftsguthabens.

Hinweis

Wenn keine Zahlung zur Anteilsrechnung erfolgt ist, entfällt die GGH-Rückbuchung.

Der Restbetrag der Ursprungszeile beträgt wieder 0,00 €, da die Rechnung durch die Gutschrift ausgeglichen wurde.

Debitor

Die Ursprungsrechnung gleicht sich mit der Gutschrift aus. Der Zahlungsposten des Debitors bleibt offen, wenn mehrere Anteilsrechnungen betroffen sind. Das Geschäftsguthaben wird um den Stornobetrag reduziert.

Storno Teilkündigung

Darstellung Mitgliederzeilen nach Durchführung Storno einer Teilkündigungszeile:

Teilkündigung

Darstellung Buchblattzeilen einer Teilkündigungsstornierung:

Buchblatt

Es findet eine reine Sachkontenbuchung statt.

Storno Teilübertragung

Die Stornierung einer GGH-Übertragung muss immer ausgehend vom abgebenden Mitglied durchgeführt werden. Durch die Stornierung erhält das empfangende Mitglied automatisch ebenfalls die entsprechende Stornierungszeile.

Darstellung Mitgliederzeilen nach Durchführung Storno einer Teilübertragung:

Teilübertragung

Storno

Darstellung Buchblattzeilen einer Teilübertragungsstornierung:

Buchblatt

Es findet eine reine Sachkontenbuchung statt.

Storno Beendigung durch Vollübertragung

Die Vollübertragung eines Mitglieds führt zu dessen Beendigung. Folglich führt die Stornierung einer Vollübertragung zur Reaktivierung des Mitglieds .

Mitglied

Die Stornierung einer GGH-Übertragung muss immer ausgehend vom abgebenden Mitglied durchgeführt werden. Durch die Stornierung erhält das empfangende Mitglied automatisch ebenfalls die entsprechende Stornierungszeile.

Darstellung Mitgliederzeilen nach Durchführung Storno einer Vollübertragung:

Mitglied

Mitglied

Sobald die Stornozeilen ein Genehmigungsdatum enthalten, leert die Anwendung die Felder Beendet durch und Ende wirksam zum.

Darstellung Buchblattzeilen einer Vollübertragungsstornierung:

Buchblatt

Es findet eine reine Sachkontenbuchung statt.

Storno Beendigung (alle Gründe)

Sobald die Stornierung einer Beendigungszeile genehmigt wird, leeren sich die Felder Beendet durch und Ende wirksam zum am Mitglied.

Mitglied

Darstellung Buchblattzeilen über eine Stornierung der Beendigung:

Suche

Es findet eine reine Sachkontenbuchung statt.

2.16.9 - Auszahlung des Auseinandersetzungsguthabens

Buchungsprozesse bei Beendigung einer Mitgliedschaft

Bei Beendigung einer Mitgliedschaft werden folgende Buchungsprozesse durchgeführt:

  • GGH → GGH Anteilskündigung (durch Buchung der Mitgliederzeile)
  • GGH Anteilskündigung → AGH
  • AGH → Debitor

Nach der Buchung des Auseinandersetzungsguthabens auf den Debitor wird im Feld RE Zahlungsformcode automatisch der Zahlungsformcode für Auseinandersetzungsguthaben gemäß den Satzungsparametern übernommen. Der AGH-Zahlungsformcode dient als Filterkriterium im Auszahlungsvorschlag.

Über die Suche wird Mitglieder Zahlungen geöffnet und dann über das Menüband den Bericht Zahlungsvorschlag (Auszahlungsvorschlag Mitgliederverwaltung) gestartet. Im Inforegister Optionen alle erforderlichen Felder ausfüllen und den Zahlungsformcode für Auseinandersetzungsguthaben verwenden. Im Inforegister Mitglied bei Bedarf eine Einschränkung auf bestimmte Mitglieder vornehmen.

Report

Der Bericht filtert die offenen Debitorenposten anhand des Zahlungsformcodes und des Fälligkeitsdatums der jeweiligen Mitglieder und übernimmt diese in den Zahlungsvorschlag. Für die Überweisung wird das auf der Mitgliedskarte hinterlegte Bankkonto verwendet. Die Belastung erfolgt auf das im Bericht angegebene Bankkonto.

2.16.10 - Wiedereintritt eines Mitglieds

Beschreibung des Wiedereintritts eines Mitglieds

Es kann vorkommen, dass ein Mitglied aus der Genossenschaft austritt und zu einem späteren Zeitpunkt erneut beitreten möchte. Der Wiedereintritt kann im Mandanten abgebildet werden, ohne einen zusätzlichen Debitor anzulegen.

Das nachfolgend dargestellte Mitglied hat seine Mitgliedschaft zum 31.12.2022 beendet. Nun teilt das Mitglied mit, dass es zum nächstmöglichen Zeitpunkt wieder beitreten möchte.

Mitglied

Über den Assistenten Neues Mitglied anlegen kann für denselben Debitor eine weitere Mitgliedskarte im Mandanten erstellt werden. Dabei ist zu beachten, dass der Wert des Feldes Erklärungsdatum größer als das Datum im Feld Ende wirksam zum der ursprünglichen Mitgliedskarte sein muss. Andernfalls wird eine Fehlermeldung angezeigt.

Meldung

Es können niemals mehrere zeitgleiche Mitgliedsverhältnisse zu einem Debitor bestehen.

Hinweis

Ausgeschlossene Mitglieder werden für den Wiedereintritt grundsätzlich vom System abgelehnt. Ein Wiedereintritt kann jedoch ermöglicht werden, wenn in den Satzungsparametern das Kontrollkästchen Wiedereintritt nach Ausschluss aktiviert ist.

2.16.11 - Mahnungen für Mitglieder

Erstellen von Mahnungen im Mitgliederwesen

Das Modul Mahnungen verfügt über eine eigene Dokumentation. Daher wird hier nicht detailliert auf die Erstellung von Mahnungen eingegangen.

Für die Erstellung von Mahnungen im Mitgliederwesen muss der Mahnmethodencode in den Satzungsparametern eingerichtet sein. Dieser wird bei der Neuanlage von Mitgliedern in das gleichnamige Feld im Inforegister Zahlung der Mitgliedskarte übernommen und kann bei Bedarf angepasst werden.

Zahlung

Vorgehensweise

  • Mahnvorgänge öffnen.
  • In der Übersicht Mahnvorgänge über Neu/Mahnungsvorgang erzeugen einen neuen Vorgang für die Mitgliederverwaltung anlegen.
    • Nach Auswahl der Funktion erfolgt eine Abfrage, ob der Mahnungsvorgang für die Vertragsverwaltung (Miet- und WEG-Bereich) oder die Mitgliederverwaltung erstellt werden soll.
    • Option Mitglieder wählen und mit OK bestätigen.

Typ

  • Für den erzeugten Mahnungsvorgang über Vorgang/Mahnungen erstellen die Stapelverarbeitung RE Mitglieder Mahnungen erstellen starten.

Suche

Filtermöglichkeiten

Inforegister Mitglied, Debitor und Debitorenposten Einschränkung auf bestimmte Datensätze möglich.
Inforegister Optionen Felder Buchungsdatum und Belegdatum sind standardmäßig mit dem Arbeitsdatum vorbelegt und können angepasst werden.

Das Feld Nur fällige Posten vor Belegdatum aktivieren, um offene Debitorenposten zu berücksichtigen, deren Fälligkeit vor dem eingegebenen Belegdatum liegt. Die Toleranzperiode wird ebenfalls berücksichtigt.

Hinweis

Der Bereich des Mahnungsvorgangs wird im Feld Mahnungen für angezeigt:

  • Wert Vertrag = Miet- und WEG-Verwaltung
  • Wert Mitglied = Mitgliederverwaltung

Mahnungsliste

Über Details/Mahnungsliste können die zur Mahnung fälligen Mitglieder eingesehen werden. Weitere Bearbeitungsschritte sind der Dokumentation Mahnwesenzu entnehmen.

2.16.12 - Dividende und Dividendenbesteuerung

Einführung

Die Dividende ist der Teil des Gewinns, den die Genossenschaft an ihre Mitglieder ausschüttet. Die Höhe orientiert sich am Unternehmensgewinn, wobei ein Teil des Gewinns üblicherweise den Rücklagen zugeführt wird, um Investitionen zu finanzieren. Privatpersonen in Deutschland müssen Dividenden mit der Abgeltungssteuer versteuern.

Einrichtung der Dividendenberechnung

Voraussetzung für die Berechnung ist eine korrekte Einrichtung in den Satzungsparametern. Im Inforegister Dividende werden die Konten für die Übertragung der Dividendenberechnung an das Buchblatt hinterlegt.

Satzung

Es ist sicherzustellen, dass:

  • Ertragssteuerdaten und ggf. Ertragssteuerbefreiungen auf den Mitgliedskarten korrekt gepflegt sind.
  • Die Buchblattvorlage ordnungsgemäß eingerichtet wurde.

Dividendenbesteuerung (Abgeltungssteuer)

  • Einführung: Seit 01.01.2009 gilt in Deutschland die Abgeltungssteuer für Kapitalvermögen (§ 20 EStG).
  • Steuersatz:
    • 25 % Abgeltungssteuer
    • 5,5 % Solidaritätszuschlag
    • ggf. Kirchensteuer (8 % in Bayern/Baden-Württemberg, 9 % in anderen Bundesländern)
  • Gesamtbelastung:
    • Ohne Kirchensteuer: 26,375 %
    • Mit Kirchensteuer: ca. 27,819 % (8 %) bzw. 27,995 % (9 %)

Formel: Suche

Beispielrechnung bei 100 EUR Ertrag und 9 % Kirchensteuer:

  • Abgeltungssteuer: 24,45 EUR
  • Solidaritätszuschlag: 1,34 EUR
  • Kirchensteuer: 2,20 EUR
  • Gesamt: 27,99 EUR

Kirchensteuer auf Kapitalerträge

  • Seit 01.01.2015 wird Kirchensteuer automatisch einbehalten, sofern Kirchensteuerpflicht besteht.
  • Voraussetzung: Erfassung der Religionszugehörigkeit und Kirchensteuersatz.
  • Abführung erfolgt über das Bundeszentralamt für Steuern.

Erfassung der Ertragssteuerdaten

Öffnen der Mitgliedskarte → Inforegister Ertragssteuer.

Mitglied

Definition juristische Person/Kommune über entsprechende Felder.

Erfassung von Freistellungsauftrag oder Nichtveranlagungsbescheinigung über Menüband Mitglied/Ertragssteuerbefreiung. Aktualisierung der Mitgliedskarte mit F5.

Kirchensteuer auf Kapitalerträge

Seit dem 01. Januar 2015 wird die Kirchensteuer auf Kapitalerträge automatisch einbehalten, sofern Kirchensteuerpflicht besteht. Dies betrifft alle Mitglieder kirchensteuerpflichtiger Religionsgemeinschaften, deren Kapitaleinkünfte den Sparerpauschbetrag überschreiten.

Erteilt ein Mitglied keinen Freistellungsauftrag oder übersteigen die Kapitalerträge den Sparerpauschbetrag, führt die Wohnungsbaugenossenschaft vom übersteigenden Betrag automatisch 25 % Kapitalertragsteuer, Solidaritätszuschlag sowie ggf. Kirchensteuer an das Finanzamt ab. Der Sparerpauschbetrag beträgt derzeit:

  • 801 EUR für Einzelpersonen
  • 1.602 EUR für Verheiratete

Früher mussten Sparer die Kapitaleinnahmen in der Einkommensteuererklärung angeben, um die Kirchensteuer korrekt abzuführen. Seit 2015 erfolgt die Abführung automatisch zusammen mit der Kapitalertragsteuer.

Damit die Kirchensteuer abgeführt werden kann, muss die Religionszugehörigkeit erfasst werden. Diese wird einmal jährlich beim Bundeszentralamt für Steuern abgefragt.

Kirchensteuerdaten über KiStA-Schnittstelle

Die Kirchensteuerdaten dürfen nicht manuell auf der Mitgliedskarte gepflegt werden. Sie sind über die KiStA-Schnittstelle beim Bundeszentralamt für Steuern (BZSt) abzufragen.

Funktion der KiStA-Schnittstelle:

  • Ermittlung aktiver Mitglieder für die nächste Dividendenberechnung
  • Übertragung relevanter Daten in die Schnittstellen-Tabelle
  • Erstellung einer XML-Anfrage-Datei für die ELMA-Schnittstelle
  • Import der Antwortdateien in RELion und Ergänzung der Anfragezeilen mittels UUID

Datensätze mit Kirchensteuerinformationen können anschließend per Übernahme-Funktion in die Stammdaten übertragen werden. Eine manuelle Bearbeitung ist nicht zulässig. Bei Sperrvermerk oder fehlender Religionszugehörigkeit wird das Feld Kirchensteuer abführen auf NEIN gesetzt.

Datensätze mit Returncodes sind nachzubearbeiten. Je nach Fehler ist eine erneute Anfrage erforderlich. Regelanfragen erfolgen einmal jährlich im Zeitraum September/Oktober. Anlassanfragen sind bei neuen Mitgliedern oder auf deren Aufforderung möglich.

Rechtliche Grundlagen

  • § 51a EStG: Informationssystem zur Erhebung der Religionszugehörigkeit und IdNr für Kirchensteuerabzug
  • § 43a EStG: Abführung von Kapitalertragsteuer Kirchensteuerabzugsverpflichtete (KiStAV) sind zur Abführung von Kapitalertragsteuer und Kirchensteuer verpflichtet.

Hinweis

Wir empfehlen bei weiteren fachlichen Fragen das Bundeszentralamt für Steuern.

Vorbereitende Maßnahmen

Überprüfung der Einrichtungsfelder in der Karte Satzungsparameter für die KiStA-Schnittstelle sowie Hinterlegung des Dateipfades für die Export-Datei.

Steuer

Erläuterung der Anfragearten

Das Ziel der Anfrage ist natürlich immer, am Ende einen Religionsschlüssel und Kirchensteuersatz oder einen Sperrvermerk je Mitglied zurückzubekommen. Damit das BZSt die Antwort bezüglich der Kirchensteuerbehandlung liefern kann, wird die Steuer-ID-Nummer des Mitgliedes benötigt. Ist die Steuer-ID-Nummer nicht bekannt, können die Kontaktdaten zur Identifizierung übermittelt werden. Es gibt drei unterschiedliche Arten der Anfrage, die an das BZSt innerhalb einer Anfragedatei gestellt werden können:

Anfrageart 1 Anfrage nach einer Steuer-Identnummer mit Hilfe der Übermittlung der Kontaktdaten.
Anfrageart 2 Anfrage nach dem Kirchensteuermerkmal (Religionsschlüssel und Kirchensteuersatz oder Sperrvermerk) mit Hilfe der Übermittlung der Steuer-Identnummer.
Anfrageart 3 Kombinierte Anfrage nach dem Kirchensteuermerkmal und Steuer-ID-Nummer mit Hilfe der Übermittlung der Kontaktdaten.

Wichtig

Die KiStA-Schnittstelle von RELion verwendet die Anfrageart 1 nicht, da die Anfrageart 3 wesentlich effektiver ist und eine erneute Anfrage erspart.

Darüber hinaus wird in der Schnittstelle automatisch ermittelt, für welches Mitglied welche Anfrageart zum Tragen kommt. Ist eine Steuer-Identnummer am Mitgliedskontakt gespeichert, verwendet RELion Anfrageart 2. Bei fehlender Steuer-Identnummer wird Anfrageart 3 gesetzt.

Returncodes

Code Bezeichnung Beschreibung
1 Keine IdNr. ermittelt Person nicht gefunden oder nicht eindeutig identifiziert. IdNr beim Mitglied erfragen.
2 IdNr. ist nicht im Bestand IdNr nicht enthalten. Erneute Anfrage mit Personendaten oder IdNr beim Mitglied erfragen.
3 IdNr. wurde stillgelegt IdNr ungültig. Erneute Anfrage mit Personendaten erforderlich.
4 Berechtigung zum Abruf wurde nicht bestätigt Identität nicht bestätigt. Daten prüfen und erneut anfragen.
5 Regelanfrage ist zu diesem Zeitpunkt nicht zulässig Anfrage außerhalb des zulässigen Zeitraums. Zum richtigen Zeitpunkt erneut stellen.
6 Bearbeitung der Anfrage verzögert sich Rückstand bei Sperrvermerken. Antwort erfolgt später, keine erneute Anfrage stellen.
7 Anfragedatum ist nicht zulässig Datum fehlerhaft. Anfrage mit korrigiertem Datum erneut stellen.
99 Keine im Produktivsystem zulässige IdNr IdNr ungültig (z. B. beginnt mit 0). Sicherstellen, dass keine Testdaten verwendet werden.

Returncode

Beispiel XML-Anfrage und -Anwortdatei

XML-Antwort mit Returncode

XML-Returncode

XML-Antwort mit zurück gelieferter Steuer-Identnummer und einem Sperrvermerk

XML-Steuerid

XML-Antwort mit Kirchensteuermerkmal, Kirchensteuersatz und Religionsschlüssel

XML-Kirchensteuer

Schrittanleitung Anfragedatei

Erster Schritt

In der Übersicht der KiStA-Schnittstelle wird ein neuer Datensatz angelegt. Die folgenden Felder sind zu befüllen:

KistaSchnittstelle

Bezeichnung Beschreibung
Code Alphanumerisch, muss eindeutig sein. Dient der internen Verwendung und wird nicht in der Anfragedatei gespeichert.
Datei-ID Alphanumerisch, max. 3 Zeichen. Dient der Unterscheidung des Dateinamens. Das System ergänzt automatisch weitere Ziffern.
Konto-ID BZStOnline-Portal Benutzerkennung oder Zertifikat. Darf nur Ziffern enthalten. Wird im Dateinamen und im XML-Header verwendet.
Anfragetyp Optionsfeld Regelanfrage oder Anlassanfrage. Mischformen sind nicht zulässig.
Grund der Anlassanfrage Pflichtfeld bei Anlassanfrage. Auswahl aus vordefinierten Optionen des BZSt.
Ordnungsbegriff Max. 40 Zeichen. Kennzeichnung der gesamten Anfrage. Vorbelegung aus Code und Erstellungsdatum.
Art der Verarbeitung Pflichtfeld Testlauf oder Produktionslauf. Wird im XML-Header eingetragen.
UUID Anfrage Systemfeld Eindeutige Kennung nach RFC 4122, dient der Zuordnung von Anfrage und Antwort.
Fehlernachricht Systemfeld aus Antwortdatei Enthält Beschreibung datensatzübergreifender Fehler.

Hinweis

Die Konto-ID wird nach jeder erfolgreichen Anmeldung im BZStOnline-Portal angezeigt. Das BZSt lehnt Dateien mit falscher Konto-ID ab. Fehleingaben sind zu vermeiden.

Zweiter Schritt

Über AktionenKiStA-SchnittstelleVorgang erstellen wird der Anfragevorgang gestartet.

Bei Regelanfragen werden alle aktiven Mitglieder berücksichtigt, die bei der nächsten Dividendenberechnung relevant sind. Bei Anlassanfragen erfolgt die Auswahl der Mitglieder manuell.

Abfragezeilen

Das System teilt die Mitglieder automatisch in Anfrage-Pakete auf, um die Datensatzbegrenzung einzuhalten.

Änderung des Dateinamens:

  1. Konto-ID entfernen
  2. Datei-ID ändern
  3. Konto-ID erneut einfügen

Dritter Schritt

In der KiStA-Schnittstelle ist zu prüfen, ob Zeilen mit dem Status Zurückgestellt vorhanden sind.

  • Bereinigung dieser Zeilen durch Korrektur der Mitgliedsdaten.
  • Aktualisierung der KiStA-Zeilen über Aktionen → KiStA-Zeilen aktualisieren.

Karte

Falls nicht alle Zeilen bereinigt werden können, erfolgt zunächst der Export der Zeilen mit Status Neu. Für zurückgestellte Zeilen wird später eine separate Anfrage durchgeführt. Die Funktion Zurückgestellte Zeilen neu erstellen steht hierfür zur Verfügung.

Suche

Vierter Schritt

Nach erfolgreicher Bearbeitung der KiStA-Zeilen wird die Anfragedatei über die Funktion KiStA-Zeilen exportieren erstellt.

  • Die Datei wird im hinterlegten Dateipfad gespeichert.
  • Erstellung der Datei je KiStA-Schnittstelle und Übermittlung an das BZSt.

Import und Verarbeitung der Antwortdateien

Schrittanleitung der Antwortdateien.

Erster Schritt

Der Import der Antwortdateien erfolgt je zugehöriger KiStA-Schnittstelle Karte über die Funktion KiStA Antwortdatei importieren.

Antwortdatei

Die zu importierende Datei wird ausgewählt und mit Öffnen bestätigt.

Zweiter Schritt

Durch den Import einer Antwortdatei werden die Felder Kirchensteuer abführen, Religionsschlüssel, Kirchensteuersatz sowie ggf. Returncode mit Werten gefüllt. Alle Zeilen mit Kirchensteuermerkmalen können unmittelbar auf die Stammdaten übertragen werden. Hierfür wird die Funktion KiStAM übernehmen verwendet.

Report

Nach der Übertragung der Daten auf das Mitglied erhalten die betreffenden Zeilen den Status Übernommen.

Zeilen, denen das BZSt kein Kirchensteuermerkmal zuordnen konnte, enthalten einen Returncode. Diese müssen gemäß der Returncodebeschreibung bearbeitet und erneut angefragt bzw. exportiert werden.

Die übernommenen Werte sind sowohl auf der Mitgliedskarte als auch in der Untertabelle KiStA-Schnittstelle Abfragezeilen sichtbar. Die Untertabelle wird über MitgliedKiStA-Schnittstelle Abfragezeilen geöffnet.

Abfragezeilen

Dritter Schritt

Für eine erneute Anfrage von KiStA-Zeilen mit Returncode wird in der Übersicht KiStA-Schnittstelle der gewünschte Vorgang geöffnet.

Über KiStA-Schnittstelle → Zeilen mit Returncode neu erstellen werden alle KiStA-Zeilen mit aktivierten Returncodes (Kennzeichnung durch Haken in der Returncodeübersicht) zu einer neuen Anfragedatei zusammengeführt.

Returncodes

Der neu erstellte Anfragevorgang kann anschließend wie gewohnt über die Kartenansicht weiterbearbeitet werden.

Buchungssystematik der Dividendenberechnung

Im Inforegister Dividende der Einrichtungskarte Satzungsparameter sind sämtliche erforderlichen Parameter für die Kontierung der Buchungssätze im Rahmen der Dividendenberechnung hinterlegt.

Dividende

Gesetzliche Freigrenzen:

Gesetzliche Freigrenzen werden bei der Berechnung berücksichtigt. Überschreitet der Dividendenbetrag die gesetzliche Freigrenze, wird der gesamte Betrag versteuert. Es gilt grundsätzlich das Prinzip der Vollversteuerung.

Freistellungsauftrag / Nichtveranlagungsbescheinigung:

Das Vorliegen eines Freistellungsauftrags oder einer Nichtveranlagungsbescheinigung wird jeweils bis einschließlich Arbeitsdatum geprüft.

Hinweis

Mitglieder, bei denen das Feld Juristische Person aktiviert ist, werden steuerlich bei der Dividendenberechnung wie natürliche Personen behandelt. Liegt für die juristische Person eine Nichtveranlagungsbescheinigung vor, ist keine Steuer abzuführen.

Ist das Feld Kommune aktiviert, reduziert sich der Prozentsatz für die Kapitalertragssteuer entsprechend der Werte, die in den Feldern KapSt % und % von KapSt für Kommune o. NV bei der Dividendenberechnung angegeben sind.

Buchungsszenarien

Juristische oder natürliche Person ohne Ertragssteuerbefreiung:

  • Die Dividende wird voll versteuert.

ohneErtragssteuer

Juristische oder natürliche Person mit Ertragssteuerbefreiung:

  • Es erfolgt keine Steuerabführung.

mitErtragssteuer

Kommune ohne Nichtveranlagungsbescheinigung:

  • Die Kapitalertragssteuer wird gemäß den hinterlegten Prozentsätzen berechnet.

ohne

Sonderfälle

Übersteigt die Dividende den Freistellungsauftrag, wird der Betrag gesplittet:

  • Der freigestellte Betrag wird nach Variante 1 behandelt (steuerfrei).
  • Der verbleibende Betrag wird nach Variante 3 behandelt (steuerpflichtig).

Mitglieder mit Kirchensteuerpflicht und Freistellungsauftrag:

Steuern (Kapitalertragssteuer, Solidaritätszuschlag, Kirchensteuer) werden ausschließlich auf den Betrag erhoben, der den Freistellungsauftrag übersteigt.

Die Buchungssystematik der Dividendenberechnung berücksichtigt sämtliche steuerlichen Parameter und Sonderfälle gemäß den hinterlegten Satzungsparametern. Die korrekte Kontierung erfolgt automatisiert auf Basis der jeweiligen Mitgliedsmerkmale und der vorliegenden steuerlichen Dokumente.

Dividendenberechnung und -ausschüttung durchführen

Öffnen der Dividendenberechnung.

Dividendenberechnung

Meldung

Anlegen eines neuen Datensatzes mit folgenden Informationen:

  • Eindeutiger Code (z. B. DIV22)
  • Berechnungszeitraum (Berechnung von / Berechnung bis)
  • Fälligkeitsdatum
  • Prozentwerte für Dividende und Steuer (Dividende %, KapSt %, Solidaritätszuschlag %)
  • Beschreibung der Dividendenberechnung

Die Felder Dividende % Beitrittsanteile und Dividende % für weitere Anteile sind identisch zu befüllen, da aktuell keine Unterscheidung zwischen Pflicht- und freiwilligen Anteilen besteht.

Durchführung der Berechnung

Die Anwendung berechnet die Dividende auf Basis des Geschäftsguthabens des Mitglieds und der angegebenen Prozentsätze. Für jede neue Dividendenberechnung ist eine neue Zeile in der Übersicht zu erfassen. Nach vollständiger Erfassung der Berechnungszeile wird über Vorgang die Dividendenberechnung gestartet. Die Funktion wird ohne weitere Parameter ausgeführt und gibt eine Hinweismeldung aus. Eine Aktualisierung der Berechnung ist möglich, falls %-Werte oder Mitgliedsdaten nachträglich geändert wurden.

Berechnungszeilen

Überprüfung der Berechnungszeilen

In den Berechnungszeilen über Dividendenberechnung/Dividenden Zeilen werden die Ergebnisse geprüft. Das Geschäftsguthaben je Mitglied kann in der Mitgliederübersicht über das Flowfield Geschäftsguthaben und einen Datumsfilter auf den Vorjahreszeitraum kontrolliert werden.

Übersicht

Erstellung der Buchblattzeilen

Im Menüband der Dividendenberechnungszeilen wird die Aktion Buchblattzeilen erstellen gestartet. Das Buchungsdatum kann bei Bedarf angepasst und mit OK bestätigt werden. Die Anwendung erstellt die Buchblattzeilen in der eingerichteten Buchblattvorlage für Dividende und generiert einen neuen Buchblattnamen entsprechend dem Dividendencode.

Buchblatt

Report

Pro Mitglied entstehen mindestens zwei Buchblattzeilen (Gewinnverwendung an Debitor). Bei fehlender Ertragssteuerbefreiung werden zusätzlich Buchblattzeilen für Kapitalertragssteuer und Solidaritätszuschlag erstellt. Die erforderlichen Konten werden aus den Satzungsparametern entnommen. Das Fälligkeitsdatum sowie der Zahlungsformcode für Dividende werden übernommen, sodass der Zahlungsvorschlagslauf die Posten korrekt filtern kann.

Wichtig

Eine Änderung der Buchblattzeilen ist nicht zulässig. Bei fehlerhaften Ergebnissen sind die Buchblattzeilen vollständig zu löschen und die Parameter der Dividendenberechnung zu korrigieren und neu zu berechnen.

Buchung der Dividendenberechnung

Alle Buchblattzeilen der Dividendenberechnung sind zu buchen. Das System dokumentiert die Buchung mit den Feldern Gebucht, Gebucht von und Gebucht am. Berichte wie Dividendenauswertung und Steuerbescheinigung können auf Basis der gebuchten Dividendenberechnung erstellt werden.

DIV22

Berechnung

In der Infobox Statistik des Mitglieds wird die Dividende im Feld Saldo Dividende ausgewiesen. Durch den gebuchten Debitorenposten verändern sich die Felder Saldo Debitor und Saldo Mitglied.

Statistik

Auszahlung der Dividende

In der Ansicht Mitglieder Zahlungen wird der Bericht Zahlungsvorschlag Mitgliederverwaltung gestartet. Im Feld Zahlungsform ist der Zahlungsformcode zu wählen, der auch in den Satzungsparametern für Dividende eingerichtet wurde. Die Anwendung filtert die Debitorenposten nach diesem Code und prüft zusätzlich:

  • Ob ein Sperrgrund für die Auszahlung der Dividende vorliegt (keine Auszahlung bei Sperrgrund)
  • Ob ein Verwendungszweck für die Dividende hinterlegt ist (ersetzt ggf. den Standard-Verwendungszweck bei der Auszahlung)

Report

Hinweis

Die beschriebenen Schritte sind strikt einzuhalten, um eine korrekte und nachvollziehbare Dividendenberechnung und -ausschüttung sicherzustellen. Änderungen an Buchblattzeilen sind nicht gestattet; bei Fehlern ist eine vollständige Neuberechnung erforderlich.

Steuerbescheinigung für Dividendenausschüttung

Die Genossenschaft ist verpflichtet, den Mitgliedern bei einer Dividendenausschüttung eine Steuerbescheinigung auszustellen. In RELion steht hierfür der Bericht Steuerbescheinigung Dividende zur Verfügung. Der Bericht kann aus der Seite Dividendenberechnung unter Bericht/Steuerbescheinigung gestartet werden.

Report

Im Inforegister Optionen ist das Beschlussdatum anzugeben, an dem die Dividendenausschüttung beschlossen wurde. Dieses Datum wird automatisch aus dem gleichnamigen Feld der Dividendenberechnung übernommen.

Über das Feld Finanzamt ausgeben kann gesteuert werden, ob der Name des Finanzamts und die Steuernummer aus der Einrichtungskarte Firmendaten mit ausgedruckt werden sollen. Die Angabe dieser Daten ist rechtlich nicht erforderlich.

Das Feld Bearbeiter kann optional ausgefüllt werden, um eine bestimmte Person als Ansprechpartner im Briefkopf auszugeben. Bleibt das Feld leer, werden die allgemeinen Kontaktdaten der Wohnungsbaugenossenschaft verwendet.

Im Inforegister Dividenden Berechnungszeilen besteht die Möglichkeit, die Steuerbescheinigung auf bestimmte Mitglieder zu filtern.

Hinweis

Die Steuerbescheinigung dient als Nachweis für die steuerliche Behandlung der Dividendenausschüttung und ist den Mitgliedern zeitnah zur Verfügung zu stellen.

Dividendenauswertung

Die Dividendenauswertung dokumentiert die einzelnen Berechnungszeilen der Dividenden sowie die entsprechende Summenausgabe. Der Bericht kann über die Seite Dividendenberechnung im Menüband aufgerufen werden. Im Inforegister Optionen steht eine Filterfunktion mit folgenden Auswahlmöglichkeiten zur Verfügung:

  • Alle anzeigen
  • Mitglieder mit Freistellungsauftrag
  • Mitglieder mit NV

Report

Im Inforegister Mitglied besteht zusätzlich die Möglichkeit, bei Bedarf auf bestimmte Mitglieder zu filtern.

2.16.13 - Auswertung berechtigte Mitglieder - Wohnungsbauprämie

Prämienberechtigte Mitglieder ermitteln & Serienbriefe erstellen

Einrichtung

Für das Bestimmen und Auswerten von Mitgliedern, die für ein vergangenes Jahr berechtigt sind, einen Antrag auf Wohnungsbauprämie zu stellen, gibt es die Seite Wohnungsbauprämie.

Mit den Funktionen dieser Seite ist es möglich, die prämienberechtigten Mitglieder zu bestimmen, deren Prämie zu ermitteln und die Anschreiben und Antragsformulare aller prämienberechtigten Mitglieder als Word-Serienbrief auszudrucken.

Bevor die Wohnungsbauprämie genutzt werden kann, sind folgende Schritte erforderlich.

Satzungsparameter hinterlegen

Im Inforegister Buchung muss ein Konto für das Geschäftsguthaben definiert werden. Die Sachposten werden später im Bericht Wohnungsbauprämie ermitteln u. a. auf dieses Konto gefiltert.

Satzungsparameter

Serienbriefvorlage importieren

  • Liste Word-Serienbriefvorlagen öffnen.

Word

  • Importieren der Tabellenstruktur über Tabellenstruktur → Import XML.
  • Datei WOBAU2015 – Wohnungsbauprämie.xml auswählen und importieren.

Explorer

Die Vorlage ist standardmäßig mit dem Namen WOBAU2015 vorbelegt. Name und Beschreibung können später angepasst werden.

Wordvorlage importieren

  • Serienbriefvorlage auswählen.
  • Wordvorlage über die Funktion Hochladen importieren.

importieren

Im Dateibrowser-Dialog die gewünschte Worddatei auswählen und mit Öffnen importieren.

Browser

Individuelle Anpassung der Wordvorlage

Nach dem Import der Wordvorlage sind kundenspezifische Anpassungen vorzunehmen:

  • Die Liste der Word-Serienbriefvorlagen öffnen und die Vorlage WOBAU2015 auswählen.
  • Mit Klick auf Ja in der Spalte Dateianhang öffnet sich die Wordvorlage.

Brief

  • Im Anschreiben die rot gekennzeichneten Felder anpassen:
    • Name des Bearbeiters
    • Telefonnummer
    • Wohnungsunternehmen

Formular

  • Im Formular den Namen des Wohnungsunternehmens anpassen.
  • Den Dialog mit Klick auf Ja schließen, um die Änderungen zu übernehmen.

Meldung

Wohnungsbauprämie erstellen

Die Seite Wohnungsbauprämie öffnen. Von hier aus werden unter Aktionen/Funktion die folgenden Schritte durchgeführt:

  • Einzahlungen ermitteln
  • Prämie berechnen
  • Anschreiben drucken

Wobau

Einzahlungen ermitteln

In der Liste Wohnungsbauprämie können mit der Funktion Einzahlungen ermitteln die Mitglieder ermittelt werden, die für das gewünschte Jahr wohnungsbauprämienberechtigt sind.

Nach Klick auf Einzahlungen ermitteln öffnet sich der Bericht Wohnungsbauprämie ermitteln. Im Inforegister Optionen können folgende Angaben gemacht werden:

report

Bezeichnung Erläuterung
Wirtschaftsjahr Jahr, für das die prämienberechtigten Mitglieder gesucht werden sollen.
Zeitraum von Startdatum der Auswertung.
Zeitraum bis Enddatum der Auswertung.
Mit Korrektur für Übertragungen Übertragungen im gewählten Zeitraum werden automatisch berücksichtigt.

Alle berechtigten Mitglieder werden anschließend in der Liste Wohnungsbauprämie angezeigt.

Wohnungsbauprämie berechnen

Nachdem die berechtigten Mitglieder ermittelt und in die Liste übernommen wurden, kann mit der Funktion Prämie berechnen die jeweilige Prämie berechnet und eingetragen werden.

Berechnungsgrundlage:

  • Ledige Mitglieder: maximal 512,00 €
  • Verheiratete Mitglieder: maximal 1.024,00 €
  • Berechnungssatz: 8,8 %

Informationsschreiben an Mitglieder

Mit der Funktion Anschreiben drucken öffnet sich der Bericht Word Serienbrief-Assistent. Hier wählen Sie als Aktivitätenvorlagecode den Code WOBAU2015 aus.

  • Mit Klick auf Fertigstellen wird ein neuer Serienbriefvorgang angelegt.
  • Die Anschreiben und Antragsformulare werden zunächst auf der Seite Word Serienbrief – Anschreiben Wohnungsbauprämie angezeigt.
  • Über die Funktion Serienbriefvorgang drucken erfolgt der Ausdruck des Word-Dokuments als Serienbrief.

Jubilare

In der Liste Jubilare werden Kontakte angezeigt, die aufgrund ihres Geburtstags ein Jubiläum haben.

Für die Einrichtung werden die Satzungsparameter geöffnet. Im Inforegister Allgemein befindet sich der Abschnitt Jubilare. Das Feld Alter in Jahren muss ausgefüllt sein.

Mitglieder

Mit Jubilare ermitteln werden Kontakte ermittelt, die das definierte Alter erreicht oder überschritten haben. Das Feld Mietverhältnis in Jahren wird monatsgenau berechnet und ermöglicht die Berücksichtigung von Jubiläen für die Mietdauer.

Jubilare ermitteln

Hinweis

Datensätze können gelöscht werden (einzeln oder alle). Das Einfügen oder Aktualisieren ist nicht möglich.

Vermögenswirksame Leistungen (VWL)

Wenn vermögenswirksame Leistungen gezahlt wurden, müssen diese einmal jährlich dem Finanzamt gemeldet werden. Hierfür steht die Ktv1V-VWL-Schnittstelle zur Verfügung. Über diese Schnittstelle wird eine XML-Datei generiert, die anschließend über ELSTER an das Finanzamt übermittelt wird.

Im Folgenden wird die Nutzung der Schnittstelle im Mitgliederwesen beschrieben.

Schritt 1

In den Satzungsparametern für VWL sind zwei Felder auszufüllen.

VWL

Schritt 2

Beim Mitglied muss ein Einwilligungsdatum eingetragen werden. Es werden nur Mitglieder übertragen, bei denen dieses Datum vorhanden ist.

Einwilligung

Schritt 3

Im Hauptmenü die Aktion VWL auswählen.

Start

Nach dem Öffnen der Seite wird ein Datensatz für die neue Datei angelegt. Dabei sind die ersten drei Felder auszufüllen.

VWL

Bezeichnung Erläuterung
Code Frei definierbarer Code für VWL. Empfehlung: Nur Zahlen, beginnend mit „0“ (z. B. 00001) für korrekte Sortierung.
Veranlagungsjahr Jahr, für das die Daten übertragen werden sollen.
Art Art der Übertragung: • Neu • Korrektur • Storno
Anzahl der Zeilen Anzahl der ermittelten Zeilen für das Veranlagungsjahr.
Erstellt von Benutzer, der den Datensatz erstellt hat.
Erstellt am Datum der Erstellung.
Erstellungszeit Uhrzeit der Erstellung.
XML-Datei erstellt von Benutzer, der die Exportdatei erstellt hat.
XML-Datei erstellt am Datum der Erstellung der Exportdatei.
XML-Datei Erstellungszeit Uhrzeit der Erstellung der Exportdatei.

Nach der Anlage für das Veranlagungsjahr die Aktion Bearbeiten wählen.

Mitglied VWL

Bezeichnung Erläuterung
Bereit Karte angelegt, Zeilen können über „Zeilen erstellen“ erzeugt werden.
Prüfen Zeilen erstellt, können über „Zeilenprüfung“ geprüft werden.
Geprüft Alle Zeilen geprüft oder als „Nicht übertragen“ markiert. Export möglich.
Exportiert Zeilen erfolgreich exportiert, XML-Datei erstellt.

Schritt 4

Aktion Zeilen erstellen auswählen.

Es werden alle Mitglieder berücksichtigt, bei denen ein Einwilligungsdatum hinterlegt ist. Die Debitorenposten des Veranlagungsjahres werden geprüft und die Beträge summiert. Der Status wird automatisch auf Prüfen gesetzt.

Allgemein

Schritt 5

Aktion Zeilenprüfung auswählen.

Die erzeugten Zeilen werden geprüft. Bei erfolgreicher Prüfung wird das Feld Geprüft markiert. Export ist nur möglich, wenn der Status Geprüft lautet. Fehlerhafte Zeilen können gefiltert und manuell korrigiert werden.

Prüfung

Für den Export gilt:

  • Jede Zeile muss entweder Geprüft oder Nicht übertragen markiert sein.
  • Bei Bedarf kann der Status über Status zurücksetzen von Geprüft auf Prüfen geändert werden.

Schritt 6

Aktion XML-Datei erstellen auswählen.

Die Datei wird generiert und in der Datenbank gespeichert. Über Zeigt die erzeugte Datei kann die Datei angezeigt werden. Für die Übertragung an das Finanzamt wird die Datei über Exportiert die erzeugte Datei heruntergeladen und anschließend über ELSTER hochgeladen.

Nach dem Export ist keine Bearbeitung mehr möglich. Eine automatische Übertragung über ERiC ist vorgesehen.

export

2.17 - Berichte

Sie erhalten Informationen über RELion-Berichte, die im Bereich Bestandsmanagement zum Einsatz kommen.

🔍 Tipp

Über die Suche können Sie nach dem jeweiligen Bericht filtern.

2.17.1 - Leerstandsdauer

Der Bericht zeigt alle aktiven Leerstände im Bereich der Mietverwaltung zum eingegebenen Stichtag.

Beschreibung

Diese Liste zeigt alle aktiven Leerstände im Bereich der Mietverwaltung zum eingegebenen Stichtag. Die Leerstände gruppiert die Liste nach Objekt. Eventuell erfasste Leerstandsgründe werden je Leerstand ausgegeben.

Die Flächenangabe je Einheit ermittelt das System anhand des Vorgabe Verteilcodes für QM aus der Nutzungsart des Einheitenvertrages. Zum Stichtag aktive Sollstellungszeilen mit Sollstellungsart Miete werden aufsummiert und auch je Flächenwert berechnet.

Ebenso zeigt der Bericht, wieviel Monate der Leerstand bereits existiert und ob es ein Enddatum des Leerstandes nach dem Stichtag gibt.

Optionen

  • Datum für den Stichtag der letzten gewünschten Periode.
  • Sprache Deutsch oder Englisch zur Anzeige der Spaltenüberschriften

Der Bericht verfügt folgende Inforegister:

  • Einheitenvertrag mit den voreingestellten Feldern Eigentümer/Mieter, ObjektNr., Nr., Nutzungsart;
  • RE Objekt mit dem voreingestellten Feld Mandats Zuständigkeitseinheit

Technische Hinweise

RelC Vacancy Duration (5052446)

2.17.2 - Vertragsstammblatt

Der Bericht listet alle relevanten Mietvertragsbestandteile auf.

Beschreibung

Der Bericht dient dazu, alle relevanten Vertragsbestandteile aufzulisten. Hierzu zählen insbesondere:

  • Mieter-Stammdaten
  • Vermieter-Stammdaten
  • Mandant, Objekt und Bearbeiter
  • Vertragsstammdaten, insb. Laufzeiteninformationen
  • Einheiten
  • Sollstellungen (ggf. inkl. Staffelinformationen)
  • Indexvereinbarungen
  • Umsatzmietvereinbarungen
  • Kündigungsbedingungen
  • Optionsvereinbarungen
  • Lastschriftmandate
  • Mietsicherheiten
  • Klauseln
  • Bemerkungen

Beim Aufruf aus einem Vertrag heraus wird dieser Vertrag entsprechend im Filter RE Vertrag eingetragen. Diesen Filter können Sie bei Bedarf manuell ändern – um z. B. auch mehrere Verträge zu drucken.

Voraussetzung ist, dass ein Mietvertragsdatensatz vorhanden ist.

Optionen

Über die drei folgenden Optionen kann die Ausgabe variiert werden:

Nur aktuelle Sollstellungen Wird diese Option aktiviert, werden nur tagesaktuelle Sollstellungen ausgegeben. Beendete Sollstellungen werden dann nicht (mehr) ausgegeben.
Nur aktuelle Einheiten Wird diese Option aktiviert, werden nur tagesaktuelle Einheiten(verträge) ausgegeben. Beendete Einheiten(verträge) werden dann nicht (mehr) ausgegeben.
Bemerkungen drucken Wird diese Option aktiviert, werden ggf. am Vertrag hinterlegte Bemerkungen ausgegeben.

Im nachfolgenden Beispielvertrag existieren sowohl aktuelle wie nicht aktuelle Einheiten und Sollstellungen.

Beispiel 1: Alle Optionen deaktiviert

report

report

Beispiel 2: Alle Optionen aktiviert

report

report

Technische Hinweise

RelC Contract Information (5052296)

3 - Nebenkostenabrechnung

Dokumentationen zur Erstellung der Betriebs-, Neben- und Heizkostenabrechnungen.

In den Kapiteln sind die Anwenderdokumentationen enthalten.

3.1 - Betriebskostenabrechnung

RELion bietet mit dem Modul für die Betriebskostenabrechnung umfangreiche Funktionalitäten. Mit einer umfangreichen Berichtsammlung kann die Betriebskostenabrechnung im Vorfeld auf Vollständigkeit und Korrektheit überprüft werden.

Einführung

Die Betriebskostenabrechnung ist vom Vermieter bzw. Verwalter pünktlich zu erstellen und zu verschicken. Dabei ist darauf zu achten, dass die Regelungen über die Form, den Inhalt und die Fristen eingehalten werden. Auch ist es wichtig, dass alle angefallenen Kosten ordnungsgemäß gebucht und den Verträgen entsprechend verteilt sind.

RELion bietet mit dem Modul für die Betriebskostenabrechnung umfangreiche Funktionalitäten:

  • automatisiertes Erstellen einer Abrechnung für Eigentümer, Wohnungsmieter, Gewerbemieter etc.
  • Steuerung des Abrechnungsausdruckes über eine Vielzahl von Optionen.

Einrichtung

Für die Erstellung der Abrechnung ist es zwingend erforderlich, dass alle relevanten Buchungen mit Abrechnungskreisen versehen sind. Damit Sie das sicherstellen können, aktivieren Sie das Feld Abrechnungskreise verwenden.

Abrechnungskreis

Zusätzlich können Sie das Feld Autom. aktual. Objektabrechnungskreis aktiv setzen, um sicherzustellen, dass beim Anlegen der Abrechnung im Standard-Abrechnungskreis Objekt alle Einheiten des Objekts enthalten sind.

Im Inforegister Nummerierung wählen Sie in den Feldern Abrechnung Belegnummern und Wirtschaftsplan Belegnummern eine bereits bestehende Nummernserie aus, die dann als Rechnungs- und Belegnummer in der Abrechnung bzw. Wirtschaftsplan verwendet wird. Im Feld Ausbuchung Belegnummern tragen Sie eine Nummernserie ein, die für die Buchungen des Berichts Ausbuchen offener Vorauszahlungen verwendet werden soll.

Hinweis

Achten Sie bei der Erstellung der Nummernserie darauf, dass diese maximal 15 Zeichen lang ist.

Nummerierung

Im Inforegister Dimensionen bestimmen Sie in der Länderversion Deutschland die Dimensionen der Haushaltsnahen Dienstleistungen nach § 35a EStG.

Wählen Sie im Feld Dim.Code § 35 den entsprechenden Code aus der Dimensionsübersicht aus. Daraufhin können Sie die entsprechenden Dimensionswerte in den folgenden Feldern eintragen.

Dimensionen

In RELion sind für den Ausweis der Haushaltsnahen Dienstleistungen folgende Texte zu den Dimensionen hinterlegt:

  • Dim.Wert § 35 geringfügige BV Haushaltsnahe Beschäftigungsverhältnisse nach § 35a Abs. 1 EStG
  • Dim.Wert § 35 haushaltsnahe DL Haushaltsnahe Dienstleistungen nach § 35a Abs. 2 EStG
  • Dim.Wert § 35 Handwerker Handwerkerleistungen nach §35a Abs. 3 EStG

Hinweis

Für Dim.Wert § 35 Material ist kein eigener Text hinterlegt, da der Materialanteil in der Abrechnung lediglich für die jeweilige § 35 Dimension ausgewiesen wird.

Das Erstellen von Dimensionen entnehmen Sie der Business Central Standard Dokumentation.

Inforegister Buchung

Tragen Sie im Feld Abwarten Abrechnung ein Kennzeichen mit maximal drei Zeichen ein, dieses wird dann beim Holen der Vorauszahlungen bei Vorauszahlungsart Zahlbetrag in offene Debitorenposten als Abwarten Kennzeichen gesetzt. Diese Posten werden, bis die Abrechnung gebucht wird, beim automatischen Postenausgleich nicht berücksichtigt.

Buchung

Optional können Sie im Feld Sperrgrund Abrechnung einen Sperrgrund eintragen, der das Abwarten Kennzeichen für Abrechnung im Debitorenposten näher erläutert (z. B. Abrechnung).

Hinweis

Dieses Feld wird beim Anlegen der Abrechnung immer abgefragt, auch bei Vorauszahlungsart Sollbetrag. Das hier hinterlegte Abwarten Kennzeichen wird auch beim Bericht Ausbuchen offener Vorauszahlungen abgefragt. Posten, die dieses Abwarten Kennzeichen haben, werden mitberücksichtigt, abweichende Abwarten Kennzeichen hingegen nicht.

In der Länderversion Österreich können Sie im Feld Unecht St.Bef. MwSt.Gesch.Bgr. eine entsprechende Geschäftsbuchungsgruppe für die Verrechnung von unecht steuerbefreiten Einheiten (z. B. Arztpraxen) eintragen. Dabei wird der nicht anrechenbare Steueranteil für die jeweilige Abrechnungsart (z. B. Betriebskosten), nur bei den unecht steuerbefreiten Einheiten abgerechnet.

Die Verteilung der nicht anrechenbaren Steueranteile erfolgt, wie bei anderen Kosten auch, über einen eigenen Verteilcode.

Zur besseren Lesbarkeit besteht die Möglichkeit im Inforegister Berichtsdarstellung die Abrechnungszeilen farblich zu hinterlegen.

Tragen Sie dafür in die Felder Hintergrundfarbe Tabellenkopf, Hintergrundfarbe 1 in der Tabellenzeile, Hintergrundfarbe 2 in der Tabellenzeile bzw. Hintergrundfarbe Tabellenfuß die Farbbezeichnung aus Visual Studio ein. Über Verfügbare Hintergrundfarben können Sie die Farbbezeichnungen von Visual Studio mit der entsprechenden farblichen Ausgabe als Beispiel ausgeben.

Bericht

Im Feld Format Dateiname für Stapeldruck können Sie die Zusammensetzung des Dateinamens wählen, diese Einstellung wird sowohl bei der ZIP-Ordner mit einzelnen PDF Dateien als auch bei der PDF-Stapeldruckdatei verwendet:

Dateiname

Alternativ kann der HEX-Farbcode eingetragen werden, der mit kostenlosen Tools aus dem Internet (https://html-color-codes.info/webfarben_hexcodes) ermittelt werden kann. Der Farbwert kann mit vorangestellter Raute in die Hintergrundfarben-Felder eingetragen werden (z. B. #9396AE).

Hinweis

Microsoft Empfehlung: „WhiteSmoke“ und „“ für die abwechselnden Hintergründe. Zusätzlich können Tabellenkopf und -fuß mit „LightGray“ eingestellt werden.

Im Inforegister Sonstiges können Sie angeben, wie viele Stellen bei den Verteilungscodes in der Abrechnung verwendet werden sollen.

Sonstiges

Abrechnungsart

Die Abrechnungsarten sind die oberste Ebene der Abrechnungseinstellung. Damit teilen Sie RELion mit, für welchen Bereich (Betriebskosten, Heizkosten etc.) die Abrechnung erstellt werden soll.

Wichtig

Die Abrechnungsarten sind in RELion zwingend erforderlich. Auch wenn Sie keine Unterteilung der Abrechnungsarten benötigen, muss mindestens eine eingerichtet werden, da über die Abrechnungsarten die Einstellung der Konten für die Buchung der Abrechnungsergebnisse und der Sollstellungen erfolgt.

In der RE Einrichtung öffnen Sie in der Objektkarte die Tabelle Abrechnungsart.

Abrechnungsart

Vergeben Sie im Feld Code ein Identifikationskürzel. Dieses Kürzel wird bis in die Buchhaltung mitgeführt, um spätere Auswertungen bezogen auf die Abrechnungsarten durchführen zu können.

Im Feld Beschreibung tragen Sie eine Bezeichnung der Abrechnungsart ein. Diese wird auf den Ausdrucken verwendet.

Hinweis

Sofern Sie ein einheitenbezogenes Darlehen mit der Abrechnung verrechnen wollen, benötigen Sie auch mindestens eine Abrechnungsart für Darlehen.

Abrechnungsarten für Rücklage sind entsprechend zu kennzeichnen. Durch dieses Kennzeichen können später in der Länderversion Deutschland die Umbuchungen für Rücklagen automatisch durchgeführt werden. Auch werden Abrechnungsarten mit diesem Kennzeichen nicht abgerechnet.

Wenn die Abrechnung immer für den zum Zeitpunkt der Abrechnungserstellung aktuellen Vertragspartner gestellt werden soll, setzen Sie im Feld Abrechnung an aktuellen Vertragspartner einen Haken. Hier gibt es Unterschiede zwischen Deutschland und Österreich. In Österreich erhält immer der aktuelle Mieter die Jahresabrechnung, dabei ist es unerheblich ob er im Abrechnungszeitraum Mieter war. In Deutschland wird dies für die korrekte Abrechnung der Eigentümerabrechnungen benötigt.

Wichtig

Die Verwendung der Funktion Abrechnung an aktuellen Vertragspartner ist in Verbindung mit Umlageausfallwagnis nicht möglich.

Heizkosten in der Länderversion Österreich

Damit die S-Sätze in den Abrechnungszeilen beim Holen der Detailwerte aus Heizkosten richtig verarbeitet werden, ist eine Einrichtung in den Abrechnungsarten erforderlich. Blenden Sie sich wenn nötig die Spalten Heizkosten S-Satz Feld 1 (A) und Heizkosten S-Satz Feld 2 (A) ein. Richten Sie die Abrechnungsarten beispielsweise wie folgt ein:

Abrechnungsart

Abrechnungsart Buchungsmatrix

Zusätzlich zur Liste Abrechnungsart wird die Liste Abrechnungsart Buchungsmatrix benötigt. Hier legen Sie für jede von Ihnen verwendete Kombination aus Abrechnungsart und MwSt.-Geschäftsbuchungsgruppe einen Datensatz mit den dazugehörigen Konten an. Diese Konten werden zur Findung des Steuersatzes und beim Buchen der Abrechnung benötigt. Über die Suche öffnen Sie die Liste Abrechnungsart Buchungsmatrix oder über RE Einrichtung/Abrechnung.

Art Buchungsmatrix

Wählen Sie im Feld Abrechnungsart den entsprechenden Code aus. Dadurch wird das Feld Abrechnungsart Beschreibung automatisch gefüllt.

Im Feld MwSt.-Geschäftsbuchungsgruppe wählen Sie eine Buchungsgruppe aus der Tabelle Global-MwSt.-Geschäftsbuchungsgruppen aus. Achten Sie dabei darauf, dass bei den Geschäftsbuchungsgruppen, im Feld Steuerfrei Bruttobeträge ein Ja steht, deren Werte brutto (inkl. Steuer) in die Abrechnung einfließen sollen. In der Abrechnungsart Buchungsmatrix geben Sie in den weiteren Feldern die benötigten Konten für die Buchungen der Abrechnung ein.

Wichtig

Es ist zwingend erforderlich in den Feldern Guthaben Abrechnung Konto und Nachzahlung Abrechnung Konto bei steuerpflichtigen Kombinationen auch Objekt-Konten zu hinterlegen, dessen Sachkonten steuerpflichtig sind. Der Steuersatz, der in der Abrechnung ausgewiesen wird, wird durch dieses Sachkonto bestimmt.

Hinweis

Sofern Sie kreditorische Darlehen in der Abrechnung berücksichtigen wollen, wählen Sie in den Feldern Guthaben Abrechnung Konto und Nachzahlung Abrechnung Konto die entsprechenden Darlehenskonten aus.

Über Hole neue Kombinationen werden für alle in der Liste Abrechnungsart eingetragenen Codes jeweils pro MwSt.-Geschäftsbuchungsgruppe, die in der Liste Global-MwSt.-Geschäftsbuchungsgruppen hinterlegt ist, eine Zeile erstellt.

Verteilungen

Eine weitere zwingende Vorarbeit ist das Einrichten der Verteilungen (Umlagen). Mit diesen wird RELion mitgeteilt, welche Verteilungsarten für die Objekte oder Einheiten eingerichtet werden können.

Öffnen Sie über die Suche die Tabelle Global-Verteilungen und erzeugen eine leere Zeile. Tragen Sie im Feld Code einen eindeutigen Code ein, der aus Ziffern und Buchstaben bestehen kann. Im Feld Beschreibung geben Sie eine kurze aussagekräftige Beschreibung zu diesem Code ein.

Setzen Sie im Feld Standard bei den Verteilungen (z. B. m², Personen, Einheit) einen Haken, die bei einer Neuanlage eines Objekts automatisch in die Objektverteilung aufgenommen werden sollen.

Global-Verteilung

Objekt Vorlagekonten

Sie haben die Möglichkeit, sich für die Miet- bzw. WEG-Verwaltung jeweils einen eigenen Kontenstamm anzulegen. Bis auf die Verteilungsart können Sie bereits in den Global-Objekt-Vorlagekonten die Parameter der Konten festlegen. Dieser dient dann als Kopiervorlage für den objektbezogenen Kontenplan und kann in die Objekte bei Neuanlage eingelesen werden. Mit der Suchfunktion öffnen Sie die Tabelle Global-Objekt-Vorlagekonten. Hier markieren Sie den gewünschten Code und öffnen den dazugehörigen Kontenrahmen über Global-Objekt-Vorlagekonten.

Der Kontenrahmen in der Liste Global-Objekt-Vorlagekonten sollte möglichst auf dem aktuellsten Stand sein, um ein einfaches und fehlerfreies Anlegen des Objektkontenplans bei Neuanlage von Objekten zu ermöglichen. Da der Abrechnungslauf nur über die Objektkonten stattfindet, sind diese für die Richtigkeit der Abrechnung von entscheidender Bedeutung. Nachfolgend die Erklärung in Bezug auf die zu erstellende Abrechnung. Einige der beschriebenen Felder sind standardmäßig nicht eingeblendet.

Übersicht

Für die Konten, die für die Abrechnung vorgesehen sind, sind die folgenden Felder entsprechend zu pflegen:

Bezeichnung Erläuterung
Verwendung Wählen Sie hier aus, welche Verwendung für dieses Konto vorgesehen ist. Dadurch definieren Sie ob dieses Konto beim Anlegen, z. B. der Abrechnungszeilen, berücksichtigt werden soll. Bei der Abrechnung werden die Optionen Abrechnung und Alles berücksichtigt. Weitere Wahlmöglichkeiten sind Wirtsch.-Plan und Sonderumlage. Diese werden in den Wirtschaftsplan- bzw. Sonderumlagezeilen ausgewertet.
Abrechnungsart Wählen Sie hier die Abrechnungsart aus, die bei diesem Konto für die Abrechnung verwendet wird, wie beispielsweise BK-VZ für Betriebskosten. Diese Abrechnungsart dient der Zuweisung von Vorauszahlungen zu Kosten und zur Gruppierung auf der Einzelabrechnung.
Verteilungscode Hier können Sie einen Verteilcode auswählen (z. B.: MEA, QM etc.). Bei der Abrechnung werden die Kosten entsprechend des eingetragenen Verteilungscodes auf die einzelnen Einheiten umgelegt.
Nicht umlagefähig Kennzeichnen Sie hier die Konten, deren Kosten nicht auf Mieter umgelegt werden dürfen. Diese Kosten werden in der WEG-Abrechnung gekennzeichnet und in einem gesonderten Abschnitt pro Abrechnungsart ausgewiesen.

Geschäftsvorfall-Code

In der Tabelle RE Geschäftsvorfall-Code können Sie die Codes beispielsweise für Abrechnungen, Wirtschaftspläne etc. pflegen.

Geschäftsvorfall-Code

  • Wählen Sie im Feld Geschäftsvorfall (z. B. Abrechnung) aus.
  • Geben Sie einen sprechenden Code, wie z. B. BK2017 ein. Dabei können Sie max. 10 Zeichen verwenden.
  • Der Text, den Sie im Feld Beschreibung eintragen, wird auf der Abrechnung als Überschrift angedruckt und als Buchungstext verwendet.
  • Danach bestimmen Sie über die Felder Datum von und Datum bis die Abrechnungsperiode.
  • Im Feld Datum Abrechnung/Wirtsch.Plan geben Sie das Datum der Abrechnungserstellung ein. Dieses wird beim Anlegen der Abrechnung über Abrechnung anlegen vorbelegt, kann aber jederzeit geändert werden.

Sofern der Haken im Feld Abrechnung an aktuellen Vertragspartner in der Tabelle Abrechnungsart gesetzt wurde, werden auch alle Mieter- bzw. Eigentümerwechsel bis zu diesem Zeitpunkt berücksichtigt.

Abrechnung Objekt Vorlage

Als Grundlage für die späteren Abrechnung Objekt Karte können Sie verschiedene Vorlagen erstellen. In diesen bestimmen Sie zum Beispiel, welche Buchungsmethoden und Druckoptionen bei den einzelnen Abrechnungen generell angewendet werden sollen. Diese können später in der Abrechnung Objekt Karte jederzeit individuell geändert werden. Über die Suche öffnen Sie die Tabelle Abrechnung Objekt Vorlage.

Objekt Vorlagen

Zum Erstellen einer neuen Vorlage öffnen Sie mit +Neu die Abrechnung Objekt Vorlage Karte.

Objekt Vorlagen Karte

Diese ist ähnlich aufgebaut wie die Abrechnung Objekt Karte. Zuerst wählen Sie Eigentümer/Mieter aus, für welches Objektkennzeichen die Vorlage angewendet werden soll.

Bestimmen Sie über die Felder Buchungsmethode und Vorauszahlungsart die Buchungskombination.

Alle anderen Vorgaben, die Sie in den Inforegistern Allgemein, Datenquelle, Druckoptionen und Vorauszahlungen machen können, vereinfachen das spätere Anlegen der einzelnen Abrechnungen.

Hinweis

Wir empfehlen Ihnen, Vorlagen ohne Abrechnungscode und Objektnr. anzulegen. Diese können Sie jedes Jahr verwenden und erleichtern vor allem beim Anlegen der Abrechnungen im Stapel die Arbeit.

Über die Funktion Druckoptionen eintragen werden mithilfe des Berichts Abrechnung Objekt Druckoptionen eintragen, die in der ausgewählten Abrechnung Objekt Vorlage Karte definierten Druckoptionen in bereits erstellte Abrechnungen eingetragen. Sie können im Bericht Abrechnung Objekt Druckoptionen eintragen bis auf einzelne Abrechnungen filtern.

Hinweis

Der Bericht Abrechnung Objekt Druckoptionen eintragen kann jederzeit gestartet werden. Dabei werden bei allen angesprochenen Abrechnungen die entsprechenden Druckoptionen eingetragen. Eventuell vorhandene Druckoptionen werden dabei überschrieben.

Geschäftsbeziehungsklassen

Unter den Geschäftsbeziehungsklassen wird definiert, welcher Bericht in wie vielen Ausfertigungen (jeweils abhängig von den Eintragungen in den einzelnen Einheiten) als Original oder Duplikat gedruckt werden soll.

Öffnen Sie über die Suche die Global-Geschäftsbeziehungsklassen und erzeugen eine leere Zeile.

Global-Geschäftsbeziehungsklassen

Wählen Sie im Feld Geschäftsbeziehungsklasse für die Bericht-Zuordnung eine der folgenden Geschäftsbeziehungsklassen aus:

  • Vertragspartner
  • Zahler
  • Bewohner / Nutzer
  • Beirat
  • Mitglied
  • Info

Über das Feld Drucken bestimmen Sie, ob für die ausgewählte Geschäftsbeziehung ein Original oder ein Duplikat gedruckt werden soll. Bei der Verwendung eines Duplikats, wird dies im Kopf des Ausdrucks eingetragen.

Wichtig

Wenn Sie einen Bericht mehrmals verwenden, darf nur eine Ausfertigung in der Spalte Drucken als Original gekennzeichnet sein. Alle weiteren müssen als Duplikat eingestellt werden. Der Duplikat-Druck wird nicht bei allen Berichten unterstützt!

Wählen Sie im Feld Dokument-ID den Bericht aus, dem Sie eine Geschäftsbeziehungsklasse zuordnen wollen. Für die Abrechnung wählen Sie die ID 5052276 Abrechnung Belege erzeugen, da dieser Bericht die Informationen an die eigentlichen Belege weitergibt.

Berichtsauswahl

RELion bietet Ihnen die Möglichkeit, alle Berichte, die zum Drucken der Abrechnung und deren Umfeld gehören, übersichtlich im Fenster RE Berichtsauswahl einzutragen.

Zunächst öffnen Sie über die Suche das Fenster RE Berichtsauswahl. Für die Abrechnung wählen Sie im Dialogfeld Verwendung RE Abrechnung Mieter oder RE Abrechnung Eigentümer aus. Dadurch werden bereits zugeordneten Berichte angezeigt.

Über Initialisieren spielen Sie alle von RELion vorgesehene Standardberichte ein. Möchten Sie nun einen weiteren Bericht in der Liste verwenden, tragen Sie in einer neuen Zeile im Feld Bericht ID die Berichtnummer ein. Im Feld Beschreibung wird dabei automatisch die Bezeichnung des Berichts eingetragen.

Berichtsauswahl

Wenn Sie im Feld Neues Blatt einen Haken setzen, dann wird im PDF-Stapeldruck, wenn Sie die Option Duplexdruck aktiviert haben, dieser Beleg immer auf eine eigene Seite gedruckt. D. h., dieser Berichtstyp beginnt nicht auf der Rückseite des vorherigen Belegs und bei einer ungeraden Seitenzahl wird eine Leerseite davor eingefügt.

Hinweis

Das Feld Neues Blatt wird nur für die verschiedenen Belege des Stapeldrucks verwendet. Beachten Sie, dass Sie diese Einrichtung in jedem Mandanten und je Verwendung unterschiedlich definieren können. Über eine Konvertierung wird dieses Feld bei den empfohlenen Berichtstypen Anschreiben, Anlage §35, Dateianhang Einheit, SEPA Lastschriftmandat, Mitteilung Bankverbindung, Zahlschein, FA-Bestätigung und Dateianhang bereits aktiviert.

Sofern Sie im Wirtschaftsplan Zahlscheine verwenden, empfehlen wir ohne Duplexdruck zu arbeiten.

Sie haben die Möglichkeit zu definieren ob die Seiten in der Betriebskostenabrechnung nummeriert werden. Setzen Sie dazu beim PDF Stapeldruck Abrechnung in folgende Felder entsprechend den Haken:

  • Drucke Seitennr. - Aktivieren Sie dieses Feld, wenn Sie in der Betriebskostenabrechnung auch eine Seitennummerierung für die Anlagen (z. B. Einzelabrechnung, Vorauszahlung im Detail etc.) wünschen.
  • Seitennr. fortsetzen - Aktivieren Sie dieses Feld, wenn Sie in der Betriebskostenabrechnung die Seitennummerierung fortlaufend wünschen.

Dabei werden die PDF-Anlagen, SEPA-Lastschriftmandate, Mitteilungen von Bankverbindungen und Zahlscheine nicht mitnummeriert. Wenn Sie das Feld Drucke Seitennr. aktiviert haben, das Feld Seitennr. fortsetzen aber nicht, dann beginnt jeder Einzelbeleg (z. B. Einzelabrechnung, Vorauszahlung im Detail etc.) mit 1.

Hinweis

Diese Felder können nur bei den Berichten PDF Stapeldruck Abrechnung und PDF Stapeldruck Wirtschaftsplan verwendet werden. Die Seitennummerierung kann auch für den Wirtschaftsplan eingerichtet werden.

Wichtig

Für den Druck der Abrechnung wird der PDF Stapeldruck Abrechnung benötigt. Dieser startet beim Druck die dazugehörigen untergeordneten Belege. Es darf jeweils nur ein Bericht pro Berichtstyp in der RE Berichtsauswahl eingetragen sein.

Voreinstellungen im Objekt

Dazu öffnen Sie über die Suche die Tabelle Objekte und wählen das zu bearbeitende Objekt aus. Hier sind einige abrechnungsrelevante Eintragungen vorzunehmen.

Objekt

Objekt Konten

In den Objekt Konten werden die Einrichtungen, die Sie in der Liste Global-Objekt-Vorlagekonto vorgenommen haben, beim Holen der Konten mit übernommen. Sie können diese hier objektspezifisch anpassen.

Objekt Konten

Prüfen Sie, ob bei den Objekt Konten alle abrechnungsrelevanten Informationen hinterlegt sind. Bei Bedarf können Sie hier objektspezifisch die Einrichtungen ändern.

Zusätzlich bestimmen Sie im Feld Verteilungsart, wie die Kosten des Kontos aufgeteilt werden. Standardmäßig ist Zeitanteilig vorbelegt.

Folgende Möglichkeiten stehen Ihnen zur Wahl:

  • Zeitanteilig - Dabei werden die im Abrechnungszeitraum angefallenen Kosten, auf die in diesem Zeitraum aktiven Vertragspartner, anteilig nach dem Umlagefaktor tagesgenau aufgeteilt.
  • Festbetrag - Die Verteilung der angefallenen Kosten im Abrechnungszeitraum erfolgt dabei nicht automatisch. In der Abrechnung Zeilen Festwerte werden vom Anwender manuell die Kosten auf die einzelnen Einheiten verteilt. Heizkosten und Darlehenswerte können auch über den Bericht Abrechnung Detailwerte holen eingespielt werden.
  • Kein Zeitanteil - Die im Abrechnungszeitraum angefallenen Kosten werden nach dem Umlagefaktor verteilt. Dabei findet keine zeitanteilige Berechnung statt. Das Startdatum der Einheitenverteilung muss dabei im Abrechnungszeitraum sein. Dies wird vor allem für die Abrechnung von Zählerständen benötigt.

Hinweis

Sofern Sie die Verteilungsart kein Zeitanteil verwenden, ist im dazugehörigen Verteilungscode der Haken Absoluter Faktor zu setzen. Außerdem ist im Feld Verteilungscode Wirtschaftsplan ein abweichender Verteilungscode einzutragen, da im Wirtschaftsplan die Werte abweichend von der Eintragung im Objekt Konto zeitanteilig berücksichtigt werden.

  • Heizung Hier kommt die gleiche Funktionalität wie bei Festbetrag zum Tragen. Es kann zur Unterscheidung für die Heizungskosten verwendet werden.
  • Wasser Auch hier kommt die gleiche Funktionalität wie bei Festbetrag zum Tragen. Es kann zur Unterscheidung für die Wasserkosten verwendet werden.

Für das Einspielen der Daten aus dem Heizkostendatenträgeraustausch in die Abrechnung setzen Sie bei dem Objektkonto, über das die Heizkosten verteilt werden sollen, die Verteilung auf Festbetrag oder Heizung.

Heizkosten

Öffnen Sie über Bearbeiten die dazugehörige Objekt Konten Karte und tragen hier im Inforegister Heizkosten im Feld Schlüssel Kostenart den beim Heizkostendatenträgeraustausch verwendeten Schlüssel ein.

Objekt Verteilung

Das Fenster Objekt Verteilungen wird im Menüband der Objektkarte geöffnet und beinhaltet alle Verteilungscodes, die im Objekt verwendet werden.

Hinweis

Neben der Kostenumlage über Verteilfaktoren pro Einheit, können auch Kosten den Einheiten/-historien, direkt zugeordnet werden (z. B. Heizkosten von einem Ablesedienst, die direkt erfasst bzw. eingelesen werden). Für diese ist kein Verteilcode notwendig. Diese Festwerte werden in der Abrechnung direkt erfasst.

Objekt Verteilungen

Von RELion werden beim Anlegen des Objekts im Feld Verteilungscode, die in den Global-Verteilungen als Standard gekennzeichneten Verteilungscodes vorbelegt. Sie können hier weitere Codes auswählen. Dadurch wird die dazugehörige Beschreibung eingetragen.

Im Feld Beschreibung auf Abrechnung bestimmen Sie, ob auf der Abrechnung der Verteilungscode oder die dazugehörige Beschreibung als Erläuterung angedruckt wird. Bei einer unterjährigen Veränderung des Gesamtwertes der Verteilung (z. B. Quadratmeter, Personen) wählen Sie im Feld Hochrechnung aus, ob eine Hochrechnung auf Tag, oder Jahr durchgeführt werden soll. Dies wirkt sich auf das Layout der Abrechnung aus. Die Hochrechnung kommt bei der Verteilungsart Zeitanteilig zum Tragen und berücksichtigt automatisch die Änderungen im Gesamtverteilfaktor. Wenn bei einer Verteilung mit absoluten Verbrauchswerten wie z. B. Wasserverbrauch gearbeitet wird, setzen Sie im Feld Absoluter Faktor einen Haken.

Hinweis

Verwenden Sie Absoluter Faktor bei einem Verteilungscode nur in Verbindung mit der Verteilungsart Festbetrag, Heizung, Wasser bzw. kein Zeitanteil.

In der Tabelle Objekt Verteilungen wählen Sie die Funktion Faktor aktualisieren, anschließend öffnet sich eine Abfrage, mit der Sie entscheiden können, ob alle Objektverteilfaktoren aktualisiert werden sollen oder nur die aktuelle Zeile.

Hinweis

Nach Bestätigung der Abfrage mit OK haben Sie in einer weiteren Abfrage die Auswahl, ob die Faktoren auch für alle relevanten Objekt-Konten geändert werden soll. Dabei bleiben bereits erstellte Abrechnungs-, Wirtschaftsplan- und Sonderumlagezeilen unverändert.

Nach Beendigung des Vorgangs erhalten Sie eine Mitteilung, wie viele Aktualisierungen durchgeführt wurden und im Feld Stichtag wird von RELion das aktuelle Datum eingetragen.

Im Menüband der Objekt Verteilungen können Sie die Einheitenverteilungen öffnen. Über die Funktion Verteilungswerte kopieren öffnen Sie den gleichlautenden Bericht. Mithilfe dieses Berichts können innerhalb eines Objekts Verteilungswerte von einem Verteilungscode in einen anderen kopiert werden.

Verteilungswerte kopieren

Von welchem Verteilungscode nach welchem Verteilungscode kopiert werden soll, wählen Sie im Inforegister Optionen. Zusätzlich können Sie bestimmen, ob vorhandene Werte überschrieben und Nullwerte mit kopiert werden sollen. Auch die Vorgabe eines bestimmten Datumsbezugs ist möglich.

Im Inforegister Einheit Verteilung ist bereits auf das Objekt gefiltert. Bei Bedarf können Sie die Filterung auf die Einheitennummer erweitern. Starten Sie die Verarbeitung mit OK.

In den Objekt Verteilungen haben Sie im Menüband im Bereich Berichte die Möglichkeit über Verteilfaktoren Einheiten mithilfe des sich öffnenden Berichts Verteilfaktoren Einheiten für das aktuelle Objekt ein oder mehrere Verteilungscodes aufgeschlüsselt auf die einzelnen Einheiten auszugeben.

Verteilfaktoren

Bestimmen Sie im Inforegister Optionen über die Felder Von Datum und Bis Datum den zu betrachtenden Zeitraum.

Einheitenverteilung

In der Einheitenverteilung werden Verteilcodes und Werte eingetragen, welche die einzelnen Einheiten betreffen. Die Grundeinstellung der Standardverteilcodes kann hier einheitenbezogen ergänzt werden.

Von der Objektübersicht rufen Sie über die Suche Verteilungen die Liste Objekt Verteilungen auf. Danach wählen Sie die Einheit Verteilungen.

Einheit Verteilungen

Über das Feld Einheitennr. ist ersichtlich, für welche Einheit die Verteilung gültig ist. Vom System werden im Feld Verteilungscode, die in den Global-Verteilungen als Standard gekennzeichneten Verteilungscodes vorbelegt. Tragen Sie im Feld Startdatum ein, ab wann der Verteilungscode wirksam ist. Über dieses Datum wird auch gesteuert, zu welcher Einheitenhistorie der Faktor gehört. Den Wert, mit dem die Einheit an der Gesamtumlage beteiligt ist, geben Sie im Feld Faktor ein.

Wichtig

Sollte eine Änderung des Verteilcodes erforderlich werden, darf der aktuelle Code nicht gelöscht werden!

Änderungen können Sie entweder im Fenster Einheit Verteilungen vornehmen, in dem Sie eine neue Zeile anlegen und in diese den Verteilcode nochmal mit dem geänderten Wert erfassen. Als Startdatum nehmen Sie dann das Datum, ab dem die Änderung wirksam ist. Dabei wird automatisch bei der „alten“ Zeile ein Enddatum zur Information eingetragen. Als weitere Möglichkeit können Sie Änderungen im Fenster Einheiten Verteilungen Matrix erfassen, indem Sie im Feld Startdatum Verteilung das Datum, ab wann die Änderung zu tragen kommt, eintragen und dann in der entsprechenden Spalte den Verteilcode ändern.

Einheitenverteilungen Matrix

Mit der Einheiten Verteilungen Matrix haben Sie ein komfortables, übersichtliches Fenster mit der Sie die Verteilfaktoren gegenüberstellen können. Öffnen Sie das Fenster Objekt Verteilungen und dann die Verteilungen Matrix.

Matrix

Beim Öffnen des Fensters ist im Feld Startdatum Verteilung das aktuelle Arbeitsdatum vorbelegt. Dieses können Sie hier manuell ändern. In den Zeilen werden Ihnen die Werte, die zu diesem Datum gültig sind Fett angezeigt. Werte, die aktuell nicht gültig sind, werden hellgrau angezeigt.  

Hinweis

Die Werte, die zum Startdatum Verteilung nicht gültig sind, werden hellgrau angezeigt. Aus technischen Gründen werden diese nicht unbedingt mit dem richtigen Faktor angezeigt. Wenn sich der Faktor geändert hat, wird auch in den inaktiven Zeilen der aktuell gültige Faktor ausgegeben.

Beispiel: Einheit 003 wurde zum 10.04.2017 vermietet – die Anzahl Personen hat sich deswegen zu diesem Stichtag geändert. Mit aktuellem Startdatum wird sowohl bei der aktuellen Einheit als auch bei der alten Einheit der Faktor 3,00 angezeigt:

Einheiten Verteilungen

Wenn das Startdatum Verteilung auf den 08.04.2017 umgestellt wird, dann wird bei beiden Historien der Faktor 2,00 angezeigt: Einheiten Verteilungen

Mit Datum um einen Monat vermindern und Datum um einen Monat erhöhen kann jeweils monateweise zurück oder weiter gesprungen werden.

Bei Bedarf wählen Sie im Feld Erfassung Verteilungscode eine Verteilung aus. Erfolgt kein Eintrag, werden bis zu 12 beim Objekt hinterlegten Verteilcodes dargestellt.

Zusätzlich kann im Feld Datumsfilter ein Datum oder ein Zeitraum eingetragen werden. In den Zeilen wird dann die aktive Verteilung zum eingestellten Zeitpunkt angezeigt.

Wichtig

Eingaben in den Feldern Startdatum Verteilung, Erfassung Verteilungscode und Datumsfilter werden erst nach dem Aktualisieren (F5) wirksam.

Mit Objektverteilung aktualisieren (per Startdatum) werden die Änderungen für die Verteilungen zum Stichtag des eingetragenen Startdatum Verteilung in die Objektverteilung und bei allen Objektkonten eingetragen, bei denen dieser Verteilcode hinterlegt ist.

Auf jedem einzelnen Feld in der Matrix können Sie die Faktoren im zeitlichen Verlauf per AssistButton überprüfen. Dabei wird das auf die Einheit und den Verteilcode gefilterte Fenster Einheit Verteilungen geöffnet.

Einstellungen in der Einheit

Über die Suche wählen Sie die Einheitenvertragsübersicht und öffnen die Einheitenvertrag Karte, die Sie bearbeiten möchten.

Einheitenvertrag

Vertragsbeginn/-ende

In der Einheitenvertrag Karte sind im Inforegister Einheitenvertrag der Vertragsbeginn und eventuell das Vertragsende eingetragen. Diese Felder bestimmen in erster Linie den Zeitanteil für die Abrechnung, sind aber auch ein wichtiges Kriterium für die Ermittlung und Darstellung möglicher neuer Betriebskostenvorauszahlungen.

Abrechnungsdruck

Im Inforegister Abrechnung/Wirtschaftsplan haben Sie die Möglichkeit zu entscheiden, ob und wie die Betriebskostenabrechnung für die ausgewählte Einheit gedruckt werden soll.

Abrechnungsdruck

Abrechnungskreise allgemein

Ein Abrechnungskreis (AK) ist eine Teilmenge von Einheiten eines Objekts. Er umfasst mindestens eine Einheit und maximal sämtliche Einheiten eines Objekts. Die Zuordnung einer Einheit zu einem Abrechnungskreis ist zeitabhängig. Die Felder Vertragsbeginn/-ende des Einheitenvertrages werden dabei bei der Kostenumlage beachtet.

Auf Abrechnungskreise können Sie buchen.

  1. Ein Gebäude mit mehreren Nutzungsarten (z. B. Wohnung und Gewerbe) bildet ein Objekt. Bestimmte Kosten sollen pro Nutzungsart umgelegt werden. Dazu werden für das Objekt entsprechende Abrechnungskreise angelegt und gebucht. Die Nebenkostenabrechnung ermittelt die Kosten pro Abrechnungskreis und legt diese auf die daran beteiligten Einheiten um.
  2. Zwei benachbarte Objekte haben einen gemeinsamen Mülltonnenplatz. Die Kostenumlage erfolgt insgesamt nach m² Wohnfläche. Es wird ein objektübergreifender Abrechnungskreis angelegt. Die anfallenden Müllkosten werden auf eines der beiden beteiligten Objekte gebucht und dem Abrechnungskreis zugeordnet. Die Abrechnung ermittelt die Gesamtkosten für den Abrechnungskreis und legt diese nach Gesamt m² Wohnfläche auf alle beteiligten Einheiten um.
  3. In einem Gebäude mit fünf Stockwerken ist ein Aufzug montiert. Die Aufzugskosten sollen pro Stockwerke mit unterschiedlichen Prozentwerten umgelegt werden. Dies geschieht durch Aufteilungsregeln.
  4. Die Kosten der Rohrreinigung sollen einer einzigen Einheit berechnet werden. Es wird ein Abrechnungskreis angelegt, dem nur die betroffene Einheit zugeordnet wird. Die umzulegenden Kosten werden auf diesen Abrechnungskreis gebucht.
  5. Die Wasserkosten von einem Wasserrohrbruch sollen in der Abrechnung zwar ausgewiesen aber nicht umgelegt werden. Die entsprechenden Kosten werden auf einen Abrechnungskreis gebucht, dem keine Einheiten zugeordnet sind und der als Vorwegabzug gekennzeichnet ist.

Anlegen von Abrechnungskreisen per Stapelverarbeitung

Mit der folgenden Stapelverarbeitung können Sie für vorhandene Objekte die wichtigsten Abrechnungskreise automatisch anlegen bzw. aktualisieren lassen.

Abrechnungskreise aufbereiten

Öffnen Sie in der Objektkarte Abrechnungskreise. Im Inforegister RE Objekt ist bereits auf das Objekt gefiltert. Bei Bedarf kann dieser manuell geändert werden.

Nachfolgende Abrechnungskreise können Sie im Inforegister Optionen aktivieren, um sie mithilfe der Stapelverarbeitung anzulegen:

Bezeichnung Erläuterung
AK Objekt anlegen Hier wird für jedes Objekt der Standard-Abrechnungskreis mit dem Code OBJEKT angelegt. Dabei wird jeder vorhandene Einheitenstamm des Objekts automatisch diesem Abrechnungskreis zugeordnet. Als Beschreibung wird Objekt + Objektbeschreibung eingetragen.
AK Objekt in Objektkonten Hiermit werden den Objektkonten, die in der Spalte Verwendung Alles, Abrechnung oder Wirtsch.Plan enthalten, der Standard-Abrechnungskreis OBJEKT zugewiesen. Dieser wird dann nach Eingabe der Kontonummer in der Buchblattzeile vorbelegt.
AK Nutzungsarten anlegen Für jede in der Liste Global-Nutzungsarten angelegte Nutzungsart wird ein eigener Standard-Abrechnungskreis angelegt. Die Codes und Beschreibung der Abrechnungskreise sind gleichlautend der Nutzungsartencodes und Beschreibung. Die Einheiten werden je nach eingetragener Nutzungsart den Abrechnungskreisen automatisch zugeordnet.
AK Gebäude und Hauseingänge anlegen Pro Gebäude und/oder Hauseingang wird hiermit ein eigener Standard-Abrechnungskreis gebildet. Der Name dieses Abrechnungskreises besteht aus dem Code des Gebäudes bzw. Hauseinganges. Damit diese Abrechnungskreise angelegt werden können, sind diese in den Einheitenstamm Karten zu hinterlegen. Die Einheiten werden je nach eingetragenem Gebäude und Hauseingang automatisch zugeordnet.
AK je Einheitenstamm anlegen Für jede Einheit wird ein Standard-Abrechnungskreis erstellt. Der Code ist gleichlautend mit der Einheitennummer.
Filter Nutzungsart Hier können Sie die Nutzungsart(en) auswählen, für die Abrechnungskreise angelegt werden sollen. Dieser Filter ist abhängig von der Auswahl der Felder AK Nutzungsart anlegen und/oder AK je Einheitenstamm anlegen.

Diese Verarbeitung legt für ein Objekt, mehrere oder alle Objekte die Standard-Abrechnungskreise an.

Wichtig

Die Erstellung des Standard-Abrechnungskreises OBJEKT ist für die Abrechnung zwingend erforderlich.

Hinweis

Diese Stapelverarbeitung kann jederzeit zur Aktualisierung der Abrechnungskreise erneut gestartet werden. Das trifft zum Beispiel dann zu, wenn weitere Einheiten eingerichtet wurden. Es werden dabei nur Standard-Abrechnungskreise aktualisiert. Manuell angelegte Abrechnungskreise werden nicht berücksichtigt.

Anlegen von Abrechnungskreisen (manuell)

Öffnen Sie die Liste Objekte und klicken auf die Zeile des Objektes, das Sie bearbeiten möchten. Über die Option Abrechnungskreise öffnen Sie das Fenster Abrechnungskreis Übersicht.

Übersicht

Legen Sie in diesem Fenster eine neue Zeile mit folgenden Angaben an:

Bezeichnung Erläuterung
Code Geben Sie hier einen eindeutigen Code für den Abrechnungskreis ein.
Objektübergreifend Mit diesem Feld wird bestimmt, dass der Abrechnungskreis für dieses Objekt objektübergreifend ist, d.h. Buchungen anderer Objekte innerhalb der Zuständigkeitseinheit mit identischem Abrechnungskreis und Einstellung werden hier objektübergreifend berücksichtigt.
Filter teilnehmende Objekte Hier werden die Objekte eingetragen, für die der Abrechnungskreis bei Option Objektübergreifend wirksam ist. Dabei ist zu beachten, dass in allen daran teilnehmenden Objekten der identische Abrechnungskreis mit dem gleichen Filter Teilnehmende Objekte eingetragen sein muss.
Vorwegabzug Kennzeichnen Sie hiermit einen Abrechnungskreis, um vorweg abgezogene Kosten in der Abrechnung darzustellen. Wichtig: Da diese Kosten nicht verteilt werden sollen, dürfen diesem Abrechnungskreis keine Einheiten zugeordnet werden.
Beschreibung Geben Sie hier eine Bezeichnung des Abrechnungskreises ein. Diese wird in den Abrechnungszeilen in Kombination mit der Beschreibung des Objektkontos eingetragen. Wenn mehr als ein Abrechnungskreis pro Objektkonto verwendet wird, wird diese Kombination dann auch in der Einzelabrechnung angedruckt. Zusätzlich wird diese Beschreibung zur Erläuterung des Abrechnungskreises in den Fußnoten in der Einzelabrechnung ausgegeben.
Erläuterungstext 1; Erläuterungstext 2; Erläuterungstext 3 Tragen Sie hier zusätzliche Erläuterungstexte für den Abrechnungskreis ein. Dieser Text wird in der Abrechnung mit angedruckt.

Zuordnen von Einheiten zu Abrechnungskreisen (allgemein)

Jede Einheit kann beliebig vielen Abrechnungskreisen zugeordnet werden. An einem Abrechnungskreis kann eine Einheit aber nur einmal beteiligt werden. Die Beteiligung kann zeitabhängig über das Startdatum bzw. Enddatum gesteuert werden. Von der Tabelle Abrechnungskreis Übersicht können Sie über die Suche Funktion Einheiten zuordnen auswählen, um die Einheitenstämme zu öffnen.

Einheiten zuordnen

Markieren Sie die Einheit/-en, die Sie dem Abrechnungskreis zuordnen wollen und bestätigen Sie mit OK.

Einheitenstämme

Nach einer Sicherheitsabfrage, ob Sie diese wirklich übernehmen wollen, werden die markierten Einheiten in den Abrechnungskreis Beteiligungen übernommen. Diese können Sie anschließend über die Funktion Beteiligte Einheiten überprüfen.

Abrechnungskreis Beteiligung

Objektübergreifende Abrechnungskreise

Der objektübergreifende Abrechnungskreis wird für Kosten verwendet, die auf mehrere Objekte aufgeteilt werden sollen. Dies kommt häufig bei Kosten, wie zum Beispiel für die Pflege der Außenanlagen, den Winterdienst, etc. vor. Dazu kennzeichnen Sie im Fenster Abrechnungskreis Übersicht den entsprechenden Abrechnungskreis im Feld Objektübergreifend.

Übersicht

Zusätzlich tragen Sie im Feld Filter teilnehmende Objekte die Objektnummern aller beteiligten Objekte ein. Damit wird erreicht, dass bei der Saldenermittlung nicht alle Posten des Mandanten durchsucht werden müssen, sondern nur die Objekte, bei denen der objektübergreifende Abrechnungskreis eingerichtet ist. Diese Posten werden dann in der Abrechnung aufsummiert. Bei der automatischen Berechnung des 100 % Faktors werden dann alle Einheitenverteilungen des gesamten Abrechnungskreises aufsummiert. Zur Unterscheidung dazu finden Sie im 100 % Faktor Objekt die Summe aller Einheitenverteilungen aus dem aktuellen Objekt. Beide Felder finden Sie in den Abrechnungszeilen.

Wichtig

In allen beteiligten Objekten muss dieser Abrechnungskreis mit den gleichen Informationen angelegt werden.

Aufteilungsregeln für Abrechnungskreise

Es kann vorkommen, dass eine Rechnung für mehrere Abrechnungskreise gestellt wird. Sofern die Aufteilung auf die unterschiedlichen Abrechnungskreise aus der Rechnung individuell erfolgen soll, ist dies durch manuelles Anlegen entsprechender EK-Rechnungszeilen zu realisieren.

Beispiel: Eine Rechnung für Müllgebühren enthält Teilbeträge für „Hausmüll“ und „Gewerbemüll“. Die Kostenumlage soll für Wohnungs- und Gewerbemieter getrennt erfolgen. Deshalb gibt es zwei Abrechnungskreise. Die Rechnung wird manuell aufgeteilt. D. h., es werden zwei Rechnungszeilen mit den jeweiligen Teilbeträgen auf die entsprechenden Abrechnungskreise gebucht. Es gibt auch feststehende Vorverteilungen. Zum Beispiel die Aufteilung der Grundsteuer auf Wohnungen, Gewerbe und Garagen. Einem Abrechnungskreis kann deshalb eine Aufteilungsregel zugewiesen werden. Die Aufteilungsregeln können bei der Abrechnungserstellung für Abrechnungszeilen angewendet werden. Dies schafft die Möglichkeit, zunächst auf einen Abrechnungskreis zu buchen und erst zum Zeitpunkt der Abrechnungserstellung aufzuteilen (ohne Umbuchungen).

Anlegen von Aufteilungsregeln

Auf der Objektkarte öffnen Sie die Abrechnungskreis Übersicht. Im Menüband wählen Sie über Details das Fenster Abrechnungskreis Aufteil.Regel. Erstellen Sie eine neue Aufteilungsregel.

Aufteilungsregel

Abrechnungskreisauswahl an einem Objektkonto

Grundsätzlich stehen alle Abrechnungskreise für alle Objektkonten zur Verfügung. In der Praxis kann es vorkommen, dass bestimmte Buchungen nicht auf einen Abrechnungskreis gebucht werden dürfen. Darum können Sie die zulässigen Abrechnungskreise einschränken. Auf der Objektkarte wählen Sie über die Suche die Funktion Konten und es öffnet sich die Liste mit den Objekt Konten. Im nachfolgenden Beispiel soll die Position Gebäude und Glasversicherung nur für die Gewerbe-Einheiten über den Abrechnungskreis Gewerbe gebucht werden.

Objekt Konten

Das Konto öffnet sich durch Anklicken und im Inforegister Abrechnung/Wirtschaftsplan können Sie den Abrechnungskreis ändern. Beim Buchen der Glasversicherung wird beim Auswählen eines Abrechnungskreises nur dieser Abrechnungskreis angezeigt.

Abrechnung/Wirtschaftsplan

Hinweis

Wenn am Objektkonto ein Abrechnungskreis hinterlegt ist, dann wird dieser im Buch.Blatt vorbelegt.

Berichtstexte Schnelleinrichtung

Sie können in RELion im Anschreiben der Abrechnung die Texte über Berichtstexte definieren. Dazu öffnen Sie über die Suche die Übersicht RE Berichtstexte.

Hinweis

Wir empfehlen mindestens einen Berichtstext für Mietabrechnungen und einen Berichtstext für Eigentümerabrechnungen anzulegen.

Legen Sie eine leere Aufgabenseite an. Wählen Sie im Inforegister Allgemein im Feld Eigentümer/Mieter das Kennzeichen aus für dessen Objekte Sie Texte für das Abrechnungsschreiben erfassen möchten. Bei Bedarf können Sie bestimmen, dass diese Texte nur für einzelne Objekte, Abrechnungscodes oder sogar nur für einzelne Einheiten gelten sollen.

Berichtstext

Hinweis

Beim Holen der Berichtstexte in die Abrechnung werden in folgender Reihenfolge die Inhalte der Felder geprüft:

  1. Eigentümer/Mieter + Objektnr. + Einheitennr. + Einheitenhistorie (ohne Geschäftsvorfallcode)
  2. Eigentümer/Mieter + Objektnr. + Einheitennr. (ohne Geschäftsvorfallcode)
  3. Eigentümer/Mieter + Objektnr. + Geschäftsvorfallcode
  4. Eigentümer/Mieter + Objektnr.
  5. Eigentümer/Mieter

Sind mehrere Textbausteine mit der gleichen Kombination vorhanden, dann wird die erste genommen. Folgende Kombinationen werden nicht unterstützt:

  1. Eigentümer/Mieter + Objektnr. + Einheitennr. + Einheitenhistorie + Geschäftsvorfallcode
  2. Eigentümer/Mieter + Objektnr. + Einheitennr. + Geschäftsvorfallcode

Sofern Sie den Text als Vorlage für individuelle Texte verwenden wollen, aktivieren Sie das Feld Vorlage. In der Liste wählen Sie in der Spalte Positionierung die gewünschte Option aus: Vortext: Der Text wird vor den Abrechnungsposten im Anschreiben gedruckt. Mitte: Auf dem Abrechnungsanschreiben wird der Text nach den Abrechnungsposten und vor den neuen Vorauszahlungen gedruckt.

Wichtig

Wenn keine neuen Vorauszahlungen gebildet wurden oder die Druckoption Vorauszahlung Alt-Neu nicht aktiv ist, wird dieser Text nicht mit angedruckt.

  • Nachtext: Der Text wird nach den Abrechnungsposten bzw. wenn vorhanden, nach den neuen Vorauszahlungen angezeigt.
  • Erläuterung allgemein: Der Text wird in der Einzelabrechnung nach den Fußnoten angedruckt.
  • Hinweis § 35a: Für die Anlage § 35a können Sie hier einen eigenen Text erfassen, der dann über den Kostenpositionen gedruckt wird. Der eigentliche Text wird im Feld Text eingetragen. Sollte der Text unterstrichen oder in Fettdruck gewünscht werden, setzten Sie in den entsprechenden Feldern einen Haken. Damit die Texte auch in die Abrechnung gezogen werden, öffnen Sie über Berichtszuordnung die RE Berichtszuordnungen.

Berichtszuordnungen

Legen Sie mit Neu eine neue Zeile an und tragen Sie dort im Feld Bericht ID die Report Nummer 5052276 für das Erzeugen der Abrechnungsbelege ein.

Sie können Vordrucke für Bankmitteilungen und Einzugsermächtigungen erzeugen, indem Sie in einem bestehendem RE Berichtstext im Menüband über Initialisiere Text/Mitteilung Bankverbindung für Auszahlung bzw. SEPA Lastschriftmandat starten.

Hinweis

Diese Vordrucke werden benötigt, wenn Sie in der Abrechnung die Druckoptionen Mitteilung Bankverbindung für Auszahlung und SEPA Lastschriftmandat aktivieren.

Bericht

Bei Bedarf können Sie dann noch Änderungen an dem Text vornehmen.

Hinweis

Der neue Berichtstext wird nach den bisher erstellen Berichtstexten eingefügt. Es ist nicht notwendig vorher einen neuen Berichtskopf anzulegen. Auch eine Berichtszuordnung ist nicht erforderlich! Nach dem Aktualisieren der Berichtstexte können Sie diesen öffnen, um ihn zu überprüfen bzw. zu ändern.

Fallbeispiel

Für ein gemischt genutztes Mietobjekt soll eine Jahresabrechnung für die Abrechnungsarten BK-VZ und HK-VZ erstellt werden. Dabei werden nur die Buchungen im Leistungszeitraum sowie die tatsächlich geleisteten Vorauszahlungen in der Abrechnung berücksichtigt.

  • Eine Rechnung für die Wasserversorgung (Konto 800200) wurde für den Zeitraum 01.12.2017 bis 31.01.2018 gebucht.
  • Die Straßenreinigungskosten (Konto 800501) werden zusammen mit dem Nachbarobjekt getragen.
  • Die Kosten für die Müllabfuhr (Konto 800600) werden nach Gewerbeeinheiten und Wohnungen aufgeteilt.
  • Für die anteilige Miete der Telefonanlage (Konto 801710) gibt es je Einheit einen Festbetrag vom Betreiber der Anlage.
  • Da eine Gewerbeeinheit einige Feuerlöscher verwendet, wurde vertraglich vereinbart, dass diese Einheit nicht an die Wartungskosten für Feuerlöscher (Konto 801701) beteiligt ist.

Schematischer Ablauf

Schema

Abrechnung anlegen

Damit RELion eine ordnungsgemäße Abrechnung erstellen kann, müssen die erforderlichen Daten, die im Abrechnungszeitraum verarbeitet wurden, entsprechend der vorgegebenen Einstellungen zusammengestellt und aufbereitet werden. Um diese umfangreichen Arbeiten möglichst einfach durchführen zu können, wurden Stapelverarbeitungen eingebaut, die Ihnen die Arbeit abnehmen und den Arbeitsaufwand geringhalten.

Ausgangspunkt der kompletten Abrechnungserstellung, sowie der neuen Vorauszahlungen, ist das Fenster Abrechnungen, hier werden sämtliche bereits erstellten Abrechnungen dargestellt. Dazu öffnen Sie über die Suche die Liste Abrechnungen und starten den Bericht Abrechnungen anlegen.

Bericht

Im Inforegister Vorbelegen aus haben Sie im Feld Quelle die Wahl ob Sie die Einstellungen wie Buchungsmethode, Druckoptionen etc. aus einer Abrechnung Objekt Vorlage Karte oder aus der letzten Abrechnung übernehmen wollen. In unserem Fall wählen Sie hier Vorlage aus. Sofern Sie Letzte Abrechnung (wenn nicht vorhanden dann Vorlage) verwenden, geben Sie im Feld Letzte Abrechnung den Abrechnungscode der entsprechenden früheren Abrechnung an. Im Feld Vorlage ist immer die entsprechende Vorlagennummer einzutragen.

Wählen Sie im Inforegister Abrechnung anlegen im Feld Abrechnungscode den zuvor angelegten Code für den Abrechnungszeitraum aus. Dadurch werden die Felder Beschreibung, Abrechnung vom, Abrechnung bis und Abrechnungsdatum gefüllt. Diese können Sie bei Bedarf manuell ändern. Tragen Sie im Feld Zahlungsdatum das Zahlungsziel ein, dieses kann auf der Abrechnung angedruckt werden und wird als Fälligkeitsdatum für die Abrechnungsergebnisse verwendet.

Für eine einfache Erstellung der Betriebskostenabrechnung ist es sinnvoll die Optionen im Inforegister Weitere Schritte (optional) zu aktivieren. Es besteht jedoch die Möglichkeit alle Einstellungen einzeln zu starten. Im Inforegister RE Objekt filtern Sie auf das entsprechende Objekt. Mit OK starten Sie die Stapelverarbeitung.

Nachdem die Verarbeitung abgeschlossen ist, werden Sie darüber informiert, dass Aktionsprotokollzeilen erstellt wurden. Diese können Sie über die Infobox Aktionsprotokolleinträge einsehen.

Abrechnung Objekt Karte

Auf der Übersicht Abrechnung wählen Sie die Zeile, die Sie bearbeiten möchten und öffnen die zugehörige Abrechnung Objekt Karte.

Im Inforegister Allgemein erhalten Sie eine Übersicht aller Einstellungen und Optionen der ausgewählten Abrechnung. Bei Bedarf können Sie hier noch Änderungen vornehmen. Da in unserem Fall die Kosten für die Wasserversorgung nur anteilig für die Abrechnungsperiode angerechnet werden soll, kontrollieren Sie hier ob der Haken im Feld Leistungszeitraum berücksicht. gesetzt ist. Wenn Abrechnungsdatum und Druckdatum unterschiedlich sein sollen, gibt es die Möglichkeit im Feld Druckdatum (falls nicht Abrechnungsdatum) ein für den Ausdruck gewünschtes Datum zu hinterlegen.

Abrechnung Objekt Karte

Welche Bearbeitungsschritte bereits ausgeführt wurden, können Sie im Inforegister Bearbeitungsstatus nachvollziehen. Eine Ausführung oder Wiederholung der Funktionen kann erfolgen, wenn Sie erneut auf das Feld Status in der jeweiligen Zeile klicken.

Bearbeitungsstatus

Beteiligte Einheiten prüfen

Über die Stapelverarbeitung Abrechnung anlegen wurden die im Abrechnungszeitraum aktiven Einheiten geholt. Sie können diese über einen Mausklick im Ergebnisfeld der Beteiligten Einheiten geholt im Fenster Einheit Abrechnung überprüfen.

Einheit Abrechnung

Abrechnungszeilen

Die Abrechnungszeilen stellen die einzelnen Kostenpositionen für die Abrechnung dar und sind daher zwingend erforderlich. Über die Stapelverarbeitung Abrechnung anlegen werden die gebuchten Posten der Objektkonten, bei denen in den Objekt Konten die Verwendung Abrechnung oder Alles ausgewählt wurde, in die Abrechnungszeilen eingetragen. In der Liste Abrechnungen öffnen Sie die Abrechnung Zeilen.

Abrechnung Zeilen

In der Spalte Kontonr. können Sie über die eckigen Anführungszeichen die Zeilen erweitern bzw. reduzieren. Im den Beispiel wurden die Hausmeisterkosten objektübergreifend aufgeteilt. In der Abrechnung werden die Gesamtkosten für das Objektkonto dargestellt. Dabei spielt es keine Rolle, in welchem Objekt die Kosten gebucht wurden. Auf den Abrechnungskreis OBJEKT wurden keine Kosten direkt gebucht.

Diese Kosten werden mithilfe der Werte im Feld 100 % Faktor auf die entsprechenden Einheiten umgelegt. Im Feld 100 % Faktor Objekt ist dabei erkenntlich, welchen Anteil der Kosten in diesem Objekt zum Tragen kommen.

Mit dem Holen der Abrechnungszeilen werden automatisch die Kostenbuchungen zu den jeweiligen Konten geholt. Bei Heizkosten werden die erforderlichen D-Sätze aus dem Modul Heizkosten-Datenaustausch, bei Darlehensbuchungen die Werte aus dem Datenpool geholt und auf Einheitenebene zugeordnet. Sorgen Sie also dafür, dass zum Zeitpunkt der Abrechnung alle Buchungen in RELion vorliegen. Die geholten Buchungen können Sie über den Drilldown in der Spalte „Anzahl Detailzeilen“ prüfen.

Festwerte erfassen

In unserem Fallbeispiel wird die „Miete Telefonanlage“ als Festbeträge direkt zugeordnet. In den Abrechnung Zeilen können die gebuchten Posten zu diesem Konto über die Sachposten eingesehen werden. Zum Erfassen der Festbeträge klicken Sie die Zeile Miete Telefonanlage und öffnen Sie über Vorgang Festwerte erfassen das Fenster Abrechnung Zeilen Festwerte.

Hinweis

Beachten Sie bitte, dass die eingetragene Verteilungsart im Objektkontenplan in diesem Fall entweder Festbetrag, Heizung oder Wasser sein muss und die Abrechnung noch nicht berechnet worden ist.

Festwerte

Hier werden Ihnen alle in der Abrechnungsperiode aktiven Einheiten des Objektes aufgeführt. Tragen Sie im Feld Betrag Netto oder Betrag Brutto die entsprechenden Werte ein.

Hinweis

Sofern es sich um Kosten im Sinne des § 35a EStG handelt, können Sie die dementsprechenden Werte in den dafür vorgesehenen Feldern eintragen. Blenden Sie sich diese dafür ein.

Schließen Sie das Fenster damit die Beträge auch in den Abrechnung Zeilen angezeigt werden.

Aufteilungsregeln anwenden

Beim Objekt wurde für die Aufteilung der Müllkosten Abrechnungskreise mit folgenden Aufteilungsregeln erstellt.

Aufteilungsregel

Zum Anwenden der Aufteilungsregeln können Sie unter drei verschiedenen Möglichkeiten wählen:

  1. Markieren Sie das entsprechende Konto und klicken Aufteil.regel anw./zurücksetzen Einzeln. Damit wird die Aufteilungsregel des ausgewählten Kontos angewendet.
  2. Um alle Aufteilungsregeln in den Abrechnungszeilen anzuwenden, verwenden Sie Aufteil.regel anwenden Gesamt.
  3. Beim Berechnen der Abrechnung werden automatisch alle Aufteilungsregeln angewendet, sofern die Option Aufteilungsregeln anwenden im Bericht Abrechnung berechnen nicht deaktiviert wird.

Abrechnung Zeilen

Hinweis

Solange diese Funktion nicht ausgeführt worden ist, finden die Aufteilungsregeln in der Abrechnung keine Anwendung. Die Aufteilungsregeln der einzelnen Konten können nur über Aufteil.regel anw./zurücksetzen Einzeln wieder zurückgesetzt werden und dann auch immer nur Konto für Konto.

Vorauszahlungen prüfen

Über die Stapelverarbeitung Abrechnung anlegen wurden die Vorauszahlungen (Sollstellungen und dazugehörigen Zahlungen) geholt. In der Abrechnung Objekt Karte können Sie über Details oder über die Suche die Vorauszahlungen öffnen.

Abrechnung Vorauszahlungen

In der Spalte Ebene können Sie über die eckigen Anführungszeichen die Zeilen erweitern bzw. reduzieren. Hier haben Sie die Möglichkeit alle Vorauszahlungen, die bei der Abrechnung berücksichtigt werden zu überprüfen und bei Bedarf zu ändern.

Abrechnung berechnen

Nachdem Sie überprüft haben, dass die Kosten und Vorauszahlungen in der Abrechnung stimmen, legen Sie die angefallenen Kosten auf die einzelnen Debitoren um, indem Sie die Abrechnung berechnen. In der Abrechnung Objekt Karte können Sie über Abrechnung berechnen die Stapelverarbeitung öffnen.

Bericht

Im Inforegister Abrechnung Objekt ist dabei bereits auf die entsprechende Abrechnung gefiltert. Standardmäßig wird im Inforegister Optionen vorbelegt, dass die Aufteilungsregeln angewendet werden sollen. Zusätzlich können Sie hier noch bestimmen, dass die Gesamtfaktoren aktualisiert und Zeilen ohne Beträge gelöscht werden sollen. Starten Sie den Vorgang mit OK.

Anschließend sind die Gesamtfaktoren für die jeweiligen Abrechnungskreise und Verteilungscodes berechnet. Sofern eine Hochrechnung aktiv ist, werden zusätzlich die Hochrechnungszeilen gefüllt. Die Kosten werden auf die einzelnen Einheiten umgelegt und die Liste Abrechnungsposten gefüllt. Wurde die Berechnung durchgeführt, steht der Status im Inforegister Bearbeitungsstatus in der Zeile Abrechnung berechnet auf der Abrechnung Objekt Karte auf Ja. Für eine schnellere Berechnung kann beim Abrechnung berechnen die Option Ausnahmen anwenden gleich mitberücksichtigt werden.

Abstimmarbeiten

Bei den Abstimmarbeiten können nach Erstellung der Abrechnung abschließende Kontrollen, ob alle Einheiten und Konten erfasst, alle Verteilungen eingetragen und die Beträge richtig gebucht wurden, durchgeführt werden.

Einige der Berichte verwenden Sie bevor die Abrechnung berechnet wird, andere sind für die Ergebniskontrolle gedacht. Alle diese Berichte starten Sie in der Abrechnung Objekt Karte über Drucken. Im Fenster RE Berichtsauswahl wählen Sie diese in der Rubrik Prüfungen aus.

Berichtsauswahl

Nachfolgende Prüfberichte sind im Standard eingetragen:

  • Prüfe Vorauszahlungskonten
  • Kosten Detailliert
  • Kontrollliste Einheiten
  • Objekt Abrechnungsübersicht Miete (bzw. WEG)
  • Abstimmprotokoll Abrechnung
  • RELion Objektbuchungen LZ/35a

Die Vorgehensweise ist bei allen Berichten identisch. Markieren Sie den gewünschten Bericht und öffnen diesen über OK.

Berichtsauswahl

Prüfe Vorauszahlungskonten

Mithilfe des Berichts Prüfe Vorauszahlungskonten können Sie vorab prüfen, ob bei den ausgewählten Objekten für jede verwendete MwSt. Geschäftsbuchungsgruppe ein Sollstellungskonto pro verwendete Abrechnungsart vorhanden ist.

Bericht

Durch den Aufruf von der Abrechnung Objekt Karte aus, ist im Inforegister Abrechnung Objekt bereits auf die Abrechnung gefiltert. Sie können hier bei Bedarf den Filter anpassen. Starten Sie die Verarbeitung mit Drucken bzw. Vorschau.

Kontrollliste Einheiten

Dieser Bericht listet nach der Berechnung der Abrechnung die Einheiten auf, die bei der Abrechnung berücksichtigt wurden mit den auf die einzelnen Einheiten umgelegten Werten.

Kontrollliste Einheiten

Durch den Aufruf von der Abrechnung Objekt Karte aus, ist im Inforegister Abrechnung Objekt bereits auf die Abrechnung gefiltert. Sie können hier bei Bedarf den Filter anpassen. Starten Sie die Verarbeitung mit Drucken bzw. Vorschau.

Druck

Objekt Abrechnungsübersicht Mieter

Mit dem Bericht Objekt Abrechnungsübersicht Mieter erhalten Sie nach dem Berechnen der Abrechnung eine Aufstellung der Kostenpositionen zur Abrechnung.

Bericht

Durch den Aufruf von der Abrechnung Objekt Karte aus, ist im Inforegister Abrechnung Objekt bereits auf die Abrechnung gefiltert. Sie können hier bei Bedarf den Filter anpassen. Starten Sie die Verarbeitung mit Drucken bzw. Vorschau.

Hinweis

Da bei den Aufteilungsregeln die entstandenen Kosten „mehrfach“ aufgeteilt werden, werden in diesem Bericht Differenzen ausgewiesen. Diese ergeben sich aus den Bewegungen im Abrechnungszeitraum und den verteilten Gesamtkosten pro Abrechnungszeile. In der Spalte verteilte Kosten kann man erkennen, welche Kosten wirklich insgesamt verteilt wurden. In der Spalte Gesamtkosten sieht man, welchen Anteil der Kosten die jeweilige Aufteilungsregel an den Gesamtkosten hat.

Abstimmprotokoll Abrechnung

Über dieses Protokoll können nach dem Berechnen der Abrechnung die Beträge, die in den Abrechnungszeilen stehen, mit den tatsächlich umgelegten Werten abgestimmt werden. Dabei sind eventuell vorhandene Differenzen, die oftmals durch die Verteilung entstehen, erkennbar.

Bericht

Durch den Aufruf von der Abrechnung Objekt Karte aus, ist im Inforegister Abrechnung Objekt bereits auf die Abrechnung gefiltert. Sie können hier bei Bedarf den Filter anpassen.

Außerdem können Sie im Inforegister Abrechnung Zeile auf einzelne Konten filtern. Starten Sie die Verarbeitung mit Drucken bzw. Vorschau.

Protokoll

Objektkonten Leistungszeitraum

Dieser Bericht druckt eine Liste aller Buchungen auf Objektkonten, die im vorgegebenen Zeitraum vorgenommen worden sind, gruppiert pro Objekt. Zusätzlich können Sie wählen ob alle Buchungen, die den Leistungszeitraum betreffen oder Buchungen mit § 35 Dimensionen, ausgegeben werden.

Bericht

Über die Filtermöglichkeiten in den Inforegistern Objekt Konto und Sachposten können Sie die Ausgabe einschränken, um z. B. nur die Konten zu prüfen, die in der Abrechnung einer Rolle spielen. Dazu filtern Sie auf die Verwendung Alles und Abrechnung. Starten Sie die Verarbeitung mit Drucken bzw. Vorschau.

Druck

Ausnahmen anwenden

Gerade im Bereich der gewerblichen Mietverwaltung werden mit den Mietern Vereinbarungen getroffen, die sich auf die Betriebskostenabrechnungen auswirken. Dabei kann für einzelne Einheiten bei verschiedenen Kostenpositionen über die Ausnahmen hinterlegt werden, dass diese entweder gar nicht oder nur in einem begrenzten Rahmen umgelegt werden sollen. Den nicht berechneten Anteil trägt dabei der Vermieter.

Wichtig

Da bei Ausnahmen der Differenzbetrag nicht verrechnet wird, wird die Verwendung im Bereich der WEG-Verwaltung von RELion nicht unterstützt.

In der Abrechnung Objekt Karte wählen Sie die Funktion Ausnahmen. Beim Ermitteln der beteiligten Einheiten werden bereits die beim Mietvertrag hinterlegten Ausnahmen geholt. Bei Bedarf können Sie hier über Ausnahmen holen Ausnahmen einspielen, die erst nach dem Ermitteln der Einheiten bei den Mietverträgen angelegt wurden.

Abrechnung Ausnahmen

Die Abrechnung Ausnahmen Karte ist ähnlich aufgebaut wie Vertrag Ausnahmen Karte. Lediglich das Feld Aktiv im Inforegister Allgemein gibt es in der Vertrag Ausnahmen Karte nicht.

In diesem wird, wie auch in der Übersicht, angezeigt ob und wann die Ausnahme angewendet worden ist. In der Liste Abrechnung Ausnahmen wird über Vorgang Alle Ausnahmen prüfen bzw. Aktuelle Ausnahme prüfen überprüft, ob alle notwendigen Angaben eingetragen sind und ob sich diese nicht gegenseitig ausschließen. Nachdem die Ausnahmen korrekt eingespielt worden sind, können Sie diese in der Abrechnung Objekt Karte mit Ausnahmen anwenden aktivieren. Dabei wird geprüft, ob die Ausnahmen greifen.

Sobald die Ausnahmen angewendet worden sind, können diese nicht mehr verändert werden. Wenn Sie diese trotzdem noch ändern wollen, setzen Sie den Status im Feld Ausnahmen angewendet wieder auf Nein. Das im Feld Aktiv eingetragene Datum wird dabei entfernt. Die erfolgreich angewendeten Ausnahmen können Sie dann in den Abrechnungsposten prüfen.

Abrechnungsposten

In unserem Beispiel wurde bei der Einheit 001 für das Konto 800800 Hausreinigung eine prozentuale Beteiligung von 80 % vereinbart. Im Feld Ausnahme Betrag ist der Differenzbetrag ersichtlich. Im Feld Betrag vor Ausnahme der ursprüngliche Betrag. Nur die im Feld Betrag anteilig ausgewiesenen Kosten kommen in der Abrechnung zum Tragen.

Individuelle Texte anlegen

Normalerweise verwendet die Abrechnung den in den Berichtstexten eingerichteten Standardtext. Es kann jedoch erforderlich sein, bei einer Abrechnung individuelle Informationen zu verwenden. RELion gibt Ihnen die Möglichkeit auf Wunsch für jedes Objekt bzw. für jede Einheit einen individuellen Ausdruck zu erstellen. Die Verwaltung dieser Texte kann in der Abrechnung Objekt Karte über Texte vorgenommen werden. Sofern der Abrechnung noch kein Berichtstext zugeordnet wurde, öffnet sich beim erstmaligen Starten folgende Abfrage:

Abfrage

Mit Ja öffnen Sie das Fenster RE Berichtstexte Übersicht.

Berichtstexte

Hier werden Ihnen alle Berichtstexte angezeigt, die mit Vorlage gekennzeichnet sind und für dieses Objekt und diese Abrechnung zur Verfügung stehen. können Sie einen vorhandenen Text auswählen und diesen mit OK in die neue Textvorlage kopieren. Anschließend können Sie diesen individuell bearbeiten.

Hinweis

Wenn kein Berichtstext mit Vorlage gekennzeichnet ist oder die Vorlagen für die Abrechnung nicht verwendet werden können (z. B. wegen der Objektnr. oder des Geschäftsvorfallcodes), dann werden Ihnen nach einer Abfrage alle Berichtstexte angezeigt, aus denen Sie sich dann den gewünschten Text auswählen können.

Wenn bereits ein Text kopiert wurde, können Sie das in der Abrechnung Objekt Karte im Inforegister Druckoptionen am Feld Individ. Text angelegt erkennen. In diesem Fall gelangen Sie mit der Funktion Texte direkt in das Bearbeitungsfenster RE Berichtstext.

Berichtstext

Wenn ein individueller Text für eine bestimmte Einheit oder einen bestimmten Einheitenvertrag verwendet werden soll, kann dies über die Felder Einheitennr. und Einheitenhistorie gesteuert werden. Sollte ein falscher Berichtstext als Vorlage ausgewählt worden sein, kann dieser Text jederzeit gelöscht werden oder die Zuordnung über die Felder Objektnr. und Geschäftsvorfallcode entfernt werden.

Neue Vorauszahlungen ermitteln

Nach der Erstellung und Prüfung der Abrechnung können im nächsten Schritt die neuen Vorauszahlungen ermittelt werden. Damit werden den Eigentümern/Mietern die neuen monatlichen Hausgeld- bzw. Betriebskostenvorauszahlungen auf Basis der erstellten Abrechnung vorgelegt. Hierzu werden im Hintergrund die Funktionen des Wirtschaftsplans verwendet.

Hinweis

Wenn Sie mit der Abrechnung die zukünftigen Vorauszahlungen nicht anpassen wollen, können Sie die folgenden Schritte zum Wirtschaftsplan überspringen und beim Kapitel Belege erzeugen fortfahren.

Wirtschaftsplan anlegen

In der Abrechnung Objekt Karte können Sie die erforderlichen Menüpunkte zur Erstellung der neuen Vorauszahlungen aufrufen. Als Erstes wird der Menüpunkt Wirtschaftsplan anlegen gestartet. Dabei wird ein Wirtschaftsplan auf Basis der Abrechnung erstellt. Die Abrechnungszeilen werden hierfür in die Wirtschaftsplanzeilen übertragen.

Abrechnung Objekt Karte

Im Bericht Wirtschaftsplan anlegen sind bereits im Inforegister Vorbelegen aus die Felder Quelle und Code (Abrech./Wirtsch.Plan) mit den Werten aus der Abrechnung gefüllt.

Bericht

Im Feld Multiplikator können Sie den Faktor ändern, wenn die bestehenden Beträge angepasst werden sollen. Sollen diese z. B. um 10 % erhöht werden, geben Sie den Multiplikator 1,1 ein. Möchten Sie die Beträge verringern, z. B. um 5%, wählen Sie den Faktor 0,95. Im Inforegister Wirtschaftsplan anlegen wählen Sie im Feld Wirtschaftsplan Code einen passenden Code aus. Dadurch werden die Felder Von Datum, Bis Datum und Wirtschaftsplan Datum gefüllt, sofern bei dem ausgewählten Wirtschaftsplancode diese Angaben hinterlegt wurden. Tragen Sie im Feld Datum 1. Sollstellung das Datum ein, ab dem der neue Vorauszahlungsbetrag für die Sollstellung verwendet werden soll.

Bei Bedarf aktivieren Sie das Feld Vorhandene WP überschreiben, dadurch werden eventuell vorhandene Wirtschaftspläne mit gleichem Wirtschaftsplancode überschrieben, sofern dort folgende Schritte noch nicht ausgeführt wurden: Belege erzeugt, Sollstellungszeilen erstellt, Nachberechnung gebucht und/oder gesperrt. Bestimmen Sie im Inforegister Weitere Schritte (optional), ob Sie die Beteiligten Einheiten holen bereits beim Anlegen des Wirtschaftsplans holen wollen. Standardmäßig ist diese Option aktiv. Im Inforegister RE Objekt ist bereits über die Filterfelder Eigentümer/Mieter und Nr. das Objekt ausgewählt. Mit OK starten Sie die Verarbeitung.

Hinweis

Sollte beim Anlegen des Wirtschaftsplans Aktionsprotokollzeilen angelegt werden, so können Sie sich diese anzeigen lassen indem Sie in der Abrechnung Objekt Karte auf Wirtschaftsplan zeigen gehen. Dadurch öffnet sich die gefilterte Übersicht Wirtschaftspläne. Hier können Sie in der Infobox Aktionsprotokolleinträge diese mit einem Mausklick auf die entsprechende Zahl prüfen. Sollte in der Übersicht kein Eintrag angezeigt werden, so entfernen Sie den Filter auf das Feld Wirtschaftsplancode.

Wirtschaftsplan berechnen

Nachdem die Gesamtkosten aus der aktuellen Abrechnung übertragen wurden, berechnen Sie im nächsten Schritt diese für die einzelnen Einheiten. Starten Sie dazu über Wirtschaftsplan berechnen den gleichlautenden Bericht.

Bericht

In der Stapelverarbeitung Wirtschaftsplan berechnen sind im Inforegister Wirtschaftsplan Objekt bereits die Filterdaten aus der Abrechnung übernommen worden. Standardmäßig wird im Inforegister Optionen vorbelegt, dass die Aufteilungsregeln angewendet werden sollen.

Zusätzlich können Sie hier noch bestimmen, dass die Gesamtfaktoren aktualisiert und Zeilen ohne Beträge gelöscht werden. Starten Sie den Vorgang mit OK.

Ausschlussbedingungen für die neuen Vorauszahlungen

Nicht immer ist es gewünscht, die neuen Vorauszahlungen anzupassen. Wenn z. B. ein Mieter neu eingezogen ist, sollen die vertraglich vereinbarten Nebenkosten nicht geändert werden. Auch kann es vorkommen, dass die Vorauszahlungen erst angepasst werden sollen, wenn sie sich um mindestens 5 EUR erhöhen. Dafür können Sie in RELion Ausschlussbedingungen anwenden.

Dieser Funktionsaufruf berücksichtigt die Ausschlussgründe aus dem verbundenen Wirtschaftsplan. Um die aktuell eingestellten Ausschlussgründe zu überprüfen, wechseln Sie zu Zugehörig und wählen Neue Vorauszahlungen. Klicken Sie anschließend auf Wirtschaftsplan zeigen, um den verbundenen Wirtschaftsplan in der Kartenansicht anzuzeigen.

Ausschlussgründe

Nach dem Anwenden der Ausschlussgründe sind die entsprechenden Ausschlussgrund Codes auf den Wirtschaftsplan Summenposten gesetzt. Alle Zeilen auf Ebene 3 (Abrechnungsart) und mit Ausschlussgrund Code werden automatisch beim Erstellen der neuen Sollstellungszeilen ignoriert:

Summenzeilen

Sollstellungszeilen erstellen

Damit die neu berechneten Vorauszahlungen für das kommende Wirtschaftsjahr zur Anwendung kommen, sind diese in die Sollstellungszeilen einzutragen. Dies können Sie über Sollstellungszeilen erstellen in der Abrechnung Objekt Karte im Inforegister Aktionen im Bereich Neue Vorauszahlung ausführen.

In dem sich öffnenden Fenster Wirtschaftsplan Sollstellungszeilen erzeugen ist im Inforegister Wirtschaftsplan Objekt bereits auf den Wirtschaftsplan gefiltert. Setzen Sie die Option Änderung speichern, wenn Sie die Sollstellungszeilen direkt erstellen wollen. Mit OK starten Sie die Verarbeitung.

Bericht

Wirtschaftsplan zeigen

Als abschließender Punkt öffnen Sie über die Funktion Wirtschaftsplan zeigen in der Abrechnung Objekt Karte das Fenster Wirtschaftspläne. Hier sind die Ergebnisse der vorher gestarteten Funktionen eingetragen. Diese können Sie hier überprüfen.

Wirtschaftsplan

Belege erzeugen

Nach dem Berechnen der Abrechnung, dem Anwenden der Ausnahmen und eventuellem Ermitteln von neuen Vorauszahlungen werden im nächsten Schritt die Belege erzeugt.

Hinweis

Überprüfen Sie vor dem Aufruf Belege erzeugen in der Abrechnung Objekt Karte im Inforegister Druckoptionen ob Sie alle gewünschten Optionen aktiviert haben!

Starten Sie die Stapelverarbeitung Abrechnung Belege erzeugen indem Sie in der Abrechnung Objekt Karte entweder den Bearbeitungsstatus im Feld Belege erzeugt auf Ja setzen oder über Belege erzeugen.

Abrechnung Belege erzeugen

Es ist bereits auf die entsprechende Abrechnung gefiltert. Starten Sie die Verarbeitung mit OK.

Hinweis

Für das Erzeugen der Belege sollten Sie den Filter nicht erweitern. Bei Bedarf können Sie den Filter auflösen, sodass die Belege, z. B. für alle Objekte, erzeugt werden.

Die erzeugten Belege können Sie in der RE Belegübersicht überprüfen, die Sie über den Durchgriff im Ergebnisfeld Belege erzeugt öffnen.

Belegübersicht

Über Drucken können Sie jeden einzelnen Beleg entweder ausdrucken oder in der Seitenansicht öffnen. Wenn alle gewünschten Änderungen vorgenommen worden sind, stellen Sie in der Abrechnung Objekt Karte im Inforegister Bearbeitungsstatus im Feld Freigabe zum Druck von Nein auf Ja um. Danach ist es nicht mehr möglich Änderungen in den Belegen vorzunehmen.

Abrechnung drucken

Die Abrechnung ist dem Eigentümer bzw. Mieter in schriftlicher Form fristgerecht als Einzelnachweis auszuhändigen. Über Bericht im Fenster Abrechnung Objekt Karte öffnen Sie die RE Berichtsauswahl, in welcher Sie den PDF Stapeldruck Abrechnung, dem die einzelnen Berichtstypen untergeordnet sind, mit OK öffnen.

Berichtsauswahl

Im Inforegister RE Belegempfänger ist bereits auf die Abrechnung gefiltert.

Bericht

Im Feld Auswahl für Druckausgabe können Sie Eine Datei (PDF) mit allen Dokumenten auswählen und Sie erhalten eine PDF-Datei, die anschließend auf dem Drucker ausgegeben wird. Mit der Option Einzeldatei (PDF) im ZIP-Ordner erhalten Sie als Ergebnis einen komprimierten ZIP-Ordner mit allen PDF-Dateien einzeln aufgeführt. Diese können Sie z. B. verwenden, wenn Sie einen externen Dienstleister mit der Druckausgabe beauftragen wollen.

Anschließend starten Sie den Druck mit OK. Nach Beendigung der Verarbeitung öffnet sich ein PDF-Sammeldruck. Diesen können Sie entweder normal ausdrucken oder aber speichern.

Abrechnung buchen

Im nächsten Schritt wird das Abrechnungsergebnis in ein oder mehrere Buchblätter übertragen und gegenüber dem Debitor gebucht. Stellen Sie vorher in der Abrechnung Objekt Karte im Inforegister Bearbeitungsstatus das Feld Freigabe zum Buchen auf Ja.

Abrechnung Objekt Karte

Über Abrechnung buchen starten Sie die Stapelverarbeitung Abrechnung in BuchBlatt.

Grundsätzlich können Sie die Abrechnungsbuchblätter für mehrere Objekte gleichzeitig erstellen. Abrechnungen, die nicht zum Buchen freigegeben wurden oder bereits gebucht worden sind, werden dabei übersprungen. Nach den Eingaben starten Sie die Verarbeitung mit OK. Im Anschluss erhalten Sie eine Hinweismeldung mit dem Ergebnis, die Sie ebenfalls mit OK bestätigen. Im entsprechenden Buchblatt können Sie die Buchungen überprüfen und dann Buchen.

Bericht

Buchblatt

Hinweis

Beim Buchen der Abrechnung werden mehrere Buchungssätze pro Einheit in das Buchblatt eingestellt (z. B. Buchung des Abrechnungsergebnisses, Bestandsveränderungen bei bilanzieller Methode). Dies ermöglicht es, die Debitorenbuchungen durchgängig mit Belegart Gutschrift oder Rechnung zu buchen.

Beim Einstellen ins Buchblatt wird pro Buchungssatz ein aufsteigendes Suffix an die Abrechnungs-nummer angehängt. Je Vertrag wird eine Belegnummer erstellt, diese wird beim Holen der Einheiten in die Abrechnung bereits vergeben

Abrechnung sperren

Als abschließender Schritt können Sie in der Abrechnung Objekt Karte über das Feld Gesperrt verhindern, dass Änderungen an der Abrechnung vorgenommen werden können. Sie können diese Sperre auch für noch nicht fertiggestellte Abrechnungen setzen, um Änderungen durch andere Mitarbeiter vorübergehend zu verhindern.  

Weiterführende Themen und Besonderheiten

Abrechnungskreise

Für die Erstellung der Abrechnung sind beim Buchen Abrechnungskreise zwingend notwendig.

Vorwegabzug von Kosten

Vorweg abgezogene Kosten sind die Kosten, die vom Vermieter getragen werden. Diese müssen lt. Gesetzgeber auf der Abrechnung nachvollzogen werden können. Öffnen Sie das Objekt, das Sie bearbeiten möchten. Anschließend wählen öffnen Sie über Abrechnungskreise die Tabelle Abrechnungskreis Übersicht.

Übersicht

Erstellen Sie einen neuen Abrechnungskreis (z. B. VORWEG). Setzen Sie in dem Feld Vorwegabzug einen Haken. Da diese Kosten nicht auf die Einheiten umgelegt werden, ordnen Sie diesem Abrechnungskreis keine Einheiten zu.

Buchen auf Abrechnungskreise

Das Buchen mit Abrechnungskreisen ist in folgenden Vorgängen realisiert:

  • Buchen aus dem Buchblatt
  • Wiederkehrende Buchblätter
  • Einkaufsrechnung
  • Einkaufsgutschrift

Zur Verwendung von Abrechnungskreisen sind folgende Voraussetzungen notwendig:

  1. Der Abrechnungskreis darf nicht gesperrt sein und muss beim Objekt vorhanden sein.
  2. Im Buch.Blatt wird nach Eingabe der Objektkontonummer der Abrechnungskreis aus dem Objektkonto vorbelegt. Diesen können Sie im Feld Abrechnungskreis bei Bedarf ändern.
  3. Der Abrechnungskreis wird dann beim Buchen in Sach- und Mehrwertsteuer-Posten weitergereicht.

Bereits gebuchte Posten mit Abrechnungskreis versehen

Wenn Sie bereits Buchungen durchgeführt haben und dann feststellen, dass diese über einen anderen Abrechnungskreis verarbeitet werden sollen, können Sie bei den gebuchten Posten nachträglich den Abrechnungskreis ändern.

Dazu öffnen Sie die Tabelle Fibujournal, markieren das gewünschte Journal und öffnen es. Im Beispiel soll bei Objektkonto 800200 Wasserversorgung der Abrechnungskreis Objekt auf G2 geändert werden:

Sachposten

Dazu wählen Sie den gewünschten Sachposten und wählen im Feld Abrechnungskreis den gewünschten Abrechnungskreis. Diese Änderungen können, sofern eingerichtet, über das Änderungsprotokoll nachvollzogen werden.

Buchungskombinationen

In RELion werden je nach Auswahl der Buchungskombination, bestehend aus Vorauszahlungsart und Buchungsmethode, die Vorauszahlungen gezogen und die Abrechnungen gebucht.

Zur Auswahl stehen Ihnen als Vorauszahlungsart:

  • Zahlungsbetrag: Dadurch werden die tatsächlich geleisteten Beträge in der Abrechnung ausgewiesen.
  • Sollstellungsbetrag: Dabei werden die sollgestellten Beträge verwendet, ohne Berücksichtigung, ob diese ausgeglichen wurden.

Als Buchungsmethoden stehen zur Verfügung:

  • Abrechnungsspitzen: Hier werden die Vorauszahlungen mit den tatsächlich angefallenen Kosten verrechnet. Diese Buchungsmethode kann mit Sollstellungsbetrag und Zahlungsbetrag kombiniert werden.
  • Bilanzielle Methode: Hier können sowohl die tatsächlich geleisteten Vorauszahlungen als auch die Soll-Vorauszahlungen mit den tatsächlich angefallenen Kosten verrechnet werden. Dabei wird beim Buchen der Abrechnungsergebnisse die bilanzielle Buchungslogik verwendet. Diese Buchungsmethode kann sowohl mit Sollstellungsbetrag als auch mit Zahlungsbetrag kombiniert werden.

Hinweis

Beim Erstellen des Buchblattes werden dabei Bestandsbuchungen und soweit vorher aktiviert wurde Auflösungsbuchungen pro Abrechnungsart eingetragen.

Abrechnungsspitzen mit Saldoausgleich pro Abrechnungsart (nur in Länderversion Österreich)

Hier können sowohl die tatsächlich geleisteten Vorauszahlungen als auch die Soll-Vorauszahlungen mit den tatsächlich angefallenen Kosten verrechnet werden. Dabei wird pro Abrechnungsart eine Saldoausbuchung für das Objekt gemacht. Diese Buchungsmethode kann sowohl mit Sollstellungsbetrag als auch mit Zahlungsbetrag kombiniert werden.

  • Bilanzielle Aktivierung: Da für den Bericht Aktivierung umlagef. Kosten ein Abrechnungscode für ein Objekt benötigt wird, wird am Anfang des Jahres als „Platzhalter“ eine entsprechende Abrechnung Objekt Karte angelegt. Diese kann nicht abgerechnet werden. Zur Abrechnung des Objekts wird dann später die Buchungsmethode auf Bilanzielle Methode umgestellt.

Wichtig

Abrechnungen für WEG-Objekte können grundsätzlich nur mit den Buchungsmethoden Abrechnungsspitzen bzw. Abrechnungsspitzen mit Saldoausgleich pro Abrechnungsart und Vorauszahlungsart Sollstellungsbetrag erstellt werden.

Einheit Abrechnungen

In der Einheit Abrechnungen erhalten Sie Informationen zu den Abrechnungen an die jeweiligen Debitoren. Sie können das Fenster in der Abrechnung Objekt Karte über einen Mausklick im Ergebnisfeld des Feldes Beteiligte Einheiten geholt oder über Einheit Abrechnungen öffnen.

Einheit Abrechnung

Je nach Bearbeitungsstatus der Abrechnung sind die verschiedenen Felder gefüllt und können hier überprüft werden. Eventuell notwendige Änderungen können nur über die Abrechnungszeilen und Vorauszahlungen vorgenommen werden. Über die Funktion Belege erzeugen und über Drucken können Sie die die einzelnen Abrechnungen ausdrucken.

Zusätzlich können Sie über Belege löschen und Belege erzeugen die Belege für die markierte Einheit neu erstellen. Damit können Sie zum Beispiel für einen einzelnen Vertrag die Belege aktualisieren (z. B. wegen Heirat der Name eines Mieters geändert hat).

Vorauszahlung

In RELion können Sie die Vorauszahlungen der einzelnen Debitoren automatisch ermitteln oder manuell eingeben. Dazu öffnen Sie über die Suche Abrechnungen und wählen die entsprechende Abrechnung aus.

Vorauszahlungen

Im Inforegister Vorauszahlungen bestimmen Sie durch Aktivieren des Feldes Nur abgerechnete Abr.Arten, dass automatisch nur die Abrechnungsarten verwendet werden, die in den Abrechnung Zeilen eingetragen sind. Somit werden immer die aktuellen Abrechnungsarten verwendet. Wird dieses Feld nicht aktiviert, kann im Inforegister Datenquellen im Feld Filter Abrechnungsarten die erforderliche Abrechnungsart für die Filterung manuell eingetragen werden. Dies ist vor allem dann von Interesse, wenn Sie getrennte Abrechnungen für Betriebs- und Heizkosten erstellen möchten.

Wird kein Filter verwendet, werden alle Abrechnungsarten geholt.

Automatische Ermittlung der Vorauszahlungen

Beim automatischen Ermitteln der Vorauszahlungen werden über die Abrechnungsarten die Sollstellungskonten der Einheit ermittelt. Diese Konten werden dann auf Debitorenposten mit folgenden Kriterien durchsucht. Voreingestellte Filter:

Aus der Einheit

  • Objektnummer
  • Eigentümer/Mieter
  • Einheit Nr.
  • Einheit Historie
  • Buchungsdatum innerhalb des Abrechnungszeitraums
  • (z. B. 01.01.2018..31.12.2018 oder anteilig nach Leistungszeitraum)

Sollstellungsart

  • Nebenkosten Hinweis: Bei Eigentümerabrechnungen werden in der Länderversion Deutschland zusätzlich Debitorenposten mit der Sollstellungsart Sonstiges ermittelt.

RE Kontogruppe

  • Forderungen/Erlöse

Storno

  • Nein

Folgende Möglichkeiten zur Berechnung der Vorauszahlungen stehen in der Abrechnung Objekt Karte unter Aktionen zur Verfügung:

  1. Abrechnungen anlegen Es wird eine Stapelverarbeitung gestartet, die u.a. auch die Vorauszahlungen ermitteln kann.
  2. Vorauszahlungen holen Über diese Funktion werden die geleisteten Vorauszahlungen berechnet.
  3. Abrechnung berechnen Es wird eine Stapelverarbeitung gestartet, die u.a. auch die Vorauszahlungen ermittelt, sofern dies bisher noch nicht geschehen ist.
  4. Im Inforegister Bearbeitungsstatus den Status im Feld Vorauszahlungen geholt auf Ja setzen. Auch hier werden die geleisteten Vorauszahlungen geholt.

Die berechneten Vorauszahlungen können dann über Vorauszahlungen angezeigt werden.

Abrechnung Vorauszahlungen

In dieser in drei Ebenen aufgeteilten Tabelle, werden die geleisteten Vorauszahlungen aufgeführt:

  • Ebene 1 (Summenzeile) – Hier werden Informationen, wie Einheitennummer, Historie, Debitorenname und Gesamtsumme der Vorauszahlungen, angezeigt.
  • Ebene 2 – Es zeigt die Art der Vorauszahlungen mit den entsprechenden Beträgen an.
  • Ebene 3 – Dort sind die einzelnen Posten aufgelistet.

Manuelle Eingabe der Vorauszahlungen

Vorauszahlungen können über die tatsächlich gebuchten Werte der einzelnen Debitoren ermittelt oder wenn keine vorhanden sind, manuell eingetragen werden. Für die manuelle Eingabe holen Sie trotzdem in der Abrechnung Objekt Karte die Vorauszahlungen und öffnen das Fenster Abrechnung Vorauszahlungen.

Hinweis

Die Vorauszahlungen können manuell nur in der Ebene 2 eingetragen werden. Sofern Zeilen der Ebene 3 vorhanden sind, können manuelle Änderungen nur vorgenommen werden, wenn diese entfernt wurden. Nachdem die Debitorenposten in Ebene 3 entfernt wurden, müssen Sie die Summenzeilen aktualisieren.

Im Anschluss können Sie die Vorauszahlungen erfassen in der Tabelle Abrechnung Vorauszahlungen.

Vorauszahlungen erfassen

Dann öffnet sich die neue Seite Abrechnung Vorauszahlungen Manuelle Erfassung. Zu Beginn ist die Seite leer. Im 1. Schritt erstellen Sie alle benötigten Zeilen über den Menüaufruf Zeilen erstellen und bestätigen die Abfrage mit Ja.

Zeilen erstellen

Es wird nun für jede in der Abrechnung Vorauszahlungen enthaltenen Einheit und Abrechnungsart Zeilen erstellt. Dabei wird anhand der Abrechnungsart Buchungsmatrix geprüft, wie viele Zeilen pro Einheit und Abrechnungsart benötigt werden.

Buchungsmatrix Zeitbezug

Sofern in der Abrechnungsart Buchungsmatrix in der Tabelle Abrechnungskonten mit Zeitbezug mehrere Zeilen mit unterschiedlichen Startdaten enthalten sind, die in den Abrechnungszeitraum fallen, dann werden die Zeilen entsprechend eingetragen.

Im Feld MwSt % wird dann entsprechend dem am Abrechnungsergebniskonto hinterlegen Sachkonto und der dazugehörigen MwSt.-Einrichtung geschuldeten MwSt.-Satz eingetragen (Feld ist standardmäßig ausgeblendet – kann über Spalten auswählen eingeblendet werden).

Wichtig

Sofern Sie mit der Buchungsart Bilanzieller Methode abrechnen, tragen Sie in der Spalte Sollstellungskonto bei den steuerpflichtigen Einheiten jeweils das für den Steuersatz korrekte Sollstellungskonto ein, auf dass beim Buchen der Abrechnung die Vorauszahlungen zurückgebucht werden sollen. Bei den steuerfreien Einheiten wird das Konto automatisch eingetragen.

Hinweis

Filtern Sie auf Beschreibung 2 um dann das Sollstellungskonto in jede Zeile einzutragen. (z. B. mit F8 runterkopieren)

Sie können nun zeilenweise in den Feldern Vorauszahlung Netto und Vorauszahlung MwSt die entsprechenden Beträge erfassen. Der dazugehörige Betrag Vorauszahlung Brutto wird dann automatisch rechnerisch ermittelt.

Hinweis

Es ist absichtlich keine automatische Ermittlung des MwSt.-Betrages vorgesehen, da gerade bei „krummen“ Beträgen die MwSt.-Beträge abweichen können, wenn monatlich Einzel-Beträge mit MwSt. gebucht wird oder vom Gesamt-Betrag der MwSt.-Betrag ermittelt wird.

Über Summenzeilen aktualisieren können Sie zu Kontrollzwecken die Summe pro Einheit/Historie aktualisieren. Wenn Sie die Seite schließen kommt eine Abfrage, ob Sie die erfassten Werte in die Abrechnung Vorauszahlung übernehmen wollen.

Hinweis

Mit Ja werden die Werte direkt übernommen. Mit Nein bleiben die für eine spätere Übernahme in der Tabelle Abrechnung Vorauszahlungen Manuelle Erfassung stehen. Die Tabelle Abrechnung Vorauszahlung ist um das Flowfield-Feld Anzahl manuelle Zeilen erweitert worden. Über den Durchgriff gelangen Sie auf die gefilterte Ansicht der erfassten manuellen Vorauszahlungen. Ein Ändern bzw. Erfassen ist hier nicht möglich:

Anzahl manueller Einträge

In Abrechnung Vorauszahlungen Manuelle Erfassung finden Sie im Menüband noch folgende zusätzliche Aufrufe:

  • Beträge in Abrechnung Vorauszahlung zurücksetzen: Dadurch können Sie alle Beträge in der Tabelle Abrechnung Vorauszahlung zurücksetzen, um evtl. vorher falsch übernommene Beträge zu bereinigen. Die Beträge in der Tabelle Abrechnung Vorauszahlungen Manuelle Erfassung bleiben davon unberührt.
  • Löschen: Dadurch werden alle Zeilen in der Tabelle Abrechnung Vorauszahlungen Manuelle Erfassung gelöscht.

Wichtig

Sofern Sie mit Berechtigungskonzepten arbeiten (Rollen & Rechte) sind Berechtigungen für die neue Tabelle 5164624 zu vergeben (Lesen, Schreiben, Bearbeiten, Löschen).

Überzahlungen automatisch eintragen

Sie können evtl. vorhandene Überzahlungen bei Vorauszahlungsart Zahlbetrag automatisch in die Abrechnung Vorauszahlungen holen. Öffnen Sie dazu die Abrechnung Objekt Karte und aktivieren Sie im Inforegister Vorauszahlungen das Feld Überzahlungen.

Wichtig

Achten Sie darauf, dass die Vorauszahlungen für diese Abrechnung nicht geholt sein dürfen, wenn Sie diese Option aktivieren.

Wenn Sie nun die Vorauszahlungen über eine der geschilderten Wege in die Abrechnung holen, werden die Überzahlungen ebenfalls in die Abrechnung Vorauszahlungen eingetragen.

Überzahlungen manuell eintragen

Sie können evtl. vorhandene Überzahlungen bei Vorauszahlungsart Zahlbetrag auch manuell in die Abrechnung Vorauszahlungen eintragen. Dazu öffnen Sie in der Abrechnung Objekt Karte über die Suchfunktion Vorauszahlungen die Abrechnung Vorauszahlungen.

Markieren Sie dazu die entsprechende Summenzeile (Ebene 1) des Debitors. Über Summenzeile „Andere offene Posten/Überzahlung“ anlegen wird dann die zusätzliche Summenzeile angelegt. Nun können Sie hier über Debitorenposten auswählen diese zuordnen.

Abrechnung Vorauszahlungen

Posten manuell zurücksetzen

Wenn ein Posten nicht mit der Abrechnung verrechnet werden soll, kann die betreffende Zeile in der Abrechnung Vorauszahlungen gelöscht werden. Dabei wird der verbundene Debitorenposten zurückgesetzt, d. h., die Felder Abrechnungsart und Abrechnungscode und ggf. Abwarten werden zurückgesetzt.

Ausbuchen offener Vorauszahlungen

Nach aktuell gültiger Rechtsprechung in Deutschland dürfen nach dem Eintritt der Abrechnungsreife (Ende Abrechnungsperiode) die säumigen Betriebskosten-Vorauszahlungen nicht mehr eingefordert werden.

In der Abrechnung sind bei Vorauszahlungsart Zahlbetrag deswegen evtl. vorhandene Vorauszahlungsdifferenzen auszubuchen. Dafür können Sie den Bericht Ausbuchen offener Vorauszahlungen benutzen. Dieser erstellt für jeden noch offenen Posten eine Gegenbuchung, die dann mit dem ursprünglichen Posten ausgeglichen wird, sodass dann in der Abrechnung nur die tatsächlich geleisteten Vorauszahlungen berücksichtigt werden. Beim Buchen der Abrechnung wird dadurch ein einzelner mahnbarer Debitorenposten erstellt.

Wichtig

Bei Objekten mit Versteuerungsart EÜR (Einnahmenüberschussrechnung) werden die Posten nicht automatisch ausgeglichen. Dieser Ausgleich ist nach der Buchung manuell durchzuführen!

Den Bericht Ausbuchen offener Vorauszahlungen können Sie in der Übersicht Abrechnungen und in der Abrechnung Objekt Karte öffnen.

Bericht

Inforegister Optionen:

Bezeichnung Erläuterung
Geschäftsvorfallcode In diesem Feld ist der Geschäftsvorfallcode (z. B. BK/HK-2017) von der Abrechnung eingetragen, von der Sie den Bericht aus starten. Bei Bedarf können Sie hier den gewünschten Code auswählen. Es werden nur die Abrechnung Objekt Karten zur Prüfung herangezogen, die mit diesem Code angelegt wurden.
Fibu Buch.-Blattvorlage Wählen Sie hier die Buchblattvorlage aus, die zum Buchen verwendet werden soll.
Fibu Buch.-Blatt je Objekt Setzen Sie hier einen Haken, wenn für jedes Objekt ein separates Buchblatt gefüllt werden soll. Das Feld Fibu Buch.-Blattname wird in diesem Fall deaktiviert.
Fibu Buch.-Blattname Sofern Sie nicht den Haken im Feld Fibu Buch.-Blatt je Objekt gesetzt haben, können Sie hier manuell ein Buchblatt auswählen.
Buchungsdatum Tragen Sie in diesem Feld das Datum ein, zu dem die Ausgleichsbuchungen gebucht werden sollen. Wichtig: Sofern bei der Abrechnung nicht der Haken Leistungszeitraum berücksichtigen gesetzt ist, ist es erforderlich, dass als Buchungsdatum ein Datum innerhalb der abzurechnenden Abrechnungsperiode eingetragen wird. Mit Haken Leistungszeitraum berücksichtigen kann das Arbeitsdatum als Buchungsdatum verwendet werden.
Filter Bearbeiter Wählen Sie hier optional einen Bearbeiter aus. Es werden dann nur die Abrechnungen berücksichtigt, bei denen diesen Bearbeiter eingetragen ist.

Inforegister RE Objekt:

In diesem Inforegister ist standardmäßig auf das Objekt gefiltert, von dessen Abrechnung aus, der Bericht gestartet wird. Bei Bedarf kann der Filter entsprechend erweitert werden.

Hinweis

Dieser Bericht kann nur für Mietobjekte verwendet werden. Zusätzlich wird geprüft, ob die Vorauszahlungsart Zahlbetrag ist.

Starten Sie die Verarbeitung mit OK. Dabei wird beim erstmaligen Starten des Berichts der Herkunftscode AUS-VZ-ABR angelegt.

Bei der Verarbeitung werden dabei lediglich die Posten berücksichtigt, die in der Tabelle Abrechnung Vorauszahlungen im Feld Vorauszahlung Differenz einen Betrag haben. Pro gefundene Rechnung wird eine passende Gutschrift mit Buchungstext [LZ von-LZ bis] Verrechnung n. geleistete Vorausz. erstellt und diese mit der Rechnung ausgeglichen. Diese Buchung wird dann beim erneuten Holen der Vorauszahlungen in die Tabelle Abrechnung Vorauszahlungen eingetragen. Wenn Überzahlungen in die Tabelle Abrechnung Vorauszahlungen geholt wurden, dann werden passende Rechnungen mit Buchungstext [LZ von-LZ bis] Rechnung wg. Überzahlung gemäß der übergeordneten letzten Sollstellungszeile erstellt und diese mit der Überzahlung ausgeglichen. Diese Buchung wird dann beim erneuten Holen der Vorauszahlungen in die Tabelle Abrechnung Vorauszahlungen eingetragen.

Hinweis

Sollte es keine übergeordnete Sollstellungszeile geben, entfernen Sie die Überzahlung aus der Tabelle Abrechnung Vorauszahlungen.

Der Bericht stellt die Buchungen in das gewählte Buchblatt und setzt die Tabelle Abrechnung Vorauszahlungen zurück. Öffnen Sie dieses Buchblatt in der Abrechnung Objekt Karte nach Beendigung des Vorgangs über den Aufruf Abrechnung Buch.Blatt. Sie können die Buchungen dort überprüfen und buchen.

Wichtig

Es werden nur Gegenbuchungen für Debitorenposten erstellt, deren Abwartenkennzeichen entweder leer oder mit dem gleichen Abwartenkennzeichen aus der RE Einrichtung im Feld Abwarten Abrechnung gefüllt ist. Sollten Sie Debitorenposten mit einem anderen Abwartenkennzeichen gekennzeichnet haben, wird Ihnen das über das Aktionsprotokoll mitgeteilt.

Bitte bearbeiten Sie diese Posten bei Bedarf manuell (z. B. durch Ändern des Abwartenkennzeichens oder Entfernen aus der Tabelle Abrechnung Vorauszahlungen).

Im Anschluss holen Sie die Vorauszahlungen erneut in die Abrechnung. Beim Berechnen der Abrechnung und beim Erzeugen der Belege wird bei Vorauszahlungsart Zahlungsbetrag geprüft, ob bei Abrechnungen für Mietobjekte in der Länderversion Deutschland in der Tabelle Abrechnung Vorauszahlungen das Feld Vorauszahlung Differenz leer ist. Sie erhalten eine entsprechende Meldung, die Sie darauf hinweist, dass die Vorauszahlungen noch zu bereinigen sind. Solange diese nicht bereinigt wurden, ist es nicht möglich die Optionen Freigabe zum Druck und Freigabe zum Buchen zu setzen.

Hinweis

Die Anlage „Vorauszahlung im Detail“ wird nur dann erzeugt, wenn das Ergebnis aller Zeilen pro Einheit nicht „0“ ist. Wenn sich also die Soll-Vorauszahlungen mit den Buchungen „Verrechnung n. geleistete Vorausz.“ komplett aufheben, wird die Anlage für diese Einheit nicht erzeugt.

Verbrauchswerte erfassen

Sie können für die Abrechnung Verbrauchswerte, z. B. Verbrauch m³ Wasser, erfassen. Dafür sind im Vorfeld drei Punkte zu beachten:

  1. Die beteiligten Einheiten sind ermittelt.
  2. Im Fenster Objekt Verteilungen ist die entsprechende Verteilung im Feld Absoluter Faktor mit einem Haken gekennzeichnet.
  3. Die Verteilungsart ist in den Objekt Konten auf Kein Zeitanteil gestellt. Nun wird in der Abrechnung Objekt Karte die Tabelle Verbrauchswerte erfassen geöffnet.

Verbrauchswerte

Im Kopfbereich sind Eigentümer/Mieter-Kennzeichen, Objektnr., Abrechnungs-/WP-Code und Datumsfilter von RELion vorgeblendet. Wählen Sie im Feld Filter Verteilungscodes den gewünschten Verteilungscode aus. Wenn für mehrere Verteilungscodes Verbrauchswerte erfasst werden sollen, können diese nacheinander ausgewählt und abgearbeitet werden.

Tragen Sie über Zeilen initialisieren alle im Abrechnungszeitraum aktiven Einheiten ein. Die dazugehörigen Verbräuche erfassen Sie im Feld Faktor. Bei der nächsten Berechnung der Abrechnung werden diese Werte herangezogen.

Hinweis

Sollte die Summe der Verteilung auf der Abrechnung nicht mit der Summe der Faktoren übereinstimmen, überprüfen Sie, ob die Einstellung Kein Zeitanteil im Objektkonto als Verteilungsart eingetragen ist.

Abrechnung Zeilen

Als Kostenpositionen für die Abrechnung werden die Konten verwendet, bei denen in der Liste Objekt Konten die Option Abrechnung oder Alles im Feld Verwendung eingetragen ist. Es bestehen zwei Möglichkeiten diese Zeilen für den Ausdruck der Abrechnung zu generieren.

Dazu wählen Sie über die Suche die Liste Abrechnungen aus.

  • Erste Möglichkeit (empfohlen): Starten Sie über Neu/Abrechnung anlegen den Bericht Abrechnung anlegen. Hier sollten Sie immer im Inforegister Weitere Schritte (optional) den Haken bei Abrechnungszeilen holen setzen. Damit werden die Zeilen automatisch über die Stapelverarbeitung erzeugt.
  • Zweite Möglichkeit (wenn die Abrechnung bereits angelegt ist): Wählen Sie eine Abrechnungszeile, die Sie bearbeiten möchten und öffnen Sie die zugehörige Abrechnung Objekt Karte. Hier können Sie über Abrechnungszeilen holen für jedes Objektkonto, das in der Verwendung Alles oder Abrechnung eingetragen hat, eine Summenzeile und eine Zeile mit dem bei dem Objektkonto hinterlegten Abrechnungskreis anlegen.

Abrechnung Zeilen

Als nächsten Schritt öffnen Sie in der Abrechnung Objekt Karte die Tabelle Abrechnung Zeilen über einen Klick auf die Summe und holen über Aktionen Kontensaldo in Abrech.zeilen Gesamt die dazugehörigen Salden des Abrechnungszeitraumes dazu. Eventuell vorhandene bebuchte zusätzliche Abrechnungskreise werden mit diesem Schritt ebenfalls eingetragen. Bei Bedarf können Sie die vorhandenen Abrechnungszeilen manuell bearbeiten Beachten Sie bitte, dass bei manuellen Änderungen Abstimmdifferenzen entstehen können!

Kontensummen in Abrechnungszeilen

Wenn eine Abrechnungsposition (Abrechnungszeile) aus mehreren Objektkonten besteht (z. B. Aufzugskosten aus Wartung, Strom, Telefon, Notdienst), dann können Sie in den Objektkonten ein Konto mit Verwendung Alles, Abrechnung oder Wirtsch.Plan und einer Summen-Kontoart einrichten. Im Feld Zusammenzählung tragen Sie die Konten ein, die in diesem Konto zusammengefasst werden sollen. Beim Holen der Abrechnungszeilen wird dann nur das Summenkonto in die Abrechnung geholt und die Posten aus den im Feld Zusammenzählung eingetragenen Konten.

Hinweis

Die Einrichtung der ursprünglichen Aufwandskosten (z. B. Wartung, Strom, Telefon, Notdienst) bleibt unverändert. Die Konten, die in einer Zusammenzählung mit Verwendung Alles, Abrechnung oder Wirtsch.Plan enthalten sind, werden beim Holen der Konten nicht in die Abrechnungszeilen bzw. Wirtschaftsplanzeilen eingetragen.

Abrechnungszeilen einfügen

Sie können zu einer Summenzeile manuell noch zusätzliche Zeilen einfügen. Dazu markieren Sie in den Abrechnung Zeilen entweder die Summenzeile oder eine dazugehörige Zeile, zu der Sie eine weitere Zeile benötigen und klicken auf Zeile einfügen. Dadurch wird eine neue Detailzeile eingetragen. Ordnen Sie dieser im Feld Abrechnungskreis den benötigten Abrechnungskreis zu.

Hinweis

Ein manuelles Einfügen von Summenzeilen ist nicht möglich. Fügen Sie einem Objektkonto mit der Verteilungsart Festbetrag manuell keine Zeile hinzu, da es nicht möglich ist, dieser Zeile einer Einheit zuzuordnen.

Abrechnungszeilen bearbeiten

Sie können in den Abrechnungszeilen einige Änderungen manuell durchführen. Dies hat oft Auswirkungen auf die Umlage und den Druck der Abrechnung. Sollten die Änderungen auch für zukünftige Abrechnungen gelten, sind die Objektkonten bzw. Objektverteilungen entsprechend zu ändern!

Beschreibung ändern

Es ist möglich, sowohl die Beschreibung der Summenzeile als auch der Detailzeile zu bearbeiten, solange die Belege noch nicht erzeugt sind. Beachten Sie dabei, dass die Beschreibungen aus den Abrechnungszeilen in der Einzelabrechnung ausgegeben werden. Sofern nur eine Zeile mit Abrechnungskreis vorhanden ist, wird nur die Beschreibung der dazugehörigen Summenzeile angedruckt:

Abrechnung Zeilen

Darstellung im Druck: Druck

Sobald die Kosten über mehrere Abrechnungskreise verteilt werden, werden sowohl die Beschreibung der Summenzeile als auch der Detailzeilen angedruckt.

Abrechnung Zeilen

Darstellung im Druck:

Abrechnung Zeilen

  • Abrechnungskreise ändern Beim Holen der Kontensalden in die Abrechnung wird pro bebuchtem Abrechnungskreis eine Detailzeile für das Konto angelegt. Wenn Sie den Abrechnungskreis in den Detailzeilen ändern, werden evtl. vorhandene Detailwerte aus der Abrechnung entfernt. Beim Ändern des Abrechnungskreises in den Detailzeilen ist eine Abfrage mit Ja zu bestätigen die das versehentliche Löschen der Detailwerte verhindert. Manuelle Änderungen in den Betragsfeldern bleiben dabei erhalten.
  • Verteilungscode ändern Standardmäßig wird der am Objektkonto bzw. bei den Aufteilungsregeln am Abrechnungskreis hinterlegte Verteilungscode in den Abrechnungszeilen eingetragen. Sie können diesen hier ändern, um nach einem anderen Verteilerschlüssel die Kosten umzulegen.
  • Hochrechnung eintragen Sofern in der Objekt Verteilung bei einem Verteilungscode die Hochrechnung aktiviert wurde, wird beim Holen der Abrechnungszeilen die Hochrechnung in den Detailzeilen eingetragen, bei denen diese Verteilung verwendet wird.
    Sollten Sie die Hochrechnung verwenden wollen und diese beim Holen der Abrechnungszeilen in der Objekt Verteilung noch nicht aktiviert gewesen sein, so können Sie manuell in den Abrechnungszeilen im Feld Hochrechnung die Option Tag oder Jahr auswählen.

Hinweis

Achten Sie beim manuellen Eintragen der Hochrechnung darauf, dass Sie diese in allen Detailzeilen mit dem betroffenen Verteilungscode ändern.

  • Nicht umlagefähig Kennzeichen ändern Sofern am Objektkonto das Kennzeichen Nicht umlagefähig gesetzt ist, so wird dieses beim Erstellen der Abrechnungszeilen eingetragen. Bei Bedarf können Sie das Kennzeichen hier eintragen bzw. entfernen.

Wichtig

Wenn Sie in einer Zeile das Kennzeichen ändern, werden nach zwei Abfragen die Abrechnungszeilen geschlossen, damit diese Änderung in allen Detailzeilen und der dazugehörigen Summenzeile zu dem entsprechenden Konto eingetragen werden kann. Außerdem ändert sich dabei die Sortierung der Konten. Es ist nicht möglich, nur einer Detailzeile eines Kontos das Kennzeichen mitzugeben.

  • 100 % Faktor ändern Grundsätzlich ist es möglich, die Werte in den Feldern 100 %-Faktor Gesamt und 100 %-Faktor Objekt manuell in den Abrechnungszeilen zu ändern. Wenn Sie den Wert nur in einem der Felder (100 %-Faktor Gesamt bzw. 100 %-Faktor Objekt) ändern, dann werden beim Berechnen der Abrechnung nicht die gesamten Kosten auf das Objekt umgelegt. In der Einzelabrechnung wird dann bei diesem Konto eine Zeile mit davon auf andere Objekte ausgegeben. Sofern Sie manuelle Änderungen in den Faktor-Feldern vorgenommen haben, sollten Sie beim Berechnen der Abrechnung nicht die Option Gesamtfaktor aktualisieren setzen, da ansonsten die Gesamtfaktoren neu in die Abrechnung geholt werden und die manuelle Änderung der Faktoren verworfen werden.

Wichtig

Wenn Sie die 100 %-Faktoren manuell ändern, können bei der Umlage der Kosten nicht die gesamten Kosten umgelegt werden, da der 100 %-Faktor dann nicht mehr mit der Summe der Einzelfaktoren übereinstimmt

  • Beträge ändern Sie können in den Abrechnungszeilen in allen Betragsfeldern bei Bedarf die Werte manuell erfassen bzw. ändern.

Hinweis

Sofern Sie manuelle Änderungen in den Betragsfeldern Betrag Netto, Betrag VSt, Betrag n.a. VSt und/oder Betrag Brutto vorgenommen haben, dann werden beim Holen der Kontensalden diese Salden nicht geholt! Grundsätzlich werden manuelle Änderungen beim Holden der Kontensalden nicht überschrieben.

Wichtig

Es empfiehlt sich nicht die Verteilungsart in den Abrechnungszeilen zu ändern! Löschen Sie dafür das Konto aus den Abrechnungszeilen. Ändern Sie die Verteilungsart direkt am Objektkonto und holen dann die Abrechnungszeilen neu herein.

Abrechnungszeilen löschen

Aus technischen Gründen ist es nicht möglich, eine Summen- mit den dazugehörigen Detailzeilen mit der Standard-Löschfunktion aus den Abrechnungszeilen zu entfernen. Aus diesem Grund wird Ihnen die Funktion Zeilen löschen von RELion zur Verfügung gestellt. Markieren Sie dazu entweder die zusammengeklappte Summenzeile oder die aufgeklappte Summenzeile mit allen dazugehörigen Detailzeilen.

Sachposten

In den Abrechnungszeilen können Sie das Fenster Sachposten zu dem markierten Objektkonto öffnen. Hier sind alle diesem Konto in die Abrechnung geholten gebuchten Sachposten aufgelistet.

Sachposten

Aufgrund der zeitanteiligen Zuordnung über den Leistungszeitraum muss die Summe der hier gezeigten Posten nicht mit Wert in der Abrechnungszeile übereinstimmen. Die anteiligen Werte finden Sie in der Abrechnungszeile im Lookup zum Feld Anzahl Detailzeilen.

Abrechnungsposten

Nach dem Berechnen der Abrechnung können Sie das Fenster RE Abrechnungsposten öffnen.

Abrechnungsposten

Hier werden Ihnen alle Einzelposten eines Kontos, verteilt auf die abzurechnenden Einheiten angezeigt. Die abzurechnenden Beträge werden in Bezug auf Verteilungscode, Verteilungsart und Faktor dargestellt.

Schnellfilter in RE Abrechnungsposten

Im Fenster RE Abrechnungsposten können Sie einen Schnellfilter auswählen. Je nach Aufruf werden die unterschiedlichen Spalten der Abrechnungsposten in den Vordergrund gerückt:

Bezeichnung Erläuterung
Alle anzeigen (STRG + G) Es werden alle Angaben angezeigt.
Ausnahmen (STRG + Q) Die für die Ausnahmen relevanten Spalten wie z. B. Ausnahme aktiv, Betrag vor Ausnahme etc. werden in dieser Ansicht im vorderen Bereich platziert, damit diese besser zu kontrollieren sind. Außerdem wird im Feld Ausnahme aktiv auf <> Leer gefiltert.
Ausschluss für VZ Anpassung (STRG + M) Vor allem die Spalte Vorauszahlung Ausschlussbed. wird in den Vordergrund gerückt, um schnell evtl. für den verknüpften Wirtschaftsplan gesetzte Ausschlüsse überprüfen zu können. Außerdem wird im Feld Vorauszahlung Ausschlussbed. auf <> Leer gefiltert.
Vorauszahlungen (STRG + Z) Bei dieser Ansicht sind hauptsächlich die Spalten Vorauszahlung Netto, Vorauszahlung USt, Vorauszahlungsdifferenz sowie Abrechnungsart Überzahlung als Kontrollspalten wichtig.
Abrechnung an aktuellen Vertragspartner (STRG + P) Hier werden vor allem die Angaben der Spalte Einheitenhistorie und Historie ursprünglich, sowie die Werte in der Spalte Betrag anteilig zu Kontrollzwecken priorisiert.
Umlageausfallwagnis (D) (STRG + U) Vor allem die Spalte Betrag Umlageausfallwagnis wird dabei in den Vordergrund gerückt. Außerdem wird im Feld Betrag Umlageausfallwagnis auf <> Leer gefiltert.
Nachweis §35 (D) (STRG + N) Die für den Ausweis haushaltsnahe Dienstleistungen relevanten Spalten, z. B. Betrag Netto §35 haushaltsnahe DL (D), werden in dieser Ansicht im vorderen Bereich platziert. Zusätzlich wird in den entsprechenden Feldern auf <> 0 gefiltert. Wenn keine Werte vorhanden sind, dann werden die Spalten nur entsprechend angeordnet.
Unecht Steuerbefreit (A) (STRG + S) Die relevanten Spalten wie z. B. Unecht St. Bef. Gesamtfaktor (A) werden in dieser Ansicht priorisiert.
Rücklagen (STRG + R) In dieser Ansicht werden die Spalten auf die Wesentlichen reduziert. Lediglich die Spalten Einheitennr., Einheitenhistorie, Kontonr., Rücklagenart, Betrag anteilig und Gesamtkosten Netto werden angezeigt.
Bestandskonten (STRG + B) Auch diese Ansicht ist auf das Wesentliche reduziert. Hier werden lediglich die Spalten Einheitennr., Einheitenhistorie, Kontonr., Geldkonto Zeilenart, Betrag anteilig und Gesamtkosten Netto dargestellt.

Hinweis

Sofern ein Filter keine Werte ergibt, wird mit einer Hinweismeldung darauf hingewiesen.  

Hochrechnungszeilen

Sofern in der Abrechnung die Hochrechnung verwendet wurde, markieren Sie in den Abrechnung Zeilen die entsprechende Zeile und öffnen das Fenster Abrechnung Hochrechnungszeilen.

Hochrechnungszeilen

Hier wird angezeigt, wie sich die einzelnen Anteile zusammensetzen. Die Hochrechnung kommt zum Tragen, wenn Sie z. B. die Anzahl der Mieter oder die Quadratmeter in einer Wohnung ändern. Ebenso wird die Zusammensetzung der Anteile bei objektübergreifenden Abrechnungskreisen dargestellt. In den Zeilen ohne Objektnr. Herkunft wird der Gesamtfaktor jeweils vor und nach der Änderung dargestellt. In den nachfolgenden Zeilen werden dann die Anteile der Einheiten zu den entsprechenden Zeiträumen angezeigt. Die Berechnung erfolgt tagesgenau. Für die Darstellung kann zwischen Tag und Jahr gewählt werden.

Hinweis

Bei der Hochrechnungsart Jahr wird nur dann die Erläuterung der Hochrechnung in der Einzelabrechnung angedruckt, wenn sich

  • der Faktor in dieser Einheit ändert,
  • ein Vertragswechsel stattgefunden hat oder
  • der Gesamtfaktor sich im Abrechnungszeitraum ändert.

Die Berechnung der Kosten für die einzelnen Positionen in der Abrechnung wird dann mit diesen Anteilen durchgeführt. Über Abrechnungskreis Einheitenübersicht starten Sie den gleichlautenden Bericht mit der Zuordnung der Einheiten zu den Abrechnungskreisen.

Abrechnungskreis Einheitenübersicht

In den Abrechnung Zeilen wird über Abrechnungskreis Einheitenübersicht der gleichnamige Bericht geöffnet. Starten Sie den Bericht über Drucken bzw. Vorschau.

Bericht

Druck Druck

Gerade bei objektübergreifenden Abrechnungskreisen ist dieser Bericht hilfreich, da hier alle beteiligten Einheiten (auch von den anderen Objekten) mit deren Umlagefaktoren angezeigt werden.

Ausnahmen

Besonders im Bereich der gewerblichen Mietverwaltung werden mit den Mietern oft Vereinbarungen getroffen, die sich auf die Betriebskostenabrechnungen auswirken.

Dabei kann in RELion für einzelne Miet- bzw. Einheitenverträge bei verschiedenen Kostenpositionen über die Ausnahmen hinterlegt werden, dass diese entweder gar nicht oder nur in einem begrenzten Rahmen umgelegt werden sollen. Den nicht berechneten Anteil trägt dabei der Vermieter.

Wichtig

Da bei Ausnahmen der Differenzbetrag nicht verrechnet wird, wird die Verwendung im Bereich der WEG-Verwaltung vom System nicht unterstützt. Weiter ist eine Anwendung von Ausnahmen in Bezug auf ein Umlageausfallwagnis nicht möglich. Beachten Sie bitte beim Anlegen der Ausnahmen, dass in einer Abrechnung pro Objektkonto immer nur eine Ausnahme pro Einheit wirksam sein kann. Das heißt, es darf keine mehrfachen Ausnahmeregelungen zu ein und derselben Kostenposition geben.

Vertrag Ausnahmen Karte

Über die Suche öffnen Sie die Liste Gewerbemietverträge und klicken auf die Zeile des Vertrages, den Sie bearbeiten möchten. Rufen Sie über die Suche Ausnahmen auf und es öffnet sich das Fenster Vertrag Ausnahmen. Legen Sie mit Neu eine Vertrag Ausnahme Karte an.

Vertrag Ausnahmen

Inforegister Allgemein

Allgemein

Im Inforegister Allgemein ist bereits die Vertragsnr. eingetragen. Wenn die Ausnahme nicht den gesamten Mietvertrag betrifft, sondern nur eine einzelne Einheit daraus, wählen Sie im Feld Einheitennr. eine Einheit aus. Im Feld Zeilentyp definieren Sie, wie die spätere Berechnung zusammen mit dem Feld Berechnung erfolgen soll. Wenn Sie zu einem Mietvertrag bzw. einer Einheit mehrere Ausnahmen erfassen, werden diese nacheinander in folgender Reihenfolge abgearbeitet:

  1. Prozent Zur Verwendung einer prozentualen Ausnahme.
  2. Einzelkonto Absolut Bei einer Ausnahme, die nur Auswirkung auf ein Konto hat.
  3. Mehrere Konten Absolut Zur Verwendung einer Ausnahme, die Auswirkung auf mehrere Konten hat.
  4. Abrechnungsart Absolut Für eine Ausnahme, die sich auf eine ganze Abrechnungsart bezieht.

Über das Feld Verwendung steuern Sie ob die Ausnahme in der Abrechnung, dem Wirtschaftsplan oder bei Beidem zum Tragen kommt. Tragen Sie im Feld Filter Konten das bzw. die Konten ein, für die die Ausnahme gilt. Wenn Sie im Feld Zeilentyp Einzelkonto Absolut ausgewählt haben, dürfen Sie nur ein Konto auswählen. Wenn Sie Mehrere Konten Absolut gewählt haben, geben Sie mindestens zwei Konten an.

Mit Auswahl von Konten im Feld Filter Konten wird automatisch die bei diesen Konten hinterlegte Abrechnungsart im Feld Filter Abrechnungsart eingetragen.

Inforegister Berechnung

Anschließend wählen Sie im Inforegister Berechnung im Feld Berechnung unter Berücksichtigung des Feldes Zeilentyp eine der folgenden Berechnungsarten aus:

Bezeichnung Erläuterung
Prozent Zur Berechnung einer prozentualen Ausnahme (Voraussetzung: Zeilentyp Prozent).
Pauschal Bei dieser Berechnungsart wird der im Feld Betrag eingegebene Wert in gesamter Höhe dem ausgewählten Konto für diesen Mietvertrag bzw. diese Einheit in Rechnung gestellt. Wenn mehrere Konten ausgewählt worden sind, wird der Betrag auf diese im Verhältnis der ursprünglichen Kosten aufgeteilt.
Max.Betrag Wählen Sie diese Berechnungsart aus, wenn bei einem oder mehreren Konten ein bestimmter Betrag nicht überschritten werden darf. Die Aufteilung auf mehrere Konten erfolgt ebenfalls im Verhältnis der ursprünglich anfallenden Kosten.
Min.Betrag Diese Berechnungsart wird benötigt, wenn bei einem oder mehreren Konten mindestens ein bestimmter Betrag abgerechnet werden soll. Auch hier wird der Betrag im Verhältnis der ursprünglichen Kosten auf mehrere Konten aufgeteilt.
Diff. zu Betrag (nur Erhöhung) Die Kosten, die einen bestimmten Betrag übersteigen, werden bei dieser Berechnungsart auf den Mieter, umgelegt.
Diff. zu Betrag (Pos.+Neg.) Bei dieser Berechnungsart werden dem Mieter die Kosten, die einen bestimmten Betrag übersteigen, berechnet bzw. bei einem negativen Betrag, gutgeschrieben.
Max.Betrag/Verteilcode Wählen Sie diese Berechnung, wenn z. B. eine Vereinbarung vorliegt, dass maximal ein bestimmter Betrag pro m² abgerechnet werden soll. Tragen Sie dann im Feld Betrag pro Verteilcode auf der Vertrag Ausnahmen Karte diesen ein und wählen im Feld Verteilungscode einen entsprechenden Code aus. Vom System wird dann der Maximalbetrag errechnet und als Grundlage für die Ausnahme genommen.
Min.Betrag/Verteilcode Mithilfe dieser Berechnung können Sie im System hinterlegen, dass z. B. pro m² ein Mindestbetrag abgerechnet wird. Sie geben dann im Feld Betrag pro Verteilcode auf der Vertrag Ausnahmen Karte diesen eingeben und im Feld Verteilungscode einen entsprechenden Code auswählen.Vom System wird dann der Mindestbetrag errechnet und als Grundlage für die Ausnahme genommen.
Diff. zu Betrag/Verteilcode (nur Erhöhung) Die Kosten, die einen bestimmten Betrag pro Verteilcode übersteigen, werden bei dieser Berechnungsart auf den Mieter, umgelegt. Sie müssen dann im Feld Betrag pro Verteilcode auf der Vertrag Ausnahmen Karte diesen ein und wählen im Feld Verteilungscode einen entsprechenden Code aus. Vom System wird dann der Differenzbetrag errechnet und als Grundlage für die Ausnahme genommen.
Diff. zu Betrag/Verteilcode (Pos.+Neg.) Bei dieser Berechnungsart werden dem Mieter die Kosten, die einen bestimmten Betrag pro Verteilcode übersteigen, berechnet bzw. bei einem negativen Betrag, gutgeschrieben. Sie müssen dann im Feld Betrag pro Verteilcode auf der Vertrag Ausnahmen Karte diesen eingeben und im Feld Verteilungscode einen entsprechenden Code auswählen. Vom System wird dann der Differenzbetrag errechnet und als Grundlage für die Ausnahme genommen. Je nach Berechnungsart geben Sie in den Feldern Prozent, Verteilungscode, Betrag pro Verteilcode und Betrag die entsprechenden Werte ein.

Hinweis

Bei Beträgen, die nur für einen Teil der Abrechnungsperiode gelten sollen, muss zur korrekten Abrechnung der Betrag eingetragen werden, der für das gesamte Abrechnungsjahr gelten würde. Beispiel: Ein Mieter muss vom 01.04.15-30.04.15 einen Max. Betrag von 100,- EUR für die Gartenpflege zahlen. Im Feld Betrag werden 1.200,- EUR (12 x 100,- EUR) eingetragen. Wenn in der Abrechnung die Ausnahmen angewendet werden, wird dann der zeitanteilige Betrag korrekt berücksichtigt.

Wichtig

Hochrechnung wird in Verbindung mit Ausnahmen von RELion nicht unterstützt.

Inforegister Zeitbezug

Wenn die Ausnahme nicht für die gesamte Abrechnungsperiode angewendet werden soll, dann können Sie im Inforegister Zeitbezug bei Bedarf über die Felder Beginn der Ausnahme und Enddatum Ausnahme diese zeitlich begrenzen.

Inforegister Erläuterung

Tragen Sie im Inforegister Erläuterung bei einheitenbezogenen Ausnahmen im Feld Beschreibung eine aussagekräftige Erklärung zu der Ausnahme ein. Bei vertragsbezogenen Ausnahmen geben Sie im Feld Vertragsausnahme Text eine entsprechende Erklärung ein. Diese wird dann auf der Abrechnung angedruckt. Zusätzlich können Sie über Text 1 bis 4 weitere Erläuterungen eintragen, die dann auch auf der Abrechnung angezeigt werden.

Hinweis

Damit Erläuterungen der „Ausnahme“ in Bezug auf die Berechnung Prozent Miete (siehe Inforegister Berechnungsgrundlage Sollstellung) geschaffen werden können, sind Platzhalter definiert worden, die in den Beschreibungstexten eingetragen werden können.

%1 = Berechnungssatz

%2 = Berechnungsgrundlage

Dadurch kann in einem der Beschreibungsfelder der Ausnahme ein zusammengesetzter Text erstellt werden: Die Höhe der Verwaltergebühr wird aus den Vorauszahlungen für Miete und Nebenkosten in Höhe von Gesamt %2 EUR mit einem Prozentsatz von %1 % ermittelt.

Das würde dann in der Abrechnung folgendermaßen aussehen: Die Höhe der Verwaltergebühr wird aus den Vorauszahlungen für Miete und Nebenkosten in Höhe von Gesamt 55.760,- EUR mit einem Prozentsatz von 2 % ermittelt.

Im Feld Darstellung können Sie folgende Optionen auswählen:

Bezeichnung Erläuterung
Gesamt Die Beträge, für die die Ausnahmen gelten, sind in den Kostenzeilen mit einem Sternchen gekennzeichnet und die Erläuterungen der Ausnahmen werden unter der Summe mit dem Differenzbetrag ausgegeben.
In Zeile In der Einzelabrechnung wird unter dem betroffenen Konto in einer „neuen“ Zeile der Ausnahmentext angedruckt. Zusätzlich wird in der Kostenzeile dann nicht der ursprüngliche Betrag, sondern der durch die Ausnahme veränderte Betrag angedruckt.
Keine Diese Darstellung darf nur für komplette Ausschlüsse verwendet werden. Deswegen wird bei der Anlage der Ausnahme überprüft, ob sowohl die Prozent- als auch Betragsfelder „Null“ sind. In der Einzelabrechnung wird das Konto unterdrückt. Wenn die Druckoption Konten ohne Anteil aktiviert ist, wird das Konto ohne Anteil ausgegeben.

Je nach Option werden die Ausnahmen entsprechend in der Einzel- und in der Vertragsabrechnung dargestellt.

Wichtig

Bei Vertragsausnahmen ist es zwingend erforderlich, dass das Feld Vertragsausnahme Text gefüllt ist. Dafür ist es dort nicht notwendig das Feld Beschreibung zu füllen. Beschreibung ist nur bei einheitenbezogenen Ausnahmen zwingend zu füllen. Bei vertragsbezogenen Ausnahmen ist folgende Reihenfolge in der Vertragsabrechnung bzw. der Einzelabrechnung: Vertragsausnahme Text

  • Text 1
  • Text 2
  • Text 3
  • Text 4

Bei einheitenbezogenen Ausnahmen ist folgende Reihenfolge in der Vertragsabrechnung bzw. der Einzelabrechnung: Beschreibung

  • Text 1
  • Text 2
  • Text 3
  • Text 4

Das gilt für die Darstellung In Zeile und auch für Gesamt.

Zusätzlich können Sie über folgende Optionen die Darstellung beeinflussen (werden mit Lizenz RE3080 – Erweiterte Ausnahmen freigeschaltet):

  • Gesamtsumme drucken

Wenn das Feld deaktiviert wird, dann wird in der Einzelabrechnung die Gesamtsumme des betroffenen Kontos bei Verteilung nach Festbetrag unterdrückt, dies wirkt sich dann auch auf die Summe aus. Standardmäßig ist das Feld aktiviert.

  • Immer drucken

Aktivieren Sie dieses Feld, wenn der Ausnahmentext bei den betroffenen Kostenkonten in der Abrechnung immer gedruckt werden soll, wenn die Ausnahme angewendet worden ist, egal ob sie greift oder nicht.

Hinweis

Die Ausnahme kann nur dann immer angedruckt werden, wenn das betroffene Kostenkonto in der Abrechnung enthalten ist. Ausnahmen, die nicht aktiv sind, werden bei Option Immer drucken in Verbindung mit Darstellung Gesamt in der Erläuterung der Fußnoten aufgeführt.

Inforegister Berechnungsgrundlage Sollstellung (Lizenz RE3080 Erweiterte Ausnahmen)

In diesem Inforegister können Sie weitere Berechnungsgrundlagen bestimmen, die die Ausnahmen in Abhängigkeit von Sollstellungen setzen.

  • Es können pauschale Beträge (z. B. Verwaltergebühr) abhängig von den Sollstellungen (z. B. 2 % der Miete pauschal) als Ausnahme verwendet werden.
  • Es können maximale bzw. minimale Beträge (z. B. Instandhaltungsgrenzen) abhängig von den Sollstellungen (z. B. 2 % der Miete pauschal) als Ausnahme verwendet werden.

Berechnungsgrundlage

Wichtig

Berechnungsgrundlage sind immer die sollgestellten Netto-Beträge im Abrechnungszeitraum! Dabei wird das Buchungsdatum herangezogen, der Leistungszeitraum wird nicht herangezogen. Es wird nicht berücksichtigt, ob Zahlungen gelaufen sind und auch nicht die Sollstellungszeilen.

Bezeichnung Erläuterung
Berechnung Sollstellung Hier wird Ihnen zur Information Prozent Miete als Berechnungsgrundlage angezeigt. Eine Änderung ist nicht möglich.
Prozent Sollstellung Geben Sie in diesem Feld den Prozentsatz ein, mit dem von der Miete der zu leistende Betrag ermittelt werden soll.
Sollstellungsart In diesem Feld können Sie eine Sollstellungsart auswählen, deren Sollstellungskonten dann für die Berechnung herangezogen werden. Wenn keine Sollstellungsart ausgewählt wird, werden alle Sollstellungsarten verwendet.
Filter Sollstellungskonten Hier kann, bei Bedarf, ein Filter auf Sollstellungskonten gesetzt werden. Wenn kein Filter gesetzt ist, dann werden alle Sollstellungskonten (Filter: Sollstellungsart <> ‘‘, RE Kontogruppe Forderungen/Erlöse) herangezogen.

Pauschale Berechnung

Für das in Rechnung stellen eines pauschalen Betrages von der Miete (z. B. Verwaltergebühr) ist eine Vertrag Ausnahmen Karte entweder pro Mietvertrag oder pro Einheitenvertrag als Vorlage anzulegen.

Zeitbezug

Im Inforegister Allgemein sind folgende Angaben zu machen:

  • Zeilentyp: Einzelkonto Absolut
  • Verwendung: Geben Sie hier eine entsprechende Verwendung an. (z. B. wird bei Auswahl Wirtsch.Plan diese Ausnahme nicht in der Abrechnung berücksichtigt.)
  • Filter Konten: Hier ist das Kostenkonto einzutragen, über das der pauschale Betrag in Rechnung gestellt werden soll.

Wichtig

Dieses Konto ist folgendermaßen zu schlüsseln:

  • Verwendung: je nach Auswahl im Feld Verwendung (s.o.)
  • Abrechnungsart: Es ist eine Abrechnungsart einzutragen, die in der Abrechnung berücksichtigt wird.
  • Verteilungsart: Festbetrag
  • Filter Abrechnungsart Durch die Auswahl des Kontos im Feld Filter Konten wird die dazugehörige Abrechnungsart hier eingetragen.
Inforegister Berechnung
  • Berechnung Wählen Sie hier Pauschal aus.
  • Betrag Lassen Sie das Feld leer.

Bei der weiteren Bearbeitung wird in den Abrechnungs- bzw. Wirtschaftsplan-Ausnahmen Karten das Feld mit dem jeweiligen Betrag gefüllt.

Inforegister Berechnungsgrundlage Sollstellung

Je nach Vereinbarung sind die Felder entsprechend zu füllen.

Hinweis

Wenn im Feld Prozent Sollstellung kein Wert eingetragen wird, findet natürlich auch keine prozentuale Berechnung der Miete statt.

Verarbeitung der Pauschalen mit Basis Prozent Miete

Die Berechnungsgrundlagen werden berechnet durch:

  • Abrechnung anlegen
  • Wirtschaftsplan anlegen
  • Ausnahmen holen (in Abrechnung und Wirtschaftsplan)

Die o.g. Prozesse sind folgendermaßen erweitert worden: Sofern eine vertragsbezogene Ausnahme gefunden wird, in der das neue Feld Prozent Sollstellung <> 0 ist und Berechnung Pauschal, wird pro Einheit am Mietvertrag die in der Abrechnung enthalten ist eine Abrechnung Ausnahme Karte angelegt.

Es wird eine Verbindung zwischen Vertrag Ausnahme Karte und Abrechnung Ausnahme Karte geschaffen. Je nach Art der Ausnahme (vertrags- oder einheitenbezogen) wird entweder eine Abrechnung Ausnahmen Karte oder mehrere (für jede am Mietvertrag und in der Abrechnung vorhandene Einheit) erstellt.

Dabei wird ermittelt, wie hoch der Sollstellungsbetrag auf Basis der Debitorenposten ist, der im Abrechnungszeitraum für die Einheit angefallen ist. (Überprüft werden Debitorenposten, deren Buchungsdatum im Abrechnungszeitraum ist. Sollstellungsdifferenzen werden auch berücksichtigt – Gegenbuchungen durch den Bericht Ausgleich offener Forderungen dagegen nicht).

Hinweis

Wenn, nachdem die Ausnahmen in die Abrechnung geholt wurden, debitorische Buchungen im Abrechnungszeitraum getätigt werden, dann kann über ein erneutes Ausnahmen holen die Berechnungsgrundlage aktualisiert werden.

Aus dem ermittelten Betrag wird dann anhand der Prozentangabe im Feld Prozent Sollstellung der zu leistende Betrag errechnet und im Inforegister Berechnung im Feld Betrag eingetragen. Außerdem werden die Felder Berechnungsgrundlage und Berechnungssatz gefüllt. Zusätzlich wird im Inforegister Zeitbezug der Nutzungszeitraum in die Felder Beginn der Ausnahme und Enddatum der Ausnahme eingetragen.

Ausnahmen anwenden

Da eine prozentuale Berechnung von einem Wert mit „Null“ bisher nicht möglich war, wird in den Abrechnungsposten der Betrag in die Felder Betrag anteilig und Ausnahme Betrag eingetragen. (z. B.: Betrag anteilig 100,- EUR Ausnahme Betrag 100,- EUR und Betrag vor Ausnahme 0,- EUR, Ausnahme Prozent 999,99)

Hinweis

Diese Änderung des Vorgehens betrifft nicht nur die Pauschalen auf Basis Prozent Miete, sondern alle Ausnahmen mit Berechnung Pauschal, Min.Betrag, Min.Betrag/Verteilcode, Diff. zu Betrag (Pos.+Neg.) und Diff. zu Betrag/Verteilcode (Pos.+Neg.). Auch wenn der Ausnahme Betrag 0 ist. Damit den Ausnahmen die Datengrundlage nicht entzogen wird, werden nun neu beim Abrechnung berechnen bei der Option Zeilen mit Betrag 0 löschen nur Zeilen gelöscht, die nicht in Abrechnung Ausnahme mit o.g. Berechnungsarten enthalten ist.

Belege erzeugen

Sofern im Inforegister Erläuterung ein Text mit Platzhaltern definiert wurde, werden im Beleg statt der Platzhalter die entsprechenden Werte eingetragen.

Maximale bzw. minimale Beträge auf Basis Prozent Miete

Für die Kappung der Kosten durch maximale bzw. minimale Beträge auf Basis Prozent Miete (z. B. Instandhaltungsgrenzen) ist eine Vertrag Ausnahmen Karte entweder pro Mietvertrag oder pro Einheitenvertrag als Vorlage anzulegen.

Im Inforegister Allgemein sind folgende Angaben zu machen:

  • Zeilentyp Einzelkonto Absolut, Mehrere Konten Absolut
  • Verwendung Geben Sie hier eine entsprechende Verwendung an. (z. B. bei Auswahl Wirtsch.Plan werden diese Ausnahmen nicht angewandt.)
  • Filter Konten Hier sind die Objektkonten einzutragen, die für die Kappung in Frage kommen.
  • Filter Abrechnungsart Durch die Auswahl der Konten im Feld Filter Konten wird die dazugehörige Abrechnungsart hier eingetragen.
Inforegister Berechnung
  • Berechnung Max.Betrag oder Min.Betrag
  • Betrag Das Feld ist leer zu lassen.

Bei der weiteren Bearbeitung wird das Feld in den Abrechnungs- bzw. Wirtschaftsplan-Ausnahmen Karten mit dem jeweiligen Betrag gefüllt.

Inforegister Berechnungsgrundlage Sollstellung

Je nach Vereinbarung sind die Felder entsprechend zu füllen.

Hinweis

Wenn im Feld Prozent Sollstellung kein Wert eingetragen wird, findet natürlich auch keine prozentuale Berechnung der Miete statt.

Verarbeitung der maximalen bzw. minimalen Beträge auf Basis Prozent Miete

Die Berechnungsgrundlagen werden berechnet durch:

  • Abrechnung anlegen
  • Wirtschaftsplan anlegen
  • Ausnahmen holen (in Abrechnung und Wirtschaftsplan)

Die o.g. Prozesse sind folgendermaßen erweitert worden: (Prozess für Abrechnung erläutert – gleiches gilt für Wirtschaftsplan)

Es wird eine Verbindung zwischen Vertrag Ausnahme Karte und Abrechnung Ausnahme Karte geschaffen. Dabei wird ermittelt, wie hoch der Sollstellungsbetrag auf Basis der Debitorenposten ist, der im Abrechnungszeitraum für die Einheit angefallen ist. (Überprüft werden Debitorenposten, deren Buchungsdatum im Abrechnungszeitraum ist. Sollstellungsdifferenzen werden auch berücksichtigt – Gegenbuchungen durch den Bericht Ausgleich offener Forderungen dagegen nicht). Aus dem ermittelten Betrag wird dann anhand der Prozentangabe im Feld Prozent Sollstellung der zu leistende Betrag errechnet und im Inforegister Berechnung im Feld Betrag eingetragen. Außerdem werden die Felder Berechnungsgrundlage und Berechnungssatz gefüllt.

Zusätzlich wird im Inforegister Zeitbezug der Nutzungszeitraum in die Felder Beginn der Ausnahme und Enddatum der Ausnahme eingetragen.

Belege erzeugen

Sofern im Inforegister Erläuterung ein Text mit Platzhaltern definiert wurde, werden im Beleg statt der Platzhalter die entsprechenden Werte eingetragen.

Abrechnung Ausnahmen Karte/Wirtschaftsplan Ausnahmen Karte

Beim Anlegen der Abrechnung werden für jede Vertrag Ausnahmen Karte ein oder mehrere Abrechnung Ausnahme Karte angelegt. Die dazugehörende Übersicht können Sie in der Abrechnung Objekt Karte über die Suchfunktion Ausnahmen öffnen.

Abrechnung Ausnahmen Karte

Diese entspricht im Wesentlichen der Vertrag Ausnahmen Karte. Im Inforegister Allgemein können Sie im Feld Aktiv erkennen, ob und wann die Ausnahme angewendet wurde.

Hinweis

Warum eine angewendete Ausnahme nicht aktiv ist, können Sie in der Übersicht Abrechnung Ausnahmen im Feld Hinweis zur Verarbeitung erkennen.

Sofern Sie eine Ausnahme auf Berechnungsgrundlage Prozent Miete erstellt haben, wird im Inforegister Berechnung in den Feldern Berechnungsgrundlage und Berechnungssatz beim Anlegen der Abrechnung Ausnahme Karte die Werte eingetragen, die die Grundlage für den Wert im Feld Betrag sind. Das Inforegister Berechnungsgrundlage Sollstellung aus der Vertrag Ausnahme Karte wird dagegen hier nicht benötigt. Sie können in der Vertrag Ausnahmen Karte im Menüband in die zu dieser Vertragsausnahme gehörenden Abrechnung Ausnahmen anschauen.

Abrechnung Ausnahmen

Hinweis

Die Vorgehensweise im Wirtschaftsplan ist identisch.

Umlageausfallwagnis (Version Deutschland)

Für den öffentlich geförderten Wohnungsbau ist es möglich, ein sogenanntes Umlageausfallwagnis im Wege der Betriebskostenabrechnung anzusetzen. Die Einstellungen sind auf der Einheitenstamm Karte im Inforegister Förderung vorzunehmen.

Förderung

Hinweis

Die Option Umlageausfallwagnis kann nur gesetzt werden, wenn bei der Finanzierungsart öffentlich gefördert eingetragen ist.

Weitere Einstellungen sind im Fenster Abrechnungsart Buchungsmatrix vorzunehmen. Über die Suche öffnen Sie die Liste Abrechnungsart Buchungsmatrix.

Buchungsmatrix

In dem sich öffnenden Fenster Abrechnungsart Buchungsmatrix tragen Sie im Feld Umlage Ausfallwagnis % (D) den Prozentsatz (max. 2 %) des veranschlagten Umlageausfallwagnisses ein. Im Feld Umlage Ausfallwagnis Konto (D) tragen Sie das Konto ein, auf das die Beträge gebucht werden sollen. Die Berechnung erfolgt über die Funktion Abrechnung berechnen und wird dann anschließend im Fenster Einheit Abrechnung angezeigt.

Einheit Abrechnung

In der Einzelabrechnung wird der anteilige Betrag im Summenblock der jeweiligen Abrechnungsart ausgewiesen.

Haushaltsnahe Dienstleistungen § 35a EStG (Version Deutschland)

Für den Ausweis der haushaltsnahen Dienstleistungen in der Jahresabrechnung geben Sie bei den Buchungen in den Buchblattzeilen die entsprechenden Dimensionen für § 35a an.

Bei der Ermittlung der umzulegenden Kosten in der Abrechnung, werden die Kostenbuchungen automatisch auf diese Dimensionen untersucht und in den Abrechnungszeilen eingetragen.

Darunter fallen zum Beispiel:

  • Hausmeisterdienste
  • Gartenpflege
  • Reinigungsarbeiten

Beim Druck der Abrechnung werden die Werte separat angedruckt, sofern entsprechende Werte vorhanden sind, im Einheitenvertrag die Option Drucke Anlage Haushaltsnahe DL aktiviert und in den Druckoptionen das Feld Anlage § 35a EStG aktiviert sind.

Druck

Die Werte werden in der Abrechnung nach den unterschiedlichen Dimensionen gruppiert:

  • Haushaltsnahe Beschäftigungsverhältnisse nach § 35a Abs. 1 EStG
  • Haushaltsnahe Dienstleistungen nach § 35a Abs. 2 EStG
  • Handwerkerleistungen nach § 35a Abs. 3 EStG

Bei welcher Einheit der Ausdruck tatsächlich gedruckt werden soll, kann im Einheitenvertrag im Inforegister Sonstiges über das Feld Drucke Anlage Haushaltsnahe DL bestimmt werden. Dieses Feld ist nur in der Version Deutschland aktiv und wird bei einer Neuanlage automatisch aktiviert.

Hinweis

Für den Ausweis der § 35-Dimensionen gilt:

Bei Abrechnungen mit Berücksichtigung des Leistungszeitraums wird das Datum Leistungszeitraum von für die Zuordnung zum Abrechnungszeitraum verwendet. Ist der Leistungszeitraum beim Posten nicht gefüllt, wird das Buchungsdatum verwendet. Bei Abrechnungen ohne Leistungszeitraum-Berücksichtigung ist das Buchungsdatum maßgeblich.

Abrechnung drucken im Detail

Die Abrechnung ist dem Eigentümer bzw. Mieter in schriftlicher Form fristgerecht als Einzelnachweis auszuhändigen. In RELion führen Sie dazu vier Schritte aus:

  1. Druckoptionen überprüfen
  2. Belege erzeugen
  3. Freigabe zum Druck setzen
  4. Stapeldruck ausführen

Druckoptionen

Über die Suche rufen Sie die Liste Abrechnungen auf und wählen die Zeile, die Sie bearbeiten möchten. In der Abrechnung Objekt Karte im Inforegister Druckoptionen bestimmen Sie, welche Informationen und Anlagen beim Erzeugen der Abrechnungsbelege verwendet werden sollen.

Abrechnungs Objekt Karte

Hinweis

Beachten Sie, dass bei der Druckoption Anzahl PDF-Anhänge globale Belege als Anhang zur aktuellen Abrechnung importiert werden können. Öffnen Sie per Drilldown die Tabelle Abrechnung/Wirtschaftsplan Anlage und starten Sie den Assistent über PDF Anlage hinzufügen. Hinweis

Belege erzeugen

Nach dem Berechnen der Abrechnung, dem Anwenden der Ausnahmen und eventuellem Ermitteln von neuen Vorauszahlungen werden im nächsten Schritt die Belege erzeugt.

Bericht

Starten Sie die Stapelverarbeitung Abrechnung Belege erzeugen, indem Sie in der Abrechnung Objekt Karte den Bearbeitungsstatus im Feld Belege erzeugt auf Ja setzen.

Wichtig

Es ist nicht möglich, die Belege erneut zu erzeugen, solange das Feld Freigabe zum Druck aktiv gesetzt ist.

Die erzeugten Belege können Sie in der RE Belegübersicht überprüfen, die Sie über den Durchgriff im Ergebnisfeld Belege erzeugt öffnen. Hier sind alle erstellten Belege aufgelistet. Über die Option Drucken können Sie jeden einzelnen Beleg drucken bzw. in der Seitenansicht ansehen.

Belegübersicht

Im der Übersicht Einheit Abrechnung können Sie die auf den Vertrag gefilterte RE Belegübersicht öffnen über das Ergebnis im Feld Anzahl Belege.

Einheit Abrechnung

Hinweis

Bei allen, zu einem Vertrag gehörenden Einheiten, werden die identischen Belege angezeigt. Sodass es keine Rolle spielt, für welche Einheit die RE Belegübersicht geöffnet wird.

Zusätzlich können Sie in der Einheit Abrechnung im Feld Anzahl Empfänger sehen, wie viele Empfänger die Abrechnung erhalten sollen. Über einen Mausklick auf die Anzahl im Feld gelangen Sie in die RE Belegempfänger Übersicht.

Übersicht

Hier werden Ihnen, gefiltert auf die entsprechende Einheit die Empfänger angezeigt. Öffnen Sie die RE Belegempfänger Karte. Beim Erzeugen der Belege werden die Kontaktdaten des Empfängers gespeichert. Spätere Änderungen am Kontakt werden dann nicht mehr berücksichtigt.

Belegempfänger Karte

Wichtig

Wenn Änderungen am Kontakt übernommen werden sollen, dann sind die Belege neu zu erzeugen.

Hinweis

Je nachdem welche Zuständigkeitseinheiten beim Objekt hinterlegt sind, werden auf der Abrechnung die entsprechenden Absender-Informationen dargestellt. Die Reihenfolge in der geprüft wird, welche Informationen gezogen werden sollen, ist:

  1. Verwaltungszuständigkeitseinheit
  2. Mandatszuständigkeitseinheit

Das bedeutet, wenn eine Verwaltungszuständigkeitseinheit eingetragen ist, werden dessen Daten zusätzlich in der Abrechnung angedruckt. Sofern diese nicht verwendet wird, werden dann die Informationen der Mandats Zuständigkeitseinheit dargestellt.

RE Beleg

In der RE Belegübersicht öffnen Sie den Abrechnungsbeleg.

Abrechnungsbeleg

In den Inforegistern Allgemein und Belegkopf sind Informationen zu den einzelnen Belegen eingetragen. Sofern die RE Beleg Speicherform Kopf und Zeilen ist, werden im Inforegister Belegzeilen die entsprechenden Werte dargestellt.

Die Belege können hier teilweise bearbeitet werden. Die Listen sind gesperrt, freie Texte können bearbeitet werden. Im Menüband des Inforegisters Belegzeilen können Sie mit Beschreibung editieren den Editor öffnen. Darin ist jeweils der Text enthalten, der zu der markierten Zeile gehört.

Hinweis

Die hier vorgenommenen Änderungen wirken sich nur auf diesen Beleg aus und nicht auf alle Belege dieser Art. Beim erneuten Erzeugen der Belege werden manuelle Änderungen entfernt.

Wenn Sie den Dokument Titel einer Anlage zur Abrechnung manuell geändert haben, können Sie im Bericht Typ Anschreiben die Änderungen in den Anlagenblock übernehmen. In der RE Belegübersicht können Sie ebenfalls diese Änderungen übernehmen.

Neuen Beleg erstellen

Zu den von RELion automatisch generierten Belege können Sie in der RE Belegübersicht bei Bedarf eigene Belege erstellen. Markieren Sie dazu die Zeile, zu deren Debitor Sie einen zusätzlichen Beleg schicken wollen und starten den Assistenten Neuen Belegkopf erstellen über die Funktion Belegkopf erstellen.

Belegkopf

Auf der ersten Seite des Assistenten werden Information zur Abrechnung angezeigt. Als nächstes können Sie eine Datei importieren und benennen.

Tragen Sie im Feld Dokument Titel die Bezeichnung des Belegs ein. Dieser wird im Anlagenblock angedruckt. Geben Sie im Feld Belegdatum das entsprechende Datum an.

Belegkopf

Mit Weiter gelangen Sie zur 3. Seite des Assistenten.

Hier erhalten Sie eine kurze Zusammenfassung. Bei Bedarf können Sie mit Zurück zu den vorherigen Seiten zum Überprüfen und Ändern wechseln. Beenden Sie den Assistenten mit Fertigstellen.

Belegkopf

Öffnen Sie danach den RE Beleg um den Text in den Zeilen eintragen zu können.

Bei Auswahl Datei Import:

Wählen Sie hier im Feld Dateianhang Name das gewünschte PDF-Datei aus. Tragen Sie im Feld Dokument Titel die Bezeichnung des Belegs ein. Dieser wird im Anlagenblock angedruckt. Geben Sie im Feld Belegdatum das entsprechende Datum an.

Belegkopf

Mit Weiter gelangen Sie zur 3. Seite des Assistenten. Hier erhalten Sie eine kurze Zusammenfassung. Bei Bedarf können Sie mit Zurück zu den vorherigen Seiten zum Überprüfen und Ändern wechseln. Beenden Sie den Assistenten mit Fertigstellen.

Belegkopf

Bei Auswahl Datei Verknüpfung:

Wählen Sie im Feld Dateianhang Name die gewünschte PDF aus der Liste Datensatzverknüpfung aus.

Wichtig

Die benötigte PDF ist zuvor an die Abrechnung Objekt Karte zu verlinken und sollte auf einem Dateipfad gespeichert sein, auf dem alle zuständigen Bearbeiter und auch das Service-Tier Zugriff haben. Außerdem sollte vermieden werden, dass der Dateipfad bzw. Dateiname nachträglich geändert wird, da ein späterer Ausdruck sonst nicht möglich ist. Wichtig ist weiter, dass die PDF-Datei druckbar ist!

Das Feld Dokument Titel wird mit dem Namen der PDF-Datei vorbelegt, kann aber manuell geändert werden. Der Titel wird im Anlagenblock angedruckt. Geben Sie im Feld Belegdatum das entsprechende Datum an. Mit Weiter gelangen Sie zur 3. Seite des Assistenten. Hier erhalten Sie eine kurze Zusammenfassung. Bei Bedarf können Sie mit Zurück zu den vorherigen Seiten zum Überprüfen und Ändern wechseln. Beenden Sie den Assistenten mit Fertigstellen.

Seitenansicht

Bevor Sie die Abrechnung ausdrucken, haben Sie die Möglichkeit, die einzelnen Belege in der Seitenansicht zu überprüfen.

Rufen Sie bei den einzelnen RE Belegen über Drucken den jeweiligen Bericht auf. Hier können Sie dann über Vorschau die Druckvorschau öffnen:

Vorschau

Darstellung neue Vorauszahlungen in Abrechnung

Sofern bei den Druckoptionen das Feld Vorauszahlung Alt-Neu aktiviert wurde, werden beim Erzeugen der Belege die Sollstellungszeilen in einem separaten Abschnitt ausgewiesen. Voraussetzung ist, dass der Mieter bzw. Eigentümer nicht ausgezogen ist bzw. verkauft hat und es zum Stichtag Datum für erste Sollstellung eine Änderung in den Sollstellungszeilen gibt. Die zu diesem Zeitpunkt aktiven Sollstellungszeilen der Einheiten werden dann in Reihenfolge Miete, Nebenkosten, Sonstiges ausgegeben. Dabei ist es unabhängig ob ein Wirtschaftsplan zu der Abrechnung erstellt worden ist. Lediglich, wenn ein Wirtschaftsplan zur Abrechnung angelegt aber daraus noch keine neuen Sollstellungszeilen erzeugt worden sind, werden sowohl die Informationen aus dem Wirtschaftsplan und aus den Sollstellungzeilen berücksichtigt.

Zur besseren Übersicht wurde das Datum für erste Sollstellung hervorgehoben, sodass es auf dem zugeklappten Inforegister Vorauszahlungen angezeigt wird.

Wichtig

Als Beschreibung der Sollstellungszeilen werden die im Feld Bemerkungen der Sollstellungszeilen eingetragenen Bezeichnungen angegeben. Standardmäßig ist hier die Kontenbezeichnung eingetragen – diese kann bei Bedarf im Feld Bemerkung geändert werden.

PDF Stapeldruck

In der Abrechnung Objekt Karte öffnen Sie zum Ausdruck der erzeugten Belege die RE Berichtsauswahl.

Berichtsauswahl

Die verschiedenen Einzelbelege werden im PDF Stapeldruck vereint. Sie haben somit die Möglichkeit zu bestimmen, ob Sie die ganze Abrechnung mit allen Anlagen über den Report 5052545 PDF Stapeldruck Abrechnung oder z. B. nur die Anschreiben mit dem Report 5164010 RE Beleg Brief ausdrucken wollen.

Markieren Sie den Report 5052545 PDF Stapeldruck Abrechnung und öffnen diesen mit OK. Wenn in Ihrem RELion System die Archivierung eingerichtet ist, wird sie automatisch angezeigt.

Bericht

Bei der Verarbeitung wird die Abrechnung nicht direkt gedruckt, sondern es wird eine PDF-Datei erstellt. Diese PDF-Datei können Sie dann im Anschluss drucken und/oder speichern.

Sie können im Inforegister Optionen einen Drucker im Feld Druckaufbereitung für auswählen. Damit können Sie die Information hinterlegen, auf welchem Drucker später gedruckt werden soll, sofern Sie das optionale Deckblatt mit erzeugen lassen. Starten Sie die Verarbeitung mit OK.

Stapeldruck

In dem erzeugten PDF können Sie dann anhand der Lesezeichen zu den einzelnen Belegen navigieren.

Vorsteuerausweis drucken

Für den Ausdruck des Vorsteuerausweises sind folgende Einstellungen vorzunehmen: Direkt von dem Rollencenter öffnen Sie die Einheitenvertragsübersicht und wählen den Einheitenvertrag aus, den Sie bearbeiten möchten. In der Einheitenvertrag Karte aktivieren Sie im Inforegister Abrechnung/Wirtschaftsplan das Feld Drucke VSt Ausweis bei allen Verträgen, die einen Ausdruck erhalten sollen.

Drucke Vorsteuerausweis

Des Weiteren aktivieren Sie in der Abrechnung Objekt Karte das Feld VSt-Ausweis.

Abrechnung Objekt Karte

Beim Erzeugen der Belege wird dann für diese Einheiten eine Anlage „Nachweis der Vorsteuerbeträge aus Eingangsrechnungen“ erstellt.

Druck

Abrechnung für Leerstand-/Eigenbestand-Einheiten drucken

Beim Erzeugen der Belege werden diese auch für Leerstand- und Eigenbestand-Einheiten erstellt, aber über den Stapeldruck standardmäßig unterdrückt. Sie können diese bei Bedarf drucken. Dazu öffnen Sie in der Abrechnung Objekt Karte die RE Berichtsauswahl. Wählen Sie hier den Report 5052545 PDF Stapeldruck Abrechnung.

Im Inforegister RE Belegempfänger wählen Sie im Filter Beleg Druck die entsprechende Option, wie z. B. Leerstand aus. Zur Verfügung stehen hier:

  • Ja
  • Nein
  • Eigenbestand
  • Leerstand

Druck

Wenn Sie danach wie gewohnt den Druck starten, werden alle Abrechnungen der Leerstands-Einheiten ausgedruckt.

Hinweis

Sie können auch die Abrechnung einer Leerstand-Einheit ausdrucken, in dem Sie in der Einheit Abrechnung die Leerstand-Einheit markieren und von dort den Stapeldruck Abrechnung starten. Es ist dann nicht notwendig eine weitere Filterung über das Feld Beleg Druck vorzunehmen.

Abrechnung drucken zur Verteilung an Hausmeister

Gerade bei größeren Miethausanlagen werden die Jahresabrechnungen dem Hausmeister zum Verteilen übersandt. In RELion ist es möglich, beim Druck der Abrechnung auf die einzelnen Hausmeister zu filtern. Damit die entsprechenden Informationen bei den einzelnen Abrechnungen hinterlegt werden, sind folgende Einrichtungen vorzunehmen:

Über die Suche öffnen Sie die RE Einrichtung und wählen im Inforegister Allgemein im Feld Handwerker einen entsprechenden Geschäftsbeziehungs-Code aus.

Einrichtung

Über die Suche öffnen Sie die Liste Kontakte. Wählen Sie den Datensatz für den Hausmeister aus und öffnen die Kontaktkarte. Im Inforegister Kommunikation wählen Sie im Feld Versandoption intern aus.

Kontaktkarte

Von dort rufen Sie über die Suchfunktion die Tabelle RE Kontakt Geschäftsbeziehungen.

Geschäftsbeziehungen

Um den Hausmeister einem bestimmten Objekt zuzuordnen, blenden Sie sich die Spalten Eigentümer/Mieter und Objektnr. ein. Bestimmen Sie über diese beiden Felder das entsprechende Objekt.

Wählen Sie im Feld Geschäftsbeziehung den Geschäftsbeziehungs-Code aus, den Sie im Feld Handwerker in der RE Einrichtung definiert haben. Im nächsten Schritt weisen Sie den Hausmeister den Einheitenstämmen zu, deren Abrechnungen vom Hausmeister verteilt werden sollen.

Öffnen Sie die Liste Objekte. Markieren Sie das entsprechende Objekt und wählen über die Suche die Einheitenstämme. Wählen Sie die entsprechende Einheit und öffnen Sie die Karte Einheitenstamm.

Einheitenstamm

Blenden Sie hier im Inforegister Adresse und Kontakt über Mehr anzeigen das Feld Hausmeister ein und wählen dort den entsprechenden Kontakt aus. Dadurch wird Ihnen im Feld Hausmeister Name der dazugehörige Name angezeigt.

Beim Erzeugen der Belege in der Einheit Abrechnung werden die Informationen des Hausmeisters dann in der RE Belegempfänger Karte im Inforegister Kontaktinfo gespeichert.

Belegempfänger

Beim Ausdruck der Abrechnung gehen Sie folgt vor:

Öffnen Sie über die Suche die Abrechnung Objekt Karte und dann über Drucken die RE Berichtsauswahl. Wählen Sie hier den Report 5052545 PDF Stapeldruck Abrechnung. Im Inforegister RE Belegempfänger tragen Sie im Feld Hausmeister den entsprechenden Kontakt ein. Zusätzlich wählen Sie im Feld Versandoption intern aus. Wenn Sie danach wie gewohnt den Druck starten, werden nur die Abrechnungen ausgedruckt, die vom Hausmeister verteilt werden sollen.

Bericht

Hinweis

Wenn Sie danach die restlichen Abrechnungen ausdrucken wollen, filtern Sie im Stapeldruck Abrechnung im Feld Beleg Druck auf Ja und im Feld Versandoption auf direkt.

Vertragsabrechnung

Wenn in einem Vertrag sehr viele Einheiten enthalten sind, wird oft eine Zusammenfassung gewünscht, in der dann die Kosten und Vorauszahlungen aller Einheiten komprimiert dargestellt werden. Öffnen Sie den Mietvertrag, den Sie bearbeiten möchten.

Am Mietvertrag können Sie im Inforegister Sonstiges im Feld Vertragsabrechnung folgendes auswählen:

  • Nur Einzelabrechnungen Diese Option ist standardmäßig vorbelegt – die Belege werden wie bisher erzeugt.
  • Mit Einzelabrechnungen Beim Belege erzeugen wird zusätzlich eine Vertragsabrechnung für den Mietvertrag mit erzeugt. Diese kommt nach dem Anschreiben und vor den Einzelabrechnungen.
  • Ohne Einzelabrechnungen

Sonstiges

Beim Belege erzeugen wird zusätzlich eine Vertragsabrechnung für den Mietvertrag mit erzeugt. Diese kommt nach dem Anschreiben und vor den Einzelabrechnungen. Beim Druck werden die Einzelabrechnungen aber unterdrückt. Die Einzelabrechnungen erhalten hier ein Kennzeichen Nicht im Stapeldruck. (Dieses Feld kann bei Bedarf auf dem RE Belegkopf editiert werden)

Das Feld Vertragsabrechnung ist im Fenster RE Belegempfänger ebenfalls vorhanden und wird beim Belege erzeugen entsprechend gefüllt. Bei Bedarf kann es hier geändert werden. In der Vertragsabrechnung werden die Werte in der Spalte Betrag für alle beteiligten Einheiten summiert. Die Werte in den Summenblöcken zeigen dann auch die Werte aller beteiligten Einheiten summiert. Die Spalten Ihr Anteil und Berech.Tage/Gesamt Tage werden nicht ausgegeben, da dies nicht für alle Einheiten einheitlich dargestellt werden kann. Die Abrechnung wird nach wie vor einheitenbezogen gebucht.

Aktivierung Betriebskosten

Sofern ein Objekt bilanziell gebucht wird, besteht die Möglichkeit innerhalb eines Abrechnungsjahres die Betriebskosten zu aktiveren. Die aktivierten Betriebskosten werden dann in der Abrechnung wieder aufgelöst. Dafür sind einige Voraussetzungen notwendig.

Abrechnungsart Buchungsmatrix

Über die Suche öffnen Sie die Liste Abrechnungsart Buchungsmatrix.

Buchungsmatrix

Für jede Kombination aus Abrechnungsart und MwSt.-Geschäftsbuchungsgruppe, die in mindestens einem Einheitenvertrag verwendet wird, muss eine Zeile in der Abrechnungsart Buchungsmatrix angelegt sein. Es dürfen in jeder Zeile die gleichen Konten verwendet werden. Bei der Aktivierung der Betriebskosten bzw. bei der späteren Buchung der Abrechnung werden folgende zusätzlichen Konten benötigt:

  • Unfertige Leistungen Konto
  • Bestand Erhöhung Konto
  • Bestand Minderung Konto
  • Bestand Minderung Ausnahme
  • Bestand Minderung Leerstand
  • Gegenkonto Ausnahmen
  • Gegenkonto Leerstand
  • Kalkulatorische Kosten Ausnahmen
  • Kalkulatorische Kosten Leerstand

Abrechnung Objekt Vorlage Karte

Öffnen Sie die Liste Abrechnung Objekt Vorlagen. Legen Sie für die Buchungsmethode Bilanzielle Aktivierung eine Abrechnung Objekt Vorlage Karte an. Erstellen Sie für die Buchungsmethode Bilanzielle Methode ebenfalls eine entsprechende Abrechnung Objekt Vorlage Karte.

Vorlage Karte

Abrechnung Objekt Karte

Damit die Kosten aktiviert werden können, benötigen Sie für jedes zu aktivierende Objekt eine Abrechnung Objekt Karte mit der Buchungsmethode Bilanzielle Aktivierung. Diese legen Sie über die Suchfunktion Abrechnung anlegen an. Wählen Sie im Feld Abrechnungscode den Code aus, dadurch werden die Felder Beschreibung, Abrechnung vom, Abrechnung bis und Abrechnungsdatum gefüllt.

Bericht

Ergänzen Sie die Angaben noch mit dem Zahlungsdatum und starten die Verarbeitung mit OK.

Wichtig

Im Feld Quelle darf dabei immer nur Vorlage gewählt werden. Im Inforegister Weitere Schritte (optional) sind alle Optionen deaktiviert.

Abrechnung erstellen

Wenn am Ende der Abrechnungsperiode die Abrechnung erstellt werden soll, dann starten Sie den Bericht Abrechnung anlegen erneut. Wählen Sie im Feld Vorlage die entsprechende Vorlage für die Bilanzielle Abrechnung aus.

Im Feld Abrechnungscode geben Sie den gleichen Code an, den Sie zur Aktivierung verwendet haben. Für die Abrechnung sind nun die Optionen im Inforegister Weitere Schritte (optional) zu aktivieren. Sie können die Abrechnung Objekt Karte der Buchungsmethode Bilanzielle Aktivierung auch manuell auf Bilanzielle Methode umstellen.

Dabei ist nur zu beachten, dass zuerst die Buchungsmethode und evtl. Vorauszahlungsart geändert wird, da ansonsten nicht die Funktionen Beteiligte Einheiten ermitteln etc. ausgeführt werden können.

Abrechnung buchen

Beim Buchen der Abrechnung mit bilanzieller Methode werden die aktivierten Betriebskosten pro Abrechnungsart wieder aufgelöst. Zusätzlich zu den einheitenbezogenen Buchungssätzen werden bei der bilanziellen Methode objektbezogene Buchungssätze erstellt. Dabei werden die bei der Abrechnung ermittelten Kosten vom Unfertige Leistungen Konto gesplittet nach umgelegten Betriebskosten steuerfrei und steuerpflichtig, nach Ausnahmen, nach Kosten des Leerstands und Rundungsdifferenzen aus der Abrechnung auf die entsprechenden Bestandsminderungskonten gebucht.

Sofern die aktivierten Beträge nicht mit den tatsächlich in der Abrechnung ermittelten Kosten übereinstimmen, wird diese Differenz in diesem Zuge ebenfalls vom Unfertige Leistungen Konto auf das Rundungsdifferenz Konto gebucht. Die aktivierten Beträge für Leerstand und Ausnahmen werden vom Unfertige Leistungen Konto auf die entsprechenden Bestandsminderungskonten gebucht.

WEG-Abrechnung

Die Erstellung einer WEG-Abrechnung weicht in einigen Punkten von der Mieter-Abrechnung ab.

Abrechnung an aktuellen Vertragspartner

Abrechnungsart

Setzen Sie in der Liste Abrechnungsart im Feld Abrechnung an aktuellen Vertragspartner bei der Abrechnungsart einen Haken, die Sie für die Abrechnung der Hausgelder verwenden. Dadurch wird die Abrechnung bei einem Eigentümerwechsel in der Abrechnungsperiode bzw. bis zum Zeitpunkt der Abrechnungserstellung für den jeweils zuletzt gültigen Eigentümer erstellt.

Buchungsmethode

Beim Anlegen einer WEG-Abrechnung ist bei der Abrechnung nur die Buchungsmethode Abrechnungsspitzen (bzw. Abrechnungsspitzen mit Saldoausbuchung pro Abrechnungsart in Länderversion Österreich) in Kombination mit der Vorauszahlungsart Sollstellungsbetrag zugelassen.

Um einem Eigentümer trotzdem darstellen zu können, dass seine Zahlungen eventuell nicht ausgeglichen sind, gibt es im Anschreiben einer WEG-Abrechnung einen zusätzlichen Bereich. Dieser erscheint immer, wenn der Debitor zum Stichtag Abrechnung bis einen offenen Saldo hat.

Druck

Beim Saldo werden dabei alle offenen Posten des Debitors zu dem abgerechneten Einheitenvertrag bis zum Ende der Abrechnungsperiode berücksichtigt. Die Zusammenstellung dieses Saldos wird in der Anlage Vorauszahlungen im Detail ausgewiesen.

Hinweis

Für die Eigentümer-Abrechnung sollte statt der Textersetzung „+ABRECHNUNGSERGEBNIS+“ die Textersetzung „+SALDO-ZAHLUNG+“in den RE Berichtstexten verwendet werden.

Ausweis Rücklagen (Version Deutschland)

Der Ausweis der Rücklagenentwicklung wird als zusätzlicher Anhang zur Jahresabrechnung erstellt.

Druck

Damit die Werte der einzelnen Positionen ermittelt werden können, ist es zwingend erforderlich, dass die Vorauszahlungen für die Instandhaltungsrücklage in Abrechnung Vorauszahlungen geholt werden. Die Werte werden dann folgendermaßen ermittelt:

Rücklage-Wohnungen Alle Eigentümer Ihr Anteil
Anfangsbestand (Soll) Sachkontensaldo, alle Buchungen auf dem Rücklagen-Bestandskonto. Filter auf Buchungsdatum (Abrechnungsbeginn – 1 Tag) ohne Berücksichtigung der Rücklagenarten. Ermittlung rechnerisch aus Spalte „alle Eigentümer“ nach dem am Rücklagen-Bestandkonto hinterlegten Verteilungscode (MEA).
Offen am 31.12.14: Datum = Abrechnungsbeginn – 1 Tag Debitorenposten über die Tabelle Abrechnung Vorauszahlung. Summe aus Spalte Offene Vorauszahlung Vorjahr + Zahlung Vorjahr gefiltert auf Abrechnungsart und Abrechnungskreis Wird nicht ausgewiesen (kann nicht dargestellt werden da die Anfangsbestände Soll und Ist über MEA ermittelt werden. In unserem Beispiel hätte der Eigentümer -20,- EUR).
Anfangsbestand (Ist) Ermittlung rechnerisch aus Zeile [Anfangsbestand (Soll)] – [Offen am 31.12.14]. Ermittlung rechnerisch aus Spalte „alle Eigentümer“ nach dem am Rücklagen-Bestandkonto hinterlegten Verteilungscode (MEA).
Zuführung gemäß Plan Sachkontoposten über die Abrechnungsposten auf dem Rücklagen-Bestandskonto. Gefiltert auf Abrechnungs-zeitraum und die Rücklagenarten Zuführung + Rundungsdiff. Der summierte Wert wird in den Abrechnungsposten mit Zuführung gespeichert. Ermittlung rechnerisch aus Spalte „alle Eigentümer“ nach dem am Rücklagen-Bestandkonto hinterlegten Verteilungscode (MEA).
Nicht gezahlte Rücklagen Debitorenposten über Tabelle Abrechnung Vorauszahlungen. Gefiltert auf alle Sollstellungen im Abrechnungszeitraum. Summe der Spalte Vorauszahlung Differenz gefiltert auf Abrechnungsart und Abrechnungskreis. Debitorenposten über Tabelle Abrechnung Vorauszahlungen. Gefiltert auf alle Sollstellungen im Abrechnungszeitraum. Summe der Spalte Vorauszahlung Differenz gefiltert auf Abrechnungsart, Abrechnungskreiswie und zusätzlich Einheitennr.
Zuführung für Vorjahre Debitorenposten über Tabelle Abrechnung Vorauszahlungen. Gefiltert auf alle Sollstellungen im Abrechnungszeitraum. Summe der Spalte Zahlung Vorjahr gefiltert auf Abrechnungsart und Abrechnungskreis. Debitorenposten über Tabelle Abrechnung Vorauszahlungen. Gefiltert auf alle Sollstellungen im Abrechnungszeitraum. Summe der Spalte Zahlung Vorjahr gefiltert auf Abrechnungsart, Abrechnungskreis und zusätzlich Einheitennr.
Sonstige Zuführung Sachkontoposten über die Abrechnungsposten auf dem Rücklagen-Bestandskonto. Gefiltert auf den Abrechnungszeitraum und die Rücklagenart Sonst.Zuführung. Ermittlung rechnerisch aus Spalte „alle Eigentümer“ nach dem am Rücklagen-Bestandkonto hinterlegten Verteilungscode (MEA).
Zinsen Sachkontoposten über die Abrechnungsposten auf dem Rücklagen-Bestandskonto. Gefiltert auf den Abrechnungszeitraum und die Rücklagenart Zinsen. Ermittlung rechnerisch aus Spalte „alle Eigentümer“ nach dem am Rücklagen-Bestandskonto hinterlegten Verteilungscode (MEA)
Kapitalertragssteuer Sachkontoposten über die Abrechnungsposten auf dem Rücklagen-Bestandskonto. Gefiltert auf den Abrechnungszeitraum und die Rücklagenart KapESt. Ermittlung rechnerisch aus Spalte „alle Eigentümer“ nach dem am Rücklagen-Bestandkonto hinterlegten Verteilungscode (MEA).
Solidaritätszuschlag Sachkontoposten über die Abrechnungsposten auf dem Rücklagen-Bestandskonto. Gefiltert auf den Abrechnungszeitraum und die Rücklagenart Solid. Ermittlung rechnerisch aus Spalte „alle Eigentümer“ nach dem am Rücklagen-Bestandkonto hinterlegten Verteilungscode (MEA).
Entnahmen Sachkontoposten über die Abrechnungsposten auf dem Rücklagen-Bestandskonto. Gefiltert auf den Abrechnungszeitraum und die Rücklagenart Entnahme. Ermittlung rechnerisch aus Spalte „alle Eigentümer“ nach dem am Rücklagen-Bestandkonto hinterlegten Verteilungscode (MEA).
Endbestand (Ist) Rechnerisch aus den Positionen Anfangsbestand (Ist) bis Entnahme. Rechnerisch aus den Positionen anteiligen Anfangsbestand (Ist) bis anteilige Entnahme.
Offen zum 31.12.15: Datum = Stichtag Abrechnungsende Debitorenposten über die Tabelle Abrechnung Vorauszahlung. Summe aus Spalte Vorauszahlung Differenz + Offene Vorauszahlung Vorjahr gefiltert auf Abrechnungsart und Abrechnungskreis. wird nicht ausgewiesen (siehe Offen zum 31.12.14)
Endbestand (Soll) Rechnerisch aus Endbestand (Ist) + Offen zum 31.12.15. Ermittlung rechnerisch aus Spalte „alle Eigentümer“ nach dem am Rücklagen-Bestandkonto hinterlegten Verteilungscode (MEA).
Einrichtung

Damit die Rücklagen korrekt gebucht und in der Jahresabrechnung nachrichtlich dargestellt werden können, sind folgende Einrichtungen vorzunehmen. Öffnen Sie die Liste Abrechnungsart über die Suche.

Abrechnungsart

Im Feld Rücklage setzen Sie bei der Abrechnungsart einen Haken, die Sie für die Instandhaltungsrücklage verwenden.

Hinweis

Die Abrechnungsart für Rücklage stellt die Verbindung zwischen Bestands-, Vorauszahlungs-, Aufwands- und Rücklagegegenkonten her. Wenn Sie mehrere Instandhaltungsrücklagen verwalten (z. B. für Wohnung und Garage) können Sie diese mithilfe von Abrechnungskreisen unterteilen. Sofern Sie mehrere Abrechnungsarten für Rücklage in einem Objekt verwenden, benötigen Sie für jede Abrechnungsart jeweils Bestands-, Vorauszahlungs-, Aufwands- und Rücklagegegenkonten.   Die Rücklagenkonten sind wie folgt einzurichten:

Rücklagen

  • Bestandskonto Rücklage:

    • Abrechnungsart: z. B. Rücklage
    • Abrechnungskreis: z. B. Wohnung, Garage etc. je ein Abrechnungskreis pro Rücklagekonto
    • RE Kontogruppe: Rücklage
    • Verteilungscode: z. B. MEA
    • Pro Rücklage (z. B. Wohnung, Garage etc.) wird ein eigenes Bestandskonto benötigt.
  • Sollstellungskonto Rücklage (Vorauszahlungen):

    • Abrechnungsart: z. B. Rücklage
    • Abrechnungskreis: z. B. Wohnung, Garage etc. je ein Abrechnungskreis pro Rücklagekonto
    • RE Kontogruppe: Forderungen/Erlöse
    • Sollstellungsart: Sonstiges
    • Pro Rücklage (z. B. Wohnung, Garage etc.) wird ein eigenes Sollstellungskonto benötigt.
  • Aufwandskonten Rücklage (Kostenkonten):

    • Verwendung: Abrechnung
    • Abrechnungsart: z. B. Rücklage
    • Abrechnungskreis: bei nur einer Rücklage ist eine Vorbelegung sinnvoll
    • RE Kontogruppe: Kosten bzw. Kosten/Zahlungen
    • Verteilungscode: z. B. MEA

Hinweis

Sofern Sie teilweise Instandhaltungskosten mit der Jahresabrechnung abrechnen wollen, so sind diese Kosten nicht auf die Konten zu buchen, die mit der Abrechnungsart für Rücklage gekennzeichnet sind, da diese zwar in die Abrechnung geholt aber nicht abgerechnet werden.

  • Rücklagengegenkonten: Für die Buchungen auf die Rücklagenbestandskonten wird mindestens ein Gegenkonto benötigt, auf dem die Gegenbuchung aus Rücklagen gebucht werden. Sie können dabei entweder jeweils ein Konto für Entnahme und Zuführung verwenden oder beide Rücklagenarten über das Entnahmekonto laufen lassen.

    Pflicht: Abrechnungsart: z. B. Rücklage RE Kontogruppe: Kosten bzw. Kosten/Zahlungen Rücklagenart: Entnahme

    Optional: Abrechnungsart: z. B. Rücklage RE Kontogruppe: Forderungen/Erlöse Rücklagenart: Zuführung

Rücklagenarten

Damit die Rücklagen in der Jahresabrechnung korrekt ausgewiesen werden können, sind beim Buchen auf das Bestandskonto die verschiedenen Rücklagenarten anzugeben. Folgende Rücklagenarten stehen Ihnen zur Verfügung:

Name Beschreibung
Anfangsbestand Verwenden Sie diese Option für die Buchung des Anfangsbestandes.
Zinsen Für die Buchung von Zinserträgen (z. B. aus Festgeldanlagen) wählen Sie diese Option aus.
KapESt Wählen Sie diese Option bei Buchungen der Kapitalertragsteuer (Zinsabschlagsteuer).
Solid. Geben Sie diese Option für die Buchung des Solidaritätszuschlages an.
Zuführung Für die Umbuchung der Soll-Zuführung (gemäß Wirtschaftsplan) wählen Sie diese Option aus.
Entnahme Verwenden Sie diese Option für die Buchung von (beschlossenen) Entnahmen aus der Rücklage.
Endbestand Wählen Sie diese Option bei Buchungen des Endbestandes. Hinweis: Buchungen mit der Rücklagenart Endbestand werden in RELion aktuell nicht ausgewertet.
Sonst.Zuführung Geben Sie diese Option für Buchungen von sonstigen Zuführungen zur Rücklage an. Beispiel: Es wurde beschlossen, die Einnahmen der Waschmünzen der Rücklage zuzuführen. Damit erkennbar ist, wie hoch diese Einnahmen jährlich sind, können Sie diese mit dieser Rücklagenart buchen.
Rundungsdiff. Mit dieser Option können Sie die Differenz zwischen beschlossener Zuführung zur Instandhaltungsrücklage und der tatsächlich sollgestellten Zuführung buchen. Beispiel: Wenn z. B. in der Eigentümergemeinschaft beschlossen wurde, dass jährlich eine Rücklage in Höhe von 10.000 EUR gebildet werden soll, aber durch die Aufteilung auf die Eigentümer insgesamt im Jahr nur 9.999,97 EUR über die Sollstellungen zugeführt werden, so kann die Differenz von 0,03 EUR manuell über die Rücklagenart Rundungsdiff. auf das Rücklagenkonto gebucht werden. Hinweis: Die Rundungsdifferenz ist nur dann zu buchen, wenn sie tatsächlich dem Bankkonto zugeführt wird.
Abrechnung

Sie legen die Abrechnung wie gewohnt über Abrechnung anlegen an.

Wichtig

Für den korrekten Ausweis der Instandhaltungsrücklage ist es zwingend erforderlich, dass die Vorauszahlungen für die Abrechnungsart mit Kennzeichen Rücklage in die Abrechnung geholt werden. Wenn die Aufwandskonten für Rücklage mit Verwendung Abrechnung geschlüsselt sind, werden die dazugehörigen Vorauszahlungen mit in die Abrechnung geholt, sofern im Inforegister Vorauszahlungen der Haken Nur abgerechnete Abr.Arten gesetzt ist.

Sollten Sie diese Aufwandskonten nicht in die Abrechnung holen, dann setzen Sie im Inforegister Datenquelle im Feld Filter Abrechnungsarten den Filter auf die Abrechnungsart für Hausgeld und für Rücklagen (z. B.: HG|RL)

Beim Holen der Abrechnungszeilen werden nach der üblichen Systematik auch die Aufwandskonten für Rücklagen in die Abrechnung Zeilen eingetragen. Sie können dort die Kosten und die Werte des § 35-Ausweises manuell nachpflegen (z. B. bei Objektübernahme). Legen Sie dafür bei den entsprechenden Objektkonten eine Zeile pro Abrechnungskreis an.

Wichtig

Da sich die Logik geändert hat, wie die § 35 Werte für Rücklagen geholt werden, ist es nicht möglich die Belege von älteren Versionen neu zu erstellen. Die § 35 Informationen für Instandhaltungskosten würden nicht ausgewiesen werden. Wenn die Aufwandskonten nicht in die Abrechnungszeilen geholt werden, dann können die § 35 Werte auch nicht in der Abrechnung ausgewiesen werden.

Beim Holen der Vorauszahlungen werden zusätzlich zu den Vorauszahlungen des Abrechnungszeitraumes auch alle Debitorenposten der Vorauszahlungskonten für Rücklage in die Tabelle Abrechnung Vorauszahlung geholt, die entweder noch offen oder im Abrechnungszeitraum für frühere Zeiträume ausgeglichen worden sind. Für die genaue Zuordnung der Rücklagenvorauszahlungen zu dem entsprechenden Rücklagenbestandskonto wird bei den Posten das Feld Abrechnungskreis mit dem Abrechnungskreis aus dem Objektkonto gefüllt.

Sofern die Debitorenposten nicht innerhalb des Abrechnungszeitraums gezahlt wurden, werden die noch offenen Beträge im Feld Vorauszahlung Differenz eingetragen. Auch wenn die Beträge vor der Abrechnungserstellung mittlerweile ausgeglichen wurden. Zahlungen, die im Abrechnungszeitraum geleistet wurden, dabei aber eine frühere Sollstellung ausgeglichen haben, werden im Feld Zahlung Vorjahre eingetragen. Offene Posten aus den Vorjahren werden im Feld Offene Vorauszahlung Vorjahre eingetragen.

Beim Berechnen der Abrechnung werden die verschiedenen Rücklagenarten je Abrechnungsart und Abrechnungskreis in die Abrechnungsposten geschrieben. Je nach Rücklagenart werden diese dabei aus den gebuchten Werten des Rücklagenbestandskontos oder der Tabelle Abrechnung Vorauszahlungen ermittelt. Einige Rücklagenarten stehen nur in den Abrechnungsposten zur Verfügung, um diese dann in der Darstellung der Rücklage korrekt abgreifen zu können. Die verschiedenen Rücklagenarten setzen sich in den Abrechnungsposten wie folgt zusammen:

Rücklagenart Herkunft
Anfangsbestand (Soll) Alle Buchungen auf dem Rücklagenbestandskonto bis einen Tag vor Abrechnungsbeginn ohne Berücksichtigung von Rücklagenarten.
Offen Vorperiode Summe aus Spalte Offene Vorauszahlung Vorjahr + **Zahlung Vorjahr **der Tabelle Abrechnung Vorauszahlungen.
Anfangsbestand (Ist) Die ermittelten Werte Anfangsbestand (Soll) abzüglich Offen Vorperiode werden mit dieser Rücklagenart eingetragen.
Zuführung Alle Buchungen auf dem Rücklagenbestandskonto im Abrechnungszeitraum mit Rücklagenart Zuführung und Rundungsdiff.
Zugang Differenz Summe der Spalte Vorauszahlung Differenz der Tabelle Abrechnung Vorauszahlungen.
VJ Zuführung Summe der Spalte Zahlung Vorjahr der Tabelle Abrechnung Vorauszahlungen
Sonst.Zuführung Alle Buchungen auf dem Rücklagenbestandskonto im Abrechnungszeitraum mit Rücklagenart Sonst.Zuführung.
Zinsen Alle Buchungen auf dem Rücklagenbestandskonto im Abrechnungszeitraum mit Rücklagenart Zinsen.
KapESt Alle Buchungen auf dem Rücklagenbestandskonto im Abrechnungszeitraum mit Rücklagenart KapESt.
Solid. Alle Buchungen auf dem Rücklagenbestandskonto im Abrechnungszeitraum mit Rücklagenart Solid.
Entnahme Alle Buchungen auf dem Rücklagenbestandskonto im Abrechnungszeitraum mit Rücklagenart Entnahme.
Endbestand (Ist) Die ermittelten Werte Anfangsbestand (Ist) + Zuführung - Zugang Differenz + VJ Zuführung + Sonst.Zuführung + Zinsen - KapEStSolid.Entnahme werden mit dieser Rücklagenart eingetragen.
Offen Abrechnungsperiode Summe aus Spalte Vorauszahlung Differenz + Offene Vorauszahlung Vorjahr der Tabelle Abrechnung Vorauszahlungen.
Endbestand (Soll) Die ermittelten Werte Endbestand (Ist) + Offen Abrechnungsperiode werden mit dieser Rücklagenart eingetragen.

Wichtig

Bitte prüfen Sie, ob Ihre Rücklagenbestandskonten den Stand ausweisen, der insgesamt geleistet werden sollte. (Sollstand) In der Abrechnung wird dieser Stand als Anfangsbestand (Soll) verwendet, ohne Berücksichtigung von Rücklagenarten.

Zur Verringerung des Buchungsaufwandes der Rücklagen im Bereich der WEG-Verwaltung in Deutschland wurde die Stapelverarbeitung Rücklagen buchen geschaffen. Mithilfe dieses Berichts können automatisch die zu zahlenden (sollgestellten) Vorauszahlungen ermittelt und entsprechende Buchblattzeilen erzeugt werden. Zusätzlich können bei Bedarf auch für die Entnahmen Buchblattzeilen erstellt werden. Es ist dabei jederzeit möglich, diese Buchungen entweder teilweise oder komplett manuell durchzuführen.

Rücklagen buchen

Nachdem die Vorauszahlungen und bei Bedarf auch die Instandhaltungskosten in die Abrechnung geholt wurden, kann im Menüband oder über die Suche der Abrechnung Objekt Karte der Bericht Rücklagen buchen (D) geöffnet werden.

Bericht

Inforegister Optionen:

Durch den Aufruf des Berichts von der Abrechnung Objekt Karte sind bereits die Felder Geschäftsvorfallcode, Abrechnung von und Abrechnung bis gefüllt. Diese sind nur zur Information und können nicht geändert werden.

  • Buchblatt Vorlagenname Wählen Sie hier die Buchblattvorlage aus, die zum Buchen verwendet werden soll.
  • Buchblatt je Objekt Setzen Sie hier einen Haken, wenn für jedes Objekt ein separates Buchblatt gefüllt werden soll. Das Feld Buchblatt Name wird in diesem Fall deaktiviert.
  • Buchblatt Name Sofern Sie nicht den Haken im Feld Buchblatt je Objekt gesetzt haben, können Sie hier manuell ein Buchblatt auswählen.
  • Buchungsdatum Hier wird standardmäßig das Datum Abrechnung bis vorbelegt. Sie können dieses bei Bedarf ändern.

Hinweis

Damit die Buchungen im Ausweis der Rücklagen korrekt berücksichtigt werden können, ist es erforderlich, dass das Buchungsdatum im Abrechnungszeitraum ist!

  • Entnahme buchen Mit Aktivierung dieser Option werden auch die Abrechnung Zeilen überprüft und die Entnahmen ermittelt.
  • Filter Abrechnungsart Wählen Sie hier die Abrechnungsart(en) für Rücklage aus, für die Sie die Zuführungen bzw. Entnahmen ermitteln und buchen wollen.

Im Inforegister RE Objekt ist bereits durch den Aufruf des Berichts von der Abrechnung Objekt Karte auf das Objekt gefiltert.

Hinweis

Beim 1. Starten des Berichts wird ein Herkunftscode WEG-RL angelegt. Sofern Sie keine Berechtigung zum Schreiben in die Tabelle Herkunftscode haben, lassen Sie vom Administrator den Herkunftscode anlegen.

Der Bericht füllt ein Buchblatt, um folgende Rücklagenbuchungen zu erstellen:

  • Zuführung
  • Entnahme

Dabei wird jeweils das Bestandskonto gegen das Rücklagengegenkonto mit Rücklagenart gebucht. Den Buchungen wird der Herkunftscode WEG-RL mitgegeben. Die benötigten Konten werden über die Abrechnungsart gefunden.
Wenn mehrere Rücklagen vorhanden sind (z. B. für Wohnungen und Garagen), dann können diese über Abrechnungskreise unterschieden werden. Wenn mehrere Abrechnungsarten für Rücklage verwendet werden, ist es zwingend erforderlich, dass alle Konten für jede Abrechnungsart entsprechend geführt werden (pro Abrechnungsart Bestands-, Sollstellungs-, Aufwands- und Rücklagegegenkonten)

Zuführung:

Zuführung

In der Tabelle Abrechnung Vorauszahlungen wird pro ausgewählter Abrechnungsart Rücklage über Vorauszahlung Brutto die Summe der zu zahlenden Beträge je Abrechnungskreis ermittelt. Diese Summe wird dann vom Rücklagengegenkonto (je nach Einrichtung entweder vom Gegenkonto mit Rücklagenart Zuführung oder wenn kein Konto mit Rücklagenart Zuführung vorhanden ist vom Gegenkonto mit Rücklagenart Entnahme) auf das Bestandskonto bzw. die Bestandkonten (je nach Abrechnungskreis) mit Rücklagenart Zuführung und Abrechnungskreis gebucht. Dabei wird vorab auf dem Bestandkonto geprüft, ob im Abrechnungszeitraum mit dieser Rücklagenart und dem Abrechnungskreis Buchungen vorhanden sind.

Wenn ja, dann wird die Summe der Buchungen mit dem ermittelten Wert aus der Tabelle Abrechnung Vorauszahlungen abgeglichen und nur noch die Differenz gebucht. Als Buchungstext wird Zuführung [Abrechnung von Datum]..[Abrechnung bis Datum] mitgegeben. Es wird dabei nicht auf den Herkunftscode WEG-RL geprüft, sodass auch manuell erstellte Buchungen berücksichtigt werden. 

Entnahme:

Entnahme

In den Abrechnung Zeilen werden alle Konten mit der ausgewählten Abrechnungsart ermittelt. Dabei werden die Kosten pro Abrechnungskreis saldiert. Der Saldo der einzelnen Abrechnungskreise wird dann vom Rücklagengegenkonto auf das Bestandskonto bzw. die Bestandskonten (je nach Abrechnungskreis) mit Rücklagenart Entnahme und Abrechnungskreis gebucht. Dabei wird vorab auf dem Bestandskonto geprüft, ob im Abrechnungszeitraum mit dieser Rücklagenart und dem Abrechnungskreis Buchungen vorhanden sind.

Wenn ja, dann wird die Summe der Buchungen mit dem ermittelten Wert abgeglichen und nur noch die Differenz gebucht. Als Buchungstext wird Entnahme [Abrechnung von Datum]..[Abrechnung bis Datum] mitgegeben.

Hinweis

Durch das Prüfen der Bestandskonten auf Buchungen mit den Rücklagenarten Zuführung und Entnahme und Abrechnungskreis ist es möglich, den Bericht mehrfach zu starten.

Buchungen für Rücklagen

Zusätzlich zu den Buchungen, die über den Bericht Rücklagen buchen erstellt werden, sind im Abrechnungszeitraum manuelle Buchungen durchzuführen.

Das betrifft folgende Rücklagenarten:

  • Zinsen
  • KapESt
  • Soli.
  • Rundungsdiff.
  • Sonst.Zuführung

Wie Buchungen in RELion aussehen sollten, damit diese sowohl in der WEG Gesamtabrechnung als auch in der Abrechnung korrekt ausgewiesen werden, haben wir Ihnen an folgendem Beispiel dargestellt. (Der Vollständigkeit halber wurden auch die Buchungen aufgeführt, die über den Bericht Rücklagen buchen erstellt werden. Diese sind mit Automatikbuchung ausgewiesen. Die Sollstellungen und die dazugehörenden Zahlungen wurden nicht eingetragen)

Buchungsverfahren Rücklagen (wohnungswirtschaftlicher Kontenrahmen)

Konten Konten

Zinsen, Kapitalertragsteuer u. Solidaritätszuschlag
1 Zinsertrag auf Festgeldkonto
2 Bestandserhöhung des Rücklagekontos um Zinserträge
Konto 380010 mit Rücklagenart Zinsen und Gegenkonto mit Vorzeichen buchen
3 Kapitalertragssteuer von Festgeldkonto
4 Bestandsverminderung des Rücklagekontos um Kapitalertragssteuer
Konto 380010 mit Rücklagenart KapESt und Gegenkonto ohne Vorzeichen buchen
5 Solidaritätszuschlag von Festgeldkonto
6 Bestandsverminderung des Rücklagekontos um Solidaritätszuschlag
Konto 380010 mit Rücklagenart Soli. und Gegenkonto ohne Vorzeichen buchen
Rundungsdifferenz
Wenn z. B. in der Eigentümergemeinschaft beschlossen wurde, dass jährlich eine Rücklage in Höhe von 2.600,- EUR gebildet werden soll, aber durch die Aufteilung auf die Eigentümer insgesamt im Jahr nur 2.520,- EUR über die Sollstellungen zugeführt werden, so kann die Differenz von 80,- EUR manuell über die Rücklagenart Rundungsdiff. auf das Rücklagenkonto gebucht werden. Die Rundungsdifferenz ist nur dann zu buchen, wenn sie tatsächlich dem Bankkonto Festgeld zugeführt wird.
7 Rundungsdifferenz von Girokonto
8 Rundungsdifferenz auf Festgeldkonto
9 Bestandserhöhung des Rücklagekontos um Rundungsdifferenz
Konto 380010 mit Rücklagenart Rundungsdiff und Gegenkonto mit Vorzeichen buchen
Sonstige Zuführungen
Wenn z. B. in der Eigentümergemeinschaft beschlossen wurde, dass die Einnahmen der Waschmünzen der Rücklage zugeführt werden soll, dann kann diese über die Rücklagenart Sonst.Zuführung manuell dem Rücklagenkonto zugeführt werden.
10 Einnahmen der Waschmünzen auf Girokonto
11 Einnahmen der Waschmünzen von Girokonto auf Festgeldkonto
12 Bestandserhöhung des Rücklagekontos um Einnahmen aus Waschmünzen
Konto 380010 mit Rücklagenart Sonst.Zuführung und Gegenkonto mit Vorzeichen buchen
Zuführung
13 geleistete Vorauszahlungen von Girokonto auf Festgeldkonto
14 Bestandserhöhung des Rücklagekontos um Soll-Vorauszahlungen (Automatikbuchung)
Konto 380010 mit Rücklagenart Zuführung und Gegenkonto mit Vorzeichen buchen
wird mit Herkunftscode WEG-RL gebucht
15 geleistete Vorauszahlungen für Vorjahre von Girokonto auf Festgeldkonto
Entnahmen
16 Erfassung Rechnung für Reparatur Gegensprechanlage
Buchung mit § 35a Dimensionen für Handwerker und Material
17 Zahlung der Rechnung für Reparatur Gegensprechanlage
18 Kosten für Reparatur Gegensprechanlage von Festgeldkonto auf Girokonto
19 Bestandsverminderung des Rücklagekontos um Entnahme (Automatikbuchung)
Konto 380010 mit Rücklagenart Entnahme und Gegenkonto ohne Vorzeichen buchen
wird mit Herkunftscode WEG-RL gebucht

Ausweis Rücklagen (Version Österreich)

Damit die Rücklagen in der Betriebskostenabrechnung nachrichtlich dargestellt werden können, sind zusätzliche Einrichtungen an den Objektkonten notwendig, damit diese Buchungen berücksichtigt werden. Über die Suche öffnen Sie die Liste Objekte und klicken auf das Objekt, das Sie bearbeiten möchten. Anschließend richten Sie über die Funktion Konten die Objekt Konten wie folgt ein:

Objekt Konto für Anfangsbestand

Bezeichnung Beschreibung
Verwendung Abrechnung
Abrechnungsart Wählen Sie in diesem Feld die Abrechnungsart für Rücklagen aus.
Abrechnungskreis Tragen Sie hier den Standard-Abrechnungskreis Objekt ein.
Verteilcode In diesem Feld tragen Sie einen entsprechenden Verteilcode ein.
Gesamtfaktor Über das Faktor aktualisieren in der Objektverteilungen wird hier der Gesamtfaktor des Verteilcodes eingetragen.
RE Kontogruppe Das Objektkonto ist entweder mit Giro oder Forderungen/Erlöse zu schlüsseln.
Rücklagenart Wählen Sie die Rücklagenart Anfangsbestand aus.
Kennzeichnung Rücklagenkonto Setzen Sie hier einen Haken.

Hinweis

Damit der Anfangsbestand in der Abrechnung ausgewiesen werden kann, ist es zwingend erforderlich, dass dieser auf das Objekt Konto mit der Rücklagenart Anfangsbestand vor Beginn des Abrechnungszeitraums gebucht wurde.

Objekt Konto für Entnahmen:

Bezeichnung Beschreibung
Verwendung Abrechnung
Abrechnungsart Wählen Sie in diesem Feld die Abrechnungsart für Rücklagen aus.
Abrechnungskreis Tragen Sie hier den Standard-Abrechnungskreis Objekt ein.
Verteilcode In diesem Feld tragen Sie einen entsprechenden Verteilcode ein.
Gesamtfaktor Über das Faktor aktualisieren in der Objektverteilungen wird hier der Gesamtfaktor des Verteilcodes eingetragen.
RE Kontogruppe Das Objektkonto ist entweder mit Kosten oder Kosten/Zahlung zu schlüsseln.
Rücklagenart Wählen Sie die Rücklagenart Abgang aus.
Kennzeichnung Rücklagenkonto Setzen Sie hier einen Haken.

Hinweis

Damit die Entnahmen in der Abrechnung ausgewiesen werden können, ist es zwingend erforderlich, dass diese auf das Objekt Konto mit der Rücklagenart Abgang im Abrechnungszeitraum gebucht wurden.

Objekt Konto für Zugang:

Bezeichnung Beschreibung
Verwendung Wirtschaftsplan
Abrechnungsart Wählen Sie in diesem Feld die Abrechnungsart für Rücklagen aus.
Abrechnungskreis Tragen Sie hier den Standard-Abrechnungskreis Objekt ein.
Verteilcode In diesem Feld tragen Sie einen entsprechenden Verteilcode ein.
Gesamtfaktor Über das Faktor aktualisieren in der Objektverteilungen wird hier der Gesamtfaktor des Verteilcodes eingetragen.
RE Kontogruppe Das Objektkonto ist entweder mit Giro, Forderung/Erlöse oder Erlöse/Zahlung zu schlüsseln.
Rücklagenart Wählen Sie die Rücklagenart Zugang aus.
Kennzeichnung Rücklagenkonto Setzen Sie hier einen Haken.

Hinweis

Damit die Zugänge in der Abrechnung ausgewiesen werden können, ist es zwingend erforderlich, dass diese auf das Objekt Konto mit der Rücklagenart Zugang Gezahlt im Abrechnungszeitraum gebucht wurden.

Objekt Konto für Zinsen:

Bezeichnung Beschreibung
Verwendung Abrechnung
Abrechnungsart Wählen Sie in diesem Feld die Abrechnungsart für Rücklagen aus.
Abrechnungskreis Tragen Sie hier den Standard-Abrechnungskreis Objekt ein.
Verteilcode In diesem Feld tragen Sie einen entsprechenden Verteilcode ein.
Gesamtfaktor Über das Faktor aktualisieren in der Objektverteilungen wird hier der Gesamtfaktor des Verteilcodes eingetragen.
RE Kontogruppe Das Objektkonto ist entweder mit Giro, Forderung/Erlöse oder Erlöse/Zahlung zu schlüsseln.
Rücklagenart Wählen Sie die Rücklagenart Zinsen aus.
Kennzeichnung Rücklagenkonto Setzen Sie hier einen Haken.

Hinweis

Damit die Zinsen in der Abrechnung ausgewiesen werden können, ist es zwingend erforderlich, dass diese auf das Objekt Konto mit der Rücklagenart Zinsen im Abrechnungszeitraum gebucht wurden.

Differenz auf Regelbesteuerung (Version Österreich)

Damit die Differenz auf Regelbesteuerung korrekt berechnet werden kann sind folgende Einrichtungen vorzunehmen: Über die Suche rufen Sie die Liste Global-MwSt.-Geschäftsbuchungsgruppen auf.

Global Geschäftsbuchungsgruppen

Tragen Sie im Feld** USt % für Rücklagenentnahme (A)** bei der MwSt.- Geschäftsbuchungsgruppe für Garagen und Gewerbeeinheiten den vollen Steuersatz ein. Bei der MwSt.-Geschäftsbuchungsgruppe für Wohnungen geben Sie den verminderten Steuersatz an. Über die Suchfunktion öffnen Sie die RE Einrichtung und wählen die Ergänzung Österreich.

Österreich

Tragen Sie in den Feldern Mit Heizung und Ohne Heizung den jeweilig gültigen Steuersatz ein. Definieren Sie über die Felder MwSt.-Geschäftsbuchungsgruppe und MwSt.-Produktbuchungsgruppe die entsprechenden Buchungsgruppen. Anschließend öffnen Sie die Objektübersicht und wählen Sie ein Objekt, das Sie bearbeiten möchten. Wählen Sie über die Suche die Option Steuerdaten.

Steuerdaten

Geben Sie im Feld Ab Datum ein Startdatum ein. Im Feld MwSt. Gesch.Buchungsgruppe Steuer wählen Sie einen Code für die Objektsteuer aus. Bei Bedarf können Sie im Feld Beschreibung eine kurze Information hinterlegen. In den Feldern Wohnungsanteil %, Gewerbeanteil %, Parkplatzanteil % und Anteil unecht st. befr. % tragen Sie die jeweiligen Anteile ein bzw. lassen diese über den Bericht Objekt Steuerquote berechnen eintragen. Da die Vorschreibung umsatzsteuerfrei ist aber bei den Handwerkerrechnungen die Vorsteuer gezogen werden kann, entsteht nun, nachdem die Instandhaltungskosten gebucht worden sind, die Verpflichtung zur Umsatzsteuerzahlung. Dazu starten Sie turnusmäßig (z. B. pro Monat) den Bericht MwSt. WEG berechnen. Der Stapel bewirkt, dass aus Kostenbuchungen, die in den Bereich der Instandhaltung gehören, eine Umsatzsteuer von 10 % bzw. bei Heizungskosten 20 % gebildet wird. Öffnen Sie über die Suche den Bericht MwSt. WEG berechnen.

WEG berechnen

Mithilfe dieses Berichts werden bei allen Kostenbuchungen auf den Objektkonten, die in der Page Ergänzung Österreich eingetragen wurden, Umsatzsteuerkorrekturen je nach Steuersatz und Steuerdaten erstellt. Im Inforegister Optionen sind folgende Eintragungen erforderlich:

Bestimmen Sie über die Felder Buchblattvorlage und Buchblattname das entsprechende Buchblatt. Sofern Sie den Haken im Feld Original Belegnummer verwenden nicht setzen, geben Sie im Feld Belegnr. eine Belegnummer für die zu erstellenden Buchungen an. Bestimmen Sie über die Felder Zeitraum von und Zeitraum bis den Zeitraum, aus dem die Ursprungsbuchungen berücksichtigt werden sollen.

Hinweis

Sie können auch jedes Mal vom 01.01. des Jahres beginnen. Dies ist sinnvoll, wenn auch die nachträglichen Buchungen der Vorperioden erfasst werden sollen.

Wählen Sie im Feld Buchung zum aus, ob die zu erstellenden Umsatzsteuerbuchungen mit dem Originaldatum der Ursprungsbuchung oder mit dem Datum, welches unter Zeitraum bis eingegeben wurde, in das Buchblatt als Buchungsdatum eingestellt wird. Empfohlen wird die Einstellung Originaldatum, um den Bezug zur Ursprungsbuchung zu erhalten. Aktivieren Sie das Feld Buch.Blatt erstellen. Ansonsten wird nur ein Testdurchlauf erfolgen.

Im Inforegister Sachposten können Sie bei Bedarf auf einzelne Objekte filtern. Starten Sie die Verarbeitung mit Drucken bzw. Vorschau. Öffnen Sie danach das angegebene Buchblatt und buchen die eingestellten Buchungen.

Wichtig

Bitte im Buchblatt keine Änderungen oder Fehlerbehebungen vornehmen.

In der WEG-Abrechnung wird dann im Anschreiben bei gewerblichen Einheiten bzw. Garagen die Differenz im Anschreiben ausgegeben:

Druck

Und bei den nachrichtlich ausgegebenen Beiträgen zur Rücklage ausgewiesen:

Druck

Abrechnung drucken

In der Abrechnung Objekt Karte können Sie im Inforegister Druckoptionen mit der Druckoption WEG Abrechnung zeitanteilig zusätzlich zeitanteilige Aufteilungen der Kosten als Anlage erstellen. Diese Option ist nur wirksam, wenn in der Abrechnungsperiode oder bis zum Abrechnungsdatum Eigentümerwechsel stattgefunden haben.

Einheitenstorno

Im Vertragsmanagement kommt es gelegentlich vor, dass ein Einheitenvertrag storniert werden muss, weil er z. B. irrtümlich angelegt wurde. Dazu werden einige Prüfungen durchlaufen, die die Möglichkeit einer Stornierung prüfen. Sind bereits Abrechnungen zu der betroffenen Einheit erstellt, gebucht und gesperrt, wird der Storno verhindert. Sollte die Abrechnung noch nicht fertig bearbeitet worden sein, muss die Abrechnung so weit zurückgesetzt werden, dass die Einheit Abrechnungen leer sind. Dazu bitte in umgekehrter Reihenfolge die Bearbeitungsstatusfelder auf Nein setzen. Wenn eine Abrechnung gebucht und gesperrt ist. muss dies über die Funktion Storno in der Einheit Abrechnung durchgeführt werden.

Objekt Karte

Die betroffene Einheit Abrechnung wird mit den darunter liegenden Abrechnungsergebnissen gelöscht und in einer Tabelle Stornierte Einheiten Abrechnung gekennzeichnet. Eine Weiterbearbeitung der betroffenen Abrechnung ist nicht mehr möglich, sie bleibt bis zur endgültigen Löschung durch das Datenbereinigungstool erhalten. Der Storno weiterer Einheit Abrechnungen ist möglich.

Wählen Sie in der Seite Einheit Abrechnung die gewünschte Einheit aus und starten Sie die Aktion Storno:

Storno

Es erscheint eine detaillierte Aufzählung welche Folgen der Storno der Einheit Abrechnung hat:

Aufzählung

Wenn Sie die Aktion mit Ja bestätigen, werden die Ergebnisse zu dieser Einheit aus der Abrechnung entfernt und ein Eintrag in die Tabelle Abrechnung Stornierte Einheiten geschrieben.

Einheiten

Sie finden diese in der Abrechnungskarte im Inforegister Sonstige über den Drilldown auf das Feld Anzahl stornierte Einheiten.

Anzahl

Anschließend können Sie den Storno im Vertrag erneut starten.

Datenpool

Einführung

Für die Bereitstellung von Daten für die Abrechnung bzw. für den Wirtschaftsplan gibt es eine neue Möglichkeit, die es ermöglicht Werte aus Drittsystemen bereitzustellen, ohne dass aufwändig Buchungsstoff erzeugt werden muss. Folgende Szenarien werden hier als Beispiel aufgeführt.

  1. Sie beginnen mit RELion neu, benötigen aber für das abgelaufene Jahr noch Informationen zu den einzelnen Buchungen wie Sollstellungen und Aufwände aus Einkaufsrechnungen und -Gutschriften. Die Datenübernahme erfolgt i.R. anhand der Saldenübernahme zum Jahresende, die Einzelbuchungen aus den vergangenen Perioden sind aber nicht in Form von einzelnen Buchungen enthalten.

  2. Ein Objekt wurde neu in die Verwaltung übernommen, für das sie noch für das vergangene Jahr für die Abrechnung benötigen.

  3. Sie arbeiten mit dem Kredit Manager (Fa. Lang). Dieser verwaltet Tilgungspläne und stellt neben den Buchungen für die Fibu auch detaillierte Werte für die einzelnen Einheitenverträge zur Verfügung. Diese detaillierten Werte werden über den Datenpool bereitgestellt.

In der folgenden Beschreibung wird vor allem auf die Optionen Vorauszahlung Vorsystem und Aufwand Vorsystem eingegangen.

Unterschied zur bisherigen Methode über manuelle Änderungen

Bisher konnten die genannten Fälle über manuelle Eingaben in den Abrechnung Vorauszahlungen bzw. direkt in den Abrechnungszeilen abgedeckt werden. Problematisch dabei ist neben dem hohen Aufwand und der Fehleranfälligkeit von manuellen Eingaben die Tatsache, dass die manuellen Eingaben verloren gehen, wenn die Schritte Vorauszahlungen holen oder Abrechnungszeilen holen rückgängig gemacht und neu geholt werden.

Alle Werte im Datenpool werden dauerhaft vorgehalten und liegen zunächst einmal außerhalb der Abrechnungskarte bzw. Wirtschaftsplankarte. Die Infobox Werte im Datenpool verdeutlicht dies noch einmal.

Unterjährige Übernahmen

Objekte werden meistens nicht passend zum Ende einer Abrechnungsperiode übernommen. Das heißt, Sie müssen teilweise Werte aus dem Vorsystem übernehmen, teilweise haben Sie bereits Buchungsstoff in RELion erzeugt. Dieses Szenario lässt sich über den Datenpool darstellen. Die Herkunft der Werte lassen sich dann detailliert nachvollziehen.

Abrechnung Dateilzeilen

Vorbereitung

Bevor Sie mit dem Datenpool beginnen, blenden Sie in der Wirtschaftsplan Objekt Karte bzw. Abrechnung Objekt Karte über personalisieren die Infobox Werte im Datenpool ein.

Abrechnung Dateilzeilen

In der Infobox werden Darlehenswerte, Heizkostenzeilen, Anzahl PDF-Anhänge dargestellt, da diese auch Werte von extern für die Abrechnung bereitstellen. Dies dient nur der Übersicht.

Wenn die Daten entsprechend bereitgestellt wurden, werden die Werte automatisch beim Abrechnungszeilen holen und beim Vorauszahlungen holen berücksichtigt und gleichrangig wie gebuchte Werte behandelt.

Vorauszahlung Vorsystem für Abrechnung (in AT = Vorschreibung Vorsystem)

Das Holen von Werten von gebuchten Sollstellungen für die Abrechnung ermöglicht das Bereitstellen der Werte auf Buchungsebene oder auch zusammengefasst für den Abrechnungszeitraum. Aktuell gibt es keine Auswertung auf Leistungszeitraum, ausschließlich über Fälligkeitsdatum.

Vorauszahlung Vorsystem
Zielmandant Aktueller Mandant
Objektnr. Objektnr. Aus Abrechnung
E/M E/M. aus Abrechnung
Quelle Fix Vorauszahlungen Vorsystem
Ziel Fix Abrechnung
Einheitennr. Muss
Einheitenhistorie Muss
Abrechnungsart Muss
Betrag Netto Kann
Betrag Steuer Kann
Fälligkeitsdatum Aktuell nur Fälligkeitsdatum Muss
Buchungsnr. Muss
Kontonr. Wenn eingetragen Aktuell keine Auswertung
Leistungszeitraum von Aktuell keine Auswertung
Leistungszeitraum bis Aktuell keine Auswertung

Abrechnung Dateilzeilen

Aufwand Vorsystem für Abrechnung

Das Holen von Werten für die Abrechnung kann sowohl vorverteilte Werte pro Einheit als auch Werte, die über Abrechnungskreis und Verteilcode umzulegen sind verarbeiten. Entscheidend ist das Feld Einheitennr.

Bitte achten Sie darauf, dass die Objektkonten analog eingerichtet sind.

Konten mit Festwertzeilen benötigen die Verwendung Alles oder Abrechnung und die Verteilung Festwert. Konten für die Umlage von Werten über Verteilcode und Abrechnungskreis benötigen die Verwendung Alles oder Abrechnung und die Verteilung Zeitanteilig.

Aufwand Vorsystem
Zielmandant Aktueller Mandant
Objektnr. Objektnr. Aus Abrechnung
E/M E/M. aus Abrechnung
Quelle Fix „Aufwand Vorsystem“
Ziel Fix „Abrechnung“
Startdatum Aktuell nur Startdatum Abrechnung von bis Abrechnung bis
Leistungszeitraum von Aktuell keine Auswertung
Leistungszeitraum bis Aktuell keine Auswertung
Verarbeitung
Wenn Kontonr. Eingetragen ist Aktuell keine Auswertung
Kontonr. Wird über Abrechnungsart ermittelt Erste Abrechnungszeile mit dieser Abrechnungsart und Einheit liefert Kontonr.
Einheitennr. Mussfeld bei Festwerten
Einheitenhistorie Wenn nicht eingetragen, dann letzte Historie zur Einheit Kann
Abrechnungsart Muss
Abrechnungskreis Nur bei Zeilen ohne Einheitennr. Muss
Betrag Netto Kann
Betrag Steuer Kann
Betrag n.a.VSt Kann
Startdatum Muss
Buchungsnr. Muss
Kreditornr. Kann
Externe Belegnr. Kann

Abrechnung Dateilzeilen

Darlehenswerte für Abrechnung

Darlehen
Zielmandant Aktueller Mandant
Objektnr. Objektnr. aus Abrechnung
E/M E/M. aus Abrechnung
Quelle Darlehen
Ziel Abrechnung
Fälligkeitsdatum Abrechnung von bis Abrechnung bis
Kontonr. Wird über Postenart und Abrechnungsarten in der Darlehenskarte ermittelt. Keine Abrechnungsart (z.B. für Gebühren) Betrag wird nicht abgerechnet.
Einheitennr. Ohne Einheitennr. werden die Werte über Abrechnungskreis und Verteilungscode umgelegt. Das Konto benötigt Verteilung Zeitanteilig sowie einen Abrechnungskreis und Verteilcode. Mit Einheitennr. werden die Werte unter Festwertezeilen direkt der Einheit zugeordnet. Das Konto benötigt Verteilung Festwert. Kann
Einheitenhistorie Wenn nicht eingetragen, dann letzte Historie zur Einheit. Kann
Buchungsnr. Muss
Kreditornr. Wird über Kreditor in der Darlehenskarte ermittelt.
Darlehensnr. Das Darlehen muss auch in RELion als Darlehenskarte mit dieser Nummer angelegt sein. Status = Fremdsystem Muss

Beispiel: Abrechnung Dateilzeilen

Abrechnung Werte über die WEG-Mietkoppelung holen

Die Grundlagen für dieses Datenmodell sind in der Dokumentation RELion Gemischte Objektverwaltung (in Bearbeitung)beschrieben. Der Hintergrund ist die Verwaltung eines Objekts sowohl als Mietobjekt als auch als WEG-Objekt. Nach dem Erstellen des WEG-Objekts findet die Buchhaltung und damit das Sammeln der Kostenbuchungen im WEG Objekt statt. Die Abrechnung des Mietobjekts basiert auf den Werten aus der WEG. Das Holen der Werte findet automatisch beim Holen der Abrechnungszeilen statt.

Voraussetzung dafür ist die Verbindung zum WEG Objekt über die Felder im Inforegister Datenquellen und das Vorhandensein der Abrechnungszeilen inklusive der Detailwerte in der zugehörigen WEG-Abrechnung. Die Abrechnungscodes müssen übereinstimmen.

Es ist zu beachten, dass manuell geänderte Beträge in den Abrechnungszeilen der WEG Abrechnung nicht verarbeitet werden. Die Übernahme der Werte basiert auf dem Kopieren der Abrechnung Detailzeilen, d.h. man benötigt dort Buchungen oder Werte aus Vorsystem.

In der Abrechnungskarte der Mietabrechnung müssen die Felder Quellmandant, Quell Eigentümer / Mieter, Quelle Objektnr. gefüllt sein. Dies geschieht bei richtiger Einrichtung beim Erstellen der Abrechnungskarte automatisch. Die Beziehung zum Quellobjekt muss “Koppelung WEG-Mietobjekt“ sein.

Es werden nur Werte zu umlagefähigen Konten kopiert (Feld „Nicht umlagefähig“ auf NEIN). Nicht umlagefähige Kosten bleiben beim Eigentümer.

Sofern sich die Kontenrahmen in der WEG und der Miete unterscheiden, kann mit einer Kontenübersetzung gearbeitet werden.

3.2 - Berichtstexte

Die Berichtstexte sind Texte, mit denen z. B. in der Abrechnung verschiedene Textpassagen individual gestaltet werden können.

Einführung

RELion bietet die Möglichkeit, die Texte im Anschreiben der Abrechnung über Berichtstexte zu definieren.

Tipp

Wir empfehlen mindestens einen Berichtstext für Mietabrechnungen und einen Berichtstext für Eigentümerabrechnungen anzulegen.

Berichtstexte

Öffnen Sie über die Suche RE Berichtstexte.

Berichtstexte

RE Berichtstexte sind Texte, mit denen Sie allgemeine Textblöcke für Anschreiben bereitstellen können. Normalerweise werden bei der Positionierung die Optionen Vortext und Nachtext verwendet.

Text

Berichtstext neu anlegen

Wählen Sie die Aktion Neu und geben Sie im Feld Beschreibung intern eine Bezeichnung ein, unter der Sie den Textbaustein finden wollen.

Die Felder Eigentümer / Mieter, Objektnr., Geschäftsvorfallcode dienen zur Filterung bei automatisch erstellten Anschreiben. So können z. B. die Texte für Hausgeldabrechnungen (Eigentümer) und Nebenkostenabrechnung für Mieter unterschieden werden.

Im unteren Teil der Seite können Sie die Textzeilen erfassen. Mit Beschreibung editieren können Sie einen Fließtexteditor starten. Normalerweise wir der Fließtext bei 80 Zeichen umgebrochen. Sie können aber auch individuelle Zeilenlängen vorgeben, indem Sie im Feld Zeilenlänge in Zeichen vorher einen kleineren Wert als 80 vorgeben. Beachten Sie aber, dass bei einer größeren Zahl im jeweiligen Anschreiben Darstellungsprobleme entstehen können.

Mit Unterstreichung und Fettdruck können Sie für die jeweilige Zeile die Darstellung formatieren, sofern der Bericht dies unterstützt.

Berichtstext Zeilen

Berichtszuordnung

Dieser Punkt ist wichtig, um den Berichtstext einem oder mehreren Berichten zuzuordnen. Wählen Sie dazu Berichtszuordnung in den Aktionen.

Berichtszuordnung

Um die Berichtstexte anzuwenden, tragen Sie in der Tabelle RE Berichtszuordnung den Bericht mit dem zuständigen Bereich ein.

Modul Bericht ID Berichtsname
Abrechnung 5052276 Abrechnung Belege erzeugen
Wirtschaftsplan 5052277 Wirtschaftsplan Belege erzeugen

Berichtstexte in der Abrechnung

Berichtstext Abrechnung

In der Abrechnung für Nebenkosten bzw. Hausgeld sind mehr Optionen verfügbar, da hier das Anschreiben und auch Anlagen mit Texten versehen werden können. Im Anschreiben wird dabei der Vortext vor der Gegenüberstellung der Vorauszahlungen und Kosten ausgegeben.

Mitte wird vor der Darstellung der neuen Vorauszahlungen ausgegeben, falls die Druckoption Vorauszahlungen Alt-Neu drucken aktiviert ist.

Der Nachtext wird am Ende des Anschreibens gedruckt und enthält normalerweise allgemeine Hinweise und einen Schlusssatz.

Zusätzlich können Sie die Positionierung Erläuterung allgemein verwenden, um am Ende der Einzelabrechnungen weitere Erklärungen auszugeben. Die Positionierung Hinweis § 35a wird in der Anlage Ausweis gemäß § 35a EStG zur Verfügung gestellt.

Bedingte Textauswahl

Im Anschreiben können Sie mithilfe vordefinierter Steuerelemente variabel Inhalten erweitern, bzw. nach bestimmten Bedingungen (WENN) auswählen.

Dazu gibt es:

  • Bedingte Auswahl, beginnend mit [WENN Sxxx: …..:]
  • Ersetzungen, beginnend mit [ERSETZE +xxxxx+]

In der Betriebskostenabrechnung sind WENN Schleifen für die Behandlung von Nachzahlung und Guthaben, mit entsprechenden Bedingungen, hinterlegt. Diese sind fest eingebaut und werden beim Eintrag in der Mitte oder Nachtext über Schleifen im Programm gesteuert. Bei Vortexten können sie nicht verwendet werden, da mehrere Beträge noch nicht berechnet sind, solange der Vortext aufbereitet wird.

Folgende Filterkriterien werden dabei berücksichtigt:

  • Guthaben oder Nachzahlung
  • Mieter aktuell oder ausgezogen (zum Stichtag Abrechnung bis)
  • Eigentümer aktuell oder verkauft (zum Stichtag Abrechnungsdatum)
  • LS (Lastschriftmandant) ja/nein
  • Bankverbindung am Einheitenvertrag bekannt ja/nein

Syntax: [WENN Sxxx : Kommentar:]

  • xxx: dreistellige Zahl der Bedingung. Kommentar: kann aus beliebigen Hinweisen bestehen.

Die Markierung [WENN S001: Guthaben… wird beim Drucken komplett unterdrückt. Damit der Ausdruck erfolgt, muss nach dem Kommentar ein Doppelpunkt „:“ und eine schließende eckige Klammer „]“ folgen. [WENN S001: Guthaben:]. Jeder vordefinierten Bedingung [WENN] folgt eine dreistellige Zahl, beginnend mit einem führenden „S“. Alle Zeichen, die nach der Zahl kommen, sind nur Kommentare und dienen der Lesbarkeit im Berichtstexteditor.

Possitionierung

WENN-Bedingungen für Kostenblock

Folgende WENN-Bedingungen werden Ihnen für den Kostenblock im Abrechnungsanschreiben zur Verfügung gestellt. Je nachdem welche Kriterien ein Einheitenvertrag erfüllt, wird der Text aus der entsprechenden WENN-Bedingung angedruckt.

Filter bei den einzelnen WENN-Schleifen

WENN S001: Guthaben Mieter aktuell LS ja Verrechnung mit nächster Zahlung
WENN S002: Guthaben Mieter ausgezogen LS ja Betrag wird überwiesen
WENN S003: Guthaben Mieter aktuell Bankverbindung unbekannt Mitteilungsanfrage wg. Bankverbindung
WENN S004: Guthaben Mieter ausgezogen Bankverbindung unbekannt Mitteilungsanfrage wg. Bankverbindung
WENN S013: Nachzahlung Mieter aktuell LS ja Betrag wird eingezogen
WENN S014: Nachzahlung Mieter ausgezogen LS ja Betrag wird eingezogen
WENN S015: Nachzahlung Mieter aktuell LS nein Aufforderung zur Überweisung
WENN S016: Nachzahlung Mieter ausgezogen LS nein Aufforderung zur Überweisung
WENN S017: Abrechnungsergebnis und Vorauszahlung gleichen sich aus.
WENN S018: Guthaben Mieter aktuell Bankverbindung bekannt Überweisung wird vorgenommen
WENN S019: Guthaben Mieter ausgezogen Bankverbindung bekannt Überweisung wird vorgenommen
WENN S150: Nachzahlung LS ja Der Nachzahlungsbetrag ist größer als 150,- EUR
WENN S151: Nachzahlung LS nein Der Nachzahlungsbetrag ist größer als 150,- EUR

WENN-Bedingungen für Vorauszahlung Alt-Neu

Folgende WENN-Bedingungen werden Ihnen für das Abrechnungsanschreiben zur Verfügung gestellt.

Filter bei den einzelnen WENN-Schleifen bei Darstellung Vorauszahlung Alt-Neu

WENN S100: Neue Vorauszahlung ist 0
WENN S101: Neue Vorauszahlung ist größer als alte Vorauszahlung
WENN S102: LS ja Neue Vorauszahlung ist größer als alte Vorauszahlung
WENN S103: LS nein Neue Vorauszahlung ist größer als alte Vorauszahlung
WENN S111: Neue Vorauszahlung ist genauso groß wie alte Vorauszahlung
WENN S121: Neue Vorauszahlung ist kleiner als alte Vorauszahlung
WENN S122: LS ja Neue Vorauszahlung ist kleiner als alte Vorauszahlung
WENN S123: LS nein Neue Vorauszahlung ist kleiner als alte Vorauszahlung

Hinweis

Die WENN-Schleifen S100-S123 können nur im Nachtext verwendet werden, da erst dann die notwendigen Angaben im Zugriff sind. Damit die Bankverbindung des Debitors erkannt wird, ist diese am Einheitenvertrag zu hinterlegen. Sofern mehrere Einheitenverträge an einem Vertrag vorhanden sind, so wird nur die 1. Einheit geprüft und deren Angaben verwendet.

Definierte Ersetzungswörter

In der Abrechnung wurden Ihnen von RELion Ersetzungswörter zur Verfügung gestellt. Diese sind als Platzhalter zu sehen und werden beim Druck durch die entsprechenden Informationen ersetzt.

Ersetzungen

Syntax: [ERSETZE +XXXXX+]

  • XXXXX= Ersetzungswort

Wichtig

Achten Sie dabei auf die exakte Schreibweise!

Ersetzungswort Ersetzt mit
ABRECHNUNGSERGEBNIS Aktuelles Abrechnungsergebnis ohne Kontodifferenz
SALDO-OFFEN Summe offener Posten des Debitors (gefiltert auf Objekt und Einheitenvertrag) zum Stichtag Abrechnungsende. Hinweis: Der ausgegebene Wert wird immer ohne Vorzeichen angedruckt.
SALDO-ZAHLUNG Aktuelles Abrechnungsergebnis abzüglich SALDO-OFFEN in einer WEG-Abrechnung. Hinweis: Der dabei ermittelte Wert ist für die Abrechnung nicht buchungsrelevant.
WÄHRUNG Währung (zurzeit Mandantenwährung)
BANKKONTONR Bankkontonummer aus der 1. Einheit des Debitoren
BANKNAME Bankname aus der 1. Einheit des Debitors
KONTOINHABER Name des Kontoinhabers aus d. 1. Einheit des Debitors
BANKLEITZAHL Bankleitzahl aus der 1. Einheit des Debitors
SEPA-BIC BIC aus der 1. Einheit des Debitors
SEPA-IBAN IBAN aus der 2. Einheit des Debitors
SEPA-IBANX IBAN wie bei SEPA-IBAN, jedoch verdeckte Ausgabe bis auf letzte 4 Ziffern, d.h. aus DE12 3456 7890 9876 5432 10 wird XXXX XXXX XXXX XXXX XX32 10.
SEPA-GLAEUBIGERID Gläubiger-ID
SEPA-MANDATSREF Mandatsreferenznummer
BANKKONTOINHABER Bankkontoinhaber
ZAHLUNGSTERMIN Zahlungstermin aus dem Feld Zahlungsdatum in der Abrechnung Objekt Karte
NEUEVZ-BRUTTO Neue Vorauszahlung Brutto (Netto + Steuer) für den gesamten Debitoren
NEUEVZ-NETTO Neue Vorauszahlung Netto für den Debitoren
NEUEVZ-MWST Neue Vorauszahlung MwSt. für den Debitoren
NEUEVZ-FÄLLIG Neue Vorauszahlung Fällig am (= Datum der Sollstellung)
ALTEVZ-BRUTTO Alte Vorauszahlung Brutto (Netto + Steuer) für den gesamten Debitoren
ALTEVZ-NETTO Alte Vorauszahlung Netto für den Debitoren
ALTEVZ-MWST Alte Vorauszahlung MwSt. für den Debitoren

Beispiel:

Beispiel

Ersetzungen

Wir werden den Betrag von [ERSETZE +ABRECHNUNGSERGEBNIS+] [ERSETZE +WÄHRUNG+] auf Ihr Konto mit der Kto.Nr. [ERSETZE +SEPA-IBANX+] bei der [ERSETZE +BANKNAME+] überweisen.

Ausdruck

Wir werden den Betrag von 1.212,40 EUR auf Ihr Konto mit der Kto.Nr. XXXX XXXX XXXX XXXX XX32 10 bei der Sparkasse Laupheim überweisen.

Bedingte Auswahl

Die Markierung für die Bedingte Auswahl [WENN SXXX: Kommentar:] muss immer ganz links in der Zeile stehen. Die Bedingungen sind je nach Einsatzgebiet (z. B. RE Abrechnung) vordefiniert und können nur aus der Liste der vorhandenen Möglichkeiten ausgewählt werden.

3.3 - Aktivierung Betriebskosten

Dieser Bericht ermittelt unterjährig die zu aktivierenden Betriebskosten und verbucht diese, um eine möglichst genaue Darstellung am Bilanzstichtag sicherzustellen.

Einführung

Exkurs: Buchung mit Bestandsverminderung

Unfertige Leistungen – Noch nicht abgerechnete Betriebskosten

Dieser Exkurs beschreibt die bilanziellen Abläufe zur Erfassung und Auflösung noch nicht abgerechneter Betriebskosten und zeigt, wie die betreffenden Posten über die entsprechenden Kontengruppen der Wohnungswirtschaft abgebildet werden. Umlagefähige Betriebskosten wie Grundsteuer oder Hausmeisterkosten werden während des Jahres zunächst als Aufwand gebucht, anschließend jedoch – soweit sie vermieteten Einheiten zugeordnet werden können – auf Kontengruppe 15 „Noch nicht abgerechnete Betriebskosten“ aktiviert. Solange keine Abrechnung vorliegt, dürfen diese Beträge nicht als Umsatzerlöse auf Kontengruppe 601 „Umlagen aus Hausbewirtschaftung“ erfasst werden, sondern müssen ertragswirksam über Kontengruppe 646 „Bestandserhöhungen bei noch nicht abgerechneten Betriebskosten“ gebucht werden.

Von den Mietern geleistete Vorauszahlungen werden als Bankgutschrift auf Kontengruppe 274 „Guthaben bei Kreditinstitut“ sowie zugleich als Verbindlichkeit auf Kontengruppe 431 „Anzahlung auf unfertige Leistungen“ erfasst. Eine Verrechnung vor der endgültigen Abrechnung ist aufgrund des Saldierungsverbots (§ 246 Abs. 2 HGB) unzulässig.

Nach dem Jahreswechsel werden die aktivierten Beträge der Kontengruppe 15 über Kontengruppe 648 „Bestandsverminderungen bei noch nicht abgerechneten Betriebskosten“ wieder aufgelöst und als Aufwand gebucht. Erst im Anschluss an die tatsächliche Nebenkostenabrechnung können die endgültigen Umlagen als Forderungen und Erlöse verbucht sowie mit den geleisteten Vorauszahlungen aus Kontengruppe 431 verrechnet werden.

Der Bericht Aktivierung Betriebskosten unterstützt diesen Prozess, indem er die unterjährig zu aktivierenden Kosten pro Objekt, Abrechnung Objekt Karte, Abrechnungsart, MwSt.-Geschäftsbuchungsgruppe sowie differenziert nach Brutto- und Nettokosten ermittelt und bucht.

Eine Passivierung der BK-Vorauszahlungen, sofern diese als Erlös gebucht wurden, kann über das Objektkontenschema erfolgen.

Einrichtung

Beim Start des Berichts wird geprüft, ob bestimmte Grunddaten korrekt eingerichtet sind.

Die Konten für die Abrechnung sind in der Regel bereits angelegt; für die Aktivierung können jedoch zusätzliche Konten erforderlich sein. Die Abstimmung mit den Bereichen Betriebskostenabrechnung und Finanzbuchhaltung ist zwingend notwendig.

Global MwSt.-Geschäftsbuchungsgruppen

Die MwSt.-Geschäftsbuchungsgruppen steuern die Berechnung und Buchung der Umsatzsteuer basierend auf dem Sitz (Land/Region) des an einem Geschäftsvorfall beteiligten Debitors oder Kreditors.
Vor der Einrichtung ist festzulegen, wie viele Gruppen benötigt werden. Dies hängt u. a. von gesetzlichen Vorschriften sowie dem Inlands bzw. Auslandsgeschäft ab.

Über die Suche wird die Tabelle MwSt.-Geschäftsbuchungsgruppen geöffnet.

MwSt.

Für die Betriebskostenabrechnung ist zu unterscheiden, ob Brutto- oder Nettokosten verteilt werden. Dafür sind zwei Einrichtungen relevant:

  • MwSt.-Geschäftsbuchungsgruppe des Einheitenvertrags
  • MwSt.-Produktbuchungsgruppe des Objektkontos

RELion ermöglicht eine Abrechnung über Nettokosten ohne Umsatzsteuer. Die MwSt.-Geschäftsbuchungsgruppe des Einheitenvertrags enthält das Feld Steuerfrei Bruttobeträge.

  • Mit Kennzeichnung: Aktivierung der Bruttokosten
  • Ohne Kennzeichnung: Aktivierung der Nettokosten

Objektkonten

Für eine korrekte Verteilung der abzurechnenden Objektkonten sind folgende Felder zu prüfen:

  • Feld Abrechnungsart muss gefüllt sein.
  • Feld Verwendung muss den Wert Alles, Abrechnung oder Wirtschaftsplan enthalten.
  • Ein Eintrag im Feld Verteilungscode oder Verteilungscode Wirtschaftsplan ist erforderlich.

Sind beide Verteilungscodes gefüllt, wird für die Berechnung der Verteilungscode Wirtschaftsplan verwendet.

Objektkonten

Abrechnungsart Buchungsmatrix

Für jede Kombination aus Abrechnungsart und MwSt.-Geschäftsbuchungsgruppe, die in einem Einheitenvertrag verwendet wird, muss eine Zeile in der Abrechnungsart Buchungsmatrix existieren. Die Liste wird über die Suche geöffnet.

Buchungsmatrix

Hinweis

In jeder Zeile dürfen identische Konten verwendet werden, da die Aktivierung über Zusatzinformationen (Herkunftscode, Ursachencode, Abrechnungsart) differenziert wird.

Folgende Felder müssen zwingend gefüllt sein:

Unfertige Leistungen Konto Hier erfolgt die bestandserhöhende Buchung der ermittelten Gesamtkosten. Bei Abrechnung wird der Betrag je Abrechnung aufgelöst. Buchung: Unfertige Leistungen Konto an Bestand Erhöhung Konto
Bestand Erhöhung Konto
Kalkulatorische Kosten Leerstand Auf diesem Konto werden die mit dem Bericht Aktivierung Betriebskosten ermittelten Kosten für Leerstand als Kosten gebucht. Bei Buchung der Abrechnung wird dieses Konto nicht angesprochen. Buchung: Kalkulatorische Kosten Leerstand an Gegenkonto Leerstand
Gegenkonto Leerstand
Kalkulatorische Kosten Ausnahmen Auf diesem Konto werden die mit dem Bericht Aktivierung Betriebskosten ermittelten Kosten für Vertragsausnahmen als Kosten gebucht. Dieses Konto wird bei Buchung der Abrechnung nicht angesprochen. Buchung: Kalkulatorische Kosten Ausnahmen an Gegenkonto Ausnahmen
Gegenkonto Ausnahmen

Auszug

Abrechnung Objekt Karte

Für die Ausführung des Berichts Aktivierung Betriebskosten ist eine Abrechnung Objekt Karte erforderlich. Diese wird über die Objektkarte geöffnet und muss die Buchungsmethode Bilanzielle Aktivierung enthalten.

Tipp

Eine Vorlage für eine Abrechnung Objekt Karte mit voreingestellter Buchungsmethode anlegen. Andere Felder wie Druckoptionen werden für die Aktivierung nicht benötigt, können aber sinnvoll vorbelegt werden. Der Filter Abrechnungsarten wird im Aktivierungsprozess nicht verwendet.

Objekt Vorlage Karte

Für jede Abrechnungsperiode, in der Kosten aktiviert werden sollen, muss eine eigene Abrechnung Objekt Karte mit Buchungsmethode Bilanzielle Aktivierung angelegt werden. Nur dadurch nimmt ein Objekt am Aktivierungsprozess teil.

Hinweis

Objekte ohne Einheitenstämme werden nicht berücksichtigt.

  • Über das Feld Abrechnungscode wird der Abrechnungszeitraum definiert.
  • Die Aktivierung erfolgt immer nach dem Leistungszeitraum der Buchung.
  • Das Feld Leistungszeitraum berücksichtigen wird nur in der Abrechnung selbst ausgewertet, nicht bei der Aktivierung.
  • Buchungen mit Leistungszeitraum oder Abrechnungsart, für die keine gültige Abrechnung Objekt Karte mit Buchungsmethode Bilanzielle Aktivierung existiert, werden nicht aktiviert. Es erfolgt keine Fehlermeldung.

Optional kann über Filter Abrechnungsarten eingeschränkt werden.

Buchungsmethode

Wichtig

Eine Abrechnungsart darf nicht in zwei Abrechnung Objekt Karten vorkommen. Leistungszeiträume dürfen sich nicht überschneiden.

Prozessablauf

Bei der bilanziellen Buchung eines Objekts besteht die Möglichkeit, innerhalb eines Abrechnungsjahres Betriebskosten zu aktivieren. Der Bericht Aktivierung Betriebskosten ermittelt auf Basis der gebuchten Kosten unterjährig oder zum Jahresende die zu aktivierenden Betriebskosten und erzeugt die entsprechenden Aktivierungsbuchungen. Ziel ist eine möglichst genaue Bewertung zum Bilanzstichtag, wobei Abweichungen zur späteren Nebenkostenabrechnung auftreten können.

  • Ermittlung der relevanten Betriebskosten aus den unterjährigen oder jahresendbezogenen Buchungen;
  • Prüfung, ob für das Objekt eine Abrechnung Objekt Karte mit der Buchungsmethode Bilanzielle Aktivierung vorhanden ist;
  • Berücksichtigung der Abrechnungsart, der MwSt.-Geschäftsbuchungsgruppe sowie der Einstellung zur Brutto-/Netto-Betrachtung;
  • Ermittlung der aktivierungsfähigen Kosten je Objekt und Abrechnungsparameter;
  • Erstellung der Aktivierungsbuchungen zur Erhöhung der unfertigen Leistungen bzw. Erfassung kalkulatorischer Kosten;
  • Sicherstellung einer korrekten Zuordnung gemäß Objektkonten, Abrechnungsart und Verteilung;
  • Ausschluss von Objekten, die nicht dem Typ Mietobjekt entsprechen (WEG‑Objekte werden nicht verarbeitet).

Die Berechnung und Aktivierung erfolgt in RELion je Objekt, basierend auf Abrechnung Objekt Karte, Abrechnungsart, MwSt.-Geschäftsbuchungsgruppe sowie der Unterscheidung nach Brutto- und Nettokosten.

Es werden ausschließlich Mietobjekte berücksichtigt; WEG Objekte sind von der Aktivierung ausgeschlossen.

Ablauf

Aktivierung Betriebskosten

Nachdem eine Abrechnung Objekt Karte mit der Buchungsmethode Bilanzielle Aktivierung angelegt wurde, ist der Bericht wie folgt zu starten:

Im Navigationsbereich Abteilungen die Navigationsoption Periodische Aktivitäten / Abschlussbuchungen auswählen und den Bericht Aktivierung umlagefähiger Kosten öffnen.

Bericht

Im Inforegister RE Objekt ggf. auf das gewünschte Objekt filtern.

RE Objekt

Im Inforegister Optionen stehen verschiedene Auswahlmöglichkeiten zur Verfügung:

Bezeichnung Erläuterung
Stichtag (Monatsende) Periodenenddatum des Berichts und gleichzeitig Buchungsdatum der Aktivierung.

Beispiel:
Geschäftsjahr (Firmendaten/ZE): 01.10.28 – 30.09.29
Stichtag des Berichts: 31.03.29
Filter für Buchungen: 01.10.28 (Geschäftsjahresbeginn/Beginn der ZE) bis 31.03.29

Hinweis:
• Aktivierungsfähige Buchungen werden über das Buchungsdatum gefiltert. Die gefundenen Buchungen werden über ihren Leistungszeitraum den Abrechnungszeiträumen zugeordnet. Bei fehlendem Leistungszeitraum gilt das Buchungsdatum als Leistungszeitraum.
• Beginnt der Leistungszeitraum vor dem Abrechnungszeitraum oder endet er danach, erfolgt eine zeitanteilige Berechnung.
• Liegt der Leistungszeitraum vollständig außerhalb des Abrechnungszeitraums, wird die Buchung nicht berücksichtigt. Es empfiehlt sich in diesem Fall, eine Abrechnung Objekt Karte mit der Buchungsmethode Bilanzielle Aktivierung für diesen Zeitraum anzulegen.
• Es wird geprüft, ob das jeweilige Konto im laufenden Geschäftsjahr bis zum Stichtag mindestens eine Buchung hat; der Kontosaldo wird nicht geprüft.
Ersatz-Verteilung Wird verwendet, wenn:
• die Verteilungsart des Kontos nicht zeitanteilig ist;
• der ermittelte Verteilungscode keinen Einheiten-Verteilungscode ≠ 0 hat.

Der Ersatz-Verteilungscode ist nötig, da bei verbrauchsabhängigen Kosten auf Basis von Festwerten zum Zeitpunkt der Aktivierung die endgültige Verteilung noch nicht bekannt ist.
Objektkonten drucken Es wird eine Übersicht aller Objektkonten ausgegeben, die umgelegt werden können. Empfohlen zur einmaligen Prüfung der Objektkonto-Einrichtung. Durch Vergleich mit einer Objektkonten‑Saldenliste kann festgestellt werden, ob alle abrechnungsfähigen Konten gefunden werden.

Hinweis:
Falls erforderlich, Felder Abrechnungsart, Verteilungscode bzw. Verteilungscode Wirtschaftsplan und Verteilungsart im Objektkonto prüfen.
AK‑Beteiligung drucken Ermittelt je Abrechnung Objekt Karte die Abrechnungskreis‑Beteiligungen und anteiligen Verteilungswerte. Bei vielen Einheiten, Abrechnungskreisen oder Verteilungscodes kann der Ausdruck sehr umfangreich werden.
Nur Anteile ≠ 0 drucken Es werden ausschließlich Verteilfaktoren ungleich Null ausgegeben.
Drucke Buchungen drucken Jede einzelne Buchung wird ausgegeben. Das Buchungsdatum muss zwischen Geschäftsjahresbeginn und Stichtag liegen. Die Aufteilung erfolgt über den Leistungszeitraum im Verhältnis zum Abrechnungszeitraum, maximal bis zum Bilanzierungsstichtag.
Nur Kontensummen Pro Konto wird nur eine Summenzeile ausgegeben.
Kostenumlage detailliert Kostenverteilung erfolgt pro MwSt.-Geschäftsbuchungsgruppe, da die Abrechnungsart Buchungsmatrix nach dieser Kombination aufgebaut ist.

Bei Aktivierung der Option wird eine Zeile pro Kostenkonto, Abrechnungskreis und Einheitenvertrag ausgegeben.
Wenn der Verteilwert eines Abrechnungskreises = 0 ist, erfolgt keine Umlage.
Buch.-Blattzeilen erstellen Die berechneten Werte werden in ein Buch.-Blatt übertragen.
Buch.-Blattvorlage Auswahl der gewünschten Buch.-Blattvorlage.
Buch.-Blattname Auswahl eines Buch.-Blattnamens.
Belegnr. Freie Eingabe einer Belegnummer; alle Buchungen erhalten diese Belegnummer.
fehlende Einheitenverteilung anzeigen Zeigt Einheitenverteilungen an, bei denen im Zeitraum keine Einheit zugeordnet ist.

Hinweis:
Erhöht die Laufzeit des Berichts und ist primär zur Differenzsuche empfohlen.
Filter Abrechnungsarten Filter über die Felder Code 1 bis Code 5 auf einzelne oder mehrere Abrechnungsarten.

Hinweis:
Ein Filter in der Abrechnung Objekt Karte übersteuert den Filter im Bericht.

Objektkonten drucken

Objektkonten

Hinweis

Wenn ein Ersatz-Verteilungscode herangezogen wird, finden Sie einen entsprechenden Hinweis in der letzten Spalte unter Hinweis. Können bei dem Konto Ausnahmen nicht berücksichtigt werden, so werden diese mit einem X gekennzeichnet. Bei Mieterwechseln im Zeitraum erfolgt eine zeitanteilige Berechnung nach Tagen.

Abrechnungskreis

Nur Kontensummen

Erzeugt pro Kostenkonto lediglich eine Summenzeile.

Kostenumlage detailliert

Die Kostenverteilung erfolgt pro MwSt.-Geschäftsbuchungsgruppe, da die Abrechnungsart-Buchungsmatrix jeweils für eine Kombination aus Abrechnungsart und MwSt.-Geschäftsbuchungsgruppe eingerichtet wird.

Bei Wahl der Option Kostenumlage detailliert wird eine Zeile pro Kostenkonto, Abrechnungskreis und Einheitenvertrag ausgegeben. Ergeben die Verteilwerte eines Abrechnungskreises den Wert Null, erfolgt keine Umlage.

Betriebskosten

Hinweis

Für die Standardausgabe des Berichts sollten die Optionen Objektkonten drucken und Nur Kontensummen gewählt werden. Die übrigen Optionen eignen sich insbesondere zur Differenzsuche, erzeugen jedoch – abhängig von der Objektgröße – sehr umfangreiche Berichtausgaben.

Am Ende der Ausgabe erscheint eine Summierung pro Abrechnungsart und MwSt.-Geschäftsbuchungsgruppe.

Summe

Abrechnungsart Buchungsmatrix

Die Konten werden aus der Abrechnungsart Buchungsmatrix ermittelt. Der gebuchte Bestand ergibt sich aus dem

  • Saldo von Konto Nr.
    • Bei der Spalte Umlegbar vom Konto „Unfertige Leistungen Konto“
    • Bei Leerstand vom Konto: „Kalkulatorische Kosten Leerstand
    • Bei Ausnahmen vom Konto: „Kalkulatorische Kosten Ausnahmen“
  • Buchungsdatum kleiner gleich Stichtag, Ultimobuchungen werden nicht berücksichtigt.
  • Abrechnungsart der Buchung = aktuelle Abrechnungsart
  • Abrechnungscode der Buchung = aktueller Abrechnungscode
  • Herkunftscode der Buchung =
    • AKTKOST (Gesamtkosten)
    • AKTLEER (Leerstandskosten)
    • AKTAUS (Kosten f. Ausnahmen)
  • Ursachencode der Buchung = aktuelle MwSt.-Geschäftsbuchungsgruppe.  

Buchen der Aktivierung

Die in den Summenzeilen des Berichts dargestellten Werte werden in ein Buch.-Blatt übergeben, sofern die Option Buch.-Blattzeilen erstellen aktiviert wurde. Die Aktivierung wird anschließend aus diesem Buch.-Blatt heraus gebucht. Vor dem Aufruf der Funktion muss das Buch.-Blatt vollständig leer sein.

Buchblatt

Der Text im Feld Beschreibung wird automatisch generiert und setzt sich zusammen aus:

  • Akt. + Abrechnungsart
  • Leerstand/Ausnahmen + Abrechnungscode
  • MwSt.-Geschäftsbuchungsgruppe
  • Abrechnungszeitraum

Dimensionen werden über die Objektnummer ermittelt. Alle MwSt.-Informationen in der Buch.-Blattzeile werden gelöscht, sodass keine Steuer gebucht wird. Bei MwSt.-Geschäftsbuchungsgruppen mit Steuerfrei-Brutto ist die anteilige Vorsteuer bereits in der Kostenumlage berücksichtigt.

Umstellen auf Bilanzielle Methode

Nach Ende des Abrechnungsjahres wird die Buchungsmethode der Abrechnung Objekt Karte von Bilanzielle Aktivierung auf Bilanzielle Methode umgestellt und die Abrechnung anschließend regulär an die Miete durchgeführt.

Hinweis

Die Umstellung sollte erst kurz vor Erstellung der Abrechnung erfolgen, da im laufenden Geschäftsjahr weiterhin Buchungen für den Abrechnungszeitraum anfallen können.

Hinweis

In RELion können Abrechnungskarten für die Aktivierung auch direkt mit der Buchungsmethode Bilanzielle Methode angelegt werden.
Bei Verwendung dieser Buchungsmethode wird zusätzlich der Bearbeitungsstatus geprüft. Sind die Felder Freigabe zum Buchen, Gebucht oder Gesperrt auf Ja, erfolgt keine Aktivierung mehr. Diese Vorgehensweise erspart die spätere Umstellung der Buchungsmethode, erfordert jedoch, dass die verwendete Abrechnung Objekt Vorlage bereits vollständig eingerichtet ist (z. B. Druckoptionen), sodass keine nachträglichen Anpassungen nötig werden.

Bei Nutzung der Buchungsmethode Bilanzielle Aktivierung lassen sich die Abrechnungskarten jedoch deutlicher nach ihrem Zweck filtern.

Bilanzielle Aktivierung

Weiterführende Themen und Besonderheiten

Berechnung der Umlage/Ausnahmen

Pro Abrechnung Objekt Karte werden die zeitanteiligen Kosten berechnet und in drei Kategorien aufgeteilt:

  • Umlegbar (Einheitenvertrag Leerstand = nein)
  • Leerstand (Einheitenvertrag Leerstand = ja)
  • Ausnahmen

Hinsichtlich der MwSt.-Behandlung gelten die gleichen Regeln wie bei der Abrechnung. Bei steuerpflichtigen Einheiten erfolgt eine Aktivierung der Nettokosten und bei steuerfreien Einheiten der Kosten inkl. MwSt.

Bei den Ausnahmen kommen nur absolute Ausnahmen (Zeilentyp Absolut) mit einem Betrag von 0,00 EUR bzw. relative Ausnahmen (Zeilentyp %) pro Konto, Kontogruppe oder Abrechnungsart zur Anwendung. Weitere Ausnahmen kommen nicht zum Tragen.

Es werden alle Ausnahmen berücksichtigt, die am Ende der Aktivierungsperiode gelten.

Hochrechnung von Einheitenverteilungen also die Berücksichtigung von Veränderungen von Einheitenverteilungen währende des Abrechnungszeitraums werden bei der Aktivierung nicht berücksichtigt.

Ausnahmen und Spezialfälle

Die Felder Verwaltungsbeginn und Verwaltungsende auf der Objektkarte werden nicht ausgewertet. Buchungen mit der RE Buchungsart VSt Korrektur oder den Kennzeichen Nicht in Abrechnung werden nicht berücksichtigt.

Beispielhafte Darstellung des Buchungsprozesses

Anhand einer einfach gehaltenen Darstellung mittels T-Konten wird das Buchungsprozedere einer Betriebskostenabrechnung bei Bilanzierung erläutert.

Wichtig

Es handelt sich hierbei um ein einfaches Modellbeispiel ohne Zusammenhang mit dem vorigen Fallbeispiel.

Ausgangslage:

  • Das Abrechnungsjahr entspricht dem Geschäftsjahr (z. B. 01.01.-31.12.)
  • Das abzurechnende Objekt umfasst drei Einheiten: zwei vermietete Einheiten und eine leerstehende Einheit.
  • Für die beiden vermieteten Einheiten wurden Vorauszahlungen (VZ) in Höhe von insgesamt 800,00 EUR gebucht.
  • Es sind Betriebskosten von 1.000,00 EUR angefallen.
  • Die leerstehende Fläche beträgt 10% der Gesamtfläche und war vollständig leer.

Buchungsverfahren Betriebskosten (BK) bei Bilanzierung (wohnungswirtschaftlicher Kontenrahmen)

  • 1.BK-Rechnungen bezahlen
  • 2.VZ der Mieter
  • 2a.Sollstellung
  • 2b.Zahlung der Miete/VZ

Abzurechnendes GJ

  • Zum Jahresabschluss werden somit zuerst alle Kosten als unfertige Leistungen aktiviert.
  • Im Bericht werden die zu erwartenden Leerstandskosten (100,00) ermittelt und mindern die unfertigen Leistungen.
  • Im Bericht werden die zu erwartenden Kosten für Ausnahmen (40,00) ermittelt und mindern die unfertigen Leistungen.

unfertige Leistungen

Darstellung Bilanz

Abrechnung

  • Bei Mieter A werden 40,00 EUR wegen einer Vertragsausnahme nicht abgerechnet und verbleiben beim Unternehmen.
  • In der Abrechnung werden die Kosten manuell berichtigt. Dies führt dazu, dass nur 989,00 EUR Gesamtkosten abgerechnet werden.
  • Auf den Leerstand entfällt ein Kostenanteil von ca. 10% = 99,00 EUR.
  • Mieter A hat ein Guthaben von -100,00 EUR
  • Mieter B hat eine Nachzahlung von 150,02 EUR
  • Im Gesamtobjekt ergibt sich bei der Kostenverteilung eine Rundungsdifferenz von 0,02 EUR zu seinen Lasten.

Objektabrechnungsübersicht

Übersicht

T-Konten

T-Konten

3.4 - Wirtschaftsplan

Der Wirtschaftsplan dient der Ermittlung monatlicher Vorauszahlungen auf Basis der geplanten Bewirtschaftungskosten abzüglich erwarteter Einnahmen.

Einführung

Der Wirtschaftsplan ist sehr stark mit der Betriebskostenabrechnung verbunden. Die notwendigen Stammdaten und Einrichtungen an den Verträgen bis auf kleine Ergänzungen dieselben, sodass sich der Wirtschaftsplan mit der Kenntnis des Moduls Betriebskostenabrechnung leichter erschließt.

Dies soll aber nicht heißen, dass Neueinsteiger nicht direkt mit dem Wirtschaftsplan beginnen können. Während die Abrechnung vergangene Zeiträume betrachtet, plant der Wirtschaftsplan zukünftige Kosten.

Vergleich

Oft wird bei einem Neubau mit dem Wirtschaftsplan begonnen. Als Planungsgrundlage dienen eventuell bereits vorhandene Grundsteuerbescheide, Verträge mit Versicherungen und Versorgern. Weitere Kosten können nur anhand von Erfahrungswerten aus vergleichbaren Objekten geplant werden. Anhand des Wirtschaftsplans werden die monatlichen Vorauszahlungen berechnet und in die jeweiligen Miet- bzw. WEG-Kaufverträge eingetragen (sog. Sollstellungszeilen). Über Anschreiben, die direkt im Wirtschaftsplan erzeugt werden, bekommen die Vertragspartner die Höhe der monatlichen Zahlungen mitgeteilt. Im laufenden Jahr sollten die anfallenden Kosten durch diese Vorauszahlungen abgedeckt sein. Nach Ablauf des Jahres steht die Abrechnung an, hier können eventuelle nicht abgedeckte Kosten nachberechnet werden. Bei zu großzügiger Planung werden Beträge an die Vertragspartner zurückerstattet.

Verlauf

Anhand der tatsächlich angefallenen Kosten kann dann das Folgejahr wieder über den Wirtschaftsplan geplant werden. Über die Jahre ergibt sich somit ein Wechselspiel aus Planung und Abrechnung.

Einrichtung

Für die Erstellung eines Wirtschaftsplanes werden die gleichen Einrichtungsparameter benötigt, die bereits für die Betriebskostenabrechnung hinterlegt wurden. Weitere Informationen erhalten Sie in der Dokumentation Betriebskostenabrechnung.

RE Einrichtung

Inforegister Nummerierung

In der RE Einrichtung im Feld Wirtschaftsplan Belegnummern wählen Sie eine bereits bestehende Nummernserie aus, die dann als Rechnungs- und Belegnummer im Wirtschaftsplan verwendet wird.

Einrichtung

Inforegister Sonstiges

Im Feld Rundungsfaktor Sollst. aus Wirtschaftsplan kann ein Rundungsfaktor für die Beträge der neuen Sollstellung eingetragen werden.

  • 0,00 = Betrag wird ohne jegliche Rundung unverändert übernommen
  • 0,10 = Betrag wird auf die erste Nachkommastelle gerundet
  • 1,00 = Betrag wird auf volle EUR gerundet
  • 5,00 = Betrag wird in 5 EUR-Schritten auf- bzw. abgerundet

Im Feld Rundungsmethode Sollst. aus Wirtschaftsplan wählen Sie eine Rundungsmethode aus, die im Wirtschaftsplan für die Berechnung der Vorauszahlungs-Sollstellungen zum Tragen kommen soll. Zur Auswahl stehen kaufmännisch, aufrunden und abrunden.

Sonstiges

Verwendung

Öffnen Sie über die Suche die Tabelle Objekte und wählen in der Zeile des Objekts, das Sie bearbeiten möchten, die zugehörige Aufgabenseite. Objektkonten, die für den Wirtschaftsplan verwendet werden sollen, benötigen die Verwendung Wirtsch.Plan oder Alles.

Dazu öffnen Sie Konten und wählen in der Objekt Konten Tabelle Liste bearbeiten. In der Spalte Verwendung tragen Sie die entsprechenden Optionen bei den erforderlichen Konten ein.

Objekt Konten

Verteilungscode Wirtschaftsplan

Normalerweise arbeiten die Abrechnung und der Wirtschaftsplan mit dem Verteilungscode, der in den Objektkonten in der Spalte Verteilungscode eingetragen ist. Mit diesem wird bestimmt, wie die Umlage der Kosten auf die einzelnen Einheiten gerechnet werden soll.

Öffnen Sie die Tabelle Objekte und das jeweilige Objekt, welches Sie bearbeiten möchten. Sie können für die Verteilung der Kosten im Wirtschaftsplan am Objekt Konto einen abweichenden Verteilungscode hinterlegen. Das empfiehlt sich vor allem, wenn die Werte in der Abrechnung verbrauchsabhängig oder nicht zeitanteilig sind.

Dazu öffnen Sie Konten und wählen in der Objekt Konten Tabelle Liste bearbeiten. In der Spalte Verteilungscode Wirtschaftsplan tragen Sie bei den erforderlichen Konten einen abweichenden Code ein.

Objekt Konten

Wenn Sie im Feld Verteilungscode einen Wert eintragen, wird dieser auch in den Verteilungscode Wirtschaftsplan eingetragen. Für den Fall, dass Sie für die Planung im Wirtschaftsplan eine andere Grundlage für die Verteilung benötigen, können Sie hier einen alternativen Verteilungscode hinterlegen, der dann nur für den Wirtschaftsplan gilt.

Mitteilung

Wichtig

Bei der Verteilungsart Kein Zeitanteil ist es zwingend erforderlich, dass ein abweichender Verteilungscode Wirtschaftsplan hinterlegt wird. Diese Verteilungsart im Wirtschaftsplan wird nicht unterstützt und es wird automatisch auf Zeitanteilig umgeschlüsselt.

Geschäftsvorfall Code

Öffnen Sie über die Suche die Tabelle RE Geschäftsvorfall-Code.

Geschäftsvorfall-Code

In der Tabelle RE Geschäftsvorfall-Code können Sie die Codes, z. B. für die Abrechnungen, Wirtschaftspläne aber auch Sonderumlagen etc., pflegen. Im Feld Geschäftsvorfall treffen Sie die Auswahl Wirtschaftsplan. Geben Sie einen entsprechenden Code, z. B. WP 2024, ein. Sie können dabei max. 10 Zeichen verwenden. Der Text, den Sie in die Beschreibung eintragen, wird auf dem Wirtschaftsplan als Überschrift angedruckt. Bestimmen Sie über die Felder Datum von und Datum bis die Wirtschaftsplanperiode.

Im Feld Datum Abrechnung/Wirtsch.Plan geben Sie das Datum der Wirtschaftsplanerstellung ein. Dieses wird dann auf dem Wirtschaftsplan angegeben, sofern kein abweichendes Druckdatum bestimmt wurde. Bei Bedarf wählen Sie in den Feldern Vergleichen mit 1 und Vergleichen mit 2 aus, ob der ausgewählte Wirtschaftsplan mit einer älteren Abrechnung oder Wirtschaftsplan verglichen werden soll. In den Feldern Vergleichen mit Code 1 und Vergleichen mit Code 2 können Sie einen vorhandenen Geschäftsvorfallcode auswählen.

Geschäftsbeziehungsklassen

Unter den Geschäftsbeziehungsklassen wird definiert, welcher Bericht in wie vielen Ausfertigungen (jeweils abhängig von den Eintragungen in den einzelnen Einheiten) als Original oder Duplikat gedruckt werden soll. Öffnen Sie die Übersicht Global-Geschäftsbeziehungsklassen.

Geschäftsbeziehungsklassen

Mit +Neu erzeugen Sie eine leere Zeile. Wählen Sie im Feld Geschäftsbeziehungsklasse für die Bericht-Zuordnung eine der folgenden Geschäftsbeziehungsklassen aus:

  • Vertragspartner
  • Zahler
  • Bewohner / Nutzer
  • Beirat
  • Mitglied
  • Info

Diese Geschäftsbeziehungsklassen beziehen sich auf die am Einheitenvertrag hinterlegten Kontakte und die dort aktivierten Geschäftsbeziehungen. Über das Feld Drucken bestimmen Sie, ob für die ausgewählte Geschäftsbeziehung ein Original oder ein Duplikat gedruckt werden soll. Bei der Verwendung eines Duplikats, wird dies im Kopf des Ausdrucks eingetragen.

Wichtig

Wenn Sie einen Bericht mehrmals verwenden, darf nur eine Ausfertigung in der Spalte Drucken als Original gekennzeichnet sein. Alle weiteren müssen als Duplikat eingestellt werden. Der Duplikat-Druck wird zurzeit nur für die Abrechnung und Wirtschaftsplan unterstützt!

Wählen Sie im Feld Dokument-ID den Bericht aus, dem Sie eine Geschäftsbeziehungsklasse zuordnen wollen.

RE Berichtsauswahl

RELion bietet Ihnen die Möglichkeit, alle Berichte, die zum Drucken des Wirtschaftsplans und dessen Umfeld gehören, übersichtlich im Fenster RE Berichtsauswahl einzutragen. Öffnen Sie über die Suche RE Berichtsauswahl.

Für den Wirtschaftsplan wählen Sie zuerst im Dialogfeld Verwendung RE Wirtschaftsplan Mieter oder RE Wirtschaftsplan Eigentümer aus. Dadurch werden bereits zugeordnete Berichte angezeigt.

Berichtsauswahl

Über die Funktion im Menü Initialisieren stellen Sie alle von RELion vorgesehenen Standardberichte ein. Möchten Sie nun einen weiteren Bericht in der Tabelle verwenden, tragen Sie in einer neuen Zeile im Feld Bericht ID die Berichtnummer ein. Im Feld Beschreibung wird dabei automatisch die Bezeichnung des Berichts eingetragen.

Wichtig Es muss mindestens ein Bericht eingetragen werden.

Berichtstexte Schnelleinrichtung

Die wichtigsten Standardtextbausteine werden in der Vorlagedatenbank bereits mitgeliefert. Zusätzlich können Sie für einzelne oder alle Wirtschaftspläne eigene Texte erfassen. Über die Suchfunktion öffnen Sie RE Berichtstexte. In der Tabelle RE Berichtstexte legen Sie mit +Neu eine leere Aufgabenseite RE Berichtstext an.

Berichtstext

Wählen Sie im Inforegister Allgemein im Feld Eigentümer/Mieter das Kennzeichen aus für dessen Objekte Sie Texte für das Wirtschaftsplananschreiben eintragen möchten. Bei Bedarf können Sie bestimmen, dass diese Texte nur für einzelne Objekte, Geschäftsvorfallcodes oder sogar nur für einzelne Einheiten gelten sollen.

Hinweis

Beim Holen der Berichtstexte in den Wirtschaftsplan werden in folgender Reihenfolge die Inhalte der Felder geprüft:

  1. Eigentümer/Mieter + Objektnr. + Einheitennr. + Einheitenhistorie (ohne Geschäftsvorfallcode)
  2. Eigentümer/Mieter + Objektnr. + Einheitennr. (ohne Geschäftsvorfallcode)
  3. Eigentümer/Mieter + Objektnr. + Geschäftsvorfallcode
  4. Eigentümer/Mieter + Objektnr.
  5. Eigentümer/Mieter

Sind mehrere Textbausteine mit der gleichen Kombination vorhanden, dann wird die erste genommen. Folgende Kombinationen werden nicht unterstützt:

  1. Eigentümer/Mieter + Objektnr. + Einheitennr. + Einheitenhistorie + Geschäftsvorfallcode
  2. Eigentümer/Mieter + Objektnr. + Einheitennr. + Geschäftsvorfallcode

Sofern Sie den Text als Vorlage für individuelle Texte verwenden wollen, setzen Sie im Feld Vorlage einen Haken. Im Inforegister RE Berichtstext Zeilen wählen Sie im Feld Positionierung die gewünschte Option aus.

Vortext: Der Text wird vor den geplanten Kosten im Anschreiben gedruckt.

Nachtext: Der Text wird nach den geplanten Kosten angezeigt.

Der eigentliche Text wird im Feld Text eingetragen. Sollte eine Unterstreichung des Textes oder ein Ausdruck in fetter Schrift (Fettdruck) gewünscht sein, setzten Sie in den entsprechenden Feldern einen Haken. Damit die Texte auch im Wirtschaftsplan berücksichtigt werden können, öffnen Sie über Berichtszuordnung die RE Berichtszuordnungen.

Berichtszuordnungen

Tragen Sie in einer neuen Zeile im Feld Bericht ID die Report Nummer 5052277 für das Erzeugen der Wirtschaftsplan Belege ein. Im Abschnitt Berichtstexte erhalten Sie eine ausführliche Erläuterung für die Erstellung individueller Texte.

Wirtschaftsplan Objekt Vorlagen

Öffnen Sie über die Suche die Tabelle Wirtschaftsplan Objekt Vorlagen. Hier können Sie Vorlagen anlegen, in denen Druckoptionen und Datenquellen zentral eingerichtet werden können. Es sollte mindestens eine Vorlage eingerichtet werden, da der Assistent zum „Wirtschaftsplan anlegen“ eine Vorlage benötigt.

ObjektVorlagen

Über Neu legen Sie eine neue Wirtschaftsplan Objekt Vorlagenkarte an.

Karte

Die Vorlagen erlauben es Ihnen, eine einheitliche Einrichtung für die verschiedenen Anwendungsfälle zu definieren.

Beispiel: Der Wirtschaftsplan in der WEG, der mit Anschreiben und Einzelaufstellung gedruckt wird oder die Anpassung der Vorauszahlungen aus der Abrechnung heraus. Für Letzteres empfehlen wir eine Vorlage anzulegen, in der Sie im Feld Abrech.Arten aus Abrechnung ein * eintragen, damit alle Abrechnungsarten auch in der Berechnung des Wirtschaftsplans berücksichtigt werden.

Fallbeispiel

Für ein WEG-Objekt soll ein neuer Wirtschaftsplan anhand der vorliegenden Abrechnung erstellt werden. Die darin neu kalkulierten Vorauszahlungen sollen dann in die Sollstellungszeilen übertragen werden.

Wirtschaftsplan anlegen

Öffnen Sie über die Suche die Tabelle Wirtschaftspläne oder wählen Sie den Menüpunkt direkt am jeweiligen Objekt:

Wirtschaftsplan

Für die Erstellung eines neuen Wirtschaftsplans starten Sie im Menü unter Neu den Bericht Wirtschaftsplan anlegen.

WPanlegen

Bericht

Befüllen Sie den Bericht wie folgt:

Bezeichnung Erläuterung
Vorlage Wählen Sie aus, auf welcher Vorlage Sie den Wirtschaftsplan erstellen wollen.
Multiplikator Über das Feld Multiplikator können Sie bei Bedarf bestimmen, um wieviel die Beträge angepasst werden sollen. Sollen diese, z. B. um 10 % erhöht werden, geben Sie den Multiplikator 1,10 ein. Standardmäßig ist 1,00 vorgegeben.
Wirtschaftsplan Code Im Inforegister Wirtschaftsplan anlegen wählen Sie im Feld Wirtschaftsplan Code den zu verwendenden Code aus. Bei Bedarf können Sie das Datum im Feld Wirtschaftsplan Datum ändern.
Datum 1. Sollstellung Hier steuern Sie, welches Startdatum die neuen Sollstellungszeilen haben sollten. Hinweis: Das Datum 1. Sollstellung muss nach dem letzten Sollstellungsdatum liegen.

Bestimmen Sie im Inforegister Weitere Schritte (optional), ob Sie die beteiligten Einheiten holen wollen. Im Inforegister RE Objekt geben Sie über die Filterfelder Eigentümer/Mieter und Nr. die Objekte an, für die Sie die Wirtschaftspläne anlegen wollen. Starten Sie die Verarbeitung mit OK. Dadurch wird für jedes Objekt eine Wirtschaftsplan Objekt Karte angelegt.

Hinweis

Objektkonten, die mit Verteilungsart kein Zeitanteil geschlüsselt sind, werden im Wirtschaftsplan mit Verteilungsart Zeitanteilig eingetragen. Außerdem kommt dann zwingend der Verteilungscode Wirtschaftsplan zum Tragen.

Wirtschaftsplan Objekt Karte

Im Inforegister Allgemein erhalten Sie eine Übersicht aller Einstellungen und Optionen des ausgewählten Wirtschaftsplans. Bei Bedarf können Sie hier noch Änderungen vornehmen. Wenn das Wirtschaftsplan Datum und Druckdatum unterschiedlich sein sollen, gibt es die Möglichkeit im Feld Druckdatum ein für den Ausdruck gewünschtes Datum zu hinterlegen.

Im Feld Sollstellung ab ist das Datum hinterlegt, das als Startdatum der neuen Sollstellungszeilen verwendet werden soll. Welche Bearbeitungsschritte bereits ausgeführt wurden, können Sie im Inforegister Bearbeitungsstatus nachvollziehen. Eine Ausführung oder Wiederholung der Funktionen kann erfolgen, wenn Sie erneut auf das Feld Status in den jeweiligen Zeilen klicken. Bestimmte Aktionen sind bei fortgeschrittenem Bearbeitungsstatus nicht mehr möglich, z. B. können nach dem fertig berechneten Wirtschaftsplan die Beträge in den Wirtschaftsplanzeilen nicht mehr geändert werden.

ObjektKarte

Hinweis

Beachten Sie bitte, dass die Datenquellen vor dem Holen der Wirtschaftsplanzeilen festgelegt werden müssen. Im Beispiel oben sollen die Werte aus der Hausgeldabrechnung 2023 übernommen werden, gefiltert auf die Abrechnungsarten HG und RÜCK* für alle Rücklagen.

Vor dem Berechnen des Wirtschaftsplans und dem Erzeugen der Belege sollten die Felder in den Inforegistern Ausschlussgründe und Druckoptionen geprüft werden. Diese Felder werden aus der gewählten Vorlage übernommen, können jedoch bei Bedarf individuell angepasst werden.

WP Objekt Karte

Beteiligte Einheiten holen und prüfen

Zu Beginn können Sie über die Funktion Beteiligte Einheiten holen die für den Wirtschaftsplan relevanten Einheiten ermitteln. Danach können Sie die Einheiten über einen Mausklick im Ergebnisfeld der Beteiligten Einheiten geholt in der Tabelle Einheit Wirtschaftsplan überprüfen.

Einheitenholen

EinheitWP

Wirtschaftsplanzeilen holen

Die Wirtschaftsplanzeilen stellen die einzelnen Kostenpositionen für den Wirtschaftsplan dar und sind daher zwingend erforderlich. Über die Stapelverarbeitung Wirtschaftsplan anlegen werden die Objektkonten in die Wirtschaftsplanzeilen, die mit Verwendung Wirtsch.Plan oder Alles geschlüsselt sind, eingetragen. Sofern Sie die Quelle Wirtschaftsplan oder Abrechnung wählen, werden zusätzlich bei den einzelnen Objektkonten die Werte aus der Quelle eingetragen.

Bei der Option Objektkonten werden dagegen keine Werte eingetragen. Diese sind dann manuell in den Wirtschaftsplanzeilen zu erfassen. Öffnen Sie in der Wirtschaftsplan Objekt Karte unter Details die Tabelle Wirtschaftsplanzeilen.

Status

WPZeilen

Die Detailinformationen zum Konto (Zeile) erhalten Sie mit Klicken auf den Dropdown-Pfeil. Wählen Sie hingegen den Doppelpfeil neben Kontonr. können sie die Detailinformationen zu allen Konten (Zeilen) auf- oder zuklappen.

Wirtschaftsplan berechnen

Die ermittelten Jahresbeträge werden nun noch auf die einzelnen Einheiten verteilt. Starten Sie dazu entweder in der Wirtschaftsplan Objekt Karte oder in der Tabelle Wirtschaftspläne über den Aufruf Wirtschaftsplan berechnen.

Belegeerzeugen

WPberechnen

In dem sich öffnenden Bericht Wirtschaftsplan berechnen werden im Inforegister Wirtschaftsplan Objekt die Informationen des markierten Wirtschaftsplans übernommen.

Im Inforegister Optionen können Sie bestimmen, ob Gesamtfaktoren aktualisiert, Aufteilungsregeln angewendet und Zeilen mit Betrag „0“ gelöscht werden sollen. Starten Sie die Verarbeitung mit OK.

Wirtschaftsplan prüfen

Nach der Erstellung und Berechnung des Wirtschaftsplans können Sie diesen im Detail überprüfen. Zur Kontrolle können Sie den Gesamtwirtschaftsplan drucken. Den Ausdruck starten Sie in der Wirtschaftsplan Objekt Karte über den Aufruf Drucken.

Hinweis

Eine tiefere Prüfung der Ergebnisse ist anhand der Wirtschaftsplan Posten möglich. Hier finden Sie zu jedem Aspekt (z. B. die Anwendung von Ausnahmen) detaillierte Informationen.

Berichtsauswahl

Markieren Sie den Report 5052264 Gesamtwirtschaftsplan und starten diesen mit OK. Im Inforegister Optionen können Sie, falls gewünscht, das Feld Zeilen ohne Kosten unterdrücken aktivieren. Das ist vor allem dann sinnvoll, wenn Sie beim Berechnen des Wirtschaftsplans die Zeilen mit Betrag 0 nicht gelöscht haben.

Die Angaben zum Wirtschaftsplan sind bereits vorgefiltert. Diese können Sie bei Bedarf ändern und erweitern.

Bericht

Anschließend öffnet sich der Bericht und es werden Ihnen für jedes verwendete Objektkonto im Wirtschaftsplan die Nettobeträge angezeigt, aufgeteilt auf die jeweiligen Abrechnungskreise.

Gesamt

Zusätzlich wird angedruckt, wieviel davon auf die einzelnen Einheiten verteilt worden ist. Auch wird eine eventuell entstandene Differenz zwischen den geschätzten und verteilten Kosten dargestellt. Diese entsteht z. B. dadurch, dass der umzulegende Betrag nicht komplett auf die einzelnen Einheiten mit dem Faktor umgelegt werden kann (Rundungsdifferenzen). Außerdem können Sie diesem Bericht entnehmen, mit welcher Verteilung inkl. Faktor die jeweiligen Kosten umgelegt werden. Sofern der Wirtschaftsplan auf Basis einer Abrechnung erstellt worden ist, erhalten Sie hier den Kostenvergleich der einzelnen Positionen.

Sollten Konten nur in der Abrechnung verwendet worden sein, wird Ihnen das hier ebenfalls ausgewiesen.

Individuelle Texte anlegen

Normalerweise verwendet der Wirtschaftsplan den in den Berichtstexten eingerichteten Standardtext. Es kann jedoch erforderlich sein, bei einem Wirtschaftsplan individuelle Texte zu verwenden. RELion ermöglicht es, dass für jedes Objekt bzw. für jede Einheit ein individueller Ausdruck erstellt werden kann. Die Verwaltung dieser Texte kann in der Wirtschaftsplan Objekt Karte im Menü unter Zugehörig/Wirtschaftsplan/Texte vorgenommen werden. Beim erstmaligen Starten öffnet sich folgende Abfrage:

Meldung

Mit Ja öffnen Sie das Fenster RE Berichtstexte.

Berichtstexte

Sie können einen vorhandenen Text auswählen und diesen in die neue Textvorlage kopieren. Anschließend können Sie diesen individuell bearbeiten. Wenn bereits ein Text kopiert wurde, können Sie das in der Wirtschaftsplan Objekt Karte im Inforegister Druckoptionen am Feld Individ. Text angelegt erkennen. In diesem Fall gelangen Sie mit der Funktion Texte direkt in das Bearbeitungsfenster RE Berichtstext.

BerichtstextZeilen

Wenn ein individueller Text für eine bestimmte Einheit oder einen bestimmten Einheitenvertrag verwendet werden soll, kann dies über die Einheitennr. und Einheitenhistorie gesteuert werden. Sollte ein falscher Berichtstext als Vorlage ausgewählt worden sein, kann dieser Text jederzeit gelöscht werden.

Belege erzeugen

Nach dem Berechnen des Wirtschaftsplans werden im nächsten Schritt die Belege erzeugt.

Hinweis

Überprüfen Sie vor dem Belege erzeugen in der Wirtschaftsplan Objekt Karte im Inforegister Druckoptionen ob Sie alle gewünschten Optionen aktiviert haben! Eine genaue Erläuterung der Druckoptionen finden Sie im Abschnitt Druckoptionen.

Starten Sie die Stapelverarbeitung Wirtschaftsplan Belege erzeugen, indem Sie in der Wirtschaftsplan Objekt Karte Belege erzeugen wählen oder im Inforegister Bearbeitungsstatus im Feld Belege erzeugt auf das Feld Nein klicken.

Status

Bericht

Es ist hier bereits auf den entsprechenden Wirtschaftsplan gefiltert. Starten Sie den Vorgang mit OK.

Die erzeugten Belege können Sie in der RE Belegübersicht überprüfen, die Sie in der Wirtschaftsplan Objekt Karte über den Durchgriff im Ergebnisfeld Belege erzeugt öffnen.

Status

Belegübersicht

Über Drucken können Sie jeden einzelnen Beleg entweder ausdrucken oder in der Seitenansicht öffnen. Überprüfen Sie stichprobenartig das Ergebnis der Belege und nehmen bei Bedarf Änderungen vor. Eine genauere Beschreibung der Funktionalitäten entnehmen Sie dem Abschnitt Druckoptionen.

Wirtschaftsplan drucken

Wenn alle gewünschten Änderungen vorgenommen worden sind, stellen Sie in der Wirtschaftsplan Objekt Karte im Inforegister Bearbeitungsstatus im Feld Freigabe zum Druck von Nein auf Ja um. Danach ist es nicht mehr möglich, Änderungen in den Belegen vorzunehmen. Außerdem wird dadurch der „Vorläufige Druck“ deaktiviert.

Hinweis

Ohne die Freigabe zum Druck wird im Kopf der Belege eine Zeile mit Vorläufiger Druck angezeigt.

Mit der Funktion Drucken im Fenster Wirtschaftsplan Objekt Karte öffnen Sie die RE Berichtsauswahl, in welcher Sie den PDF-Stapeldruck Wirtschaftsplan, dem die einzelnen Berichtstypen untergeordnet sind, mit OK öffnen.

Berichtsauswahl

Im Inforegister RE Belegempfänger ist bereits auf den Wirtschaftsplan gefiltert.

Stapeldruck

Im Feld Auswahl für Druckausgabe können Sie Eine Datei (PDF) mit allen Dokumenten auswählen und Sie erhalten eine PDF-Datei, die anschließend auf dem Drucker ausgegeben werden kann. Mit der Option Einzeldatei (PDF) im ZIP-Ordner erhalten Sie als Ergebnis einen komprimierten ZIP-Ordner mit allen PDF-Dateien einzeln aufgeführt. Diese können Sie z. B. verwenden, wenn Sie einen externen Dienstleister mit der Druckausgabe beauftragen wollen.

Anschließend starten Sie den Druck mit OK. Am Ende des PDF-Sammeldrucks erhalten Sie einen ZIP-Ordner mit den kompletten Dokumenten. Diesen können Sie entweder ausdrucken oder speichern.

Download

PDF-Stapeldruck

Durch die Filterung auf Beleg Druck = Ja werden Leerstände nicht ausgegeben. Sollten Sie diese auch drucken wollen nehmen Sie diesen Filter heraus oder Sie starten anschließend einen separaten Druck der Leerstände indem Sie bei Beleg Druck = Nein filtern.

Neue Sollstellungszeilen erzeugen

Damit die neu berechneten Vorauszahlungen für das kommende Wirtschaftsjahr zur Anwendung kommen, sind diese in die Sollstellungszeilen einzutragen. Dazu starten Sie aus der Tabelle Wirtschaftspläne bzw. der Aufgabenseite Wirtschaftsplan Objekt Karte über die Funktion Neue Sollstellungszeilen erzeugen den Bericht Wirtschaftsplan Sollstellungszeilen erzeugen.

Status

Sollstellungszeilenerzeugen

Folgende Einstellmöglichkeiten haben Sie im Inforegister Optionen.

Bezeichnung Erläuterung
Änderungen speichern Wenn Sie die neuen Sollstellungszeilen bei den Einheiten eintragen möchten, aktivieren Sie dieses Feld. Ansonsten wird lediglich ein Simulationslauf gestartet, der die voraussichtlichen Änderungen in das Aktionsprotokoll einträgt. Laufende Nummer der Grundstücke aus dem Bestandsverzeichnis.
Aus diesem Wirtschaftsplan bereits erzeugte Sollstellungen löschen Ist dieses Feld aktiv, werden die aus diesem Wirtschaftsplan bereits eingetragenen Sollstellungszeilen mit den aktuellen Werten überschrieben.
Sollstellungen beenden, die nicht am Wirtschaftsplan beteiligt sind (nicht Miete) Sollen die alten Sollstellungen dabei beendet werden, die nicht am Wirtschaftsplan beteiligt sind und nicht die Sollstellungsart Miete haben, dann aktivieren Sie den Schieberegler.

Im Inforegister Wirtschaftsplan Objekt ist bereits auf den markierten Wirtschaftsplan gefiltert. Mit OK starten Sie die Verarbeitung.

Die Protokollierung über das Eintragen von neuen Sollstellungszeilen bzw. das Beenden von alten Sollstellungen, die nicht mehr verwendet werden, finden Sie in der Tabelle Wirtschaftsplan Summenposten (siehe dazu Wirtschaftsplan Posten).  

Weiterführende Themen und Besonderheiten

Der Wirtschaftsplan kann im Rahmen der Abrechnung für die neuen Vorauszahlungen verwendet werden. Hierbei gibt es komfortable Funktionen, die das Erstellen des Wirtschaftsplans aus der Abrechnung heraus unterstützen. Die Einzelaufstellung zum Wirtschaftsplan kann dabei auch als Anlage zur Abrechnung mitgeliefert werden. Verwenden Sie dazu die Druckoption Wirtschaftsplan/Kalk. neue VZ. Sie erstellen damit nur einen Satz an Dokumenten und können ggf. Porto sparen.

Nähere Hinweise hierzu finden Sie in der Anwenderdokumentation Betriebskostenabrechnung.

Wirtschaftsplan Objekt Karte

In der Tabelle Wirtschaftspläne haben Sie die Möglichkeit die entsprechende Wirtschaftsplan Objekt Karte zu öffnen. Im Inforegister Allgemein erhalten Sie eine Übersicht aller Einstellungen und Optionen des ausgewählten Wirtschaftsplans, wie diese beim Wirtschaftsplan anlegen ausgewählt worden sind.

Änderungen der Angaben sind möglich, teilweise aber nur, wenn der Wirtschaftsplan noch nicht berechnet wurde. Wenn das Wirtschaftsplandatum und Druckdatum unterschiedlich sein sollen, gibt es die Möglichkeit im Feld Druckdatum ein für den Ausdruck gewünschtes Datum zu hinterlegen.

Objektkarte

Im Inforegister Bearbeitungsstatus wird der Verarbeitungsstand dokumentiert. Eine Ausführung oder Wiederholung der Funktionen kann erfolgen, wenn bei den entsprechenden Feldern in der Spalte Status die Verarbeitung zurückgenommen bzw. ausgeführt wird. Die Benutzer-ID des Anwenders, der die Aktion gestartet hat, sowie das Ausführungsdatum, werden von RELion in die Spalten Ausgeführt von und Ausgeführt am eingetragen. In der letzten Spalte Ergebnis wird die Anzahl der berechneten Werte dargestellt.

Status

Im Inforegister Datenquellen sind die Quellen hinterlegt.

Bezeichnung Erläuterung
Abrechnungscode Quelle und Abrech.Arten aus Abrechnung Dort tragen Sie ein, aus welcher Abrechnung welche Zeilen kopiert werden sollen. Bei dieser Datenquelle wird der Multiplikator berücksichtigt. Wenn eines der beiden Felder nicht gefüllt ist, werden keine Werte aus der Abrechnung kopiert.
Wirtschaftsplancode Quelle und Abrech.Arten aus Wirtschaftsplan Tragen Sie ein, aus welchem Wirtschaftsplan welche Zeilen kopiert werden sollen. Bei dieser Datenquelle wird der Multiplikator berücksichtigt. Wenn eines der beiden Felder nicht gefüllt ist, werden keine Werte aus dem Wirtschaftsplan kopiert.
Abrech.Arten aus Sollstellungen Wenn hier Abrechnungsarten eingetragen sind, werden die Werte der aktuell gültigen Sollstellungen in die Wirtschaftsplanzeilen übertragen. Bei dieser Datenquelle wird der Multiplikator berücksichtigt.
Abrech.Arten aus Datenpool Hier werden Werte aus der Datenpooltabelle (z.B. Darlehen, Verwalterhonorar, EVB (Österreich) ausgewertet). Werte aus Darlehen, EVB, Verwalterhonorar werden nicht über den Multiplikator angepasst, da hier die gesetzlichen Grenzen bereits in den jeweiligen Modulen berücksichtigt werden und eine Anpassung über einen pauschalen Multiplikator nicht zulässig ist.

Datenquellen

Im Inforegister Sonstige sind die Objektdaten zur Übersicht hinterlegt. Im Feld Rundungsfaktor für neue Sollstellung kann ein Rundungsfaktor für die Beträge der neuen Sollstellung eingetragen werden.

Dieser wird aus der RE Einrichtung vorbelegt.

  • 0,00 = Betrag wird, nach Prüfung der eingestellten Rundung in RE Einrichtung, entsprechend übernommen.
  • 0,10 = Betrag wird auf die erste Nachkommastelle gerundet.
  • 1,00 = Betrag wird auf volle EUR gerundet.
  • 5,00 = Betrag wird in 5 EUR-Schritten auf- bzw. abgerundet. (z. B. errechneter Sollstellungsbetrag von 301,46 EUR wird auf 300,00 EUR abgerundet)

Sonstige

Einheit Wirtschaftsplan

In der Einheit Wirtschaftsplan erhalten Sie Informationen zu den neuen Vorauszahlungen für die jeweiligen Debitoren. Sie können das Fenster in der Wirtschaftsplan Objekt Karte über einen Mausklick im Ergebnisfeld Beteiligte Einheiten geholt öffnen.

EinheitWP

Je nach Bearbeitungsstand des Wirtschaftsplans sind die verschiedenen Felder gefüllt und können hier überprüft werden. Die Infoboxen rechts dienen zur Anzeige aktueller Informationen zu den Verträgen und Einheiten und sind über die Drilldown-Felder sehr nützlich, um z. B. die aktuellen Sollstellungszeilen oder offene Posten anzuzeigen.

Wirtschaftsplanzeilen

Als Kalkulationspositionen für den Wirtschaftsplan werden die Objekt Konten verwendet die mit der Option Wirtsch.Plan oder Alles im Feld Verwendung gekennzeichnet sind. Es bestehen zwei Möglichkeiten diese Zeilen für den Wirtschaftsplan zu generieren. Öffnen Sie die Tabelle Wirtschaftspläne.

  • Erste Möglichkeit (empfohlen) Starten Sie den Bericht Wirtschaftsplan anlegen. Damit werden die Zeilen automatisch über die Stapelverarbeitung erzeugt.
  • Zweite Möglichkeit (wenn der Wirtschaftsplan bereits angelegt ist) Öffnen Sie in der Tabelle Wirtschaftspläne die Wirtschaftsplan Objekt Karte des Wirtschaftsplans, den Sie bearbeiten möchten. Hier können Sie über Wirtschaftsplanzeilen holen für jedes Objektkonto, das in der Verwendung Alles oder Wirtsch.Plan eingetragen hat, eine Summenzeile und eine Detailzeile pro am Objekt hinterlegten Abrechnungskreis anlegen.

WPZeilen

Wirtschaftsplanzeilen einfügen

Sie können zu einer Summenzeile manuell zusätzliche Zeilen einfügen. Dazu markieren Sie in den Wirtschaftsplan Zeilen entweder die Summenzeile oder eine dazugehörige Unterzeile (mit Abrechnungskreis und Verteilung), zu der Sie eine weitere Zeile benötigen und klicken im Menüband in der Registerkarte Aktionen/Funktion auf Zeile einfügen. Dadurch wird eine neue Unterzeile eingetragen. Ordnen Sie dieser im Feld Abrechnungskreis den benötigten Abrechnungskreis zu.

Hinweis

Ein manuelles Einfügen von Summenzeilen ist nicht möglich. Fügen Sie einem Objektkonto mit der Verteilungsart Festbetrag manuell keine Zeile hinzu, da es nicht möglich ist, dieser Zeile eine Einheit zuzuordnen.

Wirtschaftsplanzeilen bearbeiten

Sie können in den Wirtschaftsplanzeilen einige Änderungen manuell durchführen. Dies hat oft Auswirkungen auf die Umlage und den Druck des Wirtschaftsplans. Sollten die Änderungen auch für zukünftige Wirtschaftspläne gelten, sind die Objektkonten bzw. Objektverteilungen entsprechend zu ändern!

1. Beschreibung ändern

Es ist möglich, sowohl die Beschreibung der Summenzeile als auch der Detailzeile zu bearbeiten, solange die Belege noch nicht erzeugt sind. Beachten Sie dabei, dass die Beschreibungen aus den Wirtschaftsplanzeilen im Einzelwirtschaftsplan ausgegeben werden.

Hinweis

Sofern nur eine Detailzeile mit Abrechnungskreis vorhanden ist, wird nur die Beschreibung der dazugehörigen Summenzeile angedruckt. Sobald mehrere Detailzeilen mit verschiedenen Abrechnungskreisen einer Summenzeile untergeordnet sind, werden sowohl die Beschreibung der Summenzeile als auch der Detailzeilen angedruckt.

2. Abrechnungskreise ändern

Wenn Sie den Abrechnungskreis in den Detailzeilen ändern, werden evtl. vorhandene Detailwerte aus dem Wirtschaftsplan entfernt. Beim Ändern des Abrechnungskreises in den Detailzeilen ist eine Abfrage mit Ja zu bestätigen, die das versehentliche Löschen der Detailwerte verhindert. Manuelle Änderungen in den Betragsfeldern bleiben dabei erhalten.

3. Verteilungscode ändern

Standardmäßig wird der am Objektkonto bzw. bei den Aufteilungsregeln am Abrechnungskreis hinterlegte Verteilungscode in den Wirtschaftsplanzeilen eingetragen. Sie können diesen hier ändern, um nach einem anderen Verteilerschlüssel die Kosten umzulegen.

4. Nicht umlagefähig Kennzeichen ändern

Sofern am Objektkonto das Kennzeichen Nicht umlagefähig gesetzt ist, wird dieses beim Erstellen der Wirtschaftsplanzeilen eingetragen. Bei Bedarf können Sie das Kennzeichen hier eintragen bzw. entfernen, besser ist es aber, dies im Objektkonto dauerhaft zur hinterlegen!

Wichtig

Wenn Sie in einer Detailzeile das Kennzeichen ändern, sind nach zwei Abfragen die Wirtschaftsplanzeilen zu schließen, damit diese Änderung in allen Detailzeilen und der dazugehörigen Summenzeile zu dem entsprechenden Konto eingetragen werden kann. Außerdem ändert sich dabei die Sortierung der Konten. Es ist nicht möglich, nur einer Detailzeile eines Kontos das Kennzeichen mitzugeben.

5. 100 % Faktor ändern

Grundsätzlich ist es möglich, die Werte in den Feldern 100 %-Faktor Gesamt und 100 %-Faktor Objekt manuell in den Wirtschaftsplanzeilen zu ändern. Wenn Sie den Wert nur in einem der Felder (100 %-Faktor Gesamt bzw. 100 %-Faktor Objekt) ändern, dann werden beim Berechnen des Wirtschaftsplans nicht die gesamten Kosten auf das Objekt umgelegt. Im Einzelwirtschaftsplan wird dann bei diesem Konto eine Zeile mit davon auf andere Objekte ausgegeben. Sofern Sie manuelle Änderungen in den Faktor-Feldern vorgenommen haben, sollten Sie beim Berechnen des Wirtschaftsplans nicht die Option Gesamtfaktor aktualisieren setzen, da ansonsten die Gesamtfaktoren neu in den Wirtschaftsplan geholt werden und die manuelle Änderung der Faktoren verworfen werden.

Hinweis

Wenn Sie die 100 %-Faktoren manuell ändern, können bei der Umlage der Kosten nicht die gesamten Kosten umgelegt werden, da der 100 %-Faktor dann nicht mehr mit der Summe der Einzelfaktoren übereinstimmt.

6. Beträge ändern

Sie können in den Wirtschaftsplanzeilen grundsätzlich in allen Betragsfeldern bei Bedarf die Werte manuell erfassen bzw. ändern. Dies ist z. B. bei einem neu angelegten Objekt notwendig, wenn die Beträge aus einer früheren Verwaltung übernommen werden sollen.

Hinweis

Es empfiehlt sich nicht die Verteilungsart in den Wirtschaftsplanzeilen zu ändern! Löschen Sie dafür das Konto aus den Wirtschaftsplanzeilen. Ändern Sie die Verteilungsart direkt am Objektkonto und holen dann die Wirtschaftsplanzeilen neu herein.

Wirtschaftsplanzeilen löschen

Aus technischen Gründen ist es nicht möglich, eine Summenzeile inklusive den dazugehörigen Detailzeilen mit der Standard-Löschfunktion aus den Wirtschaftsplanzeilen zu entfernen. Aus diesem Grund wird Ihnen die Funktion Zeilen löschen von RELion zur Verfügung gestellt. Markieren Sie dazu entweder die zusammengeklappte Summenzeile oder die aufgeklappte Summenzeile mit allen dazugehörigen Unterzeilen. Die Funktion Zeilen löschen finden Sie im Menü der Wirtschaftsplan Zeilen.

Wirtschaftsplan Detailzeilen

Nähere Informationen, wie sich die Werte in den Wirtschaftsplan Zeilen nach dem Einspielen der Werte aus früheren Abrechnungen etc. zusammensetzen, erhalten Sie in den entsprechenden Detailzeilen. Über die Spalte Anzahl Detailzeilen gelangen Sie zu der Page Wirtschaftsplan Zeilen, indem Sie auf die Anzahl klicken.

WPZeilen

Es öffnet sich die Ansicht der Detailzeilen:

Detailzeilen

Im Kopf des Fensters wird Ihnen angezeigt, zu welcher Wirtschaftsplanzeile die Detailzeilen gehören. In den Zeilen sehen Sie alle Einzelbeträge, aus denen sich die Beträge in der Wirtschaftsplanzeile zusammensetzen. Über die Felder Menge, Einzelpreis und Multiplikator wird der Nettobetrag errechnet. Falls Sie Änderungen vorgenommen haben müssen diese in den Wirtschaftsplanzeilen noch über die Funktion Detailzeilen aktualisieren auf den aktuellen Stand gebracht werden.

Betragsänderungen

Manuelle Änderungen der Beträge in den Wirtschaftsplanzeilen

Grundsätzlich gibt es die Möglichkeit, die Beträge in den Wirtschaftsplanzeilen direkt zu ändern. Die Wirtschaftsplanzeile wird im Feld Betrag manuell geändert mit einem Haken gekennzeichnet.

Die Detailzeilen, die ursprünglich den Wert geliefert haben bleiben unberührt, die Werte in den Detailzeilen werden nur noch zur Information gezeigt, fließen aber nicht mehr in die Berechnung mit ein. Durch die manuelle Änderung haben Sie die Kontrolle über die Beträge übernommen! Um später Änderungen besser nachvollziehen zu können, schlagen wir deshalb die folgenden Methoden vor:

Manuelle Änderungen über die Detailzeilen

Sie wollen z. B. den Wert für die Hausreinigung erhöhen, da das Reinigungsunternehmen eine Lohnerhöhung von 10 % angekündigt hat.

  • Wechseln Sie in die Wirtschaftsplan Detailzeilen.
  • Erhöhen Sie den Multiplikator auf 1,1 wenn er vorher 1,0 war, das Feld Nettobetrag wird neu berechnet.
  • Gehen Sie zurück in die Wirtschaftsplan Zeilen und starten Sie Detailzeilen aktualisieren.

Auf diese Weise bleibt im Feld Einzelpreis der ursprüngliche Wert enthalten, über den Multiplikator geben Sie alle Änderungen vor. Damit können Sie später besser nachvollziehen, wie der ursprüngliche Wert war und wie hoch Anpassungen vorgenommen wurden.

Zielwert eintragen

Wenn Sie für ein Objektkonto, das mit der Verteilungsart Festbetrag geschlüsselt ist, die Beträge anpassen wollen (z. B. wenn sich nur die Heizkosten für den Planungszeitraum erhöhen), öffnen Sie im Menüband über Zielwert eintragen. Tragen Sie im Bereich Beträge neu in den Feldern Betrag Netto oder Betrag Brutto den neuen Gesamtbetrag ein und schließen das Fenster mit OK. Dadurch wird bei der Verteilungsart Festbetrag der „neue“ Betrag bei den einzelnen Einheiten nach prozentualem Anteil verändert (erhöht oder verringert). Damit die eingetragenen Werte übernommen werden, wählen Sie in der Tabelle Wirtschaftsplan Zeilen die Funktion Detailzeilen aktualisieren.

Zielwert

Multiplikator anpassen

Ähnlich der Funktion Zielwert eintragen, kann mit Multiplikator anpassen ein bestimmter Multiplikator für eine gesamte Abrechnungsart angepasst werden.

Multiplikator

Gesetzliche Obergrenzen

Beachten Sie bei allen Betragsänderungen die Einhaltung gesetzlicher Obergrenzen!

Wirtschaftsplan Posten

Die Ergebnisse der Wirtschaftsplan Berechnung liegen zentral in der Tabelle Wirtschaftsplan Summenposten. Weitere Bearbeitungsschritte wie Ausnahmen anwenden, Ausschlussgründe und Neue Sollstellungen erstellen, werden hier dokumentiert.

Über den Drilldown wird die Seite geöffnet:

WP Karte

WP Summenzeilen

Diese Tabelle liefert:

  • Die Aufsummierung der Berechnungsergebnisse von der Abrechnungsart (Ebene 3) über die Einheit (Ebene 2) bis zum Vertrag (Ebene 1)
  • Planwerte je Einheit und Abrechnungsart für den Planungszeitraum und die monatlichen Sollstellungsbeträge,
  • einen Vergleich der alten und neuen Sollstellung,
  • gesetzte Ausschlussgründe,
  • Drilldown in die Einzelposten (einzelne Umlagen je Konto und Abrechnungskreis)
  • Werte für Nachberechnungen und
  • Protokollierung der Übertragung in die Sollstellungen.

Aufsummierung über die Einheit bis zum Vertrag

Nettobetrag

Zu den Wirtschaftsplan Summenposten können Sie mit Ansicht auch eine Kartenansicht öffnen.

Planwerte je Einheit und Abrechnungsart für den Planungszeitraum und die monatlichen Sollstellungsbeträge

Planwerte

Vergleich der alten und neuen Sollstellung

Summenposten Karte

Gesetzte Ausschlussgründe

Die Ausschlussgründe werden mit dem Berechnen bzw. Ausnahmen anwenden automatisch angewendet, dabei werden die gewählten Optionen im Inforegister Ausschlussgründe in der Wirtschaftsplan Objekt Karte ausgewertet.

Ausschlussgründe

Hinweis

Alle Zeilen auf Ebene 3 (Abrechnungsart) mit einem Ausschlussgrund werden beim Übertragen in die Sollstellungen ignoriert. Sie können die Tabelle auch auf Ebene 3 filtern, dann wird es speziell für die Prüfung der Werte für die neuen Sollstellungen übersichtlicher.

Drilldown in die Einzelposten

In den Wirtschaftsplan Einzelposten finden Sie die einzelnen Umlagewerte je Konto und Abrechnungskreis.

Einzelposten

Einzelposten

In den Einzelposten wird auch im Detail die Anwendung von eventuellen Ausnahmen dokumentiert.

Werte für Nachberechnungen

Sie finden die Beträge für die Nachberechnung auch auf den Wirtschaftsplan Summenposten. Details zur Nachberechnung finden Sie unter Nachberechnung.

Protokollierung der Übertragung in die Sollstellungen

Sollstellungen

Abrechnungskreis Einheitenübersicht

In den Wirtschaftsplan Zeilen haben Sie die Möglichkeit für die verwendeten Abrechnungskreise die daran beteiligten Einheiten mit Hilfe des Berichts Abrechnungskreis Einheitenübersicht unter dem Menüpunkt Details anzuzeigen.

Abrechnungskreis

Starten Sie den Bericht mit Drucken oder Vorschau. Hier sehen Sie die beteiligten Einheiten und deren Faktoren einzeln und in der Summe. Dieser Wert sollte mit dem Wert in der Wirtschaftsplanzeile übereinstimmen.

Einheitenübersicht

Vertragsausnahmen

Besonders im Bereich der gewerblichen Mietverwaltung werden mit den Mietern oft Vereinbarungen getroffen, die sich auch auf die neuen Vorauszahlungen auswirken. Dabei kann in RELion für einzelne Miet- bzw. Einheitenverträge bei verschiedenen Kostenpositionen über die Ausnahmen hinterlegt werden, dass diese entweder gar nicht oder nur in einem begrenzten Rahmen umgelegt werden sollen. Den nicht berechneten Anteil trägt dabei der Vermieter.

Wichtig

Da bei Ausnahmen der Differenzbetrag nicht verrechnet wird, wird die Verwendung im Bereich der WEG-Verwaltung von RELion nicht unterstützt. Weiter ist eine Anwendung von Ausnahmen in Bezug auf ein Umlageausfallwagnis (DE) nicht möglich. Beachten Sie bitte beim Anlegen der Ausnahmen, dass in einem Wirtschaftsplan pro Objektkonto immer nur eine Ausnahme pro Einheit wirksam sein kann. Das heißt, es darf keine mehrfachen Ausnahmeregelungen zu ein und derselben Kostenposition geben.

Wählen Sie über die Suche, z. B. die Tabelle Gewerbemietverträge, und öffnen anschließend denjenigen Gewerbemietvertrag, den Sie bearbeiten möchten. Im Mietvertrag öffnen Sie das Fenster Vertrag Ausnahmen.

VertragAusnahmen

Nähere Informationen über die Möglichkeiten und die Erstellung der Ausnahmen entnehmen Sie der Anwenderdokumentation Betriebskostenabrechnung.

Ausnahmen anwenden

In der Wirtschaftsplan Objekt Karte kann mit einem Mausklick auf das Ergebnisfeld im Inforegister Bearbeitungsstatus, in der Zeile Ausnahmen angewendet das Fenster Wirtschaftsplan Ausnahmen geöffnet werden. Beim Holen der beteiligten Einheiten sind bereits die beim Mietvertrag hinterlegten Ausnahmen geholt worden.

WPAusnahmen

In der Tabelle Wirtschaftsplan Ausnahmen wird über Alle Ausnahmen prüfen überprüft, ob alle notwendigen Angaben eingetragen sind und ob sich diese nicht gegenseitig ausschließen. Nachdem die Ausnahmen korrekt erfasst bzw. eingespielt worden sind, können Sie diese in der Wirtschaftsplan Objekt Karte im Menü die Funktion Ausnahmen anwenden aktivieren. Dabei wird geprüft, ob die Ausnahmen greifen. Sobald die Ausnahmen angewendet worden sind, können diese nicht mehr verändert werden. Wenn Sie diese trotzdem noch ändern wollen, müssen Sie den Status im Feld Ausnahmen angewendet wieder auf Nein setzen. Das im Feld Aktiv eingetragene Datum wird dabei entfernt. Die erfolgreich angewandten Ausnahmen können Sie anschließend in den Wirtschaftsplan Posten prüfen.

WPPosten

In unserem Beispiel wurde bei der Einheit 001 für das Konto 800800 Hausreinigung eine Ausnahme von 80 % vereinbart. Der Betrag, der vom Mieter gezahlt werden muss, verringert sich so also um 20 %. Im Feld Ausnahme Betrag ist der dementsprechende Differenzbetrag ersichtlich.

Ausschlussbedingungen anwenden

Sie können bei Bedarf bestimmen, dass die Sollstellungen nur geändert werden, wenn bestimmte Kriterien erfüllt werden. Starten Sie dafür in der Wirtschaftsplan Objekt Karte über die Funktion Ausschlussbed. anwenden den Bericht Abrechnung Ausschlussbedingungen f. neue VZ um nach Erstellung der neuen Vorauszahlungen Ausschlüsse für die Erstellung der neuen Sollstellungszeilen zu bestimmen.

Bericht

Folgende Eingaben können vorgenommen werden:

Bezeichnung Erläuterung
Bisherige Ausschlüsse zurücksetzen Wurde die Stapelverarbeitung bereits gestartet, sollte dieser Haken gesetzt werden, um die vorgenommenen Ausschlüsse zurückzusetzen.
pro Debitor
Guthaben aus Abrechnung RELion prüft, ob in der Abrechnung für den Debitor ein Guthaben entstanden ist. Dabei wird der Saldo aller Einheiten des Debitors unter dem aktuellen Objekt herangezogen.
pro Einheit
Guthaben aus Abrechnung RELion prüft, ob in der Abrechnung ein Guthaben entstanden ist.
Vertragsbeginn im Abrechnungszeitraum Wenn der Vertragsnehmer im alten Jahr ausgezogen ist, wird dieser bei der Anpassung der Vorauszahlungen nicht berücksichtigt. Diese Option ist immer gesetzt und kann nicht geändert werden.
Vertragsbeginn im Planungszeitraum Wenn der Vertragsnehmer im neuen Jahr auszieht, wird dieser bei der Anpassung der Vorauszahlungen nicht berücksichtigt, wenn diese Option gewählt wurde.
Leerstand Setzen Sie hier einen Haken, wenn die Vorauszahlungen bei Leerständen nicht verändert werden sollen.
pro Abrechnungsart
Guthaben aus Abrechnung RELion prüft, ob die Abrechnung ein Guthaben für die jeweilige Abrechnungsart aufweist. Dies kann erforderlich werden, wenn nach neuen Abrechnungsarten abgerechnet werden soll.
Bisher keine Vorauszahlung (Sollstellung 0) Eine neue Sollstellung wird erzeugt, wenn bisher keine neue Vorauszahlung erhoben wurde.
Neue VZ kleiner als alte VZ Vermindert sich der Vorauszahlungsbetrag, wird mit dieser Option gewählt, dass die alte Vorauszahlung beibehalten wird.
Mindestbetrag für Anpassung Hier kann ein Betrag angegeben werden, der überschritten werden muss, damit eine Anpassung stattfindet. Sie können dadurch vermeiden, zu geringe Anpassungen an den Eigentümer/Mieter weiterzugeben.
Min. Änderung in % für Anpassung Hier können Sie einen Prozentsatz angeben, um welchen die neue Vorauszahlung mindestens erhöht werden muss, damit eine Änderung greift.

Im Inforegister Einheitenvertrag können Sie den Bericht wahlweise z. B. für einzelne oder mehrere Debitoren, starten, um die Ergebnisse individuell zu filtern. Im Inforegister Abrechnungsart können Sie mittels des Filters weitere Auswertungsmerkmale bestimmen.

Berichtstexte

Öffnen Sie RE Berichtstexte. Die Berichtstexte sind Texte, die individuell in den Wirtschaftsplan eingestellt werden können. Dabei wird im Wirtschaftsplan unterschieden zwischen Vortext und Nachtext.

Der Vortext wird vor und der Nachtext nach den Kostenzeilen gedruckt. Sie können vordefinierte „Steuerelemente“ variabel mit Inhalten erweitern bzw. nach bestimmten Bedingungen (WENN) auswählen.

  • Bedingte Auswahl, beginnend mit [WENN Sxxx: ……..:]
  • Ersetzungen, beginnend mit [ERSETZE +xxxxx+]

Im Wirtschaftsplan sind „WENN Schleifen“ für die Behandlung der Texte, mit entsprechenden Bedingungen, hinterlegt. Diese sind fest eingebaut und werden beim Eintrag im Nachtext über Schleifen im Programm gesteuert. Bei Vortexten können sie nicht verwendet werden, da mehrere Beträge noch nicht berechnet sind, solange der Vortext aufbereitet wird. Folgende Filterkriterien werden dabei berücksichtigt:

  • Mieter aktuell ist (zum Stichtag Wirtschaftsplan Datum)
  • Eigentümer aktuell ist (zum Stichtag Wirtschaftsplan Datum)
  • Lastschriftmandant vorhanden

Syntax: [WENN Sxxx : Kommentar:]

xxx: dreistellige Zahl der Bedingung.

Kommentar: kann aus beliebigen Hinweisen bestehen.

Die Markierung [WENN S001: Mieter… wird beim Drucken komplett unterdrückt. Damit der Ausdruck erfolgt, muss nach dem Kommentar ein Doppelpunkt „:“ und eine schließende eckige Klammer „]“ folgen. [WENN S001: Mieter aktuell:].

Filter bei den einzelnen WENN-Schleifen
WENN S001: Mieter aktuell Lastschriftmandat vorhanden
WENN S003: Mieter aktuell Kein Lastschriftmandat vorhanden

Jeder vordefinierten Bedingung [WENN] folgt eine dreistellige Zahl, beginnend mit einem führenden „S“. Alle Zeichen, die nach der Zahl kommen, sind nur Kommentare und dienen der Lesbarkeit im Berichtstexteditor.

Textersetzungen:

Syntax: [ERSETZE +XXXXX+]

XXXXX= Ersetzungswort, dabei muss auf die exakte Schreibweise geachtet werden. Die Begriffe sind als Platzhalter zu sehen und werden beim Druck durch die entsprechenden Informationen ersetzt.

Ersetzungswort Ersetzt mit
WÄHRUNG Währung (zurzeit Mandantenwährung)
BANKKONTONR Bankkontonummer aus der 1. Einheit des Debitors
BANKNAME Bankname aus der 1. Einheit des Debitors
KONTOINHABER Name des Kontoinhabers aus d. 1. Einheit des Debitors
BANKLEITZAHL Bankleitzahl aus der 1. Einheit des Debitors
SEPA-BIC BIC aus der 1. Einheit des Debitors
SEPA-IBAN IBAN aus der 1. Einheit des Debitors
SEPA-GLAEUBIGERID Gläubiger-ID
SEPA-MANDATSREF Mandatsreferenznummer
BANKKONTOINHABER Bankkontoinhaber
NEUEVZ-BRUTTO Neue Vorauszahlung Brutto (Netto + Steuer) für den gesamten Debitoren
NEUEVZ-NETTO Neue Vorauszahlung Netto für den Debitoren
NEUEVZ-MWST Neue Vorauszahlung MwSt. für den Debitoren
SOLLSTELLUNGAB Neue Vorauszahlung fällig am (= Datum der Sollstellung)

Wichtig

Die Markierung für die Bedingte Auswahl [WENN SXXX: :] muss immer ganz links in der Zeile stehen. Die Bedingungen sind, je nach Einsatzgebiet, vordefiniert und können nur aus der Tabelle der vorhandenen Möglichkeiten ausgewählt werden. Sie können also nicht freie Bedingungen wie z. B. „[WENN Kunde=’D00012’ UND Farbe=’BLAU’„] entwickeln!

Wirtschaftsplan drucken

Der Wirtschaftsplan kann entweder als Anlage zur Abrechnung oder mit einem separaten Anschreiben ausgedruckt werden. Folgende Schritte sind dafür auszuführen:

  • Druckoptionen in der Wirtschaftsplan Objekt Karte überprüfen
  • Belege erzeugen
  • Freigabe zum Druck setzen
  • PDF-Stapeldruck ausführen

Druckoptionen

Wählen Sie über die Suche die Tabelle Wirtschaftspläne und öffnen den Wirtschaftsplan und die zugehörige Aufgabenseite, die Sie bearbeiten möchten. In der Wirtschaftsplan Objekt Karte bestimmen Sie im Inforegister Druckoptionen welche Informationen und Anlagen beim Erzeugen der Belege verwendet werden sollen. Aktivieren Sie zuvor den Bearbeitungsmodus.

Druckoptionen

Hinweis

Beachten Sie, dass bei der Druckoption Anzahl PDF-Anhänge globale Belege als Anhang zum Wirtschaftsplan importiert werden können. Öffnen Sie per Drilldown die Tabelle Abrechnung/Wirtschaftsplan Anlage und starten Sie den Assistent über PDF Anlage hinzufügen. WPAnlage

Wirtschaftsplan prüfen

Schematischer Ablauf

Schema

Belege erzeugen

Nach dem Berechnen des Wirtschaftsplans, dem Anwenden der Ausnahmen und eventuellem Anwenden von Ausschlussbedingungen werden im nächsten Schritt die Belege erzeugt. Starten Sie die Stapelverarbeitung Wirtschaftsplan Belege erzeugen indem Sie in der Wirtschaftsplan Objekt Karte entweder den Bearbeitungsstatus im Feld Belege erzeugt auf Ja setzen oder im Menü über Belege erzeugen. Mit OK werden die Belege erzeugt.

Bericht

Wichtig

Es ist nicht möglich, die Belege erneut zu erzeugen, solange der Bearbeitungsstatus in Belege erzeugt auf Ja steht.

Die erzeugten Belege können Sie in der RE Belegübersicht überprüfen, die Sie über den Durchgriff im Ergebnisfeld der Zeile Belege erzeugt im Inforegister Bearbeitungsstatus öffnen.

Belegübersicht

Hier sind alle erstellten Belege aufgelistet. Über Berichte/Drucken können Sie jeden einzelnen Beleg drucken bzw. in der Seitenansicht ansehen. In der Tabelle Einheit Wirtschaftsplan können Sie über einen Mausklick auf das Ergebnis im Feld Anzahl Belege, die auf diesen Vertrag gefilterte RE Belegübersicht öffnen.

Anzahl Belege

Hinweis

Bei allen zu einem Vertrag gehörenden Einheiten, werden die identischen Belege angezeigt, sodass es keine Rolle spielt, für welche Einheit die RE Belegübersicht geöffnet wird.

Zusätzlich können Sie in der Einheit Wirtschaftsplan im Feld Anzahl Empfänger sehen, wie viele Empfänger den Wirtschaftsplan erhalten sollen. Über einen Mausklick auf die Anzahl im Feld gelangen Sie in die RE Belegempfänger Übersicht.

Übersicht

Hier werden Ihnen, gefiltert auf die entsprechende Einheit, die Empfänger angezeigt. Über den Datensatz können Sie die RE Belegempfänger Karte öffnen.

Belegempfänger

Beim Erzeugen der Belege werden die Kontaktdaten des Empfängers gespeichert. Spätere Änderungen am Kontakt werden dann nicht mehr berücksichtigt.

Wichtig

Wenn spätere Änderungen am Kontakt übernommen werden sollen, z. B. wegen Namensänderung, sind die Belege neu zu erzeugen.

Hinweis

Je nachdem welche Zuständigkeitseinheiten beim Objekt hinterlegt sind, werden auf dem Wirtschaftsplan die entsprechenden Absender-Informationen dargestellt. Die Reihenfolge in der geprüft wird, welche Informationen gezogen werden sollen, ist:

  1. Verwaltungszuständigkeitseinheit
  2. Mandatszuständigkeitseinheit

Das bedeutet, wenn eine Verwaltungszuständigkeitseinheit eingetragen ist, werden deren Daten zusätzlich im Wirtschaftsplan angedruckt. Sofern diese nicht verwendet wird, werden dann die Informationen der Mandatszuständigkeitseinheit dargestellt.

RE Beleg

In der RE Belegübersicht (Inforegister Bearbeitungsstatus/Feldergebnis Belege erzeugt) öffnen Sie den RE Beleg. In den Inforegistern Allgemein und Belegkopf sind Informationen zu den einzelnen Belegen eingetragen. Sofern die RE Beleg Speicherform Kopf und Zeilen ist, werden im Inforegister Belegzeilen die entsprechenden Werte dargestellt.

Die Belege können hier teilweise bearbeitet werden. Zeilen, die zu Tabellen gehören sind für die Bearbeitung gesperrt, Vortexte und Nachtexte können bearbeitet werden solange die Freigabe für Druck im Register Bearbeitungsstatus noch nicht auf Ja gesetzt wurde.

Hinweis

Die hier vorgenommenen Änderungen wirken sich nur auf diesen Beleg aus und nicht auf alle Belege dieser Art. Beim erneuten Erzeugen der Belege werden manuelle Änderungen entfernt.

Bei Bedarf kann ein manueller Seitenwechsel eingefügt werden. Markieren Sie dazu die entsprechende Zeile und klicken im Inforegister Belegzeilen auf die Funktion Seitenwechsel einfügen. Es wird vor die markierte Zeile eine neue Zeile eingefügt, die die Information [NEUE SEITE] enthält. Daran erkennt RELion, wo beim Druck des Belegs eine neue Seite begonnen werden soll. Wenn Sie den Dokument Titel einer Anlage zum Wirtschaftsplan manuell geändert haben, können Sie im Bericht Typ Anschreiben im Menüband über Anlagen aktualisieren, die Änderungen in den Anlagenblock übernehmen.

In der RE Belegübersicht können Sie ebenfalls im Menü über Anlagen aktualisieren diese Änderungen übernehmen.

REBeleg

Neuen Beleg erstellen

Zu den von RELion automatisch generierten Belege können Sie in der RE Belegübersicht bei Bedarf eigene Belege erstellen. Markieren Sie dazu die Zeile, dessen Debitor Sie einen zusätzlichen Beleg schicken wollen und starten über Belegkopf erstellen den Assistenten Neuen Belegkopf erstellen. Auf der ersten Seite des Assistenten werden Information zum Wirtschaftsplan und zur aktuellen RE Belegnr. angezeigt, an die das Dokument angehängt wird:

Belegkopferstellen

Mit Weiter gelangen Sie auf die Seite 2 des Assistenten mit dem Dateiimport:

Datenimport

Wählen Sie hier im Feld Dateianhang Name das gewünschte PDF aus. Tragen Sie im Feld Dokument Titel die Bezeichnung des Belegs ein. Dieser wird im Anlagenblock angedruckt. Danach geben Sie noch bei Bedarf das entsprechende Belegdatum an, dies wird nur intern gespeichert. Mit Weiter gelangen Sie zur dritten Seite des Assistenten.

Zusammenfassung

Hier erhalten Sie eine kurze Zusammenfassung. Bei Bedarf können Sie mit Zurück zu den vorherigen Seiten zum Überprüfen und Ändern wechseln. Beenden Sie den Assistenten mit Fertigstellen.

Seitenansicht

Bevor Sie den Wirtschaftsplan ausdrucken, haben Sie die Möglichkeit, die einzelnen Belege in der Seitenansicht zu überprüfen. Rufen Sie bei den einzelnen RE Belegen über Berichte/Drucken den jeweiligen Report auf. Hier können Sie dann über Vorschau die Druckvorschau öffnen:

BelegBrief

Wenn die Freigabe für den Druck noch nicht gegeben ist, wird ein vorläufiger Druck des Wirtschaftsplans erstellt. Auch archivieren ist ohne Freigabe zum Druck nicht möglich.

PDF-Stapeldruck

In Wirtschaftsplan Objekt Karte öffnen Sie zum Ausdruck der erzeugten Belege über Drucken die RE Berichtsauswahl. Die verschiedenen Einzelbelege werden im PDF-Stapeldruck zusammengefügt. Sie haben somit die Möglichkeit zu bestimmen, ob Sie den gesamten Wirtschaftsplan mit allen Anlagen über den Report 5052546 PDF-Stapeldruck Wirtschaftsplan oder z. B. nur die Anschreiben mit dem Report 5164010 RE Beleg Brief ausdrucken wollen. Markieren Sie den Report 5052546 PDF Stapeldruck Wirtschaftsplan und öffnen diesen mit OK.

Berichtsauswahl

Stapeldruck

Stapeldruck

In diesem Fall wird nicht archiviert, da das Archivsystem nicht aktiviert ist.

Bei der Verarbeitung wird der Wirtschaftsplan nicht direkt gedruckt, sondern es wird eine PDF-Datei erstellt. Diese PDF-Datei können Sie dann im Anschluss drucken und/oder speichern. Sie können im Inforegister Optionen einen Drucker im Feld Druckaufbereitung für auswählen. Damit können Sie die Information hinterlegen, auf welchem Drucker später gedruckt werden soll, sofern Sie das optionale Deckblatt mit erzeugen lassen. Starten Sie die Verarbeitung mit OK. In dem erzeugten PDF können Sie dann anhand der Lesezeichen zu den einzelnen Belegen navigieren.

Druck

Nachberechnung

Wenn ein Wirtschaftsplan für ein laufendes Wirtschaftsjahr erstellt wird, haben Sie die Möglichkeit die bereits laufenden Planungsperioden zu korrigieren. In diesem Fall wird der Vorauszahlungsbetrag für den Nachberechnungszeitraum mit den tatsächlich sollgestellten Beträgen verglichen und die Differenz beim Buchen der Nachberechnung in ein Buchblatt gestellt.

Hinweis

Bei der Erstellung einer Nachberechnung ist darauf zu achten, dass in der Wirtschaftsplan Objekt Karte im Inforegister Allgemein im Feld Sollstellung ab das Datum eingetragen ist, zu dem die nächste Sollstellung erstellt werden soll.

Aktivieren Sie in der Wirtschaftsplan Objekt Karte, bevor Sie den Wirtschaftsplan berechnen, im Inforegister Nachberechnung das Feld Nachberechnung. Dadurch wird das Feld Nachberechnung ab aktiv. Hier geben Sie das Datum ein, ab dem die Nachberechnung wirksam werden soll (z. B. 01.01.2019).

Nachberechnung

Nachberechnung drucken

Beim Druck des Wirtschaftsplans, wird bei aktiver Nachberechnung im detaillierten Wirtschaftsplan pro Abrechnungsart ein eigener Block angedruckt. Dort werden die bei der Nachberechnung zu berücksichtigenden, bereits geforderten Sollstellungen ausgewiesen. Die neuen Vorauszahlungen werden dargestellt und die bereits sollgestellten Beträge abgezogen. Der dabei entstehende Differenzbetrag wird dann beim Buchen der Nachberechnung ins Buch.-Blatt gestellt.

Druck

Hinweis

Beim Erzeugen der Belege werden die Nachberechnungen jeweils aktualisiert. Es ist deswegen zwingend erforderlich, dass vor dem Buchen der Nachberechnung die Belege neu erzeugt werden, falls in der Zwischenzeit neue Sollstellungen gebucht wurden.

Beispiel: Der erste Ausdruck des Wirtschaftsplans war am 14.08.16. Der Wirtschaftsplan wurde noch nicht gebucht, am 01.09.16 findet die Sollstellung für den September statt. Im Wirtschaftsplan werden noch einige Werte angepasst sodass der endgültige Wirtschaftsplan erst am 29.09.16 gedruckt und versandt wird. In diesem Falle wird beim Erzeugen der Belege die Nachberechnung aktualisiert. D. h., die Sollstellung vom 01.09.16 wird mitberücksichtigt. Es ist jeweils zu prüfen ob auch der Nachberechnungszeitraum nachträglich angepasst werden muss.

Nachberechnung buchen

Um die ermittelte Nachberechnung zu buchen, starten Sie aus der Tabelle Wirtschaftspläne bzw. der Wirtschaftsplan Objekt Karte über Nachberechnung buchen den Bericht Wirtschaftsplan Nachberechnung buchen. Über die Felder Buch.-Blatt Vorlagenname und Buch.-Blatt Name im Inforegister Optionen bestimmen Sie, in welches Buchblatt die Differenzen eingestellt werden sollen. Im Inforegister Wirtschaftsplan Objekt ist bereits auf den markierten Wirtschaftsplan gefiltert. Starten Sie die Verarbeitung mit OK.

Nachberechnung buchen

Nach Beendigung des Vorgangs, wird die Buch.-Blatt Vorlage geöffnet. Wählen Sie das zuvor angegebene Buch.-Blatt aus, um die eingestellten Differenzen zu überprüfen und zu buchen.

Buchblatt

Vertragswechsel nachtragen

In bestimmten Fällen kann es vorkommen, dass ein Vertragswechsel erst dann bekannt wird, wenn die Wirtschaftspläne bereits soweit bearbeitet sind, dass bereits die Belege erzeugt worden sind.

  1. Öffnen Sie die Tabelle Wirtschaftspläne.
  2. Öffnen Sie die Wirtschaftsplan Objekt Karte des Wirtschaftsplans, den Sie bearbeiten möchten.

In der Wirtschaftsplan Objekt Karte öffnen Sie im Menüband über Vertragswechsel nachtragen den Bericht Wirtschaftsplan Vertragswechsel nachtragen. Mit dem Bericht kann für eine oder mehrere Wirtschaftspläne geprüft werden, ob Vertragswechsel nachzutragen sind. Zunächst wird geprüft, ob die Wirtschaftspläne bereits berechnet sind und die Belege erzeugt wurden.In den Wirtschaftsplanzeilen muss mindestens eine Abrechnungsart vorkommen, die auf den aktuellen Vertragspartner umgelegt wird. Ist dies der Fall werden die Einheiten untersucht und neue Einheitenverträge in die Tabelle Einheit Wirtschaftsplan nachgetragen. Die Wirtschaftsplanposten werden auf die neue Einheit übertragen und anschließend für die alte und neue Einheit die Belege neu erzeugt.

Hinweis

Beachten Sie, dass ggf. manuell angefügte Belege nicht auf die neue Einheit übertragen werden!

Bericht

Ergebnisse speichern Wenn dieser Haken gesetzt wird, werden die Ergebnisse gespeichert. Wird der Haken nicht gesetzt, wird nur auf Vertragswechsel untersucht und in Form von Hinweiszeilen im Aktionsprotokoll dokumentiert.
Stichtag Dieses Datum ist optional. Wenn Sie dieses Feld leer lassen, wird als Stichtag das Druckdatum verwendet.

Ergebnisse löschen

Im Menü der Wirtschaftsplan Objekt Karte können Sie im Menüband die Funktion Wirtschaftsplan Ergebnisse löschen die Ergebnisse eines erstellten Wirtschaftsplans löschen. Der Aufruf der Funktion öffnet eine Sicherheitsabfrage:

Meldung

Hinweis

Dieser Aufruf kann nur gestartet werden, wenn die Belege noch nicht erzeugt sind. Sie können die Ergebnisse auch löschen indem Sie das Feld Wirtschaftsplan berechnet auf der Wirtschaftsplan Objekt Karte durch Anklicken zurücksetzen.

Einheitenstorno

Der Einheitenvertragsstorno wird durch den vorhandenen Wirtschaftsplan zu Einheitenverträgen blockiert. Im Vertragsmanagement kommt es gelegentlich vor, dass ein Einheitenvertrag storniert werden muss, weil er z. B. irrtümlich angelegt wurde. Dazu werden einige Prüfungen durchlaufen, die die Möglichkeit einer Stornierung prüfen. Sind bereits Wirtschaftspläne zu der betroffenen Einheit erstellt, wird der Storno blockiert. Sollte der Wirtschaftsplan noch nicht fertig bearbeitet worden sein, muss er so weit zurückgesetzt werden, dass die Tabelle Einheit Wirtschaftsplan leer ist. Dazu bitte in umgekehrter Reihenfolge die Bearbeitungsstatusfelder auf Nein setzen.

Wenn im Wirtschaftsplan bereits Sollstellungen erstellt worden sind, ggf. Nachberechnungen gebucht wurden und der Wirtschaftsplan gesperrt ist. muss dies über die Storno-Funktion in der Seite Einheit Wirtschaftsplan durchgeführt werden.

Objekt Karte

Die betroffene Einheit Wirtschaftsplan wird mit den darunter liegenden Berechnungsergebnissen und Belegen gelöscht und in einer Tabelle Stornierte Einheiten Wirtschaftsplan gekennzeichnet. Eine Weiterbearbeitung des betroffenen Wirtschaftsplans ist nicht mehr möglich, er bleibt bis zur endgültigen Löschung durch das Datenbereinigungstool erhalten. Der Storno weiterer Einheit Wirtschaftspläne ist möglich.

Wählen Sie in der Seite Einheit Wirtschaftsplan die gewünschte Einheit aus und starten die Aktion Storno:

Storno

Es erscheint eine detaillierte Aufzählung, welche Folgen der Storno der Einheit Wirtschaftsplan hat:

Aufzählung

Wenn Sie die Aktion mit Ja bestätigen, werden die Ergebnisse zu dieser Einheit aus dem Wirtschaftsplan entfernt und ein Eintrag in die Tabelle Wirtschaftsplan Stornierte Einheiten geschrieben.

Einheiten

Sie finden diese in der Wirtschaftsplankarte im Inforegister Sonstige über den Drilldown auf das Feld Anzahl stornierte Einheiten.

Anzahl

Anschließend können Sie den Storno im Vertrag erneut starten.

Datenpool

Einführung

Für die Bereitstellung von Daten für die Abrechnung bzw. für den Wirtschaftsplan gibt es eine neue Möglichkeit, die es ermöglicht Werte aus Drittsystemen bereitzustellen, ohne dass aufwändig Buchungsstoff erzeugt werden muss. Folgende Szenarien werden hier als Beispiel aufgeführt.

  1. Sie beginnen mit RELion neu, benötigen aber für das abgelaufene Jahr noch Informationen zu den einzelnen Buchungen wie Sollstellungen und Aufwände aus Einkaufsrechnungen und -Gutschriften. Die Datenübernahme erfolgt i.R. anhand der Saldenübernahme zum Jahresende, die Einzelbuchungen aus den vergangenen Perioden sind aber nicht in Form von einzelnen Buchungen enthalten.

  2. Ein Objekt wurde neu in die Verwaltung übernommen, für das sie noch für das vergangene Jahr für die Abrechnung benötigen.

  3. Sie arbeiten mit dem Kredit Manager (Fa. Lang). Dieser verwaltet Tilgungspläne und stellt neben den Buchungen für die Fibu auch detaillierte Werte für die einzelnen Einheitenverträge zur Verfügung. Diese detaillierten Werte werden über den Datenpool bereitgestellt.

In der folgenden Beschreibung wird vor allem auf die Optionen Vorauszahlung Vorsystem und Aufwand Vorsystem eingegangen.

Unterschied zur bisherigen Methode über manuelle Änderungen

Bisher konnten die genannten Fälle über manuelle Eingaben in den Abrechnung Vorauszahlungen bzw. direkt in den Abrechnungszeilen abgedeckt werden. Problematisch dabei ist neben dem hohen Aufwand und der Fehleranfälligkeit von manuellen Eingaben die Tatsache, dass die manuellen Eingaben verloren gehen, wenn die Schritte Vorauszahlungen holen oder Abrechnungszeilen holen rückgängig gemacht und neu geholt werden.

Alle Werte im Datenpool werden dauerhaft vorgehalten und liegen zunächst einmal außerhalb der Abrechnungskarte bzw. Wirtschaftsplankarte. Die Infobox Werte im Datenpool verdeutlicht dies noch einmal.

Unterjährige Übernahmen

Objekte werden meistens nicht passend zum Ende einer Abrechnungsperiode übernommen. Das heißt, Sie müssen teilweise Werte aus dem Vorsystem übernehmen, teilweise haben Sie bereits Buchungsstoff in RELion erzeugt. Dieses Szenario lässt sich über den Datenpool darstellen. Die Herkunft der Werte lassen sich dann detailliert nachvollziehen.

Abrechnung Dateilzeilen

Vorbereitung

Bevor Sie mit dem Datenpool beginnen, blenden Sie in der Wirtschaftsplan Objekt Karte bzw. Abrechnung Objekt Karte über personalisieren die Infobox Werte im Datenpool ein.

Abrechnung Dateilzeilen

In der Infobox werden Darlehenswerte, Heizkostenzeilen, Anzahl PDF-Anhänge dargestellt, da diese auch Werte von extern für die Abrechnung bereitstellen. Dies dient nur der Übersicht.

Wenn die Daten entsprechend bereitgestellt wurden, werden die Werte automatisch beim Abrechnungszeilen holen und beim Vorauszahlungen holen berücksichtigt und gleichrangig wie gebuchte Werte behandelt.

Vorauszahlung Vorsystem für Abrechnung (in AT = Vorschreibung Vorsystem)

Das Holen von Werten von gebuchten Sollstellungen für die Abrechnung ermöglicht das Bereitstellen der Werte auf Buchungsebene oder auch zusammengefasst für den Abrechnungszeitraum. Aktuell gibt es keine Auswertung auf Leistungszeitraum, ausschließlich über Fälligkeitsdatum.

Vorauszahlung Vorsystem
Zielmandant Aktueller Mandant
Objektnr. Objektnr. Aus Abrechnung
E/M E/M. aus Abrechnung
Quelle Fix Vorauszahlungen Vorsystem
Ziel Fix Abrechnung
Einheitennr. Muss
Einheitenhistorie Muss
Abrechnungsart Muss
Betrag Netto Kann
Betrag Steuer Kann
Fälligkeitsdatum Aktuell nur Fälligkeitsdatum Muss
Buchungsnr. Muss
Kontonr. Wenn eingetragen Aktuell keine Auswertung
Leistungszeitraum von Aktuell keine Auswertung
Leistungszeitraum bis Aktuell keine Auswertung

Abrechnung Dateilzeilen

Aufwand Vorsystem für Abrechnung

Das Holen von Werten für die Abrechnung kann sowohl vorverteilte Werte pro Einheit als auch Werte, die über Abrechnungskreis und Verteilcode umzulegen sind verarbeiten. Entscheidend ist das Feld Einheitennr.

Bitte achten Sie darauf, dass die Objektkonten analog eingerichtet sind.

Konten mit Festwertzeilen benötigen die Verwendung Alles oder Abrechnung und die Verteilung Festwert. Konten für die Umlage von Werten über Verteilcode und Abrechnungskreis benötigen die Verwendung Alles oder Abrechnung und die Verteilung Zeitanteilig.

Aufwand Vorsystem
Zielmandant Aktueller Mandant
Objektnr. Objektnr. Aus Abrechnung
E/M E/M. aus Abrechnung
Quelle Fix Aufwand Vorsystem
Ziel Fix Abrechnung
Startdatum Aktuell nur Startdatum Abrechnung von bis Abrechnung bis
Leistungszeitraum von Aktuell keine Auswertung
Leistungszeitraum bis Aktuell keine Auswertung
Verarbeitung
Wenn Kontonr. Eingetragen ist Aktuell keine Auswertung
Kontonr. Wird über Abrechnungsart ermittelt Erste Abrechnungszeile mit dieser Abrechnungsart und Einheit liefert Kontonr.
Einheitennr. Mussfeld bei Festwerten
Einheitenhistorie Wenn nicht eingetragen, dann letzte Historie zur Einheit Kann
Abrechnungsart Muss
Abrechnungskreis Nur bei Zeilen ohne Einheitennr. Muss
Betrag Netto Kann
Betrag Steuer Kann
Betrag n.a.VSt Kann
Startdatum Muss
Buchungsnr. Muss
Kreditornr. Kann
Externe Belegnr. Kann

Abrechnung Dateilzeilen

Darlehenswerte für Wirtschaftsplan

Darlehen
Zielmandant Aktueller Mandant
Objektnr. Objektnr. aus Abrechnung
E/M E/M. aus Abrechnung
Quelle Darlehen
Ziel Abrechnung
Fälligkeitsdatum Abrechnung von bis Abrechnung bis
Kontonr. Wird über Postenart und Abrechnungsarten in der Darlehenskarte ermittelt. Keine Abrechnungsart (z.B. für Gebühren) Betrag wird nicht abgerechnet.
Einheitennr. Ohne Einheitennr. werden die Werte über Abrechnungskreis und Verteilungscode umgelegt. Das Konto benötigt Verteilung Zeitanteilig sowie einen Abrechnungskreis und Verteilcode. Mit Einheitennr. werden die Werte unter Festwertezeilen direkt der Einheit zugeordnet. Das Konto benötigt Verteilung Festwert. Kann
Einheitenhistorie Wenn nicht eingetragen, dann letzte Historie zur Einheit. Kann
Buchungsnr. Muss
Kreditornr. Wird über Kreditor in der Darlehenskarte ermittelt.
Darlehensnr. Das Darlehen muss auch in RELion als Darlehenskarte mit dieser Nummer angelegt sein. Status = Fremdsystem Muss

Beispiel: Abrechnung Dateilzeilen

Abrechnung Werte über die WEG-Mietkoppelung holen

Die Grundlagen für dieses Datenmodell sind in der Dokumentation RELion Gemischte Objektverwaltung (in Bearbeitung)beschrieben. Der Hintergrund ist die Verwaltung eines Objekts sowohl als Mietobjekt als auch als WEG-Objekt. Nach dem Erstellen des WEG-Objekts findet die Buchhaltung und damit das Sammeln der Kostenbuchungen im WEG Objekt statt. Die Abrechnung des Mietobjekts basiert auf den Werten aus der WEG. Das Holen der Werte findet automatisch beim Holen der Abrechnungszeilen statt.

Voraussetzung dafür ist die Verbindung zum WEG Objekt über die Felder im Inforegister Datenquellen und das Vorhandensein der Abrechnungszeilen inklusive der Detailwerte in der zugehörigen WEG-Abrechnung. Die Abrechnungscodes müssen übereinstimmen.

Es ist zu beachten, dass manuell geänderte Beträge in den Abrechnungszeilen der WEG Abrechnung nicht verarbeitet werden. Die Übernahme der Werte basiert auf dem Kopieren der Abrechnung Detailzeilen, d.h. man benötigt dort Buchungen oder Werte aus Vorsystem.

In der Abrechnungskarte der Mietabrechnung müssen die Felder Quellmandant, Quell Eigentümer / Mieter, Quelle Objektnr. gefüllt sein. Dies geschieht bei richtiger Einrichtung beim Erstellen der Abrechnungskarte automatisch. Die Beziehung zum Quellobjekt muss “Koppelung WEG-Mietobjekt“ sein.

Es werden nur Werte zu umlagefähigen Konten kopiert (Feld „Nicht umlagefähig“ auf NEIN). Nicht umlagefähige Kosten bleiben beim Eigentümer.

Sofern sich die Kontenrahmen in der WEG und der Miete unterscheiden, kann mit einer Kontenübersetzung gearbeitet werden.

Erweiterungen im Wirtschaftsplan für Österreich

Die bisherigen Beispiele waren auf die Kalkulation von Betriebs- und Heizkosten bzw. Hausgeld im WEG-Bereich bezogen. Die Werte dazu stammen in der Regel aus vorhergehenden Abrechnungen. Im Wirtschaftsplan können diese Beträge bei Bedarf noch angepasst werden, z. B. wenn zu erwarten ist, dass die Heizkosten im geplanten Jahr ansteigen. Bei Neuobjekten wird normalerweise mit Erfahrungswerten aus anderen vergleichbaren Objekten begonnen, in solchen Fällen werden die geplanten Kosten manuell in die Wirtschaftsplanzeilen eingegeben.

Im Bereich der österreichischen Rechtslage (Wohnungsgemeinnützigkeitsgesetz WGG und Wohnungseigentümergesetz WEG) gibt es darüber hinaus noch eine Reihe weiterer Komponenten. Über den Wirtschaftsplan wird die gesamte „Miete“ (kostendeckende Miete) abgebildet und die Betriebs- und Heizkosten sind ebenso als Komponenten enthalten. Den größten Block macht in den meisten Fällen die Finanzierung aus. Darüber hinaus werden Reserven für zukünftige Instandhaltungen gebildet und die Verwaltungskosten werden anteilig den Mietern bzw. WEG-Eigentümern weiterberechnet. Der wesentliche Unterschied zu den bisher gezeigten Funktionen im Wirtschaftsplan ist jedoch die Lieferung der Kalkulationswerte über Vorgabewerte in RELion direkt (z. B. EVB und Verwalterhonorar) oder über Schnittstellen (s. Darlehen).

Für die Besonderheiten gibt es eine Reihe von Erweiterungen, die die Vielzahl der benötigten Kalkulationswerte automatisch zusammenführen (Punkte 1 bis 5) und bei der automatischen Berechnung der neuen Vorschreibungen gleichzeitig eine möglichst hohe Nachvollziehbarkeit erlauben. (siehe Punkte 6 bis 9 in der Abbildung)

Grafik

Punkt 10 erläutert die Besonderheiten für die Aufbereitung des Anschreibens. Diese einzelnen Erweiterungen werden in den folgenden 10 Abschnitten erläutert.

Darlehen

Die Darlehen werden im Kredit Manager, einem Produkt der Fa. Lang (https://www.finanz-software.com) verwaltet. Vor der Kalkulation muss sichergestellt sein, dass alle betroffenen Darlehen zu einem Objekt aktuell sind. Die Werte werden aus dem Kredit Manager übertragen. Die verfügbaren Darlehenswerte zum aktuellen Wirtschaftsplan finden Sie in der Infobox am im Feld Darlehenswerte:

Darlehenswerte

Schritt Datenquelle = Datenpool Bemerkung
1 Filter: Gleicher Mandant, E/M-Kennzeichen, Objektnr.
2 Filter: Quelle=Darlehen, Ziel=Wirtschaftsplan
3 a Filter: alle Zeilen mit Fälligkeitsdatum innerhalb “Planung von” bis “Planung bis” für laufende Annuitäten
3 b Filter: alle Zeilen mit Fälligkeit vor Planung von + “Letzte Annuität” = Ja für Auslaufannuitäten
4 Ist in RELion ein Darlehen mit der Darlehensnr. vorhanden? wenn nein –> Fehlermeldung
Hinweis: Für die Zuordnung der einzelnen Beträge zu den Abrechnungsarten im Wirtschaftsplan muss für des Darlehen in RELion eine Darlehenskarte angelegt werden. Diese ist auch für die regelmäßigen Buchungen notwendig.
5 Hat das Darlehen die Verwendung Alles oder Wirtschaftsplan? wenn nein –> Überspringen
6 Wurde zur aktuellen Zeile ein Betrag bei Zins, Tilgung, Zuschreibung, Sondertilgung, Zuschuss, Zuschuss rückzahlbar gefunden? wenn nein –> Überspringen
7 Steht zu diesem Betrag in der Darlehenskarte eine entsprechende Abrechnungsart? (s. Inforegister Weiterberechnung) wenn nein –> Überspringen
8 Wird zur verwendeten Abrechnungsart eine WP-Zeile mit der Einheitennr. und Verteilung = Festwert gefunden? wenn nein –> Fehlermeldung
9 Es wird eine Detailzeile mit den Werten an die gefundene WP-Zeile angehängt.
WPDarlehen

Verwalterhonorar

Zur Berechnung des Verwalterhonorars werden in RELion Verwaltungsverträge eingerichtet. Dort werden die Verwaltungskosten an die WEG bzw. an das genossenschaftlich verwaltete Mietobjekt in Rechnung gestellt. Gleichzeitig bieten diese Verträge auch die Grundlage für die Planung der Kosten im Wirtschaftsplan. Mit der Einrichtung der aktuellen Verwaltungskostensätze am Vertrag stehen diese Werte sofort als Planungsgrundlage für den Wirtschaftsplan zur Verfügung.

Verwalterhonorar

Schritt Datenquelle: Verwalterhonorarvertrag Zeilen Bemerkung
1 Filter: Gleicher Mandant, E/M-Kennzeichen, Objektnr.
2 Filter: Startdatum LEER .. “Wirtschaftsplan Datum”
3 Filter: Enddatum Leer oder nach dem “Wirtschaftsplan Datum”
4 Vertragszeilen gefunden? wenn nein –> Hinweis erscheint
5 Filter auf WP-Zeilen: Abrechnungsart und Abrechnungskreis aus der Verwalterhonorarzeile müssen übereinstimmen. wenn nein –> Fehlermeldung
6 Filter auf WP-Zeilen: Verteilungsart = Zeitanteilig wenn nein –> Fehlermeldung
7 Prüfung: Hat der Verwalterhonorarvertrag eine “Reichweite Abrechnung” = 1M oder 1J (Anmerkung: 1M = 1 Monat, 1J = 1 Jahr)? wenn nein –> Fehlermeldung
8 Es wird eine Detailzeile mit den Werten an die gefundene WP-Zeile angehängt.
WPDetailzeilen

Erhaltungs- und Verbesserungsbeitrag EVB

Zur Berechnung des EVB werden zu jedem Objekt die gesetzlich zulässigen Werte in der Tabelle EVB-Objekt hinterlegt. Wie beim Verwalterhonorar sind diese Sätze im Modul EVB für die eigentliche EVB-Abrechnung notwendig, Gleichzeitig bieten diese EVB-Objektwerte auch die Grundlage für die Planung der Kosten im Wirtschaftsplan. Mit der Einrichtung der aktuellen Werte stehen diese Werte sofort als Planungsgrundlage für den Wirtschaftsplan zur Verfügung.

EVB

Prüfung:

Schritt Datenquelle: Objekt-EVB Zeilen Bemerkung
1 Filter: Gleicher Mandant, E/M-Kennzeichen, Objektnr.
2 Filter: Startdatum LEER .. “Wirtschaftsplan Datum”
Zu jeder vorkommenden Kombination aus Abrechnungsart und Abrechnungskreis wird jeweils die neueste Zeile genommen. Hinweis wenn keine EVB-Zeile
3 Filter auf WP-Zeilen: Abrechnungsart und Abrechnungskreis aus der EVB-Objektzeile müssen übereinstimmen. wenn nein –> Fehlermeldung
4 Es wird eine Detailzeile mit den Werten an die gefundene WP-Zeile angehängt.
EVBZeilen

Finanzierungsbeitrag und Umsatzsteuer auf Verwohnung

Der Finanzierungsbeitrag kann von den Mietern bei Abschluss eines Anwartschafts- oder Mietvertrages bzw. bei Bezug als Beitrag zur Finanzierung der Grundstückskosten und/oder Baukosten verlangt werden. Er wird daher auch oft „Grundkosten- und Baukostenbeitrag“ benannt. Bei Beendigung des Mietverhältnisses wird dieser Beitrag (abgewertet um 1 % pro Jahr, Stand 2021) wieder zurückbezahlt. Diese gesetzliche Abwertung des Finanzierungsbeitrages um 1 % pro Jahr wird auch als „Verwohnung“ bezeichnet. Die Verwohnung stellt für die Genossenschaft eine Einnahme dar und unterliegt der Umsatzsteuer. Diese über monatliche Vorschreibungen vom Mieter eingezogen und ans Finanzamt abgeführt. (Quelle: Wiener Arbeiterkammer - WOHNRECHT FÜR MIETER VON GENOSSENSCHAFTSWOHNUNGEN)

Finanzierungsbeiträge werden getrennt nach Bau- und Grundkosten als Verteilung zum Einheitenstamm erfasst. Über eine mandantenübergreifende Einrichtungstabelle werden die Verteilercodes für Grundkosten und Baukosten vorgegeben.

Einheit Verteilungen

Durch die Zuordnung der Verteilschlüssel zum Objektkonto für die Erlöse wird in Verbindung mit der Abrechnungsart, die für Finanzierungsbeiträge gekennzeichnet ist (Verwohnung % <> 0), die Verwendung der Verteilschlüssel als Finanzierungsbeitrag gekennzeichnet. Der Finanzierungsbeitrag (Grund- und Baukosten) kann bei verschiedenen Erlöskonten eingerichtet sein (z. B. Brutto/Netto). Für den Ausweis des Finanzierungsbeitrages darf jeder Verteilcode nur einmal verwendet werden.

Die Tabelle verwaltet somit den zur Einheit gültigen Finanzierungsbeitrag und stellt die Basis für die monatliche Verwohnung dar. An den Werten (Stichtag und Faktor) darf sich nur etwas ändern, wenn durch Erstbezug, Umfinanzierung oder Bauendabrechnung neue Abschreibungswerte zu ermitteln sind.Die Höhe der monatlichen Verwohnung des Finanzierungsbeitrags wird im Wirtschaftsplan errechnet. Dazu müssen die betroffenen Konten mit Verwendung Wirtschaftsplan eingerichtet werden. Für die Finanzierungsbeiträge werden eigene Abrechnungsarten eingerichtet, die um das Dezimal-Feld „Verwohnung % (AT)“ erweitert und wie folgt eingerichtet werden müssen:

Abrechnungsart

Die Objektkonten für die Finanzierungsbeiträge müssen mit Verteilungsart Zeitanteilig angelegt werden. Durch die Einrichtung wie oben beschreiben werden die Wirtschaftsplanzeilen wie folgt automatisch angelegt.

Objektkonten

Das Wert im Feld Betrag Netto in der Wirtschaftsplanzeile wird folgendermaßen ermittelt:

100%-Faktor Gesamt * [Verwohnung % (A)] / 100 x [Laufzeit des Wirtschaftsplans in Monaten] / 12 (Beispiel: 106053 x 1 / 100 x 12 / 12 = 1.060,53 EUR)

Dieses Ergebnis wird noch zusätzlich mit negativen Vorzeichen erstellt, wenn das verwendete Sachkonto als Bilanz geschlüsselt ist. Im dem obigen Beispiel ist das beim Konto 36060 der Fall.

Aufwand Vorsystem

Für die Übernahme von Werten aus der Datenmigration oder bei Übernahme eines neuen Objektes aus einer anderen Verwaltung, kann über die Schlüsselung Aufwand Vorsystem jede beliebige Abrechnungsart mit Werten versorgt werden. Wenn eine Einheitennr. mitgegeben wird, wird nach einer WP-Zeile mit Verteilungsart Festbetrag gesucht.

Ohne Einheitennr. wird vorausgesetzt, dass ein Abrechnungskreis mitgegeben wird. In diesem Fall wird die WP-Zeile Verteilungsart Zeitanteilig haben. Bei der Bereitstellung der Daten folgendes berücksichtigt werden:

Schritt Datenquelle: Datenpool Quell = Aufwand Vorsystem Bemerkung
1 Filter: Gleicher Mandant, E/M-Kennzeichen, Objektnr.
2 Filter: Quelle=Aufwand Vorsystem, Ziel=Wirtschaftsplan
3 Filter: alle Zeilen mit Startdatum innerhalb “Planung von” … “Planung bis”
4 a Falls Einheitennr. gefüllt -> Filter auf WP-Zeilen: Abrechnungsart und Einheitennr. müssen übereinstimmen. Die Verteilungsart muss zeitanteilig sein. wenn nein –> Fehlermeldung
4 b Falls Einheitennr. nicht gefüllt -> Filter auf WP-Zeilen: Abrechnungsart und Abrechnungskreis müssen übereinstimmen. Die Verteilungsart muss Festbetrag sein. wenn nein –> Fehlermeldung
5 Es wird eine Detailzeile mit den Werten an die gefundene WP-Zeile angehängt.

Umlage auf Einheiten

Die Umlage auf die Einheiten geschieht wie sonst anhand der Abrechnungskreise und Verteilungsfaktoren, einheitenbezogene Werte (Festwerte) werden direkt den Einheiten weitergeben. Zusätzlich kann eine Ausfallsrücklage auf die Summe aller Posten zu einer oder mehrerer Abrechnungsarten ermittelt werden. Dazu ist einmalig folgende Einrichtung in den Abrechnungsarten notwendig:

Ausfallrücklage

Die Abrechnungsart für die Ausfallsrücklage selbst muss im Feld Ausfallsrücklage (A) auf Ja stehen. Mit dieser Kennzeichnung ist können Sie es in der Spalte Abrechnungsart für Ausfallsrücklage (A) auswählen und bei den Abrechnungsarten, deren Werte später zur Berechnung herangezogen werden sollen, eintragen.

Ausfallsrücklage

Die errechnete Summe wird um die Ausfallsrücklage % multipliziert und das Ergebnis anschließend je Einheit in die Wirtschaftsplanzeilen zur Abrechnungsart 8.1.1 Ausfallsrücklage eingetragen. Ein manuelles Ändern dieser Werte ist nicht möglich, sie werden immer von der Funktion Wirtschaftsplan berechnen ermittelt.

Beispiel:

Abrechnungsart Beschreibung Betrag
2.1.2 DARL2-VZ Darlehen 2 720
2.1.2 DARL2-ZUSCHUSS Darlehenszuschuss 2 -240
2.1.3 DARL3-VZ Darlehen 3 360
2.3.3 AUSLAN 5+ Auslaufannuität § 14 Abs. 7 Z 4 960
Summe 1800
8.1.1 AUSFALLSRÜCKL 2 % Ausfallsrücklage 36

Auslaufannuitäten

Nach Rückzahlung eines Kredits kann die bisherige dem Entgelt zugrunde gelegte Annuität weiter angesetzt werden; sie wird allgemein als „Auslaufannuität“ bezeichnet. Die Auslaufannuität ist vornehmlich zur verstärkten Tilgung anderer Darlehen zu verwenden. Für den Fall der gänzlichen Entschuldung einer Baulichkeit (also, wenn alle Kredite zurückgezahlt sind und zu diesem Zeitpunkt in der Abrechnung über die Erhaltungs- und Verbesserungsbeiträge kein negativer Saldo besteht) ist jedoch laut WGG eine Obergrenze für die Summe gewisser Entgeltsbestandteile einzuhalten. (Quelle: Wiener Arbeiterkammer - WOHNRECHT FÜR MIETER VON GENOSSENSCHAFTSWOHNUNGEN)

Für die Vorgabe der gesetzlich zulässigen Werte pro m² und die Verwendung der Auslaufannuitäten gibt es eine zentrale Tabelle WGG Deckelung (die analog auch für das sog. Wiedervermietungsentgelt einzurichten ist).

Auslauf

Im Feld Abzuziehende Abrechnungsarten wird eine Tabelle mit den Abrechnungsarten definiert, deren Werte aufsummiert werden, um die Deckelung zu berechnen.

Deckelung

Wichtig ist, dass diese Einrichtung alle vorkommenden Abrechnungsarten in den Objekten abdeckt. Sollte es z. B. bei einem einzelnen Objekt fünf Darlehen geben und hierfür eine Abrechnungsart 2.1.5 DARL5-VZ notwendig werden, so muss diese hier aufgelistet sein. Diese Tabelle der abzuziehenden Abrechnungsarten wird jeweils beim Anlegen einer neuen Zeile in der Globalen WGG-Deckelung mitkopiert, wenn es bereits einen früheren Deckelungswert zur selben Abrechnungsart gab.

Der Ablauf über die Jahre

Grafik

1 verstärkte Tilgung anderer Fremdmitteldarlehen (läuft im Kredit Manager)
2 verstärkte Tilgung von Darlehen aus öffentlichen Mitteln (läuft im Kredit Manager)
2 a verstärkte Tilgung von EVB Vorlagen (sofern vorhanden) = neue Entgeltkomponente mit separatem Ertragskonto, ohne Deckelung
3 Fünf Jahre lang Zuführung zum EVB (ab hier kann die Deckelung zum Tragen kommen)
4 Zuführung in die GBV

Welches Modell jeweils zum Tragen kommt muss individuell am Wirtschaftsplan eingetragen werden.

Auslaufannuität

Wenn diese Werte am Wirtschaftsplan eingetragen sind, wird automatisch je Einheit eine Wirtschaftsplan Ausnahme je Einheit angelegt.

Ausnahmenkarte

Die wesentlichen Felder in der Ausnahmenkarte werden automatisch wie folgt befüllt:

Bezeichnung Erläuterung
Wirtschaftsplancode, Eigentümer/Mieter, Objektnr., Vertragsnr. und Einheitennr., Einheitenhistorie Wird mit den Werten der jeweiligen Einheit gefüllt.
Filter Abrechnungsart Hier werden die Abrechnungsarten aus der aktuellen Abrechnungsart für die Auslaufannuität als Filterbegriff eingetragen.
Berechnung - Max.Betrag / Verteilcode - Min.Betrag / Verteilcode Deckelung auf einen bestimmten Wert.
Verteilungscode Vorgabe aus der WGG-Deckelung. Über diesen wird definiert, welcher Verteilcode für die Ermittlung der Fläche herangezogen wird.
Verteilfaktor Über den Verteilungscode ermittelte Fläche.
Betrag pro Verteilfaktor Betrag pro m² und Monat (aus WGG-Deckelung) x Anzahl Monate des Wirtschaftsplans
Betrag Betrag pro Verteilfaktor x Verteilfaktor
Text 1, Text 2, Text 3, Text 4 Hier wird die Art der Ausnahme und die Berechnung erläutert.
Ziel Abrechnungsart Die Zielabrechnungsart ist die Abrechnungsart, auf der der effektive Wert beim Berechnen der Ausnahme eingetragen wird. Daraus ergibt sich die neue Vorschreibung zu dieser Auslaufannuität. Bei einer Deckelung kann der errechnete Wert auch leer sein, wenn z. B. die Summe der abzuziehenden Abrechnungsarten den Deckel überschreitet.

Wiedervermietungsentgelt (WVE)

Das Wiedervermietungsentgelt kann bei Neuvermietungen verlangt werden, dies kann auch höher sein als das Entgelt des vorherigen Mieters. Auch hier sind gesetzliche Höchstgrenzen zu berücksichtigen, welche in der Globalen WGG-Deckelung eingetragen werden müssen. Ob bei einer Einheit ein WVE verlangt wird, muss nach dem Mieterwechsel (spätestens vor dem Anlegen des Wirtschaftsplans) manuell am Einheitenstamm der jeweiligen Einheit eingetragen werden.

Ist dies der Fall, wird beim Anlegen des Wirtschaftsplans zusätzlich eine Wirtschaftsplan Ausnahme mit dem WVE angelegt.

Belege erzeugen

Bei der Vielzahl an Abrechnungsarten (Vorschreibungskomponenten) kann es notwendig werden, das Anschreiben an die Mieter bzw. WEG-Eigentümer mit Zwischensummen zu gliedern. Beträge einzelner Abrechnungsarten können unterdrückt und stattdessen nur eine Gesamtzeile ausgegeben werden.

Im folgenden Beispiel wurde für die Darlehen eine Summe für die Finanzierung (1) eingefügt.
Bei den Finanzierungsbeiträgen (2) wird effektiv nur die Umsatzsteuer auf die Verwohnung berechnet:

Kalkulation

Die Abrechnungsarten zu den Darlehen haben alle dieselbe Abrechnungsart Gruppe (A).

Abrechnungsart

In der Abrechnungsart Gruppe wurde Summe hervorgehoben gewählt, damit wird die Summe fett gedruckt und ein Abstand von einer Zeile zur Folgenden eingefügt.

AbrechnungsartGruppen

Bei den Finanzierungsbeiträgen (2) wird effektiv nur Umsatzsteuer auf die Verwohnung berechnet, dies wird im Wirtschaftsplan jeweils durch eine Brutto- und eine Nettovorschreibung dargestellt. Im Anschreiben können diese beiden Zeilen zu einer Zeile zusammengefasst werden, wodurch nur die USt verbleibt.

WPPosten

Voraussetzung: Die beiden Abrechnungsarten 9.1.1 FB-BK-BRUTTO und 9.1.2 FB-BK-NET sind über eine gemeinsame Abrechnungsart Gruppe (in diesem Fall 9.1 FB-BK) verbunden:

Abrechnungsart

In der Abrechnungsart Gruppe wurde Einzelpos. unterdrücken gewählt, damit erscheint nur die Summe.

AbrechnungsartGruppen

3.5 - Heizkosten-Datenaustausch

Das Modul ermöglicht eine automatisierte, fehlerreduzierte und effiziente Übermittlung großer Datenmengen an externe Abrechnungsunternehmen auf Basis eines standardisierten Formats, das von RELion unterstützt wird.

Einführung

Der Heizkosten-Datenaustausch sorgt für eine schnellere, einfachere und effektive Heizkostenabrechnung. Durch diese automatisierte Datenübermittlung können große Mengen an Daten bequem zur weiteren Bearbeitung an ein externes Abrechnungsunternehmen übergeben werden. Diese berechneten Daten werden dann nach der Rücksendung zur internen Verarbeitung einfach eingelesen. Das zeitaufwendige Erstellen von umfangreichen Listen wird dadurch umgangen und Fehlerquellen bei der manuellen Bearbeitung vermieden.

RELion unterstützt das, in Deutschland von der Arbeitsgemeinschaft Heiz- und Wasserkostenverteilung e.V. standardisierte Datenformat. Dadurch ist eine Zusammenarbeit mit allen Abrechnungsunternehmen, die mit diesem Datenformat arbeiten, möglich. In Österreich wird der Datenaustausch mit Techem und Ista unterstützt.

Einrichtung

Für die ordnungsgemäße Ausführung des Heizkosten-Datenaustausches sind mehrere Einrichtungen vorzunehmen.

RE Einrichtung

Öffnen Sie das Fenster RE Einrichtung und wechseln Sie in das Inforegister Heizkosten.

RE Einrichtung

Für den Heizkosten-Datenaustausch sind folgende Einrichtungen möglich bzw. notwendig:

Bezeichnung Beschreibung
HK Heizung Abrechnungsart Sofern Sie an die Heizkostenabrechnungsunternehmen die Vorauszahlungen für Heizkosten melden wollen, wählen Sie hier eine entsprechende Abrechnungsart aus. Diese wird dann im Bericht L/M Sätze erstellen vorgeblendet.
HK Warmwasser Abrechnungsart Für Vorauszahlungen für Warmwasser tragen Sie hier eine entsprechende Abrechnungsart ein. Diese wird dann im Bericht L/M Sätze erstellen vorgeblendet.
HK Kaltwasser Abrechnungsart Wählen Sie hier eine entsprechende Abrechnungsart für Vorauszahlungen von Kaltwasser aus, die dann im Bericht L/M Sätze erstellen vorgeblendet wird.
Verteilungscode Heizkosten Bestimmen Sie hier einen entsprechenden Flächen-Verteilungscode für Heizkosten. Die dazugehörigen Faktoren werden dann bei Erstellung der M-Sätze in das Feld 27 Heizung Grundanteile eingetragen. Wichtig Der Verteilungscode Heizkosten wird zusätzlich im A-Satz für die Flächengröße herangezogen.
Schlüssel Grundanteile Heizung Für die HKD-Version 3.07 stellt dies ein Pflichtfeld dar. Es bezieht sich auf das Feld 27 im M-Satz Heizung Grundanteile und schlüsselt die dortige Angabe zur Verteilung der Heizkosten.
Verteilungscode Warmwasser Wählen Sie hier bei Bedarf einen entsprechenden Flächen-Verteilungscode für Warmwasser aus. Die dazugehörigen Faktoren werden dann bei Erstellung der M-Sätze in das Feld 30 Warmwasser Grundanteile eingetragen.
Schlüssel Grundanteile Warmwasser Für die HKD-Version 3.08 stellt dies ein Pflichtfeld dar.Es bezieht sich auf das Feld 30 im M-Satz Warmwasser Grundanteile und schlüsselt die dortige Angabe zur Verteilung der Warmwasserkosten.
Verteilungscode Kaltwasser Bei Bedarf wählen Sie hier einen entsprechenden Flächen-Verteilungscode für Kaltwasser aus. Die dazugehörigen Faktoren werden dann bei Erstellung der M-Sätze in das Feld 33 Kaltwasser Grundanteile eingetragen.
Verteilungscode Gesamtfläche Der Wärmemessdienstleister benötigt ab ARGE 3.10 die gesamte Wohnfläche. Wählen Sie den Verteilungscode hier aus. Dies ist nur einzurichten, wenn der Verteilungscode Heizkosten zu dem der Gesamtfläche abweicht.
Trennzeichen Objekt-Einheit Tragen Sie hier ein gewünschtes Trennzeichen, für die Tennung der Objektnummer von der Einheitennummer bei der langen HK-Nutzernummer, ein.
Trennzeichen Einheit-Historie In diesem Feld tragen Sie für die Trennung zwischen der Einheitennummer und der Historie ein gewünschtes Zeichen für die lange HK-Nutzernummer ein.
Kurze HK-Nutzernummer Aktivieren Sie das Feld, wenn der Ordnungsbegriff des Auftraggebers in einer kurzen Schreibweise angezeigt werden soll. Da der Ordnungsbegriff maximal 20 Zeichen lang sein darf, kann gerade bei langen Objekt- und/oder Einheitennummern es angebracht sein, die kurze Schreibweise vorzugeben. Dann werden bei der Erstellung der Ordnungsbegriffe für Auftraggeber die Kennzeichen Einheitenstamm bzw. Kennzeichen Einheitenvertrag verwendet. Sofern dieses Feld nicht aktiviert wird, werden die Trennzeichen Objekt-Einheit und Trennzeichen Einheit-Historie berücksichtigt.
Kennzeichen Einheitenstamm Wählen Sie hier ein Trennzeichen für die Erstellung der kurzen HK-Nutzernummer aus dem Einheitenstamm aus.
Kennzeichen Einheitenvertrag Für die Erstellung der kurzen HK-Nutzernummer aus dem Einheitvertrag geben Sie hier ein Trennzeichen ein.
Mandant ID Geben Sie hier eine ID mit maximal drei Zeichen zur Identifikation des Mandanten ein. Diese wird dann bei Erstellung des Ordnungsbegriffs Abrechnungsunternehmens verwendet. Falls mehrere Mandanten verwendet werden, muss eine eindeutige Mandanten ID hinterlegt werden. Über den AssistButton gelangen Sie in die Übersicht Global-Mandanten. Hier wird zur Information das Feld RE Einrichtung Mandant ID angezeigt. Bei Bedarf können Sie in dieser Übersicht über den AssistButton dieses Feldes die RE Einrichtung eines anderen Mandanten öffnen um dort die Mandant ID zu pflegen.

Mit den Trennzeichen und Mandant ID wird der interne Ordnungsbegriff bei einer langen Schreibweise wie folgend erzeugt.

MV^MAK-0001.01.01

  • MV = Mandant ID
  • ^ = Trennzeichen (fest vorgegeben)
  • M = Eigentümer/Mieter-Kennzeichen
  • AK-0001 = Objektnummer
  • . = Trennzeichen
  • 01 = Einheitennummer
  • . = Trennzeichen
  • 01 = Historie
  • Bei einer kurzen Schreibweise würde sich der interne Ordnungsbegriff wie folgt darstellen:

MV~127

Einheitenstamm Lfd.Nr. 127

Hinweis

Die Trennzeichen dürfen nicht in den Objekt- bzw. Einheitennummern vorkommen.

Beispiel: Bezeichnung der Einheit 0-00021. Eingetragenes Trennzeichen Einheit - Historie „-". Dies führt zu Problemen beim Einlesen der Daten. Auch sollten die Trennzeichen so gewählt sein, dass sie für die Verwendung für Dateinamen möglich sind. Für die Zuordnung, der vom Heizkostenunternehmen im PDF gelieferten Einzelabrechnungen, müssen diese die Abnehmernummer als Dateinamen haben.

Folgende Zeichen sind somit nicht geeignet: \ / * : ? < > “ |

Fragen Sie bei Ihren Abrechnungsunternehmen nach, welche Zeichen diese für die Ordnungsbegriffe akzeptieren!

Einrichten der Schlüsseltabelle

Die für den Heizkosten-Datenaustausch benötigten Werte und Einträge sind fest vorgegeben und sind in der Datenaustausch Schlüsseltabelle hinterlegt. Diese Liste ist aufgeteilt nach:

  • Brennstoffarten (z. B. Öl, Gas, Koks)
  • Einheiten (z. B. m³, kWh, Miteigentumsanteile)
  • Energieträger für Energiemix
  • Gerätearten (z. B. KW-, WW-, Wärmemengen-Zähler)
  • Kostenarten (z. B. Arbeitspreis, Eichgebühren, Grundpreise)
  • steuerliche Leistungsarten (z. B. haushaltsnahe Dienstleistungen)
  • Schätzkennzeichen (z. B. Zwischenablesung, Schätzung n. Vorjahr, Aufteilung n. Tagen)
  • Warmwasser-Abtrennungsarten (z. B. Gesamt-, Grund-, Verbrauchskosten)
  • Abrechnungsunternehmen (z. B. Techem, Brunata, BFW)

Mit der Suchfunktion öffnen Sie die Liste Datenaustausch Abrechnungsunternehmen Übersicht. Hier öffnen Sie über Schlüssel/Brennstoffarten das Fenster Datenaustausch Schlüsseltabelle - Brennstoffarten. Beim erstmaligen Öffnen wird eine Abfrage aufgerufen, ob Sie die Schlüsseltabelle initialisieren wollen. Bestätigen Sie diese mit Ja, werden in allen Schlüsseltabellen die Werte eingetragen. Nicht benötigte Einträge können gelöscht werden. Ein erneutes Einlesen ist jederzeit, allerdings dann nur einzeln in den entsprechenden Listen, möglich.

Objekt Konto

Einige Einrichtungen sind an den Objekt Konten für die Heizkosten zu hinterlegen. Öffnen Sie das Fenster Objekte. Markieren Sie das entsprechende Objekt und öffnen im Menüband über Zugehörig Buchung/Konten die Objekt Konten. Wählen Sie das Objekt Konto, z. B. Heizkosten Brennstoff aus, über das die Heizkosten später auf die einzelnen Einheiten umgelegt werden soll und öffnen die dazugehörige Objekt Konten Karte. Wählen Sie im Inforegister Heizkosten im Feld Schlüssel Kostenart den Code aus, der Ihnen vom Abrechnungsunternehmen mit dem D-Satz mitgeteilt wurde und dessen Werte Sie in der Abrechnung verwenden möchten.

In Österreich bleibt die Schlüssel Kostenart leer.

Hinweis

Wenn für eine Einheit mehrere D-Sätze mit unterschiedlichen Schlüssel Kostenart geliefert werden, dann ist für jedes der gemeldeten Schlüssel ein Objekt Konto einzurichten. Es ist aber nicht erforderlich, dass bei allen Objekt Konten eine Verwendung eingetragen wird. Lediglich das Objekt Konto dessen Schlüssel dann tatsächlich auf die Einheiten umgelegt werden soll, ist dann mit Verwendung Abrechnung oder Alles zu schlüsseln.

Kennzeichen für einheitlich entstandene Kosten

In diesem Feld belegen Sie die Art der Heizkosten vor. Laut Arge Satzbeschreibung stehen Ihnen hier folgende zur Verfügung:

A Warm-/Kaltwasser 
B weitere Betriebskosten 
E Heizung/Warmwasser 
H Heizung 
K Kaltwasser 
W Warmwasser 
Kennzeichen Brennstoffart

Wählen Sie in diesem Feld aus, zu welcher Brennstoffart die Kosten gehören. Folgende Optionen stehen zur Auswahl:

  1. Brennstoffart
  2. Brennstoffart
  3. Brennstoffart
  4. Brennstoffart
  5. Brennstoffart
  6. Brennstoffart
  7. Brennstoffart
  8. Brennstoffart
  9. Brennstoffart
  10. Keine Brennstoffart

Hinweis

Die Optionen in den Feldern Kennzeichen für einheitlich entstandene Kosten und Kennzeichen Brennstoffart sind lediglich bei den Objektkonten zu pflegen, deren Buchungen mit den K-Sätzen gemeldet werden sollen. Sie dienen als Suchkriterium und können im Assistent B/K-Sätze erstellen jederzeit geändert werden.

Sie können diese Felder auch an der Objekt Vorlagekonto Karte pflegen:

Objekt Vorlagekonto

Nutzerwechselgebühr

Damit, wenn die Nutzerwechselgebühr lt. Vertrag umgelegt werden kann, dies auch automatisch an das Abrechnungsunternehmen gemeldet wird, kann dies am Einheitenstamm und am Einheitenvertrag über das Feld Nutzerwechselgebühr gesteuert werden.

Mit der Suchfunktion öffnen Sie das Fenster Objekte. Markieren Sie das entsprechende Objekt und öffnen über Zugehörig Struktur die Einheitenstämme. Wählen Sie eine Einheit, bei der Sie die Nutzerwechselgebühr aktiveren wollen. Nutzerwechselgebühr

Das Feld Nutzerwechselgebühr ist im Inforegister Einheitenstamm sichtbar, wenn Sie sich Mehr Felder anzeigen lassen. Bei Anlage eines neuen Einheitenvertrages wird das Feld mit der am Einheitenstamm hinterlegten Einstellung übernommen, kann dort aber je Einheitenvertrag geändert werden. Im Einheitenvertrag blenden Sie dazu das Inforegister Abrechnung / Wirtschaftsplan ein.

Einheitenvertragskarte

Bei Erstellung der M-Sätze wird das Feld am Einheitenvertrag abgefragt und sofern es dort aktiviert ist, wird in der Tabelle im Feld Kennzeichen Umlageausfallwagnis das Kennzeichen 1 für Berechnung Umlageausfallwagnis gesetzt.

Nutzerwechselgebühr setzen

Zum einfachen Nachpflegen der Nutzergebühr an den Einheitenstämmen und den dazugehörigen Einheitenverträgen wird Ihnen von RELion der Bericht Nutzerwechselgebühr setzen zur Verfügung gestellt. Mit der Suchfunktion öffnen Sie die Liste Datenaustausch Abrechnungsunternehmen Übersicht.

Übersicht

Dort können Sie den Bericht Nutzerwechselgebühr setzen aufrufen. Aktivieren Sie im Inforegister Optionen das Feld Nutzerwechselgebühr um dieses bei den Einheitenstämmen und den dazugehörigen Einheitenverträgen zu setzen. Über die Filter Einheitenstamm und Einheitenvertrag können Sie die zu berücksichtigen Einheiten einschränken.

Bericht

Wichtig

Sofern bei den Einheitenstämmen die Nutzerwechselgebühr bereits aktiviert ist, werden die dazugehörigen Einheitenverträge nicht mehr berücksichtigt.

Damit auch diese berücksichtigt werden, können Sie zuerst den Bericht ohne Aktivierung des Feldes Nutzerwechselgebühr über die entsprechenden Einheitenstämme laufen lassen. Danach starten Sie den Bericht erneut und aktivieren Sie die Option Nutzerwechselgebühr.

CO2 Kostenaufteilungsgesetz Einrichtung vor Austausch der L/M-Sätze

Prozentuale Verteilung CO2-Anteil des Vermieters

Im L-Satz besteht die Möglichkeit, dass der Vermieter einen höheren Anteil der Kosten trägt, als er eigentlich müsste. Gesetzlich vorgeschriebener Vermieteranteil bei Nichtwohngebäuden ist min. 50 %, eine abweichende Angabe darf nur erfolgen, wenn der Vermieteranteil höher als der gesetzlich errechnete ausfällt. Um diesen Prozentsatz (ohne Nachkommastellen) im L-Satz übergeben zu können, wurde das Feld Vermieteranteil CO2 an den Stammdaten zum Objekt Gebäude/Hauseingang am Typ Gebäude eingebaut. Diese Eintragung ersetzt, die lt. Gesetzgebung vom Wärmemessdienst erforderlich, den errechneten Anteil.

Vermieteranteil

Weiter sind auch die Einheitenstämme entsprechend dem Gebäude zuzuweisen.

Hinweis

Bitte beachten Sie, dass im Falle einer Liegenschaft mit mehreren Gebäuden, nur der Wert vom ersten Gebäude übernommen wird. Es kann nur ein Wert im L-Satz übergeben werden.

Nichtwohngebäude

Im L-Satz wird übergeben, ob es sich um ein Wohngebäude oder ein Nichtwohngebäude handelt. Dieses Feld wird in RELion automatisch über die Nutzungsart Klasse berechnet und befüllt. Wenn mehr als 50 % der Fläche gewerblich sind, gilt es als Nichtwohngebäude. Der Anteil wird bei Nutzungsartenklassen, die kein Wohnraum sind anhand des Verteilungscodes Gesamtfläche ermittelt. Wenn dieser nicht vorhanden ist, dann wird der Verteilungscode Heizfläche herangezogen.

Stammdaten am Einheitenstamm

Nach § 2 Absatz (3) CO2KostAufG ist im L-Satz mitzuteilen, ob der Wärmeanschluss des Objektes am oder nach dem 01.01.2023 erfolgt ist:

CO2

Nach § 9 CO2KostAufG wird im Falle von Liegenschaften, bei denen öffentlich-rechtliche Vorgaben einer wesentlichen energetischen Verbesserung des Gebäudes oder der Wärme- und Warmwasserversorgung entgegenstehen, der Vermieteranteil gekürzt:

CO2

Wenn das Gesetz auf Gebäude in Ihrem Bestand Anwendung findet, können Sie diese Angaben in RELion an der Einheitenstamm Karte pflegen (ggf. über mehr Felder anzeigen lassen).

Einheitenstamm

Um Ihnen die Eingabe zu erleichtern, haben wir einen Bericht für Sie erstellt. Aus der Übersicht Datenträgeraustausch können Sie den Bericht CO2KostAufG setzen starten.

Datenträgeraustausch

Bericht

Fallbeispiel

In einem Objekt mit 13 Einheiten werden die Zähler der Heizkörper von einem externen Abrechnungsunternehmen abgelesen und abgerechnet.

Schematischer Ablauf

Der Arbeitsablauf ist in mehrere Schritte aufgeteilt, die nachfolgend beschrieben werden.

Schema

Anlegen Datenaustausch Abrechnungsunternehmen

Die erforderlichen Schritte und Eingaben für den Heizkostendatenaustausch werden im Fenster Datenaustausch Abrechnungsunternehmen durchgeführt. Über dieses Fenster wird auch die weitere Bearbeitung von allen ein- und ausgehenden „Sätzen“ gesteuert.

Mit der Suchfunktion gelangen Sie zu der Liste Datenaustausch Abrechnungsunternehmen. Legen Sie über +Neu eine leere Karte Datenaustausch Abrechnungsunternehmen an.

Datenaustausch

Im Inforegister Allgemein sind nachfolgende Eingaben vorzunehmen:

Bezeichnung Beschreibung
Schlüssel Abrechnungsunternehmen Wählen Sie aus der Liste Abrechnungsunternehmen – Datenaustausch Schlüsseltabelle den entsprechenden Code des benötigten Abrechnungsunternehmens aus. Dadurch wird das Feld Abrechnungsunternehmen gefüllt.
HKD Version Zur Auswahl stehen Ihnen in in diesem Feld Techem-A und Ista-A (Österreich) oder 03.05, 3.06, 03.07, 3.08 und 3.10 (Deutschland) zur Verfügung. Je nach Auswahl werden die erforderlichen Satzformate zur Bearbeitung eingestellt.
Kreditor Wählen Sie hier den gewünschten Kreditor (z. B. Brunata) aus.
Kundennr. Tragen Sie hier die Kundennummer ein, mit der Sie bzw. die von Ihnen verwalteten Objekte beim Abrechnungsunternehmen geführt werden.

Einheiten zuordnen

Vor der Erstellung der verschiedenen „Sätze“ sind erst die benötigten Einheiten auszuwählen. Dazu stehen Ihnen verschiedene Möglichkeiten zur Verfügung, die alle im Fenster Datenaustausch Abrechnungsunternehmen über die Funktion Einheiten zuordnen aufgerufen werden.

Einheiten zuordnen

Bei der Zuordnung über Einheitenstamm und Abrechnungskreis Beteiligung werden bei diesem Vorgang die internen Ordnungsbegriffe (Ordnungsbegriff Auftraggeber), wie in der RE Einrichtung vorgegeben, von RELion erzeugt und eingetragen.

Einheitenstamm

Mit diesem Aufruf wird das Fenster Einheitenstamm geöffnet und alle Einheiten zur Anzeige gebracht, die den ausgewählten Filterkriterien entsprechen. Markieren Sie die gewünschten Einheiten und übernehmen diese mit OK.

Einheitenstamm

Abrechnungskreis Beteiligung

Auch über diesen Aufruf können Sie die Einheiten auswählen. Es öffnet sich das Fenster Abrechnungskreis Beteiligung, in dem die Einheiten entsprechend der Zuordnung nach Abrechnungskreisen und den entsprechenden Filterkriterien aufgelistet sind. Um diese zu übernehmen markieren Sie die gewünschten Einheiten und schließen das Fenster mit OK.

Abrechnungskreis

A-Sätze

Durch das Zuordnen der Einheiten werden die Datensätze im Inforegister A-Sätze gefüllt.

A-Sätze

Hinweis

Wenn Sie die Sätze (A-, L-, M-, B-, K- und/oder D-Sätze) bearbeiten möchten, dann aktivieren Sie im Menüband die Funktion Datensatz ändern.

Die meisten Informationen im A-Satz werden jeweils zur Laufzeit angezeigt, und somit bei jedem aktualisieren der Seite neu geholt. Bei den folgenden Feldern werden die Informationen je nach Objektart unterschiedlich geholt:

  • Name Eigentümer Hier wird bei Mietobjekten der Name des Objekteigentümers angezeigt. Bei Eigentümerobjekten wird der Name des Vertragspartners der Einheit angezeigt.
  • Name Mieter Hier wird bei Mietobjekten der Name des Vertragspartners der Einheit angezeigt. Bei Eigentümerobjekten wird, sofern der Vertragspartner nicht aktiver Bewohner/Nutzer ist, der Kontakt angezeigt, der bei dieser Einheit als aktiver Bewohner/Nutzer eingetragen ist.

Nachdem nun die Vorarbeiten abgeschlossen sind, werden die Informationen an den Heizkostendienst übermittelt. Dazu wählen Sie die Funktion Nutzerliste.  

Nutzerliste

Wenn die Heizkostenabrechnung für ein Objekt neu von einem Abrechnungsunternehmen durchgeführt werden soll, dann benötigen die Abrechnungsunternehmen folgende Informationen, um die Verbindung zwischen den Einheiten in ihrer Software und RELion herzustellen:

  • Ordnungsbegriff Auftraggeber
  • Einheitennummer in RELion
  • Etage und Lage der Wohnung
  • Name des Eigentümers
  • Name des Mieter
  • Straße/Hausnummer (bei Mehrhaus-Objekten oder mehreren Eingängen wichtig)
  • Flächengrößen (Wohnflächen / Heizflächen / WW-Fläche)

Die benötigten Informationen können über die Nutzerliste an das Abrechnungsunternehmen übermittelt werden. Möchten Sie die Information als Excel-Datei weitergeben aktivieren Sie im Inforegister Optionen Feld Excel erzeugen. Ohne diese Option erfolgt die Ausgabe als Bericht über Drucken bzw. Vorschau.

Bericht

Hinweis

Speichern Sie die jeweilige Datei bei Bedarf unter einem beliebigen Namen ab.

A-Satz Import

Wenn Sie nun die Datei von Ihrem Heizkostenunternehmen mit deren externen Ordnungsbegriff -Nummern erhalten, öffnen Sie über A-Satz Import den Bericht Datenaustausch A-Satz Import.

A-Satz Import

Anschließend wählen Sie im Inforegister Optionen im Feld Dateiname das Verzeichnis, in dem Sie die Datei abgespeichert haben, aus. Im Filter Datenaustausch A-Satz ist die Kundennr. und der Schlüssel Abrechnungsunternehmen bereits eingetragen. Mit OK wird der Import gestartet. Dadurch wird das Feld Ordnungsbegriff Abrechnungsunternehmen gefüllt.

L/M Sätze erstellen

Nachdem nun die eindeutige Verbindung zwischen Ordnungsbegriff „extern“ und „intern“ einmalig hergestellt ist, können nun jährlich Daten zur Abgabe beim Abrechnungsunternehmen erstellt werden. Dies geschieht zum einen über die L- und M-Sätze. Die sogenannten L-Sätze sind die Liegenschaftssätze mit den erforderlichen Informationen zur Liegenschaft. Pro Liegenschaft wird jeweils pro Abrechnungsjahr ein L-Satz ausgegeben. In einer Datei können mehrere Liegenschaften (L-Sätze) enthalten sein. Für jeden abrechnungsrelevanten Nutzer einer Liegenschaft wird ein M-Satz erstellt. Die Satzarten L/M werden in einer Datei ausgegeben.

Hinweis

Als Liegenschaft wird die Gesamtheit der Heizkörper und Warmwasserversorgungseinrichtungen eines oder mehrerer Gebäude, die von einer Brennstelle (zentral oder dezentral) versorgt werden, bezeichnet.

Über die Funktion L/M-Sätze erstellen können Sie in der Übersicht oder in der Karte Datenaustausch Abrechnungsunternehmen den Bericht Datenaustausch L/M-Sätze erstellen öffnen. Im Inforegister Optionen ist der Bereich Abrechnungsunternehmen bereits vorgeblendet.

Wählen Sie im Feld Abrechnungscode den benötigten Code aus, dadurch werden die Felder Abrechnungsbeginn und Abrechnungsende mit den im Abrechnungscode hinterlegten Daten gefüllt. Dadurch wird definiert, welche Einheiten in den M-Sätzen berücksichtigt werden sollen und es wird der abzurechnende Zeitraum bestimmt.

L-M-Sätze

Hinweis

Sie können den Abrechnungszeitraum auch manuell in den Feldern Abrechnungsbeginn und Abrechnungsende oder über die AssistButtons eintragen. Dann können Sie aber keine Vorauszahlungen an das Abrechnungsunternehmen melden.

Sofern Sie in der RE Einrichtung die Abrechnungsarten für Vorauszahlungen hinterlegt haben, werden Ihnen diese hier im Bereich Vorauszahlung vorgeblendet. Diese können Sie bei Bedarf in den Feldern Abrechnungsart Heizung, Abrechnungsart Warmwasser und Abrechnungsart Kaltwasser ändern bzw. auswählen. Aus diesen werden dann die dazugehörigen Vorauszahlungen gezogen. Falls über dem Abrechnungscode der Abrechnungszeitraum eingetragen wurde, können Sie das Feld Leistungszeitraum berücksicht. aktivieren.

Beim Holen der Vorauszahlungen zu den in den Feldern Abrechnungsart Heizung, Abrechnungsart Warmwasser und Abrechnungsart Kaltwasser eingetragenen Abrechnungsarten werden dann auch Buchungen berücksichtigt, die außerhalb des Abrechnungszeitraums mit Leistungszeitraum im Abrechnungszeitraum gebucht wurden. Dadurch können auch Ausbuchungen offener Vorauszahlungen, die nicht im Abrechnungszeitraum gebucht wurden, berücksichtigt werden. Aktivieren Sie die Option Umlageausfallwagnis berücksicht., wenn das Abrechnungsunternehmen bereits bei den entsprechenden Einheiten das Umlageausfallwagnis auf die Kosten umlegen soll.

Hinweis Beachten Sie, dass das Umlageausfallwagnis in der Betriebskostenabrechnung ebenfalls erhoben wird. Sofern Sie die D-Sätze in die Abrechnung einlesen, sollten Sie das Umlageausfallwagnis nicht melden.

Im Inforegister Datenaustausch A-Satz kann auf Eigentümer-/Mieterkennzeichen, Objekt- und Einheitennummer gefiltert werden. Starten Sie den Vorgang mit Drucken oder Vorschau. Durch das Erstellen der L- und M-Sätze werden Datensätze in den Inforegistern L-Sätze und M-Sätze angelegt.

L/M Sätze exportieren

Nachdem die L- und M-Sätze angelegt wurden, erstellen Sie nun eine Datei zur Übergabe an das Abrechnungsunternehmen. Dazu wählen Sie die Funktion L/M-Sätze exportieren über die Übersicht oder direkt aus der Karte Datenaustausch Abrechnungsunternehmen und öffnen den Bericht Datenaustausch L/M-Sätze exportieren.

Im Inforegister Optionen ist im Feld Dateiname der Dateipfad über die Einrichtung in der RE-Einrichtung vorgeblendet. Die Filterkriterien im Inforegister Datenaustausch L-Satz sind bereits über die Eingaben in der Aufgabenseite gefüllt. Bei Bedarf ändern Sie im Feld Abrechnungsbeginn das Datum. Starten Sie den Vorgang mit Drucken oder Vorschau. Nach Beendigung des Vorgang liegt die entsprechende Datei im angegebenen Verzeichnis zur Übermittlung an das Abrechnungsunternehmen bereit.

B/K-Sätze erstellen

Mit den B-Sätzen (Brennstoffe) wird gemeldet, mit welcher Art und Weise die Liegenschaft geheizt wird (z. B. Heizöl in l, Erdgas etc.). Mit den K-Sätzen werden die verschiedenen Kosten der Liegenschaft zu den Brennstoffen im Abrechnungszeitraum gemeldet.

In der Länderversion Deutschland können Sie, nachdem für den Abrechnungszeitraum die L/M-Sätze erstellt wurden, über die Funktion B/K-Sätze erstellen den Assistenten Datenaustausch B/K-Sätze erstellen öffnen. Auf der Startseite wird kurz beschrieben, wofür der Assistent gedacht ist. Mit Weiter gelangen Sie auf die nächste Seite.

Im Bereich Abrechnungsunternehmen sind bereits die Informationen von dem Datensatz, von dem Sie den Assistenten gestartet haben, eingetragen.

Wählen Sie im Feld Abrechnungscode den benötigten Code aus, dadurch werden die Felder Abrechnungsbeginn und Abrechnungsende mit den im Abrechnungscode hinterlegten Daten gefüllt.

B-K-Sätze

Hinweis Sie können den Abrechnungszeitraum auch manuell in den Feldern Abrechnungsbeginn und Abrechnungsende oder über die AssistButtons eintragen.

Im Bereich Liegenschaft öffnen Sie im Feld Objektnr. über den AssitButton die auf den Abrechnungsbeginn gefilterte Datenaustausch L-Satz Übersicht. Bei Bedarf können Sie vorher über das Feld Eigentümer/Mieter die zu bearbeitende Liegenschaft einschränken.

L-Satz Übersicht

Hier können Sie dann die gewünschte Liegenschaft auswählen und mit OK bestätigen. Dadurch werden die Objektnr., Adresse und Liegeschaftsnr. eingetragen. Aktivieren Sie das Feld Bestände erfassen, wenn in der Liegenschaft Brennstoffe mit Anfang- und Endständen verwendet werden. Mit Weiter gelangen Sie auf die Seite Brennstoffe erfassen.

B-K-Sätze

Auf der Seite Brennstoffe erfassen können Sie eintragen mit welchen Brennstoffen in der Liegenschaft geheizt wird. Im Feld Schlüssel Brennstoffe wählen Sie den entsprechenden Schlüssel (z. B. 111 für Leichtes Heizöl in Liter). Definieren Sie im Feld Kennzeichen Brennstoffart um welche Brennstoffart es sich handelt. Zur Auswahl stehen Ihnen die Brennstoffarten 1-9, sowie keine Brennstoffart. In den meisten Fällen werden Sie nur die 1. Brennstoffart benötigen. Lediglich wenn in der Liegenschaft (z. B. zur Pelletsheizung auch eine Gasheizung vorhanden ist), wird noch eine 2. Brennstoffart benötigt.

Wichtig Falls Sie die HKD Version 03.05 verwenden, wählen Sie nur die 1. und 2. Brennstoffart aus!

Tragen Sie im Feld Heizwert in kWh pro Brennstoffeinheit den entsprechenden Wert ein. Die an der Heizung eingestellte Temperatur für das Warmwasser tragen Sie im Feld WW-Temperatur (mittlere) ein. Im Feld B-Satz vorhanden können Sie erkennen ob im ausgewählten Abrechnungszeitraum schon B-Sätze für diese Liegenschaft erstellt worden sind. Sofern für diese Brennstoffart bereits ein B-Satz erstellt wurde ist ein Fertigstellen des Assistenten dann nicht möglich!

Sollten Sie für eine andere Brennstoffart die Werte erfassen wollen, dann löschen Sie den Datensatz des bereits erstellten B-Satzes aus dem Assistenten heraus.

Hinweis Bestehen für die Liegenschaft schon B-Sätze für frühere Zeiträume, wird hier bereits pro Schlüssel Brennstoffe ein Datensatz angelegt, den Sie bei Bedarf vervollständigen, ändern oder löschen können.

Aufgrund dem CO2KostAufG sind mit den B/K-Sätzen verschiedene Informationen an den Wärmemessdienstleister weiterzugeben. Die neuen Felder können Sie im Assistenten Datenträgeraustausch B/K-Sätze erstellen eintragen. Die Angaben dazu entnehmen Sie bitte den Versorger-Rechnungen.

Brennstoffe erfassen

K-Sätze erfassen

Wichtig B-Satz: Der Pimärenergiefaktor ist ein Muss-Feld bei Fernwärme (Schlüssel Brennstoff 144-148).

Bestände erfassen Kosten Objekt Konto

Sachposten

Meldung

Zusammenfassung

Bericht

K-Sätze erfassen

Mit Weiter gelangen Sie auf die nächste Seite. Sofern Sie Bestände erfassen aktiviert haben, gelangen Sie nun auf die Seite Bestände erfassen. Für jeden Datensatz auf der Seite Brennstoffe erfassen wird hier bereits eine Zeile angelegt.

Bestände erfassen

Geben Sie die entsprechenden Angaben in folgenden Feldern an:

Bezeichnung Beschreibung
Datum Anfangsbestand Geben Sie in diesem Feld das Datum des Anfangsbestandes ein. In den meisten Fällen ist es das Datum Abrechnungsbeginn.
Menge Anfangsbestand Hier tragen Sie den Anfangsbestand, z. B. den Heizöl-Stand in Liter, ein.
Betrag Anfangsbestand (Brutto) Den Gesamtbruttowert dieses Standes geben Sie hier an.
Betrag Anfangsbestand (Netto) Tragen Sie hier den Gesamtnettowert des Anfangsbestandes ein.
Datum Restbestand In diesem Feld wählen Sie das Datum des Restbestandes aus. In den meisten Fällen ist es das Datum Abrechnungsende.
Menge Restbestand Der zum Datum Restbestand vorhanden Bestand an Heizmaterial (z. B. Heizöl in Liter) tragen Sie in diesem Feld ein.
Betrag Restbestand (Brutto) Geben Sie hier den Gesamtbruttowert des Restbestandes ein.
Betrag Restbestand (Netto) Tragen Sie hier vom Restbestand den Nettowert ein.

Hinweis

Sofern für die Liegenschaft schon B-Sätze mit Restbeständen bestehen, werden hier in den Zeilen bereits diese Restbestände als neue Anfangsbestände eingetragen.

Mit Weiter gelangen Sie auf die Seite Kosten.

Kosten

Auf der Seite Kosten können Sie die im Abrechnungszeitraum angefallenen Kosten pro Brennstoffart auswählen. Wählen Sie im Feld Objekt Konto Filter die Konten aus bzw. tragen Sie diese hier ein, auf denen Sie die zu meldenden Kosten (Lieferung Heizmaterial, Kaminkehrer, Heizungswartung etc.) gebucht haben.

Hinweis

Über den Drilldown des Feldes Objekt Konto Filter werden Ihnen alle Konten des Objekts gefiltert auf die Einrichtung in den Feldern Kennzeichen für einheitlich entstanden Kosten und Kennzeichen Brennstoffart angezeigt. Bei Bedarf können Sie den Filter erweitern.

In der Spalte B-Sätze sehen Sie die Anzahl der Sätze, die Sie für jede Brennstoffart erfasst haben. Mit einem Mausklick auf die Zahl in der Spalte K-Sätze der jeweiligen Brennstoffart gelangen Sie in die Liste Datenaustausch K-Sätze erfassen.

K-Sätze erfassen

Sofern Sie die Kosten nicht gebucht haben, können Sie hier Daten manuell erfassen. Wählen Sie dazu einen Schlüssel Kostenart für die Art der Kosten (z. B. 230 für Lieferung/Rechnung) aus. Geben Sie im Feld Kennzeichen für einheitlich entstandene Kosten an, wofür die Kosten verwendet werden. Zur Auswahl stehen:

A Warm-/Kaltwasser 
B weitere Betriebskosten 
E Heizung/Warmwasser 
H Heizung 
K Kaltwasser 
W Warmwasser 

Hinweis Beachten Sie bitte, dass der Kaminkehrer in den meisten Fällen unter E Heizung/Warmwasser zählt.

Tragen Sie das Rechnungsdatum ein und bei Bedarf fügen Sie im Feld Menge, z. B. die Menge des gelieferten Heizöls, ein. In den Feldern Bruttobetrag und Nettobetrag geben Sie die entsprechenden Beträge ein. Wenn Sie die Kosten in RELion gebucht haben, können Sie im Menüband der Liste Datenaustausch K-Sätze erfassen über Hole Kosten in der Liste Datenaustausch K-Sätze – Sachposten die benötigten Buchungen auswählen.

Sachposten

Hinweis

Sofern der Posten bereits in einer Brennstoffart verwendet wurde, können Sie dies im Feld Verwendung für erkennen. Über Verfügbare Kosten im Menüband können Sie alle bereits verwendete Kosten ausblenden. Die Summen geben immer die Beträge aller angezeigten Posten an. Wenn Sie Kosten gebucht haben, die Ihnen nicht angezeigt werden, dann können Sie den Filter erweitern. Das kann z. B. dann notwendig werden, wenn Kosten mit unterschiedlichen Leistungszeiträumen gebucht werden.

Schließen Sie das Fenster mit OK.

Meldung

Nun öffnet sich eine Abfrage in der Sie entscheiden können ob die ausgewählten Datensätze eins zu eins übernommen werden oder in einer neuen Zeile bzw.in der aktuell markierten Zeile zusammengefasst werden sollen. Dadurch können Sie, z. B. alle Erdgas-Abschlagszahlungen und die dazugehörige Schlussrechnung in einem K-Satz zusammengefasst an das Abrechnungsunternehmen melden. Mit OK werden diese dann in die K-Sätze übernommen, wo Sie sie dann noch ergänzen können.

Übersicht K-Sätze

Wurden in den Objektkonten die Felder Schlüssel Kostenart und Kennzeichen für einheitliche entstandene Kosten eingerichtet, werden diese Vorbelegungen hier eingetragen und können bei Bedarf geändert werden. Im Feld Menge können Sie bei den entsprechenden Datensätzen Wert eintragen.

Hinweis

Sollten Sie mehrere Posten in einen K-Satz zusammenfassen, können Sie in der Liste Datenaustausch K-Sätze erfassen im Feld Zusammenzählung erkennen, wie viele Posten darin enthalten sind. Bei Bedarf können Sie sich über einen Klick auf die Zahl die enthaltenen Posten anzeigen lassen. Sie können hier auch die Posten bearbeiten, löschen etc. Mit Schließen wird die Seite geschlossen. Um evtl. Betragsänderungen, die durch Löschen von Posten oder ändern von Posten entstanden sind, auch zu übernehmen klicken Sie im Menüband auf Beträge aktualisieren.

Sie können den Vorgang beliebig oft wiederholen. So können Sie, z. B. im Feld Objekt Konto Filter alle Konten auf einmal angeben, auf denen Sie die Kosten gebucht haben oder Sie arbeiten Konto für Konto ab. Mit Weiter gelangen Sie zur Zusammenfassung.

Zusammenfassung

Hier werden die zu erstellenden B-Sätze mit den dazugehörigen K-Sätzen aufgeführt. Mit Fertigstellen werden die Informationen in die B-Sätze und K-Sätze eingetragen.

Hinweis

Die Bearbeitung des Assistenten können Sie jederzeit unterbrechen und auch schließen. Wenn Sie die Meldung mit Nein schließen, werden alle bisherigen Eingaben aus dem Assistenten gelöscht, sodass Sie bei einem erneuten Starten des Assistenten wieder von ganz vorn anfangen können. Sofern Sie zu einem späteren Zeitpunkt die Bearbeitung fortsetzen möchten, bestätigen Sie die dabei erscheinende Abfrage mit Ja. Wenn Sie den Assistenten erneut aufrufen, werden Sie mit folgender Meldung darauf hingewiesen, dass die Bearbeitung unterbrochen wurde:

Meldung Bestätigen Sie die Meldung mit Ja, um die Bearbeitung fortzusetzen. Sollte die Bearbeitung des Assistenten von einem anderen Mitarbeiter angefangen worden sein, werden Sie beim Starten des Assistenten darauf hingewiesen. Sie können nun entscheiden, ob Sie die Bearbeitung übernehmen wollen.

B/K-Sätze exportieren

Nachdem die B/K-Sätze für einen Abrechnungszeitraum erstellt worden sind, können Sie im Menüband der Übersicht Datenaustausch oder in der Karte Datenaustausch Abrechnungsunternehmen über B/K-Sätze exportieren für diese eine Datei erzeugen.

Abrechnungsunternehmen

Im Inforegister Optionen sind im Bereich Abrechnungsunternehmen bereits die Informationen von dem Datensatz, von dem Sie den Bericht gestartet haben, eingetragen. Bei Bedarf können Sie diesen manuell im Feld Schlüssel ändern. Wählen Sie im Feld Abrechnungscode den benötigten Code aus, dadurch werden die Felder Abrechnungsbeginn und Abrechnungsende mit den im Abrechnungscode hinterlegten Daten gefüllt.

Hinweis

Sie können den Abrechnungszeitraum auch manuell in den Feldern Abrechnungsbeginn und Abrechnungsende oder über die AssistButtons eintragen.

Bei Bedarf können Sie nun im Feld Liegenschaftsnr. einen B-Satz auswählen, für den die Datei erstellt werden soll.

Hinweis

Wenn Sie keinen B-Satz auswählen, dann werden alle Liegenschaften in eine Datei eingetragen.

Im Feld Dateiname wird Ihnen angezeigt, in welchem Ordner die Datei angelegt wird. Außerdem wird der Dateiname angegeben. Über den AssistButton können Sie den Pfad ändern.

Wichtig

Der Dateiname wird von der ARGE vorgeschrieben. DTK306_JJJJMMTThhmmss.DAT (z. B. DTK306_20210310134136.DAT)

  • DTK = Bezeichnung für B/K-Satz
  • 306 = HKD-Version
  • JJJJ = vierstellig das Jahr (z. B. 2021)
  • MM = zweistellig der Monat (z. B. 03)
  • TT = zweistellig der Tag (z. B. 10)
  • hh = zweistellig die Stunde (z. B. 13)
  • mm = zweistellig die Minuten (z. B. 40)
  • ss = zweistellig die Sekunden (z. B. 36)

Starten Sie den Vorgang mit Drucken oder Vorschau. Die dabei erzeugte Datei können Sie dann an Ihr Abrechnungsunternehmen übermitteln.

D-Sätze bzw. S-Sätze importieren

Sobald Sie vom Abrechnungsunternehmen die Datei mit den D-Sätzen bzw. S-Sätzen mit den verteilten Kosten erhalten haben, können Sie im Menüband der Übersicht Datenaustausch oder in der Karte Datenaustausch Abrechnungsunternehmen diese über D-Sätze importieren in die Liste Global-Einlesungen-Heizkosten einspielen.

Wichtig

Wenn Sie vom Abrechnungsunternehmen zur gleichen Abrechnung neue D-Sätze bzw. S-Sätze erhalten, löschen Sie diese zuerst aus der Liste Global-Einlesungen-Heizkosten, bevor Sie die neuen Sätze einlesen.

Beim Start der Funktion wird das Fenster D-Sätze importieren geöffnet.

Bericht D-Sätze

Im Inforegister Optionen wählen Sie im Feld Dateiname die entsprechende Datei des Abrechnungsunternehmens aus. Bei Bedarf können Sie im Feld Zeichenkonvertierung den Zeichensatz wechseln um eventuelle Falschdarstellungen (z. B. anstelle eines „Ü“ die Hochzahl „³“) zu beheben. Mögliche Einstellungen sind Ansi-Ascii; Ascii-Ansi und Leer = keine Konvertierung.

Bei Bedarf ändern Sie im Feld Dateiname für Logbuch das Verzeichnis, in welchem die Datei gespeichert werden soll und tragen Sie einen beliebigen Dateinamen der Logbuchdatei ein. Über die Auswahlliste im Feld Logbucheintrag können Sie bestimmen, ob nur Fehler oder Zeilen und Fehler ins Logbuch eingetragen werden. Mit OK wird nun das Einlesen gestartet. Nach erfolgtem Import bestätigen Sie mit Ja das nachfolgende Fenster, damit die Daten gespeichert werden. Den Vorgang können Sie mit Nein abbrechen. Durch das Einlesen der Heizkostenzeilen werden im Inforegister D-Sätze (S-Sätze) die Datensätze angelegt.

P-Satz

Der P-Satz ist ein Informationssatz zum Wärmepreisbremsengesetz (EWSPG) und Strompreisbremsegesetz (StromPBG) und gilt nur für die Periode 2023/2024.

Er weist den Anteil des Nutzes an der jeweiligen Preisbremse aus. In den Preisbremsengesetzen wird eine Verpflichtung zur Weitergabe dieser Informationen an Prüfbehörden erwähnt. Es wird jedoch nicht näher spezifiziert, wer diese Prüfbehörden sind und wie eine solche Anfrage in Zukunft gestellt wird. Daher gibt es jetzt neben der Möglichkeit den P-Satz zu importieren auch eine Export Funktion.

Bericht

Die Ausgabe erfolgt über einen Bericht.

Druck

Weiterführende Themen und Besonderheiten

Einlesen Heizkosten Zeilen

Sie haben nicht nur im Fenster Datenaustausch Abrechnungsunternehmen die Möglichkeit die D-Sätze bzw. S-Sätze einzulesen. Zusätzlich besteht die Möglichkeit auch im Fenster Global-Einlesungen Heizkosten.

Mit der Suchfunktion öffnen Sie die Liste Datenaustausch. In Übersicht Datenaustausch oder in der Karte Datenaustausch Abrechnungsunternehmen, die Sie über die Suchfunktion öffnen gelangen Sie im Menüband über Zugehörig in das Fenster Global-Einlesungen Heizkosten.

Global-Einlesung-HK

Gefiltert auf den Schlüssel des Abrechnungsunternehmens und der Kundennummer werden in dieser Übersicht alle eingelesenen D-Sätze bzw. S-Sätze angezeigt.

Starten Sie hier über Aktionen D-Sätze importieren den dazugehörigen Bericht. Sie können die D-Sätze bzw. S-Sätze ebenfalls in der Global-Einlesungen Heizkosten Karte einspielen. Diese öffnen Sie in der Global-Einlesungen Heizkosten mit einem Klick auf einen Datensatz.

Hier starten Sie den Bericht Einlesen Heizkosten Zeilen ebenfalls im Menü Aktionen D-Sätze importieren. Einlesungen HK Karte

Einzelabrechnungen als PDF-Dateien einlesen

Wenn von den Abrechnungsunternehmen mit den „D-Sätzen“ bzw. „S-Sätzen“ auch die Einzelabrechnungen als PDF-Dateien mitgeliefert werden, diese werden in RELion Belege genannt, können Sie diese in RELion hinterlegen. Dazu können Sie in der Infobox in der Page Global-Einlesungen Heizkosten per Drag&Drop PDF-Dateien importieren. PDF importieren

Nachdem Sie die Dateien in das Feld gezogen haben erscheint die Abfrage Bearbeiten – D-Satz Import. Bearbeiten D-Satz Wenn Sie mit OK bestätigen erscheint folgendes Fenster: Meldung

Hinweis

Beim Einlesen der PDF-Dateien können nur Dateien erkannt werden, deren Dateiname folgendermaßen aufgebaut sind.

  • Ordnungsbegriff Auftraggeber.pdf (z. B. MV^MAK-0001.07.000.pdf)
  • Ordnungsbegriff AuftraggeberJahrdesWohnzeitraumende.pdf (z. B. MV^MAK-0001.07.0002012.pdf)
  • Ordnungsbegriff_Wohnzeitraumende (Format JJJJMMTT)

Import von E898

In der Datenaustausch Abrechnungsunternehmen Übersicht öffnen Sie über die Suche die Einlesungen Heizkosten Übersicht und Sie gelangen zu der Tabelle Global-Einlesungen Heizkosten.

Über die Funktion E898 Import starten Sie den Bericht zum Import. Der E898-Satz wird im Format .DAT und .txt unterstützt und muss sich mit den Belegen in einem Zip-Ordner befinden. Markieren Sie die Dateien und den Satz und erstellen eine Zip-Ordner. Achten Sie darauf, keine Ordner zu einem Archiv hinzuzufügen.

E898 Import

Dann durchsuchen Sie den Ablageort.

Bericht

Anschließend wird Ihnen das Ergebnis dargestellt:

Ergebnis

Wichtig

Laut ARGE-Satzbeschreibung können nicht nur PDF- oder JPG-Dateien überliefert werden, sondern auch Dateien im TIF-Format. Diese können in RELion über das Modul HK-Datenaustausch zwar eingelesen werden, jedoch in der Abrechnung nicht verarbeitet werden. Sollten Sie also die Belege aus dem Heizkostenaustausch in der Abrechnung als Anhänge verwenden, sollten Sie diese vor dem Import in PDF umwandeln.

Belege entfernen

Sowohl von der Tabelle Global-Einlesungen Heizkosten als auch von der Global-Einlesungen Heizkosten Karte können Sie die Belege entfernen, indem Sie im Menü unter Aktionen über Belege / Entfernen den Bericht Belege Abrechnung starten.

Belege Abrechnung

Im Inforegister Optionen ist im Feld Aktion die Art Belege entfernen vorbelegt. Je nachdem, von welchem Datensatz Sie diesen Bericht starten, wird im Filter Einlesungen Heizkosten Zeilen im Feld Laufnr. bereits die entsprechende Nummer eingetragen. Bei Bedarf können noch genaue Filterkriterien verwendet werden. Starten Sie den Vorgang mit Drucken oder Vorschau.

Verarbeitung in Betriebskostenabrechnung

Die eingelesenen Heizkosten (D-Sätze bzw. S-Sätze) sowie die Belege können in der Betriebskostenabrechnung verarbeitet werden. Die Werte werden dann über die Funktion Abrechnung Detailwerte holen in der Form Abrechnung Zeilen eingelesen. Die Belege werden ebenfalls in die Belegerstellung der Abrechnung übernommen.

3.6 - Abbildung der Werte gemäß § 35a EStG

Erfassung der Sachverhalte nach § 35a EStG über eigene Betragsfelder. Die Spalten lassen sich in der Abrechnung direkt summieren.

Einführung

Privatpersonen können Kosten für haushaltsnahe Dienstleistungen und Handwerkerleistungen in begrenztem Umfang von ihrer Einkommensteuerschuld abziehen. Dies gilt auch für indirekt anfallende Kosten, beispielsweise für eine Immobilie, wenn diese über die Nebenkostenabrechnung oder die WEG-Einzelabrechnung dem einzelnen Mieter oder Eigentümer zugeordnet werden.

Einrichtung

Für die Abbildung von § 35a-Fällen müssen die entsprechenden Konten den Schalter Beträge §35a zulässig auf JA gesetzt haben.

objektkarte

Nur dann sind die Betragsfelder § 35a in den Erfassungszeilen der Belege und Buchungsblätter editierbar. Da dies bei einer großen Anzahl an Objekten und Konten ein nicht unerheblicher Aufwand darstellen kann, wurden auch die Vorlagekonten entsprechend angepasst:

Global

Um die Änderungen präzise und ohne unbeabsichtigte Anpassung anderer Werte auf den gewählten Objektkonten vornehmen zu können, wurde die Verarbeitung Objektkonten erstellen/aktualisieren erweitert:

Bericht

In den Optionen besteht eine Auswahl für das Überschreiben von Inhalten:

Einige Felder Nur ausgewählte Inhalte werden überschrieben.
Alle Felder Alle Felder werden überschrieben.

Wird im Look-up über die drei Punkte ein oder mehrere bestimmte Felder ausgewählt, so wird die Auswahl automatisch auf den Wert Einige Felder gestellt:

Feldauswahl

Optionen

Mit Durchführung des Berichts würde in diesem Fall nur der Wert für das Feld Beträge §35a zulässig in den Objektkonten überschrieben.

Dafür wurde die Abarbeitung des Berichts aufgetrennt:

  • Wird in der Auswahl entweder Einige Felder oder Alle Felder ausgewählt und der Bericht durchgeführt, so werden bestehende Konten aktualisiert.
  • Wird der Bericht mit der Auswahl leer durchgeführt, dann werden Objektkonten in den Kontenlisten der gewählten Objekte erstellt.

Das Programm ist für die Neuverwendung der Betragsspalten eingerichtet!

Umstellung bestehender Sachposten

Es gibt auch Sachposten im Mandanten, die bisher mit Hilfe der Dimensionen gebildet wurden. Um diese effektiv auf die neue Vorgehensweise zu konvertieren, steht ein Tool zur Umstellung der Sachposten zur Verfügung:

RE Einrichtung

Paragraph

Bezeichnung Erläuterung
Objektkonto-Verwendungseinstellungen Einschränkung auf die Verwendung der Objektkonten möglich. Wichtig: Sollen alle Konten geändert werden, muss dieses Kriterium keine Rolle spielen – alle Regler sind auf JA zu setzen!
Buchungsdatumsfilter Der Zeitraum der zu korrigierenden Sachposten kann eingeschränkt werden. Grundlage ist das Buchungsdatum der Posten.
Nur Konten mit §35a Aktiv Es werden nur Posten mit Objektkonten verändert, die den Schubregler Beträge §35a zulässig auf JA gesetzt haben.

Nach Umstellung der Objektkonten und Migration der Sachposten ist das System bereit für die neue Vorgehensweise zur Abbildung der Werte nach § 35a in RELion.

Die bisherigen Dimensionen § 35a sind obsolet und wurden in der RE Einrichtung entfernt. Bei Buchungen sind künftig ausschließlich die neuen Betragsfelder zu verwenden.

Erfassung der Werte

Die Fälle nach § 35a können komfortabel über eigene Betragsspalten erfasst werden. Dafür wurden drei neue Spalten eingeführt, die unter der Bedingung des gesetzten Schalters Beträge § 35a zulässig im verwendeten Objektkonto editierbar sind:

Einkaufsrechnung

Die eingegebenen Werte werden validiert: Die Summe der Beträge darf den Brutto-Zeilenbetrag nicht überschreiten.

Betrag

Zusätzlich steht eine weitere Spalte für den Materialwert zur Verfügung, die über Personalisieren in die Erfassungszeilen und Sachposten eingeblendet werden kann. Dieses Feld ist nicht editierbar; der Wert wird automatisch berechnet als Differenz aus Brutto-Zeilenbetrag minus den drei § 35a-Beträgen. Werden die anderen Werte auf 0 gesetzt, wird auch dieses Feld automatisch auf 0 gesetzt.

Personalisieren

Nach der Buchung erscheinen die Werte wie erfasst in den jeweiligen Spalten der Sachposten:

Sachposten

Dort können die Beträge noch geändert werden, sofern folgende Bedingungen erfüllt sind:

  • Das verwendete Objektkonto hat den Schalter Beträge §35a zulässig auf JA gesetzt.
  • Die Summe der Beträge überschreitet nicht den Bruttobetrag des Kosten-Sachpostens.
  • Der Sachposten wurde noch nicht in einer Abrechnung verwendet. Sobald dies der Fall ist, sind die § 35a-Betragsfelder nicht mehr änderbar.

Wichtig

Im Zuge der Umstellung wurde auch die Stapelverarbeitung Skonto rückrechnen angepasst. Da diese im Gegensatz zur nicht anrechenbaren Vorsteuer nicht nur die Zusammensetzung des Bruttobetrags, sondern auch dessen Höhe beeinflusst, müssen anteilig auch die Beträge für § 35a zurückgerechnet werden. Rundungsdifferenzen werden dem Betragsfeld Material zugerechnet.

Ausweis bzw. Verarbeitung in Berichten

In Berichten wie dem Objektkontoauszug wird die Belegung der § 35a-Werte mit einer Boolean-Darstellung angezeigt (d. h., ob ein Posten § 35a-Werte enthält oder nicht).

Report

Im Bericht Objektbuchungen LZ/35a werden die Beträge nach § 35a gezeigt. Die Berechnung erfolgt jedoch über die Betragsfelder und nicht mehr über die bisherigen Dimensionen.

Objektbuchungen

Ausgabe und Darstellung in der Abrechnung

Die bisherige Netto-Steuer-Systematik, die eine Vielzahl von Feldern erforderte, wurde durch eine übersichtlichere und kompakte Darstellung in drei Brutto-Spalten ersetzt.

Der Inhalt dieser Spalten ist die Summierung der § 35a-Betragsfelder der Sachposten, die dem jeweiligen Objektkonto zugeordnet werden können. Damit entfällt die bisher notwendige Umrechnung und Identifizierung der Werte über aufgeteilte Sachposten.

Weitere Details finden Sie in der Dokumentation zur Betriebskostenabrechnung.

3.7 - EVB-Einhebung und -Abrechnung

Das Modul ergänzt die RELion-Basisfunktionen um spezifische Anforderungen des österreichischen Gemeinnützigkeitsgesetzes (WGG).

Einführung

Das Modul EVB-Einhebung und -Abrechnung erweitert die RELion-Basisfunktionen für den österreichischen Markt der Wohnungsbauvereinigungen im Rahmen des Gemeinnützigkeitsgesetzes (WGG).

Der Erhaltungs- und Verbesserungsbeitrag (EVB) ist ein Bestandteil der Mietkalkulation. Die Berechnung erfolgt über den Wirtschaftsplan, die Einhebung über die regelmäßige Mietvorschreibung.

Damit der Wirtschaftsplan die EVB-Bestandteile korrekt berechnen kann, müssen folgende Stammdaten gepflegt werden:

  • EVB-Stammdaten
  • Objekt-Stammdaten

Die Anwendung des Wirtschaftsplans selbst ist in einer separaten Dokumentation beschrieben.

Das Modul umfasst folgende zentrale Funktionen:

  • EVB Einhebung

Berechnung und Vorschreibung des EVB gemäß den gesetzlichen Vorgaben. Berücksichtigung von Baualtersklassen und Indexierung.

  • EVB Abrechnung

Nachweis über Einnahmen und Ausgaben im Zusammenhang mit dem EVB. Führung von Bestandskonten je Objekt und Abrechnungsart.

  • EVB Verzinsung

Tagesgenaue Verzinsung der EVB-Bestände. Differenzierte Zinsberechnung für Rücklagen und Vorlagen.

  • EVB Rückzahlbarkeit

Prüfung der zweckgebundenen Verwendung der EVB-Einnahmen. Ermittlung rückzahlbarer Beträge nach Ablauf von 20 Jahren.

EVB Einhebung

Der Erhaltungs- und Verbesserungsbeitrag (EVB) dient der Bildung von Rücklagen für Mietobjekte gemäß dem Gemeinnützigkeitsgesetz (WGG). Diese Rücklagen ermöglichen die Finanzierung größerer Instandhaltungsmaßnahmen, wie z. B. Sanierungen.

  • Die Einhebung erfolgt pro m² und Monat.
  • Sie ist abhängig vom Alter des Objekts.
  • Eine Indexierung erfolgt alle zwei Jahre im April.
  • Der Betrag ist gesetzlich geregelt und begrenzt.
  • Der EVB ist auch Grundlage für die 2%ige Rücklage.

EVB-Sätze

Hinweis

Bei Wohnungseigentum (WEG) erfüllen Beiträge zur Instandhaltungsrücklage denselben Zweck. Die Höhe wird dort als „angemessen“ definiert und in der Hausversammlung festgelegt.

Einrichtung

Die Einrichtung erfolgt über die Seite EVB Einrichtung, aufrufbar über die Suchfunktion oder den Role Explorer.

EVB Einrichtung

Inhalte der Einrichtung:

  • Vorgabewerte für die Verteilung der EVB-Sätze
  • Buchblattname
  • Buchblattvorlagenname für die spätere Buchung

Diese Werte werden bei der objektbezogenen Erfassung vorbelegt und können individuell angepasst werden.

Globale EVB Sätze

Die Tabelle Globale EVB Sätze enthält:

  • Vorgabewerte je Baualtersklasse
  • Startdatum der Gültigkeit

Die Tabelle ist mandantenübergreifend gültig. Änderungen erfolgen durch das Anlegen neuer Zeilen mit entsprechendem Startdatum.

GlobaleEVB-Sätze

Objektbezogene Erfassung der EVB-Zeilen

Die Erfassung erfolgt direkt am Objekt über die Seite EVB Werte.

Objekt Werte

Zunächst erfolgt die Auswahl der Abrechnungsart, die als Grundlage für die weiteren Schritte dient. Anschließend wird das Startdatum eingegeben, auf dessen Basis eine automatische Berechnung der restlichen Werte erfolgt. Optional besteht die Möglichkeit, den Abrechnungskreis individuell anzupassen, falls von der Voreinstellung abgewichen werden soll.

Darüber hinaus gibt es Anpassungsmöglichkeiten, um spezifische Anforderungen zu berücksichtigen. So kann beispielsweise ein abweichender EVB-Satz direkt eingegeben werden, um von der Standardvorgabe abzuweichen. Alternativ oder ergänzend kann eine prozentuale Anpassung in Form eines Abschlags oder Zuschlags vorgenommen werden, um den berechneten Wert entsprechend zu modifizieren.

Hinweis

Die Felder EVB Satz Vorgabe und Abschlag/Zuschlag % sind miteinander verknüpft. Änderungen in einem Feld beeinflussen das andere.

Zusätzlich stehen folgende Felder zur Verfügung:

  • Bemerkung: Dieses Feld dient ausschließlich der internen Information und hat keine Auswirkungen auf die Berechnung.
  • EVB-Vorgabe mtl./p.a.: Hier erfolgt eine Hochrechnung zur Information, die als Orientierung dient.

Wichtig

Bei der Verwendung mehrerer Abrechnungskreise oder Abrechnungsarten erfolgt keine automatische Prüfung auf zulässige Gesamtsummen. Die Verantwortung für die korrekte Eingabe und Prüfung liegt beim Anwender.

Bericht EVB Sätze für Objekte einstellen

Ein Assistent unterstützt die Pflege der EVB-Sätze über mehrere Objekte hinweg. Dieser bietet folgende Funktionen:

  • Verteilung neuer Vorgabesätze auf die ausgewählten Objekte,
  • Prüfung auf geändertes Baualter, um mögliche Anpassungen zu identifizieren,
  • Anpassung der Sätze gemäß neuer Baualtersklasse, wodurch eine konsistente und aktuelle Bewertung sichergestellt wird.

Report

Eingabefelder:

Startdatum Zeitpunkt der neuen Gültigkeit
EVB Zeilen speichern Aktiviert die Speicherung in der Datenbank
Bestehende Zeilen überschreiben Überschreibt vorhandene Daten

Entscheidungsmatrix zur Verarbeitung von EVB-Zeilen

EVB Zeilen speichern Bestehende Zeilen überschreiben Ausführung
Nein Nein Keine Speicherung in der Datenbank, nur Vorschau der neuen Zeilen.
Nein Ja Keine Speicherung, Vorschau der neuen und zu aktualisierenden Zeilen.
Ja Nein Neue Zeilen werden gespeichert, Vorschau zeigt eingefügte Zeilen.
Ja Ja Neue und bestehende Zeilen werden gespeichert und aktualisiert, Vorschau zeigt alle Änderungen.

Zur gezielten Verarbeitung kann ein Filter gesetzt werden, der die Auswahl auf bestimmte Objekte beschränkt. Wird kein Filter verwendet, werden alle Objekte in die Verarbeitung einbezogen.

Die Berichtsausgabe liefert eine umfassende Übersicht und enthält: die bereits gültigen EVB Werte je Objekt, die durch die Neuverarbeitung entstehenden Änderungen, eine Gegenüberstellung von alten und neuen Daten sowie eine Berechnung der Veränderungsrate, um die Auswirkungen der Anpassungen transparent darzustellen.

Druck

Wichtig

Der Bericht legt keine neuen Zeilen an, wenn sich zum Stichtag keine Änderungen ergeben. So kann regelmäßig geprüft werden, ob neue Baualtersklassen eine Anpassung erfordern, ohne unnötige Datenänderungen.

EVB Abrechnung

Die EVB-Abrechnung dient der systematischen Darstellung der aktuellen Einnahmen und Ausgaben im Zusammenhang mit dem Erhaltungs- und Verbesserungsbeitrag (EVB) je Objekt. Darüber hinaus bildet sie die Grundlage für die Bestandsbuchungen, insbesondere für Zuführungen und Entnahmen.

Die EVB-Konten sind objektbezogen und nach Abrechnungskreisen zu führen.

Hinweis

Gemäß den gesetzlichen Vorgaben können Zuführungen zu EVB-Rücklagen auch über spezielle Konten erfolgen, beispielsweise über Auslaufannuitäten oder Wiedervermietungsentgelte. Diese Konten sind jeweils eigenen Abrechnungsarten zugeordnet und müssen einer entsprechenden EVB-Abrechnungsart zugewiesen werden.

Einrichtung

Die relevanten Konten für die EVB-Abrechnung werden aus dem Objektkontenplan ermittelt. Die Zuordnung erfolgt über:

  • die Abrechnungsart
  • die RE-Kontogruppe

Für jedes Rücklagenbestandskonto (z. B. Allgemein, Lift, Heizung, Waschküche) ist eine eigene Abrechnungsart einzurichten.

Die Erlös- und Aufwandskonten werden über die jeweilige Abrechnungsart definiert. Dabei steuert die zugeordnete RE-Kontogruppe die korrekte Zuordnung der Buchungen. Für Einnahmen erfolgt die Differenzierung in Forderungen/Erlöse sowie Erlöse/Zahlung, während bei Ausgaben zwischen Kosten/Zahlung und Kosten unterschieden wird.

Die Seite Abrechnungsart wird über die Suchfunktion geöffnet. In der zugehörigen Tabelle sind der Code sowie eine Beschreibung der Abrechnungsart zu erfassen, um eine eindeutige Identifikation und korrekte Verarbeitung sicherzustellen.

Abrechnungsart

Für spezielle Rücklagenzuführungen (z. B. Auslaufannuitäten, Wiedervermietungsentgelte) ist in der Spalte EVB-Abrechnungsart für Auslaufannuität/Wiederverm. Entgelt (A) die entsprechende EVB-Abrechnungsart auszuwählen.

Abrechnungsart

Die Buchungen dieser Konten werden in der EVB-Abrechnung und EVB-Verzinsung als zusätzliche Einnahmen bzw. Ausgaben berücksichtigt.

In der EVB-Abrechnungsart Buchungsmatrix werden die relevanten Konten für:

  • Bestände (Rücklage, Vorlage)
  • Gegenkonten für Bestandsveränderungen (Entnahme, Zuführung, Erhöhung, Verminderung)

hinterlegt.

Buchungsmatrix

Wichtig

Alle Objektkonten, die für die EVB-Abrechnung berücksichtigt werden sollen, müssen mit einer gültigen Abrechnungsart versehen sein. Dies gilt sowohl für Bestands- als auch für Bewegungskonten. Die Buchungen selbst müssen die Abrechnungsart nicht enthalten, jedoch muss die Kontenzuordnung spätestens zum Zeitpunkt der Abrechnung korrekt sein.

Bericht EVB Abrechnung

Der Bericht EVB Abrechnung bietet eine strukturierte Übersicht über Bestände und Bewegungen je Objekt und Abrechnungsart. Zusätzlich werden Buchungsvorschläge für Bestandsbewegungen generiert, z. B. für Abschlussbuchungen.

Der Bericht kann unabhängig vom Abschluss erstellt werden. Ohne Abschlussbuchungen ist der Endbestand als vorläufig zu betrachten.

Der Bericht wird über die Suchfunktion geöffnet. Eine Filterung nach Objektmenge ist möglich. Es kann entschieden werden, ob erkannte Bestandsveränderungen gebucht werden sollen:

  • Aktivierte Buchblatt-Erstellung: Bericht mit Buchungsvorschlag
  • Deaktivierte Buchblatt-Erstellung: Nur Berichtsausgabe

Report

Bezeichnung Erläuterung
Von-Datum / Bis-Datum Definition des Abrechnungszeitraums
Mit Abstimmblock Anzeige des gebuchten Saldos zum Enddatum (Ist-Bestand); Differenz zum Soll-Endbestand ergibt Buchungswert
Beschreibung inkl. Objektkontonr. Anzeige der Objektkontonummer im Bericht
  • Das Layout entspricht den österreichischen Normen (ÖNORM).
  • Im Kopfbereich werden Unternehmensdaten, Objektdaten und der Auswertungszeitraum dargestellt.
  • Je Objekt und Abrechnungsart wird eine eigene Seite erzeugt.
  • Optional können RE Berichtstexte als Vor- und Nachtext eingerichtet werden.

Beispiel

Der Anfangsbestand ergibt sich aus dem Saldo auf dem jeweiligen Bestandskonto zur Abrechnungsart, entweder als Rücklage oder Vorlage. Die Ausgaben werden saldiert auf Basis der gebuchten Posten gemäß Objektkontenplan und RE Kontogruppe (Kosten bzw. Kosten/Zahlung), wobei Ultimobuchungen ausgeschlossen sind. Ebenso werden die Einnahmen saldiert nach den gebuchten Posten gemäß Objektkontenplan und RE Kontogruppe (Forderungen/Erlöse, Erlöse/Zahlung), ebenfalls ohne Berücksichtigung von Ultimobuchungen.

Der Sollendbestand wird berechnet als Anfangsbestand + Ausgaben – Einnahmen.

Ein negativer Wert weist auf eine Rücklage hin, ein positiver Wert auf eine Vorlage.

Der Abstimmblock zeigt zum Berichtsstichtag:

  • den gebuchten Bestand,
  • die Differenz zum berechneten Sollendbestand sowie
  • die daraus resultierenden Buchungsbewegungen, die zur Abstimmung erforderlich sind.

EVB Verzinsung

Die Verzinsung des EVB-Bestands kann tagesgenau erfolgen. Der jeweils anzuwendende Zinssatz ist abhängig von der Abrechnungsart und wird über eine spezifische Verzinsungsmethode hinterlegt.

Einrichtung

Die Seite EVB Verzinsungsmethoden kann über die Suchfunktion geöffnet werden.

EVB Verzinsung

In der Tabelle EVB Verzinsungsmethoden werden im Feld Code die Zinskonditionen sowie die zugehörigen Buchungskonten für jede EVB-Abrechnungsart erfasst. In der Spalte Zinsmethode stehen folgende Berechnungsarten zur Auswahl, die sich hinsichtlich der Anzahl der Zinstage pro Verzinsungszeitraum unterscheiden:

  • Actual/365 Tage (Standardmethode für EVB)
  • Actual/Actual
  • 30/360 Tage

Verzinsungssätze

Zur Anlage der Verzinsungssätze wird im Untermenü der Seite EVB Verzinsungsmethoden die Option Verzinsungssätze % gewählt.

Nach Auswahl einer zuvor angelegten Verzinsungsmethode können für jedes relevante Datum ein Sollzinssatz und ein Habenzinssatz hinterlegt werden. Dadurch wird eine differenzierte Verzinsung von Rücklagen (Guthaben) und Vorlagen (Forderungen) ermöglicht.

Verzinsungssätze

Wichtig

Die Verzinsungsmethoden müssen für jede Abrechnungsart separat eingerichtet werden. Auch wenn nur eine bestimmte Bestandsart, z. B. ausschließlich Vorlagen, verzinst werden soll, ist für jede EVB-Abrechnungsart ein Verzinsungssatz zu hinterlegen. In diesem Fall kann der Sollzinssatz leer bleiben und lediglich der Habenzinssatz gepflegt werden.

Verzinsung und Zinsbuchung

Mit dem Bericht Verzinsung berechnen können die Zinsbeträge automatisch ermittelt werden. RELion prüft dabei alle Objekte mit Umsätzen in den jeweiligen Abrechnungsarten.

Der Bericht wird über die Seite EVB Verzinsungsmethoden unter Verzinsung berechnen aufgerufen.

Report

Zur Definition einer Zinsperiode werden das Start- und Enddatum sowie im Feld Code die gewünschte Verzinsungsmethode angegeben. Optional kann die Anzeige der Werte tagesgenau erfolgen, wobei zusätzlich die daraus resultierenden Verzinsungskontensalden eingesehen werden können.

Beispiel

Bleiben die Salden gegenüber dem Vortag unverändert, werden keine neuen Zeilen ausgegeben. Stattdessen wird ein Zähler für die Zinstage verwendet, der die Anzahl der Tage ausgibt. Die Tagesbewegung bleibt dabei konstant und wird anhand der Einnahmen und Ausgaben zur Abrechnungsart ermittelt und dem laufenden Saldo zugerechnet.

Solange sich der laufende Saldo eines Objekts bzw. einer Abrechnungsart nicht verändert, wird lediglich die Anzahl der Zinstage erhöht. Bei einer Änderung erfolgt eine neue Berechnung.

Am Ende der Auswertung werden die Gesamtanzahl der Zinstage sowie der kumulierte Zinsbetrag ausgegeben. Wird die Option Mit Buchblatt aktiviert, erfolgt die Übergabe der berechneten Zinsbeträge zur Buchung in die ausgewählten Buchblätter.

Buchen

EVB Rückzahlbarkeit

Die Einnahmen aus dem EVB sind zweckgebunden und müssen gemäß den gesetzlichen Vorgaben entweder für Instandhaltungs- und Verbesserungsmaßnahmen verwendet oder nach Ablauf von 20 Jahren zurückgezahlt werden.

Die Liste EVB Rückzahlbarkeit kann über die Suchfunktion geöffnet werden.

EVB-Rückzahlbarkeit

Die Seite EVB Rückzahlbarkeit bietet eine Übersicht über die bisher durchgeführten Prüfungen. Für jedes Objekt und jede Abrechnungsart, zu der eine Prüfung erfolgt ist, werden folgende Informationen dargestellt:

  • die Periode, für die die Rückzahlbarkeit geprüft wurde,
  • eine kumulierte Darstellung aller Einnahmen und Ausgaben im Rahmen des EVB,
  • der daraus resultierende Saldo des unverbrauchten EVB.

Im Feld Periode Rückzahlung wird das Jahr angegeben, bis zu dem der EVB verbraucht sein muss, um eine Rückzahlungspflicht zu vermeiden. Im Feld Betrag Rückzahlbar wird der bis zu diesem Zeitpunkt zu verbrauchende Betrag ausgewiesen. Das Datum der Erstellung der Prüfung wird im Feld Erstellt am dokumentiert.

Eine erneute Prüfung kann jederzeit für denselben oder einen anderen Zeitraum über den entsprechend beschriebenen Bericht durchgeführt werden.

Bericht EVB Rückzahlbar

Der Bericht EVB Rückzahlbar kann über die Liste EVB Rückzahlbarkeit unter der Funktion Berichte aufgerufen werden.

Report

Die Bewegungen werden ab dem im Feld Von Datum angegebenen Auswertungsbeginn ermittelt und für einen Zeitraum von 20 Jahren dargestellt. Wird die Option Speichern/ersetzen aktiviert, so werden die ermittelten Werte in der Tabelle EVB Rückzahlbarkeit gespeichert bzw. bei bereits vorhandenen Daten für denselben Zeitraum ersetzt.

Ausgehend vom Startjahr der Auswertung werden die jährlichen Einnahmen des Beobachtungszeitraums aufgelistet und als Gesamtsumme dargestellt. Die kumulierten Ausgaben über alle Jahre werden auf die einzelnen Auswertungsjahre zurückgerechnet und mit den jeweiligen Jahreseinnahmen verrechnet, bis alle Ausgaben berücksichtigt sind.

Layout

Das Jahr, in dem die Einnahmen erstmals die Ausgaben übersteigen, wird als Jahr der Rückzahlungsbeobachtung markiert. Für den Beobachtungszeitraum von 20 Jahren wird dieses Jahr als Fälligkeitsperiode zurückgemeldet (z. B. bei Auswertungsbeginn 2010 ergibt sich eine Rückzahlungsfälligkeit im Jahr 2030).

3.8 - Berichte

Sie erhalten Informationen über RELion-Berichte, die im Bereich Abrechnung und Wirtschaftsplan zum Einsatz kommen.

🔍 Tipp

Über die Suche können Sie nach dem jeweiligen Bericht filtern.

3.8.1 - Abstimmprotokoll Abrechnung

Dieser Bericht dient zur Abstimmung von Beträgen.

Beschreibung

Dieser Bericht dient zur Abstimmung von Beträgen, die in der Abrechnung stehen und den davon tatsächlich abgerechneten Werten. Abweichungen entstehen meist in den Einheitenverteilcodes. Damit diese Differenzen zum Gesamtverteilcode auch angedruckt werden können, wird dieser Bericht gestartet.

Optionen

Über das Inforegister Abrechnung Objekt und Abrechnung Zeile können einzelne Objekte und Konten gefiltert werden.

Mit dem Schieberegler Posten drucken wird ein detaillierter Ausdruck mit den Werten der einzelnen beteiligten Einheiten erstellt.

Technische Hinweise

RelC Coordination Log Account (5052262)

3.8.2 - Wirtschaftsplan berechnen

Mit diesem Bericht werden die geplanten Gesamtkosten des Objekts anteilig auf die einzelnen Einheiten umgelegt.

Beschreibung

Mit diesem Bericht werden die geplanten Gesamtkosten des Objekts anteilig auf die einzelnen Einheiten umgelegt.

Optionen

Im Inforegister Wirtschaftsplan Objekt besteht die Möglichkeit, einzelne Objekte anhand der Filterkriterien Eigentümer/Mieter und Objektnummer sowie einzelne Wirtschaftspläne über den Wirtschaftsplancode zu filtern. Beim Starten des Berichts wird standardmäßig bereits der ausgewählte Wirtschaftsplan gefiltert. Im Inforegister Optionen kann festgelegt werden, welche zusätzlichen Aktionen ausgeführt werden sollen. Die folgenden Einstellungsmöglichkeiten können jeweils durch den Schieberegler aktiviert werden:

Gesamtfaktoren aktualisieren Dabei werden die Standard-Abrechnungskreise und die entsprechenden Faktoren in den Abrechnungszeilen aktualisiert.
Aufteilungsregeln anwenden Alle in den Wirtschaftsplanzeilen enthaltenen Aufteilungsregeln werden dabei angewendet. Standardmäßig ist diese Option aktiviert.
Zeilen mit Betrag 0 löschen Wirtschaftsplanzeilen, in denen keine Beträge enthalten sind werden dabei gelöscht. Das gilt auch für Festbetragszeilen einzelner Einheiten. Zeilen, dessen Konten in einer Wirtschaftsplan Ausnahme enthalten sind, werden nicht gelöscht.

Technische Hinweise

RelC Eco. Plan Calculation (5052315)

3.8.3 - Abrechnung Belege erzeugen

Mit diesem Bericht können Belege in der Abrechnung erzeugt werden.

Beschreibung

Nach dem Berechnen der Abrechnung, dem Anwenden der Ausnahmen und eventuellem Ermitteln von neuen Vorauszahlungen werden im nächsten Schritt die Belege erzeugt.

Hinweis

Überprüfen Sie vor dem Aufruf Belege erzeugen in der Abrechnung Objekt Karte im Inforegister Druckoptionen, ob alle Optionen aktiviert sind.

Starten Sie die Stapelverarbeitung Abrechnung Belege erzeugen indem Sie in der Abrechnung Objekt Karte entweder den Bearbeitungsstatus im Feld Belege erzeugt auf Ja setzen oder über Belege erzeugen.

Technische Hinweise

RelC Account. Create Documents (5052276)

3.8.4 - Ausbuchen offener Vorauszahlungen

Mit diesem Bericht werden bei Mietobjekten Gegenbuchungen von vorhandenen Vorauszahlungen erstellt.

Beschreibung

Starten Sie den Bericht, wenn die Abrechnung Objektkarte mit der Vorauszahlungsart Zahlbetrag bereits angelegt und die Vorauszahlungen geholt wurden. Es werden die Angaben des Abrechnungscodes aus der Abrechnung-Objektkarte eingetragen, wodurch eventuell in die Tabelle Abrechnung Vorauszahlungen geholte Überzahlungen berücksichtigt werden.

Bei der Verarbeitung werden nur die Posten berücksichtigt, die in der Tabelle Abrechnung Vorauszahlungen im Feld Vorauszahlung Differenz einen Betrag haben und kein anderes Abwartenkennzeichen als das in der RE Einrichtung für Abrechnung hinterlegte aufweisen. Pro gefundener Rechnung wird eine passende Gutschrift mit dem Buchungstext [LZ von-LZ bis] Verrechnung n. geleistete Vorausz. erstellt und mit der Rechnung ausgeglichen.

Wenn Überzahlungen in die Tabelle Abrechnung Vorauszahlungen geholt wurden, werden passende Rechnungen mit dem Buchungstext [LZ von-LZ bis] Rechnung wg. Überzahlung gemäß der übergeordneten letzten Sollstellungszeile erstellt und mit der Überzahlung ausgeglichen.

Wichtig

Sollte es keine übergeordnete Sollstellungszeile geben, muss die Überzahlung aus der Tabelle entfernt werden.

Optionen

Inforegister Optionen:

Geschäftsvorfallcode In diesem Feld ist der Geschäftsvorfallcode (z. B. ABR. 2015) von der Abrechnung eingetragen, von der Sie den Bericht starten. Bei Bedarf können Sie hier den gewünschten Code auswählen. Es werden nur die Abrechnung Objekt Karten zur Prüfung herangezogen, die mit diesem Code angelegt wurden.
Fibu Buch.-Blattvorlage Wählen Sie hier die Buchblattvorlage aus, die zum Buchen verwendet werden soll.
Fibu Buch.-Blatt je Objekt Aktivieren Sie das Feld, wenn für jedes Objekt ein separates Buchblatt gefüllt werden soll. Das Feld Fibu Buch.-Blattname wird in diesem Fall deaktiviert.
Fibu Buch.-Blattname Hier kann manuell ein Buchblatt ausgewählt werden, sofern das Feld Fibu Buch.-Blatt je Objekt nicht aktiviert wurde.
Buchungsdatum Tragen Sie in diesem Feld das Datum ein, zu dem die Ausgleichsbuchungen gebucht werden sollen.

Wichtig

Sofern bei der Abrechnung nicht der Haken Leistungszeitraum berücksichtigen gesetzt ist, muss als Buchungsdatum ein Datum innerhalb der abzurechnenden Abrechnungsperiode eingetragen werden. Ist das Feld aktiv gesetzt, kann das Arbeitsdatum als Buchungsdatum verwendet werden.

  • Filter Bearbeiter:

Wählen Sie hier optional einen Bearbeiter aus. Es wird dabei auf den an der Abrechnung eingetragenen Bearbeiter gefiltert.

Inforegister RE Objekt

In diesem Inforegister ist standardmäßig auf das Objekt gefiltert, von dessen Abrechnung aus der Bericht gestartet wird. Bei Bedarf kann der Filter entsprechend erweitert werden. Der Bericht stellt die Buchungen in das gewählte Buchblatt.

Öffnen Sie dieses nach Beendigung des Vorgangs über den Aufruf Abrechnung Buch.Blatt in der Registerkarte Navigate – Sie können die Buchungen dort überprüfen und buchen.

Technische Hinweise

RelC Balancing open Claims (5052309)

3.8.5 - Gesamtwirtschaftsplan

Dieser Bericht zeigt die Nettobeträge für jedes Objektkonto.

Beschreibung

Im Gesamtwirtschaftsplan werden die Nettobeträge für jedes verwendete Objektkonto im Wirtschaftsplan angezeigt, aufgeteilt auf die jeweiligen Abrechnungskreise. Zusätzlich wird dargestellt, wie viel davon auf die einzelnen Einheiten verteilt wurde. Eventuelle Differenzen zwischen den geschätzten und verteilten Kosten werden ebenfalls aufgezeigt. Diese Differenzen entstehen beispielsweise durch Rundungsdifferenzen, wenn der umzulegende Betrag nicht vollständig auf die einzelnen Einheiten mit dem Faktor umgelegt werden kann.

Der Bericht zeigt auch, mit welcher Verteilung inklusive Faktor die jeweiligen Kosten umgelegt werden. Wenn der Wirtschaftsplan auf Basis einer Abrechnung erstellt wurde, erhalten Sie hier einen Kostenvergleich der einzelnen Positionen. Konten, die nur in der Abrechnung verwendet wurden, werden ebenfalls ausgewiesen.

Optionen

Im Inforegister Optionen können Sie das Feld Zeilen ohne Kosten unterdrücken aktivieren. Dies ist besonders sinnvoll, wenn beim Berechnen des Wirtschaftsplans die Zeilen mit Betrag 0 nicht gelöscht wurden. Die Angaben zum Wirtschaftsplan sind im Inforegister Wirtschaftsplan Objekt bereits vorgefiltert und können bei Bedarf geändert und erweitert werden.

Die Verarbeitung wird gestartet mit Drucken oder Vorschau.

Technische Hinweise

RelC Eco Plan Coordination Log (5052264)

3.8.6 - Kontrollliste Einheiten

Dieser Bericht listet die Einheiten auf, für die eine Abrechnung gedruckt wird.

Beschreibung

Dieser Bericht listet nach der Berechnung der Abrechnung die Einheiten auf, die bei der Abrechnung berücksichtigt wurden mit den auf die einzelnen Einheiten umgelegten Werten.

Optionen

Inforegister Optionen:

Summierung nach Debitor Aktivieren Sie den Schieberegler, damit zusätzlich pro Debitor eine Summe gebildet wird. Bei dieser Option werden die Einheiten nach Debitorennummer summiert.
Einheiten ohne Werte drucken Wenn Sie auch Einheiten die keine Werte in der Abrechnung haben andrucken wollen, aktivieren Sie das Feld.
Abrechnungsposten detailliert Setzen Sie hier einen Haken, damit jede Kostenposition aufgeführt wird.
Neue Seite je Objekt Wenn jedes Objekt auf einer neuen Seite beginnen soll, dann setzen Sie hier einen Haken.
Neue Seite Zusammenfassung Setzen Sie hier einen Haken, damit die Zusammenfassung der Abrechnung auf einer neuen Seite beginnt.
Nur Leerstände Wenn Sie sich nur die Leerstände anzeigen lassen wollen, dann setzen Sie hier einen Haken.

Inforegister Abrechnung Objekt

Über die Filtermöglichkeiten in diesem Inforegister können Sie für ein oder mehrere Objekte und/oder ein oder mehrere Abrechnungen die Werte ausgeben lassen.

Technische Hinweise

RelC Checklist Unit Accounting (5052302)

3.8.7 - Wirtschaftsplan Belege erzeugen

Mit diesem Bericht können Belege erzeugt werden.

Beschreibung

Nach dem Berechnen des Wirtschaftsplans werden im nächsten Schritt die Belege erzeugt. Starten Sie die Stapelverarbeitung Wirtschaftsplan Belege erzeugen, indem Sie in der Wirtschaftsplan Objekt Karte entweder den Bearbeitungsstatus im Feld Belege erzeugt auf Ja setzen oder im Menüband die Option Belege erzeugen auswählen.

Hinweis

Überprüfen Sie vor dem Erzeugen der Belege in der Wirtschaftsplan Objekt Karte im Inforegister Druckoptionen, ob alle gewünschten Optionen aktiviert sind.

Technische Hinweise

RelC Econ. Plan Create Documents (5052277)

4 - Finanz- und Objektbuchhaltung

Die gesamte Buchhaltung von RELion basiert auf den Buchungsfunktionen von Microsoft Dynamics 365 Business Central. Dazu zählen Buchungen in Buchblättern und Belegbuchungen aus den Bereichen Einkauf und Verkauf.

In den Kapiteln sind die Anwenderdokumentationen enthalten.

4.1 - Umsatzsteuer-Voranmeldung Deutschland

Ein Mietvertrag kann umsatzsteuerpflichtig oder umsatzsteuerfrei sein. Entsprechend werden die Umsatzsteuerverbindlichkeiten gebucht.

Einführung

Unternehmen müssen monatlich oder vierteljährlich Umsatzsteuer-Voranmeldungen abgeben, um die entstandene Umsatzsteuer an die Finanzbehörden zu melden und abzuführen oder bei einem Vorsteuerüberschuss erstattet zu bekommen. Wenn alle Mehrwertsteuer-Merkmale und Einrichtungen korrekt erfolgt sind, berechnen und buchen Sie die Mehrwertsteuer (MwSt.) nach Zuständigkeitseinheiten automatisch. Der MwSt.-Abrechnungsbetrag für eine Periode wird mithilfe der MwSt.-Abrechnung berechnet. Die ermittelte Umsatzsteuer-Voranmeldung übermitteln Sie in Form einer XML-Datei mittels einer ERiC-Schnittstelle via Elster an das Finanzamt.

Mithilfe der Stapelverarbeitung MwSt. buchen UVA-Vorgang schließen Sie die offenen MwSt.-Posten und transferieren die Umsatzsteuer- und Vorsteuerbeträge auf ein MwSt.-Ausgleichskonto. Überdies buchen Sie mit RELion die Zahllastbuchung auf dem Finanzamtskreditor.

Nachfolgend erhalten Sie einen Überblick über die UVA-relevanten Einrichtungen, Berichte sowie den Ablauf eines UVA-Vorgangs:

Prozessablauf

Einrichtung

Elektronische Umsatzsteuererklärung

Architekturübersicht ELSTER

Microsoft Dynamics 365 unterstützt grundsätzlich die Erstellung einer XML-Datei. Die Übermittlung dieser Datei an Elster erfolgt mittels der ERiC-Schnittstelle.

Um die UVA zu übermitteln, aktivieren Sie die Verschlüsselung in der Datenverschlüsselungsverwaltung. Dieser Vorgang muss nur einmal erledigt werden.

Benutzerauthentifizierung für ELSTER mit Zertifikat

Zur Datenfernübertragung Ihrer Belege an das ELSTER-Portal benötigen Sie einige Systemvoraussetzungen. Jeder Benutzer, der an ELSTER übermittelt, muss ein Softwarezertifikat für die Erklärung auf dem jeweiligen PC installieren:

  • persönliches PFX-Zertifikat für diesen Benutzer

Dieses persönliche Zertifikat enthält eine digitale Signatur, die in den übermittelten XML-Dateien enthalten ist. Der Name des Benutzers ist ebenfalls enthalten. Geben Sie in der Suche Zertifikat Elster Online ein. Anschließend geben Sie die Benutzer an, die berechtigt sind, Belege an das ELSTER-Portal zu übermitteln. Öffnen Sie die Funktion Zertifikate.

  1. Geben Sie im Fenster Zertifikat Elster Online im Feld Benutzer-ID den Benutzer an, den Sie zum Senden von Dokumenten an ELSTER autorisieren möchten.
  2. Mit der Funktion PFX-Datei hochladen wählen Sie dann die Zertifikatsdatei für diesen Benutzer aus.
  3. Unter Kennwort der PFX-Datei festlegen legen Sie das erhaltene Kennwort vom Finanzamt fest.

Zertifikat

RE Steuer Einrichtung

Bevor Sie den UVA Vorgang durchführen, nehmen Sie in der RE Steuer Einrichtung die benötigte Einrichtung vor. Dazu öffnen Sie über die Suche die RE Steuer Einrichtung. Die jeweiligen Inforegister werden nachfolgend erklärt.

  • UVA Vorgang
  • Objekt Steuerquote (Durchschnittsquote) berechnen
  • Nicht anrechenbare VSt. Berichtigen und buchen
  • Vorsteuer Teilabzug
  • Skonto rückrechnen
  • Einrichtung § 15a

UVA Vorgang

Umsatzsteuer-Voranmeldungen werden in RELion als UVA Vorgang bezeichnet. Mit jedem UVA Vorgang können mehrere Zuständigkeitseinheiten gemeldet werden, sogenannte UVA Transaktionen.

Tragen Sie also zu Beginn in der RE Steuer Einrichtung die Nummernserie sowohl für die UVA Vorgangsnr. als auch für die UVA Transaktionsnr. ein.

Steuer Einrichtung

Hinweis

Ein UVA-Vorgang kann mit mehreren Zuständigkeitseinheiten erstellt werden. Für jede ausgewählte Zuständigkeitseinheit wird eine eigene UVA Transaktion Nr. generiert. (siehe Fallbeispiel)

Objekt Steuerquote (Durchschnittquote) berechnen

Im Inforegister wird u. a. festgelegt, wie die Vorsteuerquote definiert ist und auf welcher Grundlage diese errechnet werden soll .

Steuerquote

Eine ausführliche Beschreibung erhalten Sie in der Anwenderdokumentation Nicht anrechenbare Vorsteuer.

Nicht anrechenbare VSt berichtigen und buchen

Hier wird unter anderem definiert, auf welches Konto die nicht anrechenbare Vorsteuer gebucht werden soll und mit welchen Optionen die Buchung zu erfolgen hat.

Nicht anrechenbare VST

Weitere Informationen erhalten Sie in der Anwenderdokumentation Nicht anrechenbare Vorsteuer.

Vorsteuer Teilabzug

VST Teilabzug

Skonto rückrechnen

Skonto rückrechnen

Inforegister Einrichtung § 15a

Um ein Berichtigungsobjekt ordnungsgemäß erfassen und buchen zu können, tragen Sie hier die entsprechenden Werte ein.

Einrichtung 15a

Eine ausführliche Beschreibung erhalten Sie in der Anwenderdokumentation § 15a UStG – Berichtigung des Vorsteuerabzugs.

MwSt.-Buchungsmatrix Einr

Die Zuordnung von Vorsteuer- und Umsatzsteuerkonten sollte nur in den Kombinationen erfolgen, mit denen auch tatsächlich gebucht werden darf. Es kann sein, dass Kombinationen für die Erfassung notwendig oder gewünscht sind, mit denen aber nicht gebucht werden soll. Dies kann über eine Einrichtung ohne Zuordnung von Sachkonten verhindert werden. Öffnen Sie über die Suche die Liste MwSt.- Buchungsmatrix Einr.

MwSt.-Buchungsmatrix

Wichtig

Die Konten im Feld RE Konto direkte VSt sollten mit der gleichen Kontonummer in den Objektkontenplänen sowie im Sachkontenplan enthalten sein. Zudem muss das RE Konto direkte VSt zu den entsprechenden Vorsteuerkonten hinsichtlich MwSt.-Geschäftsbuchungsgruppe und MwSt.-Produktbuchungsgruppe passen. Andernfalls funktionieren die Stapelverarbeitungen Nicht anrechenbare Vorsteuer berechnen, nicht korrekt. Suchen Sie sich die entsprechenden Kontonummern heraus und überprüfen Sie Ihre Kontenpläne.

MwSt.-Abrechnung

Da das System bereits beim Buchungsvorgang automatisch die anfallenden oder abzuziehenden Steuern ermittelt, benötigen Sie letztendlich nur noch eine Ansicht auf der die Werte entsprechend kalkuliert und ausgegeben werden können. Als Grundlage für diese Ansicht dient ein spezielles Kontenschema im Fenster MwSt.-Abrechnung.

Eine Veränderung des Kontenschemas ist u. a. erforderlich bei einer Änderung im Formular Finanzamt, des Umsatzsteuergesetzes oder in der MwSt.-Buchungsmatrix Einr. kurz gesagt, dient Ihnen die MwSt.-Abrechnung als Grundlage für die Berechnung der an die Steuerbehörde abzuführenden Mehrwertsteuer. Für Abstimmungen und Auswertungen können jederzeit weitere MwSt.-Abrechnungsschemata eingerichtet werden.

Erstellung einer MwSt.-Abrechnung Vorlage

Damit Sie Ihre Umsatzsteuer-Voranmeldung erstellen und berechnen können, benötigen Sie zunächst eine MwSt.-Abrechnungsvorlage. Die Einrichtung kann direkt vom Rollencenter aufgerufen werden oder die einzelnen Funktionen direkt über die Suche. Dazu öffnen Sie über die Suche die MwSt.-Abrechnung Vorlagen. Mit der Funktion +Neu erstellen Sie eine neue Vorlage.

Abrechnung Vorlagen

Bezeichnung Erläuterung
Name Tragen Sie einen eindeutigen Namen für diese Vorlage ein.
Beschreibung Wählen Sie eine zutreffende und prägnante Beschreibung aus.
MwSt.-Abrechnung Berichts-ID Wählen Sie die Berichts-ID aus.
Berichtsbeschriftung MwSt.-Abrechnung Diese Spalte ist standardmäßig nicht eingeblendet. Sie zeigt den Namen der entsprechenden Berichts-ID an.
Seiten-ID Wählen Sie die Seiten-ID aus.
Seitenbeschriftung Hier wird die Seiten-ID Beschriftung angezeigt.

Anschließend hinterlegen Sie über die Funktion Abrechnungsnamen unter den entsprechenden MwSt.-Abrechnungsnamen für Ihre Vorlage. Wählen Sie einen eindeutigen Namen sowie eine prägnante Beschreibung. Ähnlich wie bei den Buchblättern können Sie zu einer Vorlage mehrere Abrechnungsnamen hinterlegen:

MwSt. Abrechnung

Einrichtung der MwSt.-Abrechnung

Nachdem die MwSt.-Abrechnungsvorlage für die Umsatzsteuer-Voranmeldung angelegt wurde, erfolgt nun die Einrichtung. Durch die Einrichtung bestimmen Sie, wie die Abrechnung

  • berechnet wird und
  • im Ausdruck erscheint.

Über die Suche rufen Sie die Tabelle MwSt.-Abrechnung Vorlagen auf und öffnen im Menüband Abrechnungsnamen. Wählen Sie den MwSt.-Abrechnungsnamen aus, den Sie einrichten möchten.

Anschließend öffnen Sie den Vorgang MwSt.-Abrechnung bearbeiten, um mit der Einrichtung beginnen zu können.

MwSt.Abrechnung

Es öffnet sich die Grundlage für die Berechnung in einer eigenen Tabelle. Legen Sie in den einzelnen Zeilen fest, wie die Informationen gedruckt und die Finanzdaten zusammengefasst werden.

MwSt.Abrechnung

Wenn Sie im Feld Name auf die drei Punkte klicken, können Sie zwischen Ihren vorhandenen Abrechnungsnamen wechseln. Die Tabelle ist zunächst einmal so aufgebaut, dass Sie dem Formular einer Umsatzsteuer-Voranmeldung ähnelt. Es ist darauf zu achten, dass alle Steuerkonstellationen berücksichtigt werden. Damit die einzelnen Felder verständlicher sind, hier eine kurze Erläuterung zu den verschiedenen Spalten:

Bezeichnung Erläuterung
Rubrikennr. ; Beschreibung Empfehlenswert ist hier, sich an das Formular der Umsatzsteuer-Voranmeldung zu halten – und den Aufbau einer solchen Abrechnungsmaske identisch mit den Feldern aus dem Formular zu halten. Das Feld Rubrikennr. wird später in der MwSt.-Abrechnung zur Festlegung der Zusammenzählung verwendet. Die Zeilennummer sollte eindeutig sein. In der Vergangenheit hat es sich bewährt, die Rubrikennummern mit Buchstaben zu versehen, um diese so leichter von den Kontonummern zu unterscheiden. Sie können beliebig viele Nummern einrichten. Alle Rubrikennummern, die nicht als Zeilennummern auf der Umsatzsteuer-Voranmeldung stehen, werden beim Bericht UVA Kontennachweis verwendet (siehe Bericht MwSt. Kontenprüfung).
Art Dieses Feld legt den Inhalt der MwSt.-Abrechnungszeile fest. Es handelt sich hierbei um ein Optionsfeld. Sie haben folgende Wahlmöglichkeiten:
Kontosumme: Das wird verwendet, wenn die MwSt. anhand der Kontensumme summiert wird. Basis hierfür sind die gebuchten Sachposten aus dem Hauptbuch. Bei Auswahl muss das Feld Kontosumme mit dem Kontobereich gefüllt werden, der zusammengezählt werden soll.
MwSt.-Summe: Dies wird ausgewählt, wenn die Mehrwertsteuer anhand der MwSt.-Posten summiert werden soll. Bei Auswahl dieser Option müssen folgende Felder gefüllt sein: Buchungsart, MwSt.-Geschäftsbuchungsgruppe, MwSt.-Produktbuchungsgruppe, Betragsart. Die Auswahl Rubrikensumme bestimmt, wie Zeilen in dieser MwSt.-Abrechnung summiert werden sollen. Wählen Sie diese Möglichkeit, muss das Feld Rubrikensumme mit dem Zeilenbereich gefüllt werden, den sie addieren möchten. Das Feld Beschreibung wird verwendet, wenn die Zeile nur Text oder Symbole aufweist, beispielsweise eine gepunktete Linie.
Hinweis: Wenn Sie die Art Kontosumme gewählt haben, erfolgt keine Buchung und kein Abschluss der MwSt.-Posten. Die Kontosumme ist rein informativ.
Kontosumme Haben Sie zuvor im Feld Art die Option Kontosumme gewählt, geben Sie jetzt an dieser Stelle die Nummer der Sachkonten an, die für die Zeilensumme berücksichtigt werden sollen.
Buchungsart Dieses Feld füllen Sie nur dann, wenn im Feld Art die Option MwSt.-Summe gewählt wurde. Die Felder bestimmen, welche MwSt. Posten aus der Tabelle mit den MwSt. Posten summiert werden sollen. Sie haben in diesem Optionsfeld die Wahl zwischen Leer, Einkauf (=Vorsteuer), Verkauf (=Umsatzsteuer) oder Ausgleich.
MwSt.-Geschäftsbuchungsgruppe; MwSt.-Produktbuchungsgruppe Ebenso wie im Fall der Buchungsart müssen diese beiden Felder entsprechend gefüllt sein, wenn Sie die Option MwSt.-Summe ausgewählt haben. Diese Felder bestimmen welche MwSt.-Posten miteinander summiert werden sollen. Denn im Fall einer Buchung führt das System die Buchungsgruppen im Hintergrund mit.
Betragsart Im Fall der Art = MwSt.-Summe, geben Sie hier an, ob die Summe der MwSt.-Posten auf Grundlage der ermittelten MwSt.-Beträge ODER auf Basis der Bemessungsgrundlage basieren soll.
Folgende Optionen stehen hier zur Verfügung:
- Leer = keine Berechnung eines Gesamtbetrages
- Betrag = Der Betrag der ausgewählten MwSt.-Posten wird summiert
- Bemessungsgrundlage = Die Bemessungsgrundlage, mit der die MwSt. der ausgewählten MwSt.-Posten berechnet wurde, wird summiert.
- Unreal. Betrag = Der unrealisierte Betrag der MwSt.-Posten wird summiert.
- Unreal. Bemessungsgrundlage = Die unrealisierte Bemessungsgrundlage bzw. die hier vorhandenen Beträge werden summiert.
Rubrikensumme Sofern Sie im Feld die Auswahl Rubrikensumme getroffen haben, tragen Sie hier die Zeilennummern bzw. den Zeilennummernbereich ein, der bei der Berechnung einer Summe berücksichtigt werden soll.
Berechnen mit Hiermit definieren Sie die Darstellung der Vorzeichen. Sie haben die Wahl zwischen Vorzeichen und Umgekehrtes Vorzeichen.
Drucken Wenn Sie an dieser Stelle ein Häkchen setzen, wird die Zeile in der MwSt.-Abrechnung mit angedruckt.
Drucken mit Definieren Sie, ob die Beträge der MwSt.-Abrechnung mit dem ursprünglichen oder dem umgekehrten Vorzeichen gedruckt werden sollen. Die Auswahl an dieser Stelle ist ebenfalls Vorzeichen oder umgekehrtes Vorzeichen. Der Druck ist hierbei unabhängig von der Berechnung.
Neue Seite Beim Drucken der MwSt. Abrechnung erfolgt nach dieser Zeile ein Seitenumbruch.
UVA-Rubrikennr. In diesem Feld hinterlegen Sie die entsprechende Kennzahl aus dem Umsatzsteuer-Voranmeldungsformular, um später bei Erstellung der Voranmeldung die korrekte Zuordnung in den UVA Vorgängen pro ZE gewährleisten zu können. Wählen Sie hierbei über das Auswahlfeld die entsprechende Rubrikennr. der MwSt.-Abrechnungszeile. Hinweis Voraussetzung für Eintragungen im Feld UVA-Rubrikennr.: - Rubrikennr. hat einen Eintrag, - Feld Art muss MwSt.-Summe lauten, - Im der Rubrikensumme darf kein Eintrag vorhanden sein. Bitte beachten Sie, dass ausschließlich die Kennzahlen aus dem Formular der Umsatzsteuer-Voranmeldung in der Darstellung der UVA Vorgänge pro ZE unterstützt werden.

Berichtsauswahl – MwSt

Über die Suche rufen Sie die Berichtsauswahl-MwSt. auf. Hinterlegen Sie für die Berichte MwSt.-Abrechnung, UVA Kontennachweis und MwSt.-Abrechnungsschema jeweils die Berichts-ID an:

MwSt.Abrechnung

UVA Kontennachweis

Abrechnungsschema

Zuständigkeitseinheiten

Über die Zuständigkeitseinheit wird die Gesellschaft abgebildet. Sie bereiten die Umsatzsteuer-Voranmeldung (UVA) je Zuständigkeitseinheit auf und drucken sie aus. Stellen Sie sicher, dass Sie für jede Gesellschaft über eine Zuständigkeitseinheitenkarte verfügen und dabei besonders auf die folgenden Punkte in Bezug auf die UVA achten. Im Inforegister Buchhaltung hinterlegen Sie ein Sammelobjekt mithilfe der beiden Felder Eigentümer/Mieter und Sammelobjekt.

ZE Karte

Befüllen Sie im Inforegister Finanzamt alle relevanten Felder.

Finanzamt

Bezeichnung Erläuterung
Finanzamt Kreditorennr. Der Kreditor des zuständigen Finanzamts muss zugeordnet werden. Für die Überweisung der Umsatzsteuerzahllast wird die RE Bankverbindung des Kreditors verwendet.
USt Abrechnungsperiode Auch hier sollte eine Eingabe erfolgen. Folgende Optionen stehen zur Verfügung:
- Leer = Lassen Sie das Feld leer, wenn Ihnen noch Angaben fehlen und Sie die Bearbeitung später fortsetzen möchten. Vor Erstellung eines UVA Vorgangs sollte jedoch eine Auswahl getroffen werden, da andernfalls der UVA Vorgang nicht erstellt werden kann.
- Monat = Auswahl für eine monatliche Abgabe der Voranmeldung.
- Quartal = Auswahl für eine Quartalsmeldung.
- Jahr = Die Eingabe Jahr hat nur einen informativen Charakter. Eine Umsatzsteuer-Jahresmeldung ist dadurch nicht möglich, Sie können Ihre Zuständigkeitseinheiten jedoch somit leichter filtern, um die Jahresmeldung separat durchzuführen.
- keine = Verwenden Sie diese Option, wenn Ihre Zuständigkeitseinheit nicht zur Abgabe einer Umsatzsteuer-Voranmeldung verpflichtet ist.

Hinweis

Bei der Umsatzsteuer-Voranmeldung in RELion ist es notwendig pro Zuständigkeitseinheit ein Sammelobjekt zu hinterlegen, da Zuständigkeitseinheiten beliebig vielen Objekten zugeordnet werden können. Es wird deshalb eine Angabe benötigt, mit welcher Objektnummer die Zahllast gebucht werden soll. Ein Sammelobjekt kann entweder ein „echtes“ oder ein „Fibu-Objekt“ sein. Fibu-Objekte können im System auf der Objektkarte im Feld Verwendung mit der entsprechenden Option gekennzeichnet werden.

Buchblattvorlage für die kreditorische Zahllastbuchung

Um im späteren Verlauf beim Buchen der UVA die Kreditorenbuchung durchzuführen, richten Sie hierfür ein separates Buchblatt ein. Geben Sie in der Suche Fibu Buch.-Blattvorlagen ein. Nutzen Sie das RE Einkaufs Buch.-Blatt als Buchblattvorlage. In dem folgenden Beispiel wählen Sie die Buchblattvorlage RE_EINKAUF mit dem Buch.-Blatt Namen UVA.

Einkauf RE Einkauf

Periodische Aktivitäten

Checkliste

Die Checkliste unterstützt Sie bei der Bearbeitung einer UVA. Die Checkliste können Sie hier downloaden.

Arbeiten vor dem Erstellen UVA Vorgang

  • Periodenabschlussarbeiten gem. interner Vorgaben
  • Buchungszeitraum für Benutzer sperren – ausgenommen UVA-Ersteller
  • Skonto rückrechnen
  • Objektsteuerquote berechnen
  • Nicht anrechenbare Vorsteuer berechnen
  • § 15a Planposten erstellen
  • § 15a Korrekturbuchungen erstellen

Erstellen und Buchen UVA Vorgang

  • UVA Vorgang anlegen und erstellen
  • UVA Vorgang kontrollieren
  • UVA Vorgang versenden
  • UVA Vorgang buchen
  • Sicherstellung/Beobachtung Zahlungsausgang/-eingang FA

Nacharbeiten UVA Vorgang

  • Periodenabschlussarbeiten gem. interner Vorgaben abschließen
  • Buchungszeitraum auch für UVA-Ersteller sperren
  • Ablage (digital) Übertragungsprotokoll, Nachweise, Verprobung und Buchungsbeleg

Details

Bevor Sie mit der eigentlichen Erstellung des UVA Vorgangs beginnen, sollten Sie einige Vorarbeiten erledigen. RELion stellt Ihnen hierzu verschiedene Stapelverarbeitungen zur Verfügung. Den Aufruf starten Sie über das Rollencenter über Steuer Vorgänge/Umsatzsteuervoranmeldung Allgemein.

Steuer Vorgänge

Eine ausführliche Beschreibung erhalten Sie in der Anwenderdokumentation Nicht anrechenbare Vorsteuer.

Buchungszeitraum sperren

Es wird empfohlen, vor Beginn der Aufgaben und vor dem Erstellen des UVA-Vorgangs die Periode(n) für die Benutzer zu schließen, die nicht am UVA-Vorgang beteiligt sind. So stellen Sie sicher, dass durchgehend mit einem aktuellen Buchungsstand gearbeitet wird. Der Buchungszeitraum kann an vier verschiedenen Einrichtungsoptionen gesperrt bzw. eingeschränkt werden:

  • Benutzer Einrichtung
  • Finanzbuchhaltung Einrichtung
  • Einrichtung Objektkarte
  • Einrichtung Zuständigkeitseinheiten

Hinweis

Die Benutzer Einrichtung übersteuert alle anderen Einrichtungen. Nähere Details zum Buchungszeitraum finden Sie in der Anwenderdokumentation Jahresabschlussarbeiten.

Fallbeispiel

Nachdem alle periodischen notwendigen Aktivitäten vor der Erstellung eines UVA Vorgangs durchgeführt sind, kann der eigentliche UVA Vorgang beginnen.

Beispiel

Anlegen UVA Vorgang

In unserem Beispiel erstellen Sie eine Umsatzsteuer-Voranmeldung für den Voranmeldungszeitraum März 2022. Öffnen Sie über die Suche die UVA Vorgänge. Legen Sie mit Neu für den Monat bzw. Meldezeitraum einen neuen UVA Vorgang an und füllen Sie die erforderlichen Felder. Wählen Sie im Inforegister Allgemein Mehr anzeigen, um weitere Felder anzuzeigen.

UVA Vorgang

Bezeichnung Erläuterung
Inforegister Allgemein
Nr. Die Nummer wird gem. RE Steuer Einrichtung automatisch vergeben.
Beschreibung Tragen Sie eine aussagekräftige Beschreibung ein.
Startdatum Hinterlegen Sie hier das Anfangsdatum der zu meldenden Periode. Das Enddatum wird automatisch eingetragen.
Periode Dieser Eintrag bezieht sich auf das Feld USt Abrechnungsperiode auf der Zuständigkeitseinheiten-Karte. Beispiel: Bei der Auswahl Monat werden die ZE’s angezeigt, welche im Feld USt Abrechnungsperiode Monat hinterlegt haben.
Zusätzliche Information Hier besteht die Möglichkeit, eine zusätzliche Nachricht an das Finanzamt zu übermitteln.
Getrennt übermittelte Belege Wenn Sie Belege zusätzlich an das Finanzamt übermitteln wollen, aktivieren Sie das Feld.
Zuständigkeitseinheitenfilter Über den Assist Button gelangen Sie zur Auswahl der entsprechenden Zuständigkeitseinheiten. Der Filter ist gem. dem Feld Periode eingestellt.
MwSt.-Posten inkl. (Abgeschl.) Mit einer Auswahl aus drei Optionen wird bestimmt, welche MwSt.-Posten in den UVA-Vorgang einfließen sollen. Offen; Geschlossen; Offen und geschlossen
MwSt.-Posten inkl. (Periode) Es kann zwischen den zwei folgenden Möglichkeiten gewählt werden: - Innerhalb der Periode; - Vor und innerhalb der Periode
Hinweis- Da es sich bei der Umsatzsteuer um eine jahresbezogene Steuer handelt, werden über den Filter Vor und innerhalb Periode nur Werte ab dem 01.01. des jeweiligen Kalenderjahres herangezogen.
Berichtigte Anmeldung Aktivieren Sie das Feld, wenn es sich um eine berichtigte Erklärung handelt.
Erstattungsbetrag verrechnen Wenn Sie wollen, dass eine mögliche Belastungszahlung und ein Erstattungsbetrag zusammen in dieser UVA aufgenommen werden müssen, aktivieren Sie dieses Feld.
Lastschrift widerrufen Einen Widerruf einer bereits erteilten Lastschrift können Sie hier aktivieren.
Status Es wird er aktuelle Status des Dokumentes angezeigt. Dieses Feld kann nicht manuell geändert werden. Solange der Status Angelegt lautet, können die Felder noch ohne weitere Zwischenschritte korrigiert werden. (siehe UVA Vorgang rückgängig machen).
Testversion Wenn Sie eine Testmeldung an das Finanzamt übermitteln möchten, wird das Feld aktiv gesetzt.
Vorlagenname Wählen Sie hier die MwSt.-Abrechnung aus.
Name Wählen Sie hier den Abrechnungsvorlagenname aus.
Inforegister Statistik
Anzahl UVA-Transaktionen übertragen Dieses Feld bleibt immer auf Null stehen.
Anzahl Zuständigkeitseinheiten Über den Lookup gelangen Sie auf die Übersicht der Zuständigkeitseinheiten Übersicht. Es wird auf die ZE und die USt Abrechnungsperiode gefiltert.
Anzahl MwSt.-Posten Beim Erstellen der XML-Datei werden die MwSt.-Posten dem UVA Vorgang zugeordnet. Die MwSt.-Posten sind mit der UVA Vorgangsnr. und UVA Transaktionsnr. angereichert. Auch das Feld Kennzeichen erhält hier einen Eintrag.

In unserem Fallbeispiel erstellen Sie einen UVA Vorgang für die Abrechnungsperiode Januar 2025. Im Status Angelegt enthält der UVA Vorgang noch keine Posten, dies ist ein leerer Rahmen.

UVA Angelegt

Wichtig

Da die oben erwähnten Felder zum Erstellen des XML-Dokuments verwendet werden, welches an das Finanzamt übertragen werden soll, können nach dem Erstellen des XML-Dokuments keine Änderungen mehr in dieser Datei vorgenommen werden. Nähere Informationen finden Sie unter UVA Vorgang rückgängig machen. Wenn eine Umsatzsteuer-Voranmeldung als Testversion gesendet wurde, kann diese später nicht in eine tatsächliche Voranmeldung umgeändert werden.

Erzeugen der UVA

Nachdem der UVA Vorgang für März 2022 vollständig gefüllt wurde, erstellen Sie für die zwei Zuständigkeitseinheiten einen eigenen Datensatz, indem Sie im Menüband den Vorgang UVAs erzeugen auswählen:

UVA erzeugen

Daraufhin ändert sich der Status der UVA Vorgang Nr. UVA21-024 auf UVA erstellt. Für jede der zwei Zuständigkeitseinheiten wurde weiterhin ein eigener Datensatz erstellt.

UVA erzeugen

In dem Status UVA erstellt ist noch keine Möglichkeit vorhanden, Daten zu kontrollieren, es wurden bis jetzt lediglich Datensätze erzeugt.

Erstellen XML-Datei

Wählen Sie nun die Funktion XML-Datei erstellen, so werden die Steuerbeträge der einzelnen Voranmeldungen ermittelt und der Status auf XML erstellt geändert.

XML erstellen

Hinweis

Für den elektronischen Versand der Umsatzsteuer-Voranmeldung sind für die Adresse nur 30 Zeichen erlaubt. Sollte die Adresse einer Zuständigkeitseinheit größer sein, bestätigen Sie die Meldung mit Ja.

Beispiel: Meldung

MwSt.-Posten

Beim Erstellen der XML-Datei wird die UVA Vorgang Nr. in die MwSt.-Posten eingetragen. In den einzelnen Zuständigkeitseinheitenzeilen und im Inforegister Statistik (hier: gesamte MwSt.-Posten) können Sie die Anzahl MwSt. Posten einsehen und prüfen. In diesem Fallbeispiel hat die ZE RT einen MwSt.-Posten und die ZE RI GmbH 33.

Posten

Kontrolle der UVA

UVA Vorgang pro ZE

Nach Erstellung der XML-Datei können Sie sich jeden einzelnen UVA Vorgang pro ZE anzeigen oder gesamt anzeigen lassen. Jeder einzelne, ermittelte MwSt.-Posten kann exakt nachvollzogen und kontrolliert werden.

Vorgang

Posten

UVA Vorgang

MwSt.Posten

MwSt.-Abrechnung Vorschau

Zur Abstimmung und Auswertung der MwSt.-Abrechnung stehen Ihnen sowohl die Fensteransicht MwSt.-Abrechnung Vorschau als auch der Druck MwSt.-Abrechnung Meldung zur Verfügung. Ausgehend von unserem Datenbeispiel gehen Sie über Verwalten und wählen MwSt.-Abrechnung Vorschau aus. Bitte beachten Sie, dass sich nur für die ausgewählte ZE, die MwSt-Abrechnung öffnet.

ZE

In diesem Beispiel wird die MwSt.-Abrechnungsvorschau für die Zuständigkeitseinheit RT geöffnet.

Abrechnungsvorschau

Nun können die ermittelten Beträge ggf. nochmals kontrolliert werden bevor eine Übertragung an das Finanzamt erfolgt. Sie können direkt auf die Beträge klicken und die MwSt.–Posten nochmals einsehen. Vorab können Sie sich auch das Umsatzsteuer-Formular anzeigen lassen.

Anzeigen

Druck

Bericht MwSt. Kontenprüfung

Dieser Bericht unterstützt Sie bei der Prüfung der Bemessungsgrundlage und dem Steuerbetrag. Die Filterkriterien sind voreingestellt. Sie können sich mit dem Feld Posten drucken, die einzelnen MwSt.-Posten mit anzeigen lassen. Außerdem kann festgelegt werden, ob die Kontrollsummen oder Kontensummen mit angedruckt werden sollen. Wählen Sie Drucken oder Vorschau, um den Ausdruck zu erhalten.

Wichtig

Es wird nur der Bericht angezeigt, der für die Zuständigkeitseinheit ausgewählt wurde.

Dieser Bericht zeigt alle MwSt.-Posten an, die mit der entsprechende UVA Transaktion Nr. angereichert sind. Die anderen Optionen sind an dieser Stelle informativ.

Druck

Wählen Sie die Funktion MwSt. Kontenprüfung in der Menüleiste, dann wird Ihnen der Bericht für alle ausgewählten Zuständigkeitseinheiten angezeigt (hier: zwei ZE).

Kontenprüfung

Druck

UVA Vorgang rückgängig machen

Sollte es notwendig sein, die UVA erneut zu starten, beispielsweise weil Buchungen korrigiert werden mussten, haben Sie die Möglichkeit den UVA Vorgang rückgängig zu machen und zu aktualisieren.

  1. Im Status Angelegt können Änderungen jederzeit vorgenommen werden.
  2. Beim Status UVA erstellt wählen Sie unter Aktionen die Funktion UVAs löschen, der Status wird wieder auf Angelegt gesetzt.
  • Vorgang
  1. Wenn der Status auf XML erstellt gesetzt ist, wählen Sie zunächst die Funktion XML-Datei löschen.
  • XML Datei
  1. Es erscheint folgendes Mitteilungsfenster.
  • Mitteilung

Die Abfrage wird bei jeder einzelnen Zuständigkeitseinheit angezeigt. In unserem Beispiel würde die Meldung zweimal angezeigt, da der UVA Vorgang mit zwei Zuständigkeitseinheiten angelegt ist. Nun ist der Status wieder auf UVA erstellt und Sie können wie bereits oben dargestellt weiter rückgängig machen.

Versand der UVA via ERiC-Schnittstelle

Wenn Sie die Bemessungsgrundlagen und Steuerbeträge nun abschließend auf die Richtigkeit hin überprüft haben, führen Sie die Meldung via Elster mittels der ERiC-Schnittstelle durch.

UVA-Vorgang

Um den UVA Vorgang zu übertragen, starten Sie im Menüband die Funktion XML-Datei übertragen.

Meldung

Nach dem Bestätigen der Hinweismeldung mit Ja wird die XML-Datei an ELSTER gesendet und der Status wird automatisch auf XML übertragen gesetzt:

Hinweis

Hinweis

UVA Karte

Über die Funktion Antwort Anzeigen gelangen Sie zu dem Übertragungsprotokoll.

Antwort Anzeigen

Ihnen wird nun die dazugehörige PDF Datei angezeigt. Der Bemerkung ganz unten rechts zeigt Ihnen an mit welcher Version Sie die UVA übertragen haben.

Protokoll

MwSt. buchen UVA Vorgang

Die Mehrwertsteuer sollte erst nach der erfolgreichen Übermittlung der Umsatzsteuer-Voranmeldung gebucht werden. Dadurch werden die offenen MwSt.-Posten geschlossen und die Umsatzsteuer- und Vorsteuerbeträge auf ein Umsatzsteuerzahllastkonto umgebucht. RELion bietet hierfür die Stapelverarbeitung MwSt. buchen UVA-Vorgang. Wählen Sie in der Menüleiste unter Vorgang MwSt. buchen UVA Vorgang aus.

Bericht

Die Felder UVA Vorgang Nr., Beschreibung, Zuständigkeitseinheitenfilter, Startdatum, Periode und MwSt.-Posten inkl. (Periode) werden analog Ihres erstellten UVA Vorgangs vorbelegt und können nicht verändert werden. Es können keine MwSt.-Posten gebucht werden, die nicht der erstellten (gemeldeten) Umsatzsteuer-Voranmeldung entsprechen. Vergeben Sie eine Belegnr. und wählen das Ausgleichskonto.

Im Fallbeispiel erhalten Sie für die zwei ausgewählten ZE`s die Buchungsvorschau.

Druck

Druck

Wichtig

Sobald Sie das Feld Buchung aktiviert haben und den Bericht über Drucken oder Vorschau starten, wird die Buchung ausgeführt; es gibt keinen weiteren Zwischenschritt mehr. Mit dem Buchungsvorgang werden die MwSt.-Posten geschlossen Ein Storno ist dann nur noch über das Journal möglich.

Im Einkaufs Buch.-Blatt – UVA werden die Buchblattzeilen erstellt und können dann gebucht werden.

Einkaufsbuchblatt

Anschließend wird für jede ZE ein eigener Journaleintrag generiert (siehe 2 x MWSTABR). Die Kreditorbuchung wird extra generiert.

Fibujournal

Nach der Verbuchung werden die MwSt.-Posten von offen auf Abgeschlossen gesetzt.

Abgeschlossen

Nacharbeiten

Je nach Ihren Buchungsrichtlinien könnte es erforderlich sein, die Dateien in einer bestimmten Struktur zu speichern. So können Sie jederzeit bei internen und externen Anforderungen die gemeldeten Zahlen zeitnah dokumentieren bzw. weiterleiten.

Beispiel:

  • UVA-Kontennachweis ZE (z. B. Excel)
  • MwSt.-Posten (Excel), da die UVA Vorgang Nr. und die UVA Transaktion Nr. durch einen erneuten UVA Vorgang geändert werden können.
  • Übertragungsprotokolle (PDF)
  • MwSt. buchen UVA Vorgang
  • Nachweis Zahlungsstrom (Kontoauszug)

Dauerfristverlängerung

Mit dem Antrag auf Dauerfristverlängerung wird der Abgabetermin der Umsatzsteuervoranmeldung um einen Monat verlängert. Bei monatlicher Voranmeldung muss eine Sondervorauszahlung in Höhe von 1/11 der Umsatzsteuerzahllast des Vorjahres geleistet werden.

Soll die Dauerfristverlängerung gleich zu Beginn des Jahres genutzt werden, muss der Antrag mit der Sondervorauszahlung spätestens am 10.2. des Vorjahres beim Finanzamt vorliegen. Die gewährte Dauerfristverlängerung gilt nicht nur im kommenden Jahr, sondern auch in den folgenden Jahren. Deshalb ist es nicht erforderlich, den Antrag jährlich grundsätzlich neu zu stellen, sondern nur die neue Sondervorauszahlung anzumelden.

Der Antrag auf Dauerfristverlängerung kann für die Voranmeldungszeiträume Monat und Quartal gestellt werden, aber für die Quartalsanmeldung ist keine Sondervorauszahlung zu entrichten. Insofern bildet die Monatsanmeldung hier den relevanten Fall.

Einrichtung

Es sind zwei Einrichtungen für die Dauerfristverlängerung nötig. Der Antrag muss pro Gesellschaft (Zuständigkeitseinheit) gestellt werden. Daher muss in der Zuständigkeitseinheit die Dauerfristverlängerung aktiviert werden. Ebenso müssen in der RE Steuer Einrichtung Einstellungen vorgenommen werden.

Zuständigkeitseinheit

Hier wird im Inforegister Finanzamt die Dauerfristverlängerung für die Zuständigkeitseinheit aktiviert.

aktiv

Die Aktivierung ist in den UVA-Vorgängen sichtbar. Es können nun getrennte UVA-Vorgänge für Gesellschaften mit und ohne Dauerfristverlängerung erstellt werden.

Dauerfristverlängerung

Ist der Feldinhalt auf ja gesetzt, werden ausschließlich Zuständigkeitseinheiten in den Vorgang übernommen, für die eine Dauerfristverlängerung vereinbart wurde.

Ist der Feldinhalt auf nein gesetzt, werden ausschließlich Zuständigkeitseinheiten berücksichtigt, bei denen keine Dauerfristverlängerung besteht.

RE Steuer Einrichtung

Im Inforegister Dauerfristverlängerung sind folgende Felder auszufüllen:

Dauerfristverlängerung

Bezeichnung Erläuterung
Sondervorauszahlungskonto Hier wird das Konto angegeben, das für die Buchung der Sondervorauszahlung erforderlich ist.
Buch.-Blattvorlagenname Auswahl des entsprechenden Buchblatt-Vorlagennamens.
Buch.-Blattname Auswahl des Buchblattnamens.

Hinweis

Es empfiehlt sich, ein eigenes Buchblatt für die Dauerfristverlängerung anzulegen. In diesem Buchblatt wird die Nummernserie hinterlegt, vorausgesetzt, dass eine entsprechende Nummernserie zuvor eingerichtet wurde.

Prozessablauf

Nach erfolgreicher Einrichtung und Aktivierung der Dauerfristverlängerung in den relevanten Bereichen erfolgt im nächsten Schritt die eigentliche Durchführung. Hierbei wird die Sondervorauszahlung gemäß den gesetzlichen Vorgaben verbucht und die erforderlichen Meldungen an das Finanzamt übermittelt. Es ist sicherzustellen, dass alle Buchungen und Fristen sorgfältig überwacht werden, um Fehler oder Versäumnisse zu vermeiden.

Über die Zuständigkeitseinheit kann auf die Dauerfristverlängerung zugegriffen werden (nur für die ausgewählte ZE). Alternativ ist der Aufruf über die Suchfunktion für die Stapelverarbeitung oder über die Aktion Steuer Vorgänge (alle ZE) möglich.

ZE-Karte

Dauerfristverlängerung

Zusätzliche Felder können über die Funktion Personalisieren eingeblendet werden:

  • Erstellt am
  • Erstellt von
  • Geändert am
  • Geändert von

Das Feld Status dokumentiert den Bearbeitungsstand und steuert die Bearbeitbarkeit:

Status Bedeutung
Offen Antrag ist zur Erfassung geöffnet und gilt als nicht aktiv.
Freigegeben Erfassung abgeschlossen, Felder gesperrt, Antrag kann gesendet werden.
Übertragsfehler Fehlercode beim Senden; Daten müssen korrigiert werden.
Aktiv Übertragung erfolgreich, Antrag ist aktiv, Felder gesperrt, keine manuelle Rücksetzung möglich.
Archiviert Nach erfolgreichem Senden wird der vorherige Antrag archiviert; Felder gesperrt.

Dauerfristverlängerung anlegen

Zu einer ZE kann manuell ein neuer Antrag angelegt werden, sofern das Feld Dauerfristverlängerung aktiv ist.

Dauerfristverlängerung bearbeiten

  • Zuständigkeitseinheit auswählen.
  • Jahr der Beantragung eintragen.
  • Sondervorauszahlung berechnen über die Aktion Berechne Vorauszahlung oder manuell eingeben/überschreiben.
  • Über die Vorschau kann die Übertragung vorab geprüft werden.

Dauerfristverlängerung löschen

Löschung ist nur möglich, wenn der Status Offen ist.

Dauerfristverlängerung freigeben

Der Antrag kann auf Freigegeben gesetzt werden, sobald alle erforderlichen Felder gefüllt sind.

Daten ans Finanzamt senden

  • Nach Freigabe steht der Antrag zur Übermittlung bereit.
  • Erfolgreiche Übertragung → Status Aktiv.
  • Fehler bei Übertragung → Daten prüfen, korrigieren und Antrag erneut auf Offen oder Freigegeben setzen.

Sondervorauszahlung buchen

Über die Aktion Buchen wird die Sondervorauszahlung verbucht.

Berichtigte Dauerfristverlängerung

Bei Fehlern nach Senden und Buchen:

  • Buchung im Fibujournal stornieren.
  • Neue Dauerfristverlängerung mit aktivierter Option Berichtigte Anmeldung anlegen.

Archivierung

Bei Anlage einer neuen Dauerfristverlängerung wird die vorherige automatisch auf Archiviert gesetzt, um die Übersichtlichkeit zu wahren.

Fallbeispiel

Für folgende UVA Vorgänge aus dem Jahr 2023 wird für die Zuständigkeitseinheit RI GmbH die Dauerfristveranlagung beantragt:

UVA Vorgänge

Beispiel

Die Zuständigkeitseinheit und das Jahr werden ausgewählt.

Das Einblenden der Infobox zur weiteren Bearbeitung wird benötigt bzw. hier die ist Aufrechnung der UVA´s aus dem Jahr 2023 und die Berechnung für die Sondervorauszahlung ersichtlich.

Übersicht

  • Ausführen von Aktion Berechne Vorauszahlung.
  • Meldung Die Beträge wurden berechnet mit OK bestätigen.

Die Beträge der UVA Voranmeldungen (Zahllast/Erstattung) wurden erfolgreich übertragen. Die Berechnung von 1/11 der Gesamtsumme wurde in das Feld Sondervorauszahlung übernommen.

Sondervorauszahlung

Über die einzelnen Beträge in der monatlichen Übersicht kann direkt in den zugehörigen UVA Vorgang verzweigt werden.

Nach erfolgter Prüfung kann der Antrag über die Aktion Freigeben zur Übertragung freigegeben werden. Der Status ändert sich auf Freigegeben.

Freigegeben

Der Status kann jederzeit wieder auf Offen gesetzt werden. Hierzu die Aktion Offen setzen auswählen. Über die Funktion Vorschau lässt sich das Formular vorab einsehen.

Protokoll

Im nächsten Schritt erfolgt die Übertragung des Antrags. Über die Aktion Senden wird der Antrag an das Finanzamt übermittelt.

Meldung

Falls bei der Übertragung ein Fehler auftritt, wird der Status auf Sendefehler gesetzt.

Sendefehler

Den Fehler beheben und den Status auf Offen zurücksetzen. Anschließend den Antrag erneut freigeben und nochmals senden. Die Meldung zur Übertragung ist dabei zu bestätigen.

Protokoll

Nach erfolgreicher Übertragung wird der Status auf Aktiv gesetzt. Über die Aktion Anzeigen kann die Übertragung jederzeit erneut eingesehen werden.

Aktiv

Im nächsten Schritt kann die Sondervorauszahlung gebucht werden. Über die Aktion Buchen wird das eingerichtete Buchblatt erstellt.

Meldung

Buchblatt

Die Sondervorauszahlung wurde gebucht und steht zur Überweisung bzw. Abbuchung bereit.

Rückbuchung bzw. Ausgleich der Sondervorauszahlung

Mit der Umsatzsteuer-Voranmeldung für den Monat Dezember ist die geleistete Sondervorauszahlung entsprechend zu verrechnen.

Tipp

Es wird empfohlen, ein wiederkehrendes Buchungsblatt für die Rückbuchung im Dezember anzulegen, um sicherzustellen, dass die Verrechnung der Sondervorauszahlung nicht übersehen wird. Die MwSt.-Abrechnung sollte um das Feld Rubrikennummer aus dem Formular der Umsatzsteuer Voranmeldung ergänzt werden. Nachfolgend ein Auszug aus dem UVA-Formular:

Abzug

Umsatzsteuerliche Organschaft

RELion unterstützt die Erstellung, elektronische Übermittlung (über ELSTER via ERiC) und Buchung der Umsatzsteuer-Voranmeldung (UVA) im Rahmen einer umsatzsteuerlichen Organschaft. Voraussetzung für die Nutzung dieser Funktionalität ist, dass sämtliche zugehörigen Zuständigkeitseinheiten innerhalb desselben Mandanten geführt werden.

Vor der Anwendung sind folgende Einrichtungsdaten erforderlich:

  • Für den Organträger, der die UVA gegenüber dem Finanzamt übermittelt, muss eine eigene Zuständigkeitseinheit eingerichtet werden.
  • Dem Organträger sind die entsprechenden Organgesellschaften (Zuständigkeitseinheiten) zuzuordnen.

Organschaft

Zusätzliche Hinweise zur Buchung:

  • Die Zuständigkeitseinheit des Organträgers, über die die UVA übermittelt wird, sollte grundsätzlich nicht bebucht werden, da aus dieser Einheit keine Umsatzsteuer-Posten übermittelt werden.
  • Erfolgen Buchungen direkt im Gesellschaftsmandanten des Organträgers, ist hierfür eine separate Zuständigkeitseinheit sowie ein entsprechendes Allgemeinkostenobjekt anzulegen.

In diesem Fall wird der Gesellschaftsmandant wie eine reguläre Organgesellschaft behandelt. Die dort generierten Umsätze fließen – analog zu den übrigen Organgesellschaften – in die UVA des umsatzsteuerlichen Organträgers ein.

Zuständigkeitseinheit - Organträger

Auf der Zuständigkeitseinheiten Karte wird definiert, welche Einheit als Organträger und welche als Organgesellschaft im Rahmen der umsatzsteuerlichen Organschaft fungiert.

Inforegister Allgemein

Eine Zuständigkeitseinheit ist umsatzsteuerlich ein Organträger, wenn

  • durch ein FlowField Organgesellschaften größer Null,
  • das Feld Organschaft leer bleibt.

Im dargestellten Beispiel enthalten die Zuständigkeitseinheiten RF, RI GMBH und RT im Feld Organschaft den Eintrag ORGAN001, wodurch sie als Organgesellschaften dem Organträger zugeordnet sind.

ZE-Karte

Inforegister Buchhaltung

Da Buchungen auf die Zuständigkeitseinheit (ZE) des Organträgers nicht zulässig sind, wird empfohlen, den Buchungszeitraum über die Felder Buchungen zugelassen ab und Buchungen zugelassen bis entsprechend einzuschränken. Dies gilt unter der Voraussetzung, dass keine Einträge in der Benutzereinrichtung diese Einschränkungen übersteuern.

Buchung

Inforegister Finanzamt

Im Inforegister Finanzamt werden Angaben für die Übermittlung an das zuständige Finanzamt erfasst.

Finanzamt

Zuständigkeitseinheit - Organgesellschaft

Eine Zuständigkeitseinheit ist umsatzsteuerlich eine Organgesellschaft, wenn

  • durch ein FlowField Organgesellschaften gleich Null.
  • das Feld Organschaft einen Eintrag enthält.

Inforegister Allgemein

Im Feld Organschaft erfolgt die Zuordnung des Organträgers. Durch diese Auswahl wird die entsprechende ZE als Organgesellschaft klassifiziert.

Organschaft

Inforegister Buchhaltung

Im Inforegister Buchhaltung wird ein Sammelobjekt hinterlegt. Dazu geben Sie über Eigentümer / Mieter und Sammelobjekt das Allgemeinkostenobjekt an. Die Buchung der Umsatzsteuer-Voranmeldung erfolgt über dieses Objekt.

Buchhaltung

Inforegister Finanzamt

Zur Buchung der Umsatzsteuer-Zahllast/-Erstattung wird im Inforegister Finanzamt die Finanzamt Kreditorennr. eingetragen.

Finanzamt

Wichtig

Die Finanzamtdaten sollten den Daten des Organträgers entsprechen. Das Feld USt.-Abrechnungsperiode aktualisiert sich gem. dem Organträger. Die USt.-ID Nr. kann abweichen.

Hinweis

Die Buchung der UVA erfolgt pro Zuständigkeitseinheit. Somit ergibt sich auf dem Finanzamt Kreditor jeweils ein Posten pro Organgesellschaft.

Fallbeispiel Organschaft

Für die Abrechnungsperiode August 2025 ist ein UVA-Vorgang für die Organschaft mit dem Organträger ORGAN001 zu erstellen. Dem Organträger sind drei Organgesellschaften zugeordnet: RT GmbH, RF GmbH und RI GmbH. Für jede Zuständigkeitseinheit (ZE) wurde jeweils eine Einkaufsrechnung gebucht.

Die Erstellung des UVA-Vorgangs mit Organschaft orientiert sich grundsätzlich am Ablauf des UVA-Vorgangs ohne Organschaft (siehe Anlegen UVA-Vorgang).

Anlegen UVA Vorgang mit Organschaft

Zu Beginn wird ein UVA-Vorgang für den Voranmeldungszeitraum des Kalendermonats August 2025 erstellt. Nach der erstmaligen Anlage wird der Vorgang mit dem Status Angelegt ausgewiesen.

Status

UVA erzeugen

UVA erstellt

XML-Datei erstellen

XML

MwSt.-Posten

Posten

Kontrolle der UVA mit Organschaft

Über die Funktion MwSt.-Abrechnung Vorschau erhalten Sie eine Gesamtansicht der Organschaft. Durch Anklicken eines Betrags können die zugehörigen MwSt.-Posten zur weiteren Prüfung und Nachverfolgung angezeigt werden.

Kontrolle

MwSt.-Abrechnung Vorschau einzelne Ansicht der ZE´s

Ansicht

Bericht MwSt. Kontenprüfung Zuständigkeitseinheiten

Bericht

Druck

Versand der UVA via ERiC-Schnittstelle

Eric

Sobald die Übertragung abgeschlossen ist, werden folgende Meldungen angezeigt.

Meldung

Meldung

Anschließend wird auf der Karte UVA Vorgang der Status automatisch auf XML übertragen gesetzt.

XML übertragen

Protokoll

MwSt. buchen UVA Vorgang

Mwst.buchen

Wie bereits erläutert, erfolgt die Buchung der Umsatzsteuer-Voranmeldung bei Organschaften pro Zuständigkeitseinheit. Die Stapelverarbeitung MwSt. buchen UVA-Vorgang wird über Aktionen gestartet.

Wichtig

Sobald das das Feld Buchen aktiviert wurde und der Bericht über Drucken oder Vorschau gestartet wird, erfolgt die Buchung unmittelbar. Es gibt keinen weiteren Zwischenschritt. Ein Storno der Buchung ist anschließend nur noch über das Journal möglich.

Druck

Druck

Druck

Hinweis

In der Tabelle Fibujournale können die Buchungen, die von RELion pro Organgesellschaft durchgeführt wurden, kontrolliert werden. Für jede ZE wird ein eigener Journaleintrag generiert. Die zugehörige Kreditorenbuchung wird in das zuvor ausgewählte Buchblatt eingestellt und muss von dort aus manuell gebucht werden.

Journal

Beispiel: Sachposten Organgesellschaft RF

Sachposten

Anschließend sind im Buchblatt zur Kreditorenbuchung folgende Zeilen befüllt.

Buchblatt

Hinweis

Spätestens im Rahmen der UVA-Buchung ist festzulegen, in welcher Form und in welchem Turnus die Verrechnungen und Zahlungen zwischen dem Organträger und den Organgesellschaften erfolgen sollen. Diese Abstimmung ist erforderlich für eine ordnungsgemäße Abwicklung der innerorganschaftlichen Umsatzsteuerverrechnung.

Wichtig

Wenn das Geldflussmodul aktiv ist, muss die Kreditorenbuchung in jedem Fall erfolgen.

Hinweis

Diese Dokumentation beschreibt ausgewählte Programmfunktionen in RELion und dient der Unterstützung bei der Anwendung sowie der Erläuterung sachlicher Inhalte. Es wird darauf hingewiesen, dass keine Gewähr dafür übernommen werden kann, dass die dargestellten Verfahren und Bedienungstechniken in jedem Einzelfall das gewünschte Ergebnis erzielen.

Eine unternehmensspezifische Anpassung der Inhalte kann ausschließlich durch einen RELion-Berater erfolgen.

Insbesondere bei buchungstechnischen Hinweisen handelt es sich um Empfehlungen, die auf Erfahrungen aus Kundenprojekten basieren. Für diese Empfehlungen kann keine betriebswirtschaftliche, steuerliche oder rechtliche Gewähr übernommen werden. Aus diesem Grund sind sämtliche betriebswirtschaftlichen, steuerlichen und rechtlichen Sachverhalte vor der Einführung mit dem Wirtschaftsprüfer, Steuerberater und der Rechtsabteilung abzustimmen.

4.2 - Zahlungsverkehr

Das Modul unterstützt Sie mit Zahlungsvorschlägen, um Ihnen die optimale Ausnutzung von Zahlungskonditionen und Fälligkeiten zu ermöglichen. Sie können fällige Forderungen (Miete, Betriebskosten, Hausgelder usw.) einziehen, aber auch Guthaben, beispielsweise aus Jahresabrechnungen, auszahlen.

4.2.1 - Einführung und Einrichtung

Einführung

Der Zahlungsverkehr in RELion ist ein sehr flexibles Modul, das speziell auf die Bedürfnisse und Besonderheiten der Immobilienbranche zugeschnitten wurde.

  • Eigene Einrichtungskarte zur Konfiguration der verschiedenen Teilfunktionen (z. B. Verwendungszweckgestaltung bei Zahlungsaufträgen)
  • Hinterlegung von beliebig vielen Bankverbindungen für die Wohnanlage, für Debitoren und Kreditoren
  • Verwaltung von Lastschriftmandaten für den regelmäßigen Einzug von Forderungen
  • Umfangreiche Möglichkeiten zur Hinterlegung von wiederkehrenden Forderungen in Form von Sollstellungszeilen auf Basis von Verträgen inklusive Buchungslauf
  • Optionale Teilzahlungsfunktion bei Rechnungen
  • Zahlläufe für den debitorischen und kreditorischen Buchhaltungsbereich zur Ermittlung offener fälliger Posten und Ausgleich per Zahlungsauftrag
  • E-Banking: Import von elektronischen Kontoauszügen sowie automatische Kontierung der Kontoumsätze

Überblick

Konfiguration der IBAN-Länge je SEPA-Land

RELion verfügt bei der Erfassung von Bankverbindungen über eine Eingabehilfe. Werden nur Bankleitzahl und Kontonummer erfasst, berechnet das System automatisch die IBAN nach den allgemein gültigen Richtlinien. Allerdings gibt es Kreditinstitute (z. B. Deutsche Bank), die davon abweichen. Daher ist auch eine manuelle Eingabe der IBAN möglich. In diesem Fall prüft das System auf die korrekte Länge der IBAN und auf die Prüfziffer.

Auch bei ausländischen Banken ist diese Eingabehilfe aufgrund unterschiedlichen Aufbaus der IBAN nicht anwendbar. Jedoch ist eine Validierung bei Eingabe der IBAN auf die Felder Kontonummer und BLZ in der Regel gegeben.

IBANPrüfung

Die Länge der IBAN und auch der Bankleitzahl ist in den europäischen Ländern unterschiedlich. Daher sind diese Informationen in der Datenbank einzurichten.

Hinweis

Die Einrichtung ist je Mandanten in der Datenbank vorzunehmen.

Über die Suche öffnen Sie die Liste Länder/Regionen. Die Informationen bezüglich der IBAN und Bankleitzahllängen werden von diversen Bank-Webseiten online zur Verfügung gestellt. Es ist nicht erforderlich sämtliche Länder zu erfassen. Sollten in dem Mandanten ausschließlich deutsche Bankverbindungen geführt werden, genügt die Einrichtung für Deutschland.

Länder-Regionen

Zu beachten ist bei der Eingabe von nicht AT oder DE – IBAN: Aufgrund anderer Prüfziffern ist eine umgekehrte Validierung für andere Länder momentan noch nicht möglich. Wird die IBAN eingegeben, werden die Felder Kontonr. und BLZ korrekt gefüllt. Werden nur Kontonr. und BLZ eingegeben besteht jedoch die Gefahr, dass eine falsche IBAN generiert wird.

Bezeichnung Erläuterung
ISO-Code Code zur eindeutigen Identifizierung im internationalen Zahlungsverkehr. Die ersten beiden Buchstaben stehen für das Land, der letzte Buchstabe ist in der Regel der Anfangsbuchstabe des Währungsnamens (z. B. AUD = australische Dollar); Ausnahmen, aufgrund besserer Lesbarkeit (z. B. EUR)
Numerischer ISO-Code Dreistelliger Zifferncode der neben der Buchstabencodierung verwendet wird.
Bank Länderschlüssel Tragen Sie hier den Bank Länderschlüssel ein, welcher vom System für die Erzeugung der IBAN verwendet wird. Wichtig: Je nachdem welche Länderversion in der RE Einrichtung hinterlegt ist, filtert RELion, ohne dass bei der Bankverbindung das Land angegeben werden muss, auf Bank Länderschlüssel DE oder AT. Daher ist es äußerst wichtig, die Bank Länderschlüssel zu pflegen. Nur wenn in der Bankverbindung explizit ein anderes Land angegeben wird, verwendet RELion einen anderen Bank Länderschlüssel und andere Zahlenwerte zur Berechnung der IBAN.
EU Standard Setzen Sie ein Häkchen in diesem Feld, wenn es sich um ein zulässiges Land für EU-Standardüberweisungen handelt.
Max. Länge IBAN / Länge BLZ RELion ist in der Lage, IBANs automatisch zu berechnen. Dafür ist es erforderlich, dass für jedes Land die Länge der dort üblichen IBAN und Bankleitzahl eingetragen wird. Das Feld muss nur für Länder eingetragen werden, die in dem Feld EU Standard ein Häkchen haben.

Bankleitzahlen/BIC

Die Bankleitzahlen bilden die Ausgangslage für den elektronischen Zahlungsverkehr. Jede Bankverbindung, die in RELion erfasst wird, sollte dem zuständigen Kreditinstitut zugewiesen werden. Dies erfolgt über die Bankleitzahl bzw. den BIC. Die Verwaltung der Bankleitzahlen wird in einer mandantenübergreifenden Tabelle vorgenommen. Für deutsche und österreichische Bankleitzahlen gibt es eine Importfunktion, um die regelmäßig veröffentlichten Bankleitzahlen der Deutschen Bundesbank und Österreichischen Nationalbank ins System zu übertragen. Die txt-Dateien mit den Bankleitzahlen finden Sie auf der Webseite der jeweiligen Bank.

Hinweis

Eine Bankleitzahl kann mehrere BICs (pro Geschäftsstelle) haben, wobei es immer eine Haupt-BIC gibt. In der zu importierenden Bankleitzahlen-txt wird ein Merkmal für die Haupt-BIC mitgegeben. Wenn zur Haupt-BIC weitere Unter-Geschäftsstellen (Unter-BICs) mit gleicher BLZ gehören, werden diese weiteren BICs nicht übernommen. Für die Bank ist dies aber kein Problem, da die Banken lediglich die Haupt-BIC zur richtigen Verarbeitung der Zahlungsdatei benötigen.

Import und Aktualisierung

Öffnen Sie über die Suche die Liste Bankleitzahlen. Je nach Länderversion der Bankleitzahlen ist der entsprechende Funktionsaufruf zu starten.

Importieren

Wichtig

Die Bankleitzahlen-Dateien sollten im txt-Format importiert werden. Oft ist in der Bankleitzahlendatei Österreich am Anfang eine Leerzeile und/oder anderweitiger Text enthalten. Damit der Import reibungslos funktioniert, öffnen Sie die Datei im Editor und löschen evtl. Leerzeilen. Wie nachfolgend gezeigt, muss der blau markierte Bereich der Datei gelöscht und die Datei erneut gespeichert werden. Erst dann kann diese für den Import verwendet werden.

SEPA-Verzeichnis

Immer wenn die Bankleitzahlentabelle in RELion aktualisiert wurde, ist es auch zwingend erforderlich die Funktion Aktualisiere Bankdaten anzuwählen. Nur dann ist sichergestellt, dass mit der Bankleitzahl verknüpfte Kontoverbindungen und auch Lastschriftmandate vollständig aktualisiert werden, sollte sich beispielsweise der BIC-Code geändert haben. Die Aktualisierung mit Ja bestätigen.

Konfiguration der Buch.-Blattvorlagen und Buchblätter

Der Zahlungsverkehr in RELion verfügt über eigene Buchblatt-Pages für die folgenden Bereiche:

  • Zahlungsvorschlag debitorisch (Seiten-ID 5052274, Name Lastschrift / Zahl.Buch.-Blatt)
  • Zahlungsvorschlag kreditorisch (Seiten-ID 5052348, Name Kreditor Zahlungen)
  • Kontierung von Kontoauszügen (Seiten-ID 5052359, Name Bank Buch.-Blatt)

Debitorischer und kreditorischer Zahllauf

Für Zahlläufe zum Ausgleich von Debitoren- und Kreditorenposten werden jeweils unterschiedliche Buchblattvorlagen benötigt. Damit das System bei der Zahlungsdateierstellung die Ausrichtung erkennt, ist eine Einrichtung der Herkunftscodes erforderlich. Öffnen Sie über die Suche die Karte Herkunftscode Einrichtung.

Im Inforegister Verkauf ist der Herkunftscode für debitorische Zahlungs-Buchblätter im Feld Zahlungseingangs Buch.-Blatt auszuwählen bzw. zu erfassen.

Im Inforegister Einkauf ist der Herkunftscode für kreditorische Zahlungs-Buchblätter im Feld Zahlungsausgangs Buch.-Blatt auszuwählen bzw. zu erfassen.

Herkunftscode

Anschließend richten Sie die Buch.-Blattvorlagen ein. Dazu öffnen Sie die Übersicht Fibu Buch.-Blattvorlagen. Bei der Einrichtung der Buchblattvorlagen für die Zahlläufe ist es sinnvoll mehrere Vorlagen einzurichten, wenn mehrere Mitarbeiter im Unternehmen Zahlungsvorschlagsläufe generieren sollen. Die Vorlagen können beispielsweise „sprechend“ eingerichtet werden, damit der zuständige Mitarbeiter weiß, welche Vorlage er zu verwenden hat.

Im Feld Herkunftscode ist der gleiche Wert wie zuvor in der Herkunftscode Einrichtung einzutragen.

Die restlichen Felder sind ähnlich der gezeigten Abbildung einzurichten. Anschließend ist je Vorlage nur ein Standardbuchblatt zu erfassen, da die Zahllauffunktion alle weiteren Buchblätter automatisiert erzeugt. Hierfür starten Sie im Menüband den Aufruf Buch.-Blattnamen.

Fibu-Vorlage

Durch die vorgenommene Einrichtung der Buch.-Blattvorlagen bietet das System beim Aufruf von Debitor Zahlungen und Kreditor Zahlungen die zur Verfügung stehenden Vorlagen an. Hierzu gelangen Sie über den Aufruf Kreditor Zahlungen.

Kreditor Zahlung

Buch-Blattnamen

Fibu

Bank Buchblatt für Kontoauszugsimport

Über die Suche rufen Sie die Übersicht Fibu Buch.-Blattvorlagen auf. Das Bank Buchblatt verfügt über spezielle Funktionsaufrufe, welche ausschließlich für die Kontierung von elektronischen Kontoauszügen benötigt werden. Für das Übertragen von elektronischen Kontoumsätzen in das allgemeine Buchblatt kann jede beliebige Vorlage der Seiten-ID 5052359 verwendet werden. Allerdings ist es aus organisatorischer Sicht und für mehr Transparenz sinnvoll eine Vorlage ausschließlich für die Bearbeitung elektronischer Kontoauszüge mit sprechendem Herkunftscode zu erfassen.

Fibu-Vorlage

Zur Vorlage ist mindestens ein Buch.-Blattname zu erstellen. Häufig werden je Bankkonto Buch.-Blattnamen angelegt, um eine automatisierte Aufteilung der Kontoumsätze in verschiedene Buchblätter zu bewirken. In diesem Fall ist es erforderlich auf der Bankkontokarte im Inforegister Transfer das Buchblatt für die automatische Aufteilung anzugeben.

Bankkontokarte

Der Bericht Kontoumsätze übertragen, welcher die Kontoumsätze ins Buchblatt überträgt, verwendet eventuell hinterlegte Buchblätter an den Bankkonten, wenn die Option Automatisch aufteilen aktiviert wurde.

Konfiguration GVC-Textschlüssel und Zahlungsformcodes zur Postenauswertung

Der Geschäftsvorfallcode (GVC) definiert alle aus der Bankbuchung resultierenden Geschäftsvorfälle in Form eines einheitlichen Schlüssels, der es den Kunden ermöglicht, bei der Weiterverarbeitung von Umsatzinformationen eine Umsetzung in betriebsspezifische Geschäftsvorfallarten durchzuführen.

Um die Bedeutung des meist dreistelligen GVC in der Anwendung, beispielsweise auf der Karte Bankbeleg, sichtbar zu machen, ist es erforderlich die mandantenübergreifende Tabelle Global-GVC-Textschlüssel zu pflegen. Listen der gängigen GVCs können Sie auf verschiedenen Bank-Websites abrufen. Alternativ kann die Funktion RE Textschlüssel Import/Export verwendet werden, um aus einer RELion-Einrichtungsdatenbank bereits erfasste Textschlüssel zu exportieren und in die aktuelle Datenbank zu importieren.

Pflege der GVC-Textschlüssel

Dazu öffnen Sie über die Suche die Seite Global-GVC Textschlüssel. Die Tabelle enthält im Feld Code den GVC und im Feld Beschreibung die Beschreibung des Geschäftsvorfalls. Die Werte können Sie manuell pflegen.

GVC-Schlüssel

Eine weitere Möglichkeit ist die Export-/Import-Funktion. Dazu wählen Sie über die Suche den Bericht RE Textschlüssel Import/Export. Je nach gewählter Richtung öffnet sich beim Betätigen der Funktion per OK entweder ein Ordnerverzeichnis zur Auswahl der txt-Datei oder die erzeugte Datei zur Speicherung. Es werden Code und Beschreibung exportiert, eventuell hinterlegte Zahlungsformcodes werden nicht berücksichtigt.

Textschlüssel

Pflege der Zahlungsformcodes zur Postenauswertung

Aus einem Kontoumsatz, der in RELion gebucht wird, entstehen Bankposten und je nach Kontierung Debitoren-, Kreditoren- und Sachposten. Insbesondere im debitorischen Buchhaltungsbereich, kann es aufschlussreich sein, mit möglichst wenig Filterkriterien festzustellen wie viele Rücklastschriften bereits auf einen Debitor mit Lastschriftmandat gebucht wurden und was die Gründe der Rücklastschrift waren. Oder Sie möchten feststellen, welche Debitoren in Ihrer Datenbank per Dauerauftrag überweisen. Genauso ließe sich ermitteln, welche Kreditoren per Lastschriftmandat von Ihrem Konto abbuchen.

Um diese Auswertungsmöglichkeiten zu erhalten, muss ein von der Bank übermittelter GVC in einen Zahlungsformcode übersetzt und den betreffenden Buchblattzeilen durch die Funktion Kontoumsätze übertragen automatisch zugeordnet werden. Enthält die Buchblattzeile den Zahlungsformcode, so landet dieser Wert auch nach der Buchung im Posten.

Ob alle oder nur bestimmte GVCs als Zahlungsformcode übersetzt werden, ist frei konfigurierbar. Der Wert wird nur übertragen, wenn der betreffende GVC in der Tabelle Global-GVC-Textschlüssel im Feld einen RE Zahlungsformcode eingerichtet hat.

Zahlungsformcode

GlobalGVC

Durch die vorgenommene Einrichtung wird der GVC in einen Zahlungsformcode im Bank Buch.-Blatt übersetzt.

Hinweis

In das Feld Beschreibung der Buchblattzeile wird bei Kontoumsätzen meist der Name des Auftraggebers übertragen. Bei Umsätzen, in denen es keinen Auftraggeber gibt (z. B. bei Bankgebühren), überträgt die Anwendung die GVC-Beschreibung. Sollte eine Kontierungsregel mit einem Buchungstext greifen, so übersteuert dieser Text das Standardverhalten.

Zahlungsverkehr Einrichtung

Für die zentralen Einrichtungsparameter gibt es eine eigene Einrichtungsseite Zahlungsverkehr Einrichtung.

Inforegister Allgemein

In RELion kann auf der Einkaufsrechnung im Inforegister Rechnungsdetails im Feld RE Zahlungsreferenz eine vom Kreditor vorgegebene Zahlungsreferenznummer erfasst und bei Bezahlung der Rechnung im Umsatz übermittelt werden.

Allgemein

Beispiel in der Einkaufsrechnung:

Zahlungsreferenz

Wichtig

Dies ist nur möglich, wenn in der Zahlungsverkehr Einrichtung das Feld RE Zahlungsreferenz angehakt ist. Denn nicht jede Bank akzeptiert die Übermittlung einer Zahlungsreferenz im Feld der Zahlungsdatei. Bevor sie also mit Zahlungsreferenzen arbeiten, sprechen Sie mit Ihrer Bank, ob diese das Feld verarbeiten kann.

Merkblatt zum Thema RE Zahlungsreferenz

Die Verwendung einer Zahlungsreferenz (s. u. AOS) muss mit der Bank des Auftraggebers (Bankkonto in RELion) abgestimmt sein. Ist dies nicht der Fall, besteht die Gefahr, dass die Überweisung abgelehnt wird (Zahlungsverzug). Des Weiteren muss/sollte auch die Bank des Lieferanten dem zugestimmt haben, da ansonsten ggf. der Verwendungszweck gekürzt/abgeschnitten wird. RELion-Anwender sollten daher auf die Verwendung der RE Zahlungsreferenz (in EK-Belegen sowie dem Einkaufs-Buchblatt) verzichten.

AOS

Quelle : https://www.novalnet.de/payment-lexikon/sepa-verwendungszweck-nur-noch-140-zeichen-moglich

Verwendungszweck

Im SEPA-Datenformat (Implementation Guidelines) werden die ISO-Belegungsregeln für den Verwendungszweck eingeschränkt.

Thema SEPA
Wiederholung des unstrukturierten Verwendungszweckes nur einmal
Wiederholung des strukturierten Verwendungszweckes nur einmal
Kombination unstrukturierter und strukturierter Verwendungszweck entweder strukturiert oder unstrukturiert
Länge des strukturierten Verwendungszweckes Maximale Länge ist 140 Zeichen einschließlich der Tags (es werden sowohl die Elementinhalte als auch die Zeichen für die Darstellung der Tags addiert, die Tags und werden dabei nicht mitgerechnet). Einzig zugelassener Zweig ist die Creditor Reference Information.

Die Verwendung eines strukturierten Verwendungszwecks sollte nur für Überweisungen und dann nur in Absprache mit dem Zahlungsempfänger erfolgen. Quelle : https://www.national-bank.de/fileadmin/user_upload/Service/Electronic_Banking_Center/downloads/hb-bedingungen/SRZ-Richtlinien-Version_2017.pdf

Bezeichnung Erläuterung
Zahlungsdatei Version Änderungen in der XML-Struktur der SEPA-Dateien werden zu bestimmten Terminen gefordert und unter Versionsnummern und Gültigkeitsterminen veröffentlicht. Damit die Anwendung ab dem entsprechenden Termin die Zahlungsdatei im aktuell gültigen Format schreibt, muss hier die richtige Dateiversion eingestellt werden.
DTA-Begleitzettel Ist dieses Feld aktiviert, so druckt die Anwendung automatisch bei der Erstellung einer Zahlungsdatei den Datenträger-Begleitzettel.
IBAN-Formatierung Um die IBAN-Zeichenfolge auf Berichten zu strukturieren, wird die entsprechende Einrichtung hinterlegt. Über den Assist-Button können Vorschläge ausgewählt werden und bei Bedarf ist mit Hilfe der #-Platzhalter auch eine eigene Struktur zu definieren. Berichte, bei denen die IBAN-Formatierungs-Funktion integriert wurde, berücksichtigen diese Vorgabe.
RE Zahlungsreferenz Wenn der Haken gesetzt ist, kann auf der Einkaufsrechnung eine vom Kreditor vorgegebene Zahlungsreferenznummer erfasst und bei Bezahlung der Rechnung im Umsatz übermittelt werden.

Inforegister Nummerierung

Nummerierung

Bezeichnung Erläuterung
Zahlungsdateinummern Die Zahlungsdateinummer ist ein Bestandteil des Dateinamens von Zahlungsauftragsdateien zur Übermittlung an die Bank. Beispiel eines Zahlungsdateinamens: 72070001RCURZLG10000-0109COR1.XML
Zahlungsvorschlag-, Zahlungsvorgang-,Zahlungsnummern Bei einem Zahlungsvorschlagslauf erzeugt die Anwendung Buchblattzeilen, um nach der Dateierstellung den Postenausgleich zu buchen und befüllt weitere Tabelle mit den Zahlungsauftragsdaten auf deren Basis die Zahlungsauftragsdatei geschrieben wird. Für diese Tabellen sind Nummernserien zu hinterlegen.
Kontoauszug Belegnummern Die hier hinterlegte Nummernserie, verwendet das System als Belegnummer für Buchblattzeilen, welche aufgrund eines Übertrags von Kontoumsätzen entstanden sind.

Inforegister Debitor

Debitor

Bezeichnung Erläuterung
Keine Prüfung Objektbankkonto Dieses Feld sollte nur dann aktiviert werden, wenn alle Verwaltungsobjekte des Mandanten ausschließlich über die gleiche Objektbankverbindung bzw. den gleichen Kontoinhaber verfügen! Die Deaktivierung der Objektbankprüfung bewirkt, dass sämtliche Posten des Lastschriftlaufes ausschließlich einer gewählten Bankverbindung gutgeschrieben werden können.
Lastschrift Verwendungszweck/ Auszahlung Verwendungszweck/ Verwendungszweck ohne Vertrag Als Verwendungszweck sind maximal 140 Zeichen übermittelbar. Mittels Text und %-Parametern lässt sich ein Verwendungszweck definieren. Bei Bedarf können Verwendungszwecke einzelner Zahlungszeilen vor Zahlungsdateierstellung manuell überarbeitet werden. Die Textgestaltung der Verwendungszwecke ist im debitorischen Bereich für Lastschrift und Auszahlung sowie für die Zahlung von Debitorenposten ohne Bezug konfigurierbar.
Die Prozentparameter werden vom System wie folgt übersetzt:
%1 Vertragsnr. aus 1. Debitorenposten
%2 Zusammensetzung aus <Objektnr.><Einheitennr.>< Einheitenhistorie>
%3 Verwendungszweck Objektbuchungskonto: Objektbuchungskonto
%4 Durch Anwender eingetragene Buchungsschreibung im Optionsregister der Stapelverarbeitung Bankeinzugsvorschlag.
Bankeinzug
%5 Beginn Datum Reichweite der Sollstellung aus ältestem Debitorenposten
%6 Enddatum Reichweite der Sollstellung aus jüngstem Debitorenposten
%7 Summe Zahlbetrag netto
%8 Summe MwSt. aus Zahlbetrag
%9 MwSt. %
%10 Bruttobetrag
%11 Einzugsdatum
%12 Objektadresse
%14 Beschreibung 2 aus Posten
%15 Debitorennummer
%16 Beschreibung aus Posten
Wichtig: Versuchen Sie möglichst wenige %-Parameter zu verwenden, da durch die Begrenzung auf 140 Zeichen Werte sonst möglicherweise abgeschnitten werden.
Auszahlung Zahlungsformcode Über den Drilldown können Sie einen Standard-Zahlungsformcode für die Bezahlung von Verbindlichkeiten auswählen oder definieren. Mit diesem Zahlungsformcode wird das gleichnamige Filterfeld im Optionsbereich der beiden debitorischen Auszahlungsvorschlags-Reports vorbelegt. Der Anwender kann bei Bedarf den vorgeblendeten Wert im Bericht ändern. Mit Hilfe des Zahlungsformcodes kann der Zahllauf auf Posten mit gleichem Zahlungsformcode eingeschränkt werden. Damit ein Posten einen Zahlungsformcode enthält, muss dieser vor dem Buchen in der Buchblattzeile ausgefüllt sein. Bei Bedarf lässt sich der Zahlungsformcode am Posten nachträglich bearbeiten.
Mandatsgültigkeit Abgesehen von der Einmallastschrift verliert ein wiederkehrendes Mandat durch Zeitablauf seine Gültigkeit, sofern es nach dem Ersteinzug nicht innerhalb von 36 Monaten erneut in Anspruch genommen wird. Ist der Zeitraum überschritten, erhält der Anwender beim Zahlungsvorschlagslauf im Aktionsprotokoll einen entsprechenden Eintrag.
Lastschrift EndToEndId Die EndToEndld (max. 35 Zeichen) wird in SEPA Dateien (pain.008) ausgegeben, vom Kreditinstitut bis in CAMT Umsätze/Rücklastschriften zurücktransportiert und dient in RELion als Schlüssel für die automatisierte Zuordnung von Retouren.
Wichtig (Verbindlich für automatische Rücklastschrift Verarbeitung):
Für eine zuverlässige, automatische Zuordnung von Rücklastschriften muss das Feld EndToEndld so eingerichtet werden, dass beide Platzhalter enthalten sind -%1 = Zahlungsvorgangsnummer und %2 = Vertragsnummer - in dieser Reihenfolge. Empfohlenes Format: “%1-%2” (alternativ z. B. “%1 VNR %2”). Muster, die nur %2 oder freien Text ohne %1 verwenden, sind nicht zulässig, weil sie keine eindeutige und/oder nicht auswertbare Zuordnung gewährleisten.
Hinweis
Wird keine Einrichtung vorgenommen, erzeugt RELion eine eindeutige EndToEndld aus Zahlungsvorgangsnummer + laufender Postennummer. Ohne Einrichtung erzeugt RELion eine eindeutige EndToEndld aus Zahlungsvorgangsnummer + laufender Postennummer. Diese ist technisch vollständig geeignet und unterstützt die automatische Rücklastschrift Zuordnung. Voraussetzung ist, dass die EndToEndld/Mandantsreferenz vom Kreditinstitut im Kontoauszug (CAMT/MT940) korrekt zurückgeliefert wird. In der Praxis nutzen viele Banken Formatvarianten, Aggregationen oder Kürzungen. Daher empfiehlt RELion, eine EndToEndld einzurichten, die sowohl %1 (Zahlungsvorgangsnummer) als auch %2 (Vertragsnummer) enthält, um eine robuste Zuordnung sicherzustellen.
Transitbuchung Lastschrift/ Transitbuchung Auszahlung Aufgrund der zeitlichen Verzögerung zwischen dem Einreichen der Zahlungsdatei bei der Bank und dem tatsächlichen Erscheinen der Kontobewegungen auf dem Kontoauszug, gibt es die Möglichkeit ein Transitkonto zu verwenden. Somit ändert sich der Banksaldo erst, wenn später der Kontoauszug gebucht und das Transitkonto aufgelöst wird. Wenn dies für Debitor-Lastschriften/Auszahlungen gewünscht ist, setzen Sie hier einen Haken.
Transitkonto Debitoren Über den Drilldowns können Sie ein Konto aus den Global-Objekt-Vorlagekonten auswählen, welches als Zwischenkonto für Lastschriften/Auszahlungen verwendet werden soll. Dies ist nur notwendig, wenn in den Feldern Transitbuchung Lastschrift / Auszahlung ein Haken gesetzt wurde. Hinweis: Konten in Einrichtungskarten beziehen sich immer auf die Global-Objekt-Vorlagenkonten. Damit das eingerichtete Konto später beim Buchen verwendet werden kann, muss sichergestellt werden, dass dieses Konto auch in den Kontenplänen der jeweiligen Objekte vorhanden ist.

Inforegister Kreditor

Kreditor

Bezeichnung Erläuterung
Kreditor Verwendungszweck Als Verwendungszweck sind maximal 140 Zeichen übermittelbar. Mittels Text und %-Parametern lässt sich ein Verwendungszweck für Lastschrifteinzüge definieren. Bei Bedarf können Verwendungs-zwecke einzelner Zahlungszeilen vor Zahlungsdateierstellung manuell überarbeitet werden. Die Prozentparameter werden vom System wie folgt übersetzt:
%1 Externe Belegnummer
%2 Ausgleichsbelegnummer
%3 Belegdatum
%4 Zahlungsbetrag
%5 Skontobetrag
%6 Rechnungsbetrag
%7 Buchungsdatum der Zahlung
%8 Währungscode (RELion ist nicht mehrwährungsfähig!)
%9 Ausgleichsbelegart
%10 Objektadresse
%11 Beschreibung 2 Zeichen 1-27
%12 Beschreibung 2 Zeichen 28-54
%13 Beschreibung 2 Zeichen 55-81
%14 Beschreibung 2 Zeichen 82-102
%15 Dieser Parameter steht für das Feld Unsere Kontonr. in der Kreditorenkarte. Dort wird üblicherweise die Kundennummer geführt. Ist dort kein Wert enthalten, verwendet das System die Kreditorennummer.
%16 Beschreibung aus Posten
Wichtig: Versuchen Sie möglichst wenige %-Parameter zu verwenden, da durch die Begrenzung auf 140 Zeichen Werte sonst möglicherweise abgeschnitten werden.
Abwarten-Kennzeichen bei Teilzahlung Im Kreditorenposten kann im Feld Zahlbetrag für Rechnung ein Teilzahlungsbetrag hinterlegt werden. Sobald die Teilzahlung vom Zahllauf bearbeitet wurde und somit ein Teilausgleich des Postens stattgefunden hat, setzt das System ins Feld Abwarten das hier eingerichtete Kennzeichen. Erst wenn der Anwender das Abwarten-Kennzeichen wieder entfernt, kann der Restbetrag des Postens beglichen werden.
Transitbuchung Kreditoren Aufgrund der Verzögerung zwischen dem Einreichen der Zahlungsdatei bei der Bank und dem tatsächlichen Erscheinen der Kontobewegungen auf dem Kontoauszug gibt es die Möglichkeit, ein Transitkonto zum Zwischenbuchen zu verwenden. Wenn dies für Kreditorenbuchungen gewünscht ist, müssen Sie hier einen Haken setzen.
Transitkonto Kreditoren Über den Drilldowns können Sie ein Konto aus den Global-Objekt-Vorlagekonten auswählen, welches als Zwischenkonto für Lastschriften/Auszahlungen verwendet werden soll. Dies ist nur notwendig, wenn Sie in den Feld Transitbuchung Kreditoren ein Haken gesetzt wurde. Hinweis: Konten in Einrichtungskarten beziehen sich immer auf die Global-Objekt-Vorlagenkonten. Damit das eingerichtete Konto später beim Buchen verwendet werden kann, muss sichergestellt werden, dass dieses Konto auch in den Kontenplänen der jeweiligen Objekte vorhanden ist.

Inforegister Automatische Kontierung

Aut.Kontierung

Bezeichnung Erläuterung
Teilausgleich zulassen Diese Einstellung gilt sowohl für den manuellen Ausgleich im Buchblatt als auch für den automatisierten Ausgleich. Im Falle einer automatischen Kontierung von importierten Kontoumsätzen kommt es direkt zum Postenausgleich, sofern offene Posten vom System gefunden werden. Über das Feld Teilausgleich zulassen steuern Sie, ob das System einen automatischen Postenausgleich vornehmen darf, selbst wenn der Zahlbetrag kleiner als die Summe der offenen Posten ist. Ist der Haken gesetzt, wird ein Teilausgleich vorgenommen. Beispiel: Summe der offenen Posten 500,-EUR; Zahlbetrag 450,-EUR (es werden 450,-EUR automatisch ausgeglichen). Der Restbetrag auf dem letzten Posten beträgt 50,-EUR. Ist das Feld nicht aktiviert, so findet trotz gefundener offener Posten kein Ausgleich statt und der Buchhalter muss den Postenausgleich im Buchblatt manuell vornehmen.
Ausgleichsreihenfolge Hier wählen Sie aus, in welcher Reihenfolge die offenen Posten ausgeglichen werden.
Akt. Periode ->älteste Posten Es werden die Posten der aktuellen Buchungsperiode, abhängig vom Buchungsdatum gesucht. Dabei erfolgt der Ausgleich je Buchungsdatum in Abhängigkeit der in den Posten hinterlegten Zahlungsrangfolge. Diese ist abhängig von der Einstellung im Objektbuchungskonto.
Zuerst älteste Posten Es werden die ältesten offenen Posten gesucht. Dabei erfolgt der Abgleich je Buchungsdatum in Abhängigkeit der in den Posten hinterlegten Zahlungsrangfolge. Diese ist abhängig von der Einstellung im Objektbuchungskonto.
Reihenfolge Kontierungsprüfung Über die Optionsfelder 1. Stufe, 2. Stufe und 3. Stufe bestimmen Sie die Reihenfolge der Kontierungsprüfung. Wählen Sie nur Kontierungsroutinen, die Sie auch tatsächlich verwenden. Sollten Sie eine der drei Möglichkeiten nicht verwenden, lassen Sie beispielsweise Feld 3. Stufe leer, somit ersparen Sie dem System unnötige Prüfroutinen. Wichtig: Achten Sie bei der Einrichtung auf eine logische Reihenfolge damit das System optimal arbeitet! 1. Stufe Zahlungsschlüssel; 2. Stufe Einheit-Bankverbindung; 3.Stufe Kontierungsregel. Das System prüft bei der automatischen Kontierung die Stufen der Reihe nach. Verwendet der Mandant keine Zahlungsschlüssel, wird als 1. Stufe die Einheit-Bankverbindung und als 2. Stufe die Kontierungsregel eingestellt.
Virtuelle Konten und Zahlungsschlüssel
Zahlungsschlüssel Verträge automatisch Sollen bei der Neuanlage eines Vertrages Zahlungsschlüssel automatisch zugeordnet werden, ist hier ein Haken zu setzen.
Virtuelle Konten Wird mit virtuellen Konten der Aareal Bank oder Berliner Bank gearbeitet, bedeutet dies folgendes: Ist der Parameter gesetzt, können keine Zahlungsschlüssel mehr manuell vergeben werden.
Aareal Bank-Verfahren Ein freier Zahlungsschlüssel, der dem Objektbankkonto zugewiesen ist und den Zahlungsschlüssel-Typ der Aareal Bank aufweist, wird dem Vertrag automatisch zugeordnet.
Berliner Bank-Verfahren Ein freier Zahlungsschlüssel, welcher die gleiche Buchwerk-Nummer des Objektes hat und den Zahlungsschlüssel-Typ BB01 aufweist, wird dem Vertrag automatisch zugeordnet.
Zahlungsreferenzen Sind keine Bankkonten auf diese Verfahren geschlüsselt, so generiert das System automatisch bei neuen Verträgen eine Zahlungsreferenz für Vertragskopf und Vertragszeilen.
Virtuelles Konto Objektkonto automatisch Sollen bei der Neuanlage eines Objektkontos virtuelle Unterkonten automatisch zugeordnet werden, ist hier ein Haken zu setzen. Ist der Parameter gesetzt, können keine Zahlungsschlüssel mehr manuell vergeben werden. Aareal Bank-Verfahren Ein freier Zahlungsschlüssel, der dem Objektbankkonto zugewiesen ist und den Zahlungsschlüssel-Typ der Aareal Bank aufweist, wird dem neuen Objektbuchungskonto automatisch zugewiesen. Berliner Bank-Verfahren Ein freier Zahlungsschlüssel, welcher die gleiche Buchwerk-Nummer wie auf dem Objekt hat und den Zahlungsschlüssel-Typ BB01 aufweist, wird dem neuen Objektbuchungskonto automatisch zugewiesen.
Mindestvorrat virtuelle Konten Tragen Sie hier den Mindestvorrat an noch freien Zahlungsschlüsseln ein. Wenn diese Zahl unterschritten wird, erhalten Sie automatisch vom System einen Hinweis, dass Sie bald wieder neue virtuelle Konten bei Ihrer Bank anfordern müssen.

Inforegister Mahnung

Mahnung

Bezeichnung Erläuterung
Mahnungsvorgangsnummern Ein Mahnungsvorgang fasst die überfälligen Debitoren in einer Mahnungsliste zusammen. Für die Nummerierung der Mahnungsvorgänge ist eine Nummernserie zu hinterlegen.
Mieter/Eigentümer Mahnmethodencode Hier vergeben Sie einen Code für die Mahnmethode im Bereich der Miet- und WEG-Verwaltung. Mit der Mahnmethode werden gewünschte Optionen für die Mahnung verwaltet, wie zum Beispiel die Anzahl der Mahnungen, ob Zinsen und Gebühren berechnet werden oder die Anzahl der Mahnstufen. Abweichende Mahnmethodencodes können auf den Vertragskarten hinterlegt werden. Somit lassen sich beispielsweise Debitoren mit aktiven Lastschriftmandaten zu anderen Terminen mahnen, da eine Rücklastschrift meist mit Zeitverzögerung im Unternehmen eingeht.
Mahnaktennummern Hinterlegen Sie hier eine Nummernserie zur Nummerierung der Mahnakten.
Abwarten Mahnakte Ist ein Mahnvorgang an eine andere Instanz im Forderungsmanagement übergeben worden, muss verhindert werden, dass es zu nicht koordinierten Ausgleichsbuchungen kommt. Es darf nicht geschehen, dass ein Sachbearbeiter mit der Zahlung eines Debitors einen offenen Posten ausgleicht, ohne dass das Forderungsmanagement hierüber informiert ist. In RELion werden deshalb alle Debitorenposten, die in eine Mahnakte übergeben werden, mit einem Sperrkennzeichen Abwarten versehen. Dadurch kann der betreffende Posten nur nach Bestätigung eines Sicherheitshinweises gebucht werden. In dieses Feld wird das Sperrkürzel eingetragen, das in die Debitorenposten geschrieben wird, sobald sie in eine Mahnakte übergeben werden. Das Kürzel kann entsprechend dem Business Central-Standard bis zu drei frei wählbaren Zeichen umfassen.
Sperrgrund Mahnakte Hinterlegen Sie hier zu Informationszwecken einen Sperrgrund, der der näheren Beschreibung des Kürzels im Feld Abwarten Mahnakte dient. Über den Lookup-Button öffnen Sie die Tabelle Sperrgrund, wo Sie Sperrgrundcodes und zugehörige Beschreibungen hinterlegen können.
Konto Ausbuchung In diesem Feld kann ein Standard-Konto für die Ausbuchung uneinbringlicher Forderungen aus den Mahnakten hinterlegt werden. Dieses Konto wird dann bei jedem Ausbuchungsvorgang über die Mahnakte vorgeschlagen. Die Eingabe ist nicht zwingend. Wird kein Standard-Konto hinterlegt, ist bei jedem Ausbuchungsvorgang das Konto individuell zu wählen.
Assistent für Deb.-Postenänderung verwenden Mit einem Haken im Feld Assistent für Deb.-Postenänderung verwenden wird die Ausübung der Funktion Mahnungsbezogene Werte ändern freigeschaltet. Soll die Funktion nicht ausgeführt werden dürfen, ist das Feld nicht anzuhaken. Mit der Funktion Mahnungsbezogene Werte ändern können bestimmte Änderungen am Debitorenposten vorgenommen werden, wie z. B. das Fälligkeitsdatum geändert oder aber die Freigabe für die Mahnakte veranlasst werden. Die Funktion wird aus der Debitorenpostenübersicht aufgerufen.

4.2.2 - Erfassung von Stammdaten

Bankverbindungen erfassen und Lastschriftmandate

Erfassung von Bankverbindungen

Für den Zahlungsverkehr von RELion ist es nötig die Bankverbindungen des Gläubigers als auch des Schuldners zu führen. Hierfür gibt es in RELion vier verschiedene Tabellen:

  • Bankkonten - zur Erfassung aller Bankverbindungen je Mandanten.
  • RE Objektbankkonten - zur Verknüpfung der Bankkonten des Mandanten mit den entsprechenden Verwaltungsobjekten. Eine Verbindung zwischen Bank und Objekt ist möglich.
  • RE Debitorbanken - zur Erfassung der Bankverbindungen des Debitors – in RELion handelt es sich hierbei meist um den Mieter oder Wohnungseigentümer.
  • RE Kreditorbanken - zur Erfassung der Bankverbindungen des Kreditors. Der Kreditor ist meist eine Handwerks- oder Dienstleistungsfirma deren Rechnungen bezahlt werden müssen.

Bankverbindungen des Mandanten bzw. des Immobilienverwalters

Je Mandant der Datenbank können Bankverbindungen erfasst und gepflegt werden. Um diese Bankverbindungen im Bereich der Immobilienverwaltung nutzen zu können, müssen diese mit den jeweiligen Objektkarten verknüpft werden. Die Bankkonten des Mandanten verwenden das System auch zum Buchen von Zahlungen.

Das entsprechende Sachkonto für die Bankposten wird über die Bankkontobuchungsgruppe des Bankkontos ermittelt. Wie alle Stammdatensätze in der Datenbank benötigen auch Bankkonten eine Nummernserie. Die Finanzbuchhaltung Einrichtung hierfür rufen Sie über die Suche auf.

Bankkontonummern

Anschließend können die Bankverbindungen des Mandanten erfasst werden. Dazu öffnen Sie über die Suche die Liste Bankkonten und erfassen mit der Option +Neu eine neue Bankverbindung.

Bankkonten

Erläuterung der Bankkontokarte

Die nachfolgende Beispielabbildung zeigt die Mindestdaten, über die ein Bankkonto-Datensatz verfügen sollte, um diesen in RELion zu verwenden.

Hinweis

Es wird ausdrücklich darauf hingewiesen, dass auch das Feld Bankkontonummer gefüllt sein muss, um eine Fehlermeldung in einem nachfolgenden Prozess (Erstellung der Zahlungsdatei) zu verhindern.

Bankkontokarte

Transfer

Die Saldenfelder der Bankkontokarte reagieren auf einen Flowfilter, den Sie auf der List-Page anwenden können.

Bewegung

Öffnen Sie erneut die Karte des Bankkontos, wird auch hier der Filter angewendet.

Bankkontokarte

Die nachfolgend erläuterten Felder beziehen sich auf weiterführenden Funktionen und Prüfungen im Zusammenhang mit RELion.

Bezeichnung Erläuterung
RE Transitsaldo Aufgrund der Verzögerung zwischen dem Einreichen der Zahlungsdatei bei der Bank und dem tatsächlichen Erscheinen der Kontobewegungen auf dem Kontoauszug gibt es die Möglichkeit, ein Transitkonto als Zwischenkonto zu verwenden, um den Banksaldo nicht zu verfälschen. Die Einrichtung von Transitkonten wird in der RE Zahlungsverkehr Einrichtung vorgenommen. Der Saldo dieses Feldes bezieht sich auf die Bankposten deren Transitbuchung noch nicht aufgelöst wurde.
Obligo Dieses Feld zeigt nur einen Wert, wenn Sie mit dem RELion-Modul Geldfluss arbeiten. Es wird der Saldo der gebuchten Obligo-Posten angezeigt. Klicken auf den Drill-Down-Button, um die einzelnen Posten zu sehen. Der Begriff Obligo steht für die Zahlungsverpflichtungen des Mandanten. Obligo umfasst dabei nicht nur die buchhalterisch bereits erfassten Verbindlichkeiten (z. B. durch erhaltene, aber noch nicht bezahlte Rechnungen), sondern auch alle künftigen Zahlungsverpflichtungen (z. B. aufgrund vertraglicher Vereinbarungen). In der Kreditwirtschaft bezeichnet man mit Obligo u. a. den genehmigten Kreditrahmen eines Kunden, welcher ihm zur Verfügung steht.
Geldfluss Dieses Feld zeigt nur einen Wert, wenn Sie mit dem RELion-Modul Geldfluss arbeiten. Es wird der Saldo der gebuchten Geldfluss-Posten angezeigt. Klicken auf den Drill-Down-Button, um die einzelnen Posten zu sehen.
Zugeordnete Objekte Wurde das Bankkonto einem oder mehreren Verwaltungsobjekten zugewiesen, so zeigt dieses Feld die Anzahl der Objektbeziehungen an. Der Link öffnet die Übersicht RE Objektbanken.
Kontierungsregeln Über Kontierungsregeln können Kontoumsätze importierter Kontoauszugsdateien automatisch dem richtigen Buchungskonto zugeordnet werden. Der Link des Feldes öffnet die Kontierungsregeln gefiltert auf das entsprechende Bankkonto.
Geprüft Das System setzt automatisch den Geprüft-Status, sobald die Mindestwerte (IBAN und Kontoinhaber) für das Bankkonto erfasst wurden.
Gesperrt Wird hier der Haken gesetzt, so sind Buchungen auf das Bankkonto nicht mehr möglich.
Bei Import ignorieren Haben Sie hier einen Haken gesetzt, werden importierte Kontoauszüge diesem Bankkonto-Datensatz nicht mehr zugeordnet. Findet die Kontoauszugs-Schnittstelle in keinem weiteren Mandanten der Datenbank eine passende Bankkontokarte, so wird der Kontoauszug gesperrt und kann im System nicht verbucht werden.
Sammelbankkonto Dieses Feld wird nur in Zusammenhang mit dem Modul Sondereigentumsverwaltung benötigt und kennzeichnet Bankkonten die mehreren SEV-Verträgen zugeordnet werden dürfen.
Letzte Kontoauszugsnr. Dieses Feld enthält die Nummer des letzten Kontoauszuges, der zu diesem Bankkonto importiert wurde. Die Auszugsnummer wird beim Buchen der Zahlung in die Posten übertragen, um eine Verknüpfung zum zugrunde liegenden Kontoauszug bzw. Bankbeleg herzustellen. Sollte in der Kontoauszugsdatei keine Auszugsnummer übermittelt werden, so prüft die Kontoauszugsschnittstelle die letzte Kontoauszugsnummer der Bankkontokarte, zählt den Wert um eins hoch und trägt diesen neuen Wert sowohl in die Bankbelege als auch in die Bankkontokarte ein. Wird beim Import der Kontoauszugsdatei keine letzte Kontoauszugsnummer auf der zugehörigen Bankkontokarte ermittelt, fordert das System den Anwender auf die letzte Kontoauszugsnummer einmalig manuell auf der Bankkontokarte zu hinterlegen.
Kontonr. MT940-Import Es gibt Banken, welche intern die Kontonummer mit weiteren Zusatzzahlen oder Buchstaben versehen und diese in der MT940-Importdatei so ausliefern. Damit RELion das Konto trotzdem richtig zuordnen kann, müssen Sie hier die Kontonummer inkl. Zusatz eintragen.
Buch.-Blattvorlagenname / Buch.-Blattname Mithilfe der beiden Felder Buch.-Blattvorlagenname und Buch.-Blattname können Sie für das Bankkonto ein Buchblatt bestimmen, in das die Buchungszeilen beim Übertragen der Kontoumsätze geschrieben werden, wenn die Option nach Buchblatt aufteilen verwendet wird. Ist hier kein eigenes Buchblatt definiert, kann dies nachträglich bei der Übertragung ausgewählt werden.
Virtuelles Bankverfahren Die Kreditinstitute Berliner Bank und Aareal Bank erlauben die Verwaltung von virtuellen Unterkonten zum jeweiligen Bankkonto. In RELion werden diese virtuellen Unterkonten als Zahlungsschlüssel geführt mit deren Hilfe die Transaktionen automatisch kontiert werden können. RELion unterstützt zwei Verfahren zur Verwaltung virtueller Konten: Konten der Berliner Bank und Konten der Aareal Bank. Um die Bankkontokarte für eine der beiden Verfahren zu aktivieren, wählen Sie eine der beiden gleichlautenden Optionen aus.
Anzahl Zahlungsschlüssel Zeigt die Anzahl der, dem Bankkonto zugeordneten, virtuellen Konten an.

Bankkonto als RE Objektbank definieren

Die Bankkonten müssen darüber hinaus in den entsprechenden Objektkarten in die RE Objektbanken eingetragen werden. Die Aareal Bank übermittelt die virtuellen Konten als VIRR-Datei. Für den Import der Datei gibt es in RELion einen XML-Port. Um dem Objekt eine neue Bankverbindung zur Verfügung zu stellen, gehen Sie wie folgt vor: Öffnen Sie im entsprechenden Objekt die RE Objektbanken, indem Sie im Feld Bankkonto auf den Drilldown klicken und anschließend in die erweiterte Übersicht wechseln.

Objekt

Tragen dort in einer neuen Zeile einen aussagekräftigen Code und ein Startdatum ein. Start- und Enddatum grenzen den Gültigkeitszeitraum der Bankverbindung für dieses Objekt ein.

Objektbank

Hinweis

Bei der Vergabe des Codes in der Objektbank gilt folgende Regel: Zeitgleich gültige Bankverbindungen werden mit unterschiedlichem Code (z. B. Bank 1, Bank 2, etc.) erfasst. Bei einem Bankverbindungswechsel zu einem bestimmten Stichtag wird die Folgebankverbindung mit gleichem Code erfasst. Code

Gehen Sie als nächstes in das Feld Bankkonto und wählen Sie mithilfe des Lookups ein Bankkonto aus der Bankkontenübersicht des Mandanten aus, um die Zuweisung auf das Objekt vorzunehmen.

Objekt

Sie können in der Bankkontenübersicht auf die Bankkontokarte wechseln und bei Bedarf ein neues Bankkonto erfassen, welches dann im Anschluss dem Objekt zugewiesen wird. Durch die Auswahl des Bankkontos übernimmt das System automatisch die Werte für die Felder Name, Bankkontonummer, Bankleitzahl, IBAN, BIC, Kontoinhaber, Suchbegriff und Bewegung.

Nachdem die Bankverbindungen für das Objekt erfasst wurden, ist eines der Objektbanken als Standard zu definieren. Die Standardobjektbank wird vom RELion Zahlungsverkehr bevorzug verwendet – außer es wurde für den Einheitenvertrag oder beim Buchen des Postens eine andere Bankverbindung zur Zahlung angegeben. Wählen Sie über den Drilldown des Feldes Bankkonto der Objektkarte die gewünschte Bank aus. Die Übersicht schließt sich und Sie erhalten eine Sicherheitsabfrage die Sie entsprechend bestätigen.

Abfrage

Die Standardbank wird somit auf der Objektkarte angezeigt. In der Übersicht RE Objektbanken hat die Standardbank im Feld Objektbank den Wert Ja.

Neben der Standardbank besteht auch die Möglichkeit eine allgemeine Bankverbindung für Zahlungsausgänge zu definieren. Diese Bankverbindung wird dann vom Zahllauf für den Ausgleich von Verbindlichkeiten verwendet – sofern am Posten selbst keine Bank für Zahlung vorhanden ist. Die Bankverbindung für Zahlungsausgänge wird im Feld Bank für Zahlungsausgang angehakt.

Zahlungsausgang

Die Bankkontonutzungsart (kreditorisch)

Haben Sie einem Objekt mehrere Bankkonten zugeordnet, können Sie für die verschiedenen Bankverbindungen des Objektes Nutzungsarten (z. B. Baukonto, Darlehen, Mieteinnahmen, Instandhaltung etc.) definieren. Für bestimmte Buchungsfälle, beispielsweise Kosten für Instandhaltungsmaßnahmen, kann das System über die Bankkontonutzungsart das richtige Objektbankkonto für die Bezahlung ermitteln. Voraussetzung ist, dass am Objekt eine Bankverbindung mit Nutzungsart eingerichtet ist und bei den relevanten Objektbuchungskonten ebenfalls die gleichlautende Bankkontonutzungsart hinterlegt ist.

Bankkontonutzungsart

Wenn Sie eine Buchung veranlassen, bei der Sie ein Objektkonto (Buchungskonto) auswählen, welches einer Bankkontonutzungsart zugeordnet ist, prüft RELion, ob es im Objekt auch ein Bankkonto mit der gleichen Bankkontonutzungsart gibt. Wenn ja, trägt das System im Feld Bankkonto für Zahlung der Buchblattzeile den Bankkonto-Code der entsprechenden Objektbank ein. Auf der Objektkontokarte im Inforegister Zahlung ist bei Bankkontonutzungsart INSTAND hinterlegt.

Zahlung

An der Objektbank BANK 2 ist ebenfalls die Bankkontonutzungsart INSTAND hinterlegt.

Instand

Wird im Einkaufsbuchblatt das Objektkonto mit hinterlegter Bankkontonutzungsart gewählt, erfolgt eine automatische Validierung des Feldes Bankkonto für Zahlung.

Einkaufsbuchblatt

Auch im Einkaufsbeleg erfolgt eine automatische Validierung des Bankkontos für Zahlung, wenn ein Objektkonto mit entsprechender Bankkontonutzungsart ausgewählt wird.

Allgemein

Rechnungsdetails

Wichtig

Die Ermittlung einer Objektbankverbindung aufgrund einer Bankkontonutzungsart, ist nur für Buchungen im kreditorischen Bereich möglich. Kreditorenposten verfügen über ein Feld Bankkonto für Zahlung in dem bei Bedarf die gewünschte Bankverbindung hinterlegt werden kann. Die Debitorenposten-Tabelle hat dieses Feld nicht.

Der Wert Bankkonto für Zahlung wird beim Buchen in das gleichnamige Feld des Kreditorenpostens übertragen.

Kreditorenposten

Findet das System bei der Erstellung des kreditorischen Zahlungsvorschlagslaufs, Kreditorenposten mit einem Wert im Feld Bankkonto für Zahlung übersteuert die dort hinterlegte Objektbank die Standard-Objektbank.

Hinweis

Bedarfsweise kann der Buchhalter bei Erfassung einer Rechnung auch ohne Initialisierung durch die Bankkontonutzungsart manuell eine Objektbank im Feld Bankkonto für Zahlung auswählen.

Zuweisung individueller Objektbankverbindungen an Einheitenverträge (debitorisch)

Debitorenposten, die aufgrund von Prozessen im Bereich der Miet- und WEG-Verwaltung entstehen, enthalten immer einen Bezug auf den entsprechenden Einheitenvertrag. Daher kann am Einheitenvertrag selbst eine Objektbankverbindung hinterlegt werden, sofern diese von der Standard-Bankverbindung der Objektkarte abweichen soll.

In der Übersicht RE Objektbanken finden Sie alle Bankverbindungen des Objektes. Standardmäßig sind der Standard-Bankverbindung (Feld Objektbank = Ja) alle Einheiten des Objektes zugwiesen. Wenn Sie auf die Anzahl im Feld Zugewiesene Einheiten klicken, öffnet sich die Einheitenvertragsübersicht gefiltert auf die Einheiten, die der Bankverbindung zugewiesen sind.

Bankverbindung

Zugewiesene Einheiten

Sie können bei Bedarf diese Zuordnung ändern, das beispielsweise Mieteinnahmen der gewerblich genutzten Einheiten auf ein anderes Bankkonto des Objektes fließen sollen. Wählen Sie ein Bankkonto aus, welches für bestimmte Einheiten die Standardobjektbank werden soll. Starten Sie über das Menüband die Aktion Einheiten dem Bankkonto zuweisen.

Wichtig

Sie können einem Objektbankkonto nur dann Einheiten zuweisen, wenn es nicht als Standard-Objektbankkonto definiert ist. Dem Standard-Objektbankkonto sind erst einmal alle Einheiten zugewiesen.

Es öffnet sich die Einheitenvertragsübersicht, welche Ihnen die aktiven und noch nicht anderweitig zugewiesenen Einheiten des Objekts anzeigt, in dem Sie sich befinden. Sie können nun beispielsweise nach Nutzungsart filtern, um Ihre Auswahl zu erleichtern. Markieren Sie die gewünschten Einheiten und bestätigen Sie anschließend mit Schließen.

Einheitenvertragsübersicht

Es öffnet sich eine Sicherheitsabfrage, welche Sie mit Ja bestätigen oder mit Nein, um den Vorgang abzubrechen. Um den Überblick zu behalten, welche Einheiten nun welchem Bankkonto des Objektes zugeordnet sind, gibt es in der Übersicht RE Objektbanken das Feld Zugewiesene Einheiten, dessen Verteilung sich entsprechend Ihrer Eingabe geändert hat.

Einheiten

Durch die Zuweisung einzelner Einheiten zu einer bestimmten Bankverbindung, wird die abweichende Objektbankverbindung auf der Einheitenvertrag Karte im Inforegister Zahlungen über das Feld Objektbank Code eingetragen. Bei Bedarf kann der Anwender die individuell zugewiesene Objektbank auch manuell bearbeiten.

Zahlungen

Um die Zuweisung einer abweichenden Bankverbindung für mehrere Einheitenverträge rückgängig zu machen, kann die Aktion Zuweisung Einheiten löschen verwendet werden.

Einheiten löschen

Nach Auswählen der Funktion werden Ihnen die zugewiesenden Einheiten in der Einheitenvertragsübersicht angzeigt. Markieren Sie die gewünschten Einträge. Wenn Sie jetzt auf Schließen klicken, erscheint die Meldung:

Meldung

Bestätigen Sie die Meldung mit Ja, dann werden die zugewiesenen Einheiten gelöscht und in der Tabelle RE Objektbanken der reduzierte Bestand (hier: 0) angezeigt.

REObjektbank

Debitor- und Kreditor-Bankverbindungen

In RELion werden Mieter und Wohnungseigentümer als Debitoren geführt und mit den betreffenden Einheitenverträgen verbunden. Der Debitor ist die Person oder das Unternehmen an den überwiegend die Forderung aufgrund von Vertragsverhältnissen gebucht werden. Darüber hinaus sind auch Gutschriften aufgrund von Abrechnungsüberschüssen möglich.

Die entstandenen Debitorenposten müssen durch eine Zahlung ausgeglichen werden. Dies erfolgt zu großen Teilen in der Immobilienverwaltung mithilfe von Lastschrifteinzügen. Aber selbst, wenn der Debitor kein Lastschriftmandat erteilt hat, wird dessen Bankverbindung benötigt um beispielsweise dessen Überweisungen automatisiert dem Vertragsverhältnis zuordnen zu können. Kreditoren verwendet das System für Personen oder Unternehmen aus deren Geschäftsbeziehung sich Verbindlichkeiten ergeben. Im Falle der Immobilienverwaltung werden überwiegend Handwerker und andere Dienstleister im Zusammenhang mit dem Verwaltungsobjekt als Kreditoren angelegt, um deren Rechnungen zu buchen. Die entstandenen Kreditorenposten müssen durch eine Zahlung ausgeglichen werden. Die auf der Rechnung angegebene Bankverbindung ist am Kreditor zu hinterlegen.

Erfassung der Kreditor-Bankverbindung

Die Kreditorenkarte ist eine Business Central Standard-Karte, welche um RELion-Felder ergänzt wurde. Die Bankkonten des Kreditors werden in einer eigenen RELion-Tabelle gespeichert. Sie erfassen eine Bankverbindung für den Kreditor, indem Sie auf der Kreditorenkarte im Menüband den Aufruf RE Bankkonten starten.

Kreditor Bankkonto

Sie können pro Kreditor beliebig viele Bankkonten mit unterschiedlichen Gültigkeitszeiträumen führen. Dabei sollten Sie in Bezug auf den Code folgende Regel beherzigen:

  • Wechselt der Kreditor seine Bankverbindung, ist die neue Bankverbindung mit gleichem Code zu erfassen.
  • Hat der Kreditor mehrere aktive Bankverbindungen sind diese mit unterschiedlichem Code zu führen.
  • Das Feld Geprüft wird vom System automatisch gesetzt, sobald die Mindestangaben für die Bankverbindung gefüllt sind.

Beim Buchen von Rechnungen über das Einkaufsbuchblatt oder Rechnungsbelegen kann im Feld Empfänger Bankkonto der Kreditor Bankcode ausgewählt werden. Der Bankcode wird beim Buchen in den Kreditorenposten übertragen. Mithilfe des Codes ermittelt der kreditorische Zahlungsvorschlagslauf zu Buchungsdatum des Zahllaufs die aktuell gültige IBAN.

Empfänger Bankkontokarte

Wichtig

Wenn Sie beim Buchen der Rechnung nicht explizit ein Kreditor-Bankkonto auswählen auf das bezahlt werden soll, bleibt das Feld im Kreditorenposten leer. Das System nimmt dann für die Bezahlung des Kreditorenpostens das erste gültige Kreditor-Bankkonto, das es findet. Möchten Sie also auf ein bestimmtes Konto bezahlen, so müssen Sie bei der Rechnungserfassung im Feld Empfänger Bankkonto einen Code auswählen. Wurde die Angabe beim Buchen vergessen, kann das Feld Kreditor Bankkonto auch direkt am Kreditorenposten nachträglich bearbeitet werden.  

Erfassung der Debitor-Bankverbindung

Die Debitorenkarte ist eine Business Central Standard-Karte, welche um RELion-Felder ergänzt wurde. Die Bankkonten des Debitors werden in einer eigenen RELion-Tabelle gespeichert. Sie erfassen eine Bankverbindung für den Debitor, indem Sie auf der Debitorenkarte im Menüband den Aufruf RE Bankkonten starten. Der danebenstehende Aufruf Bankkonten ist für den Dynamics NAV Zahlungsverkehr gedacht und daher in RELion gesperrt (in unserem Beispiel-Mandant bereits ausgeblendet).

Debitor Bankkonto

Pro Debitor können Sie beliebig viele Bankkonten mit unterschiedlichen Gültigkeitszeiträumen führen.
Dabei sollten Sie in Bezug auf den Code folgende Regel beherzigen:

  • Wechselt der Debitor die Bankverbindung ist die neue Bankverbindung mit gleichem Code zu erfassen. Das Enddatum der Vorgänger-Bank wird vom System automatisch gesetzt.
  • Hat der Debitor mehrere aktive Bankverbindungen sind diese mit unterschiedlichem Code zu führen.
  • Das Feld Geprüft wird vom System automatisch gesetzt, sobald die Mindestangaben für die Bankverbindung gefüllt sind.
  • Im Feld Lastschriftmandat zeigt das System die Anzahl der Lastschriftmandate bezogen auf die IBAN des Debitors an.

Debitor-Bankverbindung als Einheitenbank definieren

Im Bereich der Miet- und WEG-Verwaltung ist der Debitor immer mindestens einem Einheitenvertrag zugeordnet. Da der Debitor über mehrere Bankverbindungen verfügen kann, sollte die gültige Bankverbindung für den Einheitenvertrag immer gepflegt werden.

Hinweis

Die Verknüpfung einer Debitor-Bank mit dem Einheitenvertrag ist mit dem Feld Bankcode im Inforegister Sollstellung der Einheitenvertrag Karte herzustellen. Nur wenn der Bank-Code sich ändert, muss die Verknüpfung auf dem Einheitenvertrag auch geändert werden. Die Anzeige der Bankdaten erfolgt in Abhängigkeit des Arbeitsdatums. Eine Debitor-Bank kann beliebig vielen Einheitenverträgen des Debitors zugeordnet werden.

Zahlungen

An manchen Stellen im System trägt die Anwendung bereits automatisiert die Debitor-Bankverbindung auf den Einheitenvertrag ein oder ändert diese:

  • Wird beispielweise in der Einheit-Schnellerfassung für den zu erzeugenden Einheitenvertrag eine Debitor-Bankverbindung erfasst, so hinterlegt das System beim Schreiben der Daten diese Bankverbindung für den Einheitenvertrag.
  • Der Assistent Lastschriftmandat erstellen hinterlegt die Debitor-Bankverbindung ebenfalls automatisiert in den betreffenden Einheitenverträgen bzw. ändert diese, wenn eine andere Bankverbindung hinterlegt war.
  • Auch aus dem Bankbuchblatt heraus können Sie eine Bankverbindung zuweisen über die Funktion Bankverbindung der Einheit zuweisen. Mithilfe dieser Funktion kann die Bankverbindung eines Kontoumsatzes auf den Einheitenvertrag übertragen bzw. geändert sowie bei Bedarf eine neue Debitor-Bankverbindung erzeugt werden.

Bank-Buchblatt

Lastschriftmandate

Lastschriftmandate werden im Bereich der Immobilienverwaltung am häufigsten für den Einzug der monatlichen Miet- oder Hausgeld-Forderungen benötigt. Da Mieter und Wohnungseigentümer als Debitoren geführt werden, bezieht sich auch das Lastschriftmandat auf diesen Bereich. Der monatliche Lastschriftlauf im System hat die Aufgabe die aktiven Lastschriftmandate unter Berücksichtigung der SEPA-Regularien zu ermitteln und die Summe der Forderungen einzuziehen. Es kann aber auch sein, dass das Verwaltungsunternehmen selbst einen Dienstleister zum Einzug per Lastschrift ermächtigt. Rechnungen werden meist in Verbindung mit Kreditoren oder direkt auf das Kostenkonto gebucht. In diesen Fällen geht es vor allen Dingen darum bei Abbuchungen per Lastschrift im elektronischen Kontoauszug den Geschäftsvorfall automatisiert zu erkennen und die richtigen Kreditoren bzw. Buchungskonto zuzuordnen. Daher sollten solche Lastschriftmandate als Kontierungsregel geführt werden.

Mandatsarten

Im SEPA-Sprachgebrauch gibt es folgende Mandatsarten:

Sammelmandat Gilt für alle Schuldverhältnisse zwischen Gläubiger und Schuldner, deren Zahlungen im Lastschriftverfahren mit einem bestimmten Konto abgewickelt werden.
Einzelmandat Einzelmandate sind vertragsbezogen und sinnvoll, wenn der Debitor mehrere Verträge hat und Einzug zu Lasten unterschiedlicher Kontoverbindungen fordert.
Einmalmandat Ein Lastschriftmandat, das nur einmalig durchgeführt wird und sich auf einen bestimmten Vorgang bezieht. Einmalmandate werden in RELion nicht geführt!

Die Erstellung eines Lastschriftmandates (debitorisch) wird in RELion über einen Assistenten abgewickelt.

Beispielformular SEPA-Lastschriftmandat

Die Gestaltung des SEPA-Lastschriftmandats ist nicht festgelegt, sondern nur der Inhalt. Der rechtlich relevante Text des SEPA-Lastschriftmandats ist im folgenden Wortlaut anzugeben:

SEPA (Quelle: Deutsche Kreditwirtschaft)

Beispielformular SEPA-Lastschriftmandat bei abweichendem Kontoinhaber

SEPA (Quelle: Deutsche Kreditwirtschaft)

Einrichtung

Festlegung einer Mandatsreferenznummernserie

Jedes Lastschriftmandat erhält bei der Erfassung eine Mandatsreferenz, die eindeutig ist. Durch die Kombination von Mandatsreferenz und Gläubiger-ID ist zukünftig jede Lastschrift in Europa eindeutig Kreditor und Debitor zuzuordnen. Folgendes ist hierbei zu beachten:

  • max. 35 Stellen (alpha-numerische Zeichen, keine Umlaute, keine Sonderzeichen)
  • Aufbau und Länge der Nummer ist in der Datenbank einmalig festzulegen
  • Globale Einrichtung (mandantenübergreifend) in RELion

Für die Einrichtung der Mandatsreferenznummernserie öffnen Sie RE Nummernserie. Die Einrichtungskarte für Globale Nummernserien hat im Inforegister SEPA das Feld Mandatsreferenznummern, in welches Sie eine Startnummer eintragen. Beim Erzeugen des Lastschriftmandates zählt das System die Nummer um eins hoch, sofern im Assistenten keine manuelle Mandatsreferenznummer eingegeben wurde.

Nummernserie

Hinterlegung der Gläubiger-IDs der Objektbank-Kontoinhaber

Die Gläubiger-ID kann für deutsche Auftraggeber bei der Deutschen Bundesbank beantragt werden. Auftraggeber mit Sitz in Österreich beantragen die Gläubiger-ID bei der ÖNB. Die Gläubiger-ID ist bis zu 35 Stellen lang und setzt sich wie folgt zusammen:

GläubigerID

In RELion wird die Gläubiger-ID in der jeweiligen Mandats-Zuständigkeitseinheitenkarte hinterlegt. Diese ist wiederum direkt mit den entsprechenden Verwaltungsobjekten verknüpft.

EigentümerZE

GläubigerID-Nr.

Wichtig

Zwischen dem hinterlegten Objekteigentümer (Mandats Zuständigkeitseinheit) und dem Kontoinhaber der zugehörigen Objektbankverbindungen gibt es in RELion keine direkte Verknüpfung. Dennoch muss die Gläubiger-ID der Zuständigkeitseinheit zwingend die des Kontoinhabers der Objektbanken sein! Bei einem WEG-Verwaltungsobjekt wird die Eigentümergemeinschaft als Zuständigkeitseinheit erfasst.

Objekt

Lastschriftmandatsformular drucken

Beim Druck von Betriebskosten- und Wirtschaftsplan-Belegen können wahlweise Lastschriftmandatsformulare für Verträge ohne hinterlegtes Lastschriftmandat mitgedruckt werden. Auf der Vertragskarte selbst ist es ebenfalls möglich für den Debitor ein Lastschriftmandatsformular zur Unterzeichnung zu drucken, sofern der Bericht in der RE Berichtsauswahl eingerichtet wurde. Öffnen Sie die Einrichtungskarte RE Berichtsauswahl.

Stellen Sie das Feld Verwendung auf RE Vertrag ein und tragen Sie bei Bedarf den Bericht 5052580 Vertrag SEPA Lastschriftmandat ein, um diesen zukünftig über das Drucksymbol der Vertragskarte zur Verfügung zu haben.

REBerichtsauswahl

Für den Druck eines Lastschriftmandates öffnen Sie die entsprechende Vertragskarte und starten Sie über Berichte die Berichtsauswahl, bestätigen Sie den Bericht Vertrag SEPA Lastschriftmandat.

Berichtsauswahl

Der Filter auf den Vertrag ist bereits voreingestellt und kann bei Bedarf geändert werden, um Formulare für mehrere Verträge zu drucken.

Bericht

Druck

Die auf dem Formular gedruckte Mandatsreferenznummer wird aus der in RELion eingerichteten Nummernserie gezogen, welche beim Druck entsprechend hochgezählt wird. Sobald das Formular unterzeichnet zurückkommt, kann die Mandatsreferenznummer bei der Erfassung im Assistenten Lastschriftmandat erstellen in das Feld Manuelle Mandatsreferenznummer eingetragen werden.

Lastschriftmandate erstellen und verwalten (debitorisch)

Lastschriftmandatsdatensätze können in RELion über verschiedene Wege erzeugt werden:

Einheit-Schnellerfassung Dort können in der Schnellerfassungszeile des zukünftigen Einheitenvertrages neben der Bankverbindung des Debitors auch die erforderlichen Felder für ein existierendes Lastschriftmandat ausgefüllt werden. Bei Übernahme der Schnellerfassungszeile in die Anwendung, wird auch ein Lastschriftmandat erstellt.
Assistenten der Vertragsverwaltung Im Bereich der Mietverwaltung verfügt der Assistent Neuvermietung über die Option zur Lastschriftmandatserstellung. Im Bereich der WEG-Verwaltung sind es die Assistenten Neuer WEG-Kaufvertrag und Vertragswechsel/Verkauf.
Assistent aus Lastschriftmandatsübersicht Die Lastschriftmandatsübersicht kann über die jeweilige Vertragskarte oder aus der Debitor Bankkontenübersicht geöffnet werden. Dort befindet sich im Aktionsregister des Menübandes der Aufruf für den Assistenten Lastschriftmandat erstellen.

Die erforderlichen Felder für die Erfassung eines Lastschriftmandates sind in jedem der genannten Bereiche identisch, daher wird nachfolgend nur die Erfassung mithilfe des Assistenten Lastschriftmandat erstellen beschrieben.

Erstellen eines Einzelmandates

Für die Erstellung eines Lastschriftmandates mithilfe des Assistenen, öffnen Sie die entsprechende Vertragskarte. Über Details gelangen Sie zum Aufruf Lastschriftmandate, welcher die Lastschriftmandatübersicht öffnet.

Mietvertrag

Lastschriftmandat

In der Übersicht wählen Sie über NEU die Aktion Lastschriftmandat erstellen, um den gleichlautenden Assistenten zu starten.

Einzelmandate erhalten in RELion eine weitere Unterteilung in

  • Vertragsmandat, Bezug auf den gesamten Vertrag mit all seinen Vertragszeilen (Einheiten-Flächen)
  • Einheitenmandat, Bezug auf eine bestimmte Einheit des Vertrages
  • Sollstellungsmandat, Bezug auf eine bestimmte Einheit und Sollstellung des Vertrages

Lastschriftmandat erstellen

Hinweis

Eine Unterteilung von Lastschriftmandaten innerhalb eines Vertrages macht nur dann Sinn, wenn der Debitor unterschiedliche Bankkonten verwenden möchte. Grundsätzlich sollte das Lastschriftmandat immer das Schriftstück widerspiegeln!

Die markierten Felder sind die Mindestangaben für das Einzelmandat. Da der Assistent im Kontext Vertrag gestartet wird, ist der Debitor bereits bekannt. Bei einem Einheitenmandat stehen zusätzlich die Einheitennummern der Vertragszeilen zur Auswahl.

Assistent

Das Startdatum ist ausschlaggebend für die Verwendung des Lastschriftmandates bei Zahlläufen und Buchungsprozessen (z. B. Sollstellungslauf). Die Verknüpfung erfolgt über die IBAN. Unterschriftsdatum und Unterschriftsort sind wegen der SEPA-Regularien erforderlich. Hierbei ist zu beachten, dass das Unterschriftsdatum mindestens 1 Tag vor Startdatum des Lastschriftmandates liegen muss.

Lassen Sie das Feld Manuelle Mandatsreferenz leer, wenn auf dem vorliegenden Lastschriftmandatsformular noch keine Mandatsreferenz vergeben wurde. Das System verwendet dann die eingerichtete Nummernserie. Mandatsreferenznummer und Gläubiger-ID sind dem Debitor zwingend mitzuteilen. Beispielsweise auf einer Mietrechnung oder einer Vorabankündigung zum Lastschrifteinzug.

Das Feld Typ bietet folgende Auswahlmöglichkeiten:

Basislastschrift/CORE Der Zahlungsempfänger muss die Erst-Lastschrift 1 Bankarbeitstag vor Fälligkeit einreichen.
Basislastschrift/CORE 1 Bis zum 20.11.2016 galt CORE1 als sog. Eillastschrift, da die Vorlagefrist bei der Basislastschrift CORE bis zu diesem Zeitpunkt 5 Tage betrug. Mit Änderung der Vorlagefrist der Basislastschrift CORE auf 1 Tag wurde CORE1 abgeschafft.
Firmenlastschrift/B2B Die Firmenlastschrift kann nur zwischen Unternehmen vereinbart werden und unterliegt anderen Regeln als die Basislastschrift.

Sollte der Vertrag, für den Sie das Lastschriftmandat erstellen über offene Debitorenposten verfügen, so werden diese auf der nächsten Seite des Assistenten angezeigt. Die Spalte Übernehmen ist bereits initial auf Ja eingestellt. Dies bedeutet, dass diese Debitorenposten mit Beendigung des Assistenten mit dem Lastschriftmandat über das Feld Lastschriftmandat Lfd. Nr. verknüpft werden. Beim nächsten Lastschriftlauf können diese Posten dann eingezogen werden. Um bestimmte Debitorenposten davon auszunehmen, ist lediglich der jeweilige Haken per Mausklick zu entfernen.

Debitorenposten

Sobald Sie im Assistenten alle notwendigen Felder ausgefüllt haben, klicken Sie auf Fertigstellen, um den Datensatz zu erzeugen. Die mit dem Lastschriftmandat verknüpften Debitorenposten können Sie noch einmal überprüfen, indem Sie in der Lastschriftmandatsübersicht auf Debitorenposten klicken.

Lastschriftmandat

Debitorenposten

Hinweis

Ausschließlich Debitorenposten mit einem Wert im Feld Lastschriftmandat Lfd. Nr. können per Lastschrift eingezogen werden. Bei Bedarf kann der Anwender manuell den Bezug auf das Lastschriftmandat entfernen, indem der Feldwert manuell entfernt wird. Umgekehrt ist es auch möglich einen Posten nachträglich auf ein bestehendes Lastschriftmandat zu beziehen. Der Drilldown des Feldes öffnet bestehende Lastschriftmandate zum jeweiligen Vertrag und erleichtert somit die Auswahl des richtigen Lastschriftmandates. Darüber hinaus ist es möglich im Feld Abwarten ein Kürzel einzutragen, um Posten vorrübergehend vom Zahllauf auszuschließen. Sämtliche debitorische Buchungen deren Vertragsdaten sich auf ein aktives Lastschriftmandat beziehen, erhalten in den Buchblattzeilen automatisch die lfd. Nummer des Lastschriftmandates. Auch in der Buchblattzeile ist ein manuelles Eingreifen des Anwenders möglich.

Lastschriftmandatkarte

Sie öffnen die Lastschriftmandatkarte in dem Sie in der Lastschriftmandatübersicht auf Ansicht im Menüband klicken. Die Lastschriftmandatkarte beinhalte alle relevanten Informationen, welche das System benötigt, um bei verschiedenen Verarbeitungsprozessen, das richtige Lastschriftmandat zu finden, zugehörige Debitorenposten zu ermitteln, und die benötigten Daten in die Lastschriftdatei zu übertragen. Durch Klick in das Feld Letztes Zahlungsdatum öffnen sich gebuchte Zahlungszeilen, bei einem neu erstelltem Lastschriftmandat ist dieses Feld zunächst leer.

Lastschriftmandatkarte

Wichtig

Eventuell falsch angelegte Lastschriftmandate können gelöscht werden, solange noch keine Zahlungszeilen existieren. Sobald jedoch das Lastschriftmandat verwendet wurde und somit im Feld Letztes Zahlungsdatum einen Wert enthält, kann es nur über eintragen eines Enddatums vom nächsten Lastschriftlauf ausgenommen werden.

Ein Einzelmandat enthält als Schlüssel bzw. Bezug die Debitorennummer und die Schlüsselfelder je nach Mandatsart (Vertrag, Einheit, Sollstellung) auf Vertrag, Objekt, Einheit bis zum Sollstellungskonto. Alle Forderungen, die auf die Debitorennummer mit Angabe der Vertragsnummer und zugehörigen Einheitenverträgen gebucht werden, sind mit diesem Einzelmandat einzuziehen. Handelt es sich um ein Mandat mit Bezug auf Einheitenvertrag, so können Forderungen nur für diesen Einheitenvertrag eingezogen werden.

Wichtig

Sollstellungsmandate dürfen nicht für die E/A-Rechnung (EÜR) verwendet werden!

Erstellen eines Sammelmandates

Während Einzelmandate in RELion mindestens den Bezug auf eine Vertragsnummer benötigen, so bieten Sammelmandate die Möglichkeit sämtliche Forderungen zwischen Debitor und Zuständigkeitseinheit per Lastschrift einzuziehen. Sollte der Debitor also in mehreren Vertragskarten hinterlegt sein, oder gar Forderungsposten außerhalb der Verträge entstehen, so können all diese Beträge in einer Summe per Sammelmandat eingezogen werden, sofern der Gläubiger (Zuständigkeitseinheit) immer der Gleiche ist.

Hinweis

Im Falle einer Lastschrift per Sammelmandat, wird dem Debitor eine Gesamtsumme abgebucht. Ein Einzelmandat mit Bezug auf einen bestimmten Vertrag zieht hingegen nur die Forderungssumme des Vertragsverhältnisses ein.

Sammelmandate können ausschließlich mit dem Assistenten Lastschriftmandat erstellen erzeugt werden. Der Assistent wird aus der Lastschriftmandatübersicht gestartet, welche sich über die Vertragskarten und über die Debitorbankkonten öffnen lässt. Wählen Sie im Feld Art die Option Sammelmandat.

Sammelmandat

Die markierten Felder sind die Mindestangaben für das Sammelmandat. Die erforderlichen Werte sind im Grunde die gleichen wie bei der Erfassung eines Einzelmandates. Allerdings ist nun das Feld Mandats Zuständigkeitseinheit editierbar, um den Gläubiger auszuwählen und es kann kein weiterer Bezug auf eine Vertragsnummer festgelegt werden.

Lastschriftmandat erstellen

Ein Sammelmandat enthält als Schlüssel bzw. Bezug die Debitorennummer und die Mandats Zuständigkeitseinheit.

Mandats ZE

Hinweis

Das bedeutet, dass alle Forderungen, die auf die Debitorennummer gebucht werden (auch ohne Einheitennr.) und bei denen ein Objekt mit Mandats Zuständigkeitseinheit (hier: RI GmbH) angegeben wird, können mit diesem Sammelmandat eingezogen werden. Das Sammelmandat ist in RELion vertragsübergreifend.

Lastschriftmandat versionieren

Das SEPA-Regelwerk sieht vor, dass bei Lastschriftmandaten, bei denen sich das Konto innerhalb der Bank ändert, die Änderung in der Zahlungsdatei bekannt zu geben ist. Auch müssen Namensänderungen des Kontoinhabers, beispielsweise bei Heirat, bekannt gegeben werden. Hierfür wird der Alt- und Neu-Wert benötigt. Für derlei Änderungen gibt es den Assistenten Lastschriftmandat versionieren.

Alle anderen Änderungen wie beispielsweise Wechsel der Bank, des Gläubigers etc. sind mit Beendigung des alten Lastschriftmandates und Erstellung eines Neuen zu bewerkstelligen. Darüber hinaus hat Korrespondenz mit dem Debitor zur Mitteilung der neuen Mandatsreferenznummer und Gläubiger-ID zu erfolgen. Starten Sie den Assistenten direkt aus der Lastschriftmandatübersicht.

Lastschriftmandat versionieren

Assistent

Wichtig ist die Eingabe eines Versionsdatums, welches die Wirksamkeit der Änderung festlegt. Der Kontenwechsel wird vorgenommen, indem eine andere IBAN aus den Bankverbindungen des Debitors gewählt wird. Eine Änderung des Kontoinhaber-Namens ist ebenfalls möglich, indem über das Feld Kontakt Nr. auf den hinterlegten Kontoinhaber-Kontakt durchgegriffen und dieser aktualisiert wird. Nach Fertigstellung des Assistenten erzeugt das System eine neue Version des Lastschriftmandates mit den geänderten Daten in Bezug auf IBAN oder Kontoinhaber.

Debitorische Buchungen mit Lastschriftmandat

Egal ob eine Buchblattzeile manuell erfasst oder automatisiert erstellt wird: Handelt es sich um eine Buchung mit Debitorenbezug und aktivem Lastschriftmandat, so validiert das System automatisch das Feld Lastschriftmandat Lfd. Nr. mit der laufenden Nummer des gefunden Lastschriftmandat-Datensatzes. Dieser Wert wird beim Buchen in den Debitorenposten übertragen. Das Buchungsdatum der Buchblattzeile dient als Stichtagsfilter zur Ermittlung aktiver Lastschriftmandate.

Buchungsdatum

Hinweis

Das Feld Lastschriftmandat Lfd. Nr. wird auch bei Gutschriften und Zahlungen automatisch validiert. Denn der Lastschriftlauf darf nicht ausschließlich die Summe der Rechnungsposten berücksichtigen, sondern muss den Lastschriftbetrag aufgrund des Saldos ermitteln.

4.2.3 - Zahlungsvorschlagsläufe

Debitorisch und Kreditorisch

Debitoren- und Kreditorenposten befinden sich in unterschiedlichen Tabellen. Um in den jeweiligen Bereichen die Zahlung der offenen Forderungen und Verbindlichkeiten zu veranlassen, gibt es separate Verarbeitungsläufe. Die Arbeitsschritte zur Erstellung eines Vorschlages bis hin zur Erstellung der Zahlungsdatei für die Bank sind immer identisch:

  1. Zahlungsvorschlag erstellen
  2. Eventuelle Bearbeitung des Aktionsprotokolls – sollten Fehler oder Hinweise angezeigt werden
  3. Bei Bedarf Druck der Zahlungsvorschlagsliste
  4. Banken ermitteln und Erstellung der Zahlungsdatei
  5. Übermittlung der Zahlungsdatei an die Bank
  6. Buchen des Zahlungsvorschlags, um die Posten aufzulösen

4.2.3.1 - Zahlungsvorschlag debitorisch

Lastschrift (debitorisch)

Der Zahlungsvorschlagslauf hat die Aufgabe zum angegebenen Buchungsdatum alle aktiven Lastschriftmandate zu ermitteln. Über die Laufende Nummer der Lastschriftmandate filtert das System unter Berücksichtigung des angegebenen Fälligkeitszeitraumes die offenen und fälligen Debitorenposten. Die Funktionalität prüft hierbei die Validität der Daten und erstellt ein Aktionsprotokoll, sofern Werte wie beispielsweise Kontoverbindung unvollständig oder ungültig sind. Der Verarbeitungsprozess erzeugt Buchblätter mit den notwendigen Buchungssätzen für den Ausgleich der Forderungsposten sowie Zahlungszeilen als Datenbasis für die anschließende Erstellung der Zahlungsdatei für die Bank.

Zahlungsvorschlag Lastschrift erstellen

Über die Suche öffnen Sie die Debitor Zahlungen. Haben Sie in Ihrem Mandanten mehrere Buch.-Blattvorlagen für die Seiten-ID 5052274 eingerichtet, erhalten Sie zunächst eine Auswahl der zur Verfügung stehendenden Vorlagen. Je Unternehmensorganisation fällt die Gestaltung der Vorlagen unterschiedlich aus. Wenn mehrere Mitarbeiter Lastschriftläufe erstellen sollen, dann sind entsprechende Vorlagen sinnvoll, damit die Mitarbeiter bei Bedarf parallel arbeiten können. Allerdings sollten dann auch die Zahlläufe auf entsprechende Objekte gefiltert werden.

Die Seite Debitor Zahlungen verfügt im Menüband über alle Aufrufe und Funktionen, zur Erstellung von debitorischen Zahlungsvorschlägen, Zahlungsdateien und zum Buchen des Zahlungsvorganges. Im Hauptteil der Seite sind die Buchblätter der zuvor gewählten Buchblattvorlage aufgelistet. Zu Beginn existiert immer ein Standard-Buchblatt, die weiteren Buchblätter erstellt der Zahllauf automatisch und löscht diese nach dem Buchen.

Bankeinzugsvorschlag

Der Bankeinzugsvorschlag hat die Aufgabe auf Basis der Lastschriftmandate, unter Berücksichtigung der eingegebenen Optionen, die offenen und fälligen Debitorenposten zu finden und den Saldo je Lastschriftmandat als Zahlungsbuchungen für den Ausgleich zu erstellen, sowie Zahlungszeilen für die Erstellung der Zahlungsdatei zu erzeugen.

Ein Rechnungs-Debitorenposten wird zur Zahlung herangezogen, wenn:

Feld im Debitorenposten Bedingung
Lastschriftmandat Lfd. Nr. Enthält die laufende Nummer eines aktiven Lastschriftmandats
Offen Wert muss JA sein
Abwarten muss leer sein
Restbetrag >0
Ausgleichs-ID Muss leer sein
Fälligkeitsdatum Passt zum angegebenen Fälligkeitszeitraum

Report

Lastschriftmandat

Das Inforegister Optionen verfügt über folgende Einstellungsmöglichkeiten:

Bezeichnung Erläuterung
Buchblatt aufteilen Mit dieser Option steuern Sie die Gruppierung der Buchblattzeilen nach Buchblättern. Nach Objekt: Pro Objektnummer wird ein Buchblatt generiert, wenn für das Objekt offene Debitorenposten vorhanden sind. Nach Bank: Pro Objektbankkonto wird ein Buchblatt generiert. Nicht aufteilen: Alle Zahlungsbuchungen werden in das Standard-Buchblatt gestellt. Wichtig Bei dieser Option müssen Sie ein Gegenkonto angeben.
Gegenkontoart Beim Zahlungsvorschlag ist die Gegenkontoart immer Bankkonto.
Gegenkontonr. Dieses Feld ist nur aktiv, wenn Sie die Aufteilungsoption Nicht aufteilen gewählt haben. In diesem Fall gelangen Sie mit dem Drilldown auf die Bankkontenübersicht und können ein bestimmtes Bankkonto, dem die Zahlungseingänge des Lastschrifteinzuges gutgeschrieben werden sollen, auswählen. Alle Posten mit einer Objektnummer, die das gewählte Bankkonto als Objektbank hinterlegt, haben werden vorgeschlagen. Ist in dem Feld Keine Prüfung Objektbankkonto ein Haken gesetzt, so werden alle Zahlungsvorschläge mit diesem Bankkonto als Gegenkonto beglichen. Eine Prüfung ob das Bankkonto einem Objekt zugeordnet ist, erfolgt nicht.
Keine Prüfung Objektbankkonto Der Wert dieses Feldes hängt von der Einstellung der Zahlungsverkehr Einrichtung ab. Dort gibt es das gleichnamige Feld im Inforegister Debitor. Da die dortige Einstellung eine wichtige Auswirkung auf das Verhalten der Stapelverarbeitung in Bezug auf das Feld Gegenkontonr. hat, wird es dem Anwender zur Information eingeblendet. Grundsätzlich sollte dieser Parameter nur dann verwendet werden, wenn alle Verwaltungsobjekte des Mandanten über die gleiche Bankverbindung verfügen!
Erstes Fälligkeitsdatum / Letztes Fälligkeitsdatum Über den angegebenen Fälligkeitszeitraum filtert das System die Debitorenposten im Feld Fälligkeitsdatum. Das Erste Fälligkeitsdatum kann leer gelassen werden, das Letzte Fälligkeitsdatum muss immer angegeben werden.
Buchungsdatum Das Buchungsdatum wird bei der Erstellung der Zahlungsbuchungen verwendet und kann bei Bedarf vor dem Buchen im Zahlungsvorgang verändert werden. Mit Hilfe des Buchungsdatums prüft die Funktion die aktive Lastschriftmandate, Debitoren- und Objektbank, da diese Datensätze über Start- und Enddatum verfügen.
Buchungsbeschreibung Der Text wird in das Feld Beschreibung der Buchblattzeile übertragen. Wird das Feld leer gelassen, füllt das System die Beschreibung der Buchblattzeile anhand der Standard-Validierungslogik. Darüber hinaus kann der Text in den Verwendungszweck der Zahlungszeile übertragen werden, sofern in der RE Zahlungsverkehr Einrichtung für den Lastschrift Verwendungszweck der Platzhalter %4 festgelegt wurde.
SEPA Zahlung Für Basislastschriften (CORE und COR1) und Firmenlastschriften müssen unterschiedliche Zahlungsdateien erstellt werden. Die gewählte Option dieses Feldes filtert Lastschriftmandate mit dem entsprechenden Typ.

Das Inforegister Lastschriftmandat dient Filterzwecken, um den Zahlungsvorschlag bei Bedarf weiter einzuschränken. Sollten die voreingestellten Felder nicht ausreichen, können weitere Felder der Tabelle ausgewählt werden.

Wichtig

Werden im Mandanten der Datenbank unterschiedliche Lastschriftmandatsarten (Vertrag-, Einheit-, Sollstellung- und Sammelmandat) verwaltet, so muss bei der Filterung darauf geachtet werden. Ein Sammelmandat verfügt beispielsweise über keine Vertragsnummer und kann daher nicht danach gefiltert werden.

Beispiele verschiedener Lastschriftläufe

Nachfolgend werden verschiedene Abläufe eines Lastschriftslauf dargestellt.

Lastschriftlauf mit Aufteilung nach Objekt

Eine Aufteilung des Zahlungsvorschlages nach Objekt hat zur Folge, dass die Funktion Bankeinzugsvorschlag je Objektnummer ein eigenes Buchblatt mit Buchungszeilen für den Ausgleich der Forderungen erzeugt – selbst, wenn die Objektbankverbindung bei einigen Objekten gleich sein sollte. Zusätzlich muss das System die Buchblätter nach Erst- und Folgelastschriften unterteilen, da hierfür laut SEPA-Regelwerk separate Zahlungsdateien zu erstellen sind.

Hinweis

Der Sammelbetrag für die Gutschrift auf das Objektbankkonto innerhalb der XML-Zahlungsdatei wird nach IBAN zusammengefasst.

Bankeinzug

Debitor Zahlung

Zu den Zahlungsvorschlagszeilen gelangen Sie über die Zahlungsvorschlagsposten.

Vorschlagsposten

Zahlungsvorschlagsposten

Zahlungsvorschlagszeilen

Je Einheitenvertrag hat das System eine Zahlungsvorschlagszeile und Buchblattzeile erstellt. Sie enthält die Bankverbindung des Debitors sowie Verwendungszweck und End-To-End-Referenz für die spätere Zahlungsdatei. Darüber hinaus werden Stammdateninformation (Objekt-, Einheit-, Vertragsnr. etc.) mitgeführt sowie der direkte Bezug auf den letzten Debitorenposten (eine Zahlungszeile gleich meist mehrere Debitorenposten aus). Die Beträge fasst das System beim Schreiben der Datei je Lastschriftmandatsnummer später zusammen.

Hinweis

Das Lastschriftmandat sorgt für die entsprechende Summierung der Zahlungsbeträge je Debitor innerhalb der Zahlungsdatei.

  • Sammelmandat summiert alle Rechnungsbeträge mit gleicher ZE und Debitorennummer
  • Vertragsmandat summiert alle Rechnungsbeträge mit der gleichen Vertragsnummer
  • Einheitenmandat summiert alle Rechnungsbeträge mit dem gleichen Einheitenvertrag
  • Sollstellungsmandat summiert alle Rechnungsbeträge mit gleichem Sollstellungskonto

Die Inhalte der Felder Verwendungszweck und End-To-End-Referenz (erscheint im Falle einer Rücklastschrift auf dem Bankkontoauszug) werden über die Zahlungsverkehr Einrichtung gesteuert. Beide Felder können Sie bei Bedarf in den Zahlungsvorschlagszeilen bearbeiten. Über Berichte in der Tabelle Debitor Zahlungen können Sie den Bericht Zahlungsvorschlag debitorisch drucken.

Bericht

Druck

Der nächste Schritt, Banken ermitteln – Zahlungsdatei erstellen fasst die Zahlungsvorschlagsposten nach Kreditinstitut zusammen. Eine Unterteilung der Zahlungsvorschlagsposten findet bei Erst- und Folgelastschriften (FRST/RCUR) innerhalb eines Zahllaufes statt.

BAnken ermitteln

Ermittelte Banken

Mitteilung

Mit der Funktion Debitor-Zahlungsdatei erstellen wird die XML-Datei geschrieben und im Browser hinterlegten Pfad in einem zip-Ordner gespeichert. Den Dateinamen setzt das System wie folgt zusammen:

  • BLZ
  • Kennzeichen für Erst- oder Folgelastschrift
  • Nummernserie „Zahlungsnummern“ aus Zahlungsverkehr Einrichtung
  • Lastschrifttyp

Die Datei kann aus dem entsprechenden Ordnerverzeichnis an die Bankensoftware zur weiteren Verarbeitung übermittelt werden.

Verzeichnis

Durch die Dateierstellung hat das System folgende weitere Schritte vollzogen:

  • Zusammenfassung der Sammelbeträge je Kreditinstitut
  • Untersummierung der Sammelbeträge je IBAN (Objektbank) innerhalb der Zahlungsdatei
  • Summierung der Lastschriftbeträge je Lastschriftmandat des Debitors innerhalb der Zahlungsdatei
  • Erstellung von Zahlungsvorgängen je Zahlungsdatei mit zugehörigen Zahlungsposten für die weitere Verarbeitung
  • Erstellung weiterer Buchblattzeilen je Buchblatt für die Bankgegenbuchung.

Wählen Sie im Menüband unter Vorgang den Aufruf Zahlungsvorgänge buchen, um die weiteren Schritte durchzuführen.

Zahlungsvorgänge buchen

Wichtig

Bevor Sie einen Zahlungsvorgang buchen, stellen Sie sicher, dass die Zahlungsdatei erfolgreich und ohne Fehler an die Bank übermittelt wurde. Denn durch das Buchen des Vorganges werden sämtliche Debitorenposten durch die Zahlung ausgeglichen. Eine Stornierung der Transaktion kann nur mit erheblichem Zeitaufwand vorgenommen werden, da die Postenausgleiche manuell entfernt werden müssten.

Zahlungsvorgänge

Funktionen

  • Zahlungsvorgang annullieren

Das Menüband der Debitor Zahlungen bietet die Möglichkeit einen Zahlungsvorgang auch zu annullieren. Dies sollte nur dann gemacht werden, wenn die Zahlungsdatei noch nicht von der Bank verarbeitet wurde! Eine Annullierung schafft die Möglichkeit einen von der Bank unverarbeiteten Zahlungsvorschlag erneut zu erstellen, um beispielsweise weitere Posten für die Zahlung heranzuziehen.

  • Zahlungsdatei wiederherstellen

Sollte eine Zahlungsdatei versehentlich im Ordnerverzeichnis gelöscht worden sein, bevor diese an die Bank übermittelt werden konnte, ist eine Wiederherstellung aus den Zahlungsvorgängen möglich.

  • Buchen

Vor dem Buchen kann je Zahlungsvorgang bei Bedarf das Buchungsdatum geändert werden. Durch das Buchen der Zahlungsvorgänge löscht das System bis auf das Standard-Buchblatt alle Buchblätter. Der Arbeitsvorgang ist somit abgeschlossen.

Lastschriftlauf mit Aufteilung nach Bank

Eine Aufteilung des Zahlungsvorschlages nach Bank wird bevorzugt verwendet, wenn die meisten Verwaltungsobjekte des Mandanten über die gleiche Bankverbindung verfügen. Die Option hat zur Folge, dass die Funktion Bankeinzugsvorschlag je Bankkontonummer ein eigenes Buchblatt mit Buchungszeilen für den Ausgleich der Forderungen erzeugt und innerhalb des Buchblattes die Buchblattzeilen unterschiedliche Objektnummern führen können.

Hinweis

Der Sammelbetrag für die Gutschrift auf das Objektbankkonto innerhalb der XML-Zahlungsdatei wird nach IBAN zusammengefasst.

Bericht

Das System hat je Bank (Gegenkontonr.) ein Buchblatt erstellt. Erst- und Folgelastschriften wurden in separate Buchblätter unterteilen, da hierfür laut SEPA-Regelwerk separate Zahlungsdateien zu erstellen sind. Die zugehörigen Zahlungsvorschlagsposten sind nach der gleichen Logik aufgeteilt.

Zahl.Buchblatt

Der Bankeinzugsvorschlag erstellt je Einheitenvertrag eine Buchblattzeile, selbst wenn das zugehörige Lastschriftmandat sich auf den Gesamtvertrag bezieht. Der Grund ist, dass RELion nur mit Einheitennr./-historie buchen kann und ein reiner Bezug auf die Vertragsnummer daher nicht ausreichend ist. Die Zahlbeträge werden jedoch später in der Zahlungsdatei je Lastschriftmandat zusammengefasst. Die Zahlungsvorschlagszeilen werden analog der Buchblattzeilen erstellt.   Auch der Bericht ist entsprechend angepasst:

Bericht

Druck

Die Funktion Banken ermitteln – Zahlungsdatei erstellen fasst die Zahlungsvorschlagsposten nach Kreditinstitut zusammen und führt daher bei jeder Aufteilungsmethode zum gleichen Ergebnis. Die weiteren durchzuführenden Schritte sind identisch mit der Aufteilungsmethode nach Objekt.

Lastschriftlauf ohne Aufteilung

Der Zahlungsvorschlag ohne Aufteilung wird bevorzugt verwendet, wenn alle Verwaltungsobjekte des Mandanten über die gleiche Bankverbindung verfügen. Die Option hat zur Folge, dass die Funktion Bankeinzugsvorschlag nur für ein bestimmtes Bankkonto die Zahlung von Rechnungsposten vornimmt.

Bei dieser Methode muss die Funktion einen anderen Filter anwenden. Daher können eventuell individuell zugewiesene Objektbankverbindungen am Einheitenvertrag nicht berücksichtigt werden. Das System überprüft anhand des angegebenen Bankkontos die RE Objektbankkonten, um feststellen zu können bei welchen Verwaltungsobjekten das Bankkonto als aktive Bankverbindung hinterlegt ist. Mit Hilfe des Objektfilters werden die Lastschriftmandate und zugehörigen Rechnungsposten ermittelt.

Die **Funktion Banken ermitteln – Zahlungsdatei erstellen **fasst die Zahlungsvorschlagsposten nach Kreditinstitut zusammen und führt wieder zum gleichen Ergebnis. Die weiteren durchzuführenden Schritte sind identisch mit den anderen Aufteilungsmethoden.

Bankeinzug mit unterschiedlichen Einheiten

Beim Bankeinzugslauf sollen je Debitor alle offenen Posten nach Einheiten gruppiert eingezogen werden. Die Erstellung der Zahlungszeilen erfolgt in Abhängigkeit von der Beschaffenheit der Debitorenposten.

Forderungsbuchungen an Debitor mit Lastschriftmandat

Forderungsbuchungen aus den Bereichen Sollstellung, Aktive Kautionsverwaltung und Darlehen, werden in RELion automatisch mit der Lastschriftmandatsnummer versehen, sofern ein aktives Lastschriftmandat für den Vertrag besteht.

Sie können bei Bedarf im Buchblatt die Laufende Nummer des Lastschriftmandates entfernen oder nach dem Buchen den Debitorenposten bearbeiten, wenn Sie nicht möchten, dass eine bestimmte Forderung (z. B. Kaution) per Lastschrift eingezogen wird.

Debitorenposten und Lastschriftmandatstypen

Folgende Lastschriftmandatstypen sind in der Lage Debitorenposten aus den Bereichen Sollstellung, Kaution und Darlehen gesammelt einzuziehen:

  • Vertragsmandat (bezieht sich auf alle Posten der Vertragskarte – EV-übergreifend)
  • Einheitenmandat (bezieht sich auf alle Posten zum Einheitenvertrag)
  • Sammelmandat (bezieht sich auf alle Posten mit gleicher Debitorennummer und ZE/Gläubiger)

Der Typ Sollstellungsmandat entfällt, da dieser sich ausschließlich auf Debitorenposten, entstanden durch Sollstellungbuchungen bezieht.

Bankeinzugsvorschlag mit unterschiedlichen Einheiten

Der Bankeinzugsvorschlag ermittelt weiterhin, unter Berücksichtigung der hinterlegten Optionen und Filterkriterien, die aktiven Lastschriftmandate und die zugehörigen offenen Posten, welche die Laufende Nummer des Lastschriftmandates enthalten. Der Bericht erstellt Buchblattzeilen und teilt den Saldo des Lastschriftmandates nach Einheitenvertrag auf.   Beispiel:

Debitorenposten

Lastschrift-Zahlbuchblatt

Erstellung der Zahlungsdatei

Die Erstellung der Zahlungsdatei wird durch die Funktion Banken ermitteln – Zahlungsdatei erstellen vorgenommen. Die Verarbeitung unterteilt die Lastschriftbeträge je Lastschriftmandat. Anhand des oben gezeigten Beispiels stellen sich die Zahlungszeilen wie folgt dar:

Zahlungszeilen

Die Zahlungszeilen entsprechen exakt dem Inhalt der XML-Zahlungsdatei. Sie können die Zahlungszeilen einsehen, indem Sie über die Menübuttons Aktuelle Zahlungsvorgänge/Zahlungsposten/Zahlungszeilen navigieren.   Im gezeigten Beispiel wurde in der Zahlungsverkehr Einrichtung beim Verwendungszweck folgendes hinterlegt:

Debitor

Gebuchte Zahlungsposten

Die Debitorenposten wurden korrekt ausgeglichen und die Sachposten wurden auf die Forderungskonten gebucht.

Zahlungsposten

Auszahlung (debitorisch)

Auszahlungsvorschläge

Auszahlungen an Debitoren sind meist erforderlich bei Überschüssen aus der Betriebskostenabrechnung. Es kann sich aber auch um andere Gutschriften handeln, die nicht direkt einem Einheitenvertrag zugeordnet wurden.

Für die Auszahlung von Posten mit Einheitenvertragsbezug und Posten ohne vertraglichen Bezug gibt es zwei unterschiedliche Verarbeitungsläufe. Bei der Auszahlung mit Einheitenvertragsbezug müssen an den Posten unbedingt Einheit und Historie hinterlegt sein! Bei der Auszahlung ohne Einheitenbezug dürfen weder Einheit noch Historie am Posten hinterlegt sein! Der Auszahlungsvorschlag ohne Einheitenbezug filtert von vorneherein alle Gutschriften weg, die eine Einheitennummer enthalten. Der Auszahlungsvorschlag mit Einheitenbezug benötigt eine eindeutige Angabe, die erst durch die Historie gegeben ist. Die Einheitennummer allein ist nicht ausreichend!

Die weiteren Arbeitsschritte zur Zahlungsdateierstellung und Buchung des Zahlungsvorgangs sind jedoch identisch mit dem Lastschrifteinzug. Den Aufruf der Auszahlungsfunktion finden Sie auf der Seite Debitor Zahlungen, im Menüband unter Aktionen/Weitere Vorschlagsläufe.

Vorschlagsläufe

Auszahlungsvorschlag zur Begleichung von Guthaben mit Vertragsbezug

Der Auszahlungsvorschlag hat die Aufgabe auf Basis der Einheitenverträge, unter Berücksichtigung der eingegebenen Optionen, die offenen und fälligen Debitorenposten zu finden und den Guthaben-Saldo je Einheitenvertrag als Zahlungsbuchungen für den Ausgleich zu erstellen, sowie Zahlungszeilen für die Erstellung der Zahlungsdatei zu erzeugen. Ein Gutschrift-Debitorenposten wird zur Zahlung herangezogen, wenn:

Feld im Debitorenposten Bedingung
Offen Wert muss Ja sein
Abwarten muss leer sein
Restbetrag <0
Ausgleichs-ID muss leer sein
Fälligkeitsdatum passt zum angegebenen Fälligkeitszeitraum
Zahlungsformcode Wert entspricht der Eingabe im Optionsregister des Berichts

Bericht

Das Inforegister Optionen verfügt über folgende Einstellungsmöglichkeiten:

Bezeichnung Erläuterung
Buchblatt aufteilen Mit dieser Option steuern Sie die Gruppierung der Buchblattzeilen nach Buchblättern. Nach Objekt: Pro Objektnummer wird ein Buchblatt generiert, wenn für das Objekt offene Debitorenposten vorhanden sind. Nach Bank: Pro Objektbankkonto wird ein Buchblatt generiert. Nicht aufteilen: Alle Zahlungsbuchungen werden in das Standard-Buchblatt gestellt. Wichtig Bei dieser Option müssen Sie ein Gegenkonto angeben.
Gegenkontoart Beim Zahlungsvorschlag ist die Gegenkontoart immer Bankkonto.
Gegenkontonr. Dieses Feld ist nur aktiv, wenn Sie die Aufteilungsoption Nicht aufteilen gewählt haben. In diesem Fall gelangen Sie mit dem Drilldown auf die Bankkontenübersicht und können ein bestimmtes Bankkonto, dem die Zahlungseingänge des Lastschrifteinzuges gutgeschrieben werden sollen, auswählen. Alle Posten mit einer Objektnummer, die das gewählte Bankkonto als Objektbank hinterlegt, haben werden vorgeschlagen. Ist in dem Feld Keine Prüfung Objektbankkonto ein Haken gesetzt, so werden alle Zahlungsvorschläge mit diesem Bankkonto als Gegenkonto beglichen. Eine Prüfung ob das Bankkonto einem Objekt zugeordnet ist, erfolgt nicht.
Keine Prüfung Objektbankkonto Der Wert dieses Feldes hängt von der Einstellung der Zahlungsverkehr Einrichtung ab. Dort gibt es das gleichnamige Feld im Inforegister Debitor. Da die dortige Einstellung eine wichtige Auswirkung auf das Verhalten der Stapelverarbeitung in Bezug auf das Feld Gegenkontonr. hat, wird es dem Anwender zur Information eingeblendet. Grundsätzlich sollte dieser Parameter nur dann verwendet werden, wenn alle Verwaltungsobjekte des Mandanten über die gleiche Bankverbindung verfügen!
Erstes Fälligkeitsdatum / Letztes Fälligkeitsdatum Über den angegebenen Fälligkeitszeitraum filtert das System die Debitorenposten im Feld Fälligkeitsdatum. Das Erste Fälligkeitsdatum kann leer gelassen werden, das Letzte Fälligkeitsdatum muss immer angegeben werden.
Buchungsdatum Das Buchungsdatum wird bei der Erstellung der Zahlungsbuchungen verwendet und kann bei Bedarf vor dem Buchen im Zahlungsvorgang verändert werden. Mit Hilfe des Buchungsdatums prüft die Funktion die aktive Debitoren- und Objektbank, da diese Datensätze über Start- und Enddatum verfügen.
Keine Prüfung Einheitensaldo Wenn die Einheit zum Zeitpunkt der Auszahlung einen positiven Saldo hat, wird ein ermittelter Guthabenposten standardmäßig nicht ausbezahlt. Setzten Sie hier einen Haken, erfolgt eine Auszahlung des ermittelten Guthabenpostens trotz positiven Saldos zum Zeitpunkt des Auszahlungslaufs.
Beispiel:
  • 03.01….. GH Jahresabrechnung -100,00 H
  • 01.02….. Sollstellung Miete +500,00 S
  • 02.02….. Saldo Zeitpunkt des Auszahlungslaufs +400,00 S
  • Jahresabrechnung Guthaben

Trotz des Saldos zum Zeitpunkt des Auszahlungslaufs werden dem Mieter die 100 Euro Guthaben aus der Jahresabrechnung ausbezahlt, wenn der Haken bei Keine Prüfung Einheitensaldo gesetzt wurde.|

Buchungstext Wenn Sie hier einen Text eingeben, wird dieser in der Buchblattzeile der Auszahlung als Beschreibung verwendet. Andernfalls verwendet das System die Beschreibung des Debitorenpostens. Darüber hinaus kann der Text in den Verwendungszweck der Zahlungszeile übertragen werden, sofern in der RE Zahlungsverkehr Einrichtung für die Auszahlung als Verwendungszweck der Platzhalter %4 festgelegt wurde.
Zahlungsformcode Der Initialwert des Feldes beruht auf dem in der RE Zahlungsverkehr Einrichtung hinterlegten Zahlungsformcode für Auszahlungen. Wählen Sie bei Bedarf einen anderen Wert aus. Die Funktion filtert auf Gutschrift-Debitorenposten, welche diesen Wert im Feld Zahlungsformcode enthalten.

Das Inforegister Einheitenvertrag dient Filterzwecken, um den Zahlungsvorschlag bei Bedarf weiter einzuschränken. Sollten die voreingestellten Felder nicht ausreichen, können weitere Felder der Tabelle ausgewählt werden.

Auszahlungsvorschlag ohne Einheitenbezug

Mit diesem Auszahlungsvorschlag sollen Posten ausbezahlt werden können, die auf Objekt und Debitor kontiert sind, aber keine Einheitenkontierung haben. Dies kann beispielsweise ein Kautionsguthaben sein, das zur Auszahlung kommt. Sie können die Stapelverarbeitung starten, indem Sie in der Seite Debitor Bankeinzug/Auszahlung die Aktion Weitere Vorschlagsläufe / Auszahlungsvorschlag ohne Einheitenbezug anwählen. Der Ablauf dieser Stapelverarbeitung ist ähnlich der Stapelverarbeitung RE Auszahlungsvorschlag, nur das hier Debitorenposten, die im Feld Einheitennr. einen Wert stehen haben, nicht berücksichtigt werden. Ein Gutschrift-Debitorenposten ohne Einheitenbezug wird zur Zahlung herangezogen, wenn:

Feld im Debitorenposten Bedingung
Offen Wert muss Ja sein
Abwarten muss leer sein
Restbetrag <0
Ausgleichs-ID muss leer sein
Fälligkeitsdatum passt zum angegebenen Fälligkeitszeitraum
Zahlungsformcode Wert entspricht der Eingabe im Optionsregister des Berichts
Objektnr. <>Leer
Einheitennr. =Leer

Auszahlungsvorschlag

Bezeichnung Erläuterung
Buchblatt aufteilen Hier haben Sie die Möglichkeit, die ermittelten Zahlungsvorschläge in verschiedene Buchblätter zur leichteren Bearbeitung zu sortieren. Folgende Optionen stehen Ihnen zur Auswahl: Nach Objekt: Pro Objektnummer wird ein Buchblatt generiert, wenn für das Objekt offene Debitorenposten vorhanden sind. Nach Bank: Pro Objektbankkonto wird ein Buchblatt generiert. Nicht aufteilen: Alle Zahlungsbuchungen werden in das Standard-Buchblatt gestellt. Wichtig Bei dieser Option müssen Sie ein Gegenkonto angeben.
Gegenkontoart Beim Zahlungsvorschlag ist die Gegenkontoart immer Bankkonto.
Gegenkontonr. Dieses Feld ist nur aktiv, wenn Sie die Aufteilungsoption Nicht aufteilen gewählt haben. In diesem Fall gelangen Sie mit dem Drilldown auf die Bankkontenübersicht und können ein bestimmtes Bankkonto, dem die Zahlungseingänge des Lastschrifteinzuges gutgeschrieben werden sollen, auswählen. Alle Posten mit einer Objektnummer, die das gewählte Bankkonto als Objektbank hinterlegt, haben werden vorgeschlagen. Ist in dem Feld Keine Prüfung Objektbankkonto ein Haken gesetzt, so werden alle Zahlungsvorschläge mit diesem Bankkonto als Gegenkonto beglichen. Eine Prüfung ob das Bankkonto einem Objekt zugeordnet ist, erfolgt nicht.
Keine Prüfung Objektbankkonto Der Wert dieses Feldes hängt von der Einstellung der RE Zahlungsverkehr Einrichtung ab. Dort gibt es das gleichnamige Feld im Inforegister Debitor. Da die dortige Einstellung eine wichtige Auswirkung auf das Verhalten der Stapelverarbeitung in Bezug auf das Feld Gegenkontonr. hat, wird es dem Anwender zur Information eingeblendet.
Erstes Fälligkeitsdatum Dieses Feld dient der zeitlichen Abgrenzung. Wenn Sie sicher gehen wollen, dass alle offenen Debitorenposten gesucht werden, können Sie dieses Feld leer lassen.
Letztes Fälligkeitsdatum Dieses Feld dient der zeitlichen Abgrenzung. RELion sucht in den Debitorenposten nach deren Fälligkeitsterminen bis einschließlich dieses Datums.
Buchungsdatum Das Buchungsdatum wird bei der Erstellung der Zahlungsbuchungen verwendet und kann bei Bedarf vor dem Buchen im Zahlungsvorgang verändert werden. Mit Hilfe des Buchungsdatums prüft die Funktion die aktive Debitoren- und Objektbank, da diese Datensätze über Start- und Enddatum verfügen.
Keine Prüfung Einheitensaldo Wenn die Einheit zum Zeitpunkt der Auszahlung einen positiven Saldo hat, wird ein ermittelter Guthabenposten standardmäßig nicht ausbezahlt. Setzten Sie hier einen Haken, erfolgt eine Auszahlung des ermittelten Guthabenpostens trotz positiven Saldos zum Zeitpunkt des Auszahlungslaufs.
Beispiel:
  • 03.01….. GH Jahresabrechnung -100,00 H
  • 01.02….. Sollstellung Miete +500,00 S
  • 02.02….. Saldo Zeitpunkt des Auszahlungslaufs +400,00 S
  • Jahresabrechnung Guthaben

Trotz des Saldos zum Zeitpunkt des Auszahlungslaufs werden dem Mieter die 100 Euro Guthaben aus der Jahresabrechnung ausbezahlt, wenn der Haken bei Keine Prüfung Einheitensaldo gesetzt wurde.|

Buchungstext Wenn Sie hier einen Text eingeben, wird dieser in der Buchblattzeile der Auszahlung als Beschreibung verwendet. Andernfalls verwendet das System die Beschreibung des Debitorenpostens. Ebenso wird der Buchungstext als Verwendungszeck angezeigt, wenn der Parameter %4 in der RE Zahlungsverkehr Einrichtung gesetzt ist.
Zusammenfassung nach Debitor Wenn Sie hier einen Haken setzen, wird pro Debitor nur eine Zahlungszeile für alle Zahlungsposten des Debitors gebildet. In der Zahlungsdatei und auf dem Kontoauszug erscheint nur ein Betrag pro Debitor. Wenn hier kein Haken gesetzt ist, wird jeder Posten einzeln bezahlt.
Zahlungsformcode Der Initialwert des Feldes beruht auf dem in der RE Zahlungsverkehr Einrichtung hinterlegten Zahlungsformcode für Auszahlungen. Wählen Sie bei Bedarf einen anderen Wert aus. Die Funktion filtert auf Gutschrift-Debitorenposten, welche diesen Wert im Feld Zahlungsformcode enthalten.

Das Inforegister RE Objekt dient Filterzwecken, um den Zahlungsvorschlag bei Bedarf weiter einzuschränken. Sollten die voreingestellten Felder nicht ausreichen, können weitere Felder der Tabelle ausgewählt werden.

Auszahlung über mehrere Debitorenposten mit unterschiedlichen Buchungsgruppen und Objektbanken

Beispiel: Auszahlung von Gutschriftsposten aufgrund unterschiedlicher Geschäftsvorfälle unter Angabe der Objektbank beim debitorischen Auszahlungsvorschlag. Um Debitor-Gutschriften aufgrund unterschiedlicher Geschäftsvorfälle bei der Auszahlung mit unterschiedlichen Objektbankkonten ausgleichen zu können, wird als Unterscheidungsmerkmal der RE Zahlungsformcode verwendet.

Buchungsdatum   Gleichzeitig müssen die Objektbankkonten am Objekt hinterlegt sein:

Objekt

Der Code der Objektbank ist nur ein Beispiel und muss nicht zwingend wie abgebildet benannt werden. Die Auszahlung der Gutschriftsposten erfolgt über den Debitor-Zahlungsverkehr mit der Funktion Auszahlungsvorschlag.

Auszahlung Abrechnungsguthaben

Für die Auszahlung des Guthabens aus Abrechnungsergebnissen wird normalerweise die Standard-Objektbank verwendet, welche daher beim Auszahlungsvorschlag nicht gesondert angegeben werden muss. Es genügt die Angabe des entsprechenden Zahlungsformcode, mit dem die Abrechnung gebucht wurde.

Bericht

Bei den abgebildeten Einstellungen durchsucht das System alle offenen Debitor-Gutschriftsposten mit RE Zahlungsformcode = GS und verwendet als Bankkonto für die Auszahlung das Standardobjektbankkonto je gefundenen Objekt. Die Option Buchbl. Aufteilen können Sie entweder auf Nach Objekt einstellen oder Nach Bank.

Somit können für den gesamten Mandanten die Guthaben aus der Jahresabrechnung in einem Lauf zur Auszahlung gebracht werden, sofern diese mit dem gleichen Zahlungsformcode gebucht wurden und das Standardobjektbankkonto für die Auszahlung verwendet, werden soll.

Buchungsgruppe

Auszahlung Kautionsguthaben

In folgendem Beispiel wird die Kaution nicht vom Standardobjektbankkonto ausbezahlt, sondern von einem extra Kautions-Objektbankkonto. Hierfür starten Sie den Auszahlungsvorschlag mit folgenden abgebildeten Parametern.

Auszahlungsvorschlag

Bei der oben abgebildeten Einstellung ermittelt das System zunächst alle Objekte die das angegebene Bankkonto als Objektbankkonto hinterlegt haben. Anschließend werden weitere Filterparameter Fälligkeitsdatum, Zahlungsformcode und evtl. eingestellte Filter im Inforegister Einheitenvertrag angewandt, um die offenen Debitor-Gutschriftsposten zu ermitteln.

Buchungsgruppe

Unabhängig von der am Debitor eingerichteten Buchungsgruppe, ermittelt der Auszahlungsvorschlag die Buchungsgruppe des Gutschriftspostens und stellt diese ins Buchblatt ein.

Auszahlung Darlehensguthaben

In folgendem Beispiel wird die Darlehensgutschrift nicht vom Standardobjektbankkonto ausbezahlt, sondern von einem extra Darlehens-Objektbankkonto. Hierfür starten Sie den Auszahlungsvorschlag mit folgenden abgebildeten Parametern. Bei der abgebildeten Einstellung ermittelt das System zunächst alle Objekte die das angegebene Bankkonto als Objektbankkonto hinterlegt haben. Anschließend werden weitere Filterparameter Fälligkeitsdatum, Zahlungsformcode und evtl. eingestellte Filter im Inforegister Einheitenvertrag angewandt, um die offenen Debitor-Gutschriftsposten zu ermitteln.

Auszahlungsvorschlag

Lastschrift Zahlbuchblatt

Unabhängig von der am Debitor eingerichteten Buchungsgruppe, ermittelt der Auszahlungsvorschlag die Buchungsgruppe des Gutschriftspostens und stellt diese ins Buchblatt ein.

Zusammenfassung

Sollen Gutschriftsposten eines Debitors verschiedener Geschäftsvorfälle (Abrechnung, Darlehen, Kaution, etc.) von unterschiedlichen Objektbankkonten bezahlt werden, ist dies möglich, indem die Posten mit entsprechenden Zahlungsformcodes versehen werden.

Somit kann im Auszahlungsvorschlag mit dem Zahlungsformcode gezielt auf Gutschriftsposten eines bestimmten Geschäftsvorfalls zugegriffen werden. Unter Verwendung der Option „nicht aufteilen“ wird dann das zu belastende Objektbankkonto ausgewählt.Darüber hinaus erkennt das System auch die verschiedenen Buchungsgruppen der Posten und berücksichtigt diese bei der Ausgleichsbuchung.

Gebuchte Posten

Die Debitorenposten wurden korrekt ausgeglichen, unterschiedliche Buchungsgruppen wurden berücksichtigt.

Buchungsdatum

4.2.3.2 - Zahlungsvorschlag kreditorisch

Zahlungsvorschlagslauf (kreditorisch)

Beim kreditorischen Zahlungsverkehr werden Verbindlichkeiten aufgrund von Rechnungen beglichen. Alle Arbeitsschritte vom Ermitteln des Zahlungsvorschlags bis hin zur Zahlungsdateierstellung und dem Verbuchen werden aus der Form Kreditor Zahlungen gestartet. Der Arbeitsablauf ist analog der Debitor Zahlung.

Zahlungsvorschlag Auszahlung erstellen

Über die Suche öffnen Sie Kreditor Zahlungen. Haben Sie in Ihrem Mandanten mehrere Buch.-Blattvorlagen für die Seiten-ID 5052348 eingerichtet, erhalten Sie zunächst eine Auswahl der zur Verfügung stehendenden Vorlagen. Je Unternehmensorganisation fällt die Gestaltung der Vorlagen unterschiedlich aus. Wenn mehrere Mitarbeiter Lastschriftläufe erstellen sollen, dann sind entsprechende Vorlagen sinnvoll, damit die Mitarbeiter bei Bedarf parallel arbeiten können. Allerdings sollten dann auch die Zahlläufe auf entsprechende Objekte gefiltert werden.

Die Seite Kreditor Zahlungen verfügt im Menüband über alle Aufrufe und Funktionen, zur Erstellung von kreditorischen Zahlungsvorschlägen, Zahlungsdateien und zum Buchen des Zahlungsvorganges. Im Hauptteil der Seite sind die Buchblätter der zuvor gewählten Buchblattvorlage aufgelistet. Zu Beginn existiert immer ein Standard-Buchblatt, die weiteren Buchblätter erstellt der Zahllauf automatisch und löscht diese nach dem Buchen.

Stapelverarbeitung Zahlungsvorschlag

Der Zahlungsvorschlag hat die Aufgabe auf Basis der Kreditorenposten, unter Berücksichtigung der eingegebenen Optionen, die offenen und fälligen Kreditorenposten zu finden und die Auszahlung zu erstellen, sowie Zahlungszeilen für die Erstellung der Zahlungsdatei zu erzeugen. Ein Rechnungs-Kreditorenposten wird zur Zahlung herangezogen, wenn:

Feld im Kreditorenposten Bedingung
Offen Wert muss Ja sein
Abwarten muss leer sein
Restbetrag <0
Ausgleichs-ID muss leer sein
Fälligkeitsdatum passt zum angegebenen Fälligkeitszeitraum

Das Inforegister Optionen verfügt über folgende Einstellungsmöglichkeiten:

Bezeichnung Erläuterung
Letztes Fälligkeitsdatum Begrenzt den Zeitraum, für den offene Kreditoren-Posten ausgeglichen werden sollen. Da RELion für jede Kreditoren-Rechnung einen Fälligkeitstermin (in Abhängigkeit der Zahlungsbedingungen) zur Zahlung ermittelt, können anhand dieses Datums die zu zahlenden Posten gefunden werden.
Skonto finden In diesem Feld sollte immer ein Haken sein, damit eventuelle Skontovereinbarungen bei der Zahlung der Rechnung berücksichtigt werden. Die Ermittlung des Skontobetrages wird in Abhängigkeit des eingegebenen Buchungsdatums und des Skontodatums am Posten vorgenommen. Eine Prüfung auf Skontotoleranzdatum findet nicht statt, da RELion die NAV-Standardfunktion für den Ausgleich anwendet. Der NAV Zahllauf berücksichtigt die Skontotoleranz ebenfalls nicht. Die Berücksichtigung dieses Datums findet nur bei manueller Bearbeitung der Buchblattzeile statt. Sollten Sie in RELion mit Skontotoleranz arbeiten wollen, müssen Sie die Datumsformeln der Zahlungsbedingungen mit Skontoberechnung anpassen.
Buchungsdatum Der Wert dieses Feldes sollte dem aktuellen Arbeitsdatum entsprechen. Mithilfe des Buchungsdatums prüft die Funktion die aktive Kreditoren- und Objektbank, da diese Datensätze über Start- und Enddatum verfügen.
Buchblatt aufteilen Hier haben Sie die Möglichkeit, die ermittelten Zahlungsvorschläge in verschiedene Buchblätter zur leichteren Bearbeitung zu sortieren. Folgende Optionen stehen Ihnen zur Auswahl: Nach Objekt: Pro Objektnummer wird ein Buchblatt generiert, wenn für das Objekt offene Kreditiorenposten vorhanden sind. Nach Bankkonto: Pro Objektbankkonto wird ein Buchblatt generiert. Nicht aufteilen: Alle Einzugsvorschläge werden in das aktuelle Buchblatt gestellt. Wichtig Bei dieser Option müssen Sie ein Gegenkonto angeben.
Gegenkontoart Beim Zahlungsvorschlag ist die Gegenkontoart immer Bankkonto.
Gegenkontonr. Dieses Feld ist nur aktiv, wenn Sie die Aufteilungsoption Nicht aufteilen gewählt haben. In diesem Fall gelangen Sie mit dem Drilldown auf die Bankkontenübersicht und können ein bestimmtes Bankkonto, dem die Zahlungseingänge des Lastschrifteinzuges gutgeschrieben werden sollen, auswählen. Alle Posten mit einer Objektnummer, die das gewählte Bankkonto als Objektbank hinterlegt, haben werden vorgeschlagen.
Buchblatt ohne Objekt In diesem Feld ist das Standard-Buchblatt vorgeblendet. In das eingestellte Buchblatt speichert das System die Posten, welche möglicherweise ohne Objektnummer gebucht wurden.

Im Bereich Filter haben Sie die Möglichkeit, verschiedene Parameter zur Eingrenzung des Zahlungsvorschlags zu setzen.

Eigentümer/Mieter Wählen Sie einen Wert, wenn Sie für Eigentumsverwaltung und Mietsverwaltung den Zahlungsvorgang getrennt vornehmen möchten.
Von/Bis Objekt Hier können Sie auf bestimmte Objekte abgrenzen.
Benutzer Wenn ein Kreditorenposten gebucht wird, speichert das System den User-Login im Feld Benutzer des Postens. Der Benutzer-Filter grenzt den Zahlungsvorschlag auf Posten ein, die vom ausgewählten Benutzer gebucht wurden.
Bearbeiter Bei der Erfassung von Rechnungsbelegen, validiert das Programm den Verkäufer/Einkäufer-Code in Abhängigkeit der Benutzer Einrichtung. Beim Buchen wird der Code auf den Posten übertragen. Diese Validierung findet bei der Erfassung im Einkaufs-Buchblatt nicht statt. Durch die Auswahl des Verkäufer-/Einkäufer-Codes im Feld Bearbeiter kann der Zahlungsvorschlag auf Beleg-Posten, welche durch die gewählte Person erfasst wurden, eingegrenzt werden.
Zahlungsformcode Filtert Kreditorenposten mit dem gewählten Zahlungsformcode.
Herkunftscode Der Herkunftscode wird durch die Buchblatt-Einrichtung auf den Posten übertragen. Der gewählte Wert grenzt die Posten auf das gleichnamige Feld ein.
Ursachencode Der Ursachencode wird durch die Buchblatt-Einrichtung auf den Posten übertragen. Der gewählte Wert grenzt die Posten auf das gleichnamige Feld ein.
Objektgruppennr. Filtert auf das Feld aus dem Posten.

Das Inforegister Kreditor dient Filterzwecken, um den Zahlungsvorschlag bei Bedarf weiter einzuschränken. Sollten die voreingestellten Felder nicht ausreichen, können weitere Felder der Tabelle ausgewählt werden.

Zahllauf mit Aufteilung nach Objekt

Eine Aufteilung des Zahlungsvorschlages nach Objekt hat zur Folge, dass die Funktion Zahlungsvorschlag je Objektnummer ein eigenes Buchblatt mit Buchungszeilen für den Ausgleich der Forderungen erzeugt – selbst wenn die Objektbankverbindung bei einigen Objekten gleich sein sollte.

Hinweis

Der Sammelbetrag für die Gutschrift auf das Objektbankkonto innerhalb der XML-Zahlungsdatei wird nach IBAN zusammengefasst.

Zur Ermittlung der Auftraggeberbank für die Zahlung prüft das System zunächst, ob das Feld Bankkonto für Zahlung am Kreditorenposten gefüllt ist. Dieses Feld kann bei der Erfassung einer Rechnung über das Buchblatt oder über den Beleg vom Anwender bearbeitet werden, um gezielt aus einer der Objektbankverbindungen auszuwählen. Ist das Feld leer, so prüft das System die RE Objektbanken der Objektnummer des Kreditorenpostens. Ist dort eine Objektbank hinterlegt, welche das Merkmal Bank für Zahlungsausgang besitzt, so wird dieses verwendet. Andernfalls greift die Standard-Objektbank (Objektbank=Ja).

Da die RE Objektbanken über Start- und Enddatum verfügen, filtert die Anwendung die aktive Bank aufgrund des Buchungsdatums. Wird keine aktive Bankverbindung gefunden, oder ist der Datensatz unvollständig, erzeugt das System einen Fehler im Aktionsprotokoll. Die Zahlungsvorschlagsposten werden analog den Buchblättern erstellt. Die Zusammenfassung nach Auftraggebern-IBAN erfolgt später durch die Aktion Banken ermitteln/Zahlungsdatei erstellen.

Wählen Sie bei den Kreditor Zahlungen im Menüband die Zahlungsvorschlagsposten aus.

Der Buchungstext für die Beschreibung im Buchblatt, kann im Bericht Zahlungsvorschlag nicht manuell eingegeben werden. Die Buchungsbeschreibung ist immer gleichlautend: Zahlung von Rechnung < Externe Belegnummer

Die Zahlungsvorschlagszeilen lassen sich über die Zahlungsvorschlagsposten per gleichnamigen Menüaufruf öffnen. Zahlungsvorschlagszeilen werden in der weiteren Verarbeitung nicht nach Empfänger-IBAN zusammengefasst. Der Kreditor erhält für jede einzelne Rechnung eine Zahlung. Zur Ermittlung der Empfängerbank für die Überweisung prüft das System zunächst, ob das Feld Bankkonto Empfänger am Kreditorenposten gefüllt ist. Dieses Feld kann bei der Erfassung einer Rechnung über das Buchblatt oder über den Beleg vom Anwender bearbeitet werden, um gezielt aus einer Empfängerbank aus der RE Kreditor Bankkontenübersicht auszuwählen. Ist das Feld leer, so verwendet das System den ersten Bankcode aus den Bankverbindungen des Kreditors.

Da die RE Kreditor Bankkontenübersicht über Start- und Enddatum verfügt, filtert die Anwendung die aktive Bank aufgrund des Buchungsdatums. Wird keine aktive Bankverbindung gefunden, oder ist der Datensatz unvollständig, erzeugt das System einen Fehler im Aktionsprotokoll. Der Verwendungszweck bildet sich aufgrund der Einrichtung und kann bei Bedarf in den Zahlungsvorschlagszeilen geändert werden.

Das Ergebnis können Sie den Bericht Prüfliste Kreditorenposten zunächst überprüfen und anschließend über den Bericht Zahlungsvorschlag kreditorisch drucken.

Die Prüfliste Kreditorenposten dient dem Abgleich des kreditorischen Zahlungsvorschlags. Wurde der Zahlungsvorschlag erstellt, kann der Bericht im Anschluss gestartet werden. Die Filterung des Berichts ist auf das jeweilige markierte Buchblatt voreingestellt und ist aber bei Bedarf auf den gesamten Zahlungsvorschlag erweiterbar. Im Bericht werden wahlweise alle Posten der Kreditoren des Zahlungsvorschlags inkl. offener Posten aufgelistet oder alle Kreditoren mit offenen Posten. Anhand der Spalte Ausgleichs-ID ist ersichtlich, welche Posten im Zahlungsvorschlag stehen. Posten ohne Ausgleichs-ID stehen nicht im Zahlungsvorschlag und haben evtl. ein Abwarten-Kennzeichen oder einen anderen Zahlungsformcode hinterlegt. Somit kann geprüft werden ob für den Kreditor evtl. noch offene Rechnungen bestehen, die vom Zahllauf nicht erfasst wurden.   Beispielausschnitt Prüfliste Kreditorenposten:

Die Kreditor Zahlungsvorschlagsliste druckt die Zahlungsvorschlagsposten. Die Ausgabe erfolgt gruppiert nach Objekt und Kreditor und enthält Angaben über die angesprochenen Bankverbindungen sowie weitere Informationen des herangezogenen Postens, der zur Zahlung führt. Am Ende des Berichts erfolgt eine Summierung nach Objekt und Auftraggeberbank.Beispielausschnitt Zahlungsvorschlag kreditorisch:

Die Funktion Banken ermitteln – Zahlungsdatei erstellen fasst die Zahlungsvorschlagsposten nach Kreditinstitut zusammen. Sie ist bei den Kreditor Zahlungen im Menüband unter Vorgang zu finden.

Mit der Funktion Kreditor-Zahlungsdatei erstellen erstellt die Anwendung die XML-Dateien und speichert diese im vorgegebenen Pfad für Zahlungsdatei.

Die Dateinamen setzt das System wie folgt zusammen:

  • BLZ
  • Nummernserie „Zahlungsnummern“ aus Zahlungsverkehr Einrichtung

Die Datei kann aus dem entsprechenden Ordnerverzeichnis an die Bankensoftware zur weiteren Verarbeitung übermittelt werden. Durch die Dateierstellung hat das System folgende weitere Schritte vollzogen:

  • Zusammenfassung der Sammelbeträge je Kreditinstitut
  • Untersummierung der Sammelbeträge je IBAN (Objektbank) innerhalb der Zahlungsdatei
  • Erstellung von Zahlungsvorgängen je Zahlungsdatei mit zugehörigen Zahlungsposten für die weitere Verarbeitung
  • Erstellung weiterer Buchblattzeilen je Buchblatt für die Bankgegenbuchung.

Wählen Sie den Aufruf Aktuelle Zahlungsvorgänge, um die weiteren Schritte durchzuführen.

Wichtig

Bevor Sie einen Zahlungsvorgang verbuchen, stellen Sie sicher, dass die Zahlungsdatei erfolgreich an die Bank übermittelt wurde und die Datei somit keine Fehler enthielt. Denn durch das Buchen des Vorganges werden sämtliche Kreditorenposten durch die Zahlung ausgeglichen. Eine Stornierung der Transaktion kann nur mit erheblichem Zeitaufwand vorgenommen werden, da die Postenausgleiche manuell entfernt werden müssten.

Zahlungsvorgang annullieren

Das Menüband der Zahlungsvorgänge bietet die Möglichkeit neben dem Buchen einen Zahlungsvorgang auch zu annullieren. Dies sollte nur dann gemacht werden, wenn die Zahlungsdatei noch nicht von der Bank verarbeitet wurde! Eine Annullierung schafft die Möglichkeit einen von der Bank unverarbeiteten Zahlungsvorschlag erneut zu erstellen, um beispielsweise weitere Posten für die Zahlung heranzuziehen.

Zahlungsdatei wiederherstellen

Sollte eine Zahlungsdatei versehentlich im Ordnerverzeichnis gelöscht worden sein, bevor diese an die Bank übermittelt werden konnte, ist eine Wiederherstellung aus den Zahlungsvorgängen möglich.

Buchen

Vor dem Buchen kann je Zahlungsvorgang bei Bedarf das Buchungsdatum geändert werden.

Hinweis

Normalerweise wird das Buchungsdatum um ein paar Tage hochgesetzt, um das Datum mit dem Valutadatum der Zahlung auf dem Kontoauszug gleichzusetzen. Sollte jedoch das Buchungsdatum zurückgesetzt werden, führt das System eine Konsistenzprüfung durch und eine entsprechende Fehlermeldung erscheint, sofern die Daten zu einem Konflikt führen.

Durch das Buchen der Zahlungsvorgänge löscht das System bis auf das Standard-Buchblatt alle Buchblätter. Der Arbeitsvorgang ist somit abgeschlossen.

Teilzahlung von Kreditorenposten

Es kann verschiedene Geschäftsvorfälle geben, in denen mit dem Kreditor eine Teilzahlung vereinbart wird. Beispielsweise bei notwendigen Nachbesserungsarbeiten oder nicht termingerechter Ausführung. Die Höhe der ersten Teilzahlung kann bereits bei der Rechnungserfassung hinterlegt werden oder aber direkt am Kreditorenposten, solange er noch nicht ausgeglichen ist.

Achten Sie darauf, dass Sie in der RE Zahlungsverkehr Einrichtung im Inforegister Kreditor im Feld Abwarten-Kennzeichen bei Teilzahlung ein entsprechendes Kennzeichen eingegeben haben. Dieses Kennzeichen setzt das System in den entsprechenden Kreditorenposten sobald die erste Teilzahlung erfolgt ist. In der Einkaufsrechnung finden Sie im Inforegister Rechnungsprüfung das Feld Zahlbetrag für Rechnung, in welches Sie bereits bei der Rechnungserfassung einen Teilzahlungsbetrag hinterlegen können. Allerdings ist dies zu diesem Zeitpunkt nicht zwingend notwendig. Um eine Teilzahlung zu erfassen können Sie auch zum gewünschten Kreditorenposten navigieren und im Feld Zahlbetrag für Rechnung den Zahlbetrag erfassen.

Der Zahlungsvorschlag berücksichtigt die Eingabe und wird nur den Teilbetrag ausgleichen und nicht, wie sonst üblich, den vollen Rechnungsbetrag.

Wenn Sie nach dem Verbuchen der Zahlung nochmals zum Kreditorenposten navigieren, werden Sie feststellen, dass der Restbetrag sich um den Zahlbetrag reduziert hat und das System das Feld Zahlbetrag für Rechnung zurückgesetzt hat sowie das Abwarten-Kennzeichen für Teilzahlung gesetzt wurde.

Der Restbetrag kann bezahlt werden, sobald das Abwarten-Kennzeichen entfernt wurde. Eine weitere Teilzahlung wäre ebenfalls möglich, indem Abwarten-Kennzeichen entfernt und in das Feld Zahlbetrag für Rechnung der nächste Teilzahlungsbetrag eingegeben wird.

Konsistenzfehler bei Skontoberechnung

Zahlungen mit Skontoabzug können unter Umständen nicht gebucht werden, da ein Konsistenzfehler bei der Skontoberechnung auftritt. Die Korrektur eines solchen Zustandes bestünde darin das Buchungsdatum entsprechend zu korrigieren. Dies ist aber sehr zeitaufwändig, da der Gesamtzahllauf meist sehr viele Buchblattzeilen enthält und die Dynamics NAV-Prüfung nicht aussagt um welche Posten es sich konkret handelt. Eine Annullierung des Zahlungsvorganges ist auch nicht möglich, da die Zahlungsdatei oft schon von der Bank verarbeitet wurde.

Der Datenkonflikt kann auftreten, wenn der Zahlungsvorschlag mit einem größeren Zeitversatz zwischen Letztes Fälligkeitsdatum und Buchungsdatum gestartet wird. Dies erhöht die Wahrscheinlichkeit, dass die Funktion Kreditorenposten findet, deren Buchungsdatum größer als das eingegebene Buchungsdatum für die Zahlung ist. Wenn der Kreditorenposten über die Möglichkeit des Skontoabzuges verfügt, führt dies zu einem Konflikt beim Buchen der Zahlung. Das Aktionsprotokoll verfügt über eine Fehlerprüfung, um auf solche Datenkonstellationen aufmerksam zu machen.

In so einem Fall können Sie entweder über das Buchblatt die betreffende Buchblattzeile löschen, um den Posten später in einem neuen Zahllauf mit anderem Buchungsdatum auszugleichen, oder der komplette Zahlungsvorschlag wird mit anderem Buchungsdatum neu erstellt.

Bank an Bank-Zahlung

Die Durchführung eines Geldtransfers von einem Bankkonto auf das Andere ist auf verschiedenen Wegen möglich.

  • Variante 1: Die einfachste Möglichkeit ist, den Geldtransfer direkt über das Onlinebanking vorzunehmen. Sobald der elektronische Kontoauszug mit der vorgenommenen Überweisung in RELion importiert wird, kann die Bank an Bank – Buchung vorgenommen werden um die Bankposten zu erstellen.

  • Variante 2: Eine andere Möglichkeit ist, den Geldtransfer über den RELion-Zahlungsverkehr abzuwickeln. Hierfür ist es jedoch erforderlich die Empfänger-Bank als Kreditor zu erfassen.

Anschließend ist ein Kreditorenposten zu buchen.

Beim Buchungssatz muss das Rücklagen-Bankkonto angesprochen werden um den Saldo entsprechend zu erhöhen.

Das Giro-Bankkonto reduziert sich durch die Zahlungsbuchung im Bereich Kreditor Zahlung, wenn per Zahlungsdatei die Überweisung bei der Bank veranlasst wird.

Sammelzahlungen

Im kreditorischen Zahlungsverkehr ist es möglich,

  • je Kreditor zu definieren, ob Sammelzahlungen erfolgen,
  • mehrere Belege eines Kreditors in einer Überweisung zu zahlen,
  • offene Gutschriften mit Rechnungen zu verrechnen,
  • direkt im Buchblatt des Zahlungsvorschlags Belege hinzuzufügen oder zu entfernen,
  • ein Zahlungsavis mit den gezahlten Posten je Sammelzahlung/Kreditor automatisch zu erstellen und als PDF-Dokument zu speichern und es erfolgt ein Eintrag ins Aktionsprotokoll, wenn der Kreditor z. B. gesperrt ist.
Einrichtung

In der Zahlungsverkehr Einrichtung wird im Inforegister Nummerierung die Nummernserie für das Zahlungsavis hinterlegt. Es kann als PDF-Datei im Browser hinterlegten Ordner gespeichert werden.

Wichtig

Die Sammelzahlungsfunktionalität ist nicht für Objekte mit Ist-Versteuerung vorgesehen. Sie findet auch keine Anwendung bei SEV Objekten.

Des Weiteren aktivieren Sie auf der Karte des Kreditors das neue Feld Sammelzahlungen. Erfolgt dies nicht, werden die Zahlungsposten wie bisher als Einzelzahlungen erstellt.

Optionen im Zahlungsvorschlag

Wird im Zahlungsvorschlag Buchblatt aufteilen Nach Bankkonto gewählt, so werden alle Posten zusammengefasst,

  • desselben Kreditors,
  • dergleichen Kreditorenbuchungsgruppe,
  • dergleichen Kreditorenbank,
  • die über ein Bankkonto und
  • innerhalb einer ZE gezahlt werden.

Wird Nach Objekt aufgeteilt, so werden alle Posten genau gleich zusammengefasst nach

  • Kreditor,
  • Kreditorenbuchungsgruppe,
  • Kreditorenbank und
  • Objekt.

Hinweis

Posten mit unterschiedlichen Kreditorenbuchungsgruppen werden je Buchungsgruppe zusammengefasst. Die zusammengefassten Posten müssen immer einen negativen (Haben-) Saldo ergeben. Die zusammengefassten Posten müssen je eine Buchblattzeile und eine entsprechende Zahlungszeile ergeben.

Wichtig

Die Funktion Sammelzahlung ist nicht für SEV-Objekte geeignet. Die Stärke der SEV liegt gerade in der Einzelverarbeitung, u.a. Verarbeitung pro Einheit, Beauftragung pro Einheit, Handwerkerleistung pro Einheit. Im Zahlungsbuchblatt der Sammelzahlung wird der Zahlungsbetrag immer in einer Buchblattzeile dargestellt. Wenn sich in einem Mandanten SEV-Objekte befinden, kann dieses Modul für Kreditoren, die diese SEV-Objekte bedienen nicht zum Einsatz kommen!

Die Filterlogik der Funktion Zahlungsvorschlag erstellen bleibt weiterhin gleich. Im RE Zahlungsbuchblatt wird je Zahlung eine Zeile eingestellt und im Postenausgleich mit den zu zahlenden Ausgleichsposten verknüpft.

Beschreibung im Buchblatt

Der Inhalt der Beschreibung wird automatisch angepasst.

  • Einzelzahlung: wie bisher

  • Zahlung von zwei Belegen:
    Die Beschreibung wird gem. der Zahlungsverkehr Einrichtung für den ersten und zweiten Beleg zusammengesetzt. Es ist darauf zu achten, dass die Verwendungszwecke kurzgehalten werden.

  • Zahlung von drei oder mehr Belegen: Der Verwendungszweck wird mit Zahlungsavis xxx vom dd.mm.yy angegeben. Die Avis Nr. wird automatisch entsprechend der eingerichteten Nummernserie ermittelt. Das Datum sollte dem Buchungsdatum der Zahlung entsprechen.

Direktes Hinzufügen/Entfernen von Posten im Ausgleichsfenster

Über den Vorgang Ausgleich anzeigen werden alle Posten, die im Ausgleichsbetrag enthalten sind, angezeigt.

Im Vorgang Posten ausgleichen werden ebenfalls alle Posten angezeigt, die mit dieser Sammelzahlung beglichen werden. Von hier aus können jedoch bei Bedarf weitere Posten hinzugefügt oder entfernt werden.

Auch ein eventuell vorhandenes Abwarten Kennzeichen kann hier entfernt werden, und der Posten dieser Sammelzahlung durch Setzen der Ausgleichs ID hinzugefügt werden. Es ist somit möglich, im erstellten Zahlungsbuchblatt den Ausgleich nachträglich zu bearbeiten und weitere Belege (Rechnungen und Gutschriften) über das Setzen der Ausgleichs ID der Zahlung hinzuzufügen.

Beim Bestätigen des Ausgleichsfensters mit OK wird der neue Zahlbetrag in die Zahlungszeile des Buch.-Blattes übernommen und gleichzeitig ein Zahlungsavis erstellt.

Das Zahlungsavis

Das Avis befindet sich unter Berichte/Zahlungsavis. Es kann nach Aufruf im Browser als PDF-Dokument gespeichert werden und trägt die in der Zahlungsverkehr Einrichtung hinterlegte Nummernserie. Im Avis sind alle Posten der Zahlung aufgeführt, auch eventuelle Posten, die aufgrund anderer Kreditorenbuchungsgruppe nicht der Sammelzahlung hinzugefügt werden können.

4.2.4 - E-Banking

Die Schnittstelle für den Import von Kontoauszugsdateien im MT940- oder CAMT.053-Format und die weitere Verarbeitung der Kontoumsätze kann als Teilmodul (RE2090) des Zahlungsverkehrs lizensiert werden.

Die Importfunktion der Schnittstelle hat die Aufgabe, die Daten des elektronischen Kontoauszugs (IBAN, Verwendungszweck, Referenzen, etc.) in eine globale, mandantenübergreifende Tabellenstruktur zu importieren. Bereits beim Import prüft die globale Funktion anhand der IBAN-Daten, zu welchem Mandanten der Kontoauszug gehört. Auf Basis der importierten Werte erstellt eine weitere Funktion je Kontoumsatz eine Buchblattzeile. Durch individuell eingerichtete Kontierungsregeln kann das System die Buchblattzeile bereits vollständig kontieren und bei entsprechender Datenlage automatisch den Postenausgleich vornehmen. Umsätze, für die keine Kontierungsregel zutraf, kontiert der Buchhalter manuell oder legt für die Zukunft eine weitere Kontierungsregel an.

Der importierte Kontoauszug wird durch das Buchen des Kontoumsatzes mit einem Status versehen und bleibt nachrichtlich im System stehen. Posten die im System aufgrund eines Kontoauszugs gebucht werden, sind zum jeweiligen Bankbeleg verlinkt.

4.2.4.1 - Elektronische Verarbeitung

Erläuterung des Kontoauszugs-Import

Kontoauszugsdateien können wahlweise im MT940- oder CAMT.053-Format importiert werden.

CAMT ist ein XML-Format, welches im Zuge der Umstellung auf SEPA entwickelt wurde. In naher Zukunft wird das XML-Format CAMT das alte TXT-Format MT940 vollständig ablösen. Sie können ab sofort Ihre Kontoauszüge im CAMT.053-Format bei Ihrer Bank anfordern. Das neue XML-Format gewährleistet aufgrund seiner eindeutigen Struktur mehr Sicherheit beim Import. Öffnen Sie die Liste Importierte Kontoauszüge.

Es öffnet sich die Seite Importierte Kontoauszüge – Global, welche noch nicht vollständig verarbeitete Kontoauszugs-Importe mit Filter auf Erledigt = Nein enthält. Ein Kontoauszugsimport ist entweder erledigt, wenn alle enthaltenen Kontoumsätze den Status Gebucht enthalten und die Verarbeitungsleiste somit 100% anzeigt oder wenn das Feld Erledigt angehakt ist.

Kontoauszüge

Es ist durchaus möglich, dass ein Kontoauszugs-Import keine 100 %-Verarbeitung erreicht, da er möglicherweise auch Geschäftskonten enthält, die in der Datenbank gar nicht gebucht werden sollen. In diesem Fall kann der Anwender manuell das Erledigt-Kennzeichen setzen, indem er beispielsweise die betreffenden Importzeilen markiert und die Aktion Zeile/n auf Erledigt setzen nutzt oder direkt beim jeweiligen Datensatz das Feld Erledigt im Bearbeitungsmodus editiert. Ein weiteres Hilfsmittel zur besseren Strukturierung der importierten Kontoauszüge ist das Feld Beschreibung. Dieses kann bei Bedarf mit einem internen Vermerk versehen werden.

Darüber hinaus verfügt die Seite über eine BC-Standard Infobox Notizen um beispielsweise den Importieren-Kontoauszug einem Kollegen zur weiteren Bearbeitung per Benachrichtigung zu übergeben.

Importieren neuer Kontoauszugs-Dateien

Kontoauszugsdateien sind derzeit in zwei Datei-Formaten verfügbar: MT940- und CAMT.053-Format. CAMT.053 ist aufgrund der SEPA-Umstellung entstanden und wird langfristig das MT940-Format ablösen. Um CAMT-Dateien vom Kreditinstitut zu beziehen ist lediglich eine Information an die Bank erforderlich. Die CAMT-Dateien sind, genauso wie die Zahlungsdateien, ein XML-Format, welches die Bestandteile der Umsatzinformationen an fest definierten Feldern innerhalb der Datei führt und daher weniger fehleranfällig bei Importfunktionen ist. Für die alten MT940-Dateien im txt-Format ist derzeit noch kein Abschalttermin bekannt. Beide Dateiformate können von RELion verarbeitet werden. Über die Suche öffnen Sie die Liste Importierte Kontoauszüge.

importierte Kontoauszüge

In der Menüleiste befinden sich die beiden Importfunktionen CAMT.053 Import und MT940 Auszug Einlesung. Beide Funktionen öffnen das Ordnerverzeichnis. Die zu importierende Datei ist zu markieren. Durch den Befehl Öffnen startet der Import.

Mitteilung

Eine Hinweismeldung informiert Sie über den erfolgreichen Import. Sollte die gewählte Datei bereits importiert worden sein, gibt die Anwendung eine Error-Meldung aus, mit Verweis auf die gefundene Dublette.

Meldung

War die Prüfung erfolgreich, so legt die Funktion einen neuen Datensatz in der Tabelle Importierte Kontoauszüge – Global mit laufender Nummer an.

Laufende Nummer

Auf der Seite Importierte Kontoauszüge – Global können Sie bei Bedarf folgende zusätzliche Felder einblenden:

  • Mandant
  • Auszugsdatum
  • Bankkontocode und
  • Bankkontonummer

Da es sich hierbei um Flow Fields handelt, die die Performance beeinflussen, werden sie standardmäßig nicht eingeblendet. Sie können entscheiden, ob Sie eines oder mehrere dieser Felder einblenden möchten.

Wichtig

Das Feld IBAN (bereits standardmäßig eingeblendet) wird im Gegensatz zu den anderen Feldern nur bei Verwendung des Formats Camt.053 gefüllt, es wird nicht gefüllt, wenn mit dem veralteten Format MT940 gearbeitet wird.

Personalisieren

Global

Auf einer Zeile stehend wechseln Sie über Bearbeiten zur weiteren Verarbeitung der Daten in die Kartenansicht.

Multi Camt.053 Import – Import von mehreren Kontoauszügen

Neben der Funktion Camt.053 Import, mit der nur eine Auszugsdatei eingelesen werden kann, gibt es die Funktion Multi Camt.053. Mit dieser Funktion lassen sich mehrere Kontoauszüge des Camt.053-Formats auf einmal importieren. Mithilfe der Drag and Drop Funktion können beliebig viele Kontoauszugsdateien, die in einem Ordner liegen markiert und per Drag auf die Seite Multi Camt.053 Import gezogen werden.

Multi Camt

Import Camt

Nachdem die Dateien in das Fenster gezogen wurden, öffnet sich die Tabelle Bearbeiten Camt.053 Import. Hier wird in der Spalte Status angezeigt, ob der Import möglich ist oder nicht. Ist der Import nicht möglich, ist das entweder darin begründet, da es sich um ein anderes Dateiformat handelt oder da die Auszugsdatei bereits importiert wurde. Durch Klick auf OK werden die Auszugsdateien, die einen Haken bei Import möglich gesetzt haben, importiert. Für jede Datei wird in der Tabelle Importierte Kontoauszüge – Global ein eigener Datensatz angelegt.

Bearbeiten

Kontoauszugsdatei - Global

Die Kartenansicht der Kontoauszugsdatei setzt sich aus eine Kopf- und Zeilenbereich zusammen. Im Kopfbereich zeigt die Karte die übergeordneten Informationen der Datei an. Dies ist im Kern das Kreditinstitut von dem die Auszüge übermittelt wurden, sowie weitere Detailinformationen zur Datei selbst und Informationen zum Verarbeitungsstand. Die Felder Beschreibung und Erledigt sind im Bearbeitungsmodus editierbar.

Bankbeleg import

Der Zeilenbereich listet alle in der Datei enthaltenen Konten und Zusatzinformationen auf, zu denen Kontoumsätze existieren. Die jeweiligen Kontoverbindungen der Datei können verschiedene Bankstammdaten innerhalb der Datenbank betreffen. Daher ist der Import eine mandantenübergreifende Funktion, welche bereits bei der Einlesung prüft in welchem Mandanten der Datenbank die Bankverbindung existiert. Im Feld Mandant wird der betreffende Mandantenname gespeichert. Befinden sich auch Umsätze, bzw. Bankkonten aus anderen Mandanten in diesem Kontoauszug, so ist eine Weiterverarbeitung dieser Zeilen nicht möglich.

Wichtig

Der Kontoauszugsimport benötigt Eindeutigkeit was die Bankverbindungen des Mandanten betrifft. Daher ist es nicht möglich, eine Bankverbindung zeitgleich in mehreren Mandanten zu führen und hierfür Kontoauszüge zu verarbeiten. Sollte eine Bankverbindung innerhalb der Datenbank mehrfach existieren, so ist festzulegen in welchem Mandanten das E-Banking vorgenommen wird. Bankkonten, die vom Import ignoriert werden sollen, sind auf der Bankkontokarte im Feld Bei Import ignorieren zu kennzeichnen.

Aufgrund des identifizierten Bankdatensatzes, validiert die Import-Funktion neben dem Feld Mandant auch folgende weitere Felder:

Bezeichnung Erläuterung
Bankkonto Zeigt das Schlüsselfeld Nr. der Bankkontokarte an. Bei Bedarf kann über den Drilldown auf den Datensatz zugegriffen werden, sofern der Anwender sich im richtigen Mandanten befindet.
Kontoinhaber Zeigt den erfassten Kontoinhaber der Bankkontokarte an.
Objektbezug Sofern das Bankkonto als RE Objektbank existiert, zeigt das Feld bei einer 1:1 Zuordnung die Objektnummer und bei einer 1:n Zuordnung die Anzahl der zugehörigen Objekte an.

Kann ein Bankkonto beim Import keinem Bankstammdatensatz der Datenbank zugeordnet werden, so setzt das System die Zeile auf Gesperrt = Ja. Für gesperrte Zeilen lässt sich die Umsatzanzeige nicht öffnen und eine Weiterverabeitung ist ebenfalls nicht möglich.

Eine Kontoauszugsdatei kann durchaus Bankverbindungen enthalten, in der Umsätze bewusst nicht in RELion verarbeitet werden sollen. In diesem Fall wäre dies so gewollt und der Import kann später manuell auf Erledigt gesetzt werden. Andernfalls sollte geprüft werden, weshalb die Zuordnung vom Import nicht vorgenommen wurde. Nach Korrektur oder Neuerfassung eines Bankstammdatensatzes ist es nicht notwendig, den Import zu löschen und erneut zu importieren. Verwenden Sie stattdessen die Aktion Import aktualisieren um die Zeile zu entsperren und die weiteren Felder zu aktualisieren.

Haben Sie in der Zahlungsverkehr Einrichtung im Inforegister Automatische Kontierung die Verwendung von Zahlungsschlüsseln (Zahlungsreferenzen oder Virtuelle Konten) aktiviert, so sollten Sie immer nach dem Import einer Datei die Aktion Erweiterte Zahlungsschlüssel Prüfung starten! Diese Funktion ist eine nachgelagerte Durchsuchung der Datei nach eventuell vorhandenen Zahlungsschlüsseln. Die Import-Funktion ordnet Zahlungsschlüssel bereits zu, wenn diese an einer bestimmten Stelle in der Datei vorkommen. Da Zahlungsschlüssel aber an verschiedenen Stellen in der Datei stehen können, ist die nachgelagerte Suche notwendig.

Sollten in der Schnittstelle erwartete Feldwerte leer sein, so kann über den Menüaufruf Datei anzeigen die Datei geöffnet und überprüft werden. Wenn Unstimmigkeiten auftreten, wenden Sie sich bitte an den Support.

Erweiterte Prüfung auf Zahlungsschlüssel (Verwendung Zahlungsreferenzen)

Zahlungsreferenznummern sind eindeutige Nummernfolgen, welche bei entsprechender Datenbankeinrichtung von RELion automatisch erzeugt und mit Vertrag bzw. Debitor verknüpft werden. Dem Debitor wird die Nummer mitgeteilt mit der Bitte, diese bei seinen Zahlungen anzugeben. Gibt der Überweisende die Nummernfolge im Verwendungszweck oder als Referenz an, so erscheint diese im Kontoumsatz. RELion kann das Merkmal identifizieren, um beim Übertrag des Umsatzes an das Buchblatt automatisch darauf kontieren.

Für die Identifizierung der Zahlungsreferenznummern ist zwischen Import der Datei und Übertrag an das Buchblatt ein Zwischenschritt erforderlich. Öffnen Sie nach erfolgreichem Import aus der Seite Importierte Kontoauszüge den Auszug über Bearbeiten. Mit der Aktion Kontoauszug aktualisieren findet für die gesamte Datenbank anhand der Umsatzinformationen der Datei eine Prüfung und Zuordnung eventuell vorhandener Zahlungsschlüssel des jeweiligen Umsatzes statt, sofern vorhanden. Zudem werden die Bankkonten aktualisiert. Die zugeordneten Zahlungsschlüssel sind einsehbar, wenn im Inforegister Kontoauszüge auf die Umsatzanzeige gewechselt wird. Im Zeilenbereich Umsätze werden diese im Feld Zahlungsschlüssel angezeigt.

Kontoauszüge

Umsätze

Hinweis

Ein Umsatz kann nur aufgrund eines Zahlungsschlüssels automatisch kontiert werden, wenn das Feld Zahlungsschlüssel einen Wert enthält. Dies gilt neben dem Verfahren mit Zahlungsreferenznummern auch für die virtuellen IBANS.

Erläuterung der Umsatzanzeige

Die Umsatzanzeige zeigt im Zeilenbereich alle Umsätze innerhalb eines Kontoauszugs mit detaillierten Informationen zum Auftraggeber, Geschäftsvorfall, Rückgabegrund bei Rücklastschrift, Betrag, Verwendungszweck, Mandatsreferenznummer bei Lastschrift, End-To-End-Referenz, Kundenreferenz. All diese Informationen kann RELion für die automatische Kontierung verwenden, sofern diese in der Tabelle vorhanden sind. Bei Sammleraufträgen, zeigt das Feld Sammlerbewegungen zur Information die Anzahl der Transaktionen die zur Betragssumme geführt haben. Sammler werden später im Buchblatt über die Aktion Transitsaldo auflösen gebucht.

Status Übertragen

Darüber hinaus gibt es noch Felder die bereits in der Umsatzanzeige verdeutlichen, ob ein Umsatz ggf. automatisch von der Anwendung kontiert werden kann. Voraussetzung ist die Eindeutigkeit, sowie die Stufeneinstellung der Kontierungsprüfung in der Zahlungsverkehr Einrichtung.

Bezeichnung Erläuterung
Bankregeln Zeigt die Anzahl der Bankregeln gefiltert auf die Werte Auftraggeber IBAN und Bankkonto. Der Link des Feldes öffnet die Kontierungsregeln. Bei Bedarf kann der Aufruf genutzt werden, um die Daten zu prüfen oder eventuelle Dubletten zu entfernen.
Zahlungsschlüssel Zeigt den Zahlungsschlüssel an, sofern beim Import auf virtuelle IBANS zugegriffen wurde oder die Erweiterte Zahlungsschlüssel Prüfung Zahlungsreferenznummern identifizieren konnte.

Hinweis

Sollte im Feld GVC Beschreibung kein Text erscheinen, so überprüfen Sie die Einrichtung der Tabelle Global-GVC Textschlüssel. Im Kontoauszug wird je Umsatz der GVC-Code übermittelt. Zur Anzeige der Bedeutung des GVC ist eine Beschreibung zu erfassen. Eine Liste der aktuellen GVC-Codes und deren Bedeutung sind auf verschiedenen Bank-Webseiten veröffentlicht.

Textschlüssel

Der Status des Umsatzes verfügt über drei Optionen: Importiert, Übertragen, Gebucht.

Das Feld ändert seinen Status automatisch auf Übertragen, sobald die Kontoumsätze an ein Buchblatt transferiert wurden. Jede Buchblattzeile entspricht einer Umsatzzeile und hat über entsprechende Systemfelder eine Verbindung zu diesem Datensatz. Wird die Buchblattzeile gebucht, ändert sich der Status automatisch auf Gebucht. Wird die Buchblattzeile gelöscht, bleibt der Status auf Übertragen. Um die Umsatzzeile erneut ins Buchblatt zu übertragen, muss der Status auf Importiert geändert werden. Dies geschieht mit dem Aufruf der Aktion Status übertragen zurücksetzen.

Wird nachfolgende Meldung mit Ja bestätigt, wird der Status bei allen Umsätzen auf importiert zurückgesetzt. Gleichzeitig werden die Buchblattzeilen, die diese Umsätze betreffen gelöscht, damit sie erneut übertragen werden können. Wird die Meldung mit Nein bestätigt, so kann über eine weitere Meldung das Buchblatt geöffnet und ggf. bearbeitet werden.

Meldung

Sollte bei den Umsatzzeilen ein Datensatz mit 0-Betrag enthalten sein, da von der Bank eine Informationszeile im Kontoauszug übermittelt wurde, wird die Funktion Zeile löschen aktiv und die Zeile kann entfernt werden. Somit ist sichergestellt, dass am Ende alle Zeilen den Status Gebucht enthalten und somit die Verarbeitung 100 % anzeigt.

Nach Abbruch einer Umsatzübertragung bleiben die bereits erfolgreich übertragenen Umsatzzeilen im Bankbuchblatt stehen. In der Umsatzanzeige tragen die noch nicht übertragenen Umsätze den Status Importiert.

Bearbeiten

Die Funktion Kontoumsätze übertragen kann so oft wiederholt werden, bis alle Umsatzzeilen, die mit dem Status Importiert gekennzeichnet sind, erfolgreich in das Buchblatt übertragen sind.

Kontoumsätze übertragen

Meldung

Der Aufruf Bankbeleg ist eine Kartenansicht der Umsatzzeile.

Bankbeleg

Bankbelegkarte

Übertragung der Kontoumsätze an das Bank-Buchblatt

Für die Übertragung der Kontoumsätze in das Bank-Buchblatt ist der Bericht Kontoumsätze übertragen zuständig. Je Kontobewegung wird in der Regel eine Buchblattzeile erzeugt. Kommen eventuelle Splittbuchungen zum Tragen, beispielsweise aufgrund einer Kontierungsregel mit erweitertem DANN-Teil, so kann ein Kontoumsatz in mehrere Buchblattzeilen vom System aufgeteilt werden. Während der Übertragung durchläuft das System die gesamte Logik zur Kontierungsprüfung und versucht die Umsätze einem Buchungssatz zuzuordnen. Sollten bei erfolgreicher Kontierung auch ausgleichbare Posten gefunden werden, setzt die Anwendung auch die Ausgleichs-ID für den Postenausgleich.

Automatischer Postenausgleich:

Je nach Einstellung in RE Zahlungsverkehr Einrichtung verhält sich die Vorgehensweise des Ausgleichs. Ist die Option Teilausgleich zulassen und Zuerst älteste Posten gewählt, wird bei Überzahlung der komplette Betrag auf fällige Posten (somit auch auf zukünftige) verteilt.

Ist die Option Teilausgleich zulassen und Aktuelle Periode -> älteste Posten gewählt, werden bei Überzahlung nur Posten ausgeglichen, die den aktuellen Monat (maßgeblich ist das Arbeitsdatum) oder vergangene Perioden betreffen. Der überschüssige Restbetrag wird als separate Zeile mit der Belegart Zahlung als Debitor Posten im Buchblatt erstellt. Dieses Verhalten ist identisch mit dem manuellen Postenausgleich.

Neben dem Betrag werden weitere Informationen der Kontoumsätze in die Buchblattzeilen geschrieben:

  • Das Feld Beschreibung enthält den Namen des Auftraggebers oder die GVC-Beschreibung, wenn kein Name enthalten ist (z. B. bei Bankgebühren)
  • Das Feld Beschreibung 2 enthält den Verwendungszweck

Zusätzlich gibt es in den Buchblattzeilen das Feld RE Kontierungsbeschreibung, welches zur Information dokumentiert ob automatisch kontiert wurde, ein Postenausgleich stattgefunden hat oder die Zeile manuell zu bearbeiten ist.

Wichtig

Sie können zwar Ihre elektronischen Kontoauszüge mandantenübergreifend einlesen, doch für die Übertragung ins Buchblatt und weitere Bearbeitung müssen Sie sich im entsprechenden Mandanten befinden.

Der Bericht verfügt über drei verschiedene Aufrufmöglichkeiten:

  1. Über die Kontoauszugsdatei im Inforegister Kontoauszüge -Funktion Umsätze übertragen. Dieser Aufruf bezieht sich auf die jeweils markierte Zeile.

Umsatz übertragen

  1. Kontoumsätze übertragen aus dem Bank.-Buchblatt Der Funktionsaufruf Kontoumsätze übertragen aus dem Buchblatt heraus erleichtert Ihnen die Arbeit. Sie können mehrere Kontoauszüge eines Bankkontos auf einmal übertragen.

Kontoumsätze übertragen

Nun kann der Anwender zuerst das Bankkonto über die Auswahl hinterlegen und sieht danach unter Lfd. Nr. im Auswahlfenster über die drei Punkte alle vorhandenen Auszüge mit Status Importiert, die zu dem gewählten Bankkonto gehören. Mit Ok wählen Sie eine Lfd. Nr. Sollen mehrere Kontoauszüge übertragen werden, so wird im Feld Lfd. Nr. entweder von-bis (3..8) oder wenn es zwei Auszüge sind und (3|8) entsprechend ergänzt.

Alternativ kann über die Felder Auszugsdatum von und Auszugsdatum bis, die mit dem Tagesdatum vorbelegt sind, der entsprechende Zeitraum der zu übertragenden Auszüge gewählt werden.

Report

Wird kein Bankkonto hinterlegt, so werden unter Lfd. Nr. alle Kontoauszüge des Mandanten angezeigt, die den Status Importiert haben. Wird eine Lfd. Nr. über OK gewählt, so wird das Feld Bankkonto automatisch vom System gefüllt und die Felder Auszugsdatum von und Auszugsdatum bis sind nicht mehr editierbar. Entfernen Sie die Lfd. Nr., so werden die beiden Felder automatisch vom System wieder auf editierbar gesetzt, das Fenster muss nicht geschlossen werden.

Laufende Nummer

Auszugsdatum

Nach der Übertragung erscheint ein Hinweis, wie viel Zeilen in das Buchblatt übertragen wurden.

Meldung

Tragen Sie im Feld Buchungsdatum im Buch.-Blatt ein Datum ein, so wird dieser Wert in alle übertragenen Buch.-Blattzeilen übernommen.

Buchungsdatum

Bankbuchblatt

Bleibt das Feld leer, so wird das jeweilige Auszugsdatum als Buchungsdatum im Buch.-Blatt übernommen.

Buchungsdatum Report

Buchungsdatum Tabelle

  1. Als dritte Option können Sie den Bericht über die Suche aufrufen. Dieser Aufruf überträgt die Kontoumsätze entweder gefiltert auf das Auszugsdatum und/oder auf ein Bankkonto.

Das Inforegister Optionen bietet folgende Einstellungsmöglichkeiten:

Bezeichnung Erläuterung
Automatisch aufteilen Wichtig: Damit dieser Parameter funktioniert, muss bei allen Bankkonten auf der Karte ein Buchblatt im Inforegister Transfer hinterlegt sein! Sollte dies beim Start der Stapelverarbeitung bei einem betroffenen Bankkonto nicht der Fall sein, erscheint eine Fehlermeldung. Wenn Sie in diesem Feld einen Haken setzen, werden alle vorhandenen noch nicht übertragenen Kontoauszüge übertragen und die Buchungen werden in die jeweils bei den Bankkonten hinterlegten Buchblätter zusammengefasst.
Belegnummer Buchblatt Haben Sie hier einen Haken gesetzt, wird/werden die Belegnummernserie/n verwendet, die beim betroffenen Buchblatt hinterlegt ist. Wichtig: Damit dieser Parameter funktioniert, muss bei den entsprechenden Buchblättern eine Belegnummernserie hinterlegt sein!
Bankkonto Ermöglicht Kontoauszüge nur für bestimmte Bankkonten des Mandanten zu übertragen.
Fibu Buch.-Blattvorlage; Fibu Buch.-Blattname Wird die Option Automatisch aufteilen nicht verwendet, so muss ein Bankbuchblatt ausgewählt werden, in das die Kontoumsätze zu übertragen sind. In diesem Fall öffnet die Anwendung unmittelbar nach der Übertragung das zuvor gewählte Buchblatt.
Auszugsdatum Das Auszugsdatum filtert auf Kontoauszüge mit diesem Datum. Wird die Funktion Umsätze übertragen bereits ausgehend von einem bestimmten Kontoauszug gestartet, so ist das Datum vorgeblendet. Das Auszugsdatum überträgt die Anwendung in das Feld Belegdatum der Buchblattzeile.
Buchungsdatum im Buchblatt Das hier eingetragene Datum wird in das Feld Buchungsdatum der zu erstellenden Buchblattzeilen übertragen.
Auszugsnr. Bei Start des Berichts über das Bankbuchblatt, kann mithilfe der Auszugsnummer direkt ein Kontoauszug ausgewählt werden.

4.2.4.2 - Import Verarbeitung

Automatische Kontierung von wiederkehrenden Kontoumsätzen

Viele Kontobewegungen sind in der Immobilienverwaltung zyklisch. Hierzu gehören regelmäßige Zahlungseingänge von Debitoren aufgrund von Vertragsverhältnissen (Miete, Hausgeld, etc.) sowie regelmäßige Zahlungen an Kreditoren aufgrund von Dienstleistungs- und Verbraucherverträgen (Wartung, Hausmeister, Abschlagszahlungen). Debitoren- und Kreditorenposten die über die RELion Zahlungsvorschlagsläufe per Zahlungsdatei (Lastschrift und Auszahlung) ausgeglichen werden, erscheinen im Kontoauszug als Sammelbetrag. Da die Posten durch den Zahllauf bereits ausgeglichen wurden, muss mit dem Sammelbetrag nur noch der Transitsaldo aufgelöst werden. Für diese Fälle sind Kontierungsregeln nicht notwendig.

Für diese Umsätze ist eine Kontierungsregel sinnvoll:

  • Zahlung von Debitoren die kein Lastschriftmandat erteilt haben
  • Abbuchungen von externen Firmen aufgrund von Lastschriftmandaten (z. B. Verbrauchsabschläge, Wartungsgebühren)
  • Transaktionen der Bank z. B. Gebühren, Zinsen, etc.

Alle Informationsdaten der Umsatzzeile des importieren Kontoauszuges können ganz oder teilweise für eine automatisierte Kontierung verwendet werden. Voraussetzung ist die entsprechende Einrichtung der Kontierungsprüfung und Datenpflege der gewählten Kontierungsstufe, um eine Verbindung zwischen wiederkehrenden Umsätzen und Buchungsdaten herzustellen.

In RELion gibt es drei mögliche Stufen der Kontierungsprüfung:

1. Einheiten-Bankverbindung

Diese Prüfung sollte in Mandanten verwendet werden, die vorwiegend einzeilige Verträge haben. Also Debitoren die meist immer nur in einem Einheitenvertrag als Vertragspartner hinterlegt sind. Über diese Kontierungsregel lassen sich ausschließlich Debitorenkonten buchen.

2. Zahlungsschlüssel

Zahlungsschlüssel sind in RELion in einer eigenen Tabelle gespeichert. Der Zahlungsschlüssel ist eine eindeutige Kennziffer, welcher über die Tabelle mit dem zugehörigen Datensatz (Vertrag oder Objektbuchungskonto) verknüpft wird, um darauf automatisch zu kontieren. Mithilfe von Zahlungsschlüsseln, können Debitorenkonten oder Objektbuchungskonten gebucht werden.

  • Zahlungsschlüssel als Zahlungsreferenz: Unabhängig vom Kreditinstitut ist es möglich in RELion automatisiert Zahlungsreferenz-Nummern generieren zu lassen. Ist die Funktion aktiviert, vergibt RELion bei jedem neuen Vertrag eine Zahlungsreferenz für den Vertragskopf und für die zugehörigen Einheitenverträge. Je nachdem ob der Debitor in Summe für mehrere Vertragszeilen oder einzeln für einen Einheitenvertrag überweisen möchte, kann die Zahlungsreferenz mitgeteilt werden.
  • Zahlungsschlüssel als virtuelles Konto: Hat der Mandant Bankkonten der Aareal Bank oder Berliner Bank, so ist es möglich bei der Bank virtuelle Unterkonten zu erhalten, welche dem überweisenden oder abbuchenden Dritten mitzuteilen sind. Diese virtuellen Konten werden in der Zahlungsschlüsseltabelle geführt. Die Aareal Bank und Berliner Bank übermittelt die eindeutige Nummer zur Identifizierung des Umsatzes an einer bestimmten Stelle in der Kontoauszugsdatei des jeweiligen Umsatzes.

3. Kontierungsregel

Der Anwender kann selbst Kontierungsregeln gestalten. Eine Regel besteht aus einem WENN-Teil der beschreibt, welche Informationen der Umsatz enthalten muss und einem DANN-Teil der beschreibt, welche Felder der Buchblattzeile zu füllen sind, falls der WENN-Teil zutrifft. Kontierungsregeln sind sehr flexibel, müssen aber auch sorgfältig gepflegt werden.

Beispiel: Buchblatt mit Kontierungsregel

Buuchblatt

Die Information, welche Kontierungsprüfung beim Übertrag der Umsätze im Buchblatt gegriffen hat erhalten Sie, wenn Sie sich das Feld RE Kontierungsbeschreibung einblenden. Der Wert des Feldes dient Informations- und Filterzwecken und wird nicht auf die Posten übertragen.

Bankbuchblatt

Einheit-Bankverbindung

Hinter der automatischen Kontierung von Umsätzen mittels der Kontierungsprüfung Einheit-Bankverbindung steckt eine unkomplizierte Logik. Die Anwendung filtert anhand der Auftraggeber IBAN des Kontoumsatzes auf die hinterlegte IBAN am Einheitenvertrag. Führt dies zu einem eindeutigen Treffer, wird die Buchblattzeile auf den Einheitenvertrag kontiert. Hierbei werden nur aktive Einheitenverträge berücksichtig. Die Kontierungsprüfung Einheit-Bankverbindung ist zur Kontierung von Habenumsätzen durch Selbstzahler mit einfachen Verträgen gedacht.

Einheitenvertrag karte

Ob bei den importierten Kontoumsätzen für die Auftraggeber IBAN mögliche Einheitenverträge gefunden wurden, ist bereits in der Umsatzanzeige ersichtlich. Diese lässt sich über die Seite Kontoauszugsdatei öffnen.

Umsatzanzeige

Im Feld Einheitenbank wird die Anzahl der gefundenen Einheitenverträge zur Auftraggeber IBAN angezeigt. Der Link des Feldes öffnet die gefilterte Einheitenvertragsübersicht. Eine mögliche Kontierung auf den Einheitenvertrag beim Übertrag der Umsätze an das Buchblatt findet nur statt, wenn die Anzahl 1 beträgt und somit eindeutig ist. Darüber hinaus spielt die Stufeneinstellung der Kontierungsprüfung in der Zahlungsverkehr Einrichtung eine Rolle.

Bankbuchblatt

In der Infobox Bankbeleg Statistik im Bank Buch.-Blatt wird das berechnete Feld Einheitenbank ggf. ebenfalls aufgeführt.

Bankverbindung der Einheit zuweisen im Bank-Buch.-Blatt

Entsteht ein neuer Einheitenvertrag im System, so erhält dieser automatisch den Bezug zur Bankverbindung des Debitors – sofern diese angegeben wurde. Bei der Erzeugung von Einheitenverträgen über das Modul Einheit Schnellerfassung erhält der Einheitenvertrag die erfasste Bankverbindung der Schnellerfassungszeile. Entsteht der Einheitenvertrag durch einen der Vertragsverwaltungs-Assistenten überträgt die Anwendung die Debitorenbankverbindung auf den Einheitenvertrag, wenn im Assistenten ein Lastschriftmandat ausgefüllt wurde. Trifft keine der beiden Möglichkeiten zu, so kann der Anwender die Bankverbindung nachträglich manuell auf der Karte Einheitenvertrag, Inforegister Sollstellung über das Feld Bankcode auswählen bzw. erfassen.

Zum Zeitpunkt der Vertragserstellung in der Datenbank ist die Bankverbindung bei einem Selbstzahler nicht immer bekannt, jedoch spätestens bei der ersten Überweisung. Da die Überweisung über das Bank-Buch.-Blatt verarbeitet wird, gibt es dort eine Funktion, die es ermöglicht, die Bankverbindung eines Selbstzahler automatisch als Debitorenbank anzulegen und dem Einheitenvertrag zuzuweisen.

Bankverbindung

Damit eine Kontierung das nächste Mal bei Überweisung des gleichen Auftraggebers nicht erneut manuell durchgeführt werden muss, kann die IBAN des Auftraggebers (siehe Infobox Bankbelegdetails) als Debitorenbank angelegt um dem Einheitenvertrag zugewiesen werden. Hierfür ist die kontierte Buchblattzeile zu markieren und die Aktion Bankverbindung der Einheit zuweisen anzuwählen. Die Funktion prüft die Bankverbindungen des Debitors in der Buchblattzeile. Sollte die Auftraggeber IBAN noch nicht als Bankverbindung existieren, wird diese mit dem Vertragsbeginn des Einheitenvertrages angelegt und am Einheitenvertrag hinterlegt. Als Kontoinhaber überträgt die Funktion den Namen des Auftraggebers. Sollte der Einheitenvertrag zuvor eine andere Bank hinterlegt haben, weist die Hinweismeldung ebenfalls darauf hin.

Meldung

Die durch die Funktion automatisch angelegten Bankverbindungsdaten lassen sich überprüfen, indem Sie die Einheitenvertrag Karte öffnen und im Inforegister Zahlungen die neue Bankverbindung sehen.

Kontierungsregeln

Kontierungsregeln sind sehr flexibel einzurichten, aber auch aufwändiger in der Pflege und Verwaltung. Eine Kontierungsregel besteht aus einem WENN-Teil und aus mindestens einem DANN-Teil. Zahlungen lassen sich aber auch in mehrere Buchungen automatisch splitten, wenn die Kontierungsregel mit mehreren DANN-Teilen versehen wurde. Eine Kontierungsregel kann manuell aus der Übersicht heraus erfasst oder aufgrund einer Buchblattzeile erstellt werden.

Die Erstellung der Kontierungsregel aufgrund einer kontierten Buchblattzeile (basierend auf Kontoumsätze) ist der häufigste Anwendungsfall.

Erläuterung Übersicht Kontierungsregeln – Felder, Infoboxen und Funktionen

Über die Suche öffnen Sie die Liste Kontierungsregeln. Die Übersicht der Kontierungsregeln, dient vor allen Dingen der Überprüfung ungewollter Dubletten oder veralteter Datensätze. Löschen oder bearbeiten Sie veraltete oder nicht funktionierende Bankregeln, um die Datenmenge auf wirklich benötigte Regeln einzuschränken. Das Löschen einer Kontierungsregel in der Übersicht funktioniert auch mit Mehrfachmarkierung und ist auch möglich, wenn der Status Freigegeben ist.

Freigegeben

Zur Unterstützung der Bearbeitung blenden Sie sich die Infoboxen Dublettenprüfung und Details ein. Die beiden Infoboxen stehen auch in der Kartenansicht zur Verfügung.

Die Felder Zähler und Zuletzt verwendet ermöglichen auf Bankregeln zu filtern die entweder schon sehr lange oder noch gar nicht verwendet wurden. Diese Systemfelder aktualisieren sich automatisch, sobald Kontoumsätze ans Buchblatt übertragen wurden und eine der Regeln verwendet wird. Bei Kontierungsregeln deren Zähler auf 0 steht, können Sie zusätzlich die Felder Freigegeben am und Freigegeben von einblenden. Somit lässt sich leichter feststellen, wie alt die Regel bereits ist. Die Werte der Infobox Dublettenprüfung sind alle verlinkt. Somit können Sie auf einen der Werte klicken und es öffnet sich dadurch die gefilterte Ansicht. Die Felder dieser Infobox ermitteln ihre Werte wie folgt:

Bezeichnung Erläuterung
Offen Anzahl aller Bankregeln mit Status Offen.
Freigegeben Anzahl aller Bankregeln mit Status Freigegeben.
WENN-Teil
Bankkontonummer (z. B. Objektbank) Anzahl aller Bankregeln zu diesem Wert.
IBAN (Gegenkonto) Anzahl aller Bankregeln die der Kombination Bankkontonummer + IBAN entsprechen.
Mandatsreferenz Anzahl aller Bankregeln mit dieser Mandatsreferenz.
Kundenreferenz Anzahl aller Bankregeln mit dieser Kundenreferenz.
DANN-Teil
Objekt Anzahl aller Bankregeln zu diesem Objekt mit Filterkombination: Bankkontonummer + Objekt
Einheitenvertrag Anzahl aller Bankregeln zu dieser Einheit mit Filterkombination: Bankkontonummer + Einheitenvertrag
Objektkonto Anzahl aller Bankregeln zu diesem Objektbuchungskonto mit Filterkombination: Bankkontonummer + Objektkontonr.
Vertrag Anzahl aller Bankregeln zu diesem Vertrag mit Filterkombination: Bankkontonummer + Vertragsnr.
Debitor Anzahl aller Bankregeln zu diesem Debitor mit Filterkombination: Bankkontonummer + Debitorennr.
Kreditor Anzahl aller Bankregeln zu diesem Kreditor mit Filterkombination: Bankkontonummer + Kreditorennr.
Sachkonto Anzahl aller Bankregeln zu diesem Kreditor mit Filterkombination: Bankkontonummer + Sachkontonr.

Die Infobox Details liefert weitere Zusatzinformation bezogen auf die mit der Bankregel verbundenen Stammdaten. Beispielsweise lässt sich dadurch erkennen, ob der Einheitenvertrag, auf den sich eine Bankregel bezieht, bereits ein Vertragsende besitzt.

Bezeichnung Erläuterung
Bankkonto (z. B. Objektbank) Diese Untergruppe zeigt weitere Informationen des Bankkontos an: - Nr. (Link auf Bankkonto), - Bankname, - IBAN (Link auf Bankkonto), - Kontoinhaber, -Zugeordnete Objekte (Link auf RE Objektbanken)
Kontoinhaber IBAN
Zeigt den Kontoinhaber der IBAN unter folgenden Bedingungen an:
WENN Kontotyp = LEER, DANN Anzeige Feld Kontoinhaber (Info) aus Kontierungsregel
WENN Kontotyp = Debitor, DANN Anzeige Kontoinhaber aus RE Debitorbank
WENN Kontotyp = Kreditor, DANN Anzeige Kontoinhaber aus RE Kreditorbank
Objekt WENN Objektnr. gefüllt, DANN Anzeige Objektbeschreibung, Adresse, PLZ, Ort
Einheit WENN EV-Angaben gefüllt, DANN Anzeige Beschreibung, Nutzungsart, Vertragsbeginn, Vertragsende
Vertrag WENN Vertragsnummer gefüllt, DANN Anzeige Mietername, Vertragsbeginn, Vertragsende
Debitor WENN Debitornr. gefüllt, DANN Anzeige Debitorname
Kreditor WENN Kreditornr. gefüllt, DANN Anzeige Kreditorname
Sachkonto WENN Sachkontonr. gefüllt, DANN Anzeige Name
Bankkonto WENN gefüllt, DANN Anzeige Name

Anlegen neuer Kontierungsregeln aufgrund nicht automatisch kontierter Buchblattzeilen

Buchblattzeilen bei denen zum Zeitpunkt der Übertragung der Umsätze ins Bank Buch.-Blatt keine Kontierungsprüfung zum Erfolg führte, enthalten im Feld RE Kontierungsbeschreibung die Information #MANUELL. Dies bedeutet die Buchblattzeile ist vom Anwender zu kontieren. Um langfristig die Menge an manuell zu kontierenden Buchblattzeilen zu verringern, können neue Kontierungsregeln erstellt werden.

Bevor eine neue Kontierungsregel erstellt wird, ist zu prüfen, um welchen Geschäftsvorfall es sich bei dem jeweiligen Umsatz handelt. Es sollte auch geprüft werden, ob möglicherweise bereits Kontierungsregeln bestehen, die aber nicht zum Treffer geführt haben. Hierfür berücksichtigen Sie die Infobox Bankbelegdetails. Dort wird neben allen anderen Informationen des Bankbeleges im Feld Regeln auch die Anzahl möglicher Kontierungsregeln angezeigt, gefiltert auf die IBAN des Auftraggebers und das Bankkonto des Kontoauszuges. Das Feld ist verlinkt, so dass die gefilterten Regeln geöffnet und überprüft werden können.

Sollten für die Buchblattzeile keinerlei Regeln existieren und es sich um einen Habenumsatz für einen Einheitenvertrag durch einen Selbstzahler handelt, so besteht auch die Möglichkeit statt der Erstellung einer Kontierungsregel die Funktion Bankverbindung der Einheit zuweisen zu verwenden. Bei Habenumsätzen für mehrzeilige Verträge (betrifft mehrere Einheitenverträge) durch einen Selbstzahler lässt sich die automatische Kontierung durch eine Kontierungsregel einrichten. Alternativ können Selbstzahler auch Zahlungsreferenznummern mitgeteilt werden, um eine Auto-Kontierung durch Zahlungsschlüssel zu erreichen.

Kontierungsregel

Erläuterung der Kontierungsregel Karte

Aus der Übersicht Kontierungsregeln lässt sich die Kartenansicht bestehender Datensätze öffnen oder über den Menübefehl Neu eine neue Regel über die Kartenansicht erstellen. Eine Kontierungsregel enthält im Inforegister WENN die Mindest-Werte, welche ein Kontoumsatz enthalten muss, damit die Anwendung die Buchblattzeile des Umsatzes mit den eingestellten Werten des Inforegisters DANN kontiert.

Muss der Kontoumsatz-Betrag in mehrere Buchblattzeilen mit Teil-Beträgen gesplittet werden, ist die Kontierungsregel mit zusätzlichen DANN-Teilen über Erweiterte Bankregel anlegen zu erfassen. Darüber hinaus ist es möglich Dimensionswerte zu hinterlegen, welche zusätzlich zu den allgemeinen Dimensionen der Buchblattzeile hinzukommen.

Wichtig

Die Angaben im WENN-Teil der Kontierungsregel sollten möglichst gering und eindeutig ausfallen.

Inforegister Allgemein

Kontierungsregel karte

Bezeichnung Erläuterung
Zähler/ Zuletzt verwendet Kommt eine Kontierungsregel beim Übertrag von Umsätzen ins Bank Buch.-Blatt zum tragen, setzt die Funktion den Zähler um 1 hoch und trägt das Tagesdatum in das Feld Zuletzt verwendet ein. Durch die beiden Felder lassen sich nicht funktionfähige oder veraltete Kontierungsregeln leichter identifizieren.
Lfd. Nr. Die Laufende Nummer ist das Schlüsselfeld der Kontierungsregel. Kommt diese im Buchblatt zur Anwendung, trägt das System die Laufende Nummer zur Infomation in das Feld RE Kontierungsbeschreibung im Bank Buch.-Blatt ein.
Status Über die Menüaufrufe Freigegeben und Status zurücksetzen lässt sich der Status ändern. Die Felder der Kontierungsregel Karte sind editierbar, wenn der Status Offen ist. Die Kontierungsprüfung verwendet nur Kontierungsregeln deren Status Freigegeben ist.
Bemerkung Hierbei handelt es sich um ein freies Textfeld, in das sich bei Bedarf nähere Informationen zur Kontierungsregel zur besseren Transparenz erfassen lassen.
Freigegeben am / Freigegeben von Die beiden Systemfelder erhalten Datum und Userlogin der Person, welche die Kontierungsregel freigegeben hat.

Inforegister WENN

Die Informationen im WENN-Teil enthalten Mindest-Daten eines Kontoumsatzes, welche zutreffen müssen damit die Kontierungsregel greift. Bei den optionalen WENN Angaben ist zu beachten, dass der Betrag entweder allein oder in Kombination mit dem SEPA Verwendungszweck (SVWZ) angegeben werden kann. Die Angabe eines Betrages in Kombination mit GVC oder Mandatsreferenz ist nicht möglich.

Wenn Angaben

Bezeichnung Erläuterung
Soll/Haben Ein Kontoumsatz enthält immer die Information ob er im Soll oder Haben ist. Da es sich um einen eindeutigen und immer vorhandenen Wert handelt, lässt sich eine Kontierungsregel sehr gut darauf referenzieren. Dieses Feld gehört zum Hauptfilter der Kontierungsprüfung und sollte immer gefüllt sein.
Bankkontonummer Über den Drilldown des Feldes lässt sich die Bankverbindung auswählen zu der Kontoumsätze zu verabeiten sind. In der Infobox Details ist im Feld Zugeordnete Objekte ersichtlich, bei welchen Verwaltungsobjekten die gewählte Bankverbindung hinterlegt ist. Dieses Feld gehört zum Hauptfilter der Kontierungsprüfung und muss zwingend gefüllt sein.
Kontotyp/ Debitor-/Kreditornr./Bank Code/Kontoinhaber (Info) Diese Felder dienen der reinen Erfassungshilfe, um das Feld IBAN auszufüllen und zur Information.
IBAN Mithilfe der Auftraggeber IBAN des Kontoumsatzes wird auf die IBAN dieses Feldes gefiltert. Dieses Feld gehört zum Hauptfilter der Kontierungsprüfung und sollte immer gefüllt sein. Die IBAN darf nur leer sein, wenn eine Kontierungsregel für Banktransaktionen (Gebühren, Zinsen, etc.) erstellt wird, da in diesen Fällen beim Umsatz keine Auftraggeber IBAN übermittelt wird.
Betrag Die Angabe eines Betrages ist nur dann sinnvoll, wenn die Kontierungsregel mit mehreren Dann-Teilen zur Betragsaufteilung (Splittbuchung) angelegt werden sollen. In allen anderen Fällen macht der Betrag keinen Sinn, da der Betrag sich oft durch Preisanpassungen ändert und bereits geringe Cent-Abweichungen beim Kontoumsatz dazu führen, dass die Kontierungsregel nicht gefunden wird. Achten Sie bei der Angabe Soll-Beträgen (z. B. Abbuchung) darauf ein negatives Vorzeichen vor den Betrag zu setzen (Beispiel: -580).
GVC Die Angabe eines Geschäftsvorfallcodes als WENN-Bedingung ist nur dann erforderlich, wenn mehrere Kontierungsregeln mit identischem Hauptfilter (Soll/Haben, Bankkontonummer, IBAN) existieren bzw. erfasst werden sollen. Über die Infobox Dublettenprüfung lässt sich dies beispielsweise über das Feld IBAN (Gegenkonto) prüfen.
GVC Beschreibung Zeigt zur Information die Bedeutung des gewählten Geschäftsvorfallcodes im Feld GVC an.
Mandatsreferenznr. Die Angabe einer Mandatsreferenznummer ist nur erforderlich, wenn einem Drittanbieter ein Lastschriftmandat erteilt wurde und mit dieser Mandatsreferenznummer Kontobelastungen zu erwarten sind, die per Kontierungsregel verarbeitet werden sollen. Neben der Mandatsreferenznummer ist darüber hinaus der Hauptfilter (Soll/Haben, Bankkontonummer, IBAN) auszufüllen. Alle anderen Felder des WENN-Teils dürfen leer bleiben.
SVWZ Angabe eines SVWZ-Textes als WENN-Bedingung ist nur dann erforderlich, wenn mehrere Kontierungsregeln mit identischem Hauptfilter (Soll/Haben, Bankkontonummer, IBAN) existieren bzw. erfasst werden sollen. Über die Infobox Dublettenprüfung lässt sich dies beispielsweise über das Feld IBAN (Gegenkonto) prüfen. Es ist nicht erforderlich den gesamten Verwendungszweck als WENN-Bedingung anzugeben. Ebenso müssen Filterkennzeichen wie z. B. * nicht eingetragen werden.
Beispiel Ein Selbstzahler gibt bei seiner Überweisung folgenden Text an:
Monatsmiete Mai 2020 Vertrag 5013 / 5016 Da der Auftraggeber bei seiner nächsten Überweisung den Text mit den nächsten aktuellen Monat versehen wird, wählen Sie im Text den Baustein aus, der voraussichtlich immer konstant sein wird. In diesem Beispiel wäre es die Vertragsnummer. Sie tragen daher folgenden Wert ein: 5013 / 5016 Die Funktion für die Kontierungsprüfung sucht dann anhand des Wertes so als ob Sie in einem Filterfeld 5013 / 5016 eingetragen hätten.

Inforegister DANN

Im DANN-Teil tragen Sie ein, welche Werte bei Anwendung der Kontierungsregel in die Buchblattzeile des Umsatzes in die gleichnamigen Felder zu übertragen sind. Im Falle einer Betragsaufteilung existieren mehrere DANN-Teile um den Kontoumsatz in mehrere Buchblattzeilen aufzuteilen.

Dann Angaben

Bezeichnung Erläuterung
Eigentümer/Mieter; Objektnr. Wählen Sie das Verwaltungsobjekt das vom Buchungsfall betroffen ist. RELion-Buchungen ohne Objektnummer sind nicht zulässig. Wenn eine Vertragsnummer eingegeben wird, ist die Wahl des Objektes nicht notwendig da dieses nach Auswahl der Vertragsnummer automatisch vom System eingetragen wird.
Objektkontonr. In Abhängigkeit des gewählten Objektes öffnet der Drilldown des Feldes den zugehörigen Objektkontenplan. Ein Objektbuchungskonto kann bei der Buchung angesprochen werden, wenn der zu buchende Geschäftsvorfall weder einen Kreditor noch einen Debitor betrifft.
MwSt.-Produktbuchungsgruppe Die zusätzliche Angabe einer MwSt.-Produktbuchungsgruppe ist nur zulässig, wenn eine Objektkontonr. angegeben wurde.
Abrechnungskreis Die Angabe eines Abrechnungskreises ist nur zulässig, wenn eine Objektkontonr. angegeben wurde.
Einheitennr./ Einheitenhistorie In Abhängigkeit des gewählten Objektes öffnet der Drilldown des Feldes die zugehörigen Einheiten. Bei Angabe eines Einheitenvertrages wird automatisch die Debitorennr. in die Buchblattzeile validiert. Wird hier eine Auswahl getroffen, so ist es nicht möglich zusätzlich eine Vertragsnummer auszuwählen.
Sollstellungsart Die Angabe einer Sollstellungsart führt im Falle eines Debitorenpostenausgleichs dazu, dass ausschließlich Forderungsposten ausgeglichen werden, welche die angegebene Sollstellungsart enthalten. Somit lassen sich beispielsweise Mietzahlungen durch das Amt richtig ausgleichen.
Vertragsnr. Die Auswahl einer Vertragsnummer erfordert nicht unbedingt die Angabe eines Verwaltungsobjektes im DANN-Teil. Das Feld Objektnr. wird bei Eingabe der Vertragsnummer automatisch gefüllt. Voraussetzung ist allerdings, dass mit einem Vertrag nur Einheiten desselben Objektes abgebildet werden.
Debitorennr. Eine Debitorennummer kann direkt angegeben werden, wenn die Buchung ohne die Angabe eines Vertrages vorgenommen werden soll. Andernfalls darf das Feld leer gelassen werden, da durch die Angabe des Vertrages im DANN-Teil die zugehörige Debitorennr. automatisch ins Buchblatt validiert wird.
Kreditorennr. Bezieht sich der Buchungsfall auf einen Kreditoren, nimmt das System nicht nur die Kontierung sondern auch den automatische Postenausgleich vor, sofern die Bedingungen für einen Postenausgleich erfüllt sind.
Ext. Belegnummer Ausgleich Die Angabe einer externen Belegnummer kann bei Bedarf zusätzlich zur Kreditorennr. eingetragen werden. Mithilfe der externen Belegnummer, sucht die Anwendung den offene Kreditorenposten welche diese externe Belegnummer enthalten und gleich geziehlt diese Posten mit dem Zahlbetrag aus. Kreditorenposten mit gleicher externer Belegnummer werden üblicherweise über das Wiederkehrende Buch.-Blatt erzeugt.
Sachkontonr. Ein Sachkonto kann angegeben werden, wenn nicht auf ein Objektbuchungskonto zu buchen ist.
Bankkonto Bei einer Bank an Bank - Buchung wird in diesem Feld das Gegen-Bankkonto ausgewählt.
Fibu-Buchungstext In das Feld Beschreibung der Buchblattzeile trägt die Anwendung beim Übertrag von Kontoumsätzen in das Bank Buch.-Blatt immer den Namen des Auftraggebers ein oder bei Fehlen die GVC-Beschreibung. Kommt allerdings eine Kontierungsregel mit einem Buchungstext zum tragen, wird diese Logik übersteuert.
Mitgliedsnr./Mitgliedszahlungsart Handelt es sich bei dem Mandanten der Datenbank um eine Genossenschaftsverwaltung, lassen sich bei Buchungsfällen auch Mitgliedsnummern und die Mitgliedszahlungsart in das Buchblatt übertragen.
Anzahl weitere DANN-Teile Muss ein Kontoumsatz in mehrere Teilbeträge beim Buchung aufgeteilt werden, enthält die Kontierungsregel weitere DANN-Teile. Die Anzahl wird in diesem Feld angezeigt und der enthaltene Link öffnet die zugehörigen Datensätze.
Verteilung Betrag gesamt Betrag des zu erwartenden Kontoumsatzes.
Verteilung Betrag Teilbetrag des jeweiligen DANN-Teiles.

Kontierungsregel mit mehreren DANN-Teilen zur Betragssplittung

Ein Kontoumsatz lässt sich per Kontierungsregel im Bank Buch.-Blatt nur in mehrere Teilbeträge aufsplitten, wenn im Inforegister WENN das Feld Betrag ausgefüllt wurde. Achten Sie bei der Angabe Soll-Beträgen (z. B. Abbuchung) darauf ein negatives Vorzeichen vor den Betrag zu setzen. Erfassen Sie den ersten Teilbetrag im Feld Verteilung Betrag inkl. gewünschter Kontierung im Inforegister DANN der Hauptkarte. Der Wert im Feld Verteilung Betrag gesamt reduziert sich zunächst auf denselben Wert.

Verteilung Betrag

Anschließend öffnen Sie die Aktion Erweiterte Bankregel anlegen. Es öffnet sich eine zusätzliche Karte. Im Inforegister Erweiterter DANN-Teil lassen sich ausschließlich die Felder editieren, die bereits im ersten DANN-Teil ausgefüllt wurden, da eine Splittbuchung nicht völlig unterschiedlichen Buchungsbereichen entsprechen kann.

Erweiterter Dann-Teil

Nachdem der Betrag in die erste erweiterte Regel eingegeben wurde, erhöht sich das Feld Verteilung Betrag gesamt auf der Kontierungsregel Karte um diesen Betrag. Es dient somit einer Kontrollsumme der Teilbeträge und muss am Ende der Erfassung den gleichen Wert aufweisen wie das Feld Betrag im WENN-Teil.

Verteilung Betrag

Die Kontierungsregel kann nun freigegeben werden. Bei Anwendung von Kontierungsregeln wird je DANN-Teil eine Buchblattzeile erstellt. Im Feld RE Kontierungsbeschreibung ist zur Information der Bezug zur angewendeten Kontierungsregel vermerkt.

Kontierungsbeschreibung

Gängige Geschäftsvorfälle mit Kontierungsregeln

Folgende Beispiele erläutern, wie gängige Geschäftsvorfälle bei Kontoumsätzen sich per Kontierungsregel abbilden lassen. Zur besseren Übersicht wurden je Fall nur die Felder der Karten eingeblendet, die für die Erfassung relevant sind.

Haben-Umsatz: Selbstzahler für mehrere Einheitenverträge

Bei einer Kontierungsregel für einen Selbstzahler, der für seinen Vertrag in Summe überweist, genügt im DANN-Teil die Kontierung auf die Vertragsnummer.

Haben-Umsatz

Soll-Umsatz: Lastschriftmandat eines Dritten

Finden Kontobelastungen aufgrund von erteilten Lastschriftmandaten statt, sollte im WENN-Teil die Mandatsreferenznummer eingetragen werden, welche vom Gläubiger mitgeteilt wurde. Die Kontierung im DANN-Teil kann unterschiedlich sein. Sollen keine Kreditorenposten ausgeglichen werden, kann die Kontierung auf das passende Objektbuchungskonto eingestellt werden.

Im folgenden Beispiel wurden die Verbindlichkeiten über ein Wiederkehrendes Buch.-Blatt unter Angabe einer externen Belegnummer auf den Kreditor gebucht. Daher wird in diesem Beispiel im DANN-Teil der Kreditor angegeben und darüber hinaus die Externe Belegnummer, um nur Posten mit dieser Nummer automatisch ausgleichen zu können.

Soll-Umsatz

Soll-Umsatz: Kontobelastung durch die Bank (Gebühren, Zinsen, etc.)

Für von der Bank veranlasste Transaktionen wie beispielsweise Kontoführungsgebühren, können ebenfalls per Kontierungsregel gebucht werden. Da in solchen Fällen keine Auftraggeber IBAN übermittelt wird, bleibt das Feld leer. Stattdessen wird im WENN-Teil der GVC angegeben.

Kontierungsregel karte

Da es möglicherweise ähnliche Kontierungsregeln geben kann, durchläuft die Anwendung bei der Suche nach dem passenden Datensatz mehrere Suchschleifen mit folgender Logik:

Filterschleife 1
Kontoumsatz Kontierungsregel
Bank Code = Bankkontonummer
AG IBAN = IBAN HAUPTFILTER
S/H-Kennzeichen = S/H-Kennzeichen (oder LEER)
UND
GVC = LEER Filter 1
Betrag = NULL Filter 1
MREF = LEER Filter 1
SVWZ = LEER Filter 1
WENN min. 1 Treffer » DANN-Teil kontieren auf 1. Treffer
Wenn kein Treffer, dann Start der 2. Filterschleife
Filterschleife 2
Kontoumsatz Kontierungsregel
Bank Code = Bankkontonummer
AG IBAN = IBAN HAUPTFILTER
S/H-Kennzeichen = S/H-Kennzeichen (oder LEER)
UND
GVC = Nicht berücksichtigt
Betrag = Betrag Filter 2
MREF = Nicht berücksichtigt
SVWZ = Nicht berücksichtigt
WENN min. 1 Treffer » DANN-Teil kontieren auf 1. Treffer
Wenn kein Treffer, dann Start der 3. Filterschleife
Filterschleife 3
Kontoumsatz Kontierungsregel
Bank Code = Bankkontonummer
AG IBAN = IBAN HAUPTFILTER
S/H-Kennzeichen = S/H-Kennzeichen (oder LEER)
UND
GVC = GVC Filter 3
Betrag = Nicht berücksichtigt
MREF = Nicht berücksichtigt
SVWZ = Nicht berücksichtigt
WENN min. 1 Treffer » DANN-Teil kontieren auf 1. Treffer
Wenn kein Treffer, dann Start der 4. Filterschleife
Filterschleife 4
Kontoumsatz Kontierungsregel
Bank Code = Bankkontonummer
AG IBAN = IBAN HAUPTFILTER
S/H-Kennzeichen = S/H-Kennzeichen (oder LEER)
UND
GVC = Nicht berücksichtigt
Betrag = Nicht berücksichtigt
MREF = MREF Filter 4
SVWZ = Nicht berücksichtigt
WENN min. 1 Treffer » DANN-Teil kontieren auf 1. Treffer
Wenn kein Treffer, dann Start der 5. Filterschleife
Filterschleife 5
Kontoumsatz Kontierungsregel
Bank Code = Bankkontonummer
AG IBAN = IBAN HAUPTFILTER
S/H-Kennzeichen = S/H-Kennzeichen (oder LEER)
UND (Umkehrfilter)
Kontierungsregel Kontoumsatz
SVWZ enthält SVWZ (Ist der Ganz- oder Teil-Wert in SVWZ?) Filter 5
GVC = Nicht berücksichtigt
Betrag = Nicht berücksichtigt
MREF = MREF Filter 4
WENN min. 1 Treffer » DANN-Teil kontieren auf 1. Treffer

Zahlungsschlüssel als Zahlungsreferenz

Zahlungsreferenznummern haben eine feste Länge von 12 Zeichen und werden von der Anwendung in der Tabelle Zahlungsschlüssel gespeichert. Um mit Zahlungsreferenzen zu arbeiten, bedarf es keiner Generierung von Nummernfolgen durch den Anwender und es sind auch keine Werte an Bankkonten zu führen oder manuell zu erfassen. Ist in der Zahlungsverkehr Einrichtung der Haken im Feld Zahlungsschlüssel Verträge automatisch gesetzt, so arbeitet das System ab diesem Zeitpunkt mit Zahlungsreferenzen.

Hinweis

Eine Aktivierung der Zahlungsreferenznummern eines aktiven Mandanten ist möglich. Für bereits bestehende Verträge benötigen Sie allerdings eine Initialisierungsfunktion, um fehlende Zahlungsreferenznummern zu erstellen. Ihr RELion-Berater wird Sie bei der Umstellung unterstützen.

Jedes Mal, wenn ein neuer Vertragskopf und ein neuer Einheitenvertrag erzeugt wird, vergibt die Anwendung automatisch eine eindeutige Nummernfolge für den Vertragsdatensatz. Im folgenden Beispiel wurde ein Vertrag mit zwei Einheitenverträgen erstellt. Das System erzeugt automatisch zwei Zahlungsreferenznummern für Vertragskopf und Vertragszeile. Zahlungsreferenznummern für den Gesamtvertrag beginnen mit einem V, Zahlungsreferenznummern für einzelne Vertragszeilen beginnen mit einen E für Einheitenvertrag. In das Feld Beschreibung überträgt das System den Namen des Debitors.

Zahlungsschlüssel

Wird dem Debitor die Gesamtsumme der monatlichen Forderungen mitgeteilt, so genügt es die Zahlungsreferenznummer für den Gesamtvertrag mitzuteilen. Hat der Überweisende die Nummernfolge als Zahlungsreferenz angegeben oder in den Verwendungszweck eingetragen, so erkennt die Funktion den Zahlungsschlüssel und kontiert auf den entsprechenden Vertrag. Die Information, ob ein Vertrag über einen Zahlungsschlüssel verfügt, erhalten Sie, indem Sie in der jeweiligen Vertragsübersicht das FlowField Zahlungsschlüssel einblenden.

Einheitenvertragsübersicht

Zahlungsschlüssel der Einheitenverträge werden auch in der Infobox Zahlungsverkehr, welche auch in der Kartenansicht verfügbar ist, erkennen.

Infobox

Die Mitteilung einer Zahlungsreferenznummer kann auf unterschiedlichen Wegen erfolgen. Eine Möglichkeit wäre das Modul Word-Integration von RELion zu verwenden. Es lässt sich aber auch jeder gewünschte Ausgangsbeleg von RELion erweitern, um die Zahlungsreferenznummer anzudrucken. Österreichische Kunden arbeiten mit Zahlschein-Belegen von RELion und geben dort den Zahlungsschlüssel an.

Virtuelle IBANS

Das virtuelle Verfahren der Aareal Bank und der Berliner Bank beschäftigt sich mit der gleichen Aufgabenstellung:

Verwaltung Virtueller Konten unterhalb des realen Bankkontos zur Anwendung automatischer Kontierungsroutinen der Kontoumsätze in einem ERP-System.

Da es sich um zwei verschiedene Kreditinstitute handelt, die diese Möglichkeit anbieten, ist auch die Logik wie die virtuellen Konten zu generieren unterschiedlich. Sobald die Nummern jedoch in der Zahlungsschlüsseltabelle vorhanden sind, ist die Systematik zur Kontierung in RELion bei beiden Verfahren identisch.

Einrichtung

Aareal Bank-Verfahren

Jedes Bankkonto der Aareal Bank ist in der Bankkontokarte, Inforegister Transfer im Feld Virtuelles Bankverfahren auf einzustellen.

Virtuelles Bankverfahren

Bankkontokarte

Die Bankkonten müssen darüber hinaus in den entsprechenden Objektkarten in die RE Objektbanken eingetragen werden. Die Aareal Bank übermittelt die virtuellen IBANS als VIRR-Datei. Für den Import der Datei gibt es in RELion einen XML-Port. Öffnen Sie Import Virtuelle Konten.

Es öffnet sich direkt der Explorer über den Sie die zu importierende Datei auswählen und den Import mit Öffnen starten. Die Funktion prüft, ob in dem Mandanten die IBAN des realen Kontos vorhanden ist. Die zugehörigen virtuellen Konten werden importiert.

Konten

Nach der Verarbeitung erhält der Anwender eine Hinweismeldung mit einer kurzen Zusammenfassung über die Anzahl der importierten Zeilen und evtl. nicht vorhandener IBAN als Bankkonten.

Mitteilung

Sollte in der Datei eine reale IBAN enthalten sein die im Mandanten, in dem der Import gestartet wurde, nicht als Bankkontokarte vorhanden ist, so weist die Hinweismeldung entsprechend darauf hin. Die soeben importierten Zahlungsschlüssel können zur Überprüfung in der Tabelle Zahlungsschlüssel eingesehen werden.

Importierte Zahlungsschlüssel der Aareal Bank werden mit dem Bankkontocode der Bankkontokarte des realen Kontos angelegt. Im Feld Zahlungsschlüssel ist die virtuelle IBAN enthalten, die dem Kunden für seine Zahlungen mitgeteilt wird. Im Feld Zahlungsschlüssel Referenz ist die Kontonummer enthalten, welche die Aareal Bank im elektronischen Kontoauszug übermittelt, wenn der Kunde eine Zahlung getätigt hat.

Zahlungsschlüssel

Zahlungsschlüssel die bereits einem Einheitenvertrag, Vertragskopf oder Objektbuchungskonto zugewiesen wurden, enthalten über die Felder Tabellen ID, Eigentümer/Mieter, Objektnr. , Nr. Einheitenhistorie, Vertragsklasse und Vertragsnummer den jeweiligen Bezug zum Datensatz für die Buchhaltung. Falsch angelegte Zahlungsschlüssel lassen sich löschen.  

BB01-Verfahren

Jedes Bankkonto der Berliner Bank ist in der Bankkontokarte, Inforegister Transfer im Feld Virtuelles Bankverfahren auf BB01 Berliner Bank einzustellen.

Transfer

Die Bankkonten müssen darüber hinaus in den entsprechenden Objektkarten in die RE Objektbanken eingetragen werden. Beim BB01-Verfahren benötigt das System Buchwerknummer. Diese ist auf den entsprechenden Objektkarten in der Infobox Zahlungsverkehr/Buchwerk ersichtlich.

Infobox

Wichtig

Eine Überprüfung, ob eine Buchwerknummer eingetragen und ob die eingetragene Buchwerknummer auch in generierten Zahlungsschlüsselnummern vorhanden ist, erfolgt nicht.

Füllen Sie im Bericht Virtuelle Konten generieren BB01 alle Felder aus. Die Werte erhalten Sie von der Berliner Bank.

Report

Der Bericht erzeugt anhand der Werte virtuelle Konten für das BB01-Verfahren und trägt diese in die Tabelle Zahlungsschlüssel ein. Generierte BB01-Zahlungsschlüssel werden in der Tabelle keinem realen Konto über das Feld Bankkonto zugewiesen. Im Feld Zahlungsschlüssel ist die virtuelle IBAN enthalten, die dem Kunden für seine Zahlungen mitgeteilt wird. Im Feld Zahlungsschlüssel Referenz ist die Kontonummer enthalten, welche die Berliner Bank im elektronischen Kontoauszug übermittelt, wenn der Kunde eine Zahlung getätigt hat.

Zahlungsschlüssel

Zahlungsschlüssel die bereits einem Einheitenvertrag, Vertragskopf oder Objektbuchungskonto zugewiesen wurden, enthalten über die Felder Tabellen ID, Eigentümer/Mieter, Objektnr. , Nr. Einheitenhistorie, Vertragsklasse und Vertragsnummer den jeweiligen Bezug zum Datensatz für die Buchhaltung.

Hinweis

Falsch angelegte Zahlungsschlüssel lassen sich löschen.

Manuelles zuweisen von Zahlungsschlüsseln

Wichtig

Um Zahlungsschlüssel manuell zuweisen zu können, darf in der RE Zahlungsverkehr Einrichtung keine automatische Zuweisung von Zahlungsschlüsseln aktiviert sein. Außerdem muss auf der jeweiligen Bankkontokarte der Standard-Objektbank im Feld Virtuelle Bankverfahren der entsprechende Wert ausgewählt sein.

Zuweisung an einen Vertrag

Sie können einen Zahlungsschlüssel entweder dem Vertragskopf oder dem jeweiligen Einheitenvertrag zuordnen. Wird ein Zahlungsschlüssel einem Vertragskopf mit mehreren Vertragszeilen zugewiesen, so kann der Debitor seine Zahlung in Summe für alle Einheitenverträge vornehmen. Bei der automatischen Kontierung erfolgt dann ein Ausgleich nach Vertragsnummer mit entsprechender Splittung auf die jeweiligen Einheitenverträge.

Auf der Vertragskarte und auf der Einheitenvertragskarte finden Sie jeweils in der Infobox Zahlungsverkehr das Feld Zahlungsschlüssel. Klicken Sie auf den Link des Feldes, um die Zahlungsschlüsselübersicht für den jeweiligen Vertragsdatensatz zu öffnen. Wählen Sie die Funktion Neuer Zahlungsschlüssel.

Zahlungsschlüssel

Es öffnet sich die Auswahl Zahlungsschlüssel, welche Ihnen je nach Zahlungsschlüsselverfahren der Objektbank und der Buchwerknummer aus der Objektkarte bei BB01-Verfahren, die noch nicht vergebenen Zahlungsschlüssel anzeigt. Sie müssen nun lediglich den gewünschten Zahlungsschlüssel markieren und mit OK die Zuordnung bestätigen.

Auswahl Zahlungsschlüssel

Durch die Zuweisung werden die weiteren Felder des Zahlungsschlüsseldatensatzes gefüllt, um den Bezug zum Vertragsdatensatz herzustellen. Sie können einem Vertrag beliebig viele Zahlungsschlüssel zuordnen. Das Feld Beschreibung ist editierbar, um bei Bedarf einem internen Vermerk zu hinterlegen. Die Zuordnung eines Zahlungsschlüssels lässt sich rückgängig machen, indem Sie in der Übersicht Zahlungsschlüssel die Funktion Zahlungsschlüssel freigeben betätigen. Diese Funktion leert die Felder des Zahlungsschlüsseldatensatzes die eine Verbindung zum Debitoren hatten.

In der Vertragsübersicht und in der Einheitenvertragsübersicht wird der zugewiesene erste Zahlungsschlüssel im gleichnamigen Feld angezeigt.

Einheitenvertragsübersicht

Zuweisung an ein Objektbuchungskonto

Zahlungsschlüssel am Objektbuchungskonto führen bei der automatischen Kontierung zu keinem Postenausgleich von Debitoren- oder Kreditorenposten. Es erfolgt vielmehr bei Buchung direkt auf das entsprechende Kosten-Konto. Öffnen Sie den Kontenplan des entsprechenden Objektes. Klicken Sie auf den Link im Feld Anzahl Zahlungsschlüssel.

Zahlung

Auswahl Zahlungsschlüssel

Ausgehend von der Liste Zahlungsschlüssel erfolgen die weiteren Schritte analog der Zuweisung an einen Vertrag. Im Objektkontenkarte wird jetzt bei Anzahl Zahlungsschlüssel der erste zugewiesene Zahlungsschlüssel angezeigt.

Zahlungsschlüssel

Möglichkeiten der Zahlungsschlüsselmitteilung

Damit RELion aufgrund von Zahlungsreferenzen automatisch kontieren kann, ist neben der Einrichtung im System auch die entsprechende Zahlungsschlüssel-Information im Verwendungszweck der Transaktion notwendig. Um den Selbstzahler zu informieren, welche Zahlungsreferenz er im Verwendungszweck seiner Transaktion eingeben muss, erhält dieser eine entsprechende Mitteilung.

Zahlungsschlüsselmitteilung per Word-Integration

Die Wordintegration ist mit diesem Stand von RELion noch nicht freigegeben, da die von Microsoft bereitgestellten technischen Mittel aktuell nicht ausreichen, die Wordintegration im gewohnten Umfeld zur Verfügung zu stellen. Wir arbeiten noch an einem Workaround, der zum Zeitpunkt dieses Releases jedoch noch nicht abgeschlossen ist und daher zu einem späteren Zeitpunkt nachgereicht werden muss.

4.2.5 - Zusatzfelder

Weiterführende Themen im Bank Buch.-Blatt.

Auflösung Transitsaldo

Über die Zahlungsverkehr Einrichtung wird gesteuert, ob der Sammelbetrag des Bankkontos bei einem Zahlungslauf auf ein Transitkonto gebucht werden soll.

ZV Einrichtung

Ist dies der Fall, so erhält der Bankposten das Kennzeichen RE Transitbuchung = Ja und wird somit im Bewegungssaldo des Bankkontos nicht hinzugerechnet, sondert separat im Feld RE Transitsaldo ausgewiesen.

Transitsaldo

Den zugehörigen Bank-Sachposten hat das System auf das in der Zahlungsverkehr Einrichtung angegebenen Transitkonto gebucht.

Posten

Sachposten

Sobald der Sammelbetrag im Kontoauszug der Bank erscheint, kann die Auflösung des Transitsaldos vorgenommen werden, um den Bewegungssaldo des Bankkontos zu aktualisieren.

Hierfür wird der Kontoumsatz in das Bank Buch.-Blatt übertragen. Ist das Zusatzmodul E-Banking nicht lizensiert, können Sie den Kontoumsatz manuell erfassen. Anschließend starten Sie im Menüband die Aktion Auflösung Transitsaldo. Die Funktion ermittelt die zugehörigen Transitbuchungen, da meist von einem Sammelbetrag mehrere Objekte betroffen sind, und ergänzt die Buchung um die Objektinformationen und um eine Buchungsbeschreibung.

Auflösung

Bankposten

Durch die Auflösung des Transitsaldos wurde der Bewegungssaldo auf dem Bankkonto aktualisiert. Die ursprüngliche Transitbuchung schließt das System ab und durch die Buchung des Sammelbetrages erscheint der reale Zahlungsbetrag auf dem Bankposten. Der Transitsaldo des Sachkontos wird durch die Buchung ebenfalls aufgelöst.

Bankauszugzeile splitten – manuelle Erfassung

Ein an das Bank Buch.-Blatt übertragener Kontoumsatz muss unter Umständen in der Finanzbuchhaltung in mehrere Teilbeträge aufgeteilt werden, da ggf. die Verwendung unterschiedliche Aufwandskonten oder Verträge betrifft.

Bankbuchblatt

Die Funktion Bankauszugszeile splitten im Menüband der Seite Bank Buch.-Blatt ist eine unterstützende Funktion, um aus einer Buchblattzeile mehrere mit entsprechender Kontierung zu erstellen.

Bevor die Funktion aufgerufen wird, ist zunächst die Buchblattzeile auf den ersten Teil zu kontieren. Der Betrag wird noch nicht verändert. Anschließend starten Sie die Aktion Bankauszugszeile splitten. Diese öffnet eine weitere Eingabeseite ähnlich den Buchblattzeilen und übernimmt die bereits im Buchblatt bestehende Zeile.

Bankauszugszeile

Splitten Fibu Zeile

Erfassen Sie in den weiteren Zeilen die gewünschten Buchblattzeilen mit den jeweiligen Teilbeträgen. Eine Bestätigung mit OK ist nur möglich, wenn der Betrag vollständig aufgeteilt ist und im Kontroll-Feld Differenz die Seite keine Differenz anzeigt.

Bankbuchblatt

Nach Bestätigung der Eingaben, überträgt die Funktion die erfassten Zeilen in das Buchblatt und vererbt auch weitere Werte der ersten Buchblattzeile wie beispielsweise Zahlungsformcode oder Beschreibung 2. Jetzt kann über die Funktion Postenausgleich die Ausgleichs ID an den Posten gesetzt werden. Alle anderen Funktionalitäten können wie gewohnt ausgeführt werden.

Rücklastschrift erstellen

Manuelle Kontierung

Die manuelle Kontierung einer Rücklastschrift ist lediglich erforderlich, wenn nicht mit dem Modul E-Banking gearbeitet wird.

Im Falle einer Rücklastschrift sind normalerweise mehrere Arbeitsschritte notwendig:

  • Identifizierung des ursprünglichen Zahlungspostens, welcher zum Ausgleich des Rechnungspostens geführt hat
  • Auflösung des Postenausgleichs, damit der Rechnungsposten wieder offen und fällig ist
  • Ausgleich des Zahlungspostens mit dem Erstattungsbetrag der Rücklastschrift
  • Buchen der Rücklastschriftgebühr

Die Aktion Rücklastschrift erstellen erledigt die genannten Arbeitsschritte automatisiert. Hierfür wird der Kontoumsatz mit dem Geschäftsvorfall Rücklastschrift in das Bank Buch.-Blatt übertragen oder, sollte das Zusatzmodul E-Banking nicht lizensiert sein, manuell erfasst. Die Rücklastschrift ist mit der Belegart Erstattung kontiert auf den entsprechenden Einheitenvertrag und Debitor im Buchblatt zu versehen. Anschließend startet man die Aktion Rücklastschrift erstellen, welche den Bericht für die Verarbeitung öffnet.

Bankbuchblatt

Rücklastschrift

Report

Beispiel manuelle Rücklastschrift für zwei Monate mit Rücklastschriftgebühr:

Bankbuchblatt

Wichtig

Der Bericht Rücklastschrift erstellen kann immer nur einen Zahlungsposten rückabwickeln, da die Requestpage des Berichts nur eine Postennummer verarbeitet. Da Zahlungsposten in RELion auf Einheitenvertrag gebucht werden, ist daher die Rücklastschrift über diese Funktion nur je Einheitenvertrag möglich. Sollte ein Rücklastschriftbetrag gebucht werden müssen, der mehrere Einheitenverträge betrifft, so sind die Buchblattzeilen vor Anwählen der Rücklastschrift-Funktion auf die jeweiligen Einheitenverträge zu splitten.

Im Inforegister Optionen wird bereits ein in Frage kommender Zahlungsposten zur Rückabwicklung vorgeschlagen. Die drei Pünktchen des Feldes Lfd. Nr. ermöglicht bei Bedarf die Auswahl eines anderen Zahlungspostens.

Hinweis

Mithilfe des Feldes Rücklastschrift erneut einziehen entscheiden Sie, ob die Rechnungsposten inklusive der Rücklastschriftgebühr einen Bezug zum Lastschriftmandat erhalten sollen, um die Forderungen beim nächsten Lastschriftlauf erneut einzuziehen.

Diese Entscheidung hängt u. a. davon ab, was der Rücklastschriftgrund (Widerspruch, Konto erloschen, mangelnde Kontodeckung) war. Dieser wird üblicherweise vom Kreditinstitut übermittelt und ist auf dem Kontoauszug oder auf dem Bankbeleg bzw. der Infobox Bankbelegdetails (Aufruf im Bank Buchblatt) ersichtlich.

Mit Klick auf OK wird der Ausgleich aufgehoben. Nun kann die Buchblattzeile gebucht werden und die Debitorenposten verändern sich wie folgt:

  • Ursprüngliche Zahlung wurde mit der Rücklastschrift ausgeglichen.
  • Die Rechnungsposten sind wieder geöffnet.
  • Der Gebührenbetrag kommt als weiterer Rechnungsposten hinzu.
  • Bei den ursprünglichen Rechnungsposten wird die laufende Nummer des Lastschriftmandats entfernt, falls die Option Rücklastschrift erneut einziehen nicht aktiviert wurde.

Automatische Kontierung per End-to-End-Referenz

Die End-to-End ID (max. Zeichenlänge 35) ist ein frei gestaltbarer Schlüssel, welcher insbesondere bei der zielgenauen Zuordnung von Lastschrift-Retouren genutzt werden kann. Die End-to-End ID wird beim Erzeugen einer SEPA-XML-Zahlungsdatei vom System generiert und in die Datei geschrieben. Die zuständigen Kreditinstitute transportieren diese End-to-End ID weiter und geben diese wiederum beim Umsatz auf dem Kontoauszug an, ebenso bei eventuellen Rücklastschriften. Bei einem Zahllauf in RELion verwendet das System ohne Einrichtung für die End-to-End ID die Zahlungsvorgangsnummer plus die Laufende Nummer des Debitor-/Kreditorpostens.

Zusätzlich ist es aber auch möglich für den debitorischen Lastschriftlauf über die Zahlungsverkehr-Einrichtung im Feld Lastschrift EndToEndId, per %-Parameter inklusive freier Texteingabe die Belegung der End-to-End ID zu beeinflussen.

Lastschrift

In diesem Einrichtungsfeld steht %1 für die Zahlungsvorgangsnummer und %2 für die Vertragsnummer. Diese Einrichtung ist jedoch nicht zwingend erforderlich. Es ist möglich mithilfe der End-to-End ID den Rückschluss auf die Aufhebung des Postenausgleiches zu finden und die Gebührenbuchung automatisch zu erstellen.

Die End-to-End ID wird im Feld End-To-End-Referenz der RE Zahlungszeilen gespeichert. Wird ein Kontoumsatz ans Buchblatt übertragen dessen End-to-End ID dem Wert in den Zahlungszeilen entspricht, so kann das System die zugehörigen Debitorenposten ermitteln und automatisiert die Rücklastschrift kontieren sowie den Ausgleich aufheben. Dies funktioniert auch bei mehrzeiligen Verträgen.

Die Kontoauszugsdatei mit Format CAMT.053 transportiert die End-to-End-ID im Feld EndToEnd-Identification.

Wie findet RELion den entsprechenden Debitor-Zahlungsposten?

Die Funktion Umsätze übertragen verfügt über folgende Funktion:

Wenn Feld End-To-End-Referenz <> LEER, dann wende folgenden Filter auf Tabelle RE Zahlungszeilen an.

Auszugszeilen (Umsätze) Filter Zahlungszeilen
<> Annullierte Zahlungszeilen werden von der Prüfung ausgeschlossen
Auftragnehmer IBAN = Auftraggeber IBAN
End-to-End ID = End-To-End-Referenz

Der ermittelte Datensatz darf nicht größer als 1 sein. Sollte es mehr Datensätze geben, die durch den Filter ermittelt wurden, dann wird die weitere Verarbeitung übersprungen. Aus den Zahlungszeilenfeldern merkt sich das System die Feldwerte Belegnr., Buchungsdatum, Typ und Kreditorennr.\Debitorennr.. Anhand der gemerkten Werte findet die Postenermittlung statt.

Zahlungszeilen Filter Debitorenposten
Kreditorennr.\Debitorennr. = Debitorennr.
Buchungsdatum = Buchungsdatum
Belegnr. = Belegnr. Belegart = Zahlung

Wurde der Debitor-Zahlungsposten ermittelt, kann entsprechend kontiert und der Ausgleich gesetzt werden. Zusätzlich erzeugt die Anwendung eine Buchblattzeile für die Gebühren.

Die Funktion hebt den ursprünglichen Postenausgleich zwischen Zahlung und Rechnung auf. Dann setzt sie einen neuen Postenausgleich auf den Zahlungsposten mit dem Rücklastschriftbetrag. Zusätzlich wird eine neue Buchblattzeile für den Gebührenbetrag (Differenz aus Zahl- und Erstattungsbetrag) eingestellt.

Beispielabbildung Bank-Buch.-Blatt mit zwei automatisch erstellten Rücklastschriften:

Bankbuchblatt

Die Rücklastschriften werden mit Lastschriftmandatsnummer gebucht. Somit werden die wieder geöffneten Rechnungsbeträge und die Rücklastschriftgebühr beim nächsten Zahlungslauf eingezogen. Sollte dies nicht gewünscht, muss der Anwender über Posten die jeweiligen Debitorenposten öffnen, und sowohl dort als auch in den Rücklastschrift-Buchblattzeilen die Laufende Nummer des Lastschriftmandats entfernen.

Im unteren Bereich ist außerdem der Grund der Rücklastschrift ersichtlich. Sollte es sich beispielsweise um den Grund Ungültige IBAN handeln, so kann der Anwender das Lastschriftmandat beenden. In solchen Fällen ist der Debitor zu kontaktieren, um die aktuelle Kontoverbindung zu ermitteln und ein neues Lastschriftmandat abzuschließen.

Hinweis

Generell sollten Verträge mit aktivem Lastschriftmandat mit einem anderen Mahnmethodencode versehen werden. Das Feld Mahnmethodencode befindet sich im Inforegister Sonstiges auf der Vertragskarte. Der Mahnmethodencode steuert den Text des Mahnschreibens sowie die Fälligkeit der Mahnung. Somit können Verträge mit Lastschriftmandaten zu einem späteren Zeitpunkt gemahnt werden, da Rücklastschriften meist zeitverzögert stattfinden. Ebenso kann der Text beispielsweise darauf hinweisen, dass der fällige Betrag mit dem nächsten Zahlungslauf erneut eingezogen wird.

4.3 - Berichtigung des Vorsteuerabzugs nach § 15a UStG

Dieses Modul enthält Stammdaten für jeden umsatzsteuerlich relevanten Vorgang, die zugehörige Eingangsrechnung, die ursprünglichen Vorsteuerbeträge und die Vorsteuerquote zu Beginn des Beobachtungszeitraums.

Einführung

Wenn sich bei einem beweglichen Wirtschaftsgut, das nicht einmalig zur Ausführung von Umsätzen verwendet wird, innerhalb von fünf Jahren (ab dem Zeitpunkt der erstmaligen Verwendung) die ursprünglich maßgebenden Verhältnisse ändern, so ist bei diesem Wirtschaftsgut für jedes Kalenderjahr der Änderung ein Ausgleich durch die Berichtigung des Vorsteuerabzugs auf die Anschaffungs- und Herstellungskosten vorzunehmen.

Bei unbeweglichen Wirtschaftsgütern wie beispielsweise Grundstücke einschließlich ihrer wesentlichen Bestandteile, für welche die Vorschriften des bürgerlichen Rechts über Grundstücke gelten, und bei Gebäuden auf fremden Grund und Boden, beträgt der Zeitraum zehn Jahre.

Einrichtung

RE Steuer Einrichtung

Öffnen Sie über die Suche die RE Steuer Einrichtung.

Steuer Einrichtung

Neben der Nummernserie, dem Herkunftscode und den entsprechenden MwSt.-Geschäfts- und Produktbuchungsgruppen hinterlegen Sie Konten für außerordentliche (außergewöhnliche) Aufwendungen und Erträge. Insgesamt sind sechs VorSt.-Korrekturkonten erforderlich. Diese sind nach Zeiträumen separiert, sowie in nachträglich abziehbar und zurückzuzahlend unterteilt. Ob Sie für nachträglich abziehbar bzw. zurückzuzahlend jeweils drei unterschiedliche Konten oder jeweils 3-mal das gleiche Sachkonto hinterlegen, bleibt Ihnen überlassen.

Wichtig

Bitte hinterlegen Sie, bei den Konten, die in der Einrichtung eingetragen werden, als RE Kontogruppe Verbindlichkeiten. Dadurch wird verhindert, dass eventuell Korrekturposten erneut als zu berichtigende Posten eingetragen werden.

Hinweis

Für Wirtschaftsgüter deren Beobachtungszeitraum vor dem 01.01.2012 beginnt, ist bei einem Jahreskorrekturbetrag ab 2.500 EUR eine monatliche Berichtigung notwendig. Wenn der Betrag darunter liegt, erfolgt die Korrektur erst am Ende des Beobachtungszeitraums!

Für Wirtschaftsgüter deren Beobachtungszeitraum ab dem 01.01.2012 beginnt, ist bis zu einem Jahreskorrekturbetrag von 1.000 EUR und einem Differenzbetrag bis zu 10 % keine Berichtigung notwendig. Wenn der Betrag zwischen 1.000 EUR und 6.000 EUR liegt, muss die Korrektur jährlich erfolgen. Bei der Übersteigung von 6.000 EUR muss die manuelle Berichtigung monatlich erfolgen.

Die Nummer eines Berichtigungsobjekts gemäß § 15a UStG kann manuell ausgewählt werden, sofern in der Nummernserie die entsprechende Option aktiviert wurde. Eine Änderung der Nummer ist nur möglich, solange sich der Status des Berichtigungsobjekts im Zustand Datenerfassung befindet. Nach einer Statusänderung ist das Nummernfeld nicht mehr editierbar.

Fallbeispiel

Ein neues Mietobjekt wird angeschafft (Mischobjekt mit Anschaffungsdatum 01.01.2016) mit anschließender zehnjähriger Beobachtung und der Bildung von Korrekturposten. Im Berichtigungszeitraum wird in unserem Beispiel eine Erweiterung vorgenommen.

Erstellung und Einrichtung eines Berichtigungsobjekts § 15a

Nach der Erfassung der grundlegenden Objektdaten und der Anlage der Einheiten, erstellen Sie zunächst das Berichtigungsobjekt. Wählen Sie in der Übersicht Objekte im Register Aktionen Neues Berichtigungsobjekt § 15a erstellen aus.

Objekte

Im Inforegister Allgemein hinterlegen Sie zunächst im Feld Verteilcode die Verteilung (hier ist es die Verteilung nach Gesamt-m²). Danach wählen Sie im Feld Maßnahmenart die entsprechende aus bzw. legen eine neue an.

Nach der Auswahl des Berichtigungszeitraums (bei unbeweglichen Wirtschaftsgütern 10 Jahre) legen Sie noch die Berechnungsgrundlage VorSt.-Quote fest. Wählen Sie bitte Einzelne Einheiten aus.

Berichtigungsobjekt

Nachdem wir für unsere Berechnungsgrundlage der VorSt.-Quote die Verteilung nach einzelnen Einheiten gewählt haben, hinterlegen Sie diese als nächstes bei unserem Berichtigungsobjekt. Dazu öffnen Sie die Liste Einheitenstamm. Hier treffen Sie die gewünschte Auswahl und bestätigen diese.

Einheitenstamm

Die Einheiten werden daraufhin in die Liste Zugeordnete Einheiten eingetragen.

Berechnung der vorläufigen Vorsteuerquote § 15a

Um eine auf den erfassten Einheitendaten basierende vorläufige Vorsteuerquote zu ermitteln, nutzen Sie vorzugsweise den Bericht Vorsteuerquote § 15a berechnen.

Eine Hinterlegung der vorläufigen Quote ist notwendig, um überhaupt Buchungen auf das Berichtigungsobjekt durchführen zu können. Bei Buchungen auf das Berichtigungsobjekt wird nicht mehr die VorSt.-Quote aus dem Objekt verwendet, sondern die vorläufige Quote des Berichtigungsobjekts. Ebenfalls wird die MwSt.-Geschäftsbuchungsgruppe aus der Einrichtung für den § 15a verwendet.

Hinweis

Eine Berechnung durch den Report Vorläufige Vorsteuerquote § 15a berechnen ist nur mit der Filteroption Einzelne Einheiten möglich. Bei der Auswahlmöglichkeit Objekt kommt die vorläufige Quote aus den Steuerdaten des Objekts und bei Manuell erfolgt die Erfassung per Eingabe.

Wählen Sie auf der Karte Berichtigungsobjekt § 15a die Funktion Vorläufige Vorsteuerquote § 15a berechnen.

Vorläufige Vorsteuerquote

Legen Sie im Inforegister Optionen im Feld Stichtag fest, zu welchem Zeitpunkt die Quote berechnet werden soll. Dieser Wert kann in der Zukunft oder in der Vergangenheit liegen.

Bericht

In der sich anschließend öffnenden Seitenansicht wird die errechnete vorläufige VorSt.-Quote detailliert dargestellt:

Druck

Mit einem Mausklick auf Vorläufige Quote in der Infobox Berichtigungsobjektdetails öffnen Sie die Liste § 15a Vorsteuerquote mit den berechneten Werten.

Vorsteuerquote

Wenn bereits vor dem Startdatum zur Berechnung der vorläufigen Quote Rechnungen angefallen sind, muss das Datum manuell zurückgesetzt werden. Damit sind die grundsätzlichen Daten für das Berichtigungsobjekt erfasst und der Status wird über die Seite Berichtigungsobjekt § 15a auf die Funktion Status ändern auf Vor Berichtigungszeitraum umgestellt.

Meldung

Wichtig

Wenn Mietverhältnisse beendet werden, ist es unbedingt notwendig, für diese entsprechende Leerstandseinheiten anzulegen, da diese ansonsten keine Berücksichtigung finden. Ohne die Anlage von Leerstandseinheiten ist eine korrekte Berechnung der Quote nicht möglich. Dies gilt für den gesamten Berichtigungszeitraum.

Erfassung von Rechnungen für das Berichtigungsobjekt nach § 15a

Um Kosten für das Berichtigungsobjekt wie beispielsweise Baukosten zu erfassen, ist es notwendig, dass bei den entsprechenden Rechnungen im Feld Berichtigungsobjekt § 15a die Nummer des Berichtigungsobjektes hinterlegt wird. Dies ist sowohl bei den RE Rechnungen, dem Einkaufs Buch.-Blatt und am Projekt möglich.

Mit Angabe der Berichtigungsobjektnummer in der Rechnung werden für alle Sachposten, die auf ein Objektkonto mit der RE Kontogruppe Kosten oder Kosten/Zahlung gebucht werden, Berichtigungsobjektposten gebildet. Eine nachträgliche Zuordnung/Änderung von Sachposten durch Eintrag der Berichtigungsobjektnummer führt ebenfalls zur Bildung der genannten Posten.

Posten

Ermittlung der ursprünglichen Vorsteuerquote § 15a

Hinweis

Die ursprüngliche Quote ermittelt sich aus den bereits gebuchten Berichtigungsobjektposten. Sie ist maßgeblich für die Berechnung der Korrekturposten.

Für die Ermittlung der ursprünglichen Vorsteuerquote sind folgende Grundvoraussetzungen notwendig:

Im Berichtigungsobjekt § 15a füllen Sie die Felder Erstmals genutzt, Start Berichtigungszeitraum und Ende Berichtigungszeitraum.

Berichtigungsobjekt

Anschließend öffnen Sie den Bericht Ursprüngliche VorSt.-Quote ermitteln.

VorSt.Quote ermitteln

Im Inforegister Optionen bestimmen Sie im Feld Vorsteuer aus, wie die ursprüngliche Quote ermittelt werden soll. Dafür gibt es zwei Möglichkeiten:

Berechneten Werten Aufgrund des VorSt.-Anteils im Berichtigungsobjektposten wird der zu buchende nicht anrechenbare VorSt.-Betrag ermittelt und das Verhältnis zum MwSt.-Betrag dargestellt bzw. eingetragen.
Gebuchten Werten Das Verhältnis aus gebuchtem, nicht anrechenbarem VorSt.-Betrag und MwSt.-Betrag führt zur Darstellung bzw. zum Eintrag. Voraussetzung für die Variante ist, dass für alle Rechnungen die nicht anrechenbare VorSt. gebucht wurde.

Starten Sie den Druck mit Drucken. In der sich anschließend öffnenden Seitenansicht wird die ursprüngliche Quote nach berechneten oder gebuchten Werten detailliert dargestellt:

Druck

Mit einem Mausklick auf Ursprüngliche Quote in der Infobox Berichtigungsobjektdetails öffnen Sie die Liste § 15a Vorsteuerquote mit den berechneten Werten. Falls diese Option nicht in Ihrer Infobox angezeigt wird, können Sie dies mit Personalisieren einblenden.

Vorsteuerquote

Ab diesem Zeitpunkt können Sie nur noch Rechnungen oder Sachposten auf das Berichtigungsobjekt buchen, bei denen die Vorsteuerquote gleich der ursprünglichen Quote ist. Bei Neuerfassung einer Rechnung wird diese gleich vorbelegt.

Wichtig

Wenn die ursprüngliche Quote einmal berechnet und eingetragen wurde, kann sie nur von einem Benutzer mit administrativen Rechten wieder gelöscht werden.

Nach dem Eintrag stellt RELion den Status des Berichtigungsobjekts automatisch auf Im Berichtigungszeitraum um.

Hinweis

Der Wert der Quote ändert sich nur, wenn nachträglich gebuchte Sachposten mit abweichender Quote dem Berichtigungsobjekt zugeordnet werden.

Zum Status des Berichtigungsobjektes ist noch folgendes anzumerken:

Wichtig

Hat ein Berichtigungsobjekt den Status Im Berichtigungszeitraum oder Gesperrt, so kann dieser ebenfalls nur von einem Benutzer mit administrativen Rechten wieder geändert werden. Die Änderung von Datenerfassung auf Vor Berichtigungszeitraum und wieder zurück ist jederzeit möglich.

Hinweis

In der Aufgabenseite Berichtigungsobjekt § 15a können Sie bei einem Berichtigungsobjekt mit Status Im Berichtigungszeitraum über Rechnungen zulässig setzen/entfernen steuern, ob noch Rechnungen erfasst werden dürfen. Wenn der Status Datenerfassung oder Vor Berichtigungszeitraum lautet, ist dieser Schubregler automatisch gesetzt. Wenn zu einem Berichtigungsobjekt noch Rechnungen/Gutschriften und/oder Buch.-Blattzeilen erfasst sind, kann die Erlaubnis nicht entfernt werden.

Erstellung von Planposten und Korrekturbuchungen nach § 15a

Die Berichtigungsobjektposten werden in der Aufgabenseite Berichtigungsobjekt § 15a im Inforegister Posten eingetragen.

Hinweis

Bitte beachten Sie, dass lediglich Berichtigungsobjektposten mit der RE Kontogruppe Kosten für die Ermittlung der Korrekturposten herangezogen werden.

Zur Berechnung und Erstellung von Planposten § 15a nutzen Sie den dafür vorgesehenen Report § 15a Planposten erstellen. Diese Planposten bilden die Grundlage für die anschließend folgende Korrekturbuchung. In der Aufgabenseite Berichtigungsobjekt § 15a starten Sie über den Aufruf § 15a Planposten erstellen den Bericht.

Planposten erstellen

Hinweis

Wenn der Schieberegler Rückwirkende Korrektur im Inforegister Optionen gesetzt wird, werden alle Posten ab dem im Startdatum angegebenen Zeitpunkt neu berechnet und ggf. eingetragen. Wenn das Feld nicht aktiviert wird, werden die Posten unabhängig vom Startdatum bis zum angegebenen Enddatum berechnet und ggf. eingetragen. Der Report sorgt immer dafür, dass keine Lücken entstehen.

Nachdem der Bericht gestartet wurde, erfolgt die detaillierte Darstellung der Planposten per Seitenansicht.

Druck

Druck

Die Posten werden in die Liste § 15a Planposten eingetragen, die Sie direkt von der Aufgabenseite Berichtigungsobjekt § 15a aufrufen können.

Planposten

Hinweis

Erstellte Planposten können nicht wieder gelöscht, sondern lediglich neu berechnet werden.

Wenn sich die Quote, wie im dargestellten Fall, beispielsweise durch neue Verteilungsverhältnisse ändert, wird Sie in die Liste § 15a Vorsteuerquote mit der Quotenart Berichtigung eingetragen. Sie rufen diese Liste in der Infobox Berichtigungsobjektdetails über einen Mausklick auf Aktuelle Quote auf.

Aktuelle Quote

In unserem Fallbeispiel sind die bereits erläuterten Grenzen für die Erstellung von Korrekturposten überschritten. In diesem Fall empfiehlt RELion durch einen Haken im Feld Buchung notwendig die Buchung des Korrekturpostens.

Hinweis

Letztendlich entscheiden Sie als Anwender, ob ein Korrekturposten erstellt werden soll, da Sie über die Funktion Buchung notwendig setzen/entfernen dies beliebig steuern können.

Die Korrekturbuchungen generieren Sie in der Liste § 15a Planposten über Berichte/§ 15a Korrekturbuchungen erstellen.

Bericht

Über Vorschau erstellen Sie die Korrekturbuchungen:

Vorschau

Anschließend wird die entsprechende Buch.-Blattzeile erzeugt:

Buchblattzeile

In unserem Beispiel ist lediglich eine jährliche Korrektur im Rahmen der Umsatzsteuerjahresmeldung notwendig, da die zu berichtigende Vorsteuer für das Kalenderjahr die 6.000 EUR nicht übersteigt. Es wird von RELion automatisch die in der Einrichtung hinterlegte MwSt.-Geschäftsbuchungsgruppe und MwSt.-Produktbuchungsgruppe eingetragen.

Hinweis

Je nach MwSt.-Produktbuchungsgruppe (monatlich oder jährlich) muss diese in der monatlichen USt.-Voranmeldung bzw. in der USt.-Jahresmeldung eingetragen werden.  

Weitere Funktionalitäten und Besonderheiten

Reports § 15a Planposten erstellen und buchen

Nachfolgend wird die Einrichtung der Berichte näher erläutert. Die Einrichtung des Berichts § 15a Planposten erstellen wird wie folgt angewendet:

1. Abfrage - Neuregelung WENN Differenzprozentsatz1 < Einrichtung Maßgebender Differenzprozentsatz 10% UND Jahreskorrekturbetrag < Einrichtung Untere Grenze Jahresmeldung 1000 EUR, DANN Buchung notwendig = NEIN sonst JA (Rundung auf Standard normal 2 Nachkommastellen)
2. Abfrage - Altregelung Falls Start Berichtigungszeitraum <= Altregelung bis, dann WENN Jahreskorrekturbetrag => Einrichtung Untere Grenze Altregelung 0,00 EUR UND Jahreskorrekturbetrag =< Einrichtung Obere Grenze Altregelung 2500 EUR, DANN Buchung notwendig = NEIN sonst JA
WENN Jahreskorrekturbetrag > Einrichtung Obere Grenze Altregelung 2500 EUR, DANN Buchung notwendig = JA
3. Abfrage – Altregelung letzter Monat WENN das Datum für die Erstellung des Planpostens zwischen einen Monat vor und einen Monat nach dem Ende Berichtigungszeitraum liegt DANN Buchung notwendig = JA bei allen Planposten

Die Einrichtung des Reports § 15a Korrekturbuchungen erstellen wird wie folgt angewendet:

  • Filter nur auf Planposten Buchung notwendig = JA
  • WENN Jahreskorrekturbetrag > Einrichtung Obere Grenze Jahresmeldung 6.000 EUR,
  • DANN wird die Monats-MwSt. Produktbuchungsgruppe verwendet.
  • WENN Jahreskorrekturbetrag <= Einrichtung Obere Grenze Jahresmeldung 6.000 EUR,
  • DANN Jahres-MwSt. Produktbuchungsgruppe verwendet.

Anschließend wird geprüft ob:

  • WENN Start Berichtigungszeitraum aus dem Berichtigungsobjekt <= Einrichtung Altregelung bis,
  • DANN Monats-MwSt. Produktbuchungsgruppe verwendet.

Hinweis

Erstellte Planposten können nicht wieder gelöscht, sondern lediglich neu berechnet werden.

Zusätzliche Informationen

Hinweis

Wenn in der Aufgabenseite Berichtigungsobjekt § 15a im Inforegister Allgemein die Berechnungsgrundlage der vorläufigen Quote Objekt ist, werden eventuell erfasste vorläufige Quoten ignoriert, es sind immer die Steuerdaten des Objektes maßgebend.

Hinweis

Wenn am Projekt eine Berichtigungsnummer § 15a hinterlegt ist, so wird diese als Vorgabewert auf die Projektplanzeile übertragen. Dort kann diese gegebenenfalls geändert werden. Ausschlaggebend für alle weiteren Prozesse sind die Werte, die auf der Projektplanzeile erfasst wurden.

4.4 - Buchblätter

Fibu-Buch.-Blätter werden verwendet, um Informationen auf Objekt- und Sachkonten zu buchen.

Einführung

Fibu-Buch.-Blätter werden verwendet, um Informationen auf Objekt- und Sachkonten zu buchen. Sie haben damit auch die Möglichkeit, Kostenverteilungen und andere Regulierungen auf Konten zu buchen. Des Weiteren können Fibu-Buch-Blätter benutzt werden, um fehlerhafte Posten zu stornieren bzw. zu korrigieren.

Damit wird Ihnen das Erstellen und Buchen von Posten sowie die Nachverfolgung aller Buchungen erleichtert. Darüber hinaus werden Fibu-Buch.-Blätter zum Erfassen von Informationen in wiederkehrenden Buch.-Blättern verwendet, falls ein Mandant wiederkehrende Buchungszeilen zuweisen muss.

Buch.-Blätter im Überblick

Zu den Fibu-Buch-Blättern zählen unter anderem „Allgemein“ (allgemeines Fibu-Buch-Blatt), Anlagen, Zahlungsein- und Zahlungsausgang, Einkauf, Verkauf, Darlehen, Abrechnung usw.

Fibu-Buch.-Blätter werden zum Buchen von Daten auf Sachkonten und andere Konten verwendet, beispielsweise Debitoren-, Kreditoren- und Bankkonten. Die Systematik der Buch.-Blätter umfasst drei Ebenen:

  • Buch.-Blattvorlagen
  • Buch.-Blattnamen
  • Buch.-Blattzeilen

Die folgende Abbildung zeigt die Struktur eines Buch.-Blattes:

Überblick

Fibu Buch.-Blattvorlagen

Buch.-Blätter werden für unterschiedliche Arten oder Gruppen von Posten verwendet und können auch in anderen Bereichen Anwendung finden, beispielweise:

  • Verkauf
  • Einkauf
  • Zahlungseingänge
  • Zahlungsausgänge
  • Anlagen
  • Eigentümer/Mieter
  • RE Buchungsart

Die Grundlage eines jeden Buch.-Blattes bildet eine sogenannte Vorlage. In dieser Vorlage können Sie gewisse Parameter vorgeben und somit die grundlegende Buch.-Blattstruktur festlegen. Diese Struktur wird vom System in den untergeordneten Buch.-Blättern quasi weitervererbt. Somit müssen Sie als Anwender nicht bei jedem Vorgang alles manuell eintragen.

Beispiel: Sie hinterlegen in der Buch.-Blattvorlage ein Gegenkonto, so würden untergeordnete Buch.-Blätter diese Vorgabe Gegenkonto übernehmen. In den jeweiligen Buch.-Blättern kann diese Vorgabe aber jederzeit geändert werden. Die Einrichtung der Fibu Buch.-Blattvorlagen nehmen Sie wie folgt vor. Über die Suche (oder Alt+Q) wählen Sie die Tabelle Fibu Buch.-Blattvorlagen.

Buchblatt Vorlagen

Es stehen verschiedene Arten von Buch.-Blättern zur Verfügung, die an die Transaktionen angepasste Spaltenlayouts zur Verfügung stellen.

Hinweis

Verwenden Sie für die Erstellung von Buch.-Blättern soweit vorhanden die entsprechenden RE Seiten-ID & Testberichts-ID (z. B. die Seiten-ID 5052292 für das Einkaufs Buch.-Blatt. Die ID für den Testbericht ist die 5052519).

Fibu Buch.-Blattnamen

Buch.-Blattnamen werden auf der Grundlage von Buch.-Blattvorlagen erstellt. Blattnamen, die aus einer bestimmten Vorlage erstellt werden, haben Folgendes gemeinsam:

  • Struktur
  • Standardeinstellungen
  • Informationen

Beachten Sie, dass dies Standardeinstellungen sind, die für jeden Buch.-Blattnamen geändert werden können. In einer Vorlage selbst können Sie Vorgänge nicht erfassen und buchen, sondern nur in den Buch.-Blättern. Daher müssen diese ebenfalls eingerichtet werden. Dazu wählen Sie im Menüband der Fibu Buch.- Blattvorlagen das Buchblatt Fibu Buch.-Blattnamen.

Fibu Blattnamen

Blattvorlagen

Es gibt für jede Fibu Buch.-Blattvorlage einen eigenen Fibu Buch.-Blattnamen. Hier können Sie über +Neu beliebig viele Buch.-Blätter einrichten.

Diese können sowohl inhaltlich als auch benutzerbezogen strukturiert sein. Häufig werden unterschiedliche Fibu Buch.-Blattnamen eingesetzt, um die Posten eines Benutzers oder Verwaltungsobjektes von den Posten eines anderen zu trennen. Hinterlegen Sie außerdem, sofern gewünscht, ein Standard Gegenkonto, eine Nummernserie, Objektnr., Buchungsnr.-Serie, usw.

Buchblatt bearbeiten

Buch.-Blattzeilen

In den Buch.-Blattzeilen sind die zu buchenden Posten. Diese enthalten unter anderem folgende Informationen:

  • Kontonummern
  • Buchungsdaten
  • Beträge
  • Verrechnungskonten
  • Objektnummern
  • Einheitennummern
  • Objektkontonummern

Buchen allgemein

Um eine Zeile in ein Buch.-Blatt einzufügen, klicken Sie auf die erste Leerzeile und füllen die Felder aus.

Wichtig

Wird in der jeweiligen Buch.-Blattvorlage ein Herkunftscode gewählt, welcher in der Herkunftscode Einrichtung mit einem Wert in den Feldern Fibu Buch.-Blatt, Zahlungsausgangs Buch.-Blatt oder Zahlungseingangs Buch.-Blatt übereinstimmt, so wird bei Validierung des Objekts die Gegenkontoart auf Bankkonto gesetzt und, wenn eindeutig, eine Objektbank als Gegenkonto eingetragen.

Weiterhin führt ein Wechsel des Objekts zu einer Leerung des Objektkontos und der Beschreibung, wobei letzteres nur vollzogen wird, wenn die Zeile keine Kontoauszug-Nummer aufweist.

Wichtig

Ein Abrechnungskreis kann im Buch.-Blatt nur dann ausgewählt bzw. besetzt werden, wenn ein Objektkonto in der Zeile vorhanden ist. Das Auswählen eines Objekt-Gegenkontos hat nicht denselben Effekt. Das liegt zum einen an der Komplexität von Validierungen sowie die mögliche Prüfung auf Notwendigkeit eines Abrechnungskreises aus der RE Einrichtung.

Die in ein Buch.-Blatt eingegebenen Zeilen sind temporär und können so lange geändert werden, bis sie gebucht werden.

Überblick

Buchen von Buch.-Blättern

Jedes Buch.-Blatt verfügt über eine Reihe von Buchungsroutinen, die sogenannten Codeunits. Hiermit werden im Buchungsvorgang die eingegebenen Daten vom Buch.-Blatt in eine oder mehrere Buchhaltungen gebucht. Beispielsweise bucht das Verkaufs-Buch.-Blatt mithilfe dieser Codeunits Daten sowohl in die Finanzbuchhaltung (Hauptbuch) als auch in die Debitorenbuchhaltung (Nebenbuch). Da die Anwendung eine einheitliche Datenstruktur aufweist, werden die Codeunits auch für Buchungen in folgenden Buch.-Blättern verwendet:

  • Allgemein
  • Zahlungseingänge
  • Einkäufe
  • Zahlungsausgänge

Erstellen und Buchen von Posten

Jede Buchungstransaktion kann in Buch.-Blättern durchgeführt werden. Dabei können die Buch.-Blätter manuell durch den Anwender, oder auch per Funktion gefüllt werden (z. B. Sollstellungen, nicht anrechenbare Vorsteuer). Jede Buchung in RELion muss eine eindeutige Belegnr. erhalten. Die Belegnummern können automatisch aus den hinterlegten Nummernserien oder auch manuell vergeben werden. Nähere Informationen zu Belegnummern entnehmen Sie bitte dem Kapitel Belegnummernformeln.

Sie können Posten für Folgendes erstellen und buchen:

  • Einzelne Buch.-Blattzeilen ohne separate Gegenkontozeilen
  • Mehrere Postenzeilen mit Gegenkontozeilen
  • Posten mit Dimensionen

Führen Sie die folgenden Schritte aus, um Zeilen in ein Fibu-Buch.-Blatt einzugeben.

  1. Wählen Sie in der Suche RE Buchen allgemein aus.
  2. In der Tabelle Fibu Buch.-Bl.-Vorlagenübers. wählen Sie die gewünschte Vorlage aus.

Vorlagenübersicht

Das erste Fibu-Buch-Blatt, das geöffnet wird, ist dasjenige, welches zuletzt benutzt wurde. Klicken Sie bitte zunächst im Feld Buch.-Blattname auf die drei Punkte und wählen Sie aus der Liste Fibu Buch.-Blattnamen das gewünschte Buch.-Blatt mit OK aus:

Überblick

Überblick

Das System öffnet Ihnen das Buch-Blatt für die weitere Bearbeitung. Wählen Sie über die Felder Eigentümer/Mieter und Objektnr. das gewünschte Verwaltungsobjekt aus und geben Sie im Feld Buchungsdatum das Datum dieses Postens ein. Über dieses Datum werden später Auswertungen zu Perioden, wie auch Bilanz, GuV und BWA gesteuert.

Im Feld Belegart bestimmen Sie die gewünschte Belegart für diesen Posten. Grundsätzlich werden Belegarten für Debitoren- und Kreditorentransaktionen benötigt. Es gelten folgende Optionen und Regeln:

  • Rechnung / Gutschrift werden für Erlös- und Aufwandsbuchungen verwendet. Es wird jeweils das korrekte Vorzeichen für die Buchung geprüft.
  • Zahlung / Erstattungen werden dann verwendet, wenn Geldflüsse hinter einer Buchung stehen. Erstattungen sind als Rückzahlungen zu verstehen.
  • Zinsrechnungen werden automatisch über das Modul Zinsrechnungen erstellt
  • Mahnungen werden aus dem Modul Forderungsmanagement erstellt, wenn z. B. Mahngebühren oder Zinsen in Rechnung gestellt werden.

Im Feld Belegnr. wird eine Belegnummer für diese Buchung eingetragen. Ist am Buch.-Blatt eine Buchungsnr.-Serie hinterlegt, wird diese Belegnummer mit der Buchungsnr. aus der Serie überschrieben.

Tragen Sie in den Feldern Einheitennr. und Einheitenhistorie eine Einheitennummer ein, sofern Sie eine Buchung auf einen Debitor mit Einheitenvertrag vornehmen wollen. In das Feld Objektkonto Nr. wird die Objektkontonummer eingetragen, also z. B. das Erlös- bzw. Aufwandskonto. In der Regel wird hier das Sollkonto erfasst. Dieses Feld bleibt leer, wenn als Konto Debitor, Kreditor oder Bankkonto verwendet werden.

Wählen Sie mithilfe der Felder Kontoart und Kontonr. das Konto aus, auf das der Posten gebucht werden soll. Im Feld Beschreibung wird automatisch der Name des Kontos eingetragen. Bei Bedarf können Sie diese ändern bzw. erweitern. Die Felder Buchungsart, Geschäftsbuchungsgruppe und Produktbuchungsgruppe werden je nach der Buchungsmatrix der ausgewählten Kontonr. automatisch ausgefüllt. Die Felder können nach Bedarf aktualisiert werden.

Geben Sie im Feld Betrag den Wert des Postens ein. Positive und negative Beträge werden in Fibu-Buch.-Blättern wie folgt auf das im Feld Kontonr. angegebene Konto gebucht:

  • Ein positiver Betrag bedeutet eine Sollbuchung auf dem Konto.
  • Ein negativer Betrag bedeutet eine Habenbuchung auf dem Konto.

Führen Sie folgende Schritte aus, um ein Gegenkonto einzufügen:

  • Wählen Sie mithilfe der Felder Gegenkontoart und Gegenkontonr. das Gegenkonto für diesen Posten aus.
  • Die Felder Gegenkonto Buchungsart, Gegenkonto Geschäftsbuchungsgr. und Gegenkonto Produktbuchungsgr. werden je nach der Buchungsmatrix der ausgewählten Gegenkontonr. automatisch ausgefüllt. Auch diese Felder können nach Bedarf aktualisiert werden.
  • Die Buch.-Blattzeile muss vollständig – mit Konto und Gegenkonto ausgestattet – sein.

Beispiel für ein ausgefülltes Buch.-Blatt mit einzeiliger Buchung:

Der Kreditor KR0005 hat uns für das OBJ001 eine Rechnung über die Instandsetzung in Höhe von EUR 435,- geschickt.

Beispiel

Klicken Sie nach der Erfassung auf Buchen und bestätigen Sie die Meldung mit Ja.

Meldung

Der Buchungsvorgang wird durchgeführt und bei Erfolg mit einer entsprechenden Meldung bestätigt.

Erstellen und Buchen von Posten mit Dimensionen

Eine Dimension besteht aus Kriterien, die einem Posten hinzugefügt werden. Dadurch können Posten mit ähnlichen Merkmalen gruppiert und zu Analysezwecken abgerufen werden. Dimensionen werden in RELion für Posten in Objekten, Sachkonten, Buch.-Blättern, Belegen, etc. verwendet. Der Begriff Dimension beschreibt, auf welche Weise die Analyse stattfindet. Zuerst wählen Sie über die Suche, z. B. die Vorlagenübersicht Fibu Buch.-Blätter.

Falls für die Buch.-Blatt-Form mehrere Buch.-Blattvorlagen eingerichtet sind, wählen Sie die gewünschte Vorlage aus und bestätigen die Auswahl mit OK.

Übersicht Vorlage

Im Buchblatt wählen Sie die Funktion Dimensionen.

Aufruf

Dimensionen

Sie können diese aber auch als eigene Felder im Buch.-Blatt anzeigen. Gehen Sie dafür in den Personalisieren-Modus Wählen Sie im Band +Feld und ziehen Sie die gewünschten Felder aus der rechts erscheinenden Liste per Drag-and-drop direkt an die Stelle der Spalten, wo Sie die neue Spalte platzieren möchten.

Personalisieren

Die Dimensionspalten werden anschließend in den Buch.-Blattzeilen angezeigt und können bearbeitet werden.

Dimensionsspalten

Hinweis

Es können bis zu acht Spalten mit Dimensionen, gemäß der Finanzbuchhaltung Einrichtung eingeblendet werden. Einrichtung

Buchungsvorschau

In RELion werden mit der Buchung eine große Anzahl von Posten im System geschrieben, die den Geschäftsfall abbilden. Mit den Posten findet die Fortschreibung der Geschäftsprozesse statt. Durch die lückenlose Dokumentation in Journalen von allen Transaktionen wird das Hauptbuch in der Finanzbuchhaltung gebildet und verschiedene Nebenbücher für Debitoren, Kreditoren usw. geschaffen.

Mithilfe der Funktion Buchungsvorschau wird der Buchungsvorgang simuliert und alle durch eine Buchung entstehenden Posten, darunter Sach-, Debitoren-, Kreditoren- und MwSt.-Posten, werden einzeln dargestellt, ohne diese bereits festzuschreiben. Damit kann eine Buchung VOR der eigentlichen Verbuchung im Detail eingesehen bzw. auf Buchbarkeit geprüft werden.

Aufruf

Über die Spalte Anzahl Posten wird Ihnen die Sachposten-Vorschau angezeigt. Das Feld Belegnr. enthält jetzt nur „Sternchen“ – denn ein echter Buchungsvorgang hat ja noch nicht stattgefunden. Mithilfe der Buchungsvorschau können Sie kontrollieren, ob diese Buchung also auf den richtigen Konten ankommen wird.

Sachposten Vorschau

Vorschau eines Testberichts

Mit dem Testbericht können Sie die Plausibilität verschiedener Sachverhalte prüfen. Starten Sie im Menü über Berichte den Bericht Testbericht.

Testbericht

Im Inforegister Optionen können Sie sich bei Bedarf die Dimensionen zu den Buch.-Blattzeilen im Testbericht anzeigen lassen. Über die Vorschau gelangen Sie zum Musterausdruck.

Druck

Ergebnisse der Buchung mit Fibu-Buch.-Blättern/Journale

Falls ein Filter festgelegt wurde, werden nur die ausgeglichenen Zeilen gebucht, die sich im Filter befinden. Die nach dem Filtern ausgeblendeten Posten werden dabei nicht berücksichtigt, selbst wenn sie buchbar sind.

Hinweis

Sie haben die Möglichkeit, mehrere Buch.-Blätter mit unterschiedlichen Buch.-Blattnamen gleichzeitig zu buchen. Im Menüband kann dies über den Vorgang Buchen ausgeführt werden. Dabei werden alle Zeilen in allen Buch.-Blattnamen gebucht, die angezeigt sind. Blattnamen

Jede Buchung wird in einem separaten Journaleintrag gespeichert. Dazu öffnen Sie über die Such die Fibujournale.

Fibujournale

Im Menüband können Sie die zugehörigen Posten zum jeweiligen Journaleintrag aufrufen und überprüfen. In den Posten (hier: Sachposten) können Sie auf Posten suchen klicken, um sich alle Posten anzeigen zu lassen, die für diese Buchung entstanden sind.

Um sich die Posten anzeigen zu lassen, klicken Sie, wie schon bei der Buchungsvorschau, entweder auf den Link in der Spalte Anzahl Posten oder Sie platzieren Ihren Cursor auf die Zeile, zu der Sie die Posten sehen wollen und klicken auf das Option Zugehörige Posten anzeigen.

Posten anzeigen

Einkaufs Buch.-Blätter im Überblick

Wenn eingehende Rechnungen bzw. Gutschriften schnell und unkompliziert innerhalb der Buchhaltung und nicht über die entsprechenden Belege im Modul Instandhaltung erfasst werden sollen, haben Sie die Möglichkeit diese über das RE Einkaufs Buch.-Blatt zu buchen. In diesem Buch.-Blatt stehen Ihnen alle Felder und Funktionen zur Verfügung, die für eine korrekte buchhalterische Vorgehensweise nötig sind.

Einrichtung

Bevor Sie erstmals mit dem RE Einkaufs Buch.-Blatt arbeiten, müssen Sie die dafür nötigen Einrichtungen vornehmen bzw. die bereits vorhandenen überprüfen. Dazu öffnen Sie über die Such die Kreditoren & Einkauf Einr. aus.

Kreditoren & Einkauf

Bitte aktivieren Sie das Feld Ext. Belegnr. erforderlich, um die Verwaltung der zu buchenden Rechnungen mit externen Belegnummern zu ermöglichen. Dies ist für eine korrekte kreditorische Buchführung zwingend erforderlich. Im Anschluss daran richten Sie in den Fibu Buch.-Blattvorlagen das RE Einkaufs Buch.-Blatt ein.

Das Buchen im Einkaufs Buch.-Blatt

Nachdem Sie die Einrichtung abgeschlossen haben, steht Ihnen das Einkaufs Buch.-Blatt zum Erfassen und Verbuchen von Einkaufsrechnungen zur Verfügung. Öffnen Sie über die Suche das Einkaufs Buch.-Blatt. In diesem Buch.-Blatt können Sie Eingangsrechnungen erfassen und buchen.

Einkaufs-Buchblatt

Mit Buchen übernehmen Sie den Vorgang in die Objekt- und Finanzbuchhaltung.

Wiederkehrende Buch.-Blätter im Überblick

Wenn bestimmte Geschäftsvorfälle regelmäßig ohne bzw. mit nur geringen Abweichungen gebucht werden müssen, empfiehlt sich hier die Verwendung von wiederkehrenden Buch.-Blättern. Ein wiederkehrendes Buch.-Blatt ist ein Fibu-Buch.-Blatt mit speziellen Feldern für die Eingabe von sich regelmäßig wiederholenden Geschäftsvorfällen.

Dies hat den Vorteil, dass Buch-Blattzeilen nicht jedes Mal neu erfasst werden müssen. Das System erstellt nach erfolgreicher Buchung automatisch eine neue Zeile für den nächsten Zeitraum. Letztendlich kontrollieren Sie lediglich vor dem Buchen die Zeileneinträge und lösen dann per Knopfdruck die Buchungsroutine aus.

Beispiele für die Verwendung eines wiederkehrenden Buch-Blattes:

  • Grundsteuer
  • Leasing
  • Versicherungen
  • Kosten, die regelmäßig anfallen und auf mehrere Abteilungen/Kostenstellen verteilt werden sollen z. B. Straßenreinigung
  • Rückstellungen usw.

Die erfassten Zeilen des wiederkehrenden Buch.-Blattes werden mit der Buchungsfunktion gebucht, wobei sich gleichzeitig die Aufwands-, Vorsteuer- und Verbindlichkeitsposten bilden. Diese sind sofort im Hauptbuch und in den Nebenbüchern sichtbar. Zahlungsrelevante Daten wie Skonto, Fälligkeit etc. können auch nach dem Buchen – zur Vorbereitung auf den automatischen Zahlungsverkehr - nochmal geändert werden. Des Weiteren besteht die Möglichkeit einzelne Posten mehreren Objektkonten zu zuordnen.

Einrichtung von Wiederkehrenden Buch.-Blättern

Bevor Sie jedoch das erste Mal mit einem Wiederkehrenden Buch.-Blatt arbeiten, sollten Sie die dafür notwendigen Einrichtungsparameter kontrollieren. Achten Sie zunächst darauf, dass für das benötigte Buch.-Blatt zur Erfassung der wiederkehrenden Geschäftsvorfälle eine entsprechende Buch.-Blattvorlage eingerichtet ist.

Wichtig

Wiederkehrende Buch.-Blätter werden über einen Haken im Feld Wiederkehrend definiert. Somit kann jedes beliebige vorhandene Buch.-Blatt in ein Wiederkehrendes Buch.-Blatt umgewandelt werden. Das setzen eines Hakens ändert automatisch die zugehörige Seiten-ID.

Beispielabbildung einer wiederkehrenden Fibu Buch.-Blattvorlage:

Wiederkehrend

Mit OK schließen Sie die Einrichtung des Wiederkehrenden Buch.-Blattes ab.

Arbeiten mit wiederkehrenden Buch.-Blättern

Nachdem ein wiederkehrendes Buch.-Blatt eingerichtet wurde, können Sie mit dem Anlegen beginnen. Suchen Sie Wiederk. Fibu Buch.-Blätter und wählen Sie den entsprechenden Link.

Wiederk. Buchblätter

Wiederholungsarten

Die Wiederholungsart legt fest, wie der Betrag in der Buch.-Blattzeile nach der Buchung behandelt wird.

Wiederholungsart

Bei den Wiederholungsarten stehen Ihnen mehrere Optionen zur Auswahl:

Wiederholungsart Beschreibung Beispiele
Fix Diese Methode sollte verwendet werden, wenn sich der Betrag von Periode zu Periode nicht verändert. Der Betrag in der Buch.-Blattzeile bleibt nach der Buchung erhalten. Monatliche Kosten einer im Voraus gezahlten jährlichen Versicherungsprämie. Erfassung von Rechnungen über fixe Kosten, wenn keine Einkaufsbelege verwendet werden (z. B. Reinigung auf Vertragsbasis).
Variabel Diese Methode verwenden Sie, wenn sich der Betrag in jeder Periode ändert. Das System löscht den Feldinhalt im Feld Betrag nach der jeweiligen Buchung. Erfassung von Rechnungen über variable Kosten, wenn keine Einkaufsbelege verwendet werden (z. B. Bürobedarf, Wartung). Erfassung regelmäßiger Verkäufe, wenn keine Verkaufsbelege verwendet werden.
Saldo Der Betrag in der betreffenden Zeile wird auf die festgelegten Konten in der Tabelle Verteilungen verteilt. Der Saldo in der Buch-Blattzeile beträgt daher null. Denken Sie daran, in der Tabelle Verteilungen das Feld Verteilung % auszufüllen. Periodische Verteilung eines Aufwandskontos auf Kostenstellen. Periodische Verteilung von Gemeinkosten auf mehrere spezielle Gemeinkostenkonten, die auf ein einziges Gemeinkostenkonto gebucht wurden. Intercompany-Verteilung von Kosten.
Umgekehrt Fix Der Betrag in der Buch.-Blattzeile bleibt nach der Buchung erhalten. Am folgenden Tag wird eine Umkehrbuchung durchgeführt. Zum Beispiel für monatliche Rückstellung der vertraglichen Reinigungsrechnung, die erst im nächsten Monat eintrifft.
Umgekehrt Variabel Der Betrag wird nach der Buchung in der Buch.-Blattzeile auf null gesetzt. Am folgenden Tag findet eine Umkehrbuchung statt. Monatliche Rückstellung der Stromrechnung, die erst am Ende der ersten Woche des Folgemonats eingeht. Monatliche Ertragsrückstellung für den Verkaufswert von Artikeln, die geliefert, aber noch nicht fakturiert wurden.
Umgekehrt Ausgleich Der Saldo des Kontos in der Zeile wird auf die in der Tabelle Verteilungen für die Zeile festgelegten Konten verteilt. Der Saldo des Kontos beträgt somit null. Am folgenden Tag wird auch hier eine Umkehrbuchung durchgeführt. Dieselben Beispiele wie für die Art Ausgleich, aber die Verteilungen sind nur temporär. (Die Verteilungen sind beispielsweise temporär, da es sich um Schätzungen für das periodische Berichtswesen handelt.)
Saldo nach Dimension Saldo eines Kontos wird nach Dimensionen zugeordnet. Das System fordert den Benutzer auf, einen Dimensionsfilter für die Zeile festzulegen. Die Aktion Dimensionsfilter festlegen findet sich auch in den Aktionen oben in der Menüleiste. Verwenden, wenn der Kontostand nach bestimmten Dimensionen berechnet werden soll.
Rückbuchungssaldo nach Dimension Ordnet Kosten auf Grundlage des „Umgekehrt Ausgleich“ Betrags nach Dimensionen. Auch hier muss ein Dimensionsfilter festgelegt werden. Es werden noch zusätzlich die Dimensionen mit einbezogen.

Wiederholungsrate

Im Feld Wiederholungsrate hinterlegen Sie eine Datumsformel, welche bestimmt, wie oft der Posten in der Buch.-Blattzeile gebucht wird. Die Anwendung erkennt diese Formel als Abkürzung für eine Zeitangabe.

Hinweis

Das Feld Wiederholungsrate darf bis zu 32 alphanumerische Zeichen enthalten. Berücksichtigen Sie diese Einschränkung beim Erstellen von Formeln.

Wenn Sie beispielsweise 1M (=1Monat) eingeben, und das Buchungsdatum der 15.01.2018 ist, wird das Buchungsdatum nach der Buchung auf den in 15.02.2018 hochgesetzt.

Wenn Sie einen Posten am letzten Tag eines jeden Monats nach dem laufenden Monat buchen möchten, würde die Datumsformel wie folgt aussehen:

1T + 1M – 1T (=1Tag + 1Monat – 1Tag). Durch diese Formel berechnet das System immer das korrekte Datum, unabhängig davon wie viele Tage der Monat tatsächlich hat!

Sie können den ersten Posten an einem beliebigen Tag des Monats buchen und dann die folgende Formel eingeben: 1M+LM (=1Monat + laufender Monat). Mit dieser Formel berechnet die Anwendung einen vollen Monat plus die verbleibenden Tage des laufenden Monats.

Hinweis

Wenn Sie monatliche Rückstellungen buchen, die im folgenden Monat zurückgebucht werden müssen (Umgekehrt Fix, Umgekehrt Variabel, Umgekehrt Ausgleich…), buchen Sie diese am Letzten jedes Monats. Der erste Posten muss am Letzten des laufenden Monats gebucht werden, und die Wiederholungsrate muss entweder 1T+1M-1T oder 1M+LM sein. Damit wird sichergestellt, dass die Umkehrbuchung immer am Ersten des Folgemonats durchgeführt wird.

Belegnummernformeln

Es gibt die Möglichkeit, zum Festlegen der Belegnr. anstatt einer klassischen Nummernserie eine Formel einzugeben, die für jeden gebuchten Eintrag eine Belegnummer erstellt. Diese Belegnummer wird mit jeder Buchung des wiederkehrenden Buch.-Blattes automatisch aktualisiert.

Hinweis

Die dem Buch.-Blattnamen zugewiesene Nummernserie überschreibt manuell vergebene Belegnummern. Wenn Sie Formeln verwenden möchten, stellen Sie sicher, dass das Feld Buchungsnr.-Serie im Buch.-Blattnamen leer ist.

Sie können einen einfachen Text mit den folgenden Textcodes kombinieren, um eine Nummernserie zu bilden:

%1 Der aktuelle Tag als Nummer
%2 Die laufende Woche als Nummer
%3 Der laufende Monat als Nummer
%4 Der Name des laufenden Monats
%5 Der Name der laufenden Buchhaltungsperiode
%6 Das laufende Jahr als Nummer

Wenn beispielsweise die Belegnummer für den Posten M (Miete) + laufender Monat lauten soll, geben Sie M%3 im Feld ein. Für Januar wäre die Belegnummer somit M1.

Hinweis

Das Feld Belegnr. darf bis zu 100 alphanumerische Zeichen enthalten. Berücksichtigen Sie diese Einschränkung beim Erstellen von Formeln.

Enthält ein Buch.-Blatt mehrere Zeilen, verhält sich die Anwendung wie folgt:

Die Nummer wird in den nächsten Zeilen beibehalten, bis der Saldo des Buch.-Blattes null (0) ist. Die nächste fortlaufende Nummer wird in der nächsten Zeile eingegeben.

Feld Beschreibung Formeln

Es gibt die Möglichkeit, zum Festlegen des Feldes Beschreibung eine Formel einzugeben, die für jeden gebuchten Eintrag eine genauere Beschreibung erstellt. Diese Beschreibung wird mit jeder Buchung des wiederkehrenden Buch.-Blattes automatisch aktualisiert.

Sie können einen einfachen Text mit den folgenden Textcodes kombinieren, um eine Nummernserie zu bilden:

%1 Der aktuelle Tag als Nummer
%2 Die laufende Woche als Nummer
%3 Der laufende Monat als Nummer
%4 Der Name des laufenden Monats
%5 Der Name der laufenden Buchhaltungsperiode
%6 Das laufende Jahr als Nummer

Wenn beispielsweise die Beschreibung Wasser/Abwasser 01/25 lauten soll, geben Sie Wasser/Abwasser %3/%6 in der Beschreibung ein.

Felder zur Buchungsgruppe

Drei Felder im wiederkehrenden Buch.-Blatt werden mit den Vorgaben der Sachkontokarte gefüllt und bestimmen die Buchung der Buch.-Blattzeile:

  • Buchungsart
  • Geschäftsbuchungsgruppe
  • Produktbuchungsgruppe

Sie können die Werte in diesen Feldern nach Bedarf ändern oder löschen.

Ablaufdatum

Sie können wiederkehrende Buch.-Blattzeilen mit einem Ablaufdatum versehen. Hinterlegen Sie im Feld Ablaufdatum das Datum, an dem sich ein Posten zum letzten Mal wiederholen soll. Damit können Sie im Buch.-Blatt eine Zeile eingeben, obwohl diese nur für eine begrenzte Zeitspanne gebucht wird. Nach dem festgelegten Ablaufdatum wird die Zeile nicht mehr gebucht.

Der Vorteil dieses Felds besteht darin, dass die Zeile nicht gleich aus dem Buch.-Blatt gelöscht wird. So kann bei Bedarf das Ablaufdatum verlängert und die Zeile weiterhin verwendet werden. Wenn das Feld leer ist, wird die Zeile bei jedem Buchungsvorgang gebucht, bis sie aus dem Buch.-Blatt gelöscht wird.

Verteilungen

Mithilfe von Verteilungen wird der Betrag in der wiederkehrenden Buch.-Blattzeile auf mehrere Konten und Dimensionen verteilt. Die Verteilung ist also eine Gegenkontozeile für die wiederkehrende Buch.-Blattzeile, da wiederkehrende Posten keine Gegenkonten haben. Über die Suchfunktion öffnen Sie die Tabelle Verteilungen.

Wie beim wiederkehrenden Buch.-Blatt muss die Verteilung nur einmal eingegeben werden. Die Verteilung bleibt nach der Buchung im Verteilungs-Buch.-Blatt erhalten. Es ist daher nicht erforderlich, Beträge und Verteilungen bei jeder Buchung der wiederkehrenden Buch.-Blattzeile erneut einzugeben.

Verteilungen

Verteilen Sie den Betrag der Zeile mithilfe einer der folgenden Verteilungsmethoden auf verschiedene Konten und Dimensionen:

Anzahl Verteilungen Die Beträge werden nach Anzahl verteilt. Ein Beispiel wäre die Verteilung nach Personenanzahl pro Abteilung.
Verteilung % Die Beträge werden prozentual verteilt.
Betrag Wenn Sie das Feld Anzahl Verteilungen oder Verteilung % verwenden, berechnet die Anwendung in diesem Feld den verteilten Betrag. Optional haben Sie die Möglichkeit, in das Feld einen manuell berechneten Verteilungsbetrag einzugeben.

Verteilungen

Nach Eingabe der Zeilen mit den Verteilungen ist in der Karte Wiederk. Fibu Buch.-Blatt das Feld Zugeordneter Betrag (MW) nun ausgefüllt. Wenn die wiederkehrende Buch.-Blattzeile in MW ausgewiesen ist, entspricht das Feld Zugeordneter Betrag (MW) dem Feld Betrag mit umgekehrtem Vorzeichen.

Überblick

Hinweis

Sie können die Felder für die Buchungsgruppe entweder in der wiederkehrenden Buch.-Blattzeile oder in der Verteilungszeile, aber niemals in beiden gleichzeitig, ausfüllen. Die Felder lauten wie folgt: Buchungsart, Geschäftsbuchungsgruppe, Produktbuchungsgruppe, MwSt.-Geschäftsbuchungsgruppe und MwSt.-Produktbuchungsgruppe.

Sie können Verteilungen in Verbindung mit allen Wiederholungsarten verwenden. Für die Wiederholungsart Ausgleich gelten jedoch folgende Regeln:

  • Es müssen Verteilungen verwendet werden, da diese Wiederholungsart nicht nur auf ein Gegenkonto in einer anderen Buch.-Blattzeile buchen kann.
  • Geben Sie keinen Betrag an, da die Anwendung im Rahmen des Buchungsvorgangs die in der Zeile zu buchenden Beträge anhand des Kontensaldos festlegt.
  • Sie können die verteilten Beträge erst anzeigen, nachdem das wiederkehrende Buch.-Blatt gebucht wurde. Im Testbericht werden die berechneten Verteilungsbeträge nicht aufgeführt.  

Ausgleichsfunktionen

In RELion haben Sie die Möglichkeit, Posten die Sie in den Buch.-Blättern erfassen, direkt mit dem entsprechenden Debitoren- und Kreditorenposten auszugleichen. Alternativ buchen Sie den Posten ohne einen Ausgleich durchzuführen und nehmen diesen anschließend direkt in den Posten des Debitors oder Kreditors (nachträglich) vor. Wenn im Buch.-Blatt ohne Eigentümer/Mieter-Kennzeichen und damit ohne Objektbezug gebucht wird, ist ein Ausgleich mit dem Standardpostenausgleich durchführbar. Bei Buchungen mit Eigentümer/Mieter-Kennzeichen sowie bei Buchungen mit Eigentümer/Mieter-Kennzeichen und mit Objektnummer verwendet RELion den RE Postenausgleich.

Hinweis

Der debitorische und kreditorische Ausgleich unterscheidet sich an bestimmten Stellen signifikant.

Direkter/manueller Postenausgleich im Buch.-Blatt

Wenn Sie die Zahlung eines Kreditorenpostens gleich im Buch.-Blatt mit einer Ausgleichs-ID versehen möchten, gehen Sie wie folgt vor:

Öffnen Sie die Seite RE Buchen allgemein und wählen eine Buch.-Blatt Vorlage aus, in der Sie buchen möchten und erfassen die relevanten Felder. Die Belegart ist Zahlung.

Nachdem Sie den Zahlbetrag erfasst haben und ins nächste Feld wechseln, prüft RELion, ob zum Zahlbetrag auf dem Kreditor eine entsprechende Rechnung existiert. Findet das System einen Posten mit einem passenden Betrag, wird der Ausgleich automatisch gesetzt. Prüfen Sie nun, ob RELion den richtigen Posten zum Ausgleich ausgewählt hat (öffnen Sie dafür den Postenausgleich). Ist dies nicht der Fall, öffnet sich automatisch die Seite RE Kreditoren Postenausgleich:

Postenausgleich

Postenausgleich

Hier werden Ihnen die relevanten Posten für den Ausgleich angezeigt. Im Menüband können Sie über den Vorgang Ausgleichs ID setzen die Ausgleichs-ID entfernen und anschließend wieder neu setzen. Als Kennzeichnung für die Ausgleichs-ID wird vom System die zuvor eingegebene Belegnummer eingetragen.

Ferner wird durch das Markieren der Zeile der Wert im Feld Ausgleichsbetrag eingetragen. Dieser kann manuell abgeändert werden, wenn mit einer Zahlung, z. B. zwei Rechnungen nur mit jeweils einem Teilbetrag ausgeglichen werden sollen. Bestätigen Sie nach dem Markieren der jeweiligen Zeilen mit OK, damit der Ausgleich gespeichert wird. Wird hingegen mit X geschlossen, wird dies als Abbruch gesehen – der Ausgleichsvorgang wird zurückgesetzt.

Im unteren Teil der Seite sehen Sie die Beträge, die miteinander verknüpft werden, sowie den Saldo der Posten nach der Buchung. Wenn Sie die erfasste Buchungszeile nun buchen, werden die beiden Posten am Kreditor automatisch miteinander ausgeglichen. Um Ihnen den Postenausgleich zu verdeutlichen, wechseln Sie zu der Postenansicht der Kreditoren und filtern dort auf das gebuchte Objekt. Platzieren Sie Ihren Cursor auf die betreffende Zahlungszeile und wählen dann im Menüband die Funktion Ausgeglichene Posten.

Kreditorenposten

Es öffnet sich die Tabelle Ausgeglichene Kreditorenposten:

Ausgeglichene Kreditorenposten

Hier ist die Rechnung zu sehen, welche wir im vorigen Vorgang ausgeglichen und bezahlt haben. Über diesen Weg können Sie jederzeit erkennen, was hier ausgeglichen wurde.

Hinweis

Durch den vollen Postenausgleich wurde in den Kreditorenposten das Häkchen im Feld Offen vom System entfernt. Ein erneutes Abrufen dieses Postens im Zahlungsausgang wäre also nicht mehr möglich.

Offen

Das grundsätzliche Vorgehen ist beim Debitor ähnlich – natürlich mit Auswahl des Debitors statt des Kreditors und es kommt der RE Debitorenausglich zum Zug. Es wurden aber einige spezifische Maßnahmen für diese Art Ausgleich vorgenommen. Vor allem der automatische Postenausgleich muss hier angesprochen werden. Dieser richtet die Reihenfolge des Ausgleichs nach den folgenden Einstellungen in der Zahlungsverkehr Einrichtung:

Automatische Kontierung

In der Zahlungsverkehr Einrichtung steht die Auswahl Debitoren Ausgleichsart zur Verfügung. Die folgenden Optionen können gewählt werden:

  • Nur Teilausgleich
  • Nur Vollausgleich
  • Kombinierter Ausgleich

Automatische Kontierung

Diese Ausgleichsarten finden Anwendung in folgenden Szenarien:

  • Beim Ausgleich, wenn der Benutzer im Buchungsblatt eine ausgleichsfähige Zeile erstellt.
  • Beim Ausgleich infolge des Imports von Kontoauszügen und deren Übertragung ins Buchungsblatt.

Wie der Name bereits erkennen lässt, betrifft diese Einrichtung ausschließlich den debitorischen Ausgleich. Die genannten Methoden kommen beim kreditorischen Ausgleich nicht zur Anwendung.

Vollausgleich

Beim Vollausgleich wird die sogenannte Saldo-Methode verwendet. Je nach gewählter Ausgleichsreihenfolge erfolgt das Vorgehen wie folgt:

Zuerst älteste Posten Es wird geprüft, ob ein Posten vorhanden ist, dessen Betrag exakt dem Ausgleichsbetrag entspricht. Ist dies der Fall, erfolgt der Ausgleich. Andernfalls werden alle verfügbaren Posten, unabhängig von der Belegart (einschließlich Gutschriften außerhalb der Sollstellung und Zahlungen), summiert. Entspricht der Gesamtsaldo dem Ausgleichsbetrag, wird der Ausgleich durchgeführt. Ist dies nicht der Fall, muss der Ausgleich manuell erfolgen.
Aktuelle Periode → älteste Posten Zunächst werden die Posten der aktuellen Periode geprüft. Bei Nichterfüllung der Ausgleichsbedingungen wird analog zur oben beschriebenen Methode mit den ältesten Posten fortgefahren. Sollte auch hier kein Ausgleich möglich sein, ist ein manueller Ausgleich erforderlich.

Teilausgleich

Beim Teilausgleich erfolgt die Prüfung postenweise. Die Belegart Gutschrift wird nur berücksichtigt, wenn sie eine laufende Nummer aus einem Sollstellungslauf besitzt. Dies dient dem Ausschluss von z. B. Abrechnungsguthaben beim automatischen Ausgleich. Die Belegart Zahlung wird – mit Ausnahme des Ursprungspostens (Buchungsblatt-Zeile) – nicht berücksichtigt.

Die Belegarten Erstattung, Mahnung, Rechnung und Zinsrechnung werden auch ohne laufende Sollstellungsnummer beim Ausgleich berücksichtigt. Wird der korrekte Betrag im Buchungsblatt erfasst, schlägt das System in der betreffenden Periode sowohl Rechnungen als auch Gutschriften zum Ausgleich vor. Bei Unter- oder Überzahlung werden zunächst offene Gutschriften herangezogen, anschließend die verfügbaren Rechnungsposten ausgeglichen.

Das Feld Rangfolge im Debitorenposten wird ebenfalls berücksichtigt.

Zuerst älteste Posten Bei Überzahlung wird der gesamte Betrag auf verfügbare fällige Posten verteilt – beginnend mit den ältesten bis hin zu den neuesten Posten. Verbleibende Beträge werden ggf. auch auf zukünftige Posten angewendet.
Aktuelle Periode → älteste Posten Es werden nur Posten ausgeglichen, die den aktuellen Monat oder vergangene Perioden betreffen. Verbleibende Beträge, die nicht verteilt werden können, verbleiben als Restbetrag auf dem Zahlungsposten.

Kombinierter Ausgleich

Diese Variante versucht zunächst einen Vollausgleich gemäß der gewählten Ausgleichsreihenfolge. Ist ein Vollausgleich nicht möglich, wird automatisch der Teilausgleich angewendet. Auch hier erfolgt die Verteilung gemäß der gewählten Reihenfolge. Das System gleicht Posten aus, bis der verfügbare Betrag erschöpft ist oder kein weiterer Ausgleich möglich ist.

Nachträglicher Postenausgleich am Debitor bzw. Kreditor

Werden z. B. Rechnungen und Gutschriften auf Debitoren bzw. Kreditoren gebucht, können diese nachträglich miteinander ausgeglichen werden. Ausgangspunkt sind hier die Kreditoren- bzw. Debitorenposten. Markieren Sie zunächst die auszugleichende Zahlung oder Erstattung und wählen Sie die Schaltfläche Posten ausgleichen.

Posten ausgleichen

Es öffnet sich nun entweder der Debitorenpostenausgleich oder der Kreditorenpostenausgleich. Auf dieser Seite wählen Sie die zur Zahlung gehörige Rechnung(en) aus. Über die Schaltfläche Ausgleichs-ID setzen tragen Sie die Ausgleichs-ID ein. Es wird nun in der Spalte Ausgleichs-ID die Benutzer – ID des angemeldeten Anwenders eingetragen.

Kreditorenpostenausgleich

Mit der Schaltfläche Ausgleich buchen nehmen Sie den Postenausgleich vor. Dadurch findet kein eigentlicher Buchungsvorgang statt, sondern das System setzt die betreffenden Zeilen in Bezug zueinander und gleicht dadurch beide Buchungen aus. Nur im Falle von Währungen oder der Berücksichtigung eines Skontos kann es zur Bildung von Sachposten kommen. Nachdem Sie auf Ausgleich buchen geklickt haben, erscheint ein Dialogfenster, welches die Belegnummer und das Buchungsdatum des Postens, den die Anwendung verwendet, anzeigt.

Ausgleich buchen

Bei Bedarf können Sie hier das Buchungsdatum ändern. Beachten Sie jedoch, dass Sie kein Datum auswählen können, welches vor dem vorgeschlagenen Datum liegt! Bestätigen Sie den Postenausgleich anschließend durch OK.

Wichtig

Wenn das Dialogfenster verlassen wird, ohne den Buchungsvorgang vorzunehmen, löscht das System die zuvor gesetzten Ausgleichs-IDs.

Hinweis

Falls mehrere Rechnungen in einer Summe gezahlt worden sind und die Zahlung nun ausgeglichen werden soll, hinterlegen Sie bei jeder der gezahlten Rechnungen die Ausgleichs-ID und buchen den Ausgleich wie beschrieben.

Postenausgleich aufheben

Sollte ein Postenausgleich irrtümlich vorgenommen worden sein, haben Sie am Debitor/Kreditor die Möglichkeit, den Postenausgleich wieder aufzuheben. Markieren Sie einen der bereits ausgeglichenen Posten und wählen Sie im Menüband die Schaltfläche Ausgleich aufheben… aus.

Ausgleich aufheben

Es öffnet sich in diesem Beispiel die Seite Kred.-Postenausgleich aufheben:

Kred. Postenausgleich aufheben

Über den Vorgang Ausgleich aufheben machen Sie den Postenausgleich wieder rückgängig. Das System setzt dadurch den Ausgleich für alle miteinander verknüpften (Kreditoren)posten zurück. Alle betroffenen (Kreditoren)posten haben danach wieder ein Häkchen im Feld offen, kalkulierte Restbeträge sind in jeder Postenzeile wieder vorhanden und können dadurch erneut für einen Ausgleich herangezogen werden.

Hinweis

Die Funktion Transaktion stornieren kann nur angewendet werden, wenn die Buchungen über ein Buch-Blatt erfolgt sind! Belege müssen hingegen mit der gegensätzlichen Belegart (z. B. Gutschrift für eine Rechnung) gegengebucht werden. Dafür gibt es an den gebuchten Belegen entsprechende Aufrufe: GEb. Einkaufsrechnung

Wenn ein Ausgleich vorgenommen wurde, sollte dieser zuvor über Ausgleich aufheben… zurückgesetzt werden, bevor die Stornierungsfunktion durchgeführt wird.

Teilausgleich von Posten

Wenn eine debitorische bzw. kreditorische Rechnung nur teilweise bezahlt wird, führt man einen sogenannten Teilausgleich durch. Der Restbetrag bleibt dann weiterhin als offen auf dem Rechnungsposten stehen.

Im nachfolgenden Beispiel wurde für eine kreditorische Rechnung in Höhe von EUR 200,00 nur EUR 32,13 bezahlt. Der Postenausgleich wurde nachträglich, wie oben beschrieben, durchgeführt. Anschließend stellt sich dieser Buchungsvorgang in den Posten folgendermaßen dar.

Kreditorenposten

Der unbezahlte, noch offene Saldo in Höhe von EUR 167,87 wird in der Spalte Restbetrag ausgewiesen. Der Haken im Feld Offen bleibt in der Zeile der Rechnung erhalten. Dieser Posten kann bei der nächsten Zahlung oder beim nächsten Postenausgleich abgerufen werden.

Ausgleich bei Überzahlungen

Wenn beispielsweise für einen Kreditor mit einem Rechnungsbetrag von EUR 200,00 versehentlich EUR 249,95, also EUR 49,95 zu viel überwiesen werden, dann kann die Zahlung nicht ohne die Entstehung eines weiterhin offenen Restbetrages mit der Rechnung ausgeglichen werden. Auf dem Kreditor sehen die Posten nach Bezahlung folgendermaßen aus:

Kreditor

Der Restbetrag von EUR 49,95 bleibt bei einer Überzahlung immer auf dem (Kreditor)zahlungsposten stehen, da er für den Fall, dass er nicht verrechnet wird, entweder zurückgezahlt (Debitor) oder zurückgefordert (Kreditor) werden muss.

Hinweis

Natürlich kann die Überzahlung auch gleich im Buch.-Blatt ausgeglichen werden. Sowohl im debitorischen als auch im kreditorischen Bereich bleibt der zu viel gezahlte/erhaltene Betrag auf dem Kreditor bzw. Debitor stehen.

Erweiterte Ausgleichsfunktionen

Ausgleichsreihenfolge fälliger offener Posten

Da die Fälligkeit offener Posten vom Buchungsdatum abweichen kann, richtet sich die Ausgleichsreihenfolge nicht primär nach dem Buchungsdatum sondern nach dem Fälligkeitsdatum. Beispielsweise wird die Abrechnung für das Jahr 2010 (Nachzahlung EUR 70,00) zum 15.11.2011 eingebucht, aber erst zum 15.12.2011 fällig. Die Dezembermiete, die erst zum 01.12.2011 gebucht wird, hat die Fälligkeit 03.12.2011. In diesem Falle würde die Miete zuerst zum Postenausgleich vorgeschlagen.

Ausgleichssperre für kreditorische Posten im Zahllauf

Desweitern können kreditorische Posten, die sich in einem Zahllauf befinden, nicht für einen anderen Postenausgleich herangezogen werden.

Hinweis

Grundvoraussetzungen für den Postenausgleich: Beim Postenausgleich wird geprüft, ob auszugleichende Posten zur gleichen Zuständigkeitseinheit gehören. Außerdem wird bei der Vorauswahl zum Postenausgleich einheitenbezogen gefiltert. Ein Ausgleich mit unterschiedlichen Einheiten und ZE´s ist nicht möglich.  

Stornierungen und Korrekturen

Wenn Änderungen oder Posten falsch gebucht wurden, können Sie diese durch das Stornieren von Buch.-Blattzeilen schnell und einfach korrigieren.

Stornieren von Posten

In RELion können bei falsch gebuchten Fibu Buch.-Blättern die Sachposten in den entsprechenden Journalen storniert werden. Wenn Sie einen Posten stornieren möchten, muss der ursprüngliche Posten folgende Kriterien erfüllen:

  • Das Feld Buch.-Blattname muss im Fibujournal gefüllt sein.
  • Debitorenposten dürfen nicht ausgeglichen werden (also Ausgleich aufheben…).
  • Kreditorenposten dürfen nicht ausgeglichen werden (also Ausgleich aufheben…).
  • Bankposten dürfen nicht durch Abstimmung geschlossen werden.
  • Der Gesamtbetrag der Sachposten muss gleich null sein.
  • Der Posten darf keine Artikelposten enthalten.
  • Die Posten dürfen nicht von einer Stornierung erstellt worden sein.
  • Die Posten dürfen nicht aus einem Beleg stammen (diese können gegengebucht werden).
  • Die Posten dürfen nicht in einer MwSt. – Abrechnung enthalten sein.

Führen Sie die folgenden Schritte aus, um gebuchte Sachposten aus einem Journal zu stornieren. Zuerst öffnen Sie über die Such Fibujournale. Gehen Sie zu den aktuellen Buchungsvorgängen am Ende der Liste und wählen Sie den gewünschten Eintrag aus. Beachten Sie, dass als Errichtungsdatum das Datum beim Erzeugen des Postens angegeben wird.

Fibujournale

Wählen Sie das zu stornierende Journal aus und klicken Sie im Menüband auf Journal stornieren. Es öffnet sich die Seite Journalbuchungen stornieren, über die Funktion Stornieren veranlassen Sie die Rückabwicklung des Buchungsvorgangs.

Stornieren

Überprüfen Sie im Anschluss die Felder in der Umkehrbuchung:

  • Unter Herkunftscode wird Storno angezeigt (wenn dies in der Herkunftscodeeinrichtung so eingerichtet ist).
  • Unter Errichtungsdatum wird das Systemdatum angezeigt.
  • Als Buchungsdatum wird das ursprüngliche Buchungsdatum des Postens angegeben.

Buchen von Stornozeilen

Gebuchte Sachposten können nicht geändert oder gelöscht werden. Sie können falsche Posten jedoch korrigieren, indem Sie einen oder mehrere Korrekturposten mithilfe des Fibu Buch.-Blattes buchen. Wenn Sie Posten korrigieren, steuert das Kontrollkästchen Storno, wie die Posten gebucht werden. Wenn Sie die Korrekturfunktion verwenden möchten, blenden Sie das Feld Storno ein.

  • Wenn das Kontrollkästchen Storno in den Buch.-Blattzeilen nicht aktiviert wird: Das Feld Betrag in der Zeile muss das umgekehrte Vorzeichen haben wie der ursprüngliche, zu korrigierende Posten. Der ursprüngliche Posten wird auf die Habenseite und der Korrekturposten auf die Sollseite des Kontos gebucht oder umgekehrt.

  • Wenn das Kontrollkästchen Storno in den Buch.-Blattzeilen aktiviert wird: Das Feld Betrag in der Zeile muss das umgekehrte Vorzeichen haben wie der ursprüngliche, zu korrigierende Posten. Der ursprüngliche Posten und der Korrekturposten werden beide entweder auf die Soll- oder Habenseite des Kontos gebucht. Der Korrekturposten hat ein negatives Vorzeichen. Dies ist bei der Ausführung von Berichten sinnvoll, beispielweise zum Kapitalfluss.

Journal stornieren

Wenn beispielsweise ein gesamter Buchungsvorgang korrigiert werden soll, haben Sie die Möglichkeit, dies mit Journal stornieren vorzunehmen. Nähere Infos zum Thema finden Sie im Kapitel Stornieren von Posten.  

Weiterführende Themen

Rücklastschrift erstellen

Bei der Rücklastschrift, beispielsweise einer Mietzahlung, sollten Sie für deren Verbuchung wie folgt vorgehen.

Öffnen Sie das gewünschte Buch.-Blatt und erfassen Sie dort die Rücklastschrift mit der Belegart Erstattung. Wählen Sie den entsprechenden Debitor aus und geben Sie den Rücklastschriftbetrag samt Gebühren ein. Als Gegenkonto wählen Sie das betreffende Bankkonto.

Rücklastschrift

Anschließend starten Sie den Bericht, indem Sie im Menüband auf Rücklastschrift erstellen klicken. Die darauffolgende Abfrage können Sie mit Ja beantworten.

Rücklastschrift erstellen

Es öffnet sich die Stapelverarbeitung Rücklastschrift, welche bereits den von der Rücklastschrift betroffenen Posten automatisch vorblendet. Sollte es sich um den falschen Posten handeln, können Sie diesen bei Bedarf über das Auswahlfeld bei Postennr. ändern. Die Differenz zwischen dem Rechnungsbetrag und dem Rücklastschriftbetrag ist die Rücklastschriftgebühr. Diese wird mit dem Verbuchen dem Debitor in Rechnung gestellt.

Bestätigen Sie Ihre Eingaben mit OK, so stellt die Stapelverarbeitung die Buchblattzeilen ins Buch.-Blatt ein und Sie können anschließend den Vorgang mit Buchen abschließen:

Bericht

Buchen

Ratenzahlung

Mit aktivem Geldfluss ist dieses Modul ausgeschlossen. Übersicht der Debitorenposten vor Ratenzahlung:

Debitorenposten

Erfassen Sie nun zunächst die Zahlung des gestundeten Betrages auf ein virtuelles Bankkonto (Ratenzahlungskonto) und setzen Sie den Postenausgleich. Klicken Sie dann im Menüband auf Ratenzahlung.

Ratenzahlung

Es öffnet sich die Stapelverarbeitung S-Ratenzahlungszeilen anlegen. Tragen Sie in den vorhandenen Feldern die mit dem Kunden vereinbarten Konditionen ein und bestätigen Sie anschließend Ihre Eingaben mit OK. In das bestehende Buch.-Blatt werden automatisch die Raten als neue Forderungsposten mit neuer Fälligkeit eingestellt. Über den Vorgang Buchen werden die ursprünglichen Posten ausgeglichen und neue Ratenzahlungsposten mit neuer Fälligkeit für den Debitor erstellt.

Abgrenzungsbuchung

Bei jeder Buchung oder beim Jahresabschluss sind aktive und passive Rechnungsabgrenzungsbuchungen durchzuführen, um den periodengerechten Erfolg zu ermitteln. Unabhängig vom Zeitpunkt der Rechnungs- und Zahlungsbuchung werden Aufwände und Erträge somit der Periode zugerechnet, in der sie wirtschaftlich relevant sind. Die Abgrenzungsbuchung vereinfacht diesen. Für eine sinnvolle Unternehmenssteuerung ist die jährliche Feststellung des Unternehmenserfolges durch eine Gewinn- und Verlustrechnung zu wenig. Eine monatlich exakte Bestimmung der Unternehmenskennzahlen ist mittlerweile auch für kleinere Unternehmen unerlässlich, um stets eine umfassende Grundlage für schnelle Entscheidungen parat zu haben. Eine periodengenaue Abgrenzung ist deswegen in vielen Unternehmen alltägliche Praxis.

Mit der Funktion Abgrenzungsbuchung können Sie die Buchungen vorlagengesteuert und automatisch im Zuge der Ursprungsbuchung generieren. Öffnen Sie unter Buchungsgruppen die Abgrenzungsvorlagenliste und wählen die entsprechende Abgrenzungsvorlagenkarte aus.

Überblick

Im Wesentlichen wird in der Vorlagenkarte die Berech.-Methode, das Startdatum, die Anzahl Perioden und das zu verwendende Abgrenzungskonto hinterlegt. In dem Feld Beschreibung können Sie einen freien Text hinterlegen und mit folgenden Platzhaltern der aktuellen Periode ausgeben:

%1 Die Tagesnummer des Periodenbuchungsdatums
%2 Die Wochennummer des Periodenbuchungsdatums
%3 Die Monatsnummer des Periodenbuchungsdatums
%4 Der Monatsname des Periodenbuchungsdatums
%5 Der Buchhaltungsperiodenname des Periodenbuchungsdatums
%6 Das Geschäftsjahr des Periodenbuchungsdatums

Mit dem Feld Abgrenzung % können Sie entscheiden, wieviel Prozent vom Gesamtbetrag abgegrenzt werden soll. In dem Feld Berech.-Methode geben Sie an, wie das Feld Betrag für jede Periode im Abgrenzungsplan berechnet wird.

Berech.-Methoden

Linear Die periodischen Abgrenzungsbeträge werden entsprechend der Anzahl Perioden gemäß der Periodenlänge verteilt.
Exakt pro Periode Die periodischen Abgrenzungsbeträge werden entsprechend der Anzahl Perioden gleichmäßig auf die Perioden verteilt.
Tage pro Periode Die periodischen Abgrenzungsbeträge werden entsprechend der Tage innerhalb der Periode verteilt.
Benutzerdefiniert Die periodischen Abgrenzungsbeträge werden nicht berechnet. Tragen Sie in dieses Feld den Betrag für jede Periode im Rechnungsabgrenzungsplan manuell ein.

Diese Vorlagen können Sie mit Sachkonten (Sachkonto, FiBu Buch.-Blatt) verwenden und auch Artikeln oder Ressourcen zuordnen. Damit ist es möglich, auch dann Buchungen automatisch abzugrenzen, wenn diese über die Warenwirtschaftsmodule (Einkauf, Verkauf) generiert werden.

Mit der Entstehungsbuchung wird nur der entsprechende Monatsanteil auf das Aufwands- oder Ertragskonto gebucht. Mit dem Buchungsdatum der Entstehungsbuchung wird dann der entsprechende Rest auf das Abgrenzungskonto gebucht. Gleich mit dieser werden aber auch Buchungen zu Buchungsdaten in der Zukunft generiert, die das Konto gegen das jeweilige Aufwands- oder Ertragskonto wieder auflösen. Bitte beachten Sie, dass hierbei der Buchungszeitraum freigegeben sein muss.

Vor der Buchung kann die Karte Rechnungsabgrenzungsplan eingesehen werden und gegebenenfalls durch den Sachbearbeiter geändert werden. Hier ein Beispiel einer EK-Rechnungszeile:

Verknüpfte Informationen

Rechnungsabgrenzungsplan

Für die Finanzbuchhaltung wird zusätzlich der Bericht Sachkontenabgrenzung – Zusammengefasst mit ausgeliefert, um die Abgrenzungen auszuwerten.

Sachkontenabgrenzung

Klassische Einsatzgebiete für diese Funktion sind im Voraus zu zahlende bzw. erhaltene Versicherungsbeiträge, Provisionen, Kraftfahrzeugsteuern über dessen Laufzeit abgegrenzt.

Darüber hinaus kann diese Funktion auch immer dann verwendet werden, wenn ein Unternehmen seinen Kunden Service- oder Vertragsleistungen im Voraus berechnet hat und die Erlöse jeweils über die Vertragslaufzeit verteilt dargestellt werden sollen. Andersherum kann die Funktion auch verwendet werden, wenn einem Unternehmen diese Kosten durch ein anderes Unternehmen in Rechnung gestellt werden.

Wichtig

Die Funktion Abgrenzung ist bei Objektkonten mit der Verwendung Alles oder Abrechnung deaktiviert. Abgrenzung

Da die Buchungen auf diesen Konten aktiviert werden, ist eine zusätzliche Abgrenzung buchhalterisch falsch.

4.5 - Anlagenbuchhaltung

Basis dieses Moduls ist die Dynamics 365 Business Central Anlagenbuchhaltung. Diese wurde um immobilienwirtschaftliche Kontierungselemente erweitert.

Einführung

Die RELion-Erweiterung ergänzt das Standardmodul Anlagenbuchhaltung von Business Central um objektspezifische Funktionen, die insbesondere für die Immobilienwirtschaft relevant sind. Dazu zählen die Verknüpfung von Anlagen mit Objekten, Einheiten, Gebäuden und Hauseingängen sowie die objektspezifische Kontierung.

Abgrenzung zum Standard:

  • Im Standardmodul erfolgt keine automatische Zuordnung von Anlagen zu Immobilienobjekten.
  • Die Rückwärtssuche zur Ermittlung des Objektkontos ist eine RELion-spezifische Funktion.
  • Die Nutzung von RELion-Feldern ersetzt teilweise die Notwendigkeit von Standortcodes.

Einrichtung

Vor der Nutzung der Anlagenbuchhaltung sind grundlegende Konfigurationen erforderlich, um das Zusammenspiel zwischen dem Nebenbuch Anlagen und der Finanzbuchhaltung zu definieren sowie die Abschreibungsverfahren festzulegen.

Weitere Informationen zur Einrichtung der Anlagen ist in der Business Central Hilfe enthalten.

Strukturierung der Anlagen

Die Struktur der Anlagenbuchhaltung basiert auf folgenden Elementen:

  • Anlageklassen
    Anlageklassen bilden die Grundlage der Bilanzstruktur. Sie dienen der Gruppierung von Anlagen nach übergeordneten Kategorien, z. B. materielle und immaterielle Vermögenswerte, Betriebs- und Geschäftsausstattung.

  • Anlagesachgruppen
    Sachgruppen unterteilen die Anlageklassen weiter, z. B. Fahrzeuge, Möbel, IT-Ausstattung oder Maschinen innerhalb der Betriebs- und Geschäftsausstattung.

  • Anlagenstandortcodes
    Diese dienen der Beschreibung des physischen Standorts einer Anlage. In der Immobilienverwaltung ist die Nutzung optional, da RELion spezifische Felder zur Objektverknüpfung bereitstellt.

  • RELion-Felder
    Jede Anlage wird einem Objekt zugeordnet und kann zusätzlich mit einer Einheit, einem Gebäude und einem Hauseingang verknüpft werden. Die Verwendung des Feldes Anlagenstandort ist in diesem Kontext meist nicht erforderlich.

Buchhalterische Einrichtung

Für die buchhalterische Abbildung sind folgende Elemente relevant:

  • AfA-Bücher
    AfA-Bücher speichern Buch- und Bewegungswerte je Anlage. Sie ermöglichen die parallele Darstellung unterschiedlicher Bewertungsansätze, z. B. nach HGB und IFRS. Es kann festgelegt werden, ob Bewegungen in die Finanzbuchhaltung übertragen werden.

Afa

  • Anlagenbuchungsgruppen
    Für jedes Bilanzkonto wird mindestens eine Buchungsgruppe benötigt. In dieser werden Bestands-, Aufwands- und Ertragskonten für die jeweiligen Bewegungsarten definiert. RELion verwendet eine Rückwärtssuche zur Ermittlung des Objektkontos basierend auf dem angegebenen Sachkonto.

Anlagebuchungsgruppen

  • Anlagenbuchungsarten
    Vordefinierte Buchungsarten steuern die Interpretation von Geschäftsvorfällen in Auswertungen.

Anlagenbuchungsart

  • Anlagen Buch.-Blattvorlagen
    Vorlagen strukturieren Buchungsprozesse und enthalten Einstellungen wie Nummernserien, Herkunfts- und Ursachencodes.

Hinweis

In der Anlagen Fibu Buch-Blattvorlage bitte keine Vorbelegung auf leer oder Eigentümer/Mieter eintragen, da dies im Buchblatt bei Auswahl der Anlage automatisch eingetragen wird.

Blattvorlagen

  • Anlagen Buch.-Blätter
    Für jedes AfA-Buch müssen Buchblätter eingerichtet werden, um Buchungen durchführen zu können.

  • Umbuchungsvorlagen
    Für direkte Umbuchungen zwischen Anlagen sind mindestens eine Vorlage und ein Buchblatt erforderlich.

Anlagen anlegen

Grundlegende Informationen zum Erwerb von Anlagen sind in der offiziellen Microsoft-Dokumentation Anlagen erwerben verfügbar.

Anlagenkarte

In RELion-Mandanten müssen die Felder Eigentümer/Mieter sowie Objektnummer in der Anlagenkarte zwingend ausgefüllt werden.

Anlagenbücher

Für jede Anlage ist mindestens ein AfA-Buch erforderlich.

Afa-Bücher

AfA-Methoden

In jedem AfA-Buch muss eine Abschreibungsmethode hinterlegt sein. Business Central unterstützt folgende Methoden:

  • Linear
  • Degressiv 1
  • Degressiv 2
  • Degressiv 1 / Linear
  • Degressiv 2 / Linear
  • US-Halbjahresregel
  • Manuell
  • Benutzerdefinierte AfA

Weitere Informationen zu den Abschreibungsmethoden für Anlagen.

Haupt- und Unteranlagen

Immobilien bestehen häufig aus mehreren Wirtschaftsgütern, z. B. Grund und Boden, Gebäude und Außenanlagen. Aufgrund unterschiedlicher Bilanzkonten und Abschreibungsmethoden sind separate Anlagenstämme erforderlich. Diese können statistisch zu einer Hauptanlage zusammengefasst werden. Dafür ist ein zusätzlicher Anlagenstamm als Hauptanlage anzulegen, dem die weiteren Wirtschaftsgüter als Unteranlagen zugeordnet werden. Die Unteranlagenstatistik kann über die Hauptanlage aufgerufen werden.

Negative Wertposten

Zur Abbildung von Zuschüssen oder Fördermitteln können Anlagen mit negativem Buchwert verwendet werden. Die Abschreibung solcher Posten führt zu einer Wertaufholung, wodurch sich der Buchwert erhöht. In der AfA-Buchkarte ist hierfür die Option AfA unter 0 zulassen zu aktivieren.

Intrastat

Die Funktion zur Erstellung von Intrastat-Meldungen wird in RELion nicht unterstützt, da es sich um außenwirtschaftliche Prozesse handelt, die nicht Bestandteil des Systems sind.

Versicherungen

Die in der Anlagenbuchhaltung hinterlegten Versicherungsinformationen sind nicht mit den Versicherungsverträgen in RELion verknüpft und haben keine Integration in die immobilienwirtschaftlichen Prozesse.

Weitere Informationen: Anlagen versichern.

Wartung

Die Wartungsfelder in der Anlagenbuchhaltung sind nicht mit den RELion-Funktionen verbunden und daher nicht zielführend nutzbar. Für die Wartung von Anlagen in RELion sind die technischen Ausstattungen sowie das Modul Inspektionstermine (geplant Frühjahr 2026) zu verwenden.

Indexierung

Die Indexierungsfunktion für Anlagen ist in Business Central verfügbar, wurde jedoch nicht speziell für RELion erweitert.

Anlagentransaktionen buchen

Anlagenbuchblätter und Anlagen Fibu Buch.-Blätter

Anlagentransaktionen werden üblicherweise in die Finanzbuchhaltung überführt. Dabei kommen die Sachkonten zum Einsatz, die in der jeweiligen Anlagenbuchungsgruppe für die Buchungsarten definiert sind.

Alternativ können Anlagentransaktionen ausschließlich in der Anlagenbuchhaltung verarbeitet werden. Dies ist erforderlich, wenn die Fibu Integration in der AfA-Buch-Einrichtung deaktiviert ist. In diesem Fall erfolgt die Erfassung und Verarbeitung über Anlagen Buch.-Blätter anstelle von Anlagen Fibu Buchb.-Blättern.

Diese Vorgehensweise wird insbesondere bei Datenübernahmen genutzt: Die Buchung erfolgt zunächst nur im Nebenbuch, während die Buchwerte in der Finanzbuchhaltung über Saldovorträge auf Sachkonten übernommen werden. Nach erfolgter Abstimmung zwischen Haupt- und Nebenbuch kann die Fibu Integration in der Anlagenbuchhaltung aktiviert werden.

Anlagenzugänge

Grundlegende Informationen zum Erwerb von Anlagen sind hier.

Ein Zugang kann erst gebucht werden, nachdem der Anlagenstammsatz angelegt wurde. Anschließend kann eine Einkaufsrechnungszeile oder ein Einkaufsbuchblatt direkt auf die Anlage kontiert werden.

In der Praxis erfolgt die Erfassung der Anlage häufig erst nach der Buchung der Einkaufsrechnung. In solchen Fällen sollte der Einkauf zunächst gegen ein Verrechnungskonto für Anlagenzugänge gebucht und der Buchwert anschließend über ein Anlagen Fibu Buch.-Blatt auf die Anlage umgebucht werden.

Hinweise zum Teilabzug von Vorsteuern

Bei gemischt-gewerblicher Nutzung eines Wirtschaftsguts ist der anteilige Vorsteuerabzug zu beachten:

  • Wird der Einkauf direkt auf die Anlage kontiert (z. B. über Einkaufsbeleg oder Einkaufsbuchblatt), kann die MwSt.-Steuermatrix verwendet werden. Der Vorsteuerabzug erfolgt automatisch gemäß der erfassten Vorsteuerquote.
  • Erfolgt die Buchung zunächst gegen ein Verrechnungskonto, sollte diese brutto erfolgen. Die MwSt.-Felder sind dann bei der späteren Umbuchung auf die Anlage korrekt zu befüllen.

Abschreibungen buchen

Abschreibungen können manuell oder automatisiert gebucht werden. Die reguläre Abschreibung wird in der Regel über die Stapelverarbeitung AfA berechnen durchgeführt, welche auch zur Simulation genutzt werden kann.

Weitere Informationen: https://learn.microsoft.com/de-de/dynamics365/business-central/fa-how-depreciate-amortize

In RELion wird die Objektnummer aus der Anlagenkarte in die Buchung übernommen. Die zugehörigen Sachkonten werden über die Anlagenbuchungsgruppe ermittelt. Das Objektkonto ist jeweils das erste Konto mit hinterlegtem Sachkonto.

Wertänderungen buchen

Informationen zur Buchung von Wertänderungen sind verfügbar unter.

In RELion bestehen keine funktionalen Abweichungen. Es wurden keine zusätzlichen Methoden für unbewegliche Wirtschaftsgüter implementiert. Bei unterjährigen Wertänderungen ist besonders auf das Anlagedatum in der Buchung zu achten. Die Kontrollkästchen Rückw. AfA-Korr. b. Anschaff. sowie AfA bis Anlagedatum sind sachgerecht zu verwenden.

Buchwerte umbuchen

Für die Umbuchung von Buchwerten zwischen Anlagen kann das Anlagen-Umbuchungsblatt verwendet werden.

Weitere Informationen: https://learn.microsoft.com/de-de/dynamics365/business-central/fa-how-trans-split-combine

Anlagenabgänge

Informationen zum Buchen von Abgängen sind verfügbar unter.

Business Central unterstützt für den Abgang ausschließlich den Buchungsvorgang Verkauf. Dieser kann auch mit einem Betrag von 0,00 € erfolgen, sofern die Anlage vollständig abgeschrieben wurde. Andernfalls ist der Restbuchwert zu verwenden.

Teilabgänge und Teilverkäufe

Teilabgänge, z. B. der Verkauf einer einzelnen Wohnung innerhalb einer Immobilie, werden wie folgt abgebildet:

  • Anlage eines separaten Anlagenstamms für den zu veräußernden Teil
  • Umbuchung der anteiligen Anschaffungskosten und kumulierten AfA
  • Verkauf der neu angelegten Teilanlage

Das System ermittelt automatisch Erlöse oder Verluste, abhängig davon, ob der Verkaufspreis über oder unter dem Buchwert liegt.

Anlagen auswerten

RE Anl.-Buchungsgruppe – Bewegung

Bewegung

Der Bericht dient der Auswertung einzelner Anlagen oder gefilterter Anlagenbestände und besteht aus zwei Abschnitten:

  • Abschnitt 1: Bewegungen je Sachkonto innerhalb jeder Anlagenbuchungsgruppe
  • Abschnitt 2: Gesamtbewegung je Sachkonto über alle Anlagenbuchungsgruppen hinweg

Optionen:

  • Startdatum
  • Enddatum
  • Nur Summen pro Sachkonto

Hinweis

Bei aktivierter Integration in die Finanzbuchhaltung stimmen die Beträge im Bericht mit den Bewegungen auf den zugewiesenen Sachkonten überein. Der Bericht eignet sich besonders für Abstimmungen zwischen Anlagen- und Finanzbuchhaltung.

RE Anlage – Anschaffungsübersicht

Der Bericht zeigt Anlagedetails mit Anschaffungsdatum.

Inhalte:

  • Anlagennummer
  • Beschreibung
  • Verantwortlicher Mitarbeiter
  • Anlagenstandortcode
  • Seriennummer
  • Anschaffungsdatum

Hinweis

Der Bericht eignet sich zur Dokumentation einzelner Anlagen, zur Vorbereitung von Inventuren und zur internen Nachverfolgung. Die Ausgabe ist druckfähig und kann archiviert werden.

RE Anlagenspiegel mit Umbuchung

Der Bericht zeigt:

  • Anschaffungskosten
  • Abschreibungen
  • Zuschreibungen
  • Erhöhte AfA
  • Buchwerte

Die Beträge werden zu Beginn, während und am Ende einer Periode ausgewiesen. Umbuchungen werden separat dargestellt.

Hinweis

Über das Inforegister Filter können gezielt einzelne Anlagen oder Gruppen ausgewertet werden. Der Bericht eignet sich für Jahresabschlüsse und interne Berichte.

Anlage Fibu Analyse

Der Bericht bietet erweiterte Auswertungsmöglichkeiten für einzelne oder Gruppen von Anlagen.

Filtermöglichkeiten:

  • Inforegister Anlagen: gezielte Auswahl von Anlagen
  • Inforegister Optionen: Anpassung der darzustellenden Werte und des Zeitraums

Hinweis

Geeignet für Monats- und Jahresabschlüsse, interne Analysen und Prüfungen. Die Ausgabe kann exportiert und archiviert werden.

Berechnungsgrundlage:
Die Beträge basieren auf Anlagenposten gemäß Buchungsdatum. Bei aktivierter Integration mit dem Hauptbuch stimmen die Beträge mit den Sachposten überein. Der ähnliche Bericht Anlage - Analyse verwendet ebenfalls das Buchungsdatum.

Feldbeschreibung – Anlage Fibu Analyse

Bezeichnung Erläuterung
AfA-Buch Auswahl des AfA-Buchs für den Bericht
Startdatum Beginn des Berichtszeitraums
Enddatum Ende des Berichtszeitraums
Datumsfeld 1 Erste Datumsart für die Ausgabe
Datumsfeld 2 Zweite Datumsart für die Ausgabe
Betragsfeld 1 Anlagenbuchungsart für das erste Betragsfeld
Periode 1 Bestimmung der Betragsart im ersten Feld
Betragsfeld 2 Anlagenbuchungsart für das zweite Betragsfeld
Periode 2 Bestimmung der Betragsart im zweiten Feld
Betragsfeld 3 Anlagenbuchungsart für das dritte Betragsfeld
Periode 3 Bestimmung der Betragsart im dritten Feld
Gruppensummen Gruppierung und Summenbildung nach Typ
Druck pro Anlage Ausgabe je Anlage in separater Zeile
Nur verk. Anlagen Filterung auf verkaufte Anlagen

Die Berichte RE Anlagenspiegel, RE Anlagenspiegel ohne Umbuchung und RE Anlagenspiegel mit Umbuchung ermöglichen die Auswertung von Buchungen. Sie unterscheiden sich hauptsächlich in der Darstellung der Werte.

4.6 - Automatische Weiterbelastung

Das Modul bucht Aufwendungen innerhalb der eigenen Gesellschaft über Aufteilungsregeln auf die beteiligten Objekte um und erstellt Ausgangsrechnungen für Dritte.

Einführung

Kosten, die einer Gesellschaft in Rechnung gestellt werden, sollen auf mehrere Objekte der gleichen Gesellschaft und/oder Objekte anderer Gesellschaften aufgeteilt bzw. einem Debitor in Rechnung gestellt werden. Einige Beispiele, bei denen die Kosten unterschiedlich aufgeteilt werden können:

  • Ein Wartungsvertrag für mehrere Objekte der gleichen Gesellschaft.
  • Durch mehrere Objekte unterschiedlicher Eigentümer eine gemeinschaftlich genutzte Tiefgarage.
  • Gartenpflege für eine Mehrhausanlage an die jeweiligen Objekteigentümer verrechnen.

Es werden innerhalb eines Beleges nur Buchungen in der gleichen Gesellschaft (Zuständigkeitseinheit = ZE) zugelassen. Außerdem führt das Saldierungsverbot bei bilanzierender Buchhaltung zur Notwendigkeit, Kosten und Erträge separat darzustellen. Die Weiterbelastung bildet also einen Ertragsumsatz. Dies spiegelt sich auch in der Umsatzsteuerbehandlung wider. Die Eingangsrechnungen führen zu Vorsteuerbuchungen und die Ausgangsrechnungen zur Umsatzsteuer.

Sie haben die Möglichkeit, objektübergreifend zu arbeiten:

  • manuell durch Erfassung von Rechnungszeilen für unterschiedliche Objekte,
  • Aufteilungszeilen in wiederkehrenden Buchblättern,
  • Aufteilungszeilen im Modul Dauerzahlungen,
  • rechnerische Aufteilung durch objektübergreifende Abrechnungskreise.

Bei der Nutzung von Abrechnungskreisen erfolgen keine Umbuchungen. Das Abrechnungssystem weist lediglich den jeweiligen Objektanteil aus. Dies kann zu einer fehlerhaften Kostenzuordnung und gegebenenfalls zu unzutreffenden Vorsteuerabzügen führen, insbesondere wenn die Objekte unterschiedliche Vorsteuerquoten aufweisen.

Die angestrebte Lösung soll daher eine direkte Umbuchung der Kosten ermöglichen, um sowohl eine korrekte Kostenzuordnung als auch eine ordnungsgemäße umsatzsteuerliche Abbildung sicherzustellen. Hierfür sind unterschiedliche Regeln zur Kostenverteilung erforderlich.

Wichtig

Ein Skonto auf die Einkaufsrechnung wird bei der Weiterbelastung nicht beachtet. Deshalb muss diese Rechnung bereits bei der Erstellung um den Skonto gekürzt werden, wenn dies Auswirkungen auf die Weiterbelastung haben soll. Bei der Freigabe einer Einkaufsrechnung mit Skonto wird eine entspr. Fehlermeldung ausgegeben.  

Einrichtung

Felder in RE Einrichtung

In der RE Einrichtung müssen folgende Felder im Inforegister Buchung gefüllt werden:

RE Einrichtung

Bezeichnung Erläuterung
Verrechnungskonto Weiterbelastung Auf dieses Konto wird die Rückbuchung des ursprünglichen Aufwandes gebucht. Gegenbuchungen sind die Weiterbelastung des Aufwandes, die dann auf die Ziel-Objekte bzw. Ziel-ZEs verteilt werden. Am Ende des jeweiligen Vorgangs sollte der Saldo dieses Kontos Null betragen.
Aufwandskonto Weiterbelastung Dieses Konto wird dann benötigt, wenn eine Weiterbelastung an eine andere ZE erfolgt.
Erlöse MwSt. Geschäftsbuchungsgruppe Diese Buchungsgruppe wird bei der Weiterbelastungs-Buchung sowohl bei der Aufwands-Buchung als auch bei der Erlös-Buchung (an andere ZE) verwendet.

Debitor für Ausgangsrechnung (VK-Rechnung)

Für die automatische Weiterbelastung an eine andere Zuständigkeitseinheit wird eine Ausgangsrechnung erstellt. Diese erfordert einen zugeordneten Debitor. Der Debitor ergibt sich aus dem Feld Kontakt Nr. auf der Karte der Zuständigkeitseinheit. Dem dort hinterlegten Eigentümer-Kontakt muss daher ein Debitor zugewiesen sein, damit die Rechnungserstellung korrekt erfolgen kann. Die Verknüpfung eines Kontaktes mit einem Debitor erfolgt von der Kontaktkarte aus.

Kontaktkarte

Erlöskonto Weiterbelastung in der MwSt.-Buchungsmatrix

In der Einrichtung MwSt.-Buchungsmatrix Einr. wird das Feld Erlöskonto Weiterbelastung befüllt. Die relevante Zeile der Buchungsmatrix ergibt sich aus.

  • Erlöse MwSt.-Geschäftsbuchungsgruppe in RE Einrichtung.
  • MwSt.-Produktbuchungsgruppe der ursprünglichen Aufwands-Buchung.

Buchungsmatrix

Bei einer Weiterbelastung an eine andere Zuständigkeitseinheit muss in der Tabelle MwSt. Buchungsmatrix Einrichtung das Feld Erlöskonto Weiterbelastung gepflegt sein.

Dies gilt für alle Zeilen der Matrix, die bei der Erstellung von Weiterbelastungsrechnungen oder -gutschriften verwendet werden. Das angegebene Konto wird automatisch auf der Verkaufsrechnung bzw. Gutschrift ausgewiesen. 

Fallbeispiel

Die Kosten für den Winterdienst einer Mehrhausanlage werden anteilig den jeweiligen Objekteigentümern in Rechnung gestellt.

Prozessablauf

Prozess

Erfassen der Kostenaufteilungsregel

Erfassen einer Kostenaufteilungsregel für das betreffende Objekt. Dazu auf der Objektkarte oder in der Objektliste die Option Objekt Kostenaufteilungsregeln wählen. Die Aktion Neu wählen, um eine neue Regel anzulegen.

Objekt Kostenaufteilungsregel

Hinweis

Zeilen, die sich nicht auf den aktuellen Mandant beziehen, werden in fett dargestellt.

Inforegister Allgemein

Bezeichnung Erläuterung
Eigentümer / Mieter Auswahl wie im Feld beschrieben. Hier wird die Info aus dem Objekt vorgeblendet, aus dem der Menüpunkt angewählt wurde.
Objektnr. Auswahl der Nr. des Quellobjektes. Hier wird die Objektnr. vorgeblendet, aus dem der Menüpunkt angewählt wurde.
Zuständigkeitseinheit Hier wird die ZE des Quellobjektes angezeigt.
Beschreibung Hier kann eine Beschreibung für die Kostenverteilung erfasst werden.
Aufteilung Hier kann eine der beiden Aufteilungsvarianten angewählt werden: - Prozentsatz: Verteilung des Betrages erfolgt nach %. Bei der Erfassung müssen nicht zwingend 100% der Kosten aufgeteilt werden. Für die Weiterbelastungs-Buchung ist dies aber unbedingt erforderlich. - Verteilung: Verteilung des Betrages erfolgt nach einem Dezimal-Wert, z. B. nach qm. Die Summe der Werte ergibt hier immer 100%.
Gesperrt Wenn die Kostenaufteilung gesperrt ist, kann sie für eine Buchung nicht verwendet werden.
Zugewiesene Objektkonten In diesem berechneten Feld wird angezeigt, wie vielen Objektkonten diese Kostenaufteilung bereits zugewiesen wurden. Durch Anwahl der Zahl gelangen Sie zur Objektkonten Übersicht.

Inforegister Zeilen

Bezeichnung Erläuterung
Anteil in Prozent/ Anzahl Verteilungen Je nach Auswahl im Feld Aufteilung im Kopf, können hier Prozentwerte oder Dezimalwerte erfasst werden. 
Zielmandant Sie können den Mandant auswählen, in dem sich das Zielobjekt für die Weiterbelastung befindet. Der aktuelle Mandant wird vorgeblendet.
Ziel Eigentümer / Mieter Hier wird die Eigentümer-/Mieter-Kennzeichnung für das Zielobjekt ausgewählt.
Ziel-Objekt Hier wird die Nr. des Zielobjektes erfasst oder ausgewählt. Wenn der Zielmandant nicht der aktuelle ist, dann greift das System bei der Auswahl in den Zielmandant. 
Ziel-ZE Hier wird die ZE des Zielobjektes angezeigt. Diese können Sie nicht ändern. Wenn der Zielmandant nicht der aktuelle ist, dann greift das System bei der Auswahl in den Zielmandant.
Ziel Objektkonto Hier wird das Objektkonto des Zielobjektes ausgewählt, auf das die Weiterbelastungs-Buchung erfolgen soll. Wenn der Zielmandant nicht der aktuelle ist, dann greift das System bei der Auswahl in den Zielmandant.
Abrechnungskreis  Hier wird der Abrechnungskreis vorgeblendet, der dem Ziel Objektkonto zugeordnet ist. Dieser kann geändert werden. Der hier eingestellte Abrechnungskreis wird bei der Weiterbelastungs-Buchung verwendet. 
Debitorennummer Hier wird die Debitorennummer für einen anderen Zielmandanten oder für eine andere Ziel ZE ausgewählt.

Zuweisen der Kostenaufteilungsregel zu einem Objektkonto

Optional kann eine Kostenaufteilungsregel direkt einem Objektkonto zugewiesen werden. Dadurch wird die Regel bei der Erfassung dieses Kontos in der Einkaufszeile oder in der Buch.-Blattzeile vorgeschlagen.

Auf der Objektkarte oder in der Objektliste sind die Konten über die Funktion Buchung zu öffnen. Anschließend ist das Konto auszuwählen, auf das die Aufteilungsregel angewendet werden soll. Im Feld Objekt Kostenaufteilungsregel ID kann die ID der vorgesehenen Aufteilungsregel ausgewählt werden.

Hinweis

Pro Objektkonto kann nur eine Kostenaufteilungsregel zugeordnet werden.

Buchen mit Kostenaufteilungsregeln

Die erfasste Aufteilungsregel kann in einer Einkaufsrechnung/Einkaufsgutschrift, einer Buch.-Blattzeile und in der Beauftragung angewendet werden. Dies wird anhand einer Einkaufsrechnung dargestellt.

Öffnen Sie die Liste Einkaufsrechnungen erstellen mit Neu eine neue Rechnung. Der Einkaufskopf wird wie üblich erfasst. In der Einkaufszeile ist das Quellobjekt im Feld Objekt Nr. und das Objektkonto im Feld Objektkonto Nr. zu erfassen, dem die Kostenaufteilungsregel zugeordnet wurde.

Einkaufsrechnung

Hinweis

Gegebenenfalls müssen Sie die Felder über Personalisieren einblenden.

Wird eine Kostenaufteilungsregel über ein Objektkonto vorgeschlagen, erhält sie in der Einkaufszeile eine neue ID. Dies ermöglicht eine exklusive Anpassung der Regel für diese einzelne Zeile, ohne die ursprüngliche Regel zu verändern. Die originale Satz-ID wird im benachbarten Feld angezeigt.

In einer weiteren Einkaufszeile kann beispielsweise ein Objektkonto verwendet werden, dem keine vordefinierte Kostenaufteilungsregel zugeordnet ist. In diesem Fall kann eine Regel nachträglich zugewiesen werden. Sowohl die automatisch übernommene als auch die durch das Objektkonto vorgegebene Aufteilung kann wie folgt angepasst werden:

Öffnen Sie im Inforegister Zeile über Verknüpfte Informationen die Tabelle Objekt Kostenaufteilungen oder starten Sie den Aufruf direkt über die Suchfunktion.

Die Bedienung und Bearbeitung innerhalb der Kostenaufteilungsregel ist im Kapitel Erfassen der Kostenaufteilungsregel beschrieben. Nach der kompletten Erfassung der Einkaufsrechnung können Sie diese buchen. Die Kostenaufteilungen werden in den gebuchten Einkaufsrechnungszeilen und in den daraus entstandenen Sachposten (nicht beim Verbindlichkeitenkonto), gespeichert.

Hinweis

Die Objekt Kostenaufteilung wird an verschiedenen Stellen bereitgestellt. Die Bedienung der beiden Felder ist dort ähnlich zur Einkaufszeile.

  • RE Buchen Allgemein
  • Einkaufsrechnungen
  • Einkaufsgutschriften
  • Bank Buch.-Blatt
  • Beauftragung (Einkaufsrechnung > Beauftragung holen)

Buchen der Weiterbelastung

Nach der Buchung der Ursprungsrechnung mit den vorgegebenen bzw. angepassten Kostenverteilungen je Einkaufszeile kann die Weiterbelastung eingesehen werden.

Öffnen Sie über das Suche die Übersicht Objekt Kostenaufteilung autom. Weiterbelastung. In dieser Übersicht werden alle Kostenaufteilungszeilen angezeigt, die im aktuellen Mandanten weiterbelastet werden. Zusätzlich werden auch Zeilen dargestellt, die eine Weiterbelastung an andere Ziel-Mandanten oder andere Ziel-Zuständigkeitseinheiten (ZEs) betreffen.

Im Beispiel mit der ID 1189 werden insgesamt vier Zeilen zur Weiterbelastung angezeigt:

Die erste fett dargestellte Zeile zeigt eine Weiterbelastung innerhalb des Quellmandanten (z. B. auf Objekt OBJ003). Die drei weiteren, normal dargestellten Zeilen betreffen Weiterbelastungen an andere ZEs und andere Mandanten.

ID

Mit der Funktion Objekt Kostenaufteilung können Sie die betreffende Kostenaufteilung, die zu dieser Zeile gehört, sehen bzw. bearbeiten. Über die Funktion Weiterbelastung buchen können Sie die buchbaren Verteilungszeilen buchen.

Wichtig

Bei Aufteilung Prozentsatz werden nur Zeilen gebucht, die in Summe für die gesamte Kostenaufteilung einer ID 100 % ergeben. Es werden immer alle buchbaren Zeilen verarbeitet.

Eine Zeile, die nicht buchbar ist, erhält einen Vermerk im Protokoll und der Buchungsprozess für die übrigen Zeilen geht weiter. Diese nicht buchbare Zeile kann dann entsprechend behandelt und nachgebucht werden.

Nach dem Aufruf der Funktion Weiterbelastung buchen erscheint folgende Seite der Stapelverarbeitung:

Bericht

Wichtig

Das hier ausgewählte Buch.-Blatt darf keine Nummernserie enthalten, da die Belegnummern auf Basis der Original-Belege automatisch vergeben werden.

Wenn die Funktion Buchen auf nicht aktiv gesetzt ist, kann mit Vorschau oder Drucken, eine Buchungsvorschau angezeigt werden, was gebucht wird bzw. ob Unregelmäßigkeiten (rot) vorliegen. Unregelmäßigkeiten sind z. B., wenn die Kostenverteilungen nicht 100 % ist oder wenn Buchungsgruppen nicht korrekt eingerichtet sind.

Wird die Funktion Buchen aktiviert, können mit Vorschau oder Drucken die Buchungen erstellt werden. Es wird auch ein Protokoll erstellt.

Bezeichnung Erläuterung
Buchblatt Vorlagenname  Mit dem Assist-Button können Sie eine Buch.-Blatt-Vorlage auswählen.
Buchblatt Name  Mit dem Assist-Button können Sie einen Buch.-Blattnamen auswählen.
Buchungsdatum   Wenn Sie hier ein Buchungsdatum eintragen, wird dieses für die Buchungen und die evtl. Erstellung der VK-Rechnung verwendet. Lassen Sie das Feld leer, wenn Sie das Originaldatum der zugrunde liegenden Belege verwenden wollen. Bitte beachten: geschlossene Buchungsperioden
Buchen Hier können Sie wählen, ob Sie eine Buchungsvorschau oder direkt buchen wollen. In beiden Fällen wird ein Aktionsprotokoll erstellt.

Buchungsvorschau:

Vorschau

Buchungsprotokoll:

Protokoll

Wichtige Informationen dieser Buchung sind:

Bezeichnung Erläuterung
Buchungsdatum Wird aus der Anforderungsseite der Stapelverarbeitung übernommen.
Belegnr. Hier wird die Belegnr. des Ursprungsbelegs verwendet und mit WB für Weiterbelastung ergänzt. Dies hat den Vorteil, dass mit Posten suchen… die Rückbuchungs-Sachposten gleich mit angezeigt werden. Wenn dann der Filter auf die Belegnr. noch um den Stern * am Ende erweitert wird, zeigt das System auch die zugehörigen Aufwandsbuchungen der Weiterbelastung an, sofern diese im selben Mandant stattgefunden haben.
Objektkonto Nr. Wird aus der Kostenverteilungszeile übernommen: Ziel Objektkonto
Abrechnungskreis Wird aus der Kostenverteilungszeile übernommen: Abrechnungskreis
Beschreibung Wird automatisch erstellt.
Betrag Wird aus der Kostenverteilungszeile übernommen und ggf. in Brutto-Betrag umgewandelt: Betrag
MwSt. Geschäftsbuchungsgruppe Wird aus der RE Einrichtung übernommen aus dem Feld Erlöse MwSt.-Geschäftsbuchungsgruppe, wenn Aufwand auf ein Objekt weiterbelastet wird, welches eine andere ZE aufweist wie das Ursprungsbuchungs-Objekt. Bei Weiterbelastungen innerhalb derselben ZE geht das System nachfolgender Rangfolge vor: 1. MwSt.-Geschäftsbuchungsgruppe aus den Objektsteuerdaten des Weiterbelastungs-Objekts, 2. MwSt.-Geschäftsbuchungsgruppe aus dem bei dieser Weiterbelastung verwendeten Sachkonto, 3. MwSt.-Geschäftsbuchungsgruppe aus der Ursprungsbuchung.
MwSt. Produktbuchungsgruppe Wird aus der Ursprungsbuch übernommen.

Die buchbaren Kostenverteilungen werden gebucht und erscheinen dann im Fibu-Journal (1.). Ebenso kann man die Buchungen über Objekt Kostenaufteilung nachvollziehen (2.).

Den Buchungen liegt die Kostenaufteilung aus dem Kapitel Erfassen der Kostenaufteilungsregel zugrunde.

Fibu-Buchungen des Fallbeispiels

Fibu Journal

Erläuterung der gebuchten Posten:

  • Journal 1834

Diese Posten betreffen die Rückbuchung des Aufwandes. Hier wird der gesamte Aufwand der ursprünglichen Einkaufszeile mit derselben Vorsteuer und derselben Quote (Vorsteueranteil %) auf das Aufwandskonto zurückgebucht. Hierzu wird das Verrechnungskonto verwendet, das in der RE Einrichtung erfasst werden muss.

Sachposten

  • Journal 1835

Hier bezieht sich die Weiterbelastung auf die gleiche ZE aber ein anderes Objekt. Deshalb wird auf das Aufwandskonto der Kostenverteilung und auf das OBJ003 gebucht. Das Aufwandskonto Winterdienst wird mit 500 EUR netto belastet. Gegenkonto ist das Verrechnungskonto.

Sachposten

  • Journal 1836

Hier bezieht sich die Weiterbelastung auf eine andere ZE. Deshalb wird nicht das Aufwandskonto aus der Objektkostenverteilung, sondern das Aufwandskonto Weiterbelastung aus der RE Einrichtung genommen. Das Aufwandskonto Weiterbelastung wird mit 300 EUR netto belastet. Gegenkonto ist das Verrechnungskonto.

Sachposten

  • Journal 1837

Hier bezieht sich die Weiterbelastung auf einen anderen Mandanten. Deshalb wird nicht das Aufwandskonto aus der Objektkostenverteilung, sondern das Aufwandskonto Weiterbelastung aus der RE Einrichtung genommen. Das Aufwandskonto Weiterbelastung wird mit 100 EUR netto belastet. Gegenkonto ist das Verrechnungskonto.

Sachposten

  • Journal 1838

Hier bezieht sich die Weiterbelastung auf einen anderen Mandanten. Deshalb wird nicht das Aufwandskonto aus der Objektkostenverteilung, sondern das Aufwandskonto Weiterbelastung aus der RE Einrichtung genommen. Das Aufwandskonto Weiterbelastung wird mit 100 EUR netto belastet. Gegenkonto ist das Verrechnungskonto.

Sachposten

Kontrolle über Objekt Kostenaufteilungen

Über die Suche öffnen Sie die Tabelle Objekt Kostenaufteilungen, wählen die gewünschte ID und öffnen den Datensatz.

Objekt Kostenaufteilungen

1189

Über den Drilldown im Inforegister Sonstiges können die gebuchten Sachposten angezeigt werden.

Sachposten

Erstellen Verkaufsrechnungen/Verkaufsgutschriften

Die Weiterbelastungen sind nun gebucht worden. Über die Suche öffnen Sie die Ansicht Objekt Kostenaufteilung autom. Weiterbelastung.

autom. Weiterbelastung

In dieser Ansicht werden nun die Zeilen angezeigt, für die noch eine Verkaufsrechnung oder Gutschrift erstellt werden muss. In diesem Fall sind zwei Verkaufsrechnungen zu erstellen. Eine aufgrund einer anderen Ziel-Zuständigkeitseinheit (ZE) und eine weitere, da der Zielmandant ein anderer ist. Die unteren zwei Zeilen werden in einer Verkaufsrechnung zusammengefasst, da die gleiche Debitornummer verwendet wird.

Über die Funktion VK-Rechnungen/Gutschriften erstellen können die Verkaufsrechnungen erstellt werden. Die Verarbeitung wird durch die Auswahl von Vorschau oder Drucken ausgelöst.

Bericht

Ein weiteres Protokoll mit Fehlerhinweisen bzw. Angaben zur Erstellung wird Ihnen angezeigt.

Druck

Die Seite Objekt Kostenaufteilung autom. Weiterbelastung sollte jetzt keine zu verarbeitende Zeilen mehr beinhalten.  

Verkaufsrechnungen/Verkaufsgutschriften

Über die Suche rufen Sie die Seite Verkaufsrechnungen auf und wählen die gewünschten Rechnungen aus.

RE Einrichtung

RE Einrichtung

Inforegister Allgemein

Bezeichnung Erläuterung
Belegnr. aus der Nummernserie der VK-Rechnung
Eigentümer/Mieter aus der Objektkostenverteilung (Quell-Objekt)  
Objektnr.  aus der Objektkostenverteilung (Quell-Objekt)
Objektkonto Nr.  Erlöskonto Weiterbelastung (aus MwSt.-Buchungsmatrix Einr.) über: Erlöse MwSt.-Geschäftsbuchungsgruppe (RE Einrichtung), MwSt.-Produktbuchungsgruppe (aus Aufwandsbuchung)
Buchungsdatum  aus der Request Page oder das Originaldatum 
Belegdatum aus den Sachposten (Ursprungsbuchung)
Buchungsbeschreibung Weiterbelastung Rechnung (Kreditorname, ext. Belegnummer)

Erste VK-Rechnungszeile:

Beschreibung Reine Textzeile
Wenn Zielobjekt in Verteilung: „Leistungsort: [Ziel-Objektnummer], [Ziel-Objektadresse], [Ziel-PLZ] [Ziel-Ort]“ Wenn Zielobjekt nicht in Verteilung: „Leistungsort: [Quell-Objektnummer], [Quell-Objektadresse], [Quell-PLZ] [Quell-Ort]“

Zweite VK-Rechnungszeile:

Bezeichnung Erläuterung
Eigentümer/Mieter aus Objektkostenverteilung (Quell-Objekt)
Objektnr. aus Objektkostenverteilung (Quell-Objekt)
Objektkonto Nr. Erlöskonto Weiterbelastung aus MwSt.-Buchungsmatrix Einr. über: Erlöse MwSt.- Geschäftsbuchungsgruppe (RE Einrichtung) MwSt.-Produktbuchungsgruppe (aus Aufwandsbuchung)
Menge Verteilung% als Dezimalwert (bei Verteilungsart „Anteil“ umgerechnet als Dezimalwert). Bzw. Betrag der Verteilungszeile / Ursprungsbetrag
VK Preis Quell-Sachposten: Betrag netto
MwSt.-Geschäftsbuchungsgruppe aus der RE Einrichtung (Erlöse MwSt.-Geschäftsbuchungsgruppe)
MwSt.-Produktbuchungsgruppe aus den Sachposten (ursprünglicher Aufwand)
Beschreibung aus den Sachposten (ursprünglicher Aufwand)

Hinweis

Im Gegensatz zu den Rückbuchungen und den Weiterbelastungs-Buchungen werden die VK-Rechnungen nicht sofort gebucht, sondern zunächst im Erfassungsmodus in der Ansicht Verkaufsrechnungen zur Verfügung gestellt. Diese können dann nochmal betrachtet und danach manuell gebucht werden.

Abgeschlossene Weiterbelastungen

Über die Suche öffnen Sie die Ansicht Abgeschlossene Kostenaufteilungen autom. Weiterbelastung.

Abgeschlossen Weiterbelastung

Hier werden die durchgeführten Abläufe genau angezeigt. Die Anzahl der Sachposten hat sich zu dem erhöht, weil hier die Verkaufsrechnungen gebucht wurden. Öffnen Sie im Menü die Karte Objekt Kostenaufteilung. Im Inforegister Sonstiges können Sie sich die gebuchten Sachposten ansehen.

Wichtig

Das Verrechnungskonto Weiterbelastung darf am Ende des Weiterbelastungsvorgangs keinen Saldo haben, Soll und Haben müssen sich ausgleichen. Das Aufwandskonto und Erlöskonto Weiterbelastung müssen sich gegenseitig aufheben (Aufwand Soll, Erlös Haben). Die hieraus bebuchten Vorsteuer und Mehrwertsteuerkonten müssen sich ebenfalls gegenseitig aufheben (VST Soll, MwSt. Haben).

Storno von Weiterbelastungs-Buchungen

Auf der Seite Abgeschlossene Kostenaufteilungen autom. Weiterbelastung erscheint auch die Spalte Anzahl Sachposten. Hier kann auf die Sachposten für die Weiterbelastungs-Buchungen durchgegriffen und diese bei Bedarf auf die übliche Art und Weise storniert werden.

Soll auch die Rückbuchung storniert werden, muss in der Ansicht der Sachposten der Filter auf die Objektkosten Aufteilungssatz Zeilennr. aufgehoben werden. Damit sind zusätzlich auch diese Sachposten im Zugriff:

Sachposten

Hinweis

Wenn die Weiterbelastung erneut durchgeführt werden soll, ist dies aktuell nur möglich, wenn die Ursprungs-Buchung (EK-Rechnung oder Buch.-Blatt) ebenfalls storniert und mit der betreffenden Kostenverteilung neu gebucht wird.

Stornieren einer gebuchten Einkaufsrechnung mit Aufteilungsregel

Ebenso besteht die Möglichkeit eine bereits gebuchte Einkaufsrechnung mit Aufteilungsregel zu stornieren. Hier wird eine Einkaufsgutschrift erstellt, der die gleiche Aufteilungsregel automatisch mitgegeben wird. Die Aufteilungsregel wird aber wie gehabt um 1 erhöht. Über die Suche werden die gebuchten Einkaufsrechnungen aufgerufen und die jeweilige, zu stornierende Rechnung aufgerufen. Über Korrigieren, Stornieren wird eine Verkaufsgutschrift erstellt.

Geb. Einkaufsrechnung

Nach dem Buchen der Verkaufsgutschrift wird der Objekt Aufteilungssatz um 1 erhöht.

RE Einrichtung

Nun kann der Weiterbelastungsvorgang für die Verkaufsgutschrift weiter durchgeführt werden. Weiterbelastung buchen, Verkaufsrechnung/Verkaufsgutsschriften erstellen und Verkaufsgutschriften können gebucht werden.

Abgeschlossene Kostenaufteilung

Weiterführende Themen

Buchungsschema

Anhand der aufgeführten Parameter wurde ein T-Konten-Schema erstellt, dass die Buchungen, die bei der automatischen Weiterbelastung erfolgen, nachvollziehbar machen.

Hinweis

Da dieses Modul zuerst für den österreichischen Markt erstellt wurde, wird mit entsprechender Vorsteuer und entsprechenden Konten gearbeitet. Auf die Darstellung der Forderungen/Verbindlichkeiten und der Zahlungen wurde hier verzichtet.

Automatische Weiterbelastung - Parameter
Aufwand (Objekt 01) 2.000 € (Netto)
20 % (Vorsteuersatz)
400 € (Vorsteuer)
2.400 € (Brutto)
€ netto € brutto
Anteil Objekt 01 25,000 % 500 € 600 €
Anteil Objekt 02 40,000 % (in gleicher ZE wie Objekt 01) 800 € 960 €
Anteil Objekt 03 35,000 % (in anderer ZE als Objekt 01) 700 € 840 €
Summe Anteile 100,000 % 2.000 € 2.400 €
Weiterbelastung 20 % (Steuersatz)

Brutto Objekt 01

Vorgang 1: Buchen der EK-Rechnung auf Objekt 01.

Vorgang 3: Rückbuchung des urspr. Aufwandes der EK-Rechnung über das Verrechnungskonto.

Vorgang 4: Entlastung des Verrechnungskontos und Weiterbelastung des Anteils über 600 EUR an Objekt 01.

Vorgang 5: Entlastung des Verrechnungskontos für Weiterbelastung an Objekt 02.

Vorgang 6a: Entlastung des Verrechnungskontos für Buchung „Aufwand für Dritte“ – nur für Weiterbelastung an andere ZE nötig.

Vorgang 6b: Buchung des Erlös aus Weiterbelastung in Form einer Ausgangsrechnung – nur für Weiterbelastung an andere ZE nötig.

Brutto Objekt 02

Vorgang 5: Weiterbelastung auf Objekt 02, das zur selben ZE gehört, wie das Quell-Objekt 01.

Brutto Objekt 03

Vorgang 7: Buchen der Weiterbelastung an Objekt 03 für eine andere ZE in Form einer Eingangsrechnung.

Wichtig

Derzeit ist es erforderlich, dass diese Einkaufsrechnung manuell durch den Anwender erfasst wird. Es wird davon ausgegangen, dass die in der anderen Gesellschaft erstellte Ausgangsrechnung durch den RELion Rechnungsmanager oder andere automatisierte Verfahren in eine Eingangsrechnung umgewandelt wird.

4.7 - MwSt.-Datum

Erweiterung des Datumstyps von Business Central Standard.

Einführung

Mit dem Release Business Central 21 hat Microsoft neben dem bereits bestehenden Belegdatum und Buchungsdatum eine dritte Variante eingeführt: das MwSt.-Datum. Dieses Datum bezieht sich im Standard spezifisch auf Steuerfälle und soll unter anderem die Verarbeitung bei den Steuermeldungen realistischer abbilden.

Ein wesentlicher Unterschied dieses Datumstyps gegenüber den beiden bekannten Arten besteht darin, dass dieses Datum – sofern die entsprechende Option in der Finanzbuchhaltung Einrichtung ausgewählt ist – auch in den gebuchten Posten verändert werden kann.

Einrichtung

Bitte legen Sie in der Finanzbuchhaltung zunächst fest, ob das MwSt.-Datum verwendet werden soll.

Fibu

Wenn die Finanzbuchhaltung entsprechend eingerichtet ist (Verwendung = Aktiviert), kann das MwSt.-Datum auch nach der Buchung noch geändert werden. In den MwSt.-Posten kann ein anderes Datum eingetragen werden, welches dann automatisch in die Sachposten übernommen wird. Falls dies nicht gewünscht ist, muss die Verwendung auf Aktiviert (Änderungen verhindern) gestellt werden. Wir empfehlen die letztere Einstellung.

MwSt.-Posten

Zudem können Sie festlegen, wie dieses Feld standardmäßig vorbelegt wird: Mit dem Wert des Buchungsdatums oder des Belegdatums.

Allgemein

Mit dem Release Business Central 23 wurden zudem eigenständige Zeiträume für dieses Datum in einer neuen Einrichtung ermöglicht:

MwSt.-Einrichtung

Vorheriger Stand

In RELion werden bisher die beiden herkömmlichen Datumsvarianten überall eingesetzt. Auch von Kundenseite wurde in der Vergangenheit teilweise der Wunsch geäußert, einen weiteren Datumstyp einzuführen, mit dem der Vorsteueranteil % und die Vorbelegung des Leistungszeitraums erfolgen. Die Umsetzung eines solchen Typs konnte im RELion-Standard bisher nicht realisiert werden.

Nun sollen auf Basis des neuen Datumstyps von Business Central diese Anforderungen in RELion entsprechend abgebildet werden. Hierfür wurden umfassende Änderungen im Programm vorgenommen.

Änderungen

Vorsteueranteil, Leistungszeitraum und RELion Seiten

Folgende RELion Seiten wurden um das MwSt.-Datum und dessen Funktionalität erweitert:

  • RE Buchen allgemein
  • Bank Buch.-Blatt
  • Debitor Zahlungen
  • Sollstellung Buch.-Blatt
  • RE Zahlungsbuchblatt
  • Einkaufs Buch.-Blatt

Die Dauerzahlungstermine wurden um das MwSt.-Datum ergänzt und dieses wird auch in den Terminen angezeigt. Teilweise muss das Feld in die Seite eingeblendet werden – dies geschieht wie gewohnt über Personalisieren. Das MwSt.-Datum beeinflusst bei seiner Verwendung folgende Werte:

  • Vorbelegung des Leistungszeitraums (Vorbelegung Von…Bis in der jeweiligen Zeile)
    • Der Leistungszeitraum kann wie gewohnt manuell abgeändert werden.
    • Der Leistungszeitraum kann wie gewohnt manuell nachträglich in den Posten verändert werden.
  • Vorsteueranteil VA % (Dieser Wert wird aus den Objektsteuerdaten gezogen; das Vorgehen dazu ist gleich wie zuvor, nur der Datumstyp für die Suche des richtigen Wertes wurde nun zum MwSt.-Datum anstatt des Buchungsdatums verändert.)

Umsetzung MwSt.-Datum

Buch.-Blätter und Belege

Analog zu den Business Central Standard Buch.-Blättern wurde das Feld MwSt.-Datum in den oben genannten Buch.-Blättern ergänzt. Es wirkt auf den Vorsteueranteil % und den Leistungszeitraum in der Buch.-Blattzeile bzw. Belegzeile. In den wiederkehrenden Buch.-Blättern gelten die Besonderheiten, die bereits vor der Einführung des MwSt.-Datums vorlagen: Der Leistungszeitraum wird bei Initialisierung der Zeile nach Wahl des Objekts erstellt und dann mit der Buchung je nach gewählter Reichweite verschoben. Eine Verstellung des Datums verändert den Leistungszeitraum dann nicht mehr, wirkt aber noch auf den Vorsteueranteil %. Mit der Buchung wird dann entsprechend das Buchungsdatum neu gebildet und das MwSt.-Datum ebenfalls nach der Standardvorgabe neu gleich Buchungsdatum oder Belegdatum gezogen.

Dauerzahlungen

In den Dauerzahlungsterminen wurde das MwSt.-Datum ebenfalls eingebaut. Es ist dort auch veränderbar und wirkt auf den Leistungszeitraum des Termins. Es erscheint folgende Auswahl, nach welcher die Aktualisierung des Leistungszeitraums abgebildet werden kann.

Dauerzahlung

Es kann festgelegt werden, ob der Leistungszeitraum aktualisiert werden soll oder nicht. Dies kann entweder nur für diesen einen Fall gelten, sodass bei der nächsten Änderung des MwSt.-Datums erneut eine Abfrage erscheint, oder es kann festgelegt werden, dass bei allen folgenden Änderungen des MwSt.-Datums ohne erneute Abfrage aktualisiert wird. Werden daraufhin Verteilungen basierend auf diesen Terminen angelegt, wird der VA % entsprechend dem im Termin gewählten MwSt.-Datum gezogen.

Skonto rückrechnen und Nicht anrechenbare Vorsteuer

Skonto rückrechnen

Für die Skonto-Rückrechnung wurden folgende Anpassungen vorgenommen:

  • Bei der Auswahl des Buchungsdatums wird nicht nur das Buchungsdatum, sondern auch das MwSt.-Datum je nach Auswahl in die durch den Bericht erzeugten Zeilen übertragen – also das Datum aus der Rechnung, der Zahlung oder das entsprechende Eingabedatum (hie: Buchungsdatum = MwSt.-Datum).
  • Je nach Einstellung werden auch der Vorsteueranteil % und der Leistungszeitraum gemäß dem gewählten Datum gesetzt.

Nicht anrechenbare Vorsteuer berechnen und buchen

Bei der nicht anrechenbare Vorsteuer gilt nun folgende Vorgehensweise:

  • Originaldatum: Der Vorsteueranteil wird am Ursprungs-Sachposten gemäß des dort vorliegenden MwSt.-Datums aktualisiert. In die Posten übertragen wird das Buchungsdatum und das MwSt.-Datum des Ursprungspostens und auch entspre-chend der Leistungszeitraum und der Vorsteueranteil
  • Eingabe Datum: Dieses gilt nur für das Buchungsdatum. Es wird in den durch den Bericht erzeugten Zeilen dieses Eingabe Datum als Buchungsdatum eingetragen, das MwSt.-Datum und damit die Inhalte bzgl. Vorsteueranteil% und der Leistungszeitraum kommen aber weiterhin aus den zugrunde liegenden Sachposten

UVA Vorgänge

In den UVA Vorgängen gibt es nun ein Auswahlfeld, nach welchem Datumstyp die MwSt.-Posten in dem ausgewählten Zeitraum gesucht werden sollen: Buchungsdatum, Belegdatum oder MwSt.-Datum. Diese Auswahl kann zentral im Kopf des UVA-Vorgangs ausgewählt werden:

UVA

Ist der Vorgang durchgeführt (XML erstellt) ist es nicht mehr möglich, dieses Feld zu verändern!

Praxisbeispiel

Um die Auswirkungen dieses Datumstyps anschaulich aufzuzeigen, wird hier ein anschauliches Beispiel aufgezeigt. So kann die Wirkung auf den Vorsteueranteil %, den Leistungszeitraum und die veränderte Verarbeitung leicht erkannt werden.

Objekt Steuerdaten

Für das Beispiel werden drei Zeilen in den Steuerdaten des Testobjekts hinterlegt. Buchungen ohne den Abrechnungskreis haben einen Vorsteueranteil % (VA %) in Höhe von 0,00. Zunächst einmal buchen Sie eine Einkaufsrechnung ein und trennen dabei das Buchungsdatum und das neue MwSt.-Datum.

Einkaufsrechnung erstellen und buchen:

Einkaufsrechnung

Zahlung:

zahlung

Anschließend Skonto rückrechnen:

Bericht

Zeilen:

Zeilen

Leistungszeitraum und Vorsteueranteil % entsprechen dem MwSt.-Datum der Rechnung.

Nicht anrechenbare Vorsteuer berechnen und buchen:

NaVSt

Zeilen:

Meldung

Zeilen

Nur die auf den Aufwand bezogenen Buchungen hatten einen Abrechnungskreis und somit den Vorsteueranteil, der zum Zeitpunkt des MwSt.-Datums in den Steuerdaten gefunden werden konnte. Der Skonto hingegen hat keinen Abrechnungskreis und somit gemäß den Steuerdaten des Beispiels einen VA % von 0, also 100 % nicht anrechenbare Vorsteuer. Beträge, gezogene VA % und der Leistungszeitraum sind korrekt.

Beschreibung

Die erste Zeile bezieht sich auf die Ursprungsrechnung, die zweite Zeile auf die Zahlung, die dritte und vierte Zeile jeweils dann auf die Buchungen der Skontorückrechnung. Bei den Beträgen wird ersichtlich, dass diese mit dem angegebenen Vorsteueranteil berechnet wurden und nicht mit 35,45 %, welcher zum Zeitpunkt des Buchungsdatums anläge.

Besonderheiten

Benutzung des MwSt.-Datums

Wie eingangs beschrieben, kann das MwSt.-Datum im Gegensatz zu anderen Datumsvarianten auch nach erfolgter Buchung noch abgeändert werden, sollte die Einrichtung dementsprechend gestaltet sein. Bei Änderung des Datums werden der Vorsteueranteil % und das MwSt.-Datum in den verbundenen Sachposten automatisch aktualisiert. Es erscheint oben ein Hinweis, dass eventuell der Leistungszeitraum anzupassen ist. Dies muss der Benutzer dann manuell in den Sachposten vornehmen.

MwSt.Posten

Die Änderung des MwSt.-Datums ist möglich, bis eine dieser drei Bedingungen erfüllt ist:

  • In der Finanzbuchhaltung Einrichtung ist die Verwendung Aktiviert (Änderungen verhindern) ausgewählt.
  • Der Vorgang Nicht anrechenbare Vorsteuer wurde für verbundene Sachposten durchgeführt.
  • Der MwSt.-Posten enthält eine UVA Vorgangsnummer.

Wenn mindestens einer dieser drei Fälle eintritt, ist das Feld am MwSt.-Posten – ähnlich wie die anderen Datumsarten – nicht mehr editierbar. Außerdem ist die Vorbelegung des Datums (kann dann noch manuell abgeändert werden) in der täglichen Arbeit stets zu beachten.

Wichtig

Wir empfehlen Ihnen, die Standard Vorbelegung des Buchungsdatums zu verwenden. Dieser Datumstyp hat einen engen natürlichen Zusammenhang mit dem neuen MwSt.-Datum und war auf zuvor die Vorgabe für Leistungszeitraum und Vorsteueranteil %. Um die Prozesse und Übergänge zu erleichtern, ist es daher sinnvoll, diesen Typ also Standard einzustellen.

Notwendigkeit des MwSt.-Datums

Wichtig ist außerdem: Sie müssen dieses Datum NICHT aktiv verwenden! Wenn Sie in der Finanzbuchhaltung den Parameter entsprechend setzen (Datum deaktiviert), ist der Wert auf keiner Seite mehr sichtbar (aber im Hintergrund noch vorhanden). Die Vorgänge laufen dann wie gewohnt ab, wobei für die Verarbeitung weiterhin implizit das MwSt.-Datum (hat dann immer den Wert des Buchungsdatums) verwendet wird – dementsprechend können teilweise Informationen und Dialoge auf dieses Datum verweisen.

Erklärung: Bei Deaktivierung des MwSt.-Datums wird die Standardvorbelegung immer auf Buchungsdatum gesetzt. Im Hintergrund wird das MwSt.-Datum gemäß dieser Vorgabe immer noch besetzt – das bedeutet, dass der Leistungszeitraum und der Vorsteueranteil % nach MwSt.-Datum = Buchungsdatum und somit gleich dem Verhalten vor dem MwSt.-Datum gezogen werden!

Hinweis

Bei der Migration der Altdaten (Posten etc.) wird sowohl vom Microsoft Business Central Standard als auch von RELion stets der Wert des Buchungsdatums für das MwSt.-Datum eingetragen. Das Feld wird also besetzt sein, auch wenn der neue Datumstyp bisher nicht eingesetzt wurde.

4.8 - Automatisches Buchen von Buch.-Blättern im Hintergrund

Mit dieser RELion-Funktionalität ist es möglich, das Buchen von Buch.-Blättern zu planen, d.h. diese wie Reports auf Wunsch im Hintergrund auszuführen.

Einführung

Mit dieser Funktion können Sie große Buch.-Blätter automatisch zu einer vorgegebenen Startuhrzeit (z. B. in der Nacht) ausführen lassen, um die Buchungslast während des Arbeitstages gering zu halten. Dazu wurde in den RELion-Buch.-Blättern und -Übersichten ein Aufruf Buchen planen hinzugefügt. Über diese Funktion wird eine Programmierung aufgerufen, die in der Aufgabenwarteschlange einen Eintrag für das Buchblatt hinzufügt. Dieser Eintrag wird über die automatische Verarbeitung der Aufgabenwarteschlange bearbeitet und das Buchblatt gebucht.

Wichtig

Der Dienst für die Aufgabenwarteschlange muss eingerichtet und gestartet sein.

Einrichtung

In der Finanzbuchhaltung Einrichtung im Inforegister Hintergrundbuchen richten Sie die entsprechenden Parameter ein, um die Hintergrundbuchungen zu steuern.

Wichtig

Die Schalter auf der linken Seite beziehen sich mit Ausnahme des Aufgabenwarteschlange Kategoriencode auf die standardmäßige Hintergrundbuchungs-Funktion in Business Central. Wenn Sie diese verwenden wollen, beachten Sie bitte die entsprechende Dokumentation von Microsoft®.

Hintergrundbuchung

Bezeichnung Erläuterung
Aufgabenwarteschlange - Kategoriencode Hier wird die Kategorie der Aufgabenwarteschlange eingetragen, die für die Abarbeitung der Buch.-Blätter zuständig ist. Wenn nötig, muss diese neu eingerichtet werden. Wichtig Dies ist ein Mussfeld für die Funktion der Hintergrundbuchungen!
Mindestanzahl Buchungen Hier können Sie steuern, ab wieviel Buch.-Blattzeilen ein Buch.-Blatt nicht mehr sofort abgearbeitet wird, wenn dieses der Reihenfolge nach in der Aufgabenwarteschlange an der Reihe wäre, sondern zu der im Feld BStartuhrzeit eingetragenen Uhrzeit.
Startuhrzeit Wenn in Mindestanzahl Buchungen ein Wert eingetragen ist, wird das aktuelle Datum und diese Startuhrzeit für den Start der Buchung in der Aufgabenwarteschlange vorgeschlagen. Damit sollen größere Buchungsprozesse aus der Hauptarbeitszeit in weniger frequentierte Arbeitszeiten ausgelagert werden.

Ablauf

Verarbeitung im Buch.-Blatt

Nachdem Sie die Buch.-Blattzeilen erstellt haben, wählen Sie die Funktion Buchen planen und es erscheint folgende Ansicht.

Buchen planen

Bearbeiten

Es wird angezeigt, wieviel Buch.-Blattzeilen gebucht werden. Ebenso können Sie eine Kombination von Datum und Uhrzeit erfassen, zu dem der Buchungsjob in der Aufgabenwarteschlange ausgeführt werden soll. Wenn Sie dieses Feld leer lassen, wird der Job sofort in die Aufgabenwarteschlange eingestellt und abgearbeitet, sobald dieser an der Reihe ist.

Im Feld Beschreibung steht eine vorgebebene Beschreibung für den Job in der Aufgabenwarteschlange. Bei Bedarf können Sie diese auch ändern. Wenn Sie ein Startdatum/Uhrzeit erfassen, dann bleibt das Buch.-Blatt so lange mit allen Zeilen stehen, bis die Verarbeitung im Hintergrund beginnt. Wenn Sie dieses Buch.-Blatt aufrufen, wird folgender Hinweis ausgegeben:

Hinweis

Bis zur Buchung im Hintergrund können auch keine Änderungen mehr in diesem Buch.-Blatt vorgenommen werden. Es erscheint folgender Hinweis:

Hinweis

Sollte die automatische Verarbeitung fehlerhaft sein oder nicht mehr gewünscht werden, haben Sie die Möglichkeit über die Funktion Geplante Buchung abbrechen den Job in der Aufgabenwarteschlange entsprechend zu markieren, sodass dieser nicht mehr ausgeführt wird. Das Buch.-Blatt kann dann wieder bearbeitet werden.

Abrechen

Aufgabenwarteschlange

In den Aufgabenwarteschlangenposten sehen Sie, ob die Verarbeitung erfolgreich war. Über die Funktion Fehler anzeigen können Sie sehen, welches Problem vorliegt.

Fehler anzeigen

Verarbeitung in der Buch.-Blattübersicht (Buch.-Blattnamen)

Auch in der Übersicht der Fibu Buch.-Blattnamen steht Buchen planen zur Verfügung, z. B. auch im Zahlungsverkehr in den aktuellen Zahlungsvorgängen. Wenn die Funktion gewählt wird, erscheint folgende Ansicht:

Stapelbuchen

  • Im Feld Planen kann angehakt werden, ob dieses Buch.-Blatt geplant werden soll. Standardmäßig sind bei allen Buch.-Blättern Haken gesetzt, die noch nicht verarbeitete Zeilen enthalten.
  • Im Feld Bereits geplante Buch.-Blattzeilen erscheinen die Anzahl Zeilen, die bereits geplant sind. Dieses Buch.-Blatt kann nicht nochmal geplant werden.
  • Im Feld Frühestes Startdatum erscheint das Datum und die Uhrzeit, wann die Buchung über die Aufgabenwarteschlange ansteht. Automatisch vorgeblendet wird die Startuhrzeit aus der Finanzbuchhaltung Einrichtung, wenn die gesamte Anzahl der Buch.-Blattzeilen in der Übersicht die Mindestanzahl Buchungen überschreitet.

Hinweis

Bei der Verarbeitung wurde zwischen den einzelnen Buch.-Blättern eine „Wartezeit“ von zwei Sekunden programmiert. Dies ermöglicht es anderen Buchungsprozessen dazwischen verarbeitet zu werden, denn die Verarbeitung von z. B. einigen hundert Sollstellungs-Buch.-Blättern im Stapel kann schon einige Zeit in Anspruch nehmen.

Wird nun Buchen planen vor der Abarbeitung in der Aufgabenwarteschlange nochmal angewählt, können die Buchungen auch abgebrochen werden. Ein Haken im Feld Buchen abbrechen kennzeichnet die Zeilen, die bei Auswahl von OK abgebrochen werden und danach wieder zur Bearbeitung und Buchung zur Verfügung stehen:

Buchen abbrechen

4.9 - Geldflussdarstellung

Aufwands- und erlösbezogene Darstellung der Geldbewegungen zum einem beliebigen Zeitraum.

Einführung

In RELion können Objekte bilanziell gebucht werden. Die Geldflussdarstellung ermöglicht Ihnen die aufwands- und erlösbezogene Darstellung der Geldbewegungen zu einem beliebigen Zeitpunkt. Diese Werte werden nicht anonym berechnet, sondern auf der Grundlage von Obligoposten und Geldflussposten, die per Stapel erstellt werden, ausgewertet. Die Auswertung erfolgt über die Finanzberichte.

Microsoft hat seit einigen Jahren darauf verzichtet, bei nachträglichen Postenausgleichen oder dem Aufheben von Ausgleichen Fibu-Journale zu bilden, diese sind aber Voraussetzung für die Bildung von Geldflussposten. Deshalb wurde in RELion das Geldfluss Journal entwickelt.

Zu jedem Fibu-Journal und auch bei Posten-Ausgleichen / Aufhebung von Ausgleichen werden sog. Geldfluss-Journale gebildet. Diese Geldfluss-Journale bilden die Grundlage für die Erstellung der Obligo- und Geldflussposten.

Anforderungen

  • Abbildung der Zahlungsströme pro Bankkonto.
  • Auswertung kann über Finanzberichte erfolgen.
  • Darstellung von Umbuchungen zwischen Bankkonten.
  • Darstellung erwarteter Zahlungen über Obligoposten.

Auswertung

  • Bank – Auswertung für ein oder „n“ Bankkonten
  • ZE/Mandat – Auswertung für ein oder „n“ Mandate
  • Objekt – Auswertung für ein oder „n“ Objekte

Abstimmung

  • Bankposten – Bankbuchungen mit Geldflussdarstellung
  • Debitor – Zahlung/Verrechnung mit Geldflussdarstellung
  • Kreditor – Zahlung/Verrechnung mit Geldflussdarstellung
  • Sachkonten – Gegenüberstellung Bilanz und Geldflussdarstellung

Restriktionen bzw. Voraussetzungen

  • Der Geldfluss wird im Mandant aktiviert.
  • Bei einer laufenden Buchhaltung müssen für das bestehende Buchwerk nachträglich per Stapel Obligo- und Geldflussposten gebildet werden.
  • UVA erfolgt nach Buchwerk, nicht nach Geldflussdarstellung.
  • Die UVA muss abgeschlossen, gebucht und der Kreditorenposten erstellt werden.
  • GdpdU erfolgt nach Buchwerk, nicht nach Geldflussdarstellung.
  • Bei Sachkontenumbuchungen, die in der Geldflussdarstellung abgebildet werden sollen, muss die Buchung über ein virtuelles Bankkonto erfolgen.

Wichtig

Da Sie für den Geldfluss die zugrundeliegenden Posten interpretieren müssen, ist es wichtig, dass diese einen einwandfreien Zustand haben. Fehlstellungen in den Posten wirken sich unmittelbar auf den darauf aufbauenden Geldfluss aus. Insbesondere müssen die in dieser Dokumentation genannten Bedingungen (Verwendung einer Belegart etc.) im gesamten Buchwerk eines Mandanten eingehalten werden.

Achten Sie weiterhin darauf, dass keine Komprimierung auf die Posten durchgeführt wird. Solche Komprimierungen würden dazu führen, dass Zusammenhänge zwischen den Posten, insbesondere Ausgleiche, nicht mehr wie gewohnt bestehen und somit durch den Geldfluss auch nicht mehr verarbeitet werden können.

Wichtig

Für Geldfluss oder für eine spätere Übernahme eines Buchwerks sind folgende Punkte zu beachten:

  • Das Objektkonto der Bank muss RE Kontogruppe Giro sein
  • Debitoren- und Kreditorenposten immer mit Belegart buchen
  • Bankbuchungen nur über das Bankkonto (nicht direkt auf das Bank-Sachkonto)
  • Bankbuchungen immer mit der Belegart Zahlung oder Erstattung
  • Unter einer Belegnummer darf nur mit der gleichen Belegart und auf einen Debitor oder Kreditor gebucht werden.
  • UVA Abrechnung und Buchung - immer mit Kreditorenposten
  • Nicht abzugsberechtigte VSt. an Aufwand ist zu empfehlen
  • Skonto Rückbuchung an Aufwand ist zu empfehlen
  • RE-Kontogruppe für alle Objektkonten ist wichtig  

Einrichtung

Bevor Sie zum ersten Mal mit dem Geldfluss arbeiten, wird die Einrichtung vorgenommen. Dazu öffnen Sie über die Suche die Seite RE Einrichtung. Um die Geldflussrechnung zu aktivieren, setzen Sie im Inforegister Buchung den Schieberegler Geldfluss aktivieren.

Einrichtung

Außerdem ist die Nutzung des Moduls Geldfluss möglich, wenn das Feld SEV-Aktiv in der RE Vertrag Einrichtung im Inforegister SEV aktiv gesetzt wird.

SEV

Bei einer laufenden Buchhaltung müssen für das bestehende Buchwerk nachträglich Obligo- und Geldflussposten gebildet werden.

Verarbeitung

Bei Anstoßen der Stapelverarbeitung (siehe Kapitel Stapel zum Erstellen der Posten) werden für jeden zur Bankbuchung gehörenden Sachposten Geldflussposten erstellt. Wird eine Bankbuchung storniert, werden auch die entsprechende Geldflussposten gegengebucht.

Bei den detaillierten Debitoren-/Kreditorenposten wird geprüft, ob ein Obligoposten dazu vorhanden ist. Wenn dem so ist, wird anteilig ein Geldflussposten gebildet und der Obligoposten bei Bedarf geöffnet bzw. geschlossen. Resultiert der detaillierte Posten aus einem Ausgleich aufheben-Vorgang, dann wird auch der Geldfluss-Ausgleich aufgehoben. Da ein Debitoren- bzw. Kreditorenposten nur storniert werden kann, wenn der Ausgleich bereits aufgehoben ist, sind auch die Geldflussposten des Ausgleichs zum Zeitpunkt des Storno-Vorgangs bereits im Zuge das Ausgleich Aufhebens gegengebucht worden.

Für das Erstellen von Obligo- und Geldflussposten muss ein Stapel angestoßen werden. Mehr dazu in dem Kapitel Stapel zum Erstellen der Posten.

Wichtig

Prüfen Sie die Einrichtung der Bankkonten. Alle Banksammelkonten sollten in der Einrichtung Direktbuchung auf das Sachkonto = nein haben. Sachkonto

Neue Posten – die Obligoposten

Obligoposten sind die Grundlage für die Erstellung der Geldflussposten. Nach dem Buchen von Debitoren oder Kreditoren über Einkaufs- und Verkaufsbelege sowie über das Buchblatt mit den Belegarten Rechnung, Gutschrift, Zinsrechnung und Mahnung werden per Stapel Obligoposten für jeden zur Buchung gehörenden Sachposten erstellt. Somit stellt der Obligoposten den erwarteten Geldfluss dar.

Wichtig

Obligoposten werden nur für diejenigen Kreditoren- bzw. Debitorenposten gebildet, die nicht Teil einer Transaktion mit Bankbuchungen sind. Buchungen in solcher Konstellation führen bereits zur Erstellung von Geldflussposten und sind somit für den Obligo auszuschließen, da dieser den erwarteten Geldfluss darstellt.

Bei Storno-Vorgängen werden die Obligoposten gegengebucht und als storniert gekennzeichnet. Nach erfolgter Buchung der Obligoposten mithilfe einer der Stapel können diese eingesehen werden, indem Sie z. B. die Bankkontokarte der entsprechenden Objektbank öffnen und im Inforegister Allgemein auf den Wert im Feld Obligo klicken.

Felder der Liste Obligoposten

Nachfolgend eine Beschreibung der Felder in der Liste Obligoposten. Die Werte der Felder werden automatisch vom System verwaltet und sind nicht editierbar.

Bezeichnung Erläuterung
Lfd. Nr. Nummer des Sachpostens – bei einer Stornierung – des Stornopostens
Belegnr. Belegnummer des Sachpostens
Datum Erstellung Tagesdatum der Erstellung
Fälligkeitsdatum Fälligkeitsdatum des Debitor-/Kreditorpostens
Buchungsdatum Buchungsdatum des Sachpostens
Zuständigkeitseinheit Zuständigkeitseinheit des Sachpostens
Eigentümer/Mieter Eigentümer/Mieter-Kennzeichen des Sachpostens
Objektnr. Objektnr. des Sachpostens
Sachkontonr. Sachkontonummer des Sachpostens
Objektkonto Nr. Objektkonto Nr. des Sachpostens
Abrechnungskreis Abrechnungskreis des Sachpostens
Bankcode Bei Debitorenposten zeigt dieses Feld den Bankcode der zum Buchungsdatum aktuellen Objektbank an. Bei Kreditorenposten zeigt dieses Feld den Bankcode des, für die Zahlung ausgewählten, Objektbankkontos an. Wenn keine extra Bank für die Zahlung ausgewählt wurde, wird die Objektbank zum Buchungsdatum angezeigt.
Personenart Die Postenart verfügt über die Optionen Debitor und Kreditor. Je nach Buchungsvorgang zeigt das Feld die entsprechende Art.
Debitoren- /Kreditorennr. Je nach Postenart wird die Debitoren- oder Kreditorennr. angezeigt.
Vertragsnr. Ist der Debitor einem Vertrag zugeordnet, wird diese beim Posten mitgeführt.
Nettobetrag Nettobetrag des Sachpostens
MwSt.-Betrag MwSt.-Betrag des Sachpostens
Bruttobetrag Der errechnete Bruttobetrag des Sachpostens.
MwSt. % Die errechneten MwSt. % des Sachpostens.
Vorsteueranteil % bei Buchung Vorsteueranteil % des Sachpostens bei Buchung.
MwSt.-Geschäftsbuchungsgruppe MwSt.-Geschäftsbuchungsgruppe des Sachpostens.
Skontobetrag möglich Der mögliche Skontobetrag errechnet aus dem Debitoren- oder Kreditorenposten.
Offen Kennzeichnet die offenen Obligoposten. Das System ändert den Feldwert automatisch auf Nein, wenn der Ausgleich mit dem Geldflussposten stattgefunden hat.
Netto-Summe Geldflussposten Der DrillDown des Feldes verweist auf die Geldflussposten, welche für den Ausgleich verwendet wurden (Netto).
Brutto-Summe Geldflussposten Der DrillDown des Feldes verweist auf die Geldflussposten, welche für den Ausgleich verwendet wurden (Brutto).
Restbetrag Gibt den Betrag an, der noch nicht ausgeglichen wurde.
Restbetrag Brutto Gibt den noch nicht ausgeglichenen Bruttobetrag an.
Anzahl Geldflussposten Belege Gibt die Anzahl der mit diesem Obligoposten verbundenen Geldflussposten an.
Transaktionsnummer Gibt die Transaktionsnummer an.
Funktionsname Funktionsname in Bezug auf den Obligoposten, falls vorhanden.

Neue Posten - die Geldflussposten

Für Bankbuchungen werden bei Anstoßen des Stapels für jeden zur Bankbuchung gehörenden Sachposten Geldflussposten erstellt. Storno führt zu einer Gegenbuchung der mit der Bankbuchung zusammenhängenden Gelflussposten. Ebenso werden mit dem Stapel für jeden Ausgleich von Debitoren- oder Kreditorenposten der Belegarten Rechnung, Gutschrift, Zinsrechnung und Mahngebühr Geldflussposten gebildet. Dazu werden die Angaben aus den zugehörigen Obligoposten in die Geldflussposten kopiert.

Bei detaillierten Debitoren-/Kreditorenposten vom Typ Ausgleich wird geprüft, ob ein Obligoposten dazu vorhanden ist. Wenn dem so ist, wird anteilig ein Geldflussposten gebildet und der Obligoposten bei Bedarf geöffnet bzw. geschlossen. Resultiert der detaillierte Posten aus einem Ausgleich aufheben - Vorgang, dann wird auch der Geldfluss-Ausgleich aufgehoben. Es werden zum Datum, an dem der Ausgleich aufgehoben wird, neue Geldflussposten gebucht und der Obligoposten wieder als offen gekennzeichnet.

Bei Storno-Vorgängen werden die Obligoposten gegengebucht und als storniert gekennzeichnet. Da ein Debitoren- bzw. Kreditorenposten nur storniert werden kann, wenn der Ausgleich bereits aufgehoben ist, sind auch die Geldflussposten des Ausgleichs zum Zeitpunkt des Storno-Vorgangs bereits im Zuge des Ausgleichaufhebens gegengebucht worden.

Die Geldflussposten werden immer mithilfe einer der Stapelverarbeitungen gebildet. Diese können dann auch eingesehen werden, indem z. B. die Bankkontokarte der entsprechenden Objektbank geöffnet und auf den Wert des Feldes Geldfluss im Inforegister Allgemein geklickt wird.

Felder der Liste Geldflussposten

Nachfolgend eine Beschreibung der Felder in der Liste Geldflussposten. Die Werte der Felder werden automatisch vom System verwaltet und sind nicht editierbar.

Bezeichnung Erläuterung
Lfd. Nr. Fortlaufende Nummer
Lfd. Nr. Sachposten Laufende Nummer des Sachpostens
Belegnr. Belegnummer des Sachpostens
Belegnummer- Rechnung/Obligoposten Beleg-/Rechnungsnummer des Obligo-Sachpostens
Datum Erstellung Tagesdatum
Valuta Bankposten Valutadatum des Bankpostens
Buchungsdatum Buchungsdatum des Sachpostens der Bankbuchung oder Datum des Ausgleichs bei den aus Ausgleichen erstellten Geldflussposten.
Buchungsdatums- Rechnung/Obligoposten Buchungsdatum des Obligo-Sachpostens
Zuständigkeitseinheit Zuständigkeitseinheit des Sachpostens
Eigentümer/Mieter Eigentümer/Mieter-Kennzeichen des Sachpostens
Objektnr. Objektnummer des Sachpostens
Einheitennr. SEV-Einheitennummer des Sachpostens falls vorhanden
SEV Vertragsnr. Nummer des SEV-Vertrags. Wird aus Sachposten genommen oder auf Grundlage der SEV-Einheit ermittelt und eingetragen.
Sachkontonr. Sachkontonummer des Sachpostens
Objektkonto Nr. Objektkonto Nr. des Sachpostens
RE Kontogruppe Gibt die RE Kontogruppe an, z. B. Forderungen/Erlöse.
Abrechnungskreis Abrechnungskreis des Sachpostens
Bankcode Bankcode des Bankpostens
Personenart Die Personenart verfügt über die Optionen Debitor, Kreditor und Unbekannt. Je nach Buchungsvorgang zeigt das Feld die entsprechende Art.
Postennr. Debitor/Kreditor Je nach Personenart verweist der Lookup des Feldes auf die Lfd. Nr. des Debitoren- oder Kreditorenpostens.
Debitoren-/Kreditorennr. Je nach Personenart verweist der Lookup des Feldes auf die Debitoren-/Kreditorennr. bzw. die Herkunftsnr. des Sachpostens.
Vertragsnr. Ist der Debitor einem Vertrag zugeordnet, wird diese beim Posten mitgeführt.
Nettobetrag Nettobetrag des Sachpostens
MwSt.-Betrag MwSt.-Betrag des Sachpostens
Bruttobetrag Der errechnete Bruttobetrag des Sachpostens
MwSt. % Die errechnete MwSt. % des Sachpostens
Vorsteueranteil % bei Buchung Vorsteueranteil % des Sachpostens bei Buchung
MwSt.-Geschäftsbuchungsgruppe MwSt.-Geschäftsbuchungsgruppe des Sachpostens
Skontobetrag Der Skontobetrag errechnet aus dem Debitoren- oder Kreditorenposten.
Lfd. Nr. Bankposten Wird vom System beim Ausgleich nachgetragen, wenn möglich.
Postennr. Obligoposten Die Postennummer des Obligopostens. Der Lookup des Feldes verweist auf den entsprechenden Obligoposten.
Transaktionsnr. Gibt die Transaktionsnummer an.
Transaktionsnr. Obligoposten Zeigt die Transaktionsnummer des Obligopostens.

Geldflussposten ändern

Der Nutzer soll auf Unstimmigkeiten in den berechneten Daten des Geldflusses selbstständig reagieren und eventuelle Schiefstände kontrolliert und dokumentiert beheben können. Das betrifft vor allem die Bankensuche, Zuordnung eines SEV-Vertrages auf Grundlage einer Einheit und die Berechnung der Beträge mithilfe eines Faktors bei Teilausgleichen bei Bildung von Geldflussposten auf Grundlage von Obligoposten.

Sie können ausgewählte Felder in den Geldflussposten mithilfe eines Assistenten abändern. Dazu aktivieren Sie diese Funktion in der RE Einrichtung.

Buchung

Ist dieser Schalter gesetzt, erscheinen in den Geldflussposten zwei Aufrufe:

Geldflussposten

Der linke Aufruf startet den Assistenten für die Änderung, der rechte zeigt das Protokoll für den jeweiligen Posten an, welcher Nutzer für diesen wann welche Änderungen vorgenommen hat. Der Assistent hat folgenden Aufbau:

Assistent

Lfd. Nr. Laufende Nr. des Geldflusspostens, für den der Assistent aufgerufen wurde.
SEV Vertragsnr. Nur wählbar, wenn der Geldflussposten ein Objekt mit der Verwendung SEV-Objekt hat. Es können SEV-Verträge ausgewählt werden.
Bankcode Code der Bank des Postens. Es sind Banken auswählbar, die die gleiche ZE wie der Posten aufweisen.
Nettobetrag Es zeigt den aktuellen Betrag des Postens. Wird hier ein Betrag eingegeben, wird automatisch über Verwendung des MwSt.-Prozentsatzes des Postens der richtige MwSt.-Betrag und Bruttobetrag für diese Eingabe im Assistent vorgeschlagen.
MwSt.-Betrag Es zeigt den aktuellen Betrag des Postens. Wird bei Eingabe Nettobetrag aktualisiert. Kann manuell abgeändert werden. Wenn der Geldflussposten einen MwSt.-Prozentsatz von 0 aufweist, wird dieser Betrag automatisch auf 0 gesetzt.
Bruttobetrag Es zeigt den aktuellen Betrag des Postens. Wird bei Eingabe Nettobetrag aktualisiert. Kann manuell abgeändert werden. Prüfung auf dieses Feld, dass der Betrag nicht ungleich Nettobetrag + MwSt.-Betrag sein darf.

Nehmen Sie die Korrekturen vor und belegen Sie die richtigen Werte im Assistent. Bestätigen Sie die Übernahme der Änderungen in den Geldflussposten mit OK. Abbrechen oder X bricht den Vorgang ohne Durchführung der Änderungen ab.

Beispiel OK:

Geldflussposten

Die Änderungen wurden korrekt eingetragen. Nun enthält das Protokoll für diesen Geldflussposten Einträge:

Werte

Diese Liste Geänderte Werte Geldfluss enthält folgende Inhalte:

Lfd. Nr. Laufende Nr. des Geldflusspostens, für den Änderungen durchgeführt wurden. Gefiltert auf Posten, von dem aus das Protokoll geöffnet wurde.
Feldname Name des geänderten Feldes.
Änderungsnr. Nummer der Änderung, beginnend bei eins für die erste Änderung des Felds bei dem Geldflussposten.
Alter Wert Ursprünglicher Wert des Felds im Geldflussposten vor der Änderung.
Neuer Wert Neuer, im Assistent gewählter und in die Posten übernommener Wert des Felds.
Geändert von Benutzer, der die Änderung vorgenommen hat.
Geändert am Datum und Uhrzeit der Durchführung der Änderung.

Im Geldfluss Journal wird der Haken des Feldes Korrektur auf Ja gesetzt, wenn dieses modifizierte Posten enthält:

Journal

Auf diesen Wert kann auch im Journal gefiltert werden, um schnell alle Journal-Einträge zu finden, die geänderte Posten enthalten. Die Übersicht Geänderte Werte Geldfluss kann auch mandantenweit über die Suche aufgerufen werden und zeigt dann sämtliche vorgenommene Änderungen an den Geldflussposten an:

Suche

Geänderte Werte

Die Lfd. Nr. ist hier nicht gefiltert.

Sie können den Schalter für die Änderungen des Geldflusses wieder zurücksetzen, auch wenn Änderungen vorgenommen wurden:

Geldfluss

Das ermöglicht Ihnen, z. B. Änderungen vorzunehmen, aber dann die Funktion wieder zu deaktivieren, damit zukünftig nicht weitere Änderungen vorgenommen werden können.

Daraufhin werden die beiden Aufrufe in den Geldflussposten ausgeblendet. Die mandantenweite Übersicht der bisher vorgenommenen Änderungen ist aber weiterhin aufrufbar und zeigt alle geänderten Werte an:

Aufruf

Details zu Obligo- und Geldflussposten

  • In den Geldflussposten werden für die einzelnen Vorgänge die Herkunftstabellen für die Daten angegeben.
  • Erstellungsdatum ist immer Tagesdatum.
  • Beträge sind immer in Mandantenwährung (MW).
  • Beträge in Obligoposten resultieren aus Sachposten.
  • Für Geldflussposten aus Bankbuchungen wird auch der Betrag im Sachposten herangezogen.
  • Bei Ausgleichsbuchungen wird aus Betrag im detaillierten Posten und Sachposten ein Faktor gebildet, mit dem der Anteil der Zahlung für den Sachposten ermittelt wird und ins Verhältnis zum Betrag im Obligoposten gesetzt wird.

Wichtig

Dadurch wird automatisch eine potenzielle Fremdwährung mit umgerechnet. Allerdings wird es in Verbindung mit diesen anteiligen Faktor-Berechnungen Rundungsdifferenzen geben. Der Faktor wird außerdem in einem mathematisch korrekten Intervall gehalten (-1 bis 1). Sollte ein nicht definierten Bereich erreicht werden (z. B. Probleme bei der zugrundeliegenden Postenlage), wird der Faktor auf 1 bzw. -1 gesetzt und es kommt zu einer Ausgabe im Bericht nach Durchführung eines Stapels.

  • Die Posten sind in der Posten suchen… -Funktion berücksichtigt.
  • Obligo- und Geldflussposten sind als Flowfields im Sachkonto, Bankkonto und Objektkonto hinterlegt und können auf den Forms und Pages angesehen werden.
  • Auf dem Obligoposten werden der Summenbetrag und die Anzahl der zugeordneten Geldflussposten kalkuliert.
  • In Finanzberichten können die beiden Postenarten zusätzlich ausgewählt werden.
  • Ein Objektbezug wird nur geprüft, um die Versteuerungsart und ggf. die Objektbank zu ermitteln. Die Objektinformation wird ansonsten ohne weitere Prüfung auf Vorhandensein übernommen oder nicht.
  • Die Stapelverarbeitung erzeugt für jeden Ausgleich / Ausgleich aufheben einen Geldflussposten, der mit dem Obligoposten verlinkt ist. Dadurch kann man auf dem Obligoposten sehen was an Zahlungen geflossen ist und den Restbetrag ermitteln.
  • Änderungen vom Fälligkeitsdatum in Debitoren-/Kreditorenposten werden im Obligoposten nachgezogen.

Geldfluss Journal

Das Geldfluss Journal fungiert als die zentrale Anlaufstelle im Bereich Geldflussdarstellung in RELion. Zum einen liefert es eine Übersicht über alle relevanten Posten (Geldflussposten, Obligoposten, aber auch Sachposten Debitor – und Kreditorposten usw.) und Vorgänge. Zum anderen ist es nur von hier aus möglich, die Funktionen Posten Neu Erstellen und Posten nachbuchen anzustoßen (über Neu in der Menüleiste).

Jedes Mal, wenn über die Stapel Obligo- und Geldflussposten gebildet werden, entstehen hier neue Einträge – und zwar für alle Fälle die den Geldfluss betreffen, also auch Ausgleiche, Ausgleich aufheben, etc. für die z. B. in einem Fibu-Journal keine Einträge eingestellt werden. So bildet es den Geldfluss Ihres Unternehmens lückenlos ab.

Journal

Wichtig

Während der Erstellung der Geldfluss Journal Einträge durch eine der Stapelverarbeitung wird die Fibujournale gesperrt (lock). Das soll sicherstellen, dass das Geldflussjournal die Grundlage tatsächlich lückenlos abbildet und nicht (z. B. zeitgleich vorgenommene Buchungen) für Lücken in der Darstellung sorgen.

Felder des Geldfluss Journals

Nachfolgend eine Beschreibung der Felder des Geldfluss Journals. Die Werte der Felder werden automatisch vom System verwaltet und sind nicht editierbar.

Bezeichnung Erläuterung
Nr. Die laufende Nummer der Geldfluss Journal Einträge.
Quelle Gibt die Herkunft des Eintrags an, z. B. Fibu-Journal oder Detaillierte Debitorenposten.
Errichtungsdatum Datum, an dem Eintrag erstellt worden ist.
Erstellungszeit Genaue Uhrzeit der Erstellung.
Benutzer-ID Gibt die ID des Benutzers an, der den Eintrag erstellt hat.
Fibu-Journal-Nr. Gibt die laufende Nummer des zugehörigen Fibu-Journal Eintrags an, falls vorhanden.
Fibu-Journal Errichtungsdatum Errichtungsdatum des zugehörigen Fibu-Journaleintrags, falls vorhanden.
Fibu-Journal Storniert Gibt an, ob der zugehörige Fibu-Journaleintrag storniert ist (Haken gesetzt), oder nicht (Hakenfeld leer).
Fibu-Journal Herkunftscode Herkunftscode des Fibu-Journal, z. B. Einkauf, Verkauf, Storno.
Buch.-Blattname Name des Buchblatts, mit dem der Eintrag erstellt wurde, falls dafür ein Buchblatt verwendet wurde, sonst leer.
Sachposten Von Lfd. Nr. Anfangsnummer der Sachposten dieses Eintrags.
Sachposten Bis Lfd. Nr. Endnummer der Sachposten dieses Eintrags.
Bankposten Anzahl Anzahl der Bankposten, die Teil dieses Vorgangs waren, Null, falls keine Bankbuchung stattfand.
Von MwSt.-Posten Lfd. Nr. Anfangsnummer der MwSt.-Posten, die bei dieser gelflussrelevanten Buchung generiert wurden.
Bis MwSt.-Posten Lfd. Nr. Endnummer der MwSt.-Posten, die bei dieser geldflussrelevanten Buchung generiert wurden.
Transaktion Von Lfd. Nr. Transaktionsnummer des Vorgangs, wenn Quelle Fibu-Journal ist.
Transaktion Bis Lfd. Nr. Transaktionsnummer des Vorgangs, wenn Quelle Fibu-Journal ist.
Deb. Posten Anzahl Anzahl der Debitorenposten, größer Null, wenn Vorgang debitorisch war.
Detaillierter Deb. Posten Von Lfd. Nr. Anfang der Nummern von detaillierten Debitorenposten, die der Bildung dieses Eintrags zugrunde liegen.
Detaillierter Deb. Posten Bis Lfd. Nr. Ende der Nummern der zugrundeliegenden detaillierten Debitorenposten.
Kred. Posten Anzahl Anzahl der Kreditorenposten, größer Null, wenn Vorgang kreditorisch war.
Detaillierter Kred. Posten Von Lfd. Nr. Anfangsnummer der zugrundeliegenden detaillierten Kreditorenposten des Eintrags, falls der Vorfall kreditorisch war.
Detaillierter Kred. Posten Bis Lfd. Nr. Endnummer der zugrundeliegenden detaillierten Kreditorenposten des Eintrags, falls der Vorfall kreditorisch war.
Obligo Posten Anzahl Anzahl der generierten Obligoposten des jeweiligen Journal-Eintrags.
Geldfluss-Posten Von Lfd. Nr. Anfangsnummer der Geldfluss-Posten, die bei Erstellen dieses Eintrags generiert wurden.
Geldfluss-Posten Bis Lfd. Nr. Endnummer der Geldfluss-Posten, die bei Erstellen dieses Eintrags generiert wurden.
GF und Obligo Posten erstellt Haken gesetzt, wenn Obligo- bzw. Geldflussposten bei diesem Journal erstellt worden sind.
Korrektur Haken, der angibt, ob der Journal-Eintrag modifizierte Geldflussposten enthält.

Stapel zum Erstellen der Posten

Um die Obligo- und Geldflussposten zu erstellen, muss in RELion stets ein Stapel angestoßen werden. Es gibt zwei verschiedene Verarbeitungen:

  • Posten Neu Erstellen
  • Posten nachbuchen

Beide Verarbeitungen werden sind ausschließlich vom Geldfluss Journal aus unter Neu aufrufbar:

Aufruf

Bei beiden Varianten öffnet sich die gleich aussehende Anforderungsseite eines Berichts.

Report

Das bedeutet, dass die Stapel sowohl z. B. mit Vorschau oder Drucken sofort gestartet oder aber über Senden an… und Plan… in die Aufgabewarteschlage geplant werden und zu einer bestimmten Uhrzeit ausgeführt werden können.

Plan

Wichtig

Die Planbarkeit ist über die Ausführung der beiden Stapel über Berichte sichergestellt. Einen spezifischen Bericht zur Planung des Stapels gibt es im Vergleich zu älteren RELion Versionen nicht mehr. Sollten Sie bei diesen älteren Versionen mit wiederkehrenden Aufgabenwarteschlangenposten gearbeitet haben, können diese Aufgaben hier nicht mehr eingesetzt werden. Es muss erneut ein entsprechender Aufgabenwarteschlangeposten mit dem neuen Bericht eingestellt werden.

Am Ende beider Verarbeitungen erscheint jeweils ein Bericht, welcher mögliche Berechnungsfehler der Verarbeitung oder der zugrundeliegenden Postenlage aufzeigt.

Bericht

Es gibt zwei verschiedene Nachrichten für problematische Vorgänge.

Zum einen, wenn sich der Faktor in einem nicht korrekten Bereich befindet. Dann muss auf eine Fehlstellung der zugrundeliegenden Posten verwiesen werden (blaue Nachrichten).

Eine zweite Nachricht weist auf Rechenfehler des Geldflussstapels selbst hin, welche dann darüber hinaus noch entstehen (rote Nachrichten).

Um die Planbarkeit und durchgehende Verarbeitung des Stapels zu sichern, werden diese Informationen gesammelt in einer Berichtsanzeige am Ende der Verarbeitung angezeigt. Ist die Anzeige leer wie im obrigen Bildschirmausschnitt gezeigt, so sind die Berechnungen soweit korrekt erfolgt und es werden keine Fehlerzeilen angegeben. Bei der Planung wird die Verarbeitung in einer Aufgabewarteschlange abgearbeitet. Die Berichtsanzeige erscheint als PDF dann nach der Ausführung im Berichtseingang des Rollencenters.

Wichtig

Es werden weder Obligo- noch Geldflussposten automatisch während der Laufzeit mitgebucht. Für das Erstellen dieser Posten ist das Anstoßen eines Stapels notwendig. Über eine Stapelverarbeitung können auf Basis von Bank, Debitoren- und Kreditorenposten Obligo- und Geldflussposten erzeugt werden. Das kann entweder während der Arbeitszeit oder zu einer geplanten Zeit über die im folgenden beschriebenen Funktionen geschehen. Beachten Sie, dass je nach Umfang der Buchungen und der Variante des Stapels dies unterschiedlich lange Zeit in Anspruch nehmen wird!

Posten nachbuchen

In der Tabelle Geldfluss Stapel können Sie mit der Funktion Posten nachbuchen alle Obligo- und Geldflussposten (und Geldfluss Journal Einträge) seit der letzten Aktualisierung erstellen.

Posten nachbuchen

Diese Funktion sollte zum Erstellen der Obligo- und Geldflussposten im täglichen Geschäftsbetrieb angewendet werden.

Posten Neu Erstellen

Beim Aufruf der Funktion Posten Neu Erstellen werden alle Obligo- und alle Geldflussposten (und die Geldfluss Journal Einträge) gelöscht und wieder neu erstellt. Dies kann je nach Größe der Datenbank mehrere Stunden dauern! Bei Start der Verarbeitung (z. B. über die Vorschau), erscheint folgende Nachricht:

Meldung

Dieser Bericht sollte bei Migration von einer früheren RELion-Version auf RELion ONE initial zum Neuaufbau des Geldflusses angewendet werden.

Weiterhin ist diese Funktion immer dann sinnvoll anzuwenden, wenn neue Felder in den Posten ergänzt oder technische Änderungen an der Verarbeitung vorgenommen wurden. Nur kann sichergestellt werden, dass die Geldflussposten auch korrekt dem letzten Stand entsprechend erstellt werden und alle Inhalte aufweisen!

Hinweis

Dieser Vorgang kann sehr viel Zeit in Anspruch nehmen und erstellt alle Posten neu. Dies wird unter gewöhnlichen Umständen im täglichen Gebrauch nicht notwendig sein, es reicht, die hinzugekommenen Posten seit der letzten Aktualisierung mit der Funktion Posten nachbuchen zu erstellen. Dies ist mit einem erheblich geringerem Zeitaufwand verbunden und entspricht dem normalen Geschäftsbetrieb. Die Funktion Posten Neu Erstellen sollte nur zu Anfang einmal durchlaufen, um die Posten initial zu erstellen und in absoluten Ausnahmefällen, bei denen es beispielsweise zu einer Korrektur der Verarbeitung gekommen ist.

Wichtig

Der Stapel Posten Neu Erstellen löscht alle Geldfluss-Journale und die zugehörigen Posten und baut diese wieder neu auf. Demensprechend werden auch die Änderungen verworfen und das Protokoll geleert. Um sich die Änderungen noch einmal vor Durchführung dieser Funktion ansehen und eventuell in Excel ausgeben zu können, wird beim Start des Vorgangs nun diese Meldung angezeigt, wenn Änderungen vorhanden sind: Achtung

Ja: Das Protokoll wird geöffnet und kann z. B. in Excel ausgegeben werden: Excel

Nein: Das Öffnen wird fortgesetzt und die Anforderungsseite der Stapelverarbeitung angezeigt:

Report Dort kann wie gewohnt, z. B. mit Vorschau, die Verarbeitung gestartet werden.  

Weiterführende Themen und Besonderheiten

In der Geldflussdarstellung gibt es einige Prozesse, die gesondert behandelt werden.

Wichtig

Auch hier muss immer erst einer der Stapel angestoßen werden, um die Obligo- und Geldflussposten zu bilden!

Report Skonto rückrechnen

Bei der Skontorückrechnung handelt es sich um eine Sachkontenumbuchung - Skontoerlöskonto an Aufwand. Sachkontenumbuchungen werden in der Geldflussdarstellung nicht berücksichtigt. Um den Geldfluss für das Aufwands-/Ertragskonto komplett abbilden zu können, werden für die Skontorückbuchung ebenfalls Geldflussposten erzeugt. Über die Suche finden Sie Skonto rückrechnen und wählen den passenden Eintrag aus.

Report

Weitere Informationen erhalten Sie in der Anwenderdokumentation Nicht anrechenbare Vorsteuer.

Report Nicht anrechenbare Vorsteuer berechnen

Bei der Buchung der nicht abzugsberechtigten Vorsteuer handelt es sich um eine Sachkontenumbuchung - Aufwand an Vorsteuerkonto.

Sachkontenumbuchungen werden in der Geldflussdarstellung nicht berücksichtigt. Um den Geldfluss für das Aufwands-/Ertragskonto komplett abbilden zu können, werden für die Buchung der nicht abzugsberechtigten Vorsteuer ebenfalls Obligo- und Geldflussposten erzeugt. Für die Erstellung des Obligopostens gelten die Angaben des Sachpostens. Über die Suche finden und öffnen Sie den Bericht Nicht anrechenbare Vorsteuer berechnen und buchen. Damit Sie den Geldfluss so genau wie möglich abbilden können, geben Sie das Buchungsdatum des Geldflusspostens separat an. Dies sollte, wenn möglich identisch mit dem Zahlungsposten des Finanzamtes sein.

Weitere Informationen erhalten Sie in der Anwenderdokumentation Nicht anrechenbare Vorsteuer.

Report

UVA Buchen Österreich

Die Geldflussdarstellung in Österreich wird separat behandelt. Um den Geldfluss detailliert abbilden zu können werden für das Buchen der UVA-Abrechnung Österreich ebenfalls Obligoposten erzeugt. Diese Obligoposten werden mit dem erstellten Kreditorenposten Finanzamt verbunden und bei Zahlung geschlossen. Auf Grundlage der Obligoposten werden somit die Geldflussposten gebildet. Dazu wird dem Kreditorenposten die FIBU-Journalnummer der UVA-Abrechnung übergeben. Diese Journalnummer wird bei der Zahlung zum Abschluss der Obligo- und Erstellung der Geldflussposten benötigt.

Die Erstellung des Kreditorenpostens ist im Geldfluss zwingend erforderlich. 

Auswertung der Obligo-/Geldflussposten

Obligo- und Geldflussposten sind an folgenden Stellen im System einsehbar: Sachkontokarte:

Sachkonto

Bankkontokarte:

Bankkonto

Objekt Konten Karte:

Objektkonto

Kontenplan Übersicht:

Kontenplan

Posten suchen:

Posten

Finanzberichte:

In den Spaltendefinitionen stehen die neuen Postenarten zur Auswahl.

Postenarten

Wichtig

Hier ist nicht das Objektkontenschema, sondern die BC-Standard Finanzberichte gemeint.

Ausschlüsse

Analyseansichtsposten werden für die beiden Postenarten Obligoposten und Geldflussposten nicht erstellt. Eine Unterscheidung Einnahmen/Ausgaben in den Posten ist nicht möglich. Es besteht aber die Möglichkeit eine entsprechende Bilanz auf Basis der neuen Posten im Finanzbericht aufzubauen. Aus dem Sachkonto geht inhaltlich hervor, ob es sich um ein Einnahmen- oder Ausgabenkonto handelt. Dementsprechend kann die Bilanz im Finanzbericht strukturiert werden.

Sachkontenumbuchungen werden nicht dargestellt (Ausnahme Skontorückbuchung, nichtabzugsberechtigte VSt.). Sie können dargestellt werden, wenn die Buchungen über ein fiktives Bankkonto transferiert werden.

Verrechnungen zwischen Rechnung und Gutschrift erfolgen über Postenausgleich und werden somit dargestellt. Sie werden aber nicht als Sonderfall gekennzeichnet und können somit nicht isoliert dargestellt werden.

Umbuchungen zwischen Bankkonten führen zu Geldflussposten, werden aber nicht separat gekennzeichnet. Eine isolierte Darstellung ist nicht möglich.

Eine Vorausschau erwarteter Zahlungen sind noch nicht definiert. Es ist aber möglich Reports zu generieren, die diese auf Basis der Postenstruktur ermitteln.

Bei einer nachträglichen Änderung von Belegen/Buchungen werden die Obligo-/ Geldflussposten nicht aktualisiert. Ausnahme ist das Fälligkeitsdatum, dies wird auch im Obligoposten aktualisiert. Ratenzahlung ist mit Geldfluss derzeit nicht möglich.

Wichtig

Dementsprechend kann diese Funktion auch nicht verwendet werden, wenn der Geldfluss in einem Mandanten aktiviert wurde:

Mitteilung

Es sollten jedoch auch nicht manuell ähnlich strukturierte Buchungsposten hergestellt werden, da diese durch den Geldfluss nicht korrekt interpretiert werden können – falsch gebuchte Geldflussposten könnten die Folge sein!

Verbuchung der Abrechnungsergebnisse ohne Belegart ist derzeit mit Geldfluss nicht möglich.

4.10 - Dauerzahlungen

Das Modul ermöglicht unterschiedliche Zahlbeträge pro Zahlungstermin und pro Zahltermin unterschiedliche Kostenkontierungen.

Einführung

In der Immobilienverwaltung treten zahlreiche wiederkehrende Buchungsvorgänge auf, die jeweils auf einem einzelnen Beleg basieren. Typische Beispiele hierfür sind Abschlagsrechnungen von Versorgungsunternehmen oder Grundsteuerbescheide.

Zur Abbildung solcher Vorgänge stellt RELion sogenannte wiederkehrende Buchblätter zur Verfügung. Diese ermöglichen die automatisierte Durchführung periodischer Buchungen. Dabei ist jedoch zu beachten, dass sowohl die Zahlungshöhe als auch die Kostenverteilung (Kontierung) bei jedem Buchungstermin identisch sein müssen.

Dieses Modul erweitert diese Funktionalität und bietet eine flexible Buchungslogik für wiederkehrende Zahlungen mit variablen Parametern. Es ermöglicht insbesondere:

  • Definition abweichender Zahlungsbeträge je Zahlungstermin,
  • individuelle Anpassung der Kostenkontierung pro Termin,
  • Abruf der zugehörigen Buchungsposten je Zahlungstermin,
  • Verwaltung von Freigabeprozessen,
  • Verknüpfung mit Einkaufsbelegen,
  • automatische Fortschreibung von Zahlungsterminen in das Folgejahr,
  • Archivierung und ggf. Reaktivierung von Dauerzahlungen,
  • sowie die Erstellung von Berichten und Auswertungen (z. B. Reporting, Stammblatt).

Hinweis

Das Modul Dauerzahlungen ist in dieser Version nicht in Kombination mit der Sondereigentumsverwaltung zu verwenden.  

Einrichtung

Zu Beginn ist es erforderlich, bestimmte Einrichtungsdaten zu hinterlegen. Öffnen Sie hierzu die Seite Dauerzahlungen Einrichtung über die Suchfunktion.

Einrichtung

Bezeichnung Erläuterung
Dauerzahlungen Nummern Auswahl einer Nummer aus einer hinterlegten Nummernserie für Dauerzahlungen.
Buchungsnummern Auswahl einer Nummernserie für die Buchungsnummern. Die Zahlungen werden mit Belegnummern aus dieser Serie gebucht.
Dauerzahlungsnr. als Buchungsnr. verwenden Bei Aktivierung wird die Dauerzahlungsnummer als Buchungsnummer verwendet. Die Belegnummer der Dauerzahlung entspricht dann der der gebuchten Posten.
Buch.-Blattvorlagenname Auswahl einer wiederkehrenden FiBu-Buchblattvorlage aus der Vorlageübersicht. Die Vorlage muss als wiederkehrendes Buchblatt eingerichtet sein. Buchblatt
Buch.-Blattname Angabe eines eindeutigen Namens für das Buchblatt. Dieser wird bei der Buchung temporär verwendet.
Herkunftscode Auswahl eines eindeutigen Herkunftscodes für die Buchungen. Der Code wird in die gebuchten Posten übernommen und dient der Filterung.
Mehrere Dauerzahlungen gleichzeitig buchen Aktivierung erlaubt die gleichzeitige Buchung mehrerer Dauerzahlungen.
Mehrere Termine gleichzeitig buchen Aktivierung ermöglicht die gleichzeitige Buchung mehrerer Zahlungstermine. Ohne Aktivierung wird nur der erste fällige Termin gebucht.
Objektkontobeschreibung in Verteilungen verwenden Aktiviert: Buchungstext = Name des Objektkontos. Deaktiviert: Buchungstext = Beschreibung aus dem Kopf der Dauerzahlungskarte.
Feld Freigegeben nicht editierbar Bei Aktivierung ist das Feld Freigegeben gesperrt. Die Freigabe erfolgt ausschließlich über die Funktion Freigeben.
Feld Fälligkeitsdatum nicht editierbar Bei Aktivierung kann das Fälligkeitsdatum nicht manuell geändert werden. Es wird aus der Zahlungsbedingung des Kreditors berechnet.
Externe Belegnummern – Dubletten erlaubt Aktivierung erlaubt die Wiederverwendung einer bereits vergebenen externen Belegnummer in einer anderen Dauerzahlung.
Externe Belegnummern – Dublettenprüfung erlaubt Festlegung, wann die Dublettenprüfung erfolgt: 1. Bei Eingabe, 2. Bei Freigabe, 3. In beiden Fällen. Bei Dublette erfolgt eine Fehlermeldung oder ein Hinweis zur Bestätigung.

Änderungsprotokoll für Dauerzahlungen erzeugen

Wenn Änderungen an Dauerzahlungen protokolliert werden sollen, kann die Einrichtung des Änderungsprotokolls für die Tabellen Dauerzahlungen Einrichtung und Dauerzahlung Karte automatisch mit Standardwerten vorgenommen werden. Hierzu wählen Sie die Funktion Änderungsprotokoll erzeugen aus. Im daraufhin angezeigten Dialogfenster bestätigen Sie die Meldung mit Ja, um die Protokollierung zu aktivieren.

Meldung

Änderungsprotokoll anzeigen

Ist das Änderungsprotokoll für Dauerzahlungen aktiviert, können die protokollierten Änderungen über die Funktion Änderungsprotokoll anzeigen eingesehen werden. Diese Funktion zeigt die Änderungsprotokollposten an, die im Rahmen der Bearbeitung von Dauerzahlungen erfasst wurden.  

Anwendung

Anlegen von Dauerzahlungen

Über die Suche wird die Dauerzahlungen Übersicht aufgerufen.

Übersicht

Zur Erstellung eines neuen Datensatzes verwenden Sie die Funktion +Neu. Dadurch wird eine neue Seite geöffnet, auf der die erforderlichen Informationen erfasst werden können.

Bei der Dateneingabe wird automatisch eine Belegnummer aus der in der Dauerzahlungen Einrichtung hinterlegten Nummernserie Dauerzahlungen Nummern vorgeschlagen. Falls diese Nummernserie mit anderen Serien verknüpft ist, kann über den Assist-Button eine alternative Nummernserie ausgewählt werden, aus der die Belegnummer ermittelt wird. Im Anschluss können die Vorgabedaten für Buchungen, Zahlungstermine und Verteilungen für die neue Dauerzahlung hinterlegt werden.

Die Dauerzahlungskarte gliedert sich in drei Hauptbereiche:

  1. Dauerzahlungen – Kopfdaten

Enthält folgende Inforegister:

  • Allgemein
  • RELion
  • Info
  1. Dauerzahlungen – Termine

Übersicht und Verwaltung der geplanten Zahlungstermine.

  1. Dauerzahlungen – Verteilungen

Definition der Kostenverteilung auf Konten, Objekte oder Kostenstellen.

Dauerzahlung Karte

Inforegister Allgemein

Im Inforegister Allgemein befinden sich die wichtigsten Daten (wie Kreditor, Laufzeit, Beträge, Objekt und Buchungsstatus usw.).

Allgemein

Nachfolgend werden die relevantesten Felder erläutert.

Bezeichnung Erläuterung
Beschreibung Dient als Vorlage für Zahlungstermine und Verteilungen. Die Beschreibung wird bei der Erstellung von Zahlungsterminen automatisch übernommen und kann anschließend manuell angepasst werden. Bei der Buchung wird sie als Buchungstext für den Kreditorposten verwendet. Wenn die Option Objektkontobeschreibung in Verteilungen verwenden deaktiviert ist, wird die Beschreibung auch für Gegenbuchungen verwendet.
Externe Belegnummer Hier wird die Rechnungsnummer des Belegs eingetragen. Sie wird bei der Buchung als Kreditor-Rechnungsnummer verwendet und erscheint im Verwendungszweck bei Zahlungen.
Startdatum Gibt den Beginn des Zeitraums an, ab dem Zahlungstermine automatisch erzeugt werden sollen. Hat keinen Einfluss auf den Buchungszeitraum. Frühere Zahlungen können manuell erfasst werden.
Enddatum Gibt das Datum an, bis zu dem Zahlungstermine automatisch erzeugt werden. Danach können weitere Zahlungen manuell erfasst werden.
Wiederholungsrate Definiert den Rhythmus der Zahlungstermine mittels Datumsformel (z. B. „2M“ für alle zwei Monate). Nur eine Zahl mit Periodenkennzeichen (T, W, M, Q, J) ist zulässig.
Zahlungstermine buchen ab Datum Optionales Feld zur Festlegung, ab wann Zahlungstermine gebucht werden sollen. Frühere Termine bleiben inaktiv und werden nicht gebucht. Bei Fortschreibung wird dieses Datum zurückgesetzt.
Zahlungstermine buchen bis Datum Optionales Feld zur Festlegung, bis wann Zahlungstermine gebucht werden sollen.
Fortlaufende Dauerzahlung Aktivieren Sie dieses Feld, wenn die Dauerzahlung automatisch fortgeschrieben werden soll. Weitere Informationen dazu finden sich im Kapitel Dauerzahlungen fortschreiben.
Reichweite der fortlaufenden Dauerzahlung Gibt den Zeitraum an, der bei der Fortschreibung berücksichtigt wird. Bleibt das Feld leer, wird standardmäßig mit 12 Monaten gerechnet. Nur eine Zahl mit Periodenkennzeichen (M, Q, J) ist zulässig.
Gesamtbetrag Bruttogesamtbetrag der Rechnung. Dient zur Kontrolle der korrekten Verteilung. (siehe Infobox)
Zahlbetrag Betrag pro Zahlungstermin. Dient zur Kontrolle der korrekten Vorgabeverteilung. (siehe Infobox)
Status nach dem Buchen automatisch zurücksetzen Wenn aktiviert, wird nach der Buchung der Freigabestatus automatisch entfernt. Dadurch muss vor der nächsten Buchung erneut freigegeben werden, was zusätzliche Prüfungen ermöglicht.
Freigegeben Sobald Kreditornummer, externe Belegnummer und vollständige Verteilung des Gesamtbetrags vorliegen, kann die Dauerzahlung freigegeben werden. Danach sind Karte, Zahlungs- und Verteilungszeilen gesperrt. Die Freigabe kann durch Entfernen des Hakens oder über die Funktion Status zurücksetzen aufgehoben werden. Hinweis: Ist die Dauerzahlung Teil einer fortlaufenden Serie und existiert bereits ein Folgebeleg, kann die Freigabe nicht zurückgesetzt werden. Nur der letzte Beleg einer fortlaufenden Dauerzahlung darf bearbeitet werden.

Inforegister RELion

In diesem Inforegister erfolgt die sachliche Zuordnung der Dauerzahlung zum jeweiligen Mandat (Zuständigkeitseinheit) und dem Objekt.

RELion

Bezeichnung Erläuterung
Zuständigkeitseinheit Automatisch eingetragene Einheit, die mit dem im Inforegister Allgemein gewählten Objekt verknüpft ist.
Einheitennr. Bei SEV-Objekten kann hier eine Einheit ausgewählt werden. Die Einheitennummer und die zum Buchungsdatum gültige Einheitenhistorie werden in die Buchungszeile und Verteilungen übernommen.
Bankkonto für Zahlung Gibt das Bankkonto an, von dem die Zahlung erfolgt. Standardmäßig wird das dem Objekt zugewiesene Konto verwendet, kann aber manuell geändert werden.
Ursachencode Optionaler Code zur späteren Nachverfolgung der gebuchten Posten der Dauerzahlung.
Dim. Objekt Zeigt die Objekt-Dimension des im Register Allgemein gewählten Objekts an.
Dim. ZE Zeigt die Zuständigkeitseinheiten-Dimension des im Inforegister Allgemein gewählten Objekts an.

Inforegister Info

Im Inforegister Info werden alle Informationen der Dauerzahlung angezeigt. Es sind keine Eingaben möglich.

Info

Bezeichnung Erläuterung
Ursprungsart Zeigt den Typ des Ursprungsbelegs an, wenn die Dauerzahlung aus einer EK-Rechnung oder einer anderen Dauerzahlung erzeugt wurde.
Ursprungsnr. Belegnummer des Ursprungsdokuments entsprechend der Ursprungsart.
Nr. bei kopierten Belegen Gibt an, welche Nummer bei der Kopie einer Dauerzahlung verwendet wurde. Die Auswahl aus der Kopierfunktion wird hier dokumentiert. EK-Rechnung
Erfasst von Benutzer, der die Dauerzahlung ursprünglich erfasst hat.
Erfasst am Datum und Uhrzeit der ursprünglichen Erfassung.
Geändert von Benutzer, der die Dauerzahlung zuletzt geändert hat.
Geändert am Datum und Uhrzeit der letzten Änderung.
Freigegeben von Benutzer, der die Dauerzahlung zuletzt freigegeben hat.
Freigegeben am Datum und Uhrzeit der letzten Freigabe.
Status zurückgesetzt von Benutzer, der zuletzt die Freigabe aufgehoben hat.
Status zurückgesetzt am Datum und Uhrzeit der letzten Aufhebung der Freigabe.
Archiviert von Benutzer, der die Dauerzahlung zuletzt archiviert hat.
Archiviert am Datum und Uhrzeit der Archivierung.
Reaktiviert von Benutzer, der die Dauerzahlung zuletzt aus dem Archiv reaktiviert hat.
Reaktiviert am Datum und Uhrzeit der Reaktivierung.
Erste fortlaufende Dauerzahlung Nummer der ersten Dauerzahlung innerhalb einer fortlaufenden Serie. Ermöglicht die Filterung aller zugehörigen Dauerzahlungen.
Nächste fortlaufende Dauerzahlung Nummer der Folge-Dauerzahlung innerhalb einer fortlaufenden Serie.
Anzahl Zahlungstermine Gesamtanzahl der erzeugten Zahlungsterminzeilen.
Anzahl gebuchter Zahlungstermine Anzahl der Zahlungstermine mit dem Status ‘gebucht’.
Letzte Buchung am Datum der letzten Buchung eines Zahlungstermins.
Nächste Buchung am Datum der nächsten geplanten Buchung eines noch nicht gebuchten Zahlungstermins.
Anzahl Stornozeilen Anzahl der Zahlungstermine, die nach der Buchung storniert wurden.

Infobox

Die Infobox bietet kontextbezogene Informationen zum aktuell ausgewählten Datensatz. Je nach Feld sind die angezeigten Werte mit zugehörigen Detailansichten verknüpft und können direkt aufgerufen werden.

  • Infobox: Dauerzahlungen Beträge

In diesem Bereich erhalten Sie einen Überblick über die finanziellen Kennzahlen der Dauerzahlung.

Gesamtbetrag verteilt Zeigt an, ob der eingegebene Gesamtbetrag vollständig auf Zahlungstermine verteilt wurde.
- Rote Darstellung: Der verteilte Betrag stimmt nicht mit dem hinterlegten Gesamtbetrag überein.
- Rote Null: Es wurde noch keine Verteilung auf Zahlungstermine vorgenommen.
Gesamtbetrag gebucht Gibt den aktuell gebuchten Gesamtbetrag an, basierend auf den bereits ausgeführten Buchungen.
Zahlbetrag verteilt Zeigt den Betrag, der in den Vorgabeverteilungen auf Konten zugeordnet wurde.
- Rote Darstellung: Der zugeordnete Betrag stimmt nicht mit dem angegebenen Zahlbetrag pro Zahlungstermin überein.
- Rote Null: Es wurden noch keine Vorgabeverteilungen erfasst.
  • Infobox: Kreditorendetails

Dieser Abschnitt zeigt Informationen zum Kreditor, der im Inforegister „Allgemein“ ausgewählt wurde. Neben der Kreditorennummer und dem Namen werden auch die zugehörigen Kontaktdaten angezeigt.

  • Infobox: Dimensionen

Die angezeigten Dimensionswerte ergeben sich aus den bisherigen Eingaben, wie z. B. Kreditor, Zahlungsempfänger (ZE) und Objekt. Die dort hinterlegten Vorgabedimensionen werden bei der Erfassung der Vorgabeverteilungen automatisch übernommen.

Infobox

Löschen von Dauerzahlungen

Dauerzahlungen können über die Tastenkombination Strg+Entf in der Übersicht Dauerzahlungen oder über den entsprechenden Menüeintrag gelöscht werden. Ein Löschen ist nur möglich, wenn folgende Bedingungen erfüllt sind:

  • Die Dauerzahlung ist nicht archiviert.
  • Die Dauerzahlung ist nicht freigegeben.
  • Es sind keine Zahlungstermine gebucht.

Löschen

Änderungsprotokoll anzeigen

Ist das Änderungsprotokoll für Dauerzahlungen aktiviert, können die zugehörigen Änderungsprotokollposten über die Funktion Änderungsprotokoll angezeigt werden.

Karte

Dauerzahlungen Termine

Für jede Dauerzahlung können beliebig viele Zahlungstermine hinterlegt werden. Diese Termine können entweder:

  • manuell erfasst oder angepasst werden oder
  • über die Funktion Zahlungstermine erzeugen automatisch erstellt werden.

Diese Flexibilität ermöglicht eine bedarfsgerechte Planung und Verwaltung der Zahlungszyklen innerhalb einer Dauerzahlung.  

Zahlungstermine erzeugen

Nachdem alle erforderlichen Kopfdaten in der Dauerzahlungen Karte erfasst wurden, können die Zahlungstermine automatisch generiert werden. Hierzu wählen Sie im Menüband unter dem Bereich Termine die Funktion Zahlungstermine erzeugen aus oder öffnen die Übersicht über die Suchfunktion.

Für den Zeitraum zwischen dem angegebenen Start- und Enddatum werden Zahlungstermine entsprechend der hinterlegten Wiederholungsrate automatisch angelegt.

Termine

Bezeichnung Erläuterung
Buchungsdatum Bei der Erzeugung der Zahlungstermine wird das Buchungsdatum ausgehend vom Startdatum entsprechend der Wiederholungsrate berechnet.
Fälligkeitsdatum Das Fälligkeitsdatum ergibt sich aus Buchungsdatum + Fälligkeitsformel der im Belegkopf hinterlegten Zahlungsbedingung.
Zahlbetrag Brutto-Buchungsbetrag der Zeile; Bei der Erzeugung der Zahlungstermine wird der Zahlbetrag aus dem Belegkopf voreingestellt.
Zahlbetrag verteilt Es zeigt die Summe der Buchungsbeträge aus den Verteilungen zu dieser Zeile. Wenn der Wert rot dargestellt wird, entspricht der Zahlbetrag verteilt nicht dem Zahlbetrag der Zeile.
Leistungszeitraum von Bei der Erzeugung der Zahlungstermine wird der Leistungszeitraum von mit dem Buchungsdatum voreingestellt und kann bei Bedarf angepasst werden.
Leistungszeitraum bis Bei der Erzeugung der Zahlungstermine wird der Leistungszeitraum bis entsprechend der Wiederholungsrate berechnet und kann bei Bedarf angepasst werden.
Beschreibung Bei der Erzeugung der Zahlungstermine wird die Beschreibung aus dem Kopf vorbelegt und kann bei Bedarf angepasst werden. Zusätzlich steht Ihnen das Feld Beschreibung 2 für zusätzliche Beschreibungen zur Verfügung.
Gebucht Gebuchte Zahlungstermine sind hier mit einem Haken gekennzeichnet. Durch eine Stornierung der Buchung wird der Haken aus der Zeile automatisch entfernt und im Feld Korrekturstatus wird der Hinweis Storniert ausgegeben.
Gebucht von Benutzer-ID der letzten nicht stornierten Buchung zu dieser Zeile.
Gebucht am Erstellungsdatum der letzten nicht stornierten Buchung zu dieser Zeile.
Buchungsnummer Belegnummer der letzten nicht stornierten Buchung zu dieser Zeile.
Transaktionsnummer Transaktionsnummer der letzten nicht stornierten Buchung zu dieser Zeile.
Letzte stornierte Buchungsnummer Belegnummer der letzten stornierten Buchung zu dieser Zeile.
Letztes storniertes Buchungsdatum Datum der letzten stornierten Buchung zu dieser Zeile.
Korrekturstatus Stornierte Zahlungstermine sind hier mit dem Hinweis Storniert gekennzeichnet. Um zu vermeiden, dass stornierte Zahlungstermine unbeabsichtigt gebucht werden, muss nach durchgeführter Korrektur der Wert im Feld Korrekturstatus auf Korrigiert gesetzt werden. Erst danach ist das Buchen der stornierten Zahlungstermine wieder möglich.

Zahlungszeilen manuell erfassen

Mit Strg+Einfg können Sie manuell eine neue Zahlungszeile anlegen.

Beispiel:

Wenn die Endabrechnung eines Energieversorgers neben neuen Abschlagsbeträgen auch eine Nachforderung enthält, kann der Forderungsbetrag in einer neuen Zeile vor den automatisch erzeugten Zahlungsterminen erfasst werden. Pro Buchungsdatum kann nur eine Zeile angelegt werden. Für manuell angelegte Zahlungszeilen müssen die Verteilungen ebenfalls manuell erfasst werden.

Zahlungszeilen löschen

Im Inforegister Dauerzahlungen – Termine innerhalb der Dauerzahlungskarte können einzelne Zahlungszeilen gelöscht werden. Dies erfolgt entweder über die Funktion Verwalten > Zeile löschen oder durch die Tastenkombination Strg+Entf.

Ein Löschen ist nur möglich, wenn die jeweilige Zahlungszeile:

  • nicht zu einer archivierten Dauerzahlung gehört,
  • nicht freigegeben ist,
  • nicht gebucht wurde.

Beim Löschen einer Zahlungszeile werden die zugehörigen Verteilungen automatisch mitgelöscht.

Vorgabeverteilungen

Für jede Dauerzahlung kann eine Vorgabeverteilung hinterlegt werden. Diese dient als Vorlage, aus der die Verteilungen für die einzelnen Zahlungstermine automatisch generiert werden. In der Regel ist dies ausreichend, da sich die Kontierung pro Zahlungstermin häufig nicht ändert.

Sollten jedoch unterschiedliche Leistungen zu verschiedenen Zahlungsterminen abgerechnet werden, ist es erforderlich, die Verteilung (Kontierung) je Zahlungstermin individuell anzupassen. Die Erfassung der Vorgabeverteilung erfolgt über die Funktion Verteilungen > Vorgabe-Verteilungen. Alternativ kann die Seite auch über die Infobox aufgerufen werden, indem Sie den Drilldown-Link Zahlbetrag verteilt auswählen.

Beträge

Vorgabeverteilungen anlegen

Bei der Erfassung der Vorgabeverteilungen werden die Felder Eigentümer/Mieter, Objektnr., Beschreibung und die Dimensionswerte mit den Daten aus dem Kopf der Dauerzahlungen Karte vorbelegt und können bei Bedarf geändert werden.

Vorgabeverteilungen

Bezeichnung Erläuterung
Objektnr. Wählen Sie hier das Objekt aus. Es können nur Objekte ausgewählt werden, die zur gewählten Zuständigkeitseinheit gehören und das gleiche Merkmal Eigentümer / Mieter haben.
Objektkonto Nr. Auswahl einer Objektkontonummer zur Kontierung. Wenn die Objektkontobeschreibung in Verteilungen verwenden in der Einrichtung hinterlegt ist, wird der Kontoname in die Beschreibung übernommen.
Abrechnungskreis Hier kann eine Zuordnung zu einem Abrechnungskreis hinterlegt werden.
Betrag Bruttobetrag für diese Zeile.
MwSt.-Geschäftsbuchungsgruppe Das Feld wird aus den Objektsteuerdaten ermittelt.
MwSt.-Produktbuchungsgruppe Das Feld wird aus dem Sachkonto (des Objektkontos) ermittelt.
Vorsteueranteil % Es wird der aktuelle Vorsteueranteil % aus den Objektsteuerdaten zum Tagesdatum berechnet.
Dimensionswerte Die voreingestellten Dimensionswerte können bei Bedarf geändert werden.

Vorgabeverteilungen löschen

In der Tabelle über Verwalten/Zeile löschen oder Strg+Entf können die Vorgabeverteilungen gelöscht werden, sofern die Dauerzahlung nicht archiviert und nicht freigegeben ist.

Verteilungen für Zahlungstermine

Für jede Zahlungszeile wird eine Verteilung auf die Objektkonten benötigt. Technisch bildet sie die Gegenbuchung zu dem Kreditorposten (i. d. R. also die Aufwandsbuchung).

Verteilungen für Zahlungstermine erzeugen

Aus den Vorgabeverteilungen können für alle ungebuchten Zahlungszeilen die Verteilungen generiert werden. Entweder direkt auf der Dauerzahlungen Karte über die Funktion Verteilungen erzeugen aus oder über die Suche.

Meldung

Sofern Verteilungen vorhanden sind, werden diese für alle noch nicht gebuchten Zahlungstermine gelöscht und aus den Vorgabeverteilungen neu erzeugt.

Verteilungen manuell erfassen

In dem Inforegister Dauerzahlungen Verteilungen werden nur die Verteilungen angezeigt, die zu dem aktuell ausgewählten Zahlungstermin gehören (auf dem der Satzzeiger in den Zahlungsterminen gerade positioniert ist). Sie können eine neue Verteilungszeile für diesen Zahlungstermin manuell anlegen.

Verteilung

Nachfolgend die wichtigsten Felderläuterungen:

Bezeichnung Erläuterung
Abrechnungskreis Zuordnung zu einem Abrechnungskreis.
Betrag Bruttobetrag für diese Zeile.
MwSt.-Geschäftsbuchungsgruppe Das Feld wird aus den Objektsteuerdaten ermittelt.
MwSt.-Produktbuchungsgruppe Das Feld wird aus dem Sachkonto (des Objektkontos) ermittelt.
Vorsteueranteil % Berechnetes Feld: aktueller Vorsteueranteil % aus den Objektsteuerdaten zum Buchungsdatum des Zahlungstermins. Falls der Vorsteueranteil % in den Objektsteuerdaten nach dem Buchen der Zahlungszeile geändert wurde, stimmt der angezeigte Wert nicht mit dem Wert überein, der vorher bei der Buchung angewendet wurde.
Dimensionswerte Die Dimensionswerte können bei Bedarf geändert werden.

Über den Drilldown im Feld Zahlbetrag verteilt in der Dauerzahlungen Terminzeile kann auch eine Karte zur Pflege der Verteilungen aufgerufen werden:

Vorgabeverteilung

Verteilungen löschen

Im Inforegister Dauerzahlungen Verteilungen können Sie über Verwalten/Zeile löschen oder den Strg+Entf Verteilungen löschen, die nicht

  • zu einer archivierten Dauerzahlung gehören,
  • zu einer freigegebenen Dauerzahlung gehören oder
  • zu einem gebuchten Zahlungstermin gehören.

Dauerzahlung kopieren

Über die Funktion Dauerzahlung kopieren kann aus einer bereits erfassten Dauerzahlung eine neue Dauerzahlung erstellt werden.

Kopieren

Bezeichnung Erläuterung
Von Dauerzahlung Nr. kopieren Wählen Sie die Dauerzahlung, die Sie kopieren möchten.
Neue Nr. manuell Wenn in der Nummernserie, die in der Einrichtung hinterlegt ist, angegeben wurde, dass Belegnummern auch manuell vergeben werden können, dann können Sie das Feld aktiv setzen, um das Eingabefeld für die manuelle Belegnummer editierbar zu machen.
Neue manuelle Nummer Wenn das Feld Neue Nr. manuell aktiviert wurde, dann können Sie hier eine Belegnummer manuell eintragen.
Nummernserie für neue Dauerzahlung Ist das Feld Neue Nr. manuell nicht aktiv gesetzt, dann wird die Nummernserie, sofern sie in der Einrichtung keine Verbindungen zu anderen Nummernserien hat, voreingestellt. Anderenfalls muss eine der hinterlegten Nummernserien über den Assist Button ausgewählt werden.
Termine neu berechnen (Datumsformel) Wenn hier eine Datumsformel eingegeben wird, werden mit Ausnahme des Belegdatums alle Datum-Felder in der neuen Dauerzahlung per Datumsformel neu berechnet. Wenn das Feld leer bleibt, erhält man eine 1:1 Kopie des Belegs. Die neue Dauerzahlung muss dann so bearbeitet werden, dass keine Dublette entsteht.
Neue Dauerzahlung anzeigen Wenn Sie das Feld aktivieren, dann wird nach dem Kopiervorgang die Karte der neuen Dauerzahlung angezeigt.

Dauerzahlung aus EK-Rechnung kopieren

Zur Umwandlung einer erfassten Einkaufsrechnung in eine Dauerzahlung steht der Bericht Dauerzahlung aus EK-Rechnung kopieren zur Verfügung. Dieser kann entweder über die Suche oder über die Funktion Kopieren aufgerufen werden. Beim Ausführen des Berichts werden die Kreditorinformationen automatisch aus der zugrunde liegenden Rechnung übernommen.

Alternativ kann der Vorgang auch direkt aus einer erfassten Einkaufsrechnung gestartet werden – entweder aus der Standard-Einkaufsrechnung oder aus der RE-Einkaufsrechnung (RELion) – über die Funktion In Dauerzahlungen übernehmen.

Ek-Rechung kopieren

Bezeichnung Erläuterung
Rechnungsnr. Wählen Sie die erfasste EK-Rechnung aus, die Sie kopieren möchten.
Dauerzahlungsnr. Hier erfolgt die Auswahl, ob die Nummer der neuen Dauerzahlung aus der Nummernserie gezogen, manuell eingegeben, oder aus der Rechnung übernommen wird.
Nummernserie Das Feld ist nur editierbar, wenn für Dauerzahlungsnr. aus Nummernserie ausgewählt wurde. Wenn die Nummernserie in der Einrichtung keine Verbindungen zu anderen Nummernserien hat, wird sie voreingestellt. Anderenfalls muss eine der hinterlegten Nummernserien über den Assist Button ausgewählt werden. Die neue Belegnummer wird aus der angegebenen Nummernserie ermittelt.
Manuelle Eingabe Das Feld ist nur editierbar, wenn Nr. manuell eingeben ausgewählt wurde. Hier erfolgt die Eingabe einer manuell vergebenen Belegnummer.
Externe Belegnummer Die externe Belegnummer wird aus dem Feld Kred.-Rechnungsnr. des Ursprungsbelegs übernommen.
Beschreibung Erfassen Sie die Beschreibung des Belegs.
Belegdatum Das Belegdatum wird vom Ursprungsbeleg übernommen.
Startdatum Tragen Sie das Startdatum ein, ab wann die erste Dauerzahlung erfolgen soll.
Enddatum Tragen Sie das Enddatum ein, bis wann die Dauerzahlung erfolgen soll.
Wiederholungsrate Erfassen Sie die Wiederholungsrate.
Gesamtbetrag Erfassen Sie den Gesamtbetrag.
Zahlbetrag Erfassen Sie den Zahlbetrag.
Neue Dauerzahlung anzeigen Wenn hier der Haken gesetzt ist, wird nach dem Kopiervorgang die Karte der neuen Dauerzahlung angezeigt.

Wichtig

Die Nummernserie wird bei der Archivierung von der erfassten Einkaufsrechnung in die Geb. Einkaufsrechnung automatisch übernommen.   Nachdem die Dauerzahlung erfolgreich angelegt wurde, erfolgt die weitere Verarbeitung durch die Erzeugung der Zahlungstermine und die Erfassung der Verteilungen. Die erfasste Rechnung wird als gebuchte Rechnung in die Historie übertragen und im Belegtext mit entsprechenden Hinweisen gekennzeichnet.

geb. EK-REchnung

Beschreibung der Funktionen

Dauerzahlung freigeben

Vor dem Buchen einer Dauerzahlung ist eine Freigabe des Belegs erforderlich. Nach erfolgter Freigabe sind nahezu alle Felder gegen Eingaben, Änderungen und Löschungen gesperrt.

Sollten nach der Freigabe dennoch Änderungen notwendig sein, kann der Freigabestatus auf der Dauerzahlungskarte unter zurückgesetzt oder alternativ der Haken im Feld Freigegeben manuell entfernt werden. Damit eine Dauerzahlung freigegeben werden kann, müssen folgende Bedingungen erfüllt sein:

  • Eine Kreditorennummer ist eingetragen.
  • Eine externe Belegnummer ist angegeben.
  • Der Gesamtbetrag ist vollständig verteilt.
  • Für jeden Zahlungstermin wurde eine Verteilung (Kontierung) erzeugt.

Dauerzahlung buchen

Das Buchen kann sowohl aus der Dauerzahlungen Karte als auch aus der Dauerzahlungen Übersicht erfolgen.

Hinweis

Wenn in der Einrichtung Mehrere Dauerzahlungen gleichzeitig buchen nicht aktiv gesetzt ist, kann jeweils nur eine Dauerzahlung gebucht werden. Falls mehr als eine Dauerzahlung zum Buchen ausgewählt wird, erscheint eine entsprechende Fehlermeldung. Sollte das Feld aktiviert sein, werden beim Aufruf aus der Übersicht alle markierten bzw. gefilterten Dauerzahlungen gebucht.

Voraussetzung für die Buchung:

  • Die Buchungen erfolgen nur, wenn die Dauerzahlungen freigegeben sind.
  • Es werden nur Zahlungstermine gebucht, die nicht mit dem Hinweis Storniert im Feld Korrekturstatus versehen sind.
  • Das Buchen erfolgt über ein temporär angelegtes Buchblatt, das im Feld Buch.-Blattname in der Einrichtung hinterlegt wurde. Das Buchblatt wird nicht zur Bearbeitung geöffnet, sondern sofort verarbeitet.

Bericht

Im Feld Buchen bis Datum geben Sie den Stichtag ein, bis zu dem Buchungen vorgenommen werden sollen. Das Arbeitsdatum wird standardmäßig vorgegeben und kann bei Bedarf rückdatiert werden, um beispielsweise vergangene Zahlungstermine abzugrenzen (z. B. nach einer Stornierung und Korrektur einer Dauerzahlung). Das Datum darf nicht nach dem Arbeitsdatum liegen, da Buchungen in wiederkehrenden Buchungsblättern, die in der Zukunft liegen, nicht zulässig sind.

Falls in den Einstellungen das Feld Mehrere Termine gleichzeitig buchen aktiviert ist, werden alle bis zum Stichtag fälligen Zahlungstermine gebucht. Andernfalls wird nur der jeweils erste fällige Zahlungstermin einer Dauerzahlung gebucht.

Zusätzlich können Sie die Dauerzahlungen filtern. Beim Aufruf aus der Dauerzahlungen-Karte ist die Belegnummer voreingestellt. Beim Aufruf aus der Übersicht werden alle Filter aus der Übersicht übernommen.

Nach dem Buchen wird die Buchungsnummer in die Zahlungsterminzeile eingetragen. Dies erreichen Sie über den Drilldown in der Spalte Buchungsnummer oder über Zeile im Inforegister Dauerzahlungen Termine.

Navigieren

Posten suchen

Dauerzahlungen fortschreiben

Eine fortlaufende Dauerzahlung kann beispielsweise ein Grundsteuerbescheid sein. Der Grundsteuerbescheid wird für das Jahr, in dem er eingeht, erstellt und entsprechend gekennzeichnet, dass er fortgeschrieben wird. Sollte im Folgejahr kein neuer Bescheid eingehen, bleibt der alte Bescheid gültig und kann aus der bestehenden Dauerzahlung für das neue Jahr kopiert werden.

Mit dem Bericht Dauerzahlungen fortschreiben können unbefristet laufende Zahlungen fortgeschrieben werden. Das bedeutet, es wird eine neue Dauerzahlung für den kommenden Buchungszeitraum erstellt. Im Gegensatz zum Bericht Dauerzahlung kopieren können dabei mehrere (bzw. alle) fortlaufenden Dauerzahlungen auf einmal kopiert werden. Aktivieren Sie das Feld Fortlaufende Dauerzahlung auf der Dauerzahlungen-Karte. Alle Dauerzahlungen, die mit einem Haken versehen sind und mindestens eine Buchung aufweisen, werden mithilfe des Berichts für das Folgejahr kopiert. Bei der maschinellen Fortschreibung wird der Haken am alten Beleg entfernt und am Folgebeleg gesetzt. Somit kann immer nur die letzte Dauerzahlung fortgeschrieben werden. In den kopierten Dauerzahlungen werden bis auf zwei Ausnahmen alle Datumsfelder mit der Datumsformel aus dem Feld Reichweite der fortlaufenden Dauerzahlung neu berechnet:

  1. Das Belegdatum bleibt unverändert.
  2. Das Feld Zahlungstermine buchen ab Datum wird gelöscht, damit im Folgejahr ab dem ersten Zahlungstermin gebucht wird.

Wichtig

In Dauerzahlungen, die fortgeschrieben wurden, kann der Freigabestatus nicht zurückgesetzt werden. Änderungen sind somit nicht mehr möglich.

Im alten Beleg wird im Feld Nächste fortlaufende Dauerzahlung die Nr. des Folgebelegs eingetragen. Solange der Folgebeleg noch keine (oder nur stornierte) Buchungen hat, kann er wieder gelöscht werden. Dabei wird das Feld Nächste fortlaufende Dauerzahlung wieder geleert und der Haken im Feld Fortlaufende Dauerzahlung gesetzt, d. h., die Fortschreibung wird wieder rückgängig gemacht. Der Freigabestatus kann zurückgesetzt werden, wodurch wieder Änderungen möglich sind.

Fortschreiben

Bericht

Nachfolgend werden die einzelnen Felder des Berichts erklärt:

Bezeichnung Erläuterung
Nummernserie aus alter fortlaufender Dauerzahlung Wenn der Haken gesetzt ist, wird die Belegnummer der neuen fortlaufenden Dauerzahlung aus der Nummernserie ermittelt, die bereits in der aktuellen Dauerzahlung verwendet wurde.
Nummernserie für neue fortlaufende Dauerzahlung Ist der Haken nicht gesetzt ist, muss hier die Nummernserie angegeben werden, aus der die neuen Belegnummern gezogen werden sollen.
Alte fortlaufende Dauerzahlungen archivieren, wenn komplett gebucht Dauerzahlungen, die komplett gebucht sind, können automatisch in das Archiv verschoben werden, wenn das Feld aktiviert gesetzt ist.
Neue fortlaufende Dauerzahlungen freigeben Die neuen Dauerzahlungen können automatisch freigegeben werden, wenn Sie sicher sind, dass keine manuellen Änderungen in den neuen fortlaufenden Dauerzahlungen nötig sind.

Zudem können Sie die fortlaufenden Dauerzahlungen noch filtern. Beim Aufruf aus der Dauerzahlungen Karte wird die Nr. des Belegs voreingestellt.

Dauerzahlungen archivieren

Über die Funktion Dauerzahlung archivieren können Dauerzahlungen, auch wenn sie nicht komplett gebucht sind, in das Archiv verschoben werden. Die Ansicht wird so übersichtlicher. Beim Aufruf des Berichts über das Menü werden nur komplett gebuchte Dauerzahlungen archiviert.

Archivierte Dauerzahlungen anzeigen

Die Dauerzahlungen Archiv Karte öffnen Sie über die Suchfunktion.

Karte

Archivierte Dauerzahlungen wieder aktivieren

Falls die Dauerzahlung irrtümlich archiviert wurde, kann der archivierte Beleg über die Aktion Dauerzahlung reaktivieren wieder in die aktiven Dauerzahlungen verschoben werden.

Archiv Übersicht

Berichtsfunktion

Dauerzahlung Stammblatt

Das Modul bietet Ihnen die Möglichkeit, Ihre Daten auszudrucken. Wählen Sie dazu auf der Dauerzahlungen Karte unter Berichte/Stammblatt der Bericht Dauerzahlung Stammblatt.

In dem Stammblatt werden die Daten zum Objekt, zum Kreditor, zur Kreditorbank, sowie eine Auflistung der Zahlungstermine mit einer Gesamtsumme in übersichtlicher Form ausgegeben. Optional können Sie die Verteilungen pro Zahlungstermin anzeigen lassen.

Druck

Dauerzahlungen Reporting

Mit dem Dauerzahlungen Reporting können Auswertungen für beliebig gefilterte Dauerzahlungen und Zahlungstermine pro Zuständigkeitseinheit erzeugt werden. Dabei können Sie eine Sortierung nach Kreditoren, Objekten oder Sachkonten auswählen. Die Art der Ausgabe kann variabel zusammengestellt werden.

Verteilungen, Summen pro Termin, Summen pro Objekt/Kreditor/Sachkonto und Gesamtsumme können Sie frei kombinieren.

Bericht

Bezeichnung Erläuterung
Zuständigkeitseinheit Gibt die Zuständigkeitseinheit für die Auswertung an.
Sortierung Die Auswertung kann nach Objektnummer im Kopf, Objektnummer in den Verteilungen, Kreditornummer oder Sachkontonummer sortiert werden.
Datumsauswahl Auswahl, ob die Auswertung nach Buchungsdatum oder Fälligkeitsdatum erfolgt.
Verteilungen Gibt an, ob die einzelnen Verteilungen ausgegeben werden.
Summen pro Termin Gibt eine Summe pro Buchungs- oder Fälligkeitsdatum entsprechend der Datumsauswahl aus.
Summen pro Objekt/Kreditor/Konto Gibt eine Gruppensumme entsprechend der gewählten Sortierung aus.
Gesamtsumme Gibt eine Gesamtsumme über alle Beträge am Ende der Auswertung aus.

Beispiel für die Druckausgabe:

Druck

4.11 - Darlehensverwaltung

Dieses Modul ermöglicht es, Kreditverträge zu verwalten, z. B. für die Finanzierung von Immobilien, Bau-/Instandhaltungsmaßnahmen oder auch größere Reparaturen.

Einführung

Im Zusammenhang mit Ihrer Verwaltungstätigkeit ist es häufig erforderlich, die Finanzierung von Immobilien, Baumaßnahmen, Instandhaltungsaufwendungen oder größeren Reparaturen über ein Darlehen abzudecken. Über das Modul Darlehen erhalten Sie ein System zur Verwaltung von Krediten, das speziell auf kreditorische Darlehen ausgelegt ist, aber auch bestandserhöhende Darlehen wie z. B. Gesellschafterdarlehen abbilden kann. Sie erfassen alle Daten im Zusammenhang mit Darlehen und Hypotheken und führen verschiedene Berechnungen von Tilgung, Zinsen bzw. Annuitäten durch.

Bitte beachten Sie, dass für das Modul Darlehensverwaltung eine gesonderte RELion-Lizenz benötigt wird. Da die Darlehensverwaltung sehr viele Möglichkeiten bietet, ist diese Dokumentation so aufgebaut, dass Sie den Einstieg mit der Einrichtung und Buchung eines Darlehens möglichst einfach gestalten können.

Die wesentlichen Merkmale der Darlehensverwaltung:

  • Verteilung der Darlehen auf ein oder mehrere Objekte
  • Vor- und nachschüssige Zinsberechnung
  • Feste und variable Zinsvereinbarungen (z. B. nach Euribor und EZB-Leitzins)
  • Beliebig viele Zinsfestschreibungen
  • Beliebige Zahlungshäufigkeiten für Zinsen, Tilgungen, Gebühren usw.
  • Tilgungsfreie Zeiten
  • Gebühren: einmalig, prozentual, Fixbeträge und Mischformen davon
  • Stapelverarbeitungen z. B. für das Buchen oder berechnen von Tilgungsplänen
  • Zinsabschluss einzeln oder im Stapel
  • Sondertilgungen, Zuschreibungen und Zuschüsse jederzeit möglich
  • Beliebig viele Vorlagen zur Kontenfindung
  • Passive Verwaltung, d.h. Darlehen werden nur nachrichtlich verwaltet und es finden keine Buchungen in der Finanzbuchhaltung statt.

Weitere Merkmale:

  • Verrechnung von Tilgungen oder anderen Bestandsveränderungen monatlich, vierteljährlich, halbjährlich, jährlich oder mit Ende der Zinsfestschreibung
  • Simulation von Darlehen ohne Buchung in der Finanzbuchhaltung
  • Optional eigene Nummernserien für jede Darlehensart

Einrichtung

Die Grundeinrichtung für die Darlehensverwaltung umfasst folgende Elemente:

  • Mindestens eine Buch.-Blattvorlage für Darlehen.
  • Erstellung von Objektkonten sowohl in den Objekt Vorlagekonten als auch in den Objekt Konten.
  • Festlegung von Nummernserien für Darlehensnummern und Darlehensbuchungsnummern.
  • Einrichtungsparameter in der RE Einrichtung, den Darlehen Buchungsgruppen und der Darlehen/Kaution Var. Zins Übersicht

Diese Elemente sind essenziell für eine effektive Verwaltung von Darlehen.

Buch.-Blattvorlagen für Darlehen

Öffnen Sie die Fibu Buch.-Blattvorlagen. Blenden Sie sich zunächst die beiden Spalten Seiten-ID und Seitenbeschriftung ein.

Fibu

Tragen Sie im Feld Name eine Buchblattvorlage für Darlehen ein und füllen Sie das Feld Seiten-ID mit 5164075. Dies ist die Form RE Darlehensbuchblatt, in der die entsprechenden Felder für Darlehensbuchungen bereits eingeblendet sind.

Objektkonten für die Darlehensverwaltung in den Objekt-Vorlagekonten

Erfassen Sie zunächst für die Konten der Darlehensverwaltung einen eigenen Vorlagencode.

Tragen Sie hierfür in den Feldern Code und Beschreibung eine entsprechende Bezeichnung für die Darlehensverwaltung ein. Dieser eigene Vorlagencode für die Darlehensverwaltung gewährleistet Ihnen jederzeit einen schnellen Zugriff auf diese Konten. Richten Sie sich nun unter diesem Vorlagencode die Konten für Ihre Darlehensverwaltung ein und verknüpfen diese mit einem entsprechenden Sachkonto. Dafür wählen Sie im Menüband in der Registerkarte Vorgang die Global-Objekt-Vorlagekonten:

Global-Objekt-Vorlagekonto

Wichtig

Die Kontenfelder der Darlehenskarten greifen alle auf die Objekt-Vorlagekonten zu. Das bedeutet, dass Sie im laufenden Betrieb sicherstellen müssen, dass Objekte, die mit einem Darlehen in Zusammenhang stehen die gleichen Konten in ihrem Objektkontenplan führen bzw. übertragen bekommen.

Sie benötigen auf jeden Fall Konten für Darlehensverbindlichkeiten, Zinsaufwand und Gebühren. Sollten Sie die Darlehensbuchungen über Verrechnungs- bzw. Transitkonten machen, richten Sie auch dafür Sach- und Objekt-Vorlagekonten ein.

Nachdem sämtliche Konten korrekt eingerichtet wurden, übertragen Sie diese über die Funktion Objektkonten erstellen in die Objektkontenpläne.

Vorlagekonten

Nummernserien in der RE Einrichtung

Öffnen Sie die RE Einrichtung. Im Inforegister Nummerierung hinterlegen Sie für die beiden Felder Darlehensnummern und Darlehen Buchungsnummern entsprechende Nummernserien.

Nummerierung

Aktivieren Sie das Feld Darlehen Ext. Belegnr. erzeugen im Inforegister Buchung, so wird die externe Belegnummer automatisch aus der Darlehensnummer Bank + Jahr + Monat der laufenden Buchung erzeugt, es sei denn, auf dem Darlehensposten enthält das Feld Ext. Belegnr. bereits einen Wert.

Buchung

Darlehen Buchungsgruppen

Diese Darlehensarten sind möglich:

  • Baudarlehen
  • Sanierungsdarlehen
  • Eigenmitteldarlehen
  • Grundstücksdarlehen
  • Finanzierungsdarlehen
  • Kaution
  • Gewährtes Darlehen im Aufbau
  • Gewährtes Darlehen in Rückzahlung
  • Finanzierungsbeitrag (Österreich)

Für jede Darlehensart können Vorlagen eingerichtet werden. Folgende Bereiche sind pro Vorlage frei definierbar:

  • Individuelle Nummernserie (sofern diese von der RE Einrichtung abweichen soll)
  • Pro Vorlage eigene Buchblätter
  • Debitoren Buchungsgruppen
  • Die Kontierung für Darlehen, Kautionen, Zins, Tilgung, Sondertilgung, Zuschreibung, Zuschuss, Verwohnung, Gebühr, Rundungsdifferenz, Solidaritätszuschlag und Zinsabschlag Steuer
  • Maximale Rundungsdifferenz für Belegbuchungen
  • Toleranztage vor/nach Belegdatum zur Steuerung der Planpostenanzeige
  • Planungshorizont

Individuelle Nummernserie pro Darlehen Buchungsgruppe

Öffnen Sie im Bereich Verwaltung die Darlehen Buchungsgruppen. Legen Sie im Menüband mit Neu eine neue Darlehen Buchungsgruppe an und definieren Sie Ihre Vorgabewerte.

Buchungsgruppe

Sie können pro Darlehensart beliebig viele Darlehensvorlagen erzeugen und pro Darlehensvorlage bei Bedarf eine eigene Nummernserie im Feld Darlehensnr. Serie hinterlegen. Wird diese Möglichkeit nicht genutzt, so verwendet RELion die Darlehensnummernserie aus der RE Einrichtung. Aktivieren Sie das Feld Standard für Darlehensart, so wird diese Buchungsgruppe und Nummernserie als Vorgabe für diese Darlehensart verwendet.

Individuelle Buchblätter

Über die Felder Buch.-Blatt Vorlage und Buch.-Blatt Name in der Darlehen Buchungsgruppe wählen Sie die Standard Buch.-Blatt Vorlage aus, die für dieses Darlehen beim Buchen vorgeschlagen werden soll.

Buchungsgruppe

Wenn im Stapel gebucht wird, also über mehrere Darlehen, so wird dort separat ein Buch.-Blatt ausgewählt. Die Eintragung in der Darlehen Buchungsgruppe ist also nur für Einzelbuchungen relevant.

Debitoren Buchungsgruppe

Wenn Sie Forderungen wie z. B. Kautionen in der Bilanz gesondert ausweisen möchten, so empfiehlt es sich, in der jeweiligen Darlehen Buchungsgruppe eine spezielle Debitoren Buchungsgruppe zu hinterlegen. Damit werden die Forderungen auf einem separaten Forderungssammelkonto gebucht.

Darlehen Buchungsgruppe

Kontierung

Hinterlegen Sie in der Darlehen Buchungsgruppe für jede Darlehensart die entsprechenden Konten, auf welche im späteren Verlauf gebucht werden soll.

Konten

Wichtig

Die Kontenfelder greifen alle auf die Objekt-Vorlagekonten zu. Das bedeutet, es muss sichergestellt sein, dass Objekte, die mit einem Darlehen in Zusammenhang stehen, die gleichen Konten im Objektkontenplan führen.

Im Feld Konto Darlehen hinterlegen Sie das Objekt-Vorlagekonto, welches für den Darlehensbestand verwendet wird. Die Felder Konto Tilgung, Konto Zuschreibung und Konto Sondertilgung sind in der Regel identisch mit dem Konto Darlehen.

Buchungsgruppe

Wird im Feld Buchen an Verrechnungskonto ein Haken gesetzt, so werden alle Buchungen dieser Darlehensart gegen das im Feld Konto Darlehen Verrechnung eingetragene Konto gebucht. Ist kein Haken gesetzt so bucht das Programm direkt gegen Kreditor bzw. Debitor.

Multi-Objekt

Über das Feld Multi-Objekt mit Gegenbuchung können Sie einrichten, dass ein Darlehen mit mehr als einem Objekt in der Mittelverwendung bei der Buchung mit Gegenkonto gebucht wird. Bei Kautionen, gewährten Darlehen oder Finanzierungsbeiträgen sollten ungewollte Auszahlungen beim Zahlungslauf verhindert werden. Wird z. B. beim Feld Auszahlungen Abwarten ein Eintrag gemacht, werden die erzeugten Debitorenposten automatisch mir dieser Sperre versehen.

Eine Mietstundung sollte ja in der Regel nur zum internen Ausgleich von Mietsollstellungen verwendet werden.

Planungshorizont

In der Darlehen Buchungsgruppe kann im Feld Planungshorizont die Berechnung von Planposten für die Darlehen mit dieser Buchungsgruppe zeitlich begrenzt werden. Es macht nicht unbedingt Sinn für jedes Darlehen bei der Neuberechnung die Posten so weit zu berechnen, bis das Darlehen vollständig getilgt ist.

Planungshorizont

Der Schieberegler im Feld Planungshorizont berücksichtigen ist standardmäßig aktiv gesetzt, d. h., die Berechnung findet nur bis zu dem Datum statt das eventuell in der verwendeten Darlehens Buchungsgruppe eingetragen ist.

Planposten berechnen

Wird das Feld deaktiviert oder ist in der Darlehensbuchungsgruppe nichts eingetragen, wird bis zum Vertragsende bzw. Ende der letzten Berechnungsart des Darlehens berechnet.  

Darlehensgruppen

Sie können Darlehen über Darlehensgruppen frei definierbaren Kategorien zuordnen und diese damit für Auswertungszwecke gruppieren. Wenn Sie anschließend auf der Darlehenskarte das Feld Darlehensgruppe auswählen, so wird dieses Darlehen später bei der Auswertung der entsprechenden Gruppe zugeordnet.

Darlehensgruppen

Einrichtung der variablen Zinsfolge

Für die Zinsberechnung eines Darlehens oder einer Kaution bei aktiver Kautionsverwaltung, erfassen Sie zunächst die variablen Zinswerte. Die Zinstabellen können später beliebig vielen Darlehen oder Kautionen für die Zinsberechnung zugeordnet werden.

Global-Darlehen

In der jeweiligen Karte hinterlegen Sie Startdatum, Beschreibung, Zinssatz (p.a.), Zinsabschlagsteuer % und den Solidaritätsbeitrag %.

Kaution Variabler Zins

Hinweis

Die variable Zinsübersicht ist global und kann somit in allen Mandanten der Datenbank verwendet werden.

Prozessablauf

Die Darlehensverwaltung ist eine Nebenbuchhaltung mit Verbindungen zur Finanzbuchhaltung. Je nach Einrichtung des Darlehens können alle Buchungen in der Finanzbuchhaltung gebucht werden. Es gibt aber auch Buchungen, die nur im Nebenbuch stattfinden.

Das Anlegen eines Darlehens wird durch Assistenten unterstützt. Nach Fertigstellung des Assistenten werden bei Bedarf weitere Angaben in der Darlehenskarte, Mittelverwendung und den Berechnungsarten festgelegt.

Prozess

Fallbeispiel

Nachdem die grundsätzlichen Einrichtungen für Darlehen vorgenommen wurden, beginnen Sie nun mit der Erfassung Ihres Darlehens. In unserem Beispiel wird ein Sanierungsdarlehen in Höhe von 1.200.000,00 EUR angelegt. Auf folgende Schritte möchten wir hierbei näher eingehen:

  • Neuanlage Darlehens mittels Neuanlageassistent.
  • Einrichtung einer weiteren Berechnungsart.
  • Buchung von zwei Zuschreibungen, einmal über Dialogbuchung und einmal über Belegbuchung.
  • Berechnen und Buchen von Planposten.
  • Rückwirkender Zinsabschluss

Neuanlage Darlehen Kreditorisch

Starten Sie über Neuanlage den Assistenten Darlehen Neuanlage kreditorisch.

Neuanlage

Die Seite 1 bietet eine klare Übersicht über alle wichtigen Vertragsinformationen, die bei der Neuanlage des Darlehens erforderlich sind.

Wählen Sie im Feld Darlehensart über das Auswahlfeld das gewünschte Darlehen aus. Mit der Darlehensart sind je nach Einrichtung bestimmte Nummernserien verfügbar.

Erfassen Sie anschließend in den Feldern Nominalbetrag, Beschreibung, Darlehensnr. Bank, Darlehensgeber (Kreditor), Bankkonto, Vertragsdatum, Vertragsbeginn und falls bekannt auch im Feld Vertragsende die grundlegenden Daten gemäß Ihrem Darlehensvertrag.

Über Weiter gelangen Sie auf die zweite Seite zur Erfassung der Berechnungsgrundlagen. Tragen Sie hier die Grundlagen für Zins- und Tilgungsberechnung ein.

Assistent

Hinweis

In der Darlehen Neuanlage kann nur eine Zinsfestschreibung definiert werden. Sollten weitere Festschreibungen benötigt werden oder aber Angaben zu Rückzahlungsvereinbarungen (z. B. Verwaltungsgebühren) notwendig sein, können diese nach Abschluss des Assistenten in den Berechnungsarten nachgetragen werden.

Mit Weiter gelangen Sie zur Erfassung der Mittelverwendung:

Assistent

Wenn das Darlehen auf mehrere Objekte aufgeteilt wird, legen Sie auf dieser Seite für jedes Objekt eine Zeile an. Bei Anteil aktuell % wird der Anteil am Gesamtdarlehen angegeben, der in der Summe 100% ergeben muss. Über Weiter gelangen Sie zur Erfassung der Buchungsvorgaben.

Assistent

Das Restdarlehen ist der Restbetrag eines Darlehens zu einem bestimmten Stichtag, z. B. der Übernahmewert aus einem alten System. Entscheidend für die Angabe eines Restdarlehens ist, ob das Darlehen bereits als Verbindlichkeit in der Finanzbuchhaltung existiert oder noch nicht.

Hinweis

Wenn Sie das Darlehen neu anlegen, ist es nicht notwendig, ein Restdarlehen einzugeben, da die Darlehensabrufe als Zuschreibungen im Darlehen gebucht werden.

Klicken Sie auf Weiter um auf die letzte Seite des Assistenten, das Ergebnisprotokoll, zu gelangen.

Assistent

Im Ergebnisprotokoll wird zusammengefasst, was mit Fertigstellen des Assistenten angelegt wird. Klicken Sie auf Fertigstellen um das Darlehen anzulegen. Der Assistent wird daraufhin beendet, und Sie haben die Option, dass eben angelegte Darlehen anzeigen zu lassen.

Meldung

Da wir unser Darlehen noch kontrollieren möchten, bestätigen wir die Meldung mit Ja und gelangen automatisch auf die neu angelegte Darlehenskarte, deren Status sich noch in Neuanlage befindet. Somit sind alle Stammdaten noch zur Bearbeitung offen und können, wenn nötig, korrigiert bzw. erweitert werden.

Infobox

In der Infobox Darlehendetails gelangen Sie über den DrillDown neben dem Feld Anzahl Berechnungsarten beispielsweise zur Darlehen Berechnungsart Übersicht. Hier möchten wir nun für unser Datenbeispiel weitere Zinsfestschreibungen und Gebühren erfassen.

Übersicht

Mit dem Vorgang Berechnungsart kopieren wird die aktuelle Berechnungsart kopiert. Nun können Sie die Daten der vorhandenen Zeile bearbeitet werden.

Berechnungsart

In unserem Beispiel tragen Sie im Feld Beschreibung eine zweite Zinsfestschreibung ein. Sie erhöhen die Annuität (p. Zahlung) auf 22.300,00 EUR und setzen den Nominalzins % (p.a.) auf 3,5 %. Erfassen Sie eine Gebühr in Höhe von 5,00 EUR mit vierteljährlicher Fälligkeit.

Wenn keine weiteren Angaben mehr notwendig sind und alle Ergänzungen vorgenommen wurden, erfassen Sie noch die Eigentümer-ZE auf der Darlehenskarte bevor Sie den Status des Darlehens auf Laufendes Darlehen setzen.

Allgemein

Hinweis

Der Status eines Darlehens kann im Laufe der Verwaltung verändert werden. Nähere Informationen hierzu entnehmen Sie bitte dem Kapitel Status ändern.

Buchen der Zuschreibung

Um das Darlehen nun als Verbindlichkeit in der Finanzbuchhaltung zu erfassen und Planposten erstellen zu können, buchen Sie im nächsten Schritt die Zuschreibung des Darlehens.

Die Buchung der Zuschreibung kann entweder über den Vorgang Belegbuchung oder aber als Buchung direkt in den Planposten erfolgen. In unserem Fallbeispiel erläutern wir beide Buchungsvarianten anhand von zwei unterschiedlich gebuchten Zuschreibungen.

Planposten

Für die direkte Buchung öffnen Sie die Darlehen Planposten und beginnen mit der Eingabe der Zuschreibung. Es erfolgt eine Teilauszahlung der Bank am 01.07.2024 in Höhe von 900.000,00 EUR. Die Verbindlichkeit ist noch nicht in der Finanzbuchhaltung erfasst, deswegen wählen Sie die Postenart Zuschreibung.

Planposten

Erfassen Sie in der ersten Zeile die Werte in den Feldern Startdatum, Postenart, Beschreibung und Betrag. Anschließend buchen Sie die eingetragenen Werte und übertragen sie damit in die Finanzbuchhaltung. Dafür wählen Sie den Vorgang Planposten buchen. Es öffnet sich automatisch der Bericht Buchen Darlehen/Kautionskonto, den Sie mit OK bestätigen um die Buchung somit ins Buch.-Blatt übertragen.

Bericht

Buchblatt

Über den Vorgang Buchen wird die Zuschreibung gebucht und in den Planposten vermerkt:

Buchblatt

Belegbuchung

Jetzt wird noch ein zweiter Abruf in Höhe von 300.000,00 EUR zum 05.07.2024 über die Belegbuchung gebucht. Verwenden Sie dafür im Fenster Darlehen Kreditorisch die Belegbuchung im Menüband unter Aktionen:

Darlehen Kreditorisch

Es öffnet sich die Darlehen Belegbuchung. Dort können Sie mit der Erfassung der Zuschreibung beginnen:

Belegbuchung

Tragen Sie in das Feld Fälligkeitsdatum von das Datum der Auszahlung ein. Die Eingabe eines Leistungszeitraumes ist rein optional. Wenn die Felder keinen Wert enthalten, so ist das Fälligkeitsdatum maßgebend. Anschließend erfassen Sie den Buchungstext und die Externe Belegnr. Tragen Sie den entsprechenden Betrag in das dafür vorgesehene Feld Zuschreibung ein.

Wenn Sie die eingetragenen Werte buchen und damit in die Finanzbuchhaltung übertragen wollen, nehmen Sie dies im Vorgang Anlegen, prüfen und buchen vor. Es öffnet automatisch der Bericht Buchen Darlehen/Kautionskonto, den Sie mit OK bestätigen können:

Bericht

Hinweis

Sie verwenden die Postenart Zuschreibung, wenn der Wert in die Finanzbuchhaltung übertragen werden soll, also Fibu relevant ist. Zuschreibungen, die nicht für die Fibu benötigt werden, erfassen Sie mit der Postenart Zuschreibung ohne Fibu. Verwenden Sie den Saldenvortrag, wenn das Darlehen, z. B. aus einem anderen System übernommen wurde und die Verbindlichkeit bereits in der Finanzbuchhaltung erfasst ist. Der Saldovortrag ist ein nicht Fibu relevanter Posten.

Im Inforegister Allgemein der Darlehenskarte erscheint nun im Feld Restbetrag der aktuelle Stand des Darlehens in Höhe von 1.200.000 EUR.

Planposten

Von hier gelangen Sie auch zu den Planposten des Darlehens und können die beiden Zuschreibungen überprüfen:

Planposten

Berechnen und Buchen von Planposten

Nach dem Buchen der Zuschreibungen können die Darlehen Planposten ermittelt werden. Sie dienen als Grundlage für die weiteren Buchungen des Darlehens und zu Auswertungszwecken.

Details

Hinweis

Im Modul Darlehen werden gebuchte und ungebuchte Posten zusammen angezeigt. Nur so ist der Verlauf des Darlehens auf einen Blick erkennbar.

Dies wird deutlicher, wenn Sie für Ihr Darlehen jetzt anhand der Vorgaben, die in den Berechnungsarten eingetragen wurden, die zukünftigen Darlehensbewegungen berechnen lassen:

Planposten berechnen

Über die Stapelverarbeitung Planposten berechnen lassen sich die Planposten erzeugen:

Bericht

Nach Bestätigung mit OK werden die Planposten erstellt:

Planposten

Die Darlehenstilgungen und Zinsen wurden jetzt berechnet. Allerdings muss berücksichtigt werden, dass beim Berechnen von Planposten immer nur die Zeiträume berücksichtigt werden, in denen noch keine Buchungen stattgefunden haben. Klicken Sie auf den Betrag beim ersten Zinsposten, dann werden die Details der Zinsberechnung angezeigt.

Zinsposten

Die Zinsen werden in unserem Datenbeispiel erst ab 01.08.2024 berechnet. Fallen nun jedoch bereits ab dem Auszahlungszeitpunkt (01.07. und 05.07.2024) Zinsen an, so können Sie für die bereits gebuchten Zeiträume einen rückwirkenden Zinsabschluss berechnen lassen. Dazu öffnen Sie den Bericht Planposten berechnen und aktivieren das Optionsfeld Soll für die bereits gebuchten Zeiträume ein rückwirkender Zinsabschluss berechnet werden?.

Planposten berechnen

Details

Es wurde ein Posten mit der Beschreibung Rückwirkender Zinsabschluss eingestellt. Die beiden Zuschreibungen sind bei der Zinsberechnung für den Monat Juli 2024 berücksichtigt. Selbstverständlich besteht auch die Möglichkeit, zwischen den automatisch erstellten Planposten manuell eine neue Zeile einzufügen:

Zeile einfügen

Planposten

Solche manuell angelegten Planposten können, wie alle anderen Planposten, gebucht werden. Sollten diese Zeilen nur für Kalkulation o.ä. angelegt worden sein, lassen sich die Zeilen durch den Bericht Planposten berechnen über die Aktivierung des Feldes Manuell angelegte Planposten löschen, wieder entfernen:

Bericht

Weitere Buchungen

Mit den berechneten Planposten können die weiteren Buchungen anhand dieser Planposten durchgeführt werden.

Dialogbuchung / Direktes Buchen aus den Planposten heraus

Aus den Darlehen Planposten heraus wählen Sie die Funktion Planposten buchen.

Planposten buchen

Es besteht die Möglichkeit, mehrere Monate über die Option Fälligkeitsdatum von und Fälligkeitsdatum bis auszuwählen. Aktivieren Sie das Feld Sofort buchen nur dann, wenn die Planposten mit den Bankbuchungen hundertprozentig übereinstimmen. Ohne Option Sofort buchen können Sie anschließend im Buch.-Blatt die Beträge, mit denen auf dem Kontoauszug der Bank vergleichen.

Die Option Buchungsnr. überschreiben wird verwendet, falls bereits Buchungen erzeugt aber noch nicht gebucht wurden, weil z. B. das Buch-Blatt gelöscht worden ist. In diesem Falle aktivieren Sie das Feld Buchungsnr. überschreiben, um eine neue Buchung lfd.Nr. zu vergeben.

Planposten

Belegbuchung

Aus der Karte Kreditorische Darlehen Übersicht gelangen Sie zur Belegbuchung. Wird das Darlehen z. B. manuell verwaltet, so nehmen Sie hier die erforderlichen Eingaben zum Buchen vor.

Belegbuchung

Im Inforegister Allgemein werden Detailinformationen zum Darlehen angezeigt. Sie haben die Möglichkeit, für Buchungen weitere Eingaben vorzunehmen.

Belegbuchung

Wenn Sie die Darlehensraten manuell über die Belegbuchung erfassen möchten, tragen Sie die entsprechenden Tilgungs- und Zinsraten in die dafür vorgesehenen Felder ein und buchen diese unter Angabe von Fälligkeitsdatum, Buchungstext und externer Belegnummer.

Auf die gleiche Weise können Sie Annuitäten, Tilgungen, Tilgungszuschuss, Zinsen, Gebühren, Zuschreibungen und Sondertilgungen erfassen. Im Feld Darl. nach Buchung wird der aktuelle Darlehensstand zur Kontrolle angezeigt.

Hinweis

Die Eingabe eines Leistungszeitraums ist rein optional. Wenn die Felder keine Werte enthalten, ist das Fälligkeitsdatum maßgebend.

Wenn Sie die eingetragenen Werte buchen und damit in die Finanzbuchhaltung übertragen wollen, nehmen Sie dies über den Vorgang Anlegen, prüfen und buchen vor. Dadurch öffnet sich automatisch den Bericht Buchen Darlehen/Kautionskonto. Mit OK wird die Buchung ins Buch.-Blatt übertragen und kann dort über die Funktion Buchen gebucht werden.

Im Inforegister Darlehen Planposten Zeilen werden Planposten dargestellt, wenn diese vorher erfasst oder durch Planposten berechnen zuvor berechnet wurden.

Belegbuchung

Im Inforegister Einstellungen können Sie Datums- und Differenzeinstellungen vornehmen.

Einstellungen

Storno von Darlehensbuchungen

In unserem Beispieldarlehen wurden die Annuitäten bis einschließlich Fälligkeitsdatum 30.11.2024 gebucht. Nun soll die letzte Buchung 21-100119 storniert werden. Klicken Sie dazu in die Spalte Buchung lfd.Nr. auf die Buchung, dann öffnet sich das Fenster Sachposten.

Storno

Öffnen Sie die Funktion Transaktionsposten stornieren.

Transaktion stornieren

Über Stornieren bzw. Stornieren und Drucken werden die Posten nach einer Sicherheitsabfrage storniert und die Darlehensposten zurückgesetzt:

Transaktion stornieren

Darlehen Planposten

Weiterführende Themen und Besonderheiten

Planposten

Neben der Möglichkeit die Planposten zu berechnen, können Sie diese über Planposten buchen in die FIBU übergeben oder über Planposten löschen wieder entfernen.

Ein Löschen von Planposten ist allerdings nur möglich, wenn diese noch nicht gebucht wurden. Neben den vom System, aufgrund Ihrer eingegebenen Daten, automatisch berechneten Planposten, besteht jederzeit die Option manuell weitere Planposten hinzuzufügen. Dieses manuelle Einfügen von Planpostenzeilen in eine bestehende Berechnung kann vor allem dann sinnvoll sein, wenn beispielsweise Sondertilgungen oder Zuschreibungen vorgenommen werden.

Zum Erfassen einer manuellen Postenart fügen Sie in der Tabelle Darlehen Planposten eine neue Zeile ein, indem Sie die Zeilenauswahl aufrufen und eine Neue Zeile einfügen:

Darlehen Planposten

Nachdem die leere Zeile erstellt wurde, können Sie mit der Eingabe der Daten beginnen und diese anschließend buchen. Wenn Sie im Anschluss eine Neuberechnung über Planposten berechnen vornehmen, wird die neu eingetragene Zeile entsprechend berücksichtigt.

Die Spalte Bestandsrelevanter Betrag wird bei den Postenarten, die Auswirkungen auf den Restsaldo haben, mit dem Buchungsbetrag gefüllt. Der Wert der Spalte Summe nach Startdatum entspricht dem Wert des Feldes Restbetrag in der Darlehenskarte. Gleichzeitig ist der Wert in der Spalte Summe nach Startdatum auch das Buchungsdatum.

Planposten

Restbetrag

Postenarten in den Darlehen Planposten

Über das Feld Postenart wird die Art der Verbuchung und damit auch die Kontierung gewählt. Welche Konten hierbei angesprochen werden, ermittelt sich aus Ihren Eingaben in den Darlehen Buchungsgruppen der jeweiligen Darlehensart. Folgende Postenarten stehen zur Verfügung:

  • Zins
  • Tilgung
  • Zuschreibung
  • Sondertilgung
  • Gebühren
  • Zuschuss n. rückzahlbar
  • Restsaldo (nur für Systembuchungen)
  • Verwohnung (nur für Länderversion Österreich)
  • Zuschuss rückzahlbar
  • Forderung (nur bei debitorischen Darlehen)
  • Nominaländerung
  • Kapitalertragsteuer
  • Solidaritätsbeitrag
  • Saldenvortrag (Erste Buchung, wenn Keine Fibu-Buchung)
  • Zuschreibung ohne FIBU
  • Zins mit Bestandsveränderung
  • Soli. Zuschlag mit Bestandsveränderung
  • Kapitalertragsteuer mit Bestandsveränderung
  • Tilgungszuschuss

Postenart

Postenart Tilgungszuschuss

Im Rahmen des KfW-CO2-Gebäudesanierungsprogramms werden zinsverbilligte Darlehen ausgegeben. Wenn die Voraussetzungen erfüllt sind, wird den Unternehmen ein Teil der Darlehensschuld (Tilgungszuschuss) erlassen.

Hinweis

Die Buchung der Postenart Tilgungszuschuss mindert das Darlehen im Soll und verändert das im Feld Konto Tilgungszuschuss hinterlegte Konto im Haben. Es handelt sich hierbei um eine reine Sachkontenbuchung. Eine Buchung auf Anlagen wird nicht unterstützt.

Um den Tilgungszuschuss buchen zu können muss in der Einrichtungstabelle Darlehen Buchungsgruppe dafür das Feld Konto Tilgungszuschuss bei der jeweiligen Darlehensart hinterlegt werden:

Tilgungszuschuss

Die Postenart Tilgungszuschuss wird in den Berichten zur Spalte Tilgung addiert. Bei folgenden Berichten findet dies Verwendung:

  • Darlehen Kreditor/Salden
  • Darlehen Verbindlichkeitenspiegel Bank
  • Darlehen Kontoauszug

Berechnungsarten

Klicken Sie im Menüband der Darlehenskarte auf die Schaltfläche Berechnungsarten, um in die Darlehen Berechnungsart Übersicht zu gelangen.

Wählen Sie die zu bearbeitende Berechnungsart aus, um anschließend über die Schaltfläche Bearbeiten in die entsprechende Detailansicht zu gelangen:

Berechnungsarten

Berechnungsart

Im Inforegister Allgemein werden alle Zahlungsmodalitäten (z. B. Annuität, Tilgungsbetrag oder Zahlungsweise Tilgung) und deren Gültigkeitszeitraum (z. B. Startdatum und Enddatum) für das Darlehen festgelegt.

Diese Eingaben sind sowohl für die belegorientierte Verarbeitung als auch für die Planpostenberechnung zwingend erforderlich. Bei der Anlage des Darlehens über den Assistenten werden die dort angegebenen Berechnungsarten in die Karte Darlehen Berechnungsart übernommen.

Übersicht

Am Ende einer Berechnungsart wird automatisch eine Ultimobuchung eingefügt. Es handelt sich dabei um keine Fibu-Buchung.

Planposten

Im Inforegister Allgemein können Sie das Darlehen auch auf ein Simulationsdarlehen umstellen. Im Simulationsmodus können keine Buchungen durchgeführt werden. Ob das Darlehen auf Simulation gestellt wurde, sehen Sie in den Darlehen Planposten in der Spalte Simulation. Eventuell müssen Sie sich diese Spalte erst einblenden. Es ist jederzeit möglich, die Simulation zu aktivieren bzw. deaktivieren.

Simulation

Planposten

Wurde auf den Kredit ein Zuschuss von Bund, Land oder Kommune gewährt (z. B. bei einer Altbausanierung), so können Sie die notwendigen Daten im Inforegister Zuschüsse eintragen.

Über das Optionsfeld Zuschussart legen Sie fest, ob der Zuschuss auf die Annuität oder die Zinsen gewährt wird.

Zuschüsse

Hinweis

Zuschüsse können in der Berechnungsart in rückzahlbare Annuitäten-Zuschüsse (AZ rückzahlbar) und nicht rückzahlbare Annuitäten-Zuschüsse (AZ nicht rückzahlbar) unterschieden werden. Bilanziell müssen diese unterschiedlich erfasst werden, weswegen hier diese Unterscheidung zur Verfügung steht.

Sonstige

Werden für das Darlehen Verwaltungskosten und/oder Gebühren berechnet, so machen Sie diese Eingaben im Inforegister Sonstige. Über das Feld Verwaltungskosten / Gebühr legen Sie zunächst fest, wie die Berechnung der Gebühren vorgenommen werden soll. Folgende Berechnungsmöglichkeiten stehen zur Auswahl:

  • Festbetrag
  • % vom Nominalbetrag
  • % vom Restdarlehen
  • Über 50% vom Restdarlehen darunter vom Nominal
  • % von Berechnungsbasis

Je nach Auswahl werden die dafür notwendigen Eingabefelder zur Bearbeitung freigegeben.

Hinweis

Über das Feld Gebühr aus Annuität zahlen kann angegeben werden, ob die Gebühr aus der Annuität oder gesondert gezahlt werden soll. Bitte beachten Sie, dass diese Einstellung Auswirkung auf den Tilgungsverlauf hat.

Regelmäßig feststehende Zuschreibungen (Monatlich, Vierteljährlich, Halbjährlich, Jährlich) können ebenfalls über das Inforegister Sonstige erfasst werden.

Sonstige

Mittelverwendungen

In den Darlehen Mittelverwendungen wird angegeben, wie und für welches Objekt das ausgewählte Darlehen verwendet werden soll. Auch diese Eingaben sind sowohl für die belegorientierte Verarbeitung wie auch für die Planpostenberechnung zwingend erforderlich. Über die Darlehenskarte öffnen Sie das Fenster Darlehen Mittelverwendungen.

Mittelverwendungen

Darlehen für mehr als ein Objekt

Verteilen Sie Ihr Darlehen über mehrere Objekte, gilt folgendes zu beachten:

  • Alle beteiligten Objekte müssen zur selben Zuständigkeitseinheit gehören.
  • Die Verteilung auf die Objekte wird bereits bei der Neuanlage berücksichtigt.
  • Die Aufteilung wird in der Mittelverwendung festgelegt und beim Buchen berücksichtigt.
  • Die Darlehen Planposten zeigen die Aufteilung auf die Objekte nicht.

Starten Sie im Menüband den Assistenten Darlehen Neuanlage kreditorisch. Die ersten beiden Seiten des Assistenten werden, wie im Fallbeispiel für kreditorische Darlehen bereits geschildert, erfasst.

Neuanlage kreditorisch

Auf der Seite 3 werden die Anteile der einzelnen Objekte angelegt.

Das Feld Verteilung nach entscheidet über welche Spalte (Anteil aktuell %, Nominalbetrag, Restdarlehen oder Verteilungsfaktor) die Aufteilung der Buchungen stattfinden soll. Es wird empfohlen, im Darlehen grundsätzlich nach der ersten Buchung auf Verteilung nach Restdarlehen umzustellen. Damit werden objektbezogene Buchungen (z. B. Sondertilgung für ein Objekt z. B. wegen des Verkaufs einer bisher vermieteten Wohnung) in den darauffolgenden Buchungen mit den aktuellen Anteilen sauber berücksichtigt.

Bei Aufteilung nach Nominalbetrag, Restdarlehen und Verteilungsfaktor bleibt das Aufteilungsverhältnis gleich und ändert sich nur durch manuelle Änderungen in der Mittelverwendung.

Seite 3

In unserem Beispiel ist in der Darlehen Buchungsgruppe DA-BAU nur die Standard-Nummernserie hinterlegt, welche bei Fertigstellung des Darlehens automatisch vergeben wird. Durch die Eingabe von 460.000,00 EUR im Feld Restdarlehen erzeugen wir automatisch eine Saldenvortragsbuchung in den Darlehen Planposten.

Ergebnis

Nachdem das Darlehen angelegt wurde, wurden die Felder Status sowie Nominaldarlehen in der Darlehen Mittelverwendung automatisch aktualisiert:

Mittelverwendungen

Hinweis

Solange der Status des Darlehens noch Neuanlage lautet, können Sie die Darlehen Mittelverwendung jederzeit noch ergänzen bzw. ändern.

Nach dem Erstellen der Planposten können Sie diese buchen. Sämtliche Buchungen werden nun automatisch aufgeteilt.

Darlehensbuchblatt

Wichtig

Bitte beachten Sie, dass die Kreditorenbuchung stets über das letzte Objekt der Darlehen Mittelverwendung gebucht wird.

Status ändern

Im Laufe der Verwaltung kann der Status eines Darlehens verändert werden. Beachten Sie, dass sich bei einer Statusänderungen auch der Funktionsumfang des Darlehens ändert.

Status

Folgende Optionen stehen zur Verfügung:

Inaktiv Das Darlehen kann zurzeit nicht bebucht werden. Mit dieser Option kann ein Darlehen vorübergehend deaktiviert werden. Buchungen sind nicht möglich. Damit kann man beispielsweise ein Darlehen, für das eine Sondertilgung noch nicht gebucht wurde oder Stammdaten nicht aktuell sind, vom Stapelbuchen ausnehmen. Ein versehentliches Buchen wird damit verhindert. Anschließend kann das Darlehen wieder auf Laufendes Darlehen oder Koppelung Miet-WEG gesetzt werden und es ist beim Buchen wieder dabei. Ein Darlehen kann jederzeit auf Inaktiv und wieder in den ursprünglichen Status zurückgestellt werden.
Neuanlage Alle Daten sind änderbar. Die Planposten (Zins, Tilgung etc.) können erzeugt und geprüft, aber noch nicht gebucht werden. Wenn Sie den Assistenten nutzen, sind Darlehen zunächst im Status Neuanlage, da eventuell noch Stammdaten ergänzt werden müssen, die im Assistenten nicht abgefragt wurden.
Laufendes Darlehen Vor dem ersten Buchen muss der Status des Darlehens auf Laufendes Darlehen geändert werden. Beim Umstellen des Darlehens auf Laufendes Darlehen wird das Darlehen auf vollständige Eingabe der Pflichtfelder und auf Konsistenz geprüft.
Historisiert Wenn Sie ein Darlehen historisiert haben, so können Sie es weder ändern, noch buchen und der Status kann auch nicht wieder zurückgesetzt werden.
Fremdsystem Hier werden die Daten in einem fremden System verwaltet. Über eine Übergabeschnittstelle, die im jeweiligen Kundenprojekt zu definieren ist, werden die Bewegungen in Form von Planposten abgebildet. Diese Posten können hier nur gebucht werden, ändern und manuelles Anlegen ist nicht möglich. Ansonsten ist dieser Status gleichbedeutend wie Laufendes Darlehen.

RE Zahlungsformcode

Über den RE Zahlungsformcode haben Sie die Möglichkeit, speziell für die kreditorischen Darlehensposten einen Zahlungsformcode mitzugeben der ggf. vom regulären Zahlungsformcode des Kreditoren abweicht. Dies ist vor allem dann vorteilhaft falls bei einer Bank verschiedene Darlehen bestehen die jedoch unterschiedliche Zahlungsmodalitäten haben. Der RE Zahlungsformcode ist auch in der Darlehensübersicht eingeblendet, kann dort aber nicht verändert werden.

Beim Buchen des Darlehensbuchblatts wird der RE Zahlungsformcode aus der Darlehenskarte als Wert in die Kreditorenposten übernommen. In den Planposten erfolgt keine Anzeige.

Zahlungsformcode

Sicherheiten

Die Übersicht Darlehen Sicherheit rufen Sie aus der jeweiligen Darlehenskarte im Menüband auf. Erfassen Sie zur Information Darlehenssicherheiten wie beispielsweise Grundschuld, Hypothek, Bürgschaft etc., um diese zu verwalten und ggf. Auszuwerten.

Sicherheiten

Darlehen Sicherheit

Bestandserhöhende Darlehen / Gesellschafterdarlehen

Ein Gesellschafterdarlehen ist ein Darlehen, das von einem Gesellschafter an eine Gesellschaft gewährt wird. Es handelt sich dabei um eine Finanzierungsmöglichkeit für Unternehmen als Alternative zu Bankdarlehen.

Wenn der Gesellschafter die Zinsen für das Darlehen nicht in bar bezahlt, sondern zur Kreditsumme hinzufügt, nennt man das Zinskapitalisierung. Dadurch erhöht sich die ausstehende Darlehenssumme.

Um ein Darlehen bestandserhöhend buchen zu können gehen Sie wie folgt vor:

  • Öffnen Sie über das Lupensymbol die Darlehen Buchungsgruppen.
  • Legen Sie sich einen eindeutigen Code sowie eine passende Darlehensart an und richten Sie die Buchungsgruppe ein, wie im Kapitel Darlehen Buchungsgruppen beschrieben.

Bestandserhöhend

Setzen Sie in der Spalte Zins Bestandserhöhend eine Haken. Sobald Sie sich im Darlehen dann die Planposten berechnen lassen, wird automatisch die Postenart Zins mit Bestandsveränderung (gemäß Ihren Konditionen in der Darlehen Berechnungsart) generiert.

Zins

Rückwirkende Zinsberechnung bei bestandserhöhenden Darlehen

Diese Funktion erfolgt automatisiert und erfordert keine separate Rückrechnung. Im folgenden Fallbeispiel wurde der Zins für den Monat Juli am 01.07.2024 gebucht. Zum 10.07.2024 sowie zum 20.07.2024 erfolgen zwei Zuschreibungen in Höhe von 10.000,00 EUR sowie 50.000,00 EUR.

Zins Bestandsveränderung

Beim Versuch die Zuschreibungen zu Buchen erscheint folgende Meldung:

Meldung

Bestätigen Sie die Meldung mit Ja, um die Zinsbuchung zu stornieren. Sie gelangen zu den Sachposten und führen die Aktion Transaktion stornieren aus, indem Sie mit OK bestätigen.

Stornieren

Stornieren

Anschließend berechnet das System die Planposten automatisch neu und korrigiert den Zins für den Monat Juli 2024 taggenau um die beiden Zuschreibungen.

Stornieren

Eine detaillierte Auflistung finden Sie in den Darlehen Planposten Details. Klicken Sie hierfür in das Betragsfeld.

Stornieren

Stornieren

Anschließend können Sie die Posten buchen.

Periodische Aktivitäten

Mit den Stapelverarbeitungen Stapel Buchung und Stapel Berechnung werden die wichtigsten wiederkehrenden Funktionen unterstützt, die auch bei am einzelnen Darlehen möglich sind. Der Unterschied ist nur, dass hier mehrere Darlehen auf einmal verarbeitet werden können.

Stapel Berechnung

Viele Darlehensbuchungen, insbesondere unregelmäßige wie Zuschreibungen und Sondertilgungen, werden über die Belegbuchung abgewickelt, die Sie aus der Darlehenskarte über die Belegbuchung öffnen. Dabei führen Sie Buchungen nur für das gewählte Darlehen durch.

Für Buchungen, die in mehreren Darlehen durchgeführt werden sollen, steht Ihnen in RELion ein gesonderter Bericht zur Verfügung. Dieser bietet über ein Auswahlfeld verschiedene Stapelverarbeitungen bzw. Ausdrucke an, die einmalig oder periodisch wiederkehrend sein können. Im Einzelnen handelt es sich um folgende Vorgänge:

  • Verwohnung (nur für Österreich - Periodische Abwertung der Finanzierungsbeiträge. Dabei wird der Verwohnungsbetrag einmalig zum Stichtag ermittelt.)
  • Zinsabschluss (nur für Österreich)
  • Planposten neu berechnen
  • Restbeträge aktualisieren

Öffnen Sie über die Lupe die Darlehen Stapel Berechnung.

Bericht

Tragen Sie Inforegister Optionen im Feld Vorgang ein, was berechnet werden soll. Mithilfe des Inforegisters Darlehen filtern Sie die gewünschten Darlehen.

Stapel Buchungen

Öffnen Sie über die Lupe die Stapel Buchungen. Hiermit können Sie bereits erstellte, aber noch nicht gebuchte Darlehensplanposten für mehrere Darlehen (je nach Filtereinstellung) im Stapel buchen.

Die Annuitäten ab 01.01.2024 bis zum 31.03.2024 werden hier beispielhaft mit Buchen Darlehen/Kautionskonto Stapel gebucht.

Bericht

In unserem Beispiel findet keine Filterung auf bestimmte Darlehen statt. Sollte im Inforegister Optionen, über die Felder Fälligkeitsdatum von bis Fälligkeitsdatum bis ein Zeitraum gewählt werden der auch gebuchte Posten beinhaltet, so werden diese einfach übergangen. Es wird empfohlen, den Haken Sofort buchen nur dann zu verwenden, wenn die Planposten mit den Bankbuchungen hundertprozentig übereinstimmen. Ohne die Option Sofort buchen können Sie anschließend im Buch.-Blatt die Beträge mit denen auf dem Kontoauszug der Bank vergleichen.

Darlehensbuchblatt

Kleinere Änderungen können Sie direkt an den Buch.-Blattzeilen korrigieren. Die Änderungen werden beim Buchen in die Darlehen-Planposten zurückgeschrieben.

Wenn Sie mehrere Fälligkeiten eines Darlehens auf einmal buchen, wird für jedes Fälligkeitsdatum eine separate Belegnummer erzeugt. Die externe Belegnummer im Beispiel oben wurde automatisch nach den Vorgaben der Darlehen Buchungsgruppen Einrichtung erzeugt.

Über den Vorgang Buchen werden die Buch.- Blattzeilen anschließend gebucht, in den Darlehen Planposten als Gebucht gekennzeichnet und mit einer Buchung lfd.Nr. versehen.

Darlehen manuell anlegen

Hinweis

Es wird empfohlen, Darlehen generell über die Neuanlage zu starten. Mit den dabei gestarteten Assistenten legen Sie Ihr Darlehen schnell und sicher an und können sofort damit beginnen. Besonderheiten ergänzen Sie schnell in den Seiten Darlehenskarte, Berechnungsarten und Mittelverwendung. Der hier gezeigte Weg, das Darlehen komplett manuell über Neu anzulegen, ist für Ausnahmefälle und besonders für versierte Anwender gedacht.

Öffnen Sie über die Lupe Kreditorische Darlehen. Über Neu können Sie nun ein neues Darlehen anlegen:

Kreditorische Darlehen

Erfassen Sie zunächst im Inforegister Allgemein die wichtigsten Daten des Darlehensvertrages. Welche Felder Sie ausfüllen, hängt auch davon ab, um welche Art Darlehen es sich handelt bzw. wie Sie die Darlehensverwaltung gestalten möchten. Folgende Felder sollten im Inforegister Allgemein auf jeden Fall gefüllt werden:

Bezeichnung Erläuterung
Nr. Hier geben Sie die Darlehensnummer ein. Sie können dabei eine der folgenden Methoden verwenden. Haben Sie eine Nummernserie für Darlehen als Vorgabe in der RE Einrichtung eingerichtet, drücken Sie Enter, damit sich das Feld mit der nächsthöheren Nummer der Serie füllt. Wenn Sie mehrere Nummernserien für Darlehen eingerichtet haben, klicken Sie auf den Assist-Button rechts im Feld und wählen Sie die Serie aus, die Sie verwenden möchten. Die Anwendung füllt daraufhin das Feld mit der nächstfolgenden Nummer der entsprechenden Serie. Haben Sie keine Nummernserie für Darlehen eingerichtet oder hat die Nummernserie ein Häkchen im Feld Manuelle Nr., können Sie manuell eine Nummer vergeben. Sie können bis zu 20 Zeichen, sowohl Ziffern als auch Buchstaben, eingeben. Zum Beispiel können Sie die Darlehensvertragsnummer der Bank verwenden.
Status Wenn Sie das Darlehen komplett mit Mittelverwendung und Berechnungsart(-en) erfasst haben, geben Sie das Darlehen fürs Buchen frei. Dazu ändern Sie den Status von Neuanlage auf Laufendes Darlehen. Hinweis: Machen sie diesen Schritt erst am Ende der Erfassung, da nach der Umstellung bestimmte Änderungen nicht mehr möglich sind.
Darlehensnr. Bank Hier wird die Nummer eingetragen, unter der das Darlehen bei der Darlehensgeber-Bank geführt wird. Dieses Feld kann für das automatische Erzeugen der externen Belegnummer bei Buchungen verwendet werden. Dazu aktivieren Sie die Option Darlehen Ext. Belegnr. erzeugen in der RE Einrichtung. Diese externe Belegnr. wird beispielsweise beim Zahlungslauf als Verwendungszweck mitgegeben. Die Bank kann dann einen eindeutigen Bezug zum Darlehen herstellen.
Nominalbetrag Dies ist der Nominalbetrag des Darlehens. Der ist für die Planpostenberechnung unerheblich und wird hauptsächlich für Auswertungen verwendet.
Darlehensart Hier wird die Art des Darlehens über das Auswahlfeld gewählt, bzw. bei Verwendung des Neuanlage Assistenten automatisch eingetragen.
Darlehensgeber (Kreditor) Erfassen Sie den Darlehensgeber als Kreditoren inklusive der Kreditorenbankverbindung, auf die Sie später Zahlungen zum Darlehensverhältnis leisten möchten. Das Feld Name wird dadurch automatisch gefüllt.
Bankkonto Der in diesem Feld hinterlegte Code wird bei Rückzahlungen für dieses Darlehen vom System verwendet. Mit Hilfe des Lookup-Buttons gelangen Sie in die Übersicht RE Kreditor Bankkontenübersicht und können dort eine bestehende Bankverbindung auswählen bzw. eine neue erfassen. Die Felder Bankname, IBAN und BIC werden nach Ihrer Auswahl automatisch gefüllt.
Das Inforegister Vertragslaufzeit beinhaltet neben der Laufzeit auch das Datum des Vertragsabschlusses und die Kündigungskonditionen für den Darlehensnehmer:

Vertragslaufzeit

Das Inforegister Buchung:

Buchung

Bezeichnung Erläuterung
Darlehen Buchungsgruppe Über dieses Feld kann eine Darlehensbuchungsgruppe für das Darlehen ausgewählt werden. Zweck der Darlehensbuchungsgruppen ist:
1. Vorgabe der Objektkonten für die Buchung von „aktiven“ Kautionen bzw. Darlehen.
2. Vorgabe der zu verwendenden Buchblattvorlage und des Buchblatts.
3. Auf Wunsch Zuweisung von individuellen Nummernserien für einzelne Darlehensarten.
Passive Verwaltung Über dieses Feld wird gesteuert, ob das Darlehen nur zur Information gepflegt wird. Passive Verwaltung wird z. B. bei Kautionskonten verwendet, die bei der Bank verwaltet werden. Intern werden die Bewegungen nachgebildet aber nicht in der Finanzbuchhaltung gebucht. Steht dieses Feld auf Nein, so wird das Darlehen entsprechend der Konten in der gewählten Kontierung auch in der Finanzbuchhaltung gebucht.
Buch.-Blatt Vorlage; Buch.-Blatt Name Über diese Felder wählen Sie die Standard Buch.-Blatt Vorlage und den Standard Buch.-Blattnamen aus, welche für dieses Darlehen beim Buchen vorgeschlagen werden sollen.

Hinweis

Wenn im Stapel gebucht wird (üblicherweise mehrere Darlehen) wird das Buch.-Blatt dort separat ausgewählt. Diese Eintragung ist also nur für Einzelbuchungen relevant.

Das Inforegister Weiterberechnung wird hauptsächlich in der Länderversion Österreich verwendet.

Weiterberechnung

In der deutschen Länderversion ist nur das Feld Verwendung von Bedeutung. Hier geben Sie an, in welchen Modulen die Planposten zur Kalkulation herangezogen werden sollen.

Wenn Sie Alles wählen, sind die Werte in den Planposten für Abrechnung, Wirtschaftsplan sowie Mietkomponenten Anpassung verfügbar. Es besteht natürlich auch nur Abrechnung, Wirtschaftsplan oder Mietkomponenten Anpassung wählen.

4.12 - Jahresabschlussarbeiten

Unterstützung bei der Erstellung des Jahresabschlusses.

Einführung

Zum Ende eines Geschäftsjahres sind Sie aufgrund gesetzlicher Vorgaben dazu verpflichtet einen Jahresabschluss zu erstellen. Selbst wenn Sie von der Buchführungspflicht befreit sind (§ 4(3) EstG) muss zum Jahresende mit der Einnahmen-/Überschussrechnung ein Abschluss erstellt werden. Der Schritt einen Jahresabschluss zu erstellen ist in RELion programmtechnisch nicht unbedingt erforderlich. Allerdings stellen Sie durch diese Maßnahme sicher, dass beispielsweise im Kontenplan nur Posten für offene Jahre angezeigt werden. Der BC-Standard sieht im Zusammenhang mit dem Jahresabschluss folgende drei Arbeitsschritte vor:

  1. Abschluss des Geschäftsjahres mit der Jahresabschlussfunktion im Fenster Buchhaltungsperioden.
  2. Erstellen eines Jahresabschlusspostens mit der Option GuV-Konten Nullstellung.
  3. Buchen des erstellten Abschlusspostens mit der entsprechenden Gegenbuchung auf das Eigenkapitalverrechnungskonto.

Zusätzlich stehen Ihnen in RELion noch Objektkonten zur Verfügung. Die Stapelverarbeitung RE Konten Nullstellung erzeugt die Nullstellung für das jeweilige Objektkonto und gleichzeitig die Nullstellung der betroffenen Posten auf den zugehörigen Sachkonten. Außerdem stehen Ihnen zur Erstellung des Jahresabschlusses u. a. folgende Berichte zur Verfügung:

  • Einzelwertberichtigung Miete
  • Aktivierung umlagef. Kosten
  • Abgrenzungsbuchung einstellen
  • Ausgleich Restbetrag Debitor
  • Verprobung Debitoren-BGR (kreditorische Debitoren)
  • Verprobung Kreditoren-BGR (debitorische Kreditoren)

Wichtig

Sollten Sie in Ihrer Buchhaltung reine Sachkontobuchungen getätigt haben, erstellen Sie mittels der Stapelverarbeitung GuV-Konten Nullstellung des BC-Standards die entsprechenden Abschlussposten. Dieser Bericht ist in der Onlinehilfe des BC-Standards beschrieben.  

Vorarbeiten für den Jahresabschluss

Um den Jahresabschluss problemlos durchzuführen, benötigen Sie einige Vorarbeiten bzw. Überprüfungen.

Nummernserie auf die kommende Periode erweitern

Bei Standardnummernserien mit Jahresbezug ist es am Ende eines Geschäftsjahres sinnvoll, nachdem für die Nummernserie ein Startdatum für die neue Periode vergeben wurde, zu überprüfen, ob die hochgezählten Nummern erweitert werden müssen bzw. gar gekürzt werden können. Öffnen Sie über die Suche die Nummernserie und wählen in der zu bearbeitenden Zeile die Spalte Startnr.

Nummernserie

Über den Drilldown öffnet sich die Liste Nr.-Serienzeilen.

Serienzeilen

In diesem Fenster haben Sie nun die Option, ein Startdatum anzulegen und Nummern zu erweitern bzw. zu kürzen.

Hinweis

Eventuell tragen Sie für die nächste, noch nicht zu buchende Periode, in den Feldern Startnr., Endnr. und Letzte Nr. verwendet anstatt einer Nummer beispielsweise Fehler ein, damit das System ggf. auf einen Fehler läuft, wenn ein neues Jahr beginnt. Fehlt diese Zeile, so erkennt das System nicht, dass eine neue Serie beginnen soll.

Sollstellungsnummernserie

Auch die, für die Sollstellungen, vergebene Nummernserie sollte vor dem Erstellen des Jahresabschlusses überprüft werden. Wählen Sie RE Einrichtung aus.

Einrichtung

Wählen Sie im Menüband im Bereich Anwendungseinstellungen die Schaltfläche Belegnr. Sollstellung, um das gleichnamige Fenster zu öffnen.

Belegnr.

Hier prüfen Sie, ob die hochgezählte Nummernserie erweitert werden muss oder gar gekürzt werden kann. Außerdem vergeben Sie pro Vertragsklasse ein neues Startdatum.

Hinweis

Bitte beachten Sie, dass die Nummernserie immer abhängig vom RELion Arbeitsdatum ist.

Abschluss eines Geschäftsjahres

Die Generierung von Abschlussposten unter Verwendung des Berichts RE-Konten Nullstellung setzt aufgrund der Abschlusslogik voraus, dass das Geschäftsjahr im System auch abgeschlossen wurde.

Gehen Sie zum Abschluss eines Geschäftsjahres folgendermaßen vor:

Öffnen Sie die Liste Buchhaltungsperioden. Um ein Geschäftsjahr abzuschließen, klicken Sie im Menüband auf Jahr abschließen.

Jahr abschließen

Dadurch werden die zum ältesten, offenen Geschäftsjahr gehörenden Buchhaltungsperioden in den Feldern Abgeschlossen und Datum gesperrt mit einem Haken versehen. Außerdem aktivieren Sie, um ein nicht standardmäßiges Jahr abzuschließen, das Kontrollkästchen Neues Geschäftsjahr der letzten in das abzuschließende Jahr aufzunehmenden Periode.

Wichtig

Wenn ein Geschäftsjahr einmal abgeschlossen ist, kann dies nicht mehr rückgängig gemacht werden. Das bedeutet, die Haken können von Ihnen nicht mehr entfernt werden. Auch ist es Ihnen nicht mehr möglich, in abgeschlossen Perioden deren Dauer zu ändern.

Hinweis

Bitte beachten Sie, dass Ihnen auch nach dem Abschluss eines Geschäftsjahres die Möglichkeit gegeben ist Buchungen in diesem Zeitraum vorzunehmen. Diese Buchungsposten werden dann in der Tabelle Sachposten als Nachbuchung gekennzeichnet.

Ein neues Geschäftsjahr wird über die Funktion Jahr erstellen eingerichtet.

Buchhaltungsperioden

Report

Buchungsperioden festlegen

Um sicherzustellen, dass Buchungen nur in einem von Ihnen bestimmten Zeitraum vorgenommen werden dürfen, bieten wir Ihnen folgende Systematik.

Es gilt: Die Benutzer-Einrichtung übersteuert alles!

Gibt es für den aktuellen Benutzer keine Einrichtung für den Buchungszeitraum, dann kommt folgende Logik zum Tragen.

Beispiel

Es betrifft dann die Schnittmenge zwischen ZE/Objekt/Fibu-Einrichtung.

Benutzer Einrichtung

Öffnen Sie die Tabelle Benutzer Einrichtung. Legen Sie in den Spalten Buchungen zugel. ab und Buchungen zugel. bis die Buchungszeiträume fest.

Benutzer Einrichtung

Finanzbuchhaltung Einrichtung

Über die Suche öffnen Sie die Finanzbuchhaltung Einrichtung. Im Inforegister Allgemein geben Sie in den Feldern Buchungen zugel. ab und Buchungen zugel. bis ein Datum ein, um Anfang und Ende der Buchhaltungsperiode zu kennzeichnen.

Fibu Einrichtung

Einrichtung Objektkarte Mieter/Eigentümer

Über die Suche öffnen Sie die Liste Objekte. Wählen Sie das gewünschte Objekt aus und öffnen die Karte Objekt. Im Inforegister Buchung können Sie in den Feldern Buchungen zugel. ab und Buchungen zugel. bis den Zeitraum festzulegen, in welchem das Objekt gebucht werden darf.

Objekt

Einrichtung Zuständigkeitseinheit

Öffnen Sie Zuständigkeitseinheiten und wählen die gewünschte ZE aus. Im Inforegister Buchhaltung legen Sie in den Feldern Buchungen zugel. ab und Buchungen zugel. bis den Zeitraum fest.

Zuständigkeitseinheit

Hinweis

In der WEG – Verwaltung sind im Fenster Objektkarte Eigentümer die Felder Buchungen zugel. ab und Buchungen zugel. bis ebenfalls im Inforegister Buchung vorhanden.

Nachbuchungen

Falls Sie nach dem Abschluss eines Geschäftsjahres doch noch Buchungsvorgänge für diesen Zeitraum erfassen und verbuchen müssen, ist dies auch möglich.

Erfassen Sie den jeweiligen Geschäftsvorfall auf gewohnte Art und Weise und buchen ihn anschließend in das abgeschlossene Geschäftsjahr. Die Posten werden wie üblich auf die jeweiligen Konten gebucht und dabei aufgrund des abgeschlossenen Geschäftsjahres in der Tabelle Sachposten als Nachbuchung gekennzeichnet.

Nachbuchung

Erstellen des Jahresabschlusses

Sobald Sie alle notwendigen Vorarbeiten für den Abschluss vorgenommen haben, beginnen Sie mit der Erstellung Ihrer Bilanz bzw. Einnahmen-/Überschussrechnung.

Einzelwertberichtigung auf Mietforderungen

Einzelwertberichtigungen (EWB) werden am Jahresende vorgenommen, um Forderungen neu zu bewerten. Dabei werden bereits erkannte aber auch absehbare Ausfallrisiken, wie z. B. eine drohende Insolvenz bei den einzelnen Forderungen, in der Bilanz berücksichtigt.

Mit dem Bericht Einzelwertberichtigung Miete können Sie bei Ihren Mietbeständen, die im Rahmen des zu erstellenden Jahresabschlusses anstehenden Korrekturen durchzuführen.

Grundlage für die Einzelwertberichtigung ist die Höhe der Miete zum Bilanzstichtag (i. d. R. 31.12.) in der Relation zum monatlichen Mietsoll. Das bedeutet, je höher die Mietschulden im Verhältnis zur Monatsmiete sind, desto geringer die Wahrscheinlichkeit das Geld noch tatsächlich zu erhalten. Daher wird eine Wertberichtigung der überfälligen und zweifelhaften Forderungen notwendig.

Hinweis

Bei der Berechnung des Werts EWB aktuell wird abgeprüft, ob die gefundenen Debitorenposten noch „Offen“ sind. Grund dafür ist, dass zum Zeitpunkt der Bilanzerstellung nur Forderungen berücksichtigt werden sollen, bei welchen tatsächlich noch Ausfallrisiken bestehen. Hat der Mieter dagegen inzwischen seine Schulden beglichen (Posten geschlossen), ist eine solche Bewertung nicht sinnvoll.

Bevor Sie allerdings mit der Einzelwertberichtung Miete beginnen können, hinterlegen Sie, wie und auf welche Konten die Berichtigung berechnet werden soll. Dazu öffnen Sie Global-Einzelwertberichtigung Miete.

Einzelwertberichtigung

In den Spalten Monatsmieten und %-Satz Wertberichtigung legen Sie fest, ab welcher Anzahl von Mieten und mit welchem Prozentsatz die Wertberichtigung errechnet werden soll.

Wie die Berichtigung errechnet wird, ist je nach inhaltlichem Ansatz unterschiedlich. Es ist zum Beispiel eine Berechnung in mehreren Stufen möglich, gemessen an der Größe des relativen Mietrückstandes.

Die Berechnung der EWB würde dann mit folgenden Werten berechnet werden:

<= 3 Monatsmieten keine Korrektur
> 3 Monatsmieten 25 % Wertberichtigung
> 6 Monatsmieten 50 % Wertberichtigung
> 9 Monatsmieten 75 % Wertberichtigung
> 12 Monatsmieten 100 % Wertberichtigung

Werden mehr als drei Monate rückständige Miete ermittelt, bucht die Stapelverarbeitung die Beträge der Einzelwertberichtigung vom Sachkonto EWB an das Konto Zuführung EWB.

Hinweis

Die Wertberichtigungsbuchungen erfolgen ausschließlich auf den Sachposten und werden bilanziell aktivisch vom Forderungsbestand abgezogen. Die Debitorenposten werden weiterhin mit den Bruttobeträgen fortgeführt. Überdies wird die entsprechende Einheitennr./Historie in den Feldern Bezug auf Einheitennr. und Bezug auf Einheitenhistorie gespeichert, um die Buchungen später auswerten zu können.

Wird im Folgejahr erneut eine EWB durchgeführt, zeigt der Bericht alle bis dahin rückständige Mieten der Einheit an und erkennt welche davon bereits der EWB zugeführt wurden. Daraufhin wird nur noch die Differenz an die EWB zugeführt. Sollte im Vergleich zum Folgejahr die rückständige Miete mittlerweile eingegangen sein, erkennt die Stapelverarbeitung auch das und bucht den eingegangenen Betrag als Auflösung. Somit wird das EWB Konto wieder ausgeglichen. Um die EWB ordnungsgemäß durchführen zu können hinterlegen Sie bei den Debitorenbuchungsgruppen folgende drei Konten: Einzelwertberichtigung:

Konto EWB Bilanzkonto, Aktivseite, Umlaufvermögen
Konto Zuführung GuV-Konto, Aufwand
Konto Auflösung GuV-Konto, Ertrag

Debitorenbuchungsgruppen

Wichtig

Bitte achten Sie darauf, dass die drei hinterlegten Konten während eines Geschäftsjahres nicht geändert werden, da alte Werte ansonsten nicht mehr gefunden und somit auch nicht mehr aufgelöst werden können! Das Konto EWB muss über alle Debitorenbuchungsgruppen hinweg einzigartig sein. Die Konten für Zuführung/Auflösung können hingegen auch mehrfach verwendet werden.

Wichtig

Wurde der Vorgang in früheren RELion-Versionen bislang über alle Debitorenbuchungsgruppen hinweg verwendet, ist es für die Nutzung dieses Berichts für die neue Vorgehensweise nun zwingend erforderlich, zunächst einmal das in Konto EWB bisher zentral hinterlegte Konto vollständig auszubuchen. Die Summen des neuen EWB Prozesses sollen dann zum Geschäftsjahresende neu aufgebaut werden. Nur so ist eine Korrekte Berechnung bzw. Feststellung der Zuführung oder Auflösung möglich!

Nun können Sie mithilfe der Stapelverarbeitung die jährliche EWB durchführen. Um diese zu starten, wählen Sie über die Suche den Bericht Einzelwertberichtigung Miete.

Report

Füllen Sie die Felder im Inforegister Optionen sowie ggf. auch im Inforegister RE Objekt und starten Sie den Bericht über Vorschau bzw. Drucken.

Wichtig

Es ist hier zwingend erforderlich, genau eine Debitorenbuchungsgruppe anzugeben. Ansonsten wird die Verarbeitung nicht ausgeführt und bricht mit einem Fehler ab! Grund dafür ist, dass der Wert EWB alt auf Grundlage des im Feld Konto EWB der jeweiligen Debitorenbuchungsgruppe angegebenen Kontos berechnet wird. Das System muss dies also eindeutig zuordnen können.

Druck

Der in der Stapelverarbeitung errechnete EWB Zufluss von 31.641,87 € werden entsprechend ins Buch.-Blatt gestellt und können von dort gebucht werden.

Buchen allgemein

Wichtig

Bitte beachten Sie, dass in diesen Buchungen die USt. nicht angesprochen werden sollte. Überprüfen Sie die Einrichtung Ihrer Wertberichtigungskonten. In dieser Stapelverarbeitung werden überfällige und zweifelhafte Mietforderungen wertberichtigt. Eine Forderung wird erst endgültig ausgebucht, wenn diese uneinbringlich oder verjährt ist.

Aktivierung der Betriebskosten

Hierzu steht Ihnen, aufgrund der umfangreichen Erläuterungen zum Thema, eine eigene Dokumentation zur Verfügung (siehe Betriebskostenabrechnung).

Skonto rückrechnen

In Microsoft Dynamics BC wird das Skonto mit der Zahlung auf ein separates Skonto-Konto gebucht. Für die Betriebskostenabrechnung ist es jedoch notwendig, den Skontobetrag auf das jeweilige Aufwandskonto zurückzubuchen. Wie die Skonto-Rückrechnung bei einer monatlichen Umsatzsteuervoranmeldung vorab ausgeführt werden sollte, beinhaltet die Dokumentation Nicht anrechenbare Vorsteuer.

Abgrenzung auf Leistungszeiträume

Eine Abgrenzung auf Leistungszeiträume ist immer dann vorzunehmen, wenn in Ihrer Buchführung Posten vorhanden sind, die nur teilweise für eine Buchungsperiode (im Falle des Jahresabschlusses natürlich das Geschäftsjahr) bestimmt sind. Wenn beispielsweise eine Versicherung eine Laufzeit vom 01.07.2024 bis zum 30.06.2025 hat, so ist sie spätestens im Rahmen des Jahresabschlusses zum 31.12.2024 abzugrenzen. Mit dieser Buchungskorrektur stellen Sie sicher, dass die Versicherung jeweils auf die richtige Buchungsperiode aufgeteilt wird.

Diese Funktion ist für die Betriebs-/Heizkostenabrechnung NICHT erforderlich.

Öffnen Sie über die Suche die Stapelverarbeitung Abgrenzungsbuchung einstellen. Im nachfolgenden Beispiel werden aktive Rechnungsabgrenzungsbuchungen (ARAP) zum 31.12.2024 durchgeführt. D. h., in den Sachposten ist der Filter auf die GuV-Aufwandskonten gesetzt.

Abgrenzungsbuchung

Filter

Über Vorschau bzw. Drucken starten Sie den Bericht und erzeugen damit automatisch im ausgewählten Buch.-Blatt die Abgrenzungsbuchungen, sowie die nachfolgende Auswertung.

Auswertung

Buchblatt:

Buchen allgemein

Zum 31.12.2024 wird der entsprechende Betrag vom Aufwandskonto auf das Bilanzkonto geparkt und am 01.01.2025 wird dieser Betrag wieder in den Aufwand gebucht. Wenn Sie die Buchungssätze anschließend überprüft und mit Buchen gebucht haben, ist die Abgrenzung nach Leistungsdatum gem. unserem Fallbeispiel abgeschlossen.

Wichtig

RELion speichert an den zugrundeliegenden Sachposten keinerlei Informationen über bereits gebildete Abgrenzungsbuchungen. Dies hat zur Folge, dass eventuell identische Abrechnungsbuchungen mehrfach erstellt werden könnten, sollte der Bericht wiederholt gestartet werden. Bitte beachten Sie dies bei Einstellung Ihrer Filter vor dem Start des Berichts. Sollte aufgrund unzureichender Eingrenzung der Filter Abgrenzungsbuchungen (bereits erstellte/gebuchte Buchungen zum früheren Zeitpunkt) ins Buch.-Blatt eingestellt werden, so sind diese manuell aus dem Buch.-Blatt zu löschen, um Mehrfachbuchungen zu vermeiden.

Nähere Informationen zur Funktion sowie den einzelnen Berechnungsmethoden der Abgrenzungsbuchung finden Sie in der Anwenderdokumentation Buch.-Blätter.

Restposten ausgleichen

Um Debitoren mit einem geringen Restsaldo zum Jahresende auszugleichen, gibt es den Bericht Ausgleich Restbetrag Debitor. Um diese Stapelverarbeitung aufzurufen, gehen Sie folgendermaßen vor: Wählen Sie über die Suche Ausgleich Restbetrag Debitor.

Report

Füllen Sie die Felder und Filter wie gewünscht und starten Sie den Bericht mit Vorschau oder Drucken. Wenn Sie das Feld Buchblattzeilen erstellen aktivieren, werden die Ausgleichsbuchungen gleichzeitig in das ausgewählte Buch.-Blatt gestellt und können dort von Ihnen abschließend gebucht werden.

  • Wenn die Ausgleichsart Positiv angewählt wird, dann filtert der Bericht nach offenen Forderungsbeträgen.
  • Wenn die Ausgleichsart Negativ angewählt wird, dann filtert der Bericht nach offenen Beträgen im Haben – also eine Verbindlichkeit.

Hinweis

Im ersten Schritt können Sie bei der Ausgleichsart Negativ eine hohe Zahl eingeben, z. B. im Voraus bezahlte Mietforderungen (Sollstellung Folgeperiode), die bei der Bezahlung direkt auf den Debitor gebucht wurden, können dadurch identifiziert werden. Prüfen Sie diese Posten im Hinblick auf eine evtl. abzuführende Umsatzsteuer.

In unserem Beispiel wird folgender Bericht generiert:

Druck

Nach Prüfung der Posten, auch im Hinblick auf einen evtl. Umsatzsteuersachverhalt, können Sie buchen.

Buchblatt

Die Debitorenposten sind nach der Buchung ausgeglichen.

Verprobung Debitoren-BGR

Aufgrund von Gutschriften und Überzahlungen ist es möglich, dass am Jahresende ein Debitor keine Forderung (S-Saldo), sondern eine Verbindlichkeit (H-Saldo) aufweist. Hier handelt es sich dann um einen kreditorischen Debitor. Diese Verbindlichkeiten dürfen Sie nicht mit den Forderungen saldieren.

Kreditorische Debitoren sind in der Bilanz unter den Verbindlichkeiten auszuweisen. Öffnen Sie den Bericht Verprobung Debitoren-BGR. Mit dieser Funktion können Sie die Buchung auf die eingerichteten Konten generieren.

Report

Hinweis

Wenn Sie das Feld Einzelposten aktivieren, können Sie prüfen, ob eine Haben-Buchung (Verbindlichkeit) aus einer Gutschrift, Überzahlung oder einer Mietvorauszahlung resultiert. Auch haben Sie an dieser Stelle nochmals eine gute Möglichkeit eine evtl. Mietvorauszahlung, die bei der Zahlung direkt brutto auf den Debitor gebucht wurde, im Hinblick auf die Umsatzsteuer zu prüfen.

In diesem Fall ermitteln und buchen wir die kreditorischen Debitoren für eine Zuständigkeitseinheiten und buchen am Folgetag wieder aus. Nach dem Klicken auf Drucken oder Vorschau öffnet sich folgender Bericht:

Druck

Nach Prüfung der Angaben können Sie die generierten Buchblattzeilen buchen.

Buchblatt

Bei einem erneuten Aufruf des Berichts spiegelt sich die Buchung wider.

Druck

Wichtig

Die Debitorenbuchungsgruppen müssen vollständig eingerichtet sein, sodass die Buchungen den richtigen Bilanzpositionen zugeordnet werden können.

Verprobung Kreditoren-BGR

Aufgrund von Gutschriften und Überzahlungen kann es sein, dass am Jahresende ein Kreditor keine Verbindlichkeit (H-Saldo), sondern eine Forderung (S-Saldo) aufweist. Hier handelt es sich dann um einen debitorischen Kreditor. Diese Forderung dürfen nicht mit den Verbindlichkeiten saldiert werden. Debitorische Kreditoren sind in der Bilanz unter den Forderungen auszuweisen.

Mit der Stapelfunktion Verprobung Kreditoren-BGR werden die entsprechenden Salden aufgeführt und es kann eine Buchung auf die dafür eingerichteten Konten generiert werden. Öffnen Sie den Bericht Verprobung Kredioren-BGR.

Report

In unserem Beispiel werden die Posten nur für Zuständigkeitseinheit RT generiert.

Druck

Anschließend können Sie die generierten Posten im Buchblatt buchen.

Buchblatt

Bei einem erneuten Aufruf des Berichts spiegelt sich die Buchung wider.

Druck

Wichtig

Die Kreditorenbuchungsgruppen müssen vollständig eingerichtet sein, sodass die Buchungen den richtigen Bilanzpositionen zugeordnet werden können.

Konten Nullstellung

Bei der Erstellung eines Jahresabschlusses ist es notwendig, dass die Salden der GuV-Konten auf ein Konto in der Bilanz umgebucht werden. Das bezeichnet man als sogenannte Konto Nullstellung. Mit der Stapelverarbeitung RE Konten Nullstellung führen Sie diesen Schritt durch und erstellen Zeilen in einem Buch.-Blatt, welches Sie dann buchen können.

Bevor Sie die GuV-Konten Nullstellung durchführen, prüfen Sie bitte, ob im Kontenplan alle Konten, die in der Umbuchung berücksichtigt werden müssen, korrekt als GuV-Konten ausgewiesen sind.

Der Bericht RE Konten Nullstellung kann mehrmals verwendet werden. Sie können im vorigen Geschäftsjahr buchen, selbst wenn die Nullstellung bereits vorgenommen wurde, sofern Sie die Stapelverarbeitung erneut ausführen.

Wichtig

Voraussetzung für die Objektkonten Nullstellung ist ein abgeschlossenes Geschäftsjahr, ein angelegter Abrechnungskreis in den Objekten und eine in der Einrichtung hinterlegte Abrechnungsart.

Hinweis

Die Konten Nullstellung wird immer zum Ultimodatum am Ende eines Geschäftsjahres vorgenommen. Das Ultimodatum ist ein fiktives Datum zwischen dem letzten Tag des alten und dem ersten Tag des neuen Geschäftsjahres. Es ist zu erkennen durch das U vor dem Datum (z. B. U31.12.12). Dies geschieht aus dem Grund, da ansonsten am 31.12. in den Konten keine Salden mehr vorhanden wären. Deshalb bitte immer die Buchung zum Ultimodatum 31.12. ausführen, damit bleibt das Geschäftsjahr an sich von der Nullstellung unberührt.

Um den Bericht RE Konten Nullstellung zu starten, gehen Sie wie folgt vor: Öffnen Sie die Stapelverarbeitung RE Konten Nullstellung.

Report

Füllen Sie die Felder und Filter und starten Sie den Bericht mit Vorschau oder Drucken. Sie erzeugen damit das Nullstellungsprotokoll und die Buch.-Blatt-Zeilen, welche abschließend manuell gebucht werden müssen:

Druck

Hinweis

Bitte beachten Sie, dass Ihnen beim Erstellen der RE-Konten-Nullstellung im Protokoll nur etwas angezeigt wird, wenn in der Verarbeitung Fehler auftreten, ansonsten bleibt der Bericht leer.

Buchblatt

Wichtig

Es ist wichtig, dass Sie zu Beginn immer die RE-Konten Nullstellung durchführen, bevor Sie im Finanzmanagement Ihre Sachkonten-Nullstellung starten.

Ausdruck des Jahresabschlusses

Wenn Sie schließlich alle, für eine korrekte Erstellung eines Jahresabschlusses nötigen Arbeiten erledigt haben, können Sie die Bilanz- bzw. Einnahmen-/Überschussrechnung zum Ausdruck bringen. Dafür muss allerdings im Rahmen eines Finanzberichts eine entsprechende Bilanz und GuV-Rechnung angelegt werden.

4.13 - Flexible Importschnittstelle

Dieses Modul ermöglicht das Einlesen von Excel-Tabellen in Buchblätter.

Einführung

In der Buchhaltung gibt es Geschäftsvorfälle oder Buchungsvorgänge, für die keine Informationen im System vorliegen und für die auch keine Informationen aus den vorhandenen Daten generiert werden können. Häufig handelt es sich dabei um Daten aus Fremdsystemen, z. B. Vermögensstatus von Fremdverwaltern oder Rechnungen von Versorgern. Wenn die manuelle Erfassung dieser Daten zu aufwendig ist, müssen die Buchungsinformationen über eine Schnittstelle importiert werden. Bisher war es üblich, hierfür jeweils einen Report oder Dataport mit einer starren Schnittstellendefinition zu erzeugen, der nur für diese eine Importfunktion verwendet werden konnte. Durch das Modul Flexible Importschnittstelle ist das nicht mehr notwendig, da es die Möglichkeit bietet, beliebig viele Schnittstellendefinitionen für Importe aus Excel-Tabellen anzulegen und jede dieser Importfunktionen mit einem einzigen Bericht auszuführen.

Die Flexible Importschnittstelle zeichnet sich durch folgende Merkmale aus:

  • Importieren von externen Daten aus Excel-Tabellen in beliebige Buch.-Blätter
  • Definition beliebig vieler Schnittstellen für Excel-Tabellen
  • Variable Zuordnung von Excel-Spalten zu Feldern der Buch.-Blattzeile
  • Variable Zuordnung von Excel-Spalten zu Dimensionen
  • Variable Reihenfolge für den Import der Excel-Spalten
  • Optionale Validierung der importierten Daten
  • Optionale Pflichtfeldprüfung
  • Optionaler Import von Festwerten
  • Optionaler Import von Nullwerten
  • Variable Zuordnung von importierten Daten zu RELion-Daten (Mapping)
  • Variable Zuordnung in Abhängigkeit von anderen Excel-Spalten (Mapping mit Bedingung)
  • Prüfung der importierten Daten und Ausgabe eines Fehlerprotokolls
  • Optionales automatisches Buchen  

Schnittstellendefinitionen einrichten

Die Schnittstellendefinition für eine Excel-Tabelle (Datenquelle) wird in den Tabellen Import Namen und Import Felder hinterlegt. Excel-Tabellen mit gleichem Aufbau (gleiche Datenquellen) können mit derselben Schnittstellendefinition importiert werden. Nachträgliche Änderungen an der Datenquelle müssen in der Schnittstellendefinition berücksichtigt werden. Alternativ kann auch eine neue Schnittstellendefinition für die geänderte Datenquelle angelegt werden. In jedem Fall wird der Import der Daten nur dann fehlerfrei möglich sein, wenn die in den Import Feldern hinterlegten Excel-Spalten mit den Spalten der zu importierenden Excel-Tabelle übereinstimmen.

Import Namen anlegen

Wählen Sie über die Suche Import Name Übersicht. Über den Button Neu wird eine Karte zur Erfassung der Import Namen geöffnet und ein neuer Datensatz angelegt. Im Inforegister Allgemein können Sie die Vorgabedaten für den Import hinterlegen.

Import Name Karte

Bezeichnung Erläuterung
Import Name Geben Sie einen Namen für den Importdatensatz ein.
Beschreibung Geben Sie eine Beschreibung ein.
Überschriftenzeile Wenn in der Excel-Tabelle Überschriften für Excel-Spalten vorhanden sind, können Sie hier die Nummer der Excel-Zeile eingeben, die die Überschriften enthält. Diese Information vereinfacht die Pflege der zugeordneten Import-Felder (siehe Kapitel Import-Felder aus Excel importieren).
Erste Datenzeile Geben Sie die Nummer der ersten Excel-Zeile ein, die Daten enthält.
Reihenfolge automatisch anpassen Wenn das Feld aktiviert und in einer Zeile für die Import Felder die Reihenfolge des Imports geändert wird, wird die Reihenfolge der anderen Zeilen so angepasst, dass die Reihenfolge aller Zeilen wieder fortlaufend ist.
Buch.-Blattvorlagename Wählen Sie die Fibu Buchblattvorlage aus der Fibu Buch.-Bl.-Vorlagenübersicht aus. Es dürfen keine wiederkehrenden Fibu Buch.-Blattvorlagen ausgewählt werden.
Buch.-Blattname Wählen Sie einen Fibu Buchblattnamen aus der Fibu Buch.-Blattnamen Übersicht aus. Die importierten Daten werden in dieses Buch.-Blatt gestellt und optional gebucht.
Nummernserie Wenn die Belegnummern für die Buchungen aus Excel importiert werden (Priorität-1), kann dieses Feld leer bleiben. Anderenfalls kann hier eine Nummernserie angegeben werden, aus der die Belegnummern ermittelt werden (Priorität-2). Alternativ wird die Nummernserie verwendet, die im ausgewählten Buch.-Blatt hinterlegt ist (Priorität-3). Vor dem Import der Daten wird in der Reihenfolge der Prioritäten geprüft, welche Variante zutrifft, um die Belegnummer entsprechend zu ermitteln.
Automatisch buchen Wenn der Haken gesetzt ist, wird nach dem fehlerfreien Import der Daten aus Excel das gefüllte Buch.-Blatt automatisch gebucht. Anderenfalls wird das Buch.-Blatt zur Prüfung und Bearbeitung durch den Anwender geöffnet.

Import Namen löschen

Mit Strg+Entf können Import Namen gelöscht werden. Die zugeordneten Import Felder werden dabei ebenfalls gelöscht. Die in den gelöschten Import Feldern hinterlegten Import Mapping Namen werden nicht gelöscht, da diese Mapping-Informationen auch noch in anderen Import Namen genutzt werden können.  

Import Felder anlegen

Zu jedem Import Namen müssen die Felder für den Import erfasst werden. In der Import Name Karte wird für jedes zu importierende Feld eine Zeile angelegt, in der die Verbindung zwischen der Excel-Spalte und dem entsprechenden Feld der Buch.-Blattzeile (bzw. der Dimension) definiert wird. Mit dem Stift können Sie die Zeilen weiterbearbeiten. Neue Zeilen können eingefügt werden bzw. auch Zeilen gelöscht werden. Neben der manuellen Eingabe gibt es auch die Möglichkeit, Import Felder automatisch zu erzeugen (siehe Kapitel Import-Felder aus Excel importieren).

Import Felder

Bezeichnung Erläuterung
Excel Spaltennr. Geben Sie die Nummer der Excel-Spalte ein, die importiert werden soll.
Excel Spaltenname Infofeld: Anzeige der ID der Excel-Spalte.
Reihenfolge des Imports Geben Sie die Reihenfolge ein, in der die Excel-Spalte importiert werden soll. Es handelt sich hier um die Reihenfolge, in der die Daten bei einer manuellen Erfassung in einem Buch.-Blatt eingegeben werden. Falls im Inforegister Allgemein der Haken im Feld Reihenfolge automatisch anpassen gesetzt ist, wird die Reihenfolge der anderen Zeilen so geändert, dass insgesamt eine fortlaufende Reihenfolge erhalten bleibt. Wenn eine Reihenfolge mehrfach zugeordnet wurde, wird die Reihenfolge des Imports zusätzlich durch die Excel Spaltennr. bestimmt. Wenn das Feld Reihenfolge des Imports leer bleibt, ist die Zeile deaktiviert, d. h., die Daten aus der angegebenen Excel-Spalte werden nicht importiert. Um deaktivierte Zeilen optisch kenntlich zu machen, werden sie grau dargestellt.
Feldnr. in Tabelle 81 Wählen Sie die Nummer des Feldes in der Buch.-Blattzeile aus, das mit den importierten Daten aus der angegebenen Excel-Spalte gefüllt werden soll. Es können folgende Felder ausgewählt werden:
  • alle editierbaren Felder, die im Buch.-Blatt (5052284 - RE Buchen Allgemein ) zur manuellen Eingabe zur Verfügung stehen
  • zusätzlich das nicht editierbare Feld Zeilennr.
  • das Feld Nicht in Abrechnung (für eine Sonderfunktion)
  • weitere Felder, die im Anlagen Fibu Buch.-Blatt (5628) zur manuellen Eingabe zur Verfügung stehen:
    • AfA Buchcode
    • Anlagenbuchungsart
    • Anlagedatum
    • Restwert
    • Anzahl AfA-Tage
    • AfA bis Anlagedatum
    • Rückw. AfA-Korr. b. Anschaff.
    • Wartungscode
    • Versicherungsnr.
    • Plananlagennr.
    • In AfA-Buch kopieren
    • Kopiervorgang aktivieren
    • Anlagenumbuchungsposten
    • Anlagenstornoposten Lfd. Nr.

Hinweis

Nicht editierbare Felder werden durch Validierung anderer Felder gefüllt, z. B. wird die Mandats Zuständigkeitseinheit durch Validierung der Objektnummer automatisch gefüllt. Dimensionen können hier nicht ausgewählt werden, da es hierfür ein Extra-Eingabefeld gibt: Dimensionscode . Falls bereits ein Dimensionscode oder ein Mapping Name hinterlegt wurde, kann keine Feldnr. in Tabelle 81 eingegeben werden.

Feldname in Tabelle 81 Nachdem die Feldnr. in Tabelle 81 eingegeben wurde, wird dieses Anzeigefeld automatisch mit dem Feldnamen gefüllt.
Feldbeschreibung in Tabelle 81 Nachdem die Feldnr. in Tabelle 81 eingegeben wurde, wird dieses Anzeigefeld automatisch mit der Feldbeschreibung gefüllt.
Dimensionscode Wählen Sie die Dimension aus, die mit den importierten Daten aus der angegebenen Excel-Spalte gefüllt werden soll. Falls bereits eine Feldnr. in Tabelle 81 oder ein Mapping Name hinterlegt wurde, kann kein Dimensionscode eingegeben werden. Hinweis Bei Dimensionscodes muss die Reihenfolge des Imports hinter den Feldern liegen, die Buch.-Blattzeilendimensionen löschen und aus Vorgabedimensionen neu erzeugen, wie z. B. Objekt- oder Kontonummern. Daher bietet sich an, die Reihenfolge des Imports so zu definieren, dass die Dimensionscodes zuletzt verarbeitet werden.
Pflichtfeld Wenn der Haken gesetzt ist, wird während des Imports geprüft, ob in der angegeben Excel-Spalte ein Wert vorhanden ist. Ist das nicht der Fall, wird eine entsprechende Zeile im Fehlerprotokoll ausgegeben.
Eingabe validieren Wenn der Haken gesetzt ist, wird der importierte Wert aus der angegebenen Excel-Spalte in das zugeordnete Feld in der Buch.-Blattzeile geschrieben und anschließend der OnValidate-Trigger des Feldes aufgerufen, d. h., es werden dieselben Prüfungen und Verarbeitungen durchgeführt, wie bei der manuellen Eingabe in der Karte RE Buchen Allgemein oder in Anlagen Fibu Buch.-Blatt. Durch die Validierung eines Feldes können diverse andere Felder initialisiert oder mit Vorgabewerten gefüllt werden, oder es werden Buch.-Blattzeilendimensionen aus den Vorgabedimensionen kopiert.
Mapping Name Wenn der importierte Wert aus der angegebenen Excel-Spalte nicht direkt in das zugeordnete Feld in der Buch.-Blattzeile oder in die zugeordnete Dimension übertragen werden soll, kann hier per LookUp ein Mapping Name ausgewählt werden, in dem die Kriterien hinterlegt sind, wie der Import stattdessen durchgeführt werden soll. Die Werte in den Feldern Feldnr. in Tabelle 81 und Dimensionscode müssen mit den gleichnamigen Feldern in dem ausgewählten Import Mapping Namen identisch sein.

Import Felder löschen

Mit Strg+Entf können Import Felder gelöscht werden oder verwenden Sie Zeile löschen.

Import Felder aus Excel importieren

In der Import Name Karte können über die Aktion Felder aus Excel importieren alle Excel-Spalten aus einer angegebenen Excel-Tabelle ermittelt und automatisch als neue Zeilen in der Tabelle Import Felder angelegt werden. Voraussetzung hierfür ist, dass bisher noch keine Import Felder vorhanden sind und im Import Namen das Feld Überschriftenzeile korrekt eingegeben wurde. Die in der Überschriftenzeile gefundenen Werte werden durch den Import in das Feld Excel Spaltenüberschrift übernommen und die Felder Excel Spaltennr. und Excel Spaltenname werden mit den entsprechenden Werten gefüllt. Wenn der in der Überschriftenzeile gefundene Wert identisch mit der Beschreibung eines Feldes in der Tabelle 81 Buch.-Blattzeile ist, werden auch die Felder Feldnr. in Tabelle 81, Feldname in Tabelle 81 und Feldbeschreibung in Tabelle 81 mit den entsprechenden Werten gefüllt. Wenn der in der Überschriftenzeile gefundene Wert identisch mit einem Code aus der Tabelle Dimension ist, wird das Feld Dimensionscode entsprechend gefüllt. Nach dem Import können fehlende Zuordnungen in den Feldern Feldnr. in Tabelle 81 und Dimensionscode vervollständigt werden, die auf Grund von abweichenden Überschriften in der Excel-Tabelle nicht automatisch erkannt wurden.

Das Feld Reihenfolge des Imports wird während des Imports automatisch fortlaufend gefüllt. Nach dem Import kann die Reihenfolge bei Bedarf angepasst werden, wobei nicht benötigte Zeilen durch Entfernen der Reihenfolge deaktiviert werden können. Erleichtert wird die Pflege der Reihenfolge, wenn im Inforegister Allgemein in der Import Name Karte das Feld Reihenfolge automatisch anpassen aktiviert ist. Der Haken im Feld Eingabe validieren wird während des Imports automatisch gesetzt und kann bei Bedarf entfernt werden.

Excel

Bezeichnung Erläuterung
Arbeitsmappendateiname Wählen Sie die Excel-Tabelle aus.
Tabellenname Wählen Sie das Arbeitsblatt aus, das die Excel-Spalten mit den zu importierenden Überschriften enthält.
Import Name Wählen Sie den Import Namen aus, in dem die Excel-Spalten als Import Felder angegelgt werden sollen.

Mappingdefinitionen einrichten

Import Mapping Namen anlegen

Wenn die aus Excel importierten Werte nicht 1:1 in die zugeordneten Felder der Buch.-Blattzeile (oder Dimensionen) übertragen werden sollen, können Sie in den Tabellen Import Mapping Name und Import Mapping Zeilen für die betroffenen Felder eine Definition hinterlegen, welche Werte stattdessen importiert werden sollen. In der Tabelle Import Felder kann diese Definition im Feld Mapping Name zugeordnet werden, wenn die Werte in den Feldern Feldnr. in Tabelle 81 und Dimensionscode mit den gleichnamigen Feldern in der Tabelle Import Mapping Namen übereinstimmen. Über die Suche wählen Sie Import Name Übersicht.

Import Mapping

Über den Button Neu wird eine Karte zur Erfassung der Import Mapping Namen geöffnet und ein neuer Datensatz angelegt. Im Inforegister Import Mapping Name werden die grundlegenden Informationen für das Mapping hinterlegt. Das eigentliche Mapping wird danach in den Import Mapping Zeilen erfasst.

Karte

Bezeichnung Erläuterung
Mapping Name Geben Sie einen Namen für das Mapping ein.
Beschreibung Geben Sie eine Beschreibung für das Mapping ein.
Buch-Blattzeile-Feldnr. Wählen Sie die Nummer des Feldes in der Buch.-Blattzeile aus, das während des Imports mit einem Wert aus diesem Mapping gefüllt werden soll. Es können nur solche Felder ausgewählt werden, die auch im Buch.-Blatt RE Buchen Allgemein oder im Anlagen Fibu Buch.-Blatt zur manuellen Eingabe zur Verfügung stehen. Dimensionen können hier nicht ausgewählt werden, da es hierfür ein Extra-Eingabefeld gibt. Falls der Dimensionscode bereits eingegeben wurde, kann keine Feldnr. in Tabelle 81 eingegeben werden.
Buch-Blattzeile Feldbeschreibung Nachdem die Feldnr. in Tabelle 81 eingegeben wurde, wird dieses Anzeigefeld automatisch mit dem Feldnamen gefüllt.
Dimensionscode Wählen Sie die Dimension aus, die durch das Mapping gefüllt werden soll. Falls bereits Feldnr. in Tabelle 81 eingegeben wurde, kann kein Dimensionscode eingegeben werden.
Wert Option Leer: das Mapping wird in den Import Mapping Zeilen definiert. Nullwert: der Inhalt des zugeordneten Feldes wird beim Import gelöscht. Das ist z. B. dann notwendig, wenn das Feld ungewollt durch die notwendige Validierung eines vorher importierten Feldes gefüllt wurde. Festwert: es wird immer derselbe Wert importiert, der im Feld Festwert angegeben werden muss. Dadurch können Felder gefüllt werden, für die keine Informationen in der Excel-Tabelle vorhanden sind.
Festwert Kontoart Hilfsfeld für Festwerte, die abhängig von der Kontoart sind (z. B. Kontonummer). Hier kann die Kontoart für den LookUp und die Eingabeprüfung hinterlegt werden. Das Feld ist nur dann editierbar, wenn die Kontoart benötigt wird.
Festwert Eigentümer / Mieter Hilfsfeld für Festwerte, die sich auf Objekte beziehen (z. B. Objektnummer). Hier kann die Information Eigentümer oder Mieter für den für LookUp und die Eingabeprüfung hinterlegt werden. Das Feld ist nur dann editierbar, wenn die Information Eigentümer oder Mieter benötigt wird.
Festwert Objektnr. Hilfsfeld für Festwerte, die sich auf Objektnummern beziehen (z. B. Objektkontonummer). Hier kann die Objektnummer für den LookUp und die Eingabeprüfung hinterlegt werden. Das Feld ist nur dann editierbar, wenn die Objektnr. benötigt wird.
Festwert Einheitennr. Hilfsfeld für Festwerte, die sich auf Einheiten beziehen (z. B. Einheitenhistorie). Hier kann die Einheitenr. für den LookUp und die Eingabeprüfung hinterlegt werden. Das Feld ist nur dann editierbar, wenn die Einheitennr. benötigt wird.
Festwert Wenn immer derselbe Wert importiert werden soll, kann dieser Festwert hier eingegeben oder per LookUp ausgewählt werden. Bei einigen Feldern aus der Buch.-Blattzeile sind zusätzliche Informationen nötig, um einen LookUp oder eine Eingabeprüfung durchzuführen. Diese Informationen können in den Hilfsfeldern Festwert Kontoart, Festwert Eigentümer/Mieter, Festwert Objektnr. und Festwert Einheitennr. hinterlegt werden, die nur diesem Zweck dienen und keinen Einfluss auf den Import haben. Eine Eingabe ist nur dann möglich, wenn im Feld Wert Option auch Festwert ausgewählt wurde.

Import Mapping Namen löschen

Mit Strg+Entf können Import Mapping Namen gelöscht werden. Die zugeordneten Import Mapping Zeilen werden dabei ebenfalls gelöscht.

Import Mapping Zeilen anlegen

In den Import Mapping Zeilen wird die Zuordnung von Importwerten zu RELion Werten hinterlegt. Auf diese Weise können z. B. Objekt- oder Kontonummern aus Fremdsystemen den entsprechenden RELion-Nummern zugeordnet werden. In diesem einfachen Beispiel müssen dann nur die Felder Importwert und RELion Wert gepflegt werden. Wenn ein importierter Wert aus Excel nicht in der Liste der Importwerte vorhanden ist, wird geprüft, ob es noch eine weitere Import Mapping Zeile ohne Importwert und mit RELion Wert gibt. Ist das der Fall, wird dieser RELion Wert importiert, anderenfalls wird im Fehlerprotokoll auf das fehlende Mapping hingewiesen.

Durch die Formulierung von Bedingungen kann die Zuordnung von Importwerten zu RELion Werten weiter differenziert werden. Wenn z. B. Kontonummern für unterschiedliche Kontoarten aus einer Excel-Spalte importiert werden, kann (sofern die Information für die Kontoart in einer Excel-Spalte vorhanden ist) mit einer Reihe von passenden Bedingungen, die entsprechende Sachkontonr., Debitornr. oder Kreditornr. zugeordnet werden. Wenn ein importierter Wert aus Excel nicht in der Liste der Importwerte vorhanden ist oder keine der Bedingungen zutrifft, wird geprüft, ob es noch weitere Import Mapping Zeilen mit Bedingungen und ohne Importwert und mit RELion Wert gibt. Ist das der Fall und trifft eine der Bedingungen zu, wird der hinterlegte RELion Wert importiert. Wenn keine der hinterlegten Bedingungen zutrifft, wird kein Hinweis auf ein fehlendes Mapping im Fehlerprotokoll ausgegeben, da es möglich sein muss, nur dann Felder zu importieren, wenn bestimmte Bedingungen erfüllt sind.

Mapping Name

Bezeichnung Erläuterung
Importwert Geben Sie den Importwert aus der Excel-Tabelle ein, der durch das Mapping einen neuen Wert bekommen soll. Bei numerischen Werten mit führenden Nullen ist darauf zu achten, dass die Spalte in Excel als Text formatiert ist, da der Importwert sonst nicht gefunden wird.
Bedingung Spaltenname in Excel Geben Sie die Nummer der Excel-Spalte ein, die den ersten Vergleichswert (Vergleichswert in Excel) für die Prüfung der Bedingung enthält. Wenn das Mapping aus der Import Name Karte aufgerufen wurde, kann über den LookUp-Button des Feldes die Nummer der Excel-Spalte ausgewählt werden. Bei Aufruf des Mappings über das Menü muss die Eingabe manuell erfolgen.
Bedingung Spaltenüberschrift in Excel Nachdem die Bedingung Spalte in Excel eingegeben wurde, wird dieses Anzeigefeld automatisch mit der Überschrift der Excel-Spalte aus der Tabelle Import Felder gefüllt. Das ist aber nur dann möglich, wenn das Mapping aus der Import Name Karte aufgerufen wurde. Bei Aufruf des Mappings über das Menü bleibt dieses Feld leer.
Bedingung Vergleichsart in Excel Geben Sie die Vergleichsart zur Prüfung der Bedingung ein. Der erste Vergleichswert (Vergleichswert in Excel) muss im Vergleich zum zweiten Vergleichswert (Bedingung Wert in Excel) bei folgenden möglichen Vergleichsarten (=) identisch sein; (<) kleiner sein; (<=) kleiner oder gleich sein; (>) größer sein; (>=) größer oder gleich sein; (<>) ungleich sein
Bedingung Wert in Excel Geben Sie den zweiten Vergleichswert (Bedingung Wert in Excel) für die Prüfung der Bedingung ein. Wenn kein zweiter Vergleichswert angegeben wird, erfolgt die Prüfung der Bedingung auf ein leeres Feld.
Bedingung Zeile nicht importieren Ist die Bedingung erfüllt und in diesem Feld ein Haken gesetzt, wird die Excel-Zeile nicht importiert. Auf diese Weise können z. B. Dokumentarzeilen vom Import ausgeschlossen werden, sodass sie nicht als Fehler protokolliert werden.
RELion Wert Eigentümer/Mieter Hilfsfeld für RELion Werte, die sich auf Objekte beziehen (z. B. Objektnummer). Hier kann die Information Eigentümer oder Mieter für den LookUp und die Eingabeprüfung hinterlegt werden. Das Feld wird nur dann angezeigt, wenn die Information Eigentümer oder Mieter benötigt wird.

|RELion Wert| Geben Sie den neuen Wert ein, der den importierten Excel-Wert ersetzen soll. Bei bestimmten Feldern ist auch die Auswahl per LookUp-Button möglich. Bei einigen Feldern aus der Buch.-Blattzeile sind zusätzliche Informationen nötig, um einen LookUp oder eine Eingabeprüfung durchzuführen. Diese Informationen können in den Hilfsfeldern RELion Wert Kontoart, RELion Wert Eigentümer/Mieter, RELion Wert Objektnr. und RELion Wert Einheitennr. hinterlegt werden, die nur diesem Zweck dienen und keinen Einfluss auf den Import haben.|

Import Mapping Zeilen löschen

Mit Strg+Entf können Import Mapping Zeilen gelöscht werden.  

Daten importieren

Mit dem Bericht Flexibler Buchungsimport kann der Import der Daten aus einer Excel-Tabelle unter Verwendung der Schnittstellendefinition Import Namen gestartet werden. Fehler in der Schnittstellendefinition, im Mapping oder in den importierten Daten werden in einem Fehlerprotokoll ausgegeben und müssen korrigiert werden, bevor der Import der Daten in das hinterlegte Buch.-Blatt erfolgen kann.

Aufruf des Imports

Buchungsimport

Bezeichnung Erläuterung
Arbeitsmappendateiname Wählen Sie die Excel-Tabelle aus.
Arbeitsblattname Wählen Sie das Arbeitsblatt aus, das die zu importierenden Daten enthält.
Import Name Wählen Sie den Import Namen aus, der für die angegebene Excel-Tabelle eingerichtet wurde.
Automatisch buchen Infofeld: Wenn im Import Namen der Haken im Feld Automatisch buchen gesetzt ist, wird er hier zur Information angezeigt.
Zu lange Textfelder abschneiden Aktivieren Sie das Feld, werden zu lange Textfelder abgeschnitten.
Maximale Länge für Textfelder Hier können Sie die maximale Länge der Textfelder eingeben.

Ablaufbeschreibung des Imports

Nachdem bei Bearbeiten Import Daten auf OK gedrückt wurde, kommt folgende Meldung:

Meldung

Bestätigen Sie mit Ja, dann werden die Daten aus der Excelliste in das Buchblatt übertragen.

Buchblatt

Beginnend mit der Ersten Datenzeile, die im Import Namen hinterlegt ist, wird für jede Excel-Zeile eine neue Buch.-Blattzeile angelegt.

Wenn die Zeilennummer kein Import Feld ist, werden die Zeilennummern automatisch in 10.000er-Schritten hochgezählt. Zur Ermittlung der Belegnummer wird nach Priorität in folgender Reihenfolge geprüft:

Belegnummer als Import Feld eingerichtet? Belegnr. wird aus Excel importiert
Nummernserie im Import Namen hinterlegt? Belegnr. aus dieser Nummernserie
Nummernserie im Buch.-Blatt hinterlegt? Belegnr. aus dieser Nummernserie

Die Spalten der Excel-Zeile werden in der angegebenen Reihenfolge des Imports eingelesen und verarbeitet. Wenn ein Import Mapping Name zugeordnet ist, wird geprüft:

Festwert im Import Mapping Namen hinterlegt? Diesen Wert importieren
Nullwert im Import Mapping Namen aktiviert? Keinen Wert importieren

Wenn Import Mapping Zeilen mit Bedingungen vorhanden sind, und eine der Import Mapping Zeilen anzuwenden ist, wird der hinterlegte RELion Wert importiert. (siehe Kapitel Import Mapping Zeilen anlegen).|

Ausnahme: Der Haken im Feld Bedingung Zeile nicht importieren ist gesetzt: Dann wird keine Buch.-Blattzeile für die aktuelle Excel-Zeile erstellt. Die Verarbeitung wird mit der nächsten Excel-Zeile fortgesetzt. Wenn keine Import Mapping Zeilen mit Bedingungen vorhanden sind, wird geprüft, ob Import Mapping Zeilen ohne Bedingungen vorhanden sind und eine dieser Import Mapping Zeilen anzuwenden ist. Ist das der Fall, wird der dort hinterlegte RELion Wert importiert.

Wurde eine Import Mapping Zeile gefunden und ist im Feld Faktor ein Wert hinterlegt, wird der importierte Wert mit dem Faktor multipliziert.

Ist der importierte Wert leer und handelt es sich um ein Pflichtfeld, wird eine entsprechende Fehlermeldung protokolliert. Ausnahme: die Option Nullwert im Import Mapping Namen ist aktiviert.

Jetzt wird der importierte Wert in das zugeordnete Feld in der Buch.-Blattzeile eingetragen. Ist der Haken im Feld Eingabe validieren gesetzt, erfolgt zusätzlich die Validierung des Feldes, wodurch automatisch weitere Felder der Buch.-Blattzeile gefüllt werden und Buch.-Blattzeilendimensionen erzeugt werden können.

Wenn bereits Zeilen im Buch.-Blatt vorhanden sind, müssen Sie eine entsprechende Meldung quittieren und für sich eine der folgenden Vorgehensweisen entscheiden:

Meldung

Wurden bei der Verarbeitung Fehler gefunden, werden keine Zeilen in das Buch.-Blatt gestellt. Nach dem Importlauf wird anschließend eine Meldung ausgegeben:

Meldung

Durch die Auswahl Vorschau & schließen erhalten Sie folgende Import Fehlerliste:

Fehlerliste

Nach einem fehlerfreien Importlauf wird das Buch.-Blatt automatisch gebucht, vorausgesetzt der Haken im Feld Automatisch buchen im Import Namen wurde gesetzt. Anderenfalls wird das Buch.-Blatt mit der Page geöffnet, die in der zugeordneten Buch.-Blattvorlage hinterlegt ist.

Technische Hinweise

Fachliche Einschränkungen

Der Flexible Buchungsimport ist nicht zum Füllen wiederkehrender Fibu Buch.-Blätter zu verwenden. Es darf derzeit nur bei Sollversteuerungsobjekten verwendet werden.

4.14 - Nachträglicher Postenausgleich

Mit dieser Stapelverarbeitung können debitorische Posten ausgeglichen werden.

Einführung

In der laufenden Buchhaltung kommt es immer wieder vor, dass Postenausgleiche nicht gesetzt werden konnten oder nicht gesetzt wurden. Dies betrifft vor allem solche Fälle, bei denen die Zahlung vor der Sollstellung erfolgt. Diese Stapelverarbeitung ermöglicht einen automatischen Postenausgleich, der sich im Wesentlichen so verhält, wie der automatische Postenausgleich, der beim Übertrag importierter Kontoauszüge ins Buch.-Blatt stattfindet. In der ersten Stufe geht es darum, zunächst mal die Zahlungen auszugleichen, die eine Einheitennr. enthalten und noch Offen sind (Restbetrag <> 0).  

Einrichtung

Für die zentralen Einrichtungsparameter des Moduls Zahlungsverkehr gibt es eine eigene Einrichtungsseite (Zahlungsverkehr Einrichtung). Im Inforegister Automatische Kontierung können Sie die Einstellungen vornehmen. Beim nachträglichen Postenausgleich ist es wichtig zu entscheiden, welchen Ausgleich und welche Ausgleichsreihenfolge das System berücksichtigen soll. Zu empfehlen ist, dass der Teilausgleich und die Akt. Periode -> älteste Posten eingestellt sind.

Automatische Kontierung

Bezeichnung Beschreibung
Teilausgleich zulassen Diese Einstellung gilt sowohl für den manuellen Ausgleich im Buchblatt als auch für den automatisierten Ausgleich. Im Falle einer automatischen Kontierung von importierten Kontoumsätzen kommt es direkt zum Postenausgleich, sofern offene Posten vom System gefunden werden. Über das Feld Teilausgleich zulassen steuern Sie, ob das System einen automatischen Postenausgleich vornehmen darf, selbst wenn der Zahlbetrag kleiner als die Summe der offenen Posten ist. Ist der Haken gesetzt, wird ein Teilausgleich vorgenommen. Beispiel: Summe der offenen Posten 500,-EUR; Zahlbetrag 450,-EUR (es werden 450,-EUR automatisch ausgeglichen). Der Restbetrag auf dem letzten Posten beträgt 50,-EUR. Ist das Feld nicht aktiviert, so findet trotz gefundener offener Posten kein Ausgleich statt und der Buchhalter muss den Postenausgleich im Buchblatt manuell vornehmen.
Ausgleichsreihenfolge Hier wählen Sie aus, in welcher Reihenfolge die offenen Posten ausgeglichen werden.
Akt. Periode ->älteste Posten Es werden die Posten der aktuellen Buchungsperiode, abhängig vom Buchungsdatum gesucht. Dabei erfolgt der Ausgleich je Buchungsdatum in Abhängigkeit der in den Posten hinterlegten Zahlungsrangfolge. Diese ist abhängig von der Einstellung im Objektbuchungskonto.
Zuerst älteste Posten Es werden die ältesten offenen Posten gesucht. Dabei erfolgt der Abgleich je Buchungsdatum in Abhängigkeit der in den Posten hinterlegten Zahlungsrangfolge. Diese ist abhängig von der Einstellung im Objektbuchungskonto.
Reihenfolge Kontierungsprüfung Über die Optionsfelder 1. Stufe, 2. Stufe und 3. Stufe bestimmen Sie die Reihenfolge der Kontierungsprüfung. Wählen Sie nur Kontierungsroutinen, die Sie auch tatsächlich verwenden. Sollten Sie eine der drei Möglichkeiten nicht verwenden, lassen Sie beispielsweise Feld 3. Stufe leer, somit ersparen Sie dem System unnötige Prüfroutinen.
Wichtig: Achten Sie bei der Einrichtung auf eine logische Reihenfolge damit das System optimal arbeitet!
1. Stufe Zahlungsschlüssel; 2. Stufe Einheit-Bankverbindung; 3. Stufe Kontierungsregel; Das System prüft bei der automatischen Kontierung die Stufen der Reihe nach. Verwendet der Mandant keine Zahlungsschlüssel, wird als 1. Stufe die Einheit-Bankverbindung und als 2. Stufe die Kontierungsregel eingestellt.
Virtuelle Konten und Zahlungsschlüssel
Zahlungsschlüssel Verträge automatisch Sollen bei der Neuanlage eines Vertrages Zahlungsschlüssel automatisch zugeordnet werden, ist hier ein Haken zu setzen.
Virtuelle Konten Wird mit virtuellen Konten der Aareal Bank oder Berliner Bank gearbeitet, bedeutet dies folgendes: Ist der Parameter gesetzt, können keine Zahlungsschlüssel mehr manuell vergeben werden. Aareal Bank-Verfahren Ein freier Zahlungsschlüssel, der dem Objektbankkonto zugewiesen ist und den Zahlungsschlüssel-Typ der Aareal Bank aufweist, wird dem Vertrag automatisch zugeordnet. Berliner Bank-Verfahren Ein freier Zahlungsschlüssel, welcher die gleiche Buchwerk-Nummer des Objektes hat und den Zahlungsschlüssel-Typ BB01 aufweist, wird dem Vertrag automatisch zugeordnet. Zahlungsreferenzen Sind keine Bankkonten auf diese Verfahren geschlüsselt, so generiert das System automatisch bei neuen Verträgen eine Zahlungsreferenz für Vertragskopf und Vertragszeilen.
Virtuelles Konto Objektkonto automatisch Sollen bei der Neuanlage eines Objektkontos virtuelle Unterkonten automatisch zugeordnet werden, ist hier ein Haken zu setzen. Ist der Parameter gesetzt, können keine Zahlungsschlüssel mehr manuell vergeben werden. Aareal Bank-Verfahren Ein freier Zahlungsschlüssel, der dem Objektbankkonto zugewiesen ist und den Zahlungsschlüssel-Typ der Aareal Bank aufweist, wird dem neuen Objektbuchungskonto automatisch zugewiesen. Berliner Bank-Verfahren Ein freier Zahlungsschlüssel, welcher die gleiche Buchwerk-Nummer wie auf dem Objekt hat und den Zahlungsschlüssel-Typ BB01 aufweist, wird dem neuen Objektbuchungskonto automatisch zugewiesen.
Mindestvorrat virtuelle Konten Tragen Sie hier den Mindestvorrat an noch freien Zahlungsschlüsseln ein. Wenn diese Zahl unterschritten wird, erhalten Sie automatisch vom System einen Hinweis, dass Sie bald wieder neue virtuelle Konten bei Ihrer Bank anfordern müssen.

Nachträglichen Postenausgleich

Wurde die Reihenfolge des Postenausgleichs in der Einrichtung festgelegt, dann können Sie den Bericht Nachträglichen Postenausgleich ausführen. Öffnen Sie über die Suche den Nachträglichen Postenausgleich.

Postenausgleich

Wurden die Werte in den einzelnen Registern ausgefüllt, können Sie über die Funktion Vorschau den Bericht ausgeführen.

Bericht

Bezeichnung Beschreibung
Prüfungsmonat Hier geben Sie an, welcher Monat nachträglich ausgeglichen werden soll (z. B. 01.02.2022).
Buchungsmonat Hier wird das Datum des Ausgleichs angegeben. Wenn Buchungsdatum leer, dann wird das Datum des Zahlungspostens verwendet.
Filter Einheitenvertrag Hier können Sie Filter für den Postenausgleich setzen (z. B. Objekt Nr., Einheiten Nr., Debitorennr., usw.). Setzen Sie keinen Filter, dann läuft das System über alle Mandanten.

Es öffnet sich folgender Bericht. Hier wird detailliert angezeigt, welcher Betrag bzw. welche Zahlung mit den offenen Posten ausgeglichen wurde.

Bericht

4 Fallbeispiel

Bei einem Debitor sind die Januar- und Februar-Posten offen. Die Posten betreffen zwei unterschiedliche Einheiten. Die Zahlungen wurden mit Einheitennr. und Einheitenhistorie gebucht. Die Buchungsperiode für Januar wurde bereits geschlossen, in den Februar kann noch gebucht werden. Der Gesamt-Sollstellungsbetrag bei der Einheitennr. 001 beträgt 41,05 EUR und 438,03 EUR bei der Einheitennr. 501.

Debitorenposten

Aut.Kontierung

In diesem Beispiel wurde der Filter auf die Objektnr. gesetzt, Sie können jedoch weitere Filter vornehmen.

Bericht

Druck

Folgende Posten wurden ausgeglichen:

Posten

Bei der Einheitenr. 501 bleiben insgesamt 10,00 EUR offen, da es sich um eine Unterzahlung handelt.

Posten

Das Buchungsdatum wird aus dem Bericht Nachträglicher Postenausgleich übernommen (hier: 23.02.2024).

Buchungsdatum

Anschließend führen Sie den Postenausgleich für Februar durch:

Posten

Bericht

Druck

Hier wurden folgende Posten ausgeglichen:

Postenausgleich

Der Januar wird bei der Einheitennr. 501 nicht berücksichtigt:

Einheit

Das Buchungsdatum ist das Zahlungsdatum 05.02.2022.

Ausgleich aufheben

4.15 - Nicht anrechenbare Vorsteuer Teilabzug

Dieses Modul enthält Stammdaten für jeden umsatzsteuerlich relevanten Vorgang, die zugehörige Eingangsrechnung, die ursprünglichen Vorsteuerbeträge und die Vorsteuerquote zu Beginn des Beobachtungszeitraums.

Einführung

In der Immobilienwirtschaft ist der Vorsteuerteilabzug - die nicht abziehbare Vorsteuer -ein großes Thema. In RELion wird dies als nicht anrechenbare Vorsteuer bezeichnet. Gerade in Mischobjekten (steuerfreie und steuerpflichtige Vermietung) ist die Vorsteuerquote richtig zu berechnen, zu pflegen, zu prüfen, zu aktualisieren und zu buchen. Bei Mischobjekten kann sich die Vorsteuerquote jederzeit ändern, sei es durch Änderung eines Mietverhältnisses (von steuerfrei auf steuerpflichtig) oder durch Erweiterungsmaßnahmen etc. Es gibt drei Vorsteuertöpfe:

  1. Steuerfrei
  2. 100 % steuerpflichtig
  3. vorsteuerteilabzugsfähig (Mischobjekte)

Die Vorsteuerquote richtet sich nach dem Ausgangsumsatz/nach der Verwendung.

100 % steuerfrei Vorsteuerquote: 0 %
100 % steuerpflichtig Vorsteuerquote: 100%
gemischte Nutzung teils steuerfrei/steuerpflichtig Vorsteuerquote: im Verhältnis der Verwendung

Eine korrekte Berechnung der Quote und damit der nicht anrechenbaren Vorsteuer ist unerlässlich für eine ordnungsgemäße Buchführung.

Die Thematik, der nicht abzugsfähigen Vorsteuer wird in RELion mit dem Bericht Nicht anrechenbare Vorsteuer berechnen und buchen gelöst. Spätestens zur Umsatzsteuer Voranmeldung (in RELion UVA Vorgang) sollte der Bericht Nicht anrechenbare Vorsteuer berechnen und buchen durchgeführt werden. Somit werden aktuelle Zahlen zum Verarbeiten in den UVA Vorgang transportiert.

Prozessablauf

Prozessablauf

RE Steuer Einrichtung

Die Seite RE Steuer Einrichtung ist in sechs Inforegister themenbezogen aufgeteilt.

  • UVA
  • Objekt Steuerquote (Durchschnittsquote) berechnen
  • Nicht anrechenbare VSt berichtigen und buchen
  • Vorsteuer Teilabzug
  • Skonto rückrechnen
  • Einrichtung § 15a

Um alles rund um die nicht anrechenbare Vorsteuer ordnungsgemäß durchführen zu können, sollten folgende Register in der RE Steuer Einrichtung vollständig eingerichtet sein. Dazu öffnen Sie über die Suche die RE Steuer Einrichtung.

UVA Vorgang

Das Ergebnis der Nicht anrechenbaren Vorsteuer berechnen und buchen mündet letztendlich unmittelbar in der Umsatzsteuer-Voranmeldung – in RELion im UVA Vorgang.

UVA

Objekt Steuerquote (Durchschnittsquote) berechnen

Im Inforegister Objekt Steuerquote (Durchschnittsquote) berechnen befinden sich die Einrichtungsparameter für den Aufruf des Berichts 5052391 Objekt Steuerquote berechnen und des Berichts 5052392 Objekt Durchschnittsquote berechnen.

Objekt Steuerquote

Bezeichnung Beschreibung
Änderbar Schalter ist gesetzt: Beim Aufruf des Berichts Objekt Steuerquote berechnen und Objekt Durchschnittsquote berechnen werden die Felder veränderbar gem. der Einrichtung vorbelegt.
Schalter ist nicht gesetzt: Beim Aufruf des Berichts Objekt Steuerquote berechnen und Objekt Durchschnittsquote berechnen werden die Felder unveränderbar gem. der Einrichtung vorbelegt.
MwSt.GBGR aus Einrichtung eintragen Schalter ist nicht gesetzt: Die MwSt.GBGR für st.freie Einheiten können manuell eingetragen werden.
Schalter ist gesetzt: Es werden die MwSt.-Geschäftsbuchungsgruppen aus der Einrichtung eingetragen.
MwSt.GBGR für st.freie Einheiten Filter Entweder manuelle Eintragung möglich oder wenn die Option MwSt.GBGR aus der Einrichtung eintragen aktiviert ist, dann bezieht sich dies auf das Feld Steuerfreie Bruttobeträge = JA. Eine Mehrfachauswahl ist möglich.
Für Quoten > 0 %; Für Quoten = 0 % Wählen Sie hier die entsprechende MwSt.-GBG aus.
Berechnungsart Hier legen Sie fest, ob Sie den Vorsteueranteil gem. der Verteilung oder Sollmiete berechnen wollen.

Nicht anrechenbare VSt berichtigen und buchen

Im Inforegister Nicht anrechenbare VSt berichtigen und buchen befinden sich die Einrichtungsparameter für den Aufruf des Berichts 5052274 Nicht anrechenbare Vorsteuer berechnen und buchen.

NAVST

Bezeichnung Beschreibung
Änderbar Schalter ist gesetzt: Beim Aufruf des Berichts Nicht anrechenbare Vorsteuer berechnen und buchen werden die Felder veränderbar gem. der Einrichtung vorbelegt.
Schalter ist nicht gesetzt: Beim Aufruf des Berichts Nicht anrechenbare Vorsteuer berechnen und buchen werden die Felder unveränderbar gem. der Einrichtung vorbelegt.
Bau Konten Filter Filter auf Global-Objekt-Vorlagekonten oder Mehrfachauswahl möglich. Die hier eingetragenen Konten werden im Bericht Nicht anrechenbare Vorsteuer berechnen und buchen als sog. Baukonten eingestuft. Wichtig: Wenn diese Baukonten im Bericht Nicht anrechenbare Vorsteuer berechnen und buchen aufgeführt sind, dann gelten die Felder Bau Buchung n.a.VSt. und Bau Konto n.a.VSt.
Bau Buchung n.a.VSt. Aufwandskonto: Die nicht anrechenbare Vorsteuer wird auf das ursprüngliche bebuchte Konto umgebucht.
Separates Konto: Die nicht anrechenbare Vorsteuer wird auf ein extra definiertes Konto gebucht, welches in dem gekennzeichneten Feld eintragen ist.
Bau Konto n.a.VSt. Hier kann nur eine Auswahl getroffen werden, wenn die Option Separates Konto ausgewählt ist. Keine Mehrfachauswahl möglich. Wichtig: Bei Änderung des Kontos in diesem Feld bleiben Buchungen des vorigen Kontos weiter bestehen und werden nicht auf das neu eingetragene Konto umgebucht. Bei einer evtl. auftretenden Differenz der nicht anrechenbaren Vorsteuer wird nur die Differenz auf das neu eingetragene Konto gebucht.
Nicht Bau Buchung n.a.VSt. Aufwandskonto: Die nicht anrechenbare Vorsteuer wird auf das ursprüngliche bebuchte Konto umgebucht.
Separates Konto: Die nicht anrechenbare Vorsteuer wird auf ein extra definiertes Konto gebucht, welches in dem gekennzeichneten Feld eintragen ist.
Konto aus Abrechnungsart: Abrechnungsart Ist auf der Seite Abrechnungsart ein Konto in der neuen Spalte Objektkonto n.a.VSt. hinterlegt, dann wird auf dieses Konto gebucht. Ist hier kein Konto hinterlegt, dann gilt das Konto im Feld Nicht Bau Konto n.a.VSt.
Wichtig: Wenn keine „Baukonten“ im Bericht Nicht anrechenbare Vorsteuer berechnen und buchen aufgeführt sind, dann gelten die Felder Nicht Bau Buchung n.a.VSt. und Nicht Bau Konto n.a.VSt.
Nicht Bau Konto n.a.VSt. Hier kann nur eine Auswahl getroffen werden, wenn die Option Separates Konto und Konto aus Abrechnungsart ausgewählt ist. Keine Mehrfachauswahl möglich.
Wichtig Bei Änderung des Kontos in diesem Feld bleiben Buchungen des vorigen Kontos weiter bestehen und werden nicht auf das neu eingetragene Konto umgebucht. Bei einer evtl. auftretenden Differenz der nicht anrechenbaren Vorsteuer wird nur die Differenz auf das neu eingetragene Konto gebucht.
Buch.-Blattvorlage; Buch.-Blattname Hier können Sie festlegen über welches Buchblatt die Vorsteuerkorrektur erfolgen soll.
Buchung zum Originaldatum: Bei dieser Auswahl wird das Buchungsdatum und das Belegdatum aus der Originalbuchung gezogen. Zeitraum bis: Hier ist das Buchungsdatum das Enddatum aus dem Buchungsdatumsfilter aus dem Bericht Nicht anrechenbare Vorsteuer berechnen und buchen. Das Belegdatum wird aus der Originalbuchung gezogen.
Original Belegnummer verwenden Schalter ist gesetzt: Die Vorsteuerkorrekturbuchung wird mit der Belegnummer aus der Originalrechnung gebucht.
Schalter ist nicht gesetzt: Es wird eine Belegnummer aus der Nummernserie erzeugt, welche im Buch.-Blatt hinterlegt sein muss.
Hinweis: Wenn Sie die Rückbuchung mit der Originalbelegnummer und mit der Buchung zum Originaldatum durchzuführen, dann können über den Button Navigieren die Posten auf einen Blick erkannt werden.

Vorsteuer Teilabzug

Im Inforegister Vorsteuer Teilabzug definieren Sie die Parameter, die den Aufruf des Berichts 5052274 Nicht anrechenbare Vorsteuer berechnen und buchen steuern.

Vorsteuer Teilabzug

Bezeichnung Beschreibung
MwSt.-GBG VSt. Teilabzug In diesem Feld wird festgelegt, auf welche MwSt.-GBG der Bericht Nicht anrechenbare Vorsteuer berechnen und buchen die Prüfung, Berichtigung und Buchung aufbaut. Nur Sachposten mit der hier eingetragenen MwSt.-GBG werden im Bericht berücksichtigt. Eine Mehrfachauswahl ist möglich. Eingabe nur mit Pipe möglich.

Wichtig

Die ausgewählten MwSt.-GBG muss in der MwSt.-Buchungsmatrix im Feld RE Konto direkte VSt einen Wert enthalten.

MwSt.-GBG unreal. VSt. Teilabzug In diesem Feld wird festgelegt, auf welche MwSt.-GBG der Bericht Nicht anrechenbare Vorsteuer berechnen und buchen bei einer unrealisierten Vorsteuer die Prüfung, Berichtigung und Buchung aufbaut. Nur Sachposten mit der hier eingetragenen MwSt.-GBG werden im Bericht berücksichtigt. Eine Mehrfachauswahl ist möglich. Eingabe nur mit Pipe möglich.

Wichtig

Die ausgewählten MwSt.-GBG muss in der MwSt.-Buchungsmatrix im Feld RE Konto unreal. VSt. einen Wert enthalten.

Skonto rückrechnen

Skonto rückrechnen

Bezeichnung Beschreibung
Änderbar Schalter ist gesetzt: Beim Aufruf des Berichts Skonto rückrechnen werden die Felder veränderbar gem. der Einrichtung vorbelegt.
Schalter ist nicht gesetzt: Beim Aufruf des Berichts Skonto rückrechnen werden die Felder unveränderbar gem. der Einrichtung vorbelegt.
Skontoauswahl Buchungsgruppen (Die entsprechenden Skonto-Konten werden aus der Buchungsmatrix Einrichtung und aus den Kreditorenbuchungsgruppen ermittelt.); Manuell (Skonto-Konto ist das manuell eingetragene Konto.)
Skontokonto (bei Manuell) Wenn Sie im vorherigen Feld Skontoauswahl Manuell gewählt haben, tragen Sie hier bitte manuell Ihr gewünschtes Skontokonto ein.
Buch.Datumsauswahl Zahlungsdatum - Das vorbefüllte Buchungsdatum entspricht dem Buchungsdatum der Zahlung. - Vorsteueranteil % bezieht sich auf dieses Datum.
Rechnungsdatum - Das vorbefüllte Buchungsdatum entspricht dem Buchungsdatum der Rechnung. - Vorsteueranteil % bezieht sich auf dieses Datum. - Rechnungsdatum könnte in eine Vorperiode fallen, die bereits geschlossen ist. - Navigate filtert nach Belegnr. und Buchungsdatum. Die Sachposten aus dem Skonto rückrechnen sind somit in diesem Filter aufgeführt.
Manuell - Das vorbefüllte Buchungsdatum entspricht dem eingegebenen Datum im Feld Buchungsdatum (bei Manuell). Vorsteueranteil % bezieht sich auf dieses Datum.
Buchungsdatum (bei Manuell) Falls Sie im Feld Buch. Datumsauswahl Manuell ausgewählt haben, dann tragen Sie hier bitte das Buchungsdatum ein.
Buch.-Blattvorlage Hier die Buch.-Blattvorlage festlegen, wenn mit dem Bericht Zeilen erstellt werden.
Buch.-Blattname Hier den Buch.-Blattnamen festlegen, wenn mit dem Bericht Zeilen erstellt werden.
Original Belegnr. verwenden Wenn Sie das Feld aktiveren, wird die Buchblattzeile mit der Belegnummer des skontierten Sachpostens befüllt. Navigate filtert nach Belegnr. und Buchungsdatum. Die Sachposten aus dem Skonto rückrechnen sind somit in diesem Filter aufgeführt.
Original Buchungstext verwenden Es wird der Buchungstext aus dem Verbindlichkeitskonto herangezogen.

Einrichtung § 15a

Das Berichtigungsobjekt § 15a ist ein umfangreiches und komplexes Thema, dass die Änderungen der maßgeblichen Verhältnisse bei einem Wirtschaftsgut abbildet. (siehe Dokumentation).

15a

MwSt.-Buchungsmatrix Einr.

Im Zuge dieser Dokumentation werden nur die Felder beschrieben, die nötig sind, um den Bericht Nicht anrechenbare Vorsteuer berechnen und buchen mit realisierter und/oder unrealisierter Steuer auszuführen.

Sie können die Eintragungen direkt in der Matrix-Zeile oder über den Button Bearbeiten auf der MwSt.-Buchungsmatrixkarte Einr. ausführen.

Mwst.Buchungsmatrix

Realisierte Steuer mit der MwSt.-GBG OBJEKT

Realisierte Steuer

Hinweis

Die MwSt.-GBG in der RE Steuer Einrichtung im Inforegister Vorsteuer Teilabzug stuft diese als realisiert ein. Vorsteuer Teilabzug

Unrealisierte Steuer mit der MwSt.-GBG OBJ-UNREAL

unrealisierte Steuer

Hinweis

Die MwSt.-GBG in der RE Steuer Einrichtung im Inforegister Vorsteuer Teilabzug stuft diese als unrealisiert ein. unrealisierte Steuer

Wichtig

Die Konten im Feld RE Konto direkte VSt. und RE Konto unreal. VSt. sollten mit der gleichen Kontonummer in den Objektkontenplänen sowie im Sachkontenplan enthalten sein. Zudem muss das RE Konto direkte VSt. und das RE Konto unreal. VSt. zu den entsprechenden Vorsteuerkonten hinsichtlich MwSt.-Geschäftsbuchungsgruppe und MwSt.-Produktbuchungsgruppe passen. Andernfalls funktionieren die Stapelverarbeitungen Nicht anrechenbare Vorsteuer berechnen und buchen, nicht korrekt. Suchen Sie sich die entsprechenden Kontonummern heraus und überprüfen Sie Ihre Kontenpläne.

Vorsteueranteil Prozent

In RELion bildet die Tabelle Objekt Steuerdaten die Grundlage für die Befüllung des Feldes Vorsteueranteil % beim Erfassen einer Buchungszeile. Durch eine Auswahl weiterer Optionen kann der Eintrag in der Tabelle übersteuert werden (z. B. Berichtigungsobjekt § 15a oder bestimmte Projekte mit eigenem Vorsteueranteil).

Uns stehen folgende Optionen zur Auswahl, welche eine Auswirkung auf das Feld Vorsteueranteil % haben.

  • Ohne Optionsauswahl
  • Abrechnungskreis
  • Einheitennummer/Einheitenhistorie
  • Projektplanzeile
  • Berichtigungsobjekt § 15a

Beispiel: Es sind zwei Optionen in der Buchblattzeile ausgewählt: Abrechnungskreis und Berichtigungsobjekt § 15a. Die Vorsteuerquote aus dem Berichtigungsobjekt übersteuert die Vorsteuerquote aus dem Abrechnungskreis.

Da der Vorsteueranteil in den Beleg- bzw. Buchblattzeilen automatisch validiert und gegengeprüft wird und im späteren Verlauf vor der tatsächlichen Rückrechnung der nicht anrechenbaren Vorsteuer stets eine verpflichtende Prüfung und Aktualisierung des Vorsteueranteils in den dort herangezogenen Sachposten erfolgt, kann die Prüfung des Vorsteueranteils bei den Buchungsvorgängen optional gestaltet werden. Dementsprechend gibt es in der RE Einrichtung den Schieberegler Prüfung Vorsteueranteil% deaktivieren.

Vorsteueranteil deaktivieren

Wird dieser Schieberegler aktiviert, wird die Prüfung, die zuvor den Buchungsvorgang verhindern konnte, ausgesetzt. Dadurch ist die Buchung auch dann möglich, wenn der Vorsteueranteil in der zu buchenden Zeile veraltet ist. Dies ermöglicht beispielsweise die problemlose Verbuchung von Belegstornos zu einem späteren Zeitpunkt. Diese Option wurde auch im RE Testbericht berücksichtigt, der nun ebenfalls auf diesen Schieberegler reagiert.

Sollte jedoch eine Prüfung des Vorsteueranteils bereits beim Buchen gewünscht sein, darf der Schieberegler in der RE Einrichtung nicht aktiviert werden. In diesem Fall erscheint beim Buchen eine Fehlermeldung, wenn der Vorsteueranteil nicht aktuell ist.

Objekt Steuerdaten

In jedem Objekt sind Objekt Steuerdaten hinterlegt. Diese Tabelle sollte stets aktuell gehalten werden. Ein Eintrag in die Tabelle Objekt Steuerdaten kann erfolgen durch

  • Manuelle Eintragung
  • Ausführung 5052391 Objekt Steuerquote berechnen, 5052392 Objekt Durchschnittsquote berechnen

Steuerdaten

Um in Ihrem Objekt die hinterlegten Steuerdaten einsehen zu können, öffnen Sie über die Suche die Objektübersicht und wählen im Menüband den Aufruf Steuerdaten. Auch über die Objektkarte können Sie den Aufruf starten.

Bezeichnung Beschreibung
Ab Datum Ab diesem Datum gilt der Vorsteueranteil %.
Abrechnungskreis Abrechnungskreis <> Leer Ist ein AK vorhanden, wird der Vorsteueranteil % aus der entsprechenden Zeile herangezogen.
MwSt.-GBG Steuer Die MwSt.-Geschäftsbuchungsgruppe, welche bei normaler Steuer verwendet werden soll.
MwSt.-GBG Unreal Die MwSt.-Geschäftsbuchungsgruppe, welche bei unreal. Steuer verwendet werden soll.
Beschreibung Wird die Quote über die Berichts Objekt Steuerquote berechnen, Objekt Durchschnittsquote berechnen in die Tabelle eingetragen, wird das das Feld automatisch befüllt. Anteil nach….xxxxxxx berechnet zum…..
Vorsteueranteil % Zeile manuell anlegen: Wert wird manuell eingetragen. Über die Berichts Objekt Steuerquote berechnen, Objekt Durchschnittsquote berechnen automatisch. Hinweis: Die Vorbelegung in den Buchblättern und Belegen kommt aus diesem Feld.
Errechneter Vorsteueranteil % Zeile manuell: Kein Eintrag möglich, nicht editierbar. Über die Berichts Objekt Steuerquote berechnen, Objekt Durchschnittsquote berechnen automatisch.

Projekt Steuerdaten

Öffnen Sie über die Suche die Liste Projekte. Hier mit Verwendung = Objekt und somit des aktuellen Vorsteueranteils in den Objektsteuerdaten:

Projektplankarte

Oder Verwendung = Projekt mitsamt gesondertem Vorsteueranteil für dieses Projekt:

Vorsteueranteil

Berichtigungsobjekt § 15 a

In der Dokumentation Berichtigung des Vorsteuerabzugs nach § 15a UstG wird im Detail auf die Quoten eingegangen.

Berichtigungsobjekt

Einheitenvertrag – Grundlage zur Quotenberechnung

Die hinterlegte MwSt.-Geschäftsbuchungsgruppe wird von den Berichten Objekt Steuerquote berechnen und Objekt Durchschnittsquote berechnen verwendet.

Objekte

Einheitenvertrag Karte

RELion Berichte

Bevor Sie mit dem Bericht Nicht anrechenbare Vorsteuer berechnen und buchen starten, sollten vorgelagert weitere Stapelfunktionen gestartet werden, sodass der Bericht eine aktuelle und vollständige Basis zum Prüfen, Ändern, Berechnen und Buchen hat. Reihenfolge zur Ausführung der Berichte:

Berichte

Skonto rückrechnen

Diese Stapelverarbeitung dient dazu, den in Rechnung gestellten Aufwand, um den abgezogenen Skonto zu verringern. Diese Funktion ist pro Zuständigkeitseinheit aufrufbar. Beim Skontoabzug im Zahlungsvorgangsprozess werden die Sachposten auf dem Skontoertragskonto nicht mit allen aktuellen Informationen wie aktueller Vorsteueranteil %, Projektplanzeilen, Nutzungsänderung etc. erfasst.

Mit der Skontorückbuchung werden die Sachposten mit all diesen Informationen befüllt. Infolgedessen tragen die Sachposten erst nach dieser Stapelverarbeitung alle notwendigen Informationen, um eine evtl. notwendige Korrektur der nicht anrechenbaren Vorsteuer durchführen zu können. Sie können wählen, ob Sie die Rückbuchung auf das ursprüngliche Konto oder einem anderen separaten Konto machen wollen. Nach dem Ausführen der Funktion Skonto rückrechnen sollte der Saldo der angesprochenen Skontokonten für den ausgeführten Zeitraum Null sein.

Wichtig

Manuelle Zahlungen und automatische Zahlungen über den Zahlungsverkehr werden separat behandelt, weil im Zahlungsverkehr mehrere Zahlungen eine einzige Transaktion bilden. Aus diesem Grund kann beim Zahlungsverkehr keine direkte Beziehung zwischen Skonto-Posten und Rechnung hergestellt werden. Das System findet die zugehörige Zahlung zum Skontoposten über die Beschreibung. Deshalb ist es wichtig, dass die Beschreibung im Posten beim automatischen ZV nicht nachträglich verändert wird.

Hinweis

Bitte beachten Sie, dass eine Rückrechnung des Skontobetrags nur auf Aufwände der Belegart Rechnung möglich ist. Die Verwendung von Skonto bei Gutschriften stellt keinen sinnvollen Geschäftsfall dar und ist für die automatische Rückrechnung ausgeschlossen.

Skonto rückrechnen

Objekt Steuerquote berechnen

Mit diesem Bericht kann der Vorsteueranteil % in der Tabelle Objekt Steuerdaten ermittelt werden. Dieser %-Satz dient der Berechnung der anteiligen Vorsteuer bei gemischt-gewerblichen Objekten. Im Objekt stehend, können Sie den Bericht über die Funktion Objekt Steuerquote berechnen aufrufen.

Steuerdaten

Steuerquote berechnen

Nachfolgend werden auf die weiteren Felder eingegangen. Inforegister Optionen

Inforegister Bezeichnung Beschreibung
Inforegister Optionen Stichtag Hier wird der Tag angegeben, zu dem die Werte ermittelt werden sollen.
Berechnungsart Hier kann entweder Verteilung oder Sollmiete gewählt werden.
Verteilungscode Hier kann aus den Global-Verteilungen ausgewählt werden.
Nur wenn AK in Steuerdaten vorhanden Wenn hier ein Schalter gesetzt wird, werden nur Abrechnungskreise, für die es bereits einen Eintrag in den Objektsteuerdaten gibt, zum aktuellen Wert berechnet und ggf. eingetragen.
MwSt.-GBGR aus Einrichtung Werte aus der RE Steuer Einrichtung heranziehen. Macht den Wert bei MwSt.-GBGR für st.freie Einheiten nicht editierbar.
MwSt.-GBGR für st.freie Einheiten Welche MwSt.-GBGR soll für steuerfreie Einheiten gelten?
Für Quoten > 0% Welche MwSt.-GBGR soll herangezogen werden, wenn der VA% > 0 ist?
Für Quoten = 0% Welche MwSt.-GBGR soll für VA% = 0 gelten?
Anzahl Rundungsstellen Hier wird die Anzahl Nachkomma-Stellen angegeben, auf den der ermittelte Vorsteueranteil gerundet werden soll.
Einheiten auflisten Wenn hier ein Schalter gesetzt wird, werden die Einheiten mit aufgelistet, die für die Berechnung herangezogen wurden.
Mit Aktualisierung Wenn dieses Feld angehakt ist, wird der ermittelte %- Wert in die vorhandenen Objekt Steuerdaten geschrieben oder es werden neue Zeilen angelegt.
Nur Änderungen eintragen Wenn dieses Feld angehakt ist, werden nur neue Objekt Steuerdaten eingetragen oder angelegt, sofern sich diese zum letzten Eintrag geändert haben.
Inforegister RE Objekt Hier kann ein beliebiger Objektfilter eingegeben werden. Ohne Eingabe werden alle Objekte durchsucht.
Inforegister Abrechnungskreis Hier kann ein beliebiger Filter auf Abrechnungskreise eingegeben werden. Ohne Eingabe werden alle Abrechnungskreise berücksichtigt.

Bericht

Bericht

Objekt Durchschnittsquote berechnen

Dieser Bericht ist bis auf einige Details dem Bericht Objekt Steuerquote sehr ähnlich. Folgende Punkte sind abweichend:

  • Mit diesem Bericht ist es möglich eine durchschnittliche Quote auch für einen x-beliebigen Zeitraum zu berechnen; z. B. Kalenderjahr oder ein anderer.
  • Der Zeitraum kann auch mit einer Datumsformel eingegeben werden; z. B. j für 01.01.20..31.08.20
  • Der Bericht läuft über alle aktiven Einheitenverträge in dem ausgewählten Zeitraum und druckt diese. Eine Änderung im Verteilerschlüssel wird berücksichtigt. So kann es sein, dass eine Einheit mehrfach gedruckt wird.
  • In der Spalte Tage/Jahr wird der tatsächliche Anteil der Einheit aufgeführt und wird mit dem Verteilcode multipliziert.
  • In den Spalten steuerpfl. und steuerfrei wird dann der Wert aus dem Verteilcode hier: QM-GES mal Tage/Jahr ausgegeben.
  • Eine Summe in der Spalte QM-GES gibt es nicht mehr. Für die Berechnung der Quote werden die Spalten steuerpfl. und steuerfrei addiert.

Aus den Objektsteuerdaten heraus können Sie den Bericht Objekt Durchschnittsquote berechnen aufrufen.

Durchschnittsquote berechnen

Nachfolgend wird auf die Felder, die nicht gem. der RE Steuer Einrichtung vorbelegt sind, eingegangen.

Inforegister Optionen Hier ist der einzige Unterschied, dass oben statt einem Stichtag ein Zeitraum bestimmt werden kann, in welchem der Bericht operieren soll.
Inforegister RE Objekt Hier kann ein beliebiger Objektfilter eingegeben werden. Ohne Eingabe werden alle Objekte durchsucht.
Inforegister Abrechnungskreis Hier kann ein beliebiger Filter auf Abrechnungskreise eingegeben werden. Ohne Eingabe werden alle Abrechnungskreise berücksichtigt.

Druck

Nicht anrechenbare Vorsteuer berechnen und buchen

Alle Vorarbeiten sind ordnungsgemäß erledigt und nun kann der Bericht Nicht anrechenbare Vorsteuer berechnen und buchen gestartet werden. Dieser ist das ideale Werkzeug, um das komplexe Thema der Vorsteuerquoten in der Immobilienwirtschaft korrekt und transparent abzubilden.

Der Bericht

  • prüft die Vorsteuerquote,
  • aktualisiert die Quote an den Sachposten,
  • berechnet die nicht anrechenbare Vorsteuer,
  • befüllt ein Buchblatt mit Buchungszeilen.

Weiteres

  • Der Vorsteueranteil % wird automatisiert mit der Vorsteuerberichtigung geändert, sobald Zeilen erstellt werden – oder separat, sobald das Feld im Bericht aktiviert wird.
  • Im Hinblick auf die Prüfbarkeit ist eine Unterscheidung zwischen Abrechnungskreis, Projekt und Berichtigungsobjekt § 15a möglich.
  • Buchungen, die nicht mit der hinterlegten Vorsteuerquote in den Stammdaten übereinstimmen, da z. B. eine nachträgliche Vorsteuerquotenberechnung erfolgt ist, werden aktualisiert.
  • Wenn ein Abrechnungskreis in den Sachposten nachträglich geändert wird, wird dies auch erkannt und korrigiert.
  • Die Ermittlung der Vorsteuerquote in der Originalbuchung bezieht sich immer auf das Buchungsdatum.

Optionen

Über die Suche öffnen Sie die Stapelverarbeitung.

Optionen

Bezeichnung Beschreibung
Buchungsdatumsfilter Hier kann ein Zeitraum oder ein Stichtag eingegeben werden. (Zeitraum 01.09.20..30.09.20) Prüfung der Sachposten mit Buchungsdatum innerhalb des Zeitraums.(Stichtag 01.09.20) Prüfung der Sachposten bis zum 01.09.20. Wichtig: Geben Sie bei einem Zeitraumfilter immer ein Anfangsdatum an. Ansonsten wird bis zur historischen ersten Buchung zurückgegriffen.
Vorsteueranteil ändern Ist diese Auswahl aktiv, dann wird der Vorsteueranteil % in den Sachposten auf den aktuell in den jeweiligen Stammdaten hinterlegten %-Satz geändert, falls veraltet. Diese Option wird automatisch aktiv, wenn Sie den Bericht mit der Option Buch.-blatt erstellen starten.
Nur Differenzen drucken Ist diese Auswahl aktiv, dann werden nur die Buchungen mit einer abweichenden Vorsteuerquote ausgegeben.
Buch.Blatt erstellen und Buchungsoptionen Schalter ist gesetzt: Dann wird auch automatisch auch die Option Vorsteueranteil ändern aktiviert. Dies erfolgt systemtechnisch und deshalb kann hier nicht eingegriffen werden. Gemäß unserer RE Steuer Einrichtung sind die grau hinterlegen Felder nicht änderbar.
Buchungstext Aufl. Mit dem Schalter im Feld Buch.Blatt erstellen wird das Feld Buchungsbeschreibung zu einem Pflichtfeld und muss befüllt werden.
Belegdatum Geldfluss Tragen Sie hier ein Datum ein, wenn das Geldflussmodul aktiv ist.

Hinweis

Wenn im Register Sachposten nichts ausgewählt ist, wird die nicht anrechenbare Vorsteuer über alle Zuständigkeitseinheiten korrigiert.

Aufbau Bericht

Musterbeispiel Bericht:

Beispiel

Abschnitt A: Prüfung der Vorsteuerquote % der Sachposten mit den jeweiligen Stammdaten und Möglichkeit zum Ändern. Der Abschnitt gliedert sich wie folgt:

    1. Ebene Zuständigkeitseinheit
  • 1.1. Ebene MwSt.-Geschäftsbuchungsgruppe
  • 1.1.1. Ebene Objekte
  • 1.1.1.1. Ebene Block Prüfung/Aktualisierung
  • 1.1.1.1.1. Ebene Abrechnungskreis
  • 1.1.1.1.2. Ebene Projekt
  • 1.1.1.1.3. Ebene Berichtigungsobjekt § 15a
  • 1.1.1.2. Summe Objekt

Spaltenbeschreibungen für den Abschnitt A:

Buchungsdatum Für die Vorsteuerquote ist das Buchungsdatum ausschlaggebend. Das Buchungsdatum kann auch in den Sachposten nicht mehr geändert werden. Es werden nur Sachposten aufgeführt, die mit dem Buchungsdatum innerhalb des ausgewählten Filters liegen.
Betrag und MwSt.Betrag Diese Zahlen werden aus den Sachposten geholt. Zur Erinnerung: Eine Buchung mit der MwSt.-GBG OBJEKT (in der Einrichtung definiert) wird mit einem 100%igen Vorsteueranteil gebucht. Der Vorsteuerquote wird zu diesem Zeitpunkt lediglich als Information in der Buchung mitgegeben.
VSt % vorher und nachher In der Spalte „vorher“ ist der IST-Vorsteueranteil % des Sachpostens aufgeführt. In der Spalte „nachher“ ist der derzeitig aktuelle geltende Vorsteueranteil aus den Stammdaten aufgeführt. Auf diesen neuen aktuellen Wert wird mit der Aktivierung der Option Vorsteueranteil ändern das Feld Vorsteueranteil % in den Sachposten geändert.
Nicht anrechen. VSt. [Währungscode] vorher und nachher Hier wird die nicht anrechenbare Vorsteuer nicht in %, sondern in der Mandantenwährung aufgeführt. Es sind errechnete Werte aus dem Feld MwSt.-Betrag und den Feldern VSt % vorher und nachher.

Abschnitt B:

Ermittlung aktuell zu buchender nicht anrechenbarer Vorsteuer. In diesem Abschnitt wird die Differenz der bereits gebuchten zu der zu buchenden nicht anrechenbarer Vorsteuer je Sachposten dargestellt.

Spaltenbeschreibungen für den Abschnitt B:

Buchungsdatum Siehe Abschnitt A
Betrag und MwSt.-Betrag Siehe Abschnitt A
MwSt.-PBG Diese Information kommt aus dem Sachposten.
VSt % Siehe Abschnitt A – VA % Spalte „nachher“
Soll [Währungscode] MwSt.-Betrag multipliziert mit VA%
Bereits gebucht Zu diesem Sachposten werden die bereits gebuchten VSt.-Korrektur-Posten aufgeführt.
Differenz Die Differenz errechnet sich aus: Soll [Währungscode] ./. Bereits gebucht.

Zusätzlich werden im Abschnitt B die Buchungssätze aufgeführt, welche Sie mit dem Buchblatt vergleichen können.

Buchblatt erstellen - Nicht anrechenbare Vorsteuer berechnen und buchen

In der folgenden Übersicht werden die Informationen zur Buchblatt-Befüllung dargestellt.

Feld Gefüllt mit
Zeilennr. Wird im Bericht erhöht.
Buchblatt-Vorlage Berichtsanforderungsseite
Buchblatt-Name Berichtsanforderungsseite
Herkunftscode Aus der Buchblatt-Vorlage Herkunftscode
Eigentümer/Mieter Sachposten
Buchungsdatum Wenn Originaldatum, dann Buchungsdatum aus dem Sachposten, wenn Zeitraum bis, dann Auswertungsdatum-Ende aus Datumsfilter der Berichtsanforderungsseite.
Belegart Sachposten
Belegnr. Sachposten
Belegdatum Wenn Belegdatum Geldfluss gesetzt, wird der Wert gezogen.
Objektnr. Sachposten
Kontoart Wird fest auf Sachkonto gesetzt.
Objektkontonr. Wenn Separates Konto, dann aus Berichtsanforderungsseite, wenn Aufwandskonto, dann aus Sachposten, wenn Konto aus Abrechnungsart, dann aus der Abrechnungsart Objektkonto n.a. VSt..
Kontonr. Aus dem Objektkonto (Owner / Tenant, Object No., Object Account No.)
Buchungsart Wird im Bericht fest auf leer gesetzt.
Geschäftsbuchungsgruppe Wird im Bericht fest auf leer gesetzt.
Produktbuchungsgruppe Wird im Bericht fest auf leer gesetzt.
MwSt.-GBG Wird im Bericht fest auf leer gesetzt.
MwSt.-PBG Wird im Bericht fest auf leer gesetzt.
Gegenkontoart Wird fest auf Sachkonto gesetzt.
Objektgegenkonto Feld RE Konto direkte VSt in der MwSt.-Buchungsmatrix-Einrichtung je MwSt.-GBG & MwSt.-PBG des Sachpostens
Gegenkontonr. Aus dem Objektgegenkonto (Owner / Tenant, Object No., Object Bal. Account No.).
Gegenkonto Buchungsart Wird im Bericht fest auf Einkauf gesetzt.
Gegenkonto MwSt.-GBG Aus dem Sachkonto.
Gegenkonto MwSt.-PBG Aus dem Sachkonto.
Gegenkonto RE Buchungsart Wird im Bericht fest auf Allgemein gesetzt.
Beschreibung Aus der Berichtsanforderungsseite mit der Ergänzung bei Bau-Bau, bei Abrechnungsart-Codefeld aus Abrechnungsart „ -[Code Abrechnungsart]“.
Betrag Wird errechnet aus den Werten aus dem Sachposten.
MwSt.-Betrag Über Betrag und MwSt.-GBG und MwSt.-PBG.
Lfd. Nr. Sachposten Lfd. Nr. des Sachpostens
Nicht in Abrechnung Wenn Konto aus Abrechnungsart dann NEIN sonst JA gesetzt.
RE Buchungsart Wird im Bericht fest auf VSt Korrektur gesetzt.
§ 15a / Nutzungsänderung Wird im Bericht fest auf leer gesetzt.
Leistungszeitraum von Sachposten
Leistungszeitraum bis Sachposten
Abrechnungskreis Wenn Konto aus Abrechnungsart, dann aus dem Objektkonto. Ansonsten Sachposten.
Externe Belegnr. Sachposten
RE Projektnr. Sachposten
Projektplanzeilennr. Sachposten
Teil- Schlussrechnungszeilenart Sachposten
Bezug auf Einheitennr. Sachposten
Bezug auf Einheitenhistorie Sachposten
Anzahlungsvorgangsnr. Sachposten
Schadensmeldung Nr. Sachposten
Schadensmeldungszeile Sachposten
Versicherungsmeldungsnr. Sachposten
Shortcutdimensionscode 1 Sachposten
Shortcutdimensionscode 2 Sachposten
Abrechnungsart Kommt immer vom Objektkonto (Feld ist nicht in Buchblattzeile).
UVA - Vorgangsnr. leer
UVA - Transaktionsnummer leer

Buchungslogik – realisiert und unrealisierte Steuer

Entscheidend ist hier die Auswahl der MwSt.-Geschäftsbuchungsgruppe in der RE Steuer Einrichtung im Register Vorsteuer Teilabzug. Nachfolgend wird die Buchungslogik dargestellt (stark vereinfacht):

Vorsteuerteilabzug

Buchungslogik

Es ist wichtig, dass die MwSt.-Buchungsmatrix EInr. komplett gepflegt ist. RElion greift hier auf die folgende Felder zurück.

Buchungsmatrix Einr.

Fallbeispiel

In einem Objekt gibt es steuerfreie und/oder steuerpflichtige Einheiten. Für die steuerfreien Einheiten wird keine Mehrwertsteuer vereinnahmt und es entfällt für diesen Teil die Berechtigung, die Vorsteuer in Abzug zu bringen. Es errechnet sich eine Quote aus dem Verhältnis der steuerpflichtigen Flächen zu den steuerbefreiten Flächen. Der daraus resultierende Prozentwert des genehmigten Steuerabzugs wird in den Objektsteuerdaten in die Spalte Errechneter Vorsteueranteil % eingetragen. In dem Beispiel starten Sie die Berichte nochmals direkt vor dem UVA Vorgang (Abgabe quartalsweise) für:

  • Zuständigkeitseinheit: RI GmbH
  • Buchungszeitraum: 01.01.2024 – 31.01.2024

RE Steuer Einrichtung:

Steuer Einr.Berichte

Insbesondere werden die nachfolgenden Rechnungen betrachtet. Realisierte Steuer und Zahlung mit Skonto:

Zeilen

Zahlung mit Skonto:

Zahlung mit Skonto

Unrealisierte Steuer und Zahlung ohne Skonto:

unrealisierte Steuer

Zahlung ohne Skonto (Realisierung):

ohne Skonto

Skonto rückrechnen

Diese Stapelverarbeitung dient dazu, den in Rechnung gestellten Aufwand um den bei der Zahlung abgezogenen Skonto zu verringern. Die Verarbeitung hierzu ist wie folgt:

  1. Die Skonto-Konten werden aus der Einrichtung ermittelt.
  2. Die noch nicht verarbeiteten und nicht stornierten Sachposten dieser Konten werden durchlaufen.
  3. Für jeden dieser Sachposten wird die damit verbundene Zahlung (Detail. Kreditorenposten) ermittelt. Die Art der Ermittlung differiert, je nachdem manuell oder automatisch ausgeglichen wurde (siehe Punkt 2).
  4. Über die Zahlung wird die damit ausgeglichene Rechnung (bzw. die Rechnungen) identifiziert (Kreditorenposten).
  5. Zu jedem Rechnungs-Kreditorenposten werden die zugehörigen Aufwands-Sachposten ermittelt (über die Transaktionsnr.).
  6. Nun wird der dem Skonto entsprechende, anteilige Aufwandsbetrag je Aufwandsbuchung berechnet und in ein Buch.-Blatt eingestellt.

Verarbeitung:

  • Buchungen auf verschiedene Objekte in den Aufwandsposten werden auf die jeweiligen Objekte wieder zurückgebucht.
  • Buchungen auf verschiedene MwSt.-Gruppen in den Aufwandsposten werden auf die jeweiligen MwSt.-Gruppen wieder zurückgebucht.
  • Beim Buchen der Skonto-Korrektur werden die verarbeiteten Skonto-Sachposten entsprechend gekennzeichnet, sodass diese von der Stapelverarbeitung beim nächsten Lauf nicht mehr berücksichtigt werden. Ein erstelltes Buch.-Blatt kann daher jederzeit wieder gelöscht und die Stapelverarbeitung neu gestartet werden.
  • Für jedes Aufwandskonto einer Rechnung und jede MwSt.-Kombination werden zwei Buch. Blattzeilen gebildet, die im Saldo 0 (Null) ergeben.

Wichtig

  • Manuelle Zahlungen und automatische Zahlungen über den Zahlungsverkehr werden separat behandelt, weil im Zahlungsverkehr mehrere Zahlungen eine einzige Transaktion bilden.
  • Aus dem o.g. Grund kann beim Zahlungsverkehr keine direkte Beziehung zwischen Skonto-Posten und Rechnung hergestellt werden. Das System findet die zugehörige Zahlung zum Skontoposten über die Beschreibung. Deshalb ist es wichtig, dass die Beschreibung im Posten beim automatischen ZV nicht nachträglich verändert wird.
    • Wird der Posten nicht über die Beschreibung gefunden, sucht das System nach der Externen Belegnummer. Gibt es hier Doppelungen, dann ist die korrekte automatische Findung der Rechnung zum Skontoposten nicht möglich!
  • Durch die Trennung zwischen manuellem Ausgleich und automatischem Ausgleich per ZV kann das System Posten nicht korrekt zurückrechnen, die zunächst (Teilzahlung) manuell und danach der Rest automatisch bezahlt wird (oder umgekehrt).
  • Die Zahlung muss mit Skonto erfolgt sein und die Skonto-Buchung auf einem Skonto-Konto aus der Einrichtung erfolgen.
  • Nur Konten aus der Einrichtung werden berücksichtigt. Wird die Einrichtung geändert, werden die Posten der Konten, die vorher in der Einrichtung enthalten waren, nicht mehr berücksichtigt.
  • Es werden nur Zahlungen/Erstattungen auf Rechnungen berücksichtigt. Eine Buchung ohne Belegart ist hier nicht zulässig.
  • Die Zahlung (abzgl. Skonto) muss mit dem/den Rechnungsposten ausgeglichen werden.
  • Wird der Ausgleich danach aufgehoben, bucht der Stapel eine bereits erfolgte Skonto-Korrektur wieder zurück. Hat noch nie ein Ausgleich stattgefunden, kann der Stapel die zugehörige Rechnung nicht finden und auch nicht zurückbuchen.
  • Stornierte Posten werden herausgefiltert. Vor dem Storno muss der Postenausgleich aufgehoben werden. Soll der Posten nach dem Aufheben des Ausgleichs auch in der Skonto-RR zurückgebucht werden, dann sollte der Posten erst nach der Skonto-RR storniert werden.
  • Vorsteueranteil: U.U. wird nicht mehr der Vorsteueranteil zurückgebucht, der der Aufwandsbuchung entspricht, da dieser zum Zeitpunkt der Rückbuchung nicht mehr gültig sein könnte. Der Stapel ermittelt den Vorsteueranteil aus den Objekt-Steuerdaten neu in Abhängigkeit des Buchungsdatums.

Wie bereits in Kapitel Objekt Steuerdaten rufen Sie die Stapelfunktion auf:

Bericht

Was bedeuten nun die ausgewählten Optionen?

Der Bericht findet folgende Sachposten:

  • Die Skontokonten gemäß Buchungsmatrix Einrichtung
  • Buchungsdatum 01.01.2024..31.01.2024
  • Sachposten, welche noch nicht in einer Skontorückrechnung verarbeitet wurden (RE Buchungsart <> SkontoKorrektur)

Nach dem Klicken auf Drucken oder Vorschau öffnet sich der Bericht.

Druck

Danach prüfen Sie den Bericht und starten diesen mit der Option Buchblatt befüllen, Posten aktualisieren.

Buchblatt befüllen

Druck

Anschließend wechseln Sie in das Buchblatt SKRR und prüfen die Buchblattzeilen.

SKRR

Buchungsvorschau der erzeugten Sachposten:

Vorschau

Objekt Steuerquote berechnen

In unserem Beispiel wird der Vorsteueranteil % nach dem Verteilungscode QM ermittelt. Es werden die steuerfreien und die steuerpflichtigen Mietverhältnisse, mit ihrer Quadratmeterzahl ins Verhältnis gesetzt. Dazu öffnen Sie den Bericht wie in Kapitel Projekt Steuerdaten beschrieben.

In dem Beispiel starten Sie den Bericht Objekt Steuerquote berechnen. Dies sollte spätestens vor dem Erstellen des UVA Vorganges für den entsprechenden Zeitraum erfolgen.

Steuerquote berechnen

Druck

Was sagen uns nun die ausgewählten Optionen?

Der Bericht berechnet und aktualisiert:

  • Zum Datum 01.01.2024
  • Berechnungsart Verteilung (QM)
  • Es werden nur Abrechnungskreise berücksichtigt, die bereits in der Tabelle Objekt Steuerdaten erfasst sind.
  • Alle Werte werden aktualisiert, auch wenn sich diese nicht verändert haben.

Wenn Sie die Daten geprüft haben, starten Sie den Bericht mit der Option Mit Aktualisierung.

Aktualisierung

Druck

Über Objekt -> Steuerdaten können Sie die Aktualisierungen nochmals auf einen Blick einsehen:

Objekt Steuerdaten

Nicht anrechenbare Vorsteuer berechnen

Das Skonto ist rückgerechnet. Die Objekt Steuerdaten sind geprüft und aktualisiert. Somit können Sie jetzt den Bericht Nicht anrechenbare Vorsteher berechnen und buchen starten.

Wir starten den Bericht ohne den Vorsteueranteil ändern. Vor einer Änderung der Sachposten sollte gewissenhaft geprüft werden!

Nicht anrechenbare VST

Was sagen uns nun die ausgewählten Optionen?

Der Bericht berücksichtigt:

  • Sachposten im Zeitraum 01.01.2024 – 31.01.2024 mit den MwSt.-Geschäftsbuchungsgruppen aus der RE Steuer Einrichtung im Inforegister Vorsteuer Teilabzug. Hier: OBJEKT und OBJ-UNREAL!
  • Im ersten Schritt wird geprüft und der Vorsteueranteil in den Sachposten noch nicht geändert.
  • Es werden alle Sachposten aufgeführt – mit und ohne Differenzen
  • Es wird mit dem Originaldatum und der Original Belegnummer gebucht.

Über Drucken oder Vorschau kann der Bericht erstellt werden.

Darstellung Normale Steuer

Bericht

Hinweis

Die Skontokonten werden mit angezeigt, wenn das Konto mit der MwSt.Geschäftsbuchungsgruppe OBJEKT eingerichtet ist. Der Bericht prüft alle Sachposten mit den MwSt.-Geschäftsbuchungsgruppen, die in der RE Steuer Einrichtung definiert sind.

  • Der Vorsteueranteil im gekennzeichneten Sachposten hat sich geändert und ist zu aktualisieren.
  • Zu allen Sachposten wurde bis jetzt noch keine nicht anrechenbare Vorsteuer gebucht.

Darstellung Unreal. Steuer

Bericht

Prüfung der Vorsteuerquoten

Bevor Sie die Vorsteuerkorrektur buchen, sollten Sie zuvor die Quoten überprüft werden. Im Kapitel Vorsteueranteil % ist detailliert aufgeführt, wo der Vorsteueranteil % zu finden ist .

Vorsteueranteil ändern und buchen

Wenn alles geprüft und für richtig befunden wurde, starten Sie den Bericht mit der Option Vorsteueranteil ändern.

Vorsteueranteil ändern

Nach dem Starten der Verarbeitung mit Vorschau erscheint diese Meldung, welche Sie bitte mit Ja bestätigen:

Meldung

Bericht

Bericht

Hinweis

Im ersten Abschnitt A des Berichts Nicht anrechenbare Vorsteuer berechnen und buchen werden die Sachposten mit der IST-Quote aufgeführt und mit der Quote in den Stammdaten verglichen. Beim Starten des Berichts mit der Option Vorsteueranteil ändern wird automatisch der Vorsteueranteil % in den Sachposten gemäß aktueller Quote geändert.

Im Abschnitt B kann ersehen werden, wie hoch ist die nicht anrechenbare Vorsteuer und wurde schon eine nicht anrechenbare Vorsteuer gebucht. Die Differenz wird ausgewiesen.

Nachdem die Vorschau geschlossen wurde, erhalten Sie folgende Meldung.

Meldung

Das Buch.-Blatt wurde befüllt. Öffnen Sie nun das Buch.-Blatt (Wahl von Option Ja) und kontrollieren nochmals vor dem Buchen.

Buchblatt

Wichtig

Sollte Ihnen an dieser Stelle noch ein Fehler auffallen, führen Sie im Buch.-Blatt keine Korrekturen durch! Jeder Fehler, der hier auftritt, hat seine Ursache in den Stammdaten bzw. in den Buchungen. Bitte korrigieren Sie die Ursache, löschen das Buchblatt und erstellen Sie ein neues Buchblatt über ein erneutes Ausführen der Stapelverarbeitung.

Sind die Werte geprüft, können Sie die Zeilen buchen.

Buchungsvorschau

Wenn Sie den Bericht nach dem Buchen neu starten, sehen Sie dass die Sachposten aktualisiert wurden und keine Differenz mehr ausgewiesen wird.

Bericht

Bericht

UST Änderungsposten

Auf einem Sachposten stehend, klicken Sie auf den Button UST Änderungsposten. Es öffnet sich erneut die Tabelle Sachposten mit dem Filter auf die Lfd. Nr. des Absprung-Sachpostens. Zudem sind alle Sachposten aufgeführt, die i.V.m. der Buchung der nicht anrechenbaren Vorsteuer generiert wurden. Die Buchung der nicht anrechenbaren Vorsteuer ist erfolgswirksam.

Hinweis

Die UST Änderungsposten sind über die Lfd. Nr. des Sachpostens miteinander verknüpft.

Abrechnungskreis – nachträgliche Änderung in den Sachposten

Der Abrechnungskreis kann im Sachposten (nachträglich) geändert werden. Dies kann unter Umständen bedeuten, dass ein anderer Vorsteueranteil % gilt.

Beispiel: Der Anwender möchte, die nicht abzugsfähige Vorsteuer für einen bestimmten Zeitraum prüfen, ggfs. korrigieren und den Anteil der nicht abzugsfähigen Vorsteuer zurückbuchen.

Am Objekt sind zu verschiedenen Zeitpunkten unterschiedliche Vorsteuerquoten mit verschiedenen Abrechnungskreisen hinterlegt. Bei manchen gebuchten Rechnungen stimmen die hinterlegten Vorsteuerquoten nicht mit den Stammdaten überein, da die Vorsteuerquotenberechnung teilweise nachträglich erfolgt ist. In einem gebuchten Sachposten wird der Abrechnungskreis manuell geändert.

Der Anwender führt den Bericht Nicht anrechenbare Vorsteuer berechnen und buchen aus. Der Bericht prüft die in den Buchungen hinterlegten Vorsteuerquoten und vergleicht diese mit den Stammdaten. Somit erfolgt eine Vorsteuerkorrektur.

4.16 - Mahnwesen

Das Modul ermöglicht die Erstellung von Mahnungen für Posten mit Bezug zu Verträgen (z. B. Miete, WEG), dem Mitgliederwesen (Genossenschaft) sowie sonstigen Forderungen.

Einführung

Wie in allen Geschäftsbereichen ist es auch in der Verwaltung unerlässlich, säumige Kunden auf offene Posten hinzuweisen. RELion bietet hierfür den Bereich Mahnungen an. Mit wenigen Schritten können Sie schnell und bequem die erforderlichen Mahnschreiben ausdrucken.

Das Programm überwacht bei der Erstellung von Mahnungen für Debitoren in Miet- und WEG-Verträgen die Fälligkeit. Sie können gewünschte Fälligkeitsformen und Toleranzperioden einrichten. Das Erzeugen von Mahnvorgängen oder Mahnvorschlägen erfolgt transparent und erleichtert die Bearbeitung. Mahnstufen definieren, wie bei verschiedenen Fälligkeitsüberschreitungen gemahnt wird. Diese Mahnstufen sowie die Mahntexte lassen sich individuell anpassen. Zudem können pro Mahnstufe Gebühren und/oder Zinsen berechnet werden.

Das System schlägt Mahnungen für überfällige Posten vor, bis die letzte konfigurierte Mahnstufe erreicht ist. Für die weitere Verwaltung der offenen Posten nach Erreichen der letzten Mahnstufe steht die Funktion Mahnakten erstellen zur Verfügung.

Einrichtung

Nachfolgend wird erläutert, welche Einstellungen in den verschiedenen Bereichen vorgenommen werden müssen, bevor das Modul genutzt werden kann.

Einrichtung Verkäufer/Einkäufer

Mahnungen mit RELion werden in benutzerbezogenen Mahnungsvorgängen verwaltet. Um benutzerbezogene Mahnungsvorgänge erstellen zu können, tragen Sie den betreffenden Benutzer als Bearbeiter in der Übersicht Verkäufer/Einkäufer ein.

Verkäufer

Tragen Sie hier den gewünschten Bearbeiter mit einem eindeutigen Code und Namen in den Feldern Code und Name ein.

Karte

Legen Sie bei Bedarf unter der Funktion Stellvertreter einen Stellvertreter für den Mahnungssachbearbeiter fest.

Stellvertreter

Es besteht die Möglichkeit mehrere Stellvertreter für einen Bearbeiter auszuwählen. Nachdem Sie diese ausgewählt haben, wird dann in der Spalte Stellvertreter die Anzahl der eingetragenen Stellvertreter angezeigt.

Hinweis

Voraussetzung ist, dass die entsprechenden Sachbearbeiter in der Benutzereinrichtung vorhanden sind.

Zuweisung Rollencode

Öffnen Sie über die Suche die Seite Zahlungsverkehr Einrichtung. Weisen Sie im Inforegister Mahnung dem Feld den Rollencode Mahnprozess zu. Die Beschreibung Rollencode Mahnprozess wird automatisch befüllt, sofern dieser in den Global-RE Bearbeiterrollen hinterlegt ist. Zusätzlich müssen Sie den Rollencode Forderungsmanagement zuweisen. Auch hier wird die Beschreibung Rollencode Forderungsmanagement automatisch befüllt, wenn dieser in den Global-RE Bearbeiterrollen hinterlegt ist.

Rollen

ZV Einrichtung

Hinweis

Wenn die Zahlungsverkehr Einrichtung hinterlegt ist, wird die Person je Objekt mit dem in der Einrichtung hinterlegten Code zugeordnet. Sollten keine Einstellungen vorgenommen worden sein und ein Vertrag vorhanden sein, wird die im Vertrag hinterlegte Person herangezogen. Ist keine der beiden Optionen vorhanden, wird der Bearbeiter des Mahnvorgangs herangezogen.

RE Bearbeiter

Wählen Sie über die Suche Zahlungsverkehr Einrichtung. Weisen Sie im Inforegister Mahnung dem Feld Mahnungsvorgangsnummern eine Nummernserie zu.

Mahnung

Öffnen Sie im Feld Mahnungsvorgangsnummern über den Lookup die Listenansicht der Nummernserien. Über die Funktion Aus vollständiger Liste auswählen, gelangen Sie zur Liste Auswählen Nummernserie. Hier nutzen Sie entweder eine bereits bestehende Nummernserie, oder legen Sie eine neue an.

Zuweisen der Nummernserie für Mahnungen

Öffnen Sie über die Suche Einrichtung Debitoren & Verkauf.

Debitoren Einr.

Im Inforegister Nummernserie weisen Sie den Feldern Mahnungsnummern und Registrierte Mahnungsnummern sowie den Feldern Zinsrechnungsnummern und Regist. Zinsrechnungsnummern (sofern Sie mit der optionalen Zinsrechnung im Rahmen der Mahnung arbeiten) entsprechende Nummernserien zu.

Einrichten der Mahnmethoden

Mit den Mahnmethodencodes werden die verschiedenen Mahnstufen und Mahnebenen hinterlegt.

Einrichtung der Mahnmethodencodes

Öffnen Sie über die Suche die Tabelle Mahnmethoden.

Mahnmethoden

Hinweis

Bitte beachten Sie, dass bei globalen Einstellungen vorgenommene Änderungen mandantenübergreifend sind.

Bezeichnung Erläuterung
Code Hier vergeben Sie einen Code zur Identifikation der Mahnmethode.
Beschreibung Hier können Sie eine Beschreibung der Mahnmethode eingeben.
Max. Anzahl Mahnungen Tragen Sie hier die maximale Anzahl von Mahnungen ein, die für einen fälligen Posten erstellt werden sollen. Wenn die Anzahl niedriger ist als die Anzahl der Mahnstufen, wird für den Posten ab Erreichen des hier eingetragenen Wertes nicht mehr gemahnt.
Zinsen buchen Hier kann angegeben werden, ob die Zinsen in der Mahnung auf die Sach- und Debitorenkonten gebucht werden sollen, wenn die Mahnung registriert wird.
Zusätzliche Gebühren buchen Hier geben Sie an, ob bei Registrierung einer Mahnung eine berechnete Mahngebühr auf die Sach- und Debitorenkonten gebucht werden soll.
Zusätzliche Gebühr pro Position Gibt an, dass Gebühren in die Zinsberechnung einbezogen werden.
Minimalbetrag (MW) Hier kann ein Minimalbetrag für die Summe fälliger Posten festgelegt werden. Die Summe aller offenen fälligen Posten wird mit diesem Betrag verglichen. Wenn der Minimalbetrag unterschritten ist, wird keine Mahnung erzeugt.
Hinweis zur Positionsgebühr im Bericht Gibt an, dass der Mahnung sämtliche Hinweise zu Positionsgebühren hinzugefügt werden.
Mahnstufe; Forderungsmanagement In diesem Feld wird die Mahnstufe vor dem Übergang in das Forderungsmanagement festgelegt. Über den Lookup gelangen Sie hier in die Listenansicht der vorhandenen Mahnstufen.

Wichtig

Durch Aktivierung der Optionen Zinsen buchen oder Gebühren buchen werden die ausgegebenen Beträge auf den Sachkonten verbucht und zusätzliche offene Posten beim Debitor erzeugt. Diese Posten werden im weiteren Verlauf des Mahnverfahrens als Forderungsposten behandelt und gemäß den Mahnstufenparametern gemahnt.

Einrichtung von Mahnstufen

Jede Mahnmethode kann unterschiedliche Mahnstufen enthalten, um diese einzurichten gehen Sie folgendermaßen vor:

Markieren Sie hierfür die gewünschte Zeile und wählen Sie die Stufen aus.

Stufen

Beim Erstellen eines Mahnvorschlags wird ein Buchungsdatum für die Mahnung angegeben. Alle Posten, die zu diesem Buchungsdatum fällig sind (Feld Fälligkeitsdatum im Posten bzw. Fälligkeitsdatum im Mahnposten, falls vorhanden), werden unter Berücksichtigung der Toleranzperiode der zu verwendenden Mahnstufe vorgeschlagen. Wenn das Fälligkeitsdatum plus die Toleranzperiode der zugehörigen Mahnstufe dem Buchungsdatum des Mahnvorschlags entspricht, wird der Posten in der Mahnung vorgeschlagen.

Das Belegdatum der Mahnung wird aus dem Buchungsdatum der Mahnung abgeleitet. Das neue Fälligkeitsdatum der anzumahnenden Posten errechnet sich aus dem Belegdatum der Mahnung plus dem Fälligkeitsdatum der zugehörigen Mahnstufe. Ist in der Mahnstufe kein Fälligkeitsdatum eingetragen, entspricht die neue Fälligkeit dem Belegdatum der Mahnung.

Toleranzperioden werden verwendet, um zu verhindern, dass Posten in den Mahnlauf aufgenommen werden, bei denen der Kunde das Geld möglicherweise bereits überwiesen hat, aber aufgrund des Gironetzes noch nicht auf meinem Bankkonto gutgeschrieben wurde. Die Fälligkeitsformel dient zur Berechnung, wann der registrierte Mahnposten erneut fällig wird, um dann bei Überfälligkeit im nächsten Mahnlauf berücksichtigt zu werden.

Wichtig

Bitte beachten Sie, dass wenn die Reihenfolge der Mahnstufen unterbrochen wird (z. B. Löschung der dritten Stufe), es dazu führt, dass Mahnposten, welche in die gelöschte Stufe fallen, nicht mehr angezeigt werden.

Bezeichnung Erläuterung
Nr. Dieses Feld zeigt die Nummer der Mahnstufe an. Wenn eine neue Mahnstufe eingerichtet wird, ordnet die Anwendung dieser automatisch die nächste Nummer zu. Stufe 1 ist die erste Mahnung, die für einen überfälligen Betrag erstellt wird. Stufe 2 ist die zweite Mahnung und so weiter. Je nachdem, wie viele Mahnungen in der Vergangenheit bereits erstellt wurden, verwendet die Anwendung für eine neue Mahnung die nächste höhere Nummer und die dafür geltenden Konditionen. Wenn eine Mahnung mit der letzten Mahnstufe ausgestellt wurde, gelten die Bedingungen dieser Stufe auch für alle nachfolgenden Mahnungen.
Toleranzperiode Hier wird optional die Länge der Toleranzperiode eingeben. Die Toleranzperiode ist der Zeitraum, der ab dem Fälligkeitsdatum des Postens bzw. ab dem Datum dessen letzter Mahnung an vergehen muss, bevor eine weitere Mahnung erstellt werden kann. Ausgangsbasis für die Toleranzprüfung ist das Belegdatum der Mahnung.
Fälligkeitsformel Mit dieser Datumsformel wird festgelegt, wie die Anwendung das Fälligkeitsdatum für eine Mahnung berechnet. Das Fälligkeitsdatum wird vom Belegdatum ausgehend errechnet.
Zins berechnen Hier legen Sie fest, ob Zinsen in den Mahnungszeilen berechnet werden sollen. Wird der Haken gesetzt, werden Zinsen auf der Mahnung angegeben. Im der Karte Mahnmethoden wird im Feld Zinsen buchen festgelegt, ob die berechneten Zinsen auf Sach- und Debitorenkonten gebucht werden sollen. Der Zins muss in der Debitorenkarte unter Zinskonditionencode hinterlegt sein. Zahlung
Zusätzliche Gebühr (MW) Sollen für die Mahnung Gebühren erhoben werden, wird der Betrag hier eingegeben.
Mahnungsüberschrift 1 und 2 Der hier eingetragene Text wird beim Ausdruck der Mahnungen als Betreff verwendet.

Erstellung von Vor- und Nachtext für die einzelnen Mahnstufen

Auf der Seite Mahnstufen besteht die Möglichkeit, für jede Mahnstufe einen individuellen Vor- und Nachtext zu hinterlegen. Wird die Option Vortext gewählt, öffnet sich der entsprechende Mahntext zur Bearbeitung. Neben der direkten Texteingabe können auch Platzhalter verwendet werden, um Inhalte dynamisch zu gestalten.

Beispielsweise für die Mahnstufe 1:

Mahnstufen

Für jede Mahnstufe kann ein entsprechender Vortext und Nachtext eingerichtet werden. Der Nachtext wird hinter den Mahnposten eingefügt und kann beispielsweise für die Mahnstufe 1 individuell formuliert werden.

Text

Hinweis

Die Option Zeile anfügen bestimmt, ob eine Textzeile an die jeweils vorherige Zeile angefügt wird. Ist das Kontrollkästchen aktiviert, entsteht ein durchgehender Fließtext, der die gesamte Seite ausfüllt. Ist das Kontrollkästchen nicht aktiviert (Standard), wird jede Zeile separat dargestellt und einzeln abgedruckt.

Wichtig

Damit die Funktion Zeilen anfügen das korrekte Ergebnis liefert, muss vor der ersten markierten Zeile eine führende Zeile ohne gesetzten Haken vorhanden sein. Diese einzeln stehende Zeile dient als Anknüpfungspunkt für die nachfolgenden, markierten Zeilen.

Die beschriebene Einrichtung ist für jede Mahnstufe gesondert vorzunehmen.

Platzhalter für Vor- und Nachtext

Zur Erleichterung Ihrer Arbeit können Platzhalter innerhalb des Vor- und Nachtextes verwendet werden. Diese ermöglichen das automatische Einfügen von Werten aus den Feldern der Mahnung. Möchten Sie beispielsweise den Zahlungsrückstand im Ausdruck aufnehmen, setzen Sie den Platzhalter %4, und der säumige Betrag wird im entsprechenden Vor- oder Nachtext eingetragen.

  • %1 = Belegdatum (vom Mahnungskopf)
  • %2 = Fälligkeitsdatum (vom Mahnungskopf)
  • %3 = Zinssatz (von den Zinsbedingungen)
  • %4 = Restbetrag (vom Mahnungskopf)
  • %5 = Zinsbetrag (vom Mahnungskopf)
  • %6 = Zusätzliche Gebühr (vom Mahnungskopf)
  • %7 = Summe (Restbetrag + Zinsbetrag + Gebühr + MwSt.)
  • %8 = Mahnstufe (vom Mahnungskopf)
  • %9 = Währungscode (vom Mahnungskopf)
  • %10 = Buchungsdatum (vom Mahnungskopf)

Zuweisen des Mahnmethodencodes für Mieter und Eigentümer

Hier vergeben Sie einen Code für die Mahnmethode. Mit der Mahnmethode werden gewünschte Optionen für die Mahnung verwaltet, wie zum Beispiel die Anzahl der Mahnungen, Mahnstufen und ob Zinsen bzw. Gebühren berechnet werden sollen. Über die Suche öffnen Sie die Zahlungsverkehr Einrichtung.

Mahnung

Im Inforegister Mahnung werden die Felder Mieter Mahnmethodencode und Eigentümer Mahnmethodencode für die Bereiche Miet- und WEG-Verwaltung initial eingerichtet.

Der Mahnmethodencode für die Mitgliederverwaltung wird im Inforegister Sonstiges unter Satzungsparameter hinterlegt. Abweichende Mahnmethodencodes hinterlegen Sie, falls es nötig sein sollte, beim jeweiligen Debitor auf der Debitorenkarte oder auf den Vertragskarten der Miet- und WEG-Verwaltung.

Inforegister Zahlungen: Mahnmethodencode und Zinskonditionencode auf der Debitorenkarte

Debitorenkarte

Inforegister Allgemein: Mahnmethodencode auf der Vertragskarte

Mietvertrag

Wichtig

Mahnmethodencodes müssen sowohl auf der Debitorenkarte als auch der Vertragskarte eingerichtet sein, damit Mahnungen in RELion erstellt werden können.

Konten für Mahngebühr und Zinsen

Für die Verarbeitung der Mahngebühren und der Zinsen müssen Konten eingerichtet werden. Dazu öffnen Sie über die Suche die Debitorenbuchungsgruppen.

Debitorenbuchungsgruppe

Tragen Sie hier in den Spalten Zinskonto und Gebührenkonto die dafür vorgesehene Konten über die Auswahlmöglichkeit ein. Über die Funktion Neu können Sie eine neue Debitorenbuchungsgruppe hinzufügen.

Karte

Wichtig

Das Eintragen dieser Konten ist zwingend erforderlich, falls Zinsen und/oder Mahngebühren in Rechnung gestellt werden sollen. Die Sachkonten müssen mit der Buchungsart Verkauf eingerichtet sein.

Sachkontokarte

Ferner müssen Geschäfts- und Produktbuchungsgruppe, sowie Mehrwertsteuergeschäfts- und Mehrwertsteuerproduktbuchungsgruppe eingerichtet sein.

Zinskonditionen einrichten und hinterlegen

Um Zinsen bei einer Mahnung berechnen zu können, müssen die Zinskonditionen definiert werden. Wählen Sie über die Suche Einrichtung Debitoren Verkauf. Öffnen Sie anschließend über Zahlungen die Liste der Zinskonditionen.

Konditionen

Bezeichnung Erläuterung
Code Tragen Sie hier einen Code für die Zinskonditionen ein. Die Anwendung verknüpft den Code daraufhin mit den Daten zur Zinsberechnung.
Zinsberechnung Legen Sie fest, welche Posten in die Zinsberechnung von Zinsrechnungen aufgenommen werden sollen. Um sich die verfügbaren Optionen anzeigen zu lassen, öffnen Sie die Auswahl. Wählen Sie die Option Offene Posten. Im Gegensatz zu Zinsrechnungen enthalten Zinsberechnungen auf Mahnungen nur offene Posten.
Zinsberechnungsmethode Hier können Sie die Zinsberechnungsmethode für diese Zinskondition auswählen. Um sich die zur Wahl stehenden Methoden anzeigen zu lassen, öffnen Sie die Auswahl. Zinsen können unter Verwendung der folgenden Methoden errechnet werden:
Tagessaldo
Die Methode Tagessaldo berücksichtigt, seit wie vielen Tagen die Zahlung überfällig ist. Methode Tagessaldo: Zins = Restbetrag (Tage Überfällig / Zinsperiode) (Zinssatz / 100)
Fälliger Saldo
Bei der Methode Fälliger Saldo stellt der Zins einfach einen Prozentsatz des fälligen Betrags dar. Methode Fälliger Saldo: Zins = Überfälliger Betrag * (Zinssatz / 100)
Wichtig: Wenn Sie die Methode Fälliger Saldo wählen, müssen Sie in dem Feld Zinsperiode (Tage) die Periode festlegen, für die der Zinssatz gelten soll.
Zinssatz Hier können Sie den Prozentsatz eingeben, den die Anwendung verwenden soll, um die Zinsen für diesen Zinskonditionencode zu berechnen. Geben Sie kein Prozentzeichen ein. Wenn beispielsweise der Zinssatz 1,5 % beträgt, geben Sie 1,5 ein. Wichtig: Die Weise, wie der Zinssatz durch das Programm verwendet wird, hängt von der von Ihnen verwendeten Berechnungsmethode ab. Siehe auch Zinsberechnungsmethode.
Zinsperiode (Tage) Hier können Sie die Periode eingeben, für die der Zinssatz gelten soll. Geben Sie die Anzahl der Tage in der Periode ein. Wenn Sie Zinsrechnungen oder Mahnungen erstellen, verwendet das Programm die Zinsperiode, um Zinsen zu berechnen. Wenn Sie im Feld Zinsberechnungsmethode die Option Tagessaldo ausgewählt haben, müssen Sie dieses Feld ausfüllen. Wenn Sie zum Berechnen der Zinsen die Methode Fälliger Saldo verwenden, brauchen Sie dieses Feld nicht auszufüllen.
Minimalbetrag (MW) Hier können Sie einen Minimalbetrag für Zinsen in der Mandantenwährung eingeben. Wenn Sie die Stapelverarbeitung Zinsrechnungen erstellen oder Zinsrech.-Zeilen vorschlagen verwenden, berechnet die Anwendung den Zins, der hinzugefügt werden soll. Liegt der errechnete Zinsbetrag unter dem im Feld Minimalbetrag (MW) angegebenen Betrag, wird er nicht hinzugefügt.

Die übrigen Felder werden im Bereich Mahnungen nicht verwendet und sind daher nicht Gegenstand dieser Dokumentation. Nachdem die Zinskonditionen eingerichtet wurden, müssen Sie diese den Debitoren, bei denen sie Anwendung finden sollen, zuordnen. Dazu öffnen Sie über die Suche die Debitorenliste und wählen einen gewünschten Debitor aus.

Debitor

Hinterlegen Sie den für den Debitor maßgeblichen Zinskonditionencode.

Hinweis

Der Zinskonditionencode muss bei Bedarf jedem Debitor manuell zugewiesen werden. Im Gegensatz zum Mahnmethodencode kann der Zinskonditionencode nicht über eine Einrichtung vorbelegt werden.

Einrichten der Berichte

Es steht Ihnen eine Vielzahl von Berichten zur Verfügung. Über die Liste RE Berichtsauswahl wird die Zuordnung des Berichts zu den einzelnen Modulen durchgeführt. Wählen Sie über die Suche RE Berichtsauswahl und öffnen Sie die RE Berichtsauswahl.

Die Berichtsauswahl ermöglicht das Einbinden von verschiedenen Berichten, die dann über die Druckfunktion aufgerufen werden können. Im Mahnungsbereich gibt es zwei maßgebende Verwendungsoptionen:

  • RE Mahnung mit der Bericht ID 5052456
  • RE Registrierte Mahnung mit der ID 5052487

Des Weiteren können Sie kundenindividuelle Berichte integrieren.

Berichtsauswahl

Berichtsauswahl

Mahnkommentare

Zur Vorbereitung auf den Mahnvorgang besteht die Möglichkeit, an vier verschiedenen Stellen Mahnkommentare zu erfassen, um die Mahnvorschlagsliste effizienter zu bearbeiten.

  • Mietvertrag
  • Einheitenvertragsübersicht
  • Debitoren
  • Debitorposten

Mietvertrag

Einheitenvertrag

Debitoren

Debitorenposten

Hier ein Beispiel am Mietvertrag:

Sie haben die Möglichkeit, Ihren Kommentar direkt im Feld Kommentar zu hinterlassen oder für eine bessere Übersicht die Funktion Kommentar bearbeiten aufzurufen.

Kommentare

Erinnerungskommentar

Des Weiteren können Kommentare archiviert werden.

archiviert

Über Aktuelle Kommentare können Sie die Ansicht der Kommentare filtern:

Filter

Die erfassten Mahnkommentare werden auch in der Infobox angezeigt.

Infobox

Die erfassten Mahnkommentare können in folgenden Berichten gedruckt und angezeigt werden. Erfassen Sie Mahnkommentare am Mietvertrag oder Einheitenvertrag, werden diese in der Mahnauswertung angedruckt:

Mahnauswertung

Bericht

Wichtig

Wenn auf der Request Page die Option Einheiten drucken ausgewählt wird, wird die Vertragsnummer nicht mit angegeben.

Erfassen Sie Mahnkommentare am Debitor oder an Debitorenposten, werden diese in der offenen Posten Liste Debitor OP per Stichtag nach Objekt angedruckt.

Offene Posten

Prozessablauf

Ablauf

Fallbeispiel

Zu Beginn wird ein Mahnungsvorgang erzeugt. Dieser stellt den Arbeitsvorrat an Mahnungen dar, die einzeln in einer Vorschau angesehen, bearbeitet oder gelöscht werden können. Der Vorgang wird durch die Registrierung sämtlicher Mahnungen abgeschlossen.

Mahnungen werden vertragsbezogen ausgeführt. Mehrere Einheiten eines Vertrages werden zusammen verarbeitet und nach Objekt- bzw. Einheitennummer sortiert und gruppiert. Mahnposten ohne Vertragsbezug werden in einer gesonderten Mahnung zusammengestellt. Debitoren ohne fällige vertragsbezogene Posten können mit dem Modul Mahnung nicht gemahnt werden und sind nach dem Standard-Business Central Verfahren zu bearbeiten.

Gemahnt werden grundsätzlich die Posten, die zum Zeitpunkt der Mahnung (Belegdatum) fällig und nicht durch Abwarten gekennzeichnet sind. Toleranzperioden bei der Berechnung der Fälligkeit werden dabei berücksichtigt.

Mahnungsvorgang erstellen

Öffnen Sie über die Suche die Übersicht RE Mahnvorgänge. Über Neu können Sie einen neuen Mahnungsvorgang erzeugen.

RE Mahnvorgang

Hinweis

Bitte beachten Sie, dass nur der eingerichtete Bearbeiter und dessen Stellvertreter einen Mahnvorgang bearbeiten können.

Es stehen nun drei Optionen zur Auswahl:

  • Vertrag
  • Debitor
  • Mitglied

Der Typ Mitglied erscheint nur in einem Mandanten, in dem die Mitgliederverwaltung aktiv ist.

Auswahl

Die Typen haben folgende Funktion:

Vertrag Es werden die Miet- und WEG-Verträge durchlaufen und alle relevanten Posten gemahnt. Zusätzlich werden relevante Posten gemahnt, die für die Vertrags-Debitoren gebucht wurden, aber keinen Bezug zu einem Vertrag haben.
Mitglied Es werden die Mitglieder durchlaufen und alle relevanten Posten gemahnt.
Debitor Es werden die Debitoren durchlaufen, und alle relevanten Posten gemahnt, die keinen Vertrags- oder Mitgliederbezug haben. Posten, die sich ggf. schon in einer Mahnung befinden (siehe Typ Vertrag), werden dann beim Typ Debitor nicht mehr gemahnt.

Wählen Sie die gewünschte Option und bestätigen Sie diese mit OK.

Sie gelangen auf folgende Seite RE Mahnungsvorgang.

RE Mahnungsvorgang

Sobald Sie auf dieser Seite eine Eingabe vornehmen, werden die Felder Bearbeiter, Buchungsdatum und Belegdatum automatisch ausgefüllt. Diese Daten können jedoch jederzeit geändert werden.

  • Bearbeiter: Dieses Feld wird automatisch mit dem Namen des ausführenden Bearbeiters befüllt.

  • Vorgabe Bearbeiter Art: Hier kann eine ausgewählt werden, welcher Bearbeiter auf der Mahnung werden soll. Folgende Kategorien stehen zur Auswahl: – Rolle – Vertrag – Vorgang – Eingabe

  • Buchungsdatum: Das Datum in diesem Feld steuert, wann die Posten der Mahnung (z. B. Mahngebühren) gebucht werden.

  • Belegdatum: Dieses Datum legt das Dokumentendatum der Mahnung fest und ist entscheidend für die Fälligkeitsprüfung der Posten sowie für die Dauer der Zinsberechnung. Das Belegdatum sollte daher möglichst nah am tatsächlichen Versanddatum der Mahnung liegen.

  • Nur fällige Posten vor Belegdatum: Setzen Sie das Feld aktiv, um nur die Posten für die Mahnung auszugeben, deren Fälligkeit unter Berücksichtigung der Toleranzperiode vor dem eingetragenen Belegdatum liegt.

Kategorien

Mahnvorschlagsposten

Wählen Sie über Start die Funktion Mahnvorschlagsposten erstellen aus.

Mahnungsvorgang

Im Bericht können Sie verschiedene Filter setzen:

Bericht

In diesem Beispiel wurde folgender Filter gesetzt:

Filter

Es werden alle Mahnvorschlagsposten angezeigt.

Mahnvorschlagsposten

Diese Mahnvorschlagsposten können nun bearbeitet werden. Eine Mehrfachauswahl der einzelnen Posten ist möglich (siehe Beispiel). Über die Aktion Vorgang können Sie den Bericht Mahnungsbezogene Werte ändern öffnen. Hier haben Sie die Möglichkeit, das Fälligkeitsdatum zu ändern, ein Abwarten-Kennzeichen zu setzen und den dazugehörigen Sperrgrund festzulegen.

Beispiel mit einem Mahnvorschlagsposten

In diesem Beispiel wird ein Mahnvorschlagsposten um mahnbezogende Werte geändert.

Bericht

Nach der Fertigstellung erscheint eine Meldung, dass die Daten übernommen wurden.

Meldung

Die vorher eingegebenen Werte werden dann in die Tabelle Mahnvorschlagsposten eingetragen.

Vorschlagsposten

Zudem wird die Änderung in der Tabelle Debitorenposten angezeigt.

Debitorenposten

Sollten zwischenzeitlich Änderungen an den Debitorenposten durch einen anderen Mitarbeiter vorgenommen werden, können die Mahnvorschlagsposten ebenfalls aktualisiert werden. In unserem Beispiel werden in den Debitorenposten zwei Buchungen mit einem Abwarten-Kennzeichen und einem Sperrgrund versehen.

Debitorenposten

Sie können in der Tabelle Mahnvorschlagsposten die Funktion Zeile aktualisieren oder Alle aktualisieren auswählen:

Mahnvorschlagsposten

Dann öffnet sich nochmals der Bericht Mahnvorschlagposten erstellen.

In unserem Beispiel ist der Filter am RE Vertrag gesetzt. Sie können jederzeit weitere Filter hinzufügen, wenn Sie genau wissen, was geändert wurde.

Bericht

Beispiel mit mehreren Mahnvorschlagsposten

Wählen Sie die gewünschten Mahnvorschlagsposten aus und gehen über Vorgang auf Mahnbezogene Werte ändern:

Mahnvorschlagsposten

Ändern Sie die Werte.

Werte ändern

Mahnvorschlagsposten

Hinweis:

In den Debitorenposten ist auch eine Mehrfachauswahl möglich um mahnbezogene Werte zu ändern.

Die weitere Darstellung ist im Beispiel mit einem Mahnvorschlagsposten erklärt.

Nachdem die Änderungen in den Mahnvorschlagsposten übernommen wurden, können Sie über die Aktion Start die weiteren Schritte durchführen. Mahnungen erstellen, drucken, annullieren und registrieren.

RE Mahnungsvorgang

Wenn Sie die Funktion Mahnungen erstellen ausführen, werden die Mahnungen ohne vorherige Abfrage über die Request Page erstellt.

RE Mahnungsliste

Die weitere Beschreibung des Mahnvorgangs entnehmen Sie bitte unten.

Sie haben aber auch die Möglichkeit über das Fenster RE Mahnvorgänge den weiteren Mahnvorgang durchzuführen, hier werden Ihnen auch die Anzahl der Mahnvorschlagsposten angegeben:

Mahnvorgänge

Falls Sie Mahnungen erstellen möchten, ohne vorher Mahnvorschlagsposten zu erstellen, können Sie dies jederzeit auf der Seite Mahnvorgänge tun. Dort haben Sie die Möglichkeit, die Mahnungen zu erstellen, zu bearbeiten, zu drucken und zu registrieren. Navigieren Sie dazu einfach von der ausgefüllten Seite RE Mahnungsvorgang zurück zur Seite Mahnvorgänge.

RE Mahnungsvorgang

Tabelle

Über die Funktion Mahnungen erstellen öffnet sich je nach Mahnungsvorgangsart (Vertrag oder Debitor) die Stapelverarbeitung RE Mahnungen erstellen.

Bericht

Im Inforegister Optionen ist das Buchungsdatum und das Belegdatum standardmäßig mit dem Arbeitsdatum vorgeblendet, welches bei Bedarf geändert werden kann.

Mit dem Datum im Feld Buchungsdatum steuern Sie das Datum, zu dem Posten der Mahnung (z. B. Mahngebühren), gebucht werden. Mit dem Datum im Feld Belegdatum legen Sie das Dokumentendatum der Mahnung fest. Dieses Datum ist maßgeblich für die Fälligkeitsprüfung von Posten sowie für die Dauer der Zinsberechnung. Das Belegdatum sollte daher zeitnah zum tatsächlichen Versand der Mahnung gewählt werden.

Im Feld Nur fällige Posten vor Belegdatum setzen Sie den Schieberegler, um nur Posten für die Mahnung auszugeben, deren Fälligkeit unter Berücksichtigung der Toleranzperiode vor dem eingetragenen Belegdatum liegt.

Im Filter können Sie auf die jeweiligen Ebenen filtern und die Auswahl eingrenzen. Bestätigen Sie anschließend Ihre Eingaben mit OK, um die Verarbeitung zu starten.

Wurde die Verarbeitung erfolgreich abgeschlossen, werden die Mahnungen zum Mahnvorgang ohne weitere Hinweise angelegt. Falls bei der Verarbeitung eingeschlossene Debitoren mit fälligen Salden nicht berücksichtigt wurden, erhalten Sie einen Hinweis.

Hinweis

Quittieren Sie den Hinweis mit Ja, um sich die Übersicht der Debitoren anzeigen zu lassen, die keine Mahnung erhalten haben. Prüfen Sie die Debitoren auf möglicherweise fehlende Einrichtungsparameter, insbesondere den Mahnmethodencode und den Zinskonditionencode.

Falls bei der Erstellung des Mahnvorgangs etwas vergessen wurde, wie fehlende Positionen, Eigentümer, Mieter oder eine versehentlich falsch angesetzte Mahngebühr, kann der Mahnvorgang über Mahnungsvorgang annullieren annulliert werden. Mit der Annullierung werden auch alle enthaltenen Mahnvorschläge gelöscht.

Standardmäßig ist bei Annulliert ein Filter eingestellt. Den Filter müssen Sie lösen, um die annullierten Vorgänge zu sehen.

Mahnvorgänge

Mahnungen Testbericht

Markieren Sie den betreffenden Mahnvorgang und wählen Sie die Funktion Mahnungen Druckvorschau. Hier haben Sie die Möglichkeit, sich nach Auswahl des gewünschten Berichts aus der RE Berichtsauswahl den Inhalt der Mahnungen in einer Druckansicht mit Vorschau anzusehen oder mit Drucken auszudrucken.

Bericht

Die Option Posten anzeigen ist standardmäßig mit Ja vorbelegt. Wenn Sie den Schieberegler deaktivieren, werden keine Mahnposten gedruckt, sondern nur die Postensumme.

Möchten Sie eine genaue Überprüfung der einzelnen Mahnungen oder eine Übersicht der im Mahnvorgang enthaltenen Mahnungen, wechseln Sie zur RE Mahnungsliste, indem Sie bei Anzahl nicht registrierte Mahnungen anklicken. Dort werden Ihnen alle Mahnungsvorschläge des Mahnvorgangs angezeigt.

Mahnungsliste

Hinweis

Für Debitoren mit Posten ohne Vertragsbezug wird ein eigener Mahnungsvorschlag erstellt. Diesen erkennen Sie daran, dass das Feld Vertragsnr. leer ist. Dies betrifft allerdings nur Debitoren, die mindestens einen fälligen Posten mit Vertragsbezug haben. Wenn ein Posten keine Vertragsnummer enthält, dann wird dafür eine extra Mahnung mit der beim Debitor hinterlegten Mahnmethode erstellt. Daher ist es wichtig, beim Debitor stets einen Mahnmethodencode zu hinterlegen. Für Debitoren ohne Verträge (z. B. ein fremder Dritter, der zu Schadenersatz wegen Sachbeschädigung verpflichtet wurde) muss über den Typ Debitor beim Erstellen des Mahnvorgangs behandelt werden.

In der RE Mahnungsliste sind die Debitoren des Mahnungsvorgangs aufgelistet. Mit der Funktion Mahnung löschen können Sie bei Bedarf einzelne Mahnungen aus der Liste löschen.

Mit Mahnstufe ändern kann die Mahnstufe geändert werden und über den Schieberegler die Zusätzliche Mahngebühr ausgelöst werden. Einrichtungsdetails sind im Kapitel Konten für Mahngebühr und Zinsen beschrieben.

Bericht

Die Übersicht stellt die wesentlichen Informationen des Mahnkopfes dar. Details zu den Inhalten entnehmen Sie dem nachfolgenden Kapitel Mahnungen Prüfen/Bearbeiten.

Mahnungen Prüfen/Bearbeiten

Markieren Sie in der Übersicht die betreffende Zeile und öffnen die Mahnung über Bearbeiten. Hier haben Sie die Möglichkeit, die Mahnung zu bearbeiten oder auch zu löschen.

RE Mahnung

In den Inforegistern Allgemein und Buchung werden die wesentlichen Informationen des Mahnkopfes angezeigt.

Inforegister Allgemein

Bezeichnung Erläuterung
Nr. Fortlaufende Nummer der Mahnung, die vom Programm automatisch gemäß eingerichteter Nummernserie fortgezählt wird.
Debitorennr. Hier wird die Nummer des Debitors angegeben.
Name/Name2 Namen des Debitors, für den die Mahnung bestimmt ist.
Adresse In diesem Feld wird die Straße des Debitors angezeigt.
PLZ Code/Ort Zeigt die Postleitzahl und den Ort der verknüpften Debitorenkarte an.
Kontakt Zeigt die beim Debitor im Feld Kontakt hinterlegten Daten an.
Mahnungsbeschreibung Weitere Informationen, die zu dieser Mahnung eingetragen werden können.
Buchungsdatum Datum, zu dem der Mahnbetrag gebucht werden soll. Dieses Datum wird auf der Mahnung angedruckt.
Belegdatum Datum der Mahnungserstellung. Dieses Datum wird auf der Mahnung angedruckt. Ausgehend von diesem Datum wird die Fälligkeit der registrierten Mahnposten gesteuert.
Mahnstufe Die Mahnstufe wird ermittelt aus dem Posten mit der höchsten Mahnstufe. Über Mahnstufe ändern haben Sie die Möglichkeit, die Mahnstufe zu ändern und dadurch sowohl Mahntexte als auch optional die Mahngebühr zu aktualisieren.
Bearbeiter Hier wird der Bearbeiter des Vertrages eingetragen. Ist der Bearbeiter des Vertrages nicht gepflegt, so wird der Bearbeiter des Mahnvorgangs übernommen.
Vertragsnr. In diesem Feld wird die Nummer des zu mahnenden Vertrags angezeigt.
RE Objekt Bankkonto Hier wird die Objektbank des zum Vertrag gehörenden Objektes angezeigt. Die Ermittlung des Kontos erfolgt über die Objektbank der ersten Einheit in den Mahnzeilen.
Gruppierung Zeigt an ob und nach welchem Kriterium die Mahnposten gruppiert werden. Mahnungen werden innerhalb des Vertrages nach Objekt / Einheit sortiert und gruppiert. Mahnungen ohne Vertragsbezug sind ohne Gruppierung.
Mitgliedsnr. Die Mitgliedsnummer wird von der Anwendung bei einer Mitgliedermahnung eingeblendet.

Inforegister Buchung

Bezeichnung Erläuterung
Mahnmethodencode Dieses Feld zeigt den Mahnmethodencode des Debitors.
Zinskonditionencode Dieses Feld zeigt den Zinskonditionencode des Debitors an.
Fälligkeitsdatum In diesem Feld wird das Fälligkeitsdatum des Mahnbetrags angezeigt.
Globale Dimension 1; Dim. Objekt Es wird die entsprechende Dimension angezeigt. Hier die Objektnummer.
Globale Dimension 2; ZE Code Es wird die entsprechende Dimension angezeigt. Hier der Zuständigkeitseinheitencode.

Inforegister Zeilenbereich

Über die Funktionen Neue Zeile können Sie eine Zeile hinzufügen oder mit Zeile löschen können sie auch wieder gelöscht werden.

RE Mahnung

Funktion Gruppierung falten/entfalten

Gruppierung

Auswahl

Alle Details anzeigen In der Mahnung werden alle Details ausgedruckt.
Posten ausblenden Die einzelnen Mahnpostitionen werden ausgeblendet, nur die Summe der Mahnung wird gedruckt.
Ab Einheit ausblenden Es werden nur die Einheiten mit der Mahnsumme angezeigt, die Postitionen werden ausgeblendet.

Funktion Textbausteine einfügen

Textbaustein

In der Sachkontenkarte Mahngebühren finden Sie die Funktion Automat. Textbaustein.

Sachkonto

Aktivieren Sie das Feld Autmat. Textbaustein.

Sachkonto

Über das Konto Textbausteine gelangen Sie in die Textbausteinübersicht und können die gewünschten Daten und Texte eingeben.

Übersicht

Baustein

Den Textbaustein können Sie einfügen, wenn Sie auf dem Feld zusätzliche Gebühr stehen.

Konditionen

Bezeichnung Erläuterung
Vertragsnr. In diesem Feld wird die Nummer des Vertrages angezeigt.
Einheitennr. Die Nummer, unter der die Einheit im Objekt geführt wird.
Vertrag Beschreibung Zahlungsdatei Hier ist ersichtlich, welcher Bezug auf das Feld Beschreibung Zahlungsdatei in den Objektkonten hergestellt wurde. Eine Gruppierung erfolgt aufgrund des im Feld RE Kontonr. in den Debitorenposten hinterlegten Kontos.
Art Die Art der Zeile dient der Unterscheidung des Zeileninhaltes in den Betragsfeldern. Sachkonto wird gemacht, wenn die Zeile ein Sachkonto enthält, welches z. B. für Gebühren verwendet werden soll. Debitorenposten wird eingestellt, wenn die Zeile einen Debitorenposten enthält. Die Gruppierungssummen für den Vertrag, das Objekt und die Einheit werden leer gelassen.
Nr. Enthält das Feld Art den Eintrag Sachkonto, wird hier die Nummer des verwendeten Sachkontos eingetragen.
Buchungsdatum Buchungsdatum des Debitorenpostens der Mahnzeile.
Belegdatum Belegdatum des Debitorenpostens der Mahnzeile.
Belegart Belegart des Debitorenpostens der Mahnzeile.
Belegnr. Belegnummer des Debitorenpostens der Mahnzeile.
Fälligkeitsdatum Fälligkeitsdatum des Ursprungspostens der Mahnzeile.
Freigabe Mahnakte Hier kann aus der Mahnkarte heraus ein Posten für die Einstellung in die Mahnakte des Forderungsmanagements freigegeben werden.
Beschreibung Hier sind der eingestellte Vor- und Nachtext ersichtlich, sowie die genaue Beschreibung der Mahnpositionen, wie diese in der Mahnung zum Ausdruck kommen.
Urspr. Betrag Hier wird die Höhe des ursprünglichen Rechnungsbetrages angezeigt.
Restbetrag Wurde ein Teil des ursprünglichen Rechnungsbetrages ausgeglichen, ist hier der Restbetrag ersichtlich.
Betrag Der Eintrag in diesem Feld ist abhängig vom Eintrag des Feldes Art. Ist dort Debitorenposten eingetragen, kann dieses Feld leer sein oder einen Zinsbetrag enthalten. Dies hängt von den Einstellungen im Feld Zins berechnen der Mahnstufe ab. Enthält das Feld Art den Eintrag Sachkonto, wird der Betrag ausgegeben, der auf das Sachkonto im Feld Nr. gebucht wird mit der Registrierung der Mahnung.
Anzahl Mahnungen Hier wird die Anzahl der bereits erstellten Mahnungen für den jeweiligen Posten angezeigt.
Zeilenart Beschreibung der Ebene, aus der sich die betreffende Zeile füllt. Gruppierungsebenen werden mit Vertrags-, Objekt- und Einheitenzeile gekennzeichnet. Die Ebene Beschr.-Zhlg.-Dateizeile wird nicht mehr unterstützt. Texte aus den Vor- und Nachtexten werden entsprechend mit Vor- oder Nachtext gekennzeichnet. Postenzeilen sind mit Mahnzeile gekennzeichnet, wenn sie fällig sind und mit Nicht fällig, wenn sie noch nicht fällig sind. Um die nicht fälligen Posten zu berücksichtigen, muss bei der Erstellung der Mahnung die entsprechende Option gesetzt worden sein. Zeilen mit Abwarten werden derzeit in RELion Mahnungen nicht unterstützt.

Außerdem können Sie Bemerkungen hinzufügen, in die Debitorenkarte und direkt in die Dimensionen wechseln. Zusätzlich können Sie in die Statistik einsehen.

Bemerkung

Statistik

Mahnungen Registrieren

Nachdem der Mahnungsvorgang Ihre Kontrolle bestanden hat, ist eine Registrierung vor dem Druck erforderlich. Diese Funktion ist entscheidend im Bereich der Mahnungen, da ohne Registrierung der Ausdruck der endgültigen Mahnung nicht möglich ist. Nach der Registrierung sind keine Änderungen mehr möglich. Zinsen und Gebühren werden gemäß den bei der Registrierung festgelegten Bedingungen verbucht.

Markieren Sie den betreffenden Mahnvorgang und wählen Sie Mahnungen registrieren.

Aufruf

Im Rahmen dieses Vorgangs wird der Mahnvorgang überprüft, registriert und aus der Liste RE Mahnvorgänge entfernt. Anschließend wird er in die Liste RE Registrierte Mahnvorgänge überführt.

Bei Bestätigung der Abfrage mit Ja erfolgt ein direkter Wechsel in die Ansicht RE Registrierte Mahnungen. Alternativ kann die Ansicht über die Suchfunktion aufgerufen werden.

Abfrage

Registrierte Mahnungen drucken

Zum Drucken bereits registrierter Mahnungen ist wie folgt vorzugehen: Über die Suchfunktion wird die Liste Registrierte Mahnvorgänge geöffnet. Nach Auswahl der gewünschten Mahnvorgangsnr. kann über StartDrucken… der Druckvorgang gestartet werden.

Drucken

Berichtsauswahl

Es stehen mehrere eingerichtete Berichte zur Auswahl. Nach Markierung des gewünschten Berichts erfolgt die Bestätigung über OK. Die Mahnung öffnet sich anschließend mit der folgenden Seite:

Berichtsauswahl

Im Inforegister Mahnung ist der ausgewählte Mahnvorgang bereits vorgefiltert.

Die Option Posten anzeigen ist standardmäßig aktiviert. Wird der Schieberegler auf negativ gesetzt, erfolgt kein Druck einzelner Mahnposten, sondern lediglich die Gruppensummen – bezogen auf den Vertrag, das Objekt und die betroffenen Einheiten.

Die Option Zahlschein drucken ist standardmäßig deaktiviert. Bei positiv gesetztem Schieberegler werden Zahlscheine mitgedruckt.

Die Option Beleg zur Archivierung vorgesehen ist standardmäßig aktiviert, sofern das Modul Aareon Archiv kompakt vorhanden ist.

Die Ausgabe kann über Drucken gestartet oder über Vorschau in der Druckansicht angezeigt werden. Einzelne Mahnungen können ebenfalls gedruckt werden, indem die Übersicht Registrierte Mahnungen geöffnet und die gewünschte Mahnung ausgewählt wird.

Mahnvorgänge

Drucken

Aus der Übersicht Registrierte Mahnungen besteht die Möglichkeit, einzelne Mahnungen zu drucken. Hierfür kann entweder die Option Drucken über RE Berichtsauswahl verwendet werden, um zur Auswahl eines spezifischen Berichts innerhalb der RE Berichtsauswahl zu gelangen, oder die Option Drucken, um die hinterlegten Standardberichte zu nutzen.

Weiterführende Themen und Sonstiges

Prüfen des Mahnlaufs für fehlende Debitoren

Wenn der Fall eintritt, dass für den Debitor keine Mahnung erstellt wird, obwohl nicht ausgeglichene Posten vorhanden sind, kann dies verschiedene Ursachen haben. Prüfen Sie daher die Einrichtung bzw. die Posten und die Anzahl bereits registrierter Mahnungen.

Prüfung des Debitors

Wurde der korrekte Mahnmethodencode beim Debitor und dem Vertrag eingestellt?

Beachten Sie, dass RELion nur Mahnungen erstellt für Debitoren mit Vertrag und entsprechender Einrichtung des Mahnmethodencodes sowohl beim Debitor als auch beim Vertrag.

Prüfen der Debitorenposten

Wurden die offenen Posten eventuell auf Abwarten gesetzt?

Beachten Sie, dass Posten mit Abwarten Kennung bei Mahnungen in RELion grundsätzlich nicht berücksichtigt werden!

Prüfung der Mahnmethodencodes

Wurde das Fälligkeitsdatum für eine Mahnstufe bereits erreicht?

Beachten Sie, dass je nach Einstellung der Parameter Fälligkeitsformel und Toleranzperiode innerhalb der Mahnstufen Mahnungen eventuell noch nicht fällig sein können, obwohl der ursprüngliche Posten schon fällig ist!

Wurde die höchste Mahnstufe und die Max. Anzahl Mahnungen überschritten?

Wenn die letzte Mahnstufe registriert und die Anzahl maximaler Mahnungen erreicht wurde, werden keine weiteren Mahnungen mehr erzeugt so lange keine neuen Posten hinzugekommen sind.

Für den Fall, dass die Optionen Zinsen buchen und/oder Gebühren buchen auf Ja gesetzt wurden, sind die Erlöskonten der betroffenen Debitorenbuchungsgruppen korrekt eingerichtet?

Prüfung der Mahnungseinrichtung per Bericht

Sie können die Mahnungseinrichtung auch über einen Bericht überprüfen.

Dazu wählen Sie über die Suche die Liste Mahnvorgänge und öffnen den Prüfbericht Mahnungseinrichtung.

Bericht

Es stehen Ihnen verschiedene Filtermöglichkeiten und Optionen zur Verfügung:

Im Inforegister Debitor filtern Sie bei Bedarf nach verschiedenen Kriterien. Die Felder Nr., Name, Mahnmethodencode, Zinskonditionencode und Debitorenbuchungsgruppe sind bereits voreingestellt. Über Filter hinzufügen können weitere Felder für Filterzwecke eingeblendet werden.

Im Inforegister Optionen gibt es nachfolgende Filter zur Auswahl:

Bezeichnung Erläuterung
Debitorenbuchungsgruppe prüfen Gibt zu den Debitorenbuchungsgruppen die Konteneinrichtung der Sachkontensteuerung für das Forderungssammelkonto sowie die Erlöskonten für Mahngebühren und Zinsen an. Ist eines der drei Konten zu Buchungsgruppe nicht hinterlegt, wird der Datensatz gedruckt.
Debitoren prüfen Gibt zum Debitor die hinterlegten Buchungsgruppencodes, Zinskonditionencodes, Mahnmethodencodes und MwSt.-Geschäftsbuchungsgruppencodes aus. Ist eines dieser Codefelder nicht belegt, wird der Datensatz mit Debitorennummer und Debitorenname ausgegeben.
Vertragsmahnmethodencode prüfen Gibt zum Vertrag den hinterlegten Mahnmethodencode aus. Ist ein Vertrag ohne Code, wird der betreffende Datensatz mit Vertragsnummer, Debitorennummer und Kontaktnummer gedruckt.
Mitgliedsmahnmethodencode prüfen Analog ein Vertrag für Mitgliederwesen.

Hinweise zur Mahnvorgangsbearbeitung

Ein Mahnvorgang wird unter einer Mahnvorgangsnummer im Feld Mahnvorgangsnr. verwaltet und entweder zu einem Vertrag (WEG oder Mietobjekt), einem Mitglied der Mitgliederverwaltung oder einem Debitor zugeordnet. Der Eintrag im Feld Mahnung für wird entsprechend ausgefüllt. Der Einkäufer/Verkäufercode des Sachbearbeiters, der den Mahnvorgang erzeugt hat, wird zusammen mit dem Datum und der Uhrzeit der Erstellung gespeichert. Der Sachbearbeiter kann nur durch berechtigte Personen geändert werden. Berechtigt sind der betreffende Sachbearbeiter selbst und seine Stellvertreter.

Optional kann im Feld Bemerkung ein Text erfasst werden. Annullierte Mahnvorgänge können in der Übersicht Mahnvorgänge angezeigt werden, indem der Filter geändert wird. Bei annullierten Mahnvorgängen sind die Spalten Annulliert am und Annulliert um mit Datum und Uhrzeit der Annullierung gefüllt.

Der Mahnvorgang bleibt bestehen, bis er vollständig registriert wurde. Solange der Mahnvorgang nicht vollständig registriert ist, können jederzeit weitere Mahnungen über die Funktion Mahnungen erstellen hinzugefügt werden. Mahnungen können nicht einzeln registriert werden, sondern stets nur der gesamte Mahnvorgang. Nach vollständiger Registrierung wird der Mahnvorgang in die Übersicht Registrierte Mahnvorgänge verschoben und aus der Übersicht Mahnvorgänge gelöscht.

Mahnvorgänge

Mahnvorgänge

4.17 - Sachpostenausgleich

Der Sachpostenausgleich dient dazu, offene Sachposten übersichtlich zu verwalten und stellt – im Gegensatz zum Ausgleich bei Personenkonten – eine rein informative Funktion ohne buchhalterische Wirkung dar.

Einführung

Der Sachpostenausgleich dient der effizienten und übersichtlichen Verwaltung offener Sachposten in RELion ONE. Im Gegensatz zum Ausgleich bei Personenkonten besitzt der Sachpostenausgleich ausschließlich informativen Charakter und hat keine funktionale Auswirkung.

Einrichtung

Auf der Sachkontokarte ist im Inforegister Buchung das Feld OP geführt zu aktivieren. Wird die anschließende Abfrage bestätigt, bereitet das System die Sachposten des Kontos für die Ausgleichsfunktionalität vor.

Einrichtung

Dabei werden die Felder

  • Offen
  • Positiv
  • Restbetrag

mit den entsprechenden Werten gefüllt.

Sachposten ausgleichen

Für den Ausgleich von Sachposten stehen verschiedene Aufrufwege zur Verfügung, z. B. über Objektkonten, Kontenplan, Journal oder die Suchfunktion.

Buchungen ausgleichen

Über die Aktion Buchungen ausgleichen wird der Sachpostenausgleich gestartet. Nach Auswahl erscheint die Aufgabenseite Sachpostenausgleich, auf der der Ausgangsposten markiert ist.

Sachpostenausgleich

Über Ausgleichs‑ID setzen werden die auszugleichenden Posten gekennzeichnet. Die Statuszeile zeigt die Summe der Ausgleichsbeträge, der Beträge sowie den aktuellen Saldo. Ausgleich buchen schließt den Vorgang ab.

Bei ausgeglichenen Posten wird der Haken im Feld Offen entfernt. Im Ausgleichsposten werden folgende Felder aktualisiert:

  • Geschlossen mit Lfd. Nr.
  • Geschlossen mit Betrag
  • Geschlossen am
  • Restbetrag

Hinweis

Teilausgleiche sind möglich. Der Restbetrag muss nicht zwingend 0 sein.

Sachpostenausgleich aufheben

Ein irrtümlich gesetzter Ausgleich kann rückgängig gemacht werden. Nach Auswahl eines ausgeglichenen Postens ermöglicht die Aktion Ausgleich aufheben/Öffnen die Rücknahme. Wird die Abfrage bestätigt, setzt das System die Felder

  • Geschlossen mit Lfd. Nr.
  • Geschlossen mit Betrag
  • Geschlossen am
  • Restbetrag

auf die ursprünglichen Werte zurück.

Ausgleich aufheben

Anzeigen der ausgeglichenen Posten

Über Ausgeglichene Buchungen werden alle Posten angezeigt, die mit dem markierten Posten in Zusammenhang stehen.

Ausgeglichene Buchungen

Auswertungen

In der Ansicht Sachposten kann über das Feld Offen (Ja/Nein) gefiltert werden, um offene bzw. geschlossene Sachposten darzustellen. Im Bericht RELion Sachkontoauszug steht unter Optionen der Parameter Nur offene Posten anzeigen zur Verfügung.

Hinweis

Ein Sachpostenausgleich kann ausschließlich zwischen Posten desselben Kontos und derselben Zuständigkeitseinheit erfolgen. Für die Berechnung des Ausgleichssaldos wird die Spalte Betrag herangezogen.

4.18 - Intercompany Buchungen

Diese Standard Funktion von Business Central enthält objektspezifische Erweiterungen für RELion.

Einführung

Das Modul Intercompanybuchungen im Bereich Finanzmanagement von Microsoft Dynamics 365 Business Central (BC) unterstützt die automatisierte Abwicklung konzerninterner Geschäftsvorfälle zwischen verbundenen Unternehmen. Es ermöglicht eine effiziente und transparente Buchung von Leistungen und Kosten zwischen Mutter- und Tochtergesellschaften innerhalb eines Konzerns.

Hinweis

Die Funktion basiert auf der Standardfunktionalität von Business Central und wurde in RELion objektspezifisch erweitert.

Einrichtung

Für die Nutzung der Intercompany-Funktionalität sind folgende Schritte erforderlich:

  • Festlegung eines Intercompanypartnercodes

Code

  • Aktivierung der Option Transaktionen autom. senden (optional)
  • Auswahl und Konfiguration der Intercompanypartner

Partner

Kreditor

Debitor

Intercompany-Kontenplan

Über die Funktion Aus Kontenplan kopieren oder manuell wird das IC-Konto erstellt.

Kontenplan

Die Zuordnung der IC-Konten zu Sachkonten erfolgt über die Funktion Diagramm für Kontenplanzuordnung.

Zuordnung

Buchung

Hinterlegung eines IC-Partnerkontos für die automatische Verarbeitung.

Intercompany-Objektkontenplan

Analog zur Erstellung des Intercompany Kontenplans erfolgt die Einrichtung des IC-Objekt Kontenplans.

  • Die Nutzung der Funktion Aus Objekt Vorlagekonten kopieren.
  • Eine Zuordnung zu den Objektkonten ist erforderlich.

Objektkontenplan

Intercompanydimensionen

  • Erstellung über die Funktion Aus Dimensionen kopieren oder manuell.

IC-Dimensionen

Nummernserie

  • Festlegung der Zuordnung zu den Standarddimensionen.

Wichtig

Die IC-Kontonummern und IC-Objektkontonummern müssen in beiden Mandanten identisch sein. Ohne korrekte Zuordnung ist keine automatische Verarbeitung möglich.

Hinweis

Beim Intercompanypartner können Sie bei den Intercompanydimensionen und dem Intercompany-Kontenplan auch die Synchronisierung zu Hilfe nehmen, wodurch die Einrichtung der anderen Datenbank einfach übertragen wird:

Partner

Nummernserie

Nummernserie

Fallbeispiel

Ein interner Dienstleister (Mandant: MLA_Buchhaltung) führt eine Heizungsreparatur für ein Objekt (OBJ003) eines Tochterunternehmens (Mandant: MLA_Intercompany) durch. Die Kosten sollen per Intercompany-Funktion weiterverrechnet werden.

Intercompanyeinrichtung

Intercompanyeinrichtung von MLA_Buchhaltung:

Einrichtung

Intercompanyeinrichtung von MLA_Intercompany:

Einrichtung

IC-Partner Datensätze

Nach der Einrichtung werden für die IC-Partner-Datensätze jeweils ein passender IC-Debitor bzw. IC-Kreditor angelegt. Dabei sind spezifische Intercompany-Einstellungen vorzunehmen: Im Inforegister Allgemein ist das Feld IC-Partnercode mit dem entsprechenden Code zu befüllen. Abgesehen davon entspricht die Einrichtung der eines regulären Debitors bzw. Kreditors.

IC-Kreditor

Kreditor

IC-Debitor

Debitor

Die eingerichteten IC-Kreditoren und -Debitoren werden anschließend in der Karte Intercompanypartner angezeigt. Sie erscheinen dort unter den jeweiligen Inforegistern Einkaufstransaktion bzw. Verkaufstransaktion, abhängig von ihrer Rolle im Intercompany-Prozess.

Transaktion

Dieser Schritt ist ebenfalls im Zielmandanten vorzunehmen.

Zusätzlich kann auf dem Intercompany-Sachkonto, das für die Buchung verwendet werden soll, ein sogenanntes Vorgabe-IC-Partner-Sachkonto hinterlegt werden. Dieses wird dann automatisch in der Transaktion verwendet. Die Auswahl beschränkt sich auf die zuvor angelegten Intercompany-Konten.

Sachkontokarte

Im Anschluss wird im Mandanten MLA_Buchhaltung eine Verkaufsrechnung erstellt. Suchen Sie dazu den entsprechenden Begriff über die Suchfunktion und wählen den passenden Link aus. Mit der Funktion Neu wird eine leere Verkaufsrechnung erzeugt.

Verkaufsrechnung

Hinweis

Die hier gebuchte Beschreibung findet sich neben diesem Beleg nach vollzogenem IC-Vorgang auch in der Transaktion und auch in der Einkaufsrechnung des Partner-Unternehmens wieder. Deshalb ist es ratsam, statt dem Standardtext (Beschreibung des verwendeten Kontos) eine eigene Beschreibung einzugeben (z. B. IC Transaktion Nr….). In unserem Beispiel IC Transaktion Fallbeispiel.

Der verwendete IC-Debitor ist in der Partnereinrichtung zugeordnet und zeigt damit, dass ein interner Geschäftsvorfall mit diesem Partner durchgeführt wird. In dem Inforegister Zeilen ist das Objekt OBJ003, das im IC-Kontenplan angelegte Erlöskonto sowie die in diesem Konto hinterlegte IC-Partnerreferenz (885001) zu finden. Die Felder IC-Partnerref.-Art und IC-Partnerreferenz werden nur durch die Kombination aus der Wahl eines IC-Debitors und eines IC-Kontos befüllt.

Transaktion

Bei der tatsächlichen Durchführung der Intercompany-Transaktion werden zwei Vorgehensweisen unterschieden:

  1. Direkte Transaktion Um eine direkte Übertragung der Verkaufsrechnung an den Zielmandanten zu ermöglichen, muss in der Intercompany-Einrichtung der Schieberegler „Transaktionen automatisch senden“ aktiviert werden (siehe Kapitel 2: Einrichtung).

Nach dem Buchen der Verkaufsrechnung wird die Transaktion automatisch in der IC-Eingangstransaktion des Zielmandanten angezeigt, ohne dass ein manueller Zwischenschritt erforderlich ist.

Meldung

Eingangstransaktion

  1. Transaktion über IC-Ausgangstransaktionen

In diesem Fall darf der Schieberegler Transaktionen automatisch senden nicht aktiviert sein. Nach dem Buchen der Verkaufsrechnung erscheint die Transaktion nicht direkt beim Zielmandanten, sondern zunächst in den Intercompany-Ausgangstransaktionen des aktuellen Mandanten.

Einrichtung

Um die Transaktion an den Partner zu übermitteln, wählen Sie im Menüband die Funktion An IC-Partner senden.

Ausgangstransaktion

Unabhängig vom gewählten Übertragungsweg steht die Transaktion nun im Zielmandanten unter IC-Eingangstransaktionen zur Verfügung. Die weitere Verarbeitung erfolgt im Partnermandanten (z. B. MLA_Intercompany).

Zielmandant

Im Zielmandanten können die empfangenen Transaktionen über die Liste der Intercompany-Eingangstransaktionen eingesehen werden.

Navigieren Sie dazu in der Anwendung über die Suche zur Aufgabe Intercompany-Eingangstransaktionen.

Über die Funktion Details im Bereich Start gelangen Sie zu den IC-Eingang Einkaufsbelegen. Dort können die übertragenen Daten geprüft und bei Bedarf vor der weiteren Verarbeitung angepasst werden.

IC-Eingang

Hinweis

Wie in der obigen Abbildung dargestellt, werden bei der Verarbeitung der IC-Eingangstransaktion sowohl die vorgegebenen Objektinformationen als auch die Beschreibung aus der ursprünglichen Ausgangstransaktion übernommen.

Besonders die Beschreibung, die im Standardfall dem Verkaufskonto des sendenden Mandanten entspricht, sollte bei Bedarf angepasst werden, um eine korrekte und aussagekräftige Buchung sicherzustellen.

Zudem wird das Partnerreferenz-Konto angezeigt. Dieses entspricht dem Ertragskonto, das in der Verkaufsrechnung des sendenden Mandanten hinterlegt wurde und dient der eindeutigen Zuordnung innerhalb der Intercompany-Buchung.

Wichtig

In der IC-Eingangstransaktion ist ersichtlich, dass als IC-Partnercode der in der Intercompany-Einrichtung hinterlegte Code (z. B. Partner1) verwendet wird – unabhängig davon, welcher Debitor in der Verkaufsrechnung des sendenden Mandanten verwendet wurde (z. B. mit Partner2). Dies verdeutlicht, dass der in der Einrichtung definierte IC-Partnercode systemseitig in die Transaktion übernommen wird.

Wenn die Transaktionsinformationen den Erwartungen entsprechen, kann der IC-Vorgang über die Funktion Akzeptieren in den Intercompany-Eingangstransaktionen freigegeben werden. Anschließend wird die Intercompany-Buchung über die Aktion Zeilenaktionen durchführen… abgeschlossen.

Zeilenaktion

Menüband

Daraufhin öffnet sich ein Fenster in welchem Sie im Falle einer Herkunft Beleg keine weiteren Einträge vornehmen müssen. Mit OK wird der Vorgang abgeschlossen.

Eingangstransaktion

Damit ist die Intercompany-Transaktion beendet. RELion erstellt daraufhin eine offene Einkaufsrechnung im Zielmandanten, welche wie gewohnt verbucht werden kann.

Einkaufsrechnung im Zielmandanten

Über die Suche wird Einkaufsrechnungen ausgewählt. In der Liste befindet sich die durch den IC-Vorgang generierte Einkaufsrechnung:

Einkaufsrechnung

Diese wurde automatisch befüllt. Die Felder werden hier im Folgenden erklärt:

Bezeichnung Erläuterung
Objektnr., Beschreibung, Gesamtbetrag Diese Informationen werden bereits mit der Transaktion mitgegeben und hier übernommen.
Kreditorenname Wie vorher bereits dargelegt, weist die Eingangstransaktion den IC-Partnercode Partner1 auf. Dieser ist auch in diesem Mandanten samt hinterlegtem Kreditor angelegt: IC Partner Aus dieser Einrichtung heraus wird der Kreditor in der Einkaufsrechnung befüllt.
Nr. Durch die Transaktion wird ein Partnerreferenz-Konto mitgegeben (insofern dieses im anderen Mandanten richtig hinterlegt wurde). RELion sucht dieses nun im Intercompany Kontenplan dieses Mandanten. Kontenplan
Dieser Nummer (885001) zugeordnet ist hier das Sachkonto 885000 – das wird in die Einkaufsrechnung übernommen. Wichtig: Findet RELion die mitgegebene Partnerreferenz nicht im Intercompany-Kontenplan, so erscheint beim Abschließen der Eingangstransaktion eine entsprechende Fehlermeldung. Der Vorgang kann so nicht fortgesetzt werden; Für eine einwandfreie Erstellung der Einkaufsrechnung muss zunächst das korrekte IC-Sachkonto angelegt werden.
Objektkonto Nr. Hier wird das in der Transaktion zu findende Partnerreferenz-Konto mit dem IC-Objekt Kontenplan abgeglichen. Objekt-Kontenplan Hier ist der Nummer 885001 das Objektkonto 885000 zugeordnet, dieses wird in die Einkaufrechnung eingetragen.

Wichtig

Findet RELion die mitgegebene Partnerreferenz nicht im IC-Objekt-Kontenplan, kann die Transaktion – im Gegensatz zu einem fehlenden IC-Sachkonto – dennoch erfolgreich abgeschlossen werden. In diesem Fall enthält die generierte Einkaufsrechnung lediglich einen Eintrag im Feld Sachkonto-Nr. Das Feld für das Objektkonto bleibt leer und muss durch den Anwender nachträglich mit dem gewünschten Objektkonto befüllt werden.

Damit wurde der Aufwand für die Heizungswartung des Gebäudes OBJ003 erfolgreich an den IC-Partner weiterberechnet.

4.19 - Berichte

Sie erhalten Informationen über RELion-Berichte, die im Bereich Finanz- und Objektbuchhaltung zum Einsatz kommen.

🔍 Tipp

Über die Suche können Sie nach dem jeweiligen Bericht filtern.

4.19.1 - Nicht anrechenbare Vorsteuer berechnen und buchen

Dieser Bericht berechnet den nicht anrechenbaren Vorsteueranteil bei gemischt-gewerblichen Objekten.

Beschreibung

Voraussetzung, dass der nicht anrechenbare Vorsteueranteil berechnet wird, ist, dass Sie beim Objekt, in den Objekt Steuerdaten eine Zeile mit Vorsteueranteil angelegt haben und danach die entsprechenden Sachposten gebucht wurden. Diese Buchungen enthalten zunächst die volle Vorsteuer, die den angegebenen MwSt.-Buchungsgruppen entsprechen.

Optionen

Folgende Parameter können eingestellt werden:

Buchungsdatumsfilter Hier kann gefiltert werden, in welchem zeitlichen Rahmen das Buchungsdatum der zu durchsuchenden Sachposten liegen soll.
Vorsteueranteil ändern Werden Zeilen in das Buch.-Blatt eingestellt, wird der Regler hier automatisch auf Ja gesetzt. In den relevanten Sachposten wird dann der jeweils aktuelle Vorsteueranteil % eingetragen. Dadurch wird bei den durch den Bericht eingestellten Zeilen ebenfalls der jeweils aktuelle Vorsteueranteil % verwendet.
Nur Differenzen drucken Druckt nur noch die Bereiche ab, in denen im vorher-nachher-Vergleich Unterschiede bestehen bzw. in der Spalte Differenz ein Wert ungleich 0 steht.
Buch.Blatt erstellen Ein Haken hier bedeutet, dass für die relevanten Sachposten je eine Buch.-Blattzeile im oben ausgewählten Buch.-Blatt erstellt wird.
Buch.-Blattvorlage Hier muss die Buch.-Blattvorlage angegeben werden, in die die Buchung eingestellt wird.
Buch.-Blattname Hier muss der Buch.-Blattname angegeben werden, in den die Buchungszeilen eingestellt werden.
Original Belegnummer verwenden Ein Haken hier bedeutet, dass im Buch.-Blatt nicht die Belegnr. aus dem Feld Nr.-Serie Belegnr. gezogen wird, sondern dass die Belegnummer des Sachpostens bei der Buchung verwendet wird.
Nr.-Serie Belegnr. Hier wird die Nummernserie aus dem oben gewählten Buch.-Blatt angezeigt, die dann bei der Buchung verwendet wird.
Buchungstext Aufl. Wenn Zeilen erstellt werden sollen, muss ein Text eingetragen werden.
Bau Konten Filter Filter auf Objektvorlagekonten Mehrfachauswahl. Die auszuwählenden Werte sind auf die RE Kontogruppe Kosten bzw. Kosten/Zahlung gefiltert. Hierbei handelt es sich um eine Erweiterung für Österreich, welche auch in Deutschland zur Verfügung steht.
Bau Buchung n.a. VSt. Hier kann ausgewählt werden, ob die nicht anrechenbare Vorsteuer im Falle einer Bau-Buchung auf das Aufwandskonto gebucht wird oder ein separates Konto verwendet werden soll.
Bau Konto n.a. VSt. Hier kann ein Konto belegt werden, wenn im Feld Bau Buchung n.a.VSt. der Wert Separates Konto ausgewählt wurde. Ansonsten ist das Feld ausgegraut.
Nicht Bau Buchung n.a. VSt. Hier wird bestimmt, auf welches Konto im Fall einer Nicht-Baubuchung gebucht wird – das Aufwandskonto, ein separates Konto oder aber das Konto aus der Abrechnungsart stehen hier als Auswahl zur Verfügung.
Nicht Bau Konto n.a. VSt. Hier kann dann ein Konto ausgewählt werden, wenn im Feld Nicht Bau Buchung n.a. VSt. Entweder der Wert Separates Konto oder Konto aus Abrechnungsart steht. Ansonsten ist dieses Feld nicht editierbar.
Buchung zum Hier kann festgelegt werden, ob das Originaldatum aus dem Sachposten oder ein manuell eingegebenes Datum als Buchungsdatum verwendet werden soll.
Buchung am In diesem Feld kann ein Datumswert eingegeben/ausgewählt werden, wenn im Feld Buchung zum die Option Eingabe Datum gewählt worden ist. Ansonsten ist das Feld ausgegraut.
Belegdatum Geldfluss Dieses Feld ist ausgegraut, wenn in der RE Einrichtung das Modul Geldflussdarstellung nicht aktiviert ist. Ansonsten ist hier zwingend ein Datum anzugeben, wenn Zeilen erstellt werden sollen.

Wichtig

Einige der Felder können bereits in der RE Steuer Einrichtung vorbelegt werden:

report

Änderbar regelt hierbei, ob die Werte in der Request-Page des Berichts noch abgeändert werden können oder nicht.

Wichtig

Es werden nur Sachposten mit der Buchungsart Einkauf für die Ermittlung der Nicht anrechenbaren Vorsteuer berücksichtigt, welche die in der RE Steuer Einrichtung hinterlegten MwSt.-Buchungsgruppen aufweisen:

report

Technische Hinweise

RelC Calc. Not Allow Input Tax (5052274)

4.19.2 - Objekt Steuerquote berechnen

Mit diesem Bericht kann der Vorsteueranteil % ermittelt werden. Dieser %-Satz dient der Berechnung der anteiligen Vorsteuer bei gemischt-gewerblichen Objekten.

Beschreibung

Mit diesem Bericht kann der Vorsteueranteil % in der Tabelle Objekt Steuerdaten ermittelt werden. Dieser %-Satz dient der Berechnung der anteiligen Vorsteuer bei gemischt-gewerblichen Objekten.

Optionen

Die Vorbelegung für diesen Bericht kommt aus der RE Steuer Einrichtung. Dort kann auch festgelegt werden, ob die Vorbelegung vom Anwender geändert werden darf.

steuer einrichtung

In den Inforegistern RE Objekt und Abrechnungen können Sie beliebige Filter eingeben.

Inforegister Optionen:

Stichtag Hier wird der Tag angegeben, zu dem die Werte ermittelt werden.
Berechnungsart In diesem Feld können Sie zwischen Verteilung und Sollmiete wählen.
Verteilungscode Bei der Berechnungsart Verteilung, wählen Sie in diesem Feld den Verteilungscode aus, der zur Ermittlung der Quote herangezogen werden soll (z. B. Code für m²).
Nur wenn AK in Steuerdaten vorhanden Wenn der Schieberegler gesetzt wird, werden nur Abrechnungskreise, für die es bereits einen Eintrag in den Objektsteuerdaten gibt, zum aktuellen Wert berechnet und ggf. eingetragen.
Mwst.-GBGR aus Einrichtung Wird das Feld aktiviert, werden die MwSt.-Geschäftsbuchungsgruppen verwendet, bei denen das Feld Steuerfrei Bruttobeträge auf Ja gesetzt wurde.
Mwst.-GBGR für st.freie Einheiten Hier wird die MwSt.-Geschäftsbuchungsgruppe ausgewählt, die in den Gewerbe-Einheiten hinterlegt ist, um diese eindeutig zu identifizieren. Eine Mehrfachauswahl ist möglich.
Für Quoten >0% Hier wird die MwSt.-Geschäftsbuchungsgruppe ausgewählt, die in den neu anzulegenden Objektsteuerdaten mit einem Optionssatz ungleich NULL eingetragen werden.
Für Quoten = 0% Hier wird die MwSt.-Geschäftsbuchungsgruppe ausgewählt, die in den neu anzulegenden Objektsteuerdaten mit einem Optionssatz gleich NULL eingetragen werden.
Anzahl Rundungsstellen Hier wird die Anzahl Nachkomma-Stellen angegeben, auf den der ermittelte Vorsteueranteil gerundet werden soll.
Einheiten auflisten Wenn hier ein Haken gesetzt wird, werden die Einheiten mit aufgelistet, die für die Berechnung herangezogen wurden.
Mit Aktualisierung Wenn dieses Feld aktiviert ist, wird der ermittelte %-Wert in die vorhandenen Objekt-Steuerdaten geschrieben oder es werden neue Zeilen angelegt.
Nur Änderungen eintragen Wenn dieses Feld aktiviert ist, werden nur neue Objektsteuerdaten eingetragen oder angelegt, sofern sich diese zum letzten Eintrag geändert haben.

Technische Hinweise

RelC Calc. Object Tax Quota (5052391)

4.19.3 - Skonto rückrechnen

Diese Stapelverarbeitung dient dazu, den in Rechnung gestellten Aufwand, um den abgezogenen Skonto zu verringern.

Beschreibung

Diese Stapelverarbeitung dient dazu, den in Rechnung gestellten Aufwand, um den abgezogenen Skonto zu verringern. In der RE Steuer Einrichtung gibt es ein eigenes Register.

report

Hier können Sie vorbelegen, was in der Request Page des Berichts dann angezeigt wird. Änderbar bedeutet: Ist dieser Schieberegler gesetzt, können die Werte auf der Request Page durch den Benutzer noch abgeändert werden.

Optionen

Die Verarbeitung läuft wie folgt ab:

  1. Die Skonto-Konten werden aus der Einrichtung (Buchungsmatrix Einrichtung bzw. Kreditorenbuchungsgruppen) ermittelt.
  2. Die noch nicht verarbeiteten und nicht stornierten Sachposten dieser Konten werden durchlaufen.
  3. Für jeden dieser Sachposten wird die damit verbundene Zahlung (Detail. Kreditorenposten) ermittelt (Die Art der Ermittlung differiert, je nachdem, ob manuell oder automatisch ausgeglichen wurde).
  4. Über die Zahlung wird die damit ausgeglichene Rechnung (bzw. die Rechnungen) identifiziert (Kreditorenposten).
  5. Zu jedem Rechnungs-Kreditorenposten werden die zugehörigen Aufwands-Sachposten ermittelt (über die Transaktionsnr.).
  6. Nun wird der dem Skonto entsprechende, anteilige Aufwandsbetrag je Aufwandsbuchung berechnet und in ein Buch.-Blatt eingestellt.

Die Inforegister Optionen

Eigentümer-ZE Hier kann eine (oder mehrere) Zuständigkeitseinheit(en) gewählt werden, nach welchen die gesuchten Posten gefiltert werden. Wir hier z.B. der Wert ZE1 ausgewählt, werden von dem Bericht nur Posten in die Verarbeitung genommen, welche diesen Wert aufweisen.
Skontoauswahl Sie können zwischen Buchungsgruppen bzw. Manuell wählen.
Skontokonto (bei Manuell) Wenn Sie im vorherigen Feld Skontoauswahl Manuell gewählt haben, tragen Sie hier bitte manuell Ihr gewünschtes Skontokonto ein.
Buch. Datumsauswahl Sie können wählen zwischen Zahlungsdatum, Rechnungsdatum und Manuell.
Buchungsdatum (bei Manuell) Haben Sie im Feld Buch. Datumsauswahl Manuell ausgewählt, tragen Sie hier bitte das Buchungsdatum ein.
Datum von / Datum bis Hier tragen Sie den Zeitraum ein, in dem das Skonto der Rechnungen zurückgebucht werden soll (z. B. 01.01.2024..31.01.2024.)
Buchblatt befüllen, Posten aktualisieren Ist dieser Schieberegler gesetzt, können Sie die Felder Buch.-Blattvorlagenname, Buch-Blattname und Buchungstext füllen. Wenn nicht setzen, öffnet sich lediglich eine Vorschau – es werden keine Zeilen in ein Buch.-Blatt eingestellt.
Original Belegnr. verwenden Ein Setzen des Schiebereglers bedeutet, Sie verwenden die Belegnummer der Ursprungsbuchung.
Original Buchungstext verwenden Wird dieser Schieberegler gesetzt, bedeutet das, dass der Original Buchungstext der Ursprungsbuchung verwendet wird.

Starten Sie den Bericht mit Vorschau bzw. Drucken.

Wichtig

  • Manuelle Zahlungen und automatische Zahlungen über den Zahlungsverkehr werden separat behandelt, weil im Zahlungsverkehr mehrere Zahlungen eine einzige Transaktion bilden.
  • Aus dem o.g. Grund kann beim Zahlungsverkehr keine direkte Beziehung zwischen Skonto-Posten und Rechnung hergestellt werden. Das System findet die zugehörige Zahlung zum Skontoposten über die Beschreibung. Deshalb ist es wichtig, dass die Beschreibung im Posten beim automatischen ZV nicht nachträglich verändert wird.
  • Wird der Posten nicht über die Beschreibung gefunden, sucht das System nach der Externen Belegnummer. Gibt es hier Doppelungen, dann ist die korrekte automatische Findung der Rechnung zum Skontoposten nicht möglich!
  • Durch die Trennung zwischen manuellem Ausgleich und automatischem Ausgleich per Zahlungsverkehr kann das System Posten nicht korrekt zurückrechnen, die zunächst (Teilzahlung) manuell und danach der Rest automatisch bezahlt wird (oder umgekehrt).
  • Die Zahlung muss mit Skonto erfolgt sein und die Skonto-Buchung auf einem Skonto-Konto aus der Einrichtung erfolgen.
  • Nur Konten aus der Einrichtung werden berücksichtigt. Wird die Einrichtung geändert, werden die Posten der Konten, die vorher in der Einrichtung enthalten waren, nicht mehr berücksichtigt.
  • Es werden nur Zahlungen/Erstattungen auf Rechnungen/Gutschriften berücksichtigt. Eine Buchung ohne Belegart ist hier nicht zulässig.
  • Die Zahlung (abzgl. Skonto) muss mit dem/den Rechnungsposten ausgeglichen werden.
  • Wird der Ausgleich danach aufgehoben, bucht der Stapel eine bereits erfolgte Skonto-Korrektur wieder zurück. Hat noch nie ein Ausgleich stattgefunden, kann der Stapel die zugehörige Rechnung/Gutschrift nicht finden und auch nicht zurückbuchen.
  • Stornierte Posten werden herausgefiltert. Vor dem Storno muss ja der Postenausgleich aufgehoben werden. Soll der Posten nach dem Aufheben des Ausgleichs auch in der Skonto-RR zurückgebucht werden, dann darf der Posten erst nach der Skonto-RR storniert werden.

Werden mit einer manuellen Zahlung mehrere Rechnungen ausgeglichen und mindestens für eine dieser Rechnungen erfolgt nur ein Teil-Ausgleich (ohne Skonto), so muss die Rest-Zahlung dieser Rechnung nach der Skonto-Rückrechnung erfolgen, falls hier ebenfalls Skonto gezogen wird.

  • Vorsteueranteil: U.U. wird nicht mehr der Vorsteueranteil zurückgebucht, der der Aufwandsbuchung entspricht, da dieser zum Zeitpunkt der Rückbuchung nicht mehr gültig sein könnte. Der Stapel ermittelt den Vorsteueranteil aus den Objekt-Steuerdaten neu in Abhängigkeit des Buchungsdatums.
  • Buchungen auf verschiedene Objekte in den Aufwandsposten werden auf die jeweiligen Objekte wieder zurückgebucht.
  • Buchungen auf verschiedene MwSt.-Gruppen in den Aufwandsposten werden auf die jeweiligen MwSt.-Gruppen wieder zurückgebucht.
  • Beim Buchen der Skonto-Korrektur werden die verarbeiteten Skonto-Sachposten entsprechend gekennzeichnet, so dass diese von der Stapelverarbeitung beim nächsten Lauf nicht mehr berücksichtigt werden. Ein erstelltes Buch.-Blatt kann daher jederzeit wieder gelöscht und die Stapelverarbeitung neu gestartet werden.
  • Für jedes Aufwandskonto einer Rechnung und jede MwSt.-Kombination werden zwei Buch.-Blattzeilen gebildet, die im Saldo 0 (Null) ergeben.
  • Rundungsdifferenzen: Durch die anteilige Berechnung des Buchungsbetrages in Abhängigkeit von Skontobetrag und Aufwand über beliebig viele Posten, kann es natürlich zu geringfügigen Cent-Differenzen auf dem Skonto-Konto kommen.

Technische Hinweise

RelC Discount Re-Exchange (5052455)

4.19.4 - Bankverbindungen

Dieser Bericht druckt die Objektbankverbindungen gruppiert nach Objektzugehörigkeit.

Beschreibung

Dieser Bericht druckt die Objektbankverbindung. Sie können filtern ob alle Objektbanken gedruckt werden oder nur die Standard-Objektbank.

Optionen

Im Standard sind alle Felder auf Objektebene. Der Druck kann nach Eigentümer/Mieter und Objektbank sortiert werden.

Nur Standard-Objektbank Schieberegler aktiv = Der Bericht druckt nur die Banken die im Feld Objektbank einen Haken aufweisen
Schieberegler nicht aktiviert = Der Bericht druckt alle RE Objektbanken

Technische Hinweise

RelC Objects - Bank Details (5052251)

4.19.5 - Rücklastschrift

Mit diesem Bericht kann manuell eine Rücklastschrift erstellt werden.

Beschreibung

In der Stapelverarbeitung Rücklastschrift wird der von der Rücklastschrift betroffene Posten automatisch vorgeblendet. Sollte es sich um den falschen Posten handeln, können Sie diesen bei Bedarf über den Lookup des Feldes Lfd.Nr. ändern. Die Differenz zwischen dem Rechnungsbetrag und dem Rücklastschriftbetrag stellt die Rücklastschriftgebühr dar. Diese wird dem Debitor mit dem Verbuchen in Rechnung gestellt.

Als Zahlungsformcode wird der Wert vorgeblendet, sofern eine Einzugsvereinbarung besteht. Besteht keine Einzugsvereinbarung, so wird auch kein Zahlungsformcode in der Stapelverarbeitung vom System vorgeschlagen. Sie sollten die Stapelverarbeitung Rücklastschrift nur dann mit Angaben eines Zahlungsformcodes starten, wenn Sie den Betrag samt Gebühr erneut per Lastschrifteinzug einziehen möchten. Die Stapelverarbeitung stellt die Buchblattzeilen ein, und Sie können diese anschließend verbuchen, um den Vorgang abzuschließen.

Wichtig

Der Wert wird nur übertragen, wenn der betreffende GVC in der Tabelle Global-GVC-Textschlüssel im Feld RE Zahlungsformcode eingerichtet wurde. Hier legen Sie fest, welche Zahlungsmethode die Rücklastschrift erhalten soll.

Optionen

Lfd.Nr. In diesem Feld wählen Sie den Posten aus, der mit der Rücklastschrift verrechnet werden soll.

Technische Hinweise

RelC Return Debit Note (5052257)

4.19.6 - Prüfliste Kreditorenposten

Die Prüfliste Kreditorenposten dient dem Abgleich des kreditorischen Zahlungsvorschlags.

Beschreibung

Die Prüfliste Kreditorenposten dient dem Abgleich des kreditorischen Zahlungsvorschlags. Wurde der Zahlungsvorschlag erstellt, kann der Bericht im Anschluss gestartet werden. Die Filterung des Berichts ist auf das jeweilige markierte Buchblatt voreingestellt und kann aber bei Bedarf auf den gesamten Zahlungsvorschlag erweitert werden.

Im Bericht werden wahlweise alle Posten der Kreditoren des Zahlungsvorschlags inkl. offener Posten aufgelistet oder alle Kreditoren mit offenen Posten.

Anhand der Spalte Ausgleichs-ID ist ersichtlich, welche Posten im Zahlungsvorschlag stehen. Posten ohne Ausgleichs-ID stehen nicht im Zahlungsvorschlag und haben evtl. ein Abwarten-Kennzeichen oder einen anderen Zahlungsformcode hinterlegt. Somit kann geprüft werden, ob für den Kreditor evtl. noch offene Rechnungen bestehen die es zu auszugleichen gilt.

Optionen

Das Inforegister Optionen verfügt über folgende Einstellungsmöglichkeiten:

Stichtag/Datumsoption Je nach gewählter Datumsoption werden die Posten nach Buchungsdatum oder nach Fälligkeitsdatum bis zum eingegebenen Stichtag abgegrenzt.
Neue Seite pro Kreditor Diese Option ermöglicht einen Seitenumbruch je Kreditor.
Sprache Bei Bedarf können die englischen Spaltennamen gedruckt werden.
nur Kreditoren aus Zahlungsvorschlag Wird der Schieberegler inaktiv gesetzt, listet der Bericht alle Kreditoren mit offenen Posten zum Stichtag auf.

Der Filter im Inforegister Fibu Buch.-Blattname ist automatisch auf das markierte Buchblatt voreingestellt. Wird der Filter auf den Buchblattnamen entfernt, so kann die Liste über den gesamten Zahlungsvorschlag gedruckt werden.

Das Inforegister Kreditorenposten kann bei Bedarf die ermittelten Kreditorenposten weiter eingrenzen. Die Sortierung erfolgt nach Kreditornummer und Buchungsdatum.

Technische Hinweise

RelC Vendor Ledger Entry Check (5052474)

4.19.7 - Zahlungsvorschlag

Auf Basis der Kreditorenposten werden die offenen Kreditorposten für den Zahllauf ermittelt.

Beschreibung

Der Zahlungsvorschlag hat die Aufgabe auf Basis der Kreditorenposten, unter Berücksichtigung der eingegebenen Optionen, die offenen und fälligen Kreditorenposten zu finden und die Auszahlung zu erstellen, sowie Zahlungszeilen für die Erstellung der Zahlungsdatei zu erzeugen. Ein Rechnungs-Kreditorenposten wird zur Zahlung herangezogen wenn:

Feld im Kreditorenposten Bedingung
Offen Wert muss JA sein
Abwarten muss leer sein
Restbetrag >0
Ausgleichs-ID muss leer sein
Fälligkeitsdatum Passt zum angegebenen Fälligkeitszeitraum.

Optionen

Das Inforegister Optionen verfügt über folgende Einstellungsmöglichkeiten:

Letztes Fälligkeistdatum Begrenzt den Zeitraum, für den offene Kreditoren-Posten ausgeglichen werden sollen. Da RELion für jede Kreditoren-Rechnung einen Fälligkeitstermin (in Abhängigkeit der Zahlungsbedingungen) zur Zahlung ermittelt, können anhand dieses Datums die zu zahlenden Posten gefunden werden.
Skonto finden In diesem Feld sollte immer ein Haken sein, damit eventuelle Skontovereinbarungen bei der Zahlung der Rechnung bei allen Skontofälligen Posten berücksichtigt werden. Nur wenn der Haken gesetzt ist, werden auch Skontofällige Posten vorgeschlagen, die nach dem Letzten Fälligkeitsdatumfällig sind! Ansonsten gilt der Filter Letztes Fälligkeitsdatum für alle Posten, egal ob Skontofällig oder nicht. Die Ermittlung des Skontobetrages wird in Abhängigkeit des eingegebenen Buchungsdatums und des Skontodatums am Posten vorgenommen. Eine Prüfung auf Skontotoleranzdatum findet nicht statt. Die Berücksichtigung dieses Datums findet nur bei manueller Bearbeitung der Buchblattzeile statt. Sollten Sie in RELion mit Skontotoleranz arbeiten wollen, müssen Sie die Datumsformeln der Zahlungsbedingungen mit Skontoberechnung anpassen.
Buchungsdatum Der Wert dieses Feldes sollte dem aktuellen Arbeitsdatum entsprechen. Mit Hilfe des Buchungsdatums prüft die Funktion die aktive Kreditoren- und Objektbank, da diese Datensätze über Start-und Enddatum verfügen.
Buchblatt aufteilen Hier haben Sie die Möglichkeit, die ermittelten Zahlungsvorschläge in verschiedene Buchblätter zur leichteren Bearbeitung zu sortieren. Folgende Optionen stehen Ihnen zur Auswahl:
  • Nach Objekt Pro Objektnummer wird ein Buchblatt generiert, wenn für das Objekt offene Debitorenposten vorhanden sind.
  • Nach Bankkonto Pro Objektbankkonto wird ein Buchblatt generiert.
  • Nicht aufteilen Alle Einzugsvorschläge werden in das aktuelle Buchblatt gestellt.
Gegenkontoart und Gegenkontonr. Beim Zahlungsvorschlag ist die Gegenkontoart immer Bankkonto. Dieses Feld ist nur aktiv, wenn Sie die Aufteilungsoption Nicht aufteilen gewählt haben. In diesem Fall gelangen Sie mit dem DrillDown auf die Bankkontenübersicht und können ein bestimmtes Bankkonto, dem die Auszahlungen belastet werden sollen, auswählen. Alle Posten mit einer Objektnummer, die das gewählte Bankkonto als Objektbank hinterlegt haben werden vorgeschlagen.
Buchblatt ohne Objekt In diesem Feld ist das Standard-Buchblatt vorgeblendet. In das eingestellte Buchblatt speichert das System die Posten, welche möglicherweise ohne Objektnummer gebucht wurden. Neben den Optionen haben Sie noch die Möglichkeit, im Bereich Filter des Optionsregisters verschiedene Parameter zur Eingrenzung des Zahlungsvorschlags zu setzen.
Eigentümer/Mieter Wählen Sie einen Wert, wenn Sie für Eigentumsverwaltung und Mietsverwaltung den Zahlungsvorgang getrennt vornehmen möchten.
Von/Bis Objekt Hier können Sie auf bestimmte Objekte abgrenzen.
Benutzer Wenn ein Kreditorenposten gebucht wird, speichert das System den User-Login im Feld Benutzer des Postens. Der Benutzer-Filter grenzt den Zahlungsvorschlag auf Posten ein, die vom ausgewählten Benutzer gebucht wurden.
Bearbeiter Bei der Erfassung von Rechnungsbelegen, validiert das Programm den Verkäufer/Einkäufer-Code in Abhängigkeit der Benutzer Einrichtung. Beim Buchen wird der Code auf den Posten übertragen. Diese Validierung findet bei der Erfassung im Einkaufs-Buchblatt nicht statt. Durch die Auswahl des Verkäufer/Einkäufer-Codes im Feld Bearbeiter kann der Zahlungsvorschlag auf Belegposten, welche durch die gewählte Person erfasst wurden, eingegrenzt werden.
Zahlungsformcode Filtert Kreditorenposten mit dem gewählten Zahlungsformcode.
Herkunftscode Der Herkunftscode wird durch die Buchblatt-Einrichtung auf den Posten übertragen. Der gewählte Wert grenzt die Posten auf das gleichnamige Feld ein.
Ursachencode Der Ursachencode wird durch die Buchblatt-Einrichtung auf den Posten übertragen. Der gewählte Wert grenzt die Posten auf das gleichnamige Feld ein.
Objektgruppennr. Filtert auf das Feld aus dem Posten.

Das Inforegister Kreditor dient Filterzwecken, um den Zahlungsvorschlag bei Bedarf weiter einzuschränken. Sollten die voreingestellten Felder nicht ausreichen, können weitere Felder der Tabelle ausgewählt werden

Technische Hinweise

RelC Payment Proposal (5052374)

4.19.8 - AT-Zahlschein DIN A4

Dieser Bericht ist für ein spezifisches Zahlscheinformular in Österreich bestimmt.

Beschreibung

Dieser Bericht wird nur in der Länderversion Österreich verwendet.

Dieser Beleg stellt einen Zahlscheindruck dar, der auf ein spezifisches Zahlscheinformular der österreichischen Banken abgestimmt ist. Das Blanko-Formular wird vor dem Druck in das entsprechende Druckerfach eingelegt und die Werte durch das angepasste Layout des Berichts direkt in die vorgesehenen Felder gedruckt.

Zusätzlich zum Aufruf im Einheitenvertrag kann der Zahlschein auch im Wirtschaftsplan, in der Abrechnung sowie bei den Mietrechnungen optional zum Druck ausgewählt werden.

Optionen

Je Debitor werden meist mehrere Zahlscheine für die monatliche Vorschreibung gedruckt. Standardmäßig druckt das System immer zwei Zahlscheine je Debitor. Über die Option Eine Seite pro Zahlschein kann nur ein Zahlschein pro Seite gedruckt werden.

Technische Hinweise

RelC AT-SEPA Pay.Slip DINA4 (5052373)

4.19.9 - Darlehen Verbindlichkeitenspiegel Bank

Dieser Bericht bietet eine Übersicht über die abgeschlossenen Darlehen und dem aktuellen Finanzstand.

Beschreibung

Der Bericht Darlehen Verbindlichkeitenspiegel Bank bietet eine präzise Übersicht über die abgeschlossenen Darlehen und deren aktuellen Finanzstände, gruppiert nach Darlehen.

Hinweis

Bitte beachten Sie, dass der Bericht nicht die gesetzlichen Bestimmungen des Verbindlichkeiten Spiegel nach HGB erfüllt.

Optionen

Ihnen stehen folgende Optionen zur Verfügung:

Festes Datum Hier steuern Sie das Startdatum.
Bezug auf Wählen Sie in dem Feld, ob der Bericht ab Startdatum der Planposten oder ab Fälligkeitsdatum der Planposten abgebildet werden soll.
Zeitraum auswählen Tragen Sie hier die Periodenlänge ein. (Jahr, Monat, Vierteljahr, Halbjahr, Zehn Jahre, Staffel)
Nur gebuchte Posten drucken Über diese Option steuern Sie die Druckausgabe der Posten. Ist die Option aktiviert, so werden die gebuchten Planposten gedruckt. Ist die Option nicht aktiv, werden gebuchte sowie geplante Planposten gedruckt.
Sicherheiten drucken Wenn Sie das Feld aktiv setzen, werden im Bericht Darlehenssicherheiten dargestellt.
Berechnungsarten drucken Wenn das Feld aktiviert wird, bedeutet es, dass die Berechnungsmethoden des Darlehens informativ angezeigt werden.
Objektinformationen drucken Aktivieren Sie das Feld, werden das Mieter/Eigentümer-Kennzeichen, die Objektnummer, die Objektbeschreibung, Straße sowie PLZ und Ort abgebildet.
Kommentare drucken Falls Bemerkungen zum Darlehen erfasst werden, aktivieren Sie das Feld.

Technische Hinweise

RelC Loan Payables Bank (5052376)

4.19.10 - Zahlungsvorschlag kreditorisch

Mit der Kreditor Zahlungsvorschlagsliste werden die Zahlungsvorschlagsposten gedruckt.

Beschreibung

Wurde der Zahlungsvorschlag mit Buchblatt-Aufteilung nach Objekt erstellt, kann der Bericht Zahlungsvorschlag kreditorisch über die Funktion Zahlungsvorschlag aufgerufen werden. Die Kreditor-Zahlungsvorschlagsliste druckt die Zahlungsvorschlagsposten. Die Ausgabe erfolgt gruppiert nach Objekt und Kreditor und enthält Angaben zu den relevanten Bankverbindungen sowie weitere Informationen zu den Posten, die zur Zahlung führen.

Optionen

Das Filterregister basiert auf den Zahlungsvorschlagsposten. Der Filter ist auf den Buch.-Blattvorlagenname und die Lfd. Nr. voreingestellt.

Neue Seite je Objekt Ist das Feld aktiv, wird ein Seitenumbruch pro Objekt durchgeführt.

Technische Hinweise

RelC Vendor Payment Proposals (5052503)

4.19.11 - Zahlungsvorschlag kreditorisch n. Bank

Mit der Kreditor Zahlungsvorschlagsliste werden die Zahlungsvorschlagsposten je Auftraggeberbank gedruckt.

Beschreibung

Wurde der Zahlungsvorschlag mit Buchblatt-Aufteilung nach Bank erstellt, kann der Bericht Zahlungsvorschlag kreditorisch n. Bank über die Funktion Zahlungsvorschlag aufgerufen werden.

Die Darstellung gruppiert sich nach der Auftraggeberbank. Sie sehen die Bankverbindung des Auftraggebers sowie die jeweilige Bankverbindung jedes Kreditors. Darüber hinaus drucken Sie die Rechnungsposten mit dem entsprechenden Zahlbetrag. Am Ende des Berichts erfolgt eine Summierung der Zahlbeträge je Objekt.

Optionen

Das Filterregister basiert auf den Zahlungsvorschlagsposten. Der Filter ist auf den Buch.-Blattvorlagenname und die Lfd. Nr. voreingestellt.

Neue Seite je Bank Ist das Feld aktiv, führt das zu einem Seitenumbruch je Auftraggeberbank.

Technische Hinweise

RelC Payment Proposal By Bank (5052504)

4.19.12 - Zahlungsvorschlag debitorisch n. Bank

Es werden die Zahlungsvorschlagsposten je Auftraggeber und Objekt gedruckt.

Beschreibung

Wurde der Zahlungsvorschlag mit Buchblatt-Aufteilung nach Bank erstellt, kann der Bericht Zahlungsvorschlag debitorisch n. Bank über die Funktion Zahlungsvorschlag aufgerufen werden.

Die Darstellung gruppiert sich nach Buch.-Blattname und dem Objekt. Sie sehen die Bankverbindung des Auftraggebers sowie die jeweiligen Bankverbindung jedes Debitors pro Einheitenvertrag. Darüber hinaus werden der Verwendungszweck und der Zahlbetrag gedruckt. Am Ende des Berichts erfolgt eine Summierung der Zahlbeträge je Auftraggeberbank und zusätzlich je Objekt.

Optionen

Das Filterregister basiert auf den Zahlungsvorschlagsposten. Der Filter ist auf den Buch.-Blattvorlagenname und die Lfd. Nr. voreingestellt.

Neue Seite je Bank Ist das Feld aktiv, führt das zu einem Seitenumbruch je Auftraggeberbank.

Technische Hinweise

RelC Payment Proposal Cust. Bank (5052506)

4.19.13 - Zahlungsprotokoll

Protokoll der Zahlungsdatei.

Beschreibung

In diesem Bericht werden die Sätze einer erstellten Zahlungsdatei protokolliert.

Technische Hinweise

RelC Payment Log (5052505)

4.19.14 - Dauerzahlungen fortschreiben

Damit können unbefristet laufende Zahlungen fortgeschrieben werden.

Beschreibung

Mit dem Bericht können unbefristet laufende Zahlungen fortgeschrieben werden. Dies bedeutet, dass eine neue Dauerzahlung für den kommenden Buchungszeitraum erstellt wird. Im Gegensatz zum Bericht Dauerzahlung kopieren können dabei mehrere (bzw. alle) fortlaufenden Dauerzahlungen auf einmal kopiert werden.

Optionen

Hier werden die Felder des Berichts beschrieben.

Nummernserie aus alter fortlaufender Dauerzahlung Wenn der Schieberegler gesetzt ist, wird die Belegnummer der neuen fortlaufenden Dauerzahlung aus der Nummernserie ermittelt, die bereits in der aktuellen Dauerzahlung verwendet wurde.
Nummernserie für neue fortlaufende Dauerzahlung Ist der Schieberegler nicht gesetzt ist, muss hier die Nummernserie angegeben werden, aus der die neuen Belegnummern gezogen werden sollen.
Alte fortlaufende Dauerzahlungen archivieren, wenn komplett gebucht Dauerzahlungen, die komplett gebucht sind, können automatisch in das Archiv verschoben werden, wenn dieses Feld aktiv gesetzt wird.
Neue fortlaufende Dauerzahlungen freigeben Die neuen Dauerzahlungen können automatisch freigegeben werden, wenn Sie sicher sind, dass keine manuellen Änderungen in den neuen fortlaufenden Dauerzahlungen nötig sind.

Zudem können die fortlaufenden Dauerzahlungen noch gefiltert werden. Bei Aufruf aus der Dauerzahlungen Karte wird die Nr. des Belegs voreingestellt.

Technische Hinweise

RelC Recurr. Pay. Extend Perm. (5359507)

4.19.15 - Bankeinzugsvorschlag

Auf Basis der Lastschriftmandate werden die offenen Debitorposten für den Zahllauf ermittelt.

Beschreibung

Der Bankeinzugsvorschlag hat die Aufgabe, auf Basis der Lastschriftmandate und unter Berücksichtigung der eingegebenen Optionen, die offenen und fälligen Debitorenposten zu finden. Dabei wird der Saldo je Lastschriftmandat als Zahlungsbuchung für den Ausgleich erstellt. Zudem werden Zahlungszeilen für die Erstellung der Zahlungsdatei erzeugt.

Ein Rechnungs-Debitorenposten wird zur Zahlung herangezogen wenn:

Feld im Debitorenposten Bedingung
Lastschriftmandat Lfd. Nr. Enthält die laufende Nummer eines aktiven Lastschriftmandats.
Offen Wert muss Ja sein
Abwarten muss leer sein
Restbetrag >0
Ausgleichs-ID muss leer sein
Fälligkeitsdatum Datum passt zum angegebenen Fälligkeitszeitraum.

Optionen

Das Inforegister Optionen verfügt über folgende Einstellungsmöglichkeiten.

Buchblatt aufteilen Mit dieser Option steuern Sie die Gruppierung der Buchblattzeilen nach Buchblättern.
  • Nach Objekt: Pro Objektnummer wird ein Buchblatt generiert, wenn für das Objekt offene Debitorenposten vorhanden sind.
  • Nach Bank: Pro Objektbankkonto wird ein Buchblatt generiert.
  • Nicht aufteilen: Alle Zahlungsbuchungen werden in das Standard-Buchblatt gestellt.
Gegenkontoart Beim Zahlungsvorschlag ist die Gegenkontoart immer Bankkonto.
Gegenkontonr. Dieses Feld ist nur aktiv, wenn Sie die Aufteilungsoption Nicht aufteilen gewählt haben. In diesem Fall gelangen Sie mit dem Drilldown auf die Bankkontenübersicht und können ein bestimmtes Bankkonto, dem die Zahlungseingänge des Lastschrifteinzuges gutgeschrieben werden sollen, auswählen. Alle Posten mit einer Objektnummer, die das gewählte Bankkonto als Objektbank hinterlegt, haben werden vorgeschlagen. Ist das Feld Keine Prüfung Objektbankkonto aktiviert, so werden alle Zahlungsvorschläge mit diesem Bankkonto als Gegenkonto beglichen. Eine Prüfung ob das Bankkonto einem Objekt zugeordnet ist, erfolgt nicht.
Keine Prüfung Objektbankkonto Der Wert dieses Feldes hängt von der Einstellung der Zahlungsverkehr Einrichtung ab. Dort gibt es das gleichnamige Feld im Inforegister Debitor. Da die dortige Einstellung eine wichtige Auswirkung auf das Verhalten der Stapelverarbeitung in Bezug auf das Feld Gegenkontonr. hat, wird es dem Anwender zur Information eingeblendet. Grundsätzlich sollte dieser Parameter nur dann verwendet werden, wenn alle Verwaltungsobjekte des Mandanten über die gleiche Bankverbindung verfügen.
Erstes Fälligkeitsdatum / Letztes Fälligkeitsdatum Über den angegebenen Fälligkeitszeitraum filtert das System die Debitorenposten im Feld Fälligkeitsdatum. Das Erste Fälligkeitsdatum kann leer gelassen werden, das Letzte Fälligkeitsdatum muss immer angegeben werden.
Buchungsdatum Das Buchungsdatum wird bei der Erstellung der Zahlungsbuchungen verwendet und kann bei Bedarf vor dem Buchen im Zahlungsvorgang verändert werden. Mit Hilfe des Buchungsdatums prüft die Funktion die aktive Lastschriftmandate, Debitoren- und Objektbank, da diese Datensätze über Start- und Enddatum verfügen.
Buchungsbeschreibung Der Text wird in den Verwendungszweck übertragen, wenn Sie in der RE Zahlungsverkehr Einrichtung für den Lastschrift Verwendungszweck den Platzhalter %4 festgelegt haben.
SEPA Zahlung Für Basislastschriften (CORE und COR1) und Firmenlastschriften müssen unterschiedliche Zahlungsdateien erstellt werden. Die gewählte Option dieses Feldes filtert Lastschriftmandate mit dem entsprechenden Typ.

Das Inforegister Lastschriftmandat dient Filterzwecken, um den Zahlungsvorschlag bei Bedarf weiter einzuschränken. Sollten die voreingestellten Felder nicht ausreichen, können weitere Felder der Tabelle ausgewählt werden.

Wichtig

Werden im Mandanten der Datenbank unterschiedliche Lastschriftmandatsarten (Vertrag-, Einheit-, Sollstellung- und Sammelmandat) verwaltet, so muss bei der Filterung darauf geachtet werden. Ein Sammelmandat verfügt beispielsweise über keine Vertragsnummer und kann daher nicht danach gefiltert werden.

Technische Hinweise

RelC Bank Collection Proposal (5164252)

4.19.16 - RE Auszahlungsvorschlag

Auf Basis der Einheitenverträge werden die offenen Debitorposten für den Zahllauf ermittelt.

Beschreibung

Der Auszahlungsvorschlag hat die Aufgabe, auf Basis der Einheitenverträge und unter Berücksichtigung der eingegebenen Optionen, die offenen und fälligen Debitorenposten zu finden. Er erstellt den Guthaben-Saldo je Einheitenvertrag als Zahlungsbuchungen für den Ausgleich und erzeugt Zahlungszeilen für die Erstellung der Zahlungsdatei.

Ein Gutschrift-Debitorenposten wird zur Zahlung herangezogen, wenn:

Feld im Debitorenposten Bedingung
Offen Wert muss Ja sein
Abwarten muss leer sein
Restbetrag <0
Ausgleichs-ID muss leer sein
Fälligkeitsdatum Datum passt zum angegebenen Fälligkeitszeitraum.
Zahlungsformcode Wert entspricht der Eingabe im Optionsregister des Berichts.

Optionen

Das Inforegister Optionen verfügt über folgende Einstellungsmöglichkeiten.

Buchblatt aufteilen Mit dieser Option steuern Sie die Gruppierung der Buchblattzeilen nach Buchblättern.
  • Nach Objekt: Pro Objektnummer wird ein Buchblatt generiert, wenn für das Objekt offene Debitorenposten vorhanden sind.
  • Nach Bank: Pro Objektbankkonto wird ein Buchblatt generiert.
  • Nicht aufteilen: Alle Zahlungsbuchungen werden in das Standard-Buchblatt gestellt.
Gegenkontoart Beim Zahlungsvorschlag ist die Gegenkontoart immer Bankkonto.
Gegenkontonr. Dieses Feld ist nur aktiv, wenn Sie die Aufteilungsoption Nicht aufteilen gewählt haben. In diesem Fall gelangen Sie mit dem Drilldown auf die Bankkontenübersicht und können ein bestimmtes Bankkonto, dem die Zahlungseingänge des Lastschrifteinzuges gutgeschrieben werden sollen, auswählen. Alle Posten mit einer Objektnummer, die das gewählte Bankkonto als Objektbank hinterlegt, haben werden vorgeschlagen. Ist das Feld Keine Prüfung Objektbankkonto aktiviert, so werden alle Zahlungsvorschläge mit diesem Bankkonto als Gegenkonto beglichen. Eine Prüfung ob das Bankkonto einem Objekt zugeordnet ist, erfolgt nicht.
Keine Prüfung Objektbankkonto Der Wert dieses Feldes hängt von der Einstellung der RE Zahlungsverkehr Einrichtung ab. Dort gibt es das gleichnamige Feld im Inforegister Debitor. Da die dortige Einstellung eine wichtige Auswirkung auf das Verhalten der Stapelverarbeitung in Bezug auf das Feld Gegenkontonr. hat, wird es zur Information eingeblendet.
Erstes Fälligkeitsdatum / Letztes Fälligkeitsdatum Über den angegebenen Fälligkeitszeitraum filtert das System die Debitorenposten im Feld Fälligkeitsdatum. Das Erste Fälligkeitsdatum kann leer gelassen werden, das Letzte Fälligkeitsdatum muss immer angegeben werden.
Buchungsdatum Das Buchungsdatum wird bei der Erstellung der Zahlungsbuchungen verwendet und kann bei Bedarf vor dem Buchen im Zahlungsvorgang verändert werden. Mit Hilfe des Buchungsdatums prüft die Funktion die aktive Lastschriftmandate, Debitoren- und Objektbank, da diese Datensätze über Start- und Enddatum verfügen.
Keine Prüfung Einheitensaldo Wenn die Einheit zum Zeitpunkt der Auszahlung einen positiven Saldo hat, wird ein ermittelter Guthabenposten standardmäßig nicht ausbezahlt. Wird das Feld aktiviert, erfolgt eine Auszahlung des ermittelten Guthabenpostens trotz positiven Saldos zum Zeitpunkt des Auszahlungslaufs.

Beispiel:

  • 03.01….. GH Jahresabrechnung -100,00 H
  • 01.02….. Sollstellung Miete +500,00 S
  • 02.02….. Saldo Zeitpunkt des +400,00 S
  • Auszahlungslaufs „Jahresabrechnung Guthaben"

Trotz des Saldos zum Zeitpunkt des Auszahlungslaufs werden dem Mieter die 100 EUR Guthaben aus der Jahresabrechnung ausbezahlt, wenn der Haken bei Keine Prüfung Einheitensaldogesetzt wurde.

Buchungstext Wenn hier ein Text eingegeben wird, wird dieser in der Buchblattzeile der Auszahlung als Beschreibung verwendet. Andernfalls nutzt das System die Beschreibung des Debitorenpostens. Der Text kann zudem in den Verwendungszweck der Zahlungszeile übertragen werden, sofern in der RE-Zahlungsverkehr-Einrichtung für den Auszahlung-Verwendungszweck der Platzhalter %4 festgelegt wurde.
Zahlungsformcode Der Initialwert des Feldes beruht auf dem in der RE Zahlungsverkehr Einrichtung hinterlegten Zahlungsformcode für Auszahlungen. Wählen Sie bei Bedarf einen anderen Wert aus. Die Funktion filtert auf Gutschrift-Debitorenposten, welche diesen Wert im Feld Zahlungsformcode enthalten.

Das Inforegister Einheitenvertrag dient Filterzwecken, um den Zahlungsvorschlag bei Bedarf weiter einzuschränken. Sollten die voreingestellten Felder nicht ausreichen, können weitere Felder der Tabelle ausgewählt werden.

Technische Hinweise

RelC Payout Proposal (5052300)

5 - Mietberechnung und -anpassung

Dokumentationen zur Mietberechnung und -anpassung der Wohnungs- und Gewerbemieten.

In den Kapiteln sind die Anwenderdokumentationen enthalten.

5.1 - Mietanpassung

Mit umfangreichen Funktionen zur Mietanpassung lässt sich die Entwicklung der Wohn- und Gewerbemieten im Bestand effizient und transparent steuern.

Einführung

Diese Dokumentation beschreibt die Abläufe zur Durchführung von Mietanpassungen in RELion, basierend auf den gesetzlichen Grundlagen des Bürgerlichen Gesetzbuchs (BGB). Ziel ist es, Anwendern aus der Immobilienverwaltung eine praxisnahe Anleitung zur Einrichtung und Nutzung der Funktionalitäten zu geben.

Die Mietanpassung in RELion umfasst folgende gesetzlich geregelte Verfahren:

  • Staffelmiete (§ 557a BGB)
    Vertraglich vereinbarte, zeitlich gestaffelte Mietanpassungen.
  • Indexmiete (§ 557b BGB) Anpassung der Miete auf Basis des Verbraucherpreisindex.
  • Vergleichsmiete nach Vergleichswohnungen (§ 558a BGB) Erhöhung der Miete durch Vergleich mit ähnlichen Wohnungen.
  • Vergleichsmiete nach Mietspiegel oder Mieterdatenbank (§§ 558c–e BGB) Nutzung qualifizierter Mietspiegel oder Datenbanken zur Ermittlung der ortsüblichen Miete.

Zusätzlich wird die Möglichkeit einer reportbasierten manuellen Mietanpassung behandelt.

Einrichtung

Über die Suche ist die RE Einrichtung aufrufbar.

Einrichtung

Im Inforegister Mietanpassung sind folgende Einstellungen vorzunehmen:

Bezeichnung Erläuterung
Mietanp. Mitteilungsdatum Definiert mittels Datumsformel den zeitlichen Abstand zwischen dem Arbeitsdatum und dem Mitteilungsdatum, das im Erhöhungsschreiben angegeben wird. Das Wirksamkeitsdatum wird ebenfalls auf Basis dieses Datums berechnet.
Mietanp. Zustimmung fällig am Datumsformel zur Berechnung der Fälligkeit der Mieterzustimmung gemäß § 558b BGB. Ausgangspunkt ist das Mitteilungsdatum.
Mietanp. Wirksamkeitsdatum Datumsformel zur Ermittlung des Wirksamkeitsdatums der Mieterhöhung gemäß § 558b BGB, basierend auf dem Mitteilungsdatum.
Mietanp. Zustimmung Mahndatum Datumsformel zur Festlegung des Zeitpunkts für eine Mahnung oder Erinnerung bei ausbleibender Zustimmung.
Mietanp. min. Änderung Betrag Festlegung eines Mindestbetrags für Mietanpassungen. Wird dieser unterschritten, erfolgt keine Erhöhung für die jeweilige Einheit.
Mietanp. Kappungsgrenze % Eingabe der gesetzlichen Kappungsgrenze gemäß § 558 (3) BGB in Prozent. Regionale Kappungsgrenzen werden derzeit nicht unterstützt. Alternativ kann im Mietanpassungslauf mit freiwilligen Kappungsgrenzen gearbeitet werden (siehe Kapitel Ortsübliche Vergleichsmiete nach § 558 BGB).
Mietanp. Frist Kappungsgrenze Datumsformel zur Abbildung der Frist gemäß § 558 (3) BGB.
Plansollstellungscode für Zielmiete Auswahl einer Plansollstellungsart für Zielmieten (siehe Kapitel Zielmiete als optionaler Richtwert). Falls keine passende Art vorhanden ist, kann diese über den erweiterten Lookup erstellt werden.
Rundungsmethode Indexmietanpassung Auswahl der Rundungsmethode für die prozentuale Veränderung von Indexwerten. Standardmäßig erfolgt eine kaufmännische Rundung auf eine Nachkommastelle. Alternativ kann eine Abrundung nach der ersten Nachkommastelle erfolgen, entsprechend der Auslegung eines BGH-Urteils aus dem Jahr 2012.
Änderungsgründe Hinterlegen von Änderungsgründen für verschiedene Mietanpassungsverfahren. Diese werden bei Übernahme der Vorschläge in die Mietsollstellungen übernommen. Unterstützte Verfahren:
• Mietspiegelerhöhung (BGB 558), • Indexanpassung (BGB 557b), • Manuelle Mietanpassungen, • Kostenmiete (Wirtschaftlichkeitsberechnung), • Vergleichsmieten (BGB 558), • Staffelmieten (BGB 557a), • Modernisierung (BGB 559).

Staffelmietanpassung

Die Staffelmiete ist eine fixe Form der Mietanpassung, bei der bereits bei Vertragsabschluss festgelegt wird, in welchem Umfang sich die Miete zukünftig ändern soll. Im Gegensatz zu allen anderen Mietanpassungen ist bei der Staffelmiete der Mietänderungsbetrag daher von Anfang an bekannt.

Für Wohnraummietverhältnisse gilt:

Die Staffelmiete ist geregelt in § 557a BGB. In der Vereinbarung ist die jeweilige Miete oder die jeweilige Erhöhung in einem Geldbetrag auszuweisen. Die jeweilige Mietstaffel muss mindestens 1 Jahr unverändert gelten. Weitere Erhöhungen sind für den Zeitraum der Staffelung unzulässig – dies gilt auch bei Modernisierungen in diesem Zeitraum. Ausgenommen sind lediglich die Betriebskosten. Auch in unbefristeten Mietverträgen können Staffelmieten vereinbart sein. Bei Ablauf der Staffelung kann hier die Miete nur abhängig von der ortsüblichen Vergleichsmiete erhöht werden. Der Ausschluss eines Kündigungsrechtes eines gewerblichen Mieters oder bei einer Individualvereinbarung ist bei einem Staffelmietvertrag auf vier Jahre begrenzt.

Hinweis

Die Staffelmietanpassung ist kein Mietanpassungsverfahren im Sinne dieser Dokumentation, da sie als feste Vertragsgröße ohne Anpassungsverfahren ermittelbar und bei der erstmaligen Stammdatenerfassung des Mietvertrages vorzunehmen ist. Sie wird als Bestandteil der gesetzlich zulässigen Mietanpassungsverfahren dennoch der Vollständigkeit halber hier behandelt.

Erfassung der Staffelmietvereinbarung im Mietvertrag

Im Inforegister Mietparameter werden die Staffeldaten erfasst:

Mietparameter

Bezeichnung Erläuterung
Staffelmiete Aktivierung des Feldes ermöglicht die Erfassung einer Staffelmiete. Nach Aktivierung stehen die zugehörigen Eingabefelder zur Verfügung.
Staffelmiete Startdatum / Enddatum** Das Startdatum wird standardmäßig mit dem Vertragsbeginn vorbelegt, kann jedoch manuell angepasst werden. Das Enddatum wird automatisch auf Basis der Angaben in den Feldern Staffel Reichweite und Staffel Anzahl berechnet.
Staffel Reichweite Eingabe einer Datumsformel zur Definition der zeitlichen Reichweite einer Staffelperiode (z. B. 12M für zwölf Monate).
Staffel Anzahl Anzahl der im Mietvertrag vereinbarten Staffelperioden.
Art der Steigerung Auswahl der Methode zur Mietsteigerung innerhalb der Staffel. Folgende Optionen stehen zur Verfügung:
Prozent: Eingabe eines prozentualen Steigerungswerts im Feld Steigerung Staffelmiete (z. B. „3“ für 3 %).
Betrag pro m² netto: Eingabe eines Netto-Steigerungsbetrags pro Quadratmeter. Der m²-Wert wird aus dem Verteilcode QM entnommen.
Nettobetrag: Eingabe eines pauschalen Nettoerhöhungsbetrags (z. B. 20).
Steigerung Staffelmiete Eingabe des Steigerungswerts entsprechend der gewählten Art der Steigerung. Der Wert ist ausschließlich numerisch zu erfassen.

Nach der Erfassung der Daten, aktualisieren Sie die Sollstellungszeilen um die soeben definierten Staffelmieten auch für die Sollstellungen übernehmen zu können:

Meldung

Staffelmieten berechnen

Wechseln Sie im entsprechenden Mietvertrag in das Inforegister Einheiten und navigieren zu den Sollstellungzeilen. Wählen Sie die Zeile aus, die von der Staffeländerung betroffen ist.

Staffelmiete berechnen

Im Menü kann über Staffelmieten berechnen der Bericht Staffelmieten einstellen geöffnet werden.

Bericht

Die Parameter des Berichts werden automatisch aus den zuvor erfassten Vertragsdaten übernommen. Bei Auswahl der Steigerungsart Prozent ist zusätzlich ein Rundungsbetrag im Feld Rundung des Betrages zu hinterlegen. Die Eingaben sind mit OK zu bestätigen.

Nach Bestätigung werden die bestehenden Sollstellungszeilen um die durch die Staffelmietanpassung erzeugten Sollstellungszeilen ergänzt.

Einrichtung

Im Feld Änderungsgrund erfolgt eine automatische Eintragung durch das System.

Hinweis

Staffelmieten können ausschließlich auf Vertragsebene erfasst und nur einmalig berechnet werden. Sofern einzelne Einheiten oder Sollstellungszeilen innerhalb eines Vertrags unterschiedlichen Staffelvereinbarungen unterliegen, sind weitere Änderungen manuell vorzunehmen. In diesen Fällen kann der Änderungsgrund über den Lookup im Feld Änderungsgrund manuell ausgewählt werden.

Indexmietanpassung

Die Indexmietanpassung ist eine variable Form der Mietanpassung auf Basis einer Indexveränderung. Die künftige Miethöhe wird dabei von der Entwicklung des Preises anderer Güter und Leistungen abhängig gemacht, dem sog. Preisindex. Die Indexveränderung ist die relative oder absolute Differenz zweier Indexwerte, die durch einen Ausgangswert (Index Basiswert) zum Stichtag 1 (Index Bezug) und einen Vergleichswert (Index aktueller Wert) zum Stichtag 2 (Index aktuelles Datum) eindeutig bestimmt wird.

Der Vergleichswert zum Stichtag ist entweder allein durch sein Datum bestimmt (Anpassungsintervall zum Bezugsdatum), oder aber durch seinen Wert (kritischer Wert als Differenz Benchmark gegenüber Bezugswert). Die tatsächliche Mietanpassung aufgrund der Indexveränderung hängt von verschiedenen individuellen Vertragsvereinbarungen ab (Fälligkeit, Ruhezeit, Kappungsgrenze, Anteil etc. …). In RELion besteht die Möglichkeit, sowohl die gestalterischen Freiheiten eines frei verhandelbaren gewerblichen Mietvertrags als auch die gesetzlich regulierten Rahmenbedingungen von Wohnungsmietverträgen abzubilden. Darüber hinaus kann die Überwachung sowie die automatisierte Anpassung von Indexmieten eingerichtet werden.

Einrichtung der Indexreihen

In der Liste Global-Indexcodes werden die im Unternehmen benötigten Indexreihen mit einem eindeutigen Code und einer Beschreibung hinterlegt.

Global-Indexcodes

Erfassung der Indexwerte

In der Liste Global-Indexverwaltung werden die Indexwerte zu den einzelnen Indexreihen (Spalte Indexcode) mit Startdatum und Index zeilenweise erfasst. Die Erfassung muss stets mit dem Monatsersten beginnen. Die Indexreihen werden nur monatsbezogen veröffentlicht. Aus technischen Gründen muss allerdings ein genaues Kalenderdatum vorgegeben werden.

Indexwerte

Hinweis

Indexcodes und Indexwerte gelten mandantenübergreifend für alle Mandanten.

Über die Funktion Vertragsindexdaten aktualisieren kann eine Stapelverarbeitung zur Aktualisierung der Indexdaten für ein neues Datum in der Vertragsverwaltung gestartet werden. Hierzu ist die entsprechende Zeile (z. B. 01.08.2023) zu markieren und die Verarbeitung mit Ja zu bestätigen.

Meldung

Diese Funktion ist insbesondere dann erforderlich, wenn das Basisdatum der Indexvereinbarung bei der Erfassung der vertraglichen Indexregel in der Zukunft liegt (z. B. bei zukünftigen Verträgen oder einem zukünftigen Indexstart) und zum Zeitpunkt der Datenerfassung noch kein Indexwert vorhanden ist. Ebenso ist sie anzuwenden, wenn ein vorhandener Indexwert überschrieben werden soll.

Alle Verträge, die das Basisdatum und den Indexcode der markierten Zeile enthalten, werden durch die Verarbeitung aktualisiert.

Hinweis

Die Funktion aktualisiert Vertragsdaten mandantenübergreifend. Verträge, für die bereits eine Indexmietanpassungshistorie besteht, bleiben unverändert.

Zusätzlich steht die Funktion Vertragsindexdaten für alle Codes aktualisieren zur Verfügung. Diese aktualisiert die Vertragsindexdaten mandantenübergreifend für sämtliche Indexcodes, nicht nur für die aktuell markierte Zeile.

Einrichtung der Nummernserie

Die Seite RE Einrichtung ist über die Suchfunktion aufrufbar. Im Feld Indexanschreiben Nummern ist die Nummernserie zu hinterlegen, die für die Erstellung der Mietanpassungsschreiben als Rechnungsnummer verwendet werden soll. Die Hinterlegung einer Nummernserie ist im Rahmen der Indexmietanpassung verpflichtend.

Nummernserie

Erfassung der Indexvereinbarung im Vertrag

Die Erfassung von Indexvereinbarungen ist Bestandteil der Vertragsverwaltung und wird ausführlich in der Dokumentation Mietverwaltungsverträge beschrieben. Zur Vollständigkeit werden die relevanten Einrichtungsparameter des Mietvertrags nachfolgend zusammengefasst.

Über den Menüpunkt Mietvertragsklauseln/Indexdaten kann die Liste Vertrag Indexdaten geöffnet werden.

Vertrag Indexdaten

Zur Erfassung einer neuen Indexvereinbarung ist die Funktion Neu zu verwenden. Bestehende Vereinbarungen können über Ansicht oder Bearbeiten eingesehen bzw. angepasst werden.

Indexdaten Karte

Im Inforegister Allgemein wird definiert, wie RELion eine Indexveränderung als Basis für eine zulässige Mietanpassung erkennen soll.

Bezeichnung Erläuterung
Vertragsnr. Vertragsnummer, zu der die Indexvereinbarung gespeichert wird. Pro Vertrag können mehrere Vereinbarungen erfasst werden.
Index Bezeichnung Bezeichnung der anzulegenden Indexvereinbarung.
Sollstellungsart Einschränkung auf eine bestimmte Sollstellungsart, für die die indexabhängige Anpassung erfolgen soll.
Index Code Auswahl der Indexreihe, auf die sich die Vereinbarung bezieht.
Index Bezug Datum, ab dem der Bezugswert der Indizierung erstmals berechnet wird. Nach einer Mietanpassung wird dieses Datum automatisch aktualisiert.
Index aktuelles Datum Datum, zu dem die Indexreihe zuletzt gepflegt wurde.
Anpassungsart Die Anpassungsart bestimmt die Kriterien, die erfüllt sein müssen, um bei einer Indexveränderung eine zulässige Mietanpassung zu erkennen.
Kritischer Wert: Der kritische Wert ist der errechnete Indexwert, der die definierte Differenz ausgehend vom Basiswert markiert. Eine Mietanpassung ist zulässig, wenn der Index aktueller Wert (entspricht dem zum aktuellen Datum gültigen Indexwert) den Index Kritischer Wert erreicht oder überschreitet.
Anpassungsdatum: Das Anpassungsdatum errechnet sich aus dem Startdatum des Index Bezug zuzüglich der im Feld Anpassungsintervall definierten Zeitspanne. Eine Mietanpassung ist zulässig, wenn das Anpassungsintervall abgelaufen ist.
Beides – was zuerst: (Eine von beiden Bedingungen muss erfüllt sein) Bei dieser Option ist eine Mietanpassung zulässig, wenn entweder der Index Kritischer Wert erreicht wird oder das Anpassungsintervall abgelaufen ist.
Beides gleichzeitig: (Beide Bedingungen müssen erfüllt sein) Bei dieser Option ist eine Mietanpassung nur zulässig, wenn sowohl der Index Kritischer Wert erreicht, wird als auch das Anpassungsintervall abgelaufen ist.
Erhöhungsart Methode zur Berechnung des kritischen Indexwerts:
Erhöhung %: relative Veränderung
Erhöhung Punkte: absolute Veränderung
Erhöhung % Prozentwert (Dezimalzahl) zur Berechnung des kritischen Indexwerts bei Auswahl von Erhöhung %.
Erhöhung Punkte Punktezuwachs (Dezimalzahl) zur Berechnung des kritischen Indexwerts bei Auswahl von Erhöhung Punkte.
Anpassungsintervall Zeitraum ab dem Index Bezug, nach dessen Ablauf eine Indexveränderung betrachtet wird.
Standard Index Aktivierung bewirkt, dass dieser Index als Standard verwendet wird. Bestehende Verträge ohne Indexvereinbarung können optional angepasst werden. Meldung
Bemerkung Freitextfeld zur Hinterlegung einer Bemerkung, die in der Indexliste angezeigt wird.
Vertragsklasse Wird automatisch zur ausgewählten Vertragsnummer ermittelt und angezeigt.
Anpassung gesperrt Bei Aktivierung wird der Vertrag bei einem Index-Mietanpassungslauf nicht berücksichtigt.
Sperrgrund Optionaler Grund für die Sperrung, sofern das Feld Anpassung gesperrt aktiviert wurde.
Konto Nr. Filter Einschränkung der Indexanpassung auf bestimmte Konten. Kann mit dem Filter Sollstellungsart kombiniert werden.
Index Basiswert Wert der Indexreihe zum Datum im Feld Index Bezug.
Index aktueller Wert Wert der Indexreihe zum Datum im Feld Index aktuelles Datum.
Index Kritischer Wert Kalkulierter Wert basierend auf dem Index Basiswert und den Erhöhungsparametern.
Kritisches Anpassungsdatum Kalkuliertes Datum, ab dem eine Anpassung gemäß Index Bezug und Anpassungsintervall möglich ist.
Fehlprozent Relative Differenz zwischen aktuellem Wert und kritischem Wert.
Fehlpunkte Absolute Differenz zwischen aktuellem Wert und kritischem Wert.

Im Inforegister Anpassung werden die Einstellungen vorgenommen, die die Berechnung der Mietanpassung hinsichtlich der Höhe und Fälligkeit bestimmen.

Bezeichnung Erläuterung
Früheste Anpassung Geben Sie ein Datum nur dann ein, wenn eine Indexmietanpassung vor diesem Zeitpunkt ausgeschlossen werden soll.
Anpassungsfälligkeit In diesem Feld ist die Anpassungsfälligkeit für den Mietvertrag zu bestimmen. Folgende Optionen stehen zur Auswahl: Mitteilungsdatum Die Fälligkeit der neuen Miete berechnet sich in Relation zum Mitteilungsdatum der Mietanpassung. Berechnungsdatum Die Fälligkeit der neuen Miete berechnet sich in Relation zu dem Datum, zu dem die Kriterien nach der Anpassungsart der Mietanpassung erfüllt waren.
Fälligkeitsformel Datumsformel zur Festlegung des Zeitpunkts, ab dem die neu berechnete Miete geschuldet wird. Ausgangspunkt ist das Datum der Anpassungsfälligkeit (Mitteilungs- oder Berechnungsdatum). Ohne Eingabe gilt die Miete ab dem Mitteilungs- bzw. Berechnungsdatum. Für eine Gültigkeit ab dem nächsten Monatsersten kann die Formel LM+1 verwendet werden.
Weitergabe % Prozentualer Anteil der Indexveränderung, der auf die Mietneuberechnung angerechnet wird. Standardmäßig ist der Maximalwert von 100 % voreingestellt.
Kappungsgrenze % Relativer Höchstbetrag der zulässigen Mietanpassung bezogen auf die zuletzt gültige Miete.
Anpassungsdatum Mitteilungsdatum der letzten Mietanpassung, sofern bereits eine Anpassung auf Basis dieser Vereinbarung erfolgt ist.
Letzte Mieterhöhung Wirksamkeitsdatum der letzten Mietanpassung, sofern bereits eine Anpassung erfolgt ist.
Erhöhungsweitergabe Absoluter Betrag der letzten Mietanpassung, sofern bereits eine Anpassung erfolgt ist.

Sofern noch nicht über die Option Standard Index geschehen, ist die Indexvereinbarung noch dem betreffenden Einheitenvertrag zuzuweisen. Dies kann in der Indexvereinbarung im Feld Index Bezeichnung des Inforegisters Einheiten ausgewählt werden.

Mietvertrag

Nach der Zuordnung der Indexvereinbarung zu dem Mietvertrag, wird in der Infobox Vertragsinformation der Aufgabenseite Mietvertrag die Verknüpfung des Vertrages mit der Indexvereinbarung angezeigt.

Hinweis

Es können grundsätzlich mehrere Indexvereinbarungen zu einem Mietvertrag hinterlegt werden. Die Zuordnung zu den jeweils betroffenen Einheitenverträgen erfolgt individuell.

Ablaufschema

Schematische Darstellung einer Indexveränderung:

Indexveränderung

In der Datenbank gespeichert werden die Stammdaten Stichtag 1, der Ausgangswert sowie die Parameter der Indexveränderung, die Wertänderung (absolut oder relativ) oder das Intervall (Zeitverlauf). In Abhängigkeit vom Parameter der Indexveränderung wird entweder der Stichtag 2 oder aber der Vergleichswert errechnet.

Schematische Darstellung des Indexprüfverfahrens in RELion:

Indexprüfverfahren

Der Stichtag 1 (Indexbezug) gibt als Ausgangswert den Index Basiswert an. Der Vergleichswert am Stichtag 2 (Index aktueller Wert) wird durch das vom Anwender vorzugebende Berechnungsdatum bestimmt. Zum Berechnungsdatum wird in RELion geprüft, ob anhand der definierten Anpassungsarten die Voraussetzung einer definierten Indexveränderung gegeben sind oder nicht. Sind die Voraussetzungen erfüllt, wird die weitere Berechnung der Mietanpassung auf Basis des Berechnungsdatums und dem dazu korrespondierenden Indexwert in Kombination mit den übrigen Anpassungsbedingungen vorgenommen.

Der Ausgangswert wird unter Bezugnahme auf eine bestimmte Indexreihe in einer separaten Tabelle erfasst und ist dort entsprechend der Veröffentlichung des Statistischen Bundesamtes durch den Anwender fortzuschreiben (siehe Kapitel Einrichtung der Indexreihen. und Erfassung der Indexwerte).

Indexprüfung über Indexprüfprotokoll

RELion stellt mit dem Bericht Mietvertragindexerh. Prüfliste ein Werkzeug zur Verfügung, mit dem der Verwaltungsbestand auf mögliche Indexmietanpassungen geprüft werden kann. Zulässige Anpassungen können anschließend in einen Mietanpassungsvorschlag überführt werden.

Hinweis

Bei der Prüfung einer möglichen Indexanpassung wird zunächst die Indexveränderung des Index Basiswertes gegenüber dem vorzugebenen Berechnungsdatum ermittelt und bei Erfüllung der Änderungskriterien (Wert und/oder Datum) mit den Kriterien der Mietanpassungsoptionen abgeglichen. Das Ergebnis der Prüfung nebst ergänzenden Informationen wird im Prüfprotokoll aufbereitet und zur Ansicht und weiteren Bearbeitung bereitgestellt.

Der Bericht Mietvertragindexerh. Prüfliste wird über das entsprechende Menü gestartet.

Bericht

Im Inforegister Optionen sind folgende Angaben erforderlich:

  • Berechnungsdatum: Datum aus der Indexreihe, dessen Entwicklung gegenüber dem Basiswert geprüft wird.
  • Mitteilungsdatum: Datum, zu dem die Mieter über die Anpassung informiert werden sollen.
  • Indexcode: Auswahl der Indexreihe für die Berechnung.
  • Nur fällige Einheitenverträge: Optionales Filterkriterium zur Einschränkung auf fällige Verträge.
  • Einheitenvertrag: Weitere Einschränkung der zu prüfenden Verträge möglich.

Hinweis

Der Bericht kann alternativ über die Indexverwaltung (Prüfliste Mietanpassung) oder direkt aus dem Mietanpassungsvorschlag über Indexerhöhung gestartet werden.

Nach Abschluss der Verarbeitung wird ein Hinweis angezeigt, dass ein Prüfprotokoll erstellt wurde.

Hinweis

Mit Ja wird die Übersicht Indexmietanpassung Protokoll geöffnet, gefiltert auf den aktuellen Protokolleintrag. Das Protokoll kann auch später über das Menü Indexmietanpassung Protokoll aufgerufen werden.

Protokoll

Die Auswertung enthält alle relevanten Daten zum Berechnungsdatum und ermöglicht eine vertragsweise Prüfung. Alle beim Start der Mietvertragindexerh. Prüfliste vorgegebenen Werte werden in den Feldern des Prüfprotokollkopfes angezeigt. Die Prüfprotokolle werden fortlaufend nummeriert. Der Anwender, der die Verarbeitung gestartet hat und das Datum der Verarbeitung werden ebenfalls angezeigt. Über Ansicht wird die Indexmietanpassungsprotokollkarte geöffnet.

Im Inforegister Allgemein werden die Daten des Protokollkopfes angezeigt. Diese entsprechen, den bei der Verarbeitung der Mietvertragindexerh. Prüfliste vorgegebenen Parametern und Filtern.

Allgemein

Vier Infoboxen zu den Indexerhöhungszeilen zeigen weitere Details. In der Infobox Objekt Informationen sind Informationen zum Objekt und der Einheit enthalten.

Infobox

In der Infobox Debitor Informationen werden Name und Anschrift angezeigt.

Debitor Informationen

In der Infobox Indexdaten Vertrag werden die Informationen bereitgestellt, die sich aus der Indexvereinbarung ergeben. Dazu zählen die Anpassungsart und Anpassungsregeln hinsichtlich Fälligkeit und Weitergabe.

Indexdaten Vertrag

In der Infobox Beträge werden die zur Kontonummer ermittelten Beträge der alten und neuen Miete nebst Erhöhungsbetrag und ggf. bestehender Nachzahlung ausgewiesen.

Beträge

Im Inforegister Indexerhöhungszeilen werden alle Datensätze angezeigt, die vom Prüflauf verarbeitet wurden.

Indexerhöhungszeilen

Die Verarbeitung erfolgt kontenweise zur Einheit des Vertrages. Die Liste kann nach allen Spalten gefiltert oder sortiert werden. Die Spalten können bei Bedarf ein- und ausgeblendet und nach Belieben angeordnet werden. Ein Export nach Excel ist möglich über die entsprechende Standardfunktion:

Excel

Der Menübefehl Excel Ausgabe Übersicht erzeugt eine Tabellenansicht aller Spalten, unabhängig davon, ob diese tatsächlich auf der Indexmietanpassungsprotokollkarte eingeblendet wurden oder nicht. Diese Tabellenansicht kann sodann ebenfalls über die genannte Standardfunktion nach Excel exportiert werden, um für weitere Analysen oder auch den Ausdruck auf Papier aufbereitet zu werden.

Hinweis

Eine Indexmietanpassung wird vorgeschlagen, wenn – abhängig von der Anpassungsart – zum Berechnungsdatum:

  • der kritische Wert erreicht oder überschritten ist und/oder
  • das Anpassungsintervall abgelaufen ist und
  • das Datum früheste Anpassung abgelaufen oder nicht definiert ist.

Die Prüfroutine vergleicht den Indexwert zum Berechnungsdatum mit dem Basiswert. Es wird empfohlen, die Prüfung regelmäßig (monatlich) durchzuführen. Bei längeren Prüfpausen sollte das Berechnungsdatum auf das zuletzt geprüfte Datum folgen.

Über die Funktion Mietanpassungszeilen erstellen können die Prüfzeilen des Indexprüflaufes an einen Mietanpassungsvorschlag zur weiteren Verarbeitung übergeben werden.

Mietanpassungsvorschlag erstellen

Ausgangsbasis für die Erstellung eines Mietanpassungsvorschlages ist das Indexprüfprotokoll. Um einen Mietanpassungsvorschlag für Indexmietanpassungen zu erstellen, wählen Sie auf der Indexmietanpassungsprotokollkarte im Menü Mietanpassungszeilen erstellen.

Mietanpassungszeilen

Wählen Sie im Inforegister Optionen den Code für den Mietanpassungsvorschlag über den Lookup aus. Im Inforegister Indexmietanpassungszeilen Protokoll können Sie bei Bedarf die Verarbeitung auf bestimmte Datensätze des Prüfprotokolls einschränken.

Bericht

In der ausgewählten Mietanpassungsvorschlagszeile werden die Datensätze möglicher Mietanpassungen vom Bericht Mietanpassungszeilen erstellen eingestellt. Die Verarbeitung schließt mit einem Hinweis ab.

Mitteilung

Wenn Sie den Hinweis mit Ja bestätigen, öffnet sich die Übersicht Mietanpassungszeilen des betroffenen Mietanpassungsvorschlags.

Mitanpassungszeilen

Es werden alle fehlerfreien Zeilen des Indexmietanpassungsprotokolls in den Mietanpassungsvorschlag übergeben. Der Status im Feld Anpassungszeile erstellt der Indexmietanpassungsprotokollkarte ändert sich von Nein auf Ja.

Indexerhöhungszeilen

Hinweis

Sofern bei der Verarbeitung im Bericht Mietanpassungszeilen erstellen kein Filter im Inforegister Indexmietanpassungszeilen Protokoll gesetzt wurde, sind alle fehlerfreien Zeilen an den Mietanpassungsvorschlag übergeben worden. Ggf. über den Filter ausgeschlossene Datensätze können jederzeit nachverarbeitet werden, indem die Funktion über Mietanpassungszeilen erstellen erneut angestoßen wird. Eine bereits an den Mietanpassungsvorschlag übergebene Zeile kann nicht erneut übergeben werden, es sein denn, alle Zeilen des Mietanpassungsvorschlags werden gelöscht, dann ändert sich der Wert wieder von Ja auf Nein.

Indexmietanpassungsvorschlag

Der Mietanpassungsvorschlag stellt den Arbeitsvorrat des Mietanpassungsvorgangs dar. Mit Neu wird ein neuer Vorgang eröffnet:

Mietanpassungsvorschlag

Im Rahmen der Indexmietanpassung kann ein Mietanpassungsvorgang über die entsprechende Funktion eingerichtet werden.

Geben Sie im Feld Code einen eindeutigen Identifikator und im Feld Beschreibung eine aussagekräftige Beschreibung für den Vorgang ein. Als Mietanpassung Art ist die Option Indexerhöhung auszuwählen. Die übrigen Felder werden bei Ausführung der Anpassungsfunktion automatisch durch das System befüllt.

Wurden Mietanpassungsvorschläge erstellt, wird die Anzahl der verarbeiteten Zeilen in der Spalte Zeilen angezeigt. Ein direkter Wechsel in die zugehörigen Mietanpassungszeilen ist über diese Spalte möglich. Alternativ kann der entsprechende Vorschlag markiert und über das Menü Details die Option Zeilen ausgewählt werden.

Zeilen

Die Ansicht zeigt alle relevanten Informationen zu den anzupassenden Sollstellungsbeträgen, jeweils zeilenweise pro Einheitenvertrag und Konto.

  • Über Vorgeschlagene Mietanpassungen kann ein Bericht mit den relevanten Daten zur Mietanpassung erstellt werden.
  • Mit Anschreiben Indexmietanpassung besteht die Möglichkeit, eine Vorlage auszuwählen und die Mieter über die geplante Mietanpassung zu informieren.

Erweiterte Ansichten und Gruppierungen im Indexmietanpassungsvorschlag

Ausgehend von der Übersicht der Mietanpassungsvorschläge besteht die Möglichkeit, sich in der Spalte Vertragszeilen, die vertragsbezogenen Indexanpassungen anzeigen zu lassen:

Vertragszeilen

Mietanpassung Vertrag

Alle Zeilen des Mietanpassungsvorschlages werden in der Übersicht zum jeweiligen Vertrag zusammengefasst dargestellt. Zur Ansicht der Details einer einzelnen Zeile ist die entsprechende Zeile zu markieren. Die Detailansicht kann über das Menü Verwalten geöffnet werden. Alternativ kann die Detailansicht durch Anklicken des Codes in der jeweiligen Zeile aufgerufen werden.

Im Inforegister Allgemein sind die vertragsbezogenen Daten der Mietanpassung zusammengefasst.

Allgemein

Die Details zu der vertragsbezogenen Mietanpassung sind in den Inforegistern Mietanpassung Erweiterungszeilen Einheit und Mietanpassung Erweiterungszeilen Konto zusammengefasst:

Erweiterungszeilen

Sämtliche aktuellen Einheiten und Konten des Vertrages, ungeachtet einer tatsächlich vorgenommen Mietanpassung (Feld Angepasst = Ja) werden übersichtlich dargestellt. Personenbezogene Daten zu Empfänger, Eigentümer, Verwalter und Bearbeiter werden in gleichnamigen Inforegistern zusammengestellt:

Daten

Im Inforegister Nachzahlung werden die vertragsbezogenen Summen der Nachforderungen dargestellt.

Nachzahlung

Wichtig

Die Zusammenfassung zum Vertrag erfolgt auch dann, wenn unterschiedliche Indexvereinbarungen innerhalb des Vertrages bestehen. Unterschiedliche Indexvereinbarungen innerhalb eines Vertrages können dazu führen, dass das Wirksamkeitsdatum der Mietanpassung innerhalb des Vertrages in einem Anpassungslauf zu unterschiedlichen Terminen eintritt. Die Nachzahlung wird je Konto tag genau berechnet, allerdings kann das Wirksamkeitsdatum und auch die Anzahl der Perioden Nachzahlung nicht mehr eindeutig pro Vertrag sein. Bitte beachten Sie dies bei der Einrichtung der Wordserienbriefe, falls Sie Verträge verwalten, die mit unterschiedlichen Indexvereinbarungen eingerichtet sind!

Mieteranschreiben

Für die Mitteilung der Mietanpassung an den Mieter bietet RELion Vorlagen sowohl im RDLC als auch im Word-Format an. Letzteres kann insb. dazu genutzt werden, individuelle Anpassungen im Aufbau bzw. Layout vorzunehmen.

Mietanpassungsvorschlag verarbeiten

Nach Abschluss der Prüfung des Mietanpassungsvorschlags sowie der Versendung der entsprechenden Mitteilungen an die Mietparteien erfolgt die Übergabe der Mietanpassungszeilen an die Mietsollstellungszeilen. Hierzu ist im Menüband des Mietanpassungsvorschlags die Funktion Sollstellungszeilen eintragen auszuwählen.

Hinweis

Hinweis

Es werden bei Ausführung der Funktion alle Sollstellungszeilen übertragen, die fehlerfrei sind und im Feld Freigegeben einen Haken haben. Sollen einzelne fehlerfreie Zeilen von der Bearbeitung ausgeschlossen werden, muss der Freigabehaken dort entfernt werden. Die Funktion kann alternativ auch von den Mietanpassungszeilen aus aufgerufen werden.

Zur Überführung der Mietanpassungszeilen in die Sollstellungszeilen des Vertrages bestätigen Sie mit Ja. Nach erfolgreicher Verarbeitung erhalten Sie einen Hinweis mit der Angabe zur Anzahl verarbeiteter Zeilen.

Hinweis

Für den Zeitraum, für den Mieten vor der Anpassung bereits sollgestellt wurden und für die die Mietanpassung nun rückwirkend wirksam wird, werden Sollstellungszeilen erzeugt und in das Buchblatt für Sollstellungsdifferenzzeilen eingestellt.

Alternativ zur Erstellung echter Sollstellungen besteht die Möglichkeit, die Mietanpassungen als Plansollstellungen auf Einheitenebene zu erfassen. Dies erfolgt über die Funktion Plansollstellungszeilen erstellen, die im Menüband des Mietanpassungsvorschlags zur Verfügung steht.

Hinweis

Hinweis

Sofern für die gewählte Plansollstellungsart bei der Einheit noch keine Plansollstellung existiert, wird diese neu angelegt. Das Startdatum entspricht dem Anpassungsdatum (Wirksamkeitsdatum). Sind bereits Plansollstellungen für die gewählte Art vorhanden, gelten folgende Regeln:

  • Liegt das Startdatum der bestehenden Plansollstellung vor dem Anpassungsdatum und ist kein Endedatum definiert, wird die bestehende Plansollstellung zum Tag vor dem Anpassungsdatum beendet und eine neue Zeile angelegt.
  • Ist ein Endedatum vorhanden und liegt das Anpassungsdatum hinter diesem Datum, wird eine neue Plansollstellung angelegt.
  • Befindet sich das Anpassungsdatum innerhalb des Zeitraums einer bestehenden Plansollstellung (Start- und Endedatum vorhanden), erfolgt keine weitere Anlage. Die bestehende Zeile bleibt unverändert.
  • Liegt das Anpassungsdatum vor dem Startdatum einer bestehenden Plansollstellung, wird eine neue Zeile angelegt. Das Endedatum dieser Zeile entspricht dem Tag vor Beginn der nachfolgenden Plansollstellung.
  • Existiert bereits eine Plansollstellungszeile zum Anpassungsdatum, erfolgt keine weitere Anlage. Die bestehende Zeile bleibt unverändert.

Nach der Verarbeitung werden die entsprechenden Mietanpassungszeilen aus dem Mietanpassungsvorschlag entfernt.

Ortsübliche Vergleichsmiete nach § 558 BGB

Die Mietanpassung nach ortsüblicher Vergleichsmiete ist eine variable Form der Mietanpassung, die ausschließlich im Wohnungsmietvertrag Anwendung findet. Während die Mietanpassungsformen Staffelmiete und Indexmiete vertraglich vereinbarte Mietanpassungen darstellen, bei denen die Vertragsparteien bei Vertragsabschluss über die Miethöhe verhandeln können und sich über die Art und Höhe der künftigen Entwicklung im Voraus einig sind, ist die Mietanpassung nach § 558 BGB eine vollständig durch gesetzliche Regelungen bestimmte Mietanpassungsform, die vertraglich nicht zum Nachteil des Mieters abgedungen werden kann.

Sie soll auf der einen Seite dem Vermieter die Möglichkeit eröffnen, bei langjährigen Mietverhältnissen die Miete wertbeständig zur Markentwicklung zu halten, aber auf der anderen Seite auch den Mieter vor unerwarteten Preisentwicklungen schützen. Aus diesem Grunde sind die Mietanpassungen nach § 558 BGB zahlreichen Bestimmungen und Beschränkungen unterworfen.

Die wichtigsten Bestimmungen sind:

  • Preisstabilität (Ruhezeit):
    • Eine vertraglich vereinbarte Miete muss vor einer Anpassung mindestens 15 Monate unverändert sein (Anpassungen nach § 559 BGB und § 560 BGB bleiben unberührt).
  • Preisschutz (Kappungsgrenze)
    • Eine Mietanpassung darf in einem Zeitraum von 3 Jahren nicht mehr als 20 % betragen (Anpassungen nach § 559 BGB und § 560 BGB bleiben unberührt, regional ggf. niedrigere Kappungsgrenzen möglich).
  • Mieterkonsens (Zustimmungspflicht)
    • Die Mietanpassung ist zustimmungspflichtig und muss zur Wirksamkeit bei fehlender Zustimmung gerichtlich geltend gemacht werden.
  • Begründung (Ortsüblichkeit):
    • Die Mietanpassung muss begründet sein, d.h. die aktuelle Miete muss unterhalb der ortsüblichen Vergleichsmiete liegen und der Nachweis hierüber geführt werden.

In der Begründung liegt das Streitpotential und die eigentliche Herausforderung an eine erfolgreiche Mietanpassung nach § 558 BGB. In RELion haben Sie die Möglichkeit, die zwei maßgeblichen Formen der Begründung einzurichten und für eine Mietanpassung heranzuziehen.

  1. drei Vergleichswohnungen (§ 558a Ziffer 4 BGB)
  2. den Mietspiegel bzw. sog. qualifizierten Mietspiegel (§ 558c, d)

Der Vollständigkeit halber sei darauf hingewiesen, dass das Gesetz weitere Möglichkeiten zur Begründung vorsieht, nämlich den Bezug auf ein Gutachten und die Mieterdatenbank. Diese Formen sind jedoch selten und sehr individuell. Sie werden daher nicht explizit in RELion behandelt. Mietanpassungen mittels dieser Begründungsmethoden sind dann manuell vorzunehmen.

Mietspiegel

Der Mietspiegel ist ein wichtiges Instrument bei der Begründung einer Mietanpassung von Wohnraummieten an die ortsübliche Vergleichsmiete nach § 558 BGB. Eine einheitliche Form für den Mietspiegel, insbesondere hinsichtlich der Berechnungsparameter, ist nicht festgelegt. Der Mietspiegel wird von der zuständigen Gemeinde erstellt, oft in Zusammenarbeit mit Interessenverbänden der Mieter und Eigentümer. Hieraus ergibt sich eine große Vielfalt von Mietspiegeln mit unterschiedlichen Berechnungsmethoden.

Der überwiegende Teil der Mietspiegel ist zweistufig:

In der ersten Stufe wird die Basismiete anhand allgemeiner Parameter wie z. B. Baujahr, Wohnungsgröße, Lage und Ausstattung ermittelt. In der zweiten Stufe (die aus mehreren Einzelschritten bestehen kann) wird dieser Wert mit Hilfe von Zu- und Abschlägen modifiziert, damit auf besondere werterhöhende oder –mindernde Eigenschaften der einzelnen Wohnung abgestellt werden kann.

Grafik

Im Detail bestehen bei den unterschiedlichen Modellen von Mietspiegeln erhebliche Unterschiede bei der Berechnung. Die größte Herausforderung stellt die Abbildung der Zu- und Abschlagsmechanismen dar. Die Vorgaben unterscheiden sich teils sehr stark voneinander und sind durch unterschiedliche Logik, abweichende Parameter und nicht einheitliche Bezugsgrößen nur schwer in einem allgemeinen Modell zur Deckung zu bringen.

Allgemeine Erläuterung

Basismiete

Ausgangspunkt einer Mietenberechnung nach Mietspiegel ist die Ermittlung einer Basismiete, unter anderem auch als Grundpreis oder Mietrichtwert bezeichnet. Dies erfolgt i.d.R. durch Zuordnung der Wohnung in einer Matrix, die sich aus den Merkmalen der sogenannten Ausprägungen, zusammensetzt (z. B. Baujahr, Wohnungsgröße, Lage, Ausstattung).

Vielfach werden in der Matrix auch bereits Grenzen definiert, innerhalb derer sich Abweichungen durch Zu- und Abschläge zu bewegen haben. In diesem Fall wird zusätzlich pro Mietspiegelfach eine Spanne zwischen Min- und Maxwerten um einen Mittelwert festgelegt.

Mietspiegelaufbau

Matrix

Hinweis

Ziel jeder Mietspiegel-Zeilen/Spalten-Matrix, die sog. Richtwert-Tabelle, ist die Ermittlung der Richtwerte, auch Basismiete genannt, einer Wohnung im Schnittpunkt ihrer Zeilen und Spalten, dem sog. Mietspiegelfach. Häufig werden in diesem Mietspiegelfach Mittel- sowie Höchst- und Mindestwerte pro m² Wohnfläche angegeben. Jedes mögliche Mietspiegelfach wird in RELion als eigene Zeile in der Basismieten-Matrix geführt.

Die Ausprägungen der Matrix müssen konstante Eigenschaften sein, die einer Wohnung eindeutig als Stammdaten zugeordnet werden können. Hängen diese Ausprägungen ihrerseits von vorausgehenden Berechnungen ab, dann sind diese Ausprägungen in einer Zwischenrechnung außerhalb von RELion zu ermitteln, bevor die Ausprägungen den Einheiten zugewiesen werden. Jedes der bis zu neun möglichen Ausprägungsmerkmale muss jeder Wohnung einzeln zugewiesen werden. Auch Ausprägungen, die bereits indirekt bekannt sind, wie z. B. das Baujahr oder die Wohnungsgröße sind explizit als Mietspiegelausprägung zu erfassen. RELion ermittelt sodann aus der Kombination der bei der Einheit erfassten Ausprägungen automatisch das zugehörige Mietspiegelfach und wertet den dort angegeben Mittelwert und die Preisspanne aus.

Zu- und Abschläge der Basismiete

Ist der Basiswert für die betreffende Einheit ermittelt, wie im vorigen Abschnitt beschrieben, sehen die meisten Mietspiegel vor, dass der ermittelte Wert durch die Anwendung von Zu- und Abschlägen weiter individualisiert und den tatsächlichen Gegebenheiten der einzelnen Wohnung angepasst wird. So kann z. B. eine hochwertige Ausstattung oder bevorzugte Lage eine Erhöhung des Mietpreises rechtfertigen, ebenso wie negative Bewertungsmerkmale eine entsprechende Verminderung bewirken können. Die Schwierigkeit bei der Abbildung ergibt sich daraus, dass sowohl bei der Definition solcher Kriterien als auch bei den sich daraus ergebenden Berechnungsmechanismen keine Einheitlichkeit besteht. Die wichtigsten Modelle sind nachfolgend aufgeführt.

Einfache Zu-/Abschläge als Betragswert pro m²

Eine häufige und einfach darstellbare Variante. Ein Katalog von Merkmalen definiert positive und negative Korrekturwerte in Beträgen pro m². Diese werden zusammengezählt und in Summe auf den Basiswert additiv angewandt.

Einfache Zu-/Abschläge in Punkt- oder Prozentwerten mit Umrechnung bei der Endberechnung

Die Definition positiver und negativer Korrekturwerte erfolgt in Punkt- oder Prozentwerten. Bei der abschließenden Berechnung sind die Werte zu addieren und in einen Korrekturfaktor in Betragswert pro m² auf die Basismiete umzurechnen. Die Umrechnung des Punktwertes in einen Betragswert pro m² erfolgt in RELion dabei in einem separaten Auswertungsbereich.

Kombinierte Punkt-/Prozentwertmethode

Es werden verschiedene Merkmalsgruppen definiert. Für die einzelnen Merkmale sind teils Prozentwerte, teils Punktwerte anzusetzen. Für Gruppen mit Punktwerten sind diese zusammenzuzählen und dann die Punktsumme einem Prozentwert zuzuordnen. Die Umrechnung des Punktewertes in einen Prozentwert wird in einem separat zu parametrisierenden Auswertungsbereich vorgenommen.

Merkmalsgruppen Berliner Modell

Diese Form ist eine Spezialform des Modells Kombinierte Punkt-/Prozentwertmethode und im gegenwärtigen Programmstand mit der Sonderfunktion Mietspiegel Berlin umgesetzt. Hier sind fünf Merkmalsgruppen definiert, deren Einzelmerkmale nur die Bewertung positiv oder negativ erhalten. Innerhalb der Merkmalsgruppe ist dann zu prüfen, ob positive oder negative Merkmale überwiegen. Entsprechend kann dann für die betreffende Merkmalsgruppe ein prozentualer Zu- oder Abschlag angesetzt werden. Die Umrechnung der Bewertungsergebnisse in einen Prozentwert erfolgt in einem separat zu parametrisierenden Auswertungsbereich. Ergänzend ist hinzuzufügen, dass darüber hinaus sogenannte Sondermerkmale als betragsmäßige Zu- und Abschläge definierbar sind und in Abhängigkeit vom Ergebnis der Bewertung zusätzlich Berücksichtigung finden können.

Spannen und Begrenzungen der Basismiete

Spannen und Begrenzungen dienen dazu, die durch Zu- und Abschläge entstehenden Abweichungen von der Basismiete einzugrenzen. Das Bild ist auch hier uneinheitlich. Grundsätzlich werden Spannen auf zweierlei Arten dargestellt:

  • Innerhalb der Matrix für die Basismiete: Im einzelnen Mietspiegelfach werden zusätzlich zum Mittelwert noch die betragsmäßige Ober- und Untergrenze (Min.-/Max.-Wert) einer Spanne definiert.
  • Als Prozentsatz auf den Basiswert: In Sonderfällen werden Begrenzungen auch als Prozentsatz oder Betrag in Bezug auf den Basiswert und in Kombination mit einer bestimmten Ausprägungskombination vorgenommen (z. B. München). Derartige Verschachtelungen sind nicht ohne Sonderprogrammierungen zu lösen und daher nicht von der derzeitigen RELion Mietspiegelfunktionalität abgedeckt.
Darstellung des Mietspiegelaufbaus

Aufbau

Zusammenführung

Ablaufschema Mietspiegeleinrichtung

Schema

Am nachfolgenden fiktiven Fallbeispiel wird der Ablauf der Mietspiegeleinrichtung dargestellt. Der fiktive Mietspiegel der fiktiven Stadt Großstadt umfasst eine gängige Basismieten-Matrix sowie mehrere Gruppen von Zu- und Abschlägen für wohnwerterhöhende und –mindernde Merkmale des Objekts und der Wohnung. Im Anschluss werden ein Beispielobjekt und dessen Einheiten dem Mietspiegel zugeordnet, inklusive entsprechender Zu-/Abschlagsmerkmale. Im letzten Schritt wird für das Objekt eine Mietanpassung durchgeführt.

Schema Mietspiegel Datensatz

Ausgangspunkt der Mietspiegelerfassung ist die Erfassung eines Datensatzes, unter dem der einzurichtende Mietspiegel verwaltet wird. Der Datensatz erhält einen eindeutigen Code sowie eine oder mehrere Versionen, die zeitabhängig zugewiesen werden, damit der Mietspiegel periodisch aktualisiert werden kann. Das Gesetz schreibt regelmäßige Aktualisierungen des Mietspiegels vor. Im nachfolgenden Schema soll dieser Zusammenhang verdeutlicht werden:

Schema

Mietspiegel Datensatz erzeugen

Die Einrichtung Mietspiegel ist über die Suchfunktion aufrufbar.

Einrichtung

Hier wird ein frei definierter Code für den anzulegenden Mietspiegel erfasst. Zusätzlich ist im Feld Beschreibung eine aussagekräftige Bezeichnung zu hinterlegen. Das Feld Berechnungsmodell ist standardmäßig mit Standard vorbelegt. Eine Anpassung dieses Wertes ist ausschließlich erforderlich, wenn der Mietspiegel für Berlin erfasst werden soll. Weitere spezifische Berechnungsmodelle sind im aktuellen Programmstand nicht vorgesehen.

Hinweis

Um spätere Dateninkonsistenzen zu vermeiden (insbesondere da die Mietspiegel mandantenübergreifend sind), ist das Umbenennen oder Löschen eines Mietspiegelcodes grundsätzlich abgeriegelt. Bitte beachten Sie dies bereits bei der Anlage.

Über Versionen wird die Versionsübersicht aufgerufen. Beim ersten Anlegen eines Codes wird die erste Version automatisch angelegt. Weitere Versionen sind bei Bedarf manuell zu erstellen. Jede aktualisierte Auflage des Mietspiegels wird als neue Version in RELion abgebildet. Der Versionsdatensatz enthält zunächst keine weiteren Informationen. Diese werden durch die Erfassung der Mietspiegel-Eckdaten auf der Mietspiegelkarte ergänzt. Die Global-Mietspiegelkarte ist über die Funktion Bearbeiten aus der Versionsübersicht heraus zu öffnen.

Mietspiegelkarte

Im Inforegister Allgemein sind die Beschreibung des Mietspiegels sowie das Datum zu erfassen, ab dem dieser gültig ist. Das Inforegister Mietspiegelstruktur dient der Definition des Berechnungsschemas. Hier wird festgelegt, wie die einzelnen Komponenten des Mietspiegels – einschließlich Basis-Nettomieten sowie Zu- und Abschlagsmerkmale – bei der Ermittlung des individuellen Mietpreises zu verrechnen sind.

Basismieten-Matrix einrichten

Nachdem der Datensatz der Mietspiegel-Version wie oben beschrieben erzeugt wurde, kann damit begonnen werden, die umfangreichen Einzelinformationen zu hinterlegen.

Der erste Schritt hierfür ist die Erstellung der allgemeinen Richtwert-Tabelle (Mietspiegelfächer), auch Basismiete genannt. In einem weiteren Schritt wird dann die Systematik der Zu- und Abschläge hinterlegt. Die Basismiete ist der Ausgangspunkt der zu berechnenden Vergleichsmiete, die falls erforderlich, in den weiteren Schritten um die Zu- oder Abschläge angereichert werden kann.

1. Kenngrößen für Basismiete definieren (Mietspiegelausprägungen)

Wählen Sie auf dem Menüband der Mietspiegelkarte die Funktion Mietspiegel Ausprägungen.

Mietspiegel

Ausprägungen

Hier sind die grundlegenden Kategorien der Mietrichtwert-Tabelle zu erfassen. In unserem Beispiel nehmen wir an, diese seien: Baualtersklasse, Wohnungsgröße sowie Wohnlage.

Bis zu neun Ausprägungen sind möglich. Erfassen Sie die Parameter, indem Sie im Feld Ausprägung einen frei wählbaren Code eingeben und daneben eine entsprechende Beschreibung. Im Anschluss hinterlegen Sie zu jeder Ausprägung die jeweiligen Merkmale als Einzelwerte (Parameter). Hierzu markieren Sie die betreffende Ausprägungszeile und öffnen die Liste Global-Mietspiegel Parameter, wahlweise über Parameter oder den Drilldown im Feld Anzahl Parameter.

Parameter

Im Feld Parameter vergeben Sie einen frei definierbaren Code, im Feld Beschreibung einen Text. Verfahren Sie mit allen übrigen Ausprägungen analog.

Code

Beschreibung

Abschließend hinterlegen Sie die erfassten Ausprägungen in der Global-Mietspiegel Einrichtung. Gehen Sie hierfür zurück auf die Mietspiegelkarte und wählen Sie Mietspiegel Einrichtung.

Einrichtung

Ausprägung

Wählen Sie in den Feldern Ausprägung 1-9 über den Lookup die soeben angelegten Ausprägungen aus.

2. Erfassung der Einzelwerte (Basismietenmatrix)

Beispiel fiktiver Mietspiegel der Stadt Großstadt:

Beispiel

Dieser fiktive Mietspiegel verfügt über drei Ausprägungen (Baualtersklasse, Wohnlage und Wohnungsgröße) und insgesamt 8 Parameter (3 Baualtersklassen, 2 Wohnlagen, 3 Wohnungsgrößen). Die somit entstehende Matrix hat demnach 3 x 2 x 3 = 18 Mietspiegelfächer. Die Mietspiegelmatrix muss demzufolge 18 Zeilen erhalten. Öffnen Sie, ausgehend von der Mietspiegelkarte, Matrix Basismiete.

In dieser Tabelle werden die allgemeinen Mietrichtwerte, die in der Regel bei allen Mietspiegel-Modellen die Grundlage bilden, tabellarisch erfasst. Die zuvor angelegten Kategorien (Ausprägungen), sind in den Spalten vorgeblendet. In jedem Spaltenfeld sind nun die entsprechenden Ausprägungen auszuwählen, im Feld Min, Mittel und Max der zugehörige Betragswert des Mietspiegelfachs zu erfassen. Auf diese Weise können Sie Zeile für Zeile alle Kombinationen der einzelnen Mietspiegelfächer abbilden, die Sie im Mietspiegel vorfinden.

Sie haben ferner die Möglichkeit, die Koordinaten des Mietspiegelfaches zu hinterlegen, falls der Mietspiegel in einem Koordinatensystem mit Fachnummern organisiert sein sollte. Hierdurch ist bei der Begründung der Mieterhöhung die Einordnung der Wohnung in das entsprechende Mietspiegelfach leichter zu dokumentieren. Erfassen Sie nun die 18 Zeilen entsprechend der Mietrichtwerttabelle:

Mietrichtwerttabelle

Wichtig

Der Betragswert Mittel bildet i.d.R. die Grundlage der späteren Mietberechnung und damit den Ausgangspunkt für alle weiteren Zu- oder Abschlagsmechanismen. Es gibt auch Mietspiegel, deren Fächer keine Mittelwerte ausweisen, sondern nur Ober- und Untergrenzen. In diesem Fall kann der Mittelwert manuell festgelegt und in die Spalte Mittel eingetragen werden. Es kann allerdings bei der Verarbeitung der Basismiete auch von den unteren oder oberen Werten, den Min - und Max – Werten ausgegangen werden. Zusätzlich bietet RELion die Funktion Individueller Spannenwert, mit der die anzusetzenden Werte auf Objekt- und/oder Einheitenbasis erfasst werden können. Eine Beschreibung der Funktion Individueller Spannenwert finden Sie im gleichnamigen Kapitel Individueller Spannenwert unter den Spezialfällen.

Merkmalsgruppen und Merkmale für Zu- und Abschläge

In der Regel sehen Mietspiegel die Möglichkeit vor, den allgemeinen Mietrichtwert einer Wohneinheit an individuelle Merkmale anzupassen, die sich auf diese spezielle Wohnung werterhöhend oder wertmindernd auswirken. Dies wird gewöhnlich durch Zu- und Abschläge auf den allgemeinen Richtwert abgebildet. Sie erfassen diese Zu- und Abschläge in zwei Schritten:

Im ersten Schritt definieren Sie zunächst Merkmalsgruppen für gleichartige Merkmale. Zum Beispiel könnte es sein, dass in dem abzubildenden Mietspiegel manche Zu- und Abschläge als Betragswerte formuliert sind, andere aber als Prozentwerte. Um diese Merkmale im Sinne der Berechnungslogik zu strukturieren, würden Sie hierfür zwei Merkmalsgruppen anlegen.

Im zweiten Schritt werden dann für jede Merkmalsgruppe die einzelnen Zu- und Abschlagsmerkmale erfasst und mit ihren entsprechenden Werten versehen.

1. Merkmalsgruppen

Öffnen Sie, ausgehend von der Mietspiegelkarte die Merkmalsgruppen.

Merkmalsgruppen

Tabelle

Erfassen in der Tabelle Global-Mietspiegelmerkmalsgruppen die im Mietspiegel definierten Merkmalsgruppen. Der Code ist frei zu wählen, ebenso die Beschreibung. Im Feld Merkmale in wird die Einheit angegeben, in der die betreffenden Zu- oder Abschlagswerte definiert sind, also z. B. Betrag/m². Das folgende Feld Ergebnis in wird vom System mit demselben Wert vorbelegt und braucht im vorliegenden Standardfall nicht verändert zu werden. Die Art ist mit Standardmerkmal vorbelegt und braucht ebenfalls nicht verändert zu werden.

Wichtig

Die Funktionalität Mietspiegel ist auf größtmögliche Offenheit und Nutzungsneutralität ausgelegt, um einen möglichst großen Anteil der am Markt auftretenden Mietspiegelvarianten abbilden zu können. Dies bedeutet, dass möglichst wenige Vorgaben durch das System gemacht werden – umso mehr liegt es im Gegenzug im Verantwortungsbereich des Anwenders, eine korrekte Abbildung seines Mietspiegels vorzunehmen. Gehen Sie deshalb bei der Definition der Merkmalsgruppen sorgfältig vor. Grundsätzlich ist es wichtig, dass jede definierte Merkmalsgruppe nur Merkmale enthält, die EINE gemeinsame Bezugseinheit aufweisen (z. B. EUR/m², Prozent etc.). Die meisten Mietspiegel sind ohnehin bereits in dieser Weise strukturiert – wo dies nicht der Fall ist, ist der Anwender gefordert, dies in eine einheitliche Berechnungslogik umzusetzen.

2. Merkmale

Sobald die Merkmalsgruppen erfasst sind, können die jeweils zugehörigen Einzelmerkmale hinterlegt werden. Hierzu wählen Sie in der Übersicht Global-Mietspiegelmerkmalsgruppen die Zeile mit der gewünschten Merkmalsgruppe und öffnen im Menüband über Details die Einzelmerkmale, oder alternativ mit Drilldown im Feld Anzahl Merkmale, die Liste Merkmale.

Merkmale

Es sind Merkmals-Code und Beschreibung zu erfassen, ferner wird im Feld Merkmale in festgelegt, in welcher Einheit der dahinter erfasste Wert vorliegt. Beachten Sie dort das Vorzeichen. Ein Abschlag erhält ein negatives Vorzeichen. Das Feld Bewertung ist nur im Zusammenhang mit dem Mietspiegel Berlin von Bedeutung. Analog verfahren Sie für die übrigen Merkmalsgruppen.

Merkmalsgruppen

Definition des Berechnungsschemas

Den Abschluss der Mietspiegel-Einrichtung bildet die Definition des Berechnungsschemas. Bisher wurden die einzelnen Komponenten des Mietspiegels erfasst – Basismieten und verschiedene Merkmalsgruppen. Nun wird festgelegt, wie diese zusammenzurechnen sind, um je Wohneinheit den endgültigen, individuellen Vergleichswert zu erhalten.

Wichtig

Wie bereits oben ausgeführt, werden auch bei der Definition des Berechnungsschemas möglichst wenige Vorgaben durch das System gemacht, um eine möglichst umfassende Abbildung von Mietspiegeln zuzulassen. Verwenden Sie deshalb genügend Sorgfalt auf die Definition des Berechnungsschemas – sie entscheidet über die korrekte Berechnung der Mietanpassungen.

In unserem Beispiel Großstadt haben wir es mit drei Komponenten zu tun:

  • Basismiete (lt. Richtwerttabelle)
  • Zu- und Abschläge nach Bereichen (in Betrag/m²)
  • Sonstige Zu- und Abschläge (in %)

Dies wird auf der Mietspiegel-Karte abgebildet, und zwar im Inforegister Mietspiegelstruktur:

Mietspiegelstruktur

Zunächst legen Sie die erste Strukturzeile an, die immer mit der Basismiete beginnt. Dazu wählen Sie im Feld Merkmalsgruppe die Übersicht Mietspiegelmerkmalsgruppen. Diese Übersicht ist gefiltert auf die Zeilenart Basismiete und daher zunächst noch leer, über Aus vollständiger Liste auswählen gelangen Sie zu der Übersicht der Merkmalsgruppen und können dort die benötigte Basisstrukturzeile über Neu anlegen.

Mietspiegelmerkmalsgruppen

Erfassen Sie hier einen Code und eine Beschreibung für die Basismiete. Im Feld Ergebnis in wählen Sie die Bezugseinheit, die (gemäß dem abzubildenden Mietspiegel) in der Regel Betrag/m² sein wird. Beenden Sie die Erfassung mit OK.

Struktur

Die erste Zeile der Mietspiegelstruktur wird entsprechend belegt. Nun werden die Merkmalsgruppen eingetragen. Beachten Sie, dass jeweils zuerst die einzelnen Gruppen einzutragen ist und darunter die jeweilige Summenzeile. Geben Sie die erste Gruppe ein, indem Sie in der nächsten Zeile die Art Zu/Abschlag wählen und dann die Auswahl im Feld Merkmalsgruppe betätigen. Es öffnet sich die entsprechende Übersicht, und Sie können die erste der zuvor angelegten Merkmalsgruppen auswählen und mit OK hinterlegen.

Zu-Abschlag

Sie sehen, dass die Merkmalsgruppen in die Zeilen übernommen wurden. Die Einrückung weist darauf hin, dass es sich um eine einzelne Merkmalsgruppe handelt. Gleichartige Merkmalsgruppen, d. h., solche mit gleicher Einheit (z. B. EUR/m²) sind in Summenzeilen zusammenzufassen, wie eingangs im Berechnungsschema dargestellt. Unterschiedliche Merkmalsgruppen erhalten jeweils eigene Summen. Um eine Summenzeile zu der Merkmalsgruppe anzulegen, wählen Sie im Feld Art Summe und öffnen dann im Feld Merkmalsgruppe mit der Auswahl die Liste Global-Mietspiegelmerkmalsgruppen. Diese Liste ist gefiltert auf die Zeilenart Summe und daher zunächst noch leer, über Aus vollständiger Liste auswählen gelangen Sie zu der Übersicht der Merkmalsgruppen und können die benötigte Summenstrukturzeile anlegen. Definieren Sie einen Code und hinterlegen Sie eine Beschreibung für die Summe und bestätigen Sie diesen mit OK in der Mietspiegelstrukturzeile.

Summe

Wiederholen Sie den Schritt für die nächsten Merkmalsgruppen analog. Das fertige Schema in diesem Beispiel sieht dann so aus:

Schema

Wichtig

Im Berechnungsschema muss jede Summierung von gleichartigen Merkmalsgruppen in einer Summenzeile zusammengefasst werden, auch wenn diese Summe nur eine einzige Merkmalsgruppe, wie im Beispiel, enthält.

Mit der Einrichtung der Mietspiegelstruktur ist die Mietspiegeleinrichtung abgeschlossen. Nun müssen die Wohnungen dem Mietspiegel zugeordnet werden und die Mietspiegelausprägungen und Merkmale zu den Wohnungen erfasst werden.

Zuordnung von Objekt und Einheit zum Mietspiegel

Sobald der Mietspiegel erfasst ist, werden die Objekte und Einheiten seines Geltungsbereichs entsprechend zugewiesen.

  • Zuordnung des Objektes zum Mietspiegel
  • Erfassen der Basismieten-Kategorien (Ausprägungen) am Objekt
  • Erfassen der Werte der Basismieten-Kategorien (Ausprägungen) an der Einheit
  • Erfassen der individuellen Zu/Abschlagsmerkmale an der Einheit
Zuordnung des Mietspiegels am Objekt

Wählen Sie auf der Aufgabenseite des Objektes im Inforegister Mietanpassung, Feld Mietspiegel, den gewünschten Code aus.

Mietspiegel

Erfassen der Basismieten-Kategorien am Objekt

Öffnen Sie im Inforegister Mietanpassung über Mietspiegelausprägung öffnen die Mietspiegelausprägungen. Die im Mietspiegel verwendeten Kategorien sind bereits vorgeblendet, wählen Sie in den Feldern die entsprechenden Werte aus. Im Beispiel wurden Baualtersklasse (BAK) und Wohnlage (WLA) gefüllt, die Wohnfläche ist einheitenspezifisch und wird deshalb nicht für das Gesamtobjekt erfasst, sondern am Einheitenstamm, wie im nachfolgenden Abschnitt beschrieben.

Bericht

Hinweis

Beachten Sie an dieser Stelle, dass Sie die Berechnungsgrundlage für den Mietrichtwert (Basismiete) an dieser Stelle ändern können. Standardmäßig wird der Mittelwert vorbelegt.

Erfassen der Basismieten-Kategorien an den Einheiten

Wählen Sie die Übersicht Einheitenstämme des Objektes und markieren Sie die erste Wohnung, für die sie die Ausprägungsparameter erfassen wollen. Öffnen Sie die Aufgabenseite Einheitenausprägungen:

Einheitenausprägungen

Ausprägungen

Im Inforegister Allgemein erhalten Sie eine Übersicht zu den mit der Einheit verbundenen Werten aus den Stammdaten. Im Inforegister Ausprägungen sehen Sie auf der linken Seite die zum Objekt bereits hinterlegten Ausprägungsparameter, diese wurden zunächst für die Einheit automatisch übernommen und können, falls dies im Einzelfall erforderlich sein sollte, an dieser Stelle für die betroffene Einheit geändert werden. Ergänzen Sie nun die einheitenspezifischen Werte, im Beispiel den Kategoriewert für die Wohnungsgröße (WFL). Sobald die Ausprägungen der Einheit vollständig zugewiesen sind und damit die Zuordnung der Einheit in das betreffende Mietspiegelfach möglich ist, holt das System automatisch den oder die Werte des zugehörigen Mietspiegelfachs aus der Basismieten-Matrix und zeigt diese/n an (s. Bild, Feld Mittelwert, Minimum, Maximum).  

Erfassen der individuellen Zu-/Abschlagsmerkmale an der Einheit

Öffnen Sie die Übersicht Einheitenstämme des Objektes und markieren Sie die erste Wohnung, für die sie die Ausprägungsparameter erfassen wollen. Über das Menüband gelangen Sie zu der Aufgabenseite Einheitenmerkmale:

Aufruf

Einheitenmerkmale

Auf der Seite Einheit Mietspiegelmerkmale stehen sämtliche zuvor definierte Zu- und Abschlagsmerkmale zur Verfügung. Die Auswahl eines Merkmals erfolgt durch die Festlegung der entsprechenden Merkmalsgruppe im gleichnamigen Feld. Anschließend kann im Feld Merkmals-Code das gewünschte Merkmal ausgewählt werden.

Mit der Erfassung der Einheitenmerkmale ist die Mietspiegelzuordnung abgeschlossen.

Mietanpassung nach Mietspiegel

Über die Suchfunktion kann auf die Mietanpassungsvorschläge zugegriffen werden. Es besteht die Möglichkeit, einen neuen Mietanpassungsvorschlag anzulegen, in den die zu berechnenden Mietanpassungszeilen geschrieben werden, oder einen bestehenden Vorschlag auszuwählen.

Dabei ist zu beachten, dass neben einem eindeutigen Code und einer aussagekräftigen Beschreibung als Mietanpassungsart die Option Anp. nach Mietspiegel zu hinterlegen ist.

Mietanpassungsvorschlag

Über Mietanpassung erstellen wird die Verarbeitung des betreffenden Berichts gestartet. Der Bericht durchläuft alle (bzw. alle gefilterten) Objekte, die einem Mietspiegel zugeordnet sind, und prüft die vorhandenen Mietsollstellungen der einzelnen Einheiten auf Anpassungsmöglichkeit. Die Identifikation der Sollstellungen erfolgt anhand der Sollstellungsart Miete . Es ist sicherzustellen, dass diese Sollstellungsart pro Einheit nur einmal vorhanden ist.

Bei der Anpassung wird für eine

  • anpassungsfähige Wohnung der neue Mietpreis berechnet und in einer Zeile des Mietanpassungsvorschlags eingetragen,
  • Wohnung, die aus formalen oder inhaltlichen Gründen nicht erhöht werden kann (z. B. Unterschreitung der Ruhezeit, Gewerbemietvertrag o.ä.), eine Hinweismeldung eingestellt,
  • Einheit, deren Daten unvollständig oder inkonsistent sind, eine Fehlermeldung eingestellt.

Im Inforegister Optionen werden die eingangs erläuterten Einrichtungsparameter vorgeblendet. Bei Bedarf passen Sie die Werte fallbezogen an. Sie haben an dieser Stelle auch die Möglichkeit, die aus der Einrichtung übernommene Kappungsgrenze, im Feld In Prozent im Bereich Freiwillige Kappung zu übersteuern.

Bericht

Im Inforegister Einheitenvertrag kann nach verschiedenen Kriterien gefiltert und damit die Auswahl der von der Verarbeitung eingeschlossenen Objekte und Verträge eingegrenzt werden. Anschließend starten Sie den Bericht mit OK.

Wichtig

Die Mietanpassung erfordert eine eindeutige Mietsollstellung mit der Sollstellungsart Miete. Wenn Sie mehrere Zeilen mit der Sollstellungsart Miete zu einem Einheitenvertrag führen, muss bei der Mietanpassung das Sollstellungskonto im Feld Filter für Sollstellungen für den konkreten Anpassungslauf gefiltert werden!

Hinweis

Wenn Objekte mit regionalen Kappungsgrenzen zu berücksichtigen sind, empfiehlt es sich, diese für den Mietanpassungsvorgang im Inforegister Einheitenvertrag abzufiltern und getrennt in Verbindung mit der Freiwilligen Kappung zu verarbeiten. Sie können z. B. die Objekte, die einer bestimmten regionalen Kappungsgrenze unterworfen sind, zu einer Objektgruppe zusammenfassen und die Objektgruppe im Einheitenvertragsfilter gezielt auswählen.

Es werden Mietanpassungszeilen vom System erzeugt. Diese können aufgerufen werden aus der Übersicht Mietanpassungsvorschlag oder über den Drilldown im Feld Zeilen.

Mietanpassungsvorschlag

Im vorliegenden Beispiel wurden sieben Mietanpassungszeilen erstellt:

Mietanpassungszeilen

Für jede zulässige Anpassung einer Mietsollstellungszeile wird eine Mietanpassungszeile erstellt. Es wird der neue Mietpreis ermittelt und eingetragen, der bisherige Wert wird zur Information vorgeblendet.

In Zeilen, für die ein besonderer Vorgang durchgeführt wurde (z. B. Anwenden der Kappungsgrenze) oder für die eine Anpassung nicht zulässig ist (z. B. Ruhezeit nicht eingehalten, Mietspiegelwert der aktuellen Miete bereits überschritten usw.), wird ein entsprechender Hinweis bzw. Fehlermeldung eingestellt. Die Hinweise und Fehlermeldungen können über den Drilldown auf den entsprechenden Feldern der Spalte Alle Fehler/Hinweise eingesehen werden.

Zur Überprüfung der Berechnung können Sie aus der Liste Mietanpassungszeilen heraus über Ansicht die Mietanpassung Karte oder über Berechnung nach Mietspiegel die Mietanpassungsberechnung öffnen und die Zusammensetzung der Beträge im Detail analysieren.

Berechnung nach Mietspiegel

Mietanpassungsberechnung

Im Inforegister Allgemein erhalten Sie Informationen zu den Stammdaten der Einheit. Im Inforegister Bearbeitungsstand können Sie die Freigabe der Mietanpassung vornehmen, die Zustimmung erfassen und ggf. soweit erforderlich die Datumsfelder Zustimmung Mahnung fällig und Fälligkeitsdatum f. Zustimmung ändern, die zunächst aus der Einrichtung vorgeblendet sind.

Bearbeitungsstand

In den Inforegistern Anpassungswerte und Mietspiegelausprägung sind die Details zu der Mietanpassung abzulesen.

Anpassungswerte

Ausprägung

Hinweis

Die Bearbeitung der Mietanpassungszeilen ist sowohl in der Liste als auch in der Karte ausschließlich für den Bereich des Bearbeitungsstandes möglich. Durch das Berechnungsverfahren vom Programm ermittelte Daten können nicht manuell geändert werden.

Im vorliegenden Beispiel wurden ausgehend von dem Mietspiegelrichtwert (9,60 Euro) unter Berücksichtigung von Zu- und Abschlägen (Summe von 0,15 Euro + 0,48 Euro) insgesamt 10,23 Euro als ortsübliche Vergleichsmiete ermittelt. Wenn Sie die Zeilen auf Richtigkeit geprüft haben, kennzeichnen Sie diese mit einem Haken im Feld Freigegeben.

Hinweis

Sie können auch einzelne Zeilen aus dem Mietanpassungsvorschlag löschen, um z. B. mit einer neuen Verarbeitung für den betreffenden Vertrag unter ggf. abweichenden Parametern eine neue Zeile zu erstellen, allerdings können Sie dies sodann nur in einem neuen Mietanpassungsvorschlag vornehmen, da zu einem aktuellen Mietanpassungsvorgang keine weiteren Zeilen hinzugefügt werden können.

Sobald die Zustimmung des Mieters vorliegt, setzen Sie in den entsprechenden Zeilen einen Haken im Feld Zustimmung. Das Einstellen der neuen Werte für die Sollstellungszeilen der Einheiten erfolgt über Sollstellungszeilen eintragen. Eine Zeile kann nur an die Sollstellungszeilen übergeben werden, wenn die Mietanpassungszeile freigegeben ist und die Zustimmung vorliegt. Nach einem Verarbeitungshinweis werden die Sollstellungszeilen des Vertrages aktualisiert und können über den Aufruf der Sollstellungszeilen im Vertrag eingesehen werden.

Mieteranschreiben

Für die eingestellten Zeilen können nach der Freigabe Mieteranschreiben mit Word erstellt und ausgedruckt werden. Nutzen Sie hierfür die Funktion Drucken im Menüband. Nach Freigabe der Zeilen können diese in die Sollstellungen übertragen werden. Details zum Thema Word-Anschreiben entnehmen Sie bitte dem Kapitel Word-Anbindung.

Mietspanne

RELion verwendet bei Mieterhöhungen nach Mietspiegel als Basiswert der Berechnung den vorgegebenen Wert des jeweiligen Mietspiegelfachs (wie bereits beschrieben). Es gibt aber einige Mietspiegel, die zwar eine Spanne zwischen einer Unter- und einer Obergrenze ausweisen, aber keinen festen Mittelwert. In diesem Fall können Mittelwerte vom Anwender betragsmäßig definiert und in die Basismieten-Matrix eingetragen werden. Dies ist aber nicht immer ausreichend. Bei Mietspiegeln, die eine Spanne zulassen, kann es unter Umständen zulässig und auch erforderlich sein, entsprechend der Lage der Objekte oder anderer Parameter den Mietrichtwert einzelner Objekte weiter zu differenzieren. Zum Beispiel kann es nötig sein, bei Objekten in unterschiedlichen Stadtvierteln aufgrund der jeweiligen Wohnqualität unterschiedliche Basiswerte anzusetzen.

Mit der Funktion Individueller Spannenwert können Sie individuelle Richtwerte für einzelne Objekte und ggf. auch einzelne Einheiten innerhalb der Spannen erfassen. Die systemseitige Abarbeitung bei der Mietanpassung lässt sich vereinfacht so darstellen:

Grafik

Individueller Spannenwert

Mietspiegel ohne Mittelwert

Es wurde der Mietspiegel Düsseldorf auf dem bereits beschriebenen Weg erfasst, die Matrix Basismiete enthält aber keine Mittelwerte.

Matrix Basismiete

Individueller Spannenwert am Objekt

Öffnen Sie die Objektkarte eines Objekts, das dem betreffenden Mietspiegel zugeordnet ist, und wählen Sie über Mietspiegelausprägungen im Inforegister Mietanpassung die Objektausprägung für Mietspiegel.

Bericht

Über den Drilldown im Feld Objekt Ind. Spannenwert öffnen Sie die Seite Individueller Spannenwert.

Objekt

Tragen Sie Startdatum und Betrag (anzugeben in EUR/m²) ein.

Spannenwert

Grundsätzlich ist es auch möglich, bestehende Zeilen zu ändern, ohne eine neue Zeile anzulegen. Dies obliegt der Entscheidung des Anwenders. Bei Änderungen werden Datum und Bearbeiter systemseitig festgehalten.

Individueller Spannenwert an der Einheit

Sollte der Spannenwert einer Einheit von dem des Objekts abweichen, kann dies an der Einheit hinterlegt werden. Hierzu ist die Übersicht Einheitenstämme des betreffenden Objekts zu öffnen. Nach Auswahl der gewünschten Einheit erfolgt der Zugriff auf die Seite Einheitenausprägung für Mietspiegel über die Funktion Einheitenausprägungen.

Einheitenausprägung

Der Spannenwert des Objekts (im Beispiel 7,35 EUR) wird bereits vorgeblendet. Im Beispiel hat sich der Bearbeiter entschieden, dieser speziellen Einheit einen abweichenden Spannenwert von 7,00 EUR zuzuordnen. Die Erfassung erfolgt analog zu der Erfassung am Objekt. Öffnen Sie die Seite Individueller Spannenwert über den Drilldown im Feld Einheit Ind. Spannenwert und erfassen Sie Startdatum und Betrag.

Aufgabenseite

Soll für mehrere Objekte der gleiche Spannenwert eingetragen werden, muss dazu nicht jedes Objekt einzeln bearbeitet werden. Der Bericht Individueller Spannenwert für Objekt kann dies gesammelt abarbeiten. Dazu wird der Bericht Individueller Spannenwert für Objekt über die Suchfunktion geöffnet.

Im Inforegister Optionen sind der gewünschte Betrag/m² anzugeben, sowie das Startdatum des Spannenwerts. Ist das Feld Aktualisierung vorhandener Individueller Spannenwerte aktiv gesetzt, werden vorhandene Werte, die dasselbe Startdatum aufweisen, überschrieben - andernfalls nicht.

Bericht

Gleichzeitige Verwendung von Mittelwert und Individuellem Spannenwert

Es ist grundsätzlich möglich, auch für Mietspiegel mit Mittelwert einen Individuellen Spannenwert zu hinterlegen. In diesem Fall hat der Individuelle Spannenwert Vorrang, wie sich auch aus dem oben abgebildeten Flussdiagramm ableiten lässt. Dies kann für Mietspiegel von Bedeutung sein, die trotz ausgewiesenen Mittelwerts eine variable Einordnung innerhalb der Spanne zulassen. Ein solches Vorgehen liegt im Ermessen und in der Verantwortung des Anwenders.

Fixe Zu-/Abschläge auf Gesamtbetrag

In der Regel geben Mietspiegel die Basismiete als quadratmeterbezogenen Wert in EUR/m² an. Entsprechend werden üblicherweise die Zu- bzw. Abschläge auf diesen Wert addiert bzw. subtrahiert und sind ebenso in EUR/m² ausgewiesen.

Einzelne Mietspiegel kennen aber auch Zu-/Abschläge auf den Gesamtbetrag. Hier wird zuerst wie üblich der Quadratmeterpreis der Wohnung ermittelt, danach jedoch ist durch Multiplikation mit der Wohnfläche der Gesamtpreis zu errechnen, und auf diesen wird dann nochmals ein Fixbetrag angewendet.

Beispiel:

Basismiete 5,40 EUR/m²
Versch. Zuschläge laut Mietspiegel 0,70 EUR/m²
Errechnete Miete pro Quadratmeter 6,10 EUR/m²
Gesamtmiete 6,10 EUR/m²x 70 m² Fläche = 427,- EUR
Zuschlag lt. Mietspiegel für Balkon 5,- EUR
Vergleichsmiete 432,- EUR

Erfassung: Entsprechend der Berechnungslogik des Mietspiegels ist am Ende des Berechnungsschemas die Merkmalsgruppe für den Fixbetrag und zugehörige Summe anzulegen. Wichtig: die Merkmalsgruppe erhält die Art Zu-/Abschlag Fixbetrag, die Summe die Art Summe Fixbetrag.

Mietspiegelstruktur

Für die einzelne Einheit wird die Basismiete ermittelt und es werden alle normalen Zu-/Abschläge verarbeitet. Davon berechnet RELion anhand der hinterlegten m²-Zahl die vorläufige Vergleichsmiete der Einheit. Auf diese wird dann der Fixbetrag angewendet (addiert bzw. subtrahiert). So entsteht der Gesamtbetrag der Vergleichsmiete. Aus diesem wird wieder der Mietpreis pro m² zurückgerechnet.

Zu-/Abschläge nach Punkten und Umrechnung (Auswertungsbereich)

Einzelne Mietspiegeltypen weisen bei Zu- und Abschlägen Staffelungen auf, die mit Umrechnungen verbunden sind. Gängig ist z. B. ein Punktesystem, bei dem für einzelne Zu- und Abschlagsmerkmale eine Punktesumme zu bilden ist, die dann einem Prozentwert zugeordnet wird. Letzterer bestimmt dann die Höhe des Zu- oder Abschlags.

Um die für die Berechnung der ortsüblichen Vergleichsmiete notwendigen Werte in das Berechnungsschema übertragen zu können, sind daher zunächst in einem Zwischenschritt die Punktwerte von Ausstattungsmerkmalen zu ermitteln und sodann in einen Zu-/Abschlagswert umzurechnen. Dieser rechnerische Zwischenschritt wird in einem separaten Auswertungsbereich durchgeführt.

Nachfolgend ein Beispiel zur Einrichtung einer solchen Merkmalsgruppe unter Verwendung von Auswertungsbereichen.

Gegeben sei folgender Merkmalskatalog in Punkten:

Merkmale Punkte
Nutzbarer Balkon (Grundfläche mind. 4 m², Ausrichtung nicht nach Norden) 1
Mindestens ein Durchgangszimmer vorhanden -1
Einbauküche vom Vermieter gestellt 2
Fehlstromschalter/FI-Schalter vorhanden (Baujahr vor 1990) 1
Holzvertäfelte Decken und/oder Wände (>50 % der Wohnung) vorhanden 2
Weder Kabelanschluss noch Gemeinschaftsantenne vorhanden -1
Keine Türöffneranlage vorhanden -1
Keine Wechselsprechanlage vorhanden -1
Keine Isolierfenster vorhanden -1
Vorwiegend Parkettböden oder Kachel-, Fliesen- oder Marmorböden 2

Die Summe der Punkte für die einzelne Wohneinheit sei dann in einen prozentualen Zu-/Abschlag nach folgendem Schema umzurechnen:

-15 bis -4 Punkte -11 Prozent
-3 bis -2 Punkte -6 Prozent
-1 bis 1 Punkte 0 Prozent
2 bis 3 Punkte 6 Prozent
4 bis 20 Punkte 11 Prozent

Erfassung: Es wird – analog zum Standardablauf - eine Merkmalsgruppe erfasst. Die einzige Besonderheit: Die Merkmale in sind in Punkten anzugeben, das Ergebnis in jedoch in Prozent:

Mietspiegelmerkmalsgruppen

Die zugehörigen Einzelmerkmale werden mit Punktwerten erfasst.

Punktwerte

Der Merkmalsgruppe wird dann ein Auswertungsbereich zugeordnet. Markieren Sie dazu die Merkmalsgruppe und öffnen Sie auf dem Menüband Auswertungsbereich. Im Fenster Auswertungsbereich wird das benötigte Schema zur Umrechnung der Punktesumme in einen Prozentwert erfasst.

Auswertungsbereich

Wichtig

Die Anwendung des Auswertungsbereichs ist an der Merkmalsgruppe mit dem Feld Auswertungsbereich anwenden zu aktivieren (sonst ist der Auswertungsbereich zwar vorhanden, wird aber nicht berücksichtigt). Auswertungsbereich anwenden

Bei der Mietanpassung der einzelnen Einheit errechnet RELion aus der Gesamtheit der hinterlegten Merkmale die Summe der Punkte, leitet anhand des Auswertungsbereichs den entsprechenden Prozentwert ab und verwendet diesen dann für die weitere Berechnung.

Beispiel: Mietspiegelberechnungsschema

Mietspiegelberechnungsschema

Da sämtliche Merkmalsgruppen ein Ergebnis in Prozent aufweisen, auch diejenigen, welche zunächst in einem Auswertungsbereich nach Punkten ausgewertet wurden, erfolgt die abschließende Addition aller Zu-/Abschläge in einer Summenzeile, dort dann als Betrag/m².

Spannenbegrenzungen

Einzelne Mietspiegeltypen weisen Spannen auf, innerhalb derer ein ermittelter Wert zu begrenzen ist. Dies kann, z. B. die Summe der Zuschläge sein, die Summe einer einzelnen Merkmalsgruppe oder auch die errechnete ortsübliche Vergleichsmiete. Beispiel für eine abgebildete Spanne: Eine einzelne Merkmalsgruppe ist so begrenzt, dass die Summe der Zuschläge 15 % der Basismiete nicht übersteigen sollen.

Zuschläge

Überblick über die zur Verfügung stehenden Parameter

Im Folgenden eine kurze Übersicht, anhand welcher Eckdaten die Spannen in der RELion-Mietspiegelfunktionalität definiert werden.

Zu begrenzender Wert:

  • Merkmalsgruppe
  • Summenzeile
  • Ortsübliche Vergleichsmiete

Bezugsgröße:

  • Merkmalsgruppe (Standard)
  • Basismiete
  • Ortsübliche Vergleichsmiete

Einheiten:

  • Betrag/m²
  • Prozent

Spannenbegrenzungen an Merkmalsgruppen

Eine Spanne zu einer oder mehreren Merkmalsgruppen sollte an der zugehörigen Summenzeile eingerichtet werden. Alternativ kann die Spanne auch an einer einzelnen Merkmalsgruppenzeile eingerichtet werden (siehe auch den folgenden Abschnitt Anwendungsbeispiele für Spannen an Merkmalsgruppen).

Spannenbegrenzung

Maßgeblich sind die folgenden vier Felder:

Bezeichnung Erläuterung
Untere Grenze Geben Sie hier den Wert für die Untergrenze der Spanne ein.
Obere Grenze Geben Sie hier den Wert für die Obergrenze der Spanne ein.
Bezugsgröße Die Bezugsgröße ist derjenige Parameter, auf den sich die Werte der Ober- und Untergrenze beziehen.
Standard – die Grenzen beziehen sich auf die Merkmalsgruppe oder –summe selbst. Das heißt z. B., eine Obergrenze von 0,80 EUR/m² bedeutet, dass die Summierung der Zuschläge bei diesem Wert gekappt wird.
Basismiete – die Grenzen beziehen sich auf die Basismiete des betreffenden Mietspiegelfachs. Das heißt z. B., eine Obergrenze von 15 % beschränkt die Summierung der Merkmale auf einen Betrag, der 15 % der betreffenden Basismiete entspricht.
Ortsübliche Vergleichsmiete – dieser Sonderfall wird nur bei Merkmalsgruppen bzw. Summen des Typs Ortsübliche Vergleichsmiete verwendet. Hier beziehen sich die Grenzen auf die berechnete ortsübliche Vergleichsmiete. Das heißt z. B., eine Obergrenze von 15 % beschränkt die Summierung der Merkmale auf einen Betrag, der 15 % der berechneten ortsüblichen Vergleichsmiete entspricht.
Spanneneinheit Dies ist die Einheit, in der die Werte der Ober- und Untergrenze interpretiert werden. Die Einheit wird vom System vorbelegt und ist abhängig von der Wahl der Bezugsgröße. Bei Bezugsgröße Standard bleibt das Feld leer, denn die Einheit richtet sich jeweils nach der Einheit des Feldes Ergebnis in. Bei Bezugsgröße Basismiete oder Ortsübliche Vergleichsmiete wird immer die Einheit Prozent vorbelegt.

Anwendungsbeispiele für Spannen an Merkmalsgruppen

Zur Verdeutlichung werden hier unterschiedliche Varianten kurz dargestellt, jeweils mit Hinweisen zur Erfassung im System.

Betragsmäßige Begrenzung der Zuschläge insgesamt

Ein Mietspiegel sieht Zuschläge in mehreren Merkmalsgruppen vor. Diese sind definiert in EUR/m². Die Zuschläge sollen insgesamt eine Höhe von 0,70 EUR/m² nicht überschreiten.

Komponente Einheit Begrenzung
Merkmalsgruppe A EUR/m²
Merkmalsgruppe B EUR/m²
Merkmalsgruppe C EUR/m²
Gruppensumme EUR/m² 0,70 EUR/m²

Einrichtung der zu begrenzenden (Summen-)Zeile:

Ergebnis in Art Obere Grenze Bezugsgröße Spanneneinheit
Betrag/m² Summenzeile 0,70 Standard [leer, entspr. EUR/m²]
Betragsmäßige Begrenzung einer einzelnen Merkmalsgruppe

Ein Mietspiegel sieht Zuschläge in mehreren Merkmalsgruppen vor. Diese sind definiert in EUR/m². Innerhalb einer bestimmten Gruppe sollen die Zuschläge eine Höhe von 0,50 EUR/m² nicht überschreiten.

Komponente Einheit Begrenzung
Merkmalsgruppe A EUR/m²
Merkmalsgruppe B EUR/m² 0,50 EUR/m²
Merkmalsgruppe C EUR/m²
Gruppensumme EUR/m²

Einrichtung der zu begrenzenden (Merkmalsgruppen-)Zeile:

Ergebnis in Art Obere Grenze Bezugsgröße Spanneneinheit
Betrag/m² Standardmerkmal 0,50 Standard [leer, entspr. EUR/m²]
Begrenzung prozentualer Zuschläge

Ein Mietspiegel sieht Zuschläge in mehreren Merkmalsgruppen vor. Diese sind definiert in Prozent. Der summierte Prozentwert der Zuschläge soll insgesamt 15 % nicht überschreiten.

Komponente Einheit Begrenzung
Merkmalsgruppe A %
Merkmalsgruppe B %
Merkmalsgruppe C %
Gruppensumme % 15 %

Einrichtung der zu begrenzenden (Summen-)Zeile:

Ergebnis in Art Obere Grenze Bezugsgröße Spanneneinheit
Prozent Summenzeile 15 Standard [leer, entspr. %]
Prozentuale Begrenzung bezogen auf die Basismiete

Ein Mietspiegel sieht Zuschläge in mehreren Merkmalsgruppen vor. Diese sind definiert in EUR/m². Die Zuschläge sollen insgesamt eine Höhe von 9 % der jeweiligen Basismiete (Mietspiegelfach) nicht überschreiten.

Komponente Einheit Begrenzung
Merkmalsgruppe A EUR/m²
Merkmalsgruppe B EUR/m²
Merkmalsgruppe C EUR/m²
Gruppensumme EUR/m² 9 % der Basismiete

Einrichtung der zu begrenzenden (Summen-)Zeile:

Ergebnis in Art Obere Grenze Bezugsgröße Spanneneinheit
Betrag/m² Summenzeile 9 Basismiete [Prozent]
Prozentuale Begrenzung bezogen auf ortsübliche Vergleichsmiete

Dies stellt einen Sonderfall unter den Zuschlagsmodellen dar, der in manchen Mietspiegelmodellen zum Tragen kommt. Nach der eigentlichen Berechnung der ortsüblichen Vergleichsmiete, einschließlich der im Mietspiegel spezifizierten Zu- und Abschläge, wird eine nochmalige Nachjustierung zugelassen, unter der Prämisse, dass spezielle, nicht im Mietspiegel aufgeführte Merkmale den Mietpreis der jeweiligen Wohnung noch individuell verändern. Diese Veränderung ist auf bestimmte Maximalwerte begrenzt.

Im Berechnungsschema des Mietspiegels wird eine zusätzliche Merkmalsgruppe (und zugehörige Summe) erfasst, die ein spezielles Kennzeichen trägt (Art: Zu-/Abschlag auf OV). Diese steht am Schluss des Berechnungsschemas, die Art signalisiert dem System den speziellen Weg der programmtechnischen Verarbeitung.

Beispielbilder: Merkmalsgruppe mit relevanten Merkmalen für Zu-/Abschlag auf OV und Summenzeile sowie der am Ende des Berechnungsschemas erfassten Zeile:

Zu/Abschlag-OV

Summe Z/A

Ein Mietspiegel sieht Zuschläge in mehreren Merkmalsgruppen vor. Weiterhin sieht der Mietspiegel vor, dass bei Vorliegen individueller, vom Merkmalskatalog nicht abgedeckter Kriterien die errechnete Miete nochmals innerhalb einer Spanne von +/-9 % korrigiert werden kann.

Da der Mietspiegel keine konkreten Abstufungen innerhalb der angegebenen Spanne definiert, besteht die Möglichkeit, die Einzelmerkmale der Zuschläge zur ortsüblichen Vergleichsmiete gemäß den jeweiligen Anforderungen individuell zu gestalten - beispielsweise in 0,10-EUR-Schritten. An jeder betroffenen Einheit ist dann das jeweils maßgebliche Merkmal zu hinterlegen, analog der Erfassung anderer Merkmale.

Komponente Einheit Begrenzung
Merkmalsgruppe A EUR/m²
Merkmalsgruppe B EUR/m²
Merkmalsgruppe C EUR/m²
Gruppensumme EUR/m² (entspricht der ortsüblichen Vergleichsmiete)
Weitere Zu-/Abschl. auf OV
Summe Z/A OV EUR/m² 9 % der ortsübl. Vergleichsmiete

Einrichtung der zu begrenzenden (Summen-)Zeile:

Ergebnis in Art Obere Grenze Bezugsgröße Spanneneinheit
Betrag/m² Summe Z/A OV 9 ortsübl. Vergleichsmiete [Prozent]

Spezialfall: Abweichendes Berechnungsmodell (Berlin)

Grundsätzlich ist die Struktur des RELion-Mietspiegels so flexibel aufgebaut, dass sie eine Vielzahl der in Gebrauch befindlichen Mietspiegel abbilden kann. Einzelne Mietspiegeltypen können jedoch Besonderheiten aufweisen, die sich innerhalb der allgemeinen Berechnungslogik nicht mehr darstellen lassen. In diesem Fall wird durch die Wahl eines alternativen Berechnungsmodells eine gesonderte, auf den Spezialfall abgestimmte Programmierung aktiviert.

In der aktuellen RELion Version ist eine Lösung für den Mietspiegel Berlin implementiert. Das Berechnungsmodell wird ganz am Anfang beim Anlegen des Mietspiegel-Codes ausgewählt. Die voreingestellte Option ist Standard, diese braucht in der Regel nicht verändert zu werden. Im Fall des Berliner Mietspiegels ist sie jedoch manuell auf Berlin zu setzen:

Berlin

Das gewählte Berechnungsmodell wird auch im Kopf der Mietspiegelkarte angezeigt.

Mietspiegelkarte

Die Besonderheiten des Berliner Mietspiegels

Zusätzliche Merkmale können die ortsübliche Vergleichsmiete innerhalb der Richtwert-Spanne – ausgehend vom Mittelwert- positiv oder negativ beeinflussen:

  1. die Ausstattung des Bades
  2. die Ausstattung der Küche
  3. die Ausstattung der Wohnung
  4. die Ausstattung des Gebäudes
  5. das Wohnumfeld

Das Besondere an diesem Mietspiegel ist, dass die Merkmale weder einen Betragswert noch einen Prozentwert erhalten, sondern lediglich die Eigenschaft „Positiv“ oder „Negativ“ und dass pro Gruppe ein fixer Zu- oder Abschlag i.H.v. jeweils genau +/-20 % vorzunehmen ist, je nachdem ob die Mehrheit der Merkmale innerhalb ihrer Gruppe positiv oder negativ sind. Der Zuschlag ist jedoch nicht auf den Richtwert selbst, sondern auf den Differenzbetrag zwischen Unterwert und Mittelwert bei überwiegend negativen Merkmalen und auf den Differenzbetrag zwischen Oberwert und Mittelwert bei überwiegend positiven Merkmalen anzuwenden. Im Ergebnis ist somit stets ein Wert zu ermitteln, der genau zwischen dem unterem und dem oberen Richtwert landet, ein punktgenaues Erreichen der Grenzen ist möglich (wenn die Summe aller Merkmale 100 % ergibt). Ein Überschreiten der Grenzwerte ist in diesem Verfahren ausgeschlossen, da niemals mehr als 100 % des Differenzbetrages zum Mittelwert addiert werden kann.

Es gibt darüber hinaus noch sog. Sondermerkmale, die betragsmäßig hinzuaddiert werden dürfen, allerdings nur soweit die Obergrenze dadurch nicht überschritten wird. Diese spezielle Berechnungslogik wird durch die Wahl des Berechnungsmodells Berlin aktiviert. Die Erfassung des Berliner Mietspiegels ändert sich gegenüber dem Standardmodell in der Gestaltung der Merkmalsgruppen, um der besonderen Berechnungslogik auch in der Datenerfassung Rechnung zu tragen.

Anlage des Mietspiegel Berlin
  • Merkmalsgruppen

Die fünf genannten Merkmalsgruppen erhalten das Kennzeichen Merkmale in Bewertung.

Bewertung

  • Zugehörige Einzelmerkmale

Die zugehörigen Einzelmerkmale demzufolge mit den Optionen Positiv/Negativ oder Neutral.

Einzelmerkmale

  • Auswertungsbereiche

Da die Gesamtheit der Merkmale jeder einzelnen Gruppe je nach positiver, neutraler oder negativer Tendenz jeweils mit +20 %, 0 % oder -20 % bewertet wird, wird für jede der fünf Merkmalsgruppen ein Auswertungsbereich eingerichtet, der diese Umrechnung bewirkt.

Auswertungsbereich

Neue Mietspiegelversion

Ein Mietspiegel ist in der Regel nur für einen begrenzten Zeitraum gültig und wird dann angepasst oder neu erstellt (insbesondere ein Qualifizierter Mietspiegel, s. auch § 558d BGB). Aus diesem Grund sieht RELion die Möglichkeit vor, von einem Mietspiegel neue Versionen anzulegen. Die vorhandene Version wird dabei nicht überschrieben, sondern bleibt erhalten. Neue und alte Version sind durch die erfassten Gültigkeitsdaten klar voneinander abgegrenzt.

Anlegen der neuen Version

Das Anlegen einer neuen Version erfolgt aus der Mietspiegel Versionsübersicht heraus über Neue Version erstellen.

Version erstellen

Hinweis

Bevor Sie eine neue Version anlegen, füllen Sie auf der letzten Version das Datum im Feld Gültig bis, damit es nicht zu Überschneidungen kommen kann. Andernfalls wird das Anlegen einer neuen Version nicht zugelassen.

Es öffnet sich der Assistent Mietspiegel Version anlegen. Das Datum Gültig von ist bereits vorbelegt (anhand der Daten der vorigen Version), kann aber manuell geändert werden. Über die nachfolgenden Felder kann gesteuert werden, welche Bestandteile der vorigen Version übernommen werden sollen. In der Voreinstellung sind alle Felder aktiv gesetzt, da sich im Regelfall von einer Version zur nächsten nur die Beträge ändern und die gesamte Mietspiegelstruktur unverändert bleibt.

Das individuelle Ausnehmen einzelner Bestandteile durch Entfernen der Haken ist für Ausnahmefälle vorgesehen, bei denen in der neuen Version auch die Struktur modifiziert wird.

Assistent

Änderungen können sich z. B. ergeben aus:

  • Modifikationen der bestehenden Basismieten-Matrix – die Systematik bleibt insgesamt erhalten, aber die Matrix wird um einzelne Fächer erweitert oder verkürzt.
  • Modifikationen der bestehenden Merkmalsstruktur – z. B. kommen neue Merkmale hinzu oder entfallen.
  • Grundlegende Änderung der Struktur – die Systematik der Ausprägungen wird erweitert oder verkürzt, die Berechnungslogik von Merkmalsgruppen wird umstrukturiert o.ä.

Die Entscheidung, welche Komponenten übernommen werden sollen, hängt vom Einzelfall ab. RELion nimmt grundsätzliche Prüfungen auf die Konsistenz der ausgewählten Bereiche vor und verhindert unlogische Kombinationen, z. B. die Übernahme von Einzelmerkmalen ohne zugrundeliegende Merkmalsgruppe. Soll im Extremfall die gesamte Mietspiegelstruktur komplett neu angelegt werden, erzeugt das Entfernen aller Haken eine „leere“ neue Version, in der dann die Neuerfassung vorgenommen wird. Mit Fertigstellen wird der Vorgang angestoßen und eine neue Version wird angelegt.

Aktualisieren der Objekt- und Einheiteninformationen

Die Mietspiegelinformationen (Ausprägungen und Merkmale) an den Objekten und deren Einheiten sind versionsbezogen, sie beziehen sich stets nur auf diejenige Mietspiegelversion, unter der sie angelegt wurden. Dies würde bedeuten, dass die Informationen bei Inkrafttreten einer neuen Version nicht mehr zur Verfügung stehen. Deshalb werden in einem zweiten Schritt diese Informationen für die neue Version fortgeschrieben.

Wichtig

Die Aktualisierung vergleicht die neueste Version mit ihrer Vorgängerversion. Deshalb müssen logischerweise alle nötigen Änderungen an der neuen Version fertiggestellt sein, bevor der Aktualisierungsreport gestartet wird.

Es ist folgende Reihenfolge einzuhalten:

  • Erzeugen der neuen Version
  • Änderung und ggf. Ergänzung der neuen Version
  • Durchführen der Aktualisierung

Öffnen Sie in der Mietspiegel Versionsübersicht den Bericht MSP Objekte und Einheiten aktualisieren. Im Inforegister Mandant kann die Verarbeitung gegebenenfalls auf einzelne Mandanten beschränkt werden. Im Inforegister Optionen wird informationshalber der Mietspiegelcode angezeigt, sowie darauf hingewiesen, von welcher zu welcher Version die Aktualisierung stattfindet. Es wird immer von der letzten auf die neueste Version aktualisiert.

Bericht

Hinweis Anmerkung zur Arbeitsweise des Berichts

Der Bericht legt die Einheitenmerkmale, Objekt- und Einheitenausprägungen für die neue Mietspiegelversion an, basierend auf denjenigen, die er gegenüber der vorigen Version als unverändert erkennt. Ausprägungsparameter, die in der neuen Version wegfallen, werden nicht mehr berücksichtigt; der Anwender muss eine neue Zuordnung vornehmen. Ändert sich die Systematik der Ausprägungen, erkennt das System im Vergleich der beiden Ausprägungs-Einrichtungen eine Diskrepanz und kopiert nicht die objekt- und einheitenbezogenen Ausprägungen; der Anwender muss eine neue Zuordnung vornehmen.

Zielmiete als optionaler Richtwert

Die Zielmiete ist ein optionaler Richtwert für Mietanpassungen. Dieser Richtwert stellt eine freiwillige Kappung einer möglichen Mieterhöhung unterhalb des zulässigen Mietspiegeloberwertes dar. Der Wert kann wahlweise als absoluter Wert oder pro Quadratmeter der Wohneinheit definiert werden. Soll die Zielmiete bei der Mietanpassung verwendet werden, ist im Aufruf des Berichts Mietanpassung nach Mietspiegel die Option Zielmiete verwenden zu aktivieren.

Funktionsweise der Zielmiete

Es ist zunächst in der Einrichtung ein Code zu definieren, der eine Plansollstellung als Zielmiete identifiziert. Bei einem Mietanpassungslauf mit Zielmiete werden dann alle Plansollstellungszeilen, die diesen Code mitführen, als Zielmieten berücksichtigt.

Einrichtung der Zielmiete

Die Seite RE Einrichtung ist über die Suchfunktion aufrufbar. Im Inforegister Mietanpassung kann im Feld Plansollstellungscode für Zielmieten ein entsprechender Code mit zugehöriger Beschreibung hinterlegt werden. Die Aktivierung der Übernahme-Optionsfelder ist nicht erforderlich. Mit OK wird die Eingabe bestätigt und der Code im Feld Plansollstellungscode für Zielmieten gespeichert.

Plansollstellungscode

Zielmieten manuell anlegen

Plansollstellungen werden am Einheitenstamm hinterlegt. Die Seite Plansollstellungen ist über die Einheitenstamm-Übersicht aufrufbar.

Plansollstellungen

Zur manuellen Erfassung einer Zielmiete sind die Kontonummer des betreffenden Mietsollstellungskontos, das gewünschte Startdatum sowie die zuvor definierte Plansollstellungsart (Zielmieten-Code) anzugeben. Der Verteilcode wird aus der Einheit übernommen. Der Zielmietenbetrag kann entweder als absoluter Betrag im Feld Netto Betrag oder über den Verteilcode im Feld Netto Betrag pro Verteilcode erfasst werden.

Netto Betrag

Zielmieten über Bericht anlegen

Zielmieten müssen nicht für jede Einheit manuell angelegt werden, sie können auch über Bericht 5052721 Zielmiete in Plansollstellungen automatisiert für eine beliebige Zahl von Einheitenstämmen eingestellt werden. Über die Suchfunktion ist der Bericht Zielmiete in Plansollstellungen aufrufbar.

Bericht

Den gewünschten Zielbetrag tragen Sie wahlweise als absoluter Betrag im Feld Nettobetrag oder verteilungsbezogen im Feld Nettobetrag pro Verteilcode ein. In letzteren Fall ist auch das Feld Verteilcode zu füllen und eine Rundungspräzision Cent genau oder auf volle 10 Cent oder volle Euro Beträge vorzugeben.

Rundung neuer Beitrag

Der Bericht durchsucht für alle im Inforegister Einheitenstamm ausgewählten Objekte/Einheiten die Kontenpläne auf Konten der Sollstellungsarten Miete, Sonstige, Nebenkosten. Für jedes dieser Konten, soweit nicht durch Filterung im Feld Filter für Sollstellungen eingegrenzt wurde, wird eine Zielmietenzeile mit der in der Einrichtung hinterlegten Plansollstellungsart in die Plansollstellungen der entsprechenden Einheiten eingestellt.

Wichtig

Bereits vorhandene Zielmieten mit demselben Startdatum werden kommentarlos überschrieben. Bereits vorhandene Zielmieten mit früherem Startdatum erhalten automatisch ein Enddatum.

Ortsübliche Vergleichsmiete ohne Mietspiegel mit Bezug auf Plansollstellungen

Eine gesetzliche Mietanpassung nach § 558 BGB kann in RELion auch ohne eingerichteten Mietspiegel erstellt werden. Als notwendige Bezugsgröße für die Ermittlung der zulässigen Vergleichsmiete wird in diesem Fall auf eine Plansollstellung referenziert. RELion verarbeitet den Mietanpassungsvorgang wie zuvor beschrieben, allerdings wird anstelle des Mietspiegelwertes der Plansollstellungswert herangezogen, um die ortsübliche Vergleichsmiete auszuweisen.

Bei der Begründung der Ortsüblichkeit muss in dieser Variante naturgemäß Bezug genommen werden auf eine externe Berechnung/Ermittlung, z. B. eine selbst erstellte Tabelle in Anlehnung an einen gültigen Mietspiegel, da in RELion ja keine Referenz auf einen eingerichteten Mietspiegel vorliegt. Diese Variante der Begründung wird empfohlen, wenn die Einrichtung des Mietspiegels technisch nicht möglich oder aber zu umfangreich/komplex erscheint, die zulässigen Richtwerte pro Einheit aber bekannt sind und somit über Plansollstellungsvorgaben vorgehalten werden können.

Plansollstellungen

Plansollstellungen sind wie im Kapitel Zielmiete als optionaler Richtwert beschrieben zu erfassen oder zu aktualisieren. Nachfolgendes Schaubild zeigt eine beispielhafte Einrichtung einer ortsüblichen Vergleichsmiete mit der Plansollstellungsart VERGL.

Plansollstellungen

Damit eine Plansollstellung als Vergleichsmiete herangezogen werden kann, ist folgendes zu beachten:

  1. Die Kontonummer des Sollstellungskontos muss identisch sein mit dem Konto der Plansollstellung.
  2. Die Sollstellungsart muss vom Typ Miete sein.
  3. Die Plansollstellung muss zum Wirksamkeitsdatum der Mietanpassung gültig sein.
  4. Der Verteilcode im Feld Verteilungscode Einheit [gem. Plansollstellung] sollte identisch sein mit dem Verteilcode Einheit [gem. Einheitenstamm].

Hinweis

Als Referenzwert wird nicht der Wert im Feld Netto Betrag verwendet, sondern der Wert im Feld Netto Betrag pro Verteilcode. Die ortsübliche Vergleichsmiete im Mietanpassungsverfahren errechnet sich sodann aus dem Produkt von Netto Betrag pro Verteilcode [gem. Plansollstellung] x Verteilfaktor [gem. Einheitenstamm].

Wichtig

Da sowohl der Betrag im Feld Netto Betrag als auch der Betrag im Feld Netto Betrag pro Verteilcode erfasst werden können, wird der jeweils andere Betrag in Abhängigkeit von der Eingabe neu berechnet, dabei kann es rundungsbedingte Abweichungen geben. Erfassen Sie daher in Verbindung mit der Funktion der Mietanpassung immer nur den Wert Netto Betrag pro Verteilcode, um nicht bei der Mietanpassung rundungsbedingte Abweichungen zu erhalten.

Durchführung der Mietanpassung

Die Liste Mietanpassungsvorschläge ist über die Suchfunktion aufrufbar. Hier legen Sie den Mietanpassungsvorschlag an, in den die zu berechnenden Mietanpassungszeilen geschrieben werden sollen, oder wählen einen Mietanpassungsvorschlag aus. Achten Sie darauf, dass als Mietanpassung Art die Option Anp. nach Mietspiegel gewählt bzw. eingetragen wurde. Über Mietanpassung erstellen beginnen Sie die Verarbeitung des betreffenden Berichts.

Der Bericht wurde um die Option Vergleichsmiete aus Plansollstellung verwenden erweitert. Wenn Sie die Option anwählen, wird die Option Zielmiete verwenden deaktiviert und das Feld Plansollstellungsart aktiviert. Erfassen Sie hier den Code der Plansollstellungsart, die die ortsübliche Vergleichsmiete repräsentiert.

Bericht

Im weiteren Verlauf der Verarbeitung unterscheidet sich das Verfahren nicht von dem Ablauf, wie im Kapitel Mietanpassung nach Mietspiegel beschrieben.

Wichtig

Da zur Ermittlung der ortsüblichen Vergleichsmiete kein Mietspiegel verwendet wird, sind die entsprechenden Felder der Mietanpassung nicht gefüllt. Beachten Sie dies bitte im Rahmen der Word-Anbindung und passen Sie Ihre Vorlagen für diese spezielle Form der Mietanpassung entsprechend an.

Mietanpassung Karte

Aus den Mietanpassungszeilen heraus lässt sich die Mietanpassungskarte öffnen. Im Inforegister Allgemein befinden sich zwei Felder, die anzeigen, dass die Mietanpassung aus der Plansollstellung hervorgegangen ist und welcher Plansollstellungscode dabei verwendet wurde.

Mietanpassung Karte

Zudem können die Plansollstellungen direkt aus der Mietanpassung Karte aufrufen werden.

Aufruf Plansollstellungen

Vergleichswohnungen

Nach § 558a Ziffer 4 BGB kann die ortsübliche Vergleichbarkeit mittels drei vergleichbarer Wohnungen nachgewiesen werden. Die Vergleichswohnungen müssen nicht aus dem eigenen Verwaltungsbestand des Vermieters stammen. Haben Sie Daten von Vergleichswohnungen außerhalb des RELion Bestandes und wollen diese berücksichtigen, legen Sie für diese Objekte neue Verwaltungsobjekte in RELion an.

Grafik

Einrichtung Vergleichswohnungen - Suchparameter

Die Seite Vergleichswohnung Einrichtung ist über die Suchfunktion aufrufbar.

Vergleichswohnung Einrichtung

In der Einrichtung werden die frei definierbaren Filterkriterien für die Ermittlung in Frage kommender Vergleichswohnungen festgelegt. Diese Einrichtung wird im späteren Verlauf des Verfahrens die Suchparameter maßgeblich bestimmen.

Bezeichnung Erläuterung
Max. Vergleichswohnungen Hier die Anzahl der für eine Einheit erstellten Vergleichswohnungen eingestellt werden. Der Mindestwert ist 3. Die Vergleichswohnungen sind nach Preis sortiert. Es werden beim Erstellen immer die teuersten bevorzugt berücksichtigt.
Toleranz Baujahr [+/- Jahre] Grundsätzlich werden nur Vergleichswohnungen gesucht, die dasselbe Baujahr aufweisen wie die Ausgangswohnung („Basiseinheit“). Mit diesem Wert können Sie eine Toleranz um die entsprechenden Jahre nach unten und oben einrichten. Wert 0 bedeutet exakte Übereinstimmung.
Toleranz Größe [+/- %] Grundsätzlich werden nur Vergleichswohnungen gesucht, die dieselbe Wohnungsgröße aufweisen wie die Ausgangswohnung („Basiseinheit“). Mit diesem Wert können Sie eine Toleranz um die entsprechenden m² nach unten und oben einrichten. Wert 0 bedeutet exakte Übereinstimmung.
Objekt Ausstattung 1 – 5 / Einheit Ausstattung 1 – 5 Sie können je fünf Merkmale für Objekt- und Einheitenausstattungen vorgeben. Bei der späteren Suche nach Vergleichswohnungen wird die Übereinstimmung geprüft. Die Ausstattungsfilter werden aufgrund ihrer Komplexität im folgenden Abschnitt gesondert erklärt.

Erläuterung zur Anwendung der Ausstattungsfilter

Die Suche nach Vergleichswohnungen läuft nach festen Kriterien. Die Toleranz für die Suchparameter Wohnungsgröße und Baujahr haben Sie in der Einrichtung vorgegeben. Falls die Zimmeranzahl an den Einheitenstämmen gepflegt ist, werden nur Vergleichswohnungen zugeordnet, deren Zimmeranzahl, mit der der Basiseinheit übereinstimmt. Postleitzahl und Ort sind Kriterien, die im späteren Verlauf der Verarbeitung der Mietanpassung nach Vergleichswohnungen eingestellt werden können. Die Suche kann optional durch Vorgabe von Ausstattungsfiltern weiter verfeinert werden.

Der Zweck dieser Filter ist, Ausstattungen zu definieren, die für die Vergleichbarkeit von Wohnungen relevant sind. Diese Ausstattungen sollen bei der Identifikation von Vergleichswohnungen berücksichtigt werden, andere, nicht hinterlegte Ausstattungen dagegen nicht.

Beispiel: Wenn der Anwender das Ausstattungsmerkmal „Balkon“ hinterlegt, wird geprüft, ob Basiseinheit und Vergleichswohnungen in diesem Merkmal übereinstimmen. Dagegen wird z. B. die Ausstattung „Einbauküche“, die zwar an einer der Einheiten vorhanden, aber nicht als Filter definiert ist, nicht für die Vergleichbarkeit berücksichtigt. Werden Filter in der Einrichtung definiert, müssen sie für Basiseinheiten und Vergleichswohnungen konsistent sein. Da Basiseinheiten und Vergleichswohnungen in verschiedenen Durchgängen erzeugt werden, dürfen dazwischen die Filter nicht verändert werden! Sollen die Filterkriterien tatsächlich einmal geändert werden, sind zuerst die vorhandenen Basiseinheiten und Vergleichswohnungen zu löschen und nach Änderung der Filtereinrichtung neu zu erstellen. RELion führt hier den Anwender entsprechend, verhindert unzulässige Eingaben und führt ggf. Löschungen nach vorheriger Sicherheitsabfrage durch. Es wird nur von Positivmerkmalen ausgegangen, also solchen Ausstattungen, die den Gebrauchswert der Wohnung erhöhen. Es ist aktuell nicht vorgesehen, negative, also wertmindernde Kriterien als Ausstattungen zu erfassen. Grundsätzlich ist die Betrachtung von Vergleichswohnungen bidirektional, d.h. ist A die Vergleichswohnung von B, ist B auch die Vergleichswohnung von A. Dies gilt bei der Verwendung von Ausstattungsfiltern nicht mehr uneingeschränkt, sondern es gilt folgende Logik:

  • Ist eine definierte Ausstattung an der Basiseinheit nicht vorhanden, darf sie auch an der Vergleichseinheit nicht vorhanden sein, da dieses Positivmerkmal tendenziell den Mietpreis letzterer Einheit erhöht und somit eine Vergleichbarkeit nicht mehr gegeben wäre.
  • Ist eine definierte Ausstattung an der Basiseinheit vorhanden, können sowohl Vergleichseinheiten berücksichtigt werden, die dieselbe Ausstattung aufweisen, als auch solche, die dies nicht tun. Denn sollte eine Vergleichseinheit trotz Fehlens dieses Positivmerkmals einen höheren Mietpreis aufweisen, könnte diese trotzdem zur Mietanpassung herangezogen werden.

Zur Verdeutlichung dieses Zusammenhangs folgende Tabelle:

Ausstattung an Basiseinheit Ausstattung an potenzieller Vergleichseinheit Vergleichbarkeit grundsätzlich gegeben
JA JA JA
JA NEIN JA
NEIN NEIN JA
NEIN JA NEIN

Wählen Sie zu den Objekt- und Einheitenausstattungsfiltern bis zu fünf gewünschte Ausstattungsmerkmale aus der Liste Global-Ausstattungen aus. Diese Einrichtung ist vorzunehmen, bevor die Basiseinheiten und Vergleichswohnungen erzeugt werden. Es ist möglich, die Einrichtung zu einem späteren Zeitpunkt zu ändern, dann müssen allerdings, wie bereits erwähnt, alle Basiseinheiten und Vergleichswohnungen gelöscht und nach Änderung der Einrichtung neu erstellt werden.

Basiseinheiten anlegen

Den Bericht Vergleichswohnungen aktualisieren über die Suche öffnen.

Basiseinheiten

Der Filter Objektnummer begrenzt die Anlage der Basiseinheiten auf die angegebenen Objekte. Werden hier keine Vorgaben gemacht, erfolgt die Anlage von Basiseinheiten für den kompletten Mandanten. Im Feld Max. Vergleichswohnungen kann durch Eingabe eines Werts (mind. 3) die Anzahl der zu erzeugenden Vergleichswohnungen entsprechend begrenzt werden. Für die Erstellung der Basiseinheiten ist diese Angabe noch nicht von Bedeutung, ebenso wenig wie die im Inforegister Filter möglichen Einschränkungen für die Suchkriterien.

Nach der Auswahl der Funktion Basiseinheiten anlegen erscheint eine Sicherheitsabfrage mit der die Stapelverarbeitung gestartet wird. Bestätigen Sie mit Ja.

Meldung

Das Ergebnis der Verarbeitung können Sie am Einheitenstamm ablesen. Öffnen Sie hierzu den Einheitenstamm eines von der Verarbeitung eingeschlossenen Objektes und wählen Sie die Funktion Vergleichswohnungen, um sich die Übersicht der Vergleichswohnungen anzeigen zu lassen.

Vergleichswohnungen

Die Basiseinheit wurde in der ersten Zeile der Liste Vergleichswohnungen eingetragen. Lösen Sie den Systemfilter auf die Einheitennr. auf, erhalten Sie eine Übersicht aller Basiseinheiten des Objektes (wie im Beispiel oben).

Wichtig

Basiseinheiten können nur angelegt werden, wenn die Einheit von der Finanzierungsart Frei finanziert ist und die Nutzungsart der Nutzungsartenklasse Wohnraum zugewiesen ist. Beachten Sie weiterhin, dass Objekte, die eine Mietspiegelzuordnung haben, ebenfalls nicht berücksichtigt werden.

Folgende Informationen stehen zur Verfügung:

Bezeichnung Erläuterung
Basis Objektnr., Basis Einheitennr. Hier werden Objekt- und Einheitennr. der Basiseinheit angezeigt.
Objektnr., Einheitennr. Hier werden Objekt- und Einheitennr. der Vergleichseinheit angezeigt.
Aktuelle Miete Hier wird die aktuelle Miete der Einheit angezeigt.
Aktuelle Miete pro m² Hier wird die aktuelle Miete der Einheit pro m² angezeigt.
Leerstand Wenn es sich bei der Einheit um einen Leerstand handelt, wird hier ein Haken angezeigt.
Aktueller Mieter, Adresse etc. In diesen Feldern werden der Name des aktuellen Mieters und der Einheit sowie die Adresse der Einheit etc. angezeigt.
Größe, Zimmer, Baujahr In diesen Feldern werden Größe, Zimmer und Baujahr der Einheit angezeigt. Hinsichtlich Größe und Baujahr kann bei der Suche nach Vergleichswohnungen noch mit Toleranzen gearbeitet werden. Die Zimmeranzahl muss bei Vergleichswohnungen identisch sein.
Obj. Ausstattung, Einh. Ausstattung Falls am betreffenden Objekt/Einheit Ausstattungen hinterlegt sind, die den eingerichteten Ausstattungsfiltern entsprechen (s. Kapitel Erläuterung zur Anwendung der Ausstattungsfilter), werden diese hier angezeigt.

Vergleichswohnungen finden

Sobald Basiseinheiten angelegt sind, können hierzu Vergleichswohnungen gesucht werden. Dazu über die Suche den Bericht Vergleichswohnungen aktualisieren öffnen.

Vergleichswohnungen finden

Der Filter Objektnummer begrenzt die Zuordnung von Vergleichswohnung auf die angegebenen Objekte. Werden hier keine Vorgaben gemacht, erfolgt die Anlage von Vergleichswohnungen für den kompletten Mandanten.

Im Feld Max. Vergleichswohnungen kann durch Eingabe eines Werts (mind. 3) die Anzahl der zu erzeugenden Vergleichswohnungen entsprechend begrenzt werden. Der Wert wird aus der Vergleichswohnung Einrichtung vorgeblendet und kann bei Bedarf an dieser Stelle angepasst werden. Die Felder Filter Objektnummer, Filter PLZ, Filter Ort begrenzen die Suche von Vergleichswohnungen zu den Basiseinheiten auf die angegebenen Werte ein. Werden hier keine Filterbedingungen gesetzt, wird der komplette Bestand durchsucht und als Vergleichswohnung ermittelt, soweit die Vergleichbarkeit in den übrigen Parametern (Baujahr, Größe, Zimmerzahl und Ausstattungen) gegeben ist.

Hinweis

Sie sollten in jedem Fall mit einem Ortsfilter arbeiten, da ansonsten kaum von ortsüblicher Vergleichsmiete gesprochen werden kann. Ggf. muss innerhalb des Ortes sogar nach Postleitzahlenbereichen getrennt gefiltert werden.

Mit den Toleranzparametern Baujahr und Größe können Abweichungstoleranzen beim Vergleich zwischen Basiseinheit und anzulegenden Vergleichseinheiten definiert werden. Grundsätzlich werden nur Vergleichswohnungen gesucht, die hinsichtlich des Baujahrs und Größe der Ausgangswohnung (Basiseinheit) entsprechen. Mit den genannten Parametern können Sie Toleranzen um die entsprechenden Jahre bzw. m² nach unten und oben einrichten. Wert 0 bedeutet exakte Übereinstimmung. Die Toleranzen werden aus der Einrichtung übernommen. Die Filter Objekt-Ausstattung und Einheiten-Ausstattung werden aus der Einrichtung übernommen. Der Zweck der Filter ist, Ausstattungen zu definieren, die für die Vergleichbarkeit von Wohnungen relevant sind. Diese Ausstattungen sollen bei der Identifikation von Vergleichswohnungen berücksichtigt werden, andere, nicht hinterlegte Ausstattungen dagegen nicht.

Zusätzlich sind folgende Bedingungen fest programmiert:

  • Objektart ist Mieter,
  • dem Objekt ist kein Mietenspiegel zugewiesen und
  • die Finanzierungsart muss Frei finanziert sein.

Über Vergleichswohnungen finden starten Sie die Verarbeitung. Nach einer Sicherheitsabfrage wird die Stapelverarbeitung durchgeführt.

Abfrage

Das Ergebnis der Verarbeitung können Sie am Einheitenstamm ablesen. Öffnen Sie hierzu den Einheitenstamm eines von der Verarbeitung eingeschlossenen Objektes und wählen Sie die Funktion Vergleichswohnungen im Menüband, um sich die Übersicht der Vergleichswohnungen anzeigen zu lassen. Unterhalb der Zeile zur Basiseinheit sind nun die zugehörigen Vergleichswohnungen zu sehen.

Vergleichswohnungen

Wenn Sie den Systemfilter auflösen, erhalten Sie einen kompletten Überblick über alle Eintragungen der Liste Vergleichswohnungen. Hier können Sie überprüfen, wie RELion die Zuordnungen vorgenommen hat und wo eventuell keine Vergleichswohnungen gefunden wurden.

Wichtig

Vergleichswohnungen werden zu den Basiseinheiten ermittelt. Basiseinheiten und Vergleichswohnungen sind Datensätze innerhalb derselben Tabelle. Eine Einheit kann also nur als Vergleichswohnung für andere Einheiten identifiziert werden, wenn für diese eine Basiseinheit angelegt ist! Es werden zur Anzahl der anzulegenden Vergleichswohnungen bevorzugt die teuersten eingestellt. Der Bericht stellt auch Vergleichswohnungen ein, die aktuell leerstehend sind. Diese Wohnungen müssen ggf. aus der Liste gelöscht werden.

Mieten oder Vergleichswohnungen aktualisieren

Wenn sich Mietpreise an Basiseinheiten und/oder Vergleichswohnungen ändern, müssen die Datensätze aktualisiert werden.

Wichtig

Da Basiseinheiten und Vergleichswohnungen Datensätze in einer eigenen Tabelle sind, werden die Mietpreise nicht automatisch aktualisiert, wenn sich die Sollstellungen an den betreffenden Einheiten ändern! Es ist daher erforderlich, dass vor einem Mietanpassungslauf alle Basiseinheiten und Vergleichswohnungen aktuelle Mietpreise aufweisen, damit die Berechnung die tatsächlichen Werte abbildet!

Um für einen Einheitenstamm die Mietpreise der Basiseinheit und der Vergleichswohnungen zu aktualisieren, öffnen Sie die Liste Vergleichswohnungen. Lösen Sie den Systemfilter auf oder stellen Sie die Auswahl für die zu bearbeitenden Objekte mittels der Filterbedingungen ein.

Basiseinheiten

Basis-Objektnr.

Über Vergleichswohnungen aktualisieren kommen Sie zurück zur Stapelverarbeitung Vergleichswohnungen aktualisieren und können dort die Schritte Basiseinheiten anlegen und Vergleichswohnungen finden wiederholen und so die gesamte Liste aktualisieren. Über Mieten aktualisieren können Sie die Aktualisierung der Liste auf die Mieten beschränken. Nach einer Sicherheitsabfrage werden die Mieten der angezeigten Datensätze aktualisiert.

Mietanpassung mit Vergleichswohnungen durchführen

Die Seite Mietanpassungsvorschläge ist über die Suchfunktion aufrufbar. Dort kann ein neuer Mietanpassungsvorschlag angelegt oder ein bestehender ausgewählt werden, in den die zu berechnenden Mietanpassungszeilen geschrieben werden. Als Mietanpassung Art ist die Option Anp. nach Vergleichswhg. zu hinterlegen. Der Bericht Vergleichsmietenanpassung wird über die Funktion Mietanpassung erstellen aufgerufen.

Vergleichsmietenanpassung

Im Inforegister Optionen werden die zuvor eingerichteten Parameter automatisch vorgeblendet. Bei Bedarf können diese fallbezogen angepasst werden. Zudem besteht die Möglichkeit, die aus der Einrichtung übernommene Kappungsgrenze im Bereich Freiwillige Kappung durch Eingabe eines abweichenden Werts im Feld In Prozent zu übersteuern.

Im Inforegister Einheitenvertrag kann eine gezielte Filterung nach Objekten und Verträgen vorgenommen werden.

Hinweis

Sofern Objekte mit regional abweichenden Kappungsgrenzen zu berücksichtigen sind, empfiehlt es sich, diese im Inforegister Einheitenvertrag gezielt zu filtern und separat in Verbindung mit der freiwilligen Kappung zu verarbeiten. Eine Möglichkeit besteht darin, betroffene Objekte zu einer Objektgruppe zusammenzufassen und diese gezielt im Filter auszuwählen.

Die erstellten Mietanpassungszeilen können in der Liste Mietanpassungsvorschlag über die Funktion Zeilen aufgerufen werden. Eine Übersicht der Vorschläge kann über Vorschlag Mietanpassungen ausgedruckt werden.

Vorgeschlagene Mietanpassung

Druck

Wichtig

Für jede zulässige Anpassung wird der neue Mietpreis ermittelt und eingetragen, der bisherige Wert wird zur Information vorgeblendet. Für Zeilen, für die ein besonderer Vorgang durchgeführt wurde (z. B. Kappungsgrenze) oder für die eine Anpassung nicht zulässig ist (z. B. weniger als 3 Vergleichswohnungen), wird ein entsprechender Hinweis bzw. Fehlermeldungen erstellt, welchen Sie sich über den Drilldown im Feld Alle Fehler/Hinweise ansehen können.

Hinweis

Die Preisfindung bei der Berechnung der Vergleichsmiete erfolgt nach folgender Logik: Es werden unter den vorhandenen Vergleichswohnungen zur Einheit die drei teuersten berücksichtigt. Falls diese sich im Preis unterscheiden, wird der niedrigste Preis dieser drei als Vergleichswert genommen.

Sie können sich die Vergleichswohnungen, die zur Ermittlung der ortsüblichen Vergleichsmiete herangezogen wurden, über Details/Mietanpassung mit Vergleichseinheiten anzeigen lassen.

Vergleichseinheiten

Vergleichswohnungen

Die drei Vergleichswohnungen erhalten im Feld Für Anpassung verwendet einen Haken. Der niedrigste Wert der drei Wohnungen wurde als ortsübliche Vergleichsmiete herangezogen.

Wenn Sie die Mietanpassungszeilen auf Richtigkeit geprüft haben, kennzeichnen Sie diese mit einem Haken im Feld Freigegeben. Sie können die Bearbeitung von der Mietanpassungskarte oder in den Zeilen direkt vornehmen. Um die Zeilen direkt zu bearbeiten, klicken Sie auf Liste bearbeiten.

Sobald die Zustimmung des Mieters vorliegt, setzen Sie in den entsprechenden Zeilen einen Haken im Feld Zustimmung.

Zustimmung

Hinweis

Die Bearbeitung der Mietanpassungszeilen ist sowohl in der Liste als auch in der Karte ausschließlich für den Bereich des Bearbeitungsstandes möglich. Durch das Berechnungsverfahren vom Programm ermittelte Daten können nicht manuell geändert werden.

Das Einstellen der neuen Werte für die Sollstellungszeilen der Einheiten erfolgt über Sollstellungszeilen eintragen. Eine Zeile kann nur an die Sollstellungszeilen übergeben werden, wenn die Mietanpassungszeile freigegeben ist und die Zustimmung vorliegt. Nach einem Verarbeitungshinweis werden die Sollstellungszeilen des Vertrages aktualisiert und können über den Aufruf der Sollstellungszeilen im Vertrag eingesehen werden.

Mit der Übergabe der Mietanpassungszeile an die Sollstellungszeilen ist der Vorgang der Mietanpassung abgeschlossen. Die Mietanpassungszeile wird aus dem Mietanpassungsvorschlag entfernt und in einer separaten Tabelle, der Mietanpassung Historie zum Vorgang archiviert. Dazu öffnen Sie die Funktion Historie.
Der Aufruf ist sowohl vom Mietanpassungsvorschlag als auch von den Mietanpassungszeilen aus möglich.

Mieteranschreiben

Für die eingestellten Zeilen können nach der Freigabe Mieteranschreiben mit Word erstellt und ausgedruckt werden. Nutzen Sie hierfür die Funktion Drucken im Menüband. Nach Freigabe der Zeilen können diese in die Sollstellungen übertragen werden. Details zum Thema Word-Anschreiben entnehmen Sie bitte dem Kapitel Word-Anbindung.

Berechnungsfolge der geforderten Miete nach § 558 BGB

Das nachfolgende Schaubild zeigt die Berechnungsfolge für die Ermittlung der neuen Miete in Abhängigkeit von den gesetzlichen Vorgaben. Es wird auf den kleineren Betrag von Kappungsgrenzmiete oder Vergleichsmiete angepasst.

  • Ist die Vergleichsmiete höher als die Kappungsgrenzmiete, erscheint der gekappte Absolutwert mit seinem (gerundeten) Relativwert zur Information.
  • Ist die Vergleichsmiete geringer als die Kappungsgrenzmiete, erscheint der Absolutwert der Vergleichsmiete als (gerundetes) Produkt von relativer Vergleichsmiete mal Fläche und wird als neue Miete (Betrag neu) gefordert.

Wichtig

Bitte beachten Sie, dass die im Anpassungslauf berechnete relative Miete (EUR/m²) ein auf zwei Stellen gerundeter Betrag ist und nur dann zur Rückrechnung auf die geforderte Miete verwendet werden kann, wenn die geforderte Miete unter der Kappungsgrenzmiete liegt. Sie sollten daher bei der Gestaltung des Mietanpassungsschreibens von Formulierungen absehen, die die neue Miete als relativen Wert in EUR/m² ausweisen, sondern stets nur die absoluten Beträge verwenden.

Schaubild

Legende

Verarbeitungshinweise

Bei der Berechnung der Mietanpassungszeilen prüft RELion die Kappungsgrenze, die Kappungsfrist und die Ruhezeit. Anhand des nachfolgenden Fallbeispiels wird die zeilenweise Abarbeitung der möglichen Sollstellungsänderungen zu verschiedenen Terminen erläutert:

Berechnung

Individuelle Mietanpassung

RELion bietet die Möglichkeit, neben den vertraglichen und gesetzlichen Möglichkeiten von Mietanpassungen auch individuelle Mietanpassungen durchzuführen.

  • Manuelle Erhöhung
  • Zielwert einstellen und
  • Zielwert für neue Sollstellung

Hinweis

Beachten Sie, dass in allen Verfahren der Individuellen Mietanpassung keine Fehlercodes verwendet werden, wie dies aus dem Bereich gesetzlicher Mietanpassungen bekannt ist. Eine Einheit erhält eine Mietanpassungszeile, wenn die Filterbedingungen der Verarbeitung erfüllt sind. Ferner sind die Felder Freigegeben und Zustimmung bereits angehakt.

Manuelle Erhöhung

Die Seite Mietanpassungsvorschläge ist über die Suchfunktion aufrufbar. Dort kann ein neuer Vorgang angelegt oder ein bestehender ausgewählt werden. Als Mietanpassung Art ist die Option Manuelle Erhöhung zu hinterlegen.

Im Inforegister Weitere Filter stehen verschiedene Filterkriterien zur Verfügung, unter anderem für das einzuschließende Konto, den Vermietungsstatus und die Nutzungsart.

Bericht

Bezeichnung Erläuterung
Filter für Sollstellungen In diesem Feld wird auf ein oder mehrere Sollstellungskonten gefiltert. Achtung: wird kein Wert eingetragen, werden alle Sollstellungskonten angepasst.
Nur zum Erhöhungsdatum bewohnt Wird das Feld aktiviert, werden nur Einheiten angepasst, die zum Erhöhungsdatum bewohnt sind.
Leerstände berücksichtigen Falls das Feld aktiv gesetzt wird, werden auch Leerstandseinheiten angepasst.
Betrag alt min. – max. Wird hier ein Minimal- oder/und Maximalwert angegeben, werden Einheiten nicht angepasst, wenn deren aktuelle Sollstellung den Minimalwert unterschreitet bzw. Maximalwert überschreitet.
Betrag alt pro Verteilcode min. – max. Wird hier ein Minimal- oder/und Maximalwert angegeben, werden Einheiten nicht angepasst, wenn deren aktuelle Sollstellung pro Verteilung den Minimalwert unterschreitet bzw. Maximalwert überschreitet. Die Vorgabe des Verteilcodes erfolgt im Inforegister Ausführungsfolge.
Einzug ab – bis Mit diesen Feldern kann die Auswahl begrenzt werden auf Einheiten, deren Einzugsdatum innerhalb des definierten Bereichs liegt.
Auszug ab – bis Mit diesen Feldern kann die Auswahl begrenzt werden auf Einheiten, deren Auszugsdatum innerhalb des definierten Bereichs liegt.
Filter Objektnutzungsart In diesem Feld kann auf einen bestimmten Nutzungsart-Code der anzupassenden Objekte abgegrenzt werden.

Im Inforegister Ausführungsfolge werden die Parameter der Anpassung festgelegt.

Bericht

Bezeichnung Erläuterung
Erhöhung ab Geben Sie hier das Datum ein, zu dem die Anpassung wirksam werden soll.
Verteilcode Tragen Sie hier den Verteilcode für Verteilung ein, falls Sie einen verteilungsbezogenen Anpassungsbetrag verwenden möchten.
Rundungsbetrag pro Verteilcode neu Hier kann definiert werden, auf wie viele Stellen der neue Wert (pro Verteilung) gerundet werden soll. Optionen: 1.000; 100; 10;1; 0,1; 0,01
Rundungsbetrag neu Hier kann definiert werden, auf wie viele Stellen der neue Wert gerundet werden soll. Optionen: 1.000; 100; 10;1; 0,1; 0,01
Erhöhung % Um eine prozentuale Erhöhung des bestehenden Sollstellungsbetrags durchzuführen, ist hier der Prozentsatz einzugeben.
Erhöhung Betrag pro Verteilcode (netto) Um eine Erhöhung des bestehenden Sollstellungsbetrags um einen festen Betrag pro Verteilung durchzuführen, ist hier dieser Betrag einzugeben.
Erhöhung Fixbetrag Um eine Erhöhung des bestehenden Sollstellungsbetrags um einen festen Betrag durchzuführen, ist hier dieser Betrag einzugeben.
Erhöhung Betrag min. Wird hier ein Betrag eingegeben, wird für die einzelne Einheit nur dann eine Anpassungszeile eingestellt, wenn der Anpassungsbetrag den Mindestbetrag erreicht.
Erhöhung Betrag max. Wird hier ein Betrag eingegeben, wird der Anpassungsbetrag auf den angegebenen Wert begrenzt.
Erhöhung Betrag pro Verteilcode min. Wird hier ein Betrag eingegeben, wird für die einzelne Einheit nur dann eine Anpassungszeile eingestellt, wenn die Anpassung pro Verteilung den Mindestbetrag erreicht.
Erhöhung Betrag pro Verteilcode max. Wird hier ein Betrag eingegeben, wird der Anpassungsbetrag pro Verteilung auf den angegebenen Wert begrenzt.
Modernisierung Wenn Sie dieses Feld aktivieren, wird der Erhöhungszeile der in der Einrichtung hinterlegte Code für den Änderungsgrund Modernisierung mitgegeben, ansonsten stellt der Bericht in den Code für Manuelle Mietänderung ein.

Im Inforegister Einheitenvertrag kann der Anpassungslauf bei Bedarf auf einzelne Objekte oder/und Einheiten gefiltert werden. Wird keine Abgrenzung eingegeben, erfolgt der Lauf über alle Objekte im Mandanten. Mit OK starten Sie die Verarbeitung.

Für die ausgewählten Objekte erfolgt nun eine Berechnung von Mietanpassungszeilen. Das Ergebnis können Sie im Fenster Mietanpassungsvorschläge über Zeilen ansehen.

Mietanpassungszeilen

Mit Sollstellungszeilen eintragen veranlassen Sie die Übernahme des Mietanpassungsvorschlages in die Sollstellungszeilen des Vertrages.

Zielwert einstellen

Anstelle eines Erhöhungsbetrags kann ein neuer Mietwert als Zielwert vorgegeben werden. Die Anpassungshöhe variiert dabei je nach Einzelfall, mit dem Ziel, allen in der Auswertung berücksichtigten Mieteinheiten nach Abschluss des Verarbeitungslaufs einen einheitlichen Mietwert zuzuweisen.

Die Seite Mietanpassungsvorschläge ist über die Suchfunktion aufrufbar. Dort kann ein neuer Vorgang angelegt oder ein bestehender ausgewählt werden. Als Mietanpassung Art ist die Option Zielwert einstellen zu hinterlegen. Der Bericht wird über die Funktion Mietanpassung erstellen gestartet.

Zielwert einstellen

Zielwert einstellen

Im Inforegister Weitere Filter stehen dieselben Filtermöglichkeiten wie im vorherigen Abschnitt zur Verfügung. Zusätzlich kann im Inforegister Einheitenvertrag eine gezielte Einschränkung auf bestimmte Objekte oder Einheiten vorgenommen werden. Erfolgt keine Eingrenzung, wird der Verarbeitungslauf mandantenweit ausgeführt.

Im Inforegister Ausführungsfolge sind die Parameter der Anpassung festzulegen. Diese unterscheiden sich gegenüber dem im vorherigen Kapitel (Manuelle Erhöhung) beschriebenen Bericht.

  • Zur Ausführung ist ein Startdatum einzugeben.
  • Der Verteilcode wird benötigt, wenn eine verteilcodeabhängige (i.d.R. m²-abhängige) Anpassung durchgeführt werden soll.
  • Geben Sie den Anpassungsbetrag entweder als Nettobetrag oder als Nettobetrag pro Verteilcode an. Höhere Werte werden auf den neuen Wert gekappt, wenn Sie den entsprechenden Haken setzen. Das bedeutet, liegt ein vorhandener Sollstellungsbetrag bereits über dem eingegebenen Zielwert, wird er auf den Zielwert reduziert. Ist der Haken nicht gesetzt, bleibt der vorhandene höhere Wert unverändert.
  • Mit Aktivierung des Feldes Modernisierung wird der Änderungscode für Modernisierung mitgegeben, ansonsten stellt der Bericht den Code für Manuelle Mietänderung ein.

Mit OK starten Sie die Verarbeitung. Für die ausgewählten Objekte erfolgt nun eine Berechnung von Mietanpassungszeilen.

Zielwert für neue Sollstellung einstellen

Die Funktion Zielwert für neue Sollstellung ähnelt der Funktion Zielwert einstellen, ist jedoch vorgesehen für die erstmalige Erstellung einer Sollstellungszeile zu einem Konto. Sind bereits Sollstellungszeilen zu dem Konto vorhanden, bricht der Bericht die Verarbeitung für diese Fälle ab und stellt einen Fehlerhinweis ein. Die Seite Mietanpassungsvorschläge ist über die Suchfunktion aufrufbar. Dort kann ein neuer Vorgang angelegt oder ein bestehender ausgewählt werden. Als Mietanpassung Art ist die Option Zielwert für neue Sollstellung zu hinterlegen. Der Bericht wird über die Funktion Mietanpassung erstellen gestartet.

Im Rahmen der Verarbeitung ist das entsprechende Sollstellungskonto vorzugeben. Die übrigen Optionen entsprechen den Ausführungsparametern des Berichts Zielwert einstellen. Die Optionen Höhere Werte auf neuen Wert kappen sowie Modernisierung sind nicht enthalten, da sie bei der Erstellung neuer Sollstellungszeilen keine Anwendung finden.

Bericht

Manuelle Erhöhung wegen § 559 BGB (Modernisierung)

Der Ablauf gleicht dem Verfahren Manuelle Erhöhung und Zielwert einstellen. Durch Setzen des Hakens im Feld Modernisierung wird der für Modernisierungszuschläge eingerichtete Änderungscode in die Sollstellungszeilen übernommen.

Hierdurch wird dieser Erhöhungsvorgang bei der Berechnung im Mietanpassungsverfahren nach der ortsüblichen Vergleichsmiete als Modernisierungsanpassung identifiziert und für die Prüfung der Kappungsgrenze im Kappungszeitraum sowie der Ruhezeit entsprechend herausgerechnet.

Word-Anbindung

Für die Mitteilung an den Mieter im Zusammenhang mit Mietanpassungen können auf Basis der standardmäßig vorhandenen Word-Berichte jeweils individuell angepasste Varianten erzeugt und genutzt werden.

Standardmäßig vorhandene Word-Berichte

Am Beispiel der Anpassung nach Mietspiegel wird nachfolgend der standardmäßig vorhandene Word-Bericht (ID 5052572) beschrieben. Dieser kann in der Folge im Zusammenhang mit dieser Mietanpassungsform als Basis für individuelle Varianten verwendet werden. Für die anderen Mietanpassungsformen stehen analog entsprechende Word-Berichte zur Verfügung.

Bericht ID Beschreibung
5052279 Indexmietschreiben
5052571 Manuelle Erhöhung
5052572 Mietanpassung nach Mietspiegel
5052573 Mietanpassung nach Vergleichswohnungen
5052574 Mietanpassung nach Wirtschaftlichkeitsberechnung

Erstellung eines Berichtslayouts (Word)

Schritt 1: Exportieren Sie ein vorhandenes Layout, um es als Ausgangspunkt für Ihr eigenes Layout zu verwenden

Beispiel: Anpassung nach Mietspiegel (ID 5052572)

Layout exportieren

Download

Schritt 2: Öffnen Sie die Datei und passen Sie sie nach Ihren Vorstellungen an

Beispiel: Formatierung ändern => Variable RespCenterSenderData in fett und kursiv

Formatierung

Schritt 3: Speichern Sie Ihre Vorlage unter einem anderen Namen

Schritt 4: Legen Sie ein neues Berichtslayout an und importieren Sie Ihre Vorlage

Berichtslayout Word-Layoutdatei Datei

Schritt 5: Ergebnis

Berichtslayout

Schritt 6: Verwenden Sie Ihre Vorlage

Drucken

Wählen Sie im Feld Berichtslayout über die drei Punkte Ihre Vorlage aus.

Vorlage

Ergebnis

Hinweis

Dazu weitere Erläuterungen über das Erstellen von Berichtslayouts.

Einfügen von Textvariablen

In jedem Word-Bericht befindet sich eine Auswahl von Textvariablen (Data Set). Diese Variablen können an den gewünschten Stellen im Schreiben eingebunden werden. Das entsprechende Data Set ist im Word-Menü Entwicklertools im XML-Zuordnungsbereich zu finden.

Entwicklertools

XML-Tool

Um eine Variable in den Text einzubauen, setzen Sie den Cursor an die entsprechende Stelle im Text, wählen die betreffende Variable im Data Set und klicken mit der rechten Maustaste auf Inhaltssteuerelement einfügen und anschließend auf Rich-Text oder Nur-Text. Der Unterschied liegt darin, dass bei Rich-Text eine Änderung der Formatierung dieser Variable im Text auf alle Stellen wirkt, an denen diese Variable mit Rich-Text verwendet wurde (eine Mehrfachverwendung der gleiche Variable an verschiedenen Stellen im Text ist möglich), während bei Nur-Text die Formatierung nur für diese eine Verwendung greift (und so unterschiedliche Formatierungen möglich sind).

Inhaltssteuerelement

Hinweis

Falls der Menüpunkt Entwicklertools in MS-Word nicht angezeigt wird, kann es unter Optionen aktiviert werden. Menüband

Einfügen von Wiederholungsgruppen

In bestimmten Fällen ist es notwendig, eine Auflistung von Daten im Schreiben abzubilden.

Beispiel: Mietspiegel

Definition im Schreiben:

Definition

Ergebnis:

Ergebnis

Zur Einbindung einer Wiederholungsgruppe in ein Schreiben ist im DataSet die entsprechende Gruppe auszuwählen (z. B. UnitRentalCharacteristic, URC). Über das Kontextmenü (rechte Maustaste) kann anschließend die Funktion Wiederholt aktiviert werden.

DataSet1 DataSet2 DataSet3

Nach der Aktivierung lassen sich wie gewohnt einzelne Textvariablen aus der gewählten Gruppe einfügen.

Wichtig

Wiederholungsgruppen werden typischerweise innerhalb von Tabellen verwendet, wie im Beispiel eines Mietspiegel-Anschreibens dargestellt. Hierzu wird zunächst eine Tabelle in Microsoft Word angelegt, beispielsweise mit zwei Zeilen. In der ersten Zeile werden die gewünschten Überschriften eingetragen.

Um die Datenzeile als Wiederholungsgruppe zu definieren, ist die gesamte Zeile zu markieren und gemäß der oben beschriebenen Vorgehensweise mit der entsprechenden Gruppe zu verknüpfen. Anschließend können die einzelnen Textvariablen in die jeweiligen Felder bzw. Spalten eingefügt werden. Beispiel

Verfügbare Textvariablen

Nachfolgend erhalten Sie eine Übersicht über die verfügbaren Textvariablen in den folgenden Berichten:

  • 5052571: Manuelle Erhöhung
  • 5052572: Mietanpassung nach Mietspiegel
  • 5052573: Mietanpassung nach Vergleichswohnungen
  • 5052574: Mietanpassung nach Wirtschaftlichkeitsberechnung

Wichtig

Nicht alle Textvariablen sind in allen Berichten verfügbar. Darüber hinaus werden verfügbare Felder nicht in jedem Fall durch das Programm bedient – da im betreffenden Kontext ggf. nicht befüllbar. Die Reihenfolge in der Tabelle entspricht ggf. nicht der Reihenfolge im Dokument (XML-Zuordnung). Entscheidend sind allein die Feldnamen. Der Bericht 5052279 Indexmieterhöhung Anschreiben verfügt über eigene bzw. andere Textvariablen.

Die meisten Textvariablen tragen sog. Präfixe, die ein Gruppenmerkmal darstellen und bei der Identifizierung und Einordnung helfen können.

Präfixe:

Lfd. Nr. Präfix Bedeutung (UK) Bedeutung (D) Bemerkung
1 CN Contact Kontakt
2 CR Customer Debitor
3 CT Contract Vertrag
4 RC Responsibility Center Zuständigkeitseinheit
5 OB Object Objekt
6 UC Unit Contract Einheitenvertrag
7 UM Unit Master Data Einheitenstamm
8 UOC UnitOfComparision Vergleichswohnung Nur Anp. nach Vergleichswohnungen
9 URC UnitRentCharacteristic Mietspiegelmerkmal Nur Anp. nach Mietspiegel
10 RAC Rent Adjustment Contract Mietanpassung- Vertragszeile
11 RAL Rent Adjustment Line Mietanpassungszeile
12 RC Responsibility Center Zuständigkeitseinheit Sofern dem Objekt ein Verwalter zugeordnet ist, wird hier die Verwaltungs-ZE geliefert. Ansonsten die Eigentümer-ZE.
13 RCM Responsibility Center (Management) Zuständigkeitseinheit (Verwalter)
14 RCO Responsibility Center (Owner) Zuständigkeitseinheit (Eigentümer)
15 RSC RentalStructLineCalc Mietberechnung Nur Anp. nach Mietspiegel
16 MDP MasterDataDebitPosition Sollstellungsdaten Nicht bei Anp. nach Mietspiegel

Felder:

Lfd. Nr. XML-Feld Feldname (D) Bemerkung
1 CN_AddressLine1 Adressetikett Zeile 1
2 CN_AddressLine2 Adressetikett Zeile 2
3 CN_AddressLine3 Adressetikett Zeile 3
4 CN_AddressLine4 Adressetikett Zeile 4
5 CN_AddressLine5 Adressetikett Zeile 5
6 CN_AddressLine6 Adressetikett Zeile 6
7 CN_AddressLine7 Adressetikett Zeile 7
8 CN_AddressLine8 Adressetikett Zeile 8
9 CN_ContactAddress Kontakt Straße
10 CN_ContactAddress2 Kontakt Straße 2
11 CN_ContactCity Kontakt Ort
12 CN_ContactFirstName Kontakt Vorname
13 CN_ContactJobTitle Kontakt Titel
14 CN_ContactMiddleName Kontakt Vorname 2
15 CN_ContactName Kontakt Name
16 CN_ContactName2 Kontakt Name 2
17 CN_ContactPartnerFirstName Kontakt Partner Vorname
18 CN_ContactPartnerFirstName2 Kontakt Partner Vorname 2
19 CN_ContactPartnerLastName Kontakt Partner Name
20 CN_ContactPartnerTitle Kontakt Partner Titel
21 CN_ContactPostCode Kontakt PLZ
22 CN_ContactSalutationDescription Anrede Beschreibung
23 CN_Salutation Briefanrede Zeile 1
24 CN_Salutation2 Briefanrede Zeile 2
25 CR_CustomerName Debitorenname
26 CR_CustomerNo Debitorennummer
27 CT_BeginningOfContract Vertragsbeginn
28 CT_ExpirationDateOfContract Vertragsende
29 OB_Address Objekt Straße
30 OB_Address2 Objekt Straße 2
31 OB_City Objekt Ort
32 OB_Description Objekt Beschreibung
33 OB_ObjectNo Objektnummer
34 OB_PostCode Objekt PLZ
35 OB_YearOfConstruction Objekt Baujahr
36 RAC_ContractCategory Vertragsart
37 RAC_ContractNo Vertragsnummer
38 RAC_DateOfValidity Wirksamkeitsdatum
39 RAC_PersonRespEmail Bearbeiter Email
40 RAC_PersonRespFaxNo Bearbeiter Fax. Nr.
41 RAC_PersonRespName Bearbeiter Name
42 RAC_PersonRespPhoneNo Bearbeiter Telefon
43 RAC_RentAmountIncrease Erhöhung Betrag
44 RAC_RentAmountNew Betrag Miete neu
45 RAC_RentAmountOld Betrag Miete alt
46 RAC_SupplementNo Nachtragsnummer
47 RAC_TotalAmountIncrease Erhöhung Gesamt- betrag
48 RAC_TotalAmountNew Gesamtbetrag neu
49 RAC_TotalAmountOld Gesamtbetrag alt
50 RAL_AllocationCode Verteilungscode
51 RAL_AmountIncrease Erhöhungsbetrag gesamt
52 RAL_AmountNew Betrag neu
53 RAL_AmountOld Betrag alt
54 RAL_AmountOldWithoutP556 Betrag alt ohne §556
55 RAL_AmountPerSqmNew Betrag pro qm neu
56 RAL_AmountPerSqmOld Betrag pro qm alt
57 RAL_ComparativeRent Vergleichsmiete
58 RAL_ComparativeRentSqm Vergleichsmiete pro qm
59 RAL_ContractCategory Vertragsart
60 RAL_ContractNo Vertragsnummer
61 RAL_DateOfValidity Wirksamkeitsdatum
62 RAL_DueDateForApproval Fälligkeitsdatum f. Zustimmung
63 RAL_IncreaseAmountPerSqm Erhöhungsbetrag pro qm
64 RAL_IncreasePercent Erhöhung %
65 RAL_KindOfRentAdaptation Art der Mietanpassung
66 RAL_NoticeDate Mitteilungsdatum
67 RAL_ObjectAccountDescription Objektkonto Bez.
68 RAL_RentalTable Mietspiegel Nur Anp. nach Mietspiegel
69 RAL_RentalTableMax Mietspiegel Max.wert Nur Anp. nach Mietspiegel
70 RAL_RentalTableMean Mietspiegel Mittelwert Nur Anp. nach Mietspiegel
71 RAL_RentalTableMin Mietspiegel Min.wert Nur Anp. nach Mietspiegel
72 RAL_RentalTableValidFrom Mietspiegel gültig ab Nur Anp. nach Mietspiegel
73 RAL_RentalTableGridname Mietspiegelfach Nur Anp. nach Mietspiegel
74 RAL_RentTabSpec1 MSP Ausprägung 1 Nur Anp. nach Mietspiegel
75 RAL_RentTabSpec10 MSP Ausprägung 10 Nur Anp. nach Mietspiegel
76 RAL_RentTabSpec2 MSP Ausprägung 2 Nur Anp. nach Mietspiegel
77 RAL_RentTabSpec3 MSP Ausprägung 3 Nur Anp. nach Mietspiegel
78 RAL_RentTabSpec4 MSP Ausprägung 4 Nur Anp. nach Mietspiegel
79 RAL_RentTabSpec5 MSP Ausprägung 5 Nur Anp. nach Mietspiegel
80 RAL_RentTabSpec6 MSP Ausprägung 6 Nur Anp. nach Mietspiegel
81 RAL_RentTabSpec7 MSP Ausprägung 7 Nur Anp. nach Mietspiegel
82 RAL_RentTabSpec8 MSP Ausprägung 8 Nur Anp. nach Mietspiegel
83 RAL_RentTabSpec9 MSP Ausprägung 9 Nur Anp. nach Mietspiegel
84 RAL_RntAdvPayOnAncCst Miete Vorausz. auf Nebenkosten
85 RAL_SquareMeter Quadratmeter
86 RCM_Address ZE (Verw.) Straße
87 RCM_Address2 ZE (Verw.) Straße 2
88 RCM_City ZE (Verw.) Ort
89 RCM_CommercialRegEntry ZE (Verw.) HR-Eintrag
90 RCM_CommercialRegNo ZE (Verw.) HR-Nummer
91 RCM_Email ZE (Verw.) Emailadresse
92 RCM_FaxNo ZE (Verw.) Fax. Nr.
93 RCM_HomePage ZE (Verw.) Homepage
94 RCM_Name ZE (Verw.) Name
95 RCM_Name 2 ZE (Verw.) Name 2
96 RCM_PhoneNo ZE (Verw.) Telefon
97 RCM_PlaceOfJurisdiction ZE (Verw.) Gerichtsstand
98 RCM_PostCode ZE (Verw.) PLZ
99 RCM_RegistrationNo ZE (Verw.) USt. ID
100 RCM_VATID ZE (Verw.) Steuernummer
101 RCO_Address ZE (Eigt.) Straße
102 RCO_Address2 ZE (Eigt.) Straße 2
103 RCO_City ZE (Eigt.) Ort
104 RCO_CommercialRegEntry ZE (Eigt.) HR-Eintrag
105 RCO_CommercialRegNo ZE (Eigt.) HR-Nummer
106 RCO_Email ZE (Eigt.) Emailadresse
107 RCO_FaxNo ZE (Eigt.) Fax. Nr.
108 RCO_HomePage ZE (Eigt.) Homepage
109 RCO_Name ZE (Eigt.) Name
110 RCO_Name 2 ZE (Eigt.)
111 RCO_PhoneNo ZE (Eigt.) Telefon
112 RCO_PlaceOfJurisdiction ZE (Eigt.) Gerichtsstand
113 RCO_PostCode ZE (Eigt.) PLZ
114 RCO_RegistrationNo ZE (Eigt.) USt. ID
115 RCO_VATID ZE (Eigt.) Steuernummer
116 RC_Address ZE Straße
117 RC_Address2 ZE Straße 2
118 RC_City ZE Ort
119 RC_CommercialRegEntry ZE HR-Eintrag
120 RC_CommercialRegNo ZE HR-Nummer
121 RC_Email ZE Emailadresse
122 RC_FaxNo ZE Fax. Nr.
123 RC_FooterText1 ZE Fußtext 1
124 RC_FooterText2 ZE Fußtext 2
125 RC_FooterText3 ZE Fußtext 3
126 RC_FooterText4 ZE Fußtext 4
127 RC_FooterText5 ZE Fußtext 5
128 RC_FooterText6 ZE Fußtext 6
129 RC_FooterText7 ZE Fußtext 7
130 RC_FooterText8 ZE Fußtext 8
131 RC_FooterText9 ZE Fußtext 9
132 RC_FooterText10 ZE Fußtext 10
133 RC_FooterText11 ZE Fußtext 11
134 RC_FooterText12 ZE Fußtext 12
135 RC_FooterText13 ZE Fußtext 13
136 RC_FooterText14 ZE Fußtext 14
137 RC_FooterText15 ZE Fußtext 15
138 RC_FooterText16 ZE Fußtext 16
139 RC_FooterText17 ZE Fußtext 17
140 RC_FooterText18 ZE Fußtext 18
141 RC_FooterText19 ZE Fußtext 19
142 RC_FooterText20 ZE Fußtext 20
143 RC_FooterText21 ZE Fußtext 21
144 RC_HomePage ZE Homepage
145 RC_Name ZE Name
146 RC_Name2 ZE Name 2
147 RC_PhoneNo ZE Telefon
148 RC_PlaceOfJurisdiction ZE Gerichtsstand
149 RC_PostCode ZE PLZ
150 RC_RegistrationNo ZE USt. ID
151 RC_VATID ZE Steuernummer
152 RC_SenderAddress ZE-Absenderzeile im Schreiben
153 UC_Building Einheitenvertrag Gebäude
154 UC_Description Einheitenvertrag Beschreibung
155 UC_ExploitationMethod Einheitenvertrag Nutzungsart
156 UC_Floor Einheitenvertrag Stockwerk
157 UC_House Einheitenvertrag Hauseingang
158 UC_Location Einheitenvertrag Lage
159 UC_UnitHistory Einheitenvertrag Einheitenhistorie
160 UC_UnitNo Einheitenvertrag Einheit
161 UM_Address Einheit Straße
162 UM_AreaAllocationCode Einheit Verteilungscode
163 UM_AreaAllocationSqm Einheit Größe qm
164 UM_City Einheit Ort
165 UM_Description Einheit Beschreibung
166 UM_ExploitationMethod Einheit Nutzungsart
167 UM_Floor Einheit Stockwerk
168 UM_Location Einheit Lage
169 UM_PostCode Einheit PLZ
170 UOC_Address Straße Vgl.whg. Nur Anp. nach Vergleichswhg.
171 UOC_City Ort Vgl.whg. Nur Anp. nach Vergleichswhg.
172 UOC_CrRnt Aktuelle Miete Vgl.whg. Nur Anp. nach Vergleichswhg.
173 UOC_CrRntSQL Aktuelle Miete/qm Vgl.whg. Nur Anp. nach Vergleichswhg.
174 UOC_Floor Stockwerk Vgl.whg. Nur Anp. nach Vergleichswhg.
175 UOC_Location Lage Vgl.whg. Nur Anp. nach Vergleichswhg.
176 UOC_NoRoomsTxt Anz. Räume (Text) Vgl.whg. Nur Anp. nach Vergleichswhg.
177 UOC_ObjectEquipment1 Objekt-Ausstattung 1 Nur Anp. nach Vergleichswhg.
178 UOC_ObjectEquipment2 Objekt-Ausstattung 2 Nur Anp. nach Vergleichswhg.
179 UOC_ObjectEquipment3 Objekt-Ausstattung 3 Nur Anp. nach Vergleichswhg.
180 UOC_ObjectEquipment4 Objekt-Ausstattung 4 Nur Anp. nach Vergleichswhg.
181 UOC_ObjectEquipment5 Objekt-Ausstattung 5 Nur Anp. nach Vergleichswhg.
182 UOC_ObjectNo Objektnr. Vgl.whg. Nur Anp. nach Vergleichswhg.
183 UOC_PostCode PLZ Vgl.whg. Nur Anp. nach Vergleichswhg.
184 UOC_Room Räume Vgl.whg. Nur Anp. nach Vergleichswhg.
185 UOC_Size Größe Vgl.whg. Nur Anp. nach Vergleichswhg.
186 UOC_UnitEquipment1 Einheit-Ausstattung 1 Nur Anp. nach Vergleichswhg.
187 UOC_UnitEquipment2 Einheit-Ausstattung 2 Nur Anp. nach Vergleichswhg.
188 UOC_UnitEquipment3 Einheit-Ausstattung 3 Nur Anp. nach Vergleichswhg.
189 UOC_UnitEquipment4 Einheit-Ausstattung 4 Nur Anp. nach Vergleichswhg.
190 UOC_UnitEquipment5 Einheit-Ausstattung 5 Nur Anp. nach Vergleichswhg.
191 UOC_UnitNo Einheitennummer Vgl.whg. Nur Anp. nach Vergleichswhg.
192 UOC_YearOfConstruction Baujahr Vgl.whg. Nur Anp. nach Vergleichswhg.
193 URC_CharacteristicsIn Merkmale in Nur Anp. nach Mietspiegel
194 URC_Description Einheitenmerkmal Beschreibung Nur Anp. nach Mietspiegel
195 URC_Rating Bewertung Nur Anp. nach Mietspiegel
196 URC_Value Wert Nur Anp. nach Mietspiegel
197 RSC_Description Beschreibung Nur Anp. nach Mietspiegel
198 RSC_GroupResult Gruppenergebnis Nur Anp. nach Mietspiegel
199 RSC_GroupResultIn Gruppenergebnis in Nur Anp. nach Mietspiegel
200 RSC_LowestRangeValue Untere Grenze Nur Anp. nach Mietspiegel
201 RSC_MaximumRangeValue Obere Grenze Nur Anp. nach Mietspiegel
202 RSC_Result Ergebnis Nur Anp. nach Mietspiegel
203 RSC_ResultIn Ergebnis in Nur Anp. nach Mietspiegel
204 MDP_AccountNo Konto Nicht in Anp. nach Mietspiegel
205 MDP_Amount Betrag Nicht in Anp. nach Mietspiegel
206 MDP_CompletionDate Enddatum Nicht in Anp. nach Mietspiegel
207 MDP_DebitPositionMethod Sollstellungsart Nicht in Anp. nach Mietspiegel
208 MDP_Description Beschreibung Nicht in Anp. nach Mietspiegel
209 MDP_NetAmount Nettobetrag Nicht in Anp. nach Mietspiegel
210 MDP_Range Reichweite Nicht in Anp. nach Mietspiegel
211 MDP_StartDate Startdatum Nicht in Anp. nach Mietspiegel
212 MDP_VATAmount MwSt. Betrag Nicht in Anp. nach Mietspiegel
213 BankAccountBIC BIC Bankverbindung (i.d.R. Objektbankverbindung)
214 BankAccountHolder Kontoinhaber Bankverbindung (i.d.R. Objektbankverbindung)
215 BankAccountIBAN IBAN Bankverbindung (i.d.R. Objektbankverbindung)
216 BankName Bankname Bankverbindung (i.d.R. Objektbankverbindung)
217 SumOfAmountNew Gesamtbetrag neu Miete + NK
218 SumOfAmountOld Gesamtbetrag alt Miete + NK

5.2 - Aktualisierung von Indexwerten (Destatis)

Das Einrichten einer Indexreihe, die automatisch mit Daten des Statistischen Bundesamtes (Destatis) befüllt wird.

Einführung

Das Statistische Bundesamt (Destatis) ist die zentrale Bundesbehörde Deutschlands für die Erhebung, Aufbereitung und Veröffentlichung statistischer Daten zu wirtschaftlichen, gesellschaftlichen und ökologischen Entwicklungen. Diese Informationen bilden eine wesentliche Grundlage für die Planung, Steuerung und Bewertung politischer Maßnahmen und unterstützen fundierte Entscheidungen in Wirtschaft und Sozialwesen.

Die Statistiken werden über das GENESIS‑Online-Portal bereitgestellt. In RELion wurde eine technische Anbindung an dieses Portal implementiert. Der Zugriff auf die Daten ist grundsätzlich kostenfrei, erfordert jedoch eine Registrierung, um den Webservice nutzen zu können, an den RELion angebunden ist.

Über die implementierte Schnittstelle können Indexwerte effizient und in Echtzeit aus dem Webservice abgerufen werden. Dadurch wird die Aktualität und Genauigkeit der Daten für interne Analysen und Berichterstattungen verbessert. Gleichzeitig reduziert sich der manuelle Pflegeaufwand sowie die Fehleranfälligkeit bei der Aktualisierung der Indexreihen.

Einrichtung

Destatis Einrichtung

Für die Einrichtung der Schnittstelle wird zunächst ein Token benötigt. Dieser ist für die Authentifizierung bei der Schnittstelle notwendig.

  1. Registrieren bei https://www-genesis.destatis.de/datenbank/online/

  2. Nach der Anmeldung kann über Webservice-Schnittstellen (A) und anschließend Token Kopieren (B) der Token in die Zwischenablage kopiert werden.
    DeStatisPortal

  3. Anschließend kann dieser Token in RELion in der Einrichtung eingefügt werden.
    DeStatis Relion Setup

Indexcodes und Indexreihen

Bei den Indexreihen kann nun ein Online Index Verfahren hinterlegt werden.
Global Index Codes

Die verfügbaren Online‑Verfahren entsprechen den unterschiedlichen, vom Statistischen Bundesamt (Destatis) bereitgestellten, Indexreihen. Wird ein Verfahren ausgewählt, wird die vorhandene Indexreihe zunächst bereinigt. Dabei werden alle Einträge gelöscht, die bislang in keinem Vertrag verwendet wurden.

Anschließend kann über die Funktion Update vom Onlinedienst die Indexreihe mit den aktuellen Daten des Webservice aktualisiert werden.

Update Vom Online Dienst

Update Indexes

Die Aktion Update vom Onlinedienst startet den Bericht Update Indexes und aktualisiert die im Filter der Request Page ausgewählten Indexreihen (Mehrfachauswahl möglich).

Dieser Bericht kann alternativ auch über die Suchfunktion aufgerufen werden.

Hinweis

Wird kein Index‑Code‑Filter gesetzt, verarbeitet der Bericht automatisch alle Indexreihen, für die ein Online‑Verfahren hinterlegt wurde.

Start‑ und Enddatum sind optional. Standardmäßig wird als Startdatum der 01.01.1990 und als Enddatum der letzte Tag des aktuellen Jahres verwendet. Über die Schaltfläche OK kann der Aktualisierungsvorgang gestartet werden. Der Bericht kann zudem in einer Aufgabenwarteschlange (z. B. monatlich) eingeplant werden, um die Indexreihen regelmäßig automatisch zu aktualisieren.

Nach Abschluss des Berichts sind die Indexreihen mit den aktuellen Daten aus dem Onlinedienst gefüllt bzw. aktualisiert.

5.3 - Indexmietanpassung

Die Einrichtung und Verarbeitung von Mietanpassungen in RELion auf Basis einer Indexvereinbarung.

Einführung

Gegenstand dieser Anwenderdokumentation ist die Einrichtung und die Verarbeitung von Mietanpassungen in RELion auf Basis einer Indexvereinbarung.

Die künftige Miethöhe wird dabei von der Entwicklung des Preises anderer Güter und Leistungen abhängig gemacht, dem sog. Preisindex. Die Indexveränderung ist die relative oder absolute Differenz zweier Indexwerte, die durch einen Ausgangswert (Index Basiswert) zum Stichtag 1 (Index Bezug) und einen Vergleichswert (Index aktueller Wert) zum Stichtag 2 (Index aktuelles Datum) eindeutig bestimmt wird.

Der Vergleichswert zum Stichtag ist entweder allein durch ein bestimmtes Datum (Anpassungsintervall zum Bezugsdatum) oder aber durch eine bestimmte Wertänderung (kritischer Wert als Differenz gegenüber Bezugswert, sog. Schwellenwertanpassung) oder aber durch eine Kombination von Datum und Wertänderungsschwelle bestimmt. Die tatsächliche Mietanpassung aufgrund der Indexveränderung hängt von verschiedenen individuellen Vertragsvereinbarungen ab (Fälligkeit, Ruhezeit, Kappungsgrenze, Anteilige Weitergabe etc. …). In RELion haben Sie die Möglichkeit, sowohl die gestalterischen Möglichkeiten eines frei verhandelten gewerblichen Mietvertrages als auch die mit den gesetzlichen Einschränkungen versehenen Wohnungsmietverträge abzubilden und für die Überwachung und automatisierte Indexmietanpassung einzurichten.  

Einrichtung

Indexreihen

Öffnen Sie über die Suche die Tabelle Global-Indexcodes. In der Tabelle Global-Indexcodes werden die im Unternehmen benötigten Indexreihen mit einem eindeutigen Code und einer Beschreibung hinterlegt.

Indexcode

Hinweis

Bitte beachten Sie, dass die Tabelle mandantenübergreifend ist und die Werte daher nur einmal in der Datenbank erfasst bzw. aktualisiert werden müssen.

Erfassung der Indexwerte

Es können die Indexwerte manuell wie hier weiter beschrieben gepflegt werden. Alternativ können die Werte automatisch über DeStatis gepflegt werden. Markieren Sie die Indexreihe, für die Sie Werte erfassen möchten und rufen die Werteliste über Details/Indexverwaltung auf.

Indexverwaltung

In der Liste Global-Indexverwaltung erfassen Sie die Indexwerte zu den einzelnen Indexreihen (Spalte Indexcode) mit Startdatum und Index zeilenweise. Das Feld Beschreibung wird vom Code übernommen. Die Erfassung muss stets mit dem Monatsersten beginnen. Die Indexreihen werden nur monatsbezogen veröffentlicht. Aus technischen Gründen muss allerdings ein genaues Kalenderdatum vorgegeben werden.

Aktualisierung der Indexwerte in allen Verträgen

Auf der Seite Global-Indexverwaltung haben Sie die Möglichkeit, die Vertragsindexwerte für alle Mandanten zu aktualisieren. Über die Funktion Vertragsindexdaten aktualisieren im Menüband haben Sie die Möglichkeit, die Aktualisierung der Indexdaten für das neue Datum in der Vertragsverwaltung anzustoßen.

Vertragsindexdaten

Markieren Sie hierzu die aktuelle Zeile (z. B. 01.07.2023) und starten Sie die Verarbeitung mit Bestätigung von Ja.

Meldung

Dies ist in den Fällen notwendig, in denen das Basisdatum der Indexvereinbarung in der Zukunft lag, als der Vertrag in RELion erfasst wurde (z. B. für zukünftige Verträge oder einen zukünftigen Indexstart) und daher zum Zeitpunkt der Datenerfassung kein Indexwert vorlag. Alle Verträge mit dem Basisdatum und dem Indexcode der markierten Zeile werden sodann aktualisiert.

Hinweis

Bitte beachten Sie, dass diese Funktion mandantenübergreifend die Vertragsdaten aktualisiert. Verträge, für die bereits eine Indexmietanpassungshistorie vorliegt, werden mit dieser Funktion nicht verändert.

Über die Funktion Vertragsindexdaten für alle Codes aktualisieren haben Sie die Möglichkeit, eine vollständige Aktualisierung aller Verträge anzustoßen.

Hinweis

Diese Funktion dient der Neuberechnung der Vertragsindexwerte, die dann notwendig werden kann, wenn der Code getauscht oder die Indexreihe eines Codes überschrieben wurde.

Nummernserie für die Ausgangsbelege

Über die Suchfunktion öffnen Sie RE Einrichtung.

Nummern

Hinterlegen Sie im Feld Indexanschreiben Nummern die Nummernserie, die Sie für die Erstellung der Mietanpassungsschreiben als Belegnummer verwenden wollen. Die Einrichtung einer Belegnummer ist im Rahmen der Indexmietanpassung obligatorisch.

Rundungsmethode für die Indexmietberechnung

Wählen Sie im Inforegister Mietanpassung im Feld Rundungsmethode Indexmietanpassung die gewünschte Rundungsmethode für die Berechnung des Anpassungsprozentsatzes. Sie können wählen zwischen:

  • kaufmännisch und
  • abrunden

Bei der Option kaufmännisch rundet RELion den Anpassungsprozentsatz kaufmännisch auf eine Nachkommastelle auf- bzw. ab. Diese Option ist standardmäßig voreingestellt. Bei der Option abrunden wird immer auf eine Nachkommastelle abgerundet. Dies bedeutet, dass außer der ersten Nachkommastelle alle weiteren Nachkommastellen ignoriert bzw. „abgeschnitten“ werden.

Rundungsmethode

Hinweis

Nach einem Urteil des BGH vom 07.11.2012 (Nr. XII ZR 41/11) darf eine zweite Nachkommastelle bei der Berechnung der prozentualen Veränderung zweier Indexwerte nicht berücksichtigt werden. RELion rundet bei der Indexmietberechnung daher standardmäßig kaufmännisch auf 1 Nachkommastelle. Aus einer Veränderung von bspw. 10,15 % werden so 10,2 %. Analog verfährt auch das Statistische Bundesamt bei seinen Beispielrechnungen (“Wertsicherungsrechner”). Allerdings kann das BGH-Urteil auch dahingehend interpretiert werden, dass nach der ersten Nachkommastelle abgerundet bzw. abgeschnitten werden muss. Eine Veränderung von bspw. 10,15% würde dann zu 10,1 %. Leider gibt das BHG-Urteil mit seinem Beispiel (einer Veränderung von 10,01%) keinen eindeutigen Hinweis darauf, welches der beiden Verfahren anzuwenden ist. Mit der oben beschriebenen Option haben Sie die Wahl, welche der beiden Varianten bei Ihnen Anwendung finden soll. Die RELion Indexmietanpassung reagiert dann entsprechend.

Exkurs Erfassung der Indexvereinbarung im Vertrag

Die Erfassung der Indexvereinbarungen ist Bestandteil der Vertragsverwaltung und wird in der Dokumentation Mietverwaltungsverträge behandelt. Der Vollständigkeit halber werden die Einrichtungsparameter des Mietvertrages hier kurz wiedergegeben:

Wählen Sie über die Suche Mietverträge und öffnen Sie die Liste der Verträge, z. B. Gewerbemietverträge. Markieren Sie die Vertragszeile, die Sie bearbeiten wollen und öffnen Sie den Mietvertrag. Öffnen Sie über Mietvertragsklauseln die Option Indexdaten.

Indexdaten

Zur Erfassung der Indexvereinbarung öffnen Sie über +Neu eine neue Aufgabenseite, zur Ansicht oder zur Bearbeitung einer bestehenden Indexvereinbarung wählen Sie entsprechend Ansicht oder Bearbeiten. Im Inforegister Allgemein wird definiert, wie RELion eine Indexveränderung als Basis für eine zulässige Mietanpassung interpretieren soll.

Indexdaten Karte

Bezeichnung Beschreibung
Vertragsnr. Indexvereinbarungen werden zu der hier angegebenen Vertragsnummer gespeichert. Pro Vertrag können beliebig viele Indexvereinbarungen erfasst werden.
Index Bezeichnung Geben Sie hier eine Bezeichnung für die Indexvereinbarung ein, die Sie anlegen möchten.
Sollstellungsart Hier kann auf eine Sollstellungsart abgegrenzt werden, für die die indexabhängige Anpassung durchgeführt werden soll.
Indexcode Über die Auswahl des Indexcodes legen Sie fest, auf welche Indexreihe Bezug zu nehmen ist.
Index Bezug Geben Sie das Datum ein, zu dem der Bezugswert der Indizierung erstmals berechnet werden soll. Der Wert wird nach einer durchgeführten Index-Mietanpassung automatisch hochgesetzt, da das Datum der Erhöhung danach den neuen Ausgangspunkt der nächsten Berechnung markiert.
Index aktuelles Datum Gibt das Datum wieder, zudem die Indexreihe letztmalig gepflegt wurde.
Anpassungsart Die Anpassungsart bestimmt die Kriterien, die erfüllt sein müssen, um bei einer Indexveränderung eine zulässige Mietanpassung zu erkennen.
Kritischer Wert Der kritische Wert ist der errechnete Indexwert, der die definierte Differenz ausgehend vom Basiswert markiert. Eine Mietanpassung ist zulässig, wenn der Index aktueller Wert (entspricht dem zum aktuellen Datum gültigen Indexwert) den Index Kritischer Wert erreicht oder überschreitet.
Anpassungsdatum Das Anpassungsdatum errechnet sich aus dem Startdatum des Index Bezug zuzüglich der im Feld Anpassungsintervall definierten Zeitspanne. Eine Mietanpassung ist zulässig, wenn das Anpassungsintervall abgelaufen ist. Beides – was zuerst (Eine von beiden Bedingungen muss erfüllt sein) Bei dieser Option ist eine Mietanpassung zulässig, wenn entweder der Index Kritischer Wert erreicht wird oder das Anpassungsintervall abgelaufen ist.
Beides gleichzeitig (Beide Bedingungen müssen erfüllt sein) Bei dieser Option ist eine Mietanpassung nur zulässig, wenn sowohl der Index Kritischer Wert erreicht wird als auch das Anpassungsintervall abgelaufen ist.
Erhöhungsart Die Erhöhungsart bestimmt, auf welche Art der Index Kritischer Wert einer Indexveränderung berechnet werden soll. Erhöhung %: Die relative Veränderung des Indexwertes zwischen dem Index Basiswert und dem im Feld Erhöhung % vorgegebenen Wert bestimmt den kritischen Wert. Erhöhung Punkte: Die absolute Veränderung des Indexwertes zwischen dem Index Basiswert und dem im Feld Erhöhung Punkte vorgegebenen Wert bestimmt den kritischen Wert.
Erhöhung % Geben Sie den Prozentwert als Dezimalzahl ein, der in Verbindung mit der Option Erhöhungsart Erhöhung % zur Berechnung des Index Kritischer Wert benötigt wird.
Erhöhung Punkte Geben Sie hier den Punktezuwachs als Dezimalzahl ein. Dieser wird in Verbindung mit der Option Erhöhungsart Erhöhung Punkte zur Berechnung des Index Kritischer Wert benötigt.
Anpassungsintervall Das Anpassungsintervall markiert den Zeitraum, nach dessen Ablauf ausgehend vom Datum Index Bezug, eine Indexveränderung betrachtet werden soll.
Standard Index Aktivieren Sie das Feld, wenn Sie möchten, dass dieser Index als Standard Index verwendet wird. Somit wird dieser Index bei allen weiteren Vertragszeilen hinterlegt. Meldung

Wichtig: Die Indexvereinbarung muss den jeweiligen Vertragszeilen zugeordnet werden, dies kann erreicht werden durch die Kennzeichnung, Haken bei Standardindex oder die manuelle Zuordnung des Indexcodes in der jeweiligen Vertragszeile.
Bemerkung Hinterlegen Sie eine Bemerkung, welche in der Indexliste mit angezeigt wird.
Vertragsklasse Wird zu der ausgewählten Vertragsnummer ermittelt und angezeigt.
Anpassung gesperrt Wird der Schieberegler auf aktiv gesetzt, wird der betreffende Vertrag bei einem Index-Mietanpassungslauf nicht berücksichtigt.
Sperrgrund Sofern Sie das Feld Anpassung gesperrt aktivieren, können Sie hier einen Sperrgrund hinterlegen.
Konto Nr. Filter In diesem Feld kann die Anwendung der Indexanpassung auf ein oder mehrere bestimmte Konten begrenzt werden. Der Filter kann auch additiv mit dem Filter im Feld Sollstellungsart verwendet werden.
Index Basiswert Zeigt den Wert aus der Indexreihe zum Datum im Feld Index Bezug an.
Index aktueller Wert Zeigt den Wert aus der Indexreihe zum Datum im Feld Index aktuelles Datum an.
Index kritischer Wert Zeigt den kalkulierten Wert auf Basis des Wertes im Feld Index Basiswert und der Erhöhungsparameter an.
Kritisches Anpassungsdatum Zeigt das kalkulierte Datum an, zu dem eine Anpassung auf Basis des Datums im Feld Index Bezug und dem Anpassungsintervall möglich ist.
Fehlprozent Anzeige der Berechnung der relativen Differenz auf Basis des aktuellen Wertes zum Kritischen Wert.
Fehlpunkte Anzeige der Berechnung der absoluten Differenz auf Basis des aktuellen Wertes zum Kritischen Wert.

Im Inforegister Anpassung werden die Einstellungen vorgenommen, die die Berechnung der Mietanpassung hinsichtlich der Höhe und Fälligkeit bestimmen.

Bezeichnung Beschreibung
Früheste Anpassung Geben Sie hier nur dann ein Datum ein, falls eine Indexmietanpassung vor diesem Termin ausgeschlossen werden soll.
Anpassungsfälligkeit In diesem Feld ist die Anpassungsfälligkeit für den Mietvertrag zu bestimmen. Wählen Sie eine der beiden Optionen:
Mitteilungsdatum: Die Fälligkeit der neuen Miete berechnet sich in Relation zum Mitteilungsdatum der Mietanpassung.
Berechnungsdatum: Die Fälligkeit der neuen Miete berechnet sich in Relation zu dem Datum, zu dem die Kriterien nach der Anpassungsart der Mietanpassung erfüllt waren.
Fälligkeitsformel Geben Sie eine Datumsformel ein, ab wann der Mieter die neu berechnete Miete schuldet. Ausgangswert ist das Datum der Anpassungsfälligkeit (Mitteilungsdatum oder Berechnungsdatum). Wenn Sie keine Eingabe vornehmen, gilt die Miete ab Berechnungs- bzw. Mitteilungsdatum. Soll die neue Miete erst ab dem nächsten Monatsersten gelten, geben Sie als Datumsformel LM+1 ein.
Weitergabe % Hier können Sie festlegen, wieviel Prozent der Indexveränderung tatsächlich auf die Neuberechnung der Miete angerechnet werden sollen. Vorbelegt ist der Maximalwert von 100 Prozent.
Kappungsgrenze % Bestimmen Sie hier den relativen Betrag der höchstmöglichen Mietanpassung bezogen auf die zuletzt gültige Miete.
Anpassungsdatum Wurde bereits eine Mietanpassung auf Basis dieser Vereinbarung vorgenommen, erscheint hier das Mitteilungsdatum der letzten Anpassung.
Letzte Mieterhöhung Wurde bereits eine Mietanpassung auf Basis dieser Vereinbarung vorgenommen, erscheint hier das Wirksamkeitsdatum der letzten Anpassung.
Erhöhungsweitergabe Wurde bereits eine Mietanpassung auf Basis dieser Vereinbarung vorgenommen, erscheint hier der absolute Betrag der letzten Mietanpassung.

Zum Abschluss der Vertragsdatenerfassung ist die Indexvereinbarung noch einer bestimmten Vertragszeile zuzuweisen. Dies muss immer geschehen, auch wenn der Vertrag nur eine Vertragszeile enthält. Wenn Sie den Index als Standardindex definiert haben, erfolgt die Zuweisung auf die bestehenden Vertragszeilen automatisch.

Die manuelle Zuweisung können Sie durch Auswahl der gewünschten Indexvereinbarung im Feld Index Bezeichnung des Inforegisters Einheiten in der Aufgabenseite Mietvertrag vornehmen:

Mietvertrag

Hinweis

Bitte beachten Sie, dass Sie grundsätzlich mehrere Indexvereinbarungen zu einem Mietvertrag hinterlegen können. Diese sind dann jeweils einzeln den betroffenen Einheitenverträgen zuzuweisen.

Wichtig

Es können mehrere Indexvereinbarungen pro Vertrag gelten, aber jeweils nur genau eine pro Einheitenvertrag. Es ist somit nicht möglich, innerhalb der Einheit verschiedene Vereinbarungen zu verwalten.

Prozessablauf

Der Ablauf ist für eine monatlich wiederkehrende Arbeitsweise konzipiert. Mit jeder Änderung der Liste der Indexwerte (in der Regel somit monatlich) ist eine Prüfung und Verarbeitung der Ergebnisse vorgesehen.

Ablauf

Schematische Darstellung einer Indexveränderung:

Schema

In der Datenbank gespeichert werden die Stammdaten Stichtag 1, der Ausgangswert sowie die Parameter der Indexveränderung, die Wertänderung (absolut oder relativ) oder das Intervall (Zeitverlauf). Der Stichtag 1 (Indexbezug) gibt als Ausgangswert den Index Basiswert an. Der Vergleichswert am Stichtag 2 (Index aktueller Wert) wird durch das vom Anwender vorzugebende Berechnungsdatum bestimmt.

Zum Berechnungsdatum wird in RELion geprüft, ob anhand der definierten Anpassungsarten die Voraussetzung einer definierten Indexveränderung gegeben sind oder nicht. Sind die Voraussetzungen erfüllt, wird die weitere Berechnung der Mietanpassung auf Basis des Berechnungsdatums und dem dazu korrespondierenden Indexwert in Kombination mit den übrigen Anpassungsbedingungen vorgenommen.

Wichtig

Die Prüfung auf eine mögliche Anpassung erfolgt immer zum vorgegebenen Stichtag 2 (Berechnungsdatum). Eine ggf. frühere Anpassungsmöglichkeit kann gegeben sein. Darauf wird im Prüfprotokoll hingewiesen. Soll auch die Miete zu dem ggf. früheren Termin angepasst werden, muss die Verarbeitung mit entsprechend früherem Berechnungsdatum veranlasst werden.

Der Ausgangswert wird unter Bezugnahme auf eine bestimmte Indexreihe in einer separaten Tabelle erfasst und ist dort entsprechend der Veröffentlichung des Statistischen Bundesamtes durch den Anwender fortzuschreiben (siehe Kapitel Indexreihen und Erfassung der Indexwerte).

Indexprüflauf und Indexprüfprotokoll

RELion bietet Ihnen mithilfe des Indexprüfprotokolls die Möglichkeit, Ihren Verwaltungsbestand auf mögliche Indexanpassungen hin zu überprüfen und zulässige Mietanpassungen in einen Mietanpassungsvorschlag zur weiteren Verarbeitung einstellen zu lassen.

Hinweis

Bei der Prüfung einer möglichen Indexanpassung wird zunächst die Indexveränderung des Index Basiswertes gegenüber dem vorzugebenen Berechnungsdatum ermittelt und bei Erfüllung der Änderungskriterien (Wert und/oder Datum) mit den Kriterien der Mietanpassungsoptionen abgeglichen. Das Ergebnis der Prüfung nebst ergänzenden Informationen wird im Prüfprotokoll aufbereitet und zur Ansicht und weiteren Bearbeitung bereitgestellt.

Öffnen Sie den Bericht Mietvertragindexerh. Prüfliste über die Suche.

Prüfliste

Im Inforegister Optionen geben Sie das Berechnungsdatum (das Datum aus der Indexreihe, dessen Entwicklung gegenüber dem Basiswert betrachtet werden soll) und das Mitteilungsdatum (das Datum, zu dem Sie den Mieter über die Mietanpassung informieren) vor. Im Feld Indexcode wählen Sie die Indexreihe aus, für die eine Berechnung erfolgen soll. Im Feld Nur fällige Einheitenverträge können Sie die Verarbeitung der Prüfung auf die Verträge beschränken, die zum Berechnungsdatum fällig sind. Wollen Sie Ergebnisse für alle Verträge sehen, deaktivieren Sie das Feld.

Im Inforegister Einheitenvertrag schränken Sie bei Bedarf die zu prüfenden Verträge ein.

Hinweis

Sie können den Prüfbericht auch auf der Seite der Indexverwaltung über Prüfliste Mietanpassung starten oder auf der Seite Mietanpassungsvorschläge über Indexerhöhung.

Starten Sie den Bericht mit Seitenansicht oder Drucken. Nach Verarbeitung erhalten Sie einen Hinweis, dass ein Prüfprotokoll erstellt wurde. Mit Ja gelangen Sie zur Übersicht Indexmietanpassung Protokoll, gefiltert auf den gerade erstellten Protokolleintrag:

Protokoll

Hinweis

Das Protokoll können Sie auch später noch aufrufen über die Suche Indexmietanpassung Protokoll.

Sie erhalten eine Auswertung zu den vom Bericht zum vorgegebenen Berechnungsdatum berechneten Daten und können die Ergebnisse nun vertragsweise überprüfen. Alle beim Start der Mietvertragindexerh. Prüfliste vorgegebenen Werte werden in den Feldern des Prüfprotokollkopfes angezeigt. Die Prüfprotokolle werden fortlaufend nummeriert. Der Anwender, der die Verarbeitung gestartet hat und das Datum der Verarbeitung werden ebenfalls angezeigt. Mit Ansicht öffnen Sie die Indexmietanpassungsprotokollkarte, die alle Informationen zum Prüflauf enthält. Neben detaillierten Informationen, die in optional einzublendenden Infoboxen bereitgestellt werden, werden hier die Ergebnisse des Prüflaufs zusammengefasst dargestellt. Im Inforegister Allgemein werden die Daten des Protokollkopfes angezeigt. Diese entsprechen der bei der Verarbeitung der Mietvertragindexerh. Prüfliste vorgegebenen Parameter und Filter.

Protokollkarte

Im Inforegister Status werden einige Daten zum Vorgang und Fortgang der Vorgangsbearbeitung angezeigt. Im Inforegister Indexerhöhungszeilen werden alle Datensätze angezeigt, die vom Prüflauf verarbeitet wurden.

Indexerhöhungszeilen

Die Verarbeitung erfolgt kontenweise zur Einheit des Vertrages. Die Liste kann nach allen Spalten gefiltert oder sortiert werden. Die Spalten können bei Bedarf ein- und ausgeblendet und nach Belieben angeordnet werden. Ein Export nach Excel ist möglich. Der Menübefehl Excel Ausgabe Übersicht im Menüband erzeugt eine Tabellenansicht aller Spalten, unabhängig davon, ob diese tatsächlich auf der Indexmietanpassungsprotokollkarte eingeblendet wurden oder nicht. Diese Tabellenansicht kann sodann über die Standardfunktion In Excel öffnen nach Excel exportiert werden, um für weitere Analysen oder auch den Ausdruck auf Papier aufbereitet zu werden.

Hinweis

Eine Indexmietanpassung wird Ihnen vorgeschlagen, wenn – je nach Anpassungsart – zum vorgegebenen Berechnungsdatum:

  • der kritische Wert erreicht bzw. überschritten ist und/oder
  • das Anpassungsintervall abgelaufen ist und
  • das Datum früheste Anpassung abgelaufen (oder nicht definiert) ist.

Die Prüfroutine in RELion gleicht stets den zum Berechnungsdatum hinterlegten Index mit dem der Basis ab. Bitte beachten Sie, dass die Systematik der Indexmietanpassung in RELion dabei unterstellt, dass dieser Prüfprozess monatlich durchgeführt wird. Haben Sie also längere Zeit keine Prüfroutinen durchlaufen, sollten Sie mit dem Berechnungsdatum beginnen, welches dem zuletzt geprüften Berechnungsdatum folgt.

Über die Funktion Mietanpassungszeilen erstellen können die Prüfzeilen des Indexprüflaufes an einen Mietanpassungsvorschlag zur weiteren Verarbeitung, wie im nachfolgenden Abschnitt beschrieben, übergeben werden.

Mietanpassungsvorschlag erstellen

Ausgangsbasis für die Erstellung eines Mietanpassungsvorschlages ist das Indexprüfprotokoll. Um einen Mietanpassungsvorschlag für Indexmietanpassungen zu erstellen, wählen Sie auf der Indexmietanpassungsprotokollkarte im Menü Mietanpassungszeilen erstellen.

Mietanpassungszeilen

Der Bericht Mietanpassungszeilen erstellen öffnet sich:

Bericht

Wählen Sie im Inforegister Optionen den Mietanpassungsvorschlag aus.

Wichtig

Der betreffende Mietanpassungsvorschlag muss die Mietanpassungsart Indexmietanpassung haben bzw. mit dieser angelegt worden sein.

Beispiel

Im Inforegister Indexmietanpassungszeilen Protokoll können Sie bei Bedarf die Verarbeitung auf bestimmte Datensätze des Prüfprotokolls einschränken. Bestätigen Sie mit OK.

In den ausgewählten Mietanpassungsvorschlag wurden die Datensätze möglicher Mietanpassungen vom Bericht Mietanpassungszeilen erstellen eingestellt. Die Verarbeitung schließt mit einem Hinweis ab.

Hinweis

Bestätigen Sie den Hinweis mit Ja, dann öffnet sich die Übersicht Mietanpassungszeilen des betroffenen Mietanpassungsvorschlags.

Mietanpassungszeilen

Es werden alle fehlerfreien Zeilen des Indexmietanpassungsprotokolls in den Mietanpassungsvorschlag übergeben. Der Status im Feld Anpassungszeile erstellt der Indexmietanpassungsprotokollkarte ändert sich von Nein auf Ja.

Anpassungszeile

Hinweis

Sofern bei der Verarbeitung im Bericht Mietanpassungszeilen erstellen kein Filter im Inforegister Indexmietanpassungszeilen Protokoll gesetzt wurde, sind alle fehlerfreien Zeilen an den Mietanpassungsvorschlag übergeben worden. Ggf. über den Filter ausgeschlossene Datensätze können jederzeit nachverarbeitet werden, indem die Funktion über Mietanpassungszeilen erstellen erneut angestoßen wird. Eine bereits an den Mietanpassungsvorschlag übergebene Zeile kann nicht erneut übergeben werden, es sein denn, alle Zeilen des Mietanpassungsvorschlags werden gelöscht, dann ändert sich der Wert von Ja wieder auf Nein.

Indexmietanpassungsvorschlag

Der Mietanpassungsvorschlag stellt den Arbeitsvorrat eines Mietanpassungsvorgangs dar. Dazu wählen Sie über die Suche die Tabelle Mietanpassungsvorschläge.

Mietanpassungsvorschlag

In den Zeilen der Mietanpassungsvorschläge sehen Sie die Anzahl der verarbeiteten Zeilen in der Spalte Zeilen. Sie können von dort direkt in die Mietanpassungszeilen wechseln. Alternativ markieren Sie den betreffenden Mietanpassungsvorschlag und wählen Details/Zeilen im Menüband aus.

Mietanpassungszeilen

Sie erhalten alle relevanten Informationen zu den zu ändernden Sollstellungsbeträgen zeilenweise pro Einheitenvertrag und Konto. Über Berichte/Vorschlag Mietanpassungen im Menüband können Sie einen Bericht mit den relevanten Daten zur Mietanpassung erstellen.

Erweiterte Ansichten und Gruppierungen

Ausgehend von der Übersicht der Mietanpassungsvorschläge haben Sie in der Spalte Vertragszeilen die Möglichkeit, sich die vertragsbezogenen Indexanpassungen anzeigen zu lassen.

Vertrag

Alle Zeilen des Mietanpassungsvorschlages sind in dieser Ansicht zum Vertrag zusammengefasst. Markieren Sie die Zeile, deren Daten Sie betrachten wollen und öffnen Sie mit Verwalten/Ansicht die Detailansicht auf die vertragsbezogene Mietanpassung. Die Seite ist in acht Inforegister gegliedert. Im Inforegister Allgemein sind die vertragsbezogenen Daten der Mietanpassung zusammengefasst.

Allgemein

Die Details zu der vertragsbezogenen Mietanpassung sind in den Inforegistern Mietanpassung Erweiterungszeilen Einheiten und Mietanpassung Erweiterungszeilen Konto zusammengefasst.

Vertrag Karte

Sämtliche aktuelle Einheiten und Konten des Vertrages, ungeachtet einer tatsächlich vorgenommen Mietanpassung (Feld Angepasst = Ja) werden übersichtlich dargestellt. Personenbezogene Daten zu Empfänger, Eigentümer, Verwalter und Bearbeiter werden in gleichnamigen Inforegistern zusammengestellt.

Berichte

Im Inforegister Nachzahlung werden die vertragsbezogenen Summen der Nachforderungen dargestellt.

Nachzahlung

Wichtig

Die Zusammenfassung zum Vertrag erfolgt auch dann, wenn unterschiedliche Indexvereinbarungen innerhalb des Vertrages bestehen. Unterschiedliche Indexvereinbarungen innerhalb eines Vertrages können dazu führen, dass das Wirksamkeitsdatum der Mietanpassung innerhalb des Vertrages in einem Anpassungslauf zu unterschiedlichen Terminen eintritt. Die Nachzahlung wird je Konto taggenau berechnet, allerdings kann das Wirksamkeitsdatum nicht immer eindeutig pro Vertrag sein. Bitte beachten Sie diesen Effekt, falls Sie Verträge verwalten, die mit unterschiedlichen Indexvereinbarungen eingerichtet sind und zu unterschiedlichen Terminen wirksam werden!

Die Anzahl der Perioden im Feld Anzahl Nachzahlung ist nicht immer genau. Die Differenz aus einer Nachberechnung erfolgt taggenau. Bei Änderungen der Miete, die nicht zum Monatsanfang wirksam werden, führt die Anzahl der Nachzahlungsperioden nicht zwingend zu dem errechneten Nachzahlungsbetrag.  

Mieteranschreiben

Ausgehend vom Mietanpassungsvorschlag haben Sie die Möglichkeit, ein Anschreiben an den Mieter zu erstellen. Wählen Sie über die Suche Mietanpassungsvorschläge. Über die Funktion Drucken starten Sie die Druckaufbereitung des Indexmietanpassungsschreibens.

Drucken

Wichtig

Sie können auf den Mietanpassungsvorschlag nur so lange zugreifen, bis dieser verarbeitet wurde. Achten Sie daher darauf, dass Sie die Anschreiben erstellen, bevor Sie die Mietanpassung tatsächlich auch durchführen.

Mieteranschreiben RELion Report

Für die Mitteilung der Mietanpassung an den Mieter befindet sich ein fertiges Anschreiben, welches in den allermeisten Fällen bereits alle notwendigen Angaben enthält und hinsichtlich des Layouts an die bereits bestehenden Ausgangsbelege von RELion angepasst ist.

Layout Auswahl

Bericht

Optional können Sie sich die Ausgabe der Details der Konten pro Einheitenvertrag anzeigen lassen. (Einheitennachweis anzeigen) und die Ausgabe auf einen bestimmten Vertrag eingegrenzt werden (Filterbereich: Mietanpassung Vertrag).

Musterausdruck:

Druck Druck

Die Berichtstexte können zum Bericht ID 5052279 anwenderbezogen eingerichtet werden. Folgende Bedingungen und Variablen stehen zur Verfügung: Bedingungen in [xx]:

[WIN:WMV] Wohnraumvertrag Ja
[WIN:GMV] Andere Verträge <> Wohnraum Ja
[WIN:SNJ] Nachzahlung ist berechnet worden Ja
[WIN:SMJ] Sepamandat liegt vor Ja
[WIN:SMN] Sepamandat liegt nicht vor Ja

Es kann zwischen Wohnraummietvertrag und sonstigen Mietverträgen unterschieden werden, um unterschiedliche Textbausteine anwenden zu können. Ferner kann in Abhängigkeit von der Zahlweise des Mieters (Sepa Mandat ja/nein) ein unterschiedlicher Text eingerichtet werden. Für den Fall, dass eine Nachzahlung vorliegt, kann ebenfalls ein bestimmter Text eingerichtet werden. Variablen in [xx]:

Kontoinhaber [VIN:KI]
Bankname [VIN:BN]
IBAN [VIN:IBAN]
BIC:[VIN:BIC]
Mandantsreferenz [VIN:MR]
Gläubiger ID [VIN:GID]
[VIN:WD] Wirksamkeitsdatum
[VIN:BD+14T] Fälligkeitsdatum: Belegdatum + Toleranzperiode
[VIN:GB] Miete Gesamtbetrag Brutto
[VIN:GN] Nachzahlung Gesamtbetrag Brutto

Beträge, Datumsfelder und Bankverbindungen des Debitors können im Falle einer Lastschrift im Text angesprochen werden.

Mieteranschreiben mit Word

Falls Sie mehr Flexibilität bei der Gestaltung des Mieteranschreibens benötigen, können Sie den programmierten Bericht aus dem Mietanpassungsvorschlag verwenden und mit einem eigenen Word-Layout versehen. Die Berichts-ID für den Basisbericht, der die notwendigen Daten enthält, ist die 5052279. Über die Suche öffnen Sie die Tabelle Benutzerdefinierte Berichtslayouts, um ein benutzerdefiniertes Layout zu erstellen. Wählen Sie im Menüband Neu, um ein neues integriertes Layout für Berichte zu erstellen.

Einrichtung

Geben Sie im Feld Berichts-ID die 5052279 ein. Dazu aktivieren Sie das Feld Word-Layout einfügen und bestätigen mit OK. Sie haben nun ein eigenes Word-Layout zur Verfügung, welches Sie nutzen bzw. nach Ihren Bedürfnissen anpassen können. Hierzu wählen Sie die Funktion Layout exportieren. Anschließend können Sie das Dokument mit MS Word bearbeiten und wieder einlesen mit der Funktion Layout importieren. Nähere Einzelheiten entnehmen Sie bitte der Microsoft Hilfe Erstellen und bearbeiten von benutzerdefinierten Layouts für Berichte und Dokumente.

Layout

Mietanpassungsvorschlag verarbeiten

Haben Sie den Mietanpassungsvorschlag überprüft und die Mitteilungen an den Mieter versendet, schließen Sie den Mietanpassungsprozess ab, indem Sie die Mietanpassungszeilen an die Mietsollstellungszeilen übergeben. Wählen Sie dazu im Menüband des Mietanpassungsvorschlags die Funktion Sollstellungszeilen eintragen.

Sollstellungszeilen

Mitteilung

Hinweis

Es werden bei Ausführung der Funktion alle Sollstellungszeilen übertragen, die fehlerfrei sind und im Feld Freigegeben einen Haken haben. Wenn Sie einzelne fehlerfreie Zeilen von der Bearbeitung ausschließen wollen, muss der Freigabehaken dort entfernt werden. Die Funktion kann alternativ auch von den Mietanpassungszeilen aus aufgerufen werden.

Zur Überführung der Mietanpassungszeilen in die Sollstellungszeilen des Vertrages bestätigen Sie mit Ja. Nach erfolgreicher Verarbeitung erhalten Sie einen Hinweis mit der Angabe zur Anzahl verarbeiteter Zeilen.

Hinweis

Für den Zeitraum, für den Mieten vor der Anpassung bereits gebucht wurden und für die die Mietanpassung nun rückwirkend wirksam wird, werden Vertragsänderungen gespeichert, die Sie im Rahmen der Überprüfung von rückwirkenden Konditionsänderungen auf der Startseite des Rollencenters über die Kachel Vertragsänderungen einsehen und bearbeiten können. Die bereits gebuchten Mieten werden dort dann für den Zeitraum der rückwirkenden Mietanpassung ausgebucht. Um die neuen Sollstellungszeilen nach der Anpassung zu buchen, machen Sie einen neuen Sollstellungslauf und buchen Sie danach das Sollstellungsbuchblatt.

5.4 - Mietrechnung

Mit diesem Modul werden Mietrechnungen mit Belegnummer gemäß § 14 UStG erzeugt. Die Rechnungen werden protokolliert und historisiert.

Einführung

Bei der Mietrechnung im Sinne dieses Moduls handelt es sich um eine Mitteilung des Vermieters an den Mieter bezüglich der vom Mieter zu zahlenden Beträge. Gemäß Umsatzsteuergesetz ist der Mieter nur zum Abzug der Vorsteuer berechtigt, wenn der Vermieter unter Wahrung der Vorgaben des Gesetzes erforderliche Angaben im Mietvertrag gemacht hat und bei Änderung der vom Mieter zu zahlenden Beträge entsprechende Angaben aktualisiert. Mit diesem Modul soll dem RELion Nutzer die Möglichkeit gegeben werden, die vom Gesetzgeber geforderten Angaben in einer Mitteilung zusammenzufassen und auf diese Weise dem Mieter ein Dokument zur Verfügung zu stellen, welches die aktuellen vertraglich vereinbarten Zahlbeträge enthält.

Hinweis

Auch wenn in diesem Modul der Begriff Rechnung oder Mietrechnung oder Dauermietrechnung verwendet wird, ist das Rechnungsdokument gem. dieses Moduls keine Rechnung im kaufmännischen Sinne (also keine Abrechnung einer erbrachten Leistung), sondern lediglich eine Information über die aktuelle Zahllast, zu dem Zweck, dass der Vorsteuerabzug durch den Leistungsempfänger dadurch erleichtert wird, dass in diesem Beleg die Pflichtangaben einer Rechnung nach § 14 UStG enthalten sind, nicht aber zu dem Zweck, dass dieses Dokument den Vorsteuerabzug überhaupt erst ermöglicht.

Prozessablauf

Ablauf

Einrichtung

Über die Suche die Mietrechnung Einrichtung öffnen.

Einrichtung

Im Inforegister Allgemein die Nummernserien für Vorgangs- und Belegnummern sowie den zu verwendeten Sachbearbeiter-Rollencode auswählen.

Der Sachbearbeiter wird aus der Tabelle der Objektbearbeiter zur Objektnummer des verarbeiteten Mietvertrages ermittelt. Bei der Erstellung der Mietrechnung kann der Sachbearbeiter noch nachträglich geändert werden (siehe Kapitel Mietrechnungen erstellen).

Im Inforegister Belegeeinrichtung wird die Berichts-IDs für die Druckbelege eingetragen.

Ein Titeltext kann im Inforegister Titel hinterlegt werden, der in den jeweiligen Mietrechnungsanschreiben (Anteilige Mietrechnung, Dauermietrechnung oder Storno Mietrechnung) als Betreff angezeigt werden soll.

Die Berichtstexte zu den Berichts-IDs sind vorbelegt und können bei Bedarf durch den Anwender individuell gestaltet werden. Nähere Informationen sind in der Dokumentation Berichtstexte enthalten.  

Berichtstexteinrichtung

Die Gestaltung des Vor- und Nachtextbereichs kann in der Berichtstexteinrichtung individuell angepasst werden. Für die Steuerung in den Berichtstexten sind folgende Ersatzvariablen vorgesehen.

[Belegdatum] Das Datum, ab dem die Sollstellung gilt.
[Druckdatum + 4 Tage] Es ist jede Ganzzahl zulässig, hier 4. Hinweis: Damit die Variable ausgewertet wird, muss eine Ziffer angegeben werden.
[BearbeiterMR] Bearbeiter der Mietrechnung gem. Karte
[BearbeiterMV] Bearbeiter aus Mietvertrag
[ZE Name] Absenderfirma
[Kontoinhaber] Kontoinhaber bei Lastschrift
[Bankname] Bank bei Lastschrift
[IBAN] Die letzten 4 Ziffern der Kontonummer bei Lastschrift; übrige Ziffern werden als xxx ausgegeben.
[BIC] BIC der Lastschrift
[Gläubiger-ID] Gläubiger ID bei Lastschrift
[Mandatsreferenz] Mandatsreferenz bei Lastschrift
[GesamtBrutto] Summe brutto
[GesamtMwSt] Summe Mehrwertsteuer
[GesamtNetto] Summe netto

Wichtig

Die o.g. Variablen müssen exakt so eingegeben werden, d.h. inkl. der eckigen Klammern und unter Beachtung der Groß- und Kleinschreibung. Option kann eine Textbedingung eingefügt werden, sodass sie nur angedruckt wird, wenn die betreffende Bedingung erfüllt ist.

Folgende vier Textbedingungen sind möglich:

  • [WENN H: SEPAMANDAT-NEIN ANTEILIG-JA:]
  • [WENN H: SEPAMANDAT-NEIN ANTEILIG-NEIN:]
  • [WENN H: SEPAMANDAT-JA ANTEILIG-JA:]
  • [WENN H: SEPAMANDAT-JA ANTEILIG-NEIN:]

Wichtig

Die Prüfung auf das SEPA Mandat erfolgt im Berichtstext auf Basis der jeweils eingerichteten Stammdaten zum Zeitpunkt des Berichtsausdrucks! Ändern sich Stammdaten zu der ZE nach der Belegerstellung, kann der Beleg nicht mehr originalgetreu reproduziert werden!

Berichtstextzeilen

Mietrechnung

Um einen neuen Vorgang anzulegen, zuerst die Tabelle Mietrechnungsvorgänge öffnen.

Mietrechnungsvorgang erzeugen

Über die Funktion Neuer Vorgang wird eine neue Zeile mit einer fortlaufenden Mietrechnungsvorgangsnr. angelegt.

Mietrechnungsvorgang

Optional im Feld Bemerkung eine Information hinterlegen. Das Feld Bemerkung dient nur der Information und kann ausschließlich vom Bearbeiter des Vorgangs oder seinem Stellvertreter editiert werden.

Mietrechnungen erstellen

Der Assistent zur Erstellung der Belege wird über Mietrechnungen erstellen geöffnet.

Assistent

Im Feld Sollstellungsdatum wird das Datum eingetragen, zu dem die gültige Miete ermittelt werden soll. Das Datum muss ein Monatserster sein. Die Mietrechnung wird für eine volle Sollstellungsperiode von einem Kalendermonat ab dem vorgegebenen Startdatum erstellt.

Optional kann über das Feld Verträge ohne Änderungen ausschließen ein Ausschluss für Mietverträge gewählt werden, für die bereits eine Dauermietrechnung registriert wurde und keine Änderung gegenüber dem zuletzt registrierten Betrag enthalten.

Auswirkungen im Feld Verträge ohne Änderungen ausschließen:

  • Schieberegler rechts = Ja Die ermittelten Zahlbeträge werden verglichen mit der zuletzt registrierten Mietrechnung. Wurde noch keine Mietrechnung erstellt oder ist der Betrag gegenüber der letzten Rechnung abweichend, so wird ein neuer Beleg erzeugt.
  • Schieberegler links = Nein Es werden alle Verträge verarbeitet und für jeden Vertrag wird ein Beleg erstellt.

Im Feld Sachbearbeiter für Anschreiben auswählen, welcher Sachbearbeiter auf das Anschreiben der Mietrechnung gedruckt werden soll. Folgende Optionen stehen zur Auswahl:

  • Gemäß Einrichtung
  • Bearbeiter aus Vorgang
  • Bearbeiter aus Mietvertrag

Im Inforegister RE Vertrag kann optional nach Verträgen gefiltert werden. Anschließend werden alle ausgewählten Verträge verarbeitet und in die Mietrechnungsliste des Vorgangs übernommen.

Hinweis

Sofern die Erstellung von E-Belegen für den betreffenden Debitor aktiviert ist (oder als Standard festgelegt wurde), werden bei der Erstellung der Mietrechnungen Prüfungen durchgeführt, die fehlende Stammdaten ermitteln und ausweisen. Näheres hierzu im Kapitel E-Belege und E-Belegprüfung.

Mietrechnungsliste

Über die Suche die Mietrechnungsliste öffnen.

Mietrechnungen

Mietrechnungsliste

Es werden alle Belege aufgeführt, für die eine Verarbeitung erfolgte. Am Kennzeichen im Feld Anteilige Mietrechnung wird Ihnen angezeigt, dass für den Zeitraum der Verarbeitung eine Rumpfberechnung stattfindet. RELion unterscheidet zwei Arten von Mietrechnungen:

1. Anteilige Mietrechnung

Eine anteilige Mietrechnung ist eine Mietrechnung, die nicht den vollen Betrag einer Sollstellungsperiode enthält, z. B. weil es eine Änderung der Konditionen oder einen Vertragswechsel in der Sollstellungsperiode gab.

2. Dauermietrechnung

Dauermietrechnungen sind Belege, die den vollen Betrag einer Sollstellungsperiode enthalten und bis auf Weiteres Gültigkeit besitzen können, solange bis sich der Betrag oder eine Kondition ändert. Belegzeilen, die nicht als anteilig gekennzeichnet sind, werden automatisch als Dauermietrechnung interpretiert.

Hinweis

Alternativ über den Lookup im Feld Anzahl Rechnungen in die Mietrechnungsliste.

Mietrechnungskarte

Um die Mietrechnungszeilen zu prüfen, wird in der Mietrechnungsliste die Mietrechnungskarte geöffnet. Im Inforegister Allgemein sind die Adressdaten hinterlegt, die im Mietrechnung Anschreiben verwendet werden.

Allgemein

Das Feld Buchungsdatum entspricht dem Datum, an dem der Beleg erzeugt wurde. Das Feld Belegdatum weist das Datum aus, zu dem die Sollstellung gilt. Im Inforegister Mietrechnungszeilen werden die Sollstellungszeilen für die Anschreiben übernommen.

Der Aufbau eines Sollstellungsbuchblattes zu einem Sollstellungstermin ist maßgeblich für den Aufbau der Mietrechnungszeilen.

Auch die Sollstellungszeilen des Mietvertrages (u. a. Steuersatz, Reichweite und Fälligkeit, Objekte, Einheiten sowie unterschiedliche Datumsbereiche) wirken sich bei der Erstellung eines Mietrechnungsvorgangs auf die Mietrechnungszeilen aus. Der Text im Feld Beschreibung kann individuell angepasst werden. Dies wird dann im Druck des Anschreibens Mietrechnung entsprechend berücksichtigt.

Drucken

Zur Kontrolle der Mietrechnungen ist vor der Registrierung eine Druckvorschau möglich. Über die Funktion Drucken in der Mietrechnungsvorgangsliste öffnet sich ein Bericht. Optional kann der Bericht direkt auf der Karte Mietrechnung über die Funktion Drucken gestartet werden.

Alle zur Mietrechnung zugeordneten Daten werden übernommen. Hierzu zählen Kopfdaten und die Mietrechnungszeilen.

  • Die Druckbelege orientieren sich am RELion Layout für Ausgangsbelege.
  • Der Ablauf und die Struktur orientiert sich am RELion Modul Mahnung.
  • Der Vor- und Nachtextbereich des Beleges kann durch den Anwender individuell in der Berichtstexteinrichtung gestaltet werden.
  • Variablen und Bedingungen für die fallabhängige Inhaltssteuerung sollten in den Berichtstexten angepasst werden (siehe Kapitel Berichtstexteinrichtung).
  • Der Zeilenbereich des Beleges ist aufgebaut wie die Sollstellungszeilen im Buchblatt. Sie erhalten eine Gruppierung zur Einheit mit Zwischensumme zur Einheit, die Sortierung entspricht dem Standard in den Sollstellungzeilen.

Die Belege ergeben sich aus den - zum Zeitpunkt der Erstellung aus den Stammdaten mit Gültigkeit zum Sollstellungsdatum - ermittelten Daten. Der Text im Betreff (hier: Dauermietrechnung) wird, aus dem in der Einrichtung eingetragenen Titel, vorbelegt. Ist die Mietrechnung noch nicht registriert, wird der Betreffstext um Entwurf erweitert.

Linke Seite Rechte Seite
Hier wird die Objektnr. und die Objektbeschreibung angezeigt. Ebenso werden die Vertragsnummer und der Vertragsbeginn übernommen. Hier wird das Sollstellungsdatum angezeigt, ab dem der Mietsollstellungslauf startet. Als Druckdatum steht das Datum des Beleges. Des Weiteren steht hier die Belegnr. des Mietrechnungsvorgangs sowie die Debitorennr.

Druck

Die Felder Fälligkeit und Reichweite werden im Drucklayout auf sprechende Werte übersetzt, z. B.:

  • Reichweite = 1M = mtl.
  • Reichweite = 1Q = quartalsw.
  • Reichweite = 1J = jährl.
  • Reichweite = 2M = zweimtl.
  • Reichweite = 3M = dreimtl.
  • Reichweite = 4M = viermtl. usw.
  • Fälligkeit = 3T = am 3. Tag
  • Wenn Fälligkeit nicht gefüllt ist (leer) dann erfolgt keine Darstellung.

Die Darstellung weicht im Fall einer anteiligen Mietrechnung ab. Hier werden keine Intervalle (Reichweiten) oder Fälligkeiten dargestellt. In jeder Zeile wird der Gültigkeitszeitraum der Sollstellungsbeträge einzeln aufgeführt.

Mietrechnung registrieren

Sobald die Belege geprüft wurden, können Sie die Registrierung des Mietrechnungsvorgangs ausführen. Hierzu die Aktion Registrieren bzw. Registrieren und drucken über die Suche oder auf dem Menüband des Mietrechnungsvorgangs auswählen.

Registrieren

Anschließend werden die Datensätze in die Tabelle Registrierte Mietrechnungsvorgänge übernommen.

Vorgänge

Hinweis

Die Registrierung einer Mietrechnung ist lediglich ein organisatorischer Prozess. Es werden keinerlei Posten durch diese Aktion verändert.

Storno einer registrierten Mietrechnung

In RELion ist es möglich, eine registrierte Mietrechnung zu stornieren. Dazu wird die Mietrechnungsliste des registrierten Mietrechnungsvorgangs geöffnet und der Beleg ausgewählt, der storniert werden soll. Mit Ansicht die Karte Registrierte Mietrechnung öffnen. Mit der Funktion Mietrechnung stornieren kann die Mietrechnung storniert werden.

Storno

Mietrechnung stornieren

Bestätigen mit Ja, wenn die Registrierte Mietrechnung storniert werden soll.

Die registrierte Mietrechnung wird sodann in die Tabelle Storno Registrierte Mietrechnungsliste übernommen.

Mietrechnungsliste

Hinweis

Der Stornobeleg ist keine Gutschrift und wirkt sich somit nicht auf eine Buchung aus.

Bei Bedarf können Sie den Beleg der stornierten Mietrechnung drucken. Dazu öffnen Sie den Beleg und wählen die Aktion Drucken.

E-Belege und E-Belegprüfung

In RELion bzw. Business Central kann die Erzeugung und Steuerung von E-Belegen eingerichtet werden.

In der E-Beleg-Dokumentation sind grundsätzliche Informationen verfügbar.

Die E-Beleg-Erzeugung kann standardmäßig oder debitorbezogen über Belegsendeprofile erfolgen. Beim Buchen von Verkaufs- oder Mietrechnungen werden die entsprechenden E-Belege automatisch erzeugt.

Ablauf bei Mietrechnungen

  1. Prüfung bei Erstellung Bei der Erzeugung einer Mietrechnung wird geprüft, ob für den betreffenden Mieter (Debitor) ein E-Beleg erzeugt werden soll.
  2. Stammdatenprüfung Falls ja, wird geprüft, ob alle erforderlichen Stammdaten gepflegt sind.
  3. Fehlerprotokoll Fehlende Informationen werden in einem Fehlerprotokoll ausgewiesen. ➡ Dieses ist in der Mietrechnungsliste über den Lookup Anzahl E-Beleg-Fehler einsehbar.

Beispiel Fehlerhafte Mietrechnung korrigieren

Mietrechnungsliste

  • Im Beispiel fehlen beim Debitor die USt.-ID oder die GLN.

Fehlerprotokoll

Hinweis Für E-Belege muss mindestens eines der beiden Felder gefüllt sein.

  • Über die Funktion Verknüpften Datensatz öffnen wird direkt der Debitor geöffnet um die fehlenden Daten (z. B. USt.-ID) zu ergänzen.
  • Nach Korrektur kann über Stammdaten prüfen die Mietrechnungen erneut geprüpft werden.

Stammdaten

Hinweis

Die Funktion prüft immer alle noch nicht registrierten Mietrechnungen des aktuellen Mietrechnungsvorgangs – unabhängig davon, ob Sie die entsprechenden Stammdaten nachgepflegt haben oder nicht. Die Funktion Registrieren führt intern die gleiche Prüfung aus. Stammdaten prüfen dient primär der schnellen Kontrolle.

E-Belege verwalten

Die erzeugten E-Belege befinden sich in der Liste Registrierte Mietrechnungen. Die Spalte E-Beleg zeigt an, ob ein E-Beleg erzeugt wurde.

E-Beleg

Funktionen:

  • E-Beleg herunterladen → XML-Datei wird im Downloadordner gespeichert.
  • E-Beleg per E-Mail verschicken → Öffnet E-Mail-Dialog mit angehängter XML-Datei.

E-Mail

Besonderheiten bei Mietrechnungen

  • Dateiname: Aus Rechnungsnummer gebildet (z. B. MNRMR25-00039).
  • Lieferant: Vermieter/Eigentümer-ZE inkl. Stammdaten (Name, Adresse, USt-ID).
  • Ihre Referenz: Debitorennummer (z. B. Debitor-Nr.: 100019).
  • Übertragene Daten:
    • Rechnungsnummer, Belegdatum, Buchungsdatum
    • Vertragsnummer, Objektbankverbindung
    • Mietrechnungszeilen (Bruttowerte inkl. MwSt.-Satz)
    • Summenwerte (brutto/netto)

Weiterführende Themen

Infobox

Sie können im Mietvertrag über die Infobox direkt auf die registrierten sowie stornierten Mietrechnungen zugreifen.

Infobox

Bei Aufruf aus dem Kontakt-Fokus heraus werden alle registrierten Mietrechnungen für den ausgewählten Kontakt dargestellt.

Kontakt Focus

Vom Debitor aus sind die Mietrechnungen ebenfalls zugänglich.

Debitor

5.5 - Umsatzmietverträge

Zu einem gewerblichen Vertrag können die Bedingungen für die Abrechnung einer Miete nach Umsatz des Mieters hinterlegt werden.

Einführung

In gewerblichen Mietverträgen, insbesondere dem Einzelhandel und der Gastronomie, werden häufig Umsatzmieten vereinbart. Die Höhe der zu zahlenden Miete richtet sich nach dem in der Mietfläche erzielten Umsatz des Mieters und wird meist als prozentualer Anteil festgelegt. Üblicherweise legen Sie eine Mindestzahlung fest, um auch bei geringerem Umsatz Mieterträge zu gewährleisten. Entsprechend können Sie auch Obergrenzen einsetzen, um bei höheren Umsätzen die Mietzahlungen zu begrenzen.

Mit dem Modul Umsatzmiete richten Sie für Ihre Gewerbemietverträge Umsatzmietvereinbarungen ein. Dabei können Sie auch komplexe Modelle abbilden, wie die Ausdifferenzierung nach einzelnen Warengruppen, in mehreren Umsatzbereichen gestaffelte Prozentsätze sowie Unter- und Obergrenzen definieren. Die Abrechnung der Umsatzmiete erfolgt durch Meldungen der Mieter, die zu vertraglich vereinbarten Terminen ihre Umsatzmeldungen an Sie melden müssen.

Ergänzend zu statistischen Meldungen (monatlich, quartalsweise) vereinbaren Sie meist eine testierte Jahresmeldung des Umsatzes, auf deren Basis eine endgültige Schlussabrechnung erfolgt. Je nach Vereinbarung kann bereits mit den Werten der statistischen Meldungen eine vorläufige Abrechnung (Zwischenabrechnung) erstellt worden sein. RELion betrachtet hier ausschließlich Umsatzmieten auf Grundlage von Euro-Umsätzen.

Vorbemerkung und Definition

Die Umsatzmiete im Sinne der Konzeption dieses Moduls ist eine Mietforderung, die Sie durch Abrechnung – ggf. unter Berücksichtigung geleisteter Abschlagszahlungen – in Abhängigkeit vom gemeldeten Umsatz innerhalb einer festgelegten Periode feststellen.

Die Feststellung der Höhe dieser Mietforderung kann abschließend nur am Ende der festgelegten Abrechnungsperiode erfolgen. Es ist möglich, auf die zu erwartende Forderung Abschläge anzufordern, und zwar auf zwei verschiedene Arten:

  1. Monatliche Abschläge über die monatliche Sollstellung.
  2. Unterjährige Abschläge aufgrund einer Zwischenabrechnung.

Die Abschläge bei den monatlichen Abschlägen werden über eine, für die Umsatzmiete gekennzeichnete, Sollstellungszeile (Abrechnungsart Umsatzmiete) zum Einheitenvertrag abgebildet. Die unterjährigen Abschläge können durch Abrechnungen der Abrechnungsart Statistik in kürzeren Intervallen vor Ablauf der Abrechnungsperiode angefordert werden.

Hinweis

Die kürzeste Periode einer Abrechnung beträgt einen Monat, die längste Periode einer Abrechnung beträgt ein Jahr.

Branchen

Da Umsatzmietvereinbarungen hauptsächlich im Handel vorkommen, dieser sich wiederum in zahlreiche Branchen untergliedern lässt und Umsatzmieten innerhalb der Branchen häufig nach unterschiedlichen Warengruppen gestaffelt sind, wurden Warengruppen und Branchen eingeführt und in die Umsatzmietvereinbarungen integriert.

Einrichtung

Allgemeine Einrichtungen des Objektkontenplans, der Sachkonten und der Abrechnungs-Buchungsmatrix sowie der übrigen Einrichtungen des Finanzmanagements und der RELion Einrichtung werden zum Verständnis der Funktionalität erforderlich angesprochen, aber nicht im Detail behandelt.

Einrichtung Umsatzmiete

Um Umsatzmieten erfassen zu können, nehmen Sie zunächst einige Einrichtungen vor. Umsatzmieten können nach Branchen und Warengruppen erfasst werden.

Branchen

Öffnen Sie über die Suche Branchen. Erfassen Sie eine oder mehrere Branchen, die im Zusammenhang mit der Erfassung von Umsatzmieten verwendet werden sollen.

branchen

Optional können Sie jeder Branche die Mieterkontakte zuordnen. Öffnen Sie über den DrillDown im Feld Anzahl Kontakte die Übersicht Branchenkontakte und hinterlegen dort die Mieterkontakte:

Kontakte

Hinweis

Mit dieser Zuordnung können Sie im späteren Verlauf der Anwendung, die der Branche zugeordneten Warengruppen, auf den jeweiligen Vertragspartner filtern.  

Warengruppen

Öffnen Sie über die Suche Warengruppen. Erfassen Sie die benötigten Warengruppen als Code, jeweils in Verbindung mit einem Startdatum und einer Beschreibung.

Warengruppen

Optional ordnen Sie der Warengruppe eine Branche zu. In Zusammenhang mit der Branchenzuordnung des Mieterkontaktes haben Sie auf die Weise die Möglichkeit, bei der Erfassung der Umsatzmietbedingungen nach Warengruppen die zum Mieter über die Branche zugeordneten Warengruppen gezielt auszuwählen. Sie können für jede Warengruppe nachrichtlich statistische Umsatzverteilungen pro Quartal in den Feldern Umsatz % 1-4 erfassen. Die Werte werden auf Summe 100 % geprüft. Da diese Prüfung erst nach vollständiger Eingabe aller Werte erfolgen kann, wird sie über die Funktion Freigeben ausgelöst. Wenn Sie nach der Freigabe Änderungen an der Warengruppe vornehmen, müssen Sie die Freigabe über Freigabe zurücknehmen zunächst aufheben.

Freigabe

Die Erfassung der Umsatzverteilungen in % auf die Quartale dient nur der Information und hat keine Funktion im weiteren Bearbeitungsverlauf.

Wichtig

Die Einrichtung mindestens einer Warengruppe ist obligatorisch. Wenn Sie in Ihren Verträgen nicht mit Warengruppen arbeiten, so erfassen Sie wenigstens eine Warengruppe (z. B. Alle Umsätze), da zur Erfassung der Umsatzmietbedingungen mindestens eine Warengruppe benötigt wird.

Verteilungscode Verkaufsfläche und Abrechnungsart

Öffnen Sie über die Suche die RE Vertrag Einrichtung.

Bezeichnung Erläuterung
Umsatzmiete Verteilungscode Verkaufsfläche Der Verteilungscode Verkaufsfläche definiert den für die Umsatzmiete maßgeblichen Flächenfaktor und kann identisch oder abweichend sein von der vertraglich vereinbarten Mietfläche. Der Verteilungscode Verkaufsfläche ist ferner wichtig für die Berechnung der Mindestmiete, wenn diese in Relation zur Miet- bzw. Verkaufsfläche definiert wurde und ist bei allen Einheiten, die einer Umsatzmietvereinbarung unterworfen werden, zusätzlich zur Mietfläche zu pflegen. In der RE Vertrag Einrichtung wird definiert, welcher Verteilungs-Code für die Verkaufsfläche verwendet wird. Achten Sie also ggf. darauf, dass der in der Einrichtung hinterlegte Verteilcode auch an den betreffenden Einheiten erfasst wurde.
Umsatzmiete Abrechnungsart Mit der Abrechnungsart wird der Code definiert, über den die Konten zur Buchung der Abrechnungsspitzen aus der Umsatzmiete gesteuert und so weit auf die zu leistende Umsatzmiete Abschläge zu zahlen sind die entsprechenden Erlöskonten gekennzeichnet werden. Die Konten zur Abrechnungsart werden in der Abrechnungsart Buchungsmatrix eingerichtet. Die Erlöskonten im Objektkontenplan.

Wichtig

Bitte beachten Sie, dass im Objektkontenplan für die Konten, die im Rahmen der Umsatzmietabrechnung benötigt werden, stets die Abrechnungsart für die Umsatzmiete hinterlegt wird.

Allgemein

Im Inforegister Nummerierung hinterlegen Sie eine Nummernserie für die Umsatzmiete Rechnungsnummer sowie die Belegnummer Umsatzmiete. Umsatzmietabrechnungen erhalten pro Vorgang eine Beleg- und eine Rechnungsnummer aus diesen Nummernserien.

Nummerierung

Erfassung der Umsatzvereinbarung

In der Umsatzvereinbarung halten Sie fest, welche Meldepflichten der Mieter hat, in welchem Rhythmus und nach welchem Modus abgerechnet wird. Eine Umsatzvereinbarung kann zeitlich beschränkt sein. Zu einem Zeitpunkt darf nur eine Vereinbarung gültig sein, d. h., mehrere Vereinbarungen dürfen maximal lückenlos aufeinander folgen.

Die Vereinbarungen zur Umsatzmiete hinterlegen Sie auf Vertragsebene zu den Mietverträgen der Vertragsklasse Gewerbemietvertrag.

Beispiel eines gewerblichen Mietvertrages:

Gewerbemietvertrag

Über den Durchgriff im Feld Umsatzvereinbarungscode der Einheit gelangen Sie zur Umsatzvereinbarung Übersicht. Mit Neu erstellen Sie eine neue Umsatzvereinbarung, mit Ansicht oder Bearbeiten zeigen Sie die Umsatzvereinbarung an. Die Vertragsnummer wird bereits vorgetragen.

Im Inforegister Allgemein tragen Sie die erforderlichen Daten für Melde- und Abrechnungszeitraum ein. Über Zugehörig richten Sie weitere Parameter der Umsatzmietvereinbarung, wie Umsatzmietbedingungen und Umsatzmietgrenzen ein.

Umsatzvereinbarung

Der Datensatz einer Umsatzvereinbarung ist eindeutig definiert durch die Vertragsnummer des Mietvertrages (Vertragsnr.) und dessen Vertragsklasse, dem Umsatzvereinbarungscode und das Datum Gültig ab.

Folglich sind für einen Vertrag mehrere Vereinbarungen möglich, wenn sie sich durch den Code oder das Datum unterscheiden. Dies ist dann von Interesse, wenn der Vertrag unterschiedliche Mieteinheiten umfasst, die getrennt abzurechnen sind. Einzelheiten hierzu erhalten Sie im Kapitel Zuordnung der Vereinbarung zum Mietvertrag.  

Inforegister Allgemein

Nachfolgend die Beschreibung der Felder Inforegister Allgemein der Umsatzvereinbarung. Die Zeilenansicht gibt den Inhalt der Tabelle Umsatzmeldungen Übersicht wieder, diese wird im gleichnamigen Abschnitt beschrieben.

Bezeichnung Erläuterung
Vertragsnr. Die Vertragsnummer des Mietvertrags.
Umsatzvereinbarungs-code Kennzeichnen Sie hier die Vereinbarung mit einem Code (frei wählbar, max. 20 Zeichen).
Gültig ab Tragen Sie hier das Datum ein, ab dem die Vereinbarung gültig ist.
Gültig bis Optional kann hier ein Datum eingetragen werden, zu dem die Vereinbarung endet.
Verteilungscode; Verkaufsfläche Der Verteilcode wird aus der Einrichtung übernommen und kann hier entsprechend der individuellen Vertragslage ggf. abweichend ausgewählt werden.
Verkaufsfläche Der Faktor Verkaufsfläche der betreffenden Einheiten wird zur Laufzeit angezeigt.
Startdatum Abrechnung Geben Sie hier das Startdatum der Abrechnung ein. Das Datum muss ein Monatserster sein.
Periode Abrechnung Geben Sie hier die Länge der Abrechnungsperiode ein. Die kürzeste Abrechnungsperiode beträgt einen Monat, die längste Periode ein Jahr.
Fälligkeit der Meldung Datumsformel bestimmt die Fälligkeit der Meldung nach Ende des Abrechnungszeitraums. Der Wert ist maßgeblich für den Mahnlauf fälliger Meldungen.
Fälligkeit Abrechnung Mit dieser Datumsformel steuern Sie das Fälligkeitsdatum, zu dem die abgerechnete Umsatzmiete fällig gestellt wird. Die Datumsformel bezieht sich auf das Belegdatum der Abrechnung.
Abrechnung gebucht bis Datumsanzeige bis zu dem bereits Abrechnungszeilen gebucht wurden.
Startdatum Statistik Soll eine statistische Auswertung oder/und vorläufige Abrechnung anhand vorab gemeldeter untestierter Umsätze erfolgen, geben Sie hier das Startdatum dieser Auswertung ein. Das Startdatum darf nicht abweichen, vom Startdatum der Abrechnung.
Periode Statistik Geben Sie hier die Länge der Periode an, in der Statistiken / untestierte Umsätze zu melden sind. Die Periode der Statistik muss entweder kleiner oder gleich der Abrechnungsperiode sein.
Fälligkeit der statistischen Meldung Anzeige der Fälligkeit der Meldung statistischer Werte bzw. untestierter Umsätze. Der Wert ist maßgeblich für den Mahnlauf fälliger Meldungen.
Fälligkeit statistische Abrechnung Hier steuern Sie das Fälligkeitsdatum, zu dem die abgerechnete Umsatzmiete fällig gestellt wird. Die Datumsformel bezieht sich auf das Belegdatum der Abrechnung.
Statistik gebucht bis Datumsanzeige bis zu dem bereits Abrechnungszeilen der Abrechnungsart Statistik gebucht wurden.
Abrechnungsart Die Abrechnungsart wird aus der Einrichtung vorgeblendet.

Inforegister Sonstiges

Sonstiges

Bezeichnung Erläuterung
Sperrgrund Hier kann ein Sperrgrund ausgewählt werden, wenn die Umsatzvereinbarung gesperrt wurde.
Gesperrt von Wurde die Umsatzvereinbarung gesperrt, wird hier die Benutzer-ID des Bearbeiters vorgeblendet, der die Sperrung durchgeführt hat.
Gesperrt am Wurde die Umsatzvereinbarung gesperrt, werden hier Datum und Uhrzeit der Aktion vorgeblendet.
Gesperrt Die Umsatzvereinbarung kann hier durch Setzen eines Hakens gesperrt werden.
Bemerkung Wurden Bemerkungen erfasst, (Verknüpfte Informationen/ Umsatvereinbarung/ Bemerkung) wird dies hier angezeigt.
Bruttobeträge Sie können nachrichtlich an dieser Stelle kennzeichnen, dass die Bemessungsgrundlage der Umsatzmiete, namentlich die Umsatzmietbedingungen und Umsatzmietgrenzen als Bruttobeträge verstanden werden. Diese Kennzeichnung hat keine Auswirkungen auf die weitere Verarbeitung der Beträge.

Über die Unterscheidung zwischen Periode Abrechnung und Periode Statistik wird die Möglichkeit geschaffen, testierte und nicht testierte Umsatzmeldungen zu erfassen. Hierdurch ist es auch möglich, vor endgültiger (testierter) Abrechnung auch Teil- und Zwischenabrechnungen (Statistik) zu erstellen, Teilzahlungen aufgrund von Zwischenabrechnungen anzufordern und bei der endgültigen Abrechnung zu verrechnen.

Hinweis

Das Startdatum der Abrechnung muss ein Monatserster sein. Das optionale Startdatum Statistik muss, wenn mit statistischer Meldung/Abrechnung gearbeitet wird, identisch zum Startdatum Abrechnung sein. Die Periode Statistik muss kleiner oder gleich der Periode Abrechnung sein und innerhalb des Abrechnungszeitraums enden. Beispielsweise wäre eine Abrechnung vom 01.03.-28.02. eines Jahres zulässig, aber keine Statistik mit der Periode 1Q, da diese nicht zum Abrechnungszeitraum passt.

Zuordnung der Vereinbarung zum Mietvertrag

Da ein Mietvertrag mehrere Einheiten umfassen kann und nicht jede Einheit derselben Umsatzvereinbarung unterworfen sein muss, ist die Zuordnung der Umsatzmietenvereinbarung zur einzelnen Einheit (Vertragszeile) notwendig. Für jede einzelne Gewerbeeinheit können Sie unabhängig voneinander individuelle Vereinbarungen treffen.   Deshalb hinterlegen Sie nach dem Anlegen der Vereinbarung den betreffenden Code im Mietvertrag, und zwar an der Zeile der anzusprechenden Einheit im Feld Umsatzvereinbarungscode:

Umsatzvereinbarungscode

Wichtig

Erst mit diesem Schritt ist die Zuordnung vollständig und die Erfassung der Vereinbarung wirksam. Bei Verträgen mit mehreren Umsatzvereinbarungen beachten Sie, dass alle zugewiesenen Umsatzvereinbarungen die gleiche Abrechnungsperiode haben. Eine gleichzeitige Verwaltung verschiedener Umsatzvereinbarungen mit jeweils unterschiedlichen Abrechnungsperioden ist derzeit nicht möglich.

Umsatzmietbedingungen

Zu einer Umsatzvereinbarung gehören eine oder mehrere Umsatzmietbedingungen, in denen die konkreten Berechnungsregeln definiert werden. Eine Umsatzbedingung gilt immer für eine Warengruppe.

Bei Wertgrenzen werden zwei Verfahren unterschieden:

  1. Grenzumsatz

Bei der Berechnung als Grenzumsatz werden für verschiedene Teile des Umsatzes unterschiedliche Umsatzmiethöhen vereinbart.

  1. Gesamtumsatz

Bei Berechnung nach Gesamtumsatz wird der komplette Umsatz nach Erreichen einer bestimmten Umsatzgröße zu diesem Prozentwert herangezogen.

Hinweis

Startdatum und Warengruppe sind Primärschlüssel der Tabelle Umsatzmietbedingung. Es kann pro Umsatzbedingung nur ein Wertgrenzverfahren ausgewählt werden. Eine Kombination beider Verfahren wird nicht unterstützt. Pro Startdatum kann nur eine Umsatzbedingung zur Warengruppe angelegt werden. Eine weitere Zeile mit abweichendem Berechnungsverfahren oder weiteren Staffelspalten wird nicht unterstützt.

Die Tabelle Umsatzmietbedingungen können Sie über die Karte der Umsatzvereinbarung aufrufen. Wählen Sie im Menü Umsatzmietbedingungen.

Mietbedingungen

Bezeichnung Erläuterung
Vertragsnr. / Umsatzvereinbarungs-code Diese Werte werden vorgeblendet aus der zugrunde liegenden Umsatzvereinbarung.
Startdatum Geben Sie hier das Startdatum der Bedingung ein.
Enddatum Geben Sie hier ggf. das Endedatum der Bedingung ein.
Warengruppen Code Wählen Sie hier die Warengruppe aus, für die die Bedingung gelten soll. Die Auswahl der Warengruppe ist obligatorisch.
Beschreibung Warengruppe Die Beschreibung wird vorgeblendet, anhand der im vorigen Feld ausgewählten Warengruppe.
Branche / Branchenbezeichung Die Branche und ihre Bezeichnung werden vorgeblendet anhand der ausgewählten Warengruppe.
Berechnungsverfahren Optionen: Grenzumsatz, Gesamtumsatz Der Prozentsatz zu zahlender Umsatzmiete kann nach der Höhe des gemeldeten Umsatzes gestaffelt sein. Bei Überschreiten einer Wertgrenze gilt der Prozentsatz entweder für den Gesamtumsatz oder nur für den übersteigenden Teil (Option: Grenzumsatz).
Mindestumsatzwert 1 - 5 Geben Sie hier den Umsatzwert ein, der mindestens erreicht werden muss, damit der zugehörige Prozentsatz an Umsatzmiete in Kraft tritt. Es können bis zu fünf Staffeln definiert werden. Beachten Sie, dass Sie beim Berechnungsverfahren zwischen Grenzumsatz und Gesamtumsatz zu wählen haben.
Umsatzmiete % Satz 1 - 5 Geben Sie hier den Prozentsatz der Umsatzmiete ein, der ab dem im vorigen Feld definierten Mindestumsatzwert in Kraft treten soll. Es können bis zu fünf Staffeln definiert werden. Beachten Sie, dass Sie beim Berechnungsverfahren zwischen Grenzumsatz und Gesamtumsatz zu wählen haben.
Kappungsgrenze Hier haben Sie die Möglichkeit, eine absolute Obergrenze für die Umsatzmiete der für diese Warengruppe geltenden Bedingung zu definieren. (Eine Kappungsgrenze für die Gesamtmiete aus mehreren Warengruppen wird dagegen im Fenster Umsatzmietgrenzen definiert.)

Wichtig

Die Mindestumsatzwerte und die Kappungsgrenze sind immer als Betrag pro Abrechnungsperiode einzugeben! Wird die Abrechnungsperiode mit 12 M (1 Jahr) festgesetzt, erfassen Sie Jahreswerte. Sind die Abrechnungsperioden kürzer, erfassen Sie entsprechend gekürzte Beträge. Bei Änderungen der Zeilen durch ein neues Startdatum während einer Abrechnungsperiode grenzen Sie die Beträge zeitanteilig monatsgenau ab.

Für eine optionale Statistikabrechnung werden die Beträge zeitanteilig entsprechend dem Verhältnis von Statistikperiode zur Abrechnungsperiode im Rahmen des Abrechnungsberichts heruntergerechnet.

Sie können bis zu fünf Staffeln für Umsatzmieten erfassen. Die Kappungsgrenze markiert den Höchstbetrag, der der Umsatzmietbedingung unterworfen wird.

Beispiel zur Verdeutlichung der unterschiedlichen Berechnungsverfahren: Eine Warengruppe mit Berechnungsverfahren Grenzumsatz und Gesamtumsatz im Vergleich:

Angenommen, für die Warengruppen E-Sonst (Grenzumsatzverfahren) und E-Ton (Gesamtumsatzverfahren) wurde ein Umsatz von jeweils 1.800.000 Euro gemeldet. Für beide Gruppen wurde eine Kappungsgrenze von 1.500.000 Euro festgelegt.

Warengruppe

Die Umsatzmiete nach Grenzumsatzverfahren geht Spalte für Spalte vor und berechnet den anteiligen Wert:

Umsatzmiete

Der Mindestumsatz ist vorgegeben, der Höchstumsatz ergibt sich aus der nächsthöheren Staffelung des Mindestumsatzes bis hin zur optionalen Kappungsgrenze. Die Bemessungsgrundlage errechnet sich aus der Differenz von Höchstumsatz und Mindestumsatz. Ist kein Höchstumsatz definiert, entspricht die Bemessungsgrundlage der Differenz vom gemeldeten Betrag zum Mindestumsatz.

Die Umsatzmiete nach Gesamtumsatzverfahren ordnet den Gesamtumsatz einer Mindestumsatzwertspalte zu und unterwirft den Gesamtumsatz der Berechnung:

Gesamtumsatz

Die Bemessungsgrundlage entspricht daher dem Gemeldeten Betrag unter Berücksichtigung der Kappungsgrenze.

Umsatzmietgrenzen

Mit Umsatzmietgrenzen begrenzen Sie die nach einer Umsatzmietvereinbarung insgesamt zu zahlenden Umsatzmieten nach oben und/oder nach unten. Umsatzmietgrenzen, die die Miete nach unten begrenzen, erfassen Sie mit der Art Mindestmiete, Höchstbeträge mit der Art Kappungsgrenze. Nicht jeder Mieter erreicht den Umsatz, der zu der bei Vertragsabschluss kalkulierten oder angenommenen Miete führt. Daher vereinbaren Sie Mindestmieten, die auch dann zu zahlen sind, wenn der Mieter die Umsatzziele nicht erreicht. Am oberen Ende gibt es möglicherweise Kappungsgrenzen, die auch bei sehr hohen Umsätzen die Mieten begrenzen. Kappungsgrenzen können im Vertrag entweder in Relation zur Verkaufsfläche oder als Festbetrag vereinbart sein.

Hinweis

Umsatzmietgrenzen beziehen sich auf den Gesamtmietbetrag aus der Umsatzvereinbarung, während die im vorigen Abschnitt behandelten Kappungsgrenzen jeweils nur für die einzelne Warengruppe gelten.

Nach Berechnung der Umsatzmiete prüfen Sie, ob die berechnete Umsatzmiete innerhalb der vorgegebenen Werte liegt. Liegt das Ergebnis der Umsatzmiete unterhalb der Mindestmiete, berechnen Sie die Mindestmiete. Liegt das Ergebnis der Umsatzmiete oberhalb der Kappungsgrenze, erfolgt nur die Berechnung des Kappungsbetrags.

Die Tabelle Umsatzmietgrenzen können Sie über die Karte Umsatzvereinbarung aufrufen.

Umsatzmietgrenzen

Tabelle

Bezeichnung Erläuterung
Vertragsnr. / Umsatzvereinbarungscode Diese Werte werden vorgeblendet aus der zugrunde liegenden Umsatzvereinbarung.
Art der Mietgrenze Optionen: Mindestmiete, Kappungsgrenze
Startdatum Geben Sie hier das Datum ein, ab dem die erfasste Grenze wirksam ist.
Enddatum Geben Sie hier das Datum ein, ab dem die erfasste Grenze unwirksam ist.
Verteilungscode Der Verteilungscode stammt aus der Umsatzvereinbarung und wird hier angezeigt.
Betrag pro Verteilcode Geben Sie hier den Betrag an, der bezogen auf den Verteilcode die Unter-/ Obergrenze der Umsatzmiete darstellt. Hinweis: Bei relativen Wertvorgaben (€/m²) ist der Betrag für die Mietgrenze vom Programm zu berechnen. Dafür werden die Verkaufsflächen aller Einheiten einer bestimmten Umsatzvereinbarung unter Berücksichtigung von Zeitanteilen der Verteilfaktoren addiert und mit dem vorgegebenen Betrag/Verteilcode multipliziert. Diese Berechnung findet bei der Abrechnung der Umsatzmiete statt und wird hier nicht angezeigt. Wird mit Betrag pro Verteilcode gearbeitet, muss das Feld Festbetrag leer sein.
Festbetrag Bei absoluten Wertvorgaben (€) wird der Betrag pro Abrechnungsperiode als Festbetrag erfasst. Wird mit Festbeträgen gearbeitet, muss das Feld Betrag pro Verteilcode leer sein.
Index Bezeichnung Die optionale Hinterlegung eines Indexcodes im Feld Index Bezeichnung ist ohne Funktion und dient derzeit lediglich der nachrichtlichen Kennzeichnung einer indizierten Mietgrenze.
Bezug Sollzeilen Wenn die Mietgrenze nicht durch einen Betrag in den Stammdaten der Umsatzvereinbarung vorgegeben, sondern stets in Bezug zur Höhe einer bereits durch die monatlichen Sollstellungen geleisteten Mindestmiete ermittelt werden soll, kann der Bezug zu den Sollstellungzeilen mit der Aktivierung dieses Feldes hergestellt werden. Wird dieses Feld aktiviert, können Festbeträge oder Werte pro Verteilcode nicht mehr zusätzlich erfasst werden. Der Abrechnungsbericht errechnet sodann zur Laufzeit der Abrechnungsperiode die Mindestmiete über die Summe der Sollstellungsbeträge der Konten mit der Abrechnungsart Umsatzmiete und der Sollstellungsart Miete.

Wichtig

Die Mietgrenzen tragen Sie bei manueller Erfassung ohne Bezug zu den Sollzeilen entweder immer als Festbetrag pro Abrechnungsperiode oder als relativer Betrag/pro Verteilcode pro Abrechnungsperiode ein.

So wird z. B. bei einer Abrechnungsperiode von 12 Monaten als Festbetrag der Jahresbetrag erfasst, der Betrag pro Verteilcode entsprechend (Produkt aus Monatswert x Anzahl Monate). Für eine optionale Statistikabrechnung werden diese Beträge zeitanteilig entsprechend dem Verhältnis von Statistikperiode zur Abrechnungsperiode im Rahmen des Abrechnungsberichts hochgerechnet.

Beispiele:

  • Monatliche Umsatzmietgrenze 10 €/m². Abrechnungsperiode 12 Monate. Erfassung im Feld Betrag pro Verteilcode: 12 x 10 = 120.
  • Monatliche Umsatzmietgrenze 10.000 €. Abrechnungsperiode 12 Monate. Erfassung im Feld Festbetrag: 12 x 10.000 = 120.000.
  • Monatliche Umsatzmietgrenze 10 €/m². Abrechnungsperiode 3 Monate. Erfassung im Feld Betrag pro Verteilcode: 3 x 10 = 30.
  • Monatliche Umsatzmietgrenze 10.000 €. Abrechnungsperiode 6 Monate. Erfassung im Feld Festbetrag: 6 x 10.000 = 60.000.

Fallbeispiel

Schematischer Ablauf

Ablauf

Umsatzmeldung

Die korrekte Erfassung eingehender Umsatzmeldungen ist die Grundlage der Umsatzmietenberechnung. Zunächst ermitteln Sie per Stapelverarbeitung, welche Meldungen aufgrund der Umsatzvereinbarungen erwartet und benötigt werden. Für jeden laut Vereinbarung einzeln auszuweisenden Umsatz (pro Periode, Warengruppe etc.) wird eine eigene Umsatzmeldungszeile erzeugt. In dieser Zeile tragen Sie den gemeldeten Umsatzbetrag ein, sobald die entsprechende Meldung vom Mieter vorliegt. Kommt der Mieter seiner Meldepflicht nicht nach, können Sie in einer weiteren Stapelverarbeitung die ausstehenden Meldungen ermitteln und anmahnen. Die einzelnen Prozesse werden in den nachfolgenden Abschnitten näher erläutert.

Umsatzmeldung erstellen

Über die Suche starten Sie das Fenster Umsatzmeldung erstellen. Im Inforegister RE Vertrag können Sie auf verschiedene Parameter eingrenzen.

Im Inforegister Optionen geben Sie mit einem Start- und Enddatum den Zeitraum an, für den die Umsatzmeldungen erstellt werden sollen. Im Feld Betragsart geben Sie an, ob Sie Zeilen für statistische Werte bzw. untestierte Umsätze erstellen möchten (Statistikwert) oder für verbindliche, testierte Werte (Abrechnung), aufgrund derer die endgültige Abrechnung erstellt werden soll.

Bericht

Starten Sie den Bericht mit OK. Daraufhin werden Umsatzmeldungszeilen erzeugt, die dann in der Zeilenansicht der Umsatzvereinbarung und im Fenster Umsatzmeldung zu sehen sind. Im Inforegister RE Vertrag können Sie die Verarbeitung auf bestimmte Verträge eingrenzen.

Umsatzmeldungszeilen

Die Umsatzmeldungs-Zeilen mit den darin erfassten Umsatzwerten bilden die Grundlage der Mietberechnung. Die Zeilen werden per Stapelverarbeitung erstellt (siehe Umsatzmeldung erstellen) und die gemeldeten Umsatzwerte vom Bearbeiter eingetragen. Pro Umsatzbedingungszeile wird eine Umsatzmeldungszeile erzeugt.

Umsatzmeldung

Dementsprechend sind die Felder nicht editierbar, mit Ausnahme derjenigen, in die manuell das Meldedatum und der gemeldete Wert einzutragen sind. Zeilen können nicht manuell hinzugefügt oder gelöscht werden, einmal erfasste Beträge können nicht manuell geändert werden. Führen Sie bei Bedarf die dafür vorgesehenen Funktionen aus.

Beschreibung der einzelnen Zeilenfelder:

Bezeichnung Erläuterung
Vertragsnr. Hier wird die Nr. des angesprochenen Mietvertrags vorgeblendet.
Umsatzvereinbarungs-code Hier wird der Code der angesprochenen Umsatzvereinbarung vorgeblendet.
Betragsart Die Betragsart wird vorgeblendet entsprechend der Einstellung, die beim Ausführen des Berichts Umsatzmeldung erstellen gewählt wurde (Abrechnung / Statistikwert).
Warengruppen Code Der Warengruppen-Code wird vorgeblendet entsprechend der Umsatzbedingungszeile, aufgrund der die Umsatzmeldungszeile erstellt wurde.
Beschreibung Warengruppe Die Beschreibung der Warengruppe wird vorgeblendet entsprechend dem Warengruppen-Code im vorigen Feld.
Beginn Meldezeitraum In diesem Feld wird der Beginn des Meldezeitraums der betreffenden Umsatzmeldungszeile vorgeblendet. Der Beginn des Meldezeitraums ergibt sich jeweils aus den in der Umsatzvereinbarung definierten Perioden. Beispiel: In der Vereinbarung ist Startdatum 01.01.2011 und Periodenlänge 1 Monat festgehalten. Folglich werden Meldungszeilen erzeugt mit Beginndatum 01.01.2011, 01.02.2011 usw., allerdings nur bis zum gewählten Datum gemäß Eingabe bei Start der Verarbeitung des Berichts Umsatzmeldung erstellen.
Ende Meldezeitraum In diesem Feld wird das Ende des Meldezeitraums der betreffenden Umsatzmeldungszeile vorgeblendet.
Fälligkeitsdatum Das Fälligkeitsdatum wird vorgeblendet, es errechnet sich aus dem Beginndatum der betreffenden Zeile zuzüglich der eingerichteten Meldefrist.
Meldedatum Tragen Sie hier das Datum ein, an dem die Umsatzmeldung des Mieters eingegangen ist.
Gemeldeter Betrag Tragen Sie hier den vom Mieter gemeldeten Umsatzbetrag ein.
Prognose Betrag Optional haben Sie hier die Möglichkeit, einen prognostizierten Betrag zu erfassen. Die Angabe ist optional und ohne weitere Bedeutung im weiteren Verlauf der Verarbeitung.
Erfasst von In diesem Feld wird die Benutzer-ID des Bearbeiters angezeigt, der den Umsatzbetrag in der Zeile eingetragen hat.
Erfasst am In diesem Feld wird das Datum angezeigt, an dem der Bearbeiter den Umsatzbetrag in der Zeile eingetragen oder geändert hat.
Änderungsgrund In diesem Feld wird der Änderungsgrund angezeigt, der bei Änderung des Betrages im Feld Gemeldeter Betrag vom Anwender vorgegeben wurde. Zur Änderung des Betrages siehe Umsatzmeldung ändern.
Beschreibung Änderungsgrund In diesem Feld wird die Beschreibung des Änderungscodes angezeigt, der bei Änderung des Betrages im Feld Gemeldeter Betrag vom Anwender vorgegeben wurde. Zur Änderung des Betrages siehe Umsatzmeldung ändern.

Umsatzmeldung ändern

Falls es im Einzelfall erforderlich ist, einen bereits erfassten Betrag zu ändern, können Sie dies über die Funktion Gemeldeter Betrag ändern und archivieren. Es öffnet sich der Assistent Archiviere Umsatzmeldung.

Assistent

Erfassen Sie den neuen Betrag und einen Änderungsgrund. Beenden Sie den Assistenten mit Fertigstellen.

Meldung

Hinweis

Die Erfassung eines Änderungsgrundes ist obligatorisch. Die Änderungsgründe werden verwaltet in der Liste Global Kündigungs- und Leerstandsgrund. Wählen Sie einen Code aus der Liste aus oder legen Sie über Neu einen neuen Code mit Beschreibung an.

Nach Fertigstellung des Assistenten werden der Änderungsgrund und die Beschreibung des Änderungsgrundes in die Umsatzmeldungszeile übertragen. Der ursprünglich notierte Betrag wurde archiviert. Sie können die archivierten Eintragungen in der Tabelle Archivierte Umsatzmeldung über die Suche aufrufen.

Archivierte Umsatzmeldung

Die Archivzeile ist eine Kopie der zuvor erfassten Umsatzmeldungszeile. Zusätzlich wurden die Spalten Neuer Gemeldeter Betrag, Änderungsgrund sowie Beschreibung Änderungsgrund mit den durch den Assistenten neu geschriebenen Inhalten ergänzt.

Hinweis

Eine Prüfung, ob sich der mit dem Assistenten erfasste Betrag tatsächlich vom Betrag, der zuvor erfasst wurde, unterscheidet, wird nicht vorgenommen.

Umsatzmeldung löschen

Falls es im Einzelfall erforderlich ist, bereits erstellte Zeilen wieder zu entfernen, geschieht dies aus der Umsatzmeldung heraus über die Funktion Umsatzmeldung löschen. In diesem Bericht sind die Filtereinstellungen bereits zur passenden Umsatzmeldung vorbelegt und müssen in der Regel nicht geändert werden. Starten Sie den Bericht mit OK. Die Zeilen werden gelöscht.

Umsatzmeldung löschen

Hinweis

Sie können nur Umsatzmeldungszeilen löschen, die keine erfassten Beträge enthalten. Siehe dazu auch Kapitel Umsatzmeldung ändern.

Fällige Umsatzmeldungen

Öffnen Sie über die Suche Fällige Umsatzmeldungen. Im Inforegister RE Vertrag kann auf verschiedene Parameter eingegrenzt werden.

Im Inforegister Optionen geben Sie den Stichtag an und die Betragsart. Es werden alle Umsatzmeldungszeilen angezeigt, deren Fälligkeitsdatum zu diesem Stichtag erreicht ist, für die aber noch kein Meldebetrag eingetragen wurde. Starten Sie den Bericht mit Drucken oder Vorschau.

Bericht

Beispiel:

Druck

Mahnung Umsatzmeldung

Öffnen Sie über die Suche Mahnung Umsatzmeldung. Der Bericht sucht zum angegebenen Mahnungsdatum alle Umsatzmeldungszeilen mit Fälligkeit bis zu diesem Datum, bei denen noch kein Umsatzwert erfasst wurde und erstellt entsprechende Mahnschreiben. Im Inforegister RE Vertrag kann auf verschiedene Parameter eingegrenzt werden. Im Inforegister Optionen geben Sie das Mahnungsdatum und die Betragsart an. Starten Sie den Bericht mit Drucken oder Vorschau.

Bericht

Zu den zum Mahndatum fälligen Umsatzmeldungen erzeugen Sie Mahnungen, die versandfertig ausgedruckt werden können. Der Bericht ist berichtstextfähig, sodass Sie Vor- und Nachtexte individuell einrichten können.

Sofern Sie das Modul RELion Dokumente nutzen, wird der Beleg automatisch archiviert. Dies erkennen Sie unter Archivierung und Beleg zur Archivierung vorgesehen.

Beispiel:

Druck

Umsatzmietabrechnung

Umsatzmietabrechnungen können nach Eingang der Umsatzmeldungen erstellt werden. Es wird zwischen zwei Abrechnungsarten unterschieden.

  1. Abrechnung (testierte Abrechnungen)
  2. Statistik (Zwischenabrechnungen)

Es können, z. B. zu einer Abrechnungsperiode von einem Jahr, quartalsweise zu erstellende Statistikperioden als Zwischenabrechnungen erstellt und über eine Gesamtabrechnung schlussgerechnet werden. Ziel der Unterscheidung der Abrechnungsarten liegt in der Anforderung, zu einer bestimmten Periode sowohl Zwischenabrechnungen als auch testierte Abrechnungen zu ermöglichen.

Voraussetzung

Um eine Umsatzmietabrechnung erstellen zu können, sind folgende Voraussetzungen zu schaffen:

  • Umsatzvereinbarung mit Umsatzmeldungszeilen und vollständig zur Abrechnungsperiode gemeldeten Umsätzen liegen vor.
  • Umsatzmietbedingungen und Umsatzmietgrenzen sind zur Laufzeit der Abrechnungsperiode erfasst.
  • Ggf. zu leistende Grundmieten oder Abschlagszahlungen auf Umsatzmieten sind über die Sollstellungen des Mietvertrages zur Abrechnungsperiode gebucht worden.
  • Ggf. zwischenzeitlich angeforderte Zahlungen (Statistik) sind zur Abrechnungsperiode gebucht worden.

Prozessablauf

Der Ablauf der Umsatzmietabrechnung ist dreistufig, in der ersten Stufe führen Sie den Abrechnungsbericht aus. Nach einer Überprüfung der Ergebnisse durch den Anwender lösen Sie die Funktion zur Übergabe der Abrechnungsergebnisse an das Buchblatt aus, welches sodann in der letzten Verarbeitungsstufe gebucht werden muss.

Ablauf

Mit der Buchung der Abrechnungsergebnisse ist der Prozess der Umsatzmietabrechnung abgeschlossen.

Start des Abrechnungsbericht

Öffnen Sie über die Suche die Aufgabe Umsatzmietabrechnung. Über die Datumseingrenzung Beginn Abrechnungszeitraum und Ende Abrechnungszeitraum werden die fälligen Umsatzmietabrechnungen aus den Umsatzvereinbarungen und Umsatzmeldungszeilen ermittelt.

Mit der Art der Umsatzmietabrechnung werden die Umsatzmeldungszeilen gefiltert auf die entsprechende Abrechnungsart. Stichtag gibt das Beledatum für das Abrechnungsschreiben vor, auf Basis des Stichtages wird ferner die Fällgkeit des Abrechnungspostens errechnet. Starten Sie den Abrechnungsbericht aus der Umsatzvereinbarung heraus über Umsatzmietabrechnung erstellen, so ist in der Requestpage die Vertragsnummmer des Mietvertrages bereits gefiltert:

Bericht

Mit OK starten Sie die Verarbeitung.

Prüfung der Abrechnungsergebnisse

Öffnen Sie ausgehend von der Umsatzmietvereinbarung die Seite Umsatzmietabrechnung Zeilen.

Zeilen

Pro abgerechnete Umsatzvereinbarung zum Mietvertrag und Meldezeitraum wird eine Abrechnungszeile erstellt. Hier können Sie die Ergebnisse der Abrechnung kontrollieren. Über die Funktion Umsatzmietabrechnung Vertrag gelangen Sie in die Übersicht der zum Vertrag zusammengefassten Umsatzmietabrechnungen.

Vertrag

Hier wird die Abrechnung detailliert dargestellt.

  • Im Inforegister Allgemein ist der Bezug der Umsatzmietabrechnung zu der Umsatzmietvereinbarung, der Abrechnungsart und des Abrechnungszeitraumes dargestellt.
  • Im Inforegister Einheiten werden die zur Umsatzvereinbarung zugeordneten Einheiten aufgelistet.
  • Im Inforegister Mietbedingungen werden die zur Laufzeit der Abrechnungsperiode ermittelten Beträge nebst dem gemeldeten Betrag ausgewiesen.
  • Im Inforegister Mietgrenzen werden die zur Laufzeit der Abrechnungsperiode ermittelten Beträge angezeigt.
  • In den Inforegistern Kontakt und Eigentümer sind die Personenanschriften für den Rechnungsempfänger (Kontakt Debitor) und den Leistungserbringer (Objekteigentümer) enthalten:

Kontakt

Im Inforegister Rechnung erhalten Sie einen Überblick über die zum Vertrag zusammengefassten Rechnungsbeträge und weiteren relevanten Daten zur Rechnungslegung:

Rechnung

Abrechnungsdruck

Wählen Sie im Menüband die Seite Umsatzmietabrechnung Vertrag und drucken die Umsatzabrechnung. Sie können alternativ auch aus der Übersicht der Umsatzmietabrechnung Zeilen den Abrechnungsdruck veranlassen.

Bericht

Starten Sie den Bericht mit Drucken oder Vorschau & schließen.   Druck

Druck

Die Vor- und Nachtexte können als Berichtstexte individuell eingerichtet werden.

Übergabe der Ergebnisse an das Buchblatt

Wählen Sie auf der Seite Umsatzmietabrechnung Vertrag über die Suche Buchblattzeile erstellen, damit veranlassen Sie die Übergabe der Abrechnungsspitze in ein Buchblatt. Sie können alternativ auch aus der Übersicht der Umsatzmietabrechnung Zeilen heraus diese Funktion ausführen.

Bericht

Geben Sie die gewünschte Buch.-Blattvorlage, Buch.Blattname und das Buchungsdatum vor. Im Inforegister Umsatzmietabrechnung Vertrag haben Sie die Möglichkeit, die Verarbeitung auf bestimmte Abrechnungen einzugrenzen. Starten Sie die Verarbeitung mit OK.

Meldung

Wechseln Sie anschließend in das Buchblatt und buchen Sie die Abrechnungsspitze.

Hinweis

Es werden pro Umsatzvereinbarung jeweils getrennte Buchblattzeilen erstellt. Sind mehr als eine Mieteinheit der jeweiligen Umsatzvereinbarung zugeordnet, so wird für die erste Vertragszeile innerhalb der Umsatzvereinbarung eine Buchblattzeile erstellt. Der Abrechnungszeitraum wird durch das Beginn- und Enddatum der Reichweite in die Sachposten geschrieben. Hierdurch ist gewährleistet, dass ungeachtet des Buchungsdatums der Abrechnung die Abrechnungsspitze periodengerecht zugeordnet wird. Der Leistungszeitraum wird im Rahmen der Umsatzmietabrechnung nicht unterstützt.

Wenn eine Abrechnungsspitze manuell gebucht werden soll, ist zu beachten, dass nur über das Buchungsdatum eine Zuordnung zur Abrechnungsperiode möglich ist, da die Datumsfelder Beginn- und Ende Reichweite nicht vom Anwender gefüllt werden können. Das Fälligkeitsdatum der Buchung wird vom Belegdatum der Rechnung errechnet. Dadurch ist gewährleistet, dass periodengerechte Buchungen der Abrechnungsspitze in ggf. zurückliegende Zeiträume möglich sind.

Es wird eine Buchung auf das Objektkonto vorgenommen, das gem. Abrechnungsart Buchungsmatrix für die Abrechnungsergebnisse eingerichtet wurde. Dabei kann getrennt für Guthaben und Nachforderungen auf unterschiedliche Konten gebucht werden. Beachten Sie dabei, dass die Konten stets mit der Abrechnungsart für Umsatzmiete eingerichtet sein müssen! Eine Abrechnungszeile trägt den Bearbeitungsstatus Übergeben, wenn sie an ein Buchblatt übergeben wurde und den Bearbeitungsstatus Gebucht, wenn sie gebucht wurde. Sollte eine bereits übergebene Zeile erneut übergeben werden müssen (z. B. Buchblattzeile wurde versehentlich gelöscht), muss der Status manuell auf Erstellt zurückgesetzt werden.

Es erfolgt eine Übergabe an das Buchblatt nur für Zeilen vom Status Erstellt. Zeilen vom Status Gebucht können nicht mehr zurückgesetzt werden. Sollte eine gebuchte Abrechnung erneut erstellt werden müssen, folgen Sie bitte den Erläuterungen im nachfolgenden Kapitel.

Korrektur einer Abrechnung

Sollte eine Abrechnung einmal korrigiert werden müssen, weil beispielsweise ein falscher Meldebetrag erfasst wurde, löschen Sie die betreffende Abrechnung und erstellen sie anschließend mit den korrigierten Konditionen neu. Die Löschung der Abrechnung ist obligatorisch, da es zu einer Abrechnungsart nur eine Abrechnung zur gleichen Periode geben darf.

Wurde die Abrechnung bereits gebucht, wird die bereits gebuchte Abrechnungsspitze bei einer erneuten Abrechnung berücksichtigt und unter den bereits angeforderten Zahlungen verrechnet.

Alternativ können Sie auch die zu korrigierende Abrechnung löschen und die Transaktion im Buchblatt vor der erneuten Abrechnung stornieren. Bei einem sogenannten Transaktionsstorno werden die mit der fehlerbehafteten Abrechnung verbundenen Buchungen rückgängig gemacht, sodass Sie eine erneute Abrechnung erstellen können, ohne Berücksichtigung des zuvor abgerechneten Betrages.

Hinweis

Eine Abrechnung kann nur für den gesamten Abrechnungsbeleg zum Vertrag (Belegnummer Umsatzmietabrechnung Nr.) gelöscht werden. Einzelne Abrechnungszeilen können nicht gelöscht werden. Löschen Sie eine zu korrigierende Abrechnung daher stets von der Seite Umsatzmietabrechnung Vertragsübersicht heraus.

Löschen Sie die Abrechnung ausgehend von der Umsatzmietabrechnung Vertragsübersicht:

Vertragsübersicht

Markieren Sie die zu löschende Abrechnung und führen Sie den Befehl Löschen im Menüband aus.

Abfrage

Bestätigen Sie den Dialog mit Ja.

Zeilen

Die gelöschte Abrechnung ist nicht mehr aufgelistet und kann nun erneut erstellt werden. Die gelöschte Abrechnung wurde archiviert. Rufen Sie über die Suche oder über das Menüband die Tabelle Archivierte Umsatzmietabrechnungsverträge auf.

Archivierte Umsatzmietabrechnung

In der Archivtabelle werden alle gelöschten Belege gespeichert. Über Ansicht können Sie sich die Daten ansehen, über Bericht Archivierte Umsatzabrechnung ausdrucken. Der Ausdruck einer archivierten Abrechnung unterscheidet sich von der Ursprungsabrechnung durch den Andruck der Zeile „K O P I E“.

Hinweis

Der Ausdruck der archivierten Umsatzabrechnung ist kein Archivdokument und ersetzt nicht die ggf. bestehende Aufbewahrungspflicht von Belegen. Der Ausdruck dient nur der nachrichtlichen Visualisierung des gelöschten Beleges. Sollten Sie mit Berichtstexten arbeiten, werden die zum Zeitpunkt des Ausdrucks eingerichteten Berichtstexte verwendet, diese könnten ggf. von den ursprünglich verwendeten Berichtstexten abweichen und daher dann nicht mehr mit dem Ursprungsdokument übereinstimmen.  

Aktionsprotokoll

Bei der Erstellung der Abrechnung werden einige Prüfungen vorgenommen, die bei entsprechender Diagnose in das Aktionsprotokoll mit der Art des Protokolls Umsatzmiete geschrieben werden.

Das Aktionsprotokoll können Sie über die Suche aufrufen. Es werden für folgende Diagnosen Einträge zum Startdatum der Abrechnung (%1) und Enddatum der Abrechnung (%2) vorgenommen:

  • Der Vertrag ist zum %1 nicht mehr aktiv!
  • Für den Zeitraum %1-%2 wurde schon eine Abrechnung erstellt!
  • Für den Zeitraum %1-%2 wurde schon abgerechnet!
  • Der Vertrag hat keine Einheitenverträge für die Umsatzmiete gekennzeichnet sind!
  • Für den Zeitraum %1-%2 wurde kein gemeldeter Betrag erfasst!
  • Für den Zeitraum %1-%2 gibt es keine Umsatzmietbedienungen!
  • Für den Zeitraum %1-%2 gibt es keine Umsatzmietgrenzen!  

Weiterführende Themen und Besonderheiten

Umsatzvereinbarung Datenmodell

Zu einem gewerblichen Mietvertrag können beliebig viele Umsatzvereinbarungen erfasst werden. Einer Vertragszeile (Mieteinheit) kann jedoch nur genau eine Umsatzvereinbarung zugewiesen werden, dabei können mehrere Vertragszeilen der gleichen Umsatzvereinbarung angehören.

Die Sollstellungszeilen mit der Abrechnungsart Umsatzmiete (UMS) der zugeordneten Einheit sowie ggf. die erfasste Verkaufsfläche der Einheit finden Berücksichtigung in der Umsatzmietabrechnung.

Datenmodell

Umsatzmietabrechnung Datenmodell

Die Umsatzmietabrechnung erfolgt pro Umsatzmietvereinbarung. Verträge mit mehr als einer Umsatzmietvereinbarung werden zusammengefasst abgerechnet, wenn beide Umsatzvereibarungen den gleichen Abrechnungszeitraum haben. Zur Umsatzvereinbarung werden die betroffenen Einheiten ermittelt und aufgelistet. Die relevanten Verkaufsflächen und Sollstellungen werden zur Umsatzvereinbarung aufaddiert.

Das Ergebnis der Umsatzmietabrechnung wird mit der Einheitennummer gebucht, die in der Reihenfolge ggf. mehrerer Vertragszeilen zur Umsatzvereinbarung an erster Stelle kommt. Die MwSt.-Geschäftsbuchungsgruppe der Buchungszeile für das Abrechnungsergebnis wird aus der gleichen Einheit bezogen.

Hinweis

Achten Sie darauf, dass für die gesamte Gültigkeitsdauer einer Umsatzmietvereinbarung die Zuordnung zur Einheit des Vertrages erhalten bleibt, damit zu jeder Zeit alle relevanten Informationen zu den bereits gebuchten Posten zur Umsatzmietvereinbarung verfügbar bleiben!

Verteilcode Verkaufsfläche

Grundsätzlich spielt für das Verfahren der Umsatzmiete die Fläche eine untergeordnete Rolle. Maßgeblich für die Berechnung der Umsatzmiete sind die Umsatzmietbedingungen, Umsatzmietgrenzen und die ggf. geleisteten Abschlagszahlungen. Sollte allerdings die Umsatzmietgrenze in Bezug auf die Verkaufsfläche definiert sein, so ist ein Verteilcode einzurichten über den die relative Bezugsgröße Miete/m² auf einen absoluten Betrag umgerechnet werden kann. Sollte sich die Größe der Fläche während der Abrechnungsperiode ändern, findet eine zeitanteilige Berechnung und Hochrechnung zur Abrechnungsperiode statt.

Hinweis

Der Vorteil in der Erfassung des relativen Wertes (Betrag pro Verteilcode) liegt darin, dass Änderungen der Flächengröße automatisch in die Mietgrenzen eingerechnet werden. Sind tatsächliche Beträge in der Vereinbarung benannt, oder sollen Flächenänderungen nicht in die Mietgrenzen eingerechnet werden, bietet sich eher die Festbetragserfassung an.

Sockelmieten und Abschlagsmieten

Als Sockelmiete im Sinne dieses Konzeptes werden Umsatzmieten bezeichnet, die so zu verstehen sind, dass die Sockelmiete als umsatzunabhängige Mindestmiete zu zahlen ist, während umsatzabhängige Beträge als zusätzliche Beträge zum Sockel angefordert werden.

Sockelmieten werden als Mindestmiete in den Mietgrenzen der Umsatzmietvereinbarung hinterlegt und können bei Bedarf über die Sollstellungen des Mietvertrages bei Fälligkeit wie eine Mietsollstellungszeile behandelt und entsprechend fällig gestellt werden.

Abschlagsmieten hingegen sind wie Vorauszahlungen zu interpretieren und werden in voller Höhe auf die zu zahlende Umsatzmiete verrechnet, dabei kann es sowohl zu Nachforderungen als auch Gutschriften kommen. Abschlagsmieten sind stets über die Sollstellungszeilen zu erfassen und fällig zu stellen.

Es ist auch möglich, mit einer Kombination aus beiden Formen zu arbeiten:

Schaubild

In diesem Schaubild ist die Sockelmiete mit GM = Grundmiete (grün) und die Abschlagsmiete mit AZ= Abschlagszahlung (rot) dargestellt.

In Abhängigkeit von der Höhe der Umsatzmeldung ändern sich die Ansprüche je nachdem, wie die Miete definiert ist. In RELion können Sie Sockelmieten als Erlöskonten mit der Sollstellungsart Miete und mit der Abrechnungsart Umsatzmiete einrichten. Mit der monatlichen Sollstellung werden die Beträge fällig gestellt und bei der Abrechnung der Umsatzmiete interpretiert und mit der Mindestmiete verglichen. Abschlagsmieten können mit der Sollstellungsart Miete oder Sonstiges und mit der Abrechnungsart Umsatzmiete eingerichtet werden und sind über die Sollstellungsläufe fällig zu stellen.

Sofern keine Mindestmiete vereinbart ist, werden sämtliche angeforderten Zahlungen auf die zu zahlende Umsatzmiete angerechnet, anderenfalls nur die Beträge, die die vereinbarte Mindestmiete übersteigen.

Abrechnung und Statistik

Abrechnungen können mit oder ohne Statistische Abrechnung erstellt werden. In jedem Falle gilt, wird eine Abrechnung erstellt, kann für die Periode der Abrechnung keine Statistische Abrechnung mehr erstellt werden. Solange keine Abrechnung erstellt wird, können beliebig häufig statistische Abrechnungen erstellt werden. Bei jeder Abrechnung, auch bei jeder statistischen Abrechnung, erfolgt die Ermittlung der Ansprüche und angeforderten Zahlungen auf die gleiche Art und Weise. Der einzige Unterschied besteht darin, dass der Abrechnungszeitraum der statistischen Abrechnung kleiner sein darf als die Periode der (endgültigen, testierten) Abrechnung.

Eine statistische Abrechnung kann, muss aber nicht gebucht werden. Wird sie gebucht, werden die Abrechnungsspitzen wie angeforderte Zahlungen behandelt und bei der (endgültigen, testierten) Abrechnung entsprechend verrechnet. Sind Abrechnungsspitzen innerhalb einer Abrechnungsperiode gebucht worden, werden diese immer als angeforderte Zahlung behandelt. Eine (endgültige, testierte) Abrechnung kann daher belieb oft neu erstellt werden (nachdem sie zuvor gelöscht wurde), ohne dass dadurch die Sachposten korrigiert werden müssen.

Möchten Sie eine Abrechnung neu erstellen und dabei die Buchung der zuvor erstellten Abrechnung vorher korrigieren, reicht es nicht aus, die Abrechnung nur zu löschen. In diesem Fall müssen Sie auch die Sachpostentransaktion mit einem Transaktionsstorno rückgängig machen.

5.6 - Wirtschaftlichkeitsberechnung

Kostenmieten berechnen für preisgebundenen Wohnraum im Sinne der II. Berechnungsverordnung

Einführung

Mit dem RELion-Modul Wirtschaftlichkeitsberechnung lassen sich Kostenmieten berechnen und in entsprechenden Mietanpassungsläufen weiterverarbeiten. Dies betrifft insbesondere Wi (Verordnung über wohnungswirtschaftliche Berechnungen nach dem Zweiten Wohnungsbaugesetz). Eine Wirtschaftlichkeitsberechnung wird in übersichtlicher Kartenform dargestellt. Im Kopf der Karte werden die notwendigen Eckdaten festgehalten, in der Zeilenansicht wird die Struktur des Berechnungsschemas abgebildet.

Pauschalen (z. B. Instandhaltungskostenpauschalen) und andere Festwerte lassen sich zentral verwalten und bei Änderungen automatisiert auf die betroffenen Wirtschaftlichkeitsberechnungen anwenden. Der Anwender muss also bei Aktualisierungen gesetzlicher Rahmenbedingungen nicht jede einzelne Berechnung ändern, sondern die Änderung nur einmal zentral erfassen. RELion identifiziert dann auf Knopfdruck die betroffenen Wirtschaftlichkeitsberechnungen und erstellt für diese jeweils eine neue Version mit den aktuellen Werten. Im Anschluss kann auf Grundlage der neuen Werte die Mietanpassung durchgeführt werden.

Einrichtung

In der Wirtschaftlichkeitsberechnung sind im Vorfeld einmalige Einrichtungen vorzunehmen, auf deren Basis dann im weiteren Verlauf die Wirtschaftlichkeitsberechnungen erstellt werden können.

Wirtschaftlichkeitsberechnung Code

In RELion erfolgt die Wirtschaftlichkeitsberechnung vorgangsbezogen. Ein Vorgang wird unter einem eindeutigen Code und einem Startdatum in der Datenbank verwaltet. Eine Wirtschaftlichkeitsberechnung kann, muss aber nicht zwingend für ein einziges Immobilienobjekt erfolgen, es können auch unterschiedliche Objekte oder mehrere Wirtschaftlichkeitsberechnungen im gleichen Objekt für unterschiedliche Einheiten angelegt werden.

Über die Suche öffnen Sie das Fenster Wirtschaftlichkeitsberechnung Code. Legen Sie zunächst einen Datensatz in der Tabelle Wirtschaftlichkeitsberechnung Code an.

Code

Wählen Sie im Feld Art die Option Wirtschaftlichkeitsberechnung. Die Bezeichnung des Codes ist frei wählbar. Es sind bis zu 20 Zeichen möglich. Hinterlegen Sie zusätzlich eine aussagefähige Beschreibung.  

Rubriken

Mit Rubriken werden die Kostenarten strukturiert, die im Rahmen der Wirtschaftlichkeitsberechnung zu kalkulieren sind. Dazu öffnen Sie über die Suche das Fenster Wirtschaftlichkeitsberechnung Rubriken.

Rubriken

Rubriken werden zur Strukturierung der Zeilen der Wirtschaftlichkeitsberechnung verwendet. Wird eine Rubrik in der Zeile ausgewählt, werden Beschreibung und Betragsart dort vorgeblendet, ebenso – falls hinterlegt - die Pauschale.

Die Rubriken werden darüber hinaus in den WB-Zeilen auch verwendet, um die Berechnung von Summenzeilen zu definieren (siehe Zusammenzählung).

Legen Sie die für Ihre Wirtschaftlichkeitsberechnungen nötigen Rubriken an. Jede Rubrik kann in der Zeilenstruktur einer Wirtschaftlichkeitsberechnung nur einmal verwendet werden. Vergeben Sie im Feld Rubrik einen Code und hinterlegen Sie eine aussagefähige Beschreibung. Das Feld Betragsart dient der optionalen ergänzenden Beschreibung und Gruppierung mit programmseitig vorgegebenen Klassifizierungen, ist ansonsten aber ohne Bedeutung für das Verfahren.

Im Feld Code Pauschale können Sie optional die Rubrik mit einem Code für Kostenpauschalen verknüpfen. Kostenpauschalen finden Anwendung im Bereich der Instandhaltungs- und Verwaltungskosten.

Pauschalen

Soweit in der Wirtschaftlichkeitsberechnung mit Pauschalen gearbeitet wird, z. B. für die Verwaltungskosten und den Instandhaltungsaufwand, sind diese ebenfalls einzurichten. Über die Suche öffnen Sie das Fenster Wirtschaftlichkeitsberechnung Pauschalen.

Pauschalen

Der Datensatz einer Pauschale ist definiert durch Code und Startdatum. Wenn sich der Pauschalsatz ändert, ist mit dem neuen Startdatum ein neuer Datensatz anzulegen. Erfassen Sie zusätzlich eine aussagefähige Beschreibung.

Die Spalte Wertart steuert, ob der erfasste Betrag im Feld Pauschal Betrag in der Berechnung als Basiswert oder als Faktor vorgeblendet werden soll (siehe Berechnungen). Standardmäßig ist Basiswert für Berechnung voreingestellt.

Änderungsgrund (RE Einrichtung)

Wie für jeden Vorgang, der eine Änderung von Sollstellungszeilen mit sich bringt, ist auch für die Wirtschaftlichkeitsberechnung ein Änderungsgrund-Code einzurichten. Über die Suche öffnen Sie das Fenster RE Einrichtung.

Hinterlegen Sie im Inforegister Mietanpassung einen Änderungsgrund-Code für Wirtschaftlichkeitsberechnungen im Feld Wirtschaftlichkeitsberechnung.

Mietanpassung

Ablaufschema

Grafik

Fallbeispiel

Im nachfolgenden Fallbeispiel wird der Prozess einer Mietenberechnung mit Wirtschaftlichkeitsberechnung durchlaufen. Hierbei werden die Kostenmieten ermittelt und anschließend in die Sollstellungszeilen übertragen.

Wirtschaftlichkeitsberechnung Kopf anlegen

Im ersten Schritt legen Sie einen neuen Wirtschaftlichkeitsberechnungs-Kopf an. Über die Suche öffnen Sie das Fenster Wirtschaftlichkeitsberechnung Übersicht. Erzeugen Sie einen neuen Datensatz mit Neu.

Übersicht

Karte

Wählen Sie im Inforegister Allgemein im Feld Code den entsprechenden Datensatz aus und hinterlegen Sie das Startdatum für die Berechnung. Sie können bei Bedarf das Feld Beschreibung, welches zunächst aus dem Code übernommen wurde, an dieser Stelle anpassen. Das Datum im Feld Nächste Mietanpassung steuert den Sollstellungsbeginn der neuen Miete, dieses muss nicht zwingend mit dem Startdatum der Wirtschaftlichkeitsberechnung übereinstimmen, da zur Wirksamkeit der neuen Miete bei vermieteten Wohnungen eine Ankündigungsfrist einzuhalten ist.

Hinterlegen Sie im Feld Verteilungscode Fläche den maßgeblichen Verteilcode für die Ermittlung der Wohnfläche. Nach Auswahl wird dieser im Feld Verteilcode Beschreibung nachrichtlich angezeigt und im Feld Wohnfläche m² in Summe zu den zugeordneten Einheiten kalkuliert. Geben Sie in jedem Fall auch im Feld Wohnfläche für WB und Gewerbefläche für WB die Summe an. Diese muss nicht zwingend mit der kalkulierten Summe der beteiligten Wohnflächen übereinstimmen.

Im Feld Konto f. Mietanpassung ist noch das Konto anzugeben, über welches die Mietsollstellung aus dieser Wirtschaftlichkeitsberechnung gebucht werden soll. Im Feld Bisherige Miete/m²/monatlich wird der entsprechende Wert der vorigen WB-Version angezeigt. Die Differenz aus diesem Wert und der neuen Miete/m²/monatlich wird im Feld Differenz Miete/m²/monatlich angezeigt und als Grundlage der Berechnung der Mietanpassung verwendet.

In der Regel muss der Wert nicht manuell verändert werden, das Feld ist deshalb im Grundsatz nicht editierbar. Eine Ausnahme hiervon ist die jeweils erste Version einer WB, solange keine weitere Version existiert. Hier kann der Wert im Feld noch manuell verändert werden, um z. B. bei Übernahme bestehender Objekte aus Altsystemen eine Historie abzubilden. Die nachfolgenden Felder können zu Informationszwecken gefüllt werden oder werden automatisch kalkuliert.

Das Feld Status erhält zunächst den Eintrag Offen. Der Status ist vom Anwender auf Freigegeben zu ändern, wenn die Berechnungen abgeschlossen sind und die Wirtschaftlichkeitsberechnung in die Mietanpassung übernommen werden soll. Wurde auf Basis der Wirtschaftlichkeitsberechnung ein Mietanpassungsvorschlag durchgeführt, ändert sich der Status automatisch auf Miete berechnet, wurde der Mietanpassungsvorschlag in die Sollstellungen übernommen, ändert sich der Status automatisch auf Mietanpassung durchgeführt. Weitere optionale und vom Anwender manuell zu setzende Optionen sind Gesperrt, Inaktiv, Muster und Verzicht auf Mietanpassung welche allesamt zur Folge haben, dass auf Basis dieser Wirtschaftlichkeitsberechnung keine Mietanpassung durchgeführt werden kann, solange der Status nicht auf Freigegeben gesetzt wird. Im Feld Änderungsgrund ist vor Freigabe der Berechnung ein Code auszuwählen, falls der Status auf Inaktiv gesetzt werden soll, kann in diesem Textfeld dafür eine Begründung erfasst werden.

Einheiten zuordnen

Im nächsten Schritt werden die relevanten Einheiten der Wirtschaftlichkeitsberechnung zugeordnet. Dies erfolgt anhand der Einheitenstämme des Objekts bzw. der Objekte. Grundsätzlich ist es möglich, Einheitenstämme aus unterschiedlichen Objekten einer Wirtschaftlichkeitsberechnung zuzuordnen. Ebenso kann eine Einheit mehreren Berechnungen zugeordnet werden. Öffnen Sie auf der Karte Wirtschaftlichkeitsberechnung im Menüband die Funktion Einheiten.

Einheiten

Diese ist zunächst leer, da noch keine Einheiten zugewiesen wurden. Wählen Sie die Funktion Einheiten zuordnen.

zuordnen

Hinweis

In der Übersicht werden zunächst alle Einheitenstämme des Mandanten angezeigt. Es wird lediglich auf die Finanzierungsarten gefiltert, damit frei finanzierte Einheiten nicht ausgewählt werden können. Falls Sie zur besseren Übersicht auf ein oder mehrere Objekte filtern möchten, haben Sie hierzu in der Karte Wirtschaftlichkeitsberechnung, Inforegister Sonstiges, Feld Objektnr. die Möglichkeit, einen Objekt-Filter zu definieren.

Wählen Sie die betroffenen Einheiten aus der Liste aus und schließen Sie die Seite mit OK.

Meldung

Sie erhalten einen Hinweis und wenn Sie diesen Sie mit Ja quittieren, werden die Einheitenstämme in die Wirtschaftlichkeitsberechnung übernommen und das Ergebnis in einem weiteren Hinweis angezeigt.

Meldung

Drücken Sie auf OK.

Nach Auswahl und Übernahme der Einheiten werden diese in der Übersicht angezeigt, und im Kopf der WB-Karte wird die Summe der Flächen im Feld Wohnfläche m² (bzw. Gewerbefläche m²) angezeigt.

Einheiten

Wohnfläche

Wichtig

Beachten Sie, dass die Flächen später für die Berechnung verwendet werden. Die vorgeblendeten Werte Wohnfläche m² und Gewerbefläche m² dienen jedoch nur der Information. Maßgeblich für die Berechnung sind die jeweils darunter liegenden Felder Wohnfläche für WB bzw. Gewerbefläche für WB. Diese sind manuell zu füllen, damit der Anwender Gelegenheit hat, die errechneten Werte bei Bedarf korrigieren zu können. Fläche

Wirtschaftlichkeitsberechnung Zeilen anlegen

In der Zeilenansicht der Karte Wirtschaftlichkeitsberechnung wird das eigentliche Berechnungsschema angelegt.

Allgemein

In diesem Beispiel wurde eine Wirtschaftlichkeitsberechnung mit Fremdkapitalkosten, Eigenkapitalkosten und den üblichen Bewirtschaftungskosten angelegt. Die Erfassung des Schemas erfolgt zunächst durch Auswahl der Zeilenart, hier zur Übersichtlichkeit zunächst mit einer Überschrift. In der nächsten Zeile ist die erste Aufwandszeile abgebildet, mit der Zeilenart Aufwand. Zur Aufwandszeile muss eine Rubrik ausgewählt werden, die die Kostenposition abbildet. Die Beschreibung kann ggf. noch für diese Wirtschaftlichkeitsberechnung angepasst werden. Sollen die Kosten auch für die Berechnung des Mietausfallwagnisses herangezogen werden, ist im Feld MAW berechnen ein Haken zu setzen.

Als Basiswert für Berechnung hinterlegen Sie die Kosten. Wurde mit der Rubrik eine Pauschale verknüpft, wird dieses Feld bereits durch die Pauschale gefüllt und kann nicht geändert werden. Die Verbindung der Rubrik mit der Pauschale wird zusätzlich im Feld Code Pauschale angezeigt. Im Feld Berechnungseinheit hinterlegen Sie die zum Feld Faktor für Berechnung gehörende Einheit. Durch Multiplikation der Felder errechnet sich der Wert im Feld Betrag jährlich automatisch.

Zur besseren Übersichtlichkeit können Summenzeilen unter bestimmte Rubriken oder Rubrikengruppen durch die Zeilenart Summe eingefügt werden. Wenn eine Summe eingefügt werden soll, müssen im Feld Zusammenzählung die zu summierenden Rubriken eingetragen werden. Die Ergebniskalkulation erfolgt dann im Feld Betrag jährlich. Die Zeilenart Leerzeile erzeugt Absätze, die ebenfalls der Übersichtlichkeit dienen. Wichtig ist am Ende der Berechnung mit der Zeilenart Endsumme die Gesamtsumme aller Rubriken im Feld Zusammenzählung zu ermitteln. Diese Gesamtkosten dienen später zur Ermittlung der Kostenmiete. Die verschiedenen Optionen und Feldinhalte werden in den nachfolgenden Abschnitten detailliert beschrieben.

Zeilenarten

Zunächst geben Sie für die anzulegende Zeile die Zeilenart an. Optionen sind:

Überschrift Zur Texteingabe im Feld Beschreibung. Wird in Fettdruck wiedergegeben.
Betrag Zur Eingabe von Beträgen, die weder als Aufwand noch als Ertrag gekennzeichnet sein sollen.
Text Zur Eingabe von normalem Text im Feld Beschreibung.
Summe Bei dieser Zeilenart wird eine Summierung anderer Zeilen im Feld Rubrik zugelassen. Das Ergebnis der Summe wird dann im Feld Betrag jährlich angezeigt. Diese Zeilenart dient insbesondere zur Aufsummierung einzelner Kostenblöcke.
Leerzeile Zum Einfügen einer Leerzeile.
Aufwand / Ertrag Die Summen dieser Zeilenarten werden auf der Karte im Register Sonstiges in den entsprechenden Feldern angezeigt.
Mietausfallwagnis Diese Zeilenart ist nur einmal zu verwenden, und zwar zur Berechnung des Mietausfallwagnisses. Im Feld Zusammenzählung ist die Basis der MAW-Berechnung zu definieren. Gemäß §24 II.BV ist das Mietausfallwagnis Bestandteil der Bewirtschaftungskosten. Aus diesem Grund ist die Basis der MAW-Berechnung zu definieren als die Gesamtkosten abzüglich MAW. Der fest programmierte Faktor zur Berechnung ist 100/98*2 Prozent (also rund 2,04 %).
Endsumme Definieren Sie hier über die Zusammenzählung die Gesamtsumme aller Kosten. Diese Zeilenart kann nur einmal verwendet werden, da ihr Ergebnis die Grundlage für die Berechnung der Kostenmiete ist.
Erläuterung Diese Zeilenart unterscheidet sich von der Art Text insofern, als sie beim Ausdruck der WB optional ein- oder ausgeblendet werden kann. Verwenden Sie diese Zeilenart also für solche Textpassagen, die nur auf bestimmten Ausdrucken erscheinen sollen.
Summe Basiswert Diese Zeilenart wird verwendet, falls eine Aufsummierung der Basiswerte angezeigt werden soll.

Hinweis

In der Spalte drucken wird eine Vorauswahl getroffen, welche Zeilen beim Druck mit angedruckt werden. Standardmäßig wird der Haken gesetzt bei Zeilenarten Überschrift, Summe und der Endsumme. Bei Kostenblöcken, in denen Änderungen stattgefunden haben, werden zusätzlich alle Einzelzeilen des Blocks gedruckt. Es empfiehlt sich, einzelne Kostenblöcke entsprechend so anzulegen, dass sie jeweils mit einer Überschrift beginnen und mit einer Summe enden. Zeilen

Rubriken

Rubriken sind nur für operative Zeilen erforderlich, also nicht für Text- oder Leerzeilen. Sie dienen zum einen der Definition von Summen (s. auch Zusammenzählung). Zum anderen wird eine dort hinterlegte Pauschale automatisch in die Zeile übernommen. Die Beschreibung der Rubrik wird ebenfalls automatisch in das gleichnamige Feld der Zeile übernommen. Das Feld ist auch manuell editierbar.

Jede Rubrik kann nur einmal pro Wirtschaftsplan verwendet werden. Im Feld Code Pauschale wird der entsprechde Code angezeigt, falls eine solche an der gewählten Rubrik hinterlegt ist.

Wichtig

Das Feld Code Pauschale ist aus Platzgründen standardmäßig ausgeblendet. Bei Bedarf können Sie es jedoch über Personalisieren einblenden.

Zusammenzählung

Hier kann für die Zeilenarten Summe und Endsumme definiert werden, welche Zeilen aufsummiert werden sollen. Die Definition erfolgt über die Auswahl der entsprechenden Rubriken.

Summe Wählen Sie die Rubriken derjenigen Zeilen aus, deren Werte aus dem Feld Betrag jährlich summiert werden sollen. Das Ergebnis wird in der Summenzeile, ebenfalls im Feld Betrag jährlich, angezeigt.
Endsumme Wählen Sie die Rubriken derjenigen Zeilen aus, deren Werte aus dem Feld Betrag jährlich summiert werden sollen. Falls Sie Teilsummen mit Rubriken versehen haben, können Sie auch über deren Rubriken die Teilsummen direkt summieren. Das Ergebnis wird in der Endsummenzeile, ebenfalls im Feld Betrag jährlich, angezeigt. Es wird außerdem in den Kopf der WB-Karte ins Feld Betrag Mietanpassung p.a. übernommen und dort für die weitere Berechnung der Kostenmiete verwendet.

Bei anderen Zeilenarten ist die Eingabe einer Zusammenzählung nicht möglich.

MAW berechnen

Jede Zeile, die in die Berechnung des Mietausfallwagnisses mit einfließt, ist hier mit einem Haken zu versehen. Die jährlichen Beträge aller angehakten Zeilen werden addiert und bilden die Grundlage der MAW-Berechnung. Die Summe wird eingeblendet im Feld Basiswert für Berechnung.

Berechnungen

In den Feldern Basiswert für Berechnung, Berechnungseinheit und Faktor für Berechnung werden die Parameter für die eigentliche Berechnung der Kosten in den einzelnen Zeilen eingegeben. Das Ergebnis der Berechnung wird dann im Feld Betrag jährlich angezeigt.

Basiswert für Berechnung Hier ist der Basiswert einzutragen, der zusammen mit dem Faktor für Berechnung den Betrag jährlich ergibt. Beispiel Kapitalkosten: Basiswert Darlehensbetrag x Faktor Zinssatz = Zins-Betrag jährlich; Beispiel Verwaltungskosten: Basiswert Verwaltungskostenpauschale x Faktor Anzahl Einheiten = Betrag jährlich der Verwaltungskosten.
Der Wert ist manuell einzutragen oder wird vorgeblendet, falls er als Pauschale hinterlegt ist. Bei Zeilenart MAW wird hier das Ergebnis der Zusammenzählung angezeigt.
Berechnungseinheit Hier ist die Einheit des im folgenden Feld eingetragenen Faktors anzugeben (Prozentwert, Wohnfläche m² etc.).
Faktor für Berechnung Hier ist der Faktor einzutragen, der zusammen mit dem Basiswert für Berechnung den Betrag jährlich ergibt. Der Wert ist manuell einzutragen oder wird vorgeblendet bei folgenden Berechnungseinheiten:
• Kosten je Wohnung bzw. Gewerbeeinheit bzw. Parkplatz/Garage: es wird die Anzahl der zugeordneten Einheiten vorgeblendet (Unterscheidung erfolgt nach Nutzungsartenklasse).
• Wohnfläche m²: es wird der als Wohnfläche für WB eingetragene Wert vorgeblendet.
• Gewerbefläche m²: es wird der als Gewerbefläche für WB eingetragene Wert vorgeblendet.
Dieser Faktor wird mit dem Basiswert für Berechnung unter Berücksichtigung der angegebenen Einheit multipliziert. Das Ergebnis wird im Feld Betrag jährlich angezeigt.

Betrag Jährlich

Die Werte im Feld Betrag jährlich stellen die jährlichen Gesamtkosten der einzelnen Zeilenpositionen dar. Ihre Summe wird letztlich über den Betrag in der Zeile Endsumme zur Berechnung der Kostenmiete verwendet. Der Wert im Feld Betrag jährlich wird in der Regel aus den vorhergehenden Feldern Basiswert und Faktor automatisch errechnet und vorgeblendet. Ist als Berechnungseinheit Festbetrag gewählt, ist der Betrag jährlich manuell einzutragen.

Weitere Felder

Einige der in den obigen Abschnitten beschriebenen Felder werden in den darauffolgenden Spalten noch einmal wiederholt, und zwar zur Anzeige der entsprechenden Werte der vorigen Version. Die Felder heißen demzufolge bish. Basiswert für Berechnung, bish. Faktor für Berechnung und bish. Betrag jährlich.

Handelt es sich bei der aktuellen WB um die erste Version, wird in diesen Feldern nichts angezeigt. Des Weiteren werden in den darauffolgenden Spalten Differenz absolut jährlich und Differenz je Verteilfaktor und Monat die Differenzen zwischen dem alten und dem neuen Betrag berechnet und angezeigt. In der Spalte geändert werden Zeilen, deren Jahresbetrag sich gegenüber der vorigen Version geändert hat, automatisch mit einem Haken versehen. In der Spalte drucken lässt sich über das Setzen des Hakens steuern, welche Zeilen mit angedruckt werden sollen. Standardmäßig werden die Felder bei Zeilenarten Überschrift, Summe und der Endsumme aktiviert. Bei Kostenblöcken, in denen Änderungen stattgefunden haben, werden zusätzlich alle Einzelzeilen des Blocks zum Drucken markiert.

Ergänzende Angaben zur Wirtschaftlichkeitsberechnung

Im Inforegister Sonstiges können bei Bedarf weitere Angaben und Einstellungen vorgenommen werden, die wesentlichen Informationen sind aber bereits vorbelegt, sodass hier i.d.R. keine weiteren Eingaben erforderlich sind.

Sonstiges

Art der WB / Teil-WB Anteil in % Wählen Sie hier die Art der WB aus. Optionen: Gesamt-WB / Teil-WB / Zuschlags-WB. Der Wert ist rein informativ, allerdings kann nur bei Art Teil-WB ein Wert im darunterliegenden Feld Teil-WB Anteil in % eingetragen werden.
Rundungsverfahren Hier wird das Rundungsverfahren für verschiedene berechnete Feldergebnisse in den Zeilen festgelegt. Im Einzelnen betrifft dies die Felder Basiswert für Berechnung, Faktor für Berechnung, Betrag jährlich und Neue Miete/m²/monatlich. Optionen: Kaufmännisch / Aufrunden / Abrunden
Dezimalstellen Hier wird die Anzahl der angezeigten Dezimalstellen für verschiedene berechnete Feldergebnisse in den Zeilen festgelegt. Im Einzelnen betrifft dies die Felder Basiswert für Berechnung, Faktor für Berechnung, Betrag jährlich und Neue Miete/m²/monatlich. Auswahl möglich von 1 bis 5 Nachkommastellen.
Dezimalstellen Miete p.M. Hier wird die Anzahl der angezeigten Dezimalstellen für das Feld Aufwendungen je m²/Monat festgelegt. Im Einzelnen betrifft dies die Felder Basiswert für Berechnung, Faktor für Berechnung, Betrag jährlich. Auswahl möglich von 1 bis 5 Nachkommastellen.
Grundstücksgröße Hier kann die Größe des Grundstücks eingetragen werden. Der Wert ist rein informativ.
Saldo Dieses Feld zeigt den Saldo der jährlichen Erträge und Aufwendungen an. Der Saldo wird aus allen Beträgen der Spalte Betrag jährlich der Zeilenarten Ertrag oder Aufwand kalkuliert.
Erträge p.a. Wie Saldo nur für die Zeilenart Ertrag.
Aufwendungen p.a. Wie Saldo nur für die Zeilenart Aufwand.
Aufwendungen je m²/Monat Hier wird die Summe des jährlichen Aufwands (vorhergehendes Feld) durch 12 Monate sowie den Wert Wohnfläche für WB geteilt.
Objektnr. Hier kann ein Objektfilter angegeben werden, der bei der Zuordnung der Einheiten greift.
Mittleres Bezugsdatum Der Wert ist rein informativ.
Bearbeiter Code / Bearbeiter Name Hier kann ein Bearbeiter aus der Verkäufer/Einkäufer-Tabelle ausgewählt werden. Standardmäßig wird hier der Code desjenigen eingetragen, der die Wirtschaftlichkeitsberechnung angelegt hat.
Geändert am / Geändert von Die jeweils letzte Änderung der WB wird hier mit dem Datum und dem Benutzernamen des Bearbeiters dokumentiert.
Datum Erstbewilligung/Bewilligungsstelle/Aktenzeichen der Bewilligung/Energiepass f. Förderung erforderlich/Förderprogramm Diese Werte können zur Information erfasst werden. Bei der Auswahl eines Förderprogramms ist zuvor ein Code für das Förderprogramm anzulegen. Dieser wird, wie im Abschnitt Wirtschaftlichkeitsberechnung Code beschrieben angelegt, allerdings mit der Art Förderprogramm.
Differenz Miete/m²/monatlich Dieser Wert ist die Differenz der Werte Neue Miete/m²/monatlich und Bisherige Miete/ m²/monatlich. Diese Differenz dient als Grundlage der Ermittlung der neuen Miete. Der Wert wird in den Mietanpassungszeilen zu den vorhandenen Sollstellungsbeträgen addiert. Folglich ergibt sich durch einen positiven Differenzwert eine Erhöhung, durch einen negativen Wert eine Absenkung.

Wirtschaftlichkeitsberechnung drucken

In der aktuellen Version steht dazu der Bericht 5052731 Wirtschaftlichkeitsberechnung zur Verfügung. Dieser druckt eine Übersicht der Wirtschaftlichkeitsberechnung, bestehend aus den wichtigsten Angaben aus dem WB-Kopf sowie den WB-Zeilen. Beachten Sie, dass die Druckausgabe der Zeilen gesteuert werden kann: es werden alle Zeilen gedruckt, die in der Spalte drucken mit einem Haken versehen sind.

Standardmäßig wird der Haken gesetzt bei Zeilenarten Überschrift, Summe und der Endsumme. Bei Kostenblöcken, in denen Änderungen stattgefunden haben, werden zusätzlich alle Einzelzeilen des Blocks gedruckt. Die Haken können manuell verändert werden.

Mietanpassung durchführen

Ziel der Wirtschaftlichkeitsberechnung ist die Ermittlung der Kostenmiete und die Anpassung der Mietsollstellungen an die ermittelten Werte. Nachdem also durch die oben beschriebenen Schritte die Kostenmiete/m² ermittelt wurde, kann die Mietanpassung durchgeführt werden.

Wirtschaftlichkeitsberechnung freigeben

Zunächst ist der Status der Wirtschaftlichkeitsberechnung auf Freigegeben zu setzen. Erfassen Sie dazu auf der Karte einen Änderungsgrund und wählen Sie im Menüband die Funktion Freigeben.

WB Karte

Mietanpassungsvorschlag erstellen

Die freigegebene Wirtschaftlichkeitsberechnung kann nun als Basis einer Mietenberechnung herangezogen werden. Dazu wird das Modul Mietanpassung genutzt. Über die Suche öffnen Sie das Fenster Mietanpassungsvorschläge.

Wählen Sie einen Code für diesen Mietanpassungsvorschlag aus oder legen Sie einen neuen Code an. Bei der Neuanlage achten Sie darauf als Mietanpassungsart Anp. nach WB Kostenmieten zu wählen.

Kostenmieten

Starten Sie die Verarbeitung mit dem Funktionsaufruf Mietanpassung erstellen. Es öffnet sich der Bericht WB Kostenmieten berechnen.

Bericht

Im Inforegister Optionen ist das Mitteilungsdatum anzugeben, dieses ist das Datum, das auf dem Mieteranschreiben als Versanddatum angedruckt wird. Das Wirksamkeitsdatum der Anpassung wird nicht angegeben, es wird jeweils aus der Wirtschaftlichkeitsberechnung Karte, Feld Nächste Mietanpassung genommen.

Im Inforegister Wirtschaftlichkeitsberechnung Code kann die Bearbeitung auf verschiedene Filterkriterien begrenzt werden. Hier wählen Sie durch Lookup auf die Übersicht der Wirtschaftlichkeitsberechnungen zunächst den Code und danach durch Vorgabe des Startdatum die gewünschte Version der Wirtschaftlichkeitsberechnung aus. Mit OK starten Sie den Vorgang. Für alle betroffenen Einheiten werden Anpassungszeilen im Mietanpassungsvorschlag erstellt.

Zeilen

WB Gross

Hinweis

  • Es werden nur Wirtschaftlichkeitsberechnungen mit dem Status Freigegeben berücksichtigt.
  • Mit dem Erstellen der Anpassungszeilen wird der Status der betroffenen WB automatisch auf Miete berechnet geändert.
  • Da es sich um ein einseitiges Anpassungsverfahren handelt, sind die Datensätze bereits mit Zustimmung = Ja gekennzeichnet. Wenn es sich, anders als in obigem Beispiel, um eine erstmalige Anpassung für einen Neubau handelt, sind die Spalten Betrag alt, Erhöhung Betrag und Erhöhung % nicht gefüllt. Die erstmalige Ermittlung der Kostenmiete hat darüber hinaus die Besonderheit, dass Sollstellungszeilen bei der Mietanpassung zugleich erstmals angelegt werden, da vor der Wirtschaftlichkeitsberechnung noch keine Mietansätze und damit auch keine Sollstellungen vorhanden sein können. Die erstmalige Ermittlung von Kostenmieten für Objekte mit vorhandenen Sollstellungen wie z. B. bei der Übernahme von Objektbeständen aus anderen Systemen, unterscheidet sich dadurch, dass im Feld Bisherige Miete / m² / monatlich in der Wirtschaftlichkeitsberechnung Karte eingetragen wird (siehe Wirtschaftlichkeitsberechnung Kopf anlegen).

Sie haben an dieser Stelle die Möglichkeit über die Funktion Drucken den Word-Bericht 5052574 Mietanpassung nach Wirtschaftlichkeitsberechnung zu starten.

Hinweis

Über Berichtslayouts können Sie sich diese Vorlage exportieren, an Ihre Bedürfnisse anpassen und wieder importieren. Auf diese Weise können Sie auch verschiedene Varianten. Weitere Details zum Thema Berichtslayouts entnehmen Sie bitte den entsprechenden Microsoft-Hilfeseiten (z. B. Erste Schritte beim Erstellen von Berichtslayouts).

Mit der Funktion Sollstellungszeilen eintragen werden die Zeilen in die Sollstellungszeilen der Einheiten übertragen und der Status der betroffenen Wirtschaftlichkeitsberechnung automatisch auf Mietanpassung durchgeführt geändert.

Neue Version Wirtschaftlichkeitsberechnung erstellen

Wenn eine Wirtschaftlichkeitsberechnung neu zu erstellen ist, geschieht dies durch das Anlegen einer neuen Version. Versionsänderungen werden z. B. regelmäßig notwendig, wenn sich Pauschalen oder Kapitalkosten ändern. Für den Fall der Änderung von Pauschalen kann eine neue Version automatisch angelegt werden. Bei einer Änderung der Kostenstruktur oder einer Änderung der Kosten selbst, ist aus der vorhandenen Wirtschaftlichkeitsberechnung mit neuem Startdatum eine neue Version zu erstellen. Wählen Sie hierzu im Menüband auf der betroffenen Wirtschaftlichkeitsberechnung unter Aktionen die Funktion Neue Version erstellen.

Version

Bericht

Die Quellversion wird bereits vorgeblendet, geben Sie das neue Startdatum und eine ggf. geänderte Beschreibung im Bereich Wirtschaftlichkeitsberechnung speichern unter ein. Ein Haken im Feld Einheitenzuordnung kopieren (voreingestellt) sorgt dafür, dass die Einheitenzuordnung aus der bestehenden WB übernommen wird. Mit OK wird der Bericht gestartet und die neu erstellte Version in der Übersicht angezeigt:

Übersicht

Karte

Die Daten wurden aus der Vorgängerversion übernommen bzw. fortgeschrieben. Bearbeiten Sie die neue Version wie in den vorangegangenen Abschnitten beschrieben und führen Sie die weiteren Schritte bis zur Mietanpassung auf Basis der neuen Version aus. Im Beispiel ändert sich der Zinssatz für das Darlehen von 4,75 % auf 4,25 %:

Karte

Erfassen Sie die geänderte Kondition im Feld Faktor für Berechnung. Alle abhängigen Beträge werden entsprechend neu kalkuliert und angezeigt, zusätzlich wird eine Differenzberechnung vorgenommen und zur Verdeutlichung angezeigt:

Faktor

Faktor

Geben Sie die neue Version frei und erfassen Sie dafür einen neuen Änderungsgrund sowie ein neues Mietanpassungsdatum.

Karte

Erstellen Sie einen neuen Mietanpassungsvorschlag und übertragen Sie die Zeilen in die Sollstellungen.  

Weiterführende Themen und Besonderheiten

Verschiedene Kopierfunktionen

Für größeren Bedienkomfort bietet RELion mehrere Varianten, um Informationen aus vorhandenen Wirtschaftlichkeitsberechnungen in neue zu übertragen. Die Funktionen werden entweder aus der Übersicht Wirtschaftlichkeitsberechnungen oder auf der Wirtschaftlichkeitsberechnung Karte aufgerufen:

Kopieren

Die Funktionen Freigeben und Neue Version erstellen wurden in den vorigen Abschnitten bereits vorgestellt. Mit der Funktion Kopieren kann eine Wirtschaftlichkeitsberechnung kopiert werden. Wählen Sie Kopieren und es öffnet sich der Bericht Wirtschaftlichkeitsberechnung kopieren:

WB kopieren

Wählen Sie den Quell- und Zieldatensatz aus und vergeben Sie ein Startdatum für den Zieldatensatz. Mit der Funktion Zeilen aus einer anderen WB holen können Sie zu einer Wirtschaftlichkeitsberechnung, zu der bislang nur der Kopf angelegt wurde und noch keine Zeilen bestehen, Zeilen aus einer anderen Wirtschaftlichkeitsberechnung, z. B. einer Mustervorlage, kopieren. Es öffnet sich die Wirtschaftlichkeitsberechnung Übersicht, aus der Sie die gewünschte Quelle auswählen können:

Überischt

Änderung von Pauschalen

Ändert sich eine allgemeine Kenngröße, z. B. die Höhe einer gesetzlich definierten Pauschale, betrifft dies unter Umständen eine größere Anzahl von Wirtschaftlichkeitsberechnungen. Für diese sind dann neue Versionen anzulegen. Damit der Anwender dies nicht manuell für jede WB durchführen muss, bietet RELion den Bericht 5052732 Änderung von Pauschalen an. Die Pauschale ist vom Anwender nur einmalig in der bekannten Einrichtungstabelle zu ändern, d.h. ein neuer Datensatz mit neuem Startdatum und geändertem Betrag anzulegen. Danach wird der Bericht gestartet. Dieser durchsucht alle vorhandenen Wirtschaftlichkeitsberechnungen daraufhin, ob die betreffende Pauschale verwendet wird, und erzeugt für alle, bei denen dies der Fall ist, selbsttätig eine neue Version zum angegebenen Startdatum.

Öffnen Sie über die Suche das Fenster Wirtschaftlichkeitsberechnung Änderung von Pauschalen.

Bericht

Im Inforegister Optionen ist das Startdatum anzugeben. Es werden diejenigen Pauschalen berücksichtigt, deren Startdatum dem hier eingegebenen entspricht.

Funktion des Feldes Neue Version speichern:

  • Wird das Feld nicht aktiv gesetzt, wird lediglich ein Testlauf durchgeführt. Im Ergebnis wird in der Seitenansicht angezeigt, welche neuen Versionen erstellt werden würden. Auf diese Weise kann bei Bedarf vor der tatsächlichen Anlage kontrolliert werden, ob das zu erwartende Ergebnis korrekt ist.
  • Wird das Feld aktiviert, werden die neuen Versionen angelegt.

Im Inforegister Wirtschaftlichkeitsberechnung Code kann die Bearbeitung über verschiedene Filterkriterien eingegrenzt werden. Über Drucken oder Vorschau & schließen wird die Verarbeitung gestartet.

Hinweis

Die neu erzeugten Versionen tragen zunächst den Status offen. Zur Freigabe und Weiterverarbeitung müssen in den einzelnen Versionen noch die Daten vervollständigt werden, insbesondere die Angaben zum Datum Nächste Mietanpassung und zum Änderungsgrund.

Wohnwertpunkte

Die Wirtschaftlichkeitsberechnung verteilt die Gesamtkosten nach der Gesamtfläche gleichmäßig auf die Wohnflächen der beteiligten Wohnungen. Im Ergebnis ist dadurch die relative Miete in €/m² für jede Wohnung identisch. Diese Miete wird auch als Durchschnittsmiete bezeichnet. Will man die Wohnungen bzgl. ihres Wohnwertes z. B. hinsichtlich ihrer Lage, Ausstattung oder besonderer Nutzungsrechte unterschiedlich gewichten, sodass z. B. bestimmte Wohnungen einen höheren Mietpreis / m² als andere Wohnungen erhalten, kann diese Gewichtung über die sogenannten Wohnwertpunkte vorgenommen werden. Die Summe der Kostenmiete gemäß Wirtschaftlichkeitsberechnung bleibt dabei identisch, lediglich das Verhältnis der Wohnungen zur Durchschnittsmiete wird verändert.

Die Wohnwertpunkte werden zum Einheitenstamm erfasst. Wählen Sie im Menüband des Einheitenstamms die Funktion Mietanpassung / Wohnwertpunkte.

Wohnwertpunkte

Einheit

Die Wohnwertpunkte werden mit Startdatum und aussagefähiger Beschreibung zur Basis von 100 % im Feld Faktor erfasst (Mittelwert = 100 % = Faktor 100). Es müssen nur diejenigen Wohnungen erfasst werden, deren Gewichtung vom Mittelwert abweichen soll, deren Faktor also größer oder kleiner als 100 sein soll, alle anderen Wohnungen werden automatisch mit dem Faktor 100 kalkuliert.

Am Ergebnis der Wirtschaftlichkeitsberechnung ändern die Wohnwertpunkte nichts. Die Gewichtung kommt erst bei der Verarbeitung der Mietanpassung zum Tragen. RELion rechnet bei der Mietanpassung der einzelnen Einheit zunächst aus der vorhandenen Sollstellung die enthaltenen Wohnwertpunkte heraus, um die reine Kostenmiete zu erhalten, führt dann rechnerisch die Kostenmietenerhöhung durch und wendet auf dieses Ergebnis die Wohnwertpunkte wieder an. Somit ist gewährleistet, dass auch eine zwischenzeitliche Änderung der Wohnwertpunkte korrekt verarbeitet wird.

Wichtig

Beachten Sie, dass die Summe der Wohnwertpunkte aller Wohnungen dem Produkt [100] x [Anzahl Wohnungen] entsprechen muss, da ansonsten Verteilungsdifferenzen bei der Kostenmiete entstehen! Es finden diesbezüglich im Programm keine Prüfungen statt!

Hinweis

Es ist grundsätzlich möglich, eine Mietanpassung ausschließlich zum Zwecke der Verarbeitung geänderter Wohnwertpunkte durchzuführen. In diesem Fall wird für den Stichtag eine neue Version der Wirtschaftlichkeitsberechnung angelegt. Diese unterscheidet sich zwar betragsmäßig nicht von der Vorgängerversion, ermöglicht aber die Durchführung einer Mietanpassung, bei der die Mieten aufgrund der neuen Wohnwertpunkte neu berechnet werden.

5.7 - Berichte

Sie erhalten Informationen über RELion-Berichte, die im Bereich Mietberechnung und Mietanpassung zum Einsatz kommen.

🔍 Tipp

Über die Suche können Sie nach dem jeweiligen Bericht filtern.

5.7.1 - Staffelmiete berechnen

Mit diesem Bericht können Sollstellungszeilen aufgrund der Staffelmietvereinbarung erstellt werden.

Beschreibung

Staffelmieten können ausschließlich im Vertrag erfasst und nur einmal berechnet werden. Wenn im Vertrag einzelne Einheiten und/oder Sollstellungszeilen von unterschiedlichen Staffelvereinbarungen betroffen sind, können weitere Sollstellungsänderungen nur manuell durch Anpassung der betroffenen Sollstellungszeilen vorgenommen werden.

Hinweis

Staffelmieten können ausschließlich auf Sollstellungen der Art Miete angewendet werden.

Optionen

Alle Parameter werden aus den soeben erfassten Vertragsdaten übernommen. Wenn mit der Art der Steigerung Prozent gearbeitet wird, ist zusätzlich ein Rundungsbetrag bei Rundung des Betrages einzugeben und die Erfassung mit OK zu bestätigen.

Technische Hinweise

RelC Create Graduat. Deb. Pos. (5052255)

6 - Bau- und Instandhaltung

Dokumentationen, die Sie bei der ungeplanten Instandhaltung sowie der Projektentwicklung für Baumaßnahmen unterstützen.

In den Kapiteln sind die Anwenderdokumentationen enthalten.

6.1 - Instandhaltung

RELion bietet Ihnen die notwendigen Funktionen, um ungeplante Instandhaltungen aufzunehmen, zu steuern, zu überwachen und zu dokumentieren. Der Schwerpunkt der Instandhaltung liegt auf der Unterstützung der internen Prozesse, in Verbindung mit der Optimierung des Servicestandards und der Reaktionszeiten.

Einführung

Eine zentrale Rolle in diesem Modul nimmt die Schadensmeldungskarte ein. In dieser erfassen Sie alle Details zur Schadensart, dem -ort und -melder und erstellen alle Angebots- und Auftragsunterlagen für Handwerker. Sofern Sie mit gepflegten Ausstattungen arbeiten, werden Ihnen bei Erfassung der Schadensmeldung eventuelle Garantie- und Gewährleistungsfristen angezeigt. Enthält eine Instand¬haltungsmaßnahme Leistungen, die über Versicherungen oder dem Mietvertrag vom Vertragspartner abrechenbar sind, können Sie dies direkt aus der Schadensmeldungskarte prüfen und weiter berechnen.

Bei der Bearbeitung der Schadensmeldungen treten eine Reihe von Verwaltungsaufgaben auf, wie Schadenserfassung, Angebotsanfrage, Bestellung, Auftragsverwaltung, Eingangsrechnungsverwaltung, Vertragsverwaltung inkl. Weiterverrechnung und Rechnungstellung. Das Modul Instandhaltung unterstützt Sie bei diesen vielfältigen Themen, zeigt Ihnen die einzelnen Prozessschritte übersichtlich auf und gibt Ihnen mit der zentralen Schadensmeldungskarte ein funktionales Werkzeug an die Hand, mit dem Sie den Status der Instandhaltungsmaßnahme einsehen und zu den einzelnen Verwaltungsaufgaben navigieren und diese ausführen können.

Über die Schadensmeldungskarte können Sie das Ticketsystem aufrufen, das durch serviceorientiertes Agieren mittels einer Supportabteilung unterstützt wird. Mit der Funktionalität Ticketerfassung können Ereignisse, die sowohl aus dem technischen Bereich (z. B. Meldung eines Schadens) als auch aus dem kaufmännischen Bereich (z. B. Wünsche und Anregungen eines Mieters) schnell und strukturiert aufgenommen werden. Danach erzeugt man aus dem Ticketsystem, z. B. bei technischen Mängeln, direkt die entsprechende Schadensmeldung. Alle anderen Ereignisse werden als Ticket erfasst und weiterbearbeitet, ohne dass der Prozess der Schadensabwicklung durchlaufen werden muss.

RELion bietet Ihnen eine flexible Budgetierungsfunktion mit der Möglichkeit einer Zuständigkeitseinheit oder Objekt ein Finanzbudget zu hinterlegen. Das Budget ist nach Sachkonten aufgesplittert, bei einer Beauftragung wird die Mittelverfügbarkeit gegen die gebuchten Einkaufsrechnungen geprüft. Das Modul Aufgabenverwaltung arbeitet eng mit dem Modul Instandhaltung zusammen. Es werden automatisiert Aufgaben für die zuständigen Mitarbeiter erstellt. Sie erhalten einen Überblick über alle offenen Aufgaben und werden beim termingerechten Handeln optimal unterstützt. Eine Lizenzierung des Moduls ist Voraussetzung für die Nutzung der Funktionalitäten.

Einrichtung

Es gibt viele Möglichkeiten eine Einrichtung in RELion vorzunehmen, um das System optimal für den Einsatz in Ihrem Unternehmen vorzubereiten und auf Ihre Prozessabläufe abzustimmen. Zu Beginn werden Ihnen die obligatorisch vorzunehmenden Einrichtungen erläutert, danach die optionalen Einrichtungsparameter. Fallweise finden Sie auch im Kapitel Weiterführende Themen Hinweise zu Einrichtungen, um diese Parameter nicht aus dem Kontext losgelöst zu betrachten.

Instandhaltungssachbearbeiter

Das Instandhaltungsmodul verfügt über Freigabeprüfungen, die nur von Sachbearbeitern mit entsprechender Berechtigung vorgenommen werden dürfen. Nachfolgend wird die hierfür erforderliche Einrichtung beschrieben.

Benutzer mit Verkäufer/Einkäufer verknüpfen

Die Anwendung benötigt bei bestimmten Prozessen die Angabe welche Kontaktdaten dem angemeldeten Benutzer zuzuordnen sind. Dazu verknüpfen Sie den jeweiligen Benutzer mit einem Verkäufer/Einkäufer-Datensatz. Öffnen Sie dafür die Übersicht Benutzer Einrichtung. Über Liste bearbeiten können Sie die Liste im Bearbeitungsmodus öffnen und bearbeiten.

Benutzereinrichtung

Überprüfen Sie, ob die relevanten Benutzer im Feld Benutzer-ID eingetragen sind. Diesen Benutzern muss im Feld Verk.-/Einkäufercode ein Code zugeordnet sein. Ist dies nicht der Fall, so ergänzen Sie den Code.

Öffnen Sie die die vollständige Liste des betreffenden Feldes. Es öffnet sich die Liste Verkäufer/Einkäufer. In dieser Liste können Sie mit Bearbeiten ebenfalls Kontaktdaten eines Verkäufers ändern und hinzufügen. Wählen Sie den entsprechenden Code aus der Liste aus und prüfen für jeden Benutzer, der im Modul Instandhaltung arbeiten soll, folgende Parameter:

  1. Ist dieser als Benutzer eingerichtet?
  2. Ist diesem ein Verkäufer/Einkäufercode zugewiesen worden?

Es ist sinnvoll, in der Tabelle Verkäufer/Einkäufer die Kontaktdaten der einzelnen Benutzer zu überprüfen und ggf. zu ergänzen, denn spätere Funktionen greifen auf die hier hinterlegten Kontaktdaten zurück. So werden z. B. bei dem Bericht 5052650 Angebotsanfrage Telefonnummer und E-Mail-Adresse des Bearbeiters mit angedruckt, sofern diese gespeichert sind. Dies sollte bereits bei der Einrichtung berücksichtigt werden.

Verkäufer/Einkäufer

Wahlweise kann ein bereits bestehender Kontakt des Mitarbeiters verwendet werden. Dazu wird die Kontaktnr. im gleichnamigen Feld hinterlegt und es findet eine Synchronisation von Name, Telefonnr. und E-Mail aus der Kontaktkarte statt.

Bearbeiter mit Funktion Instandhaltung am Objekt hinterlegen

Nachdem Sie sichergestellt haben, dass in der Tabelle Verkäufer/Einkäufer alle Mitarbeiter für die Instandhaltung angelegt sind, hinterlegen Sie diese bei Ihren Verwaltungsobjekten. Hierfür öffnen Sie, ausgehend von der Objektkarte, in der rechten Infobox das Ergebnisfeld der Sachbearbeiter und wählen für dieses Verwaltungsobjekt mindestens einen Bearbeiter aus der Übersicht Verkäufer/Einkäufer, dem Sie einen Rollencode mit der Funktion Instandhaltung vergeben. Dieser ist in der Instandhaltung Einrichtung im Inforegister Freigabeverwaltung hinterlegt.

RE Bearbeiter

Hinweis

Sollen die Instandhaltungsrechnungen der Rechnungsprüfung durch einen weiteren Mitarbeiter unterliegen (s. Kapitel Freigabe der Beauftragung), muss dieser mit der Funktion Rechnungsprüfer hinterlegt werden.  

Bearbeiter im Stapellauf mehreren Objekten zuweisen

Soll für eine größere Anzahl von Objekten derselbe Bearbeiter in derselben Funktion hinterlegt werden, muss dies nicht zwingend manuell vorgenommen werden, sondern kann auch mit dem Bericht RE Bearbeiter zuweisen automatisiert erfolgen.

Bearbeiter zuweisen

Im Inforegister Optionen wird über den Drilldown des Feldes Bearbeiter der Verkäufer/Einkäufer-Code ausgewählt und der gewünschte Rollencode zugeordnet. Im Feld RE Bearbeiter Aktion wählen Sie aus, ob Sie den Rollencode Zuweisen, also an den Objekten eintragen wollen, oder ob umgekehrt mit Entfernen bereits bestehende Einträge der gewählten Bearbeiter/Rollencode-Kombination aus den Objekten gelöscht werden sollen.

Im Inforegister Filter: RE Objekt kann die Verarbeitung eingegrenzt werden, beispielsweise auf einzelne Objekte. Wenn keine Eingrenzung erfolgt, wird der Bearbeiter allen vorhandenen Objekten zugeordnet. Diese Funktion ist beispielsweise dann anzuwenden, wenn ein Sachbearbeiter das Unternehmen verlässt.

Wichtig

Es wird davon abgeraten den Verkäufer/Einkäufer Code zu löschen, da es andernfalls zu Problemen beim Aufruf von Berichten kommt, sowie zu Problemen in der Schadensabwicklung.  

Instandhaltung Einrichtung

Für die zentralen Einrichtungsparameter des Moduls Instandhaltung gibt es eine eigene Einrichtungsseite Instandhaltung Einrichtung.

Instandhaltung Einrichtung

Bezeichnung Beschreibung
Skonto Einbehalt berücksichtigen Wenn dieser Haken gesetzt ist, werden beim Abzug von Einbehalten die Skontobedingungen des Kreditors berücksichtigt. Die Grundlage dafür sind die Zahlungsbedingungen auf der Kreditorenkarte. Diese Funktionalität wird beim Feld Zahlbetrag für Rechnung der Einkaufsrechnung verwendet.
Vorbelegung Eigentümer / Mieter RELion unterscheidet grundsätzlich zwischen Miet- und WEG-Objekten. An jedem Objekt wird das Eigentümer-/Mieter-Kennzeichen mitgeführt. Falls Ihre Verwaltungstätigkeit sich auf einen der beiden Typen beschränkt, kann hier festgelegt werden, dass das entsprechende Kennzeichen (z. B. “Mieter”) bei bestimmten Belegen vorbelegt wird und nicht mehr manuell eingegeben werden muss. Dies greift an folgenden Stellen: RE Angebotsanfrage, RE Beauftragung, RE Einkaufsrechnung, RE Einkaufsgutschrift, RE Verkaufsrechnung, Schadensmeldung, Projekt Karte.
Inst. Objektkonten Filter Hier kann ein Filter für Instandhaltungs-Objektkonten definiert werden, der das Auffinden von Instandhaltungskonten erleichtert. An den betreffenden Lookups werden dann nicht alle Objektkonten angezeigt, sondern nur die vordefinierten Instandhaltungskonten. Der Filter greift in folgenden Bereichen: Schadensmeldung, Angebotsanfrage, Beauftragung, Einrichtung, RE Branchen, Tabelle RE Kontakt Geschäftsbeziehung Handwerker.
Vorgabekonto Instandhaltung In diesem Feld kann ein Objekt-Vorlagekonto ausgewählt werden. Die entsprechende Kontonummer wird dann in den Schadensmeldungszeilen im Feld RE Konto vorbelegt. Dies ist sinnvoll, wenn generell alle Instandhaltungsmaßnahmen auf dasselbe Konto gebucht werden sollen.
Belege In diesem Bereich werden IDs für verschiedene Belegdrucke hinterlegt, die beim Ausdruck der verschiedenen digitalen Belege benötigt werden. Zum Beispiel beim Ausdruck einer Angebotsanfrage, einer Beauftragung usw. Beim Erzeugen eines Belegs wird die betreffende ID in den Belegkopf eingefügt. Sie kann dort bei Bedarf im entsprechenden Feld noch manuell für den einzelnen Beleg geändert werden. Beim Aufruf des Druckbefehls wird der Druck des Belegs über die hinterlegte ID gesteuert. Folgende Berichts stehen im RELion-Standard zur Verfügung:
- 5052650 > Angebotsanfrage an Kreditor
- 5052651 > Beauftragung an Kreditor
- 5052590 > Mitteilung an Mieter bzgl. Instandhaltung
- 5052591 > Mitteilung an Eigentümer bzgl. Instandhaltung
- 5052592 > Mitteilung an Kreditor bzgl. Rechnungskürzung
- 5052593 > Rechnung an Debitor (ohne MwSt.-Ausweis)
- 5052305 > Rechnung an Versicherung
- 5052410 > Verkaufsgutschrift
Eine Zusammenfassung der Druckfunktionalität finden Sie in Kapitel Belegdruck im Bereich Instandhaltung.

Inforegister Nummerierung

Hier sind die Nummernkreise für die Schadensmeldungsnummern und die Versicherungsmeldungsnummern zu wählen (Pflichtfelder). Sie werden mit Hilfe des Lookups aus der Tabelle Nummernserie ausgewählt.

Nummerierung

Inforegister Aufgabenverwaltung

Das Modul Instandhaltung arbeitet mit dem Modul Aufgabenverwaltung zusammen. Sie können automatisch Aufgaben für zuständige Mitarbeiter erzeugen.

Aufgabenverwaltung

Bezeichnung Beschreibung
Schadensmeldung Aufg. Wird bei der Schadensmeldung ein geplantes Erledigungsdatum eingegeben, generiert das System für den zuständigen Sachbearbeiter des Objektes mit der Rolle Instandhaltung (eingerichtet in Instandhaltung Einrichtung) eine Aufgabe, um den Abschluss der Schadensmeldung zu überwachen.
Zahlungseingang Versicherung Aufg. Ist das Feld gesetzt, erzeugt das System nach der Weiterberechnung der entstandenen Kosten an die zuständige Versicherung für den zuständigen Sachbearbeiter des Objekts eine Aufgabe, zur Überwachung des zugehörigen Zahlungsvorgangs. Erst nach Eingang der Zahlung von der Versicherung kann die entsprechende Versicherungsmeldung abgeschlossen werden.
Weiterberechnung Versicherung Aufg. Wird bei der Schadensmeldung im Feld Weiterberechnen die Option Versicherung ausgewählt, erstellt RELion automatisch eine entsprechende Aufgabe an den zuständigen Bearbeiter, sofern ein Haken gesetzt ist.
Anfrage Angebot Aufgabe Ist dieses Feld gesetzt, generiert das System nach der Erstellung einer Anfrage an einen Handwerker bzw. eine Firma, aus einer Schadenmeldung heraus, eine Aufgabe an den zuständigen Sachbearbeiter des Objekts (Hauptrolle Technik), den Eingang des entsprechenden Angebots zu überwachen. Das Datum für die Erstvorlage der Aufgabe berechnet sich auf Basis des aktuellen Datums (Erstellung der Anfrage) plus Zeitraum, der sich über das Feld Erstvorlage Aufg. Anfrage ergibt.
Erstvorlage Aufg. Anfrage Haben Sie die automatische Aufgabenerstellung für Angebotsanfragen aktiviert, können Sie hier mittels einer Datumsformel (z. B. 5T) festlegen, nach welcher Frist die Aufgabe beim zuständigen Bearbeiter erscheinen soll.
Bestellung/Beauftragung Aufgabe Ist dieses Feld gesetzt, generiert das System für den zuständigen Bearbeiter des Objekts (Hauptrolle Instandhaltung) eine Aufgabe zur Überwachung der Durchführung der beauftragten Tätigkeiten bzw. der Lieferung der bestellten Artikel. Ausgelöst wird der Vorgang bei Erstellung einer Bestellung/Beauftragung aus einer Schadenmeldung heraus. Das Datum der Aufgabe entspricht dem Inhalt des Feldes Zugesagtes Fertigstellungsdatum der Bestellung/Beauftragung.
Rechnungsprüfung Aufgabe Ist dieses Feld gesetzt, erstellt das System beim Erfassen einer Eingangsrechnung (gilt nur für Rechnungen aus dem Bereich Instandhaltung und bei aktivierter Rechnungsprüfungspflicht) für den zuständigen Rechnungsprüfer des betroffenen Objekts eine Aufgabe zur Prüfung und Freigabe der Rechnung.
Aufg. für Buchung Ist dieses Feld gesetzt, generiert das System im Rahmen der Freigabefunktionalität von Eingangsrechnungen (gilt nur für Rechnungen aus dem Bereich Instandhaltung) für den zuständigen Bearbeiter des betroffenen Objekts eine Aufgabe zum Buchen der Rechnung.

Wichtig

Voraussetzung für jegliche Arten von Aufgabenerstellung und Bearbeitung ist die Lizenzierung des Moduls Aufgabenverwaltung. In der Dokumentation wird im weiteren Verlauf häufiger von Aufgabenerstellung gesprochen. Es wird dabei nicht jedes Mal darauf hingewiesen, dass das Modul lizensiert werden muss.

Inforegister Freigabeverwaltung

Freigabe

Hinweis

Die Freigabeverwaltung bezieht sich nur auf die Einkaufsseite der Instandhaltung, also Beauftragungen, Eingangsrechnungen etc. Die Verkaufsseite, also die Vorgänge der Weiterberechnung von Instandhaltungskosten, sind hiervon nicht berührt.

Bezeichnung Beschreibung
RELion Beleggenehmigung RELion verfügt über spezielle, vom Business Central-Standard abweichende Freigabemechanismen. Alternativ kann aber auch das Beleggenehmigungs-System des Standards verwendet werden. Die Steuerung erfolgt über das Feld RELion Beleggenehmigung mit den Optionen RELion-spezifisch (=Defaulteinstellung) oder NAVISION-Standard. Bei Anwahl von NAVISION-Standard werden folgende Kontroll-/Test-Funktionen der RELion Belegfreigabe durch die Einbindung der NAVISION Beleggenehmigung ersetzt: Die Rolle eines Rechnungsprüfers entfällt komplett. Die Rollen von Sachbearbeitern, wie z. B. die Zugehörigkeit zur Instandhaltung werden nicht überprüft. Die aktuelle Verantwortlichkeit des angemeldeten Benutzers (verantwortlicher Sachbearbeiter, Teamleiter oder beides) werden nicht überprüft. Freigabegrenzen für Sachbearbeiter und deren Teamleiter werden durch die erweiterte Funktionalität der NAVISION Beleggenehmigung ersetzt. Wichtig: Die Option NAVISION-Standard kann nur gesetzt werden, wenn im nachfolgenden Feld die Rechnungsprüfungspflicht NICHT aktiviert ist, und umgekehrt.
Rechnungsprüfer erforderlich Wenn hier ein Haken gesetzt ist, kann eine Rechnung nur noch vom, in der Objektkarte hinterlegten, Sachbearbeiter mit der Rolle Rechnungsprüfer freigegeben werden. Dem Sachbearbeiter ist es auch nicht mehr möglich, eine Bestellung direkt zu verbuchen. Wichtig: Diese Option kann nur gewählt werden, wenn im Feld RELion-Beleggenehmigung RELion-spezifisch ausgewählt wurde.
Rechnungsfreigabe durch Objektmitarbeiter Setzen Sie den Haken, kann eine Rechnung nur von dem Bearbeiter freigegeben werden, der am betreffenden Objekt mit der Funktion Instandhaltung hinterlegt ist.
Grenzbetrag Teamleiterfreigabe Ab diesem Betrag darf nur der Teamleiter oder dessen Stellvertreter eine Bestellung/Rechnung freigeben. Die Eingabe ist optional. Bitte beachten Sie, dass die Funktionalität nur verwendet werden kann, wenn tatsächlich ein Team mit Teamleiter eingerichtet ist.
Keine Freigabeprüfung bei Storno Wird der Haken gesetzt, findet bei Rechnungsstorno keine Freigabeprüfung statt, auch wenn Rechnungsprüfungspflicht aktiviert ist.
Keine Budgetprüfung bei Weiterberechnung Standardmäßig erfolgt bei der Freigabe einer Bestellung/Rechnung eine Budgetprüfung. Wird jedoch hier ein Haken gesetzt, wird auf die Budgetprüfung verzichtet, wenn der Status der Bestellung/ Rechnung auf Weiterberechnen steht.
Rollencode Instandhaltung; Rollencode Rechnungsprüfer Geben Sie hier einen Rollencode an. Ein Objektsachbearbeiter, der die Instandhaltungsfunktionen bzw. Rechnungsprüfung ausführen soll, muss diesen Code zugewiesen bekommen.

Teams, Teamleiter und Stellvertreter festlegen

Der Teamleiter hat gegenüber dem normalen Benutzer erweiterte Freigaberechte in folgenden Bereichen: Freigabe von Beauftragungen und Einkaufsrechnungen oberhalb

Haben Sie in mindestens einem der beschriebenen Fälle Beträge hinterlegt und möchten Aufträge durch den Teamleiter freigeben lassen, so müssen Teams und Teamleiter angelegt werden.

Anlegen von Teams und Teamleiter

Öffnen Sie hierzu die Übersicht Teams. Hier können Sie mit Neu neue Teams erstellen. Dafür erfassen Sie die Felder Code und Name. Um die Mitglieder festzulegen, markieren Sie das gewünschte Team und wählen Vorgang/Verkäufer.

Verkäufer/Einkäufer

In der Übersicht Team Verkäufer im Feld Verkäufercode können Sie die Personen aus der Übersicht Verkäufer/Einkäufer und eine Person als Teamleiter auswählen, indem Sie einen Haken im Feld Teamleiter setzen.

Zuweisen von Stellvertretern

Im Modul Instandhaltung lassen sich bestimmte Personen für bestimmte Tätigkeiten festlegen (z. B. Rechnungsfreigabe). Da im Falle der Abwesenheit, beispielsweise bei Krankheit oder Urlaub, der Berechtigte von einem anderen Mitarbeiter vertreten werden muss, ist dies über die Seite Ver-/Einkäufer Stellvertreter einzurichten. Über die Suche öffnen Sie die Übersicht Verkäufer/Einkäufer, dort finden Sie unter den Aufruf Stellvertreter oder Sie öffnen hierfür das Ergebnisfeld in der Stellvertreterzeile. Für die markierte Person können Sie nun einen Stellvertreter hinzufügen. Wählen Sie eine oder mehrere Personen als Stellvertreter aus.

Stellvertreter

Inforegister Bauabzugssteuer

Dieses Inforegister umfasst Einrichtungsparameter für eine eigenständige Funktionalität zur Verwaltung von steuerlichen Freistellungsbescheinigungen für Bauleistungen. Näheres zu dieser Funktion entnehmen Sie der Dokumentation Bauabzugssteuer.

Einrichtung des RE Problem-/ und Lösungskatalogs

Über die Karte Schadensmeldung können Sie Schadensfälle erfassen und bearbeiten. Wahlweise kann auch mit einer vorgelagerten Karte mit Namen Ticket gearbeitet werden, wenn beispielsweise ein Callcenter für die Erstaufnahme der Schadensfälle zuständig ist. Die Abarbeitung erfolgt zuletzt immer über die Schadensmeldung und deren Schadensmeldungszeilen. Beide Karten benötigen einen eingerichteten Problem- und Lösungskatalog, der die Fälle näher klassifiziert und wahlweise auch mit gewünschten Textbausteinen für die weiterführenden Belege versehen ist. Die Einrichtung ist mandantenübergreifend. Das bedeutet, dass die Pflege der Tabelle nur einmal erfolgen muss und damit für alle Mandanten der Datenbank gepflegt wird. Öffnen Sie die Tabelle RE Problem-/Lösungszuordnung.

Problem/Lösung

Die Einrichtung des Problem-/ und Lösungskataloges besteht aus mehreren Komponenten, es müssen hierfür mehrere Tabellen gepflegt werden:

  • Problembereich (z. B. Garage, Außenanlage, Gebäude, Innenhof, Küche, etc.)
  • Problemkategorie/Symptome (z. B. Instandsetzung, Instandhaltung, Prüfung etc.)
  • Problem (verknüpft Problembereich und Problemkategorie miteinander und enthält einen Problemcode und eine Problembeschreibung)
  • Lösung (z. B. Schloss austauschen, Reparatur, Malerarbeiten, etc./kann Textbausteine führen)
  • Ausstattung (Sofern Ausstattungen gepflegt werden, kann dies die Selektion erleichtern.)
  • Lösungsanleitung (Detaillierte Beschreibung der durchzuführenden Arbeiten ist möglich; insbesondere sinnvoll, wenn eigene Mitarbeiter mit der Umsetzung beauftragt werden.)
  • Bearbeitungspriorität (Optionsfeld mit folgenden Werten: Niedrig, Mittel, Hoch, Gefahr in Verzug)
  • Branche/Gewerk (Wert wird in Schadensmeldungszeile übertragen und erleichtert die Kreditorenauswahl, sofern diese auch entsprechende Branchen enthalten.)
  • Häufigkeit (Dokumentiert, wie oft der Katalogeintrag bereits in einem Ticket oder Schadensmeldung verwendet wurde und kann somit die Selektion erleichtern.)

Grafik

In den folgenden Gliederungspunkten werden die einzelnen Elemente der Problem-/Lösungszuordnung aufgezeigt.

Global-RE Problembereiche

Die Einrichtungstabelle Global-RE Problembereiche besteht aus den Feldern Code und Beschreibung. Die Codewerte müssen eindeutig sein. Bedenken Sie bei der Einrichtung die Sortierung!

Über die Suche öffnen Sie hierzu Global-RE Problembereiche. Erfassen Sie systematisch alle Problembereiche. Diese können technischer Art sein (z. B. Bad, Flachdach etc.) aber auch andere Problembereiche wie z. B. Flurdienst, Reinigungswoche etc.

Problembereiche

Global-RE Problemkategorie (=Symptome)

Die Einrichtungstabelle Global-RE Problemkategorie besteht aus den Feldern Code und Beschreibung. Die Codewerte müssen eindeutig sein. Bedenken Sie auch hier bei der Einrichtung die Sortierung!

Öffnen Sie über die Suchfunktion die Tabelle Global-RE Problemkategorie. Hier erfassen Sie jetzt alle Problemkategorien, die in den Problembereichen vorkommen können (z. B. Instandhaltung).

Symtome

Global-RE Probleme

Die Einrichtungstabelle Global-RE Probleme setzt sich aus Problembereich und Problemkategorie zusammen. Da die Tabelle darüber hinaus über einen eigenen Code verfügt, können bei Bedarf mehrfach Datensätze mit gleichem Code aus Problembereichscode und Symptom erstellt werden. Über die Suche öffnen Sie hierzu Global-RE Probleme.

GlobalProbleme

Global-RE Lösungen

In der Einrichtungstabelle Global-RE Lösungen kann der Code und die Beschreibung hinterlegt werden.

Wichtig

Aktuell berücksichtigt das Modul Instandhaltung ausschließlich Textbausteine der Lösungsanleitung. Die Arbeit mit Textbausteinen ist nicht zwingend erforderlich. Bei Bedarf kann auch ein Sachverhalt an der Schadensmeldung erfasst und in die Belege übernommen werden.

Dazu öffnen Sie über die Suche die Tabelle Global-RE Lösungen. In der Einrichtungstabelle Global-RE Lösungen kann der Code und die Beschreibung der Lösung hinterlegt werden.

GlobalLösungen

Lösungsanleitung Einrichtung (optional)

Sie können Lösungsanleitungen erfassen, um später bei der Erfassung des Tickets bzw. einer Schadensmeldung gegebenenfalls sofort Lösungen anbieten zu können Diese finden vor allen Dingen Anwendung, wenn im Unternehmen eigene Mitarbeiter für Instandhaltungsmaßnahmen eingesetzt werden.

Lösungsanleitungen können in RELion ausschließlich für Ausstattungen erfasst werden. Öffnen Sie hierzu die Tabelle RE Lösungsanleitung Einrichtung und erfassen einen neuen Datensatz. Im Feld Art wählen Sie Ausstattung. Im Feld Nr. wählen Sie die Ausstattung aus, für die der Lösungstext gelten soll. Wählen Sie nun im Feld Lösungsanleitungsnr. einen bereits bestehenden Lösungsanleitungstext aus oder erstellen über Neu eine neue Lösungsanleitung.

Hinweis

Im Feld Lösungsanleitungsnr. kann wahlweise eine manuelle Nummer eingetragen werden, es ist aber auch möglich eine Nummernserie zu verwenden. Dazu ist es notwendig, über die Suche die RE Nummernserie zu öffnen und in dem Feld Lösungsanleitungsnr. einen Wert einzutragen.

Lösungsanleitung

RE Problem-/Lösungszuordnungen

In dieser Tabelle bilden Sie nun gültige Kombinationen und ordnen jedem Problem die entsprechende Lösung zu.

Problem/Lösungszuordnung

Hinweis

Wenn diese Tabelle gut gepflegt ist, kann bei Auswahl eines Problem-Lösung-Datensatzes das Befüllen von Feldern in der Schadensmeldungszeile automatisiert werden. Beispielsweise kann über die Branche bei einer eindeutigen Geschäftsbeziehung zum Kreditor dieser direkt befüllt werden. Des Weiteren ist es möglich, automatisch das Objektkonto zu befüllen.

Es besteht die Möglichkeit, Tickets und Schadensmeldungen ohne Zuordnung zu einem Problem-/Lösungskatalog zu bearbeiten. Dazu ist in der Instandhaltungseinrichtung das Feld SM ohne Problem-Lösungszuordnung zu aktivieren.

Wird diese Option aktiviert, wird in sämtlichen Einrichtungstabellen, die den Problemdaten zugeordnet sind, automatisch ein Datensatz mit dem Eintrag DEFAULT erzeugt. Zusätzlich erfolgt eine automatische Generierung eines Eintrags in der Tabelle Problem-Lösungszuordnung.

Default

Der DEFAULT-Datensatz darf weder gelöscht noch inhaltlich verändert werden. Lediglich das Feld Beschreibung kann angepasst werden, da dessen Inhalt bei der Übernahme von Schadensmeldungen in die Beauftragung berücksichtigt wird. In diesem Feld können beispielsweise Begriffe wie Instandhaltung oder Reparatur eingetragen werden.

Wird ein neues Ticket oder eine neue Schadensmeldungszeile erstellt, wird dieser DEFAULT-Datensatz automatisch in die Felder der Problem-Lösungszuordnung übernommen. Diese Felder können bei Bedarf in den Belegen ausgeblendet werden.

Die beschriebene Funktionalität ist ausschließlich bei der Bearbeitung ohne Ausstattung wirksam. Sobald mit Ausstattungen gearbeitet wird, muss der entsprechende Problem-Lösungsdatensatz in der Schadensmeldungszeile manuell ausgewählt werden. Alternativ wird automatisch ein neuer Eintrag in der Problem-Lösungszuordnungstabelle mit Default-Werten und den zugehörigen Ausstattungen erzeugt. Auch in diesem Fall erfolgt die automatische Zuweisung des DEFAULT-Datensatzes.

Problem-Lösungs-Tabelle:

Ausstattung

Eine Besonderheit bei der Ticketerstellung besteht darin, dass – sofern für den jeweiligen Tickettyp ein zugeordneter Problem-Lösungsdatensatz vorhanden ist – dieser automatisch in die entsprechenden Felder für Problem und Lösung übernommen wird. In diesem Fall wird nicht der DEFAULT-Datensatz verwendet.

Wird der Tickettyp nachträglich beispielsweise von Störung/Schaden auf Auskunft oder einen anderen Typ geändert, ist keine weitere Aktion erforderlich. Die bereits befüllten Felder für Problem und Lösung bleiben bestehen und verursachen in diesem Zusammenhang keine Probleme.

Erfolgt die Erstellung oder Befüllung eines Tickets bzw. einer Schadensmeldung über eine App oder eine Schnittstelle, wird empfohlen, die Funktion SM ohne Problem-Lösungszuordnung in der Instandhaltung Einrichtung nicht zu aktivieren. In solchen Fällen sollen die Informationen gezielt über die Schnittstelle – etwa vom Mieter oder Wohnungsabnehmer – übermittelt werden, um eine qualifizierte und aussagekräftige Meldung zu ermöglichen.

Belegdruck im Bereich Instandhaltung

Im Verlauf der Instandhaltungsbearbeitung werden Belege erzeugt, wie beispielsweise Angebotsanfragen, Beauftragungen und Rechnungen. Für den Ausdruck dieser Belege bietet RELion folgende Möglichkeit, aus den jeweiligen Karten vorgefertigte Reports aufzurufen.

Hinweis

Wie schon in Kapitel Instandhaltungssachbearbeiter beschrieben, werden die Kontaktdaten des Bearbeiters, die auf dem Ausdruck einer Anfrage oder eines Auftrags erscheinen, aus der Verkäufer/Einkäuferkarte gezogen. Hinterlegen Sie deshalb alle Daten, die auf Ihren Anschreiben in Erscheinung treten sollen.

Im Bereich der Instandhaltung ist diese zweifache Druckfunktionalität aus folgenden Karten abrufbar:

  • Versicherungsmeldung
  • Angebotsanfrage
  • Beauftragung
  • Einkaufsrechnung
  • Verkaufsrechnung
  • Verkaufsgutschrift

Einrichtung Berichtstexte für Belege der Instandhaltung

Sie können bei Belegdrucken die Texte des Anschreibens im Beleg individuell zu erfassen. Für die wichtigsten Belege im Instandhaltungsprozess bietet RELion bereits vorgefertigte berichtstextfähige Berichts für den Druck. Im Einzelnen liegen folgende Berichte vor:

  • 5052410 - Verkaufsgutschrift
  • 5052305 – Rechnung an Versicherung (Debitor)
  • 5052409 – Verkaufsrechnung an Debitor (mit MwSt.-Ausweis)
  • 5052590 – Mitteilung an Mieter bzgl. Instandhaltung
  • 5052591 – Mitteilung an Eigentümer bzgl. Instandhaltung
  • 5052592 – Mitteilung an Kreditor bzgl. Rechnungskürzung
  • 5052593 – Rechnung/Gutschrift an Debitor (ohne MwSt.-Ausweis)
  • 5052650 – Angebotsanfrage an Kreditor
  • 5052651 – Beauftragung an Kreditor

Die Funktionalität hat folgende Struktur (s. auch Schaubild): Zunächst wird bei der Einrichtung definiert, welcher Bericht generell für welchen Beleg verwendet werden soll (dies haben Sie bereits in Kapitel Instandhaltung Einrichtung kennengelernt). Für jeden Bericht können Sie Berichtstexte definieren.

Beim Aufruf eines Belegs, z. B. einer Beauftragung, wird diese entsprechende Report-ID an den Beleg übergeben. Falls individuelle Änderungen notwendig sind, können am einzelnen Beleg noch die Texte geändert werden. Es ist auch möglich, für diesen speziellen Beleg einen anderen Bericht auszuwählen.

Ablauf

Die Einrichtung dieser Texte erfolgt über die RE Berichtstexte. In der Übersicht RE Berichtstexte können Sie Texte für einzelne Berichte neu erfassen oder bereits bestehende aufrufen. Über Neu legen Sie einen neuen Berichtstext an. Im Inforegister Allgemein legen Sie fest, in welchen Bereichen der Berichtstext verwendet werden soll. Die wichtigste Einstellung ist die Verbindung zum betreffenden Bericht. Über die Berichtszuordnung legen Sie fest, für welche Berichte der Text angewendet werden soll.

Berichtszuordnung

Im Inforegister RE Berichtstext Zeilen geben Sie in der Spalte Positionierung die Lage des Textes innerhalb des Berichts vor (z. B. Vortext oder Nachtext) und in der Spalte Text den zu druckenden Text. Da es sich um eine Standard Anwendung handelt, die nicht nur in der Instandhaltung Verwendung findet, wird diese hier nur kurz behandelt.  

Optionale Einrichtung

Die nachfolgend beschriebenen Einrichtungsmöglichkeiten sind nicht zwingend erforderlich, um mit dem Instandhaltungsmodul zu arbeiten. Es ist jedoch je Installation und Bedarf des Verwaltungsunternehmens zu entscheiden, welche Einrichtungen insgesamt anzuwenden sind. Da weitere Einrichtungen auch weiteren Pflegeaufwand erfordern, sollte das Nutzen/Aufwandsverhältnis bei der Entscheidung miteinbezogen werden.

Inforegister Budget

Sofern Sie mit Budgets arbeiten, können Sie für die Instandhaltung ein Finanzbudget bei dem Objekt der Zuständigkeitseinheit hinterlegen. RELion prüft bei der Beauftragung die Mittelverfügbarkeit (die Prüfung erfolgt nur gegen gebuchte EK-Rechnungen) gegen dieses Budget und gibt entsprechende Meldung aus, wenn das Budget erschöpft ist. Über die Suche öffnen Sie Instandhaltung Einrichtung.

Budget

Bezeichnung Beschreibung
Name Instandhaltungsbudget In diesem Feld kann ein zuvor angelegtes Finanzbudget als Standard-Instandhaltungsbudget definiert werden. Das Standard-Instandhaltungsbudget dient als Vorbelegung des Instandhaltungsbudgets in der Zuständigkeitseinheit. Hinweis Das Budget, das in der Zuständigkeitseinheit hinterlegt ist, ist das relevante Budget.
Periodenlänge Instandhaltungsbudgetierung In diesem Feld wird die Periodenlänge für das Instandhaltungsbudget bestimmt, das im Feld Name Instandhaltungsbudget definiert wurde. Erlaubte Werte sind 1J/1Q/1M. Mit der Periodenlänge steuern Sie die Berechnung der verfügbaren Budgets unabhängig vom Intervall, für welches das Finanzbudget angelegt wurde. Sie können z. B. für jeden Monat ein Budget erfassen und die Periodenlänge auf 1J stellen, so dass für die Verfügbarkeitsprüfung 12 Monatswerte addiert werden.
Budget inkl. Mehrwertsteuer Wird hier der Haken gesetzt, werden die budgetierten Beträge als Bruttobeträge, also inklusive Mehrwertsteuer, behandelt.

Instandhaltungsbudget zur Kostenüberwachung

Um die Kostenentwicklung zu überwachen kann mit Finanzbudgets gearbeitet werden. Dies ist nicht zwingend erforderlich und liegt im Ermessen des Anwenders. Wird die Budgetierung verwendet, nutzen Sie bitte die Standard-Auswertungsmöglichkeiten in Dynamics Business Central.

Die Basis für die Budgetüberwachung ist die Mandats-Zuständigkeitseinheit. Auf der Karte Zuständigkeitseinheit wird die Zuordnung zu einem Instandhaltungsbudget hinterlegt. Es kann pro Zuständigkeitseinheit (ZE) nur ein Budget zugewiesen werden. Das Budget kann aber für mehrere Objekte der Zuständigkeitseinheit Verwendung finden, hierbei kann auch durch die Verwendung von Dimensionen das Budget für die einzelnen Objekte aufgegliedert werden. Umgekehrt kann ein Budget auch mehreren Zuständigkeitseinheiten zugeordnet sein.

Das folgende Schaubild soll diese möglichen Beziehungen sowie den Ort der Einrichtung verdeutlichen:

Schaubild

Die Prüfung auf das Budget erfolgt beim Buchen des Einkaufsbeleges. Geprüft wird immer auf jenes Budget, welches auf der ZE-Karte eingetragen ist in Verbindung mit dem zu bebuchenden Sachkonto. In der Budget-Einrichtung wird der budgetierte Betrag immer einem Sachkonto zugewiesen. Es ist im Vorfeld zu überlegen, ob man mit einem einzigen Instandhaltungsbudget oder mit unterschiedlichen Budgets pro ZE arbeiten möchte. Folgende drei Varianten sind denkbar:

  1. Arbeiten mit einem Instandhaltungsbudget inkl. Zuordnung auf ZE/Objekt: Eine Budgetaufteilung auf die einzelnen Objekte erfolgt in der Regel dadurch, dass die Beträge bei Einrichtung des Budgets jeweils auf ZE/Objekt verteilt wird (mittels globaler Dimensionen)
  2. Arbeiten mit mehreren Instandhaltungsbudgets inkl. Zuordnung auf ZE/Objekt: Alternativ können für die Instandhaltung mehrere Budgets (in der Grafik Budget A und Budget B) hinterlegt werden. Die einzelnen Beträge können dann wieder über die globale Dimension Objekt auf diese verteilt werden.
  3. Arbeiten mit einem Instandhaltungsbudget ohne Aufteilung auf ZE/Objekt: Es besteht die Möglichkeit ein Budget nicht auf die ZE/Objekte zu verteilen, sondern objektübergreifend zu nutzen. Dafür wird in der RE Instandhaltungseinrichtung ein Budget hinterlegt, dieses muss dann auch in jeder ZE zugewiesen werden. Eine weitere Aufteilung findet nicht statt.

Anlegen von Budgets (Finanzbuchhaltung)

Das Anlegen der Budgets selbst ist nicht Gegenstand der Dokumentation Instandhaltung. Die Anlage erfolgt im Dynamics Business Central-Standardmodul Finanzmanagement. Aus Gründen der Vollständigkeit soll die Funktionalität der Budgets hier dennoch kurz skizziert werden. Öffnen Sie die Sachkontenbudgets.

Um ein neues Budget anzulegen, wählen Sie Neu. Im Feld Name ist ein frei wählbarer Code einzugeben, sowie eine Beschreibung im Feld Beschreibung.

Sachkontenbudget

Budget

Weiterhin können bis zu vier Budgetdimensionen definiert werden, anhand derer das Budget weiter strukturiert werden kann. Die beiden Globalen Dimensionen Mandat und Objektnummer werden automatisch von jedem Budget mitgeführt. Nach Anlage des Budgetnamens kann über Vorgang/Budget bearbeiten die Zuweisung von Budgetbeträgen erfolgen. Nachfolgend wird die Einrichtung eines allgemeinen Instandhaltungsbudgets mit Aufteilung auf die ZE/Objekte mittels Dimensionen (Variante 1 s.o.) erläutert.

Voraussetzung ist die Hinterlegung eines allgemeinen Instandhaltungsbudgets auf der Seite Instandhaltung Einrichtung, im Inforegister Budget und Hinterlegung dieses allgemeinen Instandhaltungsbudgets bei jeder ZE. Wählen Sie nun im Feld Budgetname das Budget aus, das für diesen Zweck angelegt wurde. Geben Sie im Feld Anzeigen nach dem Zeitraum des Budgets an (z. B. Jahr, Quartal oder Monat).

Über das Inforegister Filter können Sie die Beträge des Budgets auf die einzelnen ZE und/oder Objekte verteilen. Wählen Sie dazu im Feld Dim.-Objekt den gewünschten Wert aus. Zusätzlich können Sie noch nach Datum und Sachkonten filtern. Tragen Sie nun die Budgetbeträge in die Budgetmatrix ein.

Im obigen Beispiel wurde ein Instandhaltungsbudget für die laufende Instandhaltung 810000 (Sachkontofilter) des Jahres 2020 (Datumsfilter) für das Objekt 001 definiert und mit Jahresbeträgen je Sachkonto im Feld 2020 (Ansicht Budgetmatrix Spaltenansicht Periode und Anzeigen nach Jahr) erfasst.

Budget der Zuständigkeitseinheit des Eigentümers zuweisen

Die Eigentümer der Immobilien werden in RELion als Zuständigkeitseinheit erfasst und beim jeweiligen Verwaltungsobjekt hinterlegt. Da jede Buchung in RELion bei Angabe eines Verwaltungsobjektes auch die Zuständigkeitseinheit des jeweiligen Eigentümers validiert, wird das Budget für Instandhaltungskosten bei der Zuständigkeitseinheit hinterlegt. Normalerweise wird in der ZE standardmäßig das allgemeine Instandhaltungsbudget, dass in der Instandhaltung Einrichtung im Inforegister Budget hinterlegt wurde, vorbelegt. Um der ZE ein anderes Instandhaltungsbudget zuzuweisen (in diesem Fall arbeiten Sie nach Variante 2 s.o.), gehen Sie folgendermaßen vor:

Objekt

Sie können das Instandhaltungsbudget hier auch entfernen, dann arbeiten Sie ohne die Budgetfunktion für alle Objekte dieser ZE.

Zuständigkeitenkarte

Hintergrundinformation Budgetüberprüfung

In folgenden Fällen findet eine Budgetüberprüfung der Beauftragung statt:

  • Es gibt eine zugehörige Schadensmeldung
  • In der zugehörigen Schadensmeldung wurde keine Sondergenehmigung für Freigabe hinterlegt

In folgenden Fällen findet keine Budgetüberprüfung statt:

  • Bei Weiterberechnung erfolgt keine Budgetüberprüfung, wenn in der Instandhaltung Einrichtung die Option keine Budgetüberprüfung bei Weiterberechnung gesetzt ist.
  • Wenn in der zugehörigen Schadensmeldung kein Instandhaltungsbudget eingetragen ist.
  • Wenn in der zugehörigen Zuständigkeitseinheit kein Instandhaltungsbudget eingetragen ist. (ANMERKUNG: Instandhaltungsbudget in der Instandhaltung Einrichtung spielt keine Rolle)

Sonstige Definitionen

  • Die globalen Dimensionen werden bei der Überprüfung des Instandhaltungsbudgets nur berücksichtigt, wenn der Globaler Dimensionscode 1 bzw. 2 in der Finanzbuchhaltung Einrichtung vorbelegt sind und es zu dem Instandhaltungbudget und den jeweiligen Globalen Dimensionscodes Einträge in den Finanzbudgetposten Einträge existieren
  • Der Datumsfilter für die Budgetüberprüfung wird auf Basis des Beauftragungsdatums ermittelt
  • Der Kontenfilter für die Budgetüberprüfung wird auf Basis der in der EK-Zeile hinterlegten Sachkontonr. ermittelt
  • Dem Instandhaltungsbudget werden die Verbräuche aus freigegebenen Beauftragungen, gebuchten EK-Belege (Sachposten), der freizugebenden Bestellung, ohne die zu prüfende Belegzeile entgegengestellt.

Erlöskonto Weiterberechnung von Instandhaltungskosten am Objekt hinterlegen

Wie eingangs angesprochen kann es sein, dass entstandene Kosten weiterberechnet werden sollen. Hierfür legen Sie für jedes Objekt in der Objektkarte ein Erlöskonto fest. Es handelt sich um einen Initialwert, welcher nicht zwingend vorhanden sein muss, da auf der Schadensmeldungskarte und den weiterführenden Belegen dieses Feld ebenfalls zur Verfügung steht. Von der Objektkarte wechseln Sie in das Inforegister Instandhaltung. Im Feld Erlöskonto Weiterberechnung hinterlegen Sie über den Lookup das gewünschte Erlöskonto.

Erlöskonto

Hinweis Das hier hinterlegte Konto wird Ihnen bei der Abwicklung einer Schadensmeldung später vorgeschlagen.

Kreditorenselektion

Firmen, welche für die Behebung eines Schadens beauftragt werden, sind in RELion als Kreditoren zu führen. Da es sich um größere Datenmengen handeln kann und darüber hinaus bestimmte Vereinbarungen bzgl. Instandhaltungsmaßnahmen existieren können, ist es möglich die Kreditoren mit weiteren Merkmalen zu versehen. Somit kann die spätere Auswahl des richtigen Kreditors für beispielsweise eine Angebotsanfrage erleichtert bzw. sogar eingeschränkt werden. Kreditoren können in RELion zugewiesen werden zu:

  • Objekten
  • Branchen

Durch die Zuweisung zu Objekten und/oder Branchen, lassen sich darüber hinaus Buchungskonten speziell für Kosten aus Instandhaltungsmaßnahmen einrichten, um auch die Auswahl des passenden Buchungskontos zu erleichtern.

Kreditor einem Objekt zuordnen

Sie können einen Kreditor einem bestimmten Objekt zuweisen, falls dieser bevorzugt für das Objekt tätig werden soll. Dies ist keine verbindliche Festlegung und erleichtert die Zuordnung/das Auffinden des Kreditors bei späteren Schadensmeldungen, Angebotsanfragen und Bestellungen/Beauftragungen zum betreffenden Objekt.

Überprüfen Sie, ob in der RE Einrichtung, im Inforegister Allgemein im Feld Handwerker ein Geschäftsbeziehungscode hinterlegt ist. Mit Hilfe dieses Geschäftsbeziehungscodes und Verknüpfung der zugehörigen Kontakte, werden die RE Kontakt Geschäftsbeziehungen am Objekt verwaltet.

RE Einrichtung

RELion verwendet diesen Geschäftsbeziehungscode für die Filteransicht der Kontakte, die auf der Objektkarte als Handwerker angezeigt werden. Um einen Kreditor einem Objekt nun zuzuordnen öffnen Sie das jeweilige Objekt. Über die Funktion Kontakte öffnen Sie die Liste der zum Objekt zugehörigen Kontakte und Geschäftsbeziehungen. Um dem Objekt weitere Handwerkerkontakte zu hinterlegen, wählen Sie Neu. Dabei tragen in der Spalte Kontakt Nr. den gewünschten Kontakt ein und legen in der Spalte Geschäftsbeziehung die Geschäftsbeziehungscode für Handwerker fest.

Kontakt Geschäftsbeziehungen

Dies kommt an verschiedenen Stellen im Anfrage- und Auftragsprozess zum Tragen, wo die betreffenden Kreditoren dann bereits vorgefiltert oder besonders markiert sind.

Wichtig

Beachten Sie, dass ein Kreditor mit Objektbezug nur noch für Angebote/Beauftragungen für diese/s spezielle/n Objekt/e angezeigt wird.

Kreditoren über Instandhaltungsbezirke einem Objekt zuordnen

Über Instandhaltungsbezirke können Sie einem Objekt ebenfalls Geschäftsbeziehungen zuordnen. Der Vorteil bei der Einrichtung von Instandhaltungsbezirken ist, dass dann nicht mehr zwingend die Kreditoren manuell am Objekt hinterlegt werden müssen. Es ist lediglich der, für das Objekt passende Instandhaltungsbezirk auf der Objektkarte zu hinterlegen und das System übernimmt alle Kreditoren entsprechend in die RE Kontakt Geschäftsbeziehungen. Definieren Sie zunächst die benötigten Instandhaltungsbezirke. Öffnen Sie hierzu Instandhaltungsbezirk. Dort öffnen Sie über Kreditoren zuordnen die Liste Kreditoren Instandhaltungsbezirk.

KreditorenInstandhaltungsbezirk

Hier können Sie die Kreditor-Kontakte des jeweiligen Instandhaltungsbezirks auswählen und einer Branche zuordnen. Jetzt hinterlegen Sie noch auf der Objektkarte den entsprechenden Instandhaltungsbezirk aus.

Objektkarte

Die Kreditoren des Instandhaltungsbezirks übernehmen nun das System in die RE Kontakt Geschäftsbeziehungen des Objektes. Sollten sich Änderungen bei der Kreditorenzuweisung der Instandhaltungsbezirke ergeben, können diese mit Objektzuordnung aktualisieren auf der Einrichtungsseite Instandhaltungsbezirk aktualisiert werden.

Kreditoren Branchen zuordnen und fallweise Kostenkonto zuordnen

Um bei der späteren Erstellung von beispielsweise Angebotsanfragen die Kreditoren branchenspezifisch filtern zu können, ist es möglich Branchen in der Datenbank zu hinterlegen und diese den Kreditoren zuzuordnen. Die Seite Global-RE Branchen beinhaltet alle Branchen der Datenbank, da sie mandantenübergreifend ist. Zusätzlich können hierüber auch je Branche bei Bedarf Kostenkonten für Instandhaltungsmaßnahmen eingerichtet werden. Es sind zwei Konten möglich:

  • Objektkonto Nr. = Kostenkonto für diese Branche bei Instandhaltungsmaßnahmen am Objekt
  • Objektkonto Nr. Einheit = Kostenkonto für diese Branche bei Instandhaltungsmaßnamen an der Einheit

GlobalRE-Branchen

Die Einrichtung der Kostenkonten ist initial für den Übertrag und die RE Kontakt Geschäftsbeziehungen Handwerker bei Zuweisung eines Kreditor-Kontaktes zu dieser Branche. Ausgehend von der Kreditorenkarte ist es über Handwerker ebenfalls möglich die hinterlegten Branchen einzusehen bzw. dem Kreditor weitere Branchen zuzuordnen.

KontaktGeschäftsbeziehung

Pflicht-Kreditor einem Objekt zuordnen

Falls für ein bestimmtes Objekt in einer ausgewählten Branche/Gewerk zwingend ein bestimmtes Unternehmen zu beauftragen ist, z. B., weil dies mit dem Eigentümer eines Objekts so vereinbart ist, kann diese Information im System hinterlegt werden. Wenn dann zu einem Schadensfall ein Auftrag generiert wird, gibt RELion als Auftragsempfänger diesen Kreditor vor. Werden im Normalfall dem Sachbearbeiter bei Auftragserstellung alle Kreditoren einer Branche angezeigt, wird bei hinterlegtem Pflichtkreditor nur diese Firma vorgeschlagen. Der Bearbeiter hat allerdings die Möglichkeit, diese Vorgabe aufzuheben, falls die Umstände dies erfordern, z. B. bei Betriebsurlaub des betreffenden Unternehmens, oder in Notfällen. In diesem Fall wird die zuvor beschriebene Zuordnung des Kreditors zum Objekt um das Merkmal Pflicht-Kreditor ergänzt. Im Fenster RE Kontakt Geschäftsbeziehungen Handwerker wird ein Haken im Spaltenfeld Pflicht-Kreditor gesetzt.

Hinweis

Es kann nur ein Pflicht-Kreditor pro Branche und Objekt bestimmt werden.

Wichtig

Beachten Sie, dass ein Pflicht-Kreditor durch seinen Objektbezug nur noch für Angebote/Beauftragungen für diese/s spezielle/n Objekt/e angezeigt wird. Vorausgesetzt Sie rufen die Funktion aus der Schadensmeldungszeile auf. Natürlich kann es sein, dass der Kreditor zwar für ein bestimmtes Objekt verpflichtend beauftragt werden soll, aber trotzdem auch für andere Objekte zur Verfügung steht. In diesem Fall legen Sie für den Kreditor in der Tabelle RE Kontakt Geschäftsbeziehung Handwerker zwei Zeilen an: einmal ohne Beschränkung, die zweite Zeile Objektbezug und Haken Pflichtkreditor.

Kontakt GeschäftsbeziehungHW

Hinweis

Wenn Sie Kreditoren einem Objekt zuordnen und zusätzlich mit Branchen in Kreditoren und in den Instandhaltungsbelegen (Schadensmeldung, Beauftragung…) arbeiten, so werden Ihnen die Kreditoren sowohl auf das Objekt als auch auf die Branche gefiltert angezeigt. Wird in der Schadensmeldungszeile eine Branche hinterlegt und gibt es am Objekt eine eindeutige Geschäftsbeziehung zu einem Kreditor mit dieser Branche, so wird dieser Kreditor direkt in die Schadensmeldungszeile in das Feld Kreditor-Nr. eingetragen.

Ausstattungen

An Objekten und ihren einzelnen Einheiten lassen sich Ausstattungen erfassen. So kann z. B. die zentrale Heizungsanlage eines Hauses erfasst werden oder die Einbauküche einer einzelnen Wohnung. Ein Ausstattungs-Datensatz wird über einen frei wählbaren Code definiert, insofern kann grundsätzlich jede denkbare Ausstattung angelegt werden.

Einen Sonderfall einer Ausstattung stellen Schlüssel dar, z. B. die Wohnungsschlüssel, die bei einer Vermietung übergeben werden. Ein Schlüssel wird ebenfalls als Ausstattungsgegenstand erfasst, erhält aber zusätzlich über eine Checkbox das Merkmal Schlüssel. Dadurch wird ermöglicht, Schlüssel in den Einheitenverträgen gesondert zu betrachten. Öffnen Sie hierzu die Einheitenvertragsübersicht und die Einheitenvertrag Karte.

Einheitenvertragkarte

Wird eine Ausstattung in einer Schadensmeldung angesprochen, kann dem Bearbeiter dort direkt angezeigt werden, ob dies noch ein Garantiefall ist. Liegt ein Wartungsvertrag vor, zeigt es das, mit der Wartung beauftragte, Unternehmen.

Schadensmeldungszeilen

Bei der Einrichtung werden zunächst die Codes für die verschiedenen Ausstattungen definiert. In den Objekten/Einheiten können diese Codes dann verwendet und näher spezifiziert werden.

Hinweis

Die Pflege und Hinterlegung von Ausstattungsmerkmalen an der Gebäudestruktur (Objekt, Einheitenstamm, Hauseingang, Gebäude) ist nicht zwingend erforderlich und kann sehr aufwendig sein. Je nach Unternehmensmodell muss entschieden werden, ob die Verwaltung von Ausstattungen für spätere Auswertungs- und Abrechnungszwecke benötigt wird. Empfehlenswert ist die Pflege der Ausstattungen für den Einsatz von den Aareon Smart World-Produkten Mobile Services und CRM-Portal.

Ausstattungen definieren

Zunächst sind für die Datenbank mögliche Ausstattungen zu erfassen. Hierfür gibt es die Liste Global-Ausstattungen.

Global-Ausstattungen

Mit Neu legen Sie eine neue Ausstattung an. Die Liste kann zu jedem späteren Zeitpunkt ergänzt werden.

Ausstattungsmerkmale einer Fläche (Objekt, Hauseingang, Einheit, etc.) zuordnen

Öffnen Sie über die Suche die Liste Ausstattung Zuordnungen. In der nächsten freien Zeile wählen Sie über den Drilldown des Feldes Code eine Ausstattung aus. Es werden daraufhin die zugehörige Beschreibung sowie das Einbaudatum (auf Basis des Fertigstellungsdatums des Objekts) validiert. Beide Werte können manuell geändert werden. Die Angabe, wo genau sich die Ausstattung in dem Objekt befindet, treffen Sie mit Hilfe der Felder Einheitennr., Gebäude, Hauseingang, Zimmer.

AusstattungZuordnungen

Hinweis

Jede Ebene der Objektstruktur, namentlich der Hauseingang, das Gebäude, die Einheit oder das Zimmer können den genauen Ort der Ausstattung innerhalb des Objektes bestimmen. Das Zimmer ist die kleinste Ebene der Objektstruktur. Mehrere Ausstattungen auf der gleichen Ebene des Objektes unterscheiden sich über den Code. Erfassen Sie daher über den Code mehrere Ausstattungen, wenn diese auf einer Ebene mehrfach vorkommt (z. B. Fenster 1, Fenster 2 oder Rauchmelder 1, Rauchmelder 2 usw.).

Optional können noch weitere Merkmale der Ausstattung erfasst werden, indem Sie die jeweilige Ausstattung mit Ansicht öffnen.

Ausstattungskarte

Die weiteren Angaben auf der Ausstattungskarte dienen der Information und sind nicht verpflichtend auszufüllen. Arbeiten Sie mit der Aufgabenverwaltung und haben Datumsangaben Garantie bis und Nächster Prüftermin eingetragen, so können Sie sich dazu Aufgaben anlegen lassen.

Einbau Lieferung

Weitere Aufrufe der Ausstattungen finden Sie auf den Seiten Einheitenvertragsübersicht, Einheitenvertragskarte und Einheitenstamm gefiltert auf den jeweiligen Datensatz.

Funktion Räume/Flächen und Ausstattung aus einer Vorlage anlegen

Die Funktionen Vorlage Räume und Flächen anwenden und Vorlage Einheit Ausstattung anwenden erstellen für Objekte oder Einheitenstämme neue Räume/Flächen oder Ausstattungen, die vorab in einer Vorlage hinterlegt wurden. Das hat den Vorteil, dass man z. B. Räume oder Ausstattungen in einem Objekt, für Wohnungen die gleich aufgebaut sind, schnell anlegen kann. Die Felder der Vorlagen für Räume und Ausstattungen sind entsprechende Informationen, die auf der Karte Räume und Flächen und der Karte Ausstattung hinterlegt. Bei der Anwendung der Aareon App Kundenportal oder Wohnungsbegehung steigert die Pflege dieser Daten den Nutzen dieser Module enorm. Um eine Ausstattungsvorlage zu erstellen, öffnen Sie Ausstattung Vorlagen oder Räume und Flächen Vorlagen. Hier können Sie Ausstattungen mit Ausstattung Vorlage Zeilen als Vorlage anlegen.

Um die Vorlage auf ein Objekt anzuwenden, öffnen Sie hierzu die Liste Objekte oder Einheitenstämme. Je nachdem, ob Ausstattungen oder Räume und Flächen für ein Objekt oder für Einheitenstämme angelegt werden sollen. Wählen Sie dafür über die Suche Vorlage Räume und Flächen anwenden oder Vorlage Ausstattung anwenden.

Einheitenstamm

Hiermit können Sie die Vorlage für das Objekt oder den Einheitenstamm auswählen.

RäumeundFlächen

Klicken Sie auf OK, Sie bekommen eine Information, wie viele Datensätze verarbeitet werden.

Meldung

Klicken Sie nochmals auf OK, werden Ihnen die Datensätze noch einmal im Detail angezeigt, die angelegt werden. Ebenso werden Ihnen fehlerhafte Datensätze visualisiert. Möchten Sie die Räume und Flächen nicht anlegen, können Sie den Vorgang Abbrechen. Andernfalls werden mit Klick auf OK die korrekten Datensätze verarbeitet.

Ansicht-RäumeundFlächen

Gibt es die Räume und Flächen bisher noch nicht in dem Objekt bzw. der Einheit, so werden diese neu angelegt, andernfalls werden diese überschrieben.

Meldung

Es ist möglich, die Vorlage für ein Objekt oder für mehrere Einheitenstämme auszuführen. Hierfür müssen in der Übersicht der Einheitenstämme mehrere markiert werden.

RäumeundFlächen-Vorschau

Kreditoren & Einkauf Einrichtung

Einige Parameter der Business Central Standardeinrichtung Kreditoren & Einkauf Einr. haben auch Auswirkung auf Prozesse im RELion-Modul Instandhaltung. Hierzu gehört die Einstellung für das Standardbuchungsdatum und die Archivierung von Anfragen bzw. Beauftragungen. Öffnen Sie hierzu Kreditoren & Einkauf Einr.

Kred.EinkaufEinrichtung

Im Inforegister Allgemein ist im Feld Standardzeilentyp des Beleges der Wert Sachkonto einzutragen. Des Weiteren können Sie das Standardbuchungsdatum festlegen, ob für Rechnungen als Buchungsdatum das Arbeitsdatum (Tagesdatum) oder Kein Datum vorbelegt werden soll. Wechseln Sie in das Inforegister Archivierung. Hier haben Sie die Möglichkeit, die Archivierungsautomatismen verschiedener Belege voreinzustellen.

Bezeichnung Beschreibung
Angebote archivieren Diese Einstellung kennzeichnet, ob eine Anfrage beim Löschen automatisch archiviert werden soll. Es handelt sich um eine Business Central-Standard-Einrichtung, die auch auf RELion entsprechend Anwendung findet. Optionen: Nie/Fragen/Immer
Rahmenbestellung archivieren Die Funktionalität der Rahmenbestellung bezieht sich in erster Linie auf den Business Central-Standard. In RELion wird dies aktuell nicht verwendet.
Bestellungen archivieren/ Reklamationen archivieren Aktivieren Sie das Feld, falls Beauftragungen beim Löschen automatisch archiviert werden sollen.
Hinweis: Wenn eine Beauftragung in eine Eingangsrechnung übernommen wird, wird sie gelöscht bzw., wenn der Haken gesetzt ist, archiviert. In dem Falle ist sie unter Bestellungsarchive.

Nummernserie für Gebuchte Verkaufsbelege

Auf der Karte der Zuständigkeitseinheit können Sie einen eigenen Nummernkreis für Gebuchte Verkaufsrechnungen und Gebuchte Verkaufsgutschriften anlegen. Dies hat den Vorteil, dass diese Verkaufsbelege (z. B. bei der Weiterberechnung einer Schadensmeldung) pro Eigentümer-ZE durchgängig nummeriert werden. Öffnen Sie die Zuständigkeitseinheiten. Auf der Karte der entsprechenden Zuständigkeitseinheit finden Sie die Einstellung der Nummernserie im Inforegister Nummerierung.

Zuständigkeitenkarte

Leistungsarten

Die Leistungsarten bieten eine flexible Steuerung der Einkaufsprozesse. Für jede, im Unternehmen vorkommende Leistung, können entsprechende Parameter, z. B., ob Gewährleistungsarbeiten zulässig sind oder nicht, durch anhaken aktiviert werden. Zudem können Beauftragungsgrenzen festgelegt werden. Die Leistungsarten erhöhen die Transparenz bei Beauftragungen für den Anwender.

Definition der Leistungsarten

Öffnen Sie die Liste Leistungsart.

Leistungsart

Hier können Sie Leistungsarten erfassen, die Ihnen dann in den Schadensmeldungen und Beauftragungen zur Verfügung stehen. Die gesetzten Parameter übersteuern die Einrichtungen aus der Instandhaltung bezüglich der Objektkonten und Branchen/Gewerke.

Weiterführende Einrichtungsmöglichkeiten in anderen Modulen

Der Prozess der Instandhaltung kann auch bestehende Verträge, etwa mit Mietern oder Versicherungen, berühren. Da im weiteren Verlauf der Dokumentation diese Berührungspunkte (z. B. Versicherungsmeldung) zur Sprache kommen, wird der Vollständigkeit halber auf die separat erhältlichen Dokumentationen Dienstleistungsverträge, Mietverwaltungsverträge und Verwalterhonorarabrechnung verwiesen. Dort wird behandelt, wie Sie Wartungs-, Versicherungs-, Miet- oder Verwalterverträge anlegen und einrichten können. In den nachfolgend aufgeführten Bereichen berührt die Vertragseinrichtung auch die Instandhaltung.

  • Wartungsvertrag Für manche wiederkehrenden Maßnahmen der Überwachung und Instandhaltung werden Wartungsverträge mit anderen Unternehmen abgeschlossen, wie z. B. für Aufzüge oder Heizungsanlagen. Sie können diese Wartungsverträge in RELion erfassen. Verschiedene Funktionen können dann auf die hinterlegten Informationen zurückgreifen.
  • Mietvertrag Regelungen zu Bagatellschäden in Wohnraum-Mietverträge enthalten unter Umständen Vereinbarungen zum Umgang mit Bagatellschäden, insbesondere bezüglich einer Eigenbeteiligung des Mieters an Kleinreparaturen. In RELion können Informationen zu Bagatellschäden in der Mietvertragskarte erfasst und in zugehörigen Schadensmeldungen angezeigt werden.
  • Versicherungsvertrag Ein Versicherungsvertrag wird bei der Instandhaltung dann berührt, wenn Reparaturkosten an eine Versicherung weitergereicht werden sollen. Die Erfassung eines Versicherungsvertrags in RELion ist Voraussetzung dafür, dass später im Modul Instandhaltung Versicherungsmeldungen und Weiterberechnungen an diese Versicherung erfolgen können.
  • Verwaltervertrag Im Verwaltervertrag festgelegte Vereinbarungen können für die Instandhaltung von Bedeutung sein und in RELion hinterlegt werden. Dies betrifft zum einen die Prüfung von Höchstgrenzen bei der Auftragsvergabe, zum anderen die Darstellung besonderer Zusatzvereinbarungen.

Verwaltervertrag Höchstgrenzen

Im Verwaltervertrag können beispielsweise Betragsgrenzen für die Auftragsvergabe vereinbart sein. Übersteigt ein Auftrag diese Grenze, muss der Eigentümer vorab informiert werden und seine Zustimmung vorliegen. RELion unterstützt diese Anforderung, indem Sie im Verwaltervertrag einen Höchstbetrag für die Auftragsvergabe festlegen. Bei Überschreitung ist eine Sonderfreigabe durch den Teamleiter notwendig. Analog kann auch eine Höchstgrenze für Versicherungsschäden hinterlegt werden. Öffnen Sie die Vertragsübersicht.

In den Verwalterhonorarzeilen kann in den Spalten Höchstgrenze pro Schadensfall oder/und Höchstgrenze pro Versicherungsfall jeweils ein Betrag erfasst werden. (Standardmäßig sind die Felder ausgeblendet) Werden beide Felder gefüllt, orientiert sich der Prüfmechanismus am jeweils niedrigeren Wert.

Wichtig

Wenn diese Funktionalität genutzt werden soll, ist zwingend ein Teamleiter zu definieren (s. Kapitel Teams, Teamleiter und Stellvertreter festlegen).

Die Freigabe einer Beauftragung durch einen Sachbearbeiter (s. Kapitel Freigabe der Beauftragung) ist nicht möglich, wenn der beauftragte Betrag eine der beiden, im Verwaltervertrag festgelegten, Höchstgrenzen überschreitet. In diesem Fall muss der Teamleiter auf der Schadensmeldungskarte eine Sonderfreigabe vornehmen. Wenn ein Verwaltungsvertrag mehrere Objekte umfasst, die als jeweils eigene Vertragszeilen erfasst sind, ist es grundsätzlich möglich, jedem Objekt unterschiedliche Höchstgrenzen zuzuweisen.

Verwaltervertrag Zusatzvereinbarungen zu Instandhaltungsmaßnahmen

Unter Umständen kann ein Verwaltervertrag individuelle, auf ein bestimmtes Objekt zugeschnittene Vereinbarungen enthalten, die bei Instandhaltungsmaßnahmen zu berücksichtigen sind. Deshalb ist eine Funktion sinnvoll, die den Sachbearbeiter zu Beginn einer Maßnahme über bestehende Zusatzvereinbarungen informiert bzw. ihn daran erinnert. Mit RELion Instandhaltungsmodul können Sie sich während der Freigabe einer Schadensmeldung einen Text anzeigen lassen, der Sie auf eventuell getroffene Zusatzvereinbarungen im Verwaltervertrag hinweist. Es handelt sich lediglich um eine Information, die eingeblendet wird. Besteht kein Handlungsbedarf, können Sie die Meldung einfach bestätigen und mit der Verarbeitung fortfahren. Sie können pro Objekt im Verwaltervertrag eine Zusatzvereinbarung festlegen.

Um generell mit den Zusatzvereinbarungen zu arbeiten, müssen Sie einmalig einen Code für die Instandhaltung in der RE Vertrag Einrichtung festlegen. Über die Suche öffnen Sie RE Vertrag Einrichtung.

Im Inforegister Dienstleistungsvertrag ist im Feld Instandhaltung Vereinbarung ein Code zu hinterlegen, der später die Einblendung der Zusatzvereinbarungen steuern wird. Im späteren Betrieb wird dann jede Zusatzvereinbarung, die diesen Code trägt, bei der Freigabe einer Schadensmeldung eingeblendet. Hierdurch wird der Sachbearbeiter über die Vereinbarung in Kenntnis gesetzt, bevor er weitere Veranlassungen trifft.

VertragEinrichtung

Öffnen Sie nun den entsprechenden Verwaltervertrag in der Vertragsübersicht für den Sie eine Zusatzvereinbarung anlegen möchten. Im Inforegister Zeilen können die unter Zusatzvereinbarungen diese individuell und objektbezogen (pro erfasster Zeile) hinterlegt werden.

Zeilen

Klicken Sie auf Verwalten/Zusatzvereinbarungen, es öffnet sich das Dialogfenster Zusätzliche Vertragsvereinbarungen. Für die korrekte Steuerung der Zusatzvereinbarungen muss im Feld Art der zusätzlichen Vereinbarung der im RE Vertrag Einrichtung hinterlegte Instandhaltungscode ausgewählt werden. Geben Sie im Feld Beschreibung den Text der Vereinbarung ein. Die Eingabe kann maximal 80 Zeichen umfassen. Nach dem Schließen des Fensters ist die Vereinbarung gespeichert.

Vertragsvereinbarungen

Hinweis

Die Vereinbarung wird immer für das Objekt bzw. die Vertragszeile erfasst, die in der Zeilenansicht gerade angewählt ist.

Kopierfunktion für Zusatzvereinbarungen

Um gleichlautende Vereinbarung für verschiedene Objekte nicht jeweils neu eingeben zu müssen, verfügen Sie in RELion über eine Kopierfunktion. Öffnen Sie dazu den Vertrag, in den eine bereits bestehende Vereinbarung übernommen werden soll (also den Zielvertrag des Kopiervorgangs). Markieren Sie die betroffene Zeile und öffnen Sie durch Klick auf Zusatzvereinbarungen das Fenster Zusätzliche Vertragsvereinbarungen.

Öffnen Sie den Bericht über Vereinbarungen kopieren und wählen Sie im Feld Verwaltervertrag über den Lookup-Button den Vertrag, aus dem eine bestehende Vereinbarung kopiert werden soll. Geben Sie im Feld Vertragszeile die Zeile des Ausgangsvertrags an, auf den sich die Vereinbarung bezieht. Im Feld Art Zusatzvereinbarung wählen Sie den entsprechenden Code aus. Bestätigen Sie mit OK. Die Vereinbarung wird übernommen.

Vereinbarungen kopieren

Regelungen zu Bagatellschäden

Mietverträge enthalten unter Umständen Vereinbarungen zum Umgang mit Bagatellschäden, insbesondere bezüglich einer Eigenbeteiligung des Mieters an Kleinreparaturen. In RELion können Informationen zu Bagatellschäden in der Mietvertragskarte erfasst und in zugehörigen Schadensmeldungen angezeigt werden. Im Inforegister Mietparameter gibt es die Möglichkeit Max. Anzahl Bagatellschäden, Betrag pro Bagatellschaden sowie Jahresbetrag Bagatellschäden zu erfassen.

Mietvertrag

Wird später eine Schadensmeldung zu dieser Einheit erstellt, werden die Angaben in der Schadensmeldung Karte im Inforegister Bagatellschäden Mietvertrag angezeigt. Standardmäßig ist dieses Inforegister nicht eingeblendet. Damit ist die Einrichtung für die Instandhaltung abgeschlossen, das Modul steht nun zur Nutzung bereit  

Prozessablauf

Das Ablaufschema soll Ihnen die einzelnen Arbeitsschritte und Varianten mit den daraus resultierenden Belegen aufzeigen.

Hinweis

Begriffserläuterung: In der Instandhaltung wird ein gemeldeter Schaden in der Regel von Handwerksfirmen reguliert. Ein Unternehmen (Kreditor) wird beauftragt Leistungen auszuführen. Im Gegensatz zum Business Central Standard wird in RELion daher für den Begriff Bestellung der Begriff Beauftragung verwendet. Bitte beachten Sie, dass in der Anwenderdokumentation nachfolgend von Beauftragung gesprochen wird, genutzt für eine Beauftragung wird jedoch der Standardbeleg von Business Central Einkaufsbestellung.

Ablaufschema

Erläuterungen zum Ablauf

Eingang der Schadensmeldung

Der Verwalter wird über die Notwendigkeit einer Instandhaltung/-setzung in Kenntnis gesetzt. Dies kann beispielsweise durch eine telefonische Meldung vom Hausmeister, Mieter, Eigentümer erfolgen oder aber durch eine Objektbegehung des Verwalters.

Erfassung der Schadensmeldung in RELion

Der zuständige Sachbearbeiter erfasst den Schaden im Programm, indem er die dafür vorgesehene Schadensmeldungskarte öffnet und dort alle, bis dato bekannten Informationen speichert (Datum, Uhrzeit, Schadensmelder, Ort, Beschreibung, Schadensarten etc.).

Freigabe der Schadensmeldung

Über eine Funktion in der Schadensmeldungskarte wird die Meldung freigegeben. RELion prüft, ob alle für die Weiterbearbeitung relevanten Felder gefüllt sind.

Angebotseinholung

Bei größeren Maßnahmen ist es üblich, vor Beauftragung mehrere Angebote einzuholen. RELion kann die gespeicherten Kreditoren nach benötigter Branche und bei Bedarf objektabhängig filtern. Aus dieser Schnittmenge von Handwerkern kann der Verwalter anschließend seine Auswahl treffen und ein Angebot anfordern.

Beauftragung erstellen

Hat sich der Verwalter für eine oder mehrere Handwerksfirmen entschieden, erfolgt die Beauftragung.

Freigabe der Beauftragung

In der Bestellkarte muss der Status von Offen auf Freigegeben geändert werden. Wenn Budgets in RELion hinterlegt wurden, prüft das Programm, ob dieses für die zu beauftragende Maßnahme ausreicht. Des Weiteren kann die Einhaltung von im Verwaltervertrag vereinbarten Höchstgrenzen abgeprüft werden, sowie eine Prüfung der Summe pro Versicherungsfall erfolgen. Wenn die Beauftragung direkt gebucht wird, erfolgt die Statusänderung von Offen auf Freigegeben automatisch. Eine Rechnungsprüfung wird in diesem Fall nicht durchgeführt.

Neue Eingangsrechnung erstellen inkl. Beauftragung holen

Nachdem die beauftragten Maßnahmen von den Handwerksfirmen durchgeführt wurden, erhält der Verwalter die Rechnungen und erfasst diese im System.

Rechnungsprüfung

Die Prüfung kann nach diesen Gesichtspunkten erfolgen:

  • Rechnerische Richtigkeit
  • Entsprechen die berechneten Arbeiten der Beauftragung?
  • Wurden die Arbeiten vollständig und korrekt ausgeführt?
  • Wurde ein Sicherheitseinbehalt vereinbart?
  • Bestehen Gewährleistungsansprüche gegenüber dem Handwerker?
  • Wurden die Arbeiten im Rahmen eines Wartungsvertrages durchgeführt?
  • Soll die Rechnung weiterberechnet werden?
  • Wurde ein Genehmigungsworkflow in der Instandhaltungseinrichtung hinterlegt?

Diese Gesichtspunkte entscheiden über die weitere Verarbeitung der Rechnung.

Weiterberechnung aktivieren oder prüfen

Bei der Erfassung einer Schadensmeldung kann entweder die Weiterberechnung aktiviert werden oder aber, falls hierüber noch zu entscheiden ist, die Schadensmeldung für die Weiterberechnung auf „prüfen“ gesetzt werden. RELion kann so eingerichtet werden, dass das Programm, dem nächsthöheren zuständigen Mitarbeiter eine Aufgabe zuweist, den Sachverhalt auf Weiterberechnung „ja oder nein“ zu prüfen. Es gibt drei verschiedene Arten der Weiterberechnung in RELion:

  • Versicherung: Es handelt sich um einen Schaden, der durch die Versicherung ausgeglichen werden kann.
  • Mieter Rechnung: Dem Mieter der betroffenen Einheit werden die Kosten in Rechnung gestellt
  • Dritte: Einer dritten Person werden die Kosten in Rechnung gestellt.

Abwicklung der Weiterberechnung mit Versicherung, Mieter, Dritte

  • Versicherung Meldung an Versicherung, Termin mit Sachverständigen vereinbaren etc.
  • Mieter Mietvertrag prüfen, Mieter in Kenntnis setzen etc.
  • Dritte Kontaktdaten ermitteln, ggf. Strafantrag stellen etc.

Erstellen einer Verkaufsrechnung zur Weiterberechnung

Je nachdem, um welche Form von Weiterberechnung es sich handelt, wird in RELion eine Verkaufsrechnung erstellt und dem Schuldner übermittelt.

Zahlungseingang

Überwachung des Zahlungseinganges und anschließendes Verbuchen.

Arbeitsablauf beenden

Um die Schadenmeldung abzuschließen, muss der Status entsprechend geändert werden.

Erläuterung der zentralen Schadensmeldungskarte

Die Schadensmeldung dient der Erfassung aller relevanten Daten zu einem Schaden oder einem Instandhaltungsbedarf und zur Steuerung des gesamten Instandhaltungsprozesses. Die hier aufgenommenen Daten dienen der Weiterverarbeitung, um korrekte u. a. Angebotsanfragen, Beauftragungen und Rechnungen zu generieren. In Ihrem Rollencenter finden Sie den Menüaufruf Schadensmeldung oder über die Suche.
Die umfangreichen Funktionalitäten der Schadensmeldungskarte sind in mehrere Inforegister aufgliedert. Nachfolgend erhalten Sie eine Erläuterung zu allen relevanten Feldern der Schadensmeldungskarte.  

Inforegister Schadensmeldung

Das Inforegister Schadensmeldung zeigt allgemeine Informationen zum Schadensfall und dem Schadensort. Haben Sie Ausstattungsmerkmale in der Datenbank gepflegt, können diese hier ausgewählt werden.

SchadensmeldungKarte

Die Felder Nr., Aufnahmedatum und Schadensdatum (automatisch vorbelegt) und die Auswahl der Objektnr. sind obligatorisch. Die Erfassung eines Titels im Feld Schadensthema wird empfohlen. Ist das Feld Geplantes Erledigungsdatum gefüllt, erstellt das System für den zuständigen Sachbearbeiter des Objektes eine Aufgabe, um den Abschluss der Schadensmeldung zu überwachen. Voraussetzung hierfür ist, dass in der Instandsetzung Einrichtung im Inforegister Aufgabenverwaltung das Optionsfeld Abschluss Schadensmeldung Aufgabe gesetzt ist.

Das Feld Status Schadensbehebung hat informativen Charakter und beschreibt den technischen Status der Meldung. Nutzen sie dieses Feld, es erhöht die Transparenz bezüglich und gibt allen Anwender schnell die Information in welchem Bearbeitungsstatus die Schadenmeldung ist.

Inforegister Schadensmeldungszeilen

Die Schadensmeldungszeilen sind von zentraler funktionaler Bedeutung für die Weiterbearbeitung des Schadens. Sie stellen die eigentliche Informationsgrundlage dar, auf deren Basis das System alle weiteren Maßnahmen abwickelt.

Schadensmeldung

Wichtig

Belegen Sie die Felder einzeln und nicht mit der Liste RE Problem-/Lösungszuordnung, kann es dazu führen, dass die von Ihnen angegebene Kombination nicht in der Tabelle vorhanden ist, und Sie erhalten eine Fehlermeldung. Das können Sie umgehen, indem Sie die Tabelle RE Problem-/Lösungszuordnung nutzen. Diese Tabelle bietet Ihnen an vordefinierte Problem- und Lösungszuordnungen für die Schadensmeldungszeilen zu nutzen. Auf diese können Sie zugreifen, indem Sie die drei horizontalen Punkte in einem der Felder anwählen. Es öffnet sich die Tabelle RE Problem-/Lösungszuordnungen aus der Sie die Problem- und Lösungsbeschreibung wählen können, die zu Ihrem Sachverhalt passt.

Jede Zeile entspricht entweder einem eigenständigen Schadensvorgang oder dem gleichen Vorgang, wenn Sie bei verschiedenen Kreditoren Angebote einholen möchten. Auf Basis der Zeilen erfolgt später die Beauftragung und ggf. auch Weiterberechnung. Im Umkehrschluss bedeutet dies, dass ein, in einer Zeile erfasster Schaden nicht mehr funktional auf mehrere Vorgänge aufgeteilt werden kann. So ist es z. B. nicht möglich, aus einer Schadensmeldungszeile mehrere Aufträge an verschiedene Gewerke zu generieren. Die einzelne Schadensmeldungszeile ist die kleinstmögliche Einheit. Dies ist bei der Erfassung der Schäden zu berücksichtigen.

Hinweis

Zusammenwirken mit Dienstleistungsverträgen: Arbeiten Sie mit Wartungsverträgen werden Ihnen in den Schadensmeldungszeilen der Wartungsvertrag angezeigt. Hierbei handelt es sich lediglich um eine Information, es steckt keine weitere Funktionalität dahinter. Der Wartungsvertrag wird dann angezeigt, wenn die Felder, Gebäude, Hauseingang, Einheit und Ausstattung mit den Definitionen in den Zeilen des Wartungsvertrages übereinstimmen. Sind die Felder sowohl in der Schadensmeldung als auch im Wartungsvertrag nicht belegt, wird der Wartungsvertrag ebenfalls angezeigt.

Inforegister Adresse und Kontakt

Im Inforegister Adresse und Kontakt pflegen Sie die Kontaktinformationen zu der meldenden Person, Standortadresse oder den Ansprechpartner vor Ort.

AdresseundKontakt

Die schreibgeschützten Felder füllt das System automatisch aufgrund der Schadensortangaben. Als Kontakt vor Ort tragen Sie die Person ein, die den Handwerkern den Zugang zur Schadensstelle ermöglicht. Dies können je nach Situation ein Hausmeister, Mieter oder eine andere Person sein. Die Person, welche den Schaden gemeldet hat, kann entweder über den Drilldown des Feldes Kontakt aus der Kontaktübersicht gewählt oder, falls dort nicht vorhanden, manuell eingetragen werden.  

Inforegister Sachbearbeiter

Im Inforegister Sachbearbeiter finden Sie die, für das Objekt zuständigen, Sachbearbeiter. Sobald die Objektnummer angegeben wird, werden die entsprechenden Objektsachbearbeiter mit dem entsprechenden Rollencode (in Instandhaltung Einrichtung hinterlegt) in die Felder Sachbearbeiter (Objekt) und Sachbearbeiter (Durchführung) übernommen. Bei Bedarf können die Bearbeiter manuell geändert werden. Die Belegung erfolgt folgendermaßen:

  • Wird von einem Bearbeiter eine Schadensmeldung erstellt, der keine Rolle Instandhaltung innehat, dann wird der Hauptsachbearbeiter Instandhaltung in das Feld Sachbearbeiter (Objekt) eingetragen. Gibt es nur Nebensachbearbeiter, dann der erste mit dieser Rolle in der Liste.
  • Wenn ein Bearbeiter mit Rolle Instandhaltung eine Schadensmeldung erstellt, wird dieser in das Feld Sachbearbeiter (Objekt) eingetragen, unabhängig davon, ob es einen Hauptsachbearbeiter gibt (also keine bevorzugte Behandlung des Hauptbearbeiters).

Sachbearbeiter

Das Feld Sachbearbeiter (Objekt) kann geändert werden, es darf jeder mit der Rolle Instandhaltung ausgewählt werden. Die Stellvertreter-Regel gilt wie bisher, also ein Vertreter der Person, die in dem Feld eingetragen ist, darf die Schadensmeldung ebenfalls freigeben. Der Hauptsachbearbeiter IN wird dann gezogen, wenn es sich um automatische Prozesse handelt. Ist kein Hauptsachbearbeiter definiert, wird in das Ticket der erste Sachbearbeiter mit der Rolle Instandhaltung im Ticket herangezogen. Analoges Vorgehen bei der Weiterverarbeitung. Die Beauftragung mit Bezug auf die Schadensmeldung wird der in dem Feld Sachbearbeiter (Objekt) der Schadensmeldung eingetragene Sachbearbeiter zur Prüfung herangezogen. Dieser kann die Beauftragung freigeben. Auch hier gilt weiterhin die Stellvertreter-Regel. Bei Überschreiten der im Verwaltervertrag festgelegten Höchstgrenzen (pro Schadensfall/Versicherungsfall) oder bei Budgetüberschreitung ist eine Sondergenehmigung durch den Teamleiter erforderlich. RELion prüft anhand der Systemanmeldung des Bearbeiters und der hinterlegten Rollen, ob die erforderliche Berechtigung vorliegt. Der Teamleiter wählt die Option Sondergenehmigung für Freigabe aus, die Felder Sondergenehmigung erteilt durch und Sondergenehmigung erteilt am werden automatisch zu Dokumentationszwecken befüllt.

Inforegister Weiterberechnung

Verwenden Sie die Felder des Inforegisters Weiterberechnung, wenn die Möglichkeit besteht, die entstandenen Kosten der Instandhaltungsmaßnahme, beispielsweise an den Mieter oder an den Verursacher des Schadens, weiter zu berechnen.

Weiterberechnung

Bezeichnung Beschreibung
Weiterberechnen Die Weiterberechnung wird über die beiden Felder Weiterberechnen und Weiterberechnen an gesteuert. Das Feld Weiterberechnen steuert dabei ob und an welche Person Kosten weiter zu berechnen sind über folgende Optionen: Prüfen: Es ist noch zu prüfen, ob eine Weiterberechnung zu erfolgen hat; Nein: Entstandene Kosten werden nicht weiter berechnet. Der Eigentümer trägt diese Kosten; Versicherung: Die entstandenen Kosten werden von einer Versicherung übernommen; Sonstiges: Diese Option dient nur zur Information und ggf. zur Filterung und hat keine funktionale Bedeutung; Mieter Rechnung: Die entstandenen Kosten sind über eine eigene Rechnung dem Mieter gegenüber geltend zu machen; Dritte: Der Schaden wurde durch einen Dritten verursacht, und kann an diesen weiter berechnet werden.
Status Weiterberechnung Dieses Optionsfeld dokumentiert den Bearbeitungsstatus der Weiterberechnung. Folgende Optionen stehen zur Auswahl: • Zur Prüfung • Keine Weiterberechnung • Zur Weiterberechnung • Weiterberechnet
Weiterberechnen an Je nachdem welche Weiterberechnungsoption über das Feld Weiterberechnen gewählt wurde, hat das Feld Weiterberechnen an folgende Funktionalitäten: Prüfen oder Nein: Inhalt des Feldes Weiterberechnen an ist leer und gegen Überschreiben geschützt. Es kann kein Debitor ausgewählt werden; Versicherung: Für diese Option muss im Vorfeld über das Feld Versicherungsvertragnr. der passende Vertrag ausgewählt werden. Das dort eingetragene Versicherungsunternehmen (Debitor) wird vom System ermittelt und in das Feld Weiterberechnen an eingetragen. Das Feld selbst ist gegen Überschreiben geschützt und lässt sich nicht manuell verändern; Mieter Abrechnung oder Mieter Rechnung: Das System ermittelt aus der hinterlegten Einheit den zugehörigen Mieter und trägt diesen in das Feld Weiterberechnen an ein. Das Feld selbst ist gegen Überschreiben geschützt und lässt sich nicht manuell verändern; Dritte: Es ist manuell ein Debitor einzutragen, bzw. über Lookup-Funktionalität auszuwählen. Falls das Feld nicht gleich editierbar wird, drücken Sie F5, um die Seite zu aktualisieren.
Status Versicherungsabwicklung Mit Hilfe dieses Feldes kann der Bearbeitungsstatus bei Bearbeitung eines Versicherungsfalls im System dokumentiert werden. Folgende Optionen stehen zur Auswahl: • Zur Prüfung • Zur Meldung • Gemeldet • Zur Weiterberechnung • Weiterberechnet • Reguliert • Abgelehnt

Inforegister Bagatellschäden Mietvertrag

Wie bereits in Kapitel Regelungen zu Bagatellschädenaufgeführt, können hier Vereinbarungen im Umgang mit Bagatellschäden und dessen Mietereigenbeteiligung erfasst werden.

Bagatellschäden-MV

Inforegister Abschluss/Storno

Eine Schadensmeldung stellt stets den Ausgangspunkt für alle weiteren Vorgänge und Belege im Bereich der Instandhaltung dar. Sie wird deshalb erst dann abgeschlossen, wenn dies vom Bearbeiter veranlasst wird. In der Regel ist dies dann der Fall, wenn der Vorgang insgesamt abgeschlossen ist: Die baulichen Mängel sind behoben, die Rechnungen der Handwerksfirma gebucht und bezahlt, eventuelle Weiterberechnungen sind erfolgt etc.

AbschlussStorno

Geben Sie zunächst im Inforegister Abschluss/Storno den Grund für den Abschluss durch Auswahl der in der Einrichtung vorgenommenen Einträge an. Diese Auswahl finden Sie unter Abbruch-/Storno-Grund. Über Status wechseln im Menüband veranlassen Sie die Statusänderung in Abgeschlossen oder Storniert. Die Felder der Belege, die im weiteren Verlauf erstellt werden, werden im Rahmen des Fallbeispiels erläutert.  

Fallbeispiel

Wir wollen nun den Ablauf einer Schadensmeldung an einem Beispiel näher betrachten. Jede Instandhaltungs- oder Reparaturmaßnahme beginnt mit der Feststellung des Bedarfs. Ausgangspunkt in RELion ist die Schadensmeldung, in der zunächst alle relevanten Informationen über den zu behebenden baulichen Mangel erfasst werden. Die Schadensmeldungskarte besteht aus einem Kopf- und einem Zeilenbereich sowie einer Infobox zur Anzeige weiterer Details. Die Inforegister dienen der Erfassung fallabhängiger, optionaler Zusatzinformationen, z. B. Details zur Person des Schadensmelders, zur Weiterberechnung von Kosten an Dritte oder Versicherungen usw. Durch diesen Aufbau ist gewährleistet, dass der Bearbeiter einerseits einen Fall mit wenigen Eingaben erfassen kann, andererseits aber auch bei Bedarf umfassende Funktionalitäten des Moduls Instandhaltung nutzen kann.

Hinweis

Alternativ lässt sich eine neue Schadensmeldung direkt aus dem betroffenen Objekt bzw. Einheit erzeugen, indem auf der Objektkarte bzw. der Einheitenvertragskarte über Schadensmeldung erstellen den Aufruf starten.

Von der Erfassung des Reparaturbedarfs bis hin zur Buchung des Kreditorenpostens bzw. der gebuchten Einkaufsrechnung sind folgende Erfassungsschritte möglich:

  1. Erfassung Schadensmeldungskarte
  2. Erstellen des Beleges Einkaufsanfrage auf Basis der Schadensmeldung Die Erstellung einer Angebotsanfrage bei einem oder mehreren Kreditoren ist nicht zwingend erforderlich, sondern hängt vom Geschäftsvorfall ab.
  3. Drucken/Archivieren der Angebotsanfrage
  4. Erstellen des Beleges Einkaufsbestellung wahlweise über die Funktion der Schadensmeldung oder (falls vorhanden) über die Funktion der Einkaufsanfrage.
  5. Drucken/Archivieren der Beauftragung
  6. Buchen/Archivieren der Beauftragung » System erzeugt neuen Beleg Geb. Einkaufsrechnung
  7. Erstellen einer neuen Einkaufsrechnung. Unter Anwendung der Funktion Beauftragung holen können die Daten einer offenen Beauftragung in den Rechnungsbeleg importiert werden. Das System überträgt bei aktivierter Archivierungseinrichtung die Beauftragung zusätzlich in das Einkaufsbestellungsarchiv.
  8. Buchen » System erzeugt neuen Beleg Geb. Einkaufsrechnung

Schadensmeldung erstellen und freigeben

Zur Erfassung einer neuen Schadensmeldung können Sie direkt aus dem Rollencenter die Schadensmeldung aufrufen oder über den Rollen Explorer. Erstellen Sie einen neuen Datensatz – zwingend erforderliche Felder werden mit einem roten Stern angezeigt.

SchadensmeldungKarte

Im Inforegister Schadensmeldung werden die nötigen Basisdaten erfasst. Alle Felder der Schadensmeldungskarte inklusive Hinweise zur Benutzung wurden bereits im vorigen Kapitel detailliert beschrieben. Nachfolgend wird lediglich noch einmal kurz im Zusammenhang mit dem Beispielablauf auf einzelne Felder eingegangen. Die Schadensmeldungs-Nr. vergibt die Anwendung über die eingerichtete Nummernserie automatisch. Das Aufnahmedatum und Schadensdatum werden mit dem aktuellen Tagesdatum vorbelegt, können aber manuell geändert werden. Mit wenigen Basisangaben kann die Schadensmeldung vervollständigt werden.

Im Inforegister Schadensmeldung erfassen Sie ein Schadensthema und die Objektnr. (inkl. Eigen-/Mieter-Kennzeichen), um die notwendige Zuordnung zum Objekt herzustellen. Klicken Sie auf Mehr Felder anzeigen, wenn sich darüber hinaus der Schadensort in einer bestimmten Einheit oder einer am Objekt hinterlegten Ausstattung befindet. Auf Basis der Schadensmeldungszeilen findet später die Weiterverarbeitung statt. In der Schadensmeldungszeile erfassen Sie unter anderem den Schaden mit Problembereich, Symptom-, Problem- und Lösungscode und wählen einen Kreditor aus. Die Objektnummer in der Schadensmeldungszeile sollte der Objektnummer im Kopf entsprechen, andernfalls ist eine Weiterverarbeitung nicht möglich. Der Status der Schadensmeldung wird bei Neuerstellung einer Schadensmeldung vom Programm automatisch auf Erfasst gesetzt. Um weitere Aktivitäten einleiten zu können, wie z. B. Angebote einzuholen oder Beauftragungen auszulösen, ist der Status über Status wechseln im Menüband auf Freigegeben zu ändern. Detaillierte Erläuterungen zur Schadensmeldungskarte entnehmen Sie bitte dem Kapitel Erläuterung der zentralen Schadensmeldungskarte. Eine Schadensmeldung kann manuell oder über ein Ticket oder eine Wohnungsabnahme Aktion erstellt werden.

Ausstattungen

Sie können die Schadensmeldung für eine bestimmte Ausstattung erfassen. Voraussetzung ist, dass zu Ihrer Objekt/Einheitenstruktur Ausstattungen hinterlegt wurden. Wenn Sie das Auswahlfeld Ausstattungen öffnen, werden Ihnen alle Ausstattungen gefiltert auf die im Schadensmeldungskopf hinterlegte Objekt/Einheitenstruktur angezeigt. Wählen Sie nun eine Ausstattung aus.

SchadensmeldungKarte

Hinweis

Lösen Sie hingegen die Filter auf und wählen eine Ausstattung, die z. B. einer anderen Einheit zugeordnet ist, dann ändern sich die Stammdaten in der Schadensmeldungskarte entsprechend. Das bedeutet Gebäude-Hauseingang und auch Einheiteninformationen werden ggf. geändert.

Genauso können Sie mit Ausstattungen in den Schadensmeldungszeilen arbeiten.

Problem-Lösungszuordnung

Soll eine Schadensmeldungszeile weiterverarbeitet werden, ist die Angabe von Problemen und Lösungen erforderlich. Hier haben Sie die Möglichkeit die Inhalte der vier einzelnen Felder (Problembereich, Problemkategorie/Symptom, Problem und Lösung) einzeln auszuwählen (Schaltfläche 1) oder eine Kombination der vier Felder (Problem-Lösungszuordnung) in einem Schritt auszuwählen (Auswahl über den Assist Button Schaltfläche 2).

Schaltfläche

Wichtig

Belegen Sie die Felder einzeln und nicht mit der Liste RE Problem-/Lösungszuordnung, kann es dazu führen, dass die von Ihnen angegebene Kombination nicht in der Tabelle vorhanden ist, und sie erhalten eine Fehlermeldung. Das können Sie umgehen, indem Sie die Tabelle RE Problem-/Lösungszuordnung nutzen. Diese Tabelle bietet Ihnen vordefinierten Problem- und Lösungszuordnungen für die Schadensmeldungszeilen zu nutzen. Auf diese können Sie zugreifen, indem Sie den Assist Button (die drei horizontalen Punkte) hinter einem der Felder anwählen. Es öffnet sich die Tabelle RE Problem-/Lösungszuordnungen, aus der Sie die Problem- und Lösungsbeschreibung wählen können, die zu Ihrem Sachverhalt passt.

Die Auswahl der Einträge der Tabelle Problem-Lösungszuordnung ist ggf. gefiltert. Haben Sie in den Feldern Problembereich, Problemkategorie, Problem oder Lösung bereits eine Auswahl getroffen, werden nur die Einträge angezeigt, die der Vorauswahl entsprechen. Auch eine im Schadensmeldungskopf ausgewählte Ausstattung, die in die Schadensmeldungszeile übernommen wurde, hat Auswirkung auf die Filterung der Problem-Lösungszuordnung. Trifft man die Auswahl über die Tabelle Problem-Lösungszuordnung, wird eine eventuell in dem Datensatz angegebene Branche in die Schadensmeldungszeile übernommen. Dies wirkt sich nun ggf. auf die Filterung der Kreditorenauswahl aus, sofern man mit Branche und Gewerk am Kreditor arbeitet.

Kreditorenauswahl

Am Objekt können Geschäftsbeziehungen zu Kreditoren mit Branche hinterlegt werden. Diese Geschäftsbeziehung wirkt sich u.a. auf die Auswahl der Kreditoren in einer Schadensmeldungszeile aus. Wurde in der SM-Zeile eine Branche hinterlegt, wird der Kreditor direkt in die Schadensmeldungszeile eingetragen, sollte es einen eindeutigen Treffer aus der Geschäftsbeziehungstabelle geben. In der RE Einrichtung ist ein Geschäftsbeziehungscode für Handwerker hinterlegt. In den Objekten wurden ggf. Geschäftsbeziehungen eingerichtet.

RELion arbeitet folgendermaßen: Wurde in der SM-Zeile eine Branche hinterlegt und gibt es am Objekt eine eindeutige Geschäftsbeziehung zu einem Kreditor mit dieser Branche, so wird dieser Kreditor direkt in die SM-Zeile in das Feld Kreditor-Nr. eingetragen.

KontaktGeschäftsbeziehungen

SchadensmeldungKarte

Idealerweise haben Sie die Tabelle Problem-Lösungszuordnung inklusive Branchenkennzeichnung gepflegt. In dem Falle wird bei Auswahl der Problem-Lösungszuordnung automatisch die Branche in die SM-Zeile eingetragen und im Nachgang der Kreditor validiert. Gibt es mehrere Kreditoren einer Branche in der Tabelle Geschäftsbeziehungen, so wird der Kreditor eingetragen, der mit dem Haken Pflichtkreditor gekennzeichnet wurde.

Pflichtkreditor

Wurde keine Branche ausgewählt, so wird ggf. der Kreditor in die SM-Zeile eingetragen, der zwar ein Pflichtkreditor ist, jedoch keine Branche hinterlegt hat.

BrancheGewerk

Gibt es mehrere Treffer einer Branche, d.h. es kann kein eindeutiger Eintrag verifiziert werden, dann bleibt das Feld Kreditor Nr. in der SM-Zeile leer. Wählen Sie den Kreditor in dem Falle manuell aus. Bei Änderung der Branche im Nachhinein kommt eine Abfrage, ob Sie den Kreditor ändern möchten. Antworten Sie mit Ja, erfolgt eine erneute Validierung. Falls Sie mit Nein antworten, dann bleibt der Kreditor unverändert.

In diesem Fall kann es zu folgender Konstellation kommen:

Öffnen Sie nun über die Kreditorennummer die Kreditorenauswahl, kann es sein, dass Ihr ausgewählter Kreditor nicht angezeigt wird. Das liegt daran, dass dieser nicht der, in der SM-Zeile eingetragenen Branche entspricht und somit aus dem Filter herausfällt. Dieser Umstand hat keine Konsequenz für die Weiterverarbeitung. Über Alle anzeigen/Markierte anzeigen wechseln Sie zwischen der Anzeige aller Kreditoren und einer gefilterten Ansicht.

Kreditoren

Die Filterung funktioniert folgendermaßen:

Gibt es in dem Objekt Pflichtkreditoren, werden nur die Pflichtkreditoren in der gefilterten Ansicht angezeigt. Gibt es in dem Objekt keinen Pflichtkreditoren wird auf die Geschäftsbeziehung, die in der RE Einrichtung hinterlegt ist (in diesem Beispiel HANDWERKER) gefiltert:

Filterung

Ein Wechsel zwischen der Ansicht der gefilterten und aller Kreditoren ist durch Klick auf die Filterinfo in der Fußzeile möglich. Im aktuellen Mandanten merkt RELion sich die Einstellung des Anwenders. Beim nächsten Aufruf der Kreditorenliste aus der Schadensmeldung heraus, wird die Ansicht entsprechend gefiltert oder nicht gefiltert aufgerufen.

Objektkontoauswahl

In der Schadensmeldungszeile kann abhängig von der Auswahl des Problem-Lösungscodes automatisch ein Objektkonto vorbelegt werden. Dazu gibt es in der Tabelle Problem-Lösungszuordnung das Feld Objektkonto Nr. Wählen Sie im Ticket oder in der Schadensmeldung ein Problem-Lösungscode mit definiertem Objektkonto aus, wird dieses in die Schadensmeldungszeile und entsprechend in die Beauftragung übernommen.

ProblemLösungszuordnungen

Arbeitet man zusätzlich mit Branchencodes und in der globalen RE Branche ist ein Objektkonto vorbelegt, so wird Konto der Branche herangezogen.

Objektkontonr.

Ist direkt in der globalen Branche am Kreditor ein Objektkonto hinterlegt, so wird dieses verwendet.

KontaktGeschäftsbeziehungHW

Reihenfolge:

  • Objektkonto am Kreditor der Branche
  • Objektkonto der Branche
  • Objektkonto aus der Problem-Lösungszuordnung

Lösungsanleitungen

Arbeiten Sie mit Textbausteinen in den Lösungsanleitungen, können Sie diesen Textbaustein in Ihre Beauftragung einfügen. Markieren Sie die entsprechende Zeile und wählen Zeile/Textbausteine einfügen aus.

Schadensmeldungszeilen

Dieser eingefügte Text wird in die Ausgangsbelege Beauftragung und Einkaufsrechnung übernommen. Wenn Sie den Kreditor bereits kennen, dieser jedoch nicht bereits automatisch eingetragen wurde, tragen Sie diesen in das Feld Kreditor-Nr. ein, ebenso wie das Buchungskonto, das für die spätere Rechnung buchungsrelevant ist. Alle weiteren Angaben sind optional, um die umfangreichen Zusatzfunktionen nutzen zu können.

Angebotsanfrage einholen

Ist der Instandhaltungsbedarf einer Schadensmeldung festgestellt, wird in der Regel ein Unternehmen mit den nötigen Reparaturarbeiten beauftragt. Falls der Auftrag nicht direkt vergeben werden soll, sondern zunächst Angebote einzuholen sind, kann auch dieser Vorgang über RELion direkt aus der Schadensmeldungskarte heraus abgewickelt werden. Die Angebotsanfragen richten sich an Kreditoren. Grundsätzlich gibt es dafür zwei Varianten: Anfragen an einen bestimmten Kreditor oder Anfragen an mehrere Kreditoren.

Schadensmeldungszeilen Anfrage

  • Variante 1: Anfrage an einen bestimmten Kreditor

Der ausführende Kreditor steht bereits fest, es soll nur eine einzelne Anfrage erzeugt werden. In diesem Fall wählen Sie im Inforegister Schadensmeldungszeilen mit Verwalten die Funktion Angebotsanfrage erstellen aus. Hierbei müssen in der betreffenden Schadensmeldungszeile die Kreditor-Nr. sowie das Objektkonto (RE Kontonr.) angegeben sein. Es wird ein neuer Datensatz Angebotsanfrage erstellt.

  • Variante 2: Es sollen parallele Anfragen an mehrere Kreditoren gerichtet werden

Hierfür kann, muss aber nicht zwingend ein Kreditor in der Schadensmeldungszeile erfasst sein. Es können in jedem Fall mehrere Kreditoren angesprochen werden (Sollte später ein anderer Kreditor als der in der Zeile erfasste Kreditor den Auftrag erhalten, wird nach Freigabe der Beauftragung die Kreditorenangabe in der Zeile entsprechend aktualisiert).

In diesem Fall wählen Sie im Inforegister Schadensmeldungszeilen die Funktion Parallele Angebotsanfrage erstellen aus. Es öffnet sich das Fenster Kreditorenauswahl Instandhaltung.

Kreditorenauswahl

Markieren Sie im Zeilenbereich alle Kreditoren, von denen Sie ein Angebot erhalten möchten, mit STRG + Linksklick.

Feld Objektkonto: Wenn jedem ausgewählten Kreditor bereits ein Objektkonto zugewiesen ist - z. B. über die Kontakt-Geschäftsbeziehung -, ist hier nicht zwingend die Angabe eines Kontos erforderlich (siehe Objektkonto des Kreditors in der Kreditorenübersicht, Spalte Objektkonto). Hat mindestens einer der ausgewählten Kreditoren kein Objektkonto, werden Sie von RELion darauf hingewiesen. Die Auswahl wird dann nur zugelassen, wenn das Feld Objektkonto gefüllt wird. Beachten Sie, dass diese Angabe dann für alle gewählten Kreditoren Anwendung findet.

Wichtig

Bitte beachten Sie, dass die Bearbeitung der Anfrage pro ausgewählte Schadensmeldungszeile erfolgt. Wenn Sie für die gesamte Schadensmeldung Angebote anfordern wollen, markieren Sie alle Schadensmeldungszeilen.

Bestätigen Sie mit OK. Die Anfragen werden erzeugt und jeder Datensatz in einem eigenen Fenster RE Angebotsanfrage (=RE Einkaufsanfrage) geöffnet.

Meldung

Auch nach dem Schließen der Fenster können Sie die Angebotsanfragen zur Schadensmeldung sowie weitere Belege über die Infobox Details am rechten Rand der Schadensmeldung Karte wieder aufrufen.

Darüber hinaus werden die Anfragen zeilenweise auch im Inforegister Abwicklungsstatus (dieser kann durch das Personalisieren eingeblendet werden) in der Spalte Angebotsanfragen zur jeweiligen Schadensmeldungszeile angezeigt.

Beleg Einkaufsanfrage

Die Einkaufsanfrage wird in der Inforegister Schadensmeldungszeilen von der Funktion Angebotsanfrage erstellen aus einer Schadensmeldung heraus weitestgehend automatisch gefüllt. Eine Anfrage kann allerdings auch manuell erstellt werden.

Grundsätzlich dient die Anfrage nicht nur der Einholung von Preisen für eine Leistung. Sie kann auch als Vorlage für eine weitere Belegverarbeitung, wie Beauftragung und Rechnung genutzt werden. Daher werden bereits bei der Angebotsanfrage Felder für die Vorerfassung für nachfolgende Belegverarbeitung angezeigt. Es wird mit der Microsoft Dynamics Business Central Standard Anfrage gearbeitet. Diese wurde, soweit erforderlich, um die RELion spezifischen Informationen und Funktionen erweitert.  

Inforegister Allgemein

Hier geben Sie die allgemeinen Informationen wie die Objekt- oder Kreditorinformationen ein.

Einkaufsanfrage

Inforegister Zeilen

Einkaufsanfrage

Bezeichnung Beschreibung
Objektkontonr. Sofern bereits in der Schadensmeldungszeile eine RE Kontonr. angegeben wurde, übernimmt das System diesen Wert. Es handelt sich um das Objektbuchungskonto, auf das die späteren Kosten für die Instandhaltungsmaßnahme gebucht werden. Im Hintergrund validiert das System die damit verbundene Sachkontonr.
MwSt.-Geschäftsbuchungsgruppe; MwSt.-Produktbuchungsgruppe Über die Kombination dieser beiden Werte ermittelt das System anhand der MwSt.-Buchungsmatrix-Einrichtung die Mehrwertsteuer des Rechnungsbetrages. Die MwSt.-Geschäftsbuchungsgruppe wird aus der Einrichtung der Objektsteuerdaten bezogen und kann bei Bedarf an dieser Stelle vom Anwender geändert werden. Die MwSt.-Produktbuchungsgruppe wird aus der Einrichtung am Sachkonto bezogen und kann bei Bedarf an dieser Stelle vom Anwender geändert werden.
Beschreibung Die Beschreibung übernimmt die Anwendung ebenfalls aus der Schadensmeldungszeile. Änderungen sind zulässig.
Menge Dieses Feld enthält die Einheitenanzahl des Artikels in der Zeile. Da es sich um die Beauftragung einer Handwerkerleistung handelt, steht der Wert pauschal auf 1.
Einheitencode Im Feld Einheitencode ist die zur Menge gehöhrende physikalische Einheit zu erfassen (z. B. Stück, Liter, cbm usw.). Dieses Feld findet hauptsächlich im Standard Einkauf Business Central in Verbindung mit Artikeln Anwendung und kann hier in der Regel frei bleiben.
EK-Preis Ohne MwSt. bzw. EK-Preis inkl. MwSt. Hier erfassen Sie den Netto- bzw. Bruttopreis, der für die angeforderte Leistung vom Kreditor gefordert wird, nachdem er sein Angebot abgegeben hat. Hinweis: Die Steuerung der Preiserfassung erfolgt über die Einrichtung der Fakturierung am Kreditor als Vorschlag. Sie kann bei der Belegerfassung im Einzelfall geändert werden, durch entsprechenden Eintrag im Inforegister Fakturierung/Zahlung.
Abrechnungskreis Vorgabewert für die spätere Rechnung, wenn bei der Betriebskostenabrechnung mit Kostenverteilungen nach Abrechnungskreisen gearbeitet wird.
Inforegister RELion

Das Inforegister RELion enthält hauptsächlich Bezugswerte zur Schadensmeldung. Bei Bedarf lassen sich die Werte ändern oder ergänzen. Schadensmeldungsnr. sowie Schadensmeldungszeile stellen den Bezug der Anfrage zur ggf. vorangegangenen Schadensmeldung her.

Berichtstext Zeile

Der Schätzpreis zeigt die geschätzten Kosten der betreffenden baulichen Maßnahme. Wurde die Anfrage aus einer Schadensmeldungszeile erstellt, werden die dort eingetragenen geschätzten Kosten hier vorbelegt. Die Versicherungsmeldungsnr. stellt den Bezug der Anfrage über ggf. vorangegangener Schadensmeldung auf eine Versicherungsmeldung her.Im Bereich Druck und Berichtstexteinstellung kann der Bericht für diesen Beleg geändert werden. Über den Assist Button können Sie die eingerichteten Standardberichtstexte für den aktuellen Vorgang anpassen.

Inforegister Rechnungsdetails

Rechnungsdetails

Die Eingaben im Inforegister Rechnungsdetails sind Vorgabewerte für die Belegzeilen. Diese Werte werden unter anderem beim späteren Buchen auf den Kreditorenposten übertragen. Der Zahlungsformcode ermöglicht zusätzlich eine Filterung von Kreditorenposten beim Zahlungsvorschlagslauf. Initial kann bereits auf der Kreditorenkarte ein Zahlungsformcode hinterlegt werden, welcher dann bei Belegen des Kreditors eingetragen wird. Den Zahlungsformcode eines Beleges überträgt das System beim Buchen in das Feld RE Zahlungsformcode des Kreditorenpostens.

Wichtig

Ist beim Zahlungsformcode ein Gegenkonto angegeben, so wird die Rechnung sofort beim Buchen mit einer Zahlung ausgeglichen. Dies kommt z. B. bei Barzahlungsgeschäften zum Einsatz.

Freigabe der Anfrage

Zur weiteren Verarbeitung der Anfrage ist es erforderlich, dass die Anfrage den Status Freigegeben erhält. Durch die Freigabe können keine Änderungen mehr an den Zeilen vorgenommen werden. Sie können einen freigegebenen Datensatz wieder über Status zurücksetzen öffnen, wenn Sie Änderungen an seinem Inhalt vornehmen möchten. Um den überarbeiteten Datensatz zum nächsten Verarbeitungsschritt weiterzuleiten, muss dieser erneut freigegeben werden.

Freigabe

Durch wen und wann die Freigabe erfolgte, dokumentiert die Anwendung in den Feldern Freigegeben von und Freigegeben am.

Anfrage drucken

Nachdem die Angebotsanfrage in der Datenbank elektronisch erfasst wurde, sollte im Anschluss ein Druck der Daten erfolgen, um dem Kreditor die Anfrage eines Kostenvoranschlags mitzuteilen.

Hierfür gibt es in RELion den Bericht 5052650 Angebotsanfrage. Welcher Beleg-Report standardmäßig zu verwenden ist, hängt von der Instandhaltungseinrichtung ab – dort können die Report-IDs der jeweiligen Belegdrucke geändert werden, um auch kundenindividuelle Beleg zu verwenden.

Anfrage drucken

Im Inforegister RELion finden Sie unter der Gruppe Druck und Berichtstexteinstellung einmal die hinterlegte Report-ID für den Druck. Zusätzlich können Sie bei Bedarf mit Hilfe des Assist Buttons die Berichtstextzeilen öffnen und den Text individuell nur für diesen Beleg anpassen (siehe Beleg Einkaufsanfrage). Starten Sie den Bericht Angebotsanfrage über die Funktion Drucken.

Bericht

Im Inforegister Optionen haben Sie die folgenden Möglichkeiten:

Bezeichnung Beschreibung
Anzahl Kopien Geben Sie die Anzahl der zusätzlich zum Original gewünschten Einkaufsanfragen ein, die Sie ausdrucken möchten.
Interne Informationen anzeigen Wählen Sie diese Option, wenn der Beleg Informationen anzeigen soll, die nur zur internen Verwendung bestimmt sind.
Beleg archivieren Wählen Sie diese Option, wenn der Beleg zusätzlich zum Druck archiviert werden soll. Es wird somit eine Kopie des Beleges zum Druckzeitpunkt in der Liste Angebotsanfragenarchiv abgelegt. Über das Feld Anz. archivierte Versionen auf der Karte des Beleges, lassen sich die zugehörigen archivierten Datensätze öffnen.
Aktivität protokollieren Wählen Sie diese Option, wenn diese Aktivität protokolliert werden soll.

Hinweis

Wie oft eine Angebotsanfrage archiviert und gedruckt wurde, lässt sich über die beiden Felder Anzahl gedruckt und Anz. archivierte Versionen beispielsweise in der Angebotsanfragenübersicht einsehen.

Beispieldruck Angebotsanfrage:

Druck

Bearbeitung der Angebotsanfragen

Liegen Ihnen die Angebote der Handwerker vor, können Sie als nächsten Schritt die Angebotspreise erfassen. Die offenen Angebotsanfragen einer Schadensmeldung öffnen Sie am einfachsten über die Infobox Details der Schadensmeldung. Wurden bereits für die Angebote Beträge erfasst, sind dies in der Übersicht Einkaufsanfragen in der Spalte Betrag (Die Spalte Betrag kann durch Personalisieren hinzugefügt werden.) ersichtlich.

Einkaufsanfragen bearbeitet

Die Betragserfassung kann auf der jeweiligen Einkaufsanfrage im Zeilenbereich über das Feld EK-Preis vorgenommen werden.

EK-Preis

Einkaufsbestellung/Beauftragung

Nachdem eine Instandhaltungsmaßnahme, dokumentiert wurde und gegebenenfalls Angebote der Fachfirmen vorliegen, möchten Sie nun die nötigen Reparaturarbeiten in Auftrag gegeben werden. RELion bietet Ihnen dazu mehrere Wege an, die in den folgenden Absätzen beschrieben werden.

Erstellen eines Auftrags aus einer Angebotsanfrage Sie haben mehrere Angebote erhalten, sich für eines entschieden und erstellen den Auftrag über die entsprechende Angebotsanfrage.
Erstellen eines Auftrags aus einer Schadensmeldung Diese Variante werden Sie wählen, wenn das Einholen von Angeboten nicht notwendig ist und der Auftrag sofort vergeben werden soll.
Als dritte, seltenere Variante ist es denkbar, einen Auftrag auch ohne vorherige Schadensmeldung unmittelbar in der Karte Beauftragungen zu generieren.

Beauftragung aus einer Angebotsanfrage erstellen

Aus einer vorhandenen, freigegebenen Angebotsanfrage kann direkt eine Beauftragung erzeugt werden. Betätigen Sie hierfür im Menüband der Einkaufsanfrage die Funktion Prozess/Bestellung erst. und bestätigen Sie die sich öffnende Abfrage „Möchten Sie die Anfrage in eine Bestellung übernehmen?“ mit Ja.

Bestellung

Einkaufsbestellung

Hinweis

Beim Übernehmen in eine Beauftragung wird die betreffende Angebotsanfrage gelöscht, bei entsprechender Einrichtung wird diese Anfrage dann archiviert.

Auch nach dem Schließen des Fensters kann die Beauftragung jederzeit über die Infobox Details am rechten Rand der Schadensmeldung Karte unter Beauftragungen wieder aufgerufen werden.

Hinweis

Mit der Erstellung des Auftrags kann das System automatisiert eine Aufgabe erzeugen (Modul Aufgabenverwaltung), welche zu einem festgelegten Zeitpunkt den Bearbeiter erinnert, den Auftrag auf termintreue Durchführung zu prüfen. Dies wird über die Instandhaltung Einrichtung gesteuert.

Direkte Erstellung einer Beauftragung aus einer Schadensmeldung

Ein Auftrag kann auch direkt aus der Schadensmeldung generiert werden, wenn der zu beauftragende Kreditor bereits feststeht. Dies ist möglich, wenn Angebote vorliegen, allerdings stellt das System dann keinen Bezug des Auftrags zum Angebot her.

Öffnen Sie die betreffende Schadensmeldung. Wählen Sie in den Schadensmeldungszeilen eine oder mehrere Zeilen aus, für die die Beauftragung erstellt werden soll. Eine Zeile markieren Sie durch Linksklick, mehrere Zeilen mit Strg + Linksklick.

In der Zeile müssen zwingend die Felder Kreditor-Nr. und RE Kontonr. angegeben sein, sowie, wenn Aufgabe zur Überwachung der Fertigstellung in der Instandhaltung Einrichtung aktiviert, das Zugesagte Fertigstellungsdatum. Wählen Sie Beauftragung erstellen.

Beauftragung und ggf. Mitteilungen an Mieter/Eigentümer drucken oder mailen

Nachdem die Angebotsanfrage in der Datenbank elektronisch erfasst wurde, sollte im Anschluss ein Druck der Daten erfolgen, um dem Kreditor den Auftrag zur Durchführung mitzuteilen. Dafür gibt es in RELion den Bericht 5052651 Beauftragung (Wenn der Bericht gedruckt wird, bevor die Beauftragung freigegeben ist, enthält der Ausdruck den Vermerk Probedruck). Darüber hinaus kann der Mieter ebenfalls auf Basis dieses Beleges angeschrieben und somit über den anstehenden Instandhaltungstermin informiert werden. Ebenfalls ist eine Mitteilung an den Eigentümer des Verwaltungsobjektes möglich. Welche Beleg-Reports standardmäßig zu verwenden sind, hängt von der Instandhaltungseinrichtung ab – dort können die Report-IDs der jeweiligen Belegdrucke geändert werden, um auch kundenindividuelle Beleg zu verwenden.

Im Inforegister RELion finden Sie unter der Gruppe Druck und Berichtstexteinstellung einmal die hinterlegten Report-IDs für den Druck. Zusätzlich können Sie bei Bedarf mit Hilfe des Assist Buttons die Berichtstextzeilen öffnen und den Text individuell nur für diesen Beleg anpassen (siehe Belegdruck). Öffnen Sie die Einkaufsbestellung. Über den Menüpunkt Drucken/senden können Sie den Aufruf der hinterlegten Berichte starten über die Schaltflächen Drucken (Beauftragung), Mitteilung an Mieter/Eigentümer, Mitteilung an Objekteigentümer.

Mitteilung

Report Beauftragung

Der Bericht Beauftragung ist ein versandfähiger Beleg an den Kreditor, er verfügt über die gleichen Optionen wie der Bericht Angebotsanfrage.

Bericht Beauftragung

Bezeichnung Beschreibung
Anzahl Kopien Geben Sie die Anzahl der zusätzlich zum Original gewünschten Einkaufsanfragen ein, die Sie ausdrucken möchten.
Interne Informationen anzeigen Wählen Sie diese Option, wenn der Beleg Informationen anzeigen soll, die nur zur internen Verwendung bestimmt sind.
Beleg archivieren Wählen Sie diese Option, wenn der Beleg zusätzlich zum Druck archiviert werden soll. Es wird somit eine Kopie des Beleges zum Druckzeitpunkt in der Liste Angebotsanfragenarchiv abgelegt. Über das Feld Anz. archivierte Versionen auf der Karte des Beleges, lassen sich die zugehörigen archivierten Datensätze öffnen.
Aktivität protokollieren Wählen Sie diese Option, wenn diese Aktivität protokolliert werden soll.
Ausgabe an Hierüber steuern Sie, ob der Beleg gedruckt oder per Mail versendet wird. Die Standardeinstellung entspricht der Hinterlegung in der RE Einrichtung.

Hinweis

Wie oft eine Beauftragung archiviert und sie gedruckt wurde, lässt sich über die beiden Felder Anzahl gedruckt und Anz. archivierte Versionen beispielsweise in der Angebotsanfragenübersicht einsehen.

Druck Beauftragung

Report Mitteilung an Mieter

Der Druck Mitteilung an Mieter/Eigentümer kann entweder als allgemeiner Informationsaushang oder als Brief an einen Debitor verwendet werden.

Wurde auf dem Beleg Einkaufsbestellung bei den Stammdaten auch der Einheitenvertrag (Einheitennummer-Mehr anzeigen) angegeben so lautet die Empfängeradresse auf den Debitor des Einheitenvertrages. Bezieht sich der Beleg lediglich auf das Objekt, so bezieht sich die Empfängeradresse beim Ausdruck allgemein auf die Objektadresse. Je nach Bedarf können Sie den Berichtstext vor dem Drucken mit Hilfe des Assist Buttons des Feldes Report-ID Mitteilung an Mieter auf dem Inforegister RELion des Beleges anpassen.

Druck Mitteilung

Report Mitteilung an Objekteigentümer

Der Druck Mitteilung an Objekteigentümer verständigt im Falle der Fremdverwaltung den Eigentümer des Verwaltungsobjektes über die beauftragte Instandhaltungsmaßnahme.

Druck Mitteilung Objekteigentümer

Freigabe der Beauftragung

Eine Beauftragung muss freigegeben sein, um die daraus resultierende Eingangsrechnung verbuchen zu können. Die Freigabe wird entweder vom System oder vom Anwender veranlasst.

  • Freigabe durch System: Sind keine weitergehenden Freigabeprüfungen aktiviert (z. B. RELion Rechnungsprüfung, Business Central-Beleggenehmigung), so wird beim Durchbuchen einer Beauftragung mit Status offen die Freigabe automatisch im Hintergrund durchgeführt, bevor der Buchungsvorgang startet. Der Anwender sieht dies nicht. Dies entspricht dem Dynamics-Business Central-Standard.

  • Freigabe durch Anwender: Eine manuelle Freigabe durch den Anwender erfolgt über Freigeben/Freigeben. Anschließend wird im Feld Status der Zustand freigegeben angezeigt.

Wichtig

Wie bereits beim Thema Einrichtung beschrieben, kann grundsätzlich gewählt werden, ob als Freigabelogik die RELion-spezifische Systematik oder das Beleggenehmigungsverfahren des Microsoft-Dynamics-Business Central-Standards greifen soll. Alle Erläuterungen in diesem Dokument zu Freigabemechanismen beziehen sich jeweils auf die RELion-Systematik.

Für die Freigabe der Beauftragung gelten folgende Rahmenbedingungen:

  1. Prüfungen auf Datenkonsistenz

Wurde die Beauftragung aus einer Schadensmeldungszeile erstellt, erfolgt bei Freigabe die Prüfung auf Übereinstimmung von

  • Objektnr.
  • Einheitennr./Einheitenhistorie
  • Objektkonto
  • Kreditornr.

Diese Daten müssen zwingend mit der Ursprungszeile übereinstimmen. Wurden in diesen Bereichen vom Anwender Änderungen vorgenommen, wird die Freigabe der Beauftragung nicht zugelassen. Ausnahme: Objektkonto, hier erfolgt lediglich eine Hinweismeldung. Des Weiteren wird die geänderte Objektkontonr. in die Schadensmeldungszeile zurückgeschrieben.

  1. Vorausgegangene Freigaben
  • Ein Auftrag kann nur freigegeben werden, wenn die zugehörige Schadensmeldung freigegeben ist.
  • Ist mit der Schadensmeldung eine Versicherungsmeldung verbunden, muss auch diese freigegeben sein.
  1. Grenzbeträge für Teamleiterfreigabe

Grundsätzlich darf der Sachbearbeiter eine Beauftragung freigeben. Dies gilt nicht, wenn einer oder mehrere der folgenden Betragsgrenzen überschritten werden:

In diesen Fällen lässt das System die Freigabe durch den Sachbearbeiter nicht zu. Diese muss durch den Teamleiter erfolgen (Wie der Teamleiter zugewiesen wird, haben Sie in Kapitel Teams, Teamleiter festlegen gesehen). Der Teamleiter muss zunächst in der zugehörigen Schadensmeldung im Inforegister Sachbearbeiter den Haken im Feld Sondergenehmigung für Freigabe setzen. Anschließend kann er die Beauftragung freigeben.

Schematische Darstellung des Freigabeablaufs Teamleiter:

Freigabeablauf

Kommt es zu einer Überschreitung der Höchstgrenze, bekommen Sie als Sachbearbeiter bei der Freigabe der Beauftragung folgenden Hinweis.

Hinweis

Das System wartet nun auf die Sonderfreigabe durch den Teamleiter. Sie können Ihrem Teamleiter eine Aufgabe senden (Modul Aufgabenverwaltung), damit dieser über den Vorfall informiert ist und entsprechend agiert. Klicken sie dazu auf die Infobox Notizen und geben einen Text und den Empfänger der Nachricht ein.

Notizen

Der Teamleiter öffnet für die Sonderfreigabe die entsprechende Schadensmeldung und aktiviert das Optionsfeld Sondergenehmigung für Freigabe.

Sondergenehmigung

Jetzt kann der Teamleiter die Beauftragung mittels Freigebens oder Buchen weiterverarbeiten.

Wichtig

Um die Überschreitung der Grenzbeträge zu erkennen, benötigt RELion die Information über die Kosten der Beauftragung. Der Preis der beauftragten Leistung muss deshalb zwingend in der Zeilenansicht im Feld EK-Preis ohne MwSt. erfasst werden. Andernfalls kann die Überprüfung mangels Bezugswert nicht durchgeführt werden! Die Freigabe durch den Sachbearbeiter könnte dann trotz Überschreitung erfolgen.

  1. Rechnungsprüfung

Ist die Pflicht zur Rechnungsprüfung hinterlegt (s. Kapitel Inforegister Freigabeverwaltung), kann der Sachbearbeiter die Beauftragung ebenfalls nicht freigeben. Auch der Teamleiter erteilt zwar ggf. die Sondergenehmigung auf der Schadensmeldung, kann aber keine Freigabe durchführen. Diese erfolgt dann im Zuge der Rechnungsprüfung durch den Prüfer selbst.

Löschen der Beauftragung

Um eine unbeabsichtigte Mehrfachbeauftragung zu verhindern, kann zu einer Schadensmeldungszeile nur ein Auftrag erstellt werden. Wird versucht, einen weiteren zu erzeugen, gibt RELion eine Fehlermeldung aus. Was geschieht aber, wenn die Beauftragung nicht ausgeführt wird und tatsächlich neu beauftragt werden muss? In diesem Fall löschen Sie den vorhandenen Beleg Einkaufsbestellung (nachdem Sie ihn bei Bedarf zuvor archiviert haben) und erstellen dann einen neuen Auftrag. Eine gelöschte Beauftragung wiederum kann, wenn sie archiviert wurde, nötigenfalls aus dem archivierten Beleg wiederhergestellt werden.

Abnahmeprotokoll (optional)

Je nach Umfang der Instandhaltungsleistung kann eine Abnahme des Gewerks erforderlich sein. Für diesen Zweck können an einer Beauftragung ein oder mehrere Abnahmeprotokolle hinterlegt werden, entweder zum Belegkopf oder für jede einzelne Zeile der Beauftragung separat. Wird am Belegkopf ein Protokoll erfasst, lassen sich für die Zeilen keine eigenständigen Protokolle erfassen und umgekehrt können keine Protokolle zum Kopf erfasst werden, wenn bereits Zeilenprotokolle vorliegen.

Bei Weiterverarbeitung einer Beauftragung übernimmt das System die Protokolle in die Rechnung. Wird die Rechnung gebucht, findet bei Vorliegen von Abnahmeprotokollen eine Prüfung statt, ob die Abnahme erfolgreich war (kenntlich am entsprechenden Status Abnahme erfolgreich der Protokolle). Für jede Belegzeile, zu der Abnahmeprotokolle hinterlegt sind, muss eine erfolgreiche Abnahme vorliegen. Eine Einkaufsrechnung kann nicht freigegeben und gebucht werden, solange noch Abnahmeprotokolle mit dem Status Protokoll in Erfassung existieren. Um ein Abnahmeprotokoll für die gesamte Beauftragung zu hinterlegen, wählen Sie im Menüband der Einkaufsbestellung die Funktion Abnahmeprotokolle.

Um ein Protokoll zu einer bestimmten Auftragszeile zu hinterlegen, markieren Sie die betreffende Zeile im Inforegister Zeile. In der Ansicht Abnahmeprotokollkopf Übersicht wählen Sie Neu und es öffnet sich die Abnahmeprotokollkopf Karte.

Abnahmeprotokollkopf

Im Inforegister Allgemein sind verschiedene Daten aus der Beauftragung vorbelegt. Die Beauftragungsnummer wird automatisch befüllt. Auf diese Weise kann die Beauftragung auch dann noch unmittelbar nachvollzogen werden, wenn die Protokolle bereits in die Rechnung übernommen wurden und sich dadurch die Nummer im Feld Belegnr. geändert hat. Erfassen Sie hier die Teilnehmer der Abnahme, das Abnahmedatum und den Status. Ergänzen können Sie das Protokoll im Inforegister Abnahmeprotokollzeile um Datums- und Beschreibungszeilen zum Abnahmeprotokoll (z. B. Termine für Besichtigungen und Abnahmefortschritte).

Rechnungseingang (Einkaufsrechnung)

Rechnungen lassen sich in RELion über verschiedene Wege erfassen und weiterverarbeiten:

Ablauf

Wird in RELion die Funktionalität der Rechnungsprüfung genutzt, ist die Erfassung von Einkaufsrechnungen zwingend erforderlich. Andernfalls kann auch direkt der Beleg Einkaufsbestellung (=Beauftragung) gebucht werden, was die zeitsparendere Variante ist.

Rechnung direkt buchen über Beauftragung - ohne Funktion Rechnungsprüfung

Liegt Ihnen die Rechnung vor, öffnen Sie in der Datenbank den zugehörigen Beleg Einkaufsbestellung. Noch nicht gebuchte Einkaufsbestellungen finden Sie in der Liste Einkaufsbestellungen.

Die Kerndaten zu Kreditor, Auftrag etc. sind bereits vorhanden. Ergänzen Sie nun die Rechnungsdaten aus der Rechnung Ihres Kreditors. Um die Einkaufsbestellung nach einer zuvor erfolgten Freigabe bearbeiten zu können, ist zunächst der Status auf Offen zurückzusetzen. Klicken Sie hierzu auf Status zurücksetzen.

Inforegister Allgemein Tragen Sie als Buchungsdatum das Datum ein, an dem die Rechnung gebucht werden soll. Tragen Sie ebenfalls die Kreditoren-Rechnungsnummer ein.
Inforegister Zeilen Geben Sie, falls noch nicht erfolgt, den Netto-Rechnungsbetrag im Feld EK-Preis ohne MwSt. ein. Das Feld Menge wird bei einer Handwerkerrechnung in der Regel mit dem Wert 1 zu füllen sein. Über Freigeben/Freigeben geben Sie die Beauftragung frei.
Inforegister Rechnungsdetails Hier finden Sie weitere buchungs- und zahlungsverkehrsrelevante Erfassungsmöglichkeiten. Wenn alle Daten erfasst sind, kann die Rechnung mit Freigeben freigegeben und über Buchen… gebucht werden.

Hinweis

Diese Abfrage ist Standard von Business Central und muss von Ihnen nicht verändert werden. Voreingestellt ist der Punkt Liefern und fakturieren. Bestätigen Sie mit OK.

Hinweis

Falls der Beauftragung ein Abnahmeprotokoll angefügt wurde und dieses vor der Buchung noch nicht abgeschlossen wurde, erhalten Sie eine Abbruchsmeldung mit folgendem Hinweis: Fehlermeldung

Setzen Sie in diesem Fall den Abnahmestatus des Abnahmeprotokolls auf Abnahme erfolgreich bevor Sie die Beauftragung buchen.

Die Buchung erfolgt, die Kreditoren- und Sachposten werden erstellt. Die bearbeitete Beauftragung wird archiviert, sie ist unter Beauftragungsarchive (Zu finden unter: Bestellungsarchive) einzusehen oder auch über die Infobox Details der Schadensmeldung Karte, sofern die Archivierungsoption in der Kreditoren & Einkauf Einrichtung gesetzt wurde. Den gebuchten Beleg finden Sie unter Geb. Einkaufsrechnungen ebenso wie die neue Rechnung.

Hinweis

Wurde eine Beauftragung versehentlich gebucht und dadurch gelöscht, kann sie aus dem archivierten Beleg wiederhergestellt werden (entsprechende Einstellung in der Kreditoren & Einkaufseinrichtung vorausgesetzt).

Wichtig

Wie Sie gesehen haben, wird in diesem Standardfall die Beauftragung sofort durchgebucht. Dieser Vorgang empfiehlt sich also nicht für Rechnungskürzungen, da hier nicht mehr auf den Bericht „Mitteilung über Rechnungskürzung“ zugegriffen werden kann, der nur über den Beleg Einkaufsrechnung zugänglich ist.

Rechnung freigeben und buchen über Einkaufsrechnung – mit Funktion Rechnungsprüfung

Wenn die Pflicht zur Rechnungsprüfung besteht, kann die Beauftragung nicht direkt verbucht werden. Es muss eine Einkaufsrechnung erfasst werden, die vom Prüfer freizugeben und anschließend zu verbuchen ist. Die Rechnungsprüfungspflicht wird eingerichtet, indem

  • in der Instandhaltung Einrichtung, Inforegister Freigabeverwaltung, die Option Rechnungsprüfer erforderlich aktiviert wird,
  • an den betroffenen Objekten auf der Objektkarte über Sachbearbeiter ein Bearbeiter mit Funktion Rechnungsprüfer hinterlegt wird.

Wichtig

Wie bereits beim Thema Einrichtung beschrieben, kann grundsätzlich gewählt werden, ob als Freigabelogik die RELion-spezifische Systematik oder das Beleggenehmigungsverfahren des Microsoft-Dynamics-Business Central-Standards greifen soll (siehe dazu Kapitel Inforegister Freigabeverwaltung). Alle Erläuterungen in diesem Dokument zu Freigabemechanismen beziehen sich jeweils auf die RELion-Systematik. Insbesondere die Einrichtung der Rechnungsprüfung ist nur zulässig, wenn die RELion-spezifische Logik gewählt wurde.

Über die Suche öffnen Sie die Liste Einkaufsrechnungen. Mit Neu öffnen Sie einen neuen Datensatz und geben die Kreditor-Nr. des Rechnungsstellers ein. Sofern zur Rechnung im System eine Einkaufsbestellung besteht, importieren Sie die weiteren Daten mit Hilfe der Funktion Beauftragung holen. Wählen Sie den gewünschten Datensatz und bestätigen Sie mit OK, um die Werte der Beauftragung in die Rechnung zu importieren. Vervollständigen Sie anschließend die Einkaufsrechnung um evtl. fehlende Daten. Die Beauftragung wird sofort bei Durchführung der Funktion Beauftragung holen archiviert (sofern die Archivfunktion in der Instandhaltung Einrichtung aktiviert wurde). Wenn Sie die Rechnungsprüfung in RELion aktiviert haben, muss nun der Vorgang zur Prüfung an den Rechnungsprüfer. Hierzu wird im Inforegister Rechnungsprüfung der Rechnungsprüfung Status auf Rechnungsprüfung gesetzt.

Rechnungsprüfung

Das System ermittelt automatisch aus dem Objekt den zuständigen Rechnungsprüfer und trägt ihn im Beleg ein. Ferner wird eine Aufgabe an den Prüfer erzeugt, falls dies in der Instandhaltung Einrichtung eingerichtet ist. Alternativ kann der Sachbearbeiter die Aufgabe manuell erstellen. Der Rechnungsprüfer öffnet auf der Rechnung das Inforegister Rechnungsprüfung und setzt den Rechnungsprüfung Status auf Freigegeben. Die Anwendung setzt dadurch gleichzeitig den Status des Beleges auf Freigegeben. Danach kann die Rechnung verbucht werden.

Hinweis

Wenn mit der Funktion Rechnungsprüfung in RELion gearbeitet wird, sollte eine Buchung nicht über die Beauftragung erfolgen, sondern aus der Einkaufsrechnung, da nur dort die erforderlichen Felder vorhanden sind und somit eine Prüfung möglich ist.

Beleg Einkaufsrechnung

Die meisten Felder des Beleges sind deckungsgleich mit den vorhergehenden Belegen Einkaufsanfrage und Einkaufsbestellung/Beauftragung. Es werden deshalb nur die spezifischen Besonderheiten dokumentiert, bereits bekannte Funktionen werden nicht erneut besprochen.

Inforegister RELion
Rep. ID Mitteilung bei Rechnungskürzung Hier ist die ID des Berichts auszuwählen, der beim Druck einer Mitteilung an den Kreditor über eine Rechnungskürzung verwendet werden soll. Die ID wird bereits vorbelegt, falls in der Instandhaltung Einrichtung eine Vorgabe getroffen wurde.

RELion

Inforegister Rechnungsprüfung

Rechnungsprüfung

Bezeichnung Beschreibung
Genehmigung Teamleiter Wurde auf der Schadensmeldung eine Teamleitergenehmigung erteilt, ist diese Option gesetzt. Die Genehmigung durch den Teamleiter ist notwendig bei Überschreitung der Schadenshöchstgrenzen im Verwaltervertrag, bei Budgetüberschreitung oder bei Überschreitung des in der Instandhaltung Einrichtung festgelegten Grenzbetrages Teamleiterfreigabe (mandantenbezogen).
Teamleiter Hier wird der Name des Teamleiters angezeigt, sobald er die Genehmigung erteilt hat.
Rechnungsprüfer Sobald systemseitig festgestellt wurde, dass die Rechnung prüfungspflichtig ist, wird der zum Objekt hinterlegte Rechnungsprüfer vorbelegt.
Rechnungsprüfungsstatus Dieses Feld dokumentiert den Rechnungsprüfungsstatus: Erfasst Eine Prüfung ist noch nicht erfolgt. Abwarten Zur vollständigen Prüfung fehlen noch Informationen. Rechnung kann nicht gebucht werden. Rechnungsprüfung Beleg befindet sich in Prüfung. Freigegeben Freigabe ist erfolgt. Rechnung kann gebucht werden. Freigegeben Rechnungskürzung Im Feld Ursprungs-Rechnungsbetrag wird der erfasste Rechnungsbetrag eingetragen. In den Zeilen wird der Betrag manuell gekürzt. Die Rechnung kann gebucht werden. Ursprungs-Rechnungsbetrag wird zur Information in die gebuchte Rechnung und in den Kreditorenposten übertragen.
Bruttorechnungsbetrag Hier kann ein Bruttorechnungsbetrag erfasst werden. Der Wert ist rein informativ und mit keiner weiteren Funktionalität verknüpft.
Urspr. Betrag Beauftragung Wurde in der zu Grunde liegenden Beauftragung in der Zeilenansicht ein EK-Preis eingegeben, wird dieser hier angezeigt.
Ursprungsbeleg Basiert die erstellte Rechnung auf einer Beauftragung, wird deren Nr. hier angezeigt. Über den Lookup-Button kann auf den Beauftragungsbeleg durchgegriffen werden.
Zahlbetrag für Rechnung Dieses Feld wird für Teilzahlungen benötigt. Erfassen Sie hier den Betrag, der (abweichend vom in der Zeile erfassten Rechnungsbetrag) tatsächlich an den Kreditor ausbezahlt werden soll. Ist in der Einrichtung Rechnungsprüfungspflicht hinterlegt, kann dies nur der zuständige Rechnungsprüfer, ansonsten jeder Bearbeiter. Hinweis: Mit dem geringeren Zahlbetrag ist keine Rechnungskürzung verbunden! Der Restbetrag gegenüber der Zeilensumme bleibt als Verbindlichkeit offener Posten bestehen. Beim Kreditor-Zahlungsvorschlag wird nur der eingetragene Zahlbetrag ausbezahlt. Gleichzeitig wird der Kreditorenposten mit dem Restbetrag auf Abwarten gesetzt. Eine Auszahlung des Restbetrags erfolgt erst, wenn der Anwender die Sperre aufhebt. Der Restbetrag kann bei Bedarf auch dann wiederum nur teilweise ausbezahlt werden. Dazu ändert der Anwender im Kreditorposten den Zahlbetrag manuell auf den gewünschten Wert. Der Kreditorposten mit dem verbleibenden Rest wird wiederum auf Abwarten gesetzt.
Ursprungs Rechnungsbetrag Mit dem hier erfassten Betrag soll eine Rechnungskürzung verbunden werden. Im Feld Ursprungs Rechnungsbetrag ist der Wert einzutragen, der (abweichend vom in der Zeile hinterlegten freigegebenen Rechnungsbetrag) vom Kreditor ursprünglich brutto berechnet wurde. Ist in der Einrichtung eine Rechnungsprüfungspflicht hinterlegt, kann dies nur der zuständige Rechnungsprüfer durchführen, ansonsten jeder Bearbeiter. In der Zeile erfassen Sie im Feld EK-Preis inkl./ohne MwSt. nun den Betrag, den Sie aus der Rechnung anerkennen und an den Kreditor auszahlen möchten. Hinweis: Die Zeilensumme ist vom Anwender oder Rechnungsprüfer auf den Betrag anzupassen, der dem anerkannten Rechnungsbetrag für die gewünschte Auszahlung entspricht. Der Differenzbetrag des in diesem Feld erfassten Betrages gegenüber der Zeilensumme stellt den gekürzten Betrag dar. Sie haben an dieser Stelle auch die Möglichkeit, den Kreditor über die vorgenommene Kürzung zu informieren. In der Einrichtung haben Sie, den dafür, anzuwendenden Bericht (5052592) hinterlegt. Über die Suche rufen Sie den Bericht Mitteilung bei Rechnungskürzung auf und veranlassen den Start der Verarbeitung.

In den Einkaufsbelegen ungebucht oder gebucht gibt es die Schaltfläche Verknüpfte Beauftragungen anzeigen. Im Falle der ungebuchten EK-Belege werden die aktuellen Beauftragungen angezeigt, andernfalls die Beauftragungen des Archivs. Gibt es nur eine Beauftragung, so wird dieser Beleg direkt angezeigt, ansonsten die gefilterte Liste der Beauftragungen.

Weiterführende Themen und Besonderheiten

Weiterberechnung

Sie haben die Möglichkeit, durch Instandhaltungsmaßnahmen verursachte Kosten weiter zu berechnen, etwa an eine Versicherung oder einen Mieter, der einen verursachten Schaden selbst zu tragen hat.

Ablauf Weiterberechnung

Status in der Schadensmeldung

Bei der Beschreibung der Karte Schadensmeldung haben Sie bereits gesehen, dass im Inforegister Weiterberechnung der Status für die Weiterberechnung definiert wird, d.h. es wird festgelegt, ob und an wen weiterberechnet werden soll.

Die möglichen Optionen sind:

  • Prüfen: Es ist noch zu prüfen, ob eine Weiterberechnung zu erfolgen hat.
  • Nein: Entstandene Kosten werden nicht weiter berechnet, der Eigentümer trägt diese Kosten.
  • Versicherung: Die entstandenen Kosten werden von einer Versicherung übernommen.
  • Sonstiges: Diese Option dient nur zur Information und ggf. zur Filterung und hat keine funktionale Bedeutung.
  • Mieter Rechnung: Die entstandenen Kosten sind über eine eigene Rechnung dem Mieter gegenüber geltend zu machen.
  • Dritte: Der Schaden wurde durch einen Dritten verursacht, und kann an diesen weiter berechnet werden.

Eine Information über die Weiterberechnung wird in allen, in der Folge daraus erzeugten Belege, wie Beauftragungen und Rechnungen, weitergeführt (im Feld Weiterberechnen).

Einkaufsbestellung

Stellen Sie erst nach Erstellung der Beauftragung fest, dass eine Weiterberechnung möglich ist, müssen Sie den Status in der Schadensmeldung nachträglich ändern, bevor Sie die Funktionalität der Weiterberechnung starten. Idealerweise editieren Sie in dem Falle auch die Beauftragung, bevor Sie Einkaufsbelege erstellen, denn dann beinhalten die Folgebelege ebenfalls diese Information.

Erstellen Sie aus einer gebuchten EK-Rechnung eine VK Rechnung, sollten Sie darauf achten, dass alle bereits erstellten Rechnungsbelege nachträglich mit der entsprechenden Information im Feld Weiterberechnen versehen werden. Dies erfolgt auf der Schadensmeldungskarte über die Aktion Status Weiterberechn. ändern. Hier öffnet RELion eine Übersicht aller Einkaufsbelege, die für eine Weiterberechnung in Frage kommen oder die bereits teilweise oder komplett weiterberechnet wurden.

Markieren Sie die zu ändernde Zeile und ändern Sie den Status mit der Funktion Status Weiterberechnung ändern. (vgl. hierzu Kapitel Weiterberechnungsstatus einer Schadensmeldungszeile steuern).

Hinweis

Belege, die bereits teilweise oder vollständig weiterberechnet wurden, werden zwar in der Übersicht mit angezeigt, ihr Status kann aber nicht mehr verändert werden.

Versicherungsmeldung

Der Prozess Weiterberechnung Versicherung unterscheidet sich insofern, dass im Falle Weiterberechnung Versicherung eine Versicherungsmeldung notwendig ist. Ist ein Schadensfall durch eine Versicherung abgedeckt, ist die Versicherung zu informieren und die Regulierung des Schadens zu bewirken. Mit RELion können Sie aus den Daten der Schadensmeldung, in Verbindung mit einem hinterlegten Versicherungsvertrag, eine Versicherungsmeldung erzeugen.

Prozessablauf

Öffnen Sie die Karte der Schadensmeldung, für die Sie eine Versicherungsmeldung erstellen.

  1. Wählen Sie im Feld Versicherungsvertrag Nr. über den Lookup-Button den Versicherungsvertrag aus, der Grundlage des Erstattungsanspruches ist.

Hinweis

Voraussetzung ist, der Kontakt des Versicherungsvertrages muss als Debitor erfasst sein, andernfalls erhalten Sie eine entsprechende Fehlermeldung.

Der Sachbearbeiter (Versicherung) wird von RELion automatisch befüllt, anhand der Angaben im ausgewählten Vertrag.

  1. Wählen Sie im Feld Weiterberechnen Versicherung aus.
  2. Dann klicken Sie im Menüband auf Versicherungsmeldung erstellen.

Es öffnet sich die Karte Versicherungsmeldung mit einer neu erstellten Meldung. Versicherungsname und Vertragsnummer sind bereits befüllt, diese Informationen wurden aus der Vertragskarte übernommen. Ergänzen Sie die Angaben entsprechend dem individuellen Fall. Wählen Sie die Bankverbindung für die Regulierung im Feld Bankverb. f. Regulierung aus. Sobald Ihnen die Schadensnummer der Versicherung vorliegt, wird diese in das entsprechende Feld eingetragen.

Versicherungsmeldung

Im Anschluss kann die Versicherungsmeldung freigegeben werden. Setzen Sie hierzu mit Status wechseln den Status auf Freigegeben. Die Versicherungsmeldung kann nur freigegeben werden, wenn die zugehörige Schadensmeldung den Status freigegeben oder abgeschlossen aufweist.

Hinweis

Zu einer Schadensmeldung können mehrere Versicherungsmeldungen erfasst werden. Ein Beleg wird einer Versicherungsmeldung zugeordnet, indem er die Versicherungsmeldungsnr. mitführt. Zu sehen im gleichnamigen Feld im Inforegister RELion. Die Nummer wird automatisch eingetragen in Belege, die nach der Freigabe der Versicherungsmeldung erstellt werden. Bei Vorhandensein mehrerer Versicherungsmeldungen wird immer die erste am Beleg eingetragen. Die Nummer kann aber manuell geändert werden, oder auch ganz entfernt, falls der betreffende Beleg nicht in Zusammenhang mit der Versicherungsleistung steht.

Rechnung an einen Versicherer

Sobald die Rechnung des Handwerkers, der den Schaden behoben hat, eingetroffen ist, erfolgt die Weiterberechnung an einen Versicherer. Die Voraussetzung hierfür ist natürlich, dass im Ablauf der Schadensbearbeitung die bisher beschriebenen Schritte vollzogen wurden:

  • Es ist ein entsprechender Versicherungsvertrag hinterlegt (und der Versicherer wie beschrieben als Kreditor und Debitor angelegt).
  • Sie haben eine Schadensmeldung erstellt.
  • Es wurde eine Handwerkerleistung beauftragt und eine Versicherungsmeldung erzeugt.
  • Die Rechnung der Handwerksfirma liegt erfasst und gebucht im System vor.

Ausgangspunkt des Vorgangs ist die zu Grunde liegende Schadensmeldung.

  1. Öffnen Sie die Karte Schadensmeldung und wählen Sie diejenige Schadensmeldung, für die eine Rechnung einer ausführenden Firma weiterberechnet werden soll.
  2. Stellen Sie fest, ob im Inforegister Weiterberechnung der Status im Feld Weiterberechnen auf Versicherung gesetzt ist. Falls nicht, korrigieren Sie dies.

Wichtig

Achten Sie darauf, dass bei einer nachträglichen Änderung des Weiterberechnungsstatus auf der Schadensmeldung auch der Status der Folgebelege korrigiert werden muss, wie im vorangegangenen Abschnitt beschrieben.

Auf der Schadensmeldung starten Sie den Prozess der Weiterberechnung über die Funktion VK-Rechnung erstellen.

Verkaufsrechnung

RELion erstellt für diesen Vorgang eine Verkaufsrechnung, in der die entsprechenden Eckdaten aus Versicherungsvertrag, Schadensmeldung und Handwerkerrechnung verarbeitet sind. Im Inforegister Allgemein sind die Informationen zum Debitor enthalten, an den die Rechnung gestellt wird. Die weiter zu berechnende Eingangsrechnung wird in der Zeilenansicht angezeigt. Falls mehrere Rechnungen vorliegen, wird jede einzelne in jeweils einer Zeile wiedergegeben. Zunächst werden alle Eingangsrechnungen, die das Kennzeichen „weiterberechnen“ tragen, in die Verkaufsrechnung übernommen. Auf diese Weise haben Sie also die Möglichkeit, mehrere Eingangsrechnungen zu einer Verkaufsrechnung zusammenzufassen. Umgekehrt können Sie auch eine Einzelrechnung wieder aus der Verkaufsrechnung zu entfernen, falls diese nicht mit weiterberechnet werden soll. Löschen Sie einfach die betreffende Zeile aus der Zeilenansicht der Verkaufsrechnung mit Strg+Entf.

Hinweis

Möglichkeit der teilweisen Weiterberechnung: Soll ein Rechnungsbetrag nicht vollständig weitergegeben, sondern ein verringerter Betrag weiterberechnet werden, kann der vorbelegte Ursprungsbetrag in der Zeilenansicht im Feld VK-Preis ohne/inkl. MwSt. manuell überschrieben werden.

Die Verkaufsrechnung können Sie über den Bereich Drucken ausdrucken. Grundlage ist der in der Instandhaltungseinrichtung im Feld Rep. ID Rechnung an Versicherung hinterlegte Bericht. Über Buchen wird die Verkaufsrechnung gebucht.

Rechnung an Mieter oder Dritte

Der Vorgang der Weiterberechnung an Mieter oder Dritte entspricht grundsätzlich der zuvor beschriebenen Berechnung an einen Versicherer. Der Rechnungsempfänger muss im System als Debitor erfasst sein. Bei einem Mieter ist dies ohnehin der Fall, ein anderer Rechnungsempfänger ist ggf. als Debitor anzulegen. Der Status Weiterberechnen in der Schadensmeldung wird dann in diesem Fall auf Mieter Rechnung respektive Dritte gesetzt. Bei der Option Mieter Rechnung wird als Debitor der Mieter für die Ausgangsrechnung verwendet und bei der Option Dritte ist der Debitor im Feld Weiterberechnen an über den Lookup aus der Debitorenübersicht auszuwählen. Ggf. muss vor der Auswahl eines Debitors die Seite mit F5 aktualisiert werden.

Weiterberechnung ohne Einkaufsbeleg

Eine Verkaufsrechnung/-gutschrift können Sie auch erstellen, ohne dass Sie zuvor eine Einkaufsrechnung erfassen. Wählen Sie hierzu auf der Schadensmeldung im Menü unter Weiterberechnen die Funktion VK-Rechn. ohne EK-Beleg erstellen. Der Verkaufskopf wird mit dem Debitor und Bezug auf die Schadensmeldung erstellt. Die restlichen Angaben, insbesondere die Verkaufszeilen, ergänzen Sie manuell.

Weitergabe einer Gutschrift

Dieser eher seltene Fall ist dann denkbar, wenn eine Handwerkerrechnung einem Dritten bereits in vollem Umfang weiterberechnet, nachträglich aber gekürzt wurde, und dieser Gutschriftsbetrag dem Dritten wieder gutgeschrieben werden soll. Folgende Voraussetzungen müssen vorliegen:

  • Es besteht eine Schadensmeldung.
  • Ein Auftrag wurde erteilt, für die Leistung wurde eine Rechnung erstellt und gebucht.
  • Die Verkaufsrechnung an die dritte Person wurde erstellt und gebucht.
  • Eine Gutschrift des Kreditors (Handwerksfirma) wurde erzeugt und gebucht.

Öffnen Sie die dem Vorgang zu Grunde liegende Schadensmeldung. Und wählen über die Suche VK-Gutschrift erstellen. Es öffnet sich die Karte Verkaufsgutschrift. Im Inforegister Allgemein ist der Debitor, die dritte Person, bereits vorbelegt, in der Zeilenansicht die Details der Kreditorengutschrift. Der Betrag der Gutschrift lässt sich, falls gewünscht, manuell überschreiben. Die Verkaufsgutschrift kann über Seite drucken ausgedruckt werden. Grundlage ist der im Inforegister RELion, Feld Rep. ID Gutschrift an Debitor hinterlegte Bericht. Die Funktionalität entspricht den zuvor behandelten Belegen. Über Buchen wird die Verkaufsgutschrift gebucht.

Weiterberechnungsstatus einer Schadensmeldungszeile steuern

Besteht Ihre Schadensmeldung aus mehreren Schadensmeldungszeilen, so können Sie über die Funktion Weiterberechn. ändern, den Status für die unterschiedlichen Einkaufsrechnungen steuern. Es öffnet sich eine Ansicht mit allen, für die aktuelle Schadensmeldung vorliegenden, Einkaufsrechnungen. Über die Suche öffnen Sie Status Weiterberechn. ändern, um den Status der Einkaufsrechnungen zu bearbeiten.

Meldung

Folgende Optionen sind möglich:

  • Nicht weiterberechnen = Es erfolgt keine Weiterberechnung.
  • Sonstiges = Es erfolgt keine Weiterberechnung.
  • Rechnung = Weiterberechnung erfolgt, bitte verfahren Sie anschließend wie in den Kapiteln beschrieben. (VK-Rechnung mit oder ohne Beleg erstellen).

Beauftragung - mehreren Einkaufsrechnungen

Bestellobligo

Sollten im Instandhaltungsmodul mehrere Rechnungen zu einer Beauftragung vorliegen (Teilrechnungen/Schlussrechnung), besteht die zusätzliche Möglichkeit, eine Auswertung auf Beauftragungsebene anzeigen zu lassen.

Hierfür steht Ihnen die Postentabelle Bestellposten zur Verfügung. In dieser Tabelle werden sämtliche freigegebenen Beauftragungen sowie gebuchte Rechnungen und Gutschriften, die einen Bezug zu einer Beauftragung haben, aufgelistet.

Bestellposten

Voraussetzung, um die Funktion nutzen zu können, ist die Aktivierung der Option Bestellobigo in der Instandhaltung Einrichtung:

Einrichtung

Wird die Funktion nicht genutzt, sollte die Option auf ausgeschaltet werden, da die Erstellung der Posten Performance benötigt.

Details zur Postenerstellung:

Für Rechnungen, die einen Bezug zu einer Beauftragung haben, wird ein Posten in der Tabelle Bestellposten erstellt. Wird eine Rechnung korrigiert oder storniert, so wird für die entsprechende Gutschrift ebenfalls ein Bestellposten erstellt. Die Posten werden bei der Buchung der Rechnung oder Gutschrift erstellt.

Wird der Status einer Bestellung wieder auf offen zurückgesetzt, bleibt der Posten bestehen. Bei erneuter Freigabe wird der Beauftragungsposten aktualisiert. Rechnungen mit Projektbezug werden nicht in die Bestellpostentabelle und somit auch nicht in die Bestellobligo-Tabelle aufgenommen.

Die Postentabelle kann über die Beauftragung in der Liste Einkaufsbestellungen oder im Bestellungsarchiv eingesehen werden.

Bestellposten

Der eigentliche Nutzen ist jedoch die Übersicht in der Tabelle Bestellobligo zu finden. Hier sehen Sie eine Auswertung der Tabelle Bestellposten. In einer Zeile wird Ihnen eine Beauftragung angezeigt. Zu der Beauftragung erhalten Sie weitere Informationen in den Spalten

  • Rechnungsbetrag inkl. MwSt. - Summe aller Rechnungen
  • Saldo inkl. MwSt. Differenz aus dem Beauftragungswert und Rechnungen / Gutschriften
  • Offener Zahlbetrag - Restbetrag offen aus den zugehörigen Kreditorenposten

Bestellobligo

In der Regel kommen Sie von einer Beauftragung, somit ist die Liste auf eine Beauftragung gefiltert. Wenn Sie den Filter Beauftragungsnummer lösen, so sehen Sie alle Beauftragungen, egal welchen Status diese haben (offen oder archiviert)

Bestellposten

Wenn Sie mit dieser Funktionalität Bestellobligo arbeiten, empfehlen wir, die Option Bestellungen Archivieren in der Kreditoren & Einkauf Einrichtung aktiv zu setzen.

Um diese Funktion nutzen zu können, muss die Freigabe der Beauftragung und die Buchung der Belege in RELion erfolgen. Wird eine freigegebene Beauftragung per API-Schnittstelle ins System übertragen, wird dies nicht in den Bestellposten berücksichtigt.

Rechnungseingangsbuch

Gegenstand der Funktion ist das Erzeugen eines Rechnungs-Datensatzes und das Füllen der Rechnungszeilen mit Zeilen aus vorhandenen Einträgen im Rechnungseingangsbuch (REB). Dies ist vor allem dann von Bedeutung, wenn im Unternehmen eingehende Rechnungen in einem Rechnungseingangsbuch vorerfasst wurden.

  • Das Rechnungseingangsbuch wird mandantenübergreifend in Business Central geführt.
  • Das Rechnungseingangsbuch dient zur Ersterfassung von Rechnungs-/Gutschriftbelegen als Basis für eine weitere mandantenspezifische Bearbeitung. Diese Erst- und/oder Vorerfassung ist im ersten Schritt nur ein Nachweis, über im Unternehmen eingegangene Rechnungen und Gutschriften.
  • Bereits hier kann optional jedem Beleg ein Barcode für Archivierungszwecke etc. zugeordnet werden.
  • Für die Erfassung der Lieferanten können sowohl der globale Adressstamm als auch die mandantenbezogenen Kreditorendaten verwendet werden.
  • Im Rechnungseingangsbuch erfasste Daten können in den einzelnen Mandanten beim Erstellen einer Eingangsrechnung „abgeholt“ werden.
  • Das Rechnungseingangsbuch ist konzeptionell nicht geeignet, um Rechnungen passiv abzugrenzen. Notwendig für eine passive Rechnungsabgrenzung ist die Angabe eines Leistungszeitraumes. Diese Daten setzen buchhalterische Kenntnisse voraus.
  • Ebenso wenig ist eine Vorkontierung vorgesehen.
  • Die Bedienung des Rechnungseingangsbuches muss für Anwender möglich sein, die keine oder nur wenig buchhalterischen Kenntnisse besitzen.

Ablauf

Nummernserie einrichten für Rechnungseingangsbuch

Bevor Sie mit dem Rechnungseingangsbuch arbeiten, richten Sie die Nummernserien ein. Da es sich um eine mandantenübergreifende Nummernserie handelt, ist die Einrichtung für die Funktionalität des Rechnungseingangsbuches abweichend zu der aus dem Standard bekannten Systematik für die Einrichtung von Nummernserien. Öffnen Sie dazu die RE Nummernserie.

Nummernserie

Im Inforegister Allgemein richten Sie im Feld Startnr. Rechn.-Eingangsbuch die Startnummer und im Feld Endnr. Rechn.-Eingangsbuch die Endnummer ein, die Sie ggf. um eine Warnungsnummer im Feld Warnungsnr. Rechn.-Eingangsbuch ergänzen können. Die Anzeige im Feld Letzte Nr. verwendet Rechn.-Eingangsbuch dient der Information für den zuletzt im Rechnungseingangsbuch erzeugten Datensatz. Mit dem Datum im Feld Startdatum Rechn.-Eingangsbuch können Sie steuern, ab welchem Datum mit der im Feld Nächste Startnr. Rechn.-Eingangsbuch hinterlegten Folgenummernserie begonnen werden soll.

Hinweis

Nach Erreichen des im Feld Startdatum Rechn.-Eingangsbuch hinterlegten Datums, wird die Startnummer im Feld Startnr. Rechn. –Eingangsbuch durch die, im Feld Nächste Startnr. Rechn.-Eingangsbuch hinterlegte Nummernserie ersetzt sowie die beiden Felder Startdatum Rechn.-Eingangsbuch und Nächste Startnr. Rechn.-Eingangsbuch geleert.

Erfassen von Eingangsrechnungen im Rechnungseingangsbuch

Im Rechnungseingangsbuch werden mandantenübergreifend alle Rechnungen des Unternehmens bei Eingang zum Zwecke einer zentralen Vorerfassung eingetragen. Öffnen Sie die Übersicht Rechnungseingangsbuch.

Rechnungseingangsbuch

Sie können nun die Zeilen des Rechnungseingangsbuches bearbeiten oder neue Zeilen hinzufügen.

Eingangsrechnung über Rechnungseingangsbuch erfassen

Öffnen Sie Einkaufsrechnungen. Mit Neu erstellen Sie einen neuen Datensatz und geben die Kreditor-Nr. des Rechnungsstellers ein. Greifen Sie nun über das Menüband über die Funktion Rechn.-Eingangsbuch holen auf das Rechnungseingangsbuch zu:

Freigeben für Weiterbearbeitung

Sie erhalten eine auf den Mandanten, den Kreditor, die Belegart und den Bearbeitungsstatus gefilterte Übersicht erfasster Rechnungen. Wählen Sie die Richtige aus und bestätigen Sie die Auswahl mit OK. Die Einkaufsrechnung wurde im Rechnungskopf durch Angaben der Zeile des Rechnungseingangsbuches ergänzt. Erfassen Sie die weiteren Angaben zur Rechnung, insbesondere die Einkaufszeilen manuell.

Hinweis

Durch die Funktion wird das Rechnungseingangsbuch aktualisiert: Die übernommene Zeile des Rechnungseingangsbuches wurde im Feld Status systemseitig auf Beleg erstellt fortgeschrieben. Eine weitere Fortschreibung erfolgt mit der Freigabe des Beleges Beleg freigegeben bzw. Beleg gebucht/abgeschlossen oder storniert bei entsprechendem Bearbeitungsfortschritt der Bearbeitung der Rechnung. Die Zeilen vom Status Beleg gebucht/abgeschlossen oder storniert werden nicht mehr auf der Seite Rechnungseingangsbuch (Übersicht) angezeigt, sondern in der Übersicht Rechnungseingangsbuch abgeschlossen (Übersicht).

Wichtig

In RELion werden keine Lagerverbrauchsposten gebildet. Wenn Artikel verwendet werden, ist daher darauf zu achten, dass keine Lagerorte eingerichtet werden.

Sammelrechnungen

Es ist möglich, mehrere Beauftragungen in einer Sammelrechnung zusammenzufassen. Wenn Sie an einen Kreditor mehrere Aufträge zu einzelnen Leistungen vergeben, von diesem dann aber eine Gesamtrechnung erhalten, können Sie dies in einer entsprechenden Sammelrechnung abbilden.

Hinweis

Im aktuellen Versionsstand kann eine Sammelrechnung zusammengestellt werden ENTWEDER komplett aus Beauftragungen ohne Schadensmeldungsbezug ODER komplett aus Beauftragungen mit Schadensmeldungsbezug zur selben Schadensmeldung. Mischformen sind nicht möglich.

Bei Beauftragungen mit Schadensmeldungsbezug müssen diese derselben Schadensmeldung angehören. Für Aufträge, die unterschiedliche Schadensmeldungsnummern mitführen, kann keine gemeinsame Sammelrechnung erzeugt werden. Für Beauftragungen ohne Schadensmeldungsbezug gilt, dass diese zur Lieferung gebucht sein müssen, um zu einer Sammelrechnung zusammengefasst werden zu können. Dies ist somit eine eher ergänzende Funktion für bestimmte Einsatzbereiche. Die Buchung zur Lieferung ist ein Merkmal des Business Central Standards und wird hier nicht behandelt.

Eröffnen Sie eine neue Einkaufsrechnung und geben Sie den Kreditor an. Weitere Felder sind fallabhängig auszufüllen:

  • Objektnr., im Inforegister Allgemein, wenn in der RE Einrichtung die Option „Objektbuchung prüfen“ aktiviert ist.
  • Schadensmeldungsnr., im Inforegister RELion, wenn Beauftragungen zu einer Schadensmeldung geholt werden sollen.

Danach können die Beauftragungen in den Beleg geholt werden, hierzu betätigen Sie Sammelrechnung erstellen. Es öffnet sich die Übersicht über alle freigegebenen Einkaufszeilen, die zum gewählten Kreditor unter der entsprechenden und ggf. der vorgegebenen Schadensmeldungsnr. vorhanden sind. Markieren Sie die zu übernehmenden Zeilen mit Strg+Linksklick und bestätigen Sie mit OK. Die Zeilen werden in die Rechnung übernommen. Nun können Sie die einzelnen Beträge in den Zeilen erfassen, im Kopf die Rechnungsnr. und das Buchungsdatum eintragen und die Rechnung buchen.

Gutschriften aus Eingangsrechnungen

Vermindert sich der Rechnungsbetrag einer gebuchten Eingangsrechnung nachträglich durch Nachlass, Einbehalt oder Rückerstattung, kann in RELion hierfür eine Kreditoren-Gutschrift erzeugt werden. Über die Suche öffnen Sie hierzu Einkaufsgutschriften und mit Neu eine neue Gutschrift. Mit Beleg kopieren starten Sie den Prozess. Hier wird die Eingangsrechnung ausgewählt, für die eine Gutschrift erstellt werden soll. Wählen Sie Belegart Gebuchte Rechnung. Klicken Sie auf den Lookup-Button im Feld Belegnr. und wählen Sie in der Übersicht die gewünschte Rechnung aus. Bestätigen Sie mit OK.

Die Kreditor- und Rechnungsdaten werden in die Karte übernommen. Noch zwingend zu ergänzen ist die Kreditoren-Gutschriftsnr. Geben Sie dann in der Zeilenansicht im Feld EK-Preis ohne MwSt. den Nettobetrag der Gutschrift ein. Vorbelegt ist zunächst der ursprüngliche Rechnungsbetrag, dies entspricht einer Gutschrift von 100%– der Wert kann aber manuell angepasst werden. Betätigen Sie nach der Freigabe der Gutschrift Buchen. Die Gutschrift wird gebucht und unter Geb. Einkaufsgutschriften archiviert.

Rechnungen und Gutschriften stornieren

Im vorangegangenen Abschnitt haben Sie gesehen, wie eine gebuchte Rechnung durch eine Gutschrift vermindert wird. Theoretisch kann eine Rechnung auf diesem Weg auch vollständig storniert werden, wenn der Gutschriftsbetrag dem Rechnungsbetrag entspricht. In RELion kann aber ein Rechnungsstorno ohne diesen Umweg komfortabel und direkt über die Karte der zu stornierenden gebuchten Rechnung abgewickelt werden. Öffnen Sie die zu stornierende gebuchte Einkaufsrechnung. Wählen Sie hier Korrekturgutschrift erstellen. Es erscheint die erzeugte Gutschrift. Auf diese Weise kann bei Bedarf die Gutschrift zuerst angesehen und anschließend manuell mit Buchen gebucht werden.

Einkaufsgutschrift

Nach dem Buchen wird die Gutschrift archiviert und kann in der Historie eingesehen werden (Geb. Einkaufsgutschriften).

Drucken von Rechnungen und Gutschriften

Aus den Übersichten Verkaufsrechnung und Verkaufsgutschrift lassen sich die Datensätze über den betreffenden Bericht ausdrucken.

Ausdruck über Bericht

Es stehen zwei Optionen zur Verfügung: Rechnung an Debitor (Mieter, Dritte) oder Rechnung an Versicherung. Es werden jeweils diejenigen Berichte verwendet, die im Inforegister RELion angegeben sind. Dabei beachten Sie, dass für Rechnungen und Gutschriften derselbe Bericht verwendet wird. Standardmäßig ist der Bericht als VK-Rechnung abgefasst. Im (seltenen) Fall einer VK-Gutschrift muss der Text entsprechend manuell abgeändert werden.

Historie

Im Bereich der Instandhaltung haben Sie Zugriff auf archivierte Belege verschiedener Art. Bei der Einrichtung von RELion haben Sie bereits gesehen, wie die Archivierung einzelner Belegarten gesteuert werden kann. Unter Erkunden/Historie kann auf folgende Dokumente zugegriffen werden:

Historie

Bereits abgeschlossene Schadens- und Versicherungsmeldungen können reaktiviert werden, falls die Sachlage dies erfordert. Mit Status wechseln kann das aus dem Freigabeablauf bekannte Statuswahlfeld erneut aufgerufen und der Status gewechselt werden. Archivierte Schadensmeldungen können nur vom im Objekt hinterlegten Bearbeiter mit der Hauptrolle Technik, seinem Teamleiter oder deren Stellvertretern reaktiviert werden. Archivierte Versicherungsmeldungen können nur vom in der Schadensmeldung hinterlegten Sachbearbeiter Versicherung, seinem Teamleiter oder deren Stellvertretern reaktiviert werden. Archivierte und gelöschte Beauftragungen können wiederhergestellt werden. Dies kann von Interesse sein, wenn eine Beauftragung versehentlich der falschen Rechnung zugeordnet und beim Buchen gelöscht und archiviert wurde. In diesem Fall kann die Beauftragung aus dem archivierten Beleg wiederhergestellt werden, und zwar über Beleg wiederherstellen.

Anzeige der Belege an Objekt und Einheiten

Auf der Übersichtsseite von Objekt- und Einheiten sehen Sie die Anzahl der jeweils zum Objekt bzw. zur Einheit erfassten Belege (Beauftragungen, Rechnungen etc.). Über den jeweiligen Lookup sind wie üblich auch die einzelnen Datensätze aufrufbar. Auf der Objektkarte steht Ihnen die Infobox Instandhaltung (Diese können Sie durch Personalisieren einblenden.) zur Verfügung.

Infobox

Ebenso gibt es im Einheitenstamm das Inforegister Instandhaltung.

Hinweis

Die Aufrufe aus der Seite RE Objekt greifen auf die Datensätze der Belegköpfe zu, d.h. es wird jeweils die Beauftragung, Rechnung etc. angezeigt. Dagegen stellen die Aufrufe aus den Einheitenvertragskarten die Einkaufszeilen der betreffenden Belege dar. Der Grund hierfür liegt darin, dass ein Beleg Zeilen zu mehreren unterschiedlichen Einheiten beinhalten kann. Es werden nur Einkaufszeilen der Art Sachkonto, Artikel oder WG/Anlage angezeigt. Hierdurch wird vermieden, dass Einkaufszeilen, die z. B. nur Begleittext enthalten, angezeigt werden.

Rahmenpreisabkommen

In der Instandhaltung kann mit Artikelkatalogen gearbeitet werden, z. B., um Einheitspreisabkommen abzubilden. Die einzelnen Leistungen werden als Artikeldatensätze im MS Dynamics-Standard erfasst, die bei der Beauftragung verwendet werden. Im Inforegister Lager, kann der Artikel einer Branche/Gewerk zugeordnet werden.

Artikelkarte

Wichtig

In RELion werden keine Lagerverbrauchsposten gebildet. Wenn Artikel verwendet werden, ist daher darauf zu achten, dass keine Lagerorte eingerichtet werden.

In der Karte Textbaustein kann die detaillierte Beschreibung der Leistung erfasst werden.

Textbaustein

Am einzelnen Kreditor werden die von ihm angebotenen Leistungen (=Artikel) in der Tabelle Einkaufspreise hinterlegt, mit den entsprechenden EK-Preisen. Öffnen Sie hierzu die Karte des Kreditors. Im Menüband unter Preise finden Sie die Einkaufspreise.

Einkaufspreise

Aufgabenseite Beauftragung:

In der Einkaufszeile wird Art Artikel angegeben und die gewünschte Artikel-Nr. gewählt. Die Beschreibung wird aus dem Artikel übernommen. Nach Angabe der Menge wird der Einkaufspreis vom System ermittelt und eingetragen.

Einkaufsbestellung

Hinweis

Soll eine Beauftragung mit Artikeln aus einer Schadensmeldungszeile generiert werden, wird dort im Feld Erstellung die Option Manuell gewählt. Bei der erzeugten Beauftragung ist dann nur der Kopf gefüllt, die Zeilen können manuell erfasst werden.

Hinweis

Zusätzlich zum Artikel kann immer auch das Feld Objektkonto Nr. gefüllt werden. Dies ist wichtig, weil z. B. ein Artikel „Wand streichen“ sowohl bei Modernisierungsmaßnahmen als auch Schadensbehebungen zum Tragen kommen und deshalb unterschiedlich kontiert werden kann. Die Objektkonto Nr. ist Pflicht, wenn in RE Einrichtung der Haken im Feld Objektkonto Nr. beim Buchen prüfen gesetzt ist. Die Objektkonto Nr. wird über die bekannten Zusammenhänge Branche/Gewerk, Kreditor, Objekt, RE Kontakt – Geschäftsbeziehung und Instandhaltung Einrichtung automatisch in die Einkaufszeile validiert. Alternativ kann der Anwender diese aber auch manuell erfassen. Bei der Validierung der Objektkonto Nr. wird das (aus den Objektkonten) zugehörige Sachkonto gesucht und in das Feld Sachkontonr. validiert.

  1. Das Sachkonto wird benötigt, um im Einkaufsbeleg den Abgleich mit dem Finanzbudget sicherzustellen.
  2. Das Sachkonto wird beim Buchen benötigt: Wenn dieses Feld gefüllt ist, dann sucht das System das Wareneinkaufskonto nicht mehr auf die herkömmliche Weise (Buchungsmatrix -> Wareneinkaufskonto), sondern bucht zwingend auf dieses hinterlegte Sachkonto. Damit ist sichergestellt, dass Objektkonto und Sachkonto immer der Hinterlegung in den Objektkonten entsprechen. Diese Logik mit gefülltem Feld Sachkontonr. gilt immer dann, wenn im Feld Art nicht Sachkonto steht und das Feld Sachkontonr. gefüllt ist. Die Standard-Buchungslogik (ohne Objektkontonr.) funktioniert natürlich weiterhin.

Informationen zu den Ausgangsbelegen

In den RELion-Ausgangsbelegen werden die Firmendaten nicht verwendet. Die relevanten Geschäftsdaten werden aus den Feldern der Zuständigkeitseinheit ermittelt. In Abhängigkeit vom Dokumentenabsender werden entweder die Daten der Zuständigkeitseinheit des Objekteigentümers oder des Verwalters ermittelt und gedruckt.

Absenderlegitimation

In der RE Einrichtung können Sie die Absenderlegitimation getrennt für Miet- und WEG-Verwaltung vornehmen. Das Vertretungsverhältnis des Dokumentenabsenders als Handelnder im Namen des Eigentümers wird damit dargestellt.

Berichtsdarstellung

Eigentümer Druck

Hinweis

Ist der Absender der Eigentümer des Objektes, entfällt dieser Abschnitt. Die Steuernummer ist in diesen Fällen aus den Fußzeilen (bei entsprechender Einrichtung der Zuständigkeitseinheit durch den Anwender) zu entnehmen.

Erläuterung der Absenderlegitimation

  1. Zeile: Im Namen des Eigentümers oder Im Namen der Wohnungseigentümergemeinschaft (je nach Objektkennzeichen gemäß Einrichtung)
  2. Zeile: Absenderzeile des Eigentümers, gemäß Einrichtung im entsprechenden Feld Absenderadresse (5052350) auf der Mandats-ZE oder falls dieses Feld leer ist, dann mit der bestehenden Adress-Funktion, die sich aus Name und Anschrift der Zuständigkeitseinheit bildet.
  3. Zeile: USt-IdNr. oder wenn diese leer ist die Steuernummer des Eigentümers, gem. Einrichtung im entsprechenden Feld der Mandats-ZE, wenn beides leer ist, wird die 3. Zeile nicht gedruckt.

Die Bedingung für den Druck der Absenderlegitimation wird am Objektstamm des Belegkopfes (oder behelfsweise von der Objektnummer der ersten Belegzeile) geprüft:

Niederlassung Verwaltungs ZE <> leer und Niederlassung Verwaltungs ZE <> Mandats-ZE -> Absender des Briefes ist die Niederlassung Verwaltungs ZE (im Namen des Eigentümers bei Mietobjekten oder im Namen der Wohnungseigentümergemeinschaft bei WEG Objekten).

Niederlassung Verwaltungs ZE = leer oder Niederlassung Verwaltungs ZE = Mandats-ZE -> Absender des Briefes ist Mandats-ZE (in eigenem Namen); es entfällt die Absenderlegitimation.

Wichtig

Es gibt in RELion-Ausgangsbelegen keine weitere Ermittlung von Absenderdaten, insbesondere keine Ermittlung einer Steuernummer oder sonstiger Geschäftsdaten. Durch die Gestaltung der Fußzeilen der Zuständigkeitseinheit, wie im nachfolgenden Abschnitt erläutert, können alle benötigten Geschäftsdaten des Absenders individuell erfasst und gedruckt werden.

Dokumentenfußzeilen

Die Fußzeilen des Dokumentes umfassen bis zu 7 Zeilen und bis zu 3 Spalten. Sie sind linksbündig zur jeweiligen Spalte ausgerichtet. Fußzeilen werden nur auf der ersten Dokumentenseite gedruckt.

Fußzeile

Die Fußzeilen werden aus der Zuständigkeitseinheit des Dokumentenabsenders bestückt. Der Absender wird, wie im Abschnitt Absenderlegitimation erläutert, am Objektstamm des Beleges ermittelt.

Einrichtung der Fußzeilen

Die Einrichtung der Fußzeilen erfolgt weiterhin auf der jeweiligen ZE-Karte. Allerdings wurde die Oberfläche zur Einrichtung der Fußzeilen etwas übersichtlicher und transparenter gestaltet.

Die zuvor in der Hintergrundtabelle verwalteten Fußzeilen werden auf diese neue Form der Darstellung und Pflege im Zuge des Updates konvertiert.

Bearbeiter Block

Der Bearbeiter Block ist zweispaltig links ausgerichtet. Am Raster des Anschriftenfeldes orientiert, ergibt sich die Anordnung wie folgt:

  1. Bearbeiter
  2. Telefon
  3. Telefax
  4. E-Mail
  5. leer
  6. Bankverbindung
  7. IBAN
  8. BIC
  9. Kontoinhaber

Adressfeld

Betreffzeilen

Die Betreffzeilen beginnen laut DIN5008 zwei Zeilen unterhalb des Anschriftenfeldes (also in Zeile 14). Der Abstand zwischen Anschriftenfeld und Betreffzeile ist somit immer zwei Leerzeilen, mm Angabe ist nicht vorgeschrieben, da abhängig von Schriftgröße (hier 8PT). Die Betreffzeilen werden dreispaltig und vierzeilig strukturiert. Die Spalten 2 und 3 sind am Bearbeiter Block ausgerichtet. Die Zusammensetzung ist abhängig vom Beleg:

Betreff

Ausweis von MwSt. Spezifikation und MwSt. Klauseln

Entsprechend gesetzlichen Anforderungen zum Ausweis der im Rechnungsbetrag enthaltenden Umsatzsteuer wurden die Ausgangsbelege, soweit sie Rechnungen nach UStG sind, um MwSt. Spezifikation und MwSt. Klauseln erweitert. Die MwSt. Spezifikation wird aber in RELion nur gedruckt, soweit unterschiedliche MwSt. Sätze in einem Beleg Anwendung finden. Die MwSt. Klauseln hingegen werden immer gedruckt, soweit sie in der jeweils angewendeten Buchungsmatrix eingerichtet wurden. In RELion ist für die MwSt. Spezifikation aller Belege der Eintrag im Feld MwSt. Kennzeichen ausschlaggebend für die Gruppierung (entspricht dem Standard von Microsoft Dynamics Business Central). Dies sollte bei der Einrichtung der MwSt. Buchungsmatrix berücksichtigt werden. MwSt. Spezifikation, Muster aus dem Business Central Standard einer VK-Rechnung:

MwSt.

Die Spalten zum Rechnungsrabatt wurden für RELion entfernt:

Rechnung

Die MwSt. Klausel enthält eine Beschreibung zum angewendeten MwSt. Kennzeichen und stammt aus der entsprechenden Einrichtung in der MwSt. Buchungsmatrix. Sie wird unterhalb der Spezifikation gedruckt.

Hinweise zum Arbeiten mit MwSt.-Klausel:

  • In einer Verkaufsrechnung können nicht zwei unterschiedliche MwSt.-Geschäftsbuchungsgruppen verwendet werden.
  • In der MwSt.-Buchungsmatrix dürfen nicht zwei verschiedene Klauseln in der gleichen Geschäftsbuchungsmatrixgruppe definiert werden bei gleichem MwSt.-Kennzeichen.

Ferner reagieren nun die Überschriften auf die beiden unterschiedlichen Optionen (EK/VK Preise inkl. MwSt. ja/nein) bei der Ausweisung der Einzelbeträge. Entsprechend wird auch in der Summenzeile zum jeweils gültigen Sachverhalt die Bezeichnung (inkl. MwSt. oder ohne MwSt.) gewählt. Um das Layout von Berichten noch weiter zu bearbeiten, steht die Beschreibung „Berichtslayout anpassen“ zur Verfügung.

Arbeiten mit Budgets

Wird die Budgetierung verwendet, können Sie die Standard-Auswertungsmöglichkeiten in MS Dynamics 365 nutzen, um die aktuelle Inanspruchnahme des Budgets einzusehen. Bei Freigabe der Beauftragung erfolgt eine Prüfung auf Budgetüberschreitung.

Nachfolgend eine kurze Erläuterung der Standard MS Dynamics 365 Bericht Funktionalität: Öffnen Sie die Liste Kontenschemata und erstellen Sie ein neues Kontenschema für die Auswertung des Instandhaltungsbudgets.

Kontenschemata

Über Prozess/Kontenschema bearbeiten erstellen Sie einen Soll-Ist-Vergleich für das allgemeine Standard-Instandhaltungsbudget:

Kontenschema

Beziehen Sie sich auf die Konten, die Sie auswerten möchten. Bearbeiten Sie mit der Funktion Spaltenlayouteinrichtung bearbeiten das Spaltenlayout. Wählen Sie im Feld Name SOLL-/IST.

Spaltenlayout

Hier können Sie auch mit Formeln arbeiten, um sich beispielsweise den Restbetrag des nicht ausgeschöpften Instandhaltungsbudgets - in diesem Beispiel pro Sachkonto bzw. Sachkontogruppe - zu ermitteln. Lassen Sie sich das Ergebnis (ggf. gefiltert nach ZE oder Objekt) mit Prozess/Matrix im Menüband anzeigen.

Kontenschemamatrix

Technische Rollencenter Startseite

Im Rollencenter Technische Bearbeitung gibt es zwei Diagramme und eine Kennzahl.

Schadensmeldung pro Objekt

Angezeigt (gestapelte Säulendiagramm) werden gebuchte Einkaufsrechnungen, gefiltert auf Meine Objekte, die einen Bezug zu einer, Schadensmeldung haben. Das Feld Betrag aus der gebuchten Einkaufsrechnung wird für dieses Diagramm herangezogen. Das Diagramm ist nach Objekten kategorisiert.

Auszüge nach Objekt

Angezeigt (Liniendiagramm) werden alle Verträge, deren Vertragsende in dem bestimmten Zeitraum fallen. Kategorisiert wird nach Objekten, angezeigt werden nur Objekte, die in Meine Objekte definiert wurden.

KPI mit Anzahl der auslaufenden Mietverträge

Öffnet man die weiteren Informationen zu dieser Zahl, dann werden auslaufende Mietverträge in einem bestimmten Zeitraum angezeigt. Gefiltert wird hier nicht auf Meine Objekte, sondern die Mietverträge aller Objekte werden in einer Liste angezeigt.

6.2 - Geplante Instandhaltung

Die Geplante Instandhaltung dient der kaufmännischen Abwicklung von Bauprojekten. Zu einem Projekt mit vorgegebenem Projektplanvolumen können die Plankostenpositionen mit bis zu drei Gliederungsebenen eingerichtet werden.

Einführung

Das Modul Geplante Instandhaltung dient der Erfassung größerer Baumaßnahmen im Rahmen der Immobilienverwaltung, von Sanierungen, Umbaumaßnahmen und ähnlichen Vorhaben.

Abgebildet wird hierbei die kaufmännische Seite eines Projekts. Am Beginn stehen die Budgetierung, die Strukturierung der Maßnahme in einzelne Leistungspositionen und die Erfassung der geplanten Kosten. Im weiteren Verlauf erstellen Sie mit RELion die nötigen Beauftragungen, sowie Teil- und Schlussrechnungen bis zum Abschluss des Gesamtprojekts. RELion verarbeitet hierbei auch Garantieeinbehalte, berücksichtigt Umsatzsteuervorgaben und verfügt über Prüfmechanismen zur Kostenkontrolle. Durch verschiedene Auswertungsmöglichkeiten haben Sie zu jeder Zeit Überblick über den kaufmännischen Fortgang des Projekts.

Die Terminorganisation des Projekts im Sinne von Bauzeitenplänen o.ä. wird im derzeitigen Versionsstand nicht abgebildet. Inhaltlich und programmtechnisch steht das Modul in engem Zusammenhang mit der Instandhaltung und greift auf verschiedene Funktionalitäten dieses Bereichs zu.

Einrichtung

Bevor Sie beginnen, legen Sie die nötigen Einrichtungsparameter fest.

Projektentwicklung Einrichtung

Öffnen Sie Projektentwicklung Einrichtung. Die Felder der Einrichtung sind auf drei Inforegister aufgeteilt, die teilweise den Prozessablauf und die Arbeitsweise des Moduls steuern andererseits als Vorbelegung für ein neues Projekt dienen.

Einrichtung

Im Inforegister Allgemein hinterlegen Sie u.a. Definitionen zum Status des Projekts, zu den Einbehalten und zu Textbausteinen, die in der Teil- und Schlussrechnung verwendet werden.

Hinweis

Nur wenn das Feld Rechnungsbegleitschein Speichern aktiv gesetzt ist, wird ein Rechnungsbegleitschein erzeugt und dem entsprechenden Einkaufsbeleg als PDF-Anhang hinzugefügt.

Im Inforegister Budget legen Sie fest, ob und wie Sie mit einem Projektbudget arbeiten möchten.

Unter Baukostenabzüge können Sie entscheiden, ob Sie Bauabzüge auf Teil- und Schlussrechnungen ausweisen möchten und entsprechend die Vorbelegungen für Abzüge für neue Projekte eintragen. Es besteht die Möglichkeit bis zu sechs Bauabzüge mit einer Beschreibung für den Abzug, ein Konto und den Abzugsbetrag in Prozent zu hinterlegen. Das für die Bauabzüge 1-6 hinterlegte Objektkonto muss im Feld RE Kontengruppe Kosten oder Kosten/Zahlung enthalten.

Wichtig

Wir empfehlen Ihnen mit der Einrichtung Einbehalt Teilrechnung inkl. Steuer = ja zu arbeiten. Wenn Sie trotzdem in der Einrichtung Einbehalt Teilrechnung inkl. Steuer = nein ausgewählt haben, kann es zu fehlerhafter Anzeige im Kalkulationsschema im Feld MwSt.-Rechnungsbetrag nach Einbehalt kommen. Dies liegt in der Berechnungsweise des Kalkulationsschemas begründet, die Buchungen im Nachgang werden jedoch korrekt ausgeführt.

Projektbudget

Die Zuordnung eines Budgets in der Projektentwicklung Einrichtung dient zum einen der Kostenkontrolle innerhalb des Projekts, zum anderen späteren Auswertungszwecken. Das Arbeiten mit Projektbudgets ist optional, ein Projekt kann auch ohne Budgetbezug angelegt werden.

Technisch handelt es sich um ein Finanzbudget, das durch eine entsprechende Zuordnung zum Projekt als Projektbudget gekennzeichnet wird. Budgets werden im Rahmen des Finanzmanagements in Business Central Standard Finanzmanagement eingerichtet und daher nicht Gegenstand der Projektentwicklung in RELion.

Hinweis

Einem Finanzbudget können Budgetdimensionen zugeordnet werden. Wird später ein RELion-Projekt angelegt und diesem Budget zugeordnet, werden diese Dimensionen automatisch als Vorgabedimensionen in das Projekt übernommen.

Kostenkontrolle über Ihr Projekt erhalten Sie auch ohne die Nutzung der Funktionalität Business Central-Standard-Budget. RELion stellt Ihnen ebenfalls Budgetfunktionen zur Verfügung. Informationen dazu finden Sie im Kapitel Arbeiten mit Projektplanzeilen und Prüfungen.

Nummernserie

Für die Nummerierung der Projekte wird eine Nummernserie benötigt. Diese wird für RELion nicht gesondert eingerichtet, sondern ist im Standard Business Central übergreifend im Modul Projekte einzurichten. Öffnen Sie Einrichtung Projekte. Im Inforegister Nummerierung im Feld Projektnummern können Sie die Nummernserie für Projekte auswählen.

Einrichtung

Vorbelegung des Eigentümer-/Mieter-Kennzeichens

RELion unterscheidet grundsätzlich zwischen Miet- und WEG-Objekten, deshalb wird an jedem Objekt auch das Eigentümer-/Mieter-Kennzeichen mitgeführt. Falls sich Ihre Verwaltungstätigkeit auf einen der beiden Typen beschränkt, kann in der Einrichtung festgelegt werden, dass das entsprechende Kennzeichen (z. B. Mieter) bei bestimmten Belegen vorbelegt wird und nicht mehr manuell eingegeben werden muss. Dies betrifft unter anderem auch die RE Projektkarte, ferner die RE Angebotsanfrage, RE Beauftragung, RE Einkaufsrechnung, RE Einkaufsgutschrift, RE Verkaufsrechnung und die Schadensmeldung Karte. Über die Suche öffnen Sie Instandhaltung Einrichtung.

Einrichtung

Im Inforegister Allgemein wählen Sie im Feld Vorbelegung Eigentümer/Mieter den gewünschten Wert aus.

Fallbeispiel

In einem Mitobjekt soll das Treppenhaus saniert werden. Das Projekt umfasst die Erneuerung des Geländers und der Trittstufen sowie die Malerarbeiten. Exemplarisch wird für ein Gewerk ein Auftrag vergeben sowie eine Teil- und eine Schlussrechnung erfasst.

Ablaufschema Projektentwicklung

Einrichtung

Neues Projekt anlegen

In diesem Kapitel lesen Sie wie Sie ein neues Projekt anlegen. Zu jedem Projekt gehört eine sogenannte Projektkarte, auf der Sie projektspezifische Festlegungen treffen können. Danach erfolgt die Strukturierung der Maßnahme in einzelne Leistungspositionen mit der Erfassung der geplanten Kosten. Dafür erstellen Sie pro Leistungsposition eine Projektplanzeile mithilfe des Vorgangs Projektplan Erfassung. Im weiteren Verlauf des Projekts erfassen Sie zu den einzelnen Projektplanzeilen eine oder mehrere Beauftragungen, eine oder mehrere Teilrechnungen sowie eine Schlussrechnung. Lesen Sie in den folgenden Kapiteln, wie die Bearbeitung dieser Prozessschritte in RELion erfolgt. Beim Erstellen eines neuen Projekts wird zuerst die Projektstruktur erstellt. Diese Projektstruktur können Sie manuell anlegen oder indem Sie ein bestehendes Projekt oder einzelne Projektplanzeilen aus einem bestehendem Projekt kopieren.

Nachfolgend eine Grafik zur Veranschaulichung der Projektstruktur und der Einrichtungsparameter:

Einrichtung

In unserem Fallbeispiel erstellen wir ein neues Projekt, indem wir die Projektstruktur manuell anlegen. Über die Suche öffnen Sie die Liste Projekte. Sie befinden sich nun in der Übersicht aller aktuellen Projekte. Legen Sie mit Neu ein neues Projekt an. Es wird die RE Projektkarte angezeigt, mit deren Hilfe Sie das Projekt näher spezifizieren.

Inforegister Allgemein

Auf dem Inforegister Allgemein wird im Feld Nr. die Projektnummer durch die nächste verfügbare Nummer, der in der Einrichtung hinterlegten Nummernserie belegt. Erfassen Sie eine Beschreibung des Projekts in den Feldern Beschreibung und bei Bedarf in Beschreibung 2.

Wählen Sie das Objekt über die Felder Eigentümer/Mieter und Objektnr. aus. Falls eine bestimmte Objektstruktur betroffen ist, z. B. ein bestimmtes Gebäude oder ein bestimmter Hauseingang, wählen Sie in den nachfolgenden Feldern die entsprechenden Codes aus. Jedem Projekt kann nur ein Objekt zugeordnet werden -> 1:1 Beziehung (Ausnahme: Projekt mit Mehrfachobjekten) Ein Projekt benötigt immer einen Objektbezug. Das hat zur Konsequenz, dass bei einem Neubauprojekt immer ein Objekt angelegt werden muss.

Einrichtung

Es besteht die Möglichkeit für weitere Objekte eine Projektplanzeile anzulegen und zu bebuchen. Die Besonderheiten zu dieser Funktion entnehmen Sie bitte dem Kapitel Mehrfachobjekte. Bestimmen Sie das Projektvolumen. Das Projektvolumen ist die Summe an Mitteln, die dem Projekt als Gesamtbudget bewilligt werden. Dieser Wert dient der Information, wird aber auch für zwei Betragsprüfungen verwendet:

  • Zum einen wird gegen das Standard-Business Central Projektbudget geprüft (falls eingerichtet). Überschreitet das Projektvolumen oder die Summe aller dem Budget zugeordneten Projektvolumina das zugehörige Business Central-Standard Budget, erfolgt bei der Freigabe ein Warnhinweis. Der Vorgang kann aber trotzdem fortgesetzt werden.
  • Zum anderen wird das Budget der Projektplanzeilen gegen das Projektvolumen geprüft. Bei der Freigabe des Projekts summiert RELion die in den Zeilen eingegebenen Budgetwerte (=Plankosten) und prüft, ob der Gesamtbetrag das auf der Projektkarte angegebene Projektvolumen übersteigt. Ist dies der Fall, wird eine entsprechende Fehlermeldung ausgegeben. Die Freigabe wird nicht zugelassen.

Das Systemfeld Abgeschlossen % zeigt mit einem Prozentwert an, zu welchem Anteil das Projekt abgeschlossen ist. Die Darstellung erfolgt anhand des Verhältnisses der schlussgerechneten Kosten zu den ursprünglichen Plankosten. Beachten Sie, dass in der Projektentwicklung Einrichtung eine Toleranz hierfür eingestellt werden kann.

Inforegister Buchung

Hier haben Sie die Möglichkeit Einstellungen zu buchungsrelevanten Themen vorzunehmen.

Buchung

Hinweis

Werden die Einbehalte auf ein separates Konto gebucht, dann setzen Sie in der RE Einrichtung den Haken bei der Option Kreditorenbuchungsgruppe änderbar.

Wichtig

Wenn Sie als Verwendungsart Vorsteueranteil Objekt auswählen und sich die Vorsteuerquote während der Projektlaufzeit ändert, gilt für jede Teil-/Schlussrechnung die zum Buchungsdatum gültige Vorsteuerquote aus den Objektsteuerdaten. Dies hat zur Folge, dass Teil- und Schlussrechnungen mit verschiedenen Vorsteuerquoten gebucht werden können. Bei der Verwendungsart Vorsteueranteil Projekt oder einer Zuordnung zu einem Berichtigungsobjekt § 15a können Sie dies umgehen und buchen alle Rechnungen mit einer einheitlichen Vorsteuerquote. Ist bei Verwendung Vorsteueranteil Objekt ausgewählt, wird jetzt zusätzlich der Abrechnungskreis berücksichtigt. Das Verhalten bei Ermittlung der VSt. Quote entspricht der Vorgehensweise ohne Projektbezug.

Inforegister Termine

Unter Termine hinterlegen Sie das Startdatum für das Projekt.

Termine

Inforegister Zusatzfelder

In diesem Inforegister hinterlegen Sie ggf. die Informationen zum Projektbudget. Maßgeblich für die Budgetprüfung ist das mit dem Baukonto verbundene Finanzbudget.

Zusatz

Inforegister Baukostenabzüge

Die Felder wurden mit den Werten aus der Einrichtung vorbelegt. Sie können bei Bedarf die Werte an dieser Stelle für das konkrete Projekt ändern. Nur wenn Sie hier einen Bauabzug mit Beschreibung und Konto hinterlegen, können Sie diesen Bauabzug auf Ihren Teil- und Schlussrechnungen in Abzug bringen. Einen auf der Projektkarte hinterlegten Abzug kann man bei der Erstellung der Teil-/Schlussrechnung noch ändern, indem die %-Angabe geändert wird oder ein fester Wert (auch 0,00 EUR) eingetragen wird.

Baukosten

Projektplanzeilen

Projektplanzeilen anlegen

Ein Projekt besteht aus mehreren Einzelmaßnahmen. Diese Einzelmaßnamen werden über die Projektplanzeilen eines Projekts, ähnlich einem Leistungsverzeichnis, abgebildet. Für diese Einzelmaßnahmen, die Sie in sogenannten Projektplanzeilen anlegen, können Sie Beauftragungen erstellen sowie Teil- und Schlussrechnungen generieren und buchen. Dazu rufen Sie von der Projektkarte aus Projektplan Erfassung auf. Beginnen Sie mit der Erfassung der einzelnen Projektplanzeilen mit dem Menübefehl Anfügen oder Einfügen.

Anlegen

Hinweis

Mit Anfügen werden Zeilen unterhalb der markierten Position eingefügt, mit Einfügen werden Zeilen oberhalb der markierten Position eingefügt.

Hinweis

Projektplanzeilen können durch Einrückung strukturiert werden, ähnlich einem Leistungsverzeichnis. Es stehen maximal vier Planungsebenen zur Verfügung. Die Einrückung/Ausrückung von Zeilen erfolgt über die entsprechenden Befehle im Aktionsbereich der Liste Projektplanzeilen. Einzelheiten entnehmen Sie bitte dem Kapitel Hierarchie von Projektplanzeilen.

Wird beispielsweise die Position 1 Demontage Treppengeländer, in mehrere Teilarbeiten gegliedert und separat beauftragt, so ist die Planungsstruktur entsprechend einzurücken. Fügen Sie zunächst auf Position 1 mittels Anfügens eine weitere Zeile ein und strukturieren Sie diese danach mit Einrücken als Planungsebene unterhalb der Position ein. Wiederholen Sie diesen Schritt für jede weitere Zeile, die zur Position 1 als Teilmaßnahme geplant wird. Die obere Planungsebene wird nun in Fettdruck dargestellt, die untere Planungsebene in der Spalte Position eingerückt.

Projektplanzeilen

Zusätzliche Informationen zum Arbeiten mit Projektplanzeilen erhalten Sie im Kapitel Weiterführende Themen und Besonderheiten.

Arbeiten mit Projektplanzeilen

Nachfolgend sind einige wesentliche Felder der Projektplanzeilen näher erläutert.

Bezeichnung Beschreibung
Baukonto Zur Auswahl stehen ausschließlich Konten, denen die RE Kontengruppe Kosten oder Kosten/Zahlung zugeordnet ist.
Budget = Plankosten Hier sind die Plankosten (in Mandantenwährung) für die in der Zeile erfasste Position anzugeben. Die Summe der einzelnen Plankosten wird auf der Projektkarte im Feld Projektvolumen geplant wiedergegeben, sobald das Projekt freigegeben ist. Folgende Definitionen gelten für die Plankosten, sollten diese im Verlauf des Projekts geändert werden:
- Summe Projektplanzeilen der obersten Ebene < Projektvolumen
- Die Summe der untergeordneten Planungsebenen darf die zugehörige übergeordnete Planungsebene nicht überschreiten.
- Arbeiten mit Beauftragungen: Plankosten einer Projektplanzeile > Summe der Beauftragungen
- Arbeiten ohne Beauftragungen: Plankosten einer Projektplanzeile > Summen freigegebener und gebuchter EK-Rechnungen.
Man muss sich pro Projektplanzeilen entscheiden, ob man mit oder ohne Beauftragung arbeiten möchte.
Status Im Feld Status wird der aktuelle Status der Zeile angezeigt (Offen/Freigegeben/ Gesperrt/Schlussgerechnet). Die Änderung des Zeilenstatus erfolgt automatisch über die Änderung des Projektstatus oder manuell pro Zeile, wie hier beschrieben:
Automatische Änderung: Ändert der Projektleiter den Status auf der Projektkarte, erhalten auch alle Zeilen den entsprechenden Status. Ausgenommen sind bereits schlussgerechnete und gesperrte Zeilen.
Manuelle Änderung: Erfolgt durch Projektleiter oder Bearbeiter über den Assist-Button im Feld. Veranlassungen, wie Beauftragungen, Rechnungsbearbeitung etc. können nur erfolgen, wenn der Zeilenstatus auf Freigegeben gesetzt ist. Umgekehrt können Änderungen an der Zeile nur vorgenommen werden, wenn der Status auf Offen steht. Ausnahmen: Die Felder Kreditorennr./Baukonto/Gebäude/ Einheitennr./Einheitenhistorie können auch in freigegebenen Zeilen geändert werden, solange keine Beauftragung erzeugt wurde. Die Felder Einbehalt TR, SR % / Zahlungsbedingungscode TR, SR/Bankkonto können auch nach erfolgter Beauftragung geändert werden. Eine Ausnahme dazu bilden die Plankosten. Diese können unabhängig vom Status geändert werden, sofern Sie in der Projektentwicklung Einrichtung im Inforegister Allgemein die Option des Feldes Plankosten ohne Rücksicht auf Status änderbar gesetzt haben. Wird eine Zeile schlussgerechnet, setzt das System den Status auf Schlussgerechnet. Eine manuelle Änderung auf Schlussgerechnet ist nicht möglich. Die Freigabe ist hierarchisch strukturiert: eine offene Zeile kann nur freigegeben werden, wenn das Projekt und ggf. übergeordnete Zeile freigegeben sind. Bei Freigabe einer Zeile wird geprüft, ob die Plankosten der übergeordneten Zeile dadurch insgesamt überschritten werden. Bei Freigabe einer Zeile des obersten Planlevels wird geprüft, ob das Projektvolumen insgesamt überschritten wird. Eine Überschreitung wird vom System nicht zugelassen.
Einbehalt TR% und Einbehalt SR% Prozentsatz für den Sicherungseinbehalt auf Teil-/Schlussrechnungen. Bei Buchungen von Rechnungen bucht RELion dann automatisch den entsprechenden Anteil als Einbehalt. Diese Funktionalität setzt voraus, dass ein Buchungskonto für Einbehalte hinterlegt wurde (Projektkarte, Register Buchung, über Einbehalt TR/SR Kred. Buchungsgruppe). Details zu diesem Thema finden Sie in den Kapiteln Einbehalte und Bürgschaften anwenden und Sondereinbehalte.
Berechnungsbasis f. Abzüge Schlussrechnung Für die Schlussrechnung besteht die Möglichkeit, in Abhängigkeit davon, ob die Abzüge bereits gebucht wurden oder nicht, die Berechnungsbasis für die Abzüge auszuwählen: -Summe der Beträge aus Teil-/Schlussrechnung, wenn Sie die Abzüge auf Basis der gesamten erbrachten Leistung (Summe aller Teil- und Schlussrechnungen) bilden möchten. - Betrag Schlussrechnung, wenn Sie die Abzüge auf Basis der Rechnungsbeträge aus Schlussrechnung – Summe Teilrechnungen bilden möchten.
Nachlass Dieses Feld ist nur über die Projektplanzeilen-Karte aufrufbar. Hier kann ein Nachlass in % hinterlegt werden, wenn ein solcher mit dem Kreditor vereinbart wurde. Der Nachlass wird direkt vom eingegebenen Rechnungsbetrag abgezogen und mindert somit den Rechnungsbetrag. Dieser Nachlass wird nicht protokolliert und fließt in keinerlei Posten ein. Er ist auf den Einkaufsbelegen nicht ersichtlich.
Verwendung; Vorsteueranteil Sie können pro Projektplanzeile festlegen, welche Vorsteuerquote angewendet werden soll. Haben Sie eine Vorsteuerquote mit Objektbezug gewählt, wird die Vorsteuerquote aus dem Objekt Steuerdaten entnommen. Wichtig: Wenn Sie in einem Einkaufsbeleg einen Abrechnungskreis wählen mit Herkunftsart Gebäude, dann muss in der Projektplanzeile das Gebäude gepflegt sein, andernfalls lässt sich der Beleg nicht buchen. Bitte prüfen Sie in diesem Fall die Herkunft des gewählten Abrechnungskreises.
MwSt.- Gesch.Buch.; Grp.Einbeh.; Schlussrechn. Dieses Feld ist standardmäßig ausgeblendet sowohl in der Karte als auch in der Listenansicht der Projektplanzeilen. In diesem Feld kann eine MwSt.-Geschäftsbuchungsgruppe angegeben werden, die ausschließlich für den Einbehalt Schlussrechnung verwendet wird. Dadurch können die Einbehalte der Schlussrechnung unrealisiert gebucht werden, abweichend zur Leistung der Schlussrechnung.

In der Ansicht der Projektplanzeilen werden eine Reihe von FlowFields angezeigt, über die Sie direkt zu weiteren Ansichten navigieren können. Diese Ansichten öffnen sich mit einem Filter auf die Projektplanzeilen. Bei einigen FlowFields werden die Projektposten mit den entsprechenden Filterungen und Aufsummierungen der jeweiligen EK-Belege geöffnet. Über die FlowFields Anzahl Beauftragung und Betrag Beauftragt öffnen Sie die Ansicht der Beauftragungen. Über die FlowFields der Spalte Einbehalte kommen Sie zu den Bürgschaften und Einbehalten der Projektplanzeilen.

Hinweis

Es wird empfohlen die Spaltenanzeige in der Ansicht der Projektplanzeilen individuell einzustellen, damit Sie optimal bei Ihren Projektaufgaben unterstützt werden und die, für Ihre Arbeit wichtigen, Felder angezeigt bekommt.

Ein Projekt kann erst weiterbearbeitet werden (Beauftragungen, Rechnungserfassung etc.) nachdem es freigegeben wurde. Nach Beendigung der Erfassung aller Projektplanzeilen wird der Status des Projekts von Offen auf Freigegeben gesetzt. Dies wird über die Projektkarte Änderung des Feldes Projektstatus vorgenommen. Möchten Sie nach dem Freigeben des gesamten Projekts Daten einer einzelnen Projektplanzeile ändern, so können Sie in der Ansicht der Projektplanzeilen unter Status ändern den Status einer Projektplanzeilen auf offen setzen und die Projektplanzeilen bearbeiten.

Weitere Details zu den unterschiedlichen Projektstatus entnehmen Sie bitte dem Kapitel Statusänderungen und Prüfungen im Detail.

Hinweis

Um Inkonsistenzen zu vermeiden, beachten Sie bitte folgende Regeln der Verarbeitung von Dimensionswerten. Die Dimensionen der Projektkarte werden beim Anlegen einer Projektplanzeile in diese übernommen. Werden im weiteren Verlauf Einkaufsbelege erstellt, so erhalten diese Belege die Dimension der Projektplanzeile. Das gleiche gilt für die Projektposten. Sind die Dimensionen der Projektplanzeile unterschiedlich zu den Dimensionen in der Projektkarte, dann werden die Dimensionen der Projektplanzeile vererbt. Sind die Dimensionen (z. B. im Kreditor) unterschiedlich zu den Dimensionen in der Projektplanzeile, dann wird der Dimensionswert des Kreditors in die Einkaufsbelege/Projektposten vererbt und überschreibt dort ggf. die Dimension der Projektplanzeile.

Beauftragung erzeugen

Es wird nun eine Beauftragung erzeugt. Dazu markieren Sie die betreffende Projektplanzeile und führen die Aktion Beauftragung erstellen aus. Nach Quittierung des Verarbeitungshinweises, öffnet sich die Seite Beauftragung:

Einkaufsbestellung

Alle notwendigen Angaben wie Kreditor, Baukonto etc. werden automatisch aus der Projektplanzeile übernommen. Bei der ersten Beauftragung, die Sie zu einer Projektplanzeilen erstellen, wird in das Feld EK-Preis das Budget der Projektplanzeilen eingetragen, dieser kann ggf. manuell verändert werden. Er darf jedoch nicht Budget der Zeile übersteigen, andernfalls erhalten Sie eine Fehlermeldung bei der Freigabe der Beauftragung. Wird der Wert manuell verringert, steht die Differenz für weitere Beauftragungen zur Verfügung. Hierzu können Sie entweder die vorhandene Beauftragung nachträglich der Höhe nach anpassen, eine weitere Zeile hinzufügen oder aber auch eine weitere Beauftragung erstellen.

Beim Generieren von weiteren Beauftragungen wird als Auftragssumme automatisch der Differenzbetrag der bisher freigegebenen Beauftragungen zur Planzeilensumme vorgeschlagen (EK-Preis=PPZ-Budget ./. Summe aller freigegebenen Beauftragungen). Dieser Betrag kann wiederum bei Bedarf geändert werden. Die Summe aller Beauftragungen muss nicht den geplanten Kosten entsprechen, darf jedoch nicht höher sein als das Budget. Andernfalls erhalten Sie eine Fehlermeldung bei der Freigabe der Beauftragung.

Geben Sie die Beauftragung mit dem Befehl Freigeben frei, damit die Auftragssumme in den Projektplanzeilen neu kalkuliert werden kann. Sie können für eine Planzeile mehrere Beauftragungen erstellen. Die Anzahl der Beauftragungen zu einer Planzeile wird Ihnen in der Spalte Anzahl Beauftragungen angezeigt. Über den Lookup öffnen Sie die Übersicht der Beauftragungen zur Planungszeile.

Hinweis

  • Beauftragungen können bei mehreren Planungsebenen nur für die jeweils unterste Ebene eines Zweigs erzeugt werden.
  • Auftragswerte werden bei der Anzeige in statistischen und artverwandten Feldern nur bei freigegebenen Beauftragungen berücksichtigt.
  • Es muss nicht zwingend eine Beauftragung erstellt werden. Sie können direkt Teil- oder Schlussrechnungen erstellen. Die Auftragssumme bezieht sich dann auf die Plankosten.
  • Beauftragungen können nicht direkt gebucht werden, es muss zwingend der Weg über Teilrechnung erstellen oder Schlussrechnung erstellen gewählt werden. Andernfalls erhalten Sie eine Fehlermeldung.

In diesem Fallbeispiel haben wir die Beauftragung ausgehend von der Projektplanzeile erstellt. Sie haben jedoch auch die Möglichkeit eine Beauftragung außerhalb des Projekts zu generieren, z. B. über eine Schadensmeldung und den Projektbezug über die Beauftragung herzustellen. Weitere Informationen finden Sie dazu im Kapitel Beauftragung über RE Beauftragung mit Projekt verknüpfen.

Teilrechnung erstellen

Im Fallbeispiel trifft vom Kreditor eine erste Teilrechnung ein. Die Einkaufsrechnungen im Projektmodul erstellen Sie normalerweise über die Funktion Teilrechnung berechnen (bzw. Schlussrechnung berechnen). In dem Fenster, das sich beim Funktionsaufruf Teilrechnung berechnen öffnet, haben Sie vielfältige Möglichkeiten den Anweisungsbetrag für den Kreditor berechnen zu lassen. Folgende Funktionen stehen für die Berechnung der Teilrechnung zur Verfügung und werden nachfolgend erläutert.

Einrichtung

Kumulative Rechnungslegung

In der Teilrechnung besteht die Möglichkeit, das kumulative Abrechnungsverfahren anzuwenden. Das bedeutet, Sie erfassen statt den Teilbeträgen der vorliegenden Einzelrechnung die Gesamtsumme der bisher erbrachten Leistung (=Summe aller bisherigen Teilrechnungen). Das Berechnungsverfahren legen Sie im Feld VOB-Rechnungslegung fest. Dieses Feld steht in der Projektentwicklung Einrichtung, auf der Projektkarte und der Karte der Projektplanzeile zur Verfügung und wird entsprechend der Hierarchie weitervererbt. Das bedeutet, dass die Berechnungsmethode bei Bedarf pro Projektplanzeile unterschiedlich zum Gesamtprojekt festgelegt werden kann -> somit kann eine Auswahl der Methode der Rechnungslegung pro Kreditor getroffen werden. Markieren Sie nun die betreffende Projektplanzeile und wählen die Aktion Teilrechnung berechnen.

Teilrechnung

Das Fenster Teilrechnung berechnen öffnet sich. Dieses beinhaltet zwei Inforegister.

Im Inforegister Allgemein werden alle wesentlichen Daten aus der Projektplanzeile übernommen und können teilweise geändert werden. Ausgenommen von der Änderung sind u.a. die Felder MwSt.- Produkt und Geschäftsbuchungsgruppe, Nachlass, Einbehalt TR% und SR%. Sollten die aus dem Prozentsatz berechneten Einbehalte korrigiert werden, so tragen Sie die gewünschten Beträge in EUR direkt im Inforegister Kalkulationsschemazeilen Teil-/Schlussrechnung ein. Ergänzen Sie die Rechnungsnummer im Feld Kred. Rechn.-/Gutschriftsnr. und das Fälligkeitsdatum. Im Inforegister Allgemein gibt es zusätzlich das Feld Skontodatum. Dieses Datum kann geändert werden, die Änderung wird entsprechend in den Einkaufsbeleg und die Kreditorenposten übernommen.

Kalkulation

Im Inforegister Kalkulationsschemazeilen Teil-/Schlussrechnung werden das Budget sowie die Auftragssumme und ggf. bereits berechnete Leistungen zur Planzeile berechnet und getrennt nach kumuliert, Betrag (= Nettobetrag), MwSt. und Betrag inkl. MwSt. dargestellt. Die Spalte Kumuliert wird nur eingeblendet, wenn Sie im Feld VOB-Rechnungslegung die Kumulative Rechnungslegung ausgewählt haben. Im Falle der kumulativen Rechnungslegung können Sie die einzutragenden Rechnungswerte sowohl in der Spalte Kumuliert als auch in der Spalte Betrag erfassen. Bei kumuliert addieren Sie alle Werte aus den bisherigen Teilrechnungen sowie der aktuell vorliegenden Rechnung. Geben Sie die Werte in die Spalte Betrag ein, so tragen Sie hier nur die Werte der aktuell vorliegenden Rechnung ein. Die zugehörigen Felder der anderen Spalte werden automatisch berechnet.

Folgende Felder können von Ihnen bearbeitet werden:

Rechnungsbetrag Erfassen Sie hier den Betrag, den der Kreditor für seine Teilleistung einfordert (Spalte Betrag), bzw. die Summe aller Leistungen inklusive der aktuellen Teilrechnung (Spalte Kumuliert).
Nachlass Auf dem Eingabeformular für Teil-/Schlussrechnung steht der Nachlass direkt unter der Zeile Rechnungsbetrag. Der Nachlass in EUR wird aufgrund der Definition in der Projektplanzeile ermittelt und vom Rechnungsbetrag abgezogen. Der Rechnungsbetrag nach Nachlass ist die Basis für alle weiteren Berechnungen. Dieser Nachlass wird nicht protokolliert und fließt in keinerlei Posten ein. Er ist auf den Einkaufsbelegen nicht ersichtlich. Das Feld kann hier nicht überschrieben werden.
Einbehalt/Sondereinbehalt von Teilrechnung Bei Bedarf erfassen Sie bereits bei Teilrechnungen im Feld Einbehalt von Teilrechnung einen Betrag, der sodann von der Auszahlung abgezogen und entsprechend verbucht wird. Ist das Feld Einbehalt TR % im Inforegister Allgemein befüllt, so wird der Einbehalt der Teilrechnung automatisch berechnet. Basis ist der Rechnungsbetrag nach Nachlass.
Abzug 1-6 Diese Felder werden aufgrund der Prozentsätze, die auf der Projektkarte hinterlegt wurden, berechnet. Wurde auf der Projektkarte ein Abzug definiert, können die Werte auf der Teilrechnung noch einmal verändert werden, entweder über den Prozentsatz in den Felder Abzug 1-6 % oder über den Wert in den Felder Abzug 1-6 angepasst werden.
Anweisungsbetrag Dieses Feld wird automatisch errechnet, unter Berücksichtigung von Einbehalten, Abzügen, MwSt., Erwerbssteuer und Skonto.

Allgemein

Wichtig

Bei der Berechnung der Teil-/Schlussrechnung kann es zu Rundungsdifferenzen kommen. Gibt man z. B. in der Spalte Betrag inkl. MwSt. den Rechnungsbetrag ein, kann es bei der Ermittlung der Nettowerte in den Zeilen Rechnungsbetrag und Rechnungsbetrag nach Nachlass zu Differenzen kommen. Ausschlaggebend sind die Werte in der Zeile Rechnungsbetrag nach Nachlass. Geben Sie in dem Falle, wenn möglich den Nettobetrag ein. Bei der kumulativen Rechnungslegung kann es zu Rundungsdifferenzen in der Spalte Kumuliert kommen. Dies liegt an der Reihenfolge der Berechnung im Teil-/Schlussrechnungsformular, die wie nachfolgend beschrieben erfolgt:

Geben sie den Rechnungsbetrag in die Spalte Kumuliert ein, wird daraus zuerst der Rechnungsbetrag Betrag errechnet. Daraufhin werden alle weiteren Werte der Spalte Betrag ermittelt. Erst danach werden alle bisherigen Teilrechnungen mit der aktuellen Spalte Betrag aufsummiert und daraus die Werte der Spalte Kumuliert berechnet. Dies kann zu Rundungsdifferenzen der Spalte kumuliert führen, aufgrund der Berechnungsreihenfolge. Die prozentualen Feldberechnungen der Einzelrechnungen wird auf zwei Kommastellen gerundet, bevor die Aufsummierung aller Teilrechnungen stattfindet. Die Einzelrechnungen sind führend und ausschlaggebend, da diese Werte in Rechnung gestellt wurden.

Rechnungsbegleitschein

Vor dem Erstellen bzw. Buchen der Einkaufsrechnung können Sie sich einen Rechnungsbegleitschein anzeigen und ausdrucken lassen. Der Rechnungsbegleitschein stellt die Inhalte des flüchtigen Eingabeformulars für die Teil- und Schlussrechnung im Detail dar. Er weist sowohl Werte der aktuellen Rechnung als auch Summenwerte aller bisher gebuchten Rechnungen aus. Der Bericht kann als Nachweis für die zu buchenden und auszuzahlenden Beträge für die Buchhaltung und gegenüber den Kreditoren dienen. Aus dem Kalkulationsschema heraus können Sie den Rechnungsbegleitschein aufrufen.

Rechnungsbegleitschein

Nach Erfassung der notwendigen Angaben wird die Rechnung über den Befehl EK-Beleg erstellen und buchen gebucht. Alternativ kann die Rechnung über EK– Rechnung erstellen zunächst nur erzeugt werden, um sie zu einem späteren Zeitpunkt zu buchen. Sie finden diese EK-Rechnung in den Einkaufsrechnungen.

Wichtig

Es wird davon abgeraten die Zeilen des Einkaufsbeleges vor dem Buchen manuell zu bearbeiten. Ansonsten kann es zu Problemen in der Weiterverarbeitung kommen. Der Beleg ist komplett zu löschen und über die Funktion TR/SR berechnen erneut anzulegen. Werte wie externe Belegnummer oder das Buchungsdatum können dagegen problemlos im bereits erstellen EK-Beleg geändert werden.

Hinweis

Alle erzeugten und gebuchten Belege lassen sich sowohl aus der betreffenden Projektplanzeile als auch aus der Projektkarte heraus über Beauftragungen bzw . EK- Rechnungen bzw. EK-Gutschriften im Menüband aufrufen.

Im Fallbeispiel wurde der Standardanwendungsfall von Teil- und Schlussrechnungen mit Projektbezug aufgezeigt. Lesen Sie im Kapitel Alles rund um Beauftragungen und Rechnungen u.a. wie Sie eine Einzelrechnung mit Projektbezug buchen können. Im Kapitel Bauabzüge ist die Funktionalität Abzüge in Teilrechnungen und Schlussrechnungen dokumentiert.

Schlussrechnung erstellen

In unserem Beispiel trifft die Schlussrechnung vom Kreditor ein. Diese wird wie folgt in RELion erzeugt und gebucht. Markieren Sie die betreffende Projektplanzeile und wählen die Aktion Schlussrechnung berechnen.

Es öffnet sich nun ein Fenster zum Berechnen des Anweisungsbetrages, dieses ist analog auszufüllen, wie im vorigen Kapitel Teilrechnung erstellen erläutert.

Der Rechnungsbetrag, den Sie im Feld Rechnungsbetrag eintragen, ist der Gesamtbetrag der Gesamtleistung und muss sich innerhalb des Toleranzbereichs bewegen, den Sie in der Projektentwicklung Einrichtung festgelegt haben, andernfalls erhalten Sie eine Fehlermeldung. Basis für die Toleranzberechnung ist das Feld Rechn.-Betrag nach Nachlass in der Spalte Kumuliert. Dieses wird gegengeprüft gegen Summe Beauftragung oder falls ohne Beauftragung gearbeitet wurde gegen das Budget der Planzeile. Die Bauabzüge werden nicht berücksichtigt.

Schlussrechnung

Der Anweisungsbetrag wird automatisch errechnet, ggf. unter Berücksichtigung von Teilrechnungen, Sicherheits-einbehalten, Abzügen, MwSt. und Skonto. Nach Erfassung der notwendigen Angaben wird die Rechnung über den Befehl EK- Beleg erstellen und buchen gebucht. Alternativ können Sie die Rechnung über EK- Beleg erstellen zunächst nur erzeugen, um diese zu einem späteren Zeitpunkt zu buchen. Diese Rechnung finden Sie in den Einkaufsrechnungen.

Einkaufsrechnung

Rechnungsbegleitschein

Vor dem Erstellen bzw. Buchen der Einkaufsrechnung können Sie sich einen Rechnungsbegleitschein anzeigen und ausdrucken lassen. Dazu öffnen Sie den Rechnungsbegleitschein.

Rechnungsbegleitschein

Folgende Sachposten werden bei der Buchung der Schlussrechnung gebildet:

Sachposten

Im diesem Fallbeispiel wurde der Standardanwendungsfall von Teil- und Schlussrechnungen mit Projektbezug aufgezeigt. Lesen Sie im Kapitel Alles rund um Beauftragungen und Rechnungen u.a., wie Sie eine bereits gebuchte Schlussrechnung ändern bzw. stornieren können oder eine Einzelrechnung mit Projektbezug buchen können.

Wichtig

Der Rechnungsbegleitschein gibt die Rechnungsdaten des aktuellen Beleges wieder, wie sie im Kalkulationsschema hinterlegt sind. Wird der Einkaufsbeleg nachträglich manuell bearbeitet, kann es zu Abweichungen zwischen dem Begleitschein und dem gebuchten Einkaufsbeleg kommen. Die Funktion dient der Prozesssicherheit und Nachvollziehbarkeit, ersetzt jedoch nicht die Prüfung der finalen Belegdaten.

Berechnung des Einbehaltes in der Schlussrechnung

Die Basis für die prozentuale Berechnung des Einbehaltes der Schlussrechnung ist folgende:

Nach Eingabe des Rechnungsbetrages (Kumuliert, Betrag oder Betrag inkl. MwSt.) wird das Feld Rechn.-Betrag nach Nachlass in der Spalte Kumuliert berechnet. Dies ist auch teilweise die Basis für die Berechnung des Felds Abzug Einbehalt SR (abhängig von der Auswahl der Berechnungsart von TR/SR). Für den Abzug Einbehalte Schlussrechnung und Teilrechnung gibt es im Schlussrechnungs-Kalkulationsschema jeweils zwei Zeilen. Im Feld Abzug Einbehalt SR wird der Einbehalt der Schlussrechnung angezeigt, im Feld Bisheriger Einbehalte TR der Einbehalt der Teilrechnung.

Das Feld Abzug Einbehalt SR kann weiterhin manuell bearbeitet werden. Der Betrag dieses Feldes ist ausschlaggebend für die Höhe des Einbehaltes, der mit der Buchung der Schlussrechnung für diese Projektplanzeile gebildet wird. Bereits gebildete Einbehalte aus den Teilrechnungen werden wie bisher mit Buchung der Schlussrechnung aufgelöst.

Hinweis

Haben Sie Teilrechnungseinbehalte gebucht und auf der Karte der Projektplanzeile ist keine Prozentangabe für Einbehalte aus Schlussrechnung angegeben, dann wird im Kalkulationsschema der Schlussrechnung der Wert Teilrechnungseinbehalt negativ in die Zeile Bisherige Einbehalte aller TR eingetragen und positiv in die Zeile Abzug Einbehalt SR. D. h., es wird erst einmal davon ausgegangen, dass der Einbehalt aus den Teilrechnungen in gleicher Höhe als Schlussrechnungseinbehalt gebildet werden soll. Möchten Sie dies nicht, so ist ein neuer Wert in der Zeile Abzug Einbehalt SR einzutragen. Tragen Sie dort den Wert 0 ein, wenn der Teilrechnungseinbehalt aufgelöst werden soll und kein neuer Schlussrechnungseinbehalt gebildet werden soll.

Einrichtung

Über das Thema Einbehalte in Teilrechnungen informiert Sie das Kapitel Einbehalte und Bürgschaften anwenden. Im Kapitel Bauabzüge ist die Funktionalität Abzüge in Teilrechnungen und Schlussrechnungen dokumentiert.

Korrekturreport Projektplanzeile Status „schlussgerechnet“

Es gibt einen Korrekturreport , der es erlaubt Projektplanzeilen mit dem Status schlussgerechnet zu versehen. Dies ist Voraussetzung, um ein Projekt abzuschließen. Der Report ist nur über Run Objekt aufzurufen. Der Report setzt eine Projektplanzeile auf den Status **Schlussgerechnet, ohne die Erstellung einer zugehörigen Schlussrechnung.

Vor Ausführung der Funktion ist folgendes zu prüfen:

  • Gibt es Einbehalte für Teilrechnungen? Diese sind zu stornieren oder freizugeben.
  • Wurden Projektposten manuell über das Projektbuchblatt erstellt? Wenn ja, sollten diese 2-zeilig gebucht worden sein. Einmal als gebuchte Einkaufsrechnung auf das Baukonto und einmal als Verbindlichkeit auf den Kreditor.
  • Wurde ggf. ein Budget freigegeben?

Bei übergeordneten Zeilen wird der Status automatisch auf schlussgerechnet gesetzt, sobald alle untergeordneten Zeilen schlussgerechnet wurden. Der Bericht ist nur über Objekt ausführen zu erreichen.

Wichtig

Es wird empfohlen, diesen Bericht nur mit einem Berater bzw. Supportunterstützung auszuführen. Dieser Bericht führt keine Änderungsbuchungen bzgl. Einbehalte, Bauabzüge, bzw. der Leistung. Diese Aktion kann nicht rückgängig gemacht werden.

Abschluss des Projekts

Sobald eine Projektplanzeile schlussgerechnet ist, ändert sich ihr Status automatisch auf Schlussgerechnet. Übergeordnete Zeilen ändern dabei ihren Status ebenfalls automatisch auf Schlussgerechnet, sobald alle untergeordneten Zeilen auf Schlussgerechnet stehen. Sind alle Zeilen aller Ebenen auf Schlussgerechnet gesetzt, ändert sich auch der Projektstatus auf der RE Projektkarte automatisch auf Schlussgerechnet. Weitere Hinweise zu den einzelnen Projekt- und Zeilenstatus finden Sie im Kapitel Statusänderungen und Prüfungen im Detail.  

Weiterführende Themen und Besonderheiten

Einkaufsrechnung

Mit der Funktion Betrag aufteilen in den Zeilen einer Einkaufsrechnung mit Projektbezug kann eine Zeile in zwei Zeilen aufgeteilt werden. Durch Ausführen der Aktion Betrag aufteilen wird unterhalb der Zeile eine weitere Zeile erstellt.

Die Beträge müssen anschließend manuell in beide Zeilen eingetragen werden. Erst danach kann die Rechnung gebucht werden.

Der Anwender ist dafür verantwortlich, dass die Summe der auf das Baukonto gebuchten Beträge korrekt ist, wenn die Funktion verwendet wird. Die Nutzung sollte mit Bedacht und nur in Ausnahmefällen erfolgen.

Hinweis

In Schlussrechnungen wird ausschließlich der Schlussrechnungsbetrag (SR-Betrag) aufgeteilt, nicht bereits berechnete Teilrechnungsbeträge (TR-Beträge).

Die Funktion steht ausschließlich für Einkaufsrechnungen zur Verfügung, die mit einer Projektplanzeile verknüpft sind – unabhängig davon, ob die Rechnung aus einer Projektplanzeile erzeugt wurde oder nachträglich mit einem Projekt verknüpft wird. Sie kann nur für Zeilen genutzt werden, deren Objektkonto dem Baukonto der Projektplanzeile entspricht. Das Feld Teil-Schlussrechnungszeilenart muss den Wert Teilrechnung oder Schlussrechnung enthalten.

Abweichende Angaben wie der Abrechnungskreis können in der neuen Zeile erfasst werden. Objektkonto sowie die Kennzeichnung Teilrechnung/Schlussrechnung werden automatisch an die Projektposten und Sachposten übergeben.

Betrag aufteilen

Projektplanzeilen

Hierarchie von Projektplanzeilen

Projektplanzeilen lassen sich hierarchisch strukturieren. Durch Einrückung können Unterzeilen gebildet werden. Dies ist auch über mehrere Hierarchieebenen möglich. Im folgenden Beispiel wurden zwei Zeilen angelegt, diese sind zunächst noch auf einer Ebene.

Ebene

Nun markieren Sie die untere Zeile und verschieben diese mit Einrücken um eine Planungsebene, also eine Hierarchieebene, nach unten.

Einrücken

Die Hauptzeile wurde in Fettdruck markiert und kennzeichnet nun die Summenzeile als übergeordnete Planungsebene. Analog funktioniert das Ausrücken, hier können Sie eingerückte Zeilen in der Hierarchie wieder nach oben verschieben. Mit dem gleichen Verfahren können dadurch bis zu vier Ebenen erstellt werden.

vier Ebenen

Übergeordnete Planungsebenen werden in Fettdruck dargestellt. Zu übergeordneten Planungsebenen können keine Aufträge erfasst werden. Diese Zeilen dienen ausschließlich der Strukturierung des Projekts und der Summendarstellung untergeordneter Ebenen. Um Plankosten übergeordneter Zeilen automatisch aus denen der untergeordneten berechnen zu lassen wählen Sie Plankosten neu berechnen. Näheres hierzu im Kapitel Plankosten neu berechnen.

Mit dem Befehl Einfügen fügen Sie eine neue Planzeile oberhalb der markierten Zeile ein. Mit dem Befehl Anfügen fügen Sie eine Planzeile unterhalb der markierten Zeile ein.

Wichtig

Die beiden ersten Spalten des Projekts Position und Beschreibung sind in der Standardansicht fixiert. Sie sollten die Ansicht für die erste Spalte nicht ändern, da ansonsten die optische Darstellung der Zeilenhierarchie (Einzugsabstand im Feld Position) nicht sichtbar wird.

Die vertikale Ansicht der Zeilen (Detailtiefe Planungsstruktur) lässt sich ändern, indem Sie die Pfeile neben Position wählen. Damit können Sie die Zeilen erweitern bzw. reduzieren.

Projektplanzeilen

Zusammenhänge von Planungsebene und Planungsebenencode

Nachfolgend finden Sie einige Anmerkungen zur systeminternen Verarbeitung der Felder Planungsebene und Planungsebenencode 1 bis 4. Diese Felder werden automatisch anhand der Hierarchie der Projektplanzeilen belegt und fließen ebenfalls in die Projektkostenplanzeilen und RE Projektposten ein.

Die Inhalte der Felder Planungsebene und Planungsebenencode 1 bis 4 der Projektkostenplanzeilen und RE Projektposten entsprechen immer genau den gleichnamigen Feldern der verknüpften Projektplanzeilen. Das heißt, sollte sich eines oder mehrere dieser Felder einer Projektplanzeile ändern, z. B. durch das Ein-/Ausrücken der Zeile, erfolgt im Hintergrund eine automatische Aktualisierung der verknüpften Projektkostenplanzeilen und RE Projektposten durch das System. Im Gegensatz zu den Projektplanzeilen dienen die angesprochenen Felder in den Projektkostenplanzeilen und RE Projektposten ausschließlich zu Filterzwecken. In den Projektplanzeilen sind die Felder Planungsebenencode 1 bis 4 ein wesentlicher Bestandteil des Schlüssels zur Darstellung der jeweiligen Projektstruktur in allen wesentlichen Oberflächen. Die Zusammenhänge sehen dabei wie folgt beschrieben aus:

  • Projektplanzeilen der Planungsebene 0: Das Feld Planungsebenencode 1 wird bei diesen Zeilen in 10.000er-Schritten beim Anfügen von neuen Planzeilen durchnummeriert. So besteht die Möglichkeit, Projektplanzeilen auf gleicher Planungsebene durch die Wahl eines Zwischenwertes für den Inhalt des Planungsebenencodes 1 einzufügen. Die Inhalte der Felder Planungsebenencode 2 bis Planungsebenencode 4 sind bei Projektplanzeilen der Planungsebene 0 immer gleich 0. Untergeordnete Projektplanzeilen sind immer durch identische Werte im Feld Planungsebenencode 1 mit der übergeordneten Planzeile der Planungsebene 0 verknüpft.
  • Projektplanzeilen der Planungsebene 1: Der Inhalt des Feldes Planungsebenencode 1 entspricht dem der übergeordneten Projektplanzeile und schafft somit eine direkte Verknüpfung. Das Feld Planungsebenencode 2 wird in 10.000er-Schritten beim Anfügen von neuen Planzeilen der Planungsebene 1 durchnummeriert. So können analog zur Funktionalität Projektplanzeilen der Planungsebene 0 (s.o.) neue Zeilen eingefügt werden. Die Inhalte der Felder Planungsebenencode 3 bis Planungsebenencode 4 sind bei Projektplanzeilen der Planungsebene 1 immer gleich 0. Untergeordnete Projektplanzeilen sind durch identische Werte der Felder Planungsebenencode 1 und Planungsebenencode 2 mit der übergeordneten Planzeile der Planungsebene 1 verknüpft.
  • Projektplanzeilen der Planungsebene 2 und 3: Funktionalität folgt den oben beschriebenen Zusammenhängen.

Planungsebene

Projektplanzeilen kopieren

RELion bietet die Möglichkeit, Projektplanzeilen von einem Projekt in ein anderes zu kopieren. Auf diese Weise können z. B. Musterprojekte erstellt werden, deren Struktur immer wieder verwendet werden kann. Die wichtigsten Fakten im Überblick:

  • Der Kopiervorgang wird aus dem Zielprojekt gestartet.
  • Es werden alle Zeilen des Quellprojekts inklusive der hierarchischen Struktur (Einrückungen) übernommen.
  • Es werden alle wesentlichen Werte aus den Quellzeilen kopiert, wie z. B. Positionsnr., Beschreibung, Planmengen, etc.
  • Die Planwerte/Budgetwerte werden kopiert, falls diese Option beim Kopiervorgang gewählt wird.
  • Das Baukonto kann wahlweise aus dem Quellprojekt oder aus dem Zielprojekt übernommen werden.
  • Nicht kopiert werden evtl. vorhandene Belege (Aufträge, Rechnungen), da diese für das Zielprojekt nicht relevant sind.
  • Ebenfalls nicht kopiert werden die Projektnr. sowie Objektinformationen, da diese aus dem Zielprojekt übernommen werden.
  • Um die Felder Nachlass %, Kreditorennr., Einbehalt TR, Einbehalt SR, Baukonto, Zahlungsbedingungscode TR, Zahlungsbedingungscode SR, Prozent für Abzüge 1-6 und Konto für Abzüge 1-6, Berechnungsbasis für Abzüge aus den Projektplanzeilen zu übernehmen muss die entsprechende Option gesetzt werden.
Projektplanzeilen in leeres Projekt kopieren (Standardfall)

Der Aufruf erfolgt von den Projektplanzeilen des Zielprojekts aus, über die Funktion Zeilen aus Projektplan kopieren…

Es öffnet sich der Bericht RE Projektplan kopieren. Wählen Sie die gewünschten Parameter. Starten Sie die Verarbeitung mit OK. Die Zeilen des Quellprojekts werden in das Zielprojekt kopiert.

Projektplan kopieren

Wenn Sie das Feld Zusätzliche Feldinhalte kopieren aktivieren, dann werden folgender Felder aus der Projektplanzeile des Quellprojektes in die Projektplanzeile des Zielprojektes kopiert: Nachlass %, Kreditorennr., Einbehalt TR, Einbehalt SR, Baukonto, Zahlungsbedingungscode TR, Zahlungsbedingungscode SR, Prozent für Abzüge 1-6 und Konto für Abzüge 1-6, Berechnungsbasis für Abzüge.

Feldinhalte kopieren

Bei der Auswahl **Zusätzliche Feldinhalte kopieren **wird das Objektkonto immer aus den Projektplanzeilen kopiert, egal wie die Einstellung in dem Feld Objektkonto kopieren aus lautet. Wenn Sie im Nachgang Kreditoren ändern, werden die Zahlungsbedingung des Kreditors in die Projektplanzeilen validiert.

Beim Kopieren von Projektplanzeilen bei Projekten mit Mehrfachobjekten ist es möglich, die Objekte aus den Projektplanzeilen des Quellprojektes zu übernehmen. Voraussetzung ist, dass die Objekte zur Eigentümer-ZE des Zielprojektes gehören. Dazu steht das Feld Objekt kopieren in der Funktion Projektplanzeilen kopieren zur Verfügung.

Objekt kopieren

Beim Kopieren von Projektplanzeilen werden die Informationen von Mieter/Eigentümer und Objekt mit Gebäude, Hauseingang, Einheitennr. Einheitenhistorie (wenn diese ausgefüllt sind) übernommen. Es wird überprüft, ob alle Objekte der zu kopierenden Projektplanzeilens zur Eigentümer ZE des Zielprojektes passen. Ist dies nicht der Fall, wird der Kopiervorgang abgebrochen.

Projektplanzeilen zu bestehenden Zeilen hinzukopieren (Sonderfall)

Auch wenn im Zielprojekt bereits Zeilen vorhanden sind, kann die Kopierfunktion genutzt werden.

Wichtig

  • Die Bedienung erfordert eine genaue Kenntnis der Planungsebenen-Struktur.
  • Es werden jeweils die kompletten Planungszeilen eines Vorlageprojekts inklusive der jeweiligen Planzeilenstruktur in das Zielprojekt kopiert, eine Einzelauswahl ist nicht möglich, nicht benötigte Planzeilen können hinterher wieder aus dem Zielprojekt gelöscht werden.
  • Es wird immer oberhalb der markierten Zeile in die bestehende Struktur eingefügt.
  • Die Planungsebene der Ausgangszeile im Zielprojekt wird auf die oberste Planungsebene des Quellprojekts übertragen und ggf. tiefere Planungsebenen des Quellprojekts entsprechend hochgezählt, die maximale Anzahl von vier Planungsebenen darf dabei nicht überschritten werden, ansonsten bricht der Kopiervorgang mit einer Fehlermeldung ab.
Beispiel für das Einfügen zwischen bestehende Zeilen

Hier soll zwischen bestehende Zeilen B (Planungsebene 1) und C (Planungsebene 2) ein Vorlageprojekt einkopiert werden. Zu diesem Zweck markieren Sie die Zeile C und führen mit der Funktion Zeilen aus Projektplan kopieren… den Kopiervorgang aus.

PPZ

Die gesamte an dieser Stelle eingefügte Struktur wird sich im Planlevel an der Ausgangszeile (C, Planungsebene 2) orientieren, d. h., die oberste Zeile des Quellprojekts wird unter Zeile B auf Ebene 2 eingeordnet. Untergeordnete Zeilen des Quellprojekts werden entsprechend der Hierarchie ebenfalls auf ein niedrigeres Planlevel verschoben. Da insgesamt vier Planungsebenen zur Verfügung stehen, kann in diesem Fall das Quellprojekt maximal zwei Planungsebenen umfassen (da bereits auf Ebene 2 eingefügt wird). Andernfalls kommt es zu einer Fehlermeldung und Abbruch des Vorgangs.

PPZ

Beispiel für das Einfügen unterhalb bestehender Zeilen:

Hier soll unter die vorhandenen Zeilen ein weiterer Zeilenblock kopiert werden. Fügen Sie dazu zunächst eine Hilfszeile unter D ein und rücken sie die Zeile soweit ein bzw. aus, wie sie diese als Ausgangsebene für das zu kopierende Projekt benötigen, z. B. auf Ebene 0:

Hilfszeile

Fügen Sie eine weitere Hilfszeile in gleicher Planungsebene direkt darunter ein und führen Sie die Kopierfunktion von der unteren Hilfszeile ausgehend aus.

weitere Hilfszeile

Das Quellprojekt wurde beginnend mit Planungsebene 0 zwischen die Hilfszeilen kopiert. Anschließend können Sie die Hilfszeilen wieder löschen. Die erste Hilfszeile diente dabei der Vorgabe der Planungsstrukturebene für das einzufügende Quellprojekt und die zweite Hilfszeile als Basiszeile für den Kopierauftrag, da dieser stets auf Basis der markierten Zeile das Quellprojekt einfügt.

Auf diese Weise können Sie die bestehende Objektstruktur zu jeder Zeit entsprechend erweitern.

Projektplanzeilen löschen

Eine Projektplanzeile kann nur gelöscht werden, wenn folgende Bedingungen erfüllt sind.

  • Status der Projektplanzeile ist Offen.
  • Es sind keine verknüpften EK-Belege (Beauftragungen, Rechnungen, Gutschriften in der Erfassung/Bearbeitung) vorhanden. Der Status dieser EK-Belege ist dabei unerheblich.
  • Es darf kein Budget mehr vorhanden sein (Budget = 0).
  • Es gibt keine verknüpften Projektposten. Stornierte Posten spielen keine Rolle.
  • Es dürfen keine verknüpften Einträge in den RE Projektbuchblättern vorhanden sein.
  • Es gibt keine verknüpften Einträge in den Bankbürgschaften/Einbehalten. Stornierte Einbehalte spielen keine Rolle.

Sind diese Bedingungen erfüllt, wird die ausgewählte Projektplanzeile mit allen ihr untergeordneten Planzeilen gelöscht. Mit den Planzeilen werden vorhandene Budgetposten, stornierte Projektposten, stornierte Einbehalte auf der Seite Bürgschaften – Einbehalte und eventuelle Bemerkungen/Beschreibungen gelöscht.

Systematik der Projektposten

Die RELion Projektentwicklung verwendet im Hintergrund eine Systematik sogenannter Projektposten. Jede Abarbeitung von Belegen, wie im Fallbeispiel geschildert, erzeugt solche Posten. Für Sie bedeutet dies, zum einen größere Transparenz, da die Posten jederzeit eingesehen werden können, zum anderen funktionale Flexibilität durch die Möglichkeit der manuellen Bearbeitung (s. a. Projektbuchblatt).

Die Posten beziehen sich immer auf eine Projektplanzeile und können über diese aufgerufen werden. Markieren Sie dazu die betreffende Zeile und wählen Sie Posten. Es öffnet sich die Liste Projektposten:

Projektposten

Folgende Vorgänge führen zu Modifikationen der Tabelle:

  • Die Freigabe und das Buchen von projektbezogenen Einkaufsbelegen (Beauftragung, Teil-/Schlussrechnung) führen zu Einträgen in die Tabelle RE Projektposten.
  • Das Buchen von projektbezogenen Einkaufsbelegen (Teil-/Schlussrechnungen, und Einzelrechnungen) führt zu Einträgen (Aufwand, Verbindlichkeiten, Skonto u. Restbeträge) in der Tabelle RE Projektposten.
  • RE Projektposten, die auf nicht gebuchten Einkaufsbelegen (Beauftragungen, freigegebene Teil-/Schlussrechnungen) beruhen, werden mit dem Rücksetzen des Freigabestatus bzw. dem Löschen des Belegs ebenso gelöscht (Ausnahme: Das Löschen von Beauftragungen nach Archivierung des Belegs).
  • Die Modifikation von projektbezogenen Sach- und Kreditorenposten, ebenso wie neue/geänderte Deb.-Kreditorenposten führen zur Aktualisierung der verknüpften RE Projektposten.

Im Ergebnis bedeutet dies, dass für einen Vorgang ein oder mehrere Projektposten erzeugt werden. So erzeugt die Freigabe einer Beauftragung einen Posten. Das Buchen einer Rechnung erzeugt zwei Posten (Aufwandsposten und Verbindlichkeitsposten), ebenso das Buchen eines Einbehalts. Das Buchen einer Schlussrechnung kann bis zu drei Posten erzeugen (Aufwandsposten, Verbindlichkeitsposten, Abzugsposten der bereits gebuchten Teilrechnungen).

Projektbuchblatt

Das Erstellen, Ändern und Löschen von Projektposten erfolgt immer über das Projekt Buch.-Blatt. Dazu werden entsprechende Einträge über die Projekt Buch.-Blattzeilen erstellt und anschließend gebucht. Im beschriebenen Standardablauf werden vom Benutzer keine zusätzlichen Tätigkeiten erwartet, vielmehr findet automatisch im Rahmen der im Folgenden gelisteten, projektbezogenen Funktionalitäten eine Aktualisierung der verknüpften RE Projektposten durch das System statt:

  • Das Freigeben, Status zurücksetzen von Beauftragungen, Teil- und Schlussrechnungen (-gutschriften)
  • Das Buchen von Einzel-, Teil- und Schlussrechnungen (-gutschriften)
  • Der Ausgleich von projektbezogenen Kreditorenposten
  • Der Storno von Belegen

Eine Alternative stellt die manuelle Erfassung von Projekt Buch.-Blattzeilen durch den Benutzer dar. Über diesen Weg haben Sie die Möglichkeit, Änderungen/Korrekturen von Projektkosten zu erfassen, die keine direkten Beziehungen zu Systembelegen haben. Unter anderem wäre dies eine Möglichkeit, um eine Projekthistorie aus Fremdsystemen ohne direkten Bezug zu anderen Business Central-Modulen wie Finanzbuchhaltung, Einkauf, etc. zu übernehmen.

Wichtig

Vom System werden nur eingeschränkte Plausibilitätsprüfungen durchgeführt. Achten Sie deshalb darauf, dass z. B. beim Erfassen von gebuchten Teilrechnungen alle Einträge für Teilrechnungsbetrag, Einbehalt-Teilrechnung, Verbindlichkeiten etc. vollständig und bezüglich ihrer Zahlenwerte konsistent sind.

Öffnen Sie das Projekt Buch.-Blatt.

Projektbuchblatt

Die Systematik der Buch.-Blattnamen entspricht der des Business Central Standard und wird hier nicht näher erläutert. Die Felder der Buch.-Blatt-Zeilen sind im Wesentlichen aus der RELion-Buchhaltung und dem Business Central Standard bekannt. Hinzuweisen ist auf die beiden Felder Postenart und Teil-/Schlussrechnungszeilenart:

Postenart:

Postenart

Über den Inhalt des Feldes Postenart lässt sich die Herkunft der Werte einer konkreten Belegart und Tabelle zuordnen:

Beauftragung, Eink.-Rechnung, Eink.-Gutschrift Diese Einträge beziehen sich auf freigegebene Einkaufsbelege (direkte Tabellenbeziehung bei Verknüpfung zu einer Systembuchung: EK-Kopf und EK-Zeile).
Geb. Eink.-Rechnung, Geb. Eink.-Gutschrift Diese Einträge beziehen sich auf gebuchte Einkaufsbelege (direkte Tabellenbeziehung bei Verknüpfung zu einer Systembuchung: Sachposten).
Verbindlichkeiten Rechnung, Verbindlichkeiten Gutschrift Diese Postenart wurde zusätzlich zur Ermittlung von Verbindlichkeiten, Restbeträge und gewährtem Skonto eingefügt. Diese Informationen lassen sich nicht direkt aus den gebuchten Belegen (s.o.) ermitteln (direkte Tabellenbeziehung bei Verknüpfung zu einer Systembuchung: Kreditorenposten).
Aufwand d.n. anrechenbare Vorsteuer Diese Einträge stammen aus der Stapelverarbeitung der Umsatzsteueranmeldung, die die nicht abzugsfähige Vorsteuer in die Sachposten zurückschreibt und damit auch in den Projektposten aufwandserhöhend dargestellt wird.

Weitere Informationen erhalten Sie in der Dokumentation Buch.-Blätter.

Teil-/Schlussrechnungszeilenart:

Teil-und Schlussrechnung

Sie dienen der zusätzlichen Unterteilung, entsprechend der Berechnungssystematik des Projektmoduls. Die erfassten Buchungszeilen werden über Buchen gebucht. Dadurch werden die Informationen aus dem Projekt Buch.-Blatt wie folgt beschrieben in die Projektposten überführt.

  • Anhand der Informationen zu Projektnr., Projektplanzeilennr., Postenart, Teil-/Schlussrechnungszeilenart, Belegnr. und Belegzeilennr./Postennr. ermittelt RELion, ob zu einer vorliegenden RE Projekt Buch.-Blattzeile ein entsprechender RE Projektposten vorhanden ist.
  • Wurde kein entsprechender RE Projektposten gefunden, wird auf Basis der Daten der RE Projekt Buch.-Blattzeile ein neuer RE Projektposten generiert.
  • Im anderen Fall, wenn bereits ein RE Projektposten existiert, wird dieser modifiziert oder gegebenenfalls gelöscht. Enthält die RE Projekt Buch.-Blattzeile ein Storniert/Gelöscht-Kennzeichen, werden die RE Projektposten zu freigegebenen Einkaufsbelegen (Beauftragung, Teil-/Schlussrechnung) gelöscht. RE Projektposten mit einer Verknüpfung zu gebuchten Belegen werden von RELion auf storniert gesetzt. Enthält die RE Projekt Buch.-Blattzeile kein Storniert/Gelöscht-Kennzeichen, überschreibt/aktualisiert das System den vorhandenen RE Projektposten mit den Daten aus der RE Projekt Buch.-Blattzeile.

Hinweis

Das Buchen des Projekt Buch.-Blatts generiert Daten nur in eine Richtung. Es erzeugt, löscht oder modifiziert ausschließlich RE Projektposten. Es werden im Gegensatz zu diversen anderen Buchungsfunktionalitäten keine Standard-Business-Central-Daten wie Sachposten, Kreditorenposten, gebuchte Belege etc. von der Buchungsroutine schreibenderweise berührt.

Wichtig Die belegrelevanten Werte der RE Projekt Buch.-Blattzeilen mit Systembezug (Systembuchung = Ja) lassen sich aus Sicherheitsgründen nicht manuell verändern. Um die Korrektur von Systembelegen im Rahmen der RE Projektposten nachvollziehbar zu ermöglichen, sind zusätzliche Korrekturposten (RE Projektposten) ohne Systembezug zu erstellen.

Statusänderungen und Prüfungen im Detail

RE Projektkarte

Der Status der RE Projektkarte steht hierarchisch an oberster Stelle und beeinflusst deshalb auch den Status der zugehörigen Zeilen. Der Projektstatus kann nur vom Projektleiter geändert werden.

Offen Dies ist der Ausgangsstatus beim Anlegen der RE Projektkarte. Nur in diesem Status können Änderungen an der Projektkarte vorgenommen werden.
Freigegeben Nach dem Erfassen der Projektkarte und der Planzeilen muss der Status vom Projektleiter freigegeben werden, um Beauftragungen, Rechnungen etc. zu ermöglichen. Bei der Freigabe auf der Projektkarte erfolgt die Abfrage, ob nur das Projekt (= die Projektkarte) oder auch die zugehörigen Zeilen freigegeben werden sollen.
Schlussgerechnet Dieser Status wird vom System automatisch gesetzt, sobald alle Projektplanzeilen schlussgerechnet wurden. Eine manuelle Änderung auf Schlussgerechnet ist nicht möglich.
Gesperrt Bei der Wahl dieses Status werden alle Zeilen automatisch ebenfalls auf Gesperrt gesetzt.

Der Status des Projekts kann nach der Freigabe auch wieder auf Offen zurückgesetzt werden. Auch in diesem Fall erfolgt die Abfrage, ob nur das Projekt selbst oder auch die zugehörigen Zeilen geöffnet werden sollen. Im letzteren Fall werden alle freigegebenen Zeilen wieder auf Offen gesetzt, schlussgerechnete und gesperrte Zeilen behalten jedoch ihren Status.

Projektplanzeile

Auch der Status einzelner Zeilen kann über das Feld Status verändert werden. Nachfolgend wird erläutert, welche Ausprägungen das Feld Status annehmen kann mit den entsprechenden Regeln und Auswirkungen beim

Offen Dies ist der Ausgangsstatus beim Anlegen der Projektplanzeile. Grundsätzlich können nur in diesem Status Änderungen an der Zeile vorgenommen werden, es gibt jedoch verschiedene Ausnahmen, die unten aufgeführt sind.
Freigegeben Nur in diesem Status können Bestellungen und Rechnungen generiert werden. Eine offene Zeile kann einzeln freigegeben werden, allerdings gilt auch hier die Hierarchie: eine Zeile im unteren Planlevel kann nur freigegeben werden, wenn die übergeordnete Zeile freigegeben ist. Eine Zeile des obersten Planlevels kann nur freigegeben werden, wenn das Projekt freigegeben ist.
Schlussgerechnet Dieser Status wird in Projektplanzeilen im untersten Planlevel vom System automatisch gesetzt, sobald die Zeile schlussgerechnet wurde. Bei übergeordneten Zeilen wird der Status automatisch gesetzt, sobald alle untergeordneten Zeilen schlussgerechnet wurden. Eine manuelle Änderung auf schlussgerechnet ist nicht möglich. Der Status schlussgerechnet ist im untersten Planlevel endgültig. Zeilen, die mit einer Schlussrechnung verknüpft sind, können nicht wieder geöffnet werden. Übergeordnete Zeilen können wieder geöffnet werden.
Gesperrt Bei der Wahl dieses Status werden alle untergeordneten Zeilen automatisch ebenfalls auf gesperrt gesetzt. Umgekehrt werden beim Öffnen einer gesperrten Zeile die Unterzeilen nicht automatisch geöffnet. Eine gesperrte Zeile kann nicht geöffnet werden, wenn die übergeordnete Zeile gesperrt ist.

Grundsätzlich können die Felder einer Zeile nur im Status Offen manuell geändert werden. Dazu gibt es einige Ausnahmen:

  • Die Felder Kreditorennr., Baukonto, Gebäude, Einheitennr. und Einheitenhistorie können auch im Status Freigegeben geändert werden, allerdings nur so lange keine Beauftragung erzeugt wurde.
  • Die Felder Einbehalt TR %, Einbehalt SR %, Zlg.-Bedingungscode TR, Zlg.-Bedingungscode SR und Bankkonto können im Status Freigegeben noch geändert werden. Falls bereits eine Beauftragung erzeugt wurde, erfolgt eine Hinweismeldung.
  • Die Planungskosten können ohne Berücksichtigung des Status geändert werden. Um diese Funktion zu aktivieren, ist in der Projektentwicklung Einrichtung im Inforegister Allgemein das Kontrollkästchen Plankosten ohne Rücksicht auf Status änderbar zu aktivieren.

Projektentwicklung Einrichtung

Die Planung im laufenden Betrieb wird dadurch erheblich vereinfacht, denn es ist nicht mehr notwendig den Status des Projekts oder der Projektplanzeile auf Offen zu setzen, um die Plankosten neu berechnen zu lassen. Die Plankosten können damit auch unter Berücksichtigung der Einkaufsbelege jederzeit geändert werden, solange die Summe der bereits erfassten oder gebuchten Einkaufsrechnungen sowie freigegebene Beauftragungen nicht unterschritten wird.

Fehler PPZ

Sie werden mit einer Meldung darauf hingewiesen. Die Plankosten können nur bis auf die Beauftragungssumme reduziert werden. Ist die Planzeile schlussgerechnet, erfolgt eine Hinweismeldung (Aktualisieren Sie die Seite mit F5). Die Planungskosten können Sie noch bis auf die abgerechnete Leistung ändern. Ein Unterschreiten der abgerechneten Leistung ist nicht möglich. Welche Beträge belasten das Budget, bzw. entlasten dieses nicht? Bauabzüge, Skonto und nicht anrechenbare VSt haben keinen Einfluss auf das Budget und entlasten dieses nicht. Der Nachlass wird zu Beginn vom Rechnungsbetrag abgezogen und vermindert direkt den Rechnungsbetrag.

Betragsprüfung bei Zeilenfreigabe:

Bei Freigabe einer Zeile wird geprüft, ob die Plankosten der übergeordneten Zeile dadurch insgesamt überschritten werden. Dies wird nicht zugelassen (Fehlermeldung).

Bei Freigabe einer Zeile des obersten Planlevels wird geprüft, ob das Projektvolumen insgesamt überschritten wird. Dies wird nicht zugelassen (Fehlermeldung).

Prüfungen

Im Gesamtverlauf der Projektanlage finden verschiedene Prüfungen statt, um unbeabsichtigte Kostenüberschreitungen zu verhindern:

  • Projektvolumen wird gegen das Projektbudget geprüft (falls ein Budget eingerichtet wurde):
    • Bei der Freigabe des Projekts prüft RELion, ob das angegebene Projektvolumen, unter Berücksichtigung möglicher anderer bereits bestehender Projekte im selben Budget, den Budgetbetrag überschreitet.
  • Plankosten werden gegen das Projektvolumen geprüft:
    • Bei der Freigabe des Projekts summiert RELion die in den Zeilen eingegebenen Plankosten (siehe Kapitel Projektplanzeilen anlegen) und prüft, ob der Gesamtbetrag das auf der RE Projektkarte angegebene Projektvolumen übersteigt. Ist dies der Fall, wird eine entsprechende Fehlermeldung ausgegeben. Die Freigabe wird nicht zugelassen.
  • Auftragsvolumen wird gegen Plankosten geprüft:
    • Übersteigt der Auftragsbetrag einer Zeile die zugehörigen Plankosten, wird bei der Freigabe der Beauftragung eine Hinweismeldung ausgegeben.

Nachfolgend ein schematischer Überblick über die Prüfbeziehungen. Die einzelnen Prüfmechanismen werden an den betreffenden Stellen dieses Dokuments einzeln erläutert.

Schema

Rechnung ≤ Auftragsvolumen ≤ Plankosten Einzeln ≤ Plankosten Total ≤ Projektvolumen ≤ Budget

Falls ohne Auftrag gearbeitet wird, wird die Rechnungssumme direkt gegen die Plankosten geprüft. Eine nachträgliche Erfassung von Aufträgen ist dann zu dieser Planzeile nicht mehr möglich.  

Bericht Projektplanzeilen schlussrechnen

Um im Ausnahmefall eine Projektplanzeile manuell, also ohne Schlussrechnung auf den Status schlussgerechnet zu setzen, gibt es den Bericht Projektplanzeile schlussrechnen. Dieser Bericht sollte nur im Ausnahmefall und mit Unterstützung des Supports oder eines Beraters ausgeführt werden. Der Bericht wird normalerweise nicht benötigt, sondern hilft nach fehlerhafter Bearbeitung insofern weiter, dass auch das gesamte Projekt schlussgerechnet werden kann und nicht ein fehlerhafte Projektplanzeilen „hängen“ bleibt.

Vor Ausführung der Funktion ist folgendes zu prüfen:

  • Gibt es Einbehalte für Teilrechnungen? Diese sind zu stornieren oder freizugeben.
  • Wurden Projektposten manuell über das Projektbuchblatt erstellt? Wenn ja, sollten diese 2-zeilig gebucht worden sein. Einmal als gebuchte Einkaufsrechnung auf das Baukonto und einmal als Verbindlichkeit auf den Kreditor.
  • Wurde ggf. ein Budget freigegeben?

Bei übergeordneten Zeilen wird der Status automatisch auf schlussgerechnet gesetzt, sobald alle untergeordneten Zeilen schlussgerechnet wurden.

Wichtig

Dieser Bericht führt keine Änderungsbuchungen bzgl. Einbehalte, Bauabzüge, bzw. der Leistung. Diese Aktion kann nicht rückgängig gemacht werden.

Der Bericht ist nur über Objekt ausführen zu erreichen.

Plankosten neu berechnen

Bei einer Planzeilenstruktur mit mehreren Ebenen dienen die Plankosten übergeordneter Zeilen jeweils als Summe ihrer Unterzeilen:

Plankosten

Die Summe kann entweder manuell oder über die Funktion Plankosten neu berechnen erfasst/aktualisiert werden:

Meldung

Wie aus den Bezeichnungen ersichtlich, können wahlweise

  1. die Plankosten der markierten Zeile anhand der Zeilen der nächstniedrigeren Ebene berechnet werden,
  2. die Plankosten der markierten Zeile anhand aller zugeordneten niedrigeren Zeilen berechnet werden,
  3. unabhängig von der markierten Zeile alle übergeordneten Plankosten anhand aller jeweils untergeordneter Planzeilen berechnet werden.

Hinweis

Die Summe im Feld Proj.-Volumen geplant im Inforegister Allgemein auf der Projektkarte wird stets auf Basis der übergeordneten Summenzeilen neu berechnet, wenn der Projektstatus von Zeilen oder der gesamte Projektstatus auf der Projektkarte auf freigegeben gesetzt wird. Dabei muss die Summenzeile nicht der tatsächlichen Summe der untergeordneten Planungszeilen entsprechen. Es wird lediglich geprüft, ob die Summe der untergeordneten Zeilen kleiner oder gleich ihrer übergeordneten Summenzeile ist:

Summe Plankosten Einzeln untergeordnet ≤ Summe Plankosten übergeordnet

Sollen stets die tatsächlichen Summen in den Summenzeilen gezeigt werden, ist die Funktion Plankosten neu berechnen mit der Option Komplette Planungsstruktur neu berechnen auszuführen. Die Funktion Plankosten neu berechnen dient nicht der Aktualisierung ggf. eingerichteter freier Spalten (siehe Kapitel Berichte und Auswertungen).

Alles rund um Beauftragungen und Rechnungen

Beauftragung über RE Beauftragung mit Projekt verknüpfen

Auch eine Beauftragung, die über die RE Beauftragung im Modul Instandhaltung erstellt wird, kann einer Projektplanzeile zugeordnet werden.

Öffnen Sie die Beauftragungen unter Einkaufsbestellungen. Legen Sie mit Neu eine neue Beauftragung an. Tragen Sie im Inforegister Allgemein den ausführenden Kreditor ein. Im Inforegister RELion lassen Sie sich Mehr anzeigen und wählen in den Feldern Projekt Nr. und Projektplanzeilennr. die entsprechenden Werte aus.

Allgemein

RELion

Nach einer Sicherheitsabfrage wird die Einkaufszeile automatisch mit den Angaben aus der Projektplanzeile gefüllt. Nun kann die Beauftragung freigegeben werden.

Mitteilung

Teil-/Schlussrechnung über Einkaufsrechnung erstellen

Eine Teil- oder Schlussrechnung für ein Projekt lässt sich auch direkt aus der Einkaufsrechnung erfassen. Dazu öffnen Sie Einkaufsrechnungen. Mit Neu legen Sie eine neue Einkaufsrechnung an. Im Inforegister Allgemein tragen Sie den ausführenden Kreditor des Projekts ein.

Einkaufsrechnung

Ordnen Sie im Inforegister RELion das Projekt über die Felder RE Projekt Nr. und Projektplanzeilennr. zu.

RELion

Im Menüband wählen Sie Teilrechnung erstellen bzw. Schlussrechnung erstellen und verfahren damit wie bereits beschrieben.

Hinweis

Haben Sie in der Einkaufsrechnung bereits einen Rechnungsbetrag in den Rechnungszeilen hinterlegt, so wird dieser Rechnungsbetrag bei Teilrechnung mit Einrichtung Einfache Rechnungslegung in die Spalte Betrag des Kalkulationsschemas übernommen. In der Schlussrechnung bzw. bei Teilrechnungen mit der Einrichtung Kumulierte Rechnungslegung wird der Betrag in die Spalte Kumuliert übernommen.

Wichtig

Folgende Vorgehensweise wird nicht unterstützt. Sie können keine Einkaufsgutschrift über die Funktion Beleg kopieren erstellen. Werden die Daten einer stornierten Einkaufsrechnung in die Einkaufsgutschrift kopiert und anschließend die Funktion Projektplan/Negative Teilrechnung/Schlussrechnung erstellen ausgeführt, so führt dies zu fehlerhaften Daten in dem Kalkulationsschema.

Einzelrechnung mit Projektbezug ohne Teil-/Schlussrechnungsfunktion

Einer Projektplanzeile können bei Bedarf auch Einzelrechnungen zugeordnet werden. Dies kann sinnvoll sein für Kleinrechnungen wie Gebühren o.ä. Verfahren Sie bei der Erstellung der Rechnung wie im Kapitel Teil- / Schlussrechnung über Einkaufsrechnung erstellen.

Erfassen Sie über die Einkaufsrechnung eine neue Rechnung und befüllen sie im Inforegister RELion mit den Projektinformationen RE Projekt Nr. und Projektplanzeilennr. Buchen Sie die Rechnung nun wie gewohnt über die Schaltfläche Buchen.

Buchen

Einkaufsrechnung

Hinweis

  • Einzelrechnungen können zu jeder Projektplanzeile ohne Berücksichtigung der Planungsebene erstellt werden.
  • Um eine Einzelrechnung freigeben/buchen zu können, muss die zugehörige Projektplanzeile den Status Freigegeben oder Schlussgerechnet haben.
  • Einzelrechnungen belasten nicht das Projektvolumen. Sie werden auch nicht im Rahmen von Vergleichen der geplanten gegen die tatsächlichen Kosten innerhalb des Projekts und von Projektplanzeilen berücksichtigt.
  • Die Aufwandskonten von Einzelrechnungen sind nicht an die, im Projekt hinterlegten Objekt-/Projektkonten gebunden.
  • Um Einzelrechnungen zu einer Projektplanzeile erstellen zu können, müssen im Vorfeld keine geplanten Kosten budgetiert werden. Das heißt aber auch, dass die Beträge von Einzelrechnungen die geplanten Kosten einer Planzeile überschreiten können.
  • Ein evtl. innerhalb einer Projektplanzeile hinterlegter Kreditor findet im Rahmen der Funktionalitäten der Einzelrechnungen keine Berücksichtigung. Zu einer Planzeile dürfen beliebig viele Einzelrechnungen unterschiedlicher Kreditoren/Handwerker erfasst werden.
  • Die Felder Geb. Einzelrechn. und Geb. Einzelrechn. inkl. MwSt. der Projektplanzeilen zeigen die summierten Beträge der jeweiligen Planzeile sowie gegebenenfalls auch der untergeordneten Planzeilen an.

Die Summe aller Einzelrechnungen werden separat in der Statistik ausgewiesen.

Ändern einer bereits gebuchten Teil-/ Schlussrechnung

Eine bereits gebuchte Teil- oder Schlussrechnung kann durch nochmaliges Aufrufen der Funktion Teilrechnung berechnen oder Schlussrechnung berechnen geändert werden. Markieren Sie dazu die entsprechende Projektplanzeile und wählen die gewünschte Funktion:

Projektplanzeile

Wählen Sie die Funktion Schlussrechnung berechnen und starten die Aufgabe, die sich nach einer Sicherheitsabfrage öffnet.

Abfrage

Bestätigen Sie den Dialog mit Ja und bearbeiten Sie die Schlussrechnung berechnen wie gewohnt, versehen Sie diese mit dem geänderten Rechnungsbetrag und schließen den Vorgang über die Funktion EK-Beleg erstellen und buchen ab.

Es werden folgende Aktionen durchgeführt:

  • Ist der geänderte Teil-/Schlussrechnungsbetrag höher als der ursprüngliche, wird eine Einkaufsrechnung über den Differenzbetrag gebucht.
  • Ist der geänderte Teil-/ Schlussrechnungsbetrag niedriger als der ursprüngliche, wird eine Einkaufsgutschrift über den Differenzbetrag gebucht.
  • Die bisher gebildeten Einbehalte werden korrigiert (soweit in dem Formular TR/SR berechnen aufgeführt). Dazu wird ein zusätzlicher Eintrag auf der Seite Bürgschaften – Einbehalte erstellt ggf. mit negativem Vorzeichen und entsprechende Posten gebildet.

Wichtig

Wenn Sie für eine Teilrechnung/Schlussrechnung mit Einbehalten oder einem Sondereinbehalt eine korrigierte Teilrechnung/Schlussrechnung mit Einkaufsgutschrift gebucht haben, dann erhalten Sie ggf. einen Eintrag in der Seite Bürgschaften – Einbehalte mit negativem Vorzeichen. Hierbei handelt es sich um eine Korrektur des Einbehaltes. Im Beispiel wurde der Eintrag in Zeile 1 beim Buchen einer Einkaufsrechnung erstellt, Zeile 2 stammt aus einer korrigierten Teilrechnung = Einkaufsgutschrift. Das bedeutet, die Einbehalte aus Zeile 1 und aus Zeile 2 gehören zusammen. Möchten Sie den Einbehalt freigeben, so sind beide Einträge über die Aktion Einbehalt freigeben entsprechend zu bearbeiten.

Code

Wichtig

Ein Einkaufsbeleg mit Projektbezug, der über die Funktion Teilrechnung berechnen oder Schlussrechnung berechnen erstellt wurde, kann nur über den oben beschriebenen Weg durch erneutes Erstellen einer Teil-/Schlussrechnung geändert werden. Die Business Central-Standard Funktionen Abbrechen, Korrigieren oder Korrekturgutschrift erstellen stehen Ihnen in diesen gebuchten Einkaufsbelegen nicht zur Verfügung.

Geb. Einkaufsrechnung

Sie erhalten folgende Information:

Mitteilung

Einbehalte und Bürgschaften anwenden

Bei größeren Bauleistungen ist es üblich, Garantieeinbehalte auf Rechnungen zu vereinbaren. Sie können in der einzelnen Projektplanzeile für Teilrechnungen und Schlussrechnungen Prozentsätze für Sicherungseinbehalte erfassen. Diese werden dann bei der Erstellung und Buchung der entsprechenden Rechnung automatisch vom Auszahlungsbetrag abgezogen, auf das hinterlegte Verbindlichkeitskonto gebucht und in der Liste Bürgschaften - Einbehalte zur weiteren Bearbeitung angezeigt. Zu gegebener Zeit werden diese freigegeben oder mit Gewährleistungsansprüchen verrechnet.

Die nachfolgende Grafik soll Ihnen einen Überblick über das Arbeiten mit Einbehalten geben.

Einbehalte

Einbehalte einrichten

In der RE Projektkarte definieren Sie im Inforegister Buchung die Verbindlichkeitskonten für Sicherungseinbehalte über die Kreditoren Buchungsgruppe. Diese können für die Teilrechnung und Schlussrechnung separat festgelegt werden. Wählen Sie in den Feldern Einbehalt TR Kred.Buch.Grp. bzw. Einbehalt SR Kred.Buch.Grp. den entsprechenden Code für die Kreditorenbuchungsgruppe aus.

Die Höhe der Einbehalte wird anhand von Prozentsätzen gesteuert, die Sie in den jeweiligen Projektplanzeilen in den Feldern Einbehalt TR % bzw. Einbehalt SR % hinterlegen oder bei der Erfassung der Teil-/Schlussrechnung angegeben haben. Die prozentuale Berechnung arbeitet dabei folgendermaßen: Bei der Teilrechnung wird als Basis der Rechnungsbetrag in der Spalte Betrag, dies entspricht dem Wert der aktuellen Teilrechnung herangezogen. Bei der Schlussrechnung wird als Basis der Rechnungsbetrag in der Spalte Kumuliert herangezogen, das entspricht der Summe aller bisher gestellten Rechnungen inkl. der aktuellen Rechnung.

Projektkarte

Werden die Einbehalte auf ein separates Konto gebucht, dann setzen Sie in der RE Einrichtung den Haken bei der Option Kreditorenbuchungsgruppe änderbar.

RE Einrichtung

Alle drei Kreditorenbuchungsgruppen werden von der Projektkarte in die Projektplanzeile als Vorgabewert übernommen und können dort über die Projektplankarte überschrieben werden. Wird mit Einbehalten TR/SR gearbeitet, müssen die Felder Einbehalt TR/SR Kred.Buch.Grp. in der Projektplanzeile gefüllt sein. Die Kreditorenbuchungsgruppe kann leer bleiben. Beim Buchen einer Rechnung werden die Kreditorenbuchungsgruppen Einbehalt TR und Einbehalt SR sowie die Kreditorenbuchungsgruppe der Projektplanzeile verwendet. Ist das Feld Kreditorenbuchungsgruppe leer, dann wird die Kreditorenbuchungsgruppe des Kreditors verwendet.

Für die Sondereinbehalte wird, wie bisher auch, immer die Kreditorenbuchungsgruppe verwendet. Die Einbehalt TR Kred.Buch.Grp. und Einbehalt SR Kred.Buch.Grp. werden nur für die Einbehalte TR und SR angewendet.

Kalkulationsschemazeilen

Die Fälligkeiten der Einbehalte werden über die Felder Fälligk. Einbehalt Teilrg. und Fälligk. Einbehalt Schlussrg. im Inforegister Allgemein in der Projektentwicklung Einrichtung gesteuert (siehe Kapitel Projektentwicklung Einrichtung). Die Fälligkeit für Sondereinbehalt berechnet sich immer aufgrund der Datumsformel im Feld Einbehalt Schlussrg., auch wenn der Sondereinbehalt mit der Teilrechnung erstellt wurde. Der Grund dafür ist, dass der Sondereinbehalt bei Erstellung der Schlussrechnung nicht aufgelöst wird.

Bei den Teilrechnungseinbehalten und bei den Schlussrechnungseinbehalten wird Skonto berücksichtigt. Das Skontodatum wird im Kreditorenposten gesetzt, wenn Skonto berücksichtigt werden kann. Hierfür sind die Zahlungsinformationen am Kreditor, bzw. die Eingaben im Feld Skontodatum bei der Berechnung der TR/SR ausschlaggebend. Normalerweise ist das Fälligkeitsdatum der Leistung ausschlaggebend für die Berechnung des Skontodatums der Einbehalte. Davon abweichend gibt es die Möglichkeit das Skontodatum abhängig von der Gewährleistungsdauer zu setzen, also an das Fälligkeitsdatum der Einbehalte zu knüpfen. Dazu müssen Sie eine Einrichtungen in der Projektentwicklung Einrichtung vornehmen. Hier ist das Feld Skontodatum Fälligkeit Einbehalt auf Ja zu setzen.

In dem Fall wird das Skontodatum auf Basis der Fälligkeit des Einbehaltes berechnet. Hierfür wird die Einrichtung in den Feldern Fälligkeit Einbehalte TR/SR herangezogen. Das Feld ist standardmäßig ausgeblendet und auf Nein gesetzt. Sondereinbehalte sind von der Änderung nicht betroffen.

Buchung der Sicherungseinbehalte

Anhand der im vorigen Kapitel gezeigten verschiedenen Parameter ist RELion in der Lage, die Sicherungseinbehalte bei der Buchung von Eingangsrechnungen automatisch zu verarbeiten. Der Einbehalt wird beim Buchen der Teil- / Schlussrechnung in der Liste Bürgschaften – Einbehalte sowie in den Projektposten festgehalten. Über die Felder Einbehalt Geb. Teilrechn. /Einbehalt Geb. Schlussrechn. in der Projektplanzeilenübersicht gelangen Sie zu den Projektposten.

Projektposten

Beispielsweise werden bei der Buchung einer Teilrechnung folgende Sachposten für die Einbehalte gebildet, vorausgesetzt Sie haben das Konto 470700 als Verbindlichkeitskonto in der Kreditorenbuchungsgruppe für Einbehalte hinterlegt:

Sachposten

Hinweis

In Projektentwicklung Einrichtung steht Ihnen ein Kontrollkästchen zur Verfügung, um die Umsatzsteuerbehandlung von Einbehalten in der Teilrechnung zu steuern (%TR). Eine Änderung dieser Einrichtung darf während der Laufzeit von Projekten nicht vorgenommen werden. Sondereinbehalte werden steuerlich, wie die zugehörige Leistung behandelt.

Möchten Sie vor der Buchung der Einkaufsrechnung den Betrag des Einbehaltes nochmal kontrollieren, blenden Sie sich das Feld Einbehalt in der ungebuchten Einkaufsrechnung ein. Bitte beachten Sie, dass der Betrag ggf. inkl. MwSt. ausgegeben wird. Über die Funktion Bürgschaften - Einbehalte gelangen Sie von der Projektplanzeilenübersicht zur Übersicht aller Bürgschaften - Einbehalte. Die Liste ist standardmäßig auf die Projektplanzeile gefiltert.

Der Posten ist auf Abwarten gesetzt, kenntlich durch das aktivierte Kontrollkästchen Abwarten. Dadurch wird verhindert, dass der Kreditorenposten bei einem Zahlungslauf zur Auszahlung gelangt. Das Kennzeichen wird entfernt, wenn der Posten freigegeben wird. Dies wird in den folgenden Kapiteln erläutert.

Abwarten

Hinweis

Gab es Einbehalte aus Teilrechnungen, so werden die Einbehalte aus den Teilrechnungen aufgelöst und ein neuer Schlussrechnungseinbehalt gebildet.

Kalkulationsschemazeilen

Ausschlaggebend für die Höhe des Einbehaltes der gesamten Projektplanzeile bei Erstellung der Schlussrechnung ist das Feld Einbehalt von Gesamtsumme in der Spalte Kumuliert. Hier können Sie den Einbehalt für die Projektplanzeile steuern. Dieses Feld in der Spalte Kumuliert als auch in der Spalte Betrag und Betrag inkl. MwSt. ist editierbar und den Anforderungen entsprechend anzupassen. Die Berechnung aus dem Feld Einbehalt % SR ist lediglich als Vorschlag für den Standardfall zu sehen.

Folgende Definitionen werden bei der Buchung der Schlussrechnung vorgenommen: Nach erfolgter Schlussrechnung steht nur der Schlussrechnungs-Einbehalt zu Buche. Die anderen Kreditorenposten aus Teilrechnungs-Einbehalten werden neutralisiert, das Offen-Kennzeichen wird entfernt und in der Liste Bürgschaften - Einbehalte werden sie als storniert gekennzeichnet. Bestehende Einbehalte können immer manuell über die Liste Bürgschaften – Einbehalte aufgelöst werden.

PPZ

Beispielsweise werden bei der Schlussrechnung folgende Sachposten für die Einbehalte gebildet, vorausgesetzt Sie haben das Konto 470700 als Verbindlichkeitskonto in der Kreditorenbuchungsgruppe für Einbehalte hinterlegt:

Sachposten

Bürgschaft registrieren

In vielen Fällen werden Einbehalte vorzeitig ausbezahlt, weil der Kreditor sie beispielsweise durch Einreichen einer Bankbürgschaft auslöst. Bürgschaften werden in der Liste Bürgschaften – Einbehalte erfasst. In das Fenster Bürgschaften registrieren ist die Nummer des Projekts und der Projektplanzeile bereits eingetragen. Sie ergänzen die restlichen Angaben und bestätigen dann mit OK.

registrieren

Die Bürgschaft wird daraufhin in der Liste Bürgschaften – Einbehalte als neue Zeile angezeigt. Kenntlich ist sie nicht nur an der eingegebenen Beschreibung, sondern auch am Wert Bürgschaft im Feld Art. Für die Erstellung einer neuen Bürgschaft spielt der Status der verknüpften Projektplanzeile keine Rolle.

Bürgschaften-Einbehalte

Noch ist der Einbehalt damit nicht zur Auszahlung freigegeben, dies erfolgt über Aktionen/Funktion/Einbehalt gegen Bürgschaft freigeben (Details siehe Einbehalt gegen Bürgschaft freigeben).

Sicherungseinbehalte bearbeiten

Die Liste Bürgschaften - Einbehalte wird auch zur weiteren Verwaltung der Einbehalte verwendet, insbesondere zur Freigabe, aber auch für Stornos. Lesen sie hier eine Übersicht der möglichen Aktionen.

Einbehalt freigeben

Wenn die Gewährleistungsfrist für die Bauleistung abgelaufen ist und der Einbehalt ausbezahlt werden soll, wird der Einbehalt mit dieser Funktion zur Zahlung freigegeben. Programmtechnisch wird in der Zeile das Abwarten-Kennzeichen entfernt sowie Datum (Tagesdatum) und Bearbeiter (angemeldeter Benutzer) der Freigabe erfasst. Gleichzeitig werden auch im zugehörigen Kreditorenposten Datum und Bearbeiter erfasst und das Abwarten-Kennzeichen entfernt, wodurch der Posten zum entsprechenden Fälligkeitsdatum im Zahlungslauf berücksichtigt wird.

Sollten Sie das Fälligkeitsdatum des Einbehalts ändern, ist dies direkt durch Überschreiben des Feldes Fälligkeitsdatum möglich. Die Fälligkeit des zugehörigen Kreditorenpostens ändert sich automatisch mit. Voraussetzung hierfür ist, dass der Einbehalt nicht bereits storniert oder gegen Bürgschaft freigegeben wurde.

Wichtig

Wenn Sie für eine Teilrechnung mit Einbehalten oder einem Sondereinbehalt eine korrigierte Teilrechnung mit Einkaufsgutschrift gebucht haben, dann erhalten Sie ggf. einen Eintrag in der Seite Bürgschaften – Einbehalte mit negativem Vorzeichen. Hierbei handelt es sich um eine Korrektur des Einbehaltes. Im Beispiel wurde der Eintrag in Zeile 1 beim Buchen einer Einkaufsrechnung erstellt, Zeile 2 stammt aus einer korrigierten Teilrechnung = Einkaufsgutschrift. Das bedeutet, die Einbehalte aus Zeile 1 und aus Zeile 2 gehören zusammen. Wenn Sie den Einbehalt freigeben möchten, müssen Sie beide Einträge über die Aktion Einbehalt freigeben bearbeiten.

Code

Einbehalt gegen Bürgschaft freigeben

Hierüber wird der Einbehalt vor Ablauf der Gewährleistung freigegeben und ausbezahlt, da der Kreditor eine Bankbürgschaft als Gegenleistung vorgelegt hat. Im Programm finden die gleichen Vorgänge statt, wie im vorigen Fall, auch hier kann der Kreditorenposten ausbezahlt werden. Zusätzlich wird im Feld Freigegeben d. Bürgschaft die Zeilennr. eingetragen, in der die betreffende Bürgschaft steht.

Einbehalt freigeben

Meldung

Der Status der zugehörigen Projektplanzeile spielt für die Freigabe der Bürgschaft keine Rolle. Der verknüpfte Kreditorenposten muss jedoch auf „offen“ stehen. Das Fälligkeitsdatum des Kreditorenpostens wird auf das aktuelle Tagesdatum gesetzt. Es lassen sich mehrere Einbehalte gegen eine Bürgschaft freigeben (wenn die gleiche Projektplanzeilen betroffen ist), vorausgesetzt die Höhe des Bürgschaftsbetrags ist ausreichend. Nachdem ein Einbehalt gegen eine Bürgschaft freigegeben wurde, ändert sich das Fälligkeitsdatum des Kreditorenpostens auf das aktuelle Datum.

Ursprüngliches Fälligkeitsdatum des Einbehaltes:

Bürgschaft-Einbehalte

Fälligkeitsdatum nach Ausführung der Aktion Einbehalt gegen Bürgschaft freigeben:

Fälligkeit

Einbehalt stornieren

Mit diesem Befehl wird die aktuell markierte Zeile storniert. Dies kann z. B. nötig sein, wenn ein Einbehalt mit Gewährleistungsansprüchen verrechnet wird, d. h., nicht mehr ausbezahlt werden soll. Durch die Funktion wird bei Zeilen der Art Einbehalt ein Transaktionsstorno veranlasst, der die mit der Ursprungsbuchung des Einbehaltes veranlassten Buchungen (Sachposten, MwSt. Posten, Kreditorenposten) storniert.

Wichtig

Transaktionen mit Einbehaltsbuchungen müssen Sie stets von der Seite Bürgschaften aus in der hier beschriebenen Weise veranlassen, anderenfalls lässt sich der Eintrag in der Tabelle Bürgschaften nicht mehr stornieren.

Bitte beachten Sie dabei:

Nicht möglich ist eine Stornierung

  • eines bereits ausbezahlten Einbehaltes,
  • eines Einbehaltes der bereits gegen eine Bürgschaft freigegeben wurde,
  • einer Bürgschaft, gegen die bereits ein Einbehalt freigegeben wurde.

Eine Stornierung eines Einbehaltes oder einer Bürgschaft kann nicht rückgängig gemacht werden. Wurden Teilrechnungs-Einbehalte storniert oder freigegeben und ausbezahlt, bevor der Schlussrechnungs-Einbehalt erstellt wurde, werden diese Teilrechnungs-Einbehalte trotzdem bei der Ermittlung des Schlussrechnungs-Einbehaltes aufaddiert. Maßgeblich für die Bildung des gesamten Einbehaltes ist immer der Einbehalt der Spalte kumuliert bei der Erfassung der Schlussrechnung.

Bürgschaft freigeben

Ist die Art des Sicherungseinbehaltes Bürgschaft, so sind die Felder Zurückgegeben am und Bemerkung Rückgabe editierbar. Erfassen Sie hier die entsprechenden Angaben zur Bürgschafts-Rückgabe.

Sondereinbehalte

Eine besondere Rolle nimmt der Sondereinbehalt ein. Dieser kann genutzt werden, wenn im Leistungsumfang eine ausführliche Dokumentation enthalten ist. Der Sondereinbehalt wird bei Lieferung der Dokumentation ausbezahlt. Es gibt einige Unterschiede zu den oben erläuterten Einbehalten, und zwar bei der Erfassung des Sondereinbehaltes. Dieser erfolgt ausschließlich bei der Erfassung der Teil-/Schlussrechnung. In diesem Eingabeformular gibt es das Feld Sondereinbehalt, das mit einem festen Betrag befüllt werden kann. Der Einbehalt wird ebenfalls auf der Seite Bürgschaften – Einbehalte gebildet (siehe Buchung der Sicherungseinbehalte). Sondereinbehalte werden nicht automatisch bei der Erstellung einer Schlussrechnung aufgelöst, sondern immer manuell über die Seite Bürgschaften – Einbehalte. Wie Sie Einbehalte manuell auflösen, lesen Sie in Kapitel Sicherungseinbehalte bearbeiten.

Bauabzüge

Beim Erbringen von Bauleistungen werden dem Leistungserbringer teilweise allgemeine Kosten wie Baustrom, Bauwasser etc. anteilig angerechnet und entsprechend in Abzug gebracht. Bei der Erfassung der Teil- und/oder Schlussrechnung können Sie die Bauabzüge erfassen. Bei der Erstellung und Buchung der Rechnung werden diese vom Auszahlungsbetrag abgezogen und auf dem vorher definierten Konto als Aufwand verbucht. Sie können bis zu sechs verschiedene Abzüge definieren.

Hierbei gibt es zwei Möglichkeiten:

  1. Abzüge können in der Einrichtung erfasst werden und gelten dann für alle Projekte im Mandanten.
  2. Abzüge werden projektspezifisch auf der RE Projektkarte und in der Projektplanzeile definiert.

Für beide Fälle gilt: Die auf der Projektkarte erfassten Abzüge werden bei der Erstellung der Projektplanzeilen in diese übernommen, und später bei der Erzeugung der Teil- und Schlussrechnungen wiederum aus den Projektplanzeilen übernommen. Nachträglich (z. B. bei der Rechnungserzeugung), können keine Abzüge mehr eingegeben werden, wenn in der betreffenden Projektplanzeile keine erfasst wurden.

Grafik

Übersicht über die Auswirkungen der Einrichtungsparameter:

Option Abzüge ausweisen (TR/ST) gesetzt Wert in Abzug 1-6 eingetragen Auswirkung
Ja Ja Die Einrichtungsparameter werden in jedem neuen Projekt vorgeblendet, können aber dort bei Bedarf auch manuell geändert werden. Die Abzüge werden in der Rechnung berücksichtigt.
Ja Nein Es werden keine Abzüge in die Projekte übernommen, diese können dort aber individuell angelegt werden, und zwar entweder auf der Projektkarte oder bei der Erstellung einer Teil-/Schlussrechung.
Nein Nein Die Funktion ist deaktiviert. In Projekt und Teil-/ Schlussrechnung können keine Abzüge berücksichtigt werden.

Beispiel Bauabzüge

Es wird eine Teilrechnung über 1.000,00 EUR mit Abzug für Baustrom 50,00 EUR erstellt.

Bauabzüge

Auf der gebuchten Einkaufsrechnung werden die Bauabzüge von der erbrachten Leistung abgezogen, der Anweisungsbetrag wird entsprechend gemindert.

Einkaufsrechnung

Hinweis

Für die Schlussrechnung besteht die Möglichkeit, in Abhängigkeit davon, ob die Abzüge bereits gebucht wurden oder nicht, die Berechnungsbasis für die Abzüge auszuwählen. Diese Einstellung können sie in der Karte der Projektplanzeile vornehmen. Wählen Sie im Feld Berechnungsbasis f. Abzüge Schlussrechnung:

  • Summe der Beträge aus Teil-/Schlussrechnung, wenn Sie die Abzüge auf Basis der gesamten erbrachten Leistung (Summe aller Teil- und Schlussrechnungen) bilden möchten.
  • Betrag Schlussrechnung, wenn Sie die Abzüge auf Basis der Rechnungsbeträge aus Schlussrechnung – Summe Teilrechnungen bilden möchten.

Die Höhe der Abzüge können auch bei der Schlussrechnung manuell für den Einzelfall angepasst werden.

Einen Überblick über alle bisher berechneten Abzüge der Projektplanzeile finden Sie in der Infobox.

Hinweis

Wenn Sie die Funktion Bauabzüge nutzen, kann es in den Belegen zu Belegzeilen mit unterschiedlichen Steuersätzen kommen. Der Bericht Skontorückrechnung funktioniert nur in Belegen mit einheitlichem Steuersatz in allen Belegzeilen.

Mehrfachobjekte

Normalerweise arbeiten Sie mit einer 1:1 Beziehung zwischen Projekten und Objekten, d. h., Sie ordnen einem Projekt nur genau ein Objekt zu. Diese Restriktion können Sie aufheben. Weiterhin gilt jedoch, dass auf der Projektkarte das hauptsächlich zu bebuchende Objekt aufgelistet ist. Es besteht lediglich die Möglichkeit ein weiteres Objekt der gleichen ZE in der Projektplanzeilenübersicht zu hinterlegen und zu bebuchen. Einige Restriktionen und Vorgehensweisen bei der Bearbeitung sind zu beachten.

Voraussetzung: Auf der Projektkarte gibt es ein Feld Mehrfachobjekte. Ist dieses Feld angehakt, so ist es möglich in der Ansicht Projektplan Erfassung eine Zeile mit einem zur Projektkarte unterschiedlichem Objekt (gleiche ZE) auszuwählen und Beauftragungen und EK-Belege hierfür zu erstellen.

Aktivieren Sie dieses Feld auch, wenn Sie mit dem gleichen Objekt und unterschiedlichen Einheiten arbeiten möchten.

Mehrfachobjekte

Bitte beachten Sie folgende Informationen, wenn Sie mit Mehrfachobjekten im Projekt arbeiten:

  • Da in der Projektplanzeilenkarte die Konten aus der Projektkarte übernommen werden, ist es notwendig, dass die Kontenpläne für die Objekte gleich lauten. Andernfalls hinterlegen Sie bitte keine Konten oder Kontengruppen in den Inforegistern Buchung und Bauabzüge der Projektkarte, sondern pflegen dieses Informationen lediglich in der Projektplanzeilenkarte.
  • Arbeiten Sie mit Einheiteninformationen auf der Projektkarte so ist bei der Erstellung einer Projektplanzeilen mit einem anderen Objekt als auf der Projektkarte angegeben die Dimension der Projektplanzeilen manuell zu bearbeiten. Die Dimension der Einheit muss manuell gelöscht werden.
  • Erfassen Sie eine Projektplanzeilen mit weiteren Informationen wie Kreditor, Bankkonto und Steuerinformationen und ändern dann im Nachgang das Objekt, so prüfen Sie bitte die bereits erfassten Informationen in der Projektplanzeilen. Das Bankkonto wird bei Erstellung der Beauftragung oder einer Rechnung validiert, es kommt eine entsprechende Fehlermeldung, wenn die Objektbank für das Objekt der Projektplanzeilen nicht existiert.
  • Die Statistik und die Infobox sind nicht auf Objekte aufgeteilt -> wollen Sie Ihr Projekt nach Objekten auswerten verwenden Sie bitte ein anderes Tool wie Excel oder Power BI.
  • Arbeiten Sie mit dem Finanzbudget, verwenden Sie bitte ein Budget, dass auf eine ZE gefiltert ist. Für die Budgetierung sind die Informationen der Projektkarte ausschlaggebend.
  • Haben Sie für ein Projekt und eine Projektplanzeile bereits einen EK-Beleg erstellt, in dem die Kopffelder Objekt, Einheit, Gebäude, Projekt usw. ausgefüllt und bereits Zeilen erfasst wurden, ändern Sie bitte nicht mehr die Kopfinformationen. Die Zeilen werden nicht aktualisiert. In dem Fall müssen Sie bereits angelegte Zeilen zuerst löschen und dann die Kopfinformationen ändern und die Zeilen im Nachgang neu erstellen.
  • In den Berichten zu Projekten (z. B. Projekt – Plan/Ist-Vergleich) macht es keinen Sinn, eine Filterung sowohl auf Projekt und Objektnummer vorzunehmen. Bitte filtern Sie hier immer nur auf die Projektnummer.

Leistungsstand

Mit der Funktionalität Leistungsstand kann der Projektleiter im Rahmen der Quartalsabschlüsse, ggf. auch monatlichen Abschlüssen, den Fertigstellungsgrad der bisher erbrachten Leistungen der einzelnen Gewerke eines Projektes erfassen. Die Leistungserfassung bildet die Grundlage für die Bewertung der noch nicht abgerechneten Leistung in der Finanzbuchhaltung, die sowohl für die Aktivierung der Bestandsveränderungen als auch für die Abgrenzung der Lieferantenverbindlichkeiten benötigt wird. Folgende Definitionen gelten dabei:

  • Die Bewertung durch den Projektleiter erfolgt entweder in Euro oder als Prozentwert.
  • Die Basis des Prozentwertes ist dabei das veranschlagte Budget.
  • Der Leistungsstand kann für jede Projektplanzeile, für die es keine untergeordnete Projektplanzeile gibt, hinterlegt werden.
  • Das Budget (plus die prozentuale Abweichung hinterlegt bei Projektentwicklung Einrichtung) der Projektplanzeilen stellt dabei den Maximalwert für den Leistungsstand dar.
  • Der Leistungsstand bezieht sich immer auf die Nettopreise, also exklusiv Mehrwertsteuer.
  • Für schlussgerechnete Projekte können Leistungsstände nicht mehr erfasst werden.
  • Die Festschreibung des Leistungsstandes ist nur für freigegebene Buchungszeiträume möglich. Überprüft wird sowohl die Standard FIBU Einrichtung sowie die Überprüfung in RELion Überprüfung (Benutzer Einrichtung, Objekt, ZE).

Arbeiten mit Leistungsstand

Ablauf

Leistungsstand initialisieren

Sie können den Leistungsstand über zwei Wege initialisieren. Entweder über die Projektabwicklung oder direkt aus einem Projekt.

Initialisierung über Projekte Abwicklung

Sind im Projekt keine offenen Leistungsstandposten für den Feststellungszeitraum vorhanden, können Sie diese Leistungsstandposten mit Nullwerten über alle Projektplanzeilen mit Hilfe der Funktion Leistungsstand initialisieren erstellen. Öffnen Sie über die Suche Erstelle Leistungsstanderfassungsvorlage. Die Vorlagenerstellung können Sie z. B. auf ein Projekt einschränken. Sie können damit aber auch mehrere Projekte auf einmal initialisieren.

Leistungsstanderfassungsvorlage

Es werden die Posten für die gewählten Projekte mit Nullwerten erstellt, als Datum Leistungsstand wird der Monatsletzte des aktuellen Monats vorbelegt. In der Übersicht Leistungsstanderfassung werden die initialisierten Projektplanzeilen dargestellt. Um diese zu bearbeiten und einzusehen, öffnen Sie das gewünschte Projekt und wählen Leistungsstand erfassen/bearbeiten.

Wichtig

Die Funktion Leistungsstand initialisieren kann nur auf Projekte mit Status Freigegeben angewendet werden.

Initialisierung direkt aus einem Projekt

Der Leistungsstand kann auch über die Funktion Leistungsstand erfassen/bearbeiten initialisiert werden, wenn es aktuell keine offenen Leistungsstandposten zu dem Projekt gibt. Existieren bereits offene Leistungsstandposten, werden diese zur Bearbeitung angezeigt. Öffnen Sie hierzu die Projektkarte eines Projektes und wählen Sie Leistungsstand erfassen/bearbeiten.

Leistungsstand

Alternativ rufen Sie die Funktion über die Projektplanzeilen auf. Dafür wählen Sie Leistungsstand erfassen/bearbeiten. Danach erscheint folgende Abfrage, die Sie mit Ja beantworten:

Meldung

Nun werden für alle Projektplanzeilen des Projektes die Leistungsposten initialisiert.

Leistungsstandposten bearbeiten und festschreiben

Die Leistungsstanderfassung erfolgt, wie auch die Initialisierung, entweder aus der Navigation oder über die Projektkarte. Öffnen Sie die Liste Leistungsstanderfassung.

Leistungsstand Übersicht

Sie erhalten eine Liste aller Projekte mit dem Projektstatus Freigegeben, für die es offene noch nicht festgeschriebenen Leistungsposten gibt. Ist Ihr Projekt hier nicht aufgelistet, so sind zuvor neue Leistungsstandposten über die Funktion Leistungsstand initialisieren zu generieren. Alternativ rufen Sie die Funktion Leistungsstand erfassen/bearbeiten aus der Projektkarte eines Projektes oder aus einer Projektplanzeile auf.

In beiden Fällen werden Ihnen immer alle Projektplanzeilen mit Status Freigegeben der jeweils untersten Ebene des gewählten Projektes angezeigt. Bei der erstmaligen Leistungsmeldung ist in den beiden Spalten Leistungsstand und Leistungsstand % der Wert 0,00 eingetragen. Findet eine erneute Leistungsmeldung statt, wird der bisherige Wert angezeigt.

Leistungsstanderfassung

Die Eingabe des neuen Leistungsstandes kann sowohl als Absolutbetrag in EUR in der Spalte Leistungsstand erfolgen, als auch als %-Wert. Die Basis des %-Wertes ist die Spalte Summe Budget. Je nachdem welches der beiden Felder Sie befüllen, wird der zweite Wert dazu automatisch berechnet. Somit ist es möglich, einen höheren Leistungsstand als einen beauftragten Betrag zu erhalten.

Zeilen, die einer besonderen Aufmerksamkeit bedürfen, sind rot markiert, z. B. wenn der Leistungsstand höher ist als die gebuchten Teil-/Schlussrechnungen oder noch kein Leistungsstand eingetragen wurde und es bereits abgerechnete Teil-Schlussrechnungen gibt.

Leistungsstanderfassung

Geben Sie hier die Werte in die Leistungsstanderfassung ein. Diese werden automatisch gespeichert. Solange der Leistungsstand noch nicht festgeschrieben ist, können Sie die Bearbeitung zu einem späteren Zeitpunkt fortsetzen.

Wichtig

Nach Abschluss der Bearbeitung müssen Sie den Leistungsstand festschreiben, um Leistungsstandposten zu erstellen. Hierfür ist das Befüllen des Feldes Beschreibung erforderlich (eine Art Buchungstext z. B. Meldung Stand p. 31.08.2021).

Das Datum Leistungsstand ist das Buchungsdatum, zu dem der Leistungsstandposten erstellt wird. Sie können hier den Monat und das Jahr bestimmen, als Tag wird immer das Datum des Monatsletzten verwendet. Klicken Sie nun auf die Schaltfläche Leistungsstand festschreiben.

Meldung

Beim Festschreiben wird ein neuer Leistungsstandposten gebildet aus der Differenz der bisherigen Posten und dem eingegebenen Wert.

Beispiel: bisherige Eingabe = Geb. Teil-/Schlussrechnungen 7.000 EUR neuer Wert 7.700 EUR:

Beispiel

Hinweis

Leistungsstand festschreiben ist nur möglich, wenn der Leistungsstand in EUR nicht kleiner als die Summe Geb.-Teil-/Schlussrechnungen ist sowie nicht größer als das Budget und die prozentuale Abweichung aus der Projektentwicklung Einrichtung.

Ggf. erfolgen weitere Prüfungen, z. B., ob das Buchungsdatum freigegeben ist.

Prüfung

Hierbei wird das Buchungsdatum der Benutzer Einrichtung, der Einrichtung in der Finanzbuchhaltung, des Objektes und der ZE geprüft. Sobald die Prüfung auf dem Wert (z. B. Buchungen zugel. ab) in Benutzer Einrichtung positiv erfolgt, hat diese Prüfung Vorrang über alle anderen Einschränkungen und der Leistungsstand kann festgeschrieben werden.

Benutzer Einrichtung

Nachdem die Festschreibung erfolgreich ausgeführt wurde, bekommen Sie eine entsprechende Meldung und das Leistungsmeldungsfenster wird nach Bestätigung geschlossen. In den Projektplanzeilen wird der aktuelle Leistungsstand dargestellt.

PPZ

Beispiel:

  • Leistungsstandmeldung 31.03.: 100.000 EUR
  • Leistungsstandmeldung 30.04.: 120.000 EUR

Zieht zwei Posten nach sich, der erste mit 100.000 EUR und der zweite mit 20.000 EUR

Rückwirkende Korrektur

Eine Leistungsstandfestschreibung können Sie rückwirkend korrigieren. Dazu ändern Sie das Datum im Feld Datum Leistungsstand. Es erscheint folgende Abfrage:

Meldung

Wählen Sie Ja und alle Werte werden Ihnen zum entsprechenden Datum angezeigt (Leistungsstand und abgerechnete TR/SR usw.). Wählen Sie Nein, wenn Sie bereits für alle Projektplanzeilen einen korrigierten Wert eingegeben haben und erst im Nachhinein das Datum im Kopf ändern.

Nun wird die Differenz der bisher gespeicherten Posten per Stichtag und dem aktuell gemeldeten Wert gespeichert.

Beispiel:

Leistungsstand per 31.03.: 100.000 EUR Leistungsstandmeldung 30.04. 120.000 EUR

Es sind insgesamt 2 Posten mit 100.000 EUR bzw. 20.000 EUR gebucht. Jetzt wird eine neue Leistungsmeldung für 31.03. vorgenommen in Höhe von 110.000 EUR. Die Differenz zum aktuellen Stand ist somit +10.000 EUR und ein entsprechender Posten wird generiert. Dadurch würde sich der gesamte Leistungsstand im Juli auf 130.000 EUR statt der bisher gemeldeten 120.000 EUR erhöhen und müsste im Juli manuell korrigiert werden.

Wichtig

Die rückwirkende Korrektur wird für alle Projektplanzeilen durchgeführt. Bei der Korrektur zu einem zurückliegenden Stichtag achten Sie darauf, dass es dadurch nicht zu einem höheren Leistungsstand in Summe bis zum aktuell festgeschriebenen Leistungsstand kommt.

Leistungsstandposten einsehen

Die Entwicklung des Leistungsstandes wird in den Leistungsstandposten festgehalten. Sie können jederzeit stichtagsbezogen eingesehen werden und stehen somit zu Auswertungszwecken zur Verfügung. Mit Klick auf das Feld Leistungsstand in der Übersicht der Projektplanzeilen öffnen Sie die Leistungsstandposten für die aktuelle Projektplanzeile.

Leistungsstandposten

Alternativ können Sie die Leistungsstandposten aus der Leistungsstanderfassung über Verwalten heraus öffnen.

Leistungsstanderfassung

Lassen Sie sich weitere Spalten einblenden, um die Beträge zum Zeitpunkt der Festschreibung oder den Bearbeiter anzuzeigen. Um alle Leistungsstände des gesamten Projektes einzusehen und ggf. nach Excel für weitere Auswertungen zu exportieren, lösen Sie den Filter für die Projektzeile auf.

Leistungsstandposten

Schadensmeldung erstellen

Zu einer Projektplanzeile lässt sich auch eine Schadensmeldung erstellen.

PPZ

Im Beispiel soll zu Position 5 Großinstandhaltung Dachflächen eine Schadensmeldung erstellt werden, weil das ausführende Unternehmen die Hausfassade beschädigt hat. Hierfür markieren Sie in den Projektplanzeilen die entsprechende Zeile und wählen Sie Schadensmeldung erstellen. Es wird eine Schadensmeldung angelegt.

Schadensmeldung Karte

Vorbelegt sind im Inforegister Schadensmeldung die Objektdaten und die Angaben zu Projekt und Projektplanzeile. Die weitere Bearbeitung der Schadensmeldung entnehmen Sie der Dokumentation für das Modul Instandhaltung.

Berichte und Auswertungen

Sie haben verschiedene Auswertungsmöglichkeiten, mit denen Sie das Projekt im laufenden Betrieb überwachen und nach Abschluss analysieren können.

Projekt-Berichte dienen der Gegenüberstellung verschiedener Werte und der Darstellung von Veränderungen im Kostengefüge. Durch Aufrufmöglichkeiten aus Objekt sowie Einheitenvertrag Karte und Einheitenstamm Karte haben Sie stets eine Übersicht über die dem Objekt bzw. der Einheit zugeordneten Projekte. In einer eigenen Statistik bietet RELion die wichtigsten Kostendaten eines Projekts bzw. einer Projektplanzeile laufend auf Knopfdruck. In erweiterten Planungsfeldern für das Projektcontrolling können weitere Planzahlen und berechnete Werte zu den Projektplanzeilen individuell definiert, verwaltet und ausgewertet werden.

Statistik

Aus der RE Projektkarte oder den Projektplanzeilen lässt sich die Seite RE Projektstatistik aufrufen, mit einem Überblick über geplante, beauftragte und fakturierte Kosten. Im Inforegister Projekt werden die Daten zum Gesamtprojekt kalkuliert und angezeigt, im Inforegister Projektplanzeile die Werte der jeweiligen Projektplanzeile.

Inforegister Projekt:

Projektstatistik   Inforegister Projektplanzeile:

Projektplanzeile

Hinweise zur Funktionsweise der Statistik:

Für die Anzeige berücksichtigt werden freigegebene und gebuchte Belege (Beauftragungen, Teilrechnungen, Schlussrechnungen, Einzelrechnungen). Erfasste, aber noch nicht freigegebene Belege werden nicht berücksichtigt. Die Werte selbst berechnen sich über kalkulierte Felder - für die Planwerte aus Projektkostenplanzeilen und für die bereits angefallenen Kosten aus den RE Projektposten. Mit einem Mausklick auf die entsprechenden Werte kann somit direkt über die zugehörigen RE Projektposten und über Navigate auf Buchungen und Belege zugegriffen werden. Sie können mit Hilfe der Filterfelder eine detaillierte Analyse der geplanten und bereits angefallenen Kosten direkt aus der Oberfläche heraus durchführen. Sie gestatten es z. B. aus dem Projekt heraus, nicht nur auf die statistischen Werte des kompletten Projekts, sondern auch auf die einzelnen Projektplanzeilen oder einer Auswahl aus Projektplanzeilen zuzugreifen. Dies gilt auch für die variable Sichtweise aus einer Projektplanzeile heraus. Wenn Sie die Standardfilterwerte geändert haben, dann können Sie diese mit Hilfe von Filter zurücksetzen in den Ursprungszustand zurückversetzen.

Die Funktionalität der Filterfelder gestaltet sich wie folgt:

Wird die Statistik aus dem Projekt bzw. der Planzeile heraus aufgerufen, sind alle Filter so gesetzt, dass alle Werte so berechnet werden wie standardmäßig benötigt. D. h., für ein ausgewähltes Projekt bzw. Projektplanzeile werden komplett alle relevanten geplanten und angefallenen Kosten angezeigt.

Datumsfilter Dieser Filter wirkt sich auf die ermittelten statistischen Werte der geplanten (Projektkostenplanzeilen) wie auch der der bereits angefallenen Kosten (RE Projektposten) aus. Für die Projektplanung werden alle Projektkostenplanzeilen mit einbezogen, deren Änderungsdatum innerhalb des angegebenen Datumsfilters liegt. Je nachdem, ob es sich um Werte aus nicht gebuchten Belegen (freigegebene Beauftragungen, Teil-/Schlussrechnungen) oder bereits gebuchten Belege handelt, wirkt sich der Datumsfilter auf die RE Projektposten leicht unterschiedlich aus. Im ersten Fall wird auf das Belegdatum und im zweiten Fall auf das Buchungsdatum gefiltert.
Statusfilter Der Statusfilter wirkt sich nur auf die statistischen Zahlenwerte der Projektplanung aus. Mit Hilfe dieses Filters lässt sich u.a. ermitteln, wie viel Budget - nach Status gegliedert - in offenen, freigegebenen, bereits abgeschlossenen oder auch aktuell gesperrten Projektplanzeilen gebunden ist (Hinweis: das Statusfeld der Projektkostenplanzeilen wird bei Änderung des Status einer zugehörigen Projektplanzeile im Hintergrund mit aktualisiert).
Filter Planungsebene Budget, Filter Planungsebene Kosten Diese beiden Filter gestatten es, auf statistische Werte von Planzeilen innerhalb einer Planungsebene oder eines Planungsebenenbereichs zuzugreifen. Durch die voreingestellten unterschiedlichen Filter wird nur auf die geplanten Kosten einer Planzeile selbst, aber auf die angefallenen Kosten der Zeile sowie deren untergeordnete Zeilen zugegriffen (Ein Filter auf die geplanten Kosten einer Projektplanzeile und deren untergeordnete Projektplanzeile würden die tatsächlichen Planwerte unzulässig vervielfachen).
Planungsebenencode 1 bis 4 Filter Dieser Filter wirkt sich auf die ermittelten statistischen Werte auf Basis der geplanten Kosten (Projektkostenplanzeilen) wie auch der bereits angefallenen Kosten (RE Projektposten) aus. Diese Filter gestatten es, selbst bei komplexen Strukturen bis auf einzelne Projektplanzeilen genau zu filtern.

Hinweis

Die aufgeführten Filter wirken additiv (entsprechend dem Dynamics-Business Central-Standard).

Im normalen Betrieb brauchen die Filterfelder nicht verändert werden.  

Infobox

In der Infobox finden Sie eine Zusammenfassung relevanter Felder einer Projektplanzeile, auch für Projektplanzeilen, denen Planungsebenen untergeordnet sind. Die Werte aller freigegebenen und gebuchten Teil- und Schlussrechnungen sind hier aufsummiert. Dies erhöht in der Liste der Projektplanzeilen die Transparenz erheblich und gibt einen guten Überblick darüber, was im Projekt bereits abgerechnet wurde.

PPZ Details

Bezeichnung Beschreibung
Summe Leistungen Summe freigegebene und gebuchte TR und SR
Summe fakturiert Summe Leistungen- Abzüge
Summe fakturiert inkl. MwSt. (Summe Leistungen + MwSt.) – (Abzüge + ggf. MwSt.)
bish. Abschlagszahlungen Zahlungen, die getätigt wurden vor Skontoabzug
Zahlbetrag Tatsächlich gezahlter Betrag

Berichte

Im Bereich Berichte stehen Ihnen folgende Berichte zur Verfügung:

Projekt-Plan/Ist-Vergleich

Öffnen Sie Projekt – Plan/Ist-Vergleich und setzen Sie den Filter auf die von Ihnen gewünschte Projektnummer. Gegenüberstellung der geplanten, beauftragten und fakturierten Beträge. Die Detailtiefe kann über verschiedene Optionen (z. B. über Filter) gesteuert werden. Ein Excel-Export ist möglich. Die meisten Felder der dargestellten Spalten sind identisch mit den Werten, die in der Infobox und in der Statistik ausgewiesen werden. Die nächste Abbildung zeigt Ihnen einen Auszug aus dem Bericht mit der Herkunft der Werte (orange hinterlegte Information):

Report

Wichtig

Bitte keine Filterung auf Ebene von Summenberechnung eingeben, da diese Filtereinstellung meist kein korrektes Berichtergebnis liefert (ein Ausblenden der Filterfunktion ist nicht möglich).

Filter

Projekt-Freigabebogen

Ausdruck von Positionen eines oder mehrerer Projekte. Dieser Freigabebogen kann einem Projektverantwortlichen zum Abzeichnen vorgelegt werden. Dargestellt werden hier die geplanten Kosten, zu denen noch kein Auftrag besteht, sowie noch nicht freigegebene Aufträge und Nachträge (Filterung auf alle Projektplanzeilen mit dem Status offen oder freigegeben).

Freigabe

Projekt-Plankostenentwicklung

Darstellung der Veränderung der Plankosten innerhalb eines, vom Anwender definierten, Zeitraums. Die Detailtiefe kann über verschiedene Optionen gesteuert werden. Ein Excel-Export ist möglich. Grundlage des Berichts ist das Budget der Projektplanzeile. Im Flowfield Budget wird die jeweilige Entwicklung des Budgets gespeichert. Jede Änderung ist hier hinterlegt und kann durch diesen Bericht abgerufen werden. Auszug aus dem Bericht mit Informationen zu den Werten in den Spalten (orange hinterlegt):

Report

Projektreporting für Objekte und Einheiten

Über die Objektkarte gibt es die Möglichkeit, sich die Projekte bzw. Projektplanzeilen für das Objekt anzeigen zu lassen. Öffnen Sie dazu die Objektkarte und im Menüband über Projekte öffnen Sie eine, für dieses Objekt gefilterte, Projektübersicht.

Objekte

Die Projektplanzeilen können u.a. nach Objekten oder Kreditoren gefiltert werden. Sie haben dadurch die Möglichkeit, Auswertungen über mehrere Projekte hinweg zu erstellen. (z. B. Abwicklung einzelner Bauabschnitte)

Im Technischen Rollencenter können Sie über Projektentwicklung/RE Projektplanzeilen die Projektplanzeilen aller Projekte aufrufen.

Projektplanzeilen

Alternativ ist ein Aufruf auch über die Einheitenstamm Karte möglich.

Einheitenstamm Karte und Einheitenvertrag Karte

Auf der Einheitenstamm Karte oder der Einheitenvertrag Karte finden Sie im Inforegister Instandhaltung einen Querverweis zu den Projekten.

Bezeichnung Beschreibung
Projekte Zeigt die Anzahl der Projekte, die auf der RE Projektkarte der betreffenden Einheit zugewiesen sind. Mit einem Mausklick auf den Wert öffnen Sie eine (gefilterte) Übersicht dieser Projekte.
Projektplanzeilen Zeigt die Anzahl der Projektplanzeilen, die der betreffenden Einheit zugewiesen sind. Mit einem Mausklick auf den Wert öffnen Sie eine (gefilterte) Übersicht dieser Zeilen.

Einheitenstamm

Erweiterte Felder für das Projektcontrolling

Im Modul Geplante Instandhaltung können weitere Planzahlen und berechnete Werte zu den Projektplanzeilen individuell definiert, verwaltet und ausgewertet werden, beispielsweise die Kostenschätzung und die genehmigte Kostenberechnung. Für die Budget- und Projektkontrolle können aus den vorhandenen Zahlen unterschiedliche Ergebnisse gebildet werden, z. B., um eine absolute Abweichung oder eine prozentuale Budgeterfüllung darzustellen. Ziel ist es, mehr Transparenz der Projektplanzeilen zu erhalten. Da jedes Unternehmen individuell agiert und eigene Planzahlen benötigt, ist diese Funktion individuell für Benutzer zu hinterlegen. Sie können selbst bestimmen, welche Werte Sie benötigen und wie die Spaltenbezeichnungen lauten soll.  

Einrichtung der Eingabespalten (Freie Spalten)

Öffnen Sie die Liste Planzeilen Freie Spalten Einrichtung.

Einrichtung

Fortsetzung:

Einrichtung

Die in Planzeilen Freie Spalten Einrichtung aufgeführten Zeilen bezeichnen Spalten, die als Basis für weiterführende Berechnungen genutzt werden können. Es gibt Freie Spalten, (Dezimal und Ganzzahlt, der Typ kann nicht geändert werden), die jedem Benutzer individuell zur Verfügung stehen und für die Optionen gesetzt werden können.

Bezeichnung Beschreibung
Zugewiesen Setzen Sie hier einen Haken, um die betreffende Spalte in den Projektplanzeilen Übersicht sichtbar und für die weiteren Berechnungen verfügbar zu machen. Andernfalls können diese Felder nicht als Berechnungsgrundlage dienen.
Typ Kennzeichnet die Art der Eingabe, die in einem Feld dieser Spalte erwartet wird. <>
Überschrift Tragen Sie die gewünschte Spaltenüberschrift ein. Diese wird in den Projektplanzeilen Übersicht und Berichte ausgegeben.
RELion Spalte Die hier mit einem Haken markierten Spalten sind Standardspalten aus den Projektplanzeilen Übersicht.
Freie Spalte Die hier mit einem Haken markierten Spalten sind freie Spalten, frei benannt sowie ein- und ausgeblendet werden können.
Summierbar Wenn hier ein Haken gesetzt wird, können die Spaltenwerte mit dem entsprechenden Funktionsbefehl in der Ebenenhierarchie von unten nach oben aufsummiert werden.
Spaltensumme nicht prüfen Wenn hier ein Haken gesetzt wird, werden die Spaltenwerte, die in der Ebenenhierarchie von unten nach oben aufsummiert werden können, nicht verprobt.
Status Projekt ignorieren Änderungen an Projektplanzeilen können nur im Status offen durchgeführt werden. Mit dieser Option lassen sich die Spalten auch im Status freigegeben bearbeiten.
Einrichtung des Zeilenschemas (Schemakopf)

Über die Suche öffnen Sie die Liste Projektplanzeile Schemakopf. Auf der Seite Projektplanzeile Schemakopf werden Datensätze für Berechnungsschemata angelegt. Es können Schemata für unterschiedliche Benutzer angelegt werden, das heißt der betreffende Bearbeiter sieht dann diejenigen Berechnungen, die für ihn vorgesehen sind. Es kann aber auch ein gemeinsames Schema verwendet werden.

Schemakopf

Hinterlegung von Rechenoperationen für Freie Spalten

Wählen Sie auf der Seite Projektplanzeile Schemakopf das Schema, dass Sie bearbeiten möchten und klicken auf Aktionen/Zeilen.

Zeilen

Auf der Seite, die sich nun öffnet definieren Sie die Rechenoperationen für die einzelnen Berechnungsschematas.

Projektplanzeile Schema

Es können bis zu fünf Ergebnisspalten definiert werden, deren Einrichtung jeweils in den fünf Zeilen dieses Schemas erfolgt. Verwendet werden die Zeilen, bei denen Sie im Feld Zugewiesen einen Haken setzen. Die betreffende Zeile wird dann als Spalte in den Projektplanzeilen-Übersichten der Projekte angezeigt. Die Einstellung gilt immer für alle Projekte. Angezeigt werden sie demjenigen Bearbeiter, dem das Schema zugeordnet ist. Die Ergebnisspalten sind über Personalisieren einblendbar.

Personalisieren

Zeilen 1 bis 3 verarbeiten Werte als Dezimalzahlen (z. B. Geldbeträge), Zeile 4 als Prozentwert (z. B. quotale Berechnung). Zeile 5 zeigt den Prozentwert als Indikator mit Statusbalken an. Die Berechnungslogik definieren Sie durch Ihre Eingaben in den Feldern der Operatoren, Operanden etc. Möchten Sie das berechnete Ergebnis nochmals weiterberechnen geht das mit den Operatoren mal und dividiert.

Schemazeile

Funktion Freie Spalten summieren

Werte in den freien Spalten können mit diesem Bericht in der Ebenenhierarchie von unten nach oben aufsummiert werden. Dies gilt nur für Spalten, die in der Planzeilen Freie Spalten Einrichtung als Summierbar gekennzeichnet wurden. Rufen Sie die Funktion aus den Projektplanzeilen über Freie Spalten neu berechnen auf.

Wahlmöglichkeiten: Kalkulation über komplettes Projekt oder Nur nächste niedrigere Planebene berücksichtigen.

6.3 - Bauabzugssteuer

Alle Leistungen, die der Herstellung, Instandsetzung, Instandhaltung, Änderung oder Beseitigung von Bauwerken dienen, unterliegen dem Einkommensteuergesetz § 48.

Bauabzugssteuer nach § 48 EStG

Was ist Bauabzugssteuer?

Mit dem Gesetz zur Eindämmung illegaler Betätigung im Baugewerbe vom 31.08.2001, BStBl 2001 I, 602 wurde ein Steuerabzug zur Sicherung von Steueransprüchen bei Bauleistungen eingeführt. Ab 01.01.2002 müssen bestimmte Auftraggeber von Bauleistungen im Inland einen Steuerabzug in Höhe von 15 Prozent der Gegenleistung für Rechnungen des die Bauleistung Erbringenden vornehmen, wenn nicht eine vom zuständigen Finanzamt ausgestellte Freistellungsbescheinigung vorliegt.

Welche Leistungen unterliegen dem Steuerabzug?

Bauleistungen im Sinne des § 48 Abs. 1 Satz 3 Einkommensteuergesetz (EStG). Das sind grundsätzlich alle Leistungen, die der Herstellung, Instandsetzung, Instandhaltung, Änderung oder Beseitigung von Bauwerken dienen.

Gibt es Bagatellregelung?

Ja. Die Bagatellgrenze gilt jeweils pro Kalenderjahr und leistenden Unternehmer und beträgt 5.000 EUR. Liegt keine gültige Freistellungsbescheinigung vor und die Gegenleistung (Vergütung) übersteigt im laufenden Kalenderjahr nicht den Betrag in Höhe von 5.000 EUR, muss der Steuerabzug nicht vorgenommen werden. Die Freigrenze von 5.000 EUR erhöht sich auf 15.000 EUR, wenn der Empfänger der Leistung nur deswegen als Unternehmer abzugspflichtig ist, weil er ausschließlich steuerfreie Umsätze ausführt § 4 Nummer 12 Satz 1 Umsatzsteuergesetz (UStG) (= umsatzsteuerbefreite Vermietungsumsätze). Werden von dem Leistungsempfänger neben steuerfreien Umsätzen nach § 4 Nummer 12 Satz 1 UStG noch andere, auch nur geringe umsatzsteuerpflichtige Umsätze getätigt, gilt insgesamt die Freigrenze von 5.000 EUR.

Wann entsteht die Abzugsverpflichtung des Leistungsempfängers?

Im Zeitpunkt der Zahlung, sofern die Bagatellregelung nicht greift oder keine gültige Freistellungsbescheinigung vorliegt.

Fachlicher Hintergrund

In § 48 Einkommensteuergesetz ist geregelt, dass der Leistungsempfänger einer Bauleistung 15 Prozent des Rechnungsbetrages einbehalten und an das Finanzamt des Bauunternehmens abführen muss – es sei denn, es liegen Freistellungsgründe vor. Diese können eine Freistellungsbescheinigung oder die Unterschreitung gewisser Umsatzgrenzen sein. Freistellungsbescheinigungen werden zeitlich oder inhaltlich befristet erteilt. Folgende Typen von Freistellungsbescheinigungen werden ausgestellt:

  • für ein ganzes Kalenderjahr (Bagatellgrenzen),
  • für kürzere Zeiträume,
  • beschränkt auf ein bestimmtes Projekt,
  • oder einen bestimmten Auftrag Maßgeblich ist, dass die Freistellung zum Zeitpunkt der Zahlung gültig ist.

Gesetzliche Grundlagen

§ 48 EStG Steuerabzug

(1) Erbringt jemand im Inland eine Bauleistung (Leistender) an einem Unternehmer im Sinne des § 2 des Umsatzsteuergesetzes oder an eine juristische Person des öffentlichen Rechts (Leistungsempfänger), ist der Leistungsempfänger verpflichtet, von der Gegenleistung einen Steuerabzug in Höhe von 15 Prozent für Rechnung des Leistenden vorzunehmen. Vermietet der Leistungsempfänger Wohnungen, so ist Satz 1 nicht auf Bauleistungen für diese Wohnungen anzuwenden, wenn er nicht mehr als zwei Wohnungen vermietet. Bauleistungen sind alle Leistungen, die der Herstellung, Instandsetzung, Instandhaltung, Änderung oder Beseitigung von Bauwerken dienen. Als Leistender gilt auch derjenige, der über eine Leistung abrechnet, ohne sie erbracht zu haben.

(2) Der Steuerabzug muss nicht vorgenommen werden, wenn der Leistende dem Leistungsempfänger eine im Zeitpunkt der Gegenleistung gültige Freistellungsbescheinigung nach § 48b Absatz 1 Satz 1 vorlegt oder die Gegenleistung im laufenden Kalenderjahr den folgenden Betrag voraussichtlich nicht übersteigen wird:

  1. 15.000 EUR, wenn der Leistungsempfänger ausschließlich steuerfreie Umsätze nach § 4 Nummer 12 Satz 1 des Umsatzsteuergesetzes ausführt,
  2. 5.000 EUR in den übrigen Fällen.

Für die Ermittlung des Betrags sind die, für denselben Leistungsempfänger erbrachten und voraussichtlich zu erbringenden Bauleistungen zusammenzurechnen.

(3) Gegenleistung im Sinne des Absatzes 1 ist das Entgelt zuzüglich Umsatzsteuer.

(4) Wenn der Leistungsempfänger den Steuerabzugsbetrag angemeldet und abgeführt hat,

  • ist § 160 Absatz 1 Satz 1 der Abgabenordnung nicht anzuwenden.
  • sind § 42d Absatz 6 und 8 und § 50a Absatz 7 nicht anzuwenden.

§ 48a EStG Verfahren

(1) Der Leistungsempfänger hat bis zum zehnten Tag nach Ablauf des Monats, in dem die Gegenleistung im Sinne des § 48 erbracht wird, eine Anmeldung nach amtlich vorgeschriebenem Vordruck abzugeben, in der er den Steuerabzug für den Anmeldungszeitraum selbst zu berechnen hat. Der Abzugsbetrag ist am zehnten Tag nach Ablauf des Anmeldungszeitraums fällig und an das für den Leistenden zuständige Finanzamt für Rechnung des Leistenden abzuführen. Die Anmeldung des Abzugsbetrags steht einer Steueranmeldung gleich.

(2) Der Leistungsempfänger hat mit dem Leistenden unter der Angabe

  1. des Namens und der Anschrift des Leistenden,
  2. des Rechnungsbetrags, des Rechnungsdatums und des Zahlungstags,
  3. der Höhe des Steuerabzugs und
  4. des Finanzamts, bei dem der Abzugsbetrag angemeldet worden ist,

über den Steuerabzug abzurechnen.

(3) Der Leistungsempfänger haftet für einen nicht oder zu niedrig abgeführten Abzugsbetrag. Der Leistungsempfänger haftet nicht, wenn ihm im Zeitpunkt der Gegenleistung eine Freistellungsbescheinigung (§ 48b) vorgelegen hat, auf deren Rechtmäßigkeit er vertrauen konnte. Er darf insbesondere dann nicht auf eine Freistellungsbescheinigung vertrauen, wenn diese durch unlautere Mittel oder durch falsche Angaben erwirkt wurde und ihm dies bekannt oder infolge grober Fahrlässigkeit nicht bekannt war. Den Haftungsbescheid erlässt das für den Leistenden zuständige Finanzamt.

(4) § 50b gilt entsprechend.

§ 48b EStG Freistellungsbescheinigung

(1) Auf Antrag des Leistenden hat das für ihn zuständige Finanzamt, wenn der zu sichernde Steueranspruch nicht gefährdet erscheint und ein inländischer Empfangsbevollmächtigter bestellt ist, eine Bescheinigung nach amtlich vorgeschriebenem Vordruck zu erteilen, die den Leistungsempfänger von der Pflicht zum Steuerabzug befreit. Eine Gefährdung kommt insbesondere dann in Betracht, wenn der Leistende

  1. Anzeigepflichten nach § 138 der Abgabenordnung nicht erfüllt,
  2. seiner Auskunfts- und Mitwirkungspflicht nach § 90 der Abgabenordnung nicht nachkommt,
  3. den Nachweis der steuerlichen Ansässigkeit durch Bescheinigung der zuständigen ausländischen Steuerbehörde nicht erbringt.

(2) Eine Bescheinigung soll erteilt werden, wenn der Leistende glaubhaft macht, dass keine zu sichernden Steueransprüche bestehen.

(3) In der Bescheinigung sind anzugeben:

  1. Name, Anschrift und Steuernummer des Leistenden,
  2. Geltungsdauer der Bescheinigung,
  3. Umfang der Freistellung sowie der Leistungsempfänger, wenn sie nur für bestimmte Bauleistungen gilt,
  4. das ausstellende Finanzamt.

(4) Wird eine Freistellungsbescheinigung aufgehoben, die nur für bestimmte Bauleistungen gilt, ist dies den betroffenen Leistungsempfängern mitzuteilen.

(5) Wenn eine Freistellungsbescheinigung vorliegt, gilt § 48 Absatz 4 entsprechend.

(6) Das Bundeszentralamt für Steuern erteilt dem Leistungsempfänger im Sinne des § 48 Absatz 1 Satz 1 im Wege einer elektronischen Abfrage Auskunft über die beim Bundeszentralamt für Steuern gespeicherten Freistellungsbescheinigungen. Mit dem Antrag auf die Erteilung einer Freistellungsbescheinigung stimmt der Antragsteller zu, dass seine Daten nach § 48b Absatz 3 beim Bundeszentralamt für Steuern gespeichert werden und dass über die gespeicherten Daten an die Leistungsempfänger Auskunft gegeben wird.

Prozess Bauabzugssteuer

Prozess

Einrichtung und Stammdaten für die Freistellungsbescheinigung

Das Inforegister Bauabzugssteuer der Karte Instandhaltung Einrichtung umfasst Einrichtungsparameter für eine eigenständige Funktionalität zur Verwaltung von steuerlichen Freistellungsbescheinigungen für Bauleistungen.

Bauabzugssteuer

Kreditorenkarte: Erfassen der Freistellungsbescheinigungen

Die Freistellungsbescheinigungen werden in einer separaten Tabelle zum Kreditor gespeichert. Hierfür öffnen Sie die Kreditorenkarte, die Felder für die Freistellungsbescheinigung finden Sie im Inforegister Lieferung:

Kreditorenkarte

Die Übersicht der Freistellungsbescheinigungen wird über die Kreditorenkarte geöffnet. Unter Freistellungsbescheinigung tragen Sie hier die einzelnen Freistellungsbescheinigungen, die der Auftraggeber vom Auftragnehmer (Kreditor) erhält, ein.

Freistellungsbescheinigung

Bezeichnung Beschreibung
Kreditor Nr. Das System trägt hier automatisch die zugehörige Kreditorennummer ein.
Lfd.-Nr. Wird vom Programm automatisch vergeben. Die Nummern beginnen bei 10000 und werden automatisch in Schritten zu 10000 hochgezählt. Sollten weitere Freistellungen eingefügt werden, werden, wird die Schrittfolge halbiert. Beispiel: Freistellungsauftrag 1 Nr. 10000, Freistellungsauftrag 2 Nr. 20000, wird nun ein neuer Freistellungsauftrag zwischen Nr. 10000 und 20000 eingefügt, wird 15000 verwendet.
Datum von Beginn der Freistellung
Datum bis Ende der Freistellung
Freistellungsart Hier wird die Freistellungsart eingetragen. Zur Auswahl stehen: Allgemein; Jahresumsatz unter 15.000,00 EUR - Der Leistungsempfänger muss den Steuerabzug nicht vornehmen, wenn die an den jeweiligen Auftragnehmer (Leistenden) zu erbringende Gegenleistung im Kalenderjahr voraussichtlich 15.000,00 EUR nicht übersteigt und der Leistungsempfänger ausschließlich steuerfreie Umsätze aus Vermietung und Verpachtung erhält. (§ 4 Nr. 12 Satz 1 UStG); Jahresumsatz unter 5.000,00 EUR - Der Leistungsempfänger muss den Steuerabzug nicht vornehmen, wenn die an den jeweiligen Auftragnehmer (Leistenden) zu erbringende Gegenleistung im Kalenderjahr voraussichtlich 5.000,00 EUR nicht übersteigt; Projekt - Betrifft die Freistellung für ein bestimmtes Projekt, welches Sie über das Feld Projektnr. bestimmen; Bestellung -Betrifft die Freistellung für eine bestimmte Bestellung, welche Sie über das Feld Bestellnr. bestimmen.
Projektnr. Über Drilldown wird die Projektnummer ausgewählt. Dies setzt jedoch voraus, dass in der Spalte Freistellungsart Projekt eingetragen ist.
Bestellnr. Über Drilldown wird die Bestellnr. ausgewählt. Dies setzt jedoch voraus, dass in der Spalte Freistellungsart Bestellung eingetragen ist.
Sicherheitsnr. Tragen Sie hier die Sicherheitsnummer der Freistellungsbescheinigung ein.

Objektvorlage- und Objektkonten

In den Objektvorlage- und Objektkonten sind Konten für Bauleistungen im Sinne des § 48 Abs. 1 Satz 3 Einkommensteuergesetz (EStG) im Feld Bauleistung nach § 48 EStG zu kennzeichnen. Dazu wählen Sie die auf der Objektkarte Konten. Das sind grundsätzlich alle Leistungen, die der Herstellung, Instandsetzung, Instandhaltung, Änderung oder Beseitigung von Bauwerken dienen. Hierauf werden die Beträge für Bauleistungen gebucht.

Objekt Konten

Arbeiten Sie in einer Einkaufsrechnung mit einem Objektkonto welches Bauleistung nach § 48 EStG unterliegt, wird das Statusfeld im Inforegister Rechnungsdetails auf Zu Prüfen gesetzt.

Rechnungsdetails

Die Statusnachricht im Feld Status Bauabzug § 48 EStG wird in folgenden Tabellen geführt und je nach Prozess durchgereicht:

  • Fibu Buch.-Blattzeile
  • Einkaufsgutschriftskopf
  • Einkaufskopf
  • Einkaufskopfarchiv
  • Einkaufslieferkopf
  • Einkaufsrechnungskopf
  • Kreditorenposten
  • Bearb. IC-Ausg. EK-Kopf
  • Bearb. IC-Eing. EK-Kopf
  • IC-Ausgang Einkaufskopf
  • IC-Eingang Einkaufskopf

Im Bereich der Instandhaltung ist in den Karten Einkaufsgutschrift, Beauftragungen, Einkaufsrechnung, und Gebuchte Einkaufsrechnung das Feld Status Bauabzug § 48 im Inforegister Rechnungsdetails zu finden.

Wichtig

Beim Buchen der Rechnung wird der Status für die Bauabzugssteuer an den Kreditorenposten übergeben. Die weitere Nachverarbeitung für die Bauabzugssteuer prüft den Status in den Kreditorenposten. Aus diesem Grund greift die Funktionalität auch, wenn die Buchung direkt über ein Buchblatt (z. B. das Einkaufsbuchblatt) erfolgt.

Für das Statusfeld Bauabzug sind folgende Optionen möglich:

Leer keine Verarbeitung für § 48 EStG
Zu prüfen Ist diese Option gesetzt, so prüft das System, ob eine aktuelle Freistellungsbescheinigung am Kreditor hinterlegt ist. Wenn ja, wird keine Bauabzugssteuer gebucht.
Freigegeben Fällt beim Zahlungslauf die Prüfung einer Freistellungsbescheinigung positiv aus, wird der Status auf Freigegeben gesetzt.
Abzug gebucht Wird vom Programm eingetragen.
Abzugsbetrag Wird vom Programm eingetragen.

Wichtig

Wann ist eine Freistellungsbescheinigung gültig?

Es existiert eine Freistellungsbescheinigung. Das aktuelle Datum liegt zwischen dem Eintrag Datum von und Datum bis. Zusatzbedingung bei EIBE-Schnittstelle:

Wenn die Gültigkeit über die EIBE-Schnittstelle abgefragt wird, muss der EIBE Code = 000 sein. Damit ist die Bescheinigung nur dann gültig, wenn alle Bedingungen gleichzeitig erfüllt sind.

Beispiel für eine gültige Freistellungsbescheinigung ohne EIBE Code:

Beispiel

Beispiel für eine gültige Freistellungsbescheinigung mit EIBE Code:

Beispiel

Prüfung Status Bauabzug § 48 EStG beim kreditorischen Zahllauf

Findet der Zahllauf einen Kreditorenposten mit Status Bauabzug § 48 EStG = Zu prüfen, durchläuft das System folgende Prüfungen:

  • Gibt es zu diesem Vorgang, eine aktuelle Freistellung?
  • Ist dieser Freistellungsauftrag zum Buchungsdatum gültig?
  • Freistellung <5.000/15.000 EUR: Ist die Summe aller auf ein Objektkonto mit Bauabzugsteuer gebuchten Rechnungen (Bruttobetrag) innerhalb des zulässigen Maximalbetrages? Es werden alle EK-Belege eines Kreditors berücksichtig, mit den Werten Zu prüfen, Abzug gebucht und Freigegeben im Feld Status Bauabzug § 48. Aufsummiert werden alle EK-Belege einer Eigentümer-ZE und gegen den Freistellungsbetrag 5.000/15.000 geprüft.
  • Bei „Ja“ wird die Zahlung standardmäßig durchgeführt.
  • Bei „Nein“ wird der Posten im Fehlerprotokoll mit dem Hinweis „Für die (Belegart) (Belegnr.) ist die Freistellungsbescheinigung nicht gültig.“ eingetragen und kein Posten in den Zahlungsvorschlag eingestellt.

Aktionsprotokoll

Nachfolgend eine Zusammenfassung der möglichen Feldausprägung vom Feld Status Bauabzug § 48 EStG im Kreditorenposten:

Zu prüfen Objektkonto gekennzeichnet als § 48 Bauabzug.
Freigegeben Gültige allgemeine Freistellungsbescheinigung ist beim Kreditor eingerichtet; Zahlungsvorschlag wurde erstellt.
Abzug gebucht Bericht Umbuchung § 48 wurde durchgeführt, die Rechnung an den Kreditor wird mit Abzug gebucht gekennzeichnet.
Abzugsbetrag Bericht Umbuchung § 48 wurde durchgeführt, die Gutschrift an den Kreditor Finanzamt wird mit Abzugsbetrag gekennzeichnet.

Beispiele für Kreditorenposten, die auf ein Objektkonto mit Bauabzug = ja gebucht wurden. Der Kreditorenposten sieht nach der Buchung der Einkaufsrechnung folgendermaßen aus:

Kreditorenposten

War beim Kreditor eine gültige allgemeine Freistellungsbescheinigung eingerichtet, als der Zahlungsvorschlag erstellt wurde, sieht der Kreditorenposten nach dem Zahlungsvorschlag wie folgt aus:

Freigegeben

Nach der Ausführung des Berichts Umbuchung § 48 sieht der Kreditorenposten folgendermaßen aus:

Kreditorenposten

Prüfung Status Bauabzug § 48 EStG aus Belegen

Bei der Freigabe von Beauftragungen wird eine Information über eine fehlende Freistellungsbescheinigung eingeblendet, wenn mit einem Objektkonto mit Bauabzugsteuer gearbeitet wird und es beim Kreditor

  • keine Eintragungen für Freistellungsbescheinigungen gibt oder
  • Eintragungen gibt mit der Freistellungsart Jahresumsatz unter 5.000 EUR bzw. Jahresumsatz unter 15.000 EUR.

Freistellungsbescheinigung

Information für den Benutzer: Mit Klicken auf OK fährt RELion mit der Verarbeitung des Beleges fort.

Meldung

Umbuchung Steuerabzug § 48

Liegt keine gültige Freistellungsvereinbarung vom Kreditor vor und wollen Sie den Kreditorenposten dennoch auszahlen, so wird nach den Bestimmungen des Gesetzes die Bauabzugssteuer fällig. Diese ist vom Rechnungsbetrag abzuziehen und an das Finanzamt des Kreditors abzuführen. Öffnen Sie Umbuchung Steuerabzug § 48. Buchblattvorlage und Buchblattname sowie das Transitkonto wurden aus der Einrichtung übernommen. Im Feld Zahlungstermin legen Sie das Buchungsdatum fest, zu dem die Splittbuchung ins Buchblatt gestellt werden soll.

Umbuchung Steuerabzug

Wichtig

Die Stapelverarbeitung überprüft nur Rechnungen welche im Feld Status Bauabzug § 48 auf Zu prüfen stehen. Dies wird entweder erreicht, indem das Objektkonten den Haken im Feld Bauleistung nach § 48 EStG aufweist oder indem Sie den Status Zu prüfen per Hand vor dem Verbuchen der Rechnung setzen. Besonderheiten bei Freistellungsart Jahresumsatz <5.000 EUR und < 15.000 EUR Der Umbuchungsreport überprüft, ob die Summe aller gebuchten Einkaufsbelege des Kreditors pro ZE im laufenden Kalenderjahr den Gesamtbetrag von 5.000 EUR / 15.000 EUR nicht überschreitet. Bei Überschreitung wird nur von den offenen noch nicht bezahlten Rechnungen die Bauabzugssteuer an das Finanzamt abgeführt. Ggf. ist hier eine manuelle Korrektur durch den Anwender notwendig und für bereits bezahlte Rechnungen des Kalenderjahres ebenfalls die Bauabzugssteuer abzuführen.

Der Bericht führt folgende Schritte/Überprüfungen durch:

  • Sind beim Kreditor Finanzamt und Steuernummer hinterlegt?
  • Wenn „JA“ wird der Vorgang fortgesetzt, bei „Nein“ wird eine Meldung ausgegeben und der Vorgang abgebrochen.
  • 15 % des fälligen Zahlungsbetrages werden vom Kreditor auf sein Finanzamt umgebucht.
  • Das Feld Status Bauabzug wird von Zu prüfen auf Abzug gebucht geändert.
  • Erzeugung einer Splittbuchung
    • Kreditor Bauleistung mit Belegart Gutschrift an Transitkonto Bauabzug
    • Transitkonto Bauabzug an Kreditor Finanzamt mit Belegart Rechnung
    • Postendimensionen des Originalpostens werden übernommen.
    • Belegnummer wird mit Ursprungsbeleg und dem Suffix „/1“, zur Kennzeichnung der Aufteilung des Ursprungsbeleges auf die Splittzeilen, erstellt:

Die externe Belegnummer wird zur Vermeidung von Doppelungen folgendermaßen gebildet. Steuernummer des Kreditors + Belegnummer der Geb. EK Rechnung, bzw. USt-ID des Kreditors + Belegnummer der Geb. EK Rechnung.

Hinweis

Die im gesetzlichen Verfahren ggf. erforderliche formelle Meldung an das Finanzamt ist nicht Gegenstand der hier beschriebenen Funktionalität. Mit der Buchung und Zahlung des Steuerbetrages nach § 48 endet das Verfahren in RELion.

Über die Kreditorenposten können Sie einsehen, für welche Einkaufsrechnungen eine Umbuchung nach § 48 vorgenommen wurde und somit ermitteln, welche Posten Sie an das Finanzamt übermitteln und zahlen müssen. Dazu Filtern Sie die Kreditorenposten z. B. nach Status Bauabzugssteuer=Abzugsbetrag und Kreditornummer. Zusätzlich können Sie die Kreditorenposten noch nach Finanzamt filtern.

Kreditorenposten filtern

Bericht abgelaufene Freistellungsbescheinigung

Sie können sich eine Liste aller Kreditoren ausgeben lassen, deren steuerliche Freistellungsbescheinigungen zu einem bestimmten Termin nicht mehr gültig sind. Öffnen Sie hierzu Kreditoren m.abgel.Freistellungsbesch. Klicken Sie auf Kreditoren mit abgelaufener Freistellungsbescheinigung und geben ein Datum in das Feld Stichtag ein.

Bericht

Sie erhalten eine Liste aller Kreditoren, für die Freistellungsbescheinigungen erfasst wurden, diese jedoch abgelaufen sind.

Druck

EIBE-Schnittstelle

Einführung

Die Information zur Freistellungsbescheinigung (FSB) beim Kreditor wird manuell erfasst. Die Gültigkeit der Bescheinigung muss mit einer Anfrage und Kommunikation mit dem jeweiligen Kreditor bzw. dem zuständigen Finanzamt geprüft werden.

Das Bundeszentralamt für Steuern (BZSt) stellt eine Schnittstelle (EIBE-Schnittstelle) zur Verfügung, mit der die Gültigkeit einer Freistellungsbescheinigung überprüft werden kann. RELion unterstützt die Überprüfung der Freistellungsbescheinigung durch das Abrufen der Informationen über diese Schnittstelle. Die Prüfung erfolgt durch ein Aufruf einer Aktion in der Kreditorenkarte.
Für die Verwendung der Funktion in RELion sind erforderlich:

  • Registrierung für das EIBE-Verfahren beim BZSt
  • Eingabe des Bundeslandes und der Steuernummer beim Kreditor
  • Einstellungen für die Schnittstelle in RELion

Die zu prüfende Freistellungsbescheinigung sollte eine Sicherheitsnummer enthalten.

Die weiteren Informationen zur Schnittstelle und dem EIBE-Verfahren des Bundeszentralamtes für Steuern sind beim Finanzamt in einem EIBE Benutzerhandbuch zusammengefasst.

Einrichtung

Die Schnittstelle wird über eine URL (Uniform Resource Locator) und eine Funktion aufgerufen. Die Funktion erfordert verschiedene Parameter. Die URL zusammen mit der Funktion muss in der Instandhaltung Einrichtung im Inforegister Bauabzugssteuer im Feld EIBE URL hinterlegt werden.

Eibe URL

Die aktuelle URL und die zugehörige Funktion sind im EIBE Benutzerhandbuch des BZSt dokumentiert.

Zusätzlich zur URL müssen die Anmeldedaten für EIBE (Benutzerkennung und XML-RPC-Schlüssel), die nach der Registrierung beim BZSt bereitgestellt werden, unter Instandhaltung Einrichtung gespeichert werden. Diese Daten werden über die Aktion EIBE Zugangsdaten in den entsprechenden Feldern erfasst.

Zugangsdaten

Eibe

Nach dem Speichern (Bestätigung mit OK) werden die Eingaben nicht mehr angezeigt. Bei Unsicherheit, ob die Daten bereits gespeichert wurden, sollten sie erneut eingegeben werden. Fehlen die Zugangsdaten oder die URL, erscheint bei der Prüfung der Freistellungsbescheinigung eine Fehlermeldung.

Eingabe und Anzeige zusätzlicher Informationen zur Freistellungsbescheinigung

In der Kreditorenkarte sind zwei Angaben wichtig:

  • Steuernummer
  • Bundesland

RELION

Sowohl die Steuernummer als auch der Schlüssel des Bundeslandes müssen mit der zu prüfenden Freistellungsbescheinigung übereinstimmen. Die Steuernummer ist gemäß den Vorgaben im EIBE-Benutzerhandbuch des BZSt für das jeweilige Bundesland zu formatieren. Der Schlüssel des jeweiligen Bundeslandes ist ebenfalls in diesem Dokument enthalten.

Für die Eingabe des Bundeslandschlüssels wird eine mandantenübergreifende Tabelle geführt. Nach einmaliger Erfassung kann der Wert aus dieser Tabelle ausgewählt werden. Das Bundesland wird in der Kreditorenkarte im Inforegister RELion im Feld Bundeslandschlüssel hinterlegt.

Schlüssel

Die Anzeige der Freistellungsbescheinigung wurde um spezifische Informationen erweitert, die nach der Prüfung einer Freistellungsbescheinigung Werte enthalten und Informationen zur letzten Abfrage liefern. Diese Felder sind für die Bearbeitung gesperrt.

Abfrage

Bedeutung der EIBE-Felder:

Bezeichnung Erläuterung
EIBE Datum Datum der letzten Abfrage
EIBE Abfrage-Nr. Nummer der letzten Abfrage (nicht immer belegt)
EIBE Code Abfragestatus: Code oder Fehlertext
EIBE Beschreibung Beschreibung zum Code

Prüfung Freistellungsbescheinigung

Die Prüfung wird über die Aktion Freistellungsbescheinigungen prüfen in der Kreditorenkarte aufgerufen, wobei nur die erste zum Tagesdatum gültige Freistellungsbescheinigung mit der Art Allgemein berücksichtigt wird.

Kreditorenkarte

Das Ergebnis der Prüfung wird nach der Aktion in der Liste der Freistellungsbescheinigungen für den verarbeiteten Satz angezeigt.

Druck

Eine erfolgreiche Abfrage gibt den EIBE Code 000 zurück. Wenn das Feld EIBE Code leer oder 000 ist, gilt eine FSB für eine weitere Verarbeitung als fehlerfrei.

Bei einem Fehler wird im Feld entweder ein Fehlercode oder direkt der Fehlertext angezeigt. Beispielhafte Anzeige, wenn ein Fehler aufgetreten ist:

Druck

Hinweis

Bei der Verarbeitung einer Abfrage werden nur EIBE-Felder ggf. aktualisiert. Alle anderen Felder des geprüften Satzes bleiben unverändert. Wenn eine Freistellungsbescheinigung verlängert wird, wird eine neue Sicherheitsnummer i.d.R. vergeben. Für solche Änderungen sollen neue Sätze angelegt werden.

Fehler bei Zugriff auf EIBE-System

Wenn die Schnittstelle seitens EIBE nicht erreichbar ist, wird von der EIBE-Schnittstelle ein unerwarteter Fehler zurückgegeben.

Druck

6.4 - Dienstleistungsverträge

Diese zentrale Vertragsverwaltung bildet die Basis für die größtmögliche Transparenz. Prozessübergreifend erhalten Sie, egal ob Buchhalter, Objektverwalter oder Techniker, die erforderlichen Informationen.

Einführung

Die Dienstleistungsverträge dienen der Abbildung der Vertragskonditionen mit entsprechender Objekt-/Einheiten-Verknüpfung im System. Besonders hervorzuhebende Funktionen dieser Verträge sind

  • die automatische Erzeugung von Buchblattzeilen in wiederkehrenden Buchblättern zur zyklischen Verbuchung von Verbindlichkeiten,
  • die Erstellung einer Beauftragung direkt aus einem Wartungsvertrag heraus sowie
  • die Verknüpfung von EK-Belegen.

Dienstleistungsverträge in RELion werden in folgende Vertragsklassen unterteilt.

  • Dienstleistungsvertrag
  • Versicherungsvertrag
  • Wartungsvertrag

Versicherungsvertrag und Wartungsvertrag zeigen vor allem im Modul Instandhaltung ihren Nutzen.

Um andere Dienstleistungsverträge, beispielsweise für Messdienste oder Energieversorger abzubilden, können Sie die Vertragsklasse Dienstleistungsvertrag verwenden. Eine weitere Spezifikation kann innerhalb der Vertragsklasse über die Vertragsart erfolgen.

Einrichtung

Bevor Sie mit der Vertragsverwaltung arbeiten, sind Einrichtungen in der RE Vertrag Einrichtung vorzunehmen und die Vertragsarten zu prüfen.

RE Vertrag Einrichtung

Zuerst öffnen Sie RE Vertrag Einrichtung. Im Inforegister Nummerierung vergeben Sie die Nummernserie für die Bildung der Vertragsnummern im Feld Vertragsnummern.

Nummerierung

Die Vergabe der Nummern für neue technischen Verträge kann lediglich automatisch erfolgen (manuelle Eintragung von Vertragsnummern sind nicht vorgesehen). Im Inforegister Dienstleistungsvertrag hinterlegen Sie zu den einzelnen Vertragsklassen ein wiederkehrendes Buchblatt über die Felder Buchblattvorlage und Buchblattname, welches für das zyklische Buchen der Wartungspauschale, Versicherungsprämie oder andere Verbindlichkeiten aus Dienstleistungsverträgen verwendet werden kann.

Dienstleistungsvertrag

Hinweis

Wenn Buchblätter bei den entsprechenden Vertragsarten eingerichtet sind, erfolgt bei der Neuerfassung oder Änderung einer Vertragszeile nach Freigabe des Vertrages (Feld Status = Freigegeben) eine Abfrage, ob das entsprechende Buchblatt aktualisiert werden soll.

Im Feld Aufgabe für Wartung kann gesteuert werden, dass eine automatische Aufgabenerstellung für den eingetragenen Sachbearbeiter eines Wartungsvertrages zur Kontrolle des Wartungstermins erfolgt.

Im Feld Branchencode hinterlegen Sie einen Branchencode für Versicherungen. Bei der Freigabe eines Versicherungsvertrags wird der Kontakt des Versicherungsunternehmens automatisch als Geschäftsbeziehung am entsprechenden Objekt hinterlegt und auch der Branchencode mitgegeben.

Vertragsarten

Neben den vorgegebenen Vertragsklassen kann eine weitere Spezifikation der Verträge über die Vertragsart erfolgen. Die Vertragsarten werden in einer separaten Tabelle verwaltet und können individuell eingerichtet und bei Bedarf beliebig erweitert werden. Über die Suche öffnen Sie die Tabelle Vertragsart.

Vertragsart

Mit Neu können Sie eine neue Vertragsart, bei der Sie zur entsprechenden Vertragsklasse einen Code und eine Beschreibung hinterlegen.  

Ablaufschema

Hier sehen Sie die Arbeitsschritte, welche mit allen drei Dienstleistungsvertragsarten gleich funktionieren.

Schema

Fallbeispiel

Vertrag anlegen

Über die Suche öffnen Sie die Liste Dienstleistungsvertragsübersicht. Mit Neu können Sie einen neuen Dienstleistungsvertrag erstellen.

Neu

Folgende Felder stehen auf den beiden ersten Seiten des Assistenten zur Verfügung:

Bezeichnung Beschreibung
Vertragsklasse Über die Vertragsklasse steuern Sie, ob Sie einen Versicherungs- Wartungs- oder sonstigen Dienstleistungsvertrag anlegen möchten.
Vertragsart Über den Lookup gelangen sie in die entsprechende Untertabelle zur Datenpflege und Auswahl. Wichtig ist dabei die korrekte Verknüpfung zur entsprechenden Versicherungsvertragsart, wenn ein Versicherungsvertrag erfasst werden soll.
Beschreibung Vertragsart Zeigt zur Information die Beschreibung der zuvor gewählten Vertragsart an.
Kreditorennr. Mittels des Drilldown-Pfeils wird der Kreditor als Vertragspartner ausgewählt.
Kreditorname Zeigt zur Information den Namen des zuvor gewählten Kreditors an.
Vertragsbeginn/-ende Gültigkeitszeitraum des Dienstleistungsvertrages. Erfassen Sie nur ein Vertragsende, wenn der Vertrag zu diesem Termin wirklich endet, bei unbefristeten Verträgen oder solchen mit Verlängerungsklauseln, lassen Sie das Feld leer.
Externe Vertragsnummer Tragen Sie in dieses Feld die Vertragsnummer des Vertragspartners ein, beispielsweise die Versicherungsvertragsnummer.
Beschreibung Tragen Sie in dieses Textfeld eine aussagekräftige Beschreibung für den Vertrag ein.
Branche/Gewerk Hier können Sie den Vertrag einer RE Branche zuordnen. Hinweis: Wurde als Vertragsklasse Versicherungsvertrag gewählt, wird der Wert dieses Feldes aus der RE Vertrags Einrichtung automatisch gefüllt und kann nicht geändert werden.
Beschreibung Branche/Gewerk Zeigt zur Information die Beschreibung der zuvor gewählten Branche an.
Versicherungsnehmer Über den Drilldown-Pfeils dieses Feldes können Sie einen Kontakt auswählen der auf dem Versicherungsvertrag als Versicherungsnehmer eingetragen ist. Dieses Feld ist nur bei Vertragsart Versicherungsvertrag editierbar. Hinweis: Zum Kontakt der Versicherungsgesellschaft muss in jedem Fall ein Kreditor (für die Prämienzahlung) und ein Debitor im Feld Versicherungsnehmer (für Erstattungsansprüche) eingerichtet sein. Der Versicherungsnehmer ist in der Regel der Eigentümer des Objektes.
Zahlungsbedingung Hier können Sie eine Zahlungsbedingung angeben, welche beim Übermitteln ans Wiederkehrende Buchblatt und somit beim Erzeugen des Kreditorenpostens berücksichtigt wird. Die Konfiguration der jeweiligen Zahlungsbedingung legt fest, wie das Fälligkeitsdatum errechnet wird und ob die Rechnung Skonto berechtigt ist.
Buchungsstartdatum Dieses Feld wird automatisch mit dem Vertragsbeginn vorgeblendet und kann bei Bedarf geändert werden. Es handelt sich um das Datum, an dem das erste Mal gebucht werden soll. Es wird mit ins Wiederkehrende Buchblatt übertragen.
Reichweite Mit der Eingabe einer Datumsformel steuern Sie den Zahlungsturnus für den Dienstleistungsvertrag in den wiederkehrenden Buchblattzeilen.

Auf der dritten Seite des Assistenten erhalten Sie eine Zusammenfassung des neuen Vertrages. Mit Fertigstellen wird der Vertragsdatensatz, der Vertragskopf, im System erzeugt und die Seite geöffnet.

Vertragszeilen erfassen

Als nächstes sollten Sie den Vertragsdatensatz anhand der Ihnen vorliegenden Vertragsunterlagen vervollständigen.

Wartungsvertrag

In den Vertragszeilen hinterlegen Sie das betreffende Objekt und erfassen die Dienstleistungspositionen des Vertrages sowie die zugehörigen Aufwandskonten und Beträge. Die Beträge sind Bruttobeträge und werden entsprechend in Netto umgesetzt, bei Übernahme in das Buchblatt bzw. bei Erstellung einer Beauftragung/EK-Rechnung. Möchten Sie bestimmte Positionen weiter untergliedern (z. B. in Gebäude und Hauseingänge), dann blenden Sie sich die benötigten Spalten ein. In einem Vertrag können Sie auch Vertragszeilen unterschiedlicher Objekte erfassen. Im Wartungs-/Dienstleistungsvertrag wird auf die Zugehörigkeit zu einer Eigentümer-ZE abgeprüft. Achten Sie darauf, dass alle Objekte zu der gleichen Eigentümer-ZE gehören. Die verfügbaren Zeilenspalten sind je Kartenansicht (Wartung, Versicherung, Dienstleistung) unterschiedlich.

Im Inforegister Fakturierung werden die Parameter angezeigt, welche später von der Freigabefunktion ins Wiederkehrende Buchblatt übertragen werden. Im Feld Rechnungslegung können Sie für die Vertragsklassen Dienstleistungs- und Wartungsvertrag die Rechnungslegung von wiederkehrende Buchblätter umstellen in Rechnung. In dem Fall wird kein wiederkehrendes Buchblatt erstellt bei Freigabe des Vertrages. Stattdessen können Sie Beauftragungen aus dem Vertrag heraus erstellen, bzw. Rechnungen mit dem Vertrag verknüpfen.

Fakturierung

Im Inforegister Kündigung können Sie bei Vertragsbeendigung die ergänzenden Daten informativ erfassen. Wichtig ist in jedem Falle das Datum im Feld Vertragsende im Inforegister Allgemein zu setzen, hierdurch werden auch ggf. bestehende Wiederkehrende Buchblattzeilen beendet.

Kündigung

Sind die Vertragsdaten erfasst, kann der Vertrag freigegeben werden. Bei Bedarf können Sie den Vertrag von der Dienstleistungsvertragsübersicht aus aufrufen oder von der Objektkarte über Weitere Verträge.

Freigeben

Haben Sie in der RE Vertrag Einrichtung ein Buchblatt hinterlegt, so wird mit Freigabe des Vertrages der zu zahlende Betrag turnusmäßig in ein Wiederkehrendes Buchblatt eingestellt.

Wichtig

Der Status des Dienstleistungsvertrages muss auf Freigegeben gesetzt sein, damit gebucht werden kann und ggf. automatisch wiederkehrende Buchblätter erzeugt werden können. Andererseits können Änderungen am Vertrag nur im Status Offen vorgenommen werden. War der zu bearbeitende Vertrag bereits freigegeben, muss der Status zurück auf Offen gesetzt und der Vertrag nach der Änderung erneut freigegeben werden. Vorhandene Buchblattzeilen werden damit aktualisiert.

Wiederkehrendes Buchblatt

Voraussetzung für die automatische Übertragung der buchungsrelevanten Daten eines Wartungsvertrages an das Wiederkehrende Buchblatt ist die Einrichtung eines solchen in der RE Vertrag Einrichtung sowie im Wartungsvertrag/sonstiger Dienstleistungsvertrag die gewählte Option wiederk. Buchblattzeilen im Inforegister Fakturierung, Feld Rechnungslegung. Für den Versicherungsvertrag gibt es die Option Rechnung nicht.

Durch die Freigabefunktion des Dienstleistungsvertrages wird auch die Übertragungsfunktion der Vertragszeilen an das Wiederkehrende Buchblatt gestartet und bei entsprechender Bestätigung seitens des Anwenders durchgeführt. Das Wiederkehrende Buchblatt öffnen Sie entweder über die Suche oder in der Vertragskarte.

Wiederk. Buchblatt

Wiederk. Buchblatt

Pro Dienstleistungsvertrag erzeugt das System eine Wiederkehrende Buchblattzeile und pro Vertragszeile eine Buchblatt-Verteilungszeile. Über Buchen veranlassen Sie regelmäßig die Verarbeitung des Wiederkehrenden Buchblattes.

Die Angaben aus den Vertragszeilen in den Feldern Abrechnungskreis, MwSt.-Geschäftsbuchungsgruppe und MwSt.-Produktbuchungsgruppe werden in die Verteilung der entsprechenden Verteilungszeile des wiederkehrenden Buchblattes übernommen. Eine Validierung der Buchblätter im Nachgang greift nicht, führend bei diesen Feldern ist die Angabe im Vertrag. Eine manuelle Änderung im Nachgang ist möglich.

Verträge zum Objekt anzeigen

Sie können sich Verträge zu einer der drei Vertragsklassen Dienstleistungsverträge, Wartungsverträge und Versicherungsverträge direkt aus der Objektübersicht anzeigen lassen.

Verträge

Für die Vertragsklasse Wartungsverträge gibt es sowohl in der Übersicht Dienstleistungsverträge als auch auf der Vertragskarte das Feld Fällige Vertragszeilen:

Dienstleistungsverträge

Vertragskarte

Wenn bereits eine Zeile im Wartungsvertrag fällig ist, wird das Feld Fällige Vertragszeilen aktiviert. Fällig ist eine Vertragszeile dann, wenn das Arbeitsdatum gleich oder größer ist als der Wert im Feld Nächste Wartung am. Wird das Feld Letzte Wartung am aktualisiert, errechnet sich automatisch ein neuer Wert im Feld Nächste Wartung am, der in der Regel größer als das Arbeitsdatum ist.

Fällige Wartungen

Im Rollencenter RELion Technische Bearbeitung wird mit der Kachel Fällige Wartungen die Anzahl der zum Arbeitsdatum abgelaufenen Wartungstermine angezeigt.

Rollencenter

Die Liste mit den betroffenen Wartungs-/Dienstleistungsverträgen öffnet sich durch Klick auf die Kachel. Über die hier gebotenen Filtermöglichkeiten (Alle anzeigen/Woche/Monat/Quartal/Jahr) können weitere Ansichten gewählt werden. Alle Verträge mit überfälligen Wartungsterminen werden rot und kursiv dargestellt.

Jahresübersicht

Wartungsübersicht

Zusätzlich zur Verarbeitung der Intercompany-Vorgänge kann eine Wartungsübersicht angezeigt werden. Diese Übersicht zeigt alle anstehenden Wartungen des aktuellen Jahres sowie optional des Folgejahres. Die Termine werden automatisch aus den aktuellen Vertragszeilen hochgerechnet – vorausgesetzt, die folgenden Felder sind gepflegt:

  • Letzte Wartung am
  • Nächste Wartung am
  • Wartungszyklus

Geben Sie Wartungsübersicht über die Suche ein und wählen Sie den entsprechenden Eintrag aus.

Im Beispiel sehen Sie die Wartungstermine gefiltert für einen Vertrag. Die Termine wurden anhand des Feldes Nächste Wartung am und des Wartungszyklus für das gesamte aktuelle Jahr hochgerechnet.

Beispiel

Angezeigt werden alle Vertragszeilen aus den technischen Verträgen mit der Vertragsklasse Dienstleistungsvertrag und Wartungsvertrag. Die Vertragszeilen können gefiltert werden z. B. nach Branche/Gewerk, nach dem Kreditor oder der Objektnummer.

Nächstes Jahr

Über die Funktion Nächstes Jahr können zusätzlich die Termine für das Folgejahr angezeigt werden.

Vertragszeilen, deren Datum Nächste Wartung am in der Vergangenheit liegt, werden nur dann angezeigt, wenn der Termin Nächste Wartung am und Wartungszyklus in der Zukunft liegt. Andernfalls wird davon ausgegangen, dass die Zeile nicht gepflegt wird hinsichtlich der Wartungstermine. Ein Aufruf dieser Wartungsübersicht ist ebenfalls über folgende Kacheln möglich:

Kachel

In der angezeigten Liste wählen Sie den Eintrag Wartungsübersicht aus. Die Übersicht zeigt alle Objekte, für die Wartungen im aktuellen oder folgenden Jahr geplant sind – basierend auf den Vertragsdaten.

Hinweis

In der Wartungsübersicht erfolgt keine automatische Filterung nach Meine Objekte. Falls Sie nur Ihre eigenen Objekte anzeigen möchten, können Sie die entsprechende Filterung manuell vornehmen (z. B. über die Filterfunktionen in der Listenansicht).

Vertragsinformationen

Auch in den Verträgen können im rechten Bereich der Vertragskarte die Infoboxen eingeblendet werden. Sie dienen ausschließlich der Information. Auch hier sind die Infoboxen RELion Attribute sowie RELion Dokumente vorhanden.

Tech. Vertragsdetails

RELion Dokumente

Versicherungsvertrag

Speziell für den Versicherungsvertrag gibt es die Versicherungsvertrag Details, welche neben den Bündelversicherungen und Versicherungsmeldungen die Verteilungen über den Link Buch.-Blatt.-Verteilungen anzeigen, die zu diesem Dienstleistungsvertrag im wiederkehrenden Buchblatt vorliegen.

Details

Auch die bisher zu diesem Vertrag gebuchten Kreditorenposten können über die Ziffer direkt aufgerufen werden. Ebenso finden Sie den Link Bankverbindungen, welcher die **RE Kreditor Bankkontenübersicht **öffnet. Dort sehen Sie die Bankverbindungen der Dienstleistungsfirma und können bei Bedarf weitere Bankdaten erfassen.

Hinweis

Sofern Sie im Wiederkehrenden Fibu Buch.-Blatt nicht explizit im Feld Empfänger Bankkonto eine Bankverbindung des Kreditors ausgewählt haben, verwendet das System für die Bezahlung der Gebühren die erste Bankverbindung des Kreditors.

Wartungsvertrag / Sonstiger Dienstleistungsvertrag

Für diese beiden Vertragsarten stehen zusätzlich folgende Infoboxen zur Verfügung:

Infobox

Die Infobox EK-Belege gibt Ihnen Informationen darüber, was Sie bisher für den Vertrag abgerechnet haben. Die Informationen zur Vertragszeile können von denen zum gesamten EK-Beleg abweichen. Dies liegt daran, dass z. B. ein Einkaufsbeleg nicht alle Wartungsvertragszeilen beinhalten muss.

Kündigung eines Dienstleistungsvertrages

Bevor Sie bei einer Kündigung des Vertrages Daten erfassen, müssen Sie den Status des Vertrages auf offen einstellen. Hierzu wählen Sie im Menüband die Funktion Status zurücksetzen. Dann tragen Sie die Informationen zum Kündigungsvorgang in das Inforegister Kündigung ein.

Anschließend tragen Sie im Inforegister Allgemein im Feld Vertragsende das Enddatum des Dienstleistungsvertrags ein und klicken auf die Funktion Freigeben.

Versicherungsvertrag

Bei Eingabe, Änderung oder Löschung eines Wertes im Feld Vertragsende, werden folgende Prüfungen im System ausgelöst:

Das System prüft ob bereits ein Ablaufdatum in der Wiederkehrenden Buchblattzeile vorhanden ist.

Wenn Nein Eintrag Vertragsende in Ablaufdatum

Ablaufdatum

Wenn Ja Prüfung ob Ablaufdatum größer als Vertragsende
Wenn Ja Eintrag Vertragsende in Ablaufdatum
Wenn Nein Ursprüngliches Ablaufdatum bleibt bestehen

Wenn das Vertragsende geändert wird, dann prüft das System, ob Ablaufdatum bereits in der Wiederkehrenden Buchblattzeile vorhanden.

Wenn Nein Eintrag Vertragsende in Ablaufdatum
Wenn Ja Prüfung ob Ablaufdatum größer als Vertragsende
Wenn Ja Überschreibung Ablaufdatum mit Vertragsende
Wenn Nein Ablaufdatum bleibt bestehen
Wenn das Vertragsende entfernt wird, dann erscheint eine Abfrage vom System:

Meldung

Durch diese Prüfungen ist gewährleistet, dass ein Ablaufdatum, welches vor Vertragsende des Dienstleistungsvertrages gesetzt wurde, bestehen bleibt.

Hinweis

Wird ein Vertragsende im Dienstleistungsvertrag gesetzt, wird auch die zugehörige Wiederkehrende Buchblattzeile über das Ablaufdatum beendet.

Bericht Dienstleistungsverträge

Der Bericht ist über die Seite Dienstleistungsverträge aufrufbar oder im Rollen-Explorer unter RELion/Vertragsverwaltung/Berichte. Er bietet eine übersichtliche Darstellung aller Verträge der Klassen Wartungsvertrag, Versicherungsvertrag und Dienstleistungsvertrag.

Dienstleistungsverträge

Suche

Bericht

Weiterführende Themen und Besonderheiten

Versicherungsvertrag

Die Verwendung des Versicherungsvertrages ist mit den Funktionen der Instandhaltung und der Weiterberechnung von Forderungen aus einem Versicherungsfall verbunden.

Ein Versicherungsvertrag wird im Modul Instandhaltung dann berührt, wenn Reparaturkosten an eine Versicherung weitergereicht werden sollen. Hierfür wird zunächst eine Versicherungsmeldung über eine Schadensmeldungskarte erzeugt, welche sodann auch automatisch auf dem jeweiligen Versicherungsvertrag einzusehen ist.

Details zum Ablauf der Schadens- und Versicherungsmeldung entnehmen Sie der Dokumentation Instandhaltung.

Anhand einer Versicherungskarte werden Ihnen die Besonderheiten des Versicherungsvertrags erläutert.

Sie können mehrere Verträge mit gleichlautender Versicherungsvertragsnummer im Feld Versicherungsvertragsnr. erfassen. Dies wird vom System automatisch erkannt und die Verträge werden als Bündelversicherung im rechten Teil der Karte unter Vertragswerte angezeigt und sind über den entsprechenden Link aufrufbar.

Versicherungsvertrag Details

Die wesentlichen ergänzenden Informationen des Versicherungsvertrages gegenüber dem Dienstleistungsvertrag bestehen in den Feldern Versicherungsnehmer und Bearbeiter. Alle anderen Zusatzfelder sind nur statistisch.

Adresse

Konditionen

Beschreibung der besonderen Felder des Versicherungsvertrages:

Bezeichnung Beschreibung
Versicherungsnehmer Über den Lookup dieses Feldes gelangen Sie in die Kontaktübersicht, aus der Sie den Versicherungsnehmer auswählen können. Um die Funktionen der Weiterberechnung eines Reparaturschadens an die Versicherung im Versicherungsfall nutzen zu können, muss im Versicherungsvertrag, anders als in den anderen Dienstleistungsverträgen, auch neben dem Kreditor der Vertragsnehmer (Versicherungsnehmer) erfasst werden.
Versicherungssumme Tragen Sie hier die Versicherungssumme ein und wählen Sie im dahinter liegenden Feld die Währung aus.
Eigenanteil Betrag Falls ein Eigenanteil vereinbart ist, wird dieser hier eingetragen.
Personenhaftpflicht; Sachhaftpflicht; Vermögenshaftpflicht; Sturm/Hagel; Leitungswasser; Feuer Mit diesen Checkboxen definieren Sie die abgedeckten Gefahren des Versicherungsvertrages.
Gleitende Neuwertversicherung Kostet ein gleichartiges Gebäude mehr als zum Zeitpunkt des Errichtens, wird der höhere Betrag bezahlt. Bei Nichtwiederherstellung des Gebäudes wird die Entschädigung um ein Viertel gemindert (heutige Zeitwertentschädigung). Haben Sie dies mit Ihrem Versicherungsunternehmen vereinbart, aktivieren Sie das Feld. Dieses Feld dient Informations- und Filterzwecken.
Unterversicherungsverzicht Im Rahmen einer Hausratversicherung kann ein Unterversicherungsverzicht vereinbart werden. Falls ja, aktivieren Sie das Feld.
Mietverluste in Monaten Falls die Versicherung die Erstattung von Mietverlusten einschließt, geben Sie hier den Haftzeitraum an.
Wohneinheiten-Modell Falls die Versicherungsprämie der Gebäudeversicherung nach Wohneinheiten berechnet wird, setzen Sie das Feld aktiv. Beachten Sie, dass dennoch die Versicherungssumme im Gesamtbetrag anzugeben ist. Das Feld Wohneinheiten-Modell dient nur der Information.
Bearbeiter Wählen Sie den zuständigen Sachbearbeiter aus der Übersicht aus.
Ext. Bearbeiter Vertrag / Ext. Bearbeiter Schaden Falls der zuständige Mitarbeiter des Versicherungsunternehmens bekannt ist, kann dieser hier erfasst werden. Da die Auswahl jeweils über die Kontaktnr. erfolgt, müssen diese Personen als Kontakte angelegt sein. Der Klick auf den Lookup öffnet eine Übersicht der Personenkontakte des Versicherungs-Kontakts. Der Filter kann bei Bedarf aufgehoben werden. Im Falle einer Versicherungsmeldung über das Modul Instandhaltung werden diese beiden Kontakte benötigt.
Versicherungsmakler Falls die Bearbeitung des Versicherungsvertrages über einen Makler erfolgt, kann dieser hier eingetragen werden. Da die Auswahl jeweils über die Kontaktnr. erfolgt, muss diese Person als Kontakte angelegt sein.

Wartungsvertrag/sonstiger Dienstleistungsvertrag

Für manche wiederkehrenden Maßnahmen der Überwachung und Instandhaltung werden diese Verträge mit anderen Unternehmen abgeschlossen, wie beispielsweise für Aufzüge oder Heizungsanlagen.

Neben der Möglichkeit, die Vertragskonditionen eines Wartungsvertrages im System abzubilden, verfügen der Wartungsvertrag sowie der sonstige Dienstleistungsvertrag (im folgenden nur Wartungsvertrag) gegenüber dem Versicherungsvertrag über unterschiedliche Felder in den Vertragszeilen sowie über unterschiedliche Funktionen. So besteht die Möglichkeit die Verträge mit Beauftragungen und/oder Rechnungen zu verknüpfen. Bei Wartungen kommt es häufig vor, dass hierfür ein Vertrag mit einem Kreditor geschlossen wird. Die Wartungen werden regelmäßig durchgeführt und es wird turnusmäßig eine Rechnung gestellt. Da diese Rechnungen je nach Reparaturbedarf bei jeder Wartung anders ausfallen können gibt es die Möglichkeit, den Vertrag mit EK-Belegen zu verknüpfen. In diesem Fall wird nicht mit wiederkehrenden Buchblättern gearbeitet.

Grafik zu den Funktionen Beauftragung erstellen und EK-Beleg mit Vertrag verknüpfen:

Schaubild

Inforegister Allgemein

Zusätzliches Feld im Vertragskopf Fällige Vertragszeilen. Dieses Feld ermittelt aufgrund des Feldes Nächste Wartung am, ob Wartungen anstehen. In der Übersicht der Verträge sehen Sie so sehr schnell, ob Handlungsbedarf besteht. Dieses Feld steht auch für Dienstleistungsverträge zur Verfügung, auch hier können wiederkehrende Dienstleistungen abgebildet werden.

Allgemein

Inforegister Zeilen

Zeilen

Felder der Vertragszeile:

Bezeichnung Beschreibung
Bearbeiter Dieses Feld füllt sich automatisch mit dem Objektsachbearbeiter, dem am Objekt die Funktion Instandhaltung zugeordnet wurde.
Wartungszyklus Geben Sie hier den Wartungszyklus als Formel ein (z. B. 12M).
Letzte Wartung am Tragen Sie hier das Datum der letzten erfolgten Wartung ein. Wird dieses Feld gefüllt, berechnet RELion anhand dieser Angabe und des Wartungszyklus den Termin der Nächsten Wartung. Ist noch keine Wartung erfolgt, was bei Neuabschluss eines Vertrags der Fall ist, bleibt das Feld leer.
Nächste Wartung am Tragen Sie hier das Datum der nächsten Wartung ein, falls nicht wie oben beschrieben das Datum bereits systemseitig vorgeblendet ist.
Fälligkeit Erinnerung Hier können Sie mit einer Datumsformel einen Termin für eine Aufgabe festlegen, die den Sachbearbeiter an die fällige Wartung erinnert. Voraussetzung hierfür ist, dass dies bei der Einrichtung so festgelegt wurde. Das Datum der Aufgabe richtet sich nach dem Datum im Feld Nächste Wartung am, unter Berücksichtigung des mit der Datumsformel definierten zeitlichen Vorsprungs. Beispiel: Mit der Formel 5T würde die Aufgabe 5 Tage vor dem nächsten Wartungstermin terminiert werden. Es werden nur Aufgaben erstellt, wenn die Aufgabenerstellung für Wartungsverträge in der RE Vertrag Einrichtung aktiviert ist.
Fakturaintervall; Letzte Faktura am; Nächste Faktura am Dieses und die zwei Felder Letzte Faktura am/Nächste Faktura am sind hilfreich, wenn der Wartungszyklus vom Rechnungszyklus abweicht. Es handelt sich hier um ein Datumsintervallfeld. Im Standard sind diese Felder nicht eingeblendet. Die Felder haben keine Auswirkungen auf Informationen im wiederkehrenden Buchblatt. Vgl. dazu Feld Reichweite im Inforegister Fakturierung.
Abrechnungskreis Der Abrechnungskreis wird direkt aus dem Objektkonto validiert; Dieses Feld sowie die Werte aus den drei nachfolgenden Feldern werden entweder bei Erstellung von Buchblattzeilen in das Wiederkehrenden Buch.-Blatt übernommen oder in die Beauftragung/Rechnung. Dort können die Informationen überschrieben werden.
Objektkosten Aufteilungsregel ID Die Objektkosten-Aufteilungsregel ID wird direkt aus dem Objektkonto validiert, alternativ kann das Feld manuell befüllt werden. Die Informationen werden in die Beauftragung bzw. in die Einkaufsrechnung übernommen, nicht jedoch in das wiederkehrende Buchblatt.
MwSt.-Geschäftsbuchungsgruppe Bei Validierung des Objektkontos in der Vertragszeile wird vom Objektkonto über das Sachkonto die zugehörige MwSt.-Geschäftsbuchungsgruppe geholt und in die Vertragszeile entsprechend eingetragen.
MwSt.-Produktbuchungsgruppe Bei Validierung des Objektkontos in der Vertragszeile wird vom Objektkonto über das Sachkonto die zugehörige MwSt.-Produktbuchungsgruppe geholt und in die Vertragszeile entsprechend eingetragen.

Hinweis

Ändern sich im Nachhinein die Stammdaten am Abrechnungskreis oder am Objektkonto (z. B. die MwSt.-Buchungsgruppen), so ändern sich die Informationen in der Wartungsvertragszeile und im Wiederkehrenden Buchblatt nicht. D. h., die Wartungsvertragszeile weicht ggf. von den Informationen in den Stammdaten ab. Bei Übernahme der Informationen in den Einkaufsbeleg werden die Informationen aus dem Wartungsvertrag übernommen. D. h., die Einkaufszeile darf im Nachhinein nicht neu validiert werden. Informationen aus dem Wartungsvertrag sind führend.

Wichtig

Im Gegensatz zum Versicherungsvertrag ist es im Wartungsvertrag und sonstigem Dienstleistungsvertrag nicht möglich Objekte mit verschiedenen Zustädnigkeitseinheiten zu erfassen.

Inforegister Fakturierung

Hier gibt es als Besonderheit das Feld Rechnungslegung mit drei Optionsmöglichkeiten:

  • keine
  • wiederk. Buchblattzeilen
  • Rechnung

Fakturierung

Die Standardbelegung für neue Verträge lautet Rechnung.

  • Steht das Feld auf keine und wird ein Vertrag freigegeben, erfolgt keine weitere Abfrage und es werden keine Buchblattzeilen erzeugt.
  • Steht das Feld Rechnungslegung auf wiederk. Buchblattzeilen, wird folgende Abfrage angezeigt:

Meldung

Bei Ja werden wiederkehrende Buchblattzeilen erzeugt. Feldinhalt verbleibt auf wiederk. Buchblattzeilen.

Falls Sie die Abfrage mit Nein bestätigen, werden keine wiederkehrende Buchblattzeilen erzeugt und das Feld Rechnungslegung wird auf keine geändert.

  • Ist das Feld mit Rechnung belegt und der Vertrag wird freigegeben, so erfolgt keine Abfrage und der Feldinhalt verbleibt auf Rechnung. Es werden keine wiederkehrende Buchblattzeilen erzeugt.

Sie können die Rechnungslegung bei einem Wartungsvertrag rückwirkend ändern von Rechnung auf wiederk. Buchblattzeilen. In dem Falle sollen auch wieder wiederkehrende Buchblattzeilen erzeugt werden können. Wird die Rechnungslegung von wiederk. Buchblattzeilen auf Rechnung geändert, müssen Sie die wiederkehrenden Buchblattzeilen manuell löschen. Die Rechnungslegung gilt immer für den gesamten Vertrag.

Beauftragung erstellen

Aus einem Vertrag mit Vertragsklasse Wartungsvertrag oder Dienstleistungsvertrag können Sie direkt eine Beauftragung erstellen. In diese Beauftragung werden alle relevanten Daten übernommen, sowie alle Zeilen des Vertrages bzw. wenn Sie mit den Feldern Letzte/Nächste Faktura arbeiten, dann die Vertragszeilen, deren heutiges Datum innerhalb der Fakturadaten liegt. Der Vertrag ist mit der Beauftragung verknüpft.

Beauftragung

Über die Funktion Beauftragung erstellen wird im Hintergrund eine neue Beauftragung erstellt, die Sie über die Infobox durch Klick auf die Ziffer öffnen können.

Wartungsvertrag

Einkaufsbestellung

RELion

Die Kopfinformationen werden aus dem Wartungsvertrag übernommen. Pro Wartungsvertragszeile wird eine Beauftragungszeile angelegt und mit den Werten (Vertragszeilen enthalten Bruttobeträge) aus den Wartungsvertragszeilen gefüllt. Es werden nicht notwendigerweise alle Vertragszeilen in die Beauftragung übernommen. Die Übernahme ist abhängig von dem Inhalt der Felder Letzte Faktura am und Nächste Faktura am. Bei Beauftragung erstellen werden nur noch die Zeilen in den EK Beleg übernommen, bei denen

  • das Feld Nächste Faktura am leer ist oder
  • das Belegdatum zwischen dem Eintrag in dem Feld Letzte Faktura am und Nächste Faktura am liegt.

Die Wartungsvertragsnr. wird im Inforegister RELion in das ebenso benannte Feld übertragen.

Eine Änderung wesentlicher Daten wie Objektkonto oder Kreditor ist nicht möglich. Beim Versuch erscheint abschließend der Hinweis:

Meldung

Wenn Sie im Inforegister RELion die Wartungsvertragsnummer entfernen, wird dieser Hinweis angezeigt:

Meldung

Fortschreibung des Wartungs-/Fakturaintervalls

Beim Buchen der Beauftragung werden die Felder Letzte Wartung am und Nächste Wartung am aufgrund des Wartungsintervalls aktualisiert. Dieses Verhalten gilt ebenso für die Felder Letzte Faktura am und Nächste Faktura am. In dem Falle ist der Fakturaintervall die Grundlage der Fortschreibung. Es erfolgt keine Plausibilitätsprüfung. Es werden nur die Vertragszeilen aktualisiert, die auch mit dem EK-Beleg gebucht werden.

EK-Beleg mit Vertrag verknüpfen

Ein EK-Beleg kann mit einer Vertragsnummer versehen werden, bzw. die Vertragsinformationen über Wartungsvertrag holen in den EK-Beleg übertragen werden. In beiden Fällen werden alle Informationen des Vertrages in den EK-Beleg übernommen, inkl. Vertragszeilen. Der Vertrag ist mit dem EK-Beleg verknüpft.

Einkaufsrechnung

Wartungsvertrag holen

Sobald eine Wartungsvertragsnummer ausgewählt wird, wird der Kopf der Rechnung automatisch mit den Angaben Objektinformationen (Eigentümer/Mieter, Objekt, Gebäude, Eingang…), Kreditor, Zahlungsbedingung und Objektkonto ausgefüllt. Waren diese Kopfdaten bereits befüllt, bevor die Wartungsvertragsnummer eingetragen wurde, kommt eine entsprechende Meldung, dass die Kopfdaten überschrieben werden mit den Daten aus dem Wartungsvertrag. Sie können mit Ja/Nein den Vorgang fortsetzen oder Abbrechen.

Eine Änderung wesentlicher Kopfdaten nach dem Eintragen der Wartungsvertragsnummer ist nicht möglich. Eine entsprechende Meldung erfolgt.: „Die Daten zu Objektinformation und Kreditor können nicht geändert werden, da die Rechnung einem Wartungsvertrag zugeordnet ist“.

Eine Zeilenübernahme ist abhängig von dem Inhalt der Felder Letzte Faktura am und Nächste Faktura am. Es werden nur die Zeilen in den EK Beleg übernommen, bei denen

  • das Feld Nächste Faktura am leer ist oder
  • das Belegdatum zwischen dem Eintrag in dem Feld Letzte Faktura am und Nächste Faktura am liegt.

Wird aus dem Rechnungskopf die Wartungsvertragsnummer entfernt, folgt ein Hinweis, dass alle Rechnungszeilen aus dem Beleg entfernt werden.

Wichtig

Arbeiten Sie in Wartungsverträgen mit unterschiedlichen Objektnummern in den EK-Zeilen, darf das Feld Gemischte Objektbuchung prüfen in der RE Einrichtung im Inforegister Allgemein nicht aktiviert werden.

Gem. Objektbuchung

Ist das Feld Gemischte Objektbuchung prüfen aktiviert, erfolgt bei Buchung eine Fehlermeldung mit dem Hinweis auf unterschiedliche Objektnummern.

Wird im EK-Beleg im Inforegister Allgemein bereits ein Objekt gewählt, so wird die Auswahl in der Vertragsübersicht bereits auf dieses Objekt gefiltert.

Vertragsübersicht

Nur noch das Feld Kred.-Rechnungsnr. muss manuell ausgefüllt werden.

Kred. Rechnungsnr.

Hinweis

Die zweite Zeile, die beim Holen aus dem Wartungsvertrag überflüssigerweise erstellt wird, können Sie löschen. Die Zeile verschwindet erst, sobald Sie nach der Funktion Löschen in die Zeile darüber klicken.

Buchen eines EK-Beleges mit Vertragsinformationen

Bei Buchung der Beauftragung, einer EK-Rechnung oder EK-Gutschrift erhalten alle EK-Belegposten (Kreditorenposten, Sachposten, MwSt.-Posten) die Information über die Vertragsnummer. Zusätzlich werden die Felder Letzte Wartung am und Nächste Wartung am aufgrund des Wartungsintervalls fortgeschrieben. Dieses Verhalten gilt ebenso für die Felder Letzte Faktura am und Nächste Faktura am. Grundlage ist hier das Feld Fakturaintervall. Zusätzlich wird das Feld Rechnungslegung von wiederk. Buchblatt auf Rechnung geändert. Die zugehörigen Buchblattzeilen werden jedoch nicht gelöscht.

Wichtig

Ausnahme: Bei Buchung einer Gutschrift wird die Vertragszeile nicht angepasst.

Zusammenwirken mit dem Modul Ungeplante Instandhaltung

Hinweis

Es besteht die Möglichkeit, eine Schadensmeldung mit einem Wartungsvertrag zu verknüpfen Die Nummer des Wartungsvertrages wird im Modul Instandhaltung in der Schadensmeldungszeile angezeigt. Im Wartungsvertrag kann eine Vertragszeile einem Gebäude, einem Hauseingang, einer Einheit und einer Ausstattung zugeordnet werden. Stimmen die Definitionen des Wartungsvertrages mit der Auswahl in der Schadensmeldung überein, so wird der Wartungsvertrag in der Schadensmeldungszeile angezeigt.

Aufgaben erstellen für fällige Wartungen

Zudem können Sie einem Sachbearbeiter eine Aufgabe erstellen für fällige Wartungen. Hierzu ist die Aufgabenerstellung für Wartungsverträge in der RE Vertrag Einrichtung zu aktivieren.

Aufgabe

Zusätzlich tragen Sie das Datum Nächste Wartung am sowie ein Zeitintervall in Fälligkeit Erinnerung ein.

Nächste Wartung

Hinweis

Aufgabenerzeugung an Sachbearbeiter: Für die Terminüberwachung der anstehenden Wartungen erfolgt eine Aufgabenerzeugung an den jeweiligen Instandhaltungssachbearbeiter des Objektes.

Technische Hinweise

Schnittstellenanbindung

Die Funktion Wartungsvertrag mit EK-Rechnung verbinden ist per Webservice anwählbar.

An der Page 51 gibt es die Funktion RelFetchMaintContract(RE_ContractCategory: Integer; RE_ContractNo: Code[20]) NoOfLinesCreated: Integer.

Die Funktion, die den Wartungsvertrag mit den Vertragszeilen in die EK-Rechnung holt, ist somit auch “von außen” per Webservice anwählbar. Übergeben wird:

  • [Vertragsklasse]
  • [Vertragsnr.]

Die Funktion holt dann ohne GUI, wie bisher Wartungsvertragskopf, Wartungsvertragszeilen (Filter!) in die vorhandene EK-Rechnung.

6.5 - Ticketsystem

Das Modul Instandhaltung bietet eine Ticketfunktion zur Erfassung technischer und kaufmännischer Ereignisse.

Einführung

Das Modul Instandhaltung in RELion stellt eine vorgelagerte Ticketfunktion zur Verfügung, mit der Ereignisse sowohl technischer Natur (z. B. Schadensmeldungen) als auch kaufmännischer Art (z. B. Anfragen oder Hinweise von Mietern oder WEG-Eigentümern) strukturiert und effizient erfasst werden können.

Aus einem Ticket heraus kann unmittelbar eine Weiterverarbeitung initiiert werden, beispielsweise durch die automatische Erstellung einer Schadensmeldung bei technischen Mängeln. Auch alle anderen Ereignisse lassen sich über die Ticketfunktion erfassen und gezielt weiterbearbeiten. Die Erfassung eines neuen Tickets ist aus verschiedenen Bereichen der Anwendung möglich, unter anderem:

  • Kontakt-Focus
  • Einheitenvertragsübersicht
  • Einheitenvertrag
  • Objektübersicht
  • Objektkarte
  • Übersicht Objekt Gebäude-/Hauseingang
  • Karte Gebäude-/Hauseingang
  • Übersicht Einheitenstamm
  • Karte Einheitenstamm
  • Menüpunkt Instandhaltung
  • und dem Rollencenter Technische Bearbeitung

Direkt aus dem Ticket heraus kann eine Aufgabe in der Aufgabenverwaltung erstellt werden, um die Nachverfolgung sicherzustellen. Dabei wird automatisch eine E-Mail, ein Termin und/oder eine Aufgabe für den zuständigen Bearbeiter generiert. Voraussetzung für die Nutzung dieser Funktion ist die Lizenzierung des Moduls Aufgabenverwaltung.

Prozessablauf

Ablauf

Einrichtung

Zuerst werden die benötigten Einrichtungsparameter festgelegt.

Tickettyp

Für die Nutzung der Ticketfunktion in RELion ist es erforderlich, die Tabelle Tickettyp mit entsprechenden Codes zu pflegen. Dabei muss mindestens ein Code je Typ (z. B. Auskunft, Service, Störung/Schaden usw.) hinterlegt sein, um eine strukturierte Kategorisierung der Tickets zu gewährleisten. Die Tabelle Tickettyp kann über die Suchfunktion geöffnet und bearbeitet werden.

Tickettyp

code

Für die Nutzung der Ticketfunktion ist die Pflege der Tabelle Tickettyp erforderlich. Ist die Tabelle leer, sollten zunächst die Mindestvorgabetypen eingetragen werden. Hierbei unterstützt Sie die Funktion Tickettypen initialisieren, die einmalig ausgeführt werden kann, um die grundlegenden Einträge automatisch zu erzeugen.

Tickettyp

Für die manuelle Anlage neuer Tickettypen sind folgende Angaben erforderlich:

  • Code: eindeutige Kennung des Tickettyps
  • Typ: Auswahl der Kategorie (z. B. Auskunft, Service, Störung/Schaden)
  • Beschreibung: erläuternder Text zum Tickettyp
  • Rollencode (optional): dient der Zuordnung eines zuständigen Sachbearbeiters. Dieser wird bei der Erstellung von Aufgaben in der Aufgabenverwaltung berücksichtigt und kann zur Filterung von Tickets verwendet werden.

Code

Ausstattungen

Gepflegte Ausstattungstabellen können die Bearbeitung von Tickets unterstützen, sind jedoch keine zwingende Voraussetzung. Informationen dazu befinden sich in der Dokumentation Instandhaltung.

Problem-/Lösungszuordnung

Die Instandhaltungstabellen rund um Problem und Lösung sind wesentlich für die Bearbeitung des Tickets vom Typ Störung/Schaden. Diese Tabellen sind im Vorfeld zu pflegen. Insbesondere die Tabelle Problem-Lösungszuordnung ist von Bedeutung.

Nähere Informationen sind in der Dokumentation Instandhaltung enthalten.

Hinweis

Die Tabellen sind mandantenübergreifend, d. h., die Einrichtungen müssen nur einmal getätigt werden.

Problemzuordnung

Textbausteine

Im Rahmen der Ticketbearbeitung in RELion besteht die Möglichkeit, automatisierte E-Mails an einen Kontakt zu versenden – sowohl beim Eingang eines Tickets, während der Bearbeitung als auch beim Abschluss.

Für die Gestaltung dieser E-Mails können Textbausteine hinterlegt werden. Die Pflege erfolgt über die Tabelle Textbaustein, die über die Suchfunktionen geöffnet werden. Mit Neu wird ein neuer Baustein angelegt.

Folgende Mailtypen stehen zur Verfügung, für die jeweils ein eigener Textbaustein erstellt werden kann:

  • Bestätigung
  • Status
  • Abschluss/Lösung

Geben Sie den gewünschten Typ im entsprechenden Feld des Textbausteins an. Wird das Feld Standard aktiviert, handelt es sich um die Standardantwort für den jeweiligen Mailtyp.

Über das Feld Code kann ein Textbaustein auch einem bestimmten Tickettyp zugeordnet werden. In diesem Fall wird die Vorlage nur für diesen spezifischen Tickettyp verwendet. Im Betreff und in den Textzeilen des Bausteins geben Sie den gewünschten Nachrichtentext ein. Zusätzlich können Feldfunktionen verwendet werden:

  • Über den Assist-Button wird ein ein Feld im Betreff eingefügt.
  • Über die Funktion Feld anfügen kann in den Text eingefügt werden.

Minimaleinrichtung

Für den produktiven Einsatz wird empfohlen, mindestens eine Vorlage vom Typ Abschluss/Lösung zu erfassen, die für alle Tickettypen gültig ist. Die Texteingabe erfolgt über den integrierten Editor. Über die Funktion Vorschau kann der Text vor dem Versand angezeigt werden.

Textbausteinkopf

Meldung

Hinweis

Im Textbaustein sollte das Feld Abschlussmeldung eingebunden werden. Dadurch wird der individuell im Ticket hinterlegte Inhalt dieses Feldes automatisch in die Antwort-E-Mail übernommen.

Felder

Aufgabenverwaltung

Im Inforegister Aufgabenverwaltung in der Instandhaltung Einrichtung kann die Erstellung von Aufgaben gezielt gesteuert werden.

Um bei der Erfassung einer Schadensmeldung automatisch eine Aufgabe zu generieren, ist das entsprechende Kontrollkästchen im Inforegister zu aktivieren.

Wichtig

Die in den nachfolgenden Kapiteln Schadensmeldung Geplantes Erledigungsdatum und Schadensmeldung Status Schadensbehebung beschriebenen Funktionen greifen nur, wenn diese Option aktiviert wurde. Voraussetzung für die Nutzung dieser Funktionalität ist die Lizenzierung des Moduls Aufgabenverwaltung.

Aufgabenverwaltung

Fallbeispiel

In unserem Beispiel wird ein Ticket erfasst und daraus eine Schadensmeldung erstellt.

Ticket erfassen aus dem Kontakt-Focus

Die Auswahl der Seite, über die der Menüaufruf Ticket erfassen gestartet wird, hängt davon ab, welche Informationen dem Anwender bereits vorliegen. Es wird empfohlen, für die Erfassung eines neuen Tickets den Kontakt-Focus zu verwenden.

Im Kontakt-Focus kann gezielt nach dem entsprechenden Mieter- oder WEG-Eigentümerkontakt gesucht werden. Durch Eingabe eines Filterkriteriums – beispielsweise eines Namens- oder Ortsteils – lässt sich die Ergebnisliste eingrenzen. Bereits die Eingabe eines Teilbegriffs genügt, um passende Treffer anzuzeigen.

Über die Suche wird die Übersicht Kontakt-Focus geöffnet. Nach Auswahl eines Kontakts wird im Inforegister Einheitenverträge eine Übersicht der dem Kontakt zugeordneten Einheitenverträge angezeigt. Dort kann der passende Datensatz markiert werden. Anschließend wird über das Menüband die Funktion Ticket erfassen aufgerufen.

Ticket erfassen

Wird ein neues Ticket erstellt, nachdem der Aufruf über einen Einheitenvertrag erfolgt ist, werden bereits vorhandene Informationen – wie beispielsweise der zugehörige Kontakt, das Objekt sowie die Einheiteninformationen – automatisch in das Ticket übernommen. Diese Vorbelegung erleichtert die Datenerfassung und stellt sicher, dass relevante Informationen konsistent und vollständig im Ticket enthalten sind.

Allgemein

Wird ein Ticket nicht über den empfohlenen Einstiegspunkt Kontakt-Focus, sondern über eine alternative Seite erstellt, erfolgt bei der Auswahl eines Kontakts eine automatische Validierung der zugehörigen Einheitenverträge. Existiert genau ein passender Einheitenvertrag, wird dessen Nummer automatisch in das Feld Vertragsnr. übernommen. Liegen mehrere Einheitenverträge vor, wird eine Auswahlmaske angezeigt, über die der zutreffende Vertrag manuell ausgewählt werden kann.

Felder Kontakt und Gemeldet durch

In der Regel wird davon ausgegangen, dass der Kontakt (der Mieter oder Eigentümer) das Ticket gemeldet hat. Ist dies jedoch nicht der Fall, stehen zusätzlich die Felder Gemeldet durch Kontakt und Gemeldet durch Name zur Verfügung.

Ablauf

In den Feldern zur Erfassung des Ticketmelders kann grundsätzlich ein beliebiger Kontakt eingetragen werden. Voraussetzung hierfür ist, dass die meldende Person als Kontakt in RELion angelegt wurde.

Folgende Szenarien im Zusammenhang mit dem Kontakt und dem Ticketmelder sind denkbar:

Ticketmelder entspricht dem Vertragsinhaber der Einheit oder des Objekts: In diesem Fall sind Kontakt, Ticketmelder und Vertragsinhaber identisch. Das Feld Gemeldet durch Kontakt bleibt leer, da keine abweichende Person angegeben werden muss.
Ticketmelder ist nicht identisch mit dem Vertragsinhaber: Dies kann beispielsweise der Fall sein, wenn ein Handwerker einen Schaden meldet oder ein Vertragsinhaber ein Ticket für eine andere Einheit oder ein anderes Objekt erfasst – etwa bei Angehörigen, die in verschiedenen Objekten wohnen. In diesem Szenario ist der Vertragsinhaber im Feld Kontakt hinterlegt, während der Ticketmelder als abweichender Kontakt im Feld Gemeldet durch Kontakt ausgewählt wird. Bei der Weiterverarbeitung eines Tickets vom Typ Störung/Schaden wird dieser Kontakt in die Schadensmeldung übernommen und dort im Inforegister Adresse und Kontakt als Schadensmelder angezeigt.
Ein Dritter meldet einen Schaden am Objekt: Da es in diesem Fall keinen Vertragsinhaber wie bei einer Einheit gibt, kann der meldende Kontakt direkt in das Feld Kontakt eingetragen werden.
Eine externe oder nicht im System erfasste Person meldet ein Ticket: In solchen Fällen muss die Person zunächst als Kontakt in RELion angelegt werden. Soll dies nicht erfolgen, können stattdessen die Freitextfelder Sachverhalt, Bearbeitungshinweise oder die Ticket-Nachrichten genutzt werden, um die Informationen zu dokumentieren. Eine automatische Weiterverarbeitung dieser Angaben ist in diesem Fall jedoch nicht möglich.

Hinweis

Für Schadensmeldungen, die aus einem Ticket erstellt wurden, gilt:

Wird ein Ticket ohne Einheiteninformation erstellt, dann ist in der Schadensmeldung das Feld Debitor Kontaktnummer im Inforegister Adresse und Kontakt leer. Ist im Ticket das Feld Gemeldet durch nicht gefüllt, wird der Kontakt aus dem Ticket in die Schadensmeldung im Inforegister Adresse und Kontakt als Schadensmelder angezeigt.

Erläuterung weiterer Felder

Beim Anlegen eines neuen Tickets erhält das Feld Status initial die Ausprägung Erfasst/Empfangen. Pflichtfelder innerhalb des Formulars sind durch ein Sternsymbol gekennzeichnet. Zu den verpflichtend auszufüllenden Angaben zählt insbesondere das Feld Tickettyp. Über dieses Feld wird unter anderem gesteuert, wie das Ticket weiterverarbeitet wird – beispielsweise, ob es in eine Schadensmeldung überführt werden soll.

Allgemein

Im Beispiel wird der Tickettyp Störung/Schaden ausgewählt.

Störung/Schaden

Hinweis

Es besteht grundsätzlich die Möglichkeit, Tickets auch mit einem anderen als dem für die Schadensmeldung vorgesehenen Tickettyp zu erfassen. In diesem Fall ist jedoch keine Weiterverarbeitung des Tickets als Schadensmeldung möglich. Der Datensatz dient dann ausschließlich der internen Dokumentation und kann bei Bedarf archiviert werden. Hierfür steht die Aktion Ticket abschließen zur Verfügung.

Die Beschreibung eines Tickets wird standardmäßig aus der dem ausgewählten Tickettyp zugeordneten Tabelle übernommen. Diese kann jedoch bei Bedarf manuell überschrieben werden. Im Anschluss ist der Sachverhalt zu erfassen sowie der Bereich Problem-/Lösungszuordnung auszufüllen. Zur Vereinfachung der Eingabe steht in den entsprechenden Feldern ein Assist-Button zur Verfügung, über den ein passender Datensatz aus dem hinterlegten Katalog ausgewählt werden kann. Alle Felder im Bereich Problem-/Lösungszuordnung lassen sich somit einmalig über die Assist-Funktion befüllen.

Sobald alle für die Weiterverarbeitung erforderlichen Pflichtfelder ausgefüllt sind, ändert sich der Status des Tickets automatisch auf Fertig zur Weiterverarbeitung.

Über das Feld Priorität kann die Dringlichkeit des Tickets angepasst werden. Der voreingestellte Standardwert ist niedrig. Zusätzlich können im Feld Bearbeitungshinweise kurze, aber relevante Informationen hinterlegt werden – beispielsweise Hinweise für den Hauswart wie Mieter ist erst nachmittags erreichbar.

Arbeiten mit Ausstattungen und Problem-Lösungszuordnung

Bei der Nutzung von Ausstattungen besteht die Möglichkeit, eine Auswahl über die Tabelle Global-Ausstattungen zu treffen. Dabei ist zu beachten, dass die gewählte Ausstattung nicht zwingend im jeweiligen Objekt bzw. in der Einheit angelegt sein muss. Alternativ kann die Auswahl über das Feld Ausstattung in der Tabelle Ausstattung Zuordnung erfolgen. In diesem Fall wurde die Ausstattung bereits dem entsprechenden Objekt bzw. der Einheit zugeordnet.

Über den Assist-Button (…) kann anschließend die Problem-Lösungszuordnung ausgewählt werden. Diese Auswahl ist bei Tickets mit dem Typ Störung/Schaden zwingend erforderlich, um das Ticket als Schadensmeldung weiterverarbeiten zu können.

Ausstattung

Das Feld Ausstattung ermöglicht die Auswahl aus der globalen Ausstattungstabelle. Sofern in der Tabelle Ausstattung Zuordnung eine Übereinstimmung mit der Einheit bzw. dem Objekt besteht, für das das Ticket erstellt wurde, wird die entsprechende Ausstattung automatisch in das Feld lfd. Nr. Ausstattung übernommen.

Dabei wird standardmäßig der erste Treffer aus der Tabelle verwendet. Sollte es mehrere identische Ausstattungen geben und der erste Eintrag nicht der gewünschte sein, kann die Auswahl über den Lookup-Button des Feldes lfd. Nr. Ausstattung manuell angepasst werden.

Laufende Nr.

In Konsequenz dazu werden die Details zur Ausstattung in der Infobox dargestellt.

Infobox

Über die Option Lfd.Nr. Ausstattung wird die Tabelle Ausstattungen Zuordnungen geöffnet. Dort kann eine andere Ausstattung ausgewählt oder über Neu eine neue Ausstattung erstellt werden.

Zuordnung

Ist die gewählte Ausstattung in der betreffenden Einheit bzw. im Objekt nicht vorhanden, kann dennoch eine Schadensmeldung erstellt werden. Die Übersicht der vorhandenen Ausstattungen kann über die Funktion Ausstattungen Zuordnungen im Menüband aufgerufen werden.

Unterschiede beim Arbeiten mit und ohne Ausstattung an Einheiten/Objekt

Mit Ausstattung an betroffener Einheit/Objekt: Die globale Ausstattung wird bei der Anlage der Schadensmeldung in die Schadensmeldungszeile übertragen.

  • Die lfd. Nr. Ausstattung der Ausstattung Zuordnung (falls es eine Übereinstimmung gab) wird in den Schadensmeldungskopf übertragen.
  • Es kann nur eine Problem-/Lösungszuordnung mit entsprechender Ausstattung gewählt werden. D. h., die Tabelle Problem-Lösungszuordnung muss mit Ausstattungen gepflegt sein.

Beim Arbeiten ohne Ausstattung treffen diese Aussagen nicht zu.

Wird zusätzlich noch mit Flächen gearbeitet gilt folgendes:

  • Es stehen nur Räume und Flächen zur Auswahl zur Verfügung, die dem Objekt und ggf. der Einheit zugeordnet sind.
  • Die lfd. Nr. Ausstattung der Ausstattung Zuordnung berücksichtigt neben der Ausstattung auch den Flächencode.

Hinweis

Wenn es in der Einheit bzw. im Objekt, für die das Ticket erstellt wurde, in der Tabelle Ausstattung Zuordnung eine Übereinstimmung gibt, dann wird in das Feld Lfd. Nr. Ausstattung automatisch diese Ausstattung eingetragen. Die Details zur Ausstattung werden in der Infobox angezeigt.

Handelt es sich bei der Ticketmeldung um ein Ticket vom Typ Störung/Schaden, wird das Inforegister Störung/Schaden eingeblendet. Die Felder Problem und Lösung sind verpflichtend auszufüllen, da andernfalls keine Weiterverarbeitung des Tickets als Schadensmeldung erfolgen kann.

Wird im Rahmen der Bearbeitung mit Ausstattungen festgestellt, dass für die gewählte Ausstattung kein Eintrag in der Problem-Lösungstabelle vorhanden ist, kann dieser Eintrag direkt im System nacherfasst werden.

Ausstattung

Die Ansicht RE Problem-/Lösungszuordnung kann über den Assist-Button neben dem Feld Ausstattung geöffnet werden oder über das Inforegister Störung/Schaden.

Störung/Schaden

Hinweis

Das Inforegister Störung/Schaden wird nur bei dem Tickettyp Störung/Schaden eingeblendet.

Inforegister Bearbeitungsdetails

Im Rahmen der Ticketerfassung können dem Ticket zusätzliche Dokumente, Bilder sowie Links zu Dateien hinzugefügt werden. Die Anzahl der angehängten Dateien ist im Inforegister Bearbeitungsdetails ersichtlich. Dort können die Dateien auch direkt aufgerufen werden.

Zusätzliche Dateianhänge können manuell hinzugefügt werden. Klicken Sie hierzu auf die angezeigte Anzahl der Dokumente, um die Tabelle RE Media List zu öffnen.

Über Neu kann ein neuer Eintrag erstellt und mit einer Beschreibung versehen werden (z. B. Fenster defekt). Anschließend lässt sich über die Funktion Importieren im Menüband ein zuvor gespeichertes Bild hochladen.

Für weiterführende Zwecke (z. B. als Nachweis für eine Versicherung bei Beschädigungen) können Bilder über die Funktion Exportieren ausgegeben werden. Wurde aus dem Ticket eine Schadensmeldung erstellt, erscheint in diesem Bereich zusätzlich die zugehörige Schadensmeldungsnummer inklusive direkter Verlinkung zur entsprechenden Seite. Das Feld Ticket Bearbeiter wird bei der Ticketerstellung automatisch befüllt und dient zur Festlegung des für die Bearbeitung verantwortlichen Anwenders. Dieses Feld kann auch für Aufgaben in der Aufgabenverwaltung verwendet werden. Das Feld Erfasst von Benutzer-ID wird automatisch belegt und ist nicht änderbar.

Bearbeitungsdetails

Das Feld Erzeugt durch/verknüpft enthält folgende Werte:

  • RELion: bei manueller Erfassung des Tickets

Die Unterscheidung dient in erster Linie internen Verarbeitungszwecken, stellt jedoch auch eine Informationshilfe für den Anwender dar. Das entsprechende Feld kann bearbeitet werden, jedoch hat eine Änderung derzeit keine funktionalen Auswirkungen auf die weitere Verarbeitung.

Infobox

In der Karte Ticketerfassung sind in der Infobox weitere Informationen zum Kontakt und Schadensort sowie zur Ausstattung und zu den Fehler-/Lösungsdetails enthalten.

Infobox

Status der Bearbeitung per Mail senden

Nach dem Eingang eines Tickets, im Verlauf der weiteren Bearbeitung sowie beim Abschluss besteht die Möglichkeit, E-Mails an einen Kontakt zu versenden.

Wie bereits im Kapitel Einrichtung beschrieben, können für jeden Mailtyp entsprechende Textbausteine hinterlegt werden, die beim Versand der E-Mails verwendet werden.

Nach dem Versand wird die jeweilige E-Mail automatisch in der Infobox Notizen dokumentiert – inklusive Benutzername, Datum, Art der E-Mail sowie dem gesendeten Text aus dem Feld Statusmail. Dadurch entsteht eine nachvollziehbare Kommunikationshistorie, die jederzeit eingesehen werden kann.

Folgende Funktionen stehen zur Verfügung:

Menü

Bestätigungsmail über Ticketeingang

Nach dem Eingang eines Tickets kann dem Kontakt eine Bestätigungsmail gesendet werden. Da das Kundenportal den Eingang der Meldung bereits automatisch bestätigt, ist diese Aktion nicht erforderlich, wenn das Ticket über das Portal erstellt wurde.

Nach dem Klick auf Bestätigung senden öffnet sich ein entsprechendes Fenster. Im Feld E-Mail wird – sofern vorhanden – die E-Mail-Adresse des Kontakts automatisch eingetragen. Dieses Feld kann bei Bedarf manuell überschrieben werden. Betreff und Text der E-Mail können ebenfalls manuell eingegeben werden.

Neue Nachricht

Wird mit einer Standard Vorlage oder einer selbst erstellten Textvorlage gearbeitet, kann diese über den Assist-Button im Feld Betreff ausgewählt werden.

Textbaustein

Status senden

Verfahren Sie mit der Statusmail analog zur Bestätigungsmail. Auch die Statusmail wird standardmäßig an die im System hinterlegte E-Mail-Adresse des Kontakts gesendet. Eine Statusmail kann jederzeit versendet werden, um dem Mieter eine Zwischeninformation zum Bearbeitungsstand des Tickets zukommen zu lassen.

Abschlussmeldung senden

Auch der Versand der Abschluss-Mail erfolgt analog zu den anderen E-Mail-Typen. Sofern Sie mit einer Vorlage arbeiten, die das Feld Abschlussmeldung enthält, kann dieses in den Mailtext eingebunden werden. Bitte beachten Sie für einen korrekten Ablauf des Prozesses die Hinweise im Kapitel Einrichtung.

Abschluss

Bearbeiten

Ticket weiterverarbeiten

Handelt es sich bei dem Ticket um eine Störung bzw. einen Schaden, kann die weitere Bearbeitung über die Funktion Ticket weiterverarbeiten erfolgen. In diesem Fall wird automatisch eine Schadensmeldung erzeugt und der Ticketstatus von Fertig für Weiterverarbeitung auf Weiterverarbeitet gesetzt.

Verarbeiten

Wird mit der Aufgabenverwaltung gearbeitet (siehe hierzu Instandhaltung), wird zusätzlich eine Aufgabe für den im Feld Zugewiesener Bearbeiter eingetragenen Mitarbeitenden erzeugt.

Aufgabe

Die Funktion Ticket weiterverarbeiten steht derzeit nur für Tickettypen Störung/Schaden zur Verfügung.

Ticket abschließen

Nachdem alle zugehörigen Aufgaben abgeschlossen wurden, kann der Vorgang über den Befehl Ticket abschließen beendet werden. Durch Ausführung dieses Befehls wird der Status des Tickets auf Abgeschlossen gesetzt. Das Ticket wird anschließend automatisch im Archiv abgelegt.

abschließen

Es folgt eine Abfrage, ob das Ticket nur abgeschlossen oder zusätzlich noch eine E-Mail versendet werden soll.

Meldung

Bei der Option Abschließen und benachrichtigen kann ausgewählt werden, ob eine Nachricht versendet werden soll. Dazu siehe auch die Funktion Abschlussmeldung senden.

Ticketarchiv

Die Liste Archivierte Ticketerfassung hat rein informativen Charakter.

Archiv

In der Übersicht sind alle wichtigen Informationen enthalten. Durch einen Doppelklick öffnet sich die Ticketkarte zur Ansicht.  

Weiterführende Themen und Besonderheiten

Rollencenter Technische Bearbeitung

Im technischen Rollencenter kann über das Startmenü ein neues Ticket erstellt werden. Über die Kacheln auf der Startseite besteht Zugriff auf offene sowie archivierte Tickets.

Rollencenter

Funktion Aufgabenverwaltung

Über das Menüband kann direkt eine Aufgabe erstellt werden. Diese Funktion steht sowohl in der Ticketübersicht als auch auf der Seite zur Ticketerfassung zur Verfügung.

Aufgabe erstellen

Karte

Voraussetzung für die Erstellung einer Aufgabe ist, dass das Feld Zugewiesener Bearbeiter im Ticket ausgefüllt ist. Die Aufgabe wird für die im Feld angegebene Person erstellt.

Vorgang

Hinweise zur Vorbelegung des Feldes Zugewiesener Bearbeiter sind im folgenden Kapitel beschrieben.

Feld Zugewiesener Bearbeiter

Das Feld Zugewiesener Bearbeiter wird in der Regel automatisch mit dem Objektsachbearbeiter vorbelegt, der die Rolle Instandhaltung innehat. Handelt es sich bei dem Ticket um einen Vorgang mit dem Tickettyp Vertragsverwaltung oder Stammdatenänderung, wird stattdessen der zuständige Vertragssachbearbeiter herangezogen.

Abhängig vom Tickettyp kann die Belegung des Feldes Zugewiesener Bearbeiter in weiteren Stufen flexibel gestaltet werden. Hierzu ist in der Tabelle Tickettyp im Feld Rollencode ein entsprechender Code zu hinterlegen. Der Bearbeiter des im Ticket referenzierten Objekts, der mit diesem Rollencode verknüpft ist, wird dann automatisch in das Feld Zugewiesener Bearbeiter übernommen.

Rollencode

Das Feld Zugewiesener Bearbeiter kann im Ticket auch manuell überschrieben werden.

Hinweis

Handelt es sich bei dem Ticket um eines mit dem Tickettyp Störung/Schaden, wird bei Ausübung der Funktion Ticket weiterverarbeiten eine Schadensmeldung erstellt. Der zugewiesene Bearbeiter bekommt eine Aufgabe zugewiesen. Die Suche nach dem Sachbearbeiter in der Schadensmeldung arbeitet losgelöst von den Eintragungen im Feld Zugewiesener Bearbeiter im Ticket. Damit wird sichergestellt, dass der Sachbearbeiter in der Schadensmeldung auch die Rechte zur Freigabe der Schadensmeldung hat.

Es wird empfohlen in der Tickettabelle bei den Datensätzen vom Typ Störung/Schaden keinen Rollencode zu hinterlegen und im Ticket das Feld Zugewiesener Bearbeiter nicht zu ändern.

Automatische Beauftragung aus Ticket erstellen

Es ist möglich aus einem Ticket automatisch eine Schadensmeldung und ggf. eine Beauftragung zu erstellen. Voraussetzung ist, dass alle dafür notwendigen Daten im Ticket zur Verfügung stehen. Für die Beauftragung müssen am Objekt Kreditoren mit Branche und/oder Pflichtkennzeichen hinterlegt werden, damit ein Kreditor eindeutig zugeordnet werden kann. Die Funktion ist nur für den Tickettyp Störung/Schaden verfügbar.

Einrichtung Tabellen

Tabelle Problem-Lösungszuordnung

In der Tabelle Problem-Lösungszuordnung stehen die Felder Automatische SM und Automatischer Auftrag zur Verfügung. Wenn automatische Schadensmeldungen bzw. Beauftragungen aus einem Ticket heraus erstellt werden sollen, sind diese Felder entsprechend zu aktivieren.

Dies ermöglicht es, die automatische Ausführung gezielt für einzelne Datensätze der Problem-Lösungszuordnung zu steuern und somit abhängig von der im Ticket getroffenen Auswahl zu gestalten.

Für die Hinterlegung einer Problem-Lösungszuordnung mit automatischer Verarbeitung stehen folgende Möglichkeiten zur Verfügung:

Automatische SM Automatischer Auftrag Weiterverarbeitung Ticket
Nein Nein Manuelle Ausführung der Funktion Ticket weiterverarbeiten erstellt nur eine Schadensmeldung.
Nein Ja Manuelle Ausführung der Funktion Ticket weiterverarbeiten erstellt eine Schadensmeldung und zusätzlich eine Beauftragung.
Ja Nein Automatische Erstellung einer Schadensmeldung (bei Status = Fertig für Weiterverarbeitung und Tickettyp = Störung/Schaden).
Ja Ja Automatische Erstellung einer Schadensmeldung und einer Beauftragung (bei Status = Fertig für Weiterverarbeitung und Tickettyp = Störung/Schaden)

Die automatische Funktion wird nur gestartet, wenn der Tickettyp = Störung/Schaden ist und der Status = Fertig für Weiterberechnung (d. h., alle relevanten Daten, um aus einem Ticket eine Schadensmeldung zu erstellen sind vorhanden) und eine Problem-Lösungszuordnung ausgewählt wurde, bei dem im Feld Automatische SM = Ja gesetzt ist.  

Instandhaltung Einrichtung

In der Instandhaltung Einrichtung befindet sich das Feld Zugesagtes Fertigstellungsdatum SM. Um das zugesagte Fertigstellungsdatum für automatisch erstellte Schadensmeldungen zu definieren, wird hier die Datumsformel eingetragen. Dieses Datum ergibt sich aus dem aktuellen Datum zuzüglich der angegebenen Datumsformel. Wird das Feld Zugesagtes Fertigstellungsdatum SM nicht befüllt, wird standardmäßig der Wert 1W (eine Woche) verwendet.

Einrichtung

Einrichtung Workflow

Die beschriebene Funktionalität wird durch einen Workflow ausgelöst, der entsprechend eingerichtet werden muss.

  • Auslöser: Wenn ein Ticket geändert wird.
  • Bedingungen:
    • Feld Status = Fertig für Weiterverarbeitung
    • Feld Tickettyp = Störung/Schaden.
  • Trigger: Änderung des Feldes Für Weiterverarbeitung.
  • Event: Automatische Beauftragung aus Ticket erstellen.

Datensatz

Aktivieren Sie den Workflow.

Hinweis

Die Funktion Automatische Beauftragung aus Ticket erstellen kann auch manuell angestoßen werden. In diesem Fall werden alle Tickets verarbeitet, bei denen das Feld Status den Wert Fertig für Weiterverarbeitung und das Feld Tickettyp den Wert Störung/Schaden aufweisen. Abhängig von den hinterlegten Einstellungen kann dabei automatisch eine Schadensmeldung und/oder eine Beauftragung erzeugt werden.

Prozess

Sind alle erforderlichen Voraussetzungen erfüllt, wird automatisch eine Schadensmeldung erstellt. Zudem kann die Erstellung auch manuell über die Funktion Ticket weiterverarbeiten erfolgen. Beide Varianten – automatische Ausführung und manuelle Auslösung über die Funktion – führen identische Prozesse aus. Dabei wird unter anderem das Feld Sachverhalt mit dem Inhalt des Feldes Beschreibung aus dem Ticket befüllt, und es wird eine Schadensmeldungszeile (SM-Zeile) angelegt.

Anhand der im Ticket hinterlegten Branche wird versucht, einen eindeutigen Kreditor zu ermitteln. Ist in der im Ticket ausgewählten Problem- und Lösungszuordnung zusätzlich zur Schadensmeldung auch eine Beauftragung vorgesehen, erfolgt die weitere Verarbeitung der Schadensmeldung wie folgt:

Status der SM Freigegeben, die SM-Zeile bekommt folgende Werte:
Zugesagtes Fertigstellungsdatum = aktuelles Datum + X Tage (X = IN Einrichtung)
Geplantes Erledigungsdatum = Zugesagtes Fertigstellungsdatum
Beschreibung übernehmen = inkl. Sachverhalt

Die manuelle Bearbeitung und Freigabe einer Schadensmeldung und damit in Konsequenz die Erstellung einer Beauftragung kann nur durch den Objektsachbearbeiter mit der Rolle Instandhaltung ausgeführt werden. Diese Einschränkung ist bei der automatischen Ausführung ausgesetzt, die Weiterverarbeitung ist nicht von einem Bearbeiter abhängig, sondern von der Einrichtung des Datensatzes in der Tabelle Problem-Lösungszuordnung.

Status der automatischen Weiterverarbeitung

Für den Anwender ist der Status einer eventuellen automatischen Weiterverarbeitung direkt im Ticket sichtbar. Dazu gibt es im Ticket diese Felder:

Status

Der Workflowstatus gibt an, ob eine Schadensmeldung oder eine Beauftragung erstellt wurde. Bei einem Fehler (z. B. ein Kreditor konnte nicht eindeutig zugeordnet werden), wird dies im Workflow-Kommentar ausgegeben.

Aus dem Ticket heraus können Sie direkt zur zugehörigen Schadensmeldung oder Beauftragung navigieren – entweder über das Feld Schadensmeldungsnr. oder das Feld Beauftragungsnr. Beide Felder befinden sich im Inforegister Bearbeitungsdetails.

Schadensmeldungsnr.

Das Feld Beauftragungsnr. wird nur befüllt, wenn die Beauftragung durch den Workflow automatisch erstellt wurde.

Update der Schadensmeldung

Schadensmeldung Geplantes Erledigungsdatum

Gehört zu der Schadensmeldung eine Aufgabe, die durch das Ticket erstellt wurde, dann wird in der Schadensmeldung Karte beim Ändern des Feldes Geplantes Erledigungsdatum die zugehörige Aufgabe der Schadensmeldung geändert. Das Enddatum der Aufgabe wird auf das Datum aus dem Feld Geplantes Erledigungsdatum gesetzt.

Schadensmeldung Status Schadensbehebung

Gehört zu einer Schadensmeldung ein Ticket, wird beim Setzen des Feldes Status Schadensbehebung auf Behoben automatisch eine neue Aufgabe erstellt. Empfänger dieser Aufgabe ist der im Feld Bearbeiter des zugehörigen Tickets eingetragene Anwender. Dieser kann daraufhin – sofern erforderlich – die Kommunikation mit dem Mieter bzw. Kunden wieder aufnehmen und über die Behebung der Störung informieren. Zudem besteht die Möglichkeit, das Ticket abzuschließen.

Die Schadensmeldung muss dabei nicht zwingend zeitgleich mit dem Ticket abgeschlossen werden. Sobald der Schaden behoben ist, kann das Ticket geschlossen werden. Die Schadensmeldung kann jedoch weiterhin in Bearbeitung bleiben, beispielsweise wenn noch offene Einkaufs- oder Verkaufsbelege vorliegen, die weiterverrechnet werden müssen.

Nachrichten

Verlinkungen

In der Übersicht und in der Karte der Einheitenverträge gibt es in der Infobox Instandhaltung neben der Verlinkung zu den Schadensmeldung auch Verlinkungen zu offenen und abgeschlossenen Tickets. Falls der Bereich Instandhaltung nicht sichtbar ist, kann es über personalisieren angezeigt werden.

Infobox

In der Objektübersicht sowie in der Objektkarte gibt es in der Infobox Instandhaltung neben der Verlinkung zu den Schadensmeldung auch Verlinkungen zu offenen und abgeschlossenen Tickets.

Objektkarte

Wenn aus einem Ticket eine Schadensmeldung erstellt wird, erfolgt automatisch eine wechselseitige Verknüpfung beider Datensätze. In der Schadensmeldung wird auf das Ticket verlinkt, während im Ticket ein Verweis auf die zugehörige Schadensmeldung angezeigt wird.

Schadensmeldung Karte

Schadensmeldung

Karte Ticketerfassung

Ticket

Historie

Über Nachrichten im Menü können Sie dem Mieter Nachrichten per Mail zukommen lassen (siehe Kapitel Status der Bearbeitung per Mail senden). Diese Informationen gehen in eine Historie ein.

Zusätzlich können Sie Informationen zur Abarbeitung des Tickets in diese Historie eintragen. Betätigen Sie dazu die Funktion Nachricht hinzufügen.

Nachricht

Um alle Nachrichten einzusehen, verwenden Sie die Funktion Ticket Nachrichten.

Ansicht

Controlling

Offene Tickets im aktuellen Mandanten

Zur Nachverfolgung von Tickets, auch unabhängig vom Einsatz der Aufgabenverwaltung, bietet die Tabelle Tickets (Übersicht) die erforderlichen Informationen. Besonders die Spalten Status, Tickettyp, Zugewiesener Bearbeiter und Ticket Bearbeiter geben Aufschluss darüber, welche Bearbeiter in Tickets involviert sind.

Tickets

Offene Tickets mandantenübergreifend

Zusätzlich zur Tickettabelle im jeweiligen Mandanten existiert eine globale, mandantenübergreifende Tickettabelle. Jedes Ticket ist sowohl in der lokalen als auch in der globalen Tabelle vorhanden. Dies ermöglicht eine manadantenübergreifende Einsicht in alle Tickets innerhalb der gesamten Datenbank. Darüber hinaus kann über einen Eintrag in der globalen Tickettabelle direkt in den entsprechenden Mandanten gewechselt werden.

globale Ticketerfassung

Archivierte Tickets

Abgeschlossene Tickets befinden sich in der Übersicht Archivierte Tickets.

Archiv

6.6 - BauSecura Versicherungsservice Connector

Dieses Modul ermöglicht die vollständige Abwicklung der Schadensweiterberechnung in RELion – einschließlich der Bereiche Instandhaltung, Versicherungsvertrag und Zahlungsverkehr.

Einführung

BauSecura ist eine speziell für die Immobilienbranche entwickelte Softwarelösung. In Verbindung mit BauSecura ermöglicht RELion eine effiziente und transparente Bearbeitung von Versicherungsschäden. Voraussetzung hierfür ist ein gültiges BauSecura Maklermandat.

Diese Dokumentation beschreibt, wie die Weiterberechnung eines Schadens über BauSecura innerhalb von RELion durchgeführt wird. Dabei kommen die Bereiche Instandhaltung, Versicherungsvertrag sowie Zahlungsverkehr zum Einsatz.

Über BauSecura werden sogenannte „Kleinschäden“ abgewickelt, deren Wertgrenze individuell mit dem Versicherer festgelegt wird. Der Einsatz von BauSecura bietet insbesondere bei der Bearbeitung solcher Kleinschäden folgende Vorteile:

  • Die Kommunikation mit dem Versicherer entfällt vollständig.
  • Es ist nicht erforderlich, Belege einzureichen.
  • Die Zahlung erfolgt zeitnah nach Übermittlung der benötigten Informationen, die direkt aus RELion versendet werden. Ein automatischer Zahlungsausgleich in RELion ist Bestandteil des Prozesses.
  • Die Revisionssicherheit ist gewährleistet.

Die Funktion Weiterberechnung an BauSecura orientiert sich im Ablauf an der allgemeinen Funktion Weiterberechnung an Versicherung, stellt jedoch einen eigenständigen Prozess dar. Daher stehen nicht alle Funktionalitäten der allgemeinen Weiterberechnung für die Abwicklung über BauSecura zur Verfügung.

Einrichtung

Instandhaltung Einrichtung

Bevor die Funktion BauSecura genutzt werden kann, ist die entsprechende Einrichtung im Bereich Instandhaltung vorzunehmen.

Hierzu wird die Karte Instandhaltung Einrichtung geöffnet. Nicht alle Einstellungen, die für die herkömmliche Weiterberechnung an die Versicherung gelten, finden im BauSecura-Prozess Anwendung. Beispielsweise werden im Fall Weiterberechnung Versicherung BauSecura keine Aufgaben in der Aufgabenverwaltung erzeugt.

Inforegister BauSecura

Der Versand der Verkaufsrechnungen an BauSecura erfolgt über einen Webservice. Die hierfür benötigten URL Adressen sind einmalig in den vorgesehenen Feldern im Inforegister BauSecura zu hinterlegen. Zusätzlich sind der betreffende Benutzer sowie das zugehörige Passwort einzutragen.

Bausecura

Weiterhin ist ein Konto für die Weiterberechnung an BauSecura zu hinterlegen. Es empfiehlt sich, hier ein Erlöskonto anzugeben. Auf dieses Konto wird der weiterberechnete Betrag der Verkaufsrechnung gebucht. Das Konto muss über eine korrekte MwSt.-Schlüsselung verfügen.

Inforegister Nummerierung

Im Inforegister Nummerierung ist der Nummernkreis für die Versicherungsmeldungsnummer auszuwählen (Pflichtfeld). Die Auswahl erfolgt über das Lookup aus der Tabelle Nummernserie.

Nummerierung

Versicherungsursachenschlüssel

Über die Suchfunktion wird die Tabelle Versicherungsursachenschlüssel geöffnet. Hier können die Codes des jeweiligen Versicherers verwaltet werden. Über das Pluszeichen (+) lassen sich neue Ursachenschlüssel manuell anlegen.

WICHTIG

Die Schnittstelle kann nur Ursachenschlüssel verarbeiten, die in BauSecura vorhanden sind. Daher wird empfohlen, die Codes nicht manuell anzulegen, sondern die Funktion BauSecura Codes abrufen zu verwenden. Über diesen Webservice-Aufruf werden alle in BauSecura verfügbaren Ursachenschlüssel abgerufen und fehlende Schlüssel automatisch in die Tabelle eingetragen. Diese werden zusätzlich mit dem Kennzeichen Importiert von BauSecura versehen.

Codes

Soll ein Ursachenschlüssel künftig nicht mehr verwendet werden, kann er über das Kontrollkästchen Gesperrt für die weitere Nutzung deaktiviert werden. Bestehende Versicherungsmeldungen bleiben hiervon unberührt.

Versicherungsvertrag

Bei der Schadensmeldung wird im Rahmen der Weiterberechnung an die Versicherung ein Vertrag hinterlegt. Für die Durchführung einer BauSecura Abwicklung sind die folgenden Einstellungen erforderlich:

  • Über die Suche wird die Vertragsübersicht geöffnet und der entsprechende Vertrag ausgewählt.
  • Im Inforegister BauSecura ist festzulegen, ob der Versicherungsvertrag über BauSecura abgewickelt wird. Hierzu ist das Kontrollkästchen BauSecura Abwicklung zu aktivieren.
  • Zusätzlich ist die Angabe einer Funk Nummer erforderlich, die von der Funk Gruppe bereitgestellt wird. Im Feld BauSecura Sachbearbeiter wird der zuständige Ansprechpartner ausgewählt, der den Vertrag bei BauSecura betreut. Der Sachbearbeiter muss als Kontakt in RELion angelegt sein.
  • Über den Drill Down Anzahl Vers.-Ursachenschlüssel werden die dem Vertrag zugeordneten Versicherungsursachenschlüssel angezeigt. Bei Bedarf können weitere Ursachenschlüssel hinzugefügt werden (siehe Versicherungsursachenschlüssel).

Optional kann pro Ursachenschlüssel ein Selbstbehalt hinterlegt werden. Zudem besteht die Möglichkeit, Ursachenschlüssel auf Vertragsebene zu sperren.

Versicherungsvertrag

Verwaltungsvertrag

Im Verwaltungsvertrag kann die Betragsgrenze für die Auftragsvergabe im Versicherungsfall festgelegt werden. Dazu steht das Feld Höchstgrenze pro Versicherungsfall zur Verfügung.

Hierzu wird die Verwaltungsvertragsübersicht geöffnet, der entsprechende Verwaltungsvertrag ausgewählt und die Höchstgrenze in den jeweiligen Zeilen eingetragen. Diese Angabe dient ausschließlich der Information.

Weiterführende Hinweise sind der Dokumentation Instandhaltung zu entnehmen.

Verwaltungsvertrag

WICHTIG

Die Entscheidung, ob ein Versicherungsfall als BauSecura Versicherungsfall oder als Weiterberechnung an die Versicherung ohne Nutzung der BauSecura Schnittstelle behandelt wird, obliegt grundsätzlich dem Anwender.

BauSecura Weiterberechnung

Fallbeispiel

Ein Mieter meldet einen Schaden und Sie erstellen hierfür eine Schadensmeldung. Der Schaden wird von einer Versicherung übernommen. Da es sich um einen Kleinschaden handelt und die zuständige Versicherung mit der Funk-Gruppe bzw. BauSecura zusammenarbeitet, erfolgt die Abwicklung des Versicherungsschadens über BauSecura.

Prozessablauf

Um einen Schaden über BauSecura abwickeln zu können, ist zunächst eine Schadensmeldung im Instandhaltungsmodul zu erstellen. In der Schadensmeldung wird der Schaden detailliert beschrieben und die Verbindung zu einem gültigen Versicherungsvertrag hergestellt. Aus der Schadensmeldung heraus kann anschließend eine Beauftragung erzeugt werden.

Nach Eingang der Rechnung wird diese im System erfasst und gebucht. Sobald die Einkaufsrechnung bezahlt wurde, kann die Weiterberechnung durchgeführt und eine Verkaufsrechnung erstellt werden. Diese Verkaufsrechnung wird anschließend in einem separaten Schritt per Webservice an BauSecura übermittelt.

Ablauf

Schadensmeldung

Der Prozessablauf im Instandhaltungsmodul entspricht grundsätzlich dem Ablauf der Weiterberechnung an Versicherung ohne BauSecura. Dennoch handelt es sich um einen eigenständigen Prozess, bei dem nicht alle Funktionalitäten der herkömmlichen Weiterberechnung zur Verfügung stehen.

Zusammengefasst lässt sich feststellen: Die Weiterberechnung an BauSecura ist in die Schadensmeldung integriert. Folgende Schritte sind aus der Schadensmeldung heraus durchzuführen:

  • Schritt 1: Durchführung des Einkaufsprozesses einschließlich Beauftragung, Erfassung der Einkaufsrechnung und anschließender Bezahlung.
  • Schritt 2: Vorbereitung der Weiterberechnung Versicherung durch Erfassung der dafür erforderlichen Daten.
  • Schritt 3: Erstellung einer Verkaufsrechnung.

WICHTIG

Die Voraussetzung für die Weiterberechnung eines Schadens ist die Erfassung einer Schadensmeldung. Die Schadensmeldung ist der „Single Point of Entry“ zu allen erstellten Belegen, d. h., Beauftragung, Einkaufsrechnung, Verkaufsrechnung. Schritt 2 kann auch vor Schritt 1 oder während des laufenden Einkaufsprozesses durchgeführt werden.

Einkaufsprozess durchführen

Nachdem eine Schadensmeldung erstellt wurde, kann der übliche Einkaufsprozess direkt aus der Schadensmeldung heraus durchgeführt werden. Dies umfasst das Stellen von Anfragen, die Beauftragung eines Handwerkers sowie das Verbuchen der eingehenden Rechnung. Entscheidend für den Prozess ist, dass die gebuchte Einkaufsrechnung mit der Schadensmeldung verknüpft ist. Diese Verknüpfung erfolgt automatisch, wenn die Beauftragung aus der Schadensmeldung heraus erzeugt und anschließend direkt gebucht wird.

Eine Beauftragung ist jedoch nicht zwingend erforderlich. Wird keine Beauftragung erstellt, muss die Verknüpfung der Einkaufsrechnung mit der Schadensmeldung manuell vorgenommen werden – idealerweise vor Freigabe und Buchung der Einkaufsrechnung. In der Infobox werden alle zugehörigen bereits erstellten Belege angezeigt.

SchadensmeldungKarte

WICHTIG

BauSecura beim Einsatz des Rechnungsmanagers:

Wird mit Beauftragungen gearbeitet und ist auf dem Eingangsbeleg des Handwerkers die Beauftragungsnummer vermerkt, erfolgt beim Scannen des Belegs eine automatische Zuordnung der Rechnung zur Beauftragung und damit auch zur zugehörigen Schadensmeldung. Wird ohne Beauftragung gearbeitet, ist die manuelle Zuordnung der Einkaufsrechnung zur Schadensmeldung erforderlich. Diese Zuordnung sollte vor der Buchung der Einkaufsrechnung vorgenommen werden.

Weiterberechnung Versicherung vorbereiten

Über die Schadensmeldung wird festgelegt, ob es sich um eine Weiterberechnung Versicherung handelt. Nur sog. Kleinschäden werden über BauSecura abgewickelt. Der Sachbearbeiter entscheidet über die weitere Vorgehensweise.

Schadensmeldung

Schadensmeldung

Im Inforegister Weiterberechnung sind die folgenden Informationen zu hinterlegen:

  1. Im Feld Weiterberechnen ist die Option Versicherung auszuwählen.
  2. Anschließend wird unter Versicherungsvertrag ein Versicherungsvertrag gewählt, für den die BauSecura Funktion aktiviert ist.
  3. Soll der Schaden an BauSecura gemeldet werden, ist der Schalter Bearbeitung durch BauSecura zu aktivieren. Das Feld Status Versicherungsabwicklung wird in diesem Fall automatisch auf Gemeldet gesetzt.
  4. Abschließend ist ein geeigneter Versicherungsursachenschlüssel auszuwählen. Zur Auswahl stehen alle Ursachenschlüssel, die dem Versicherungsvertrag zugeordnet und nicht gesperrt sind.

Weiterberechnung

Hinweis

  • Das Feld Weiterberechnen an wird bei der Auswahl der Versicherungsnummer automatisch mit dem Debitor der Versicherung befüllt, sofern im Feld Weiterberechnen Versicherung gewählt wurde.
  • Das Feld Erlöskonto Weiterberechnung wird mit dem Konto gefüllt, das in der Instandhaltung Einrichtung im Feld Weiterberechnung BauSecura hinterlegt wurde.
  • Die Felder Status Weiterberechnung und Status Versicherungsabwicklung dienen zu Ihrer Information und können von Ihnen bearbeitet werden.

WICHTIG

Solange es noch keine Verkaufsbelege zur Schadensmeldung gibt, können die Angaben geändert bzw. gelöscht werden. Sobald es Verkaufsbelege zur Schadensmeldung gibt, können die Angaben nicht mehr bearbeitet werden.

Anschließend wird der Bearbeitungsprozess fortgesetzt. Es ist möglich, den Einkaufsprozess auch erst zu diesem Zeitpunkt durchzuführen. Dies umfasst das Erstellen einer Anfrage bzw. einer Beauftragung oder das Verbuchen der Einkaufsrechnung sowie die Durchführung der Bezahlung. In der Infobox der Schadensmeldungskarte wird jederzeit angezeigt, welche Belege bereits erstellt wurden.

Infobox

Verkaufsrechnung erstellen

Wurde für die Abwicklung der Schadensmeldung die Funktion BauSecura aktiviert und liegt eine gebuchte sowie vollständig bezahlte Einkaufsrechnung vor, kann diese an BauSecura weiterberechnet werden. Auf Grundlage der bisher gebuchten, bezahlten und noch nicht weiterberechneten Einkaufsrechnung wird eine Verkaufsrechnung erzeugt. Ein im Versicherungsursachenschlüssel hinterlegter Selbstbehalt vermindert dabei den Betrag der Verkaufsrechnung.

Abgerechnet wird der Nettobetrag zuzüglich Mehrwertsteuer der Einkaufsbelege. Ist in den Objektsteuerdaten eine Objektquote hinterlegt, wird diese automatisch berücksichtigt. Für die Weiterberechnung wird die MwSt.-Geschäftsbuchungsgruppe des Debitors (Versicherung) herangezogen. Etwaige Skontoabzüge werden ebenfalls berücksichtigt.

Zur Erstellung einer Verkaufsrechnung wird im Menüband der Schadensmeldungskarte die Funktion BauSecura geöffnet und dort die Option VK-Rechnung erstellen ausgewählt.

VK-Rechnung

WICHTIG

Es werden nur Einkaufsrechnungen berücksichtigt, die vollständig bezahlt wurden.

Vor der Erstellung einer Verkaufsrechnung muss der Versicherungsursachenschlüssel in der Versicherungsmeldung eingetragen sein. Fehlt dieser Eintrag, wird eine entsprechende Fehlermeldung ausgegeben.

Meldung

Übersteigt der hinterlegte Selbstbehalt die Summe aller bisher bezahlten Einkaufsrechnungen, erscheint eine entsprechende Hinweismeldung. In diesem Fall wird keine Verkaufsrechnung erstellt.

Meldung

Die Verkaufsrechnung kann nicht manuell bearbeitet werden, da sie unmittelbar während der Erstellung gebucht wird. Sie enthält für jede gebuchte Einkaufsrechnung eine eigene Zeile. Existiert für den verwendeten Ursachenschlüssel ein Selbstbehalt, der in zuvor erstellten Verkaufsrechnungen noch nicht berücksichtigt wurde, wird hierfür eine weitere Zeile erzeugt.

Dieser Selbstbehalt wird negativ gebucht und mindert den Gesamtbetrag der Verkaufsrechnung. Die Erlöskonten werden aus den entsprechenden Einstellungen der Instandhaltungseinrichtung entnommen. Liegt für das Objekt eine Vorsteuerquote vor, wird diese zur Ermittlung des Weiterberechnungsbetrags herangezogen.

Beispiel: Es liegt eine gebuchte und bezahlte, jedoch noch nicht weiterberechnete Einkaufsrechnung vor.

Geb. Einkaufsrechnung

Das Objekt verfügt über eine Objektsteuerquote von 95 %, die Rechnung weist einen realisierten Skontoabzug von 2 % und einen Selbstbehalt von 100,00 EUR auf. Die Verkaufsrechnung sieht folgendermaßen aus:

VK-Rechnung

Ermittlung des Gesamtbetrags der Verkaufsrechnung:

Für die Berechnung der Verkaufsbeträge werden zu den Kreditorenposten jeder gebuchten und bezahlten Einkaufsrechnung die zugehörigen Sachposten herangezogen.

Ist in der MwSt.-Buchungsmatrix für die Kombination aus Prüfung MwSt.-Geschäftsbuchungsgruppe und MwSt.-Produktbuchungsgruppe ein Konto für RE Konto direkte Vorsteuer hinterlegt, erfolgt die Berechnung wie folgt:

MwSt.-Betrag des Sachpostens × (1 – „Vorsteueranteil %“ des Sachpostens / 100)

Andernfalls ergibt sich ein Betrag von 0,00 €.

Rechnung

Weitere Informationen zum Bericht Nicht anrechenbare Vorsteuer ist in der Dokumentation Nicht anrechenbare Vorsteuer beschrieben.

Im Falle, dass das Objekt keine Objektquote hat werden aus der Einkaufsrechnung sowohl die steuerpflichtig gebuchten Beträge als auch die steuerfrei gebuchten Beträge in der Verkaufsrechnung netto weiterberechnet. Für die Weiterberechnung ist die MwSt.-Geschäftsbuchungsgruppe des Debitors (Versicherung) ausschlaggebend.

WICHTIG

Ändert sich die Objektquote bei Teiloptierung zwischen der Buchung der Einkaufsrechnungen und der Verkaufsrechnung, so muss vor der Erstellung der Verkaufsrechnung der Bericht Nicht anrechenbare Vorsteuer ausgeführt werden. Andernfalls kommt es zu einer Diskrepanz zwischen der Einkaufsrechnung und der Verkaufsrechnung bzgl. der Steuer. Diese Differenz wird durch diesen Bericht nicht korrigiert.

Ändert sich die VSt.-Quote nach der Weiterberechnung erneut, führt dies zu einer Differenz zwischen Kosten und Weiterberechnung.

Die Ausführung des Korrekturlaufs hat unterschiedliche Auswirkungen, je nachdem, zu welchem Zeitpunkt er durchgeführt wird:

  • Vor Erstellung der Verkaufsrechnung: → Alle Konten werden korrekt angepasst.
  • Nach Erstellung der Verkaufsrechnung: → Die Bücher sind zwischen der Einkaufs- und der Verkaufsrechnung nicht vollständig korrekt, da die bereits weiterberechneten Werte nicht rückwirkend korrigiert werden.

Die UVA bleibt in jedem Fall korrekt, da der Korrekturlauf grundsätzlich immer vor der UVA-Erstellung durchgeführt werden muss.

Status Weiterberechnungsbelege

Über die Schadensmeldung besteht die Möglichkeit zu prüfen, ob die Verkaufsbelege bereits an BauSecura übermittelt wurden.

Hierzu wird in der Schadensmeldungskarte über BauSecura → BauSecura Meldungen die Tabelle BauSecura Meldungen geöffnet. Für jede erstellte Verkaufsrechnung wird in dieser Übersicht ein entsprechender Eintrag erzeugt. In der Tabelle ist zudem ersichtlich, ob die Weiterberechnungsbelege bereits an BauSecura übertragen wurden.

Bausecura-Meldungen

In dieser Ansicht werden ausschließlich die Einträge angezeigt, die zur aktuell geöffneten Schadensmeldung gehören.

Um einen vollständigen Überblick über den Status aller Schadensmeldungen zu erhalten, die über BauSecura abgewickelt werden, kann die Übersicht BauSecura Meldungen bzw. BauSecura Monitoring über die Suche aufgerufen werde. (siehe BauSecura Monitoring).

Übermittlung an BauSecura

Als nächster Schritt sind in regelmäßigen Abständen sämtliche BauSecura Verkaufsrechnungen elektronisch an BauSecura zu übermitteln. Hierzu wird über die Suche die Ansicht BauSecura Meldungen geöffnet. In dieser Übersicht werden alle bereits erstellten Verkaufsrechnungen angezeigt. Der jeweilige Status gibt Auskunft darüber, ob die Verkaufsrechnung bereits an BauSecura übermittelt wurde.

Meldungen

Der Übertragungsstatus kann folgende Werte annehmen:

Bezeichnung Erläuterung
Beleg erstellt Der Verkaufsbeleg wurde erstellt, jedoch noch nicht an BauSecura übertragen.
Belegdaten übertragen Der Verkaufsbeleg wurde an BauSecura übermittelt.
Übertragung Belegdaten ausgesetzt Wird die Verkaufsrechnung erst zu einem späteren Zeitpunkt an BauSecura übermittelt, diesen Status auswählen.

WICHTIG

Der Status kann über die Schaltfläche Übertragungsstatus wechseln zwischen Beleg erstellt und Übertragung Belegdaten ausgesetzt umgeschaltet werden. Die Funktion wirkt sich ausschließlich auf den aktuell ausgewählten Beleg aus; eine Mehrfachmarkierung hat keine Auswirkung.

Um Verkaufsrechnungen mit dem Status Beleg erstellt an BauSecura zu übermitteln, wird die Funktion Schaden an BauSecura melden ausgeführt. Dabei werden alle Verkaufsrechnungen mit diesem Status an BauSecura übertragen – unabhängig davon, ob einzelne Einträge markiert wurden oder nicht. Nach erfolgreicher Übermittlung erhält die jeweilige Verkaufsrechnung den Status Belegdaten übermittelt.

Verkaufsrechnungen, die aus derselben Schadensmeldung generiert wurden, sind an der identischen Schadensmeldungsnummer zu erkennen. Zusätzlich kann die Spalte Meldungstyp eingeblendet werden. Diese zeigt an, ob es sich um eine initiale Meldung (AnnounceClaim) oder um eine weitere Meldung zum gleichen Schaden (UpdateClaim) handelt.

Meldungstyp

In der Übersicht ist ebenfalls ersichtlich, welche Personen die Verkaufsbelege erstellt haben, wer diese übermittelt hat und zu welchem Zeitpunkt die Übertragung erfolgt ist bzw. ob die Übertragung ausgesetzt wurde.

Der Versand der Belegdaten erfolgt im Hintergrund über einen Webservice an BauSecura. Die hierfür erforderlichen URL-Adressen sind in der Instandhaltung Einrichtung hinterlegt.

Verarbeitung der Zahlungseingänge Versicherung

Der nächste Schritt ist der Zahlungseingang durch BauSecura. Im importierten Kontoauszug ist neben dem Betrag die eindeutige End-to-End-ID eingetragen.

umsatzanzeige

Beim automatischen Kontieren des Kontoauszuges erkennt das System die Rechnungsnummer in der End-to-End-ID und gleicht den Posten automatisch aus.

Bankbuchblatt

Debitorenposten

Reporting / Controlling

BauSecura Monitoring

Das BauSecura Monitoring bietet einen umfassenden Überblick über alle Schadensmeldungen, die über BauSecura abgewickelt werden. Anhand der angezeigten Spalten ist erkennbar, in welchem Bearbeitungsstatus sich die jeweilige Schadensmeldung innerhalb des BauSecura Prozesses befindet. Zudem werden die zugehörigen Verbindlichkeiten, Forderungen sowie gegebenenfalls bereits erfolgte Zahlungen ausgewiesen.

In einer separaten Spalte wird zusätzlich angezeigt, ob in der Schadensmeldung Einkaufsbelege vorhanden sind, die noch zur Weiterberechnung an die Versicherung ausstehen.

Monitoring

Nachfolgend die Auflistung der für die BauSecura Bearbeitung interessanten Spalten und ihre Bedeutung:

Beauftragungen Anzahl der Beauftragungen
Beauftragungen inkl. MwSt. Summe der Beauftragungen
Einkauf fakt. inkl. MwSt. Summe aller gebuchten Einkaufsrechnungen
Restbetrag Einkauf Summe der offenen Verbindlichkeiten
Verkauf fakt. inkl. MwSt. Summe aller gebuchten Verkaufsrechnungen
Restbetrag Verkauf Summe der offenen Forderungen
EK-Belege zur Weiterberechnung Eine Anzahl größer 0 zeigt an, dass es vollständig bezahlte Einkaufsrechnungen gibt, die an BauSecura weiterberechnet werden können. Der nächste Schritt wäre in diesem Fall die Erstellung und Buchung einer Verkaufsrechnung über die BauSecura-Funktionalität (siehe Weiterberechnung Versicherung vorbereiten)
Versand ausstehend An dieser Spalte ist ersichtlich, ob es Verkaufsrechnungen gibt, die noch nicht an BauSecura übermittelt wurden. In diesem Fall wird Ja angezeigt. Sind keine Verkaufsrechnungen vorhanden oder erstellte Verkaufsrechnungen bereits an BauSecura übermittelt worden, wird Nein angezeigt.

In der Infobox werden zudem die offenen Forderungen und Verbindlichkeiten des ausgewählten Datensatzes (gebuchte Einkaufs- bzw. Verkaufs-Belege) sowie die Anzahl der mit der Schadensmeldung verknüpften Belege angezeigt.

Über die Funktion VK-Rechnung erstellen können für eine oder mehrere markierte Schadensmeldungen die entsprechenden Verkaufsrechnungen erzeugt werden.

WICHTIG

Es ist möglich, dass die Erstellung der Verkaufsrechnungen nicht oder nicht in allen Fällen erfolgreich durchgeführt werden kann. Ursachen hierfür können unter anderem fehlende Einkaufsbelege oder unvollständige Angaben in der Schadensmeldung sein, beispielsweise ein nicht hinterlegter Ursachenschlüssel.

In der zuvor beschriebenen Übersicht BauSecura Monitoring wird – insbesondere bei der Verarbeitung mehrerer Schadensmeldungen – möglicherweise nur eine allgemeine Fehlermeldung angezeigt.

Aussagekräftigere und detailliertere Fehlermeldungen werden ausgegeben, wenn die Erstellung der Verkaufsrechnung direkt aus der jeweiligen Schadensmeldungskarte heraus angestoßen wird.

Gebuchte Verkaufsrechnungen

Die Übersicht der gebuchte Verkaufsrechnungen kann nach dem Versicherer (Debitorennr.) gefiltert werden. Pro Verkaufsrechnung ist der Rechnungsbetrag und der offene Restbetrag ersichtlich.

Geb.VK-Rechnung

Weiterführende Themen

JSON-Struktur

Es werden zwei Varianten unterschieden:

  • AnnounceClaim: Hierbei handelt es sich um die initiale (und ggf. einzige) Meldung zu einem Schaden.
  • UpdateClaim: Falls es zu einer Schadensmeldung mehrere Verkaufsrechnungen gibt (z. B. weil verschiedene Gewerke betroffen sind) werden diese als UpdateClaim versendet.

Nachfolgend ein Beispiel für den Aufbau der JSON-Strings im Fall des AnnounceClaim:

Json

Folgende RELion-Felder werden übermittelt:

JSON‑Feld RELion‑Feld / Beschreibung
Invoices Rechnungsdaten
invoiceNumber Nr. der gebuchten Verkaufsrechnung
endToEndId Eindeutige ID, die Ausgangsrechnungsnummer ist Bestandteil der ID
orderNumber Auftragsnummer – wird aus technischen Gründen nicht übergeben, daher leer
amountOfPayment Gesamtbetrag inkl. MwSt der gebuchten Verkaufsrechnung
Payee Zahlungsempfänger
accountHolder Kontoinhaber aus der Objektbankverbindung
bic BIC aus der Objektbankverbindung
iban IBAN aus der Objektbankverbindung
usage entspricht endToEndId
description leer
transferredClaim „false“
incidentDate Schadensdatum und -uhrzeit aus der Schadensmeldung
assignmentInformation Zuordnungsdaten
funkPolicyNumber Nur AnnounceClaim: Funk-Nummer aus Versicherungsvertrag
claimId Nur UpdateClaim: GUID, Verweis auf den AnnounceClaim
objectType Angabe, ob es sich um die Funk-Nummer (bei AnnounceClaim) oder die ClaimId (bei UpdateClaim) handelt
incidentDateExactlyKnown „true“
insuredObject Versicherter Schaden
causeOfLoss Schadensursache
valueTag Versicherungsursachenschlüssel (Code)
objectType „PropertyRealEstateCauseOfLossValue“
accountingEntity Versichertes Objekt
referenceNumber Objekt Nummer aus Schadensmeldung (Hinweis: BauSecura verarbeitet nur numerischen Teil – OBJ001 → 001)
description Objektbeschreibung
objectType „InsuredPropertyRealEstate“
description Schadensthema aus Schadensmeldung
locationOfIncident Schadensort (hierarchische Zuordnung: Einheit → Hauseingang → Gebäude → Objekt)
- Einheit zugeordnet: Einheit
- keine Einheit aber Hauseingang zugeordnet: Hauseingang
- keine Einheit und kein Hauseingang aber Gebäude zugeordnet: Gebäude
- keine Einheit, kein Hauseingang und kein Gebäude zugeordnet: Objekt
street Adresse (Straße inkl. Hausnummer)
housenumber leer
postcode Postleitzahl
city Ort
countryCode Landeskenner
descriptionOfLocation Beschreibung
policeReport Polizeiliche Daten
policeReportNumber Aktenzeichen aus Schadensmeldung

6.7 - E-Belege in Business Central

Einrichtung der Verarbeitung von E-Belegen

Einführung

Um E-Belege zu verarbeiten, stellt Microsoft Dynamics 365 Business Central diverse Funktionalitäten zur Verfügung. Im Einkaufsbereich, also insbesondere dem Import von Einkaufsbelegen, setzt RELion auf den Business Central Standard. Die Funktionalität wurde daher nicht angepasst. Anders ist es im Verkaufsbereich. Hier kann der Standard nicht direkt verwendet werden, da ggf. falsche bzw. ungeeignete Daten übertragen würden. Deswegen wurde hier RELion Code eingefügt, der die korrekten Informationen des Rechnungsstellers überträgt.

Nachfolgend wird die grundlegende Einrichtung für die E-Belege in Kurzform beschrieben. Eine detaillierte Beschreibung der Einrichtung finden Sie unter folgendem Link.

Sie erhalten hier Informationen über Einrichtungen, die beim Import von Einkaufsbelegen mit den Besonderheiten in RELion zusammenhängen. Beim Export der Verkaufsbelege zeigen wir Ihnen die Erstellung des XML-Files und gehen auf die Besonderheiten in Zusammenhang mit RELion ein.

Einrichtung

Die folgenden Schritte sind zur Einrichtung für die Übertragung von E-Belegen erforderlich:

  • E-Belegdienst einrichten
  • Unterstützte Belegtypen einrichten
  • Belegsendeprofil einrichten
  • Workflow einrichten
  • Elektronische Belegformate einrichten
  • Belegdaten-Austauschdienst einrichten

E-Belegdienst einrichten

Öffnen Sie über die Suche E-Belegdienst und erstellen einen E-Belegdienst oder bearbeiten Sie einen bestehenden. Das Belegformat ist z. B. auf PEPPOL BIS 3.0 einzustellen.

Belegdienst

Hinweis

Sollte das Belegformat nicht änderbar sein, führen Sie den Bericht E-Belege Wartung (über Suchen/Objekt ausführen) aus. Mit diesem Bericht kann für einen gewählten E-Belegdienst das Feld umgestellt werden. Falls Sie Unterstützung benötigen, melden Sie sich bitte bei unserem Support. Der Bericht steht nicht über eine Aktion zur Verfügung.

Wichtig

Aktuell wird das Belegformat PEPPOL BIS 3.0 unterstützt.

Unterstütze Belegtypen einrichten

Wählen Sie über die Suche E-Belegdienste und öffnen einen E-Belegdienst. Wählen Sie die Funktion Unterstützte Belegtypen aus und fügen Sie die gewünschten Quellbelegarten hinzu. Beispiel:

Quellbelegtypen

Belegsendeprofil einrichten

Über die Suche öffnen Sie die Liste Belegsendeprofile und erstellen über Neu ein neues Belegsendeprofil. Füllen Sie die Felder aus wie auf der Abbildung erläutert.

Belegsendeprofil

Workflow einrichten

Richten Sie einen neuen Workflow ein. Dieser Workflow ist im Belegsendeprofil zu hinterlegen.

Öffnen Sie die Seite Workflow und erstellen über Neu einen neuen Workflow. Die Felder Code und Beschreibung können frei gewählt werden. Das Feld Kategorie belegen Sie mit EDOC. Um den Workflow zu aktivieren, aktivieren Sie das gleichnamige Feld. Legen Sie das Ereignis an (siehe Abbildung).

Workflow

Elektronische Belegformate einrichten

Öffnen Sie die Seite Elektronische Belegformate und füllen Sie die Daten gemäß der folgenden Abbildung aus (Microsoft Standard). Diese Einrichtung ist insbesondere für den Belegimport relevant.

Belegformate

Belegaustauschdienst-Einrichtung einrichten

Über die Suche öffnen Sie die Belegaustauschdienst-Einrichtung. Die Informationen zur Einrichtung erhalten Sie hier. Dies ist abhängig davon, wie Sie die Daten übertragen möchten.

Liste von Feldern, die für PEPPOL gefüllt sein müssen

Länder/Regionen

  • Für den Code DE muss das Feld ISO-Code mit DE gefüllt sein.

  • Das Feld MwSt.-Schema muss gefüllt sein, für DE mit 9930.

Länder

Hinweis

Unter folgendem Link sind die definierten Codes abrufbar: https://docs.peppol.eu/poacc/billing/3.0/codelist/eas/

Debitor/Kreditor

Beim Debitor sind die folgenden Einstellungen relevant für die Erstellung von E-Belegen im Verkaufsumfeld:

  • Füllen Sie das Belegsendeprofil im Inforegister Allgemein aus, falls es beim betreffenden Debitor vom Standard abweicht.
  • Tragen Sie den Länder-/Regionscode im Inforegister Adresse und Kontakt ein.
  • Eine USt.-ID bzw. alternativ eine GLN sollte eingetragen werden.
  • Bei Auslandskunden füllen Sie zusätzlich noch den Währungscode aus.

Firmendaten

Die Firmendaten sind maßgebend für den Import von Einkaufsbelegen. Die Rechnung des Kreditors muss die GLN/USt.-ID der Firmendaten als Rechnungsempfänger ausweisen, da hierüber die Identifizierung bzw. Zuordnung gesteuert wird. Dem Kreditor muss daher die GLN bzw. die USt.-ID genannt werden, damit dieser einen korrekten Einkaufsbeleg erstellen kann und der Beleg korrekt in RELion eingelesen werden kann.

Nach dem erfolgreichen Import in RELion werden die Rechnungsdaten im Nachgang korrekt geschlüsselt, wenn Sie die Objektinformationen (Zuordnung zu einer ZE) ergänzen.

Weitere relevante Felder:

  • Länder-/Regionscode
  • GLN bzw. alternativ eine USt.ID
  • IBAN
  • SWIFT-Code

MwSt.-Buchungseinrichtung

  • Steuerkategorie (siehe auch Codeliste UNCL5305 Standard).
  • Zulässige Codes sind nachfolgend aufgeführt (Stand XRechnung 3.0.2, Dezember 2024) Aktuelle Informationen sind dem Internet zu entnehmen:
S (Standard rate)
Z (Zero rated goods)
E (Exempt from tax)
AE (VAT Reverse Charge)
K (VAT exempt for EEA intra-community supply of goods and services)
G (Free export item, tax not charged)
O (Services outside scope of tax)
L (Canary Islands general indirect tax)
M (Tax for production, services and importation in Ceuta and Melilla)

Zuständigkeitseinheit

Bei den Zuständigkeitseinheiten werden folgende Felder benötigt (insbesondere für den Export von Verkaufsbelegen).

  • ZE-Stammdaten (Name, Adresse)
  • Bankverbindung
  • USt.-ID
  • Ländercode/Region

Vorlage BC25 importieren

Importieren Sie das Rapid-Start-Paket mit den Tabellen 1213 bis 1227. Dieses Paket enthält die neue Standard-Vorlage zum Import von E-Belegen. Dabei ist wichtig, dass bei jeder neuen BC-Version ein Rapid-Start-Paket mit diesen Tabellen aus dem Einrichtungspaket vom Standard erzeugt werden muss. Nur so ist gewährleistet, dass der aktuelle Stand von Microsoft für die E-Belege vorhanden ist.

Falls Sie Unterstützung benötigen, melden Sie sich bitte bei unserem Support.

Paketkarte

E-Belege Import (Einkaufsbelege)

Der Belegimport verwendet den Microsoft Dynamics 365 Business Central Standard. Informieren Sie sich über den elektronischen Belegempfang über Microsoft Learn.

Öffnen Sie über die Suche die Tabelle Eingehende Belege und führen folgende Schritte durch:

  • Legen Sie einen neuen Datensatz an.

  • Führen Sie die Aktion Datei anhängen aus.

  • Wählen Sie, wenn nötig die Funktion Datenaustauschart (Felder sind in Finanzinformationen vorbelegt).

    • Es ist folgende Datenaustauschart auszuwählen:
    • Datenaustauschart
  • Rufen Sie die Aktion Beleg erstellen auf.

  • Sollten Sie bei der Belegerstellung eine Fehlermeldung erhalten (z. B. fehlendes Sachkonto), so ist der Beschreibung, die in der Fehlermeldung angezeigt wird, ein Sachkonto zuzuweisen. Dieser Schritt ist notwendig, da kein Beleg ohne Sachkonto erstellt werden kann. Wählen Sie über Vorbereiten die Funktion Text zu Konto zuordnen – Sachkontobeschreibung und tragen Sie ein zugeordnetes Konto ein.

  • eingehenderBeleg

Alternativ rufen Sie unter Text zu Konto zuordnen die Aktion Standardkonten für Nicht-Artikel-Positionen einrichten auf und richten jeweils ein Standardkonto für EK-Rechnungen und Gutschriften ein.

Standardkonto

Idealerweise ist der Kreditor bereits im System angelegt.

Vorbereiten

Wichtig

Der Microsoft Standard arbeitet bei dem Empfang und der Verarbeitung von E-Belegen mit den Firmendaten. Das bedeutet, dass die USt.-ID bzw. die GLN, die in den Firmendaten eingetragen ist, in der Endpoint ID der XML eingetragen sein muss. Nur dann kann der Beleg über Microsoft Standard weiterverarbeitet werden. Diese Information müssen Sie Ihrem Lieferanten mitteilen. Das bedeutet, wenn Rechnungen an Sie gesendet werden und Sie im System bei Ihrem Lieferanten als Debitor erfasst wurden, muss dort auch Ihre USt.-ID bzw. GLN hinterlegt werden.

Beispiel:

cac:AccountingSupplierParty

cac:Party

cbc:EndpointID schemeID=“EM”>DE12097456</cbc:EndpointID

cac:PartyName

Es gibt die Möglichkeit, einen leeren Einkaufsbeleg zu erstellen. Hierbei wird ein leerer Einkaufsbeleg mit dem XML-File erstellt. Führen Sie die vorigen Schritte durch. Wählen Sie statt Beleg erstellen die Aktion Manuell erstellen aus. Wählen Sie eine Belegart aus, danach wird ein leerer Beleg erstellt.

https://learn.microsoft.com/de-de/dynamics365/business-central/finance-how-use-edocuments-purchase

E-Belege Export (Verkaufsbelege)

Bei der Erstellung von E-Belegen werden bei der Verwendung von RELion statt der Firmendaten die Daten der Zuständigkeitseinheit vom Objekt in dem Element AccountingSupplierParty im XML-File übertragen. Ein Buchen von Verkaufsbelegen ohne Objekt und Zuständigkeitseinheit sollte nicht möglich sein. Für die Zuständigkeitseinheit gilt folgendes:

Es werden die Daten der Eigentümer-ZE übertragen.

Ihre Referenz Das Feld Ihre Referenz in der Verkaufsrechnung muss bei Einrichtung der E-Belege-Funktionalität grundsätzlich gefüllt werden, unabhängig davon, ob der Beleg versendet wird oder nicht.
Bankenfindung Einheitenvertrag Die Logik der Objektbankfindung bei den E-Belegen entspricht der Logik beim Druck der Verkaufsrechnung.

Wenn die Einrichtung korrekt vorgenommen wurde, können Sie folgendermaßen einen E-Beleg erstellen. Erstellen Sie eine Verkaufsrechnung und wählen Buchen und Senden:

Senden an

Über die Funktion E-Beleg können Sie den E-Beleg in der gebuchten Verkaufsrechnung öffnen.

Verkaufsrechnung

E-Beleg

Weitere Informationen zum Arbeiten mit E-Belegen entnehmen Sie bitte der Microsoft Dynamics 365 Business Central Standard Dokumentation.

Wie beschrieben, werden abweichend vom Business Standard einige spezielle RELion-Informationen übertragen, um die Logik für Verkaufsrechnung bzgl. Objekt bzw. Eigentümer-ZE korrekt abzubilden und die richtigen Daten des Rechnungsstellers wie Name und Bankverbindung korrekt darzustellen.

Die Daten werden in folgendem XML Pfad eingefügt:

  • EndPoint ID
  • AccountingSupplierParty
  • Payment Means

XML

7 - Zusatzmodule

Dokumentationen zu den RELion-Zusatzmodulen.

Dieser Abschnitt enthält Information zu den Schnittstellen in RELion ONE.

7.1 - Schnittstellen

Informationen zu Schnittstellen in RELion ONE

Dieser Abschnitt enthält Information zu den Schnittstellen in RELion ONE.

7.1.1 - Default API

Die RELion Default API ist eine Standard-API für die Kommunikation zwischen Systemen.

Was ist die RELion Default API?

Die RELion Default API ist eine vorgefertigte, standardisierte Programmierschnittstelle, die speziell für RELion ONE entwickelt wurde. Sie fungiert als Brücke zwischen RELion ONE und externen Systemen, Anwendungen oder Diensten und ermöglicht es, bestimmte Funktionen des Systems einfach zu nutzen. Die klar definierten Methoden, Datenformate und Kommunikationsprotokolle machen die Integration effizient und benutzerfreundlich, ohne dass tiefgehende Systemkenntnisse erforderlich sind.

Installation

Die RELion Default API ermöglicht den Entwicklern, bestimmte Funktionen eines Systems, einer Anwendung oder eines Dienstes auf eine vorher festgelegte und standardisierte Weise zu nutzen. Die Default API definiert Methoden, Datenformate und Kommunikationsprotokolle, die Entwickler verwenden können, um auf Funktionen zuzugreifen und mit ihnen zu interagieren, ohne tiefergehende Kenntnisse über die interne Funktionsweise des zugrunde liegenden Systems zu benötigen.

In den AppSource von Microsoft wird die RELion Default API bereitgestellt.

Wir unterstützen Sie gerne bei der Integration. Kontaktieren Sie dazu unseren Support: RELion.Support@Aareon.com

Technische Dokumentation für Requests

Version: 1.0.1

Beschreibung: This OData service is located at http://localhost


Base URL: http://localhost

/agedAccountsPayables (GET)

Beschreibung: Get entities from agedAccountsPayables

Operation ID: agedAccountsPayables.agedAccountsPayable.ListAgedAccountsPayable

Parameter:

  • N/A (N/A):
  • N/A (N/A):
  • N/A (N/A):
  • N/A (N/A):
  • N/A (N/A):
  • $orderby (query): Order items by property values
  • $select (query): Select properties to be returned
  • $expand (query): Expand related entities

Antwort bei 200 OK:

...Schema-/Objektdefinition...

/agedAccountsPayables({vendorId}) (GET)

Beschreibung: Get entity from agedAccountsPayables by key

Operation ID: agedAccountsPayables.agedAccountsPayable.GetAgedAccountsPayable

Parameter:

  • vendorId (path): key: vendorId of agedAccountsPayable
  • $select (query): Select properties to be returned
  • $expand (query): Expand related entities

Antwort bei 200 OK:

...Schema-/Objektdefinition...

/agedAccountsPayables({vendorId})/relApiTabApiVendor (GET)

Beschreibung: Get relApiTabApiVendor from agedAccountsPayables

Operation ID: agedAccountsPayables.GetRelApiTabApiVendor

Parameter:

  • vendorId (path): key: vendorId of agedAccountsPayable
  • $select (query): Select properties to be returned
  • $expand (query): Expand related entities

Antwort bei 200 OK:

...Schema-/Objektdefinition...

/agedAccountsPayables({vendorId})/relApiTabApiVendor (PATCH)

Beschreibung: Update the navigation property relApiTabApiVendor in agedAccountsPayables

Operation ID: agedAccountsPayables.UpdateRelApiTabApiVendor

Parameter:

  • vendorId (path): key: vendorId of agedAccountsPayable

Antworten:

  • 204: Success
  • default:

/agedAccountsPayables({vendorId})/relApiTabApiVendor (DELETE)

Beschreibung: Delete navigation property relApiTabApiVendor for agedAccountsPayables

Operation ID: agedAccountsPayables.DeleteRelApiTabApiVendor

Parameter:

  • vendorId (path): key: vendorId of agedAccountsPayable
  • If-Match (header): ETag

Antworten:

  • 204: Success
  • default:

/apicategoryroutes (GET)

Beschreibung: Get entities from apicategoryroutes

Operation ID: apicategoryroutes.apicategoryroutes.ListApicategoryroutes

Parameter:

  • N/A (N/A):
  • N/A (N/A):
  • N/A (N/A):
  • N/A (N/A):
  • N/A (N/A):
  • $select (query): Select properties to be returned
  • $expand (query): Expand related entities

Antwort bei 200 OK:

...Schema-/Objektdefinition...

/apicategoryroutes({route}) (GET)

Beschreibung: Get entity from apicategoryroutes by key

Operation ID: apicategoryroutes.apicategoryroutes.GetApicategoryroutes

Parameter:

  • route (path): key: route of apicategoryroutes
  • $select (query): Select properties to be returned
  • $expand (query): Expand related entities

Antwort bei 200 OK:

...Schema-/Objektdefinition...

/attachments (GET)

Beschreibung: Get entities from attachments

Operation ID: attachments.attachment.ListAttachment

Parameter:

  • N/A (N/A):
  • N/A (N/A):
  • N/A (N/A):
  • N/A (N/A):
  • N/A (N/A):
  • $orderby (query): Order items by property values
  • $select (query): Select properties to be returned
  • $expand (query): Expand related entities

Antwort bei 200 OK:

...Schema-/Objektdefinition...

/attachments (POST)

Beschreibung: Add new entity to attachments

Operation ID: attachments.attachment.CreateAttachment

Keine Parameter.

Antworten:

  • 201: Created entity
  • default:

/attachments({id}) (GET)

Beschreibung: Get entity from attachments by key

Operation ID: attachments.attachment.GetAttachment

Parameter:

  • id (path): key: id of attachment
  • $select (query): Select properties to be returned
  • $expand (query): Expand related entities

Antwort bei 200 OK:

...Schema-/Objektdefinition...

/attachments({id}) (PATCH)

Beschreibung: Update entity in attachments

Operation ID: attachments.attachment.UpdateAttachment

Parameter:

  • id (path): key: id of attachment

Antworten:

  • 204: Success
  • default:

/attachments({id}) (DELETE)

Beschreibung: Delete entity from attachments

Operation ID: attachments.attachment.DeleteAttachment

Parameter:

  • id (path): key: id of attachment
  • If-Match (header): ETag

Antworten:

  • 204: Success
  • default:

/attachments({id})/attachmentContent (GET)

Beschreibung: Get media content for attachment from attachments

Operation ID: attachments.attachment.GetAttachmentContent

Parameter:

  • id (path): key: id of attachment

Antwort bei 200 OK:

...Schema-/Objektdefinition...

/attachments({id})/attachmentContent (PUT)

Beschreibung: Update media content for attachment in attachments

Operation ID: attachments.attachment.UpdateAttachmentContent

Parameter:

  • id (path): key: id of attachment

Antworten:

  • 204: Success
  • default:

/attachments({id})/relApiTabApiPurchaseOrder (GET)

Beschreibung: Get relApiTabApiPurchaseOrder from attachments

Operation ID: attachments.GetRelApiTabApiPurchaseOrder

Parameter:

  • id (path): key: id of attachment
  • $select (query): Select properties to be returned
  • $expand (query): Expand related entities

Antwort bei 200 OK:

...Schema-/Objektdefinition...

/attachments({id})/relApiTabApiPurchaseOrder (PATCH)

Beschreibung: Update the navigation property relApiTabApiPurchaseOrder in attachments

Operation ID: attachments.UpdateRelApiTabApiPurchaseOrder

Parameter:

  • id (path): key: id of attachment

Antworten:

  • 204: Success
  • default:

/attachments({id})/relApiTabApiPurchaseOrder (DELETE)

Beschreibung: Delete navigation property relApiTabApiPurchaseOrder for attachments

Operation ID: attachments.DeleteRelApiTabApiPurchaseOrder

Parameter:

  • id (path): key: id of attachment
  • If-Match (header): ETag

Antworten:

  • 204: Success
  • default:

/attachments({id})/relApiTabApiSalesInvoice (GET)

Beschreibung: Get relApiTabApiSalesInvoice from attachments

Operation ID: attachments.GetRelApiTabApiSalesInvoice

Parameter:

  • id (path): key: id of attachment
  • $select (query): Select properties to be returned
  • $expand (query): Expand related entities

Antwort bei 200 OK:

...Schema-/Objektdefinition...

/attachments({id})/relApiTabApiSalesInvoice (PATCH)

Beschreibung: Update the navigation property relApiTabApiSalesInvoice in attachments

Operation ID: attachments.UpdateRelApiTabApiSalesInvoice

Parameter:

  • id (path): key: id of attachment

Antworten:

  • 204: Success
  • default:

/attachments({id})/relApiTabApiSalesInvoice (DELETE)

Beschreibung: Delete navigation property relApiTabApiSalesInvoice for attachments

Operation ID: attachments.DeleteRelApiTabApiSalesInvoice

Parameter:

  • id (path): key: id of attachment
  • If-Match (header): ETag

Antworten:

  • 204: Success
  • default:

/attachments({id})/salesInvoice (GET)

Beschreibung: Get salesInvoice from attachments

Operation ID: attachments.GetSalesInvoice

Parameter:

  • id (path): key: id of attachment
  • $select (query): Select properties to be returned
  • $expand (query): Expand related entities

Antwort bei 200 OK:

...Schema-/Objektdefinition...

/attachments({id})/salesInvoice (PATCH)

Beschreibung: Update the navigation property salesInvoice in attachments

Operation ID: attachments.UpdateSalesInvoice

Parameter:

  • id (path): key: id of attachment

Antworten:

  • 204: Success
  • default:

/attachments({id})/salesInvoice (DELETE)

Beschreibung: Delete navigation property salesInvoice for attachments

Operation ID: attachments.DeleteSalesInvoice

Parameter:

  • id (path): key: id of attachment
  • If-Match (header): ETag

Antworten:

  • 204: Success
  • default:

/companies (GET)

Beschreibung: Get entities from companies

Operation ID: companies.company.ListCompany

Parameter:

  • N/A (N/A):
  • N/A (N/A):
  • N/A (N/A):
  • N/A (N/A):
  • N/A (N/A):
  • $orderby (query): Order items by property values
  • $select (query): Select properties to be returned
  • $expand (query): Expand related entities

Antwort bei 200 OK:

...Schema-/Objektdefinition...

/companies({id}) (GET)

Beschreibung: Get entity from companies by key

Operation ID: companies.company.GetCompany

Parameter:

  • id (path): key: id of company
  • $select (query): Select properties to be returned
  • $expand (query): Expand related entities

Antwort bei 200 OK:

...Schema-/Objektdefinition...

/companies({id})/agedAccountsPayables (GET)

Beschreibung: Get agedAccountsPayables from companies

Operation ID: companies.ListAgedAccountsPayables

Parameter:

  • id (path): key: id of company
  • N/A (N/A):
  • N/A (N/A):
  • N/A (N/A):
  • N/A (N/A):
  • N/A (N/A):
  • $orderby (query): Order items by property values
  • $select (query): Select properties to be returned
  • $expand (query): Expand related entities

Antwort bei 200 OK:

...Schema-/Objektdefinition...

/companies({id})/agedAccountsPayables (POST)

Beschreibung: Create new navigation property to agedAccountsPayables for companies

Operation ID: companies.CreateAgedAccountsPayables

Parameter:

  • id (path): key: id of company

Antworten:

  • 201: Created navigation property.
  • default:

/companies({id})/agedAccountsPayables({vendorId}) (GET)

Beschreibung: Get agedAccountsPayables from companies

Operation ID: companies.GetAgedAccountsPayables

Parameter:

  • id (path): key: id of company
  • vendorId (path): key: vendorId of agedAccountsPayable
  • $select (query): Select properties to be returned
  • $expand (query): Expand related entities

Antwort bei 200 OK:

...Schema-/Objektdefinition...

/companies({id})/agedAccountsPayables({vendorId}) (PATCH)

Beschreibung: Update the navigation property agedAccountsPayables in companies

Operation ID: companies.UpdateAgedAccountsPayables

Parameter:

  • id (path): key: id of company
  • vendorId (path): key: vendorId of agedAccountsPayable

Antworten:

  • 204: Success
  • default:

/companies({id})/agedAccountsPayables({vendorId}) (DELETE)

Beschreibung: Delete navigation property agedAccountsPayables for companies

Operation ID: companies.DeleteAgedAccountsPayables

Parameter:

  • id (path): key: id of company
  • vendorId (path): key: vendorId of agedAccountsPayable
  • If-Match (header): ETag

Antworten:

  • 204: Success
  • default:

/companies({id})/attachments (GET)

Beschreibung: Get attachments from companies

Operation ID: companies.ListAttachments

Parameter:

  • id (path): key: id of company
  • N/A (N/A):
  • N/A (N/A):
  • N/A (N/A):
  • N/A (N/A):
  • N/A (N/A):
  • $orderby (query): Order items by property values
  • $select (query): Select properties to be returned
  • $expand (query): Expand related entities

Antwort bei 200 OK:

...Schema-/Objektdefinition...

/companies({id})/attachments (POST)

Beschreibung: Create new navigation property to attachments for companies

Operation ID: companies.CreateAttachments

Parameter:

  • id (path): key: id of company

Antworten:

  • 201: Created navigation property.
  • default:

/companies({id})/attachments({id1}) (GET)

Beschreibung: Get attachments from companies

Operation ID: companies.GetAttachments

Parameter:

  • id (path): key: id of company
  • id1 (path): key: id of attachment
  • $select (query): Select properties to be returned
  • $expand (query): Expand related entities

Antwort bei 200 OK:

...Schema-/Objektdefinition...

/companies({id})/attachments({id1}) (PATCH)

Beschreibung: Update the navigation property attachments in companies

Operation ID: companies.UpdateAttachments

Parameter:

  • id (path): key: id of company
  • id1 (path): key: id of attachment

Antworten:

  • 204: Success
  • default:

/companies({id})/attachments({id1}) (DELETE)

Beschreibung: Delete navigation property attachments for companies

Operation ID: companies.DeleteAttachments

Parameter:

  • id (path): key: id of company
  • id1 (path): key: id of attachment
  • If-Match (header): ETag

Antworten:

  • 204: Success
  • default:

/companies({id})/attachments({id1})/attachmentContent (GET)

Beschreibung: Get media content for the navigation property attachments from companies

Operation ID: companies.GetAttachmentsAttachmentContent

Parameter:

  • id (path): key: id of company
  • id1 (path): key: id of attachment

Antwort bei 200 OK:

...Schema-/Objektdefinition...

/companies({id})/contacts (GET)

Beschreibung: Get contacts from companies

Operation ID: companies.ListContacts

Parameter:

  • id (path): key: id of company
  • N/A (N/A):
  • N/A (N/A):
  • N/A (N/A):
  • N/A (N/A):
  • N/A (N/A):
  • $orderby (query): Order items by property values
  • $select (query): Select properties to be returned
  • $expand (query): Expand related entities

Antwort bei 200 OK:

...Schema-/Objektdefinition...

/companies({id})/contacts (POST)

Beschreibung: Create new navigation property to contacts for companies

Operation ID: companies.CreateContacts

Parameter:

  • id (path): key: id of company

Antworten:

  • 201: Created navigation property.
  • default:

/companies({id})/contacts({id1}) (GET)

Beschreibung: Get contacts from companies

Operation ID: companies.GetContacts

Parameter:

  • id (path): key: id of company
  • id1 (path): key: id of contact
  • $select (query): Select properties to be returned
  • $expand (query): Expand related entities

Antwort bei 200 OK:

...Schema-/Objektdefinition...

/companies({id})/contacts({id1}) (PATCH)

Beschreibung: Update the navigation property contacts in companies

Operation ID: companies.UpdateContacts

Parameter:

  • id (path): key: id of company
  • id1 (path): key: id of contact

Antworten:

  • 204: Success
  • default:

/companies({id})/contacts({id1}) (DELETE)

Beschreibung: Delete navigation property contacts for companies

Operation ID: companies.DeleteContacts

Parameter:

  • id (path): key: id of company
  • id1 (path): key: id of contact
  • If-Match (header): ETag

Antworten:

  • 204: Success
  • default:

/companies({id})/contactsInformation (GET)

Beschreibung: Get contactsInformation from companies

Operation ID: companies.ListContactsInformation

Parameter:

  • id (path): key: id of company
  • N/A (N/A):
  • N/A (N/A):
  • N/A (N/A):
  • N/A (N/A):
  • N/A (N/A):
  • $orderby (query): Order items by property values
  • $select (query): Select properties to be returned
  • $expand (query): Expand related entities

Antwort bei 200 OK:

...Schema-/Objektdefinition...

/companies({id})/contactsInformation (POST)

Beschreibung: Create new navigation property to contactsInformation for companies

Operation ID: companies.CreateContactsInformation

Parameter:

  • id (path): key: id of company

Antworten:

  • 201: Created navigation property.
  • default:

/companies({id})/contactsInformation({contactId}) (GET)

Beschreibung: Get contactsInformation from companies

Operation ID: companies.GetContactsInformation

Parameter:

  • id (path): key: id of company
  • contactId (path): key: contactId of contactInformation
  • $select (query): Select properties to be returned
  • $expand (query): Expand related entities

Antwort bei 200 OK:

...Schema-/Objektdefinition...

/companies({id})/contactsInformation({contactId}) (PATCH)

Beschreibung: Update the navigation property contactsInformation in companies

Operation ID: companies.UpdateContactsInformation

Parameter:

  • id (path): key: id of company
  • contactId (path): key: contactId of contactInformation

Antworten:

  • 204: Success
  • default:

/companies({id})/contactsInformation({contactId}) (DELETE)

Beschreibung: Delete navigation property contactsInformation for companies

Operation ID: companies.DeleteContactsInformation

Parameter:

  • id (path): key: id of company
  • contactId (path): key: contactId of contactInformation
  • If-Match (header): ETag

Antworten:

  • 204: Success
  • default:

/companies({id})/defaultDimensions (GET)

Beschreibung: Get defaultDimensions from companies

Operation ID: companies.ListDefaultDimensions

Parameter:

  • id (path): key: id of company
  • N/A (N/A):
  • N/A (N/A):
  • N/A (N/A):
  • N/A (N/A):
  • N/A (N/A):
  • $orderby (query): Order items by property values
  • $select (query): Select properties to be returned
  • $expand (query): Expand related entities

Antwort bei 200 OK:

...Schema-/Objektdefinition...

/companies({id})/defaultDimensions (POST)

Beschreibung: Create new navigation property to defaultDimensions for companies

Operation ID: companies.CreateDefaultDimensions

Parameter:

  • id (path): key: id of company

Antworten:

  • 201: Created navigation property.
  • default:

/companies({id})/defaultDimensions({id1}) (GET)

Beschreibung: Get defaultDimensions from companies

Operation ID: companies.GetDefaultDimensions

Parameter:

  • id (path): key: id of company
  • id1 (path): key: id of defaultDimension
  • $select (query): Select properties to be returned
  • $expand (query): Expand related entities

Antwort bei 200 OK:

...Schema-/Objektdefinition...

/companies({id})/defaultDimensions({id1}) (PATCH)

Beschreibung: Update the navigation property defaultDimensions in companies

Operation ID: companies.UpdateDefaultDimensions

Parameter:

  • id (path): key: id of company
  • id1 (path): key: id of defaultDimension

Antworten:

  • 204: Success
  • default:

/companies({id})/defaultDimensions({id1}) (DELETE)

Beschreibung: Delete navigation property defaultDimensions for companies

Operation ID: companies.DeleteDefaultDimensions

Parameter:

  • id (path): key: id of company
  • id1 (path): key: id of defaultDimension
  • If-Match (header): ETag

Antworten:

  • 204: Success
  • default:

/companies({id})/dimensionSetLines (GET)

Beschreibung: Get dimensionSetLines from companies

Operation ID: companies.ListDimensionSetLines

Parameter:

  • id (path): key: id of company
  • N/A (N/A):
  • N/A (N/A):
  • N/A (N/A):
  • N/A (N/A):
  • N/A (N/A):
  • $orderby (query): Order items by property values
  • $select (query): Select properties to be returned
  • $expand (query): Expand related entities

Antwort bei 200 OK:

...Schema-/Objektdefinition...

/companies({id})/dimensionSetLines (POST)

Beschreibung: Create new navigation property to dimensionSetLines for companies

Operation ID: companies.CreateDimensionSetLines

Parameter:

  • id (path): key: id of company

Antworten:

  • 201: Created navigation property.
  • default:

/companies({id})/dimensionSetLines({id1}) (GET)

Beschreibung: Get dimensionSetLines from companies

Operation ID: companies.GetDimensionSetLines

Parameter:

  • id (path): key: id of company
  • id1 (path): key: id of dimensionSetLine
  • $select (query): Select properties to be returned
  • $expand (query): Expand related entities

Antwort bei 200 OK:

...Schema-/Objektdefinition...

/companies({id})/dimensionSetLines({id1}) (PATCH)

Beschreibung: Update the navigation property dimensionSetLines in companies

Operation ID: companies.UpdateDimensionSetLines

Parameter:

  • id (path): key: id of company
  • id1 (path): key: id of dimensionSetLine

Antworten:

  • 204: Success
  • default:

/companies({id})/dimensionSetLines({id1}) (DELETE)

Beschreibung: Delete navigation property dimensionSetLines for companies

Operation ID: companies.DeleteDimensionSetLines

Parameter:

  • id (path): key: id of company
  • id1 (path): key: id of dimensionSetLine
  • If-Match (header): ETag

Antworten:

  • 204: Success
  • default:

/companies({id})/documentAttachments (GET)

Beschreibung: Get documentAttachments from companies

Operation ID: companies.ListDocumentAttachments

Parameter:

  • id (path): key: id of company
  • N/A (N/A):
  • N/A (N/A):
  • N/A (N/A):
  • N/A (N/A):
  • N/A (N/A):
  • $orderby (query): Order items by property values
  • $select (query): Select properties to be returned
  • $expand (query): Expand related entities

Antwort bei 200 OK:

...Schema-/Objektdefinition...

/companies({id})/documentAttachments (POST)

Beschreibung: Create new navigation property to documentAttachments for companies

Operation ID: companies.CreateDocumentAttachments

Parameter:

  • id (path): key: id of company

Antworten:

  • 201: Created navigation property.
  • default:

/companies({id})/documentAttachments({id1}) (GET)

Beschreibung: Get documentAttachments from companies

Operation ID: companies.GetDocumentAttachments

Parameter:

  • id (path): key: id of company
  • id1 (path): key: id of documentAttachment
  • $select (query): Select properties to be returned
  • $expand (query): Expand related entities

Antwort bei 200 OK:

...Schema-/Objektdefinition...

/companies({id})/documentAttachments({id1}) (PATCH)

Beschreibung: Update the navigation property documentAttachments in companies

Operation ID: companies.UpdateDocumentAttachments

Parameter:

  • id (path): key: id of company
  • id1 (path): key: id of documentAttachment

Antworten:

  • 204: Success
  • default:

/companies({id})/documentAttachments({id1}) (DELETE)

Beschreibung: Delete navigation property documentAttachments for companies

Operation ID: companies.DeleteDocumentAttachments

Parameter:

  • id (path): key: id of company
  • id1 (path): key: id of documentAttachment
  • If-Match (header): ETag

Antworten:

  • 204: Success
  • default:

/companies({id})/documentAttachments({id1})/attachmentContent (GET)

Beschreibung: Get media content for the navigation property documentAttachments from companies

Operation ID: companies.GetDocumentAttachmentsAttachmentContent

Parameter:

  • id (path): key: id of company
  • id1 (path): key: id of documentAttachment

Antwort bei 200 OK:

...Schema-/Objektdefinition...

/companies({id})/locations (GET)

Beschreibung: Get locations from companies

Operation ID: companies.ListLocations

Parameter:

  • id (path): key: id of company
  • N/A (N/A):
  • N/A (N/A):
  • N/A (N/A):
  • N/A (N/A):
  • N/A (N/A):
  • $orderby (query): Order items by property values
  • $select (query): Select properties to be returned
  • $expand (query): Expand related entities

Antwort bei 200 OK:

...Schema-/Objektdefinition...

/companies({id})/locations (POST)

Beschreibung: Create new navigation property to locations for companies

Operation ID: companies.CreateLocations

Parameter:

  • id (path): key: id of company

Antworten:

  • 201: Created navigation property.
  • default:

/companies({id})/locations({id1}) (GET)

Beschreibung: Get locations from companies

Operation ID: companies.GetLocations

Parameter:

  • id (path): key: id of company
  • id1 (path): key: id of location
  • $select (query): Select properties to be returned
  • $expand (query): Expand related entities

Antwort bei 200 OK:

...Schema-/Objektdefinition...

/companies({id})/locations({id1}) (PATCH)

Beschreibung: Update the navigation property locations in companies

Operation ID: companies.UpdateLocations

Parameter:

  • id (path): key: id of company
  • id1 (path): key: id of location

Antworten:

  • 204: Success
  • default:

/companies({id})/locations({id1}) (DELETE)

Beschreibung: Delete navigation property locations for companies

Operation ID: companies.DeleteLocations

Parameter:

  • id (path): key: id of company
  • id1 (path): key: id of location
  • If-Match (header): ETag

Antworten:

  • 204: Success
  • default:

/companies({id})/pdfDocument (GET)

Beschreibung: Get pdfDocument from companies

Operation ID: companies.ListPdfDocument

Parameter:

  • id (path): key: id of company
  • N/A (N/A):
  • N/A (N/A):
  • N/A (N/A):
  • N/A (N/A):
  • N/A (N/A):
  • $orderby (query): Order items by property values
  • $select (query): Select properties to be returned
  • $expand (query): Expand related entities

Antwort bei 200 OK:

...Schema-/Objektdefinition...

/companies({id})/pdfDocument (POST)

Beschreibung: Create new navigation property to pdfDocument for companies

Operation ID: companies.CreatePdfDocument

Parameter:

  • id (path): key: id of company

Antworten:

  • 201: Created navigation property.
  • default:

/companies({id})/pdfDocument({id1}) (GET)

Beschreibung: Get pdfDocument from companies

Operation ID: companies.GetPdfDocument

Parameter:

  • id (path): key: id of company
  • id1 (path): key: id of pdfDocument
  • $select (query): Select properties to be returned
  • $expand (query): Expand related entities

Antwort bei 200 OK:

...Schema-/Objektdefinition...

/companies({id})/pdfDocument({id1}) (PATCH)

Beschreibung: Update the navigation property pdfDocument in companies

Operation ID: companies.UpdatePdfDocument

Parameter:

  • id (path): key: id of company
  • id1 (path): key: id of pdfDocument

Antworten:

  • 204: Success
  • default:

/companies({id})/pdfDocument({id1}) (DELETE)

Beschreibung: Delete navigation property pdfDocument for companies

Operation ID: companies.DeletePdfDocument

Parameter:

  • id (path): key: id of company
  • id1 (path): key: id of pdfDocument
  • If-Match (header): ETag

Antworten:

  • 204: Success
  • default:

/companies({id})/pdfDocument({id1})/pdfDocumentContent (GET)

Beschreibung: Get media content for the navigation property pdfDocument from companies

Operation ID: companies.GetPdfDocumentPdfDocumentContent

Parameter:

  • id (path): key: id of company
  • id1 (path): key: id of pdfDocument

Antwort bei 200 OK:

...Schema-/Objektdefinition...

/companies({id})/pictures (GET)

Beschreibung: Get pictures from companies

Operation ID: companies.ListPictures

Parameter:

  • id (path): key: id of company
  • N/A (N/A):
  • N/A (N/A):
  • N/A (N/A):
  • N/A (N/A):
  • N/A (N/A):
  • $orderby (query): Order items by property values
  • $select (query): Select properties to be returned
  • $expand (query): Expand related entities

Antwort bei 200 OK:

...Schema-/Objektdefinition...

/companies({id})/pictures (POST)

Beschreibung: Create new navigation property to pictures for companies

Operation ID: companies.CreatePictures

Parameter:

  • id (path): key: id of company

Antworten:

  • 201: Created navigation property.
  • default:

/companies({id})/pictures({id1}) (GET)

Beschreibung: Get pictures from companies

Operation ID: companies.GetPictures

Parameter:

  • id (path): key: id of company
  • id1 (path): key: id of picture
  • $select (query): Select properties to be returned
  • $expand (query): Expand related entities

Antwort bei 200 OK:

...Schema-/Objektdefinition...

/companies({id})/pictures({id1}) (PATCH)

Beschreibung: Update the navigation property pictures in companies

Operation ID: companies.UpdatePictures

Parameter:

  • id (path): key: id of company
  • id1 (path): key: id of picture

Antworten:

  • 204: Success
  • default:

/companies({id})/pictures({id1}) (DELETE)

Beschreibung: Delete navigation property pictures for companies

Operation ID: companies.DeletePictures

Parameter:

  • id (path): key: id of company
  • id1 (path): key: id of picture
  • If-Match (header): ETag

Antworten:

  • 204: Success
  • default:

/companies({id})/pictures({id1})/pictureContent (GET)

Beschreibung: Get media content for the navigation property pictures from companies

Operation ID: companies.GetPicturesPictureContent

Parameter:

  • id (path): key: id of company
  • id1 (path): key: id of picture

Antwort bei 200 OK:

...Schema-/Objektdefinition...

/companies({id})/relApiTabApiBudgetDebitPos (GET)

Beschreibung: Get relApiTabApiBudgetDebitPos from companies

Operation ID: companies.ListRelApiTabApiBudgetDebitPos

Parameter:

  • id (path): key: id of company
  • N/A (N/A):
  • N/A (N/A):
  • N/A (N/A):
  • N/A (N/A):
  • N/A (N/A):
  • $orderby (query): Order items by property values
  • $select (query): Select properties to be returned
  • $expand (query): Expand related entities

Antwort bei 200 OK:

...Schema-/Objektdefinition...

/companies({id})/relApiTabApiBudgetDebitPos (POST)

Beschreibung: Create new navigation property to relApiTabApiBudgetDebitPos for companies

Operation ID: companies.CreateRelApiTabApiBudgetDebitPos

Parameter:

  • id (path): key: id of company

Antworten:

  • 201: Created navigation property.
  • default:

/companies({id})/relApiTabApiBudgetDebitPos({systemId}) (GET)

Beschreibung: Get relApiTabApiBudgetDebitPos from companies

Operation ID: companies.GetRelApiTabApiBudgetDebitPos

Parameter:

  • id (path): key: id of company
  • systemId (path): key: systemId of relApiTabApiBudgetDebitPos
  • $select (query): Select properties to be returned
  • $expand (query): Expand related entities

Antwort bei 200 OK:

...Schema-/Objektdefinition...

/companies({id})/relApiTabApiBudgetDebitPos({systemId}) (PATCH)

Beschreibung: Update the navigation property relApiTabApiBudgetDebitPos in companies

Operation ID: companies.UpdateRelApiTabApiBudgetDebitPos

Parameter:

  • id (path): key: id of company
  • systemId (path): key: systemId of relApiTabApiBudgetDebitPos

Antworten:

  • 204: Success
  • default:

/companies({id})/relApiTabApiBudgetDebitPos({systemId}) (DELETE)

Beschreibung: Delete navigation property relApiTabApiBudgetDebitPos for companies

Operation ID: companies.DeleteRelApiTabApiBudgetDebitPos

Parameter:

  • id (path): key: id of company
  • systemId (path): key: systemId of relApiTabApiBudgetDebitPos
  • If-Match (header): ETag

Antworten:

  • 204: Success
  • default:

/companies({id})/relApiTabApiContact (GET)

Beschreibung: Get relApiTabApiContact from companies

Operation ID: companies.ListRelApiTabApiContact

Parameter:

  • id (path): key: id of company
  • N/A (N/A):
  • N/A (N/A):
  • N/A (N/A):
  • N/A (N/A):
  • N/A (N/A):
  • $orderby (query): Order items by property values
  • $select (query): Select properties to be returned
  • $expand (query): Expand related entities

Antwort bei 200 OK:

...Schema-/Objektdefinition...

/companies({id})/relApiTabApiContact (POST)

Beschreibung: Create new navigation property to relApiTabApiContact for companies

Operation ID: companies.CreateRelApiTabApiContact

Parameter:

  • id (path): key: id of company

Antworten:

  • 201: Created navigation property.
  • default:

/companies({id})/relApiTabApiContact({systemId}) (GET)

Beschreibung: Get relApiTabApiContact from companies

Operation ID: companies.GetRelApiTabApiContact

Parameter:

  • id (path): key: id of company
  • systemId (path): key: systemId of relApiTabApiContact
  • $select (query): Select properties to be returned
  • $expand (query): Expand related entities

Antwort bei 200 OK:

...Schema-/Objektdefinition...

/companies({id})/relApiTabApiContact({systemId}) (PATCH)

Beschreibung: Update the navigation property relApiTabApiContact in companies

Operation ID: companies.UpdateRelApiTabApiContact

Parameter:

  • id (path): key: id of company
  • systemId (path): key: systemId of relApiTabApiContact

Antworten:

  • 204: Success
  • default:

/companies({id})/relApiTabApiContact({systemId}) (DELETE)

Beschreibung: Delete navigation property relApiTabApiContact for companies

Operation ID: companies.DeleteRelApiTabApiContact

Parameter:

  • id (path): key: id of company
  • systemId (path): key: systemId of relApiTabApiContact
  • If-Match (header): ETag

Antworten:

  • 204: Success
  • default:

/companies({id})/relApiTabApiCustomer (GET)

Beschreibung: Get relApiTabApiCustomer from companies

Operation ID: companies.ListRelApiTabApiCustomer

Parameter:

  • id (path): key: id of company
  • N/A (N/A):
  • N/A (N/A):
  • N/A (N/A):
  • N/A (N/A):
  • N/A (N/A):
  • $orderby (query): Order items by property values
  • $select (query): Select properties to be returned
  • $expand (query): Expand related entities

Antwort bei 200 OK:

...Schema-/Objektdefinition...

/companies({id})/relApiTabApiCustomer (POST)

Beschreibung: Create new navigation property to relApiTabApiCustomer for companies

Operation ID: companies.CreateRelApiTabApiCustomer

Parameter:

  • id (path): key: id of company

Antworten:

  • 201: Created navigation property.
  • default:

/companies({id})/relApiTabApiCustomer({systemId}) (GET)

Beschreibung: Get relApiTabApiCustomer from companies

Operation ID: companies.GetRelApiTabApiCustomer

Parameter:

  • id (path): key: id of company
  • systemId (path): key: systemId of relApiTabApiCustomer
  • $select (query): Select properties to be returned
  • $expand (query): Expand related entities

Antwort bei 200 OK:

...Schema-/Objektdefinition...

/companies({id})/relApiTabApiCustomer({systemId}) (PATCH)

Beschreibung: Update the navigation property relApiTabApiCustomer in companies

Operation ID: companies.UpdateRelApiTabApiCustomer

Parameter:

  • id (path): key: id of company
  • systemId (path): key: systemId of relApiTabApiCustomer

Antworten:

  • 204: Success
  • default:

/companies({id})/relApiTabApiCustomer({systemId}) (DELETE)

Beschreibung: Delete navigation property relApiTabApiCustomer for companies

Operation ID: companies.DeleteRelApiTabApiCustomer

Parameter:

  • id (path): key: id of company
  • systemId (path): key: systemId of relApiTabApiCustomer
  • If-Match (header): ETag

Antworten:

  • 204: Success
  • default:

/companies({id})/relApiTabApiDebitPosition (GET)

Beschreibung: Get relApiTabApiDebitPosition from companies

Operation ID: companies.ListRelApiTabApiDebitPosition

Parameter:

  • id (path): key: id of company
  • N/A (N/A):
  • N/A (N/A):
  • N/A (N/A):
  • N/A (N/A):
  • N/A (N/A):
  • $orderby (query): Order items by property values
  • $select (query): Select properties to be returned
  • $expand (query): Expand related entities

Antwort bei 200 OK:

...Schema-/Objektdefinition...

/companies({id})/relApiTabApiDebitPosition (POST)

Beschreibung: Create new navigation property to relApiTabApiDebitPosition for companies

Operation ID: companies.CreateRelApiTabApiDebitPosition

Parameter:

  • id (path): key: id of company

Antworten:

  • 201: Created navigation property.
  • default:

/companies({id})/relApiTabApiDebitPosition({systemId}) (GET)

Beschreibung: Get relApiTabApiDebitPosition from companies

Operation ID: companies.GetRelApiTabApiDebitPosition

Parameter:

  • id (path): key: id of company
  • systemId (path): key: systemId of relApiTabApiDebitPosition
  • $select (query): Select properties to be returned
  • $expand (query): Expand related entities

Antwort bei 200 OK:

...Schema-/Objektdefinition...

/companies({id})/relApiTabApiDebitPosition({systemId}) (PATCH)

Beschreibung: Update the navigation property relApiTabApiDebitPosition in companies

Operation ID: companies.UpdateRelApiTabApiDebitPosition

Parameter:

  • id (path): key: id of company
  • systemId (path): key: systemId of relApiTabApiDebitPosition

Antworten:

  • 204: Success
  • default:

/companies({id})/relApiTabApiDebitPosition({systemId}) (DELETE)

Beschreibung: Delete navigation property relApiTabApiDebitPosition for companies

Operation ID: companies.DeleteRelApiTabApiDebitPosition

Parameter:

  • id (path): key: id of company
  • systemId (path): key: systemId of relApiTabApiDebitPosition
  • If-Match (header): ETag

Antworten:

  • 204: Success
  • default:

/companies({id})/relApiTabApiDocument (GET)

Beschreibung: Get relApiTabApiDocument from companies

Operation ID: companies.ListRelApiTabApiDocument

Parameter:

  • id (path): key: id of company
  • N/A (N/A):
  • N/A (N/A):
  • N/A (N/A):
  • N/A (N/A):
  • N/A (N/A):
  • $orderby (query): Order items by property values
  • $select (query): Select properties to be returned
  • $expand (query): Expand related entities

Antwort bei 200 OK:

...Schema-/Objektdefinition...

/companies({id})/relApiTabApiDocument (POST)

Beschreibung: Create new navigation property to relApiTabApiDocument for companies

Operation ID: companies.CreateRelApiTabApiDocument

Parameter:

  • id (path): key: id of company

Antworten:

  • 201: Created navigation property.
  • default:

/companies({id})/relApiTabApiDocument({systemId}) (GET)

Beschreibung: Get relApiTabApiDocument from companies

Operation ID: companies.GetRelApiTabApiDocument

Parameter:

  • id (path): key: id of company
  • systemId (path): key: systemId of relApiTabApiDocument
  • $select (query): Select properties to be returned
  • $expand (query): Expand related entities

Antwort bei 200 OK:

...Schema-/Objektdefinition...

/companies({id})/relApiTabApiDocument({systemId}) (PATCH)

Beschreibung: Update the navigation property relApiTabApiDocument in companies

Operation ID: companies.UpdateRelApiTabApiDocument

Parameter:

  • id (path): key: id of company
  • systemId (path): key: systemId of relApiTabApiDocument

Antworten:

  • 204: Success
  • default:

/companies({id})/relApiTabApiDocument({systemId}) (DELETE)

Beschreibung: Delete navigation property relApiTabApiDocument for companies

Operation ID: companies.DeleteRelApiTabApiDocument

Parameter:

  • id (path): key: id of company
  • systemId (path): key: systemId of relApiTabApiDocument
  • If-Match (header): ETag

Antworten:

  • 204: Success
  • default:

/companies({id})/relApiTabApiDocument({systemId})/attachment (GET)

Beschreibung: Get media content for the navigation property relApiTabApiDocument from companies

Operation ID: companies.GetRelApiTabApiDocumentAttachment

Parameter:

  • id (path): key: id of company
  • systemId (path): key: systemId of relApiTabApiDocument

Antwort bei 200 OK:

...Schema-/Objektdefinition...

/companies({id})/relApiTabApiDocument({systemId})/processErrorStack (GET)

Beschreibung: Get media content for the navigation property relApiTabApiDocument from companies

Operation ID: companies.GetRelApiTabApiDocumentProcessErrorStack

Parameter:

  • id (path): key: id of company
  • systemId (path): key: systemId of relApiTabApiDocument

Antwort bei 200 OK:

...Schema-/Objektdefinition...

/companies({id})/relApiTabApiDocument({systemId})/stateDocNoProtcollStack (GET)

Beschreibung: Get media content for the navigation property relApiTabApiDocument from companies

Operation ID: companies.GetRelApiTabApiDocumentStateDocNoProtcollStack

Parameter:

  • id (path): key: id of company
  • systemId (path): key: systemId of relApiTabApiDocument

Antwort bei 200 OK:

...Schema-/Objektdefinition...

/companies({id})/relApiTabApiDocumentArchiv (GET)

Beschreibung: Get relApiTabApiDocumentArchiv from companies

Operation ID: companies.ListRelApiTabApiDocumentArchiv

Parameter:

  • id (path): key: id of company
  • N/A (N/A):
  • N/A (N/A):
  • N/A (N/A):
  • N/A (N/A):
  • N/A (N/A):
  • $orderby (query): Order items by property values
  • $select (query): Select properties to be returned
  • $expand (query): Expand related entities

Antwort bei 200 OK:

...Schema-/Objektdefinition...

/companies({id})/relApiTabApiDocumentArchiv (POST)

Beschreibung: Create new navigation property to relApiTabApiDocumentArchiv for companies

Operation ID: companies.CreateRelApiTabApiDocumentArchiv

Parameter:

  • id (path): key: id of company

Antworten:

  • 201: Created navigation property.
  • default:

/companies({id})/relApiTabApiDocumentArchiv({systemId}) (GET)

Beschreibung: Get relApiTabApiDocumentArchiv from companies

Operation ID: companies.GetRelApiTabApiDocumentArchiv

Parameter:

  • id (path): key: id of company
  • systemId (path): key: systemId of relApiTabApiDocumentArchiv
  • $select (query): Select properties to be returned
  • $expand (query): Expand related entities

Antwort bei 200 OK:

...Schema-/Objektdefinition...

/companies({id})/relApiTabApiDocumentArchiv({systemId}) (PATCH)

Beschreibung: Update the navigation property relApiTabApiDocumentArchiv in companies

Operation ID: companies.UpdateRelApiTabApiDocumentArchiv

Parameter:

  • id (path): key: id of company
  • systemId (path): key: systemId of relApiTabApiDocumentArchiv

Antworten:

  • 204: Success
  • default:

/companies({id})/relApiTabApiDocumentArchiv({systemId}) (DELETE)

Beschreibung: Delete navigation property relApiTabApiDocumentArchiv for companies

Operation ID: companies.DeleteRelApiTabApiDocumentArchiv

Parameter:

  • id (path): key: id of company
  • systemId (path): key: systemId of relApiTabApiDocumentArchiv
  • If-Match (header): ETag

Antworten:

  • 204: Success
  • default:

/companies({id})/relApiTabApiDocumentIndexValue (GET)

Beschreibung: Get relApiTabApiDocumentIndexValue from companies

Operation ID: companies.ListRelApiTabApiDocumentIndexValue

Parameter:

  • id (path): key: id of company
  • N/A (N/A):
  • N/A (N/A):
  • N/A (N/A):
  • N/A (N/A):
  • N/A (N/A):
  • $orderby (query): Order items by property values
  • $select (query): Select properties to be returned
  • $expand (query): Expand related entities

Antwort bei 200 OK:

...Schema-/Objektdefinition...

/companies({id})/relApiTabApiDocumentIndexValue (POST)

Beschreibung: Create new navigation property to relApiTabApiDocumentIndexValue for companies

Operation ID: companies.CreateRelApiTabApiDocumentIndexValue

Parameter:

  • id (path): key: id of company

Antworten:

  • 201: Created navigation property.
  • default:

/companies({id})/relApiTabApiDocumentIndexValue({systemId}) (GET)

Beschreibung: Get relApiTabApiDocumentIndexValue from companies

Operation ID: companies.GetRelApiTabApiDocumentIndexValue

Parameter:

  • id (path): key: id of company
  • systemId (path): key: systemId of relApiTabApiDocumentIndexValue
  • $select (query): Select properties to be returned
  • $expand (query): Expand related entities

Antwort bei 200 OK:

...Schema-/Objektdefinition...

/companies({id})/relApiTabApiDocumentIndexValue({systemId}) (PATCH)

Beschreibung: Update the navigation property relApiTabApiDocumentIndexValue in companies

Operation ID: companies.UpdateRelApiTabApiDocumentIndexValue

Parameter:

  • id (path): key: id of company
  • systemId (path): key: systemId of relApiTabApiDocumentIndexValue

Antworten:

  • 204: Success
  • default:

/companies({id})/relApiTabApiDocumentIndexValue({systemId}) (DELETE)

Beschreibung: Delete navigation property relApiTabApiDocumentIndexValue for companies

Operation ID: companies.DeleteRelApiTabApiDocumentIndexValue

Parameter:

  • id (path): key: id of company
  • systemId (path): key: systemId of relApiTabApiDocumentIndexValue
  • If-Match (header): ETag

Antworten:

  • 204: Success
  • default:

/companies({id})/relApiTabApiEditor (GET)

Beschreibung: Get relApiTabApiEditor from companies

Operation ID: companies.ListRelApiTabApiEditor

Parameter:

  • id (path): key: id of company
  • N/A (N/A):
  • N/A (N/A):
  • N/A (N/A):
  • N/A (N/A):
  • N/A (N/A):
  • $orderby (query): Order items by property values
  • $select (query): Select properties to be returned
  • $expand (query): Expand related entities

Antwort bei 200 OK:

...Schema-/Objektdefinition...

/companies({id})/relApiTabApiEditor (POST)

Beschreibung: Create new navigation property to relApiTabApiEditor for companies

Operation ID: companies.CreateRelApiTabApiEditor

Parameter:

  • id (path): key: id of company

Antworten:

  • 201: Created navigation property.
  • default:

/companies({id})/relApiTabApiEditor({systemId}) (GET)

Beschreibung: Get relApiTabApiEditor from companies

Operation ID: companies.GetRelApiTabApiEditor

Parameter:

  • id (path): key: id of company
  • systemId (path): key: systemId of relApiTabApiEditor
  • $select (query): Select properties to be returned
  • $expand (query): Expand related entities

Antwort bei 200 OK:

...Schema-/Objektdefinition...

/companies({id})/relApiTabApiEditor({systemId}) (PATCH)

Beschreibung: Update the navigation property relApiTabApiEditor in companies

Operation ID: companies.UpdateRelApiTabApiEditor

Parameter:

  • id (path): key: id of company
  • systemId (path): key: systemId of relApiTabApiEditor

Antworten:

  • 204: Success
  • default:

/companies({id})/relApiTabApiEditor({systemId}) (DELETE)

Beschreibung: Delete navigation property relApiTabApiEditor for companies

Operation ID: companies.DeleteRelApiTabApiEditor

Parameter:

  • id (path): key: id of company
  • systemId (path): key: systemId of relApiTabApiEditor
  • If-Match (header): ETag

Antworten:

  • 204: Success
  • default:

/companies({id})/relApiTabApiEditorPart (GET)

Beschreibung: Get relApiTabApiEditorPart from companies

Operation ID: companies.ListRelApiTabApiEditorPart

Parameter:

  • id (path): key: id of company
  • N/A (N/A):
  • N/A (N/A):
  • N/A (N/A):
  • N/A (N/A):
  • N/A (N/A):
  • $orderby (query): Order items by property values
  • $select (query): Select properties to be returned
  • $expand (query): Expand related entities

Antwort bei 200 OK:

...Schema-/Objektdefinition...

/companies({id})/relApiTabApiEditorPart (POST)

Beschreibung: Create new navigation property to relApiTabApiEditorPart for companies

Operation ID: companies.CreateRelApiTabApiEditorPart

Parameter:

  • id (path): key: id of company

Antworten:

  • 201: Created navigation property.
  • default:

/companies({id})/relApiTabApiEditorPart({systemId}) (GET)

Beschreibung: Get relApiTabApiEditorPart from companies

Operation ID: companies.GetRelApiTabApiEditorPart

Parameter:

  • id (path): key: id of company
  • systemId (path): key: systemId of relApiTabApiEditorPart
  • $select (query): Select properties to be returned
  • $expand (query): Expand related entities

Antwort bei 200 OK:

...Schema-/Objektdefinition...

/companies({id})/relApiTabApiEditorPart({systemId}) (PATCH)

Beschreibung: Update the navigation property relApiTabApiEditorPart in companies

Operation ID: companies.UpdateRelApiTabApiEditorPart

Parameter:

  • id (path): key: id of company
  • systemId (path): key: systemId of relApiTabApiEditorPart

Antworten:

  • 204: Success
  • default:

/companies({id})/relApiTabApiEditorPart({systemId}) (DELETE)

Beschreibung: Delete navigation property relApiTabApiEditorPart for companies

Operation ID: companies.DeleteRelApiTabApiEditorPart

Parameter:

  • id (path): key: id of company
  • systemId (path): key: systemId of relApiTabApiEditorPart
  • If-Match (header): ETag

Antworten:

  • 204: Success
  • default:

/companies({id})/relApiTabApiExploitationMethod (GET)

Beschreibung: Get relApiTabApiExploitationMethod from companies

Operation ID: companies.ListRelApiTabApiExploitationMethod

Parameter:

  • id (path): key: id of company
  • N/A (N/A):
  • N/A (N/A):
  • N/A (N/A):
  • N/A (N/A):
  • N/A (N/A):
  • $orderby (query): Order items by property values
  • $select (query): Select properties to be returned
  • $expand (query): Expand related entities

Antwort bei 200 OK:

...Schema-/Objektdefinition...

/companies({id})/relApiTabApiExploitationMethod (POST)

Beschreibung: Create new navigation property to relApiTabApiExploitationMethod for companies

Operation ID: companies.CreateRelApiTabApiExploitationMethod

Parameter:

  • id (path): key: id of company

Antworten:

  • 201: Created navigation property.
  • default:

/companies({id})/relApiTabApiExploitationMethod({systemId}) (GET)

Beschreibung: Get relApiTabApiExploitationMethod from companies

Operation ID: companies.GetRelApiTabApiExploitationMethod

Parameter:

  • id (path): key: id of company
  • systemId (path): key: systemId of relApiTabApiExploitationMethod
  • $select (query): Select properties to be returned
  • $expand (query): Expand related entities

Antwort bei 200 OK:

...Schema-/Objektdefinition...

/companies({id})/relApiTabApiExploitationMethod({systemId}) (PATCH)

Beschreibung: Update the navigation property relApiTabApiExploitationMethod in companies

Operation ID: companies.UpdateRelApiTabApiExploitationMethod

Parameter:

  • id (path): key: id of company
  • systemId (path): key: systemId of relApiTabApiExploitationMethod

Antworten:

  • 204: Success
  • default:

/companies({id})/relApiTabApiExploitationMethod({systemId}) (DELETE)

Beschreibung: Delete navigation property relApiTabApiExploitationMethod for companies

Operation ID: companies.DeleteRelApiTabApiExploitationMethod

Parameter:

  • id (path): key: id of company
  • systemId (path): key: systemId of relApiTabApiExploitationMethod
  • If-Match (header): ETag

Antworten:

  • 204: Success
  • default:

Beschreibung: Get relApiTabApiLinks from companies

Operation ID: companies.ListRelApiTabApiLinks

Parameter:

  • id (path): key: id of company
  • N/A (N/A):
  • N/A (N/A):
  • N/A (N/A):
  • N/A (N/A):
  • N/A (N/A):
  • $orderby (query): Order items by property values
  • $select (query): Select properties to be returned
  • $expand (query): Expand related entities

Antwort bei 200 OK:

...Schema-/Objektdefinition...

/companies({id})/relApiTabApiLinks (POST)

Beschreibung: Create new navigation property to relApiTabApiLinks for companies

Operation ID: companies.CreateRelApiTabApiLinks

Parameter:

  • id (path): key: id of company

Antworten:

  • 201: Created navigation property.
  • default:

/companies({id})/relApiTabApiLinks({systemId}) (GET)

Beschreibung: Get relApiTabApiLinks from companies

Operation ID: companies.GetRelApiTabApiLinks

Parameter:

  • id (path): key: id of company
  • systemId (path): key: systemId of relApiTabApiLinks
  • $select (query): Select properties to be returned
  • $expand (query): Expand related entities

Antwort bei 200 OK:

...Schema-/Objektdefinition...

/companies({id})/relApiTabApiLinks({systemId}) (PATCH)

Beschreibung: Update the navigation property relApiTabApiLinks in companies

Operation ID: companies.UpdateRelApiTabApiLinks

Parameter:

  • id (path): key: id of company
  • systemId (path): key: systemId of relApiTabApiLinks

Antworten:

  • 204: Success
  • default:

/companies({id})/relApiTabApiLinks({systemId}) (DELETE)

Beschreibung: Delete navigation property relApiTabApiLinks for companies

Operation ID: companies.DeleteRelApiTabApiLinks

Parameter:

  • id (path): key: id of company
  • systemId (path): key: systemId of relApiTabApiLinks
  • If-Match (header): ETag

Antworten:

  • 204: Success
  • default:

/companies({id})/relApiTabApiLinks({systemId})/note (GET)

Beschreibung: Get media content for the navigation property relApiTabApiLinks from companies

Operation ID: companies.GetRelApiTabApiLinksNote

Parameter:

  • id (path): key: id of company
  • systemId (path): key: systemId of relApiTabApiLinks

Antwort bei 200 OK:

...Schema-/Objektdefinition...

/companies({id})/relApiTabApiLocationFloor (GET)

Beschreibung: Get relApiTabApiLocationFloor from companies

Operation ID: companies.ListRelApiTabApiLocationFloor

Parameter:

  • id (path): key: id of company
  • N/A (N/A):
  • N/A (N/A):
  • N/A (N/A):
  • N/A (N/A):
  • N/A (N/A):
  • $orderby (query): Order items by property values
  • $select (query): Select properties to be returned
  • $expand (query): Expand related entities

Antwort bei 200 OK:

...Schema-/Objektdefinition...

/companies({id})/relApiTabApiLocationFloor (POST)

Beschreibung: Create new navigation property to relApiTabApiLocationFloor for companies

Operation ID: companies.CreateRelApiTabApiLocationFloor

Parameter:

  • id (path): key: id of company

Antworten:

  • 201: Created navigation property.
  • default:

/companies({id})/relApiTabApiLocationFloor({systemId}) (GET)

Beschreibung: Get relApiTabApiLocationFloor from companies

Operation ID: companies.GetRelApiTabApiLocationFloor

Parameter:

  • id (path): key: id of company
  • systemId (path): key: systemId of relApiTabApiLocationFloor
  • $select (query): Select properties to be returned
  • $expand (query): Expand related entities

Antwort bei 200 OK:

...Schema-/Objektdefinition...

/companies({id})/relApiTabApiLocationFloor({systemId}) (PATCH)

Beschreibung: Update the navigation property relApiTabApiLocationFloor in companies

Operation ID: companies.UpdateRelApiTabApiLocationFloor

Parameter:

  • id (path): key: id of company
  • systemId (path): key: systemId of relApiTabApiLocationFloor

Antworten:

  • 204: Success
  • default:

/companies({id})/relApiTabApiLocationFloor({systemId}) (DELETE)

Beschreibung: Delete navigation property relApiTabApiLocationFloor for companies

Operation ID: companies.DeleteRelApiTabApiLocationFloor

Parameter:

  • id (path): key: id of company
  • systemId (path): key: systemId of relApiTabApiLocationFloor
  • If-Match (header): ETag

Antworten:

  • 204: Success
  • default:

/companies({id})/relApiTabApiMeterMasterData (GET)

Beschreibung: Get relApiTabApiMeterMasterData from companies

Operation ID: companies.ListRelApiTabApiMeterMasterData

Parameter:

  • id (path): key: id of company
  • N/A (N/A):
  • N/A (N/A):
  • N/A (N/A):
  • N/A (N/A):
  • N/A (N/A):
  • $orderby (query): Order items by property values
  • $select (query): Select properties to be returned
  • $expand (query): Expand related entities

Antwort bei 200 OK:

...Schema-/Objektdefinition...

/companies({id})/relApiTabApiMeterMasterData (POST)

Beschreibung: Create new navigation property to relApiTabApiMeterMasterData for companies

Operation ID: companies.CreateRelApiTabApiMeterMasterData

Parameter:

  • id (path): key: id of company

Antworten:

  • 201: Created navigation property.
  • default:

/companies({id})/relApiTabApiMeterMasterData({systemId}) (GET)

Beschreibung: Get relApiTabApiMeterMasterData from companies

Operation ID: companies.GetRelApiTabApiMeterMasterData

Parameter:

  • id (path): key: id of company
  • systemId (path): key: systemId of relApiTabApiMeterMasterData
  • $select (query): Select properties to be returned
  • $expand (query): Expand related entities

Antwort bei 200 OK:

...Schema-/Objektdefinition...

/companies({id})/relApiTabApiMeterMasterData({systemId}) (PATCH)

Beschreibung: Update the navigation property relApiTabApiMeterMasterData in companies

Operation ID: companies.UpdateRelApiTabApiMeterMasterData

Parameter:

  • id (path): key: id of company
  • systemId (path): key: systemId of relApiTabApiMeterMasterData

Antworten:

  • 204: Success
  • default:

/companies({id})/relApiTabApiMeterMasterData({systemId}) (DELETE)

Beschreibung: Delete navigation property relApiTabApiMeterMasterData for companies

Operation ID: companies.DeleteRelApiTabApiMeterMasterData

Parameter:

  • id (path): key: id of company
  • systemId (path): key: systemId of relApiTabApiMeterMasterData
  • If-Match (header): ETag

Antworten:

  • 204: Success
  • default:

/companies({id})/relApiTabApiMeterReading (GET)

Beschreibung: Get relApiTabApiMeterReading from companies

Operation ID: companies.ListRelApiTabApiMeterReading

Parameter:

  • id (path): key: id of company
  • N/A (N/A):
  • N/A (N/A):
  • N/A (N/A):
  • N/A (N/A):
  • N/A (N/A):
  • $orderby (query): Order items by property values
  • $select (query): Select properties to be returned
  • $expand (query): Expand related entities

Antwort bei 200 OK:

...Schema-/Objektdefinition...

/companies({id})/relApiTabApiMeterReading (POST)

Beschreibung: Create new navigation property to relApiTabApiMeterReading for companies

Operation ID: companies.CreateRelApiTabApiMeterReading

Parameter:

  • id (path): key: id of company

Antworten:

  • 201: Created navigation property.
  • default:

/companies({id})/relApiTabApiMeterReading({systemId}) (GET)

Beschreibung: Get relApiTabApiMeterReading from companies

Operation ID: companies.GetRelApiTabApiMeterReading

Parameter:

  • id (path): key: id of company
  • systemId (path): key: systemId of relApiTabApiMeterReading
  • $select (query): Select properties to be returned
  • $expand (query): Expand related entities

Antwort bei 200 OK:

...Schema-/Objektdefinition...

/companies({id})/relApiTabApiMeterReading({systemId}) (PATCH)

Beschreibung: Update the navigation property relApiTabApiMeterReading in companies

Operation ID: companies.UpdateRelApiTabApiMeterReading

Parameter:

  • id (path): key: id of company
  • systemId (path): key: systemId of relApiTabApiMeterReading

Antworten:

  • 204: Success
  • default:

/companies({id})/relApiTabApiMeterReading({systemId}) (DELETE)

Beschreibung: Delete navigation property relApiTabApiMeterReading for companies

Operation ID: companies.DeleteRelApiTabApiMeterReading

Parameter:

  • id (path): key: id of company
  • systemId (path): key: systemId of relApiTabApiMeterReading
  • If-Match (header): ETag

Antworten:

  • 204: Success
  • default:

/companies({id})/relApiTabApiObjectBuilding (GET)

Beschreibung: Get relApiTabApiObjectBuilding from companies

Operation ID: companies.ListRelApiTabApiObjectBuilding

Parameter:

  • id (path): key: id of company
  • N/A (N/A):
  • N/A (N/A):
  • N/A (N/A):
  • N/A (N/A):
  • N/A (N/A):
  • $orderby (query): Order items by property values
  • $select (query): Select properties to be returned
  • $expand (query): Expand related entities

Antwort bei 200 OK:

...Schema-/Objektdefinition...

/companies({id})/relApiTabApiObjectBuilding (POST)

Beschreibung: Create new navigation property to relApiTabApiObjectBuilding for companies

Operation ID: companies.CreateRelApiTabApiObjectBuilding

Parameter:

  • id (path): key: id of company

Antworten:

  • 201: Created navigation property.
  • default:

/companies({id})/relApiTabApiObjectBuilding({systemId}) (GET)

Beschreibung: Get relApiTabApiObjectBuilding from companies

Operation ID: companies.GetRelApiTabApiObjectBuilding

Parameter:

  • id (path): key: id of company
  • systemId (path): key: systemId of relApiTabApiObjectBuilding
  • $select (query): Select properties to be returned
  • $expand (query): Expand related entities

Antwort bei 200 OK:

...Schema-/Objektdefinition...

/companies({id})/relApiTabApiObjectBuilding({systemId}) (PATCH)

Beschreibung: Update the navigation property relApiTabApiObjectBuilding in companies

Operation ID: companies.UpdateRelApiTabApiObjectBuilding

Parameter:

  • id (path): key: id of company
  • systemId (path): key: systemId of relApiTabApiObjectBuilding

Antworten:

  • 204: Success
  • default:

/companies({id})/relApiTabApiObjectBuilding({systemId}) (DELETE)

Beschreibung: Delete navigation property relApiTabApiObjectBuilding for companies

Operation ID: companies.DeleteRelApiTabApiObjectBuilding

Parameter:

  • id (path): key: id of company
  • systemId (path): key: systemId of relApiTabApiObjectBuilding
  • If-Match (header): ETag

Antworten:

  • 204: Success
  • default:

/companies({id})/relApiTabApiPurchaseOrder (GET)

Beschreibung: Get relApiTabApiPurchaseOrder from companies

Operation ID: companies.ListRelApiTabApiPurchaseOrder

Parameter:

  • id (path): key: id of company
  • N/A (N/A):
  • N/A (N/A):
  • N/A (N/A):
  • N/A (N/A):
  • N/A (N/A):
  • $orderby (query): Order items by property values
  • $select (query): Select properties to be returned
  • $expand (query): Expand related entities

Antwort bei 200 OK:

...Schema-/Objektdefinition...

/companies({id})/relApiTabApiPurchaseOrder (POST)

Beschreibung: Create new navigation property to relApiTabApiPurchaseOrder for companies

Operation ID: companies.CreateRelApiTabApiPurchaseOrder

Parameter:

  • id (path): key: id of company

Antworten:

  • 201: Created navigation property.
  • default:

/companies({id})/relApiTabApiPurchaseOrder({systemId}) (GET)

Beschreibung: Get relApiTabApiPurchaseOrder from companies

Operation ID: companies.GetRelApiTabApiPurchaseOrder

Parameter:

  • id (path): key: id of company
  • systemId (path): key: systemId of relApiTabApiPurchaseOrder
  • $select (query): Select properties to be returned
  • $expand (query): Expand related entities

Antwort bei 200 OK:

...Schema-/Objektdefinition...

/companies({id})/relApiTabApiPurchaseOrder({systemId}) (PATCH)

Beschreibung: Update the navigation property relApiTabApiPurchaseOrder in companies

Operation ID: companies.UpdateRelApiTabApiPurchaseOrder

Parameter:

  • id (path): key: id of company
  • systemId (path): key: systemId of relApiTabApiPurchaseOrder

Antworten:

  • 204: Success
  • default:

/companies({id})/relApiTabApiPurchaseOrder({systemId}) (DELETE)

Beschreibung: Delete navigation property relApiTabApiPurchaseOrder for companies

Operation ID: companies.DeleteRelApiTabApiPurchaseOrder

Parameter:

  • id (path): key: id of company
  • systemId (path): key: systemId of relApiTabApiPurchaseOrder
  • If-Match (header): ETag

Antworten:

  • 204: Success
  • default:

/companies({id})/relApiTabApiPurchaseOrderLine (GET)

Beschreibung: Get relApiTabApiPurchaseOrderLine from companies

Operation ID: companies.ListRelApiTabApiPurchaseOrderLine

Parameter:

  • id (path): key: id of company
  • N/A (N/A):
  • N/A (N/A):
  • N/A (N/A):
  • N/A (N/A):
  • N/A (N/A):
  • $orderby (query): Order items by property values
  • $select (query): Select properties to be returned
  • $expand (query): Expand related entities

Antwort bei 200 OK:

...Schema-/Objektdefinition...

/companies({id})/relApiTabApiPurchaseOrderLine (POST)

Beschreibung: Create new navigation property to relApiTabApiPurchaseOrderLine for companies

Operation ID: companies.CreateRelApiTabApiPurchaseOrderLine

Parameter:

  • id (path): key: id of company

Antworten:

  • 201: Created navigation property.
  • default:

/companies({id})/relApiTabApiPurchaseOrderLine({id1}) (GET)

Beschreibung: Get relApiTabApiPurchaseOrderLine from companies

Operation ID: companies.GetRelApiTabApiPurchaseOrderLine

Parameter:

  • id (path): key: id of company
  • id1 (path): key: id of relApiTabApiPurchaseOrderLine
  • $select (query): Select properties to be returned
  • $expand (query): Expand related entities

Antwort bei 200 OK:

...Schema-/Objektdefinition...

/companies({id})/relApiTabApiPurchaseOrderLine({id1}) (PATCH)

Beschreibung: Update the navigation property relApiTabApiPurchaseOrderLine in companies

Operation ID: companies.UpdateRelApiTabApiPurchaseOrderLine

Parameter:

  • id (path): key: id of company
  • id1 (path): key: id of relApiTabApiPurchaseOrderLine

Antworten:

  • 204: Success
  • default:

/companies({id})/relApiTabApiPurchaseOrderLine({id1}) (DELETE)

Beschreibung: Delete navigation property relApiTabApiPurchaseOrderLine for companies

Operation ID: companies.DeleteRelApiTabApiPurchaseOrderLine

Parameter:

  • id (path): key: id of company
  • id1 (path): key: id of relApiTabApiPurchaseOrderLine
  • If-Match (header): ETag

Antworten:

  • 204: Success
  • default:

/companies({id})/relApiTabApiReContactBusinessRelation (GET)

Beschreibung: Get relApiTabApiReContactBusinessRelation from companies

Operation ID: companies.ListRelApiTabApiReContactBusinessRelation

Parameter:

  • id (path): key: id of company
  • N/A (N/A):
  • N/A (N/A):
  • N/A (N/A):
  • N/A (N/A):
  • N/A (N/A):
  • $orderby (query): Order items by property values
  • $select (query): Select properties to be returned
  • $expand (query): Expand related entities

Antwort bei 200 OK:

...Schema-/Objektdefinition...

/companies({id})/relApiTabApiReContactBusinessRelation (POST)

Beschreibung: Create new navigation property to relApiTabApiReContactBusinessRelation for companies

Operation ID: companies.CreateRelApiTabApiReContactBusinessRelation

Parameter:

  • id (path): key: id of company

Antworten:

  • 201: Created navigation property.
  • default:

/companies({id})/relApiTabApiReContactBusinessRelation({systemId}) (GET)

Beschreibung: Get relApiTabApiReContactBusinessRelation from companies

Operation ID: companies.GetRelApiTabApiReContactBusinessRelation

Parameter:

  • id (path): key: id of company
  • systemId (path): key: systemId of relApiTabApiReContactBusinessRelation
  • $select (query): Select properties to be returned
  • $expand (query): Expand related entities

Antwort bei 200 OK:

...Schema-/Objektdefinition...

/companies({id})/relApiTabApiReContactBusinessRelation({systemId}) (PATCH)

Beschreibung: Update the navigation property relApiTabApiReContactBusinessRelation in companies

Operation ID: companies.UpdateRelApiTabApiReContactBusinessRelation

Parameter:

  • id (path): key: id of company
  • systemId (path): key: systemId of relApiTabApiReContactBusinessRelation

Antworten:

  • 204: Success
  • default:

/companies({id})/relApiTabApiReContactBusinessRelation({systemId}) (DELETE)

Beschreibung: Delete navigation property relApiTabApiReContactBusinessRelation for companies

Operation ID: companies.DeleteRelApiTabApiReContactBusinessRelation

Parameter:

  • id (path): key: id of company
  • systemId (path): key: systemId of relApiTabApiReContactBusinessRelation
  • If-Match (header): ETag

Antworten:

  • 204: Success
  • default:

/companies({id})/relApiTabApiReContract (GET)

Beschreibung: Get relApiTabApiReContract from companies

Operation ID: companies.ListRelApiTabApiReContract

Parameter:

  • id (path): key: id of company
  • N/A (N/A):
  • N/A (N/A):
  • N/A (N/A):
  • N/A (N/A):
  • N/A (N/A):
  • $orderby (query): Order items by property values
  • $select (query): Select properties to be returned
  • $expand (query): Expand related entities

Antwort bei 200 OK:

...Schema-/Objektdefinition...

/companies({id})/relApiTabApiReContract (POST)

Beschreibung: Create new navigation property to relApiTabApiReContract for companies

Operation ID: companies.CreateRelApiTabApiReContract

Parameter:

  • id (path): key: id of company

Antworten:

  • 201: Created navigation property.
  • default:

/companies({id})/relApiTabApiReContract({systemId}) (GET)

Beschreibung: Get relApiTabApiReContract from companies

Operation ID: companies.GetRelApiTabApiReContract

Parameter:

  • id (path): key: id of company
  • systemId (path): key: systemId of relApiTabApiReContract
  • $select (query): Select properties to be returned
  • $expand (query): Expand related entities

Antwort bei 200 OK:

...Schema-/Objektdefinition...

/companies({id})/relApiTabApiReContract({systemId}) (PATCH)

Beschreibung: Update the navigation property relApiTabApiReContract in companies

Operation ID: companies.UpdateRelApiTabApiReContract

Parameter:

  • id (path): key: id of company
  • systemId (path): key: systemId of relApiTabApiReContract

Antworten:

  • 204: Success
  • default:

/companies({id})/relApiTabApiReContract({systemId}) (DELETE)

Beschreibung: Delete navigation property relApiTabApiReContract for companies

Operation ID: companies.DeleteRelApiTabApiReContract

Parameter:

  • id (path): key: id of company
  • systemId (path): key: systemId of relApiTabApiReContract
  • If-Match (header): ETag

Antworten:

  • 204: Success
  • default:

/companies({id})/relApiTabApiRelCIFOContractLine (GET)

Beschreibung: Get relApiTabApiRelCIFOContractLine from companies

Operation ID: companies.ListRelApiTabApiRelCIFOContractLine

Parameter:

  • id (path): key: id of company
  • N/A (N/A):
  • N/A (N/A):
  • N/A (N/A):
  • N/A (N/A):
  • N/A (N/A):
  • $orderby (query): Order items by property values
  • $select (query): Select properties to be returned
  • $expand (query): Expand related entities

Antwort bei 200 OK:

...Schema-/Objektdefinition...

/companies({id})/relApiTabApiRelCIFOContractLine (POST)

Beschreibung: Create new navigation property to relApiTabApiRelCIFOContractLine for companies

Operation ID: companies.CreateRelApiTabApiRelCIFOContractLine

Parameter:

  • id (path): key: id of company

Antworten:

  • 201: Created navigation property.
  • default:

/companies({id})/relApiTabApiRelCIFOContractLine({systemId}) (GET)

Beschreibung: Get relApiTabApiRelCIFOContractLine from companies

Operation ID: companies.GetRelApiTabApiRelCIFOContractLine

Parameter:

  • id (path): key: id of company
  • systemId (path): key: systemId of relApiTabApiRelCIFOContractLine
  • $select (query): Select properties to be returned
  • $expand (query): Expand related entities

Antwort bei 200 OK:

...Schema-/Objektdefinition...

/companies({id})/relApiTabApiRelCIFOContractLine({systemId}) (PATCH)

Beschreibung: Update the navigation property relApiTabApiRelCIFOContractLine in companies

Operation ID: companies.UpdateRelApiTabApiRelCIFOContractLine

Parameter:

  • id (path): key: id of company
  • systemId (path): key: systemId of relApiTabApiRelCIFOContractLine

Antworten:

  • 204: Success
  • default:

/companies({id})/relApiTabApiRelCIFOContractLine({systemId}) (DELETE)

Beschreibung: Delete navigation property relApiTabApiRelCIFOContractLine for companies

Operation ID: companies.DeleteRelApiTabApiRelCIFOContractLine

Parameter:

  • id (path): key: id of company
  • systemId (path): key: systemId of relApiTabApiRelCIFOContractLine
  • If-Match (header): ETag

Antworten:

  • 204: Success
  • default:

/companies({id})/relApiTabApiRelCMEXARecord (GET)

Beschreibung: Get relApiTabApiRelCMEXARecord from companies

Operation ID: companies.ListRelApiTabApiRelCMEXARecord

Parameter:

  • id (path): key: id of company
  • N/A (N/A):
  • N/A (N/A):
  • N/A (N/A):
  • N/A (N/A):
  • N/A (N/A):
  • $orderby (query): Order items by property values
  • $select (query): Select properties to be returned
  • $expand (query): Expand related entities

Antwort bei 200 OK:

...Schema-/Objektdefinition...

/companies({id})/relApiTabApiRelCMEXARecord (POST)

Beschreibung: Create new navigation property to relApiTabApiRelCMEXARecord for companies

Operation ID: companies.CreateRelApiTabApiRelCMEXARecord

Parameter:

  • id (path): key: id of company

Antworten:

  • 201: Created navigation property.
  • default:

/companies({id})/relApiTabApiRelCMEXARecord({systemId}) (GET)

Beschreibung: Get relApiTabApiRelCMEXARecord from companies

Operation ID: companies.GetRelApiTabApiRelCMEXARecord

Parameter:

  • id (path): key: id of company
  • systemId (path): key: systemId of relApiTabApiRelCMEXARecord
  • $select (query): Select properties to be returned
  • $expand (query): Expand related entities

Antwort bei 200 OK:

...Schema-/Objektdefinition...

/companies({id})/relApiTabApiRelCMEXARecord({systemId}) (PATCH)

Beschreibung: Update the navigation property relApiTabApiRelCMEXARecord in companies

Operation ID: companies.UpdateRelApiTabApiRelCMEXARecord

Parameter:

  • id (path): key: id of company
  • systemId (path): key: systemId of relApiTabApiRelCMEXARecord

Antworten:

  • 204: Success
  • default:

/companies({id})/relApiTabApiRelCMEXARecord({systemId}) (DELETE)

Beschreibung: Delete navigation property relApiTabApiRelCMEXARecord for companies

Operation ID: companies.DeleteRelApiTabApiRelCMEXARecord

Parameter:

  • id (path): key: id of company
  • systemId (path): key: systemId of relApiTabApiRelCMEXARecord
  • If-Match (header): ETag

Antworten:

  • 204: Success
  • default:

/companies({id})/relApiTabApiRelCTicketInput (GET)

Beschreibung: Get relApiTabApiRelCTicketInput from companies

Operation ID: companies.ListRelApiTabApiRelCTicketInput

Parameter:

  • id (path): key: id of company
  • N/A (N/A):
  • N/A (N/A):
  • N/A (N/A):
  • N/A (N/A):
  • N/A (N/A):
  • $orderby (query): Order items by property values
  • $select (query): Select properties to be returned
  • $expand (query): Expand related entities

Antwort bei 200 OK:

...Schema-/Objektdefinition...

/companies({id})/relApiTabApiRelCTicketInput (POST)

Beschreibung: Create new navigation property to relApiTabApiRelCTicketInput for companies

Operation ID: companies.CreateRelApiTabApiRelCTicketInput

Parameter:

  • id (path): key: id of company

Antworten:

  • 201: Created navigation property.
  • default:

/companies({id})/relApiTabApiRelCTicketInput({systemId}) (GET)

Beschreibung: Get relApiTabApiRelCTicketInput from companies

Operation ID: companies.GetRelApiTabApiRelCTicketInput

Parameter:

  • id (path): key: id of company
  • systemId (path): key: systemId of relApiTabApiRelCTicketInput
  • $select (query): Select properties to be returned
  • $expand (query): Expand related entities

Antwort bei 200 OK:

...Schema-/Objektdefinition...

/companies({id})/relApiTabApiRelCTicketInput({systemId}) (PATCH)

Beschreibung: Update the navigation property relApiTabApiRelCTicketInput in companies

Operation ID: companies.UpdateRelApiTabApiRelCTicketInput

Parameter:

  • id (path): key: id of company
  • systemId (path): key: systemId of relApiTabApiRelCTicketInput

Antworten:

  • 204: Success
  • default:

/companies({id})/relApiTabApiRelCTicketInput({systemId}) (DELETE)

Beschreibung: Delete navigation property relApiTabApiRelCTicketInput for companies

Operation ID: companies.DeleteRelApiTabApiRelCTicketInput

Parameter:

  • id (path): key: id of company
  • systemId (path): key: systemId of relApiTabApiRelCTicketInput
  • If-Match (header): ETag

Antworten:

  • 204: Success
  • default:

/companies({id})/relApiTabApiRelCTicketInput({systemId})/issue (GET)

Beschreibung: Get media content for the navigation property relApiTabApiRelCTicketInput from companies

Operation ID: companies.GetRelApiTabApiRelCTicketInputIssue

Parameter:

  • id (path): key: id of company
  • systemId (path): key: systemId of relApiTabApiRelCTicketInput

Antwort bei 200 OK:

...Schema-/Objektdefinition...

/companies({id})/relApiTabApiRelCTicketInputMessage (GET)

Beschreibung: Get relApiTabApiRelCTicketInputMessage from companies

Operation ID: companies.ListRelApiTabApiRelCTicketInputMessage

Parameter:

  • id (path): key: id of company
  • N/A (N/A):
  • N/A (N/A):
  • N/A (N/A):
  • N/A (N/A):
  • N/A (N/A):
  • $orderby (query): Order items by property values
  • $select (query): Select properties to be returned
  • $expand (query): Expand related entities

Antwort bei 200 OK:

...Schema-/Objektdefinition...

/companies({id})/relApiTabApiRelCTicketInputMessage (POST)

Beschreibung: Create new navigation property to relApiTabApiRelCTicketInputMessage for companies

Operation ID: companies.CreateRelApiTabApiRelCTicketInputMessage

Parameter:

  • id (path): key: id of company

Antworten:

  • 201: Created navigation property.
  • default:

/companies({id})/relApiTabApiRelCTicketInputMessage({systemId}) (GET)

Beschreibung: Get relApiTabApiRelCTicketInputMessage from companies

Operation ID: companies.GetRelApiTabApiRelCTicketInputMessage

Parameter:

  • id (path): key: id of company
  • systemId (path): key: systemId of relApiTabApiRelCTicketInputMessage
  • $select (query): Select properties to be returned
  • $expand (query): Expand related entities

Antwort bei 200 OK:

...Schema-/Objektdefinition...

/companies({id})/relApiTabApiRelCTicketInputMessage({systemId}) (PATCH)

Beschreibung: Update the navigation property relApiTabApiRelCTicketInputMessage in companies

Operation ID: companies.UpdateRelApiTabApiRelCTicketInputMessage

Parameter:

  • id (path): key: id of company
  • systemId (path): key: systemId of relApiTabApiRelCTicketInputMessage

Antworten:

  • 204: Success
  • default:

/companies({id})/relApiTabApiRelCTicketInputMessage({systemId}) (DELETE)

Beschreibung: Delete navigation property relApiTabApiRelCTicketInputMessage for companies

Operation ID: companies.DeleteRelApiTabApiRelCTicketInputMessage

Parameter:

  • id (path): key: id of company
  • systemId (path): key: systemId of relApiTabApiRelCTicketInputMessage
  • If-Match (header): ETag

Antworten:

  • 204: Success
  • default:

/companies({id})/relApiTabApiRelCTicketType (GET)

Beschreibung: Get relApiTabApiRelCTicketType from companies

Operation ID: companies.ListRelApiTabApiRelCTicketType

Parameter:

  • id (path): key: id of company
  • N/A (N/A):
  • N/A (N/A):
  • N/A (N/A):
  • N/A (N/A):
  • N/A (N/A):
  • $orderby (query): Order items by property values
  • $select (query): Select properties to be returned
  • $expand (query): Expand related entities

Antwort bei 200 OK:

...Schema-/Objektdefinition...

/companies({id})/relApiTabApiRelCTicketType (POST)

Beschreibung: Create new navigation property to relApiTabApiRelCTicketType for companies

Operation ID: companies.CreateRelApiTabApiRelCTicketType

Parameter:

  • id (path): key: id of company

Antworten:

  • 201: Created navigation property.
  • default:

/companies({id})/relApiTabApiRelCTicketType({systemId}) (GET)

Beschreibung: Get relApiTabApiRelCTicketType from companies

Operation ID: companies.GetRelApiTabApiRelCTicketType

Parameter:

  • id (path): key: id of company
  • systemId (path): key: systemId of relApiTabApiRelCTicketType
  • $select (query): Select properties to be returned
  • $expand (query): Expand related entities

Antwort bei 200 OK:

...Schema-/Objektdefinition...

/companies({id})/relApiTabApiRelCTicketType({systemId}) (PATCH)

Beschreibung: Update the navigation property relApiTabApiRelCTicketType in companies

Operation ID: companies.UpdateRelApiTabApiRelCTicketType

Parameter:

  • id (path): key: id of company
  • systemId (path): key: systemId of relApiTabApiRelCTicketType

Antworten:

  • 204: Success
  • default:

/companies({id})/relApiTabApiRelCTicketType({systemId}) (DELETE)

Beschreibung: Delete navigation property relApiTabApiRelCTicketType for companies

Operation ID: companies.DeleteRelApiTabApiRelCTicketType

Parameter:

  • id (path): key: id of company
  • systemId (path): key: systemId of relApiTabApiRelCTicketType
  • If-Match (header): ETag

Antworten:

  • 204: Success
  • default:

/companies({id})/relApiTabApiReObject (GET)

Beschreibung: Get relApiTabApiReObject from companies

Operation ID: companies.ListRelApiTabApiReObject

Parameter:

  • id (path): key: id of company
  • N/A (N/A):
  • N/A (N/A):
  • N/A (N/A):
  • N/A (N/A):
  • N/A (N/A):
  • $orderby (query): Order items by property values
  • $select (query): Select properties to be returned
  • $expand (query): Expand related entities

Antwort bei 200 OK:

...Schema-/Objektdefinition...

/companies({id})/relApiTabApiReObject (POST)

Beschreibung: Create new navigation property to relApiTabApiReObject for companies

Operation ID: companies.CreateRelApiTabApiReObject

Parameter:

  • id (path): key: id of company

Antworten:

  • 201: Created navigation property.
  • default:

/companies({id})/relApiTabApiReObject({systemId}) (GET)

Beschreibung: Get relApiTabApiReObject from companies

Operation ID: companies.GetRelApiTabApiReObject

Parameter:

  • id (path): key: id of company
  • systemId (path): key: systemId of relApiTabApiReObject
  • $select (query): Select properties to be returned
  • $expand (query): Expand related entities

Antwort bei 200 OK:

...Schema-/Objektdefinition...

/companies({id})/relApiTabApiReObject({systemId}) (PATCH)

Beschreibung: Update the navigation property relApiTabApiReObject in companies

Operation ID: companies.UpdateRelApiTabApiReObject

Parameter:

  • id (path): key: id of company
  • systemId (path): key: systemId of relApiTabApiReObject

Antworten:

  • 204: Success
  • default:

/companies({id})/relApiTabApiReObject({systemId}) (DELETE)

Beschreibung: Delete navigation property relApiTabApiReObject for companies

Operation ID: companies.DeleteRelApiTabApiReObject

Parameter:

  • id (path): key: id of company
  • systemId (path): key: systemId of relApiTabApiReObject
  • If-Match (header): ETag

Antworten:

  • 204: Success
  • default:

/companies({id})/relApiTabApiResponsabilityCenter (GET)

Beschreibung: Get relApiTabApiResponsabilityCenter from companies

Operation ID: companies.ListRelApiTabApiResponsabilityCenter

Parameter:

  • id (path): key: id of company
  • N/A (N/A):
  • N/A (N/A):
  • N/A (N/A):
  • N/A (N/A):
  • N/A (N/A):
  • $orderby (query): Order items by property values
  • $select (query): Select properties to be returned
  • $expand (query): Expand related entities

Antwort bei 200 OK:

...Schema-/Objektdefinition...

/companies({id})/relApiTabApiResponsabilityCenter (POST)

Beschreibung: Create new navigation property to relApiTabApiResponsabilityCenter for companies

Operation ID: companies.CreateRelApiTabApiResponsabilityCenter

Parameter:

  • id (path): key: id of company

Antworten:

  • 201: Created navigation property.
  • default:

/companies({id})/relApiTabApiResponsabilityCenter({systemId}) (GET)

Beschreibung: Get relApiTabApiResponsabilityCenter from companies

Operation ID: companies.GetRelApiTabApiResponsabilityCenter

Parameter:

  • id (path): key: id of company
  • systemId (path): key: systemId of relApiTabApiResponsabilityCenter
  • $select (query): Select properties to be returned
  • $expand (query): Expand related entities

Antwort bei 200 OK:

...Schema-/Objektdefinition...

/companies({id})/relApiTabApiResponsabilityCenter({systemId}) (PATCH)

Beschreibung: Update the navigation property relApiTabApiResponsabilityCenter in companies

Operation ID: companies.UpdateRelApiTabApiResponsabilityCenter

Parameter:

  • id (path): key: id of company
  • systemId (path): key: systemId of relApiTabApiResponsabilityCenter

Antworten:

  • 204: Success
  • default:

/companies({id})/relApiTabApiResponsabilityCenter({systemId}) (DELETE)

Beschreibung: Delete navigation property relApiTabApiResponsabilityCenter for companies

Operation ID: companies.DeleteRelApiTabApiResponsabilityCenter

Parameter:

  • id (path): key: id of company
  • systemId (path): key: systemId of relApiTabApiResponsabilityCenter
  • If-Match (header): ETag

Antworten:

  • 204: Success
  • default:

/companies({id})/relApiTabApiSalesInvoice (GET)

Beschreibung: Get relApiTabApiSalesInvoice from companies

Operation ID: companies.ListRelApiTabApiSalesInvoice

Parameter:

  • id (path): key: id of company
  • N/A (N/A):
  • N/A (N/A):
  • N/A (N/A):
  • N/A (N/A):
  • N/A (N/A):
  • $orderby (query): Order items by property values
  • $select (query): Select properties to be returned
  • $expand (query): Expand related entities

Antwort bei 200 OK:

...Schema-/Objektdefinition...

/companies({id})/relApiTabApiSalesInvoice (POST)

Beschreibung: Create new navigation property to relApiTabApiSalesInvoice for companies

Operation ID: companies.CreateRelApiTabApiSalesInvoice

Parameter:

  • id (path): key: id of company

Antworten:

  • 201: Created navigation property.
  • default:

/companies({id})/relApiTabApiSalesInvoice({systemId}) (GET)

Beschreibung: Get relApiTabApiSalesInvoice from companies

Operation ID: companies.GetRelApiTabApiSalesInvoice

Parameter:

  • id (path): key: id of company
  • systemId (path): key: systemId of relApiTabApiSalesInvoice
  • $select (query): Select properties to be returned
  • $expand (query): Expand related entities

Antwort bei 200 OK:

...Schema-/Objektdefinition...

/companies({id})/relApiTabApiSalesInvoice({systemId}) (PATCH)

Beschreibung: Update the navigation property relApiTabApiSalesInvoice in companies

Operation ID: companies.UpdateRelApiTabApiSalesInvoice

Parameter:

  • id (path): key: id of company
  • systemId (path): key: systemId of relApiTabApiSalesInvoice

Antworten:

  • 204: Success
  • default:

/companies({id})/relApiTabApiSalesInvoice({systemId}) (DELETE)

Beschreibung: Delete navigation property relApiTabApiSalesInvoice for companies

Operation ID: companies.DeleteRelApiTabApiSalesInvoice

Parameter:

  • id (path): key: id of company
  • systemId (path): key: systemId of relApiTabApiSalesInvoice
  • If-Match (header): ETag

Antworten:

  • 204: Success
  • default:

/companies({id})/relApiTabApiSalesInvoiceLine (GET)

Beschreibung: Get relApiTabApiSalesInvoiceLine from companies

Operation ID: companies.ListRelApiTabApiSalesInvoiceLine

Parameter:

  • id (path): key: id of company
  • N/A (N/A):
  • N/A (N/A):
  • N/A (N/A):
  • N/A (N/A):
  • N/A (N/A):
  • $orderby (query): Order items by property values
  • $select (query): Select properties to be returned
  • $expand (query): Expand related entities

Antwort bei 200 OK:

...Schema-/Objektdefinition...

/companies({id})/relApiTabApiSalesInvoiceLine (POST)

Beschreibung: Create new navigation property to relApiTabApiSalesInvoiceLine for companies

Operation ID: companies.CreateRelApiTabApiSalesInvoiceLine

Parameter:

  • id (path): key: id of company

Antworten:

  • 201: Created navigation property.
  • default:

/companies({id})/relApiTabApiSalesInvoiceLine({systemId}) (GET)

Beschreibung: Get relApiTabApiSalesInvoiceLine from companies

Operation ID: companies.GetRelApiTabApiSalesInvoiceLine

Parameter:

  • id (path): key: id of company
  • systemId (path): key: systemId of relApiTabApiSalesInvoiceLine
  • $select (query): Select properties to be returned
  • $expand (query): Expand related entities

Antwort bei 200 OK:

...Schema-/Objektdefinition...

/companies({id})/relApiTabApiSalesInvoiceLine({systemId}) (PATCH)

Beschreibung: Update the navigation property relApiTabApiSalesInvoiceLine in companies

Operation ID: companies.UpdateRelApiTabApiSalesInvoiceLine

Parameter:

  • id (path): key: id of company
  • systemId (path): key: systemId of relApiTabApiSalesInvoiceLine

Antworten:

  • 204: Success
  • default:

/companies({id})/relApiTabApiSalesInvoiceLine({systemId}) (DELETE)

Beschreibung: Delete navigation property relApiTabApiSalesInvoiceLine for companies

Operation ID: companies.DeleteRelApiTabApiSalesInvoiceLine

Parameter:

  • id (path): key: id of company
  • systemId (path): key: systemId of relApiTabApiSalesInvoiceLine
  • If-Match (header): ETag

Antworten:

  • 204: Success
  • default:

/companies({id})/relApiTabApiSalespersonPurchaser (GET)

Beschreibung: Get relApiTabApiSalespersonPurchaser from companies

Operation ID: companies.ListRelApiTabApiSalespersonPurchaser

Parameter:

  • id (path): key: id of company
  • N/A (N/A):
  • N/A (N/A):
  • N/A (N/A):
  • N/A (N/A):
  • N/A (N/A):
  • $orderby (query): Order items by property values
  • $select (query): Select properties to be returned
  • $expand (query): Expand related entities

Antwort bei 200 OK:

...Schema-/Objektdefinition...

/companies({id})/relApiTabApiSalespersonPurchaser (POST)

Beschreibung: Create new navigation property to relApiTabApiSalespersonPurchaser for companies

Operation ID: companies.CreateRelApiTabApiSalespersonPurchaser

Parameter:

  • id (path): key: id of company

Antworten:

  • 201: Created navigation property.
  • default:

/companies({id})/relApiTabApiSalespersonPurchaser({systemId}) (GET)

Beschreibung: Get relApiTabApiSalespersonPurchaser from companies

Operation ID: companies.GetRelApiTabApiSalespersonPurchaser

Parameter:

  • id (path): key: id of company
  • systemId (path): key: systemId of relApiTabApiSalespersonPurchaser
  • $select (query): Select properties to be returned
  • $expand (query): Expand related entities

Antwort bei 200 OK:

...Schema-/Objektdefinition...

/companies({id})/relApiTabApiSalespersonPurchaser({systemId}) (PATCH)

Beschreibung: Update the navigation property relApiTabApiSalespersonPurchaser in companies

Operation ID: companies.UpdateRelApiTabApiSalespersonPurchaser

Parameter:

  • id (path): key: id of company
  • systemId (path): key: systemId of relApiTabApiSalespersonPurchaser

Antworten:

  • 204: Success
  • default:

/companies({id})/relApiTabApiSalespersonPurchaser({systemId}) (DELETE)

Beschreibung: Delete navigation property relApiTabApiSalespersonPurchaser for companies

Operation ID: companies.DeleteRelApiTabApiSalespersonPurchaser

Parameter:

  • id (path): key: id of company
  • systemId (path): key: systemId of relApiTabApiSalespersonPurchaser
  • If-Match (header): ETag

Antworten:

  • 204: Success
  • default:

/companies({id})/relApiTabApiSpaceAndSurface (GET)

Beschreibung: Get relApiTabApiSpaceAndSurface from companies

Operation ID: companies.ListRelApiTabApiSpaceAndSurface

Parameter:

  • id (path): key: id of company
  • N/A (N/A):
  • N/A (N/A):
  • N/A (N/A):
  • N/A (N/A):
  • N/A (N/A):
  • $orderby (query): Order items by property values
  • $select (query): Select properties to be returned
  • $expand (query): Expand related entities

Antwort bei 200 OK:

...Schema-/Objektdefinition...

/companies({id})/relApiTabApiSpaceAndSurface (POST)

Beschreibung: Create new navigation property to relApiTabApiSpaceAndSurface for companies

Operation ID: companies.CreateRelApiTabApiSpaceAndSurface

Parameter:

  • id (path): key: id of company

Antworten:

  • 201: Created navigation property.
  • default:

/companies({id})/relApiTabApiSpaceAndSurface({systemId}) (GET)

Beschreibung: Get relApiTabApiSpaceAndSurface from companies

Operation ID: companies.GetRelApiTabApiSpaceAndSurface

Parameter:

  • id (path): key: id of company
  • systemId (path): key: systemId of relApiTabApiSpaceAndSurface
  • $select (query): Select properties to be returned
  • $expand (query): Expand related entities

Antwort bei 200 OK:

...Schema-/Objektdefinition...

/companies({id})/relApiTabApiSpaceAndSurface({systemId}) (PATCH)

Beschreibung: Update the navigation property relApiTabApiSpaceAndSurface in companies

Operation ID: companies.UpdateRelApiTabApiSpaceAndSurface

Parameter:

  • id (path): key: id of company
  • systemId (path): key: systemId of relApiTabApiSpaceAndSurface

Antworten:

  • 204: Success
  • default:

/companies({id})/relApiTabApiSpaceAndSurface({systemId}) (DELETE)

Beschreibung: Delete navigation property relApiTabApiSpaceAndSurface for companies

Operation ID: companies.DeleteRelApiTabApiSpaceAndSurface

Parameter:

  • id (path): key: id of company
  • systemId (path): key: systemId of relApiTabApiSpaceAndSurface
  • If-Match (header): ETag

Antworten:

  • 204: Success
  • default:

/companies({id})/relApiTabApiTenantContractDraft (GET)

Beschreibung: Get relApiTabApiTenantContractDraft from companies

Operation ID: companies.ListRelApiTabApiTenantContractDraft

Parameter:

  • id (path): key: id of company
  • N/A (N/A):
  • N/A (N/A):
  • N/A (N/A):
  • N/A (N/A):
  • N/A (N/A):
  • $orderby (query): Order items by property values
  • $select (query): Select properties to be returned
  • $expand (query): Expand related entities

Antwort bei 200 OK:

...Schema-/Objektdefinition...

/companies({id})/relApiTabApiTenantContractDraft (POST)

Beschreibung: Create new navigation property to relApiTabApiTenantContractDraft for companies

Operation ID: companies.CreateRelApiTabApiTenantContractDraft

Parameter:

  • id (path): key: id of company

Antworten:

  • 201: Created navigation property.
  • default:

/companies({id})/relApiTabApiTenantContractDraft({systemId}) (GET)

Beschreibung: Get relApiTabApiTenantContractDraft from companies

Operation ID: companies.GetRelApiTabApiTenantContractDraft

Parameter:

  • id (path): key: id of company
  • systemId (path): key: systemId of relApiTabApiTenantContractDraft
  • $select (query): Select properties to be returned
  • $expand (query): Expand related entities

Antwort bei 200 OK:

...Schema-/Objektdefinition...

/companies({id})/relApiTabApiTenantContractDraft({systemId}) (PATCH)

Beschreibung: Update the navigation property relApiTabApiTenantContractDraft in companies

Operation ID: companies.UpdateRelApiTabApiTenantContractDraft

Parameter:

  • id (path): key: id of company
  • systemId (path): key: systemId of relApiTabApiTenantContractDraft

Antworten:

  • 204: Success
  • default:

/companies({id})/relApiTabApiTenantContractDraft({systemId}) (DELETE)

Beschreibung: Delete navigation property relApiTabApiTenantContractDraft for companies

Operation ID: companies.DeleteRelApiTabApiTenantContractDraft

Parameter:

  • id (path): key: id of company
  • systemId (path): key: systemId of relApiTabApiTenantContractDraft
  • If-Match (header): ETag

Antworten:

  • 204: Success
  • default:

/companies({id})/relApiTabApiUnitAllocation (GET)

Beschreibung: Get relApiTabApiUnitAllocation from companies

Operation ID: companies.ListRelApiTabApiUnitAllocation

Parameter:

  • id (path): key: id of company
  • N/A (N/A):
  • N/A (N/A):
  • N/A (N/A):
  • N/A (N/A):
  • N/A (N/A):
  • $orderby (query): Order items by property values
  • $select (query): Select properties to be returned
  • $expand (query): Expand related entities

Antwort bei 200 OK:

...Schema-/Objektdefinition...

/companies({id})/relApiTabApiUnitAllocation (POST)

Beschreibung: Create new navigation property to relApiTabApiUnitAllocation for companies

Operation ID: companies.CreateRelApiTabApiUnitAllocation

Parameter:

  • id (path): key: id of company

Antworten:

  • 201: Created navigation property.
  • default:

/companies({id})/relApiTabApiUnitAllocation({systemId}) (GET)

Beschreibung: Get relApiTabApiUnitAllocation from companies

Operation ID: companies.GetRelApiTabApiUnitAllocation

Parameter:

  • id (path): key: id of company
  • systemId (path): key: systemId of relApiTabApiUnitAllocation
  • $select (query): Select properties to be returned
  • $expand (query): Expand related entities

Antwort bei 200 OK:

...Schema-/Objektdefinition...

/companies({id})/relApiTabApiUnitAllocation({systemId}) (PATCH)

Beschreibung: Update the navigation property relApiTabApiUnitAllocation in companies

Operation ID: companies.UpdateRelApiTabApiUnitAllocation

Parameter:

  • id (path): key: id of company
  • systemId (path): key: systemId of relApiTabApiUnitAllocation

Antworten:

  • 204: Success
  • default:

/companies({id})/relApiTabApiUnitAllocation({systemId}) (DELETE)

Beschreibung: Delete navigation property relApiTabApiUnitAllocation for companies

Operation ID: companies.DeleteRelApiTabApiUnitAllocation

Parameter:

  • id (path): key: id of company
  • systemId (path): key: systemId of relApiTabApiUnitAllocation
  • If-Match (header): ETag

Antworten:

  • 204: Success
  • default:

/companies({id})/relApiTabApiUnitEquipment (GET)

Beschreibung: Get relApiTabApiUnitEquipment from companies

Operation ID: companies.ListRelApiTabApiUnitEquipment

Parameter:

  • id (path): key: id of company
  • N/A (N/A):
  • N/A (N/A):
  • N/A (N/A):
  • N/A (N/A):
  • N/A (N/A):
  • $orderby (query): Order items by property values
  • $select (query): Select properties to be returned
  • $expand (query): Expand related entities

Antwort bei 200 OK:

...Schema-/Objektdefinition...

/companies({id})/relApiTabApiUnitEquipment (POST)

Beschreibung: Create new navigation property to relApiTabApiUnitEquipment for companies

Operation ID: companies.CreateRelApiTabApiUnitEquipment

Parameter:

  • id (path): key: id of company

Antworten:

  • 201: Created navigation property.
  • default:

/companies({id})/relApiTabApiUnitEquipment({systemId}) (GET)

Beschreibung: Get relApiTabApiUnitEquipment from companies

Operation ID: companies.GetRelApiTabApiUnitEquipment

Parameter:

  • id (path): key: id of company
  • systemId (path): key: systemId of relApiTabApiUnitEquipment
  • $select (query): Select properties to be returned
  • $expand (query): Expand related entities

Antwort bei 200 OK:

...Schema-/Objektdefinition...

/companies({id})/relApiTabApiUnitEquipment({systemId}) (PATCH)

Beschreibung: Update the navigation property relApiTabApiUnitEquipment in companies

Operation ID: companies.UpdateRelApiTabApiUnitEquipment

Parameter:

  • id (path): key: id of company
  • systemId (path): key: systemId of relApiTabApiUnitEquipment

Antworten:

  • 204: Success
  • default:

/companies({id})/relApiTabApiUnitEquipment({systemId}) (DELETE)

Beschreibung: Delete navigation property relApiTabApiUnitEquipment for companies

Operation ID: companies.DeleteRelApiTabApiUnitEquipment

Parameter:

  • id (path): key: id of company
  • systemId (path): key: systemId of relApiTabApiUnitEquipment
  • If-Match (header): ETag

Antworten:

  • 204: Success
  • default:

/companies({id})/relApiTabApiUnitMasterData (GET)

Beschreibung: Get relApiTabApiUnitMasterData from companies

Operation ID: companies.ListRelApiTabApiUnitMasterData

Parameter:

  • id (path): key: id of company
  • N/A (N/A):
  • N/A (N/A):
  • N/A (N/A):
  • N/A (N/A):
  • N/A (N/A):
  • $orderby (query): Order items by property values
  • $select (query): Select properties to be returned
  • $expand (query): Expand related entities

Antwort bei 200 OK:

...Schema-/Objektdefinition...

/companies({id})/relApiTabApiUnitMasterData (POST)

Beschreibung: Create new navigation property to relApiTabApiUnitMasterData for companies

Operation ID: companies.CreateRelApiTabApiUnitMasterData

Parameter:

  • id (path): key: id of company

Antworten:

  • 201: Created navigation property.
  • default:

/companies({id})/relApiTabApiUnitMasterData({systemId}) (GET)

Beschreibung: Get relApiTabApiUnitMasterData from companies

Operation ID: companies.GetRelApiTabApiUnitMasterData

Parameter:

  • id (path): key: id of company
  • systemId (path): key: systemId of relApiTabApiUnitMasterData
  • $select (query): Select properties to be returned
  • $expand (query): Expand related entities

Antwort bei 200 OK:

...Schema-/Objektdefinition...

/companies({id})/relApiTabApiUnitMasterData({systemId}) (PATCH)

Beschreibung: Update the navigation property relApiTabApiUnitMasterData in companies

Operation ID: companies.UpdateRelApiTabApiUnitMasterData

Parameter:

  • id (path): key: id of company
  • systemId (path): key: systemId of relApiTabApiUnitMasterData

Antworten:

  • 204: Success
  • default:

/companies({id})/relApiTabApiUnitMasterData({systemId}) (DELETE)

Beschreibung: Delete navigation property relApiTabApiUnitMasterData for companies

Operation ID: companies.DeleteRelApiTabApiUnitMasterData

Parameter:

  • id (path): key: id of company
  • systemId (path): key: systemId of relApiTabApiUnitMasterData
  • If-Match (header): ETag

Antworten:

  • 204: Success
  • default:

/companies({id})/relApiTabApiUnitsContract (GET)

Beschreibung: Get relApiTabApiUnitsContract from companies

Operation ID: companies.ListRelApiTabApiUnitsContract

Parameter:

  • id (path): key: id of company
  • N/A (N/A):
  • N/A (N/A):
  • N/A (N/A):
  • N/A (N/A):
  • N/A (N/A):
  • $orderby (query): Order items by property values
  • $select (query): Select properties to be returned
  • $expand (query): Expand related entities

Antwort bei 200 OK:

...Schema-/Objektdefinition...

/companies({id})/relApiTabApiUnitsContract (POST)

Beschreibung: Create new navigation property to relApiTabApiUnitsContract for companies

Operation ID: companies.CreateRelApiTabApiUnitsContract

Parameter:

  • id (path): key: id of company

Antworten:

  • 201: Created navigation property.
  • default:

/companies({id})/relApiTabApiUnitsContract({systemId}) (GET)

Beschreibung: Get relApiTabApiUnitsContract from companies

Operation ID: companies.GetRelApiTabApiUnitsContract

Parameter:

  • id (path): key: id of company
  • systemId (path): key: systemId of relApiTabApiUnitsContract
  • $select (query): Select properties to be returned
  • $expand (query): Expand related entities

Antwort bei 200 OK:

...Schema-/Objektdefinition...

/companies({id})/relApiTabApiUnitsContract({systemId}) (PATCH)

Beschreibung: Update the navigation property relApiTabApiUnitsContract in companies

Operation ID: companies.UpdateRelApiTabApiUnitsContract

Parameter:

  • id (path): key: id of company
  • systemId (path): key: systemId of relApiTabApiUnitsContract

Antworten:

  • 204: Success
  • default:

/companies({id})/relApiTabApiUnitsContract({systemId}) (DELETE)

Beschreibung: Delete navigation property relApiTabApiUnitsContract for companies

Operation ID: companies.DeleteRelApiTabApiUnitsContract

Parameter:

  • id (path): key: id of company
  • systemId (path): key: systemId of relApiTabApiUnitsContract
  • If-Match (header): ETag

Antworten:

  • 204: Success
  • default:

/companies({id})/relApiTabApiVendor (GET)

Beschreibung: Get relApiTabApiVendor from companies

Operation ID: companies.ListRelApiTabApiVendor

Parameter:

  • id (path): key: id of company
  • N/A (N/A):
  • N/A (N/A):
  • N/A (N/A):
  • N/A (N/A):
  • N/A (N/A):
  • $orderby (query): Order items by property values
  • $select (query): Select properties to be returned
  • $expand (query): Expand related entities

Antwort bei 200 OK:

...Schema-/Objektdefinition...

/companies({id})/relApiTabApiVendor (POST)

Beschreibung: Create new navigation property to relApiTabApiVendor for companies

Operation ID: companies.CreateRelApiTabApiVendor

Parameter:

  • id (path): key: id of company

Antworten:

  • 201: Created navigation property.
  • default:

/companies({id})/relApiTabApiVendor({systemId}) (GET)

Beschreibung: Get relApiTabApiVendor from companies

Operation ID: companies.GetRelApiTabApiVendor

Parameter:

  • id (path): key: id of company
  • systemId (path): key: systemId of relApiTabApiVendor
  • $select (query): Select properties to be returned
  • $expand (query): Expand related entities

Antwort bei 200 OK:

...Schema-/Objektdefinition...

/companies({id})/relApiTabApiVendor({systemId}) (PATCH)

Beschreibung: Update the navigation property relApiTabApiVendor in companies

Operation ID: companies.UpdateRelApiTabApiVendor

Parameter:

  • id (path): key: id of company
  • systemId (path): key: systemId of relApiTabApiVendor

Antworten:

  • 204: Success
  • default:

/companies({id})/relApiTabApiVendor({systemId}) (DELETE)

Beschreibung: Delete navigation property relApiTabApiVendor for companies

Operation ID: companies.DeleteRelApiTabApiVendor

Parameter:

  • id (path): key: id of company
  • systemId (path): key: systemId of relApiTabApiVendor
  • If-Match (header): ETag

Antworten:

  • 204: Success
  • default:

/companies({id})/salesInvoiceLines (GET)

Beschreibung: Get salesInvoiceLines from companies

Operation ID: companies.ListSalesInvoiceLines

Parameter:

  • id (path): key: id of company
  • N/A (N/A):
  • N/A (N/A):
  • N/A (N/A):
  • N/A (N/A):
  • N/A (N/A):
  • $orderby (query): Order items by property values
  • $select (query): Select properties to be returned
  • $expand (query): Expand related entities

Antwort bei 200 OK:

...Schema-/Objektdefinition...

/companies({id})/salesInvoiceLines (POST)

Beschreibung: Create new navigation property to salesInvoiceLines for companies

Operation ID: companies.CreateSalesInvoiceLines

Parameter:

  • id (path): key: id of company

Antworten:

  • 201: Created navigation property.
  • default:

/companies({id})/salesInvoiceLines({id1}) (GET)

Beschreibung: Get salesInvoiceLines from companies

Operation ID: companies.GetSalesInvoiceLines

Parameter:

  • id (path): key: id of company
  • id1 (path): key: id of salesInvoiceLine
  • $select (query): Select properties to be returned
  • $expand (query): Expand related entities

Antwort bei 200 OK:

...Schema-/Objektdefinition...

/companies({id})/salesInvoiceLines({id1}) (PATCH)

Beschreibung: Update the navigation property salesInvoiceLines in companies

Operation ID: companies.UpdateSalesInvoiceLines

Parameter:

  • id (path): key: id of company
  • id1 (path): key: id of salesInvoiceLine

Antworten:

  • 204: Success
  • default:

/companies({id})/salesInvoiceLines({id1}) (DELETE)

Beschreibung: Delete navigation property salesInvoiceLines for companies

Operation ID: companies.DeleteSalesInvoiceLines

Parameter:

  • id (path): key: id of company
  • id1 (path): key: id of salesInvoiceLine
  • If-Match (header): ETag

Antworten:

  • 204: Success
  • default:

/companies({id})/salesInvoices (GET)

Beschreibung: Get salesInvoices from companies

Operation ID: companies.ListSalesInvoices

Parameter:

  • id (path): key: id of company
  • N/A (N/A):
  • N/A (N/A):
  • N/A (N/A):
  • N/A (N/A):
  • N/A (N/A):
  • $orderby (query): Order items by property values
  • $select (query): Select properties to be returned
  • $expand (query): Expand related entities

Antwort bei 200 OK:

...Schema-/Objektdefinition...

/companies({id})/salesInvoices (POST)

Beschreibung: Create new navigation property to salesInvoices for companies

Operation ID: companies.CreateSalesInvoices

Parameter:

  • id (path): key: id of company

Antworten:

  • 201: Created navigation property.
  • default:

/companies({id})/salesInvoices({id1}) (GET)

Beschreibung: Get salesInvoices from companies

Operation ID: companies.GetSalesInvoices

Parameter:

  • id (path): key: id of company
  • id1 (path): key: id of salesInvoice
  • $select (query): Select properties to be returned
  • $expand (query): Expand related entities

Antwort bei 200 OK:

...Schema-/Objektdefinition...

/companies({id})/salesInvoices({id1}) (PATCH)

Beschreibung: Update the navigation property salesInvoices in companies

Operation ID: companies.UpdateSalesInvoices

Parameter:

  • id (path): key: id of company
  • id1 (path): key: id of salesInvoice

Antworten:

  • 204: Success
  • default:

/companies({id})/salesInvoices({id1}) (DELETE)

Beschreibung: Delete navigation property salesInvoices for companies

Operation ID: companies.DeleteSalesInvoices

Parameter:

  • id (path): key: id of company
  • id1 (path): key: id of salesInvoice
  • If-Match (header): ETag

Antworten:

  • 204: Success
  • default:

/contacts (GET)

Beschreibung: Get entities from contacts

Operation ID: contacts.contact.ListContact

Parameter:

  • N/A (N/A):
  • N/A (N/A):
  • N/A (N/A):
  • N/A (N/A):
  • N/A (N/A):
  • $orderby (query): Order items by property values
  • $select (query): Select properties to be returned
  • $expand (query): Expand related entities

Antwort bei 200 OK:

...Schema-/Objektdefinition...

/contacts (POST)

Beschreibung: Add new entity to contacts

Operation ID: contacts.contact.CreateContact

Keine Parameter.

Antworten:

  • 201: Created entity
  • default:

/contacts({id}) (GET)

Beschreibung: Get entity from contacts by key

Operation ID: contacts.contact.GetContact

Parameter:

  • id (path): key: id of contact
  • $select (query): Select properties to be returned
  • $expand (query): Expand related entities

Antwort bei 200 OK:

...Schema-/Objektdefinition...

/contacts({id}) (PATCH)

Beschreibung: Update entity in contacts

Operation ID: contacts.contact.UpdateContact

Parameter:

  • id (path): key: id of contact

Antworten:

  • 204: Success
  • default:

/contacts({id}) (DELETE)

Beschreibung: Delete entity from contacts

Operation ID: contacts.contact.DeleteContact

Parameter:

  • id (path): key: id of contact
  • If-Match (header): ETag

Antworten:

  • 204: Success
  • default:

/contacts({id})/contactInformation (GET)

Beschreibung: Get contactInformation from contacts

Operation ID: contacts.GetContactInformation

Parameter:

  • id (path): key: id of contact
  • $select (query): Select properties to be returned
  • $expand (query): Expand related entities

Antwort bei 200 OK:

...Schema-/Objektdefinition...

/contacts({id})/contactInformation (PATCH)

Beschreibung: Update the navigation property contactInformation in contacts

Operation ID: contacts.UpdateContactInformation

Parameter:

  • id (path): key: id of contact

Antworten:

  • 204: Success
  • default:

/contacts({id})/contactInformation (DELETE)

Beschreibung: Delete navigation property contactInformation for contacts

Operation ID: contacts.DeleteContactInformation

Parameter:

  • id (path): key: id of contact
  • If-Match (header): ETag

Antworten:

  • 204: Success
  • default:

/contacts({id})/picture (GET)

Beschreibung: Get picture from contacts

Operation ID: contacts.GetPicture

Parameter:

  • id (path): key: id of contact
  • $select (query): Select properties to be returned
  • $expand (query): Expand related entities

Antwort bei 200 OK:

...Schema-/Objektdefinition...

/contacts({id})/picture (PATCH)

Beschreibung: Update the navigation property picture in contacts

Operation ID: contacts.UpdatePicture

Parameter:

  • id (path): key: id of contact

Antworten:

  • 204: Success
  • default:

/contacts({id})/picture (DELETE)

Beschreibung: Delete navigation property picture for contacts

Operation ID: contacts.DeletePicture

Parameter:

  • id (path): key: id of contact
  • If-Match (header): ETag

Antworten:

  • 204: Success
  • default:

/contacts({id})/picture/pictureContent (GET)

Beschreibung: Get media content for the navigation property picture from contacts

Operation ID: contacts.GetPicturePictureContent

Parameter:

  • id (path): key: id of contact

Antwort bei 200 OK:

...Schema-/Objektdefinition...

/contacts({id})/picture/pictureContent (PUT)

Beschreibung: Update media content for the navigation property picture in contacts

Operation ID: contacts.UpdatePicturePictureContent

Parameter:

  • id (path): key: id of contact

Antworten:

  • 204: Success
  • default:

/contacts({id})/relApiTabApiContact (GET)

Beschreibung: Get relApiTabApiContact from contacts

Operation ID: contacts.GetRelApiTabApiContact

Parameter:

  • id (path): key: id of contact
  • $select (query): Select properties to be returned
  • $expand (query): Expand related entities

Antwort bei 200 OK:

...Schema-/Objektdefinition...

/contacts({id})/relApiTabApiContact (PATCH)

Beschreibung: Update the navigation property relApiTabApiContact in contacts

Operation ID: contacts.UpdateRelApiTabApiContact

Parameter:

  • id (path): key: id of contact

Antworten:

  • 204: Success
  • default:

/contacts({id})/relApiTabApiContact (DELETE)

Beschreibung: Delete navigation property relApiTabApiContact for contacts

Operation ID: contacts.DeleteRelApiTabApiContact

Parameter:

  • id (path): key: id of contact
  • If-Match (header): ETag

Antworten:

  • 204: Success
  • default:

/contactsInformation (GET)

Beschreibung: Get entities from contactsInformation

Operation ID: contactsInformation.contactInformation.ListContactInformation

Parameter:

  • N/A (N/A):
  • N/A (N/A):
  • N/A (N/A):
  • N/A (N/A):
  • N/A (N/A):
  • $orderby (query): Order items by property values
  • $select (query): Select properties to be returned
  • $expand (query): Expand related entities

Antwort bei 200 OK:

...Schema-/Objektdefinition...

/contactsInformation({contactId}) (GET)

Beschreibung: Get entity from contactsInformation by key

Operation ID: contactsInformation.contactInformation.GetContactInformation

Parameter:

  • contactId (path): key: contactId of contactInformation
  • $select (query): Select properties to be returned
  • $expand (query): Expand related entities

Antwort bei 200 OK:

...Schema-/Objektdefinition...

/contactsInformation({contactId})/contact (GET)

Beschreibung: Get contact from contactsInformation

Operation ID: contactsInformation.GetContact

Parameter:

  • contactId (path): key: contactId of contactInformation
  • $select (query): Select properties to be returned
  • $expand (query): Expand related entities

Antwort bei 200 OK:

...Schema-/Objektdefinition...

/contactsInformation({contactId})/contact (PATCH)

Beschreibung: Update the navigation property contact in contactsInformation

Operation ID: contactsInformation.UpdateContact

Parameter:

  • contactId (path): key: contactId of contactInformation

Antworten:

  • 204: Success
  • default:

/contactsInformation({contactId})/contact (DELETE)

Beschreibung: Delete navigation property contact for contactsInformation

Operation ID: contactsInformation.DeleteContact

Parameter:

  • contactId (path): key: contactId of contactInformation
  • If-Match (header): ETag

Antworten:

  • 204: Success
  • default:

/contactsInformation({contactId})/relApiTabApiVendor (GET)

Beschreibung: Get relApiTabApiVendor from contactsInformation

Operation ID: contactsInformation.GetRelApiTabApiVendor

Parameter:

  • contactId (path): key: contactId of contactInformation
  • $select (query): Select properties to be returned
  • $expand (query): Expand related entities

Antwort bei 200 OK:

...Schema-/Objektdefinition...

/contactsInformation({contactId})/relApiTabApiVendor (PATCH)

Beschreibung: Update the navigation property relApiTabApiVendor in contactsInformation

Operation ID: contactsInformation.UpdateRelApiTabApiVendor

Parameter:

  • contactId (path): key: contactId of contactInformation

Antworten:

  • 204: Success
  • default:

/contactsInformation({contactId})/relApiTabApiVendor (DELETE)

Beschreibung: Delete navigation property relApiTabApiVendor for contactsInformation

Operation ID: contactsInformation.DeleteRelApiTabApiVendor

Parameter:

  • contactId (path): key: contactId of contactInformation
  • If-Match (header): ETag

Antworten:

  • 204: Success
  • default:

/defaultDimensions (GET)

Beschreibung: Get entities from defaultDimensions

Operation ID: defaultDimensions.defaultDimension.ListDefaultDimension

Parameter:

  • N/A (N/A):
  • N/A (N/A):
  • N/A (N/A):
  • N/A (N/A):
  • N/A (N/A):
  • $orderby (query): Order items by property values
  • $select (query): Select properties to be returned
  • $expand (query): Expand related entities

Antwort bei 200 OK:

...Schema-/Objektdefinition...

/defaultDimensions (POST)

Beschreibung: Add new entity to defaultDimensions

Operation ID: defaultDimensions.defaultDimension.CreateDefaultDimension

Keine Parameter.

Antworten:

  • 201: Created entity
  • default:

/defaultDimensions({id}) (GET)

Beschreibung: Get entity from defaultDimensions by key

Operation ID: defaultDimensions.defaultDimension.GetDefaultDimension

Parameter:

  • id (path): key: id of defaultDimension
  • $select (query): Select properties to be returned
  • $expand (query): Expand related entities

Antwort bei 200 OK:

...Schema-/Objektdefinition...

/defaultDimensions({id}) (PATCH)

Beschreibung: Update entity in defaultDimensions

Operation ID: defaultDimensions.defaultDimension.UpdateDefaultDimension

Parameter:

  • id (path): key: id of defaultDimension

Antworten:

  • 204: Success
  • default:

/defaultDimensions({id}) (DELETE)

Beschreibung: Delete entity from defaultDimensions

Operation ID: defaultDimensions.defaultDimension.DeleteDefaultDimension

Parameter:

  • id (path): key: id of defaultDimension
  • If-Match (header): ETag

Antworten:

  • 204: Success
  • default:

/defaultDimensions({id})/relApiTabApiVendor (GET)

Beschreibung: Get relApiTabApiVendor from defaultDimensions

Operation ID: defaultDimensions.GetRelApiTabApiVendor

Parameter:

  • id (path): key: id of defaultDimension
  • $select (query): Select properties to be returned
  • $expand (query): Expand related entities

Antwort bei 200 OK:

...Schema-/Objektdefinition...

/defaultDimensions({id})/relApiTabApiVendor (PATCH)

Beschreibung: Update the navigation property relApiTabApiVendor in defaultDimensions

Operation ID: defaultDimensions.UpdateRelApiTabApiVendor

Parameter:

  • id (path): key: id of defaultDimension

Antworten:

  • 204: Success
  • default:

/defaultDimensions({id})/relApiTabApiVendor (DELETE)

Beschreibung: Delete navigation property relApiTabApiVendor for defaultDimensions

Operation ID: defaultDimensions.DeleteRelApiTabApiVendor

Parameter:

  • id (path): key: id of defaultDimension
  • If-Match (header): ETag

Antworten:

  • 204: Success
  • default:

/dimensionSetLines (GET)

Beschreibung: Get entities from dimensionSetLines

Operation ID: dimensionSetLines.dimensionSetLine.ListDimensionSetLine

Parameter:

  • N/A (N/A):
  • N/A (N/A):
  • N/A (N/A):
  • N/A (N/A):
  • N/A (N/A):
  • $orderby (query): Order items by property values
  • $select (query): Select properties to be returned
  • $expand (query): Expand related entities

Antwort bei 200 OK:

...Schema-/Objektdefinition...

/dimensionSetLines (POST)

Beschreibung: Add new entity to dimensionSetLines

Operation ID: dimensionSetLines.dimensionSetLine.CreateDimensionSetLine

Keine Parameter.

Antworten:

  • 201: Created entity
  • default:

/dimensionSetLines({id}) (GET)

Beschreibung: Get entity from dimensionSetLines by key

Operation ID: dimensionSetLines.dimensionSetLine.GetDimensionSetLine

Parameter:

  • id (path): key: id of dimensionSetLine
  • $select (query): Select properties to be returned
  • $expand (query): Expand related entities

Antwort bei 200 OK:

...Schema-/Objektdefinition...

/dimensionSetLines({id}) (PATCH)

Beschreibung: Update entity in dimensionSetLines

Operation ID: dimensionSetLines.dimensionSetLine.UpdateDimensionSetLine

Parameter:

  • id (path): key: id of dimensionSetLine

Antworten:

  • 204: Success
  • default:

/dimensionSetLines({id}) (DELETE)

Beschreibung: Delete entity from dimensionSetLines

Operation ID: dimensionSetLines.dimensionSetLine.DeleteDimensionSetLine

Parameter:

  • id (path): key: id of dimensionSetLine
  • If-Match (header): ETag

Antworten:

  • 204: Success
  • default:

/dimensionSetLines({id})/relApiTabApiPurchaseOrder (GET)

Beschreibung: Get relApiTabApiPurchaseOrder from dimensionSetLines

Operation ID: dimensionSetLines.GetRelApiTabApiPurchaseOrder

Parameter:

  • id (path): key: id of dimensionSetLine
  • $select (query): Select properties to be returned
  • $expand (query): Expand related entities

Antwort bei 200 OK:

...Schema-/Objektdefinition...

/dimensionSetLines({id})/relApiTabApiPurchaseOrder (PATCH)

Beschreibung: Update the navigation property relApiTabApiPurchaseOrder in dimensionSetLines

Operation ID: dimensionSetLines.UpdateRelApiTabApiPurchaseOrder

Parameter:

  • id (path): key: id of dimensionSetLine

Antworten:

  • 204: Success
  • default:

/dimensionSetLines({id})/relApiTabApiPurchaseOrder (DELETE)

Beschreibung: Delete navigation property relApiTabApiPurchaseOrder for dimensionSetLines

Operation ID: dimensionSetLines.DeleteRelApiTabApiPurchaseOrder

Parameter:

  • id (path): key: id of dimensionSetLine
  • If-Match (header): ETag

Antworten:

  • 204: Success
  • default:

/dimensionSetLines({id})/relApiTabApiPurchaseOrderLine (GET)

Beschreibung: Get relApiTabApiPurchaseOrderLine from dimensionSetLines

Operation ID: dimensionSetLines.GetRelApiTabApiPurchaseOrderLine

Parameter:

  • id (path): key: id of dimensionSetLine
  • $select (query): Select properties to be returned
  • $expand (query): Expand related entities

Antwort bei 200 OK:

...Schema-/Objektdefinition...

/dimensionSetLines({id})/relApiTabApiPurchaseOrderLine (PATCH)

Beschreibung: Update the navigation property relApiTabApiPurchaseOrderLine in dimensionSetLines

Operation ID: dimensionSetLines.UpdateRelApiTabApiPurchaseOrderLine

Parameter:

  • id (path): key: id of dimensionSetLine

Antworten:

  • 204: Success
  • default:

/dimensionSetLines({id})/relApiTabApiPurchaseOrderLine (DELETE)

Beschreibung: Delete navigation property relApiTabApiPurchaseOrderLine for dimensionSetLines

Operation ID: dimensionSetLines.DeleteRelApiTabApiPurchaseOrderLine

Parameter:

  • id (path): key: id of dimensionSetLine
  • If-Match (header): ETag

Antworten:

  • 204: Success
  • default:

/dimensionSetLines({id})/relApiTabApiSalesInvoice (GET)

Beschreibung: Get relApiTabApiSalesInvoice from dimensionSetLines

Operation ID: dimensionSetLines.GetRelApiTabApiSalesInvoice

Parameter:

  • id (path): key: id of dimensionSetLine
  • $select (query): Select properties to be returned
  • $expand (query): Expand related entities

Antwort bei 200 OK:

...Schema-/Objektdefinition...

/dimensionSetLines({id})/relApiTabApiSalesInvoice (PATCH)

Beschreibung: Update the navigation property relApiTabApiSalesInvoice in dimensionSetLines

Operation ID: dimensionSetLines.UpdateRelApiTabApiSalesInvoice

Parameter:

  • id (path): key: id of dimensionSetLine

Antworten:

  • 204: Success
  • default:

/dimensionSetLines({id})/relApiTabApiSalesInvoice (DELETE)

Beschreibung: Delete navigation property relApiTabApiSalesInvoice for dimensionSetLines

Operation ID: dimensionSetLines.DeleteRelApiTabApiSalesInvoice

Parameter:

  • id (path): key: id of dimensionSetLine
  • If-Match (header): ETag

Antworten:

  • 204: Success
  • default:

/dimensionSetLines({id})/relApiTabApiSalesInvoiceLine (GET)

Beschreibung: Get relApiTabApiSalesInvoiceLine from dimensionSetLines

Operation ID: dimensionSetLines.GetRelApiTabApiSalesInvoiceLine

Parameter:

  • id (path): key: id of dimensionSetLine
  • $select (query): Select properties to be returned
  • $expand (query): Expand related entities

Antwort bei 200 OK:

...Schema-/Objektdefinition...

/dimensionSetLines({id})/relApiTabApiSalesInvoiceLine (PATCH)

Beschreibung: Update the navigation property relApiTabApiSalesInvoiceLine in dimensionSetLines

Operation ID: dimensionSetLines.UpdateRelApiTabApiSalesInvoiceLine

Parameter:

  • id (path): key: id of dimensionSetLine

Antworten:

  • 204: Success
  • default:

/dimensionSetLines({id})/relApiTabApiSalesInvoiceLine (DELETE)

Beschreibung: Delete navigation property relApiTabApiSalesInvoiceLine for dimensionSetLines

Operation ID: dimensionSetLines.DeleteRelApiTabApiSalesInvoiceLine

Parameter:

  • id (path): key: id of dimensionSetLine
  • If-Match (header): ETag

Antworten:

  • 204: Success
  • default:

/dimensionSetLines({id})/salesInvoice (GET)

Beschreibung: Get salesInvoice from dimensionSetLines

Operation ID: dimensionSetLines.GetSalesInvoice

Parameter:

  • id (path): key: id of dimensionSetLine
  • $select (query): Select properties to be returned
  • $expand (query): Expand related entities

Antwort bei 200 OK:

...Schema-/Objektdefinition...

/dimensionSetLines({id})/salesInvoice (PATCH)

Beschreibung: Update the navigation property salesInvoice in dimensionSetLines

Operation ID: dimensionSetLines.UpdateSalesInvoice

Parameter:

  • id (path): key: id of dimensionSetLine

Antworten:

  • 204: Success
  • default:

/dimensionSetLines({id})/salesInvoice (DELETE)

Beschreibung: Delete navigation property salesInvoice for dimensionSetLines

Operation ID: dimensionSetLines.DeleteSalesInvoice

Parameter:

  • id (path): key: id of dimensionSetLine
  • If-Match (header): ETag

Antworten:

  • 204: Success
  • default:

/dimensionSetLines({id})/salesInvoiceLine (GET)

Beschreibung: Get salesInvoiceLine from dimensionSetLines

Operation ID: dimensionSetLines.GetSalesInvoiceLine

Parameter:

  • id (path): key: id of dimensionSetLine
  • $select (query): Select properties to be returned
  • $expand (query): Expand related entities

Antwort bei 200 OK:

...Schema-/Objektdefinition...

/dimensionSetLines({id})/salesInvoiceLine (PATCH)

Beschreibung: Update the navigation property salesInvoiceLine in dimensionSetLines

Operation ID: dimensionSetLines.UpdateSalesInvoiceLine

Parameter:

  • id (path): key: id of dimensionSetLine

Antworten:

  • 204: Success
  • default:

/dimensionSetLines({id})/salesInvoiceLine (DELETE)

Beschreibung: Delete navigation property salesInvoiceLine for dimensionSetLines

Operation ID: dimensionSetLines.DeleteSalesInvoiceLine

Parameter:

  • id (path): key: id of dimensionSetLine
  • If-Match (header): ETag

Antworten:

  • 204: Success
  • default:

/documentAttachments (GET)

Beschreibung: Get entities from documentAttachments

Operation ID: documentAttachments.documentAttachment.ListDocumentAttachment

Parameter:

  • N/A (N/A):
  • N/A (N/A):
  • N/A (N/A):
  • N/A (N/A):
  • N/A (N/A):
  • $orderby (query): Order items by property values
  • $select (query): Select properties to be returned
  • $expand (query): Expand related entities

Antwort bei 200 OK:

...Schema-/Objektdefinition...

/documentAttachments (POST)

Beschreibung: Add new entity to documentAttachments

Operation ID: documentAttachments.documentAttachment.CreateDocumentAttachment

Keine Parameter.

Antworten:

  • 201: Created entity
  • default:

/documentAttachments({id}) (GET)

Beschreibung: Get entity from documentAttachments by key

Operation ID: documentAttachments.documentAttachment.GetDocumentAttachment

Parameter:

  • id (path): key: id of documentAttachment
  • $select (query): Select properties to be returned
  • $expand (query): Expand related entities

Antwort bei 200 OK:

...Schema-/Objektdefinition...

/documentAttachments({id}) (PATCH)

Beschreibung: Update entity in documentAttachments

Operation ID: documentAttachments.documentAttachment.UpdateDocumentAttachment

Parameter:

  • id (path): key: id of documentAttachment

Antworten:

  • 204: Success
  • default:

/documentAttachments({id}) (DELETE)

Beschreibung: Delete entity from documentAttachments

Operation ID: documentAttachments.documentAttachment.DeleteDocumentAttachment

Parameter:

  • id (path): key: id of documentAttachment
  • If-Match (header): ETag

Antworten:

  • 204: Success
  • default:

/documentAttachments({id})/attachmentContent (GET)

Beschreibung: Get media content for documentAttachment from documentAttachments

Operation ID: documentAttachments.documentAttachment.GetAttachmentContent

Parameter:

  • id (path): key: id of documentAttachment

Antwort bei 200 OK:

...Schema-/Objektdefinition...

/documentAttachments({id})/attachmentContent (PUT)

Beschreibung: Update media content for documentAttachment in documentAttachments

Operation ID: documentAttachments.documentAttachment.UpdateAttachmentContent

Parameter:

  • id (path): key: id of documentAttachment

Antworten:

  • 204: Success
  • default:

/documentAttachments({id})/relApiTabApiPurchaseOrder (GET)

Beschreibung: Get relApiTabApiPurchaseOrder from documentAttachments

Operation ID: documentAttachments.GetRelApiTabApiPurchaseOrder

Parameter:

  • id (path): key: id of documentAttachment
  • $select (query): Select properties to be returned
  • $expand (query): Expand related entities

Antwort bei 200 OK:

...Schema-/Objektdefinition...

/documentAttachments({id})/relApiTabApiPurchaseOrder (PATCH)

Beschreibung: Update the navigation property relApiTabApiPurchaseOrder in documentAttachments

Operation ID: documentAttachments.UpdateRelApiTabApiPurchaseOrder

Parameter:

  • id (path): key: id of documentAttachment

Antworten:

  • 204: Success
  • default:

/documentAttachments({id})/relApiTabApiPurchaseOrder (DELETE)

Beschreibung: Delete navigation property relApiTabApiPurchaseOrder for documentAttachments

Operation ID: documentAttachments.DeleteRelApiTabApiPurchaseOrder

Parameter:

  • id (path): key: id of documentAttachment
  • If-Match (header): ETag

Antworten:

  • 204: Success
  • default:

/documentAttachments({id})/relApiTabApiSalesInvoice (GET)

Beschreibung: Get relApiTabApiSalesInvoice from documentAttachments

Operation ID: documentAttachments.GetRelApiTabApiSalesInvoice

Parameter:

  • id (path): key: id of documentAttachment
  • $select (query): Select properties to be returned
  • $expand (query): Expand related entities

Antwort bei 200 OK:

...Schema-/Objektdefinition...

/documentAttachments({id})/relApiTabApiSalesInvoice (PATCH)

Beschreibung: Update the navigation property relApiTabApiSalesInvoice in documentAttachments

Operation ID: documentAttachments.UpdateRelApiTabApiSalesInvoice

Parameter:

  • id (path): key: id of documentAttachment

Antworten:

  • 204: Success
  • default:

/documentAttachments({id})/relApiTabApiSalesInvoice (DELETE)

Beschreibung: Delete navigation property relApiTabApiSalesInvoice for documentAttachments

Operation ID: documentAttachments.DeleteRelApiTabApiSalesInvoice

Parameter:

  • id (path): key: id of documentAttachment
  • If-Match (header): ETag

Antworten:

  • 204: Success
  • default:

/documentAttachments({id})/relApiTabApiVendor (GET)

Beschreibung: Get relApiTabApiVendor from documentAttachments

Operation ID: documentAttachments.GetRelApiTabApiVendor

Parameter:

  • id (path): key: id of documentAttachment
  • $select (query): Select properties to be returned
  • $expand (query): Expand related entities

Antwort bei 200 OK:

...Schema-/Objektdefinition...

/documentAttachments({id})/relApiTabApiVendor (PATCH)

Beschreibung: Update the navigation property relApiTabApiVendor in documentAttachments

Operation ID: documentAttachments.UpdateRelApiTabApiVendor

Parameter:

  • id (path): key: id of documentAttachment

Antworten:

  • 204: Success
  • default:

/documentAttachments({id})/relApiTabApiVendor (DELETE)

Beschreibung: Delete navigation property relApiTabApiVendor for documentAttachments

Operation ID: documentAttachments.DeleteRelApiTabApiVendor

Parameter:

  • id (path): key: id of documentAttachment
  • If-Match (header): ETag

Antworten:

  • 204: Success
  • default:

/documentAttachments({id})/salesInvoice (GET)

Beschreibung: Get salesInvoice from documentAttachments

Operation ID: documentAttachments.GetSalesInvoice

Parameter:

  • id (path): key: id of documentAttachment
  • $select (query): Select properties to be returned
  • $expand (query): Expand related entities

Antwort bei 200 OK:

...Schema-/Objektdefinition...

/documentAttachments({id})/salesInvoice (PATCH)

Beschreibung: Update the navigation property salesInvoice in documentAttachments

Operation ID: documentAttachments.UpdateSalesInvoice

Parameter:

  • id (path): key: id of documentAttachment

Antworten:

  • 204: Success
  • default:

/documentAttachments({id})/salesInvoice (DELETE)

Beschreibung: Delete navigation property salesInvoice for documentAttachments

Operation ID: documentAttachments.DeleteSalesInvoice

Parameter:

  • id (path): key: id of documentAttachment
  • If-Match (header): ETag

Antworten:

  • 204: Success
  • default:

/entityDefinitions (GET)

Beschreibung: Get entities from entityDefinitions

Operation ID: entityDefinitions.entityMetadata.ListEntityMetadata

Parameter:

  • N/A (N/A):
  • N/A (N/A):
  • N/A (N/A):
  • N/A (N/A):
  • N/A (N/A):
  • $orderby (query): Order items by property values
  • $select (query): Select properties to be returned
  • $expand (query): Expand related entities

Antwort bei 200 OK:

...Schema-/Objektdefinition...

/entityDefinitions (POST)

Beschreibung: Add new entity to entityDefinitions

Operation ID: entityDefinitions.entityMetadata.CreateEntityMetadata

Keine Parameter.

Antworten:

  • 201: Created entity
  • default:

/entityDefinitions({entityName}) (GET)

Beschreibung: Get entity from entityDefinitions by key

Operation ID: entityDefinitions.entityMetadata.GetEntityMetadata

Parameter:

  • entityName (path): key: entityName of entityMetadata
  • $select (query): Select properties to be returned
  • $expand (query): Expand related entities

Antwort bei 200 OK:

...Schema-/Objektdefinition...

/entityDefinitions({entityName}) (PATCH)

Beschreibung: Update entity in entityDefinitions

Operation ID: entityDefinitions.entityMetadata.UpdateEntityMetadata

Parameter:

  • entityName (path): key: entityName of entityMetadata

Antworten:

  • 204: Success
  • default:

/entityDefinitions({entityName}) (DELETE)

Beschreibung: Delete entity from entityDefinitions

Operation ID: entityDefinitions.entityMetadata.DeleteEntityMetadata

Parameter:

  • entityName (path): key: entityName of entityMetadata
  • If-Match (header): ETag

Antworten:

  • 204: Success
  • default:

/externalbusinesseventdefinitions (GET)

Beschreibung: Get entities from externalbusinesseventdefinitions

Operation ID: externalbusinesseventdefinitions.externalbusinesseventdefinitions.ListExternalbusinesseventdefinitions

Parameter:

  • N/A (N/A):
  • N/A (N/A):
  • N/A (N/A):
  • N/A (N/A):
  • N/A (N/A):
  • $orderby (query): Order items by property values
  • $select (query): Select properties to be returned
  • $expand (query): Expand related entities

Antwort bei 200 OK:

...Schema-/Objektdefinition...

/externalbusinesseventdefinitions(appId={appId},name={name},eventVersion={eventVersion}) (GET)

Beschreibung: Get entity from externalbusinesseventdefinitions by key

Operation ID: externalbusinesseventdefinitions.externalbusinesseventdefinitions.GetExternalbusinesseventdefinitions

Parameter:

  • appId (path): key: appId of externalbusinesseventdefinitions
  • name (path): key: name of externalbusinesseventdefinitions
  • eventVersion (path): key: eventVersion of externalbusinesseventdefinitions
  • $select (query): Select properties to be returned
  • $expand (query): Expand related entities

Antwort bei 200 OK:

...Schema-/Objektdefinition...

/externaleventsubscriptions (GET)

Beschreibung: Get entities from externaleventsubscriptions

Operation ID: externaleventsubscriptions.externaleventsubscriptions.ListExternaleventsubscriptions

Parameter:

  • N/A (N/A):
  • N/A (N/A):
  • N/A (N/A):
  • N/A (N/A):
  • N/A (N/A):
  • $select (query): Select properties to be returned
  • $expand (query): Expand related entities

Antwort bei 200 OK:

...Schema-/Objektdefinition...

/externaleventsubscriptions (POST)

Beschreibung: Add new entity to externaleventsubscriptions

Operation ID: externaleventsubscriptions.externaleventsubscriptions.CreateExternaleventsubscriptions

Keine Parameter.

Antworten:

  • 201: Created entity
  • default:

/externaleventsubscriptions({id}) (GET)

Beschreibung: Get entity from externaleventsubscriptions by key

Operation ID: externaleventsubscriptions.externaleventsubscriptions.GetExternaleventsubscriptions

Parameter:

  • id (path): key: id of externaleventsubscriptions
  • $select (query): Select properties to be returned
  • $expand (query): Expand related entities

Antwort bei 200 OK:

...Schema-/Objektdefinition...

/externaleventsubscriptions({id}) (PATCH)

Beschreibung: Update entity in externaleventsubscriptions

Operation ID: externaleventsubscriptions.externaleventsubscriptions.UpdateExternaleventsubscriptions

Parameter:

  • id (path): key: id of externaleventsubscriptions

Antworten:

  • 204: Success
  • default:

/externaleventsubscriptions({id}) (DELETE)

Beschreibung: Delete entity from externaleventsubscriptions

Operation ID: externaleventsubscriptions.externaleventsubscriptions.DeleteExternaleventsubscriptions

Parameter:

  • id (path): key: id of externaleventsubscriptions
  • If-Match (header): ETag

Antworten:

  • 204: Success
  • default:

/locations (GET)

Beschreibung: Get entities from locations

Operation ID: locations.location.ListLocation

Parameter:

  • N/A (N/A):
  • N/A (N/A):
  • N/A (N/A):
  • N/A (N/A):
  • N/A (N/A):
  • $orderby (query): Order items by property values
  • $select (query): Select properties to be returned
  • $expand (query): Expand related entities

Antwort bei 200 OK:

...Schema-/Objektdefinition...

/locations (POST)

Beschreibung: Add new entity to locations

Operation ID: locations.location.CreateLocation

Keine Parameter.

Antworten:

  • 201: Created entity
  • default:

/locations({id}) (GET)

Beschreibung: Get entity from locations by key

Operation ID: locations.location.GetLocation

Parameter:

  • id (path): key: id of location
  • $select (query): Select properties to be returned
  • $expand (query): Expand related entities

Antwort bei 200 OK:

...Schema-/Objektdefinition...

/locations({id}) (PATCH)

Beschreibung: Update entity in locations

Operation ID: locations.location.UpdateLocation

Parameter:

  • id (path): key: id of location

Antworten:

  • 204: Success
  • default:

/locations({id}) (DELETE)

Beschreibung: Delete entity from locations

Operation ID: locations.location.DeleteLocation

Parameter:

  • id (path): key: id of location
  • If-Match (header): ETag

Antworten:

  • 204: Success
  • default:

/pdfDocument (GET)

Beschreibung: Get entities from pdfDocument

Operation ID: pdfDocument.pdfDocument.ListPdfDocument

Parameter:

  • N/A (N/A):
  • N/A (N/A):
  • N/A (N/A):
  • N/A (N/A):
  • N/A (N/A):
  • $orderby (query): Order items by property values
  • $select (query): Select properties to be returned
  • $expand (query): Expand related entities

Antwort bei 200 OK:

...Schema-/Objektdefinition...

/pdfDocument({id}) (GET)

Beschreibung: Get entity from pdfDocument by key

Operation ID: pdfDocument.pdfDocument.GetPdfDocument

Parameter:

  • id (path): key: id of pdfDocument
  • $select (query): Select properties to be returned
  • $expand (query): Expand related entities

Antwort bei 200 OK:

...Schema-/Objektdefinition...

/pdfDocument({id})/pdfDocumentContent (GET)

Beschreibung: Get media content for pdfDocument from pdfDocument

Operation ID: pdfDocument.pdfDocument.GetPdfDocumentContent

Parameter:

  • id (path): key: id of pdfDocument

Antwort bei 200 OK:

...Schema-/Objektdefinition...

/pdfDocument({id})/relApiTabApiSalesInvoice (GET)

Beschreibung: Get relApiTabApiSalesInvoice from pdfDocument

Operation ID: pdfDocument.GetRelApiTabApiSalesInvoice

Parameter:

  • id (path): key: id of pdfDocument
  • $select (query): Select properties to be returned
  • $expand (query): Expand related entities

Antwort bei 200 OK:

...Schema-/Objektdefinition...

/pdfDocument({id})/relApiTabApiSalesInvoice (PATCH)

Beschreibung: Update the navigation property relApiTabApiSalesInvoice in pdfDocument

Operation ID: pdfDocument.UpdateRelApiTabApiSalesInvoice

Parameter:

  • id (path): key: id of pdfDocument

Antworten:

  • 204: Success
  • default:

/pdfDocument({id})/relApiTabApiSalesInvoice (DELETE)

Beschreibung: Delete navigation property relApiTabApiSalesInvoice for pdfDocument

Operation ID: pdfDocument.DeleteRelApiTabApiSalesInvoice

Parameter:

  • id (path): key: id of pdfDocument
  • If-Match (header): ETag

Antworten:

  • 204: Success
  • default:

/pdfDocument({id})/salesInvoice (GET)

Beschreibung: Get salesInvoice from pdfDocument

Operation ID: pdfDocument.GetSalesInvoice

Parameter:

  • id (path): key: id of pdfDocument
  • $select (query): Select properties to be returned
  • $expand (query): Expand related entities

Antwort bei 200 OK:

...Schema-/Objektdefinition...

/pdfDocument({id})/salesInvoice (PATCH)

Beschreibung: Update the navigation property salesInvoice in pdfDocument

Operation ID: pdfDocument.UpdateSalesInvoice

Parameter:

  • id (path): key: id of pdfDocument

Antworten:

  • 204: Success
  • default:

/pdfDocument({id})/salesInvoice (DELETE)

Beschreibung: Delete navigation property salesInvoice for pdfDocument

Operation ID: pdfDocument.DeleteSalesInvoice

Parameter:

  • id (path): key: id of pdfDocument
  • If-Match (header): ETag

Antworten:

  • 204: Success
  • default:

/pictures (GET)

Beschreibung: Get entities from pictures

Operation ID: pictures.picture.ListPicture

Parameter:

  • N/A (N/A):
  • N/A (N/A):
  • N/A (N/A):
  • N/A (N/A):
  • N/A (N/A):
  • $orderby (query): Order items by property values
  • $select (query): Select properties to be returned
  • $expand (query): Expand related entities

Antwort bei 200 OK:

...Schema-/Objektdefinition...

/pictures({id}) (GET)

Beschreibung: Get entity from pictures by key

Operation ID: pictures.picture.GetPicture

Parameter:

  • id (path): key: id of picture
  • $select (query): Select properties to be returned
  • $expand (query): Expand related entities

Antwort bei 200 OK:

...Schema-/Objektdefinition...

/pictures({id}) (PATCH)

Beschreibung: Update entity in pictures

Operation ID: pictures.picture.UpdatePicture

Parameter:

  • id (path): key: id of picture

Antworten:

  • 204: Success
  • default:

/pictures({id}) (DELETE)

Beschreibung: Delete entity from pictures

Operation ID: pictures.picture.DeletePicture

Parameter:

  • id (path): key: id of picture
  • If-Match (header): ETag

Antworten:

  • 204: Success
  • default:

/pictures({id})/contact (GET)

Beschreibung: Get contact from pictures

Operation ID: pictures.GetContact

Parameter:

  • id (path): key: id of picture
  • $select (query): Select properties to be returned
  • $expand (query): Expand related entities

Antwort bei 200 OK:

...Schema-/Objektdefinition...

/pictures({id})/contact (PATCH)

Beschreibung: Update the navigation property contact in pictures

Operation ID: pictures.UpdateContact

Parameter:

  • id (path): key: id of picture

Antworten:

  • 204: Success
  • default:

/pictures({id})/contact (DELETE)

Beschreibung: Delete navigation property contact for pictures

Operation ID: pictures.DeleteContact

Parameter:

  • id (path): key: id of picture
  • If-Match (header): ETag

Antworten:

  • 204: Success
  • default:

/pictures({id})/pictureContent (GET)

Beschreibung: Get media content for picture from pictures

Operation ID: pictures.picture.GetPictureContent

Parameter:

  • id (path): key: id of picture

Antwort bei 200 OK:

...Schema-/Objektdefinition...

/pictures({id})/pictureContent (PUT)

Beschreibung: Update media content for picture in pictures

Operation ID: pictures.picture.UpdatePictureContent

Parameter:

  • id (path): key: id of picture

Antworten:

  • 204: Success
  • default:

/pictures({id})/relApiTabApiVendor (GET)

Beschreibung: Get relApiTabApiVendor from pictures

Operation ID: pictures.GetRelApiTabApiVendor

Parameter:

  • id (path): key: id of picture
  • $select (query): Select properties to be returned
  • $expand (query): Expand related entities

Antwort bei 200 OK:

...Schema-/Objektdefinition...

/pictures({id})/relApiTabApiVendor (PATCH)

Beschreibung: Update the navigation property relApiTabApiVendor in pictures

Operation ID: pictures.UpdateRelApiTabApiVendor

Parameter:

  • id (path): key: id of picture

Antworten:

  • 204: Success
  • default:

/pictures({id})/relApiTabApiVendor (DELETE)

Beschreibung: Delete navigation property relApiTabApiVendor for pictures

Operation ID: pictures.DeleteRelApiTabApiVendor

Parameter:

  • id (path): key: id of picture
  • If-Match (header): ETag

Antworten:

  • 204: Success
  • default:

/relApiTabApiBudgetDebitPos (GET)

Beschreibung: Get entities from relApiTabApiBudgetDebitPos

Operation ID: relApiTabApiBudgetDebitPos.relApiTabApiBudgetDebitPos.ListRelApiTabApiBudgetDebitPos

Parameter:

  • N/A (N/A):
  • N/A (N/A):
  • N/A (N/A):
  • N/A (N/A):
  • N/A (N/A):
  • $orderby (query): Order items by property values
  • $select (query): Select properties to be returned
  • $expand (query): Expand related entities

Antwort bei 200 OK:

...Schema-/Objektdefinition...

/relApiTabApiBudgetDebitPos({systemId}) (GET)

Beschreibung: Get entity from relApiTabApiBudgetDebitPos by key

Operation ID: relApiTabApiBudgetDebitPos.relApiTabApiBudgetDebitPos.GetRelApiTabApiBudgetDebitPos

Parameter:

  • systemId (path): key: systemId of relApiTabApiBudgetDebitPos
  • $select (query): Select properties to be returned
  • $expand (query): Expand related entities

Antwort bei 200 OK:

...Schema-/Objektdefinition...

/relApiTabApiBudgetDebitPos({systemId})/relApiTabApiReObject (GET)

Beschreibung: Get relApiTabApiReObject from relApiTabApiBudgetDebitPos

Operation ID: relApiTabApiBudgetDebitPos.GetRelApiTabApiReObject

Parameter:

  • systemId (path): key: systemId of relApiTabApiBudgetDebitPos
  • $select (query): Select properties to be returned
  • $expand (query): Expand related entities

Antwort bei 200 OK:

...Schema-/Objektdefinition...

/relApiTabApiBudgetDebitPos({systemId})/relApiTabApiReObject (PATCH)

Beschreibung: Update the navigation property relApiTabApiReObject in relApiTabApiBudgetDebitPos

Operation ID: relApiTabApiBudgetDebitPos.UpdateRelApiTabApiReObject

Parameter:

  • systemId (path): key: systemId of relApiTabApiBudgetDebitPos

Antworten:

  • 204: Success
  • default:

/relApiTabApiBudgetDebitPos({systemId})/relApiTabApiReObject (DELETE)

Beschreibung: Delete navigation property relApiTabApiReObject for relApiTabApiBudgetDebitPos

Operation ID: relApiTabApiBudgetDebitPos.DeleteRelApiTabApiReObject

Parameter:

  • systemId (path): key: systemId of relApiTabApiBudgetDebitPos
  • If-Match (header): ETag

Antworten:

  • 204: Success
  • default:

/relApiTabApiBudgetDebitPos({systemId})/relApiTabApiUnitMasterData (GET)

Beschreibung: Get relApiTabApiUnitMasterData from relApiTabApiBudgetDebitPos

Operation ID: relApiTabApiBudgetDebitPos.GetRelApiTabApiUnitMasterData

Parameter:

  • systemId (path): key: systemId of relApiTabApiBudgetDebitPos
  • $select (query): Select properties to be returned
  • $expand (query): Expand related entities

Antwort bei 200 OK:

...Schema-/Objektdefinition...

/relApiTabApiBudgetDebitPos({systemId})/relApiTabApiUnitMasterData (PATCH)

Beschreibung: Update the navigation property relApiTabApiUnitMasterData in relApiTabApiBudgetDebitPos

Operation ID: relApiTabApiBudgetDebitPos.UpdateRelApiTabApiUnitMasterData

Parameter:

  • systemId (path): key: systemId of relApiTabApiBudgetDebitPos

Antworten:

  • 204: Success
  • default:

/relApiTabApiBudgetDebitPos({systemId})/relApiTabApiUnitMasterData (DELETE)

Beschreibung: Delete navigation property relApiTabApiUnitMasterData for relApiTabApiBudgetDebitPos

Operation ID: relApiTabApiBudgetDebitPos.DeleteRelApiTabApiUnitMasterData

Parameter:

  • systemId (path): key: systemId of relApiTabApiBudgetDebitPos
  • If-Match (header): ETag

Antworten:

  • 204: Success
  • default:

/relApiTabApiContact (GET)

Beschreibung: Get entities from relApiTabApiContact

Operation ID: relApiTabApiContact.relApiTabApiContact.ListRelApiTabApiContact

Parameter:

  • N/A (N/A):
  • N/A (N/A):
  • N/A (N/A):
  • N/A (N/A):
  • N/A (N/A):
  • $orderby (query): Order items by property values
  • $select (query): Select properties to be returned
  • $expand (query): Expand related entities

Antwort bei 200 OK:

...Schema-/Objektdefinition...

/relApiTabApiContact (POST)

Beschreibung: Add new entity to relApiTabApiContact

Operation ID: relApiTabApiContact.relApiTabApiContact.CreateRelApiTabApiContact

Keine Parameter.

Antworten:

  • 201: Created entity
  • default:

/relApiTabApiContact({systemId}) (GET)

Beschreibung: Get entity from relApiTabApiContact by key

Operation ID: relApiTabApiContact.relApiTabApiContact.GetRelApiTabApiContact

Parameter:

  • systemId (path): key: systemId of relApiTabApiContact
  • $select (query): Select properties to be returned
  • $expand (query): Expand related entities

Antwort bei 200 OK:

...Schema-/Objektdefinition...

/relApiTabApiContact({systemId}) (PATCH)

Beschreibung: Update entity in relApiTabApiContact

Operation ID: relApiTabApiContact.relApiTabApiContact.UpdateRelApiTabApiContact

Parameter:

  • systemId (path): key: systemId of relApiTabApiContact

Antworten:

  • 204: Success
  • default:

/relApiTabApiCustomer (GET)

Beschreibung: Get entities from relApiTabApiCustomer

Operation ID: relApiTabApiCustomer.relApiTabApiCustomer.ListRelApiTabApiCustomer

Parameter:

  • N/A (N/A):
  • N/A (N/A):
  • N/A (N/A):
  • N/A (N/A):
  • N/A (N/A):
  • $orderby (query): Order items by property values
  • $select (query): Select properties to be returned
  • $expand (query): Expand related entities

Antwort bei 200 OK:

...Schema-/Objektdefinition...

/relApiTabApiCustomer (POST)

Beschreibung: Add new entity to relApiTabApiCustomer

Operation ID: relApiTabApiCustomer.relApiTabApiCustomer.CreateRelApiTabApiCustomer

Keine Parameter.

Antworten:

  • 201: Created entity
  • default:

/relApiTabApiCustomer({systemId}) (GET)

Beschreibung: Get entity from relApiTabApiCustomer by key

Operation ID: relApiTabApiCustomer.relApiTabApiCustomer.GetRelApiTabApiCustomer

Parameter:

  • systemId (path): key: systemId of relApiTabApiCustomer
  • $select (query): Select properties to be returned
  • $expand (query): Expand related entities

Antwort bei 200 OK:

...Schema-/Objektdefinition...

/relApiTabApiCustomer({systemId}) (PATCH)

Beschreibung: Update entity in relApiTabApiCustomer

Operation ID: relApiTabApiCustomer.relApiTabApiCustomer.UpdateRelApiTabApiCustomer

Parameter:

  • systemId (path): key: systemId of relApiTabApiCustomer

Antworten:

  • 204: Success
  • default:

/relApiTabApiDebitPosition (GET)

Beschreibung: Get entities from relApiTabApiDebitPosition

Operation ID: relApiTabApiDebitPosition.relApiTabApiDebitPosition.ListRelApiTabApiDebitPosition

Parameter:

  • N/A (N/A):
  • N/A (N/A):
  • N/A (N/A):
  • N/A (N/A):
  • N/A (N/A):
  • $orderby (query): Order items by property values
  • $select (query): Select properties to be returned
  • $expand (query): Expand related entities

Antwort bei 200 OK:

...Schema-/Objektdefinition...

/relApiTabApiDebitPosition({systemId}) (GET)

Beschreibung: Get entity from relApiTabApiDebitPosition by key

Operation ID: relApiTabApiDebitPosition.relApiTabApiDebitPosition.GetRelApiTabApiDebitPosition

Parameter:

  • systemId (path): key: systemId of relApiTabApiDebitPosition
  • $select (query): Select properties to be returned
  • $expand (query): Expand related entities

Antwort bei 200 OK:

...Schema-/Objektdefinition...

/relApiTabApiDebitPosition({systemId})/relApiTabApiReContract (GET)

Beschreibung: Get relApiTabApiReContract from relApiTabApiDebitPosition

Operation ID: relApiTabApiDebitPosition.GetRelApiTabApiReContract

Parameter:

  • systemId (path): key: systemId of relApiTabApiDebitPosition
  • $select (query): Select properties to be returned
  • $expand (query): Expand related entities

Antwort bei 200 OK:

...Schema-/Objektdefinition...

/relApiTabApiDebitPosition({systemId})/relApiTabApiReContract (PATCH)

Beschreibung: Update the navigation property relApiTabApiReContract in relApiTabApiDebitPosition

Operation ID: relApiTabApiDebitPosition.UpdateRelApiTabApiReContract

Parameter:

  • systemId (path): key: systemId of relApiTabApiDebitPosition

Antworten:

  • 204: Success
  • default:

/relApiTabApiDebitPosition({systemId})/relApiTabApiReContract (DELETE)

Beschreibung: Delete navigation property relApiTabApiReContract for relApiTabApiDebitPosition

Operation ID: relApiTabApiDebitPosition.DeleteRelApiTabApiReContract

Parameter:

  • systemId (path): key: systemId of relApiTabApiDebitPosition
  • If-Match (header): ETag

Antworten:

  • 204: Success
  • default:

/relApiTabApiDebitPosition({systemId})/relApiTabApiReObject (GET)

Beschreibung: Get relApiTabApiReObject from relApiTabApiDebitPosition

Operation ID: relApiTabApiDebitPosition.GetRelApiTabApiReObject

Parameter:

  • systemId (path): key: systemId of relApiTabApiDebitPosition
  • $select (query): Select properties to be returned
  • $expand (query): Expand related entities

Antwort bei 200 OK:

...Schema-/Objektdefinition...

/relApiTabApiDebitPosition({systemId})/relApiTabApiReObject (PATCH)

Beschreibung: Update the navigation property relApiTabApiReObject in relApiTabApiDebitPosition

Operation ID: relApiTabApiDebitPosition.UpdateRelApiTabApiReObject

Parameter:

  • systemId (path): key: systemId of relApiTabApiDebitPosition

Antworten:

  • 204: Success
  • default:

/relApiTabApiDebitPosition({systemId})/relApiTabApiReObject (DELETE)

Beschreibung: Delete navigation property relApiTabApiReObject for relApiTabApiDebitPosition

Operation ID: relApiTabApiDebitPosition.DeleteRelApiTabApiReObject

Parameter:

  • systemId (path): key: systemId of relApiTabApiDebitPosition
  • If-Match (header): ETag

Antworten:

  • 204: Success
  • default:

/relApiTabApiDebitPosition({systemId})/relApiTabApiUnitsContract (GET)

Beschreibung: Get relApiTabApiUnitsContract from relApiTabApiDebitPosition

Operation ID: relApiTabApiDebitPosition.GetRelApiTabApiUnitsContract

Parameter:

  • systemId (path): key: systemId of relApiTabApiDebitPosition
  • $select (query): Select properties to be returned
  • $expand (query): Expand related entities

Antwort bei 200 OK:

...Schema-/Objektdefinition...

/relApiTabApiDebitPosition({systemId})/relApiTabApiUnitsContract (PATCH)

Beschreibung: Update the navigation property relApiTabApiUnitsContract in relApiTabApiDebitPosition

Operation ID: relApiTabApiDebitPosition.UpdateRelApiTabApiUnitsContract

Parameter:

  • systemId (path): key: systemId of relApiTabApiDebitPosition

Antworten:

  • 204: Success
  • default:

/relApiTabApiDebitPosition({systemId})/relApiTabApiUnitsContract (DELETE)

Beschreibung: Delete navigation property relApiTabApiUnitsContract for relApiTabApiDebitPosition

Operation ID: relApiTabApiDebitPosition.DeleteRelApiTabApiUnitsContract

Parameter:

  • systemId (path): key: systemId of relApiTabApiDebitPosition
  • If-Match (header): ETag

Antworten:

  • 204: Success
  • default:

/relApiTabApiDocument (GET)

Beschreibung: Get entities from relApiTabApiDocument

Operation ID: relApiTabApiDocument.relApiTabApiDocument.ListRelApiTabApiDocument

Parameter:

  • N/A (N/A):
  • N/A (N/A):
  • N/A (N/A):
  • N/A (N/A):
  • N/A (N/A):
  • $orderby (query): Order items by property values
  • $select (query): Select properties to be returned
  • $expand (query): Expand related entities

Antwort bei 200 OK:

...Schema-/Objektdefinition...

/relApiTabApiDocument (POST)

Beschreibung: Add new entity to relApiTabApiDocument

Operation ID: relApiTabApiDocument.relApiTabApiDocument.CreateRelApiTabApiDocument

Keine Parameter.

Antworten:

  • 201: Created entity
  • default:

/relApiTabApiDocument({systemId}) (GET)

Beschreibung: Get entity from relApiTabApiDocument by key

Operation ID: relApiTabApiDocument.relApiTabApiDocument.GetRelApiTabApiDocument

Parameter:

  • systemId (path): key: systemId of relApiTabApiDocument
  • $select (query): Select properties to be returned
  • $expand (query): Expand related entities

Antwort bei 200 OK:

...Schema-/Objektdefinition...

/relApiTabApiDocument({systemId}) (PATCH)

Beschreibung: Update entity in relApiTabApiDocument

Operation ID: relApiTabApiDocument.relApiTabApiDocument.UpdateRelApiTabApiDocument

Parameter:

  • systemId (path): key: systemId of relApiTabApiDocument

Antworten:

  • 204: Success
  • default:

/relApiTabApiDocument({systemId}) (DELETE)

Beschreibung: Delete entity from relApiTabApiDocument

Operation ID: relApiTabApiDocument.relApiTabApiDocument.DeleteRelApiTabApiDocument

Parameter:

  • systemId (path): key: systemId of relApiTabApiDocument
  • If-Match (header): ETag

Antworten:

  • 204: Success
  • default:

/relApiTabApiDocument({systemId})/attachment (GET)

Beschreibung: Get media content for relApiTabApiDocument from relApiTabApiDocument

Operation ID: relApiTabApiDocument.relApiTabApiDocument.GetAttachment

Parameter:

  • systemId (path): key: systemId of relApiTabApiDocument

Antwort bei 200 OK:

...Schema-/Objektdefinition...

/relApiTabApiDocument({systemId})/attachment (PUT)

Beschreibung: Update media content for relApiTabApiDocument in relApiTabApiDocument

Operation ID: relApiTabApiDocument.relApiTabApiDocument.UpdateAttachment

Parameter:

  • systemId (path): key: systemId of relApiTabApiDocument

Antworten:

  • 204: Success
  • default:

/relApiTabApiDocument({systemId})/Microsoft.NAV.getFileContent (POST)

Beschreibung: Invoke action getFileContent

Operation ID: relApiTabApiDocument.relApiTabApiDocument.getFileContent

Parameter:

  • systemId (path): key: systemId of relApiTabApiDocument

Antwort bei 200 OK:

...Schema-/Objektdefinition...

/relApiTabApiDocument({systemId})/processErrorStack (GET)

Beschreibung: Get media content for relApiTabApiDocument from relApiTabApiDocument

Operation ID: relApiTabApiDocument.relApiTabApiDocument.GetProcessErrorStack

Parameter:

  • systemId (path): key: systemId of relApiTabApiDocument

Antwort bei 200 OK:

...Schema-/Objektdefinition...

/relApiTabApiDocument({systemId})/processErrorStack (PUT)

Beschreibung: Update media content for relApiTabApiDocument in relApiTabApiDocument

Operation ID: relApiTabApiDocument.relApiTabApiDocument.UpdateProcessErrorStack

Parameter:

  • systemId (path): key: systemId of relApiTabApiDocument

Antworten:

  • 204: Success
  • default:

/relApiTabApiDocument({systemId})/relApiTabApiContact (GET)

Beschreibung: Get relApiTabApiContact from relApiTabApiDocument

Operation ID: relApiTabApiDocument.GetRelApiTabApiContact

Parameter:

  • systemId (path): key: systemId of relApiTabApiDocument
  • $select (query): Select properties to be returned
  • $expand (query): Expand related entities

Antwort bei 200 OK:

...Schema-/Objektdefinition...

/relApiTabApiDocument({systemId})/relApiTabApiContact (PATCH)

Beschreibung: Update the navigation property relApiTabApiContact in relApiTabApiDocument

Operation ID: relApiTabApiDocument.UpdateRelApiTabApiContact

Parameter:

  • systemId (path): key: systemId of relApiTabApiDocument

Antworten:

  • 204: Success
  • default:

/relApiTabApiDocument({systemId})/relApiTabApiContact (DELETE)

Beschreibung: Delete navigation property relApiTabApiContact for relApiTabApiDocument

Operation ID: relApiTabApiDocument.DeleteRelApiTabApiContact

Parameter:

  • systemId (path): key: systemId of relApiTabApiDocument
  • If-Match (header): ETag

Antworten:

  • 204: Success
  • default:

/relApiTabApiDocument({systemId})/relApiTabApiCustomer (GET)

Beschreibung: Get relApiTabApiCustomer from relApiTabApiDocument

Operation ID: relApiTabApiDocument.GetRelApiTabApiCustomer

Parameter:

  • systemId (path): key: systemId of relApiTabApiDocument
  • $select (query): Select properties to be returned
  • $expand (query): Expand related entities

Antwort bei 200 OK:

...Schema-/Objektdefinition...

/relApiTabApiDocument({systemId})/relApiTabApiCustomer (PATCH)

Beschreibung: Update the navigation property relApiTabApiCustomer in relApiTabApiDocument

Operation ID: relApiTabApiDocument.UpdateRelApiTabApiCustomer

Parameter:

  • systemId (path): key: systemId of relApiTabApiDocument

Antworten:

  • 204: Success
  • default:

/relApiTabApiDocument({systemId})/relApiTabApiCustomer (DELETE)

Beschreibung: Delete navigation property relApiTabApiCustomer for relApiTabApiDocument

Operation ID: relApiTabApiDocument.DeleteRelApiTabApiCustomer

Parameter:

  • systemId (path): key: systemId of relApiTabApiDocument
  • If-Match (header): ETag

Antworten:

  • 204: Success
  • default:

/relApiTabApiDocument({systemId})/relApiTabApiDocumentArchiv (GET)

Beschreibung: Get relApiTabApiDocumentArchiv from relApiTabApiDocument

Operation ID: relApiTabApiDocument.GetRelApiTabApiDocumentArchiv

Parameter:

  • systemId (path): key: systemId of relApiTabApiDocument
  • $select (query): Select properties to be returned
  • $expand (query): Expand related entities

Antwort bei 200 OK:

...Schema-/Objektdefinition...

/relApiTabApiDocument({systemId})/relApiTabApiDocumentArchiv (PATCH)

Beschreibung: Update the navigation property relApiTabApiDocumentArchiv in relApiTabApiDocument

Operation ID: relApiTabApiDocument.UpdateRelApiTabApiDocumentArchiv

Parameter:

  • systemId (path): key: systemId of relApiTabApiDocument

Antworten:

  • 204: Success
  • default:

/relApiTabApiDocument({systemId})/relApiTabApiDocumentArchiv (DELETE)

Beschreibung: Delete navigation property relApiTabApiDocumentArchiv for relApiTabApiDocument

Operation ID: relApiTabApiDocument.DeleteRelApiTabApiDocumentArchiv

Parameter:

  • systemId (path): key: systemId of relApiTabApiDocument
  • If-Match (header): ETag

Antworten:

  • 204: Success
  • default:

/relApiTabApiDocument({systemId})/relApiTabApiDocumentIndexValue (GET)

Beschreibung: Get relApiTabApiDocumentIndexValue from relApiTabApiDocument

Operation ID: relApiTabApiDocument.ListRelApiTabApiDocumentIndexValue

Parameter:

  • systemId (path): key: systemId of relApiTabApiDocument
  • N/A (N/A):
  • N/A (N/A):
  • N/A (N/A):
  • N/A (N/A):
  • N/A (N/A):
  • $orderby (query): Order items by property values
  • $select (query): Select properties to be returned
  • $expand (query): Expand related entities

Antwort bei 200 OK:

...Schema-/Objektdefinition...

/relApiTabApiDocument({systemId})/relApiTabApiDocumentIndexValue (POST)

Beschreibung: Create new navigation property to relApiTabApiDocumentIndexValue for relApiTabApiDocument

Operation ID: relApiTabApiDocument.CreateRelApiTabApiDocumentIndexValue

Parameter:

  • systemId (path): key: systemId of relApiTabApiDocument

Antworten:

  • 201: Created navigation property.
  • default:

/relApiTabApiDocument({systemId})/relApiTabApiDocumentIndexValue({systemId1}) (GET)

Beschreibung: Get relApiTabApiDocumentIndexValue from relApiTabApiDocument

Operation ID: relApiTabApiDocument.GetRelApiTabApiDocumentIndexValue

Parameter:

  • systemId (path): key: systemId of relApiTabApiDocument
  • systemId1 (path): key: systemId of relApiTabApiDocumentIndexValue
  • $select (query): Select properties to be returned
  • $expand (query): Expand related entities

Antwort bei 200 OK:

...Schema-/Objektdefinition...

/relApiTabApiDocument({systemId})/relApiTabApiDocumentIndexValue({systemId1}) (PATCH)

Beschreibung: Update the navigation property relApiTabApiDocumentIndexValue in relApiTabApiDocument

Operation ID: relApiTabApiDocument.UpdateRelApiTabApiDocumentIndexValue

Parameter:

  • systemId (path): key: systemId of relApiTabApiDocument
  • systemId1 (path): key: systemId of relApiTabApiDocumentIndexValue

Antworten:

  • 204: Success
  • default:

/relApiTabApiDocument({systemId})/relApiTabApiDocumentIndexValue({systemId1}) (DELETE)

Beschreibung: Delete navigation property relApiTabApiDocumentIndexValue for relApiTabApiDocument

Operation ID: relApiTabApiDocument.DeleteRelApiTabApiDocumentIndexValue

Parameter:

  • systemId (path): key: systemId of relApiTabApiDocument
  • systemId1 (path): key: systemId of relApiTabApiDocumentIndexValue
  • If-Match (header): ETag

Antworten:

  • 204: Success
  • default:

/relApiTabApiDocument({systemId})/relApiTabApiReContract (GET)

Beschreibung: Get relApiTabApiReContract from relApiTabApiDocument

Operation ID: relApiTabApiDocument.GetRelApiTabApiReContract

Parameter:

  • systemId (path): key: systemId of relApiTabApiDocument
  • $select (query): Select properties to be returned
  • $expand (query): Expand related entities

Antwort bei 200 OK:

...Schema-/Objektdefinition...

/relApiTabApiDocument({systemId})/relApiTabApiReContract (PATCH)

Beschreibung: Update the navigation property relApiTabApiReContract in relApiTabApiDocument

Operation ID: relApiTabApiDocument.UpdateRelApiTabApiReContract

Parameter:

  • systemId (path): key: systemId of relApiTabApiDocument

Antworten:

  • 204: Success
  • default:

/relApiTabApiDocument({systemId})/relApiTabApiReContract (DELETE)

Beschreibung: Delete navigation property relApiTabApiReContract for relApiTabApiDocument

Operation ID: relApiTabApiDocument.DeleteRelApiTabApiReContract

Parameter:

  • systemId (path): key: systemId of relApiTabApiDocument
  • If-Match (header): ETag

Antworten:

  • 204: Success
  • default:

/relApiTabApiDocument({systemId})/relApiTabApiReObject (GET)

Beschreibung: Get relApiTabApiReObject from relApiTabApiDocument

Operation ID: relApiTabApiDocument.GetRelApiTabApiReObject

Parameter:

  • systemId (path): key: systemId of relApiTabApiDocument
  • $select (query): Select properties to be returned
  • $expand (query): Expand related entities

Antwort bei 200 OK:

...Schema-/Objektdefinition...

/relApiTabApiDocument({systemId})/relApiTabApiReObject (PATCH)

Beschreibung: Update the navigation property relApiTabApiReObject in relApiTabApiDocument

Operation ID: relApiTabApiDocument.UpdateRelApiTabApiReObject

Parameter:

  • systemId (path): key: systemId of relApiTabApiDocument

Antworten:

  • 204: Success
  • default:

/relApiTabApiDocument({systemId})/relApiTabApiReObject (DELETE)

Beschreibung: Delete navigation property relApiTabApiReObject for relApiTabApiDocument

Operation ID: relApiTabApiDocument.DeleteRelApiTabApiReObject

Parameter:

  • systemId (path): key: systemId of relApiTabApiDocument
  • If-Match (header): ETag

Antworten:

  • 204: Success
  • default:

/relApiTabApiDocument({systemId})/relApiTabApiResponsabilityCenter (GET)

Beschreibung: Get relApiTabApiResponsabilityCenter from relApiTabApiDocument

Operation ID: relApiTabApiDocument.GetRelApiTabApiResponsabilityCenter

Parameter:

  • systemId (path): key: systemId of relApiTabApiDocument
  • $select (query): Select properties to be returned
  • $expand (query): Expand related entities

Antwort bei 200 OK:

...Schema-/Objektdefinition...

/relApiTabApiDocument({systemId})/relApiTabApiResponsabilityCenter (PATCH)

Beschreibung: Update the navigation property relApiTabApiResponsabilityCenter in relApiTabApiDocument

Operation ID: relApiTabApiDocument.UpdateRelApiTabApiResponsabilityCenter

Parameter:

  • systemId (path): key: systemId of relApiTabApiDocument

Antworten:

  • 204: Success
  • default:

/relApiTabApiDocument({systemId})/relApiTabApiResponsabilityCenter (DELETE)

Beschreibung: Delete navigation property relApiTabApiResponsabilityCenter for relApiTabApiDocument

Operation ID: relApiTabApiDocument.DeleteRelApiTabApiResponsabilityCenter

Parameter:

  • systemId (path): key: systemId of relApiTabApiDocument
  • If-Match (header): ETag

Antworten:

  • 204: Success
  • default:

/relApiTabApiDocument({systemId})/relApiTabApiUnitMasterData (GET)

Beschreibung: Get relApiTabApiUnitMasterData from relApiTabApiDocument

Operation ID: relApiTabApiDocument.GetRelApiTabApiUnitMasterData

Parameter:

  • systemId (path): key: systemId of relApiTabApiDocument
  • $select (query): Select properties to be returned
  • $expand (query): Expand related entities

Antwort bei 200 OK:

...Schema-/Objektdefinition...

/relApiTabApiDocument({systemId})/relApiTabApiUnitMasterData (PATCH)

Beschreibung: Update the navigation property relApiTabApiUnitMasterData in relApiTabApiDocument

Operation ID: relApiTabApiDocument.UpdateRelApiTabApiUnitMasterData

Parameter:

  • systemId (path): key: systemId of relApiTabApiDocument

Antworten:

  • 204: Success
  • default:

/relApiTabApiDocument({systemId})/relApiTabApiUnitMasterData (DELETE)

Beschreibung: Delete navigation property relApiTabApiUnitMasterData for relApiTabApiDocument

Operation ID: relApiTabApiDocument.DeleteRelApiTabApiUnitMasterData

Parameter:

  • systemId (path): key: systemId of relApiTabApiDocument
  • If-Match (header): ETag

Antworten:

  • 204: Success
  • default:

/relApiTabApiDocument({systemId})/relApiTabApiUnitsContract (GET)

Beschreibung: Get relApiTabApiUnitsContract from relApiTabApiDocument

Operation ID: relApiTabApiDocument.GetRelApiTabApiUnitsContract

Parameter:

  • systemId (path): key: systemId of relApiTabApiDocument
  • $select (query): Select properties to be returned
  • $expand (query): Expand related entities

Antwort bei 200 OK:

...Schema-/Objektdefinition...

/relApiTabApiDocument({systemId})/relApiTabApiUnitsContract (PATCH)

Beschreibung: Update the navigation property relApiTabApiUnitsContract in relApiTabApiDocument

Operation ID: relApiTabApiDocument.UpdateRelApiTabApiUnitsContract

Parameter:

  • systemId (path): key: systemId of relApiTabApiDocument

Antworten:

  • 204: Success
  • default:

/relApiTabApiDocument({systemId})/relApiTabApiUnitsContract (DELETE)

Beschreibung: Delete navigation property relApiTabApiUnitsContract for relApiTabApiDocument

Operation ID: relApiTabApiDocument.DeleteRelApiTabApiUnitsContract

Parameter:

  • systemId (path): key: systemId of relApiTabApiDocument
  • If-Match (header): ETag

Antworten:

  • 204: Success
  • default:

/relApiTabApiDocument({systemId})/relApiTabApiVendor (GET)

Beschreibung: Get relApiTabApiVendor from relApiTabApiDocument

Operation ID: relApiTabApiDocument.GetRelApiTabApiVendor

Parameter:

  • systemId (path): key: systemId of relApiTabApiDocument
  • $select (query): Select properties to be returned
  • $expand (query): Expand related entities

Antwort bei 200 OK:

...Schema-/Objektdefinition...

/relApiTabApiDocument({systemId})/relApiTabApiVendor (PATCH)

Beschreibung: Update the navigation property relApiTabApiVendor in relApiTabApiDocument

Operation ID: relApiTabApiDocument.UpdateRelApiTabApiVendor

Parameter:

  • systemId (path): key: systemId of relApiTabApiDocument

Antworten:

  • 204: Success
  • default:

/relApiTabApiDocument({systemId})/relApiTabApiVendor (DELETE)

Beschreibung: Delete navigation property relApiTabApiVendor for relApiTabApiDocument

Operation ID: relApiTabApiDocument.DeleteRelApiTabApiVendor

Parameter:

  • systemId (path): key: systemId of relApiTabApiDocument
  • If-Match (header): ETag

Antworten:

  • 204: Success
  • default:

/relApiTabApiDocument({systemId})/stateDocNoProtcollStack (GET)

Beschreibung: Get media content for relApiTabApiDocument from relApiTabApiDocument

Operation ID: relApiTabApiDocument.relApiTabApiDocument.GetStateDocNoProtcollStack

Parameter:

  • systemId (path): key: systemId of relApiTabApiDocument

Antwort bei 200 OK:

...Schema-/Objektdefinition...

/relApiTabApiDocument({systemId})/stateDocNoProtcollStack (PUT)

Beschreibung: Update media content for relApiTabApiDocument in relApiTabApiDocument

Operation ID: relApiTabApiDocument.relApiTabApiDocument.UpdateStateDocNoProtcollStack

Parameter:

  • systemId (path): key: systemId of relApiTabApiDocument

Antworten:

  • 204: Success
  • default:

/relApiTabApiDocumentArchiv (GET)

Beschreibung: Get entities from relApiTabApiDocumentArchiv

Operation ID: relApiTabApiDocumentArchiv.relApiTabApiDocumentArchiv.ListRelApiTabApiDocumentArchiv

Parameter:

  • N/A (N/A):
  • N/A (N/A):
  • N/A (N/A):
  • N/A (N/A):
  • N/A (N/A):
  • $orderby (query): Order items by property values
  • $select (query): Select properties to be returned
  • $expand (query): Expand related entities

Antwort bei 200 OK:

...Schema-/Objektdefinition...

/relApiTabApiDocumentArchiv (POST)

Beschreibung: Add new entity to relApiTabApiDocumentArchiv

Operation ID: relApiTabApiDocumentArchiv.relApiTabApiDocumentArchiv.CreateRelApiTabApiDocumentArchiv

Keine Parameter.

Antworten:

  • 201: Created entity
  • default:

/relApiTabApiDocumentArchiv({systemId}) (GET)

Beschreibung: Get entity from relApiTabApiDocumentArchiv by key

Operation ID: relApiTabApiDocumentArchiv.relApiTabApiDocumentArchiv.GetRelApiTabApiDocumentArchiv

Parameter:

  • systemId (path): key: systemId of relApiTabApiDocumentArchiv
  • $select (query): Select properties to be returned
  • $expand (query): Expand related entities

Antwort bei 200 OK:

...Schema-/Objektdefinition...

/relApiTabApiDocumentArchiv({systemId}) (PATCH)

Beschreibung: Update entity in relApiTabApiDocumentArchiv

Operation ID: relApiTabApiDocumentArchiv.relApiTabApiDocumentArchiv.UpdateRelApiTabApiDocumentArchiv

Parameter:

  • systemId (path): key: systemId of relApiTabApiDocumentArchiv

Antworten:

  • 204: Success
  • default:

/relApiTabApiDocumentArchiv({systemId}) (DELETE)

Beschreibung: Delete entity from relApiTabApiDocumentArchiv

Operation ID: relApiTabApiDocumentArchiv.relApiTabApiDocumentArchiv.DeleteRelApiTabApiDocumentArchiv

Parameter:

  • systemId (path): key: systemId of relApiTabApiDocumentArchiv
  • If-Match (header): ETag

Antworten:

  • 204: Success
  • default:

/relApiTabApiDocumentIndexValue (GET)

Beschreibung: Get entities from relApiTabApiDocumentIndexValue

Operation ID: relApiTabApiDocumentIndexValue.relApiTabApiDocumentIndexValue.ListRelApiTabApiDocumentIndexValue

Parameter:

  • N/A (N/A):
  • N/A (N/A):
  • N/A (N/A):
  • N/A (N/A):
  • N/A (N/A):
  • $orderby (query): Order items by property values
  • $select (query): Select properties to be returned
  • $expand (query): Expand related entities

Antwort bei 200 OK:

...Schema-/Objektdefinition...

/relApiTabApiDocumentIndexValue (POST)

Beschreibung: Add new entity to relApiTabApiDocumentIndexValue

Operation ID: relApiTabApiDocumentIndexValue.relApiTabApiDocumentIndexValue.CreateRelApiTabApiDocumentIndexValue

Keine Parameter.

Antworten:

  • 201: Created entity
  • default:

/relApiTabApiDocumentIndexValue({systemId}) (GET)

Beschreibung: Get entity from relApiTabApiDocumentIndexValue by key

Operation ID: relApiTabApiDocumentIndexValue.relApiTabApiDocumentIndexValue.GetRelApiTabApiDocumentIndexValue

Parameter:

  • systemId (path): key: systemId of relApiTabApiDocumentIndexValue
  • $select (query): Select properties to be returned
  • $expand (query): Expand related entities

Antwort bei 200 OK:

...Schema-/Objektdefinition...

/relApiTabApiDocumentIndexValue({systemId}) (PATCH)

Beschreibung: Update entity in relApiTabApiDocumentIndexValue

Operation ID: relApiTabApiDocumentIndexValue.relApiTabApiDocumentIndexValue.UpdateRelApiTabApiDocumentIndexValue

Parameter:

  • systemId (path): key: systemId of relApiTabApiDocumentIndexValue

Antworten:

  • 204: Success
  • default:

/relApiTabApiDocumentIndexValue({systemId}) (DELETE)

Beschreibung: Delete entity from relApiTabApiDocumentIndexValue

Operation ID: relApiTabApiDocumentIndexValue.relApiTabApiDocumentIndexValue.DeleteRelApiTabApiDocumentIndexValue

Parameter:

  • systemId (path): key: systemId of relApiTabApiDocumentIndexValue
  • If-Match (header): ETag

Antworten:

  • 204: Success
  • default:

/relApiTabApiDocumentIndexValue({systemId})/relApiTabApiDocument (GET)

Beschreibung: Get relApiTabApiDocument from relApiTabApiDocumentIndexValue

Operation ID: relApiTabApiDocumentIndexValue.GetRelApiTabApiDocument

Parameter:

  • systemId (path): key: systemId of relApiTabApiDocumentIndexValue
  • $select (query): Select properties to be returned
  • $expand (query): Expand related entities

Antwort bei 200 OK:

...Schema-/Objektdefinition...

/relApiTabApiDocumentIndexValue({systemId})/relApiTabApiDocument (PATCH)

Beschreibung: Update the navigation property relApiTabApiDocument in relApiTabApiDocumentIndexValue

Operation ID: relApiTabApiDocumentIndexValue.UpdateRelApiTabApiDocument

Parameter:

  • systemId (path): key: systemId of relApiTabApiDocumentIndexValue

Antworten:

  • 204: Success
  • default:

/relApiTabApiDocumentIndexValue({systemId})/relApiTabApiDocument (DELETE)

Beschreibung: Delete navigation property relApiTabApiDocument for relApiTabApiDocumentIndexValue

Operation ID: relApiTabApiDocumentIndexValue.DeleteRelApiTabApiDocument

Parameter:

  • systemId (path): key: systemId of relApiTabApiDocumentIndexValue
  • If-Match (header): ETag

Antworten:

  • 204: Success
  • default:

/relApiTabApiDocumentIndexValue({systemId})/relApiTabApiDocument/attachment (GET)

Beschreibung: Get media content for the navigation property relApiTabApiDocument from relApiTabApiDocumentIndexValue

Operation ID: relApiTabApiDocumentIndexValue.GetRelApiTabApiDocumentAttachment

Parameter:

  • systemId (path): key: systemId of relApiTabApiDocumentIndexValue

Antwort bei 200 OK:

...Schema-/Objektdefinition...

/relApiTabApiDocumentIndexValue({systemId})/relApiTabApiDocument/attachment (PUT)

Beschreibung: Update media content for the navigation property relApiTabApiDocument in relApiTabApiDocumentIndexValue

Operation ID: relApiTabApiDocumentIndexValue.UpdateRelApiTabApiDocumentAttachment

Parameter:

  • systemId (path): key: systemId of relApiTabApiDocumentIndexValue

Antworten:

  • 204: Success
  • default:

/relApiTabApiDocumentIndexValue({systemId})/relApiTabApiDocument/processErrorStack (GET)

Beschreibung: Get media content for the navigation property relApiTabApiDocument from relApiTabApiDocumentIndexValue

Operation ID: relApiTabApiDocumentIndexValue.GetRelApiTabApiDocumentProcessErrorStack

Parameter:

  • systemId (path): key: systemId of relApiTabApiDocumentIndexValue

Antwort bei 200 OK:

...Schema-/Objektdefinition...

/relApiTabApiDocumentIndexValue({systemId})/relApiTabApiDocument/processErrorStack (PUT)

Beschreibung: Update media content for the navigation property relApiTabApiDocument in relApiTabApiDocumentIndexValue

Operation ID: relApiTabApiDocumentIndexValue.UpdateRelApiTabApiDocumentProcessErrorStack

Parameter:

  • systemId (path): key: systemId of relApiTabApiDocumentIndexValue

Antworten:

  • 204: Success
  • default:

/relApiTabApiDocumentIndexValue({systemId})/relApiTabApiDocument/stateDocNoProtcollStack (GET)

Beschreibung: Get media content for the navigation property relApiTabApiDocument from relApiTabApiDocumentIndexValue

Operation ID: relApiTabApiDocumentIndexValue.GetRelApiTabApiDocumentStateDocNoProtcollStack

Parameter:

  • systemId (path): key: systemId of relApiTabApiDocumentIndexValue

Antwort bei 200 OK:

...Schema-/Objektdefinition...

/relApiTabApiDocumentIndexValue({systemId})/relApiTabApiDocument/stateDocNoProtcollStack (PUT)

Beschreibung: Update media content for the navigation property relApiTabApiDocument in relApiTabApiDocumentIndexValue

Operation ID: relApiTabApiDocumentIndexValue.UpdateRelApiTabApiDocumentStateDocNoProtcollStack

Parameter:

  • systemId (path): key: systemId of relApiTabApiDocumentIndexValue

Antworten:

  • 204: Success
  • default:

/relApiTabApiDocumentIndexValue({systemId})/relApiTabApiDocumentArchiv (GET)

Beschreibung: Get relApiTabApiDocumentArchiv from relApiTabApiDocumentIndexValue

Operation ID: relApiTabApiDocumentIndexValue.GetRelApiTabApiDocumentArchiv

Parameter:

  • systemId (path): key: systemId of relApiTabApiDocumentIndexValue
  • $select (query): Select properties to be returned
  • $expand (query): Expand related entities

Antwort bei 200 OK:

...Schema-/Objektdefinition...

/relApiTabApiDocumentIndexValue({systemId})/relApiTabApiDocumentArchiv (PATCH)

Beschreibung: Update the navigation property relApiTabApiDocumentArchiv in relApiTabApiDocumentIndexValue

Operation ID: relApiTabApiDocumentIndexValue.UpdateRelApiTabApiDocumentArchiv

Parameter:

  • systemId (path): key: systemId of relApiTabApiDocumentIndexValue

Antworten:

  • 204: Success
  • default:

/relApiTabApiDocumentIndexValue({systemId})/relApiTabApiDocumentArchiv (DELETE)

Beschreibung: Delete navigation property relApiTabApiDocumentArchiv for relApiTabApiDocumentIndexValue

Operation ID: relApiTabApiDocumentIndexValue.DeleteRelApiTabApiDocumentArchiv

Parameter:

  • systemId (path): key: systemId of relApiTabApiDocumentIndexValue
  • If-Match (header): ETag

Antworten:

  • 204: Success
  • default:

/relApiTabApiEditor (GET)

Beschreibung: Get entities from relApiTabApiEditor

Operation ID: relApiTabApiEditor.relApiTabApiEditor.ListRelApiTabApiEditor

Parameter:

  • N/A (N/A):
  • N/A (N/A):
  • N/A (N/A):
  • N/A (N/A):
  • N/A (N/A):
  • $orderby (query): Order items by property values
  • $select (query): Select properties to be returned
  • $expand (query): Expand related entities

Antwort bei 200 OK:

...Schema-/Objektdefinition...

/relApiTabApiEditor (POST)

Beschreibung: Add new entity to relApiTabApiEditor

Operation ID: relApiTabApiEditor.relApiTabApiEditor.CreateRelApiTabApiEditor

Keine Parameter.

Antworten:

  • 201: Created entity
  • default:

/relApiTabApiEditor({systemId}) (GET)

Beschreibung: Get entity from relApiTabApiEditor by key

Operation ID: relApiTabApiEditor.relApiTabApiEditor.GetRelApiTabApiEditor

Parameter:

  • systemId (path): key: systemId of relApiTabApiEditor
  • $select (query): Select properties to be returned
  • $expand (query): Expand related entities

Antwort bei 200 OK:

...Schema-/Objektdefinition...

/relApiTabApiEditor({systemId}) (PATCH)

Beschreibung: Update entity in relApiTabApiEditor

Operation ID: relApiTabApiEditor.relApiTabApiEditor.UpdateRelApiTabApiEditor

Parameter:

  • systemId (path): key: systemId of relApiTabApiEditor

Antworten:

  • 204: Success
  • default:

/relApiTabApiEditor({systemId})/relApiTabApiEditorPart (GET)

Beschreibung: Get relApiTabApiEditorPart from relApiTabApiEditor

Operation ID: relApiTabApiEditor.ListRelApiTabApiEditorPart

Parameter:

  • systemId (path): key: systemId of relApiTabApiEditor
  • N/A (N/A):
  • N/A (N/A):
  • N/A (N/A):
  • N/A (N/A):
  • N/A (N/A):
  • $orderby (query): Order items by property values
  • $select (query): Select properties to be returned
  • $expand (query): Expand related entities

Antwort bei 200 OK:

...Schema-/Objektdefinition...

/relApiTabApiEditor({systemId})/relApiTabApiEditorPart (POST)

Beschreibung: Create new navigation property to relApiTabApiEditorPart for relApiTabApiEditor

Operation ID: relApiTabApiEditor.CreateRelApiTabApiEditorPart

Parameter:

  • systemId (path): key: systemId of relApiTabApiEditor

Antworten:

  • 201: Created navigation property.
  • default:

/relApiTabApiEditor({systemId})/relApiTabApiEditorPart({systemId1}) (GET)

Beschreibung: Get relApiTabApiEditorPart from relApiTabApiEditor

Operation ID: relApiTabApiEditor.GetRelApiTabApiEditorPart

Parameter:

  • systemId (path): key: systemId of relApiTabApiEditor
  • systemId1 (path): key: systemId of relApiTabApiEditorPart
  • $select (query): Select properties to be returned
  • $expand (query): Expand related entities

Antwort bei 200 OK:

...Schema-/Objektdefinition...

/relApiTabApiEditor({systemId})/relApiTabApiEditorPart({systemId1}) (PATCH)

Beschreibung: Update the navigation property relApiTabApiEditorPart in relApiTabApiEditor

Operation ID: relApiTabApiEditor.UpdateRelApiTabApiEditorPart

Parameter:

  • systemId (path): key: systemId of relApiTabApiEditor
  • systemId1 (path): key: systemId of relApiTabApiEditorPart

Antworten:

  • 204: Success
  • default:

/relApiTabApiEditor({systemId})/relApiTabApiEditorPart({systemId1}) (DELETE)

Beschreibung: Delete navigation property relApiTabApiEditorPart for relApiTabApiEditor

Operation ID: relApiTabApiEditor.DeleteRelApiTabApiEditorPart

Parameter:

  • systemId (path): key: systemId of relApiTabApiEditor
  • systemId1 (path): key: systemId of relApiTabApiEditorPart
  • If-Match (header): ETag

Antworten:

  • 204: Success
  • default:

/relApiTabApiEditor({systemId})/relApiTabApiReObject (GET)

Beschreibung: Get relApiTabApiReObject from relApiTabApiEditor

Operation ID: relApiTabApiEditor.GetRelApiTabApiReObject

Parameter:

  • systemId (path): key: systemId of relApiTabApiEditor
  • $select (query): Select properties to be returned
  • $expand (query): Expand related entities

Antwort bei 200 OK:

...Schema-/Objektdefinition...

/relApiTabApiEditor({systemId})/relApiTabApiReObject (PATCH)

Beschreibung: Update the navigation property relApiTabApiReObject in relApiTabApiEditor

Operation ID: relApiTabApiEditor.UpdateRelApiTabApiReObject

Parameter:

  • systemId (path): key: systemId of relApiTabApiEditor

Antworten:

  • 204: Success
  • default:

/relApiTabApiEditor({systemId})/relApiTabApiReObject (DELETE)

Beschreibung: Delete navigation property relApiTabApiReObject for relApiTabApiEditor

Operation ID: relApiTabApiEditor.DeleteRelApiTabApiReObject

Parameter:

  • systemId (path): key: systemId of relApiTabApiEditor
  • If-Match (header): ETag

Antworten:

  • 204: Success
  • default:

/relApiTabApiEditor({systemId})/relApiTabApiSalespersonPurchaser (GET)

Beschreibung: Get relApiTabApiSalespersonPurchaser from relApiTabApiEditor

Operation ID: relApiTabApiEditor.ListRelApiTabApiSalespersonPurchaser

Parameter:

  • systemId (path): key: systemId of relApiTabApiEditor
  • N/A (N/A):
  • N/A (N/A):
  • N/A (N/A):
  • N/A (N/A):
  • N/A (N/A):
  • $orderby (query): Order items by property values
  • $select (query): Select properties to be returned
  • $expand (query): Expand related entities

Antwort bei 200 OK:

...Schema-/Objektdefinition...

/relApiTabApiEditor({systemId})/relApiTabApiSalespersonPurchaser (POST)

Beschreibung: Create new navigation property to relApiTabApiSalespersonPurchaser for relApiTabApiEditor

Operation ID: relApiTabApiEditor.CreateRelApiTabApiSalespersonPurchaser

Parameter:

  • systemId (path): key: systemId of relApiTabApiEditor

Antworten:

  • 201: Created navigation property.
  • default:

/relApiTabApiEditor({systemId})/relApiTabApiSalespersonPurchaser({systemId1}) (GET)

Beschreibung: Get relApiTabApiSalespersonPurchaser from relApiTabApiEditor

Operation ID: relApiTabApiEditor.GetRelApiTabApiSalespersonPurchaser

Parameter:

  • systemId (path): key: systemId of relApiTabApiEditor
  • systemId1 (path): key: systemId of relApiTabApiSalespersonPurchaser
  • $select (query): Select properties to be returned
  • $expand (query): Expand related entities

Antwort bei 200 OK:

...Schema-/Objektdefinition...

/relApiTabApiEditor({systemId})/relApiTabApiSalespersonPurchaser({systemId1}) (PATCH)

Beschreibung: Update the navigation property relApiTabApiSalespersonPurchaser in relApiTabApiEditor

Operation ID: relApiTabApiEditor.UpdateRelApiTabApiSalespersonPurchaser

Parameter:

  • systemId (path): key: systemId of relApiTabApiEditor
  • systemId1 (path): key: systemId of relApiTabApiSalespersonPurchaser

Antworten:

  • 204: Success
  • default:

/relApiTabApiEditor({systemId})/relApiTabApiSalespersonPurchaser({systemId1}) (DELETE)

Beschreibung: Delete navigation property relApiTabApiSalespersonPurchaser for relApiTabApiEditor

Operation ID: relApiTabApiEditor.DeleteRelApiTabApiSalespersonPurchaser

Parameter:

  • systemId (path): key: systemId of relApiTabApiEditor
  • systemId1 (path): key: systemId of relApiTabApiSalespersonPurchaser
  • If-Match (header): ETag

Antworten:

  • 204: Success
  • default:

/relApiTabApiEditorPart (GET)

Beschreibung: Get entities from relApiTabApiEditorPart

Operation ID: relApiTabApiEditorPart.relApiTabApiEditorPart.ListRelApiTabApiEditorPart

Parameter:

  • N/A (N/A):
  • N/A (N/A):
  • N/A (N/A):
  • N/A (N/A):
  • N/A (N/A):
  • $orderby (query): Order items by property values
  • $select (query): Select properties to be returned
  • $expand (query): Expand related entities

Antwort bei 200 OK:

...Schema-/Objektdefinition...

/relApiTabApiEditorPart (POST)

Beschreibung: Add new entity to relApiTabApiEditorPart

Operation ID: relApiTabApiEditorPart.relApiTabApiEditorPart.CreateRelApiTabApiEditorPart

Keine Parameter.

Antworten:

  • 201: Created entity
  • default:

/relApiTabApiEditorPart({systemId}) (GET)

Beschreibung: Get entity from relApiTabApiEditorPart by key

Operation ID: relApiTabApiEditorPart.relApiTabApiEditorPart.GetRelApiTabApiEditorPart

Parameter:

  • systemId (path): key: systemId of relApiTabApiEditorPart
  • $select (query): Select properties to be returned
  • $expand (query): Expand related entities

Antwort bei 200 OK:

...Schema-/Objektdefinition...

/relApiTabApiEditorPart({systemId}) (PATCH)

Beschreibung: Update entity in relApiTabApiEditorPart

Operation ID: relApiTabApiEditorPart.relApiTabApiEditorPart.UpdateRelApiTabApiEditorPart

Parameter:

  • systemId (path): key: systemId of relApiTabApiEditorPart

Antworten:

  • 204: Success
  • default:

/relApiTabApiExploitationMethod (GET)

Beschreibung: Get entities from relApiTabApiExploitationMethod

Operation ID: relApiTabApiExploitationMethod.relApiTabApiExploitationMethod.ListRelApiTabApiExploitationMethod

Parameter:

  • N/A (N/A):
  • N/A (N/A):
  • N/A (N/A):
  • N/A (N/A):
  • N/A (N/A):
  • $orderby (query): Order items by property values
  • $select (query): Select properties to be returned
  • $expand (query): Expand related entities

Antwort bei 200 OK:

...Schema-/Objektdefinition...

/relApiTabApiExploitationMethod (POST)

Beschreibung: Add new entity to relApiTabApiExploitationMethod

Operation ID: relApiTabApiExploitationMethod.relApiTabApiExploitationMethod.CreateRelApiTabApiExploitationMethod

Keine Parameter.

Antworten:

  • 201: Created entity
  • default:

/relApiTabApiExploitationMethod({systemId}) (GET)

Beschreibung: Get entity from relApiTabApiExploitationMethod by key

Operation ID: relApiTabApiExploitationMethod.relApiTabApiExploitationMethod.GetRelApiTabApiExploitationMethod

Parameter:

  • systemId (path): key: systemId of relApiTabApiExploitationMethod
  • $select (query): Select properties to be returned
  • $expand (query): Expand related entities

Antwort bei 200 OK:

...Schema-/Objektdefinition...

/relApiTabApiExploitationMethod({systemId}) (PATCH)

Beschreibung: Update entity in relApiTabApiExploitationMethod

Operation ID: relApiTabApiExploitationMethod.relApiTabApiExploitationMethod.UpdateRelApiTabApiExploitationMethod

Parameter:

  • systemId (path): key: systemId of relApiTabApiExploitationMethod

Antworten:

  • 204: Success
  • default:

/relApiTabApiExploitationMethod({systemId}) (DELETE)

Beschreibung: Delete entity from relApiTabApiExploitationMethod

Operation ID: relApiTabApiExploitationMethod.relApiTabApiExploitationMethod.DeleteRelApiTabApiExploitationMethod

Parameter:

  • systemId (path): key: systemId of relApiTabApiExploitationMethod
  • If-Match (header): ETag

Antworten:

  • 204: Success
  • default:

Beschreibung: Get entities from relApiTabApiLinks

Operation ID: relApiTabApiLinks.relApiTabApiLinks.ListRelApiTabApiLinks

Parameter:

  • N/A (N/A):
  • N/A (N/A):
  • N/A (N/A):
  • N/A (N/A):
  • N/A (N/A):
  • $orderby (query): Order items by property values
  • $select (query): Select properties to be returned
  • $expand (query): Expand related entities

Antwort bei 200 OK:

...Schema-/Objektdefinition...

/relApiTabApiLinks (POST)

Beschreibung: Add new entity to relApiTabApiLinks

Operation ID: relApiTabApiLinks.relApiTabApiLinks.CreateRelApiTabApiLinks

Keine Parameter.

Antworten:

  • 201: Created entity
  • default:

/relApiTabApiLinks({systemId}) (GET)

Beschreibung: Get entity from relApiTabApiLinks by key

Operation ID: relApiTabApiLinks.relApiTabApiLinks.GetRelApiTabApiLinks

Parameter:

  • systemId (path): key: systemId of relApiTabApiLinks
  • $select (query): Select properties to be returned
  • $expand (query): Expand related entities

Antwort bei 200 OK:

...Schema-/Objektdefinition...

/relApiTabApiLinks({systemId}) (PATCH)

Beschreibung: Update entity in relApiTabApiLinks

Operation ID: relApiTabApiLinks.relApiTabApiLinks.UpdateRelApiTabApiLinks

Parameter:

  • systemId (path): key: systemId of relApiTabApiLinks

Antworten:

  • 204: Success
  • default:

/relApiTabApiLinks({systemId})/note (GET)

Beschreibung: Get media content for relApiTabApiLinks from relApiTabApiLinks

Operation ID: relApiTabApiLinks.relApiTabApiLinks.GetNote

Parameter:

  • systemId (path): key: systemId of relApiTabApiLinks

Antwort bei 200 OK:

...Schema-/Objektdefinition...

/relApiTabApiLinks({systemId})/note (PUT)

Beschreibung: Update media content for relApiTabApiLinks in relApiTabApiLinks

Operation ID: relApiTabApiLinks.relApiTabApiLinks.UpdateNote

Parameter:

  • systemId (path): key: systemId of relApiTabApiLinks

Antworten:

  • 204: Success
  • default:

/relApiTabApiLocationFloor (GET)

Beschreibung: Get entities from relApiTabApiLocationFloor

Operation ID: relApiTabApiLocationFloor.relApiTabApiLocationFloor.ListRelApiTabApiLocationFloor

Parameter:

  • N/A (N/A):
  • N/A (N/A):
  • N/A (N/A):
  • N/A (N/A):
  • N/A (N/A):
  • $orderby (query): Order items by property values
  • $select (query): Select properties to be returned
  • $expand (query): Expand related entities

Antwort bei 200 OK:

...Schema-/Objektdefinition...

/relApiTabApiLocationFloor (POST)

Beschreibung: Add new entity to relApiTabApiLocationFloor

Operation ID: relApiTabApiLocationFloor.relApiTabApiLocationFloor.CreateRelApiTabApiLocationFloor

Keine Parameter.

Antworten:

  • 201: Created entity
  • default:

/relApiTabApiLocationFloor({systemId}) (GET)

Beschreibung: Get entity from relApiTabApiLocationFloor by key

Operation ID: relApiTabApiLocationFloor.relApiTabApiLocationFloor.GetRelApiTabApiLocationFloor

Parameter:

  • systemId (path): key: systemId of relApiTabApiLocationFloor
  • $select (query): Select properties to be returned
  • $expand (query): Expand related entities

Antwort bei 200 OK:

...Schema-/Objektdefinition...

/relApiTabApiLocationFloor({systemId}) (PATCH)

Beschreibung: Update entity in relApiTabApiLocationFloor

Operation ID: relApiTabApiLocationFloor.relApiTabApiLocationFloor.UpdateRelApiTabApiLocationFloor

Parameter:

  • systemId (path): key: systemId of relApiTabApiLocationFloor

Antworten:

  • 204: Success
  • default:

/relApiTabApiMeterMasterData (GET)

Beschreibung: Get entities from relApiTabApiMeterMasterData

Operation ID: relApiTabApiMeterMasterData.relApiTabApiMeterMasterData.ListRelApiTabApiMeterMasterData

Parameter:

  • N/A (N/A):
  • N/A (N/A):
  • N/A (N/A):
  • N/A (N/A):
  • N/A (N/A):
  • $orderby (query): Order items by property values
  • $select (query): Select properties to be returned
  • $expand (query): Expand related entities

Antwort bei 200 OK:

...Schema-/Objektdefinition...

/relApiTabApiMeterMasterData (POST)

Beschreibung: Add new entity to relApiTabApiMeterMasterData

Operation ID: relApiTabApiMeterMasterData.relApiTabApiMeterMasterData.CreateRelApiTabApiMeterMasterData

Keine Parameter.

Antworten:

  • 201: Created entity
  • default:

/relApiTabApiMeterMasterData({systemId}) (GET)

Beschreibung: Get entity from relApiTabApiMeterMasterData by key

Operation ID: relApiTabApiMeterMasterData.relApiTabApiMeterMasterData.GetRelApiTabApiMeterMasterData

Parameter:

  • systemId (path): key: systemId of relApiTabApiMeterMasterData
  • $select (query): Select properties to be returned
  • $expand (query): Expand related entities

Antwort bei 200 OK:

...Schema-/Objektdefinition...

/relApiTabApiMeterMasterData({systemId}) (PATCH)

Beschreibung: Update entity in relApiTabApiMeterMasterData

Operation ID: relApiTabApiMeterMasterData.relApiTabApiMeterMasterData.UpdateRelApiTabApiMeterMasterData

Parameter:

  • systemId (path): key: systemId of relApiTabApiMeterMasterData

Antworten:

  • 204: Success
  • default:

/relApiTabApiMeterMasterData({systemId})/relApiTabApiLocationFloor (GET)

Beschreibung: Get relApiTabApiLocationFloor from relApiTabApiMeterMasterData

Operation ID: relApiTabApiMeterMasterData.GetRelApiTabApiLocationFloor

Parameter:

  • systemId (path): key: systemId of relApiTabApiMeterMasterData
  • $select (query): Select properties to be returned
  • $expand (query): Expand related entities

Antwort bei 200 OK:

...Schema-/Objektdefinition...

/relApiTabApiMeterMasterData({systemId})/relApiTabApiLocationFloor (PATCH)

Beschreibung: Update the navigation property relApiTabApiLocationFloor in relApiTabApiMeterMasterData

Operation ID: relApiTabApiMeterMasterData.UpdateRelApiTabApiLocationFloor

Parameter:

  • systemId (path): key: systemId of relApiTabApiMeterMasterData

Antworten:

  • 204: Success
  • default:

/relApiTabApiMeterMasterData({systemId})/relApiTabApiLocationFloor (DELETE)

Beschreibung: Delete navigation property relApiTabApiLocationFloor for relApiTabApiMeterMasterData

Operation ID: relApiTabApiMeterMasterData.DeleteRelApiTabApiLocationFloor

Parameter:

  • systemId (path): key: systemId of relApiTabApiMeterMasterData
  • If-Match (header): ETag

Antworten:

  • 204: Success
  • default:

/relApiTabApiMeterMasterData({systemId})/relApiTabApiObjectBuilding (GET)

Beschreibung: Get relApiTabApiObjectBuilding from relApiTabApiMeterMasterData

Operation ID: relApiTabApiMeterMasterData.GetRelApiTabApiObjectBuilding

Parameter:

  • systemId (path): key: systemId of relApiTabApiMeterMasterData
  • $select (query): Select properties to be returned
  • $expand (query): Expand related entities

Antwort bei 200 OK:

...Schema-/Objektdefinition...

/relApiTabApiMeterMasterData({systemId})/relApiTabApiObjectBuilding (PATCH)

Beschreibung: Update the navigation property relApiTabApiObjectBuilding in relApiTabApiMeterMasterData

Operation ID: relApiTabApiMeterMasterData.UpdateRelApiTabApiObjectBuilding

Parameter:

  • systemId (path): key: systemId of relApiTabApiMeterMasterData

Antworten:

  • 204: Success
  • default:

/relApiTabApiMeterMasterData({systemId})/relApiTabApiObjectBuilding (DELETE)

Beschreibung: Delete navigation property relApiTabApiObjectBuilding for relApiTabApiMeterMasterData

Operation ID: relApiTabApiMeterMasterData.DeleteRelApiTabApiObjectBuilding

Parameter:

  • systemId (path): key: systemId of relApiTabApiMeterMasterData
  • If-Match (header): ETag

Antworten:

  • 204: Success
  • default:

/relApiTabApiMeterMasterData({systemId})/relApiTabApiReObject (GET)

Beschreibung: Get relApiTabApiReObject from relApiTabApiMeterMasterData

Operation ID: relApiTabApiMeterMasterData.GetRelApiTabApiReObject

Parameter:

  • systemId (path): key: systemId of relApiTabApiMeterMasterData
  • $select (query): Select properties to be returned
  • $expand (query): Expand related entities

Antwort bei 200 OK:

...Schema-/Objektdefinition...

/relApiTabApiMeterMasterData({systemId})/relApiTabApiReObject (PATCH)

Beschreibung: Update the navigation property relApiTabApiReObject in relApiTabApiMeterMasterData

Operation ID: relApiTabApiMeterMasterData.UpdateRelApiTabApiReObject

Parameter:

  • systemId (path): key: systemId of relApiTabApiMeterMasterData

Antworten:

  • 204: Success
  • default:

/relApiTabApiMeterMasterData({systemId})/relApiTabApiReObject (DELETE)

Beschreibung: Delete navigation property relApiTabApiReObject for relApiTabApiMeterMasterData

Operation ID: relApiTabApiMeterMasterData.DeleteRelApiTabApiReObject

Parameter:

  • systemId (path): key: systemId of relApiTabApiMeterMasterData
  • If-Match (header): ETag

Antworten:

  • 204: Success
  • default:

/relApiTabApiMeterMasterData({systemId})/relApiTabApiSpaceAndSurface (GET)

Beschreibung: Get relApiTabApiSpaceAndSurface from relApiTabApiMeterMasterData

Operation ID: relApiTabApiMeterMasterData.GetRelApiTabApiSpaceAndSurface

Parameter:

  • systemId (path): key: systemId of relApiTabApiMeterMasterData
  • $select (query): Select properties to be returned
  • $expand (query): Expand related entities

Antwort bei 200 OK:

...Schema-/Objektdefinition...

/relApiTabApiMeterMasterData({systemId})/relApiTabApiSpaceAndSurface (PATCH)

Beschreibung: Update the navigation property relApiTabApiSpaceAndSurface in relApiTabApiMeterMasterData

Operation ID: relApiTabApiMeterMasterData.UpdateRelApiTabApiSpaceAndSurface

Parameter:

  • systemId (path): key: systemId of relApiTabApiMeterMasterData

Antworten:

  • 204: Success
  • default:

/relApiTabApiMeterMasterData({systemId})/relApiTabApiSpaceAndSurface (DELETE)

Beschreibung: Delete navigation property relApiTabApiSpaceAndSurface for relApiTabApiMeterMasterData

Operation ID: relApiTabApiMeterMasterData.DeleteRelApiTabApiSpaceAndSurface

Parameter:

  • systemId (path): key: systemId of relApiTabApiMeterMasterData
  • If-Match (header): ETag

Antworten:

  • 204: Success
  • default:

/relApiTabApiMeterMasterData({systemId})/relApiTabApiUnitMasterData (GET)

Beschreibung: Get relApiTabApiUnitMasterData from relApiTabApiMeterMasterData

Operation ID: relApiTabApiMeterMasterData.GetRelApiTabApiUnitMasterData

Parameter:

  • systemId (path): key: systemId of relApiTabApiMeterMasterData
  • $select (query): Select properties to be returned
  • $expand (query): Expand related entities

Antwort bei 200 OK:

...Schema-/Objektdefinition...

/relApiTabApiMeterMasterData({systemId})/relApiTabApiUnitMasterData (PATCH)

Beschreibung: Update the navigation property relApiTabApiUnitMasterData in relApiTabApiMeterMasterData

Operation ID: relApiTabApiMeterMasterData.UpdateRelApiTabApiUnitMasterData

Parameter:

  • systemId (path): key: systemId of relApiTabApiMeterMasterData

Antworten:

  • 204: Success
  • default:

/relApiTabApiMeterMasterData({systemId})/relApiTabApiUnitMasterData (DELETE)

Beschreibung: Delete navigation property relApiTabApiUnitMasterData for relApiTabApiMeterMasterData

Operation ID: relApiTabApiMeterMasterData.DeleteRelApiTabApiUnitMasterData

Parameter:

  • systemId (path): key: systemId of relApiTabApiMeterMasterData
  • If-Match (header): ETag

Antworten:

  • 204: Success
  • default:

/relApiTabApiMeterReading (GET)

Beschreibung: Get entities from relApiTabApiMeterReading

Operation ID: relApiTabApiMeterReading.relApiTabApiMeterReading.ListRelApiTabApiMeterReading

Parameter:

  • N/A (N/A):
  • N/A (N/A):
  • N/A (N/A):
  • N/A (N/A):
  • N/A (N/A):
  • $orderby (query): Order items by property values
  • $select (query): Select properties to be returned
  • $expand (query): Expand related entities

Antwort bei 200 OK:

...Schema-/Objektdefinition...

/relApiTabApiMeterReading (POST)

Beschreibung: Add new entity to relApiTabApiMeterReading

Operation ID: relApiTabApiMeterReading.relApiTabApiMeterReading.CreateRelApiTabApiMeterReading

Keine Parameter.

Antworten:

  • 201: Created entity
  • default:

/relApiTabApiMeterReading({systemId}) (GET)

Beschreibung: Get entity from relApiTabApiMeterReading by key

Operation ID: relApiTabApiMeterReading.relApiTabApiMeterReading.GetRelApiTabApiMeterReading

Parameter:

  • systemId (path): key: systemId of relApiTabApiMeterReading
  • $select (query): Select properties to be returned
  • $expand (query): Expand related entities

Antwort bei 200 OK:

...Schema-/Objektdefinition...

/relApiTabApiMeterReading({systemId}) (PATCH)

Beschreibung: Update entity in relApiTabApiMeterReading

Operation ID: relApiTabApiMeterReading.relApiTabApiMeterReading.UpdateRelApiTabApiMeterReading

Parameter:

  • systemId (path): key: systemId of relApiTabApiMeterReading

Antworten:

  • 204: Success
  • default:

/relApiTabApiMeterReading({systemId})/relApiTabApiMeterMasterData (GET)

Beschreibung: Get relApiTabApiMeterMasterData from relApiTabApiMeterReading

Operation ID: relApiTabApiMeterReading.GetRelApiTabApiMeterMasterData

Parameter:

  • systemId (path): key: systemId of relApiTabApiMeterReading
  • $select (query): Select properties to be returned
  • $expand (query): Expand related entities

Antwort bei 200 OK:

...Schema-/Objektdefinition...

/relApiTabApiMeterReading({systemId})/relApiTabApiMeterMasterData (PATCH)

Beschreibung: Update the navigation property relApiTabApiMeterMasterData in relApiTabApiMeterReading

Operation ID: relApiTabApiMeterReading.UpdateRelApiTabApiMeterMasterData

Parameter:

  • systemId (path): key: systemId of relApiTabApiMeterReading

Antworten:

  • 204: Success
  • default:

/relApiTabApiMeterReading({systemId})/relApiTabApiMeterMasterData (DELETE)

Beschreibung: Delete navigation property relApiTabApiMeterMasterData for relApiTabApiMeterReading

Operation ID: relApiTabApiMeterReading.DeleteRelApiTabApiMeterMasterData

Parameter:

  • systemId (path): key: systemId of relApiTabApiMeterReading
  • If-Match (header): ETag

Antworten:

  • 204: Success
  • default:

/relApiTabApiMeterReading({systemId})/relApiTabApiReObject (GET)

Beschreibung: Get relApiTabApiReObject from relApiTabApiMeterReading

Operation ID: relApiTabApiMeterReading.GetRelApiTabApiReObject

Parameter:

  • systemId (path): key: systemId of relApiTabApiMeterReading
  • $select (query): Select properties to be returned
  • $expand (query): Expand related entities

Antwort bei 200 OK:

...Schema-/Objektdefinition...

/relApiTabApiMeterReading({systemId})/relApiTabApiReObject (PATCH)

Beschreibung: Update the navigation property relApiTabApiReObject in relApiTabApiMeterReading

Operation ID: relApiTabApiMeterReading.UpdateRelApiTabApiReObject

Parameter:

  • systemId (path): key: systemId of relApiTabApiMeterReading

Antworten:

  • 204: Success
  • default:

/relApiTabApiMeterReading({systemId})/relApiTabApiReObject (DELETE)

Beschreibung: Delete navigation property relApiTabApiReObject for relApiTabApiMeterReading

Operation ID: relApiTabApiMeterReading.DeleteRelApiTabApiReObject

Parameter:

  • systemId (path): key: systemId of relApiTabApiMeterReading
  • If-Match (header): ETag

Antworten:

  • 204: Success
  • default:

/relApiTabApiMeterReading({systemId})/relApiTabApiUnitsContract (GET)

Beschreibung: Get relApiTabApiUnitsContract from relApiTabApiMeterReading

Operation ID: relApiTabApiMeterReading.GetRelApiTabApiUnitsContract

Parameter:

  • systemId (path): key: systemId of relApiTabApiMeterReading
  • $select (query): Select properties to be returned
  • $expand (query): Expand related entities

Antwort bei 200 OK:

...Schema-/Objektdefinition...

/relApiTabApiMeterReading({systemId})/relApiTabApiUnitsContract (PATCH)

Beschreibung: Update the navigation property relApiTabApiUnitsContract in relApiTabApiMeterReading

Operation ID: relApiTabApiMeterReading.UpdateRelApiTabApiUnitsContract

Parameter:

  • systemId (path): key: systemId of relApiTabApiMeterReading

Antworten:

  • 204: Success
  • default:

/relApiTabApiMeterReading({systemId})/relApiTabApiUnitsContract (DELETE)

Beschreibung: Delete navigation property relApiTabApiUnitsContract for relApiTabApiMeterReading

Operation ID: relApiTabApiMeterReading.DeleteRelApiTabApiUnitsContract

Parameter:

  • systemId (path): key: systemId of relApiTabApiMeterReading
  • If-Match (header): ETag

Antworten:

  • 204: Success
  • default:

/relApiTabApiObjectBuilding (GET)

Beschreibung: Get entities from relApiTabApiObjectBuilding

Operation ID: relApiTabApiObjectBuilding.relApiTabApiObjectBuilding.ListRelApiTabApiObjectBuilding

Parameter:

  • N/A (N/A):
  • N/A (N/A):
  • N/A (N/A):
  • N/A (N/A):
  • N/A (N/A):
  • $orderby (query): Order items by property values
  • $select (query): Select properties to be returned
  • $expand (query): Expand related entities

Antwort bei 200 OK:

...Schema-/Objektdefinition...

/relApiTabApiObjectBuilding (POST)

Beschreibung: Add new entity to relApiTabApiObjectBuilding

Operation ID: relApiTabApiObjectBuilding.relApiTabApiObjectBuilding.CreateRelApiTabApiObjectBuilding

Keine Parameter.

Antworten:

  • 201: Created entity
  • default:

/relApiTabApiObjectBuilding({systemId}) (GET)

Beschreibung: Get entity from relApiTabApiObjectBuilding by key

Operation ID: relApiTabApiObjectBuilding.relApiTabApiObjectBuilding.GetRelApiTabApiObjectBuilding

Parameter:

  • systemId (path): key: systemId of relApiTabApiObjectBuilding
  • $select (query): Select properties to be returned
  • $expand (query): Expand related entities

Antwort bei 200 OK:

...Schema-/Objektdefinition...

/relApiTabApiObjectBuilding({systemId}) (PATCH)

Beschreibung: Update entity in relApiTabApiObjectBuilding

Operation ID: relApiTabApiObjectBuilding.relApiTabApiObjectBuilding.UpdateRelApiTabApiObjectBuilding

Parameter:

  • systemId (path): key: systemId of relApiTabApiObjectBuilding

Antworten:

  • 204: Success
  • default:

/relApiTabApiObjectBuilding({systemId})/relApiTabApiExploitationMethod (GET)

Beschreibung: Get relApiTabApiExploitationMethod from relApiTabApiObjectBuilding

Operation ID: relApiTabApiObjectBuilding.GetRelApiTabApiExploitationMethod

Parameter:

  • systemId (path): key: systemId of relApiTabApiObjectBuilding
  • $select (query): Select properties to be returned
  • $expand (query): Expand related entities

Antwort bei 200 OK:

...Schema-/Objektdefinition...

/relApiTabApiObjectBuilding({systemId})/relApiTabApiExploitationMethod (PATCH)

Beschreibung: Update the navigation property relApiTabApiExploitationMethod in relApiTabApiObjectBuilding

Operation ID: relApiTabApiObjectBuilding.UpdateRelApiTabApiExploitationMethod

Parameter:

  • systemId (path): key: systemId of relApiTabApiObjectBuilding

Antworten:

  • 204: Success
  • default:

/relApiTabApiObjectBuilding({systemId})/relApiTabApiExploitationMethod (DELETE)

Beschreibung: Delete navigation property relApiTabApiExploitationMethod for relApiTabApiObjectBuilding

Operation ID: relApiTabApiObjectBuilding.DeleteRelApiTabApiExploitationMethod

Parameter:

  • systemId (path): key: systemId of relApiTabApiObjectBuilding
  • If-Match (header): ETag

Antworten:

  • 204: Success
  • default:

/relApiTabApiObjectBuilding({systemId})/relApiTabApiReObject (GET)

Beschreibung: Get relApiTabApiReObject from relApiTabApiObjectBuilding

Operation ID: relApiTabApiObjectBuilding.GetRelApiTabApiReObject

Parameter:

  • systemId (path): key: systemId of relApiTabApiObjectBuilding
  • $select (query): Select properties to be returned
  • $expand (query): Expand related entities

Antwort bei 200 OK:

...Schema-/Objektdefinition...

/relApiTabApiObjectBuilding({systemId})/relApiTabApiReObject (PATCH)

Beschreibung: Update the navigation property relApiTabApiReObject in relApiTabApiObjectBuilding

Operation ID: relApiTabApiObjectBuilding.UpdateRelApiTabApiReObject

Parameter:

  • systemId (path): key: systemId of relApiTabApiObjectBuilding

Antworten:

  • 204: Success
  • default:

/relApiTabApiObjectBuilding({systemId})/relApiTabApiReObject (DELETE)

Beschreibung: Delete navigation property relApiTabApiReObject for relApiTabApiObjectBuilding

Operation ID: relApiTabApiObjectBuilding.DeleteRelApiTabApiReObject

Parameter:

  • systemId (path): key: systemId of relApiTabApiObjectBuilding
  • If-Match (header): ETag

Antworten:

  • 204: Success
  • default:

/relApiTabApiPurchaseOrder (GET)

Beschreibung: Get entities from relApiTabApiPurchaseOrder

Operation ID: relApiTabApiPurchaseOrder.relApiTabApiPurchaseOrder.ListRelApiTabApiPurchaseOrder

Parameter:

  • N/A (N/A):
  • N/A (N/A):
  • N/A (N/A):
  • N/A (N/A):
  • N/A (N/A):
  • $orderby (query): Order items by property values
  • $select (query): Select properties to be returned
  • $expand (query): Expand related entities

Antwort bei 200 OK:

...Schema-/Objektdefinition...

/relApiTabApiPurchaseOrder (POST)

Beschreibung: Add new entity to relApiTabApiPurchaseOrder

Operation ID: relApiTabApiPurchaseOrder.relApiTabApiPurchaseOrder.CreateRelApiTabApiPurchaseOrder

Keine Parameter.

Antworten:

  • 201: Created entity
  • default:

/relApiTabApiPurchaseOrder({systemId}) (GET)

Beschreibung: Get entity from relApiTabApiPurchaseOrder by key

Operation ID: relApiTabApiPurchaseOrder.relApiTabApiPurchaseOrder.GetRelApiTabApiPurchaseOrder

Parameter:

  • systemId (path): key: systemId of relApiTabApiPurchaseOrder
  • $select (query): Select properties to be returned
  • $expand (query): Expand related entities

Antwort bei 200 OK:

...Schema-/Objektdefinition...

/relApiTabApiPurchaseOrder({systemId}) (PATCH)

Beschreibung: Update entity in relApiTabApiPurchaseOrder

Operation ID: relApiTabApiPurchaseOrder.relApiTabApiPurchaseOrder.UpdateRelApiTabApiPurchaseOrder

Parameter:

  • systemId (path): key: systemId of relApiTabApiPurchaseOrder

Antworten:

  • 204: Success
  • default:

/relApiTabApiPurchaseOrder({systemId}) (DELETE)

Beschreibung: Delete entity from relApiTabApiPurchaseOrder

Operation ID: relApiTabApiPurchaseOrder.relApiTabApiPurchaseOrder.DeleteRelApiTabApiPurchaseOrder

Parameter:

  • systemId (path): key: systemId of relApiTabApiPurchaseOrder
  • If-Match (header): ETag

Antworten:

  • 204: Success
  • default:

/relApiTabApiPurchaseOrder({systemId})/attachments (GET)

Beschreibung: Get attachments from relApiTabApiPurchaseOrder

Operation ID: relApiTabApiPurchaseOrder.ListAttachments

Parameter:

  • systemId (path): key: systemId of relApiTabApiPurchaseOrder
  • N/A (N/A):
  • N/A (N/A):
  • N/A (N/A):
  • N/A (N/A):
  • N/A (N/A):
  • $orderby (query): Order items by property values
  • $select (query): Select properties to be returned
  • $expand (query): Expand related entities

Antwort bei 200 OK:

...Schema-/Objektdefinition...

/relApiTabApiPurchaseOrder({systemId})/attachments (POST)

Beschreibung: Create new navigation property to attachments for relApiTabApiPurchaseOrder

Operation ID: relApiTabApiPurchaseOrder.CreateAttachments

Parameter:

  • systemId (path): key: systemId of relApiTabApiPurchaseOrder

Antworten:

  • 201: Created navigation property.
  • default:

/relApiTabApiPurchaseOrder({systemId})/attachments({id}) (GET)

Beschreibung: Get attachments from relApiTabApiPurchaseOrder

Operation ID: relApiTabApiPurchaseOrder.GetAttachments

Parameter:

  • systemId (path): key: systemId of relApiTabApiPurchaseOrder
  • id (path): key: id of attachment
  • $select (query): Select properties to be returned
  • $expand (query): Expand related entities

Antwort bei 200 OK:

...Schema-/Objektdefinition...

/relApiTabApiPurchaseOrder({systemId})/attachments({id}) (PATCH)

Beschreibung: Update the navigation property attachments in relApiTabApiPurchaseOrder

Operation ID: relApiTabApiPurchaseOrder.UpdateAttachments

Parameter:

  • systemId (path): key: systemId of relApiTabApiPurchaseOrder
  • id (path): key: id of attachment

Antworten:

  • 204: Success
  • default:

/relApiTabApiPurchaseOrder({systemId})/attachments({id}) (DELETE)

Beschreibung: Delete navigation property attachments for relApiTabApiPurchaseOrder

Operation ID: relApiTabApiPurchaseOrder.DeleteAttachments

Parameter:

  • systemId (path): key: systemId of relApiTabApiPurchaseOrder
  • id (path): key: id of attachment
  • If-Match (header): ETag

Antworten:

  • 204: Success
  • default:

/relApiTabApiPurchaseOrder({systemId})/attachments({id})/attachmentContent (GET)

Beschreibung: Get media content for the navigation property attachments from relApiTabApiPurchaseOrder

Operation ID: relApiTabApiPurchaseOrder.GetAttachmentsAttachmentContent

Parameter:

  • systemId (path): key: systemId of relApiTabApiPurchaseOrder
  • id (path): key: id of attachment

Antwort bei 200 OK:

...Schema-/Objektdefinition...

/relApiTabApiPurchaseOrder({systemId})/attachments({id})/attachmentContent (PUT)

Beschreibung: Update media content for the navigation property attachments in relApiTabApiPurchaseOrder

Operation ID: relApiTabApiPurchaseOrder.UpdateAttachmentsAttachmentContent

Parameter:

  • systemId (path): key: systemId of relApiTabApiPurchaseOrder
  • id (path): key: id of attachment

Antworten:

  • 204: Success
  • default:

/relApiTabApiPurchaseOrder({systemId})/dimensionSetLines (GET)

Beschreibung: Get dimensionSetLines from relApiTabApiPurchaseOrder

Operation ID: relApiTabApiPurchaseOrder.ListDimensionSetLines

Parameter:

  • systemId (path): key: systemId of relApiTabApiPurchaseOrder
  • N/A (N/A):
  • N/A (N/A):
  • N/A (N/A):
  • N/A (N/A):
  • N/A (N/A):
  • $orderby (query): Order items by property values
  • $select (query): Select properties to be returned
  • $expand (query): Expand related entities

Antwort bei 200 OK:

...Schema-/Objektdefinition...

/relApiTabApiPurchaseOrder({systemId})/dimensionSetLines (POST)

Beschreibung: Create new navigation property to dimensionSetLines for relApiTabApiPurchaseOrder

Operation ID: relApiTabApiPurchaseOrder.CreateDimensionSetLines

Parameter:

  • systemId (path): key: systemId of relApiTabApiPurchaseOrder

Antworten:

  • 201: Created navigation property.
  • default:

/relApiTabApiPurchaseOrder({systemId})/dimensionSetLines({id}) (GET)

Beschreibung: Get dimensionSetLines from relApiTabApiPurchaseOrder

Operation ID: relApiTabApiPurchaseOrder.GetDimensionSetLines

Parameter:

  • systemId (path): key: systemId of relApiTabApiPurchaseOrder
  • id (path): key: id of dimensionSetLine
  • $select (query): Select properties to be returned
  • $expand (query): Expand related entities

Antwort bei 200 OK:

...Schema-/Objektdefinition...

/relApiTabApiPurchaseOrder({systemId})/dimensionSetLines({id}) (PATCH)

Beschreibung: Update the navigation property dimensionSetLines in relApiTabApiPurchaseOrder

Operation ID: relApiTabApiPurchaseOrder.UpdateDimensionSetLines

Parameter:

  • systemId (path): key: systemId of relApiTabApiPurchaseOrder
  • id (path): key: id of dimensionSetLine

Antworten:

  • 204: Success
  • default:

/relApiTabApiPurchaseOrder({systemId})/dimensionSetLines({id}) (DELETE)

Beschreibung: Delete navigation property dimensionSetLines for relApiTabApiPurchaseOrder

Operation ID: relApiTabApiPurchaseOrder.DeleteDimensionSetLines

Parameter:

  • systemId (path): key: systemId of relApiTabApiPurchaseOrder
  • id (path): key: id of dimensionSetLine
  • If-Match (header): ETag

Antworten:

  • 204: Success
  • default:

/relApiTabApiPurchaseOrder({systemId})/documentAttachments (GET)

Beschreibung: Get documentAttachments from relApiTabApiPurchaseOrder

Operation ID: relApiTabApiPurchaseOrder.ListDocumentAttachments

Parameter:

  • systemId (path): key: systemId of relApiTabApiPurchaseOrder
  • N/A (N/A):
  • N/A (N/A):
  • N/A (N/A):
  • N/A (N/A):
  • N/A (N/A):
  • $orderby (query): Order items by property values
  • $select (query): Select properties to be returned
  • $expand (query): Expand related entities

Antwort bei 200 OK:

...Schema-/Objektdefinition...

/relApiTabApiPurchaseOrder({systemId})/documentAttachments (POST)

Beschreibung: Create new navigation property to documentAttachments for relApiTabApiPurchaseOrder

Operation ID: relApiTabApiPurchaseOrder.CreateDocumentAttachments

Parameter:

  • systemId (path): key: systemId of relApiTabApiPurchaseOrder

Antworten:

  • 201: Created navigation property.
  • default:

/relApiTabApiPurchaseOrder({systemId})/documentAttachments({id}) (GET)

Beschreibung: Get documentAttachments from relApiTabApiPurchaseOrder

Operation ID: relApiTabApiPurchaseOrder.GetDocumentAttachments

Parameter:

  • systemId (path): key: systemId of relApiTabApiPurchaseOrder
  • id (path): key: id of documentAttachment
  • $select (query): Select properties to be returned
  • $expand (query): Expand related entities

Antwort bei 200 OK:

...Schema-/Objektdefinition...

/relApiTabApiPurchaseOrder({systemId})/documentAttachments({id}) (PATCH)

Beschreibung: Update the navigation property documentAttachments in relApiTabApiPurchaseOrder

Operation ID: relApiTabApiPurchaseOrder.UpdateDocumentAttachments

Parameter:

  • systemId (path): key: systemId of relApiTabApiPurchaseOrder
  • id (path): key: id of documentAttachment

Antworten:

  • 204: Success
  • default:

/relApiTabApiPurchaseOrder({systemId})/documentAttachments({id}) (DELETE)

Beschreibung: Delete navigation property documentAttachments for relApiTabApiPurchaseOrder

Operation ID: relApiTabApiPurchaseOrder.DeleteDocumentAttachments

Parameter:

  • systemId (path): key: systemId of relApiTabApiPurchaseOrder
  • id (path): key: id of documentAttachment
  • If-Match (header): ETag

Antworten:

  • 204: Success
  • default:

/relApiTabApiPurchaseOrder({systemId})/documentAttachments({id})/attachmentContent (GET)

Beschreibung: Get media content for the navigation property documentAttachments from relApiTabApiPurchaseOrder

Operation ID: relApiTabApiPurchaseOrder.GetDocumentAttachmentsAttachmentContent

Parameter:

  • systemId (path): key: systemId of relApiTabApiPurchaseOrder
  • id (path): key: id of documentAttachment

Antwort bei 200 OK:

...Schema-/Objektdefinition...

/relApiTabApiPurchaseOrder({systemId})/documentAttachments({id})/attachmentContent (PUT)

Beschreibung: Update media content for the navigation property documentAttachments in relApiTabApiPurchaseOrder

Operation ID: relApiTabApiPurchaseOrder.UpdateDocumentAttachmentsAttachmentContent

Parameter:

  • systemId (path): key: systemId of relApiTabApiPurchaseOrder
  • id (path): key: id of documentAttachment

Antworten:

  • 204: Success
  • default:

/relApiTabApiPurchaseOrder({systemId})/Microsoft.NAV.receiveAndInvoice (POST)

Beschreibung: Invoke action receiveAndInvoice

Operation ID: relApiTabApiPurchaseOrder.relApiTabApiPurchaseOrder.receiveAndInvoice

Parameter:

  • systemId (path): key: systemId of relApiTabApiPurchaseOrder

Antworten:

  • 204: Success
  • default:

/relApiTabApiPurchaseOrder({systemId})/relApiTabApiObjectBuilding (GET)

Beschreibung: Get relApiTabApiObjectBuilding from relApiTabApiPurchaseOrder

Operation ID: relApiTabApiPurchaseOrder.GetRelApiTabApiObjectBuilding

Parameter:

  • systemId (path): key: systemId of relApiTabApiPurchaseOrder
  • $select (query): Select properties to be returned
  • $expand (query): Expand related entities

Antwort bei 200 OK:

...Schema-/Objektdefinition...

/relApiTabApiPurchaseOrder({systemId})/relApiTabApiObjectBuilding (PATCH)

Beschreibung: Update the navigation property relApiTabApiObjectBuilding in relApiTabApiPurchaseOrder

Operation ID: relApiTabApiPurchaseOrder.UpdateRelApiTabApiObjectBuilding

Parameter:

  • systemId (path): key: systemId of relApiTabApiPurchaseOrder

Antworten:

  • 204: Success
  • default:

/relApiTabApiPurchaseOrder({systemId})/relApiTabApiObjectBuilding (DELETE)

Beschreibung: Delete navigation property relApiTabApiObjectBuilding for relApiTabApiPurchaseOrder

Operation ID: relApiTabApiPurchaseOrder.DeleteRelApiTabApiObjectBuilding

Parameter:

  • systemId (path): key: systemId of relApiTabApiPurchaseOrder
  • If-Match (header): ETag

Antworten:

  • 204: Success
  • default:

/relApiTabApiPurchaseOrder({systemId})/relApiTabApiPurchaseOrderLine (GET)

Beschreibung: Get relApiTabApiPurchaseOrderLine from relApiTabApiPurchaseOrder

Operation ID: relApiTabApiPurchaseOrder.ListRelApiTabApiPurchaseOrderLine

Parameter:

  • systemId (path): key: systemId of relApiTabApiPurchaseOrder
  • N/A (N/A):
  • N/A (N/A):
  • N/A (N/A):
  • N/A (N/A):
  • N/A (N/A):
  • $orderby (query): Order items by property values
  • $select (query): Select properties to be returned
  • $expand (query): Expand related entities

Antwort bei 200 OK:

...Schema-/Objektdefinition...

/relApiTabApiPurchaseOrder({systemId})/relApiTabApiPurchaseOrderLine (POST)

Beschreibung: Create new navigation property to relApiTabApiPurchaseOrderLine for relApiTabApiPurchaseOrder

Operation ID: relApiTabApiPurchaseOrder.CreateRelApiTabApiPurchaseOrderLine

Parameter:

  • systemId (path): key: systemId of relApiTabApiPurchaseOrder

Antworten:

  • 201: Created navigation property.
  • default:

/relApiTabApiPurchaseOrder({systemId})/relApiTabApiPurchaseOrderLine({id}) (GET)

Beschreibung: Get relApiTabApiPurchaseOrderLine from relApiTabApiPurchaseOrder

Operation ID: relApiTabApiPurchaseOrder.GetRelApiTabApiPurchaseOrderLine

Parameter:

  • systemId (path): key: systemId of relApiTabApiPurchaseOrder
  • id (path): key: id of relApiTabApiPurchaseOrderLine
  • $select (query): Select properties to be returned
  • $expand (query): Expand related entities

Antwort bei 200 OK:

...Schema-/Objektdefinition...

/relApiTabApiPurchaseOrder({systemId})/relApiTabApiPurchaseOrderLine({id}) (PATCH)

Beschreibung: Update the navigation property relApiTabApiPurchaseOrderLine in relApiTabApiPurchaseOrder

Operation ID: relApiTabApiPurchaseOrder.UpdateRelApiTabApiPurchaseOrderLine

Parameter:

  • systemId (path): key: systemId of relApiTabApiPurchaseOrder
  • id (path): key: id of relApiTabApiPurchaseOrderLine

Antworten:

  • 204: Success
  • default:

/relApiTabApiPurchaseOrder({systemId})/relApiTabApiPurchaseOrderLine({id}) (DELETE)

Beschreibung: Delete navigation property relApiTabApiPurchaseOrderLine for relApiTabApiPurchaseOrder

Operation ID: relApiTabApiPurchaseOrder.DeleteRelApiTabApiPurchaseOrderLine

Parameter:

  • systemId (path): key: systemId of relApiTabApiPurchaseOrder
  • id (path): key: id of relApiTabApiPurchaseOrderLine
  • If-Match (header): ETag

Antworten:

  • 204: Success
  • default:

/relApiTabApiPurchaseOrder({systemId})/relApiTabApiReContract (GET)

Beschreibung: Get relApiTabApiReContract from relApiTabApiPurchaseOrder

Operation ID: relApiTabApiPurchaseOrder.GetRelApiTabApiReContract

Parameter:

  • systemId (path): key: systemId of relApiTabApiPurchaseOrder
  • $select (query): Select properties to be returned
  • $expand (query): Expand related entities

Antwort bei 200 OK:

...Schema-/Objektdefinition...

/relApiTabApiPurchaseOrder({systemId})/relApiTabApiReContract (PATCH)

Beschreibung: Update the navigation property relApiTabApiReContract in relApiTabApiPurchaseOrder

Operation ID: relApiTabApiPurchaseOrder.UpdateRelApiTabApiReContract

Parameter:

  • systemId (path): key: systemId of relApiTabApiPurchaseOrder

Antworten:

  • 204: Success
  • default:

/relApiTabApiPurchaseOrder({systemId})/relApiTabApiReContract (DELETE)

Beschreibung: Delete navigation property relApiTabApiReContract for relApiTabApiPurchaseOrder

Operation ID: relApiTabApiPurchaseOrder.DeleteRelApiTabApiReContract

Parameter:

  • systemId (path): key: systemId of relApiTabApiPurchaseOrder
  • If-Match (header): ETag

Antworten:

  • 204: Success
  • default:

/relApiTabApiPurchaseOrder({systemId})/relApiTabApiReObject (GET)

Beschreibung: Get relApiTabApiReObject from relApiTabApiPurchaseOrder

Operation ID: relApiTabApiPurchaseOrder.GetRelApiTabApiReObject

Parameter:

  • systemId (path): key: systemId of relApiTabApiPurchaseOrder
  • $select (query): Select properties to be returned
  • $expand (query): Expand related entities

Antwort bei 200 OK:

...Schema-/Objektdefinition...

/relApiTabApiPurchaseOrder({systemId})/relApiTabApiReObject (PATCH)

Beschreibung: Update the navigation property relApiTabApiReObject in relApiTabApiPurchaseOrder

Operation ID: relApiTabApiPurchaseOrder.UpdateRelApiTabApiReObject

Parameter:

  • systemId (path): key: systemId of relApiTabApiPurchaseOrder

Antworten:

  • 204: Success
  • default:

/relApiTabApiPurchaseOrder({systemId})/relApiTabApiReObject (DELETE)

Beschreibung: Delete navigation property relApiTabApiReObject for relApiTabApiPurchaseOrder

Operation ID: relApiTabApiPurchaseOrder.DeleteRelApiTabApiReObject

Parameter:

  • systemId (path): key: systemId of relApiTabApiPurchaseOrder
  • If-Match (header): ETag

Antworten:

  • 204: Success
  • default:

/relApiTabApiPurchaseOrder({systemId})/relApiTabApiSpaceAndSurface (GET)

Beschreibung: Get relApiTabApiSpaceAndSurface from relApiTabApiPurchaseOrder

Operation ID: relApiTabApiPurchaseOrder.GetRelApiTabApiSpaceAndSurface

Parameter:

  • systemId (path): key: systemId of relApiTabApiPurchaseOrder
  • $select (query): Select properties to be returned
  • $expand (query): Expand related entities

Antwort bei 200 OK:

...Schema-/Objektdefinition...

/relApiTabApiPurchaseOrder({systemId})/relApiTabApiSpaceAndSurface (PATCH)

Beschreibung: Update the navigation property relApiTabApiSpaceAndSurface in relApiTabApiPurchaseOrder

Operation ID: relApiTabApiPurchaseOrder.UpdateRelApiTabApiSpaceAndSurface

Parameter:

  • systemId (path): key: systemId of relApiTabApiPurchaseOrder

Antworten:

  • 204: Success
  • default:

/relApiTabApiPurchaseOrder({systemId})/relApiTabApiSpaceAndSurface (DELETE)

Beschreibung: Delete navigation property relApiTabApiSpaceAndSurface for relApiTabApiPurchaseOrder

Operation ID: relApiTabApiPurchaseOrder.DeleteRelApiTabApiSpaceAndSurface

Parameter:

  • systemId (path): key: systemId of relApiTabApiPurchaseOrder
  • If-Match (header): ETag

Antworten:

  • 204: Success
  • default:

/relApiTabApiPurchaseOrder({systemId})/relApiTabApiUnitMasterData (GET)

Beschreibung: Get relApiTabApiUnitMasterData from relApiTabApiPurchaseOrder

Operation ID: relApiTabApiPurchaseOrder.GetRelApiTabApiUnitMasterData

Parameter:

  • systemId (path): key: systemId of relApiTabApiPurchaseOrder
  • $select (query): Select properties to be returned
  • $expand (query): Expand related entities

Antwort bei 200 OK:

...Schema-/Objektdefinition...

/relApiTabApiPurchaseOrder({systemId})/relApiTabApiUnitMasterData (PATCH)

Beschreibung: Update the navigation property relApiTabApiUnitMasterData in relApiTabApiPurchaseOrder

Operation ID: relApiTabApiPurchaseOrder.UpdateRelApiTabApiUnitMasterData

Parameter:

  • systemId (path): key: systemId of relApiTabApiPurchaseOrder

Antworten:

  • 204: Success
  • default:

/relApiTabApiPurchaseOrder({systemId})/relApiTabApiUnitMasterData (DELETE)

Beschreibung: Delete navigation property relApiTabApiUnitMasterData for relApiTabApiPurchaseOrder

Operation ID: relApiTabApiPurchaseOrder.DeleteRelApiTabApiUnitMasterData

Parameter:

  • systemId (path): key: systemId of relApiTabApiPurchaseOrder
  • If-Match (header): ETag

Antworten:

  • 204: Success
  • default:

/relApiTabApiPurchaseOrder({systemId})/relApiTabApiUnitsContract (GET)

Beschreibung: Get relApiTabApiUnitsContract from relApiTabApiPurchaseOrder

Operation ID: relApiTabApiPurchaseOrder.GetRelApiTabApiUnitsContract

Parameter:

  • systemId (path): key: systemId of relApiTabApiPurchaseOrder
  • $select (query): Select properties to be returned
  • $expand (query): Expand related entities

Antwort bei 200 OK:

...Schema-/Objektdefinition...

/relApiTabApiPurchaseOrder({systemId})/relApiTabApiUnitsContract (PATCH)

Beschreibung: Update the navigation property relApiTabApiUnitsContract in relApiTabApiPurchaseOrder

Operation ID: relApiTabApiPurchaseOrder.UpdateRelApiTabApiUnitsContract

Parameter:

  • systemId (path): key: systemId of relApiTabApiPurchaseOrder

Antworten:

  • 204: Success
  • default:

/relApiTabApiPurchaseOrder({systemId})/relApiTabApiUnitsContract (DELETE)

Beschreibung: Delete navigation property relApiTabApiUnitsContract for relApiTabApiPurchaseOrder

Operation ID: relApiTabApiPurchaseOrder.DeleteRelApiTabApiUnitsContract

Parameter:

  • systemId (path): key: systemId of relApiTabApiPurchaseOrder
  • If-Match (header): ETag

Antworten:

  • 204: Success
  • default:

/relApiTabApiPurchaseOrder({systemId})/relApiTabApiVendor (GET)

Beschreibung: Get relApiTabApiVendor from relApiTabApiPurchaseOrder

Operation ID: relApiTabApiPurchaseOrder.GetRelApiTabApiVendor

Parameter:

  • systemId (path): key: systemId of relApiTabApiPurchaseOrder
  • $select (query): Select properties to be returned
  • $expand (query): Expand related entities

Antwort bei 200 OK:

...Schema-/Objektdefinition...

/relApiTabApiPurchaseOrder({systemId})/relApiTabApiVendor (PATCH)

Beschreibung: Update the navigation property relApiTabApiVendor in relApiTabApiPurchaseOrder

Operation ID: relApiTabApiPurchaseOrder.UpdateRelApiTabApiVendor

Parameter:

  • systemId (path): key: systemId of relApiTabApiPurchaseOrder

Antworten:

  • 204: Success
  • default:

/relApiTabApiPurchaseOrder({systemId})/relApiTabApiVendor (DELETE)

Beschreibung: Delete navigation property relApiTabApiVendor for relApiTabApiPurchaseOrder

Operation ID: relApiTabApiPurchaseOrder.DeleteRelApiTabApiVendor

Parameter:

  • systemId (path): key: systemId of relApiTabApiPurchaseOrder
  • If-Match (header): ETag

Antworten:

  • 204: Success
  • default:

/relApiTabApiPurchaseOrderLine (GET)

Beschreibung: Get entities from relApiTabApiPurchaseOrderLine

Operation ID: relApiTabApiPurchaseOrderLine.relApiTabApiPurchaseOrderLine.ListRelApiTabApiPurchaseOrderLine

Parameter:

  • N/A (N/A):
  • N/A (N/A):
  • N/A (N/A):
  • N/A (N/A):
  • N/A (N/A):
  • $orderby (query): Order items by property values
  • $select (query): Select properties to be returned
  • $expand (query): Expand related entities

Antwort bei 200 OK:

...Schema-/Objektdefinition...

/relApiTabApiPurchaseOrderLine (POST)

Beschreibung: Add new entity to relApiTabApiPurchaseOrderLine

Operation ID: relApiTabApiPurchaseOrderLine.relApiTabApiPurchaseOrderLine.CreateRelApiTabApiPurchaseOrderLine

Keine Parameter.

Antworten:

  • 201: Created entity
  • default:

/relApiTabApiPurchaseOrderLine({id}) (GET)

Beschreibung: Get entity from relApiTabApiPurchaseOrderLine by key

Operation ID: relApiTabApiPurchaseOrderLine.relApiTabApiPurchaseOrderLine.GetRelApiTabApiPurchaseOrderLine

Parameter:

  • id (path): key: id of relApiTabApiPurchaseOrderLine
  • $select (query): Select properties to be returned
  • $expand (query): Expand related entities

Antwort bei 200 OK:

...Schema-/Objektdefinition...

/relApiTabApiPurchaseOrderLine({id}) (PATCH)

Beschreibung: Update entity in relApiTabApiPurchaseOrderLine

Operation ID: relApiTabApiPurchaseOrderLine.relApiTabApiPurchaseOrderLine.UpdateRelApiTabApiPurchaseOrderLine

Parameter:

  • id (path): key: id of relApiTabApiPurchaseOrderLine

Antworten:

  • 204: Success
  • default:

/relApiTabApiPurchaseOrderLine({id}) (DELETE)

Beschreibung: Delete entity from relApiTabApiPurchaseOrderLine

Operation ID: relApiTabApiPurchaseOrderLine.relApiTabApiPurchaseOrderLine.DeleteRelApiTabApiPurchaseOrderLine

Parameter:

  • id (path): key: id of relApiTabApiPurchaseOrderLine
  • If-Match (header): ETag

Antworten:

  • 204: Success
  • default:

/relApiTabApiPurchaseOrderLine({id})/dimensionSetLines (GET)

Beschreibung: Get dimensionSetLines from relApiTabApiPurchaseOrderLine

Operation ID: relApiTabApiPurchaseOrderLine.ListDimensionSetLines

Parameter:

  • id (path): key: id of relApiTabApiPurchaseOrderLine
  • N/A (N/A):
  • N/A (N/A):
  • N/A (N/A):
  • N/A (N/A):
  • N/A (N/A):
  • $orderby (query): Order items by property values
  • $select (query): Select properties to be returned
  • $expand (query): Expand related entities

Antwort bei 200 OK:

...Schema-/Objektdefinition...

/relApiTabApiPurchaseOrderLine({id})/dimensionSetLines (POST)

Beschreibung: Create new navigation property to dimensionSetLines for relApiTabApiPurchaseOrderLine

Operation ID: relApiTabApiPurchaseOrderLine.CreateDimensionSetLines

Parameter:

  • id (path): key: id of relApiTabApiPurchaseOrderLine

Antworten:

  • 201: Created navigation property.
  • default:

/relApiTabApiPurchaseOrderLine({id})/dimensionSetLines({id1}) (GET)

Beschreibung: Get dimensionSetLines from relApiTabApiPurchaseOrderLine

Operation ID: relApiTabApiPurchaseOrderLine.GetDimensionSetLines

Parameter:

  • id (path): key: id of relApiTabApiPurchaseOrderLine
  • id1 (path): key: id of dimensionSetLine
  • $select (query): Select properties to be returned
  • $expand (query): Expand related entities

Antwort bei 200 OK:

...Schema-/Objektdefinition...

/relApiTabApiPurchaseOrderLine({id})/dimensionSetLines({id1}) (PATCH)

Beschreibung: Update the navigation property dimensionSetLines in relApiTabApiPurchaseOrderLine

Operation ID: relApiTabApiPurchaseOrderLine.UpdateDimensionSetLines

Parameter:

  • id (path): key: id of relApiTabApiPurchaseOrderLine
  • id1 (path): key: id of dimensionSetLine

Antworten:

  • 204: Success
  • default:

/relApiTabApiPurchaseOrderLine({id})/dimensionSetLines({id1}) (DELETE)

Beschreibung: Delete navigation property dimensionSetLines for relApiTabApiPurchaseOrderLine

Operation ID: relApiTabApiPurchaseOrderLine.DeleteDimensionSetLines

Parameter:

  • id (path): key: id of relApiTabApiPurchaseOrderLine
  • id1 (path): key: id of dimensionSetLine
  • If-Match (header): ETag

Antworten:

  • 204: Success
  • default:

/relApiTabApiPurchaseOrderLine({id})/location (GET)

Beschreibung: Get location from relApiTabApiPurchaseOrderLine

Operation ID: relApiTabApiPurchaseOrderLine.GetLocation

Parameter:

  • id (path): key: id of relApiTabApiPurchaseOrderLine
  • $select (query): Select properties to be returned
  • $expand (query): Expand related entities

Antwort bei 200 OK:

...Schema-/Objektdefinition...

/relApiTabApiPurchaseOrderLine({id})/location (PATCH)

Beschreibung: Update the navigation property location in relApiTabApiPurchaseOrderLine

Operation ID: relApiTabApiPurchaseOrderLine.UpdateLocation

Parameter:

  • id (path): key: id of relApiTabApiPurchaseOrderLine

Antworten:

  • 204: Success
  • default:

/relApiTabApiPurchaseOrderLine({id})/location (DELETE)

Beschreibung: Delete navigation property location for relApiTabApiPurchaseOrderLine

Operation ID: relApiTabApiPurchaseOrderLine.DeleteLocation

Parameter:

  • id (path): key: id of relApiTabApiPurchaseOrderLine
  • If-Match (header): ETag

Antworten:

  • 204: Success
  • default:

/relApiTabApiPurchaseOrderLine({id})/relApiTabApiObjectBuilding (GET)

Beschreibung: Get relApiTabApiObjectBuilding from relApiTabApiPurchaseOrderLine

Operation ID: relApiTabApiPurchaseOrderLine.GetRelApiTabApiObjectBuilding

Parameter:

  • id (path): key: id of relApiTabApiPurchaseOrderLine
  • $select (query): Select properties to be returned
  • $expand (query): Expand related entities

Antwort bei 200 OK:

...Schema-/Objektdefinition...

/relApiTabApiPurchaseOrderLine({id})/relApiTabApiObjectBuilding (PATCH)

Beschreibung: Update the navigation property relApiTabApiObjectBuilding in relApiTabApiPurchaseOrderLine

Operation ID: relApiTabApiPurchaseOrderLine.UpdateRelApiTabApiObjectBuilding

Parameter:

  • id (path): key: id of relApiTabApiPurchaseOrderLine

Antworten:

  • 204: Success
  • default:

/relApiTabApiPurchaseOrderLine({id})/relApiTabApiObjectBuilding (DELETE)

Beschreibung: Delete navigation property relApiTabApiObjectBuilding for relApiTabApiPurchaseOrderLine

Operation ID: relApiTabApiPurchaseOrderLine.DeleteRelApiTabApiObjectBuilding

Parameter:

  • id (path): key: id of relApiTabApiPurchaseOrderLine
  • If-Match (header): ETag

Antworten:

  • 204: Success
  • default:

/relApiTabApiPurchaseOrderLine({id})/relApiTabApiPurchaseOrder (GET)

Beschreibung: Get relApiTabApiPurchaseOrder from relApiTabApiPurchaseOrderLine

Operation ID: relApiTabApiPurchaseOrderLine.GetRelApiTabApiPurchaseOrder

Parameter:

  • id (path): key: id of relApiTabApiPurchaseOrderLine
  • $select (query): Select properties to be returned
  • $expand (query): Expand related entities

Antwort bei 200 OK:

...Schema-/Objektdefinition...

/relApiTabApiPurchaseOrderLine({id})/relApiTabApiPurchaseOrder (PATCH)

Beschreibung: Update the navigation property relApiTabApiPurchaseOrder in relApiTabApiPurchaseOrderLine

Operation ID: relApiTabApiPurchaseOrderLine.UpdateRelApiTabApiPurchaseOrder

Parameter:

  • id (path): key: id of relApiTabApiPurchaseOrderLine

Antworten:

  • 204: Success
  • default:

/relApiTabApiPurchaseOrderLine({id})/relApiTabApiPurchaseOrder (DELETE)

Beschreibung: Delete navigation property relApiTabApiPurchaseOrder for relApiTabApiPurchaseOrderLine

Operation ID: relApiTabApiPurchaseOrderLine.DeleteRelApiTabApiPurchaseOrder

Parameter:

  • id (path): key: id of relApiTabApiPurchaseOrderLine
  • If-Match (header): ETag

Antworten:

  • 204: Success
  • default:

/relApiTabApiPurchaseOrderLine({id})/relApiTabApiReObject (GET)

Beschreibung: Get relApiTabApiReObject from relApiTabApiPurchaseOrderLine

Operation ID: relApiTabApiPurchaseOrderLine.GetRelApiTabApiReObject

Parameter:

  • id (path): key: id of relApiTabApiPurchaseOrderLine
  • $select (query): Select properties to be returned
  • $expand (query): Expand related entities

Antwort bei 200 OK:

...Schema-/Objektdefinition...

/relApiTabApiPurchaseOrderLine({id})/relApiTabApiReObject (PATCH)

Beschreibung: Update the navigation property relApiTabApiReObject in relApiTabApiPurchaseOrderLine

Operation ID: relApiTabApiPurchaseOrderLine.UpdateRelApiTabApiReObject

Parameter:

  • id (path): key: id of relApiTabApiPurchaseOrderLine

Antworten:

  • 204: Success
  • default:

/relApiTabApiPurchaseOrderLine({id})/relApiTabApiReObject (DELETE)

Beschreibung: Delete navigation property relApiTabApiReObject for relApiTabApiPurchaseOrderLine

Operation ID: relApiTabApiPurchaseOrderLine.DeleteRelApiTabApiReObject

Parameter:

  • id (path): key: id of relApiTabApiPurchaseOrderLine
  • If-Match (header): ETag

Antworten:

  • 204: Success
  • default:

/relApiTabApiPurchaseOrderLine({id})/relApiTabApiUnitMasterData (GET)

Beschreibung: Get relApiTabApiUnitMasterData from relApiTabApiPurchaseOrderLine

Operation ID: relApiTabApiPurchaseOrderLine.GetRelApiTabApiUnitMasterData

Parameter:

  • id (path): key: id of relApiTabApiPurchaseOrderLine
  • $select (query): Select properties to be returned
  • $expand (query): Expand related entities

Antwort bei 200 OK:

...Schema-/Objektdefinition...

/relApiTabApiPurchaseOrderLine({id})/relApiTabApiUnitMasterData (PATCH)

Beschreibung: Update the navigation property relApiTabApiUnitMasterData in relApiTabApiPurchaseOrderLine

Operation ID: relApiTabApiPurchaseOrderLine.UpdateRelApiTabApiUnitMasterData

Parameter:

  • id (path): key: id of relApiTabApiPurchaseOrderLine

Antworten:

  • 204: Success
  • default:

/relApiTabApiPurchaseOrderLine({id})/relApiTabApiUnitMasterData (DELETE)

Beschreibung: Delete navigation property relApiTabApiUnitMasterData for relApiTabApiPurchaseOrderLine

Operation ID: relApiTabApiPurchaseOrderLine.DeleteRelApiTabApiUnitMasterData

Parameter:

  • id (path): key: id of relApiTabApiPurchaseOrderLine
  • If-Match (header): ETag

Antworten:

  • 204: Success
  • default:

/relApiTabApiPurchaseOrderLine({id})/relApiTabApiUnitsContract (GET)

Beschreibung: Get relApiTabApiUnitsContract from relApiTabApiPurchaseOrderLine

Operation ID: relApiTabApiPurchaseOrderLine.GetRelApiTabApiUnitsContract

Parameter:

  • id (path): key: id of relApiTabApiPurchaseOrderLine
  • $select (query): Select properties to be returned
  • $expand (query): Expand related entities

Antwort bei 200 OK:

...Schema-/Objektdefinition...

/relApiTabApiPurchaseOrderLine({id})/relApiTabApiUnitsContract (PATCH)

Beschreibung: Update the navigation property relApiTabApiUnitsContract in relApiTabApiPurchaseOrderLine

Operation ID: relApiTabApiPurchaseOrderLine.UpdateRelApiTabApiUnitsContract

Parameter:

  • id (path): key: id of relApiTabApiPurchaseOrderLine

Antworten:

  • 204: Success
  • default:

/relApiTabApiPurchaseOrderLine({id})/relApiTabApiUnitsContract (DELETE)

Beschreibung: Delete navigation property relApiTabApiUnitsContract for relApiTabApiPurchaseOrderLine

Operation ID: relApiTabApiPurchaseOrderLine.DeleteRelApiTabApiUnitsContract

Parameter:

  • id (path): key: id of relApiTabApiPurchaseOrderLine
  • If-Match (header): ETag

Antworten:

  • 204: Success
  • default:

/relApiTabApiReContactBusinessRelation (GET)

Beschreibung: Get entities from relApiTabApiReContactBusinessRelation

Operation ID: relApiTabApiReContactBusinessRelation.relApiTabApiReContactBusinessRelation.ListRelApiTabApiReContactBusinessRelation

Parameter:

  • N/A (N/A):
  • N/A (N/A):
  • N/A (N/A):
  • N/A (N/A):
  • N/A (N/A):
  • $orderby (query): Order items by property values
  • $select (query): Select properties to be returned
  • $expand (query): Expand related entities

Antwort bei 200 OK:

...Schema-/Objektdefinition...

/relApiTabApiReContactBusinessRelation (POST)

Beschreibung: Add new entity to relApiTabApiReContactBusinessRelation

Operation ID: relApiTabApiReContactBusinessRelation.relApiTabApiReContactBusinessRelation.CreateRelApiTabApiReContactBusinessRelation

Keine Parameter.

Antworten:

  • 201: Created entity
  • default:

/relApiTabApiReContactBusinessRelation({systemId}) (GET)

Beschreibung: Get entity from relApiTabApiReContactBusinessRelation by key

Operation ID: relApiTabApiReContactBusinessRelation.relApiTabApiReContactBusinessRelation.GetRelApiTabApiReContactBusinessRelation

Parameter:

  • systemId (path): key: systemId of relApiTabApiReContactBusinessRelation
  • $select (query): Select properties to be returned
  • $expand (query): Expand related entities

Antwort bei 200 OK:

...Schema-/Objektdefinition...

/relApiTabApiReContactBusinessRelation({systemId}) (PATCH)

Beschreibung: Update entity in relApiTabApiReContactBusinessRelation

Operation ID: relApiTabApiReContactBusinessRelation.relApiTabApiReContactBusinessRelation.UpdateRelApiTabApiReContactBusinessRelation

Parameter:

  • systemId (path): key: systemId of relApiTabApiReContactBusinessRelation

Antworten:

  • 204: Success
  • default:

/relApiTabApiReContactBusinessRelation({systemId})/relApiTabApiContact (GET)

Beschreibung: Get relApiTabApiContact from relApiTabApiReContactBusinessRelation

Operation ID: relApiTabApiReContactBusinessRelation.GetRelApiTabApiContact

Parameter:

  • systemId (path): key: systemId of relApiTabApiReContactBusinessRelation
  • $select (query): Select properties to be returned
  • $expand (query): Expand related entities

Antwort bei 200 OK:

...Schema-/Objektdefinition...

/relApiTabApiReContactBusinessRelation({systemId})/relApiTabApiContact (PATCH)

Beschreibung: Update the navigation property relApiTabApiContact in relApiTabApiReContactBusinessRelation

Operation ID: relApiTabApiReContactBusinessRelation.UpdateRelApiTabApiContact

Parameter:

  • systemId (path): key: systemId of relApiTabApiReContactBusinessRelation

Antworten:

  • 204: Success
  • default:

/relApiTabApiReContactBusinessRelation({systemId})/relApiTabApiContact (DELETE)

Beschreibung: Delete navigation property relApiTabApiContact for relApiTabApiReContactBusinessRelation

Operation ID: relApiTabApiReContactBusinessRelation.DeleteRelApiTabApiContact

Parameter:

  • systemId (path): key: systemId of relApiTabApiReContactBusinessRelation
  • If-Match (header): ETag

Antworten:

  • 204: Success
  • default:

/relApiTabApiReContactBusinessRelation({systemId})/relApiTabApiReContract (GET)

Beschreibung: Get relApiTabApiReContract from relApiTabApiReContactBusinessRelation

Operation ID: relApiTabApiReContactBusinessRelation.GetRelApiTabApiReContract

Parameter:

  • systemId (path): key: systemId of relApiTabApiReContactBusinessRelation
  • $select (query): Select properties to be returned
  • $expand (query): Expand related entities

Antwort bei 200 OK:

...Schema-/Objektdefinition...

/relApiTabApiReContactBusinessRelation({systemId})/relApiTabApiReContract (PATCH)

Beschreibung: Update the navigation property relApiTabApiReContract in relApiTabApiReContactBusinessRelation

Operation ID: relApiTabApiReContactBusinessRelation.UpdateRelApiTabApiReContract

Parameter:

  • systemId (path): key: systemId of relApiTabApiReContactBusinessRelation

Antworten:

  • 204: Success
  • default:

/relApiTabApiReContactBusinessRelation({systemId})/relApiTabApiReContract (DELETE)

Beschreibung: Delete navigation property relApiTabApiReContract for relApiTabApiReContactBusinessRelation

Operation ID: relApiTabApiReContactBusinessRelation.DeleteRelApiTabApiReContract

Parameter:

  • systemId (path): key: systemId of relApiTabApiReContactBusinessRelation
  • If-Match (header): ETag

Antworten:

  • 204: Success
  • default:

/relApiTabApiReContactBusinessRelation({systemId})/relApiTabApiReObject (GET)

Beschreibung: Get relApiTabApiReObject from relApiTabApiReContactBusinessRelation

Operation ID: relApiTabApiReContactBusinessRelation.GetRelApiTabApiReObject

Parameter:

  • systemId (path): key: systemId of relApiTabApiReContactBusinessRelation
  • $select (query): Select properties to be returned
  • $expand (query): Expand related entities

Antwort bei 200 OK:

...Schema-/Objektdefinition...

/relApiTabApiReContactBusinessRelation({systemId})/relApiTabApiReObject (PATCH)

Beschreibung: Update the navigation property relApiTabApiReObject in relApiTabApiReContactBusinessRelation

Operation ID: relApiTabApiReContactBusinessRelation.UpdateRelApiTabApiReObject

Parameter:

  • systemId (path): key: systemId of relApiTabApiReContactBusinessRelation

Antworten:

  • 204: Success
  • default:

/relApiTabApiReContactBusinessRelation({systemId})/relApiTabApiReObject (DELETE)

Beschreibung: Delete navigation property relApiTabApiReObject for relApiTabApiReContactBusinessRelation

Operation ID: relApiTabApiReContactBusinessRelation.DeleteRelApiTabApiReObject

Parameter:

  • systemId (path): key: systemId of relApiTabApiReContactBusinessRelation
  • If-Match (header): ETag

Antworten:

  • 204: Success
  • default:

/relApiTabApiReContactBusinessRelation({systemId})/relApiTabApiUnitsContract (GET)

Beschreibung: Get relApiTabApiUnitsContract from relApiTabApiReContactBusinessRelation

Operation ID: relApiTabApiReContactBusinessRelation.GetRelApiTabApiUnitsContract

Parameter:

  • systemId (path): key: systemId of relApiTabApiReContactBusinessRelation
  • $select (query): Select properties to be returned
  • $expand (query): Expand related entities

Antwort bei 200 OK:

...Schema-/Objektdefinition...

/relApiTabApiReContactBusinessRelation({systemId})/relApiTabApiUnitsContract (PATCH)

Beschreibung: Update the navigation property relApiTabApiUnitsContract in relApiTabApiReContactBusinessRelation

Operation ID: relApiTabApiReContactBusinessRelation.UpdateRelApiTabApiUnitsContract

Parameter:

  • systemId (path): key: systemId of relApiTabApiReContactBusinessRelation

Antworten:

  • 204: Success
  • default:

/relApiTabApiReContactBusinessRelation({systemId})/relApiTabApiUnitsContract (DELETE)

Beschreibung: Delete navigation property relApiTabApiUnitsContract for relApiTabApiReContactBusinessRelation

Operation ID: relApiTabApiReContactBusinessRelation.DeleteRelApiTabApiUnitsContract

Parameter:

  • systemId (path): key: systemId of relApiTabApiReContactBusinessRelation
  • If-Match (header): ETag

Antworten:

  • 204: Success
  • default:

/relApiTabApiReContract (GET)

Beschreibung: Get entities from relApiTabApiReContract

Operation ID: relApiTabApiReContract.relApiTabApiReContract.ListRelApiTabApiReContract

Parameter:

  • N/A (N/A):
  • N/A (N/A):
  • N/A (N/A):
  • N/A (N/A):
  • N/A (N/A):
  • $orderby (query): Order items by property values
  • $select (query): Select properties to be returned
  • $expand (query): Expand related entities

Antwort bei 200 OK:

...Schema-/Objektdefinition...

/relApiTabApiReContract (POST)

Beschreibung: Add new entity to relApiTabApiReContract

Operation ID: relApiTabApiReContract.relApiTabApiReContract.CreateRelApiTabApiReContract

Keine Parameter.

Antworten:

  • 201: Created entity
  • default:

/relApiTabApiReContract({systemId}) (GET)

Beschreibung: Get entity from relApiTabApiReContract by key

Operation ID: relApiTabApiReContract.relApiTabApiReContract.GetRelApiTabApiReContract

Parameter:

  • systemId (path): key: systemId of relApiTabApiReContract
  • $select (query): Select properties to be returned
  • $expand (query): Expand related entities

Antwort bei 200 OK:

...Schema-/Objektdefinition...

/relApiTabApiReContract({systemId}) (PATCH)

Beschreibung: Update entity in relApiTabApiReContract

Operation ID: relApiTabApiReContract.relApiTabApiReContract.UpdateRelApiTabApiReContract

Parameter:

  • systemId (path): key: systemId of relApiTabApiReContract

Antworten:

  • 204: Success
  • default:

/relApiTabApiReContract({systemId})/relApiTabApiContact (GET)

Beschreibung: Get relApiTabApiContact from relApiTabApiReContract

Operation ID: relApiTabApiReContract.GetRelApiTabApiContact

Parameter:

  • systemId (path): key: systemId of relApiTabApiReContract
  • $select (query): Select properties to be returned
  • $expand (query): Expand related entities

Antwort bei 200 OK:

...Schema-/Objektdefinition...

/relApiTabApiReContract({systemId})/relApiTabApiContact (PATCH)

Beschreibung: Update the navigation property relApiTabApiContact in relApiTabApiReContract

Operation ID: relApiTabApiReContract.UpdateRelApiTabApiContact

Parameter:

  • systemId (path): key: systemId of relApiTabApiReContract

Antworten:

  • 204: Success
  • default:

/relApiTabApiReContract({systemId})/relApiTabApiContact (DELETE)

Beschreibung: Delete navigation property relApiTabApiContact for relApiTabApiReContract

Operation ID: relApiTabApiReContract.DeleteRelApiTabApiContact

Parameter:

  • systemId (path): key: systemId of relApiTabApiReContract
  • If-Match (header): ETag

Antworten:

  • 204: Success
  • default:

/relApiTabApiReContract({systemId})/relApiTabApiCustomer (GET)

Beschreibung: Get relApiTabApiCustomer from relApiTabApiReContract

Operation ID: relApiTabApiReContract.GetRelApiTabApiCustomer

Parameter:

  • systemId (path): key: systemId of relApiTabApiReContract
  • $select (query): Select properties to be returned
  • $expand (query): Expand related entities

Antwort bei 200 OK:

...Schema-/Objektdefinition...

/relApiTabApiReContract({systemId})/relApiTabApiCustomer (PATCH)

Beschreibung: Update the navigation property relApiTabApiCustomer in relApiTabApiReContract

Operation ID: relApiTabApiReContract.UpdateRelApiTabApiCustomer

Parameter:

  • systemId (path): key: systemId of relApiTabApiReContract

Antworten:

  • 204: Success
  • default:

/relApiTabApiReContract({systemId})/relApiTabApiCustomer (DELETE)

Beschreibung: Delete navigation property relApiTabApiCustomer for relApiTabApiReContract

Operation ID: relApiTabApiReContract.DeleteRelApiTabApiCustomer

Parameter:

  • systemId (path): key: systemId of relApiTabApiReContract
  • If-Match (header): ETag

Antworten:

  • 204: Success
  • default:

/relApiTabApiReContract({systemId})/relApiTabApiSalespersonPurchaser (GET)

Beschreibung: Get relApiTabApiSalespersonPurchaser from relApiTabApiReContract

Operation ID: relApiTabApiReContract.GetRelApiTabApiSalespersonPurchaser

Parameter:

  • systemId (path): key: systemId of relApiTabApiReContract
  • $select (query): Select properties to be returned
  • $expand (query): Expand related entities

Antwort bei 200 OK:

...Schema-/Objektdefinition...

/relApiTabApiReContract({systemId})/relApiTabApiSalespersonPurchaser (PATCH)

Beschreibung: Update the navigation property relApiTabApiSalespersonPurchaser in relApiTabApiReContract

Operation ID: relApiTabApiReContract.UpdateRelApiTabApiSalespersonPurchaser

Parameter:

  • systemId (path): key: systemId of relApiTabApiReContract

Antworten:

  • 204: Success
  • default:

/relApiTabApiReContract({systemId})/relApiTabApiSalespersonPurchaser (DELETE)

Beschreibung: Delete navigation property relApiTabApiSalespersonPurchaser for relApiTabApiReContract

Operation ID: relApiTabApiReContract.DeleteRelApiTabApiSalespersonPurchaser

Parameter:

  • systemId (path): key: systemId of relApiTabApiReContract
  • If-Match (header): ETag

Antworten:

  • 204: Success
  • default:

/relApiTabApiRelCIFOContractLine (GET)

Beschreibung: Get entities from relApiTabApiRelCIFOContractLine

Operation ID: relApiTabApiRelCIFOContractLine.relApiTabApiRelCIFOContractLine.ListRelApiTabApiRelCIFOContractLine

Parameter:

  • N/A (N/A):
  • N/A (N/A):
  • N/A (N/A):
  • N/A (N/A):
  • N/A (N/A):
  • $orderby (query): Order items by property values
  • $select (query): Select properties to be returned
  • $expand (query): Expand related entities

Antwort bei 200 OK:

...Schema-/Objektdefinition...

/relApiTabApiRelCIFOContractLine (POST)

Beschreibung: Add new entity to relApiTabApiRelCIFOContractLine

Operation ID: relApiTabApiRelCIFOContractLine.relApiTabApiRelCIFOContractLine.CreateRelApiTabApiRelCIFOContractLine

Keine Parameter.

Antworten:

  • 201: Created entity
  • default:

/relApiTabApiRelCIFOContractLine({systemId}) (GET)

Beschreibung: Get entity from relApiTabApiRelCIFOContractLine by key

Operation ID: relApiTabApiRelCIFOContractLine.relApiTabApiRelCIFOContractLine.GetRelApiTabApiRelCIFOContractLine

Parameter:

  • systemId (path): key: systemId of relApiTabApiRelCIFOContractLine
  • $select (query): Select properties to be returned
  • $expand (query): Expand related entities

Antwort bei 200 OK:

...Schema-/Objektdefinition...

/relApiTabApiRelCIFOContractLine({systemId}) (PATCH)

Beschreibung: Update entity in relApiTabApiRelCIFOContractLine

Operation ID: relApiTabApiRelCIFOContractLine.relApiTabApiRelCIFOContractLine.UpdateRelApiTabApiRelCIFOContractLine

Parameter:

  • systemId (path): key: systemId of relApiTabApiRelCIFOContractLine

Antworten:

  • 204: Success
  • default:

/relApiTabApiRelCIFOContractLine({systemId})/relApiTabApiReContract (GET)

Beschreibung: Get relApiTabApiReContract from relApiTabApiRelCIFOContractLine

Operation ID: relApiTabApiRelCIFOContractLine.GetRelApiTabApiReContract

Parameter:

  • systemId (path): key: systemId of relApiTabApiRelCIFOContractLine
  • $select (query): Select properties to be returned
  • $expand (query): Expand related entities

Antwort bei 200 OK:

...Schema-/Objektdefinition...

/relApiTabApiRelCIFOContractLine({systemId})/relApiTabApiReContract (PATCH)

Beschreibung: Update the navigation property relApiTabApiReContract in relApiTabApiRelCIFOContractLine

Operation ID: relApiTabApiRelCIFOContractLine.UpdateRelApiTabApiReContract

Parameter:

  • systemId (path): key: systemId of relApiTabApiRelCIFOContractLine

Antworten:

  • 204: Success
  • default:

/relApiTabApiRelCIFOContractLine({systemId})/relApiTabApiReContract (DELETE)

Beschreibung: Delete navigation property relApiTabApiReContract for relApiTabApiRelCIFOContractLine

Operation ID: relApiTabApiRelCIFOContractLine.DeleteRelApiTabApiReContract

Parameter:

  • systemId (path): key: systemId of relApiTabApiRelCIFOContractLine
  • If-Match (header): ETag

Antworten:

  • 204: Success
  • default:

/relApiTabApiRelCIFOContractLine({systemId})/relApiTabApiReObject (GET)

Beschreibung: Get relApiTabApiReObject from relApiTabApiRelCIFOContractLine

Operation ID: relApiTabApiRelCIFOContractLine.ListRelApiTabApiReObject

Parameter:

  • systemId (path): key: systemId of relApiTabApiRelCIFOContractLine
  • N/A (N/A):
  • N/A (N/A):
  • N/A (N/A):
  • N/A (N/A):
  • N/A (N/A):
  • $orderby (query): Order items by property values
  • $select (query): Select properties to be returned
  • $expand (query): Expand related entities

Antwort bei 200 OK:

...Schema-/Objektdefinition...

/relApiTabApiRelCIFOContractLine({systemId})/relApiTabApiReObject (POST)

Beschreibung: Create new navigation property to relApiTabApiReObject for relApiTabApiRelCIFOContractLine

Operation ID: relApiTabApiRelCIFOContractLine.CreateRelApiTabApiReObject

Parameter:

  • systemId (path): key: systemId of relApiTabApiRelCIFOContractLine

Antworten:

  • 201: Created navigation property.
  • default:

/relApiTabApiRelCIFOContractLine({systemId})/relApiTabApiReObject({systemId1}) (GET)

Beschreibung: Get relApiTabApiReObject from relApiTabApiRelCIFOContractLine

Operation ID: relApiTabApiRelCIFOContractLine.GetRelApiTabApiReObject

Parameter:

  • systemId (path): key: systemId of relApiTabApiRelCIFOContractLine
  • systemId1 (path): key: systemId of relApiTabApiReObject
  • $select (query): Select properties to be returned
  • $expand (query): Expand related entities

Antwort bei 200 OK:

...Schema-/Objektdefinition...

/relApiTabApiRelCIFOContractLine({systemId})/relApiTabApiReObject({systemId1}) (PATCH)

Beschreibung: Update the navigation property relApiTabApiReObject in relApiTabApiRelCIFOContractLine

Operation ID: relApiTabApiRelCIFOContractLine.UpdateRelApiTabApiReObject

Parameter:

  • systemId (path): key: systemId of relApiTabApiRelCIFOContractLine
  • systemId1 (path): key: systemId of relApiTabApiReObject

Antworten:

  • 204: Success
  • default:

/relApiTabApiRelCIFOContractLine({systemId})/relApiTabApiReObject({systemId1}) (DELETE)

Beschreibung: Delete navigation property relApiTabApiReObject for relApiTabApiRelCIFOContractLine

Operation ID: relApiTabApiRelCIFOContractLine.DeleteRelApiTabApiReObject

Parameter:

  • systemId (path): key: systemId of relApiTabApiRelCIFOContractLine
  • systemId1 (path): key: systemId of relApiTabApiReObject
  • If-Match (header): ETag

Antworten:

  • 204: Success
  • default:

/relApiTabApiRelCIFOContractLine({systemId})/relApiTabApiUnitsContract (GET)

Beschreibung: Get relApiTabApiUnitsContract from relApiTabApiRelCIFOContractLine

Operation ID: relApiTabApiRelCIFOContractLine.GetRelApiTabApiUnitsContract

Parameter:

  • systemId (path): key: systemId of relApiTabApiRelCIFOContractLine
  • $select (query): Select properties to be returned
  • $expand (query): Expand related entities

Antwort bei 200 OK:

...Schema-/Objektdefinition...

/relApiTabApiRelCIFOContractLine({systemId})/relApiTabApiUnitsContract (PATCH)

Beschreibung: Update the navigation property relApiTabApiUnitsContract in relApiTabApiRelCIFOContractLine

Operation ID: relApiTabApiRelCIFOContractLine.UpdateRelApiTabApiUnitsContract

Parameter:

  • systemId (path): key: systemId of relApiTabApiRelCIFOContractLine

Antworten:

  • 204: Success
  • default:

/relApiTabApiRelCIFOContractLine({systemId})/relApiTabApiUnitsContract (DELETE)

Beschreibung: Delete navigation property relApiTabApiUnitsContract for relApiTabApiRelCIFOContractLine

Operation ID: relApiTabApiRelCIFOContractLine.DeleteRelApiTabApiUnitsContract

Parameter:

  • systemId (path): key: systemId of relApiTabApiRelCIFOContractLine
  • If-Match (header): ETag

Antworten:

  • 204: Success
  • default:

/relApiTabApiRelCMEXARecord (GET)

Beschreibung: Get entities from relApiTabApiRelCMEXARecord

Operation ID: relApiTabApiRelCMEXARecord.relApiTabApiRelCMEXARecord.ListRelApiTabApiRelCMEXARecord

Parameter:

  • N/A (N/A):
  • N/A (N/A):
  • N/A (N/A):
  • N/A (N/A):
  • N/A (N/A):
  • $orderby (query): Order items by property values
  • $select (query): Select properties to be returned
  • $expand (query): Expand related entities

Antwort bei 200 OK:

...Schema-/Objektdefinition...

/relApiTabApiRelCMEXARecord (POST)

Beschreibung: Add new entity to relApiTabApiRelCMEXARecord

Operation ID: relApiTabApiRelCMEXARecord.relApiTabApiRelCMEXARecord.CreateRelApiTabApiRelCMEXARecord

Keine Parameter.

Antworten:

  • 201: Created entity
  • default:

/relApiTabApiRelCMEXARecord({systemId}) (GET)

Beschreibung: Get entity from relApiTabApiRelCMEXARecord by key

Operation ID: relApiTabApiRelCMEXARecord.relApiTabApiRelCMEXARecord.GetRelApiTabApiRelCMEXARecord

Parameter:

  • systemId (path): key: systemId of relApiTabApiRelCMEXARecord
  • $select (query): Select properties to be returned
  • $expand (query): Expand related entities

Antwort bei 200 OK:

...Schema-/Objektdefinition...

/relApiTabApiRelCMEXARecord({systemId}) (PATCH)

Beschreibung: Update entity in relApiTabApiRelCMEXARecord

Operation ID: relApiTabApiRelCMEXARecord.relApiTabApiRelCMEXARecord.UpdateRelApiTabApiRelCMEXARecord

Parameter:

  • systemId (path): key: systemId of relApiTabApiRelCMEXARecord

Antworten:

  • 204: Success
  • default:

/relApiTabApiRelCMEXARecord({systemId})/relApiTabApiReObject (GET)

Beschreibung: Get relApiTabApiReObject from relApiTabApiRelCMEXARecord

Operation ID: relApiTabApiRelCMEXARecord.GetRelApiTabApiReObject

Parameter:

  • systemId (path): key: systemId of relApiTabApiRelCMEXARecord
  • $select (query): Select properties to be returned
  • $expand (query): Expand related entities

Antwort bei 200 OK:

...Schema-/Objektdefinition...

/relApiTabApiRelCMEXARecord({systemId})/relApiTabApiReObject (PATCH)

Beschreibung: Update the navigation property relApiTabApiReObject in relApiTabApiRelCMEXARecord

Operation ID: relApiTabApiRelCMEXARecord.UpdateRelApiTabApiReObject

Parameter:

  • systemId (path): key: systemId of relApiTabApiRelCMEXARecord

Antworten:

  • 204: Success
  • default:

/relApiTabApiRelCMEXARecord({systemId})/relApiTabApiReObject (DELETE)

Beschreibung: Delete navigation property relApiTabApiReObject for relApiTabApiRelCMEXARecord

Operation ID: relApiTabApiRelCMEXARecord.DeleteRelApiTabApiReObject

Parameter:

  • systemId (path): key: systemId of relApiTabApiRelCMEXARecord
  • If-Match (header): ETag

Antworten:

  • 204: Success
  • default:

/relApiTabApiRelCMEXARecord({systemId})/relApiTabApiUnitMasterData (GET)

Beschreibung: Get relApiTabApiUnitMasterData from relApiTabApiRelCMEXARecord

Operation ID: relApiTabApiRelCMEXARecord.GetRelApiTabApiUnitMasterData

Parameter:

  • systemId (path): key: systemId of relApiTabApiRelCMEXARecord
  • $select (query): Select properties to be returned
  • $expand (query): Expand related entities

Antwort bei 200 OK:

...Schema-/Objektdefinition...

/relApiTabApiRelCMEXARecord({systemId})/relApiTabApiUnitMasterData (PATCH)

Beschreibung: Update the navigation property relApiTabApiUnitMasterData in relApiTabApiRelCMEXARecord

Operation ID: relApiTabApiRelCMEXARecord.UpdateRelApiTabApiUnitMasterData

Parameter:

  • systemId (path): key: systemId of relApiTabApiRelCMEXARecord

Antworten:

  • 204: Success
  • default:

/relApiTabApiRelCMEXARecord({systemId})/relApiTabApiUnitMasterData (DELETE)

Beschreibung: Delete navigation property relApiTabApiUnitMasterData for relApiTabApiRelCMEXARecord

Operation ID: relApiTabApiRelCMEXARecord.DeleteRelApiTabApiUnitMasterData

Parameter:

  • systemId (path): key: systemId of relApiTabApiRelCMEXARecord
  • If-Match (header): ETag

Antworten:

  • 204: Success
  • default:

/relApiTabApiRelCTicketInput (GET)

Beschreibung: Get entities from relApiTabApiRelCTicketInput

Operation ID: relApiTabApiRelCTicketInput.relApiTabApiRelCTicketInput.ListRelApiTabApiRelCTicketInput

Parameter:

  • N/A (N/A):
  • N/A (N/A):
  • N/A (N/A):
  • N/A (N/A):
  • N/A (N/A):
  • $orderby (query): Order items by property values
  • $select (query): Select properties to be returned
  • $expand (query): Expand related entities

Antwort bei 200 OK:

...Schema-/Objektdefinition...

/relApiTabApiRelCTicketInput (POST)

Beschreibung: Add new entity to relApiTabApiRelCTicketInput

Operation ID: relApiTabApiRelCTicketInput.relApiTabApiRelCTicketInput.CreateRelApiTabApiRelCTicketInput

Keine Parameter.

Antworten:

  • 201: Created entity
  • default:

/relApiTabApiRelCTicketInput({systemId}) (GET)

Beschreibung: Get entity from relApiTabApiRelCTicketInput by key

Operation ID: relApiTabApiRelCTicketInput.relApiTabApiRelCTicketInput.GetRelApiTabApiRelCTicketInput

Parameter:

  • systemId (path): key: systemId of relApiTabApiRelCTicketInput
  • $select (query): Select properties to be returned
  • $expand (query): Expand related entities

Antwort bei 200 OK:

...Schema-/Objektdefinition...

/relApiTabApiRelCTicketInput({systemId}) (PATCH)

Beschreibung: Update entity in relApiTabApiRelCTicketInput

Operation ID: relApiTabApiRelCTicketInput.relApiTabApiRelCTicketInput.UpdateRelApiTabApiRelCTicketInput

Parameter:

  • systemId (path): key: systemId of relApiTabApiRelCTicketInput

Antworten:

  • 204: Success
  • default:

/relApiTabApiRelCTicketInput({systemId})/issue (GET)

Beschreibung: Get media content for relApiTabApiRelCTicketInput from relApiTabApiRelCTicketInput

Operation ID: relApiTabApiRelCTicketInput.relApiTabApiRelCTicketInput.GetIssue

Parameter:

  • systemId (path): key: systemId of relApiTabApiRelCTicketInput

Antwort bei 200 OK:

...Schema-/Objektdefinition...

/relApiTabApiRelCTicketInput({systemId})/issue (PUT)

Beschreibung: Update media content for relApiTabApiRelCTicketInput in relApiTabApiRelCTicketInput

Operation ID: relApiTabApiRelCTicketInput.relApiTabApiRelCTicketInput.UpdateIssue

Parameter:

  • systemId (path): key: systemId of relApiTabApiRelCTicketInput

Antworten:

  • 204: Success
  • default:

/relApiTabApiRelCTicketInput({systemId})/relApiTabApiReContract (GET)

Beschreibung: Get relApiTabApiReContract from relApiTabApiRelCTicketInput

Operation ID: relApiTabApiRelCTicketInput.GetRelApiTabApiReContract

Parameter:

  • systemId (path): key: systemId of relApiTabApiRelCTicketInput
  • $select (query): Select properties to be returned
  • $expand (query): Expand related entities

Antwort bei 200 OK:

...Schema-/Objektdefinition...

/relApiTabApiRelCTicketInput({systemId})/relApiTabApiReContract (PATCH)

Beschreibung: Update the navigation property relApiTabApiReContract in relApiTabApiRelCTicketInput

Operation ID: relApiTabApiRelCTicketInput.UpdateRelApiTabApiReContract

Parameter:

  • systemId (path): key: systemId of relApiTabApiRelCTicketInput

Antworten:

  • 204: Success
  • default:

/relApiTabApiRelCTicketInput({systemId})/relApiTabApiReContract (DELETE)

Beschreibung: Delete navigation property relApiTabApiReContract for relApiTabApiRelCTicketInput

Operation ID: relApiTabApiRelCTicketInput.DeleteRelApiTabApiReContract

Parameter:

  • systemId (path): key: systemId of relApiTabApiRelCTicketInput
  • If-Match (header): ETag

Antworten:

  • 204: Success
  • default:

/relApiTabApiRelCTicketInput({systemId})/relApiTabApiRelCTicketInputMessage (GET)

Beschreibung: Get relApiTabApiRelCTicketInputMessage from relApiTabApiRelCTicketInput

Operation ID: relApiTabApiRelCTicketInput.ListRelApiTabApiRelCTicketInputMessage

Parameter:

  • systemId (path): key: systemId of relApiTabApiRelCTicketInput
  • N/A (N/A):
  • N/A (N/A):
  • N/A (N/A):
  • N/A (N/A):
  • N/A (N/A):
  • $orderby (query): Order items by property values
  • $select (query): Select properties to be returned
  • $expand (query): Expand related entities

Antwort bei 200 OK:

...Schema-/Objektdefinition...

/relApiTabApiRelCTicketInput({systemId})/relApiTabApiRelCTicketInputMessage (POST)

Beschreibung: Create new navigation property to relApiTabApiRelCTicketInputMessage for relApiTabApiRelCTicketInput

Operation ID: relApiTabApiRelCTicketInput.CreateRelApiTabApiRelCTicketInputMessage

Parameter:

  • systemId (path): key: systemId of relApiTabApiRelCTicketInput

Antworten:

  • 201: Created navigation property.
  • default:

/relApiTabApiRelCTicketInput({systemId})/relApiTabApiRelCTicketInputMessage({systemId1}) (GET)

Beschreibung: Get relApiTabApiRelCTicketInputMessage from relApiTabApiRelCTicketInput

Operation ID: relApiTabApiRelCTicketInput.GetRelApiTabApiRelCTicketInputMessage

Parameter:

  • systemId (path): key: systemId of relApiTabApiRelCTicketInput
  • systemId1 (path): key: systemId of relApiTabApiRelCTicketInputMessage
  • $select (query): Select properties to be returned
  • $expand (query): Expand related entities

Antwort bei 200 OK:

...Schema-/Objektdefinition...

/relApiTabApiRelCTicketInput({systemId})/relApiTabApiRelCTicketInputMessage({systemId1}) (PATCH)

Beschreibung: Update the navigation property relApiTabApiRelCTicketInputMessage in relApiTabApiRelCTicketInput

Operation ID: relApiTabApiRelCTicketInput.UpdateRelApiTabApiRelCTicketInputMessage

Parameter:

  • systemId (path): key: systemId of relApiTabApiRelCTicketInput
  • systemId1 (path): key: systemId of relApiTabApiRelCTicketInputMessage

Antworten:

  • 204: Success
  • default:

/relApiTabApiRelCTicketInput({systemId})/relApiTabApiRelCTicketInputMessage({systemId1}) (DELETE)

Beschreibung: Delete navigation property relApiTabApiRelCTicketInputMessage for relApiTabApiRelCTicketInput

Operation ID: relApiTabApiRelCTicketInput.DeleteRelApiTabApiRelCTicketInputMessage

Parameter:

  • systemId (path): key: systemId of relApiTabApiRelCTicketInput
  • systemId1 (path): key: systemId of relApiTabApiRelCTicketInputMessage
  • If-Match (header): ETag

Antworten:

  • 204: Success
  • default:

/relApiTabApiRelCTicketInput({systemId})/relApiTabApiSalespersonPurchaser (GET)

Beschreibung: Get relApiTabApiSalespersonPurchaser from relApiTabApiRelCTicketInput

Operation ID: relApiTabApiRelCTicketInput.ListRelApiTabApiSalespersonPurchaser

Parameter:

  • systemId (path): key: systemId of relApiTabApiRelCTicketInput
  • N/A (N/A):
  • N/A (N/A):
  • N/A (N/A):
  • N/A (N/A):
  • N/A (N/A):
  • $orderby (query): Order items by property values
  • $select (query): Select properties to be returned
  • $expand (query): Expand related entities

Antwort bei 200 OK:

...Schema-/Objektdefinition...

/relApiTabApiRelCTicketInput({systemId})/relApiTabApiSalespersonPurchaser (POST)

Beschreibung: Create new navigation property to relApiTabApiSalespersonPurchaser for relApiTabApiRelCTicketInput

Operation ID: relApiTabApiRelCTicketInput.CreateRelApiTabApiSalespersonPurchaser

Parameter:

  • systemId (path): key: systemId of relApiTabApiRelCTicketInput

Antworten:

  • 201: Created navigation property.
  • default:

/relApiTabApiRelCTicketInput({systemId})/relApiTabApiSalespersonPurchaser({systemId1}) (GET)

Beschreibung: Get relApiTabApiSalespersonPurchaser from relApiTabApiRelCTicketInput

Operation ID: relApiTabApiRelCTicketInput.GetRelApiTabApiSalespersonPurchaser

Parameter:

  • systemId (path): key: systemId of relApiTabApiRelCTicketInput
  • systemId1 (path): key: systemId of relApiTabApiSalespersonPurchaser
  • $select (query): Select properties to be returned
  • $expand (query): Expand related entities

Antwort bei 200 OK:

...Schema-/Objektdefinition...

/relApiTabApiRelCTicketInput({systemId})/relApiTabApiSalespersonPurchaser({systemId1}) (PATCH)

Beschreibung: Update the navigation property relApiTabApiSalespersonPurchaser in relApiTabApiRelCTicketInput

Operation ID: relApiTabApiRelCTicketInput.UpdateRelApiTabApiSalespersonPurchaser

Parameter:

  • systemId (path): key: systemId of relApiTabApiRelCTicketInput
  • systemId1 (path): key: systemId of relApiTabApiSalespersonPurchaser

Antworten:

  • 204: Success
  • default:

/relApiTabApiRelCTicketInput({systemId})/relApiTabApiSalespersonPurchaser({systemId1}) (DELETE)

Beschreibung: Delete navigation property relApiTabApiSalespersonPurchaser for relApiTabApiRelCTicketInput

Operation ID: relApiTabApiRelCTicketInput.DeleteRelApiTabApiSalespersonPurchaser

Parameter:

  • systemId (path): key: systemId of relApiTabApiRelCTicketInput
  • systemId1 (path): key: systemId of relApiTabApiSalespersonPurchaser
  • If-Match (header): ETag

Antworten:

  • 204: Success
  • default:

/relApiTabApiRelCTicketInputMessage (GET)

Beschreibung: Get entities from relApiTabApiRelCTicketInputMessage

Operation ID: relApiTabApiRelCTicketInputMessage.relApiTabApiRelCTicketInputMessage.ListRelApiTabApiRelCTicketInputMessage

Parameter:

  • N/A (N/A):
  • N/A (N/A):
  • N/A (N/A):
  • N/A (N/A):
  • N/A (N/A):
  • $orderby (query): Order items by property values
  • $select (query): Select properties to be returned
  • $expand (query): Expand related entities

Antwort bei 200 OK:

...Schema-/Objektdefinition...

/relApiTabApiRelCTicketInputMessage (POST)

Beschreibung: Add new entity to relApiTabApiRelCTicketInputMessage

Operation ID: relApiTabApiRelCTicketInputMessage.relApiTabApiRelCTicketInputMessage.CreateRelApiTabApiRelCTicketInputMessage

Keine Parameter.

Antworten:

  • 201: Created entity
  • default:

/relApiTabApiRelCTicketInputMessage({systemId}) (GET)

Beschreibung: Get entity from relApiTabApiRelCTicketInputMessage by key

Operation ID: relApiTabApiRelCTicketInputMessage.relApiTabApiRelCTicketInputMessage.GetRelApiTabApiRelCTicketInputMessage

Parameter:

  • systemId (path): key: systemId of relApiTabApiRelCTicketInputMessage
  • $select (query): Select properties to be returned
  • $expand (query): Expand related entities

Antwort bei 200 OK:

...Schema-/Objektdefinition...

/relApiTabApiRelCTicketInputMessage({systemId}) (PATCH)

Beschreibung: Update entity in relApiTabApiRelCTicketInputMessage

Operation ID: relApiTabApiRelCTicketInputMessage.relApiTabApiRelCTicketInputMessage.UpdateRelApiTabApiRelCTicketInputMessage

Parameter:

  • systemId (path): key: systemId of relApiTabApiRelCTicketInputMessage

Antworten:

  • 204: Success
  • default:

/relApiTabApiRelCTicketType (GET)

Beschreibung: Get entities from relApiTabApiRelCTicketType

Operation ID: relApiTabApiRelCTicketType.relApiTabApiRelCTicketType.ListRelApiTabApiRelCTicketType

Parameter:

  • N/A (N/A):
  • N/A (N/A):
  • N/A (N/A):
  • N/A (N/A):
  • N/A (N/A):
  • $orderby (query): Order items by property values
  • $select (query): Select properties to be returned
  • $expand (query): Expand related entities

Antwort bei 200 OK:

...Schema-/Objektdefinition...

/relApiTabApiRelCTicketType (POST)

Beschreibung: Add new entity to relApiTabApiRelCTicketType

Operation ID: relApiTabApiRelCTicketType.relApiTabApiRelCTicketType.CreateRelApiTabApiRelCTicketType

Keine Parameter.

Antworten:

  • 201: Created entity
  • default:

/relApiTabApiRelCTicketType({systemId}) (GET)

Beschreibung: Get entity from relApiTabApiRelCTicketType by key

Operation ID: relApiTabApiRelCTicketType.relApiTabApiRelCTicketType.GetRelApiTabApiRelCTicketType

Parameter:

  • systemId (path): key: systemId of relApiTabApiRelCTicketType
  • $select (query): Select properties to be returned
  • $expand (query): Expand related entities

Antwort bei 200 OK:

...Schema-/Objektdefinition...

/relApiTabApiRelCTicketType({systemId}) (PATCH)

Beschreibung: Update entity in relApiTabApiRelCTicketType

Operation ID: relApiTabApiRelCTicketType.relApiTabApiRelCTicketType.UpdateRelApiTabApiRelCTicketType

Parameter:

  • systemId (path): key: systemId of relApiTabApiRelCTicketType

Antworten:

  • 204: Success
  • default:

/relApiTabApiReObject (GET)

Beschreibung: Get entities from relApiTabApiReObject

Operation ID: relApiTabApiReObject.relApiTabApiReObject.ListRelApiTabApiReObject

Parameter:

  • N/A (N/A):
  • N/A (N/A):
  • N/A (N/A):
  • N/A (N/A):
  • N/A (N/A):
  • $orderby (query): Order items by property values
  • $select (query): Select properties to be returned
  • $expand (query): Expand related entities

Antwort bei 200 OK:

...Schema-/Objektdefinition...

/relApiTabApiReObject (POST)

Beschreibung: Add new entity to relApiTabApiReObject

Operation ID: relApiTabApiReObject.relApiTabApiReObject.CreateRelApiTabApiReObject

Keine Parameter.

Antworten:

  • 201: Created entity
  • default:

/relApiTabApiReObject({systemId}) (GET)

Beschreibung: Get entity from relApiTabApiReObject by key

Operation ID: relApiTabApiReObject.relApiTabApiReObject.GetRelApiTabApiReObject

Parameter:

  • systemId (path): key: systemId of relApiTabApiReObject
  • $select (query): Select properties to be returned
  • $expand (query): Expand related entities

Antwort bei 200 OK:

...Schema-/Objektdefinition...

/relApiTabApiReObject({systemId}) (PATCH)

Beschreibung: Update entity in relApiTabApiReObject

Operation ID: relApiTabApiReObject.relApiTabApiReObject.UpdateRelApiTabApiReObject

Parameter:

  • systemId (path): key: systemId of relApiTabApiReObject

Antworten:

  • 204: Success
  • default:

/relApiTabApiReObject({systemId})/relApiTabApiEditor (GET)

Beschreibung: Get relApiTabApiEditor from relApiTabApiReObject

Operation ID: relApiTabApiReObject.ListRelApiTabApiEditor

Parameter:

  • systemId (path): key: systemId of relApiTabApiReObject
  • N/A (N/A):
  • N/A (N/A):
  • N/A (N/A):
  • N/A (N/A):
  • N/A (N/A):
  • $orderby (query): Order items by property values
  • $select (query): Select properties to be returned
  • $expand (query): Expand related entities

Antwort bei 200 OK:

...Schema-/Objektdefinition...

/relApiTabApiReObject({systemId})/relApiTabApiEditor (POST)

Beschreibung: Create new navigation property to relApiTabApiEditor for relApiTabApiReObject

Operation ID: relApiTabApiReObject.CreateRelApiTabApiEditor

Parameter:

  • systemId (path): key: systemId of relApiTabApiReObject

Antworten:

  • 201: Created navigation property.
  • default:

/relApiTabApiReObject({systemId})/relApiTabApiEditor({systemId1}) (GET)

Beschreibung: Get relApiTabApiEditor from relApiTabApiReObject

Operation ID: relApiTabApiReObject.GetRelApiTabApiEditor

Parameter:

  • systemId (path): key: systemId of relApiTabApiReObject
  • systemId1 (path): key: systemId of relApiTabApiEditor
  • $select (query): Select properties to be returned
  • $expand (query): Expand related entities

Antwort bei 200 OK:

...Schema-/Objektdefinition...

/relApiTabApiReObject({systemId})/relApiTabApiEditor({systemId1}) (PATCH)

Beschreibung: Update the navigation property relApiTabApiEditor in relApiTabApiReObject

Operation ID: relApiTabApiReObject.UpdateRelApiTabApiEditor

Parameter:

  • systemId (path): key: systemId of relApiTabApiReObject
  • systemId1 (path): key: systemId of relApiTabApiEditor

Antworten:

  • 204: Success
  • default:

/relApiTabApiReObject({systemId})/relApiTabApiEditor({systemId1}) (DELETE)

Beschreibung: Delete navigation property relApiTabApiEditor for relApiTabApiReObject

Operation ID: relApiTabApiReObject.DeleteRelApiTabApiEditor

Parameter:

  • systemId (path): key: systemId of relApiTabApiReObject
  • systemId1 (path): key: systemId of relApiTabApiEditor
  • If-Match (header): ETag

Antworten:

  • 204: Success
  • default:

/relApiTabApiReObject({systemId})/relApiTabApiResponsabilityCenter (GET)

Beschreibung: Get relApiTabApiResponsabilityCenter from relApiTabApiReObject

Operation ID: relApiTabApiReObject.GetRelApiTabApiResponsabilityCenter

Parameter:

  • systemId (path): key: systemId of relApiTabApiReObject
  • $select (query): Select properties to be returned
  • $expand (query): Expand related entities

Antwort bei 200 OK:

...Schema-/Objektdefinition...

/relApiTabApiReObject({systemId})/relApiTabApiResponsabilityCenter (PATCH)

Beschreibung: Update the navigation property relApiTabApiResponsabilityCenter in relApiTabApiReObject

Operation ID: relApiTabApiReObject.UpdateRelApiTabApiResponsabilityCenter

Parameter:

  • systemId (path): key: systemId of relApiTabApiReObject

Antworten:

  • 204: Success
  • default:

/relApiTabApiReObject({systemId})/relApiTabApiResponsabilityCenter (DELETE)

Beschreibung: Delete navigation property relApiTabApiResponsabilityCenter for relApiTabApiReObject

Operation ID: relApiTabApiReObject.DeleteRelApiTabApiResponsabilityCenter

Parameter:

  • systemId (path): key: systemId of relApiTabApiReObject
  • If-Match (header): ETag

Antworten:

  • 204: Success
  • default:

/relApiTabApiReObject({systemId})/relApiTabApiUnitMasterData (GET)

Beschreibung: Get relApiTabApiUnitMasterData from relApiTabApiReObject

Operation ID: relApiTabApiReObject.ListRelApiTabApiUnitMasterData

Parameter:

  • systemId (path): key: systemId of relApiTabApiReObject
  • N/A (N/A):
  • N/A (N/A):
  • N/A (N/A):
  • N/A (N/A):
  • N/A (N/A):
  • $orderby (query): Order items by property values
  • $select (query): Select properties to be returned
  • $expand (query): Expand related entities

Antwort bei 200 OK:

...Schema-/Objektdefinition...

/relApiTabApiReObject({systemId})/relApiTabApiUnitMasterData (POST)

Beschreibung: Create new navigation property to relApiTabApiUnitMasterData for relApiTabApiReObject

Operation ID: relApiTabApiReObject.CreateRelApiTabApiUnitMasterData

Parameter:

  • systemId (path): key: systemId of relApiTabApiReObject

Antworten:

  • 201: Created navigation property.
  • default:

/relApiTabApiReObject({systemId})/relApiTabApiUnitMasterData({systemId1}) (GET)

Beschreibung: Get relApiTabApiUnitMasterData from relApiTabApiReObject

Operation ID: relApiTabApiReObject.GetRelApiTabApiUnitMasterData

Parameter:

  • systemId (path): key: systemId of relApiTabApiReObject
  • systemId1 (path): key: systemId of relApiTabApiUnitMasterData
  • $select (query): Select properties to be returned
  • $expand (query): Expand related entities

Antwort bei 200 OK:

...Schema-/Objektdefinition...

/relApiTabApiReObject({systemId})/relApiTabApiUnitMasterData({systemId1}) (PATCH)

Beschreibung: Update the navigation property relApiTabApiUnitMasterData in relApiTabApiReObject

Operation ID: relApiTabApiReObject.UpdateRelApiTabApiUnitMasterData

Parameter:

  • systemId (path): key: systemId of relApiTabApiReObject
  • systemId1 (path): key: systemId of relApiTabApiUnitMasterData

Antworten:

  • 204: Success
  • default:

/relApiTabApiReObject({systemId})/relApiTabApiUnitMasterData({systemId1}) (DELETE)

Beschreibung: Delete navigation property relApiTabApiUnitMasterData for relApiTabApiReObject

Operation ID: relApiTabApiReObject.DeleteRelApiTabApiUnitMasterData

Parameter:

  • systemId (path): key: systemId of relApiTabApiReObject
  • systemId1 (path): key: systemId of relApiTabApiUnitMasterData
  • If-Match (header): ETag

Antworten:

  • 204: Success
  • default:

/relApiTabApiResponsabilityCenter (GET)

Beschreibung: Get entities from relApiTabApiResponsabilityCenter

Operation ID: relApiTabApiResponsabilityCenter.relApiTabApiResponsabilityCenter.ListRelApiTabApiResponsabilityCenter

Parameter:

  • N/A (N/A):
  • N/A (N/A):
  • N/A (N/A):
  • N/A (N/A):
  • N/A (N/A):
  • $orderby (query): Order items by property values
  • $select (query): Select properties to be returned
  • $expand (query): Expand related entities

Antwort bei 200 OK:

...Schema-/Objektdefinition...

/relApiTabApiResponsabilityCenter (POST)

Beschreibung: Add new entity to relApiTabApiResponsabilityCenter

Operation ID: relApiTabApiResponsabilityCenter.relApiTabApiResponsabilityCenter.CreateRelApiTabApiResponsabilityCenter

Keine Parameter.

Antworten:

  • 201: Created entity
  • default:

/relApiTabApiResponsabilityCenter({systemId}) (GET)

Beschreibung: Get entity from relApiTabApiResponsabilityCenter by key

Operation ID: relApiTabApiResponsabilityCenter.relApiTabApiResponsabilityCenter.GetRelApiTabApiResponsabilityCenter

Parameter:

  • systemId (path): key: systemId of relApiTabApiResponsabilityCenter
  • $select (query): Select properties to be returned
  • $expand (query): Expand related entities

Antwort bei 200 OK:

...Schema-/Objektdefinition...

/relApiTabApiResponsabilityCenter({systemId}) (PATCH)

Beschreibung: Update entity in relApiTabApiResponsabilityCenter

Operation ID: relApiTabApiResponsabilityCenter.relApiTabApiResponsabilityCenter.UpdateRelApiTabApiResponsabilityCenter

Parameter:

  • systemId (path): key: systemId of relApiTabApiResponsabilityCenter

Antworten:

  • 204: Success
  • default:

/relApiTabApiSalesInvoice (GET)

Beschreibung: Get entities from relApiTabApiSalesInvoice

Operation ID: relApiTabApiSalesInvoice.relApiTabApiSalesInvoice.ListRelApiTabApiSalesInvoice

Parameter:

  • N/A (N/A):
  • N/A (N/A):
  • N/A (N/A):
  • N/A (N/A):
  • N/A (N/A):
  • $orderby (query): Order items by property values
  • $select (query): Select properties to be returned
  • $expand (query): Expand related entities

Antwort bei 200 OK:

...Schema-/Objektdefinition...

/relApiTabApiSalesInvoice (POST)

Beschreibung: Add new entity to relApiTabApiSalesInvoice

Operation ID: relApiTabApiSalesInvoice.relApiTabApiSalesInvoice.CreateRelApiTabApiSalesInvoice

Keine Parameter.

Antworten:

  • 201: Created entity
  • default:

/relApiTabApiSalesInvoice({systemId}) (GET)

Beschreibung: Get entity from relApiTabApiSalesInvoice by key

Operation ID: relApiTabApiSalesInvoice.relApiTabApiSalesInvoice.GetRelApiTabApiSalesInvoice

Parameter:

  • systemId (path): key: systemId of relApiTabApiSalesInvoice
  • $select (query): Select properties to be returned
  • $expand (query): Expand related entities

Antwort bei 200 OK:

...Schema-/Objektdefinition...

/relApiTabApiSalesInvoice({systemId}) (PATCH)

Beschreibung: Update entity in relApiTabApiSalesInvoice

Operation ID: relApiTabApiSalesInvoice.relApiTabApiSalesInvoice.UpdateRelApiTabApiSalesInvoice

Parameter:

  • systemId (path): key: systemId of relApiTabApiSalesInvoice

Antworten:

  • 204: Success
  • default:

/relApiTabApiSalesInvoice({systemId}) (DELETE)

Beschreibung: Delete entity from relApiTabApiSalesInvoice

Operation ID: relApiTabApiSalesInvoice.relApiTabApiSalesInvoice.DeleteRelApiTabApiSalesInvoice

Parameter:

  • systemId (path): key: systemId of relApiTabApiSalesInvoice
  • If-Match (header): ETag

Antworten:

  • 204: Success
  • default:

/relApiTabApiSalesInvoice({systemId})/attachments (GET)

Beschreibung: Get attachments from relApiTabApiSalesInvoice

Operation ID: relApiTabApiSalesInvoice.ListAttachments

Parameter:

  • systemId (path): key: systemId of relApiTabApiSalesInvoice
  • N/A (N/A):
  • N/A (N/A):
  • N/A (N/A):
  • N/A (N/A):
  • N/A (N/A):
  • $orderby (query): Order items by property values
  • $select (query): Select properties to be returned
  • $expand (query): Expand related entities

Antwort bei 200 OK:

...Schema-/Objektdefinition...

/relApiTabApiSalesInvoice({systemId})/attachments (POST)

Beschreibung: Create new navigation property to attachments for relApiTabApiSalesInvoice

Operation ID: relApiTabApiSalesInvoice.CreateAttachments

Parameter:

  • systemId (path): key: systemId of relApiTabApiSalesInvoice

Antworten:

  • 201: Created navigation property.
  • default:

/relApiTabApiSalesInvoice({systemId})/attachments({id}) (GET)

Beschreibung: Get attachments from relApiTabApiSalesInvoice

Operation ID: relApiTabApiSalesInvoice.GetAttachments

Parameter:

  • systemId (path): key: systemId of relApiTabApiSalesInvoice
  • id (path): key: id of attachment
  • $select (query): Select properties to be returned
  • $expand (query): Expand related entities

Antwort bei 200 OK:

...Schema-/Objektdefinition...

/relApiTabApiSalesInvoice({systemId})/attachments({id}) (PATCH)

Beschreibung: Update the navigation property attachments in relApiTabApiSalesInvoice

Operation ID: relApiTabApiSalesInvoice.UpdateAttachments

Parameter:

  • systemId (path): key: systemId of relApiTabApiSalesInvoice
  • id (path): key: id of attachment

Antworten:

  • 204: Success
  • default:

/relApiTabApiSalesInvoice({systemId})/attachments({id}) (DELETE)

Beschreibung: Delete navigation property attachments for relApiTabApiSalesInvoice

Operation ID: relApiTabApiSalesInvoice.DeleteAttachments

Parameter:

  • systemId (path): key: systemId of relApiTabApiSalesInvoice
  • id (path): key: id of attachment
  • If-Match (header): ETag

Antworten:

  • 204: Success
  • default:

/relApiTabApiSalesInvoice({systemId})/attachments({id})/attachmentContent (GET)

Beschreibung: Get media content for the navigation property attachments from relApiTabApiSalesInvoice

Operation ID: relApiTabApiSalesInvoice.GetAttachmentsAttachmentContent

Parameter:

  • systemId (path): key: systemId of relApiTabApiSalesInvoice
  • id (path): key: id of attachment

Antwort bei 200 OK:

...Schema-/Objektdefinition...

/relApiTabApiSalesInvoice({systemId})/attachments({id})/attachmentContent (PUT)

Beschreibung: Update media content for the navigation property attachments in relApiTabApiSalesInvoice

Operation ID: relApiTabApiSalesInvoice.UpdateAttachmentsAttachmentContent

Parameter:

  • systemId (path): key: systemId of relApiTabApiSalesInvoice
  • id (path): key: id of attachment

Antworten:

  • 204: Success
  • default:

/relApiTabApiSalesInvoice({systemId})/dimensionSetLines (GET)

Beschreibung: Get dimensionSetLines from relApiTabApiSalesInvoice

Operation ID: relApiTabApiSalesInvoice.ListDimensionSetLines

Parameter:

  • systemId (path): key: systemId of relApiTabApiSalesInvoice
  • N/A (N/A):
  • N/A (N/A):
  • N/A (N/A):
  • N/A (N/A):
  • N/A (N/A):
  • $orderby (query): Order items by property values
  • $select (query): Select properties to be returned
  • $expand (query): Expand related entities

Antwort bei 200 OK:

...Schema-/Objektdefinition...

/relApiTabApiSalesInvoice({systemId})/dimensionSetLines (POST)

Beschreibung: Create new navigation property to dimensionSetLines for relApiTabApiSalesInvoice

Operation ID: relApiTabApiSalesInvoice.CreateDimensionSetLines

Parameter:

  • systemId (path): key: systemId of relApiTabApiSalesInvoice

Antworten:

  • 201: Created navigation property.
  • default:

/relApiTabApiSalesInvoice({systemId})/dimensionSetLines({id}) (GET)

Beschreibung: Get dimensionSetLines from relApiTabApiSalesInvoice

Operation ID: relApiTabApiSalesInvoice.GetDimensionSetLines

Parameter:

  • systemId (path): key: systemId of relApiTabApiSalesInvoice
  • id (path): key: id of dimensionSetLine
  • $select (query): Select properties to be returned
  • $expand (query): Expand related entities

Antwort bei 200 OK:

...Schema-/Objektdefinition...

/relApiTabApiSalesInvoice({systemId})/dimensionSetLines({id}) (PATCH)

Beschreibung: Update the navigation property dimensionSetLines in relApiTabApiSalesInvoice

Operation ID: relApiTabApiSalesInvoice.UpdateDimensionSetLines

Parameter:

  • systemId (path): key: systemId of relApiTabApiSalesInvoice
  • id (path): key: id of dimensionSetLine

Antworten:

  • 204: Success
  • default:

/relApiTabApiSalesInvoice({systemId})/dimensionSetLines({id}) (DELETE)

Beschreibung: Delete navigation property dimensionSetLines for relApiTabApiSalesInvoice

Operation ID: relApiTabApiSalesInvoice.DeleteDimensionSetLines

Parameter:

  • systemId (path): key: systemId of relApiTabApiSalesInvoice
  • id (path): key: id of dimensionSetLine
  • If-Match (header): ETag

Antworten:

  • 204: Success
  • default:

/relApiTabApiSalesInvoice({systemId})/documentAttachments (GET)

Beschreibung: Get documentAttachments from relApiTabApiSalesInvoice

Operation ID: relApiTabApiSalesInvoice.ListDocumentAttachments

Parameter:

  • systemId (path): key: systemId of relApiTabApiSalesInvoice
  • N/A (N/A):
  • N/A (N/A):
  • N/A (N/A):
  • N/A (N/A):
  • N/A (N/A):
  • $orderby (query): Order items by property values
  • $select (query): Select properties to be returned
  • $expand (query): Expand related entities

Antwort bei 200 OK:

...Schema-/Objektdefinition...

/relApiTabApiSalesInvoice({systemId})/documentAttachments (POST)

Beschreibung: Create new navigation property to documentAttachments for relApiTabApiSalesInvoice

Operation ID: relApiTabApiSalesInvoice.CreateDocumentAttachments

Parameter:

  • systemId (path): key: systemId of relApiTabApiSalesInvoice

Antworten:

  • 201: Created navigation property.
  • default:

/relApiTabApiSalesInvoice({systemId})/documentAttachments({id}) (GET)

Beschreibung: Get documentAttachments from relApiTabApiSalesInvoice

Operation ID: relApiTabApiSalesInvoice.GetDocumentAttachments

Parameter:

  • systemId (path): key: systemId of relApiTabApiSalesInvoice
  • id (path): key: id of documentAttachment
  • $select (query): Select properties to be returned
  • $expand (query): Expand related entities

Antwort bei 200 OK:

...Schema-/Objektdefinition...

/relApiTabApiSalesInvoice({systemId})/documentAttachments({id}) (PATCH)

Beschreibung: Update the navigation property documentAttachments in relApiTabApiSalesInvoice

Operation ID: relApiTabApiSalesInvoice.UpdateDocumentAttachments

Parameter:

  • systemId (path): key: systemId of relApiTabApiSalesInvoice
  • id (path): key: id of documentAttachment

Antworten:

  • 204: Success
  • default:

/relApiTabApiSalesInvoice({systemId})/documentAttachments({id}) (DELETE)

Beschreibung: Delete navigation property documentAttachments for relApiTabApiSalesInvoice

Operation ID: relApiTabApiSalesInvoice.DeleteDocumentAttachments

Parameter:

  • systemId (path): key: systemId of relApiTabApiSalesInvoice
  • id (path): key: id of documentAttachment
  • If-Match (header): ETag

Antworten:

  • 204: Success
  • default:

/relApiTabApiSalesInvoice({systemId})/documentAttachments({id})/attachmentContent (GET)

Beschreibung: Get media content for the navigation property documentAttachments from relApiTabApiSalesInvoice

Operation ID: relApiTabApiSalesInvoice.GetDocumentAttachmentsAttachmentContent

Parameter:

  • systemId (path): key: systemId of relApiTabApiSalesInvoice
  • id (path): key: id of documentAttachment

Antwort bei 200 OK:

...Schema-/Objektdefinition...

/relApiTabApiSalesInvoice({systemId})/documentAttachments({id})/attachmentContent (PUT)

Beschreibung: Update media content for the navigation property documentAttachments in relApiTabApiSalesInvoice

Operation ID: relApiTabApiSalesInvoice.UpdateDocumentAttachmentsAttachmentContent

Parameter:

  • systemId (path): key: systemId of relApiTabApiSalesInvoice
  • id (path): key: id of documentAttachment

Antworten:

  • 204: Success
  • default:

/relApiTabApiSalesInvoice({systemId})/pdfDocument (GET)

Beschreibung: Get pdfDocument from relApiTabApiSalesInvoice

Operation ID: relApiTabApiSalesInvoice.GetPdfDocument

Parameter:

  • systemId (path): key: systemId of relApiTabApiSalesInvoice
  • $select (query): Select properties to be returned
  • $expand (query): Expand related entities

Antwort bei 200 OK:

...Schema-/Objektdefinition...

/relApiTabApiSalesInvoice({systemId})/pdfDocument (PATCH)

Beschreibung: Update the navigation property pdfDocument in relApiTabApiSalesInvoice

Operation ID: relApiTabApiSalesInvoice.UpdatePdfDocument

Parameter:

  • systemId (path): key: systemId of relApiTabApiSalesInvoice

Antworten:

  • 204: Success
  • default:

/relApiTabApiSalesInvoice({systemId})/pdfDocument (DELETE)

Beschreibung: Delete navigation property pdfDocument for relApiTabApiSalesInvoice

Operation ID: relApiTabApiSalesInvoice.DeletePdfDocument

Parameter:

  • systemId (path): key: systemId of relApiTabApiSalesInvoice
  • If-Match (header): ETag

Antworten:

  • 204: Success
  • default:

/relApiTabApiSalesInvoice({systemId})/pdfDocument/pdfDocumentContent (GET)

Beschreibung: Get media content for the navigation property pdfDocument from relApiTabApiSalesInvoice

Operation ID: relApiTabApiSalesInvoice.GetPdfDocumentPdfDocumentContent

Parameter:

  • systemId (path): key: systemId of relApiTabApiSalesInvoice

Antwort bei 200 OK:

...Schema-/Objektdefinition...

/relApiTabApiSalesInvoice({systemId})/pdfDocument/pdfDocumentContent (PUT)

Beschreibung: Update media content for the navigation property pdfDocument in relApiTabApiSalesInvoice

Operation ID: relApiTabApiSalesInvoice.UpdatePdfDocumentPdfDocumentContent

Parameter:

  • systemId (path): key: systemId of relApiTabApiSalesInvoice

Antworten:

  • 204: Success
  • default:

/relApiTabApiSalesInvoice({systemId})/relApiTabApiCustomer (GET)

Beschreibung: Get relApiTabApiCustomer from relApiTabApiSalesInvoice

Operation ID: relApiTabApiSalesInvoice.GetRelApiTabApiCustomer

Parameter:

  • systemId (path): key: systemId of relApiTabApiSalesInvoice
  • $select (query): Select properties to be returned
  • $expand (query): Expand related entities

Antwort bei 200 OK:

...Schema-/Objektdefinition...

/relApiTabApiSalesInvoice({systemId})/relApiTabApiCustomer (PATCH)

Beschreibung: Update the navigation property relApiTabApiCustomer in relApiTabApiSalesInvoice

Operation ID: relApiTabApiSalesInvoice.UpdateRelApiTabApiCustomer

Parameter:

  • systemId (path): key: systemId of relApiTabApiSalesInvoice

Antworten:

  • 204: Success
  • default:

/relApiTabApiSalesInvoice({systemId})/relApiTabApiCustomer (DELETE)

Beschreibung: Delete navigation property relApiTabApiCustomer for relApiTabApiSalesInvoice

Operation ID: relApiTabApiSalesInvoice.DeleteRelApiTabApiCustomer

Parameter:

  • systemId (path): key: systemId of relApiTabApiSalesInvoice
  • If-Match (header): ETag

Antworten:

  • 204: Success
  • default:

/relApiTabApiSalesInvoice({systemId})/relApiTabApiObjectBuilding (GET)

Beschreibung: Get relApiTabApiObjectBuilding from relApiTabApiSalesInvoice

Operation ID: relApiTabApiSalesInvoice.GetRelApiTabApiObjectBuilding

Parameter:

  • systemId (path): key: systemId of relApiTabApiSalesInvoice
  • $select (query): Select properties to be returned
  • $expand (query): Expand related entities

Antwort bei 200 OK:

...Schema-/Objektdefinition...

/relApiTabApiSalesInvoice({systemId})/relApiTabApiObjectBuilding (PATCH)

Beschreibung: Update the navigation property relApiTabApiObjectBuilding in relApiTabApiSalesInvoice

Operation ID: relApiTabApiSalesInvoice.UpdateRelApiTabApiObjectBuilding

Parameter:

  • systemId (path): key: systemId of relApiTabApiSalesInvoice

Antworten:

  • 204: Success
  • default:

/relApiTabApiSalesInvoice({systemId})/relApiTabApiObjectBuilding (DELETE)

Beschreibung: Delete navigation property relApiTabApiObjectBuilding for relApiTabApiSalesInvoice

Operation ID: relApiTabApiSalesInvoice.DeleteRelApiTabApiObjectBuilding

Parameter:

  • systemId (path): key: systemId of relApiTabApiSalesInvoice
  • If-Match (header): ETag

Antworten:

  • 204: Success
  • default:

/relApiTabApiSalesInvoice({systemId})/relApiTabApiReContract (GET)

Beschreibung: Get relApiTabApiReContract from relApiTabApiSalesInvoice

Operation ID: relApiTabApiSalesInvoice.GetRelApiTabApiReContract

Parameter:

  • systemId (path): key: systemId of relApiTabApiSalesInvoice
  • $select (query): Select properties to be returned
  • $expand (query): Expand related entities

Antwort bei 200 OK:

...Schema-/Objektdefinition...

/relApiTabApiSalesInvoice({systemId})/relApiTabApiReContract (PATCH)

Beschreibung: Update the navigation property relApiTabApiReContract in relApiTabApiSalesInvoice

Operation ID: relApiTabApiSalesInvoice.UpdateRelApiTabApiReContract

Parameter:

  • systemId (path): key: systemId of relApiTabApiSalesInvoice

Antworten:

  • 204: Success
  • default:

/relApiTabApiSalesInvoice({systemId})/relApiTabApiReContract (DELETE)

Beschreibung: Delete navigation property relApiTabApiReContract for relApiTabApiSalesInvoice

Operation ID: relApiTabApiSalesInvoice.DeleteRelApiTabApiReContract

Parameter:

  • systemId (path): key: systemId of relApiTabApiSalesInvoice
  • If-Match (header): ETag

Antworten:

  • 204: Success
  • default:

/relApiTabApiSalesInvoice({systemId})/relApiTabApiReObject (GET)

Beschreibung: Get relApiTabApiReObject from relApiTabApiSalesInvoice

Operation ID: relApiTabApiSalesInvoice.GetRelApiTabApiReObject

Parameter:

  • systemId (path): key: systemId of relApiTabApiSalesInvoice
  • $select (query): Select properties to be returned
  • $expand (query): Expand related entities

Antwort bei 200 OK:

...Schema-/Objektdefinition...

/relApiTabApiSalesInvoice({systemId})/relApiTabApiReObject (PATCH)

Beschreibung: Update the navigation property relApiTabApiReObject in relApiTabApiSalesInvoice

Operation ID: relApiTabApiSalesInvoice.UpdateRelApiTabApiReObject

Parameter:

  • systemId (path): key: systemId of relApiTabApiSalesInvoice

Antworten:

  • 204: Success
  • default:

/relApiTabApiSalesInvoice({systemId})/relApiTabApiReObject (DELETE)

Beschreibung: Delete navigation property relApiTabApiReObject for relApiTabApiSalesInvoice

Operation ID: relApiTabApiSalesInvoice.DeleteRelApiTabApiReObject

Parameter:

  • systemId (path): key: systemId of relApiTabApiSalesInvoice
  • If-Match (header): ETag

Antworten:

  • 204: Success
  • default:

/relApiTabApiSalesInvoice({systemId})/relApiTabApiSalesInvoiceLine (GET)

Beschreibung: Get relApiTabApiSalesInvoiceLine from relApiTabApiSalesInvoice

Operation ID: relApiTabApiSalesInvoice.ListRelApiTabApiSalesInvoiceLine

Parameter:

  • systemId (path): key: systemId of relApiTabApiSalesInvoice
  • N/A (N/A):
  • N/A (N/A):
  • N/A (N/A):
  • N/A (N/A):
  • N/A (N/A):
  • $orderby (query): Order items by property values
  • $select (query): Select properties to be returned
  • $expand (query): Expand related entities

Antwort bei 200 OK:

...Schema-/Objektdefinition...

/relApiTabApiSalesInvoice({systemId})/relApiTabApiSalesInvoiceLine (POST)

Beschreibung: Create new navigation property to relApiTabApiSalesInvoiceLine for relApiTabApiSalesInvoice

Operation ID: relApiTabApiSalesInvoice.CreateRelApiTabApiSalesInvoiceLine

Parameter:

  • systemId (path): key: systemId of relApiTabApiSalesInvoice

Antworten:

  • 201: Created navigation property.
  • default:

/relApiTabApiSalesInvoice({systemId})/relApiTabApiSalesInvoiceLine({systemId1}) (GET)

Beschreibung: Get relApiTabApiSalesInvoiceLine from relApiTabApiSalesInvoice

Operation ID: relApiTabApiSalesInvoice.GetRelApiTabApiSalesInvoiceLine

Parameter:

  • systemId (path): key: systemId of relApiTabApiSalesInvoice
  • systemId1 (path): key: systemId of relApiTabApiSalesInvoiceLine
  • $select (query): Select properties to be returned
  • $expand (query): Expand related entities

Antwort bei 200 OK:

...Schema-/Objektdefinition...

/relApiTabApiSalesInvoice({systemId})/relApiTabApiSalesInvoiceLine({systemId1}) (PATCH)

Beschreibung: Update the navigation property relApiTabApiSalesInvoiceLine in relApiTabApiSalesInvoice

Operation ID: relApiTabApiSalesInvoice.UpdateRelApiTabApiSalesInvoiceLine

Parameter:

  • systemId (path): key: systemId of relApiTabApiSalesInvoice
  • systemId1 (path): key: systemId of relApiTabApiSalesInvoiceLine

Antworten:

  • 204: Success
  • default:

/relApiTabApiSalesInvoice({systemId})/relApiTabApiSalesInvoiceLine({systemId1}) (DELETE)

Beschreibung: Delete navigation property relApiTabApiSalesInvoiceLine for relApiTabApiSalesInvoice

Operation ID: relApiTabApiSalesInvoice.DeleteRelApiTabApiSalesInvoiceLine

Parameter:

  • systemId (path): key: systemId of relApiTabApiSalesInvoice
  • systemId1 (path): key: systemId of relApiTabApiSalesInvoiceLine
  • If-Match (header): ETag

Antworten:

  • 204: Success
  • default:

/relApiTabApiSalesInvoice({systemId})/relApiTabApiSpaceAndSurface (GET)

Beschreibung: Get relApiTabApiSpaceAndSurface from relApiTabApiSalesInvoice

Operation ID: relApiTabApiSalesInvoice.GetRelApiTabApiSpaceAndSurface

Parameter:

  • systemId (path): key: systemId of relApiTabApiSalesInvoice
  • $select (query): Select properties to be returned
  • $expand (query): Expand related entities

Antwort bei 200 OK:

...Schema-/Objektdefinition...

/relApiTabApiSalesInvoice({systemId})/relApiTabApiSpaceAndSurface (PATCH)

Beschreibung: Update the navigation property relApiTabApiSpaceAndSurface in relApiTabApiSalesInvoice

Operation ID: relApiTabApiSalesInvoice.UpdateRelApiTabApiSpaceAndSurface

Parameter:

  • systemId (path): key: systemId of relApiTabApiSalesInvoice

Antworten:

  • 204: Success
  • default:

/relApiTabApiSalesInvoice({systemId})/relApiTabApiSpaceAndSurface (DELETE)

Beschreibung: Delete navigation property relApiTabApiSpaceAndSurface for relApiTabApiSalesInvoice

Operation ID: relApiTabApiSalesInvoice.DeleteRelApiTabApiSpaceAndSurface

Parameter:

  • systemId (path): key: systemId of relApiTabApiSalesInvoice
  • If-Match (header): ETag

Antworten:

  • 204: Success
  • default:

/relApiTabApiSalesInvoice({systemId})/relApiTabApiUnitMasterData (GET)

Beschreibung: Get relApiTabApiUnitMasterData from relApiTabApiSalesInvoice

Operation ID: relApiTabApiSalesInvoice.GetRelApiTabApiUnitMasterData

Parameter:

  • systemId (path): key: systemId of relApiTabApiSalesInvoice
  • $select (query): Select properties to be returned
  • $expand (query): Expand related entities

Antwort bei 200 OK:

...Schema-/Objektdefinition...

/relApiTabApiSalesInvoice({systemId})/relApiTabApiUnitMasterData (PATCH)

Beschreibung: Update the navigation property relApiTabApiUnitMasterData in relApiTabApiSalesInvoice

Operation ID: relApiTabApiSalesInvoice.UpdateRelApiTabApiUnitMasterData

Parameter:

  • systemId (path): key: systemId of relApiTabApiSalesInvoice

Antworten:

  • 204: Success
  • default:

/relApiTabApiSalesInvoice({systemId})/relApiTabApiUnitMasterData (DELETE)

Beschreibung: Delete navigation property relApiTabApiUnitMasterData for relApiTabApiSalesInvoice

Operation ID: relApiTabApiSalesInvoice.DeleteRelApiTabApiUnitMasterData

Parameter:

  • systemId (path): key: systemId of relApiTabApiSalesInvoice
  • If-Match (header): ETag

Antworten:

  • 204: Success
  • default:

/relApiTabApiSalesInvoice({systemId})/relApiTabApiUnitsContract (GET)

Beschreibung: Get relApiTabApiUnitsContract from relApiTabApiSalesInvoice

Operation ID: relApiTabApiSalesInvoice.GetRelApiTabApiUnitsContract

Parameter:

  • systemId (path): key: systemId of relApiTabApiSalesInvoice
  • $select (query): Select properties to be returned
  • $expand (query): Expand related entities

Antwort bei 200 OK:

...Schema-/Objektdefinition...

/relApiTabApiSalesInvoice({systemId})/relApiTabApiUnitsContract (PATCH)

Beschreibung: Update the navigation property relApiTabApiUnitsContract in relApiTabApiSalesInvoice

Operation ID: relApiTabApiSalesInvoice.UpdateRelApiTabApiUnitsContract

Parameter:

  • systemId (path): key: systemId of relApiTabApiSalesInvoice

Antworten:

  • 204: Success
  • default:

/relApiTabApiSalesInvoice({systemId})/relApiTabApiUnitsContract (DELETE)

Beschreibung: Delete navigation property relApiTabApiUnitsContract for relApiTabApiSalesInvoice

Operation ID: relApiTabApiSalesInvoice.DeleteRelApiTabApiUnitsContract

Parameter:

  • systemId (path): key: systemId of relApiTabApiSalesInvoice
  • If-Match (header): ETag

Antworten:

  • 204: Success
  • default:

/relApiTabApiSalesInvoice({systemId})/salesInvoices (GET)

Beschreibung: Get salesInvoices from relApiTabApiSalesInvoice

Operation ID: relApiTabApiSalesInvoice.ListSalesInvoices

Parameter:

  • systemId (path): key: systemId of relApiTabApiSalesInvoice
  • N/A (N/A):
  • N/A (N/A):
  • N/A (N/A):
  • N/A (N/A):
  • N/A (N/A):
  • $orderby (query): Order items by property values
  • $select (query): Select properties to be returned
  • $expand (query): Expand related entities

Antwort bei 200 OK:

...Schema-/Objektdefinition...

/relApiTabApiSalesInvoice({systemId})/salesInvoices (POST)

Beschreibung: Create new navigation property to salesInvoices for relApiTabApiSalesInvoice

Operation ID: relApiTabApiSalesInvoice.CreateSalesInvoices

Parameter:

  • systemId (path): key: systemId of relApiTabApiSalesInvoice

Antworten:

  • 201: Created navigation property.
  • default:

/relApiTabApiSalesInvoice({systemId})/salesInvoices({id}) (GET)

Beschreibung: Get salesInvoices from relApiTabApiSalesInvoice

Operation ID: relApiTabApiSalesInvoice.GetSalesInvoices

Parameter:

  • systemId (path): key: systemId of relApiTabApiSalesInvoice
  • id (path): key: id of salesInvoice
  • $select (query): Select properties to be returned
  • $expand (query): Expand related entities

Antwort bei 200 OK:

...Schema-/Objektdefinition...

/relApiTabApiSalesInvoice({systemId})/salesInvoices({id}) (PATCH)

Beschreibung: Update the navigation property salesInvoices in relApiTabApiSalesInvoice

Operation ID: relApiTabApiSalesInvoice.UpdateSalesInvoices

Parameter:

  • systemId (path): key: systemId of relApiTabApiSalesInvoice
  • id (path): key: id of salesInvoice

Antworten:

  • 204: Success
  • default:

/relApiTabApiSalesInvoice({systemId})/salesInvoices({id}) (DELETE)

Beschreibung: Delete navigation property salesInvoices for relApiTabApiSalesInvoice

Operation ID: relApiTabApiSalesInvoice.DeleteSalesInvoices

Parameter:

  • systemId (path): key: systemId of relApiTabApiSalesInvoice
  • id (path): key: id of salesInvoice
  • If-Match (header): ETag

Antworten:

  • 204: Success
  • default:

/relApiTabApiSalesInvoiceLine (GET)

Beschreibung: Get entities from relApiTabApiSalesInvoiceLine

Operation ID: relApiTabApiSalesInvoiceLine.relApiTabApiSalesInvoiceLine.ListRelApiTabApiSalesInvoiceLine

Parameter:

  • N/A (N/A):
  • N/A (N/A):
  • N/A (N/A):
  • N/A (N/A):
  • N/A (N/A):
  • $orderby (query): Order items by property values
  • $select (query): Select properties to be returned
  • $expand (query): Expand related entities

Antwort bei 200 OK:

...Schema-/Objektdefinition...

/relApiTabApiSalesInvoiceLine (POST)

Beschreibung: Add new entity to relApiTabApiSalesInvoiceLine

Operation ID: relApiTabApiSalesInvoiceLine.relApiTabApiSalesInvoiceLine.CreateRelApiTabApiSalesInvoiceLine

Keine Parameter.

Antworten:

  • 201: Created entity
  • default:

/relApiTabApiSalesInvoiceLine({systemId}) (GET)

Beschreibung: Get entity from relApiTabApiSalesInvoiceLine by key

Operation ID: relApiTabApiSalesInvoiceLine.relApiTabApiSalesInvoiceLine.GetRelApiTabApiSalesInvoiceLine

Parameter:

  • systemId (path): key: systemId of relApiTabApiSalesInvoiceLine
  • $select (query): Select properties to be returned
  • $expand (query): Expand related entities

Antwort bei 200 OK:

...Schema-/Objektdefinition...

/relApiTabApiSalesInvoiceLine({systemId}) (PATCH)

Beschreibung: Update entity in relApiTabApiSalesInvoiceLine

Operation ID: relApiTabApiSalesInvoiceLine.relApiTabApiSalesInvoiceLine.UpdateRelApiTabApiSalesInvoiceLine

Parameter:

  • systemId (path): key: systemId of relApiTabApiSalesInvoiceLine

Antworten:

  • 204: Success
  • default:

/relApiTabApiSalesInvoiceLine({systemId}) (DELETE)

Beschreibung: Delete entity from relApiTabApiSalesInvoiceLine

Operation ID: relApiTabApiSalesInvoiceLine.relApiTabApiSalesInvoiceLine.DeleteRelApiTabApiSalesInvoiceLine

Parameter:

  • systemId (path): key: systemId of relApiTabApiSalesInvoiceLine
  • If-Match (header): ETag

Antworten:

  • 204: Success
  • default:

/relApiTabApiSalesInvoiceLine({systemId})/dimensionSetLines (GET)

Beschreibung: Get dimensionSetLines from relApiTabApiSalesInvoiceLine

Operation ID: relApiTabApiSalesInvoiceLine.ListDimensionSetLines

Parameter:

  • systemId (path): key: systemId of relApiTabApiSalesInvoiceLine
  • N/A (N/A):
  • N/A (N/A):
  • N/A (N/A):
  • N/A (N/A):
  • N/A (N/A):
  • $orderby (query): Order items by property values
  • $select (query): Select properties to be returned
  • $expand (query): Expand related entities

Antwort bei 200 OK:

...Schema-/Objektdefinition...

/relApiTabApiSalesInvoiceLine({systemId})/dimensionSetLines (POST)

Beschreibung: Create new navigation property to dimensionSetLines for relApiTabApiSalesInvoiceLine

Operation ID: relApiTabApiSalesInvoiceLine.CreateDimensionSetLines

Parameter:

  • systemId (path): key: systemId of relApiTabApiSalesInvoiceLine

Antworten:

  • 201: Created navigation property.
  • default:

/relApiTabApiSalesInvoiceLine({systemId})/dimensionSetLines({id}) (GET)

Beschreibung: Get dimensionSetLines from relApiTabApiSalesInvoiceLine

Operation ID: relApiTabApiSalesInvoiceLine.GetDimensionSetLines

Parameter:

  • systemId (path): key: systemId of relApiTabApiSalesInvoiceLine
  • id (path): key: id of dimensionSetLine
  • $select (query): Select properties to be returned
  • $expand (query): Expand related entities

Antwort bei 200 OK:

...Schema-/Objektdefinition...

/relApiTabApiSalesInvoiceLine({systemId})/dimensionSetLines({id}) (PATCH)

Beschreibung: Update the navigation property dimensionSetLines in relApiTabApiSalesInvoiceLine

Operation ID: relApiTabApiSalesInvoiceLine.UpdateDimensionSetLines

Parameter:

  • systemId (path): key: systemId of relApiTabApiSalesInvoiceLine
  • id (path): key: id of dimensionSetLine

Antworten:

  • 204: Success
  • default:

/relApiTabApiSalesInvoiceLine({systemId})/dimensionSetLines({id}) (DELETE)

Beschreibung: Delete navigation property dimensionSetLines for relApiTabApiSalesInvoiceLine

Operation ID: relApiTabApiSalesInvoiceLine.DeleteDimensionSetLines

Parameter:

  • systemId (path): key: systemId of relApiTabApiSalesInvoiceLine
  • id (path): key: id of dimensionSetLine
  • If-Match (header): ETag

Antworten:

  • 204: Success
  • default:

/relApiTabApiSalesInvoiceLine({systemId})/location (GET)

Beschreibung: Get location from relApiTabApiSalesInvoiceLine

Operation ID: relApiTabApiSalesInvoiceLine.GetLocation

Parameter:

  • systemId (path): key: systemId of relApiTabApiSalesInvoiceLine
  • $select (query): Select properties to be returned
  • $expand (query): Expand related entities

Antwort bei 200 OK:

...Schema-/Objektdefinition...

/relApiTabApiSalesInvoiceLine({systemId})/location (PATCH)

Beschreibung: Update the navigation property location in relApiTabApiSalesInvoiceLine

Operation ID: relApiTabApiSalesInvoiceLine.UpdateLocation

Parameter:

  • systemId (path): key: systemId of relApiTabApiSalesInvoiceLine

Antworten:

  • 204: Success
  • default:

/relApiTabApiSalesInvoiceLine({systemId})/location (DELETE)

Beschreibung: Delete navigation property location for relApiTabApiSalesInvoiceLine

Operation ID: relApiTabApiSalesInvoiceLine.DeleteLocation

Parameter:

  • systemId (path): key: systemId of relApiTabApiSalesInvoiceLine
  • If-Match (header): ETag

Antworten:

  • 204: Success
  • default:

/relApiTabApiSalesInvoiceLine({systemId})/relApiTabApiSalesInvoice (GET)

Beschreibung: Get relApiTabApiSalesInvoice from relApiTabApiSalesInvoiceLine

Operation ID: relApiTabApiSalesInvoiceLine.GetRelApiTabApiSalesInvoice

Parameter:

  • systemId (path): key: systemId of relApiTabApiSalesInvoiceLine
  • $select (query): Select properties to be returned
  • $expand (query): Expand related entities

Antwort bei 200 OK:

...Schema-/Objektdefinition...

/relApiTabApiSalesInvoiceLine({systemId})/relApiTabApiSalesInvoice (PATCH)

Beschreibung: Update the navigation property relApiTabApiSalesInvoice in relApiTabApiSalesInvoiceLine

Operation ID: relApiTabApiSalesInvoiceLine.UpdateRelApiTabApiSalesInvoice

Parameter:

  • systemId (path): key: systemId of relApiTabApiSalesInvoiceLine

Antworten:

  • 204: Success
  • default:

/relApiTabApiSalesInvoiceLine({systemId})/relApiTabApiSalesInvoice (DELETE)

Beschreibung: Delete navigation property relApiTabApiSalesInvoice for relApiTabApiSalesInvoiceLine

Operation ID: relApiTabApiSalesInvoiceLine.DeleteRelApiTabApiSalesInvoice

Parameter:

  • systemId (path): key: systemId of relApiTabApiSalesInvoiceLine
  • If-Match (header): ETag

Antworten:

  • 204: Success
  • default:

/relApiTabApiSalespersonPurchaser (GET)

Beschreibung: Get entities from relApiTabApiSalespersonPurchaser

Operation ID: relApiTabApiSalespersonPurchaser.relApiTabApiSalespersonPurchaser.ListRelApiTabApiSalespersonPurchaser

Parameter:

  • N/A (N/A):
  • N/A (N/A):
  • N/A (N/A):
  • N/A (N/A):
  • N/A (N/A):
  • $orderby (query): Order items by property values
  • $select (query): Select properties to be returned
  • $expand (query): Expand related entities

Antwort bei 200 OK:

...Schema-/Objektdefinition...

/relApiTabApiSalespersonPurchaser (POST)

Beschreibung: Add new entity to relApiTabApiSalespersonPurchaser

Operation ID: relApiTabApiSalespersonPurchaser.relApiTabApiSalespersonPurchaser.CreateRelApiTabApiSalespersonPurchaser

Keine Parameter.

Antworten:

  • 201: Created entity
  • default:

/relApiTabApiSalespersonPurchaser({systemId}) (GET)

Beschreibung: Get entity from relApiTabApiSalespersonPurchaser by key

Operation ID: relApiTabApiSalespersonPurchaser.relApiTabApiSalespersonPurchaser.GetRelApiTabApiSalespersonPurchaser

Parameter:

  • systemId (path): key: systemId of relApiTabApiSalespersonPurchaser
  • $select (query): Select properties to be returned
  • $expand (query): Expand related entities

Antwort bei 200 OK:

...Schema-/Objektdefinition...

/relApiTabApiSalespersonPurchaser({systemId}) (PATCH)

Beschreibung: Update entity in relApiTabApiSalespersonPurchaser

Operation ID: relApiTabApiSalespersonPurchaser.relApiTabApiSalespersonPurchaser.UpdateRelApiTabApiSalespersonPurchaser

Parameter:

  • systemId (path): key: systemId of relApiTabApiSalespersonPurchaser

Antworten:

  • 204: Success
  • default:

/relApiTabApiSalespersonPurchaser({systemId})/relApiTabApiContact (GET)

Beschreibung: Get relApiTabApiContact from relApiTabApiSalespersonPurchaser

Operation ID: relApiTabApiSalespersonPurchaser.GetRelApiTabApiContact

Parameter:

  • systemId (path): key: systemId of relApiTabApiSalespersonPurchaser
  • $select (query): Select properties to be returned
  • $expand (query): Expand related entities

Antwort bei 200 OK:

...Schema-/Objektdefinition...

/relApiTabApiSalespersonPurchaser({systemId})/relApiTabApiContact (PATCH)

Beschreibung: Update the navigation property relApiTabApiContact in relApiTabApiSalespersonPurchaser

Operation ID: relApiTabApiSalespersonPurchaser.UpdateRelApiTabApiContact

Parameter:

  • systemId (path): key: systemId of relApiTabApiSalespersonPurchaser

Antworten:

  • 204: Success
  • default:

/relApiTabApiSalespersonPurchaser({systemId})/relApiTabApiContact (DELETE)

Beschreibung: Delete navigation property relApiTabApiContact for relApiTabApiSalespersonPurchaser

Operation ID: relApiTabApiSalespersonPurchaser.DeleteRelApiTabApiContact

Parameter:

  • systemId (path): key: systemId of relApiTabApiSalespersonPurchaser
  • If-Match (header): ETag

Antworten:

  • 204: Success
  • default:

/relApiTabApiSpaceAndSurface (GET)

Beschreibung: Get entities from relApiTabApiSpaceAndSurface

Operation ID: relApiTabApiSpaceAndSurface.relApiTabApiSpaceAndSurface.ListRelApiTabApiSpaceAndSurface

Parameter:

  • N/A (N/A):
  • N/A (N/A):
  • N/A (N/A):
  • N/A (N/A):
  • N/A (N/A):
  • $orderby (query): Order items by property values
  • $select (query): Select properties to be returned
  • $expand (query): Expand related entities

Antwort bei 200 OK:

...Schema-/Objektdefinition...

/relApiTabApiSpaceAndSurface (POST)

Beschreibung: Add new entity to relApiTabApiSpaceAndSurface

Operation ID: relApiTabApiSpaceAndSurface.relApiTabApiSpaceAndSurface.CreateRelApiTabApiSpaceAndSurface

Keine Parameter.

Antworten:

  • 201: Created entity
  • default:

/relApiTabApiSpaceAndSurface({systemId}) (GET)

Beschreibung: Get entity from relApiTabApiSpaceAndSurface by key

Operation ID: relApiTabApiSpaceAndSurface.relApiTabApiSpaceAndSurface.GetRelApiTabApiSpaceAndSurface

Parameter:

  • systemId (path): key: systemId of relApiTabApiSpaceAndSurface
  • $select (query): Select properties to be returned
  • $expand (query): Expand related entities

Antwort bei 200 OK:

...Schema-/Objektdefinition...

/relApiTabApiSpaceAndSurface({systemId}) (PATCH)

Beschreibung: Update entity in relApiTabApiSpaceAndSurface

Operation ID: relApiTabApiSpaceAndSurface.relApiTabApiSpaceAndSurface.UpdateRelApiTabApiSpaceAndSurface

Parameter:

  • systemId (path): key: systemId of relApiTabApiSpaceAndSurface

Antworten:

  • 204: Success
  • default:

/relApiTabApiSpaceAndSurface({systemId})/relApiTabApiObjectBuilding (GET)

Beschreibung: Get relApiTabApiObjectBuilding from relApiTabApiSpaceAndSurface

Operation ID: relApiTabApiSpaceAndSurface.GetRelApiTabApiObjectBuilding

Parameter:

  • systemId (path): key: systemId of relApiTabApiSpaceAndSurface
  • $select (query): Select properties to be returned
  • $expand (query): Expand related entities

Antwort bei 200 OK:

...Schema-/Objektdefinition...

/relApiTabApiSpaceAndSurface({systemId})/relApiTabApiObjectBuilding (PATCH)

Beschreibung: Update the navigation property relApiTabApiObjectBuilding in relApiTabApiSpaceAndSurface

Operation ID: relApiTabApiSpaceAndSurface.UpdateRelApiTabApiObjectBuilding

Parameter:

  • systemId (path): key: systemId of relApiTabApiSpaceAndSurface

Antworten:

  • 204: Success
  • default:

/relApiTabApiSpaceAndSurface({systemId})/relApiTabApiObjectBuilding (DELETE)

Beschreibung: Delete navigation property relApiTabApiObjectBuilding for relApiTabApiSpaceAndSurface

Operation ID: relApiTabApiSpaceAndSurface.DeleteRelApiTabApiObjectBuilding

Parameter:

  • systemId (path): key: systemId of relApiTabApiSpaceAndSurface
  • If-Match (header): ETag

Antworten:

  • 204: Success
  • default:

/relApiTabApiSpaceAndSurface({systemId})/relApiTabApiReObject (GET)

Beschreibung: Get relApiTabApiReObject from relApiTabApiSpaceAndSurface

Operation ID: relApiTabApiSpaceAndSurface.GetRelApiTabApiReObject

Parameter:

  • systemId (path): key: systemId of relApiTabApiSpaceAndSurface
  • $select (query): Select properties to be returned
  • $expand (query): Expand related entities

Antwort bei 200 OK:

...Schema-/Objektdefinition...

/relApiTabApiSpaceAndSurface({systemId})/relApiTabApiReObject (PATCH)

Beschreibung: Update the navigation property relApiTabApiReObject in relApiTabApiSpaceAndSurface

Operation ID: relApiTabApiSpaceAndSurface.UpdateRelApiTabApiReObject

Parameter:

  • systemId (path): key: systemId of relApiTabApiSpaceAndSurface

Antworten:

  • 204: Success
  • default:

/relApiTabApiSpaceAndSurface({systemId})/relApiTabApiReObject (DELETE)

Beschreibung: Delete navigation property relApiTabApiReObject for relApiTabApiSpaceAndSurface

Operation ID: relApiTabApiSpaceAndSurface.DeleteRelApiTabApiReObject

Parameter:

  • systemId (path): key: systemId of relApiTabApiSpaceAndSurface
  • If-Match (header): ETag

Antworten:

  • 204: Success
  • default:

/relApiTabApiSpaceAndSurface({systemId})/relApiTabApiUnitMasterData (GET)

Beschreibung: Get relApiTabApiUnitMasterData from relApiTabApiSpaceAndSurface

Operation ID: relApiTabApiSpaceAndSurface.GetRelApiTabApiUnitMasterData

Parameter:

  • systemId (path): key: systemId of relApiTabApiSpaceAndSurface
  • $select (query): Select properties to be returned
  • $expand (query): Expand related entities

Antwort bei 200 OK:

...Schema-/Objektdefinition...

/relApiTabApiSpaceAndSurface({systemId})/relApiTabApiUnitMasterData (PATCH)

Beschreibung: Update the navigation property relApiTabApiUnitMasterData in relApiTabApiSpaceAndSurface

Operation ID: relApiTabApiSpaceAndSurface.UpdateRelApiTabApiUnitMasterData

Parameter:

  • systemId (path): key: systemId of relApiTabApiSpaceAndSurface

Antworten:

  • 204: Success
  • default:

/relApiTabApiSpaceAndSurface({systemId})/relApiTabApiUnitMasterData (DELETE)

Beschreibung: Delete navigation property relApiTabApiUnitMasterData for relApiTabApiSpaceAndSurface

Operation ID: relApiTabApiSpaceAndSurface.DeleteRelApiTabApiUnitMasterData

Parameter:

  • systemId (path): key: systemId of relApiTabApiSpaceAndSurface
  • If-Match (header): ETag

Antworten:

  • 204: Success
  • default:

/relApiTabApiTenantContractDraft (GET)

Beschreibung: Get entities from relApiTabApiTenantContractDraft

Operation ID: relApiTabApiTenantContractDraft.relApiTabApiTenantContractDraft.ListRelApiTabApiTenantContractDraft

Parameter:

  • N/A (N/A):
  • N/A (N/A):
  • N/A (N/A):
  • N/A (N/A):
  • N/A (N/A):
  • $orderby (query): Order items by property values
  • $select (query): Select properties to be returned
  • $expand (query): Expand related entities

Antwort bei 200 OK:

...Schema-/Objektdefinition...

/relApiTabApiTenantContractDraft (POST)

Beschreibung: Add new entity to relApiTabApiTenantContractDraft

Operation ID: relApiTabApiTenantContractDraft.relApiTabApiTenantContractDraft.CreateRelApiTabApiTenantContractDraft

Keine Parameter.

Antworten:

  • 201: Created entity
  • default:

/relApiTabApiTenantContractDraft({systemId}) (GET)

Beschreibung: Get entity from relApiTabApiTenantContractDraft by key

Operation ID: relApiTabApiTenantContractDraft.relApiTabApiTenantContractDraft.GetRelApiTabApiTenantContractDraft

Parameter:

  • systemId (path): key: systemId of relApiTabApiTenantContractDraft
  • $select (query): Select properties to be returned
  • $expand (query): Expand related entities

Antwort bei 200 OK:

...Schema-/Objektdefinition...

/relApiTabApiTenantContractDraft({systemId}) (PATCH)

Beschreibung: Update entity in relApiTabApiTenantContractDraft

Operation ID: relApiTabApiTenantContractDraft.relApiTabApiTenantContractDraft.UpdateRelApiTabApiTenantContractDraft

Parameter:

  • systemId (path): key: systemId of relApiTabApiTenantContractDraft

Antworten:

  • 204: Success
  • default:

/relApiTabApiTenantContractDraft({systemId})/relApiTabApiReObject (GET)

Beschreibung: Get relApiTabApiReObject from relApiTabApiTenantContractDraft

Operation ID: relApiTabApiTenantContractDraft.GetRelApiTabApiReObject

Parameter:

  • systemId (path): key: systemId of relApiTabApiTenantContractDraft
  • $select (query): Select properties to be returned
  • $expand (query): Expand related entities

Antwort bei 200 OK:

...Schema-/Objektdefinition...

/relApiTabApiTenantContractDraft({systemId})/relApiTabApiReObject (PATCH)

Beschreibung: Update the navigation property relApiTabApiReObject in relApiTabApiTenantContractDraft

Operation ID: relApiTabApiTenantContractDraft.UpdateRelApiTabApiReObject

Parameter:

  • systemId (path): key: systemId of relApiTabApiTenantContractDraft

Antworten:

  • 204: Success
  • default:

/relApiTabApiTenantContractDraft({systemId})/relApiTabApiReObject (DELETE)

Beschreibung: Delete navigation property relApiTabApiReObject for relApiTabApiTenantContractDraft

Operation ID: relApiTabApiTenantContractDraft.DeleteRelApiTabApiReObject

Parameter:

  • systemId (path): key: systemId of relApiTabApiTenantContractDraft
  • If-Match (header): ETag

Antworten:

  • 204: Success
  • default:

/relApiTabApiTenantContractDraft({systemId})/relApiTabApiUnitsContract (GET)

Beschreibung: Get relApiTabApiUnitsContract from relApiTabApiTenantContractDraft

Operation ID: relApiTabApiTenantContractDraft.GetRelApiTabApiUnitsContract

Parameter:

  • systemId (path): key: systemId of relApiTabApiTenantContractDraft
  • $select (query): Select properties to be returned
  • $expand (query): Expand related entities

Antwort bei 200 OK:

...Schema-/Objektdefinition...

/relApiTabApiTenantContractDraft({systemId})/relApiTabApiUnitsContract (PATCH)

Beschreibung: Update the navigation property relApiTabApiUnitsContract in relApiTabApiTenantContractDraft

Operation ID: relApiTabApiTenantContractDraft.UpdateRelApiTabApiUnitsContract

Parameter:

  • systemId (path): key: systemId of relApiTabApiTenantContractDraft

Antworten:

  • 204: Success
  • default:

/relApiTabApiTenantContractDraft({systemId})/relApiTabApiUnitsContract (DELETE)

Beschreibung: Delete navigation property relApiTabApiUnitsContract for relApiTabApiTenantContractDraft

Operation ID: relApiTabApiTenantContractDraft.DeleteRelApiTabApiUnitsContract

Parameter:

  • systemId (path): key: systemId of relApiTabApiTenantContractDraft
  • If-Match (header): ETag

Antworten:

  • 204: Success
  • default:

/relApiTabApiUnitAllocation (GET)

Beschreibung: Get entities from relApiTabApiUnitAllocation

Operation ID: relApiTabApiUnitAllocation.relApiTabApiUnitAllocation.ListRelApiTabApiUnitAllocation

Parameter:

  • N/A (N/A):
  • N/A (N/A):
  • N/A (N/A):
  • N/A (N/A):
  • N/A (N/A):
  • $orderby (query): Order items by property values
  • $select (query): Select properties to be returned
  • $expand (query): Expand related entities

Antwort bei 200 OK:

...Schema-/Objektdefinition...

/relApiTabApiUnitAllocation (POST)

Beschreibung: Add new entity to relApiTabApiUnitAllocation

Operation ID: relApiTabApiUnitAllocation.relApiTabApiUnitAllocation.CreateRelApiTabApiUnitAllocation

Keine Parameter.

Antworten:

  • 201: Created entity
  • default:

/relApiTabApiUnitAllocation({systemId}) (GET)

Beschreibung: Get entity from relApiTabApiUnitAllocation by key

Operation ID: relApiTabApiUnitAllocation.relApiTabApiUnitAllocation.GetRelApiTabApiUnitAllocation

Parameter:

  • systemId (path): key: systemId of relApiTabApiUnitAllocation
  • $select (query): Select properties to be returned
  • $expand (query): Expand related entities

Antwort bei 200 OK:

...Schema-/Objektdefinition...

/relApiTabApiUnitAllocation({systemId}) (PATCH)

Beschreibung: Update entity in relApiTabApiUnitAllocation

Operation ID: relApiTabApiUnitAllocation.relApiTabApiUnitAllocation.UpdateRelApiTabApiUnitAllocation

Parameter:

  • systemId (path): key: systemId of relApiTabApiUnitAllocation

Antworten:

  • 204: Success
  • default:

/relApiTabApiUnitAllocation({systemId})/relApiTabApiReObject (GET)

Beschreibung: Get relApiTabApiReObject from relApiTabApiUnitAllocation

Operation ID: relApiTabApiUnitAllocation.GetRelApiTabApiReObject

Parameter:

  • systemId (path): key: systemId of relApiTabApiUnitAllocation
  • $select (query): Select properties to be returned
  • $expand (query): Expand related entities

Antwort bei 200 OK:

...Schema-/Objektdefinition...

/relApiTabApiUnitAllocation({systemId})/relApiTabApiReObject (PATCH)

Beschreibung: Update the navigation property relApiTabApiReObject in relApiTabApiUnitAllocation

Operation ID: relApiTabApiUnitAllocation.UpdateRelApiTabApiReObject

Parameter:

  • systemId (path): key: systemId of relApiTabApiUnitAllocation

Antworten:

  • 204: Success
  • default:

/relApiTabApiUnitAllocation({systemId})/relApiTabApiReObject (DELETE)

Beschreibung: Delete navigation property relApiTabApiReObject for relApiTabApiUnitAllocation

Operation ID: relApiTabApiUnitAllocation.DeleteRelApiTabApiReObject

Parameter:

  • systemId (path): key: systemId of relApiTabApiUnitAllocation
  • If-Match (header): ETag

Antworten:

  • 204: Success
  • default:

/relApiTabApiUnitAllocation({systemId})/relApiTabApiUnitMasterData (GET)

Beschreibung: Get relApiTabApiUnitMasterData from relApiTabApiUnitAllocation

Operation ID: relApiTabApiUnitAllocation.GetRelApiTabApiUnitMasterData

Parameter:

  • systemId (path): key: systemId of relApiTabApiUnitAllocation
  • $select (query): Select properties to be returned
  • $expand (query): Expand related entities

Antwort bei 200 OK:

...Schema-/Objektdefinition...

/relApiTabApiUnitAllocation({systemId})/relApiTabApiUnitMasterData (PATCH)

Beschreibung: Update the navigation property relApiTabApiUnitMasterData in relApiTabApiUnitAllocation

Operation ID: relApiTabApiUnitAllocation.UpdateRelApiTabApiUnitMasterData

Parameter:

  • systemId (path): key: systemId of relApiTabApiUnitAllocation

Antworten:

  • 204: Success
  • default:

/relApiTabApiUnitAllocation({systemId})/relApiTabApiUnitMasterData (DELETE)

Beschreibung: Delete navigation property relApiTabApiUnitMasterData for relApiTabApiUnitAllocation

Operation ID: relApiTabApiUnitAllocation.DeleteRelApiTabApiUnitMasterData

Parameter:

  • systemId (path): key: systemId of relApiTabApiUnitAllocation
  • If-Match (header): ETag

Antworten:

  • 204: Success
  • default:

/relApiTabApiUnitEquipment (GET)

Beschreibung: Get entities from relApiTabApiUnitEquipment

Operation ID: relApiTabApiUnitEquipment.relApiTabApiUnitEquipment.ListRelApiTabApiUnitEquipment

Parameter:

  • N/A (N/A):
  • N/A (N/A):
  • N/A (N/A):
  • N/A (N/A):
  • N/A (N/A):
  • $orderby (query): Order items by property values
  • $select (query): Select properties to be returned
  • $expand (query): Expand related entities

Antwort bei 200 OK:

...Schema-/Objektdefinition...

/relApiTabApiUnitEquipment (POST)

Beschreibung: Add new entity to relApiTabApiUnitEquipment

Operation ID: relApiTabApiUnitEquipment.relApiTabApiUnitEquipment.CreateRelApiTabApiUnitEquipment

Keine Parameter.

Antworten:

  • 201: Created entity
  • default:

/relApiTabApiUnitEquipment({systemId}) (GET)

Beschreibung: Get entity from relApiTabApiUnitEquipment by key

Operation ID: relApiTabApiUnitEquipment.relApiTabApiUnitEquipment.GetRelApiTabApiUnitEquipment

Parameter:

  • systemId (path): key: systemId of relApiTabApiUnitEquipment
  • $select (query): Select properties to be returned
  • $expand (query): Expand related entities

Antwort bei 200 OK:

...Schema-/Objektdefinition...

/relApiTabApiUnitEquipment({systemId}) (PATCH)

Beschreibung: Update entity in relApiTabApiUnitEquipment

Operation ID: relApiTabApiUnitEquipment.relApiTabApiUnitEquipment.UpdateRelApiTabApiUnitEquipment

Parameter:

  • systemId (path): key: systemId of relApiTabApiUnitEquipment

Antworten:

  • 204: Success
  • default:

/relApiTabApiUnitEquipment({systemId})/relApiTabApiObjectBuilding (GET)

Beschreibung: Get relApiTabApiObjectBuilding from relApiTabApiUnitEquipment

Operation ID: relApiTabApiUnitEquipment.GetRelApiTabApiObjectBuilding

Parameter:

  • systemId (path): key: systemId of relApiTabApiUnitEquipment
  • $select (query): Select properties to be returned
  • $expand (query): Expand related entities

Antwort bei 200 OK:

...Schema-/Objektdefinition...

/relApiTabApiUnitEquipment({systemId})/relApiTabApiObjectBuilding (PATCH)

Beschreibung: Update the navigation property relApiTabApiObjectBuilding in relApiTabApiUnitEquipment

Operation ID: relApiTabApiUnitEquipment.UpdateRelApiTabApiObjectBuilding

Parameter:

  • systemId (path): key: systemId of relApiTabApiUnitEquipment

Antworten:

  • 204: Success
  • default:

/relApiTabApiUnitEquipment({systemId})/relApiTabApiObjectBuilding (DELETE)

Beschreibung: Delete navigation property relApiTabApiObjectBuilding for relApiTabApiUnitEquipment

Operation ID: relApiTabApiUnitEquipment.DeleteRelApiTabApiObjectBuilding

Parameter:

  • systemId (path): key: systemId of relApiTabApiUnitEquipment
  • If-Match (header): ETag

Antworten:

  • 204: Success
  • default:

/relApiTabApiUnitEquipment({systemId})/relApiTabApiReObject (GET)

Beschreibung: Get relApiTabApiReObject from relApiTabApiUnitEquipment

Operation ID: relApiTabApiUnitEquipment.GetRelApiTabApiReObject

Parameter:

  • systemId (path): key: systemId of relApiTabApiUnitEquipment
  • $select (query): Select properties to be returned
  • $expand (query): Expand related entities

Antwort bei 200 OK:

...Schema-/Objektdefinition...

/relApiTabApiUnitEquipment({systemId})/relApiTabApiReObject (PATCH)

Beschreibung: Update the navigation property relApiTabApiReObject in relApiTabApiUnitEquipment

Operation ID: relApiTabApiUnitEquipment.UpdateRelApiTabApiReObject

Parameter:

  • systemId (path): key: systemId of relApiTabApiUnitEquipment

Antworten:

  • 204: Success
  • default:

/relApiTabApiUnitEquipment({systemId})/relApiTabApiReObject (DELETE)

Beschreibung: Delete navigation property relApiTabApiReObject for relApiTabApiUnitEquipment

Operation ID: relApiTabApiUnitEquipment.DeleteRelApiTabApiReObject

Parameter:

  • systemId (path): key: systemId of relApiTabApiUnitEquipment
  • If-Match (header): ETag

Antworten:

  • 204: Success
  • default:

/relApiTabApiUnitEquipment({systemId})/relApiTabApiSpaceAndSurface (GET)

Beschreibung: Get relApiTabApiSpaceAndSurface from relApiTabApiUnitEquipment

Operation ID: relApiTabApiUnitEquipment.GetRelApiTabApiSpaceAndSurface

Parameter:

  • systemId (path): key: systemId of relApiTabApiUnitEquipment
  • $select (query): Select properties to be returned
  • $expand (query): Expand related entities

Antwort bei 200 OK:

...Schema-/Objektdefinition...

/relApiTabApiUnitEquipment({systemId})/relApiTabApiSpaceAndSurface (PATCH)

Beschreibung: Update the navigation property relApiTabApiSpaceAndSurface in relApiTabApiUnitEquipment

Operation ID: relApiTabApiUnitEquipment.UpdateRelApiTabApiSpaceAndSurface

Parameter:

  • systemId (path): key: systemId of relApiTabApiUnitEquipment

Antworten:

  • 204: Success
  • default:

/relApiTabApiUnitEquipment({systemId})/relApiTabApiSpaceAndSurface (DELETE)

Beschreibung: Delete navigation property relApiTabApiSpaceAndSurface for relApiTabApiUnitEquipment

Operation ID: relApiTabApiUnitEquipment.DeleteRelApiTabApiSpaceAndSurface

Parameter:

  • systemId (path): key: systemId of relApiTabApiUnitEquipment
  • If-Match (header): ETag

Antworten:

  • 204: Success
  • default:

/relApiTabApiUnitEquipment({systemId})/relApiTabApiUnitMasterData (GET)

Beschreibung: Get relApiTabApiUnitMasterData from relApiTabApiUnitEquipment

Operation ID: relApiTabApiUnitEquipment.GetRelApiTabApiUnitMasterData

Parameter:

  • systemId (path): key: systemId of relApiTabApiUnitEquipment
  • $select (query): Select properties to be returned
  • $expand (query): Expand related entities

Antwort bei 200 OK:

...Schema-/Objektdefinition...

/relApiTabApiUnitEquipment({systemId})/relApiTabApiUnitMasterData (PATCH)

Beschreibung: Update the navigation property relApiTabApiUnitMasterData in relApiTabApiUnitEquipment

Operation ID: relApiTabApiUnitEquipment.UpdateRelApiTabApiUnitMasterData

Parameter:

  • systemId (path): key: systemId of relApiTabApiUnitEquipment

Antworten:

  • 204: Success
  • default:

/relApiTabApiUnitEquipment({systemId})/relApiTabApiUnitMasterData (DELETE)

Beschreibung: Delete navigation property relApiTabApiUnitMasterData for relApiTabApiUnitEquipment

Operation ID: relApiTabApiUnitEquipment.DeleteRelApiTabApiUnitMasterData

Parameter:

  • systemId (path): key: systemId of relApiTabApiUnitEquipment
  • If-Match (header): ETag

Antworten:

  • 204: Success
  • default:

/relApiTabApiUnitMasterData (GET)

Beschreibung: Get entities from relApiTabApiUnitMasterData

Operation ID: relApiTabApiUnitMasterData.relApiTabApiUnitMasterData.ListRelApiTabApiUnitMasterData

Parameter:

  • N/A (N/A):
  • N/A (N/A):
  • N/A (N/A):
  • N/A (N/A):
  • N/A (N/A):
  • $orderby (query): Order items by property values
  • $select (query): Select properties to be returned
  • $expand (query): Expand related entities

Antwort bei 200 OK:

...Schema-/Objektdefinition...

/relApiTabApiUnitMasterData (POST)

Beschreibung: Add new entity to relApiTabApiUnitMasterData

Operation ID: relApiTabApiUnitMasterData.relApiTabApiUnitMasterData.CreateRelApiTabApiUnitMasterData

Keine Parameter.

Antworten:

  • 201: Created entity
  • default:

/relApiTabApiUnitMasterData({systemId}) (GET)

Beschreibung: Get entity from relApiTabApiUnitMasterData by key

Operation ID: relApiTabApiUnitMasterData.relApiTabApiUnitMasterData.GetRelApiTabApiUnitMasterData

Parameter:

  • systemId (path): key: systemId of relApiTabApiUnitMasterData
  • $select (query): Select properties to be returned
  • $expand (query): Expand related entities

Antwort bei 200 OK:

...Schema-/Objektdefinition...

/relApiTabApiUnitMasterData({systemId}) (PATCH)

Beschreibung: Update entity in relApiTabApiUnitMasterData

Operation ID: relApiTabApiUnitMasterData.relApiTabApiUnitMasterData.UpdateRelApiTabApiUnitMasterData

Parameter:

  • systemId (path): key: systemId of relApiTabApiUnitMasterData

Antworten:

  • 204: Success
  • default:

/relApiTabApiUnitMasterData({systemId})/Microsoft.NAV.vacanciesExportXml (POST)

Beschreibung: Invoke action vacanciesExportXml

Operation ID: relApiTabApiUnitMasterData.relApiTabApiUnitMasterData.vacanciesExportXml

Parameter:

  • systemId (path): key: systemId of relApiTabApiUnitMasterData

Antwort bei 200 OK:

...Schema-/Objektdefinition...

/relApiTabApiUnitMasterData({systemId})/relApiTabApiExploitationMethod (GET)

Beschreibung: Get relApiTabApiExploitationMethod from relApiTabApiUnitMasterData

Operation ID: relApiTabApiUnitMasterData.ListRelApiTabApiExploitationMethod

Parameter:

  • systemId (path): key: systemId of relApiTabApiUnitMasterData
  • N/A (N/A):
  • N/A (N/A):
  • N/A (N/A):
  • N/A (N/A):
  • N/A (N/A):
  • $orderby (query): Order items by property values
  • $select (query): Select properties to be returned
  • $expand (query): Expand related entities

Antwort bei 200 OK:

...Schema-/Objektdefinition...

/relApiTabApiUnitMasterData({systemId})/relApiTabApiExploitationMethod (POST)

Beschreibung: Create new navigation property to relApiTabApiExploitationMethod for relApiTabApiUnitMasterData

Operation ID: relApiTabApiUnitMasterData.CreateRelApiTabApiExploitationMethod

Parameter:

  • systemId (path): key: systemId of relApiTabApiUnitMasterData

Antworten:

  • 201: Created navigation property.
  • default:

/relApiTabApiUnitMasterData({systemId})/relApiTabApiExploitationMethod({systemId1}) (GET)

Beschreibung: Get relApiTabApiExploitationMethod from relApiTabApiUnitMasterData

Operation ID: relApiTabApiUnitMasterData.GetRelApiTabApiExploitationMethod

Parameter:

  • systemId (path): key: systemId of relApiTabApiUnitMasterData
  • systemId1 (path): key: systemId of relApiTabApiExploitationMethod
  • $select (query): Select properties to be returned
  • $expand (query): Expand related entities

Antwort bei 200 OK:

...Schema-/Objektdefinition...

/relApiTabApiUnitMasterData({systemId})/relApiTabApiExploitationMethod({systemId1}) (PATCH)

Beschreibung: Update the navigation property relApiTabApiExploitationMethod in relApiTabApiUnitMasterData

Operation ID: relApiTabApiUnitMasterData.UpdateRelApiTabApiExploitationMethod

Parameter:

  • systemId (path): key: systemId of relApiTabApiUnitMasterData
  • systemId1 (path): key: systemId of relApiTabApiExploitationMethod

Antworten:

  • 204: Success
  • default:

/relApiTabApiUnitMasterData({systemId})/relApiTabApiExploitationMethod({systemId1}) (DELETE)

Beschreibung: Delete navigation property relApiTabApiExploitationMethod for relApiTabApiUnitMasterData

Operation ID: relApiTabApiUnitMasterData.DeleteRelApiTabApiExploitationMethod

Parameter:

  • systemId (path): key: systemId of relApiTabApiUnitMasterData
  • systemId1 (path): key: systemId of relApiTabApiExploitationMethod
  • If-Match (header): ETag

Antworten:

  • 204: Success
  • default:

/relApiTabApiUnitMasterData({systemId})/relApiTabApiLocationFloor (GET)

Beschreibung: Get relApiTabApiLocationFloor from relApiTabApiUnitMasterData

Operation ID: relApiTabApiUnitMasterData.GetRelApiTabApiLocationFloor

Parameter:

  • systemId (path): key: systemId of relApiTabApiUnitMasterData
  • $select (query): Select properties to be returned
  • $expand (query): Expand related entities

Antwort bei 200 OK:

...Schema-/Objektdefinition...

/relApiTabApiUnitMasterData({systemId})/relApiTabApiLocationFloor (PATCH)

Beschreibung: Update the navigation property relApiTabApiLocationFloor in relApiTabApiUnitMasterData

Operation ID: relApiTabApiUnitMasterData.UpdateRelApiTabApiLocationFloor

Parameter:

  • systemId (path): key: systemId of relApiTabApiUnitMasterData

Antworten:

  • 204: Success
  • default:

/relApiTabApiUnitMasterData({systemId})/relApiTabApiLocationFloor (DELETE)

Beschreibung: Delete navigation property relApiTabApiLocationFloor for relApiTabApiUnitMasterData

Operation ID: relApiTabApiUnitMasterData.DeleteRelApiTabApiLocationFloor

Parameter:

  • systemId (path): key: systemId of relApiTabApiUnitMasterData
  • If-Match (header): ETag

Antworten:

  • 204: Success
  • default:

/relApiTabApiUnitMasterData({systemId})/relApiTabApiObjectBuilding (GET)

Beschreibung: Get relApiTabApiObjectBuilding from relApiTabApiUnitMasterData

Operation ID: relApiTabApiUnitMasterData.GetRelApiTabApiObjectBuilding

Parameter:

  • systemId (path): key: systemId of relApiTabApiUnitMasterData
  • $select (query): Select properties to be returned
  • $expand (query): Expand related entities

Antwort bei 200 OK:

...Schema-/Objektdefinition...

/relApiTabApiUnitMasterData({systemId})/relApiTabApiObjectBuilding (PATCH)

Beschreibung: Update the navigation property relApiTabApiObjectBuilding in relApiTabApiUnitMasterData

Operation ID: relApiTabApiUnitMasterData.UpdateRelApiTabApiObjectBuilding

Parameter:

  • systemId (path): key: systemId of relApiTabApiUnitMasterData

Antworten:

  • 204: Success
  • default:

/relApiTabApiUnitMasterData({systemId})/relApiTabApiObjectBuilding (DELETE)

Beschreibung: Delete navigation property relApiTabApiObjectBuilding for relApiTabApiUnitMasterData

Operation ID: relApiTabApiUnitMasterData.DeleteRelApiTabApiObjectBuilding

Parameter:

  • systemId (path): key: systemId of relApiTabApiUnitMasterData
  • If-Match (header): ETag

Antworten:

  • 204: Success
  • default:

/relApiTabApiUnitMasterData({systemId})/relApiTabApiReObject (GET)

Beschreibung: Get relApiTabApiReObject from relApiTabApiUnitMasterData

Operation ID: relApiTabApiUnitMasterData.GetRelApiTabApiReObject

Parameter:

  • systemId (path): key: systemId of relApiTabApiUnitMasterData
  • $select (query): Select properties to be returned
  • $expand (query): Expand related entities

Antwort bei 200 OK:

...Schema-/Objektdefinition...

/relApiTabApiUnitMasterData({systemId})/relApiTabApiReObject (PATCH)

Beschreibung: Update the navigation property relApiTabApiReObject in relApiTabApiUnitMasterData

Operation ID: relApiTabApiUnitMasterData.UpdateRelApiTabApiReObject

Parameter:

  • systemId (path): key: systemId of relApiTabApiUnitMasterData

Antworten:

  • 204: Success
  • default:

/relApiTabApiUnitMasterData({systemId})/relApiTabApiReObject (DELETE)

Beschreibung: Delete navigation property relApiTabApiReObject for relApiTabApiUnitMasterData

Operation ID: relApiTabApiUnitMasterData.DeleteRelApiTabApiReObject

Parameter:

  • systemId (path): key: systemId of relApiTabApiUnitMasterData
  • If-Match (header): ETag

Antworten:

  • 204: Success
  • default:

/relApiTabApiUnitMasterData({systemId})/relApiTabApiUnitAllocation (GET)

Beschreibung: Get relApiTabApiUnitAllocation from relApiTabApiUnitMasterData

Operation ID: relApiTabApiUnitMasterData.ListRelApiTabApiUnitAllocation

Parameter:

  • systemId (path): key: systemId of relApiTabApiUnitMasterData
  • N/A (N/A):
  • N/A (N/A):
  • N/A (N/A):
  • N/A (N/A):
  • N/A (N/A):
  • $orderby (query): Order items by property values
  • $select (query): Select properties to be returned
  • $expand (query): Expand related entities

Antwort bei 200 OK:

...Schema-/Objektdefinition...

/relApiTabApiUnitMasterData({systemId})/relApiTabApiUnitAllocation (POST)

Beschreibung: Create new navigation property to relApiTabApiUnitAllocation for relApiTabApiUnitMasterData

Operation ID: relApiTabApiUnitMasterData.CreateRelApiTabApiUnitAllocation

Parameter:

  • systemId (path): key: systemId of relApiTabApiUnitMasterData

Antworten:

  • 201: Created navigation property.
  • default:

/relApiTabApiUnitMasterData({systemId})/relApiTabApiUnitAllocation({systemId1}) (GET)

Beschreibung: Get relApiTabApiUnitAllocation from relApiTabApiUnitMasterData

Operation ID: relApiTabApiUnitMasterData.GetRelApiTabApiUnitAllocation

Parameter:

  • systemId (path): key: systemId of relApiTabApiUnitMasterData
  • systemId1 (path): key: systemId of relApiTabApiUnitAllocation
  • $select (query): Select properties to be returned
  • $expand (query): Expand related entities

Antwort bei 200 OK:

...Schema-/Objektdefinition...

/relApiTabApiUnitMasterData({systemId})/relApiTabApiUnitAllocation({systemId1}) (PATCH)

Beschreibung: Update the navigation property relApiTabApiUnitAllocation in relApiTabApiUnitMasterData

Operation ID: relApiTabApiUnitMasterData.UpdateRelApiTabApiUnitAllocation

Parameter:

  • systemId (path): key: systemId of relApiTabApiUnitMasterData
  • systemId1 (path): key: systemId of relApiTabApiUnitAllocation

Antworten:

  • 204: Success
  • default:

/relApiTabApiUnitMasterData({systemId})/relApiTabApiUnitAllocation({systemId1}) (DELETE)

Beschreibung: Delete navigation property relApiTabApiUnitAllocation for relApiTabApiUnitMasterData

Operation ID: relApiTabApiUnitMasterData.DeleteRelApiTabApiUnitAllocation

Parameter:

  • systemId (path): key: systemId of relApiTabApiUnitMasterData
  • systemId1 (path): key: systemId of relApiTabApiUnitAllocation
  • If-Match (header): ETag

Antworten:

  • 204: Success
  • default:

/relApiTabApiUnitsContract (GET)

Beschreibung: Get entities from relApiTabApiUnitsContract

Operation ID: relApiTabApiUnitsContract.relApiTabApiUnitsContract.ListRelApiTabApiUnitsContract

Parameter:

  • N/A (N/A):
  • N/A (N/A):
  • N/A (N/A):
  • N/A (N/A):
  • N/A (N/A):
  • $orderby (query): Order items by property values
  • $select (query): Select properties to be returned
  • $expand (query): Expand related entities

Antwort bei 200 OK:

...Schema-/Objektdefinition...

/relApiTabApiUnitsContract (POST)

Beschreibung: Add new entity to relApiTabApiUnitsContract

Operation ID: relApiTabApiUnitsContract.relApiTabApiUnitsContract.CreateRelApiTabApiUnitsContract

Keine Parameter.

Antworten:

  • 201: Created entity
  • default:

/relApiTabApiUnitsContract({systemId}) (GET)

Beschreibung: Get entity from relApiTabApiUnitsContract by key

Operation ID: relApiTabApiUnitsContract.relApiTabApiUnitsContract.GetRelApiTabApiUnitsContract

Parameter:

  • systemId (path): key: systemId of relApiTabApiUnitsContract
  • $select (query): Select properties to be returned
  • $expand (query): Expand related entities

Antwort bei 200 OK:

...Schema-/Objektdefinition...

/relApiTabApiUnitsContract({systemId}) (PATCH)

Beschreibung: Update entity in relApiTabApiUnitsContract

Operation ID: relApiTabApiUnitsContract.relApiTabApiUnitsContract.UpdateRelApiTabApiUnitsContract

Parameter:

  • systemId (path): key: systemId of relApiTabApiUnitsContract

Antworten:

  • 204: Success
  • default:

/relApiTabApiUnitsContract({systemId})/relApiTabApiCustomer (GET)

Beschreibung: Get relApiTabApiCustomer from relApiTabApiUnitsContract

Operation ID: relApiTabApiUnitsContract.GetRelApiTabApiCustomer

Parameter:

  • systemId (path): key: systemId of relApiTabApiUnitsContract
  • $select (query): Select properties to be returned
  • $expand (query): Expand related entities

Antwort bei 200 OK:

...Schema-/Objektdefinition...

/relApiTabApiUnitsContract({systemId})/relApiTabApiCustomer (PATCH)

Beschreibung: Update the navigation property relApiTabApiCustomer in relApiTabApiUnitsContract

Operation ID: relApiTabApiUnitsContract.UpdateRelApiTabApiCustomer

Parameter:

  • systemId (path): key: systemId of relApiTabApiUnitsContract

Antworten:

  • 204: Success
  • default:

/relApiTabApiUnitsContract({systemId})/relApiTabApiCustomer (DELETE)

Beschreibung: Delete navigation property relApiTabApiCustomer for relApiTabApiUnitsContract

Operation ID: relApiTabApiUnitsContract.DeleteRelApiTabApiCustomer

Parameter:

  • systemId (path): key: systemId of relApiTabApiUnitsContract
  • If-Match (header): ETag

Antworten:

  • 204: Success
  • default:

/relApiTabApiUnitsContract({systemId})/relApiTabApiReContract (GET)

Beschreibung: Get relApiTabApiReContract from relApiTabApiUnitsContract

Operation ID: relApiTabApiUnitsContract.GetRelApiTabApiReContract

Parameter:

  • systemId (path): key: systemId of relApiTabApiUnitsContract
  • $select (query): Select properties to be returned
  • $expand (query): Expand related entities

Antwort bei 200 OK:

...Schema-/Objektdefinition...

/relApiTabApiUnitsContract({systemId})/relApiTabApiReContract (PATCH)

Beschreibung: Update the navigation property relApiTabApiReContract in relApiTabApiUnitsContract

Operation ID: relApiTabApiUnitsContract.UpdateRelApiTabApiReContract

Parameter:

  • systemId (path): key: systemId of relApiTabApiUnitsContract

Antworten:

  • 204: Success
  • default:

/relApiTabApiUnitsContract({systemId})/relApiTabApiReContract (DELETE)

Beschreibung: Delete navigation property relApiTabApiReContract for relApiTabApiUnitsContract

Operation ID: relApiTabApiUnitsContract.DeleteRelApiTabApiReContract

Parameter:

  • systemId (path): key: systemId of relApiTabApiUnitsContract
  • If-Match (header): ETag

Antworten:

  • 204: Success
  • default:

/relApiTabApiUnitsContract({systemId})/relApiTabApiRelCMEXARecord (GET)

Beschreibung: Get relApiTabApiRelCMEXARecord from relApiTabApiUnitsContract

Operation ID: relApiTabApiUnitsContract.ListRelApiTabApiRelCMEXARecord

Parameter:

  • systemId (path): key: systemId of relApiTabApiUnitsContract
  • N/A (N/A):
  • N/A (N/A):
  • N/A (N/A):
  • N/A (N/A):
  • N/A (N/A):
  • $orderby (query): Order items by property values
  • $select (query): Select properties to be returned
  • $expand (query): Expand related entities

Antwort bei 200 OK:

...Schema-/Objektdefinition...

/relApiTabApiUnitsContract({systemId})/relApiTabApiRelCMEXARecord (POST)

Beschreibung: Create new navigation property to relApiTabApiRelCMEXARecord for relApiTabApiUnitsContract

Operation ID: relApiTabApiUnitsContract.CreateRelApiTabApiRelCMEXARecord

Parameter:

  • systemId (path): key: systemId of relApiTabApiUnitsContract

Antworten:

  • 201: Created navigation property.
  • default:

/relApiTabApiUnitsContract({systemId})/relApiTabApiRelCMEXARecord({systemId1}) (GET)

Beschreibung: Get relApiTabApiRelCMEXARecord from relApiTabApiUnitsContract

Operation ID: relApiTabApiUnitsContract.GetRelApiTabApiRelCMEXARecord

Parameter:

  • systemId (path): key: systemId of relApiTabApiUnitsContract
  • systemId1 (path): key: systemId of relApiTabApiRelCMEXARecord
  • $select (query): Select properties to be returned
  • $expand (query): Expand related entities

Antwort bei 200 OK:

...Schema-/Objektdefinition...

/relApiTabApiUnitsContract({systemId})/relApiTabApiRelCMEXARecord({systemId1}) (PATCH)

Beschreibung: Update the navigation property relApiTabApiRelCMEXARecord in relApiTabApiUnitsContract

Operation ID: relApiTabApiUnitsContract.UpdateRelApiTabApiRelCMEXARecord

Parameter:

  • systemId (path): key: systemId of relApiTabApiUnitsContract
  • systemId1 (path): key: systemId of relApiTabApiRelCMEXARecord

Antworten:

  • 204: Success
  • default:

/relApiTabApiUnitsContract({systemId})/relApiTabApiRelCMEXARecord({systemId1}) (DELETE)

Beschreibung: Delete navigation property relApiTabApiRelCMEXARecord for relApiTabApiUnitsContract

Operation ID: relApiTabApiUnitsContract.DeleteRelApiTabApiRelCMEXARecord

Parameter:

  • systemId (path): key: systemId of relApiTabApiUnitsContract
  • systemId1 (path): key: systemId of relApiTabApiRelCMEXARecord
  • If-Match (header): ETag

Antworten:

  • 204: Success
  • default:

/relApiTabApiUnitsContract({systemId})/relApiTabApiReObject (GET)

Beschreibung: Get relApiTabApiReObject from relApiTabApiUnitsContract

Operation ID: relApiTabApiUnitsContract.GetRelApiTabApiReObject

Parameter:

  • systemId (path): key: systemId of relApiTabApiUnitsContract
  • $select (query): Select properties to be returned
  • $expand (query): Expand related entities

Antwort bei 200 OK:

...Schema-/Objektdefinition...

/relApiTabApiUnitsContract({systemId})/relApiTabApiReObject (PATCH)

Beschreibung: Update the navigation property relApiTabApiReObject in relApiTabApiUnitsContract

Operation ID: relApiTabApiUnitsContract.UpdateRelApiTabApiReObject

Parameter:

  • systemId (path): key: systemId of relApiTabApiUnitsContract

Antworten:

  • 204: Success
  • default:

/relApiTabApiUnitsContract({systemId})/relApiTabApiReObject (DELETE)

Beschreibung: Delete navigation property relApiTabApiReObject for relApiTabApiUnitsContract

Operation ID: relApiTabApiUnitsContract.DeleteRelApiTabApiReObject

Parameter:

  • systemId (path): key: systemId of relApiTabApiUnitsContract
  • If-Match (header): ETag

Antworten:

  • 204: Success
  • default:

/relApiTabApiUnitsContract({systemId})/relApiTabApiUnitMasterData (GET)

Beschreibung: Get relApiTabApiUnitMasterData from relApiTabApiUnitsContract

Operation ID: relApiTabApiUnitsContract.GetRelApiTabApiUnitMasterData

Parameter:

  • systemId (path): key: systemId of relApiTabApiUnitsContract
  • $select (query): Select properties to be returned
  • $expand (query): Expand related entities

Antwort bei 200 OK:

...Schema-/Objektdefinition...

/relApiTabApiUnitsContract({systemId})/relApiTabApiUnitMasterData (PATCH)

Beschreibung: Update the navigation property relApiTabApiUnitMasterData in relApiTabApiUnitsContract

Operation ID: relApiTabApiUnitsContract.UpdateRelApiTabApiUnitMasterData

Parameter:

  • systemId (path): key: systemId of relApiTabApiUnitsContract

Antworten:

  • 204: Success
  • default:

/relApiTabApiUnitsContract({systemId})/relApiTabApiUnitMasterData (DELETE)

Beschreibung: Delete navigation property relApiTabApiUnitMasterData for relApiTabApiUnitsContract

Operation ID: relApiTabApiUnitsContract.DeleteRelApiTabApiUnitMasterData

Parameter:

  • systemId (path): key: systemId of relApiTabApiUnitsContract
  • If-Match (header): ETag

Antworten:

  • 204: Success
  • default:

/relApiTabApiVendor (GET)

Beschreibung: Get entities from relApiTabApiVendor

Operation ID: relApiTabApiVendor.relApiTabApiVendor.ListRelApiTabApiVendor

Parameter:

  • N/A (N/A):
  • N/A (N/A):
  • N/A (N/A):
  • N/A (N/A):
  • N/A (N/A):
  • $orderby (query): Order items by property values
  • $select (query): Select properties to be returned
  • $expand (query): Expand related entities

Antwort bei 200 OK:

...Schema-/Objektdefinition...

/relApiTabApiVendor (POST)

Beschreibung: Add new entity to relApiTabApiVendor

Operation ID: relApiTabApiVendor.relApiTabApiVendor.CreateRelApiTabApiVendor

Keine Parameter.

Antworten:

  • 201: Created entity
  • default:

/relApiTabApiVendor({systemId}) (GET)

Beschreibung: Get entity from relApiTabApiVendor by key

Operation ID: relApiTabApiVendor.relApiTabApiVendor.GetRelApiTabApiVendor

Parameter:

  • systemId (path): key: systemId of relApiTabApiVendor
  • $select (query): Select properties to be returned
  • $expand (query): Expand related entities

Antwort bei 200 OK:

...Schema-/Objektdefinition...

/relApiTabApiVendor({systemId}) (PATCH)

Beschreibung: Update entity in relApiTabApiVendor

Operation ID: relApiTabApiVendor.relApiTabApiVendor.UpdateRelApiTabApiVendor

Parameter:

  • systemId (path): key: systemId of relApiTabApiVendor

Antworten:

  • 204: Success
  • default:

/relApiTabApiVendor({systemId}) (DELETE)

Beschreibung: Delete entity from relApiTabApiVendor

Operation ID: relApiTabApiVendor.relApiTabApiVendor.DeleteRelApiTabApiVendor

Parameter:

  • systemId (path): key: systemId of relApiTabApiVendor
  • If-Match (header): ETag

Antworten:

  • 204: Success
  • default:

/relApiTabApiVendor({systemId})/agedAccountsPayable (GET)

Beschreibung: Get agedAccountsPayable from relApiTabApiVendor

Operation ID: relApiTabApiVendor.GetAgedAccountsPayable

Parameter:

  • systemId (path): key: systemId of relApiTabApiVendor
  • $select (query): Select properties to be returned
  • $expand (query): Expand related entities

Antwort bei 200 OK:

...Schema-/Objektdefinition...

/relApiTabApiVendor({systemId})/agedAccountsPayable (PATCH)

Beschreibung: Update the navigation property agedAccountsPayable in relApiTabApiVendor

Operation ID: relApiTabApiVendor.UpdateAgedAccountsPayable

Parameter:

  • systemId (path): key: systemId of relApiTabApiVendor

Antworten:

  • 204: Success
  • default:

/relApiTabApiVendor({systemId})/agedAccountsPayable (DELETE)

Beschreibung: Delete navigation property agedAccountsPayable for relApiTabApiVendor

Operation ID: relApiTabApiVendor.DeleteAgedAccountsPayable

Parameter:

  • systemId (path): key: systemId of relApiTabApiVendor
  • If-Match (header): ETag

Antworten:

  • 204: Success
  • default:

/relApiTabApiVendor({systemId})/contactsInformation (GET)

Beschreibung: Get contactsInformation from relApiTabApiVendor

Operation ID: relApiTabApiVendor.ListContactsInformation

Parameter:

  • systemId (path): key: systemId of relApiTabApiVendor
  • N/A (N/A):
  • N/A (N/A):
  • N/A (N/A):
  • N/A (N/A):
  • N/A (N/A):
  • $orderby (query): Order items by property values
  • $select (query): Select properties to be returned
  • $expand (query): Expand related entities

Antwort bei 200 OK:

...Schema-/Objektdefinition...

/relApiTabApiVendor({systemId})/contactsInformation (POST)

Beschreibung: Create new navigation property to contactsInformation for relApiTabApiVendor

Operation ID: relApiTabApiVendor.CreateContactsInformation

Parameter:

  • systemId (path): key: systemId of relApiTabApiVendor

Antworten:

  • 201: Created navigation property.
  • default:

/relApiTabApiVendor({systemId})/contactsInformation({contactId}) (GET)

Beschreibung: Get contactsInformation from relApiTabApiVendor

Operation ID: relApiTabApiVendor.GetContactsInformation

Parameter:

  • systemId (path): key: systemId of relApiTabApiVendor
  • contactId (path): key: contactId of contactInformation
  • $select (query): Select properties to be returned
  • $expand (query): Expand related entities

Antwort bei 200 OK:

...Schema-/Objektdefinition...

/relApiTabApiVendor({systemId})/contactsInformation({contactId}) (PATCH)

Beschreibung: Update the navigation property contactsInformation in relApiTabApiVendor

Operation ID: relApiTabApiVendor.UpdateContactsInformation

Parameter:

  • systemId (path): key: systemId of relApiTabApiVendor
  • contactId (path): key: contactId of contactInformation

Antworten:

  • 204: Success
  • default:

/relApiTabApiVendor({systemId})/contactsInformation({contactId}) (DELETE)

Beschreibung: Delete navigation property contactsInformation for relApiTabApiVendor

Operation ID: relApiTabApiVendor.DeleteContactsInformation

Parameter:

  • systemId (path): key: systemId of relApiTabApiVendor
  • contactId (path): key: contactId of contactInformation
  • If-Match (header): ETag

Antworten:

  • 204: Success
  • default:

/relApiTabApiVendor({systemId})/defaultDimensions (GET)

Beschreibung: Get defaultDimensions from relApiTabApiVendor

Operation ID: relApiTabApiVendor.ListDefaultDimensions

Parameter:

  • systemId (path): key: systemId of relApiTabApiVendor
  • N/A (N/A):
  • N/A (N/A):
  • N/A (N/A):
  • N/A (N/A):
  • N/A (N/A):
  • $orderby (query): Order items by property values
  • $select (query): Select properties to be returned
  • $expand (query): Expand related entities

Antwort bei 200 OK:

...Schema-/Objektdefinition...

/relApiTabApiVendor({systemId})/defaultDimensions (POST)

Beschreibung: Create new navigation property to defaultDimensions for relApiTabApiVendor

Operation ID: relApiTabApiVendor.CreateDefaultDimensions

Parameter:

  • systemId (path): key: systemId of relApiTabApiVendor

Antworten:

  • 201: Created navigation property.
  • default:

/relApiTabApiVendor({systemId})/defaultDimensions({id}) (GET)

Beschreibung: Get defaultDimensions from relApiTabApiVendor

Operation ID: relApiTabApiVendor.GetDefaultDimensions

Parameter:

  • systemId (path): key: systemId of relApiTabApiVendor
  • id (path): key: id of defaultDimension
  • $select (query): Select properties to be returned
  • $expand (query): Expand related entities

Antwort bei 200 OK:

...Schema-/Objektdefinition...

/relApiTabApiVendor({systemId})/defaultDimensions({id}) (PATCH)

Beschreibung: Update the navigation property defaultDimensions in relApiTabApiVendor

Operation ID: relApiTabApiVendor.UpdateDefaultDimensions

Parameter:

  • systemId (path): key: systemId of relApiTabApiVendor
  • id (path): key: id of defaultDimension

Antworten:

  • 204: Success
  • default:

/relApiTabApiVendor({systemId})/defaultDimensions({id}) (DELETE)

Beschreibung: Delete navigation property defaultDimensions for relApiTabApiVendor

Operation ID: relApiTabApiVendor.DeleteDefaultDimensions

Parameter:

  • systemId (path): key: systemId of relApiTabApiVendor
  • id (path): key: id of defaultDimension
  • If-Match (header): ETag

Antworten:

  • 204: Success
  • default:

/relApiTabApiVendor({systemId})/documentAttachments (GET)

Beschreibung: Get documentAttachments from relApiTabApiVendor

Operation ID: relApiTabApiVendor.ListDocumentAttachments

Parameter:

  • systemId (path): key: systemId of relApiTabApiVendor
  • N/A (N/A):
  • N/A (N/A):
  • N/A (N/A):
  • N/A (N/A):
  • N/A (N/A):
  • $orderby (query): Order items by property values
  • $select (query): Select properties to be returned
  • $expand (query): Expand related entities

Antwort bei 200 OK:

...Schema-/Objektdefinition...

/relApiTabApiVendor({systemId})/documentAttachments (POST)

Beschreibung: Create new navigation property to documentAttachments for relApiTabApiVendor

Operation ID: relApiTabApiVendor.CreateDocumentAttachments

Parameter:

  • systemId (path): key: systemId of relApiTabApiVendor

Antworten:

  • 201: Created navigation property.
  • default:

/relApiTabApiVendor({systemId})/documentAttachments({id}) (GET)

Beschreibung: Get documentAttachments from relApiTabApiVendor

Operation ID: relApiTabApiVendor.GetDocumentAttachments

Parameter:

  • systemId (path): key: systemId of relApiTabApiVendor
  • id (path): key: id of documentAttachment
  • $select (query): Select properties to be returned
  • $expand (query): Expand related entities

Antwort bei 200 OK:

...Schema-/Objektdefinition...

/relApiTabApiVendor({systemId})/documentAttachments({id}) (PATCH)

Beschreibung: Update the navigation property documentAttachments in relApiTabApiVendor

Operation ID: relApiTabApiVendor.UpdateDocumentAttachments

Parameter:

  • systemId (path): key: systemId of relApiTabApiVendor
  • id (path): key: id of documentAttachment

Antworten:

  • 204: Success
  • default:

/relApiTabApiVendor({systemId})/documentAttachments({id}) (DELETE)

Beschreibung: Delete navigation property documentAttachments for relApiTabApiVendor

Operation ID: relApiTabApiVendor.DeleteDocumentAttachments

Parameter:

  • systemId (path): key: systemId of relApiTabApiVendor
  • id (path): key: id of documentAttachment
  • If-Match (header): ETag

Antworten:

  • 204: Success
  • default:

/relApiTabApiVendor({systemId})/documentAttachments({id})/attachmentContent (GET)

Beschreibung: Get media content for the navigation property documentAttachments from relApiTabApiVendor

Operation ID: relApiTabApiVendor.GetDocumentAttachmentsAttachmentContent

Parameter:

  • systemId (path): key: systemId of relApiTabApiVendor
  • id (path): key: id of documentAttachment

Antwort bei 200 OK:

...Schema-/Objektdefinition...

/relApiTabApiVendor({systemId})/documentAttachments({id})/attachmentContent (PUT)

Beschreibung: Update media content for the navigation property documentAttachments in relApiTabApiVendor

Operation ID: relApiTabApiVendor.UpdateDocumentAttachmentsAttachmentContent

Parameter:

  • systemId (path): key: systemId of relApiTabApiVendor
  • id (path): key: id of documentAttachment

Antworten:

  • 204: Success
  • default:

/relApiTabApiVendor({systemId})/picture (GET)

Beschreibung: Get picture from relApiTabApiVendor

Operation ID: relApiTabApiVendor.GetPicture

Parameter:

  • systemId (path): key: systemId of relApiTabApiVendor
  • $select (query): Select properties to be returned
  • $expand (query): Expand related entities

Antwort bei 200 OK:

...Schema-/Objektdefinition...

/relApiTabApiVendor({systemId})/picture (PATCH)

Beschreibung: Update the navigation property picture in relApiTabApiVendor

Operation ID: relApiTabApiVendor.UpdatePicture

Parameter:

  • systemId (path): key: systemId of relApiTabApiVendor

Antworten:

  • 204: Success
  • default:

/relApiTabApiVendor({systemId})/picture (DELETE)

Beschreibung: Delete navigation property picture for relApiTabApiVendor

Operation ID: relApiTabApiVendor.DeletePicture

Parameter:

  • systemId (path): key: systemId of relApiTabApiVendor
  • If-Match (header): ETag

Antworten:

  • 204: Success
  • default:

/relApiTabApiVendor({systemId})/picture/pictureContent (GET)

Beschreibung: Get media content for the navigation property picture from relApiTabApiVendor

Operation ID: relApiTabApiVendor.GetPicturePictureContent

Parameter:

  • systemId (path): key: systemId of relApiTabApiVendor

Antwort bei 200 OK:

...Schema-/Objektdefinition...

/relApiTabApiVendor({systemId})/picture/pictureContent (PUT)

Beschreibung: Update media content for the navigation property picture in relApiTabApiVendor

Operation ID: relApiTabApiVendor.UpdatePicturePictureContent

Parameter:

  • systemId (path): key: systemId of relApiTabApiVendor

Antworten:

  • 204: Success
  • default:

/salesInvoiceLines (GET)

Beschreibung: Get entities from salesInvoiceLines

Operation ID: salesInvoiceLines.salesInvoiceLine.ListSalesInvoiceLine

Parameter:

  • N/A (N/A):
  • N/A (N/A):
  • N/A (N/A):
  • N/A (N/A):
  • N/A (N/A):
  • $orderby (query): Order items by property values
  • $select (query): Select properties to be returned
  • $expand (query): Expand related entities

Antwort bei 200 OK:

...Schema-/Objektdefinition...

/salesInvoiceLines (POST)

Beschreibung: Add new entity to salesInvoiceLines

Operation ID: salesInvoiceLines.salesInvoiceLine.CreateSalesInvoiceLine

Keine Parameter.

Antworten:

  • 201: Created entity
  • default:

/salesInvoiceLines({id}) (GET)

Beschreibung: Get entity from salesInvoiceLines by key

Operation ID: salesInvoiceLines.salesInvoiceLine.GetSalesInvoiceLine

Parameter:

  • id (path): key: id of salesInvoiceLine
  • $select (query): Select properties to be returned
  • $expand (query): Expand related entities

Antwort bei 200 OK:

...Schema-/Objektdefinition...

/salesInvoiceLines({id}) (PATCH)

Beschreibung: Update entity in salesInvoiceLines

Operation ID: salesInvoiceLines.salesInvoiceLine.UpdateSalesInvoiceLine

Parameter:

  • id (path): key: id of salesInvoiceLine

Antworten:

  • 204: Success
  • default:

/salesInvoiceLines({id}) (DELETE)

Beschreibung: Delete entity from salesInvoiceLines

Operation ID: salesInvoiceLines.salesInvoiceLine.DeleteSalesInvoiceLine

Parameter:

  • id (path): key: id of salesInvoiceLine
  • If-Match (header): ETag

Antworten:

  • 204: Success
  • default:

/salesInvoiceLines({id})/dimensionSetLines (GET)

Beschreibung: Get dimensionSetLines from salesInvoiceLines

Operation ID: salesInvoiceLines.ListDimensionSetLines

Parameter:

  • id (path): key: id of salesInvoiceLine
  • N/A (N/A):
  • N/A (N/A):
  • N/A (N/A):
  • N/A (N/A):
  • N/A (N/A):
  • $orderby (query): Order items by property values
  • $select (query): Select properties to be returned
  • $expand (query): Expand related entities

Antwort bei 200 OK:

...Schema-/Objektdefinition...

/salesInvoiceLines({id})/dimensionSetLines (POST)

Beschreibung: Create new navigation property to dimensionSetLines for salesInvoiceLines

Operation ID: salesInvoiceLines.CreateDimensionSetLines

Parameter:

  • id (path): key: id of salesInvoiceLine

Antworten:

  • 201: Created navigation property.
  • default:

/salesInvoiceLines({id})/dimensionSetLines({id1}) (GET)

Beschreibung: Get dimensionSetLines from salesInvoiceLines

Operation ID: salesInvoiceLines.GetDimensionSetLines

Parameter:

  • id (path): key: id of salesInvoiceLine
  • id1 (path): key: id of dimensionSetLine
  • $select (query): Select properties to be returned
  • $expand (query): Expand related entities

Antwort bei 200 OK:

...Schema-/Objektdefinition...

/salesInvoiceLines({id})/dimensionSetLines({id1}) (PATCH)

Beschreibung: Update the navigation property dimensionSetLines in salesInvoiceLines

Operation ID: salesInvoiceLines.UpdateDimensionSetLines

Parameter:

  • id (path): key: id of salesInvoiceLine
  • id1 (path): key: id of dimensionSetLine

Antworten:

  • 204: Success
  • default:

/salesInvoiceLines({id})/dimensionSetLines({id1}) (DELETE)

Beschreibung: Delete navigation property dimensionSetLines for salesInvoiceLines

Operation ID: salesInvoiceLines.DeleteDimensionSetLines

Parameter:

  • id (path): key: id of salesInvoiceLine
  • id1 (path): key: id of dimensionSetLine
  • If-Match (header): ETag

Antworten:

  • 204: Success
  • default:

/salesInvoiceLines({id})/location (GET)

Beschreibung: Get location from salesInvoiceLines

Operation ID: salesInvoiceLines.GetLocation

Parameter:

  • id (path): key: id of salesInvoiceLine
  • $select (query): Select properties to be returned
  • $expand (query): Expand related entities

Antwort bei 200 OK:

...Schema-/Objektdefinition...

/salesInvoiceLines({id})/location (PATCH)

Beschreibung: Update the navigation property location in salesInvoiceLines

Operation ID: salesInvoiceLines.UpdateLocation

Parameter:

  • id (path): key: id of salesInvoiceLine

Antworten:

  • 204: Success
  • default:

/salesInvoiceLines({id})/location (DELETE)

Beschreibung: Delete navigation property location for salesInvoiceLines

Operation ID: salesInvoiceLines.DeleteLocation

Parameter:

  • id (path): key: id of salesInvoiceLine
  • If-Match (header): ETag

Antworten:

  • 204: Success
  • default:

/salesInvoiceLines({id})/salesInvoice (GET)

Beschreibung: Get salesInvoice from salesInvoiceLines

Operation ID: salesInvoiceLines.GetSalesInvoice

Parameter:

  • id (path): key: id of salesInvoiceLine
  • $select (query): Select properties to be returned
  • $expand (query): Expand related entities

Antwort bei 200 OK:

...Schema-/Objektdefinition...

/salesInvoiceLines({id})/salesInvoice (PATCH)

Beschreibung: Update the navigation property salesInvoice in salesInvoiceLines

Operation ID: salesInvoiceLines.UpdateSalesInvoice

Parameter:

  • id (path): key: id of salesInvoiceLine

Antworten:

  • 204: Success
  • default:

/salesInvoiceLines({id})/salesInvoice (DELETE)

Beschreibung: Delete navigation property salesInvoice for salesInvoiceLines

Operation ID: salesInvoiceLines.DeleteSalesInvoice

Parameter:

  • id (path): key: id of salesInvoiceLine
  • If-Match (header): ETag

Antworten:

  • 204: Success
  • default:

/salesInvoices (GET)

Beschreibung: Get entities from salesInvoices

Operation ID: salesInvoices.salesInvoice.ListSalesInvoice

Parameter:

  • N/A (N/A):
  • N/A (N/A):
  • N/A (N/A):
  • N/A (N/A):
  • N/A (N/A):
  • $orderby (query): Order items by property values
  • $select (query): Select properties to be returned
  • $expand (query): Expand related entities

Antwort bei 200 OK:

...Schema-/Objektdefinition...

/salesInvoices (POST)

Beschreibung: Add new entity to salesInvoices

Operation ID: salesInvoices.salesInvoice.CreateSalesInvoice

Keine Parameter.

Antworten:

  • 201: Created entity
  • default:

/salesInvoices({id}) (GET)

Beschreibung: Get entity from salesInvoices by key

Operation ID: salesInvoices.salesInvoice.GetSalesInvoice

Parameter:

  • id (path): key: id of salesInvoice
  • $select (query): Select properties to be returned
  • $expand (query): Expand related entities

Antwort bei 200 OK:

...Schema-/Objektdefinition...

/salesInvoices({id}) (PATCH)

Beschreibung: Update entity in salesInvoices

Operation ID: salesInvoices.salesInvoice.UpdateSalesInvoice

Parameter:

  • id (path): key: id of salesInvoice

Antworten:

  • 204: Success
  • default:

/salesInvoices({id}) (DELETE)

Beschreibung: Delete entity from salesInvoices

Operation ID: salesInvoices.salesInvoice.DeleteSalesInvoice

Parameter:

  • id (path): key: id of salesInvoice
  • If-Match (header): ETag

Antworten:

  • 204: Success
  • default:

/salesInvoices({id})/attachments (GET)

Beschreibung: Get attachments from salesInvoices

Operation ID: salesInvoices.ListAttachments

Parameter:

  • id (path): key: id of salesInvoice
  • N/A (N/A):
  • N/A (N/A):
  • N/A (N/A):
  • N/A (N/A):
  • N/A (N/A):
  • $orderby (query): Order items by property values
  • $select (query): Select properties to be returned
  • $expand (query): Expand related entities

Antwort bei 200 OK:

...Schema-/Objektdefinition...

/salesInvoices({id})/attachments (POST)

Beschreibung: Create new navigation property to attachments for salesInvoices

Operation ID: salesInvoices.CreateAttachments

Parameter:

  • id (path): key: id of salesInvoice

Antworten:

  • 201: Created navigation property.
  • default:

/salesInvoices({id})/attachments({id1}) (GET)

Beschreibung: Get attachments from salesInvoices

Operation ID: salesInvoices.GetAttachments

Parameter:

  • id (path): key: id of salesInvoice
  • id1 (path): key: id of attachment
  • $select (query): Select properties to be returned
  • $expand (query): Expand related entities

Antwort bei 200 OK:

...Schema-/Objektdefinition...

/salesInvoices({id})/attachments({id1}) (PATCH)

Beschreibung: Update the navigation property attachments in salesInvoices

Operation ID: salesInvoices.UpdateAttachments

Parameter:

  • id (path): key: id of salesInvoice
  • id1 (path): key: id of attachment

Antworten:

  • 204: Success
  • default:

/salesInvoices({id})/attachments({id1}) (DELETE)

Beschreibung: Delete navigation property attachments for salesInvoices

Operation ID: salesInvoices.DeleteAttachments

Parameter:

  • id (path): key: id of salesInvoice
  • id1 (path): key: id of attachment
  • If-Match (header): ETag

Antworten:

  • 204: Success
  • default:

/salesInvoices({id})/attachments({id1})/attachmentContent (GET)

Beschreibung: Get media content for the navigation property attachments from salesInvoices

Operation ID: salesInvoices.GetAttachmentsAttachmentContent

Parameter:

  • id (path): key: id of salesInvoice
  • id1 (path): key: id of attachment

Antwort bei 200 OK:

...Schema-/Objektdefinition...

/salesInvoices({id})/attachments({id1})/attachmentContent (PUT)

Beschreibung: Update media content for the navigation property attachments in salesInvoices

Operation ID: salesInvoices.UpdateAttachmentsAttachmentContent

Parameter:

  • id (path): key: id of salesInvoice
  • id1 (path): key: id of attachment

Antworten:

  • 204: Success
  • default:

/salesInvoices({id})/dimensionSetLines (GET)

Beschreibung: Get dimensionSetLines from salesInvoices

Operation ID: salesInvoices.ListDimensionSetLines

Parameter:

  • id (path): key: id of salesInvoice
  • N/A (N/A):
  • N/A (N/A):
  • N/A (N/A):
  • N/A (N/A):
  • N/A (N/A):
  • $orderby (query): Order items by property values
  • $select (query): Select properties to be returned
  • $expand (query): Expand related entities

Antwort bei 200 OK:

...Schema-/Objektdefinition...

/salesInvoices({id})/dimensionSetLines (POST)

Beschreibung: Create new navigation property to dimensionSetLines for salesInvoices

Operation ID: salesInvoices.CreateDimensionSetLines

Parameter:

  • id (path): key: id of salesInvoice

Antworten:

  • 201: Created navigation property.
  • default:

/salesInvoices({id})/dimensionSetLines({id1}) (GET)

Beschreibung: Get dimensionSetLines from salesInvoices

Operation ID: salesInvoices.GetDimensionSetLines

Parameter:

  • id (path): key: id of salesInvoice
  • id1 (path): key: id of dimensionSetLine
  • $select (query): Select properties to be returned
  • $expand (query): Expand related entities

Antwort bei 200 OK:

...Schema-/Objektdefinition...

/salesInvoices({id})/dimensionSetLines({id1}) (PATCH)

Beschreibung: Update the navigation property dimensionSetLines in salesInvoices

Operation ID: salesInvoices.UpdateDimensionSetLines

Parameter:

  • id (path): key: id of salesInvoice
  • id1 (path): key: id of dimensionSetLine

Antworten:

  • 204: Success
  • default:

/salesInvoices({id})/dimensionSetLines({id1}) (DELETE)

Beschreibung: Delete navigation property dimensionSetLines for salesInvoices

Operation ID: salesInvoices.DeleteDimensionSetLines

Parameter:

  • id (path): key: id of salesInvoice
  • id1 (path): key: id of dimensionSetLine
  • If-Match (header): ETag

Antworten:

  • 204: Success
  • default:

/salesInvoices({id})/documentAttachments (GET)

Beschreibung: Get documentAttachments from salesInvoices

Operation ID: salesInvoices.ListDocumentAttachments

Parameter:

  • id (path): key: id of salesInvoice
  • N/A (N/A):
  • N/A (N/A):
  • N/A (N/A):
  • N/A (N/A):
  • N/A (N/A):
  • $orderby (query): Order items by property values
  • $select (query): Select properties to be returned
  • $expand (query): Expand related entities

Antwort bei 200 OK:

...Schema-/Objektdefinition...

/salesInvoices({id})/documentAttachments (POST)

Beschreibung: Create new navigation property to documentAttachments for salesInvoices

Operation ID: salesInvoices.CreateDocumentAttachments

Parameter:

  • id (path): key: id of salesInvoice

Antworten:

  • 201: Created navigation property.
  • default:

/salesInvoices({id})/documentAttachments({id1}) (GET)

Beschreibung: Get documentAttachments from salesInvoices

Operation ID: salesInvoices.GetDocumentAttachments

Parameter:

  • id (path): key: id of salesInvoice
  • id1 (path): key: id of documentAttachment
  • $select (query): Select properties to be returned
  • $expand (query): Expand related entities

Antwort bei 200 OK:

...Schema-/Objektdefinition...

/salesInvoices({id})/documentAttachments({id1}) (PATCH)

Beschreibung: Update the navigation property documentAttachments in salesInvoices

Operation ID: salesInvoices.UpdateDocumentAttachments

Parameter:

  • id (path): key: id of salesInvoice
  • id1 (path): key: id of documentAttachment

Antworten:

  • 204: Success
  • default:

/salesInvoices({id})/documentAttachments({id1}) (DELETE)

Beschreibung: Delete navigation property documentAttachments for salesInvoices

Operation ID: salesInvoices.DeleteDocumentAttachments

Parameter:

  • id (path): key: id of salesInvoice
  • id1 (path): key: id of documentAttachment
  • If-Match (header): ETag

Antworten:

  • 204: Success
  • default:

/salesInvoices({id})/documentAttachments({id1})/attachmentContent (GET)

Beschreibung: Get media content for the navigation property documentAttachments from salesInvoices

Operation ID: salesInvoices.GetDocumentAttachmentsAttachmentContent

Parameter:

  • id (path): key: id of salesInvoice
  • id1 (path): key: id of documentAttachment

Antwort bei 200 OK:

...Schema-/Objektdefinition...

/salesInvoices({id})/documentAttachments({id1})/attachmentContent (PUT)

Beschreibung: Update media content for the navigation property documentAttachments in salesInvoices

Operation ID: salesInvoices.UpdateDocumentAttachmentsAttachmentContent

Parameter:

  • id (path): key: id of salesInvoice
  • id1 (path): key: id of documentAttachment

Antworten:

  • 204: Success
  • default:

/salesInvoices({id})/Microsoft.NAV.cancel (POST)

Beschreibung: Invoke action cancel

Operation ID: salesInvoices.salesInvoice.cancel

Parameter:

  • id (path): key: id of salesInvoice

Antworten:

  • 204: Success
  • default:

/salesInvoices({id})/Microsoft.NAV.cancelAndSend (POST)

Beschreibung: Invoke action cancelAndSend

Operation ID: salesInvoices.salesInvoice.cancelAndSend

Parameter:

  • id (path): key: id of salesInvoice

Antworten:

  • 204: Success
  • default:

/salesInvoices({id})/Microsoft.NAV.makeCorrectiveCreditMemo (POST)

Beschreibung: Invoke action makeCorrectiveCreditMemo

Operation ID: salesInvoices.salesInvoice.makeCorrectiveCreditMemo

Parameter:

  • id (path): key: id of salesInvoice

Antworten:

  • 204: Success
  • default:

/salesInvoices({id})/Microsoft.NAV.post (POST)

Beschreibung: Invoke action post

Operation ID: salesInvoices.salesInvoice.post

Parameter:

  • id (path): key: id of salesInvoice

Antworten:

  • 204: Success
  • default:

/salesInvoices({id})/Microsoft.NAV.postAndSend (POST)

Beschreibung: Invoke action postAndSend

Operation ID: salesInvoices.salesInvoice.postAndSend

Parameter:

  • id (path): key: id of salesInvoice

Antworten:

  • 204: Success
  • default:

/salesInvoices({id})/Microsoft.NAV.send (POST)

Beschreibung: Invoke action send

Operation ID: salesInvoices.salesInvoice.send

Parameter:

  • id (path): key: id of salesInvoice

Antworten:

  • 204: Success
  • default:

/salesInvoices({id})/pdfDocument (GET)

Beschreibung: Get pdfDocument from salesInvoices

Operation ID: salesInvoices.GetPdfDocument

Parameter:

  • id (path): key: id of salesInvoice
  • $select (query): Select properties to be returned
  • $expand (query): Expand related entities

Antwort bei 200 OK:

...Schema-/Objektdefinition...

/salesInvoices({id})/pdfDocument (PATCH)

Beschreibung: Update the navigation property pdfDocument in salesInvoices

Operation ID: salesInvoices.UpdatePdfDocument

Parameter:

  • id (path): key: id of salesInvoice

Antworten:

  • 204: Success
  • default:

/salesInvoices({id})/pdfDocument (DELETE)

Beschreibung: Delete navigation property pdfDocument for salesInvoices

Operation ID: salesInvoices.DeletePdfDocument

Parameter:

  • id (path): key: id of salesInvoice
  • If-Match (header): ETag

Antworten:

  • 204: Success
  • default:

/salesInvoices({id})/pdfDocument/pdfDocumentContent (GET)

Beschreibung: Get media content for the navigation property pdfDocument from salesInvoices

Operation ID: salesInvoices.GetPdfDocumentPdfDocumentContent

Parameter:

  • id (path): key: id of salesInvoice

Antwort bei 200 OK:

...Schema-/Objektdefinition...

/salesInvoices({id})/pdfDocument/pdfDocumentContent (PUT)

Beschreibung: Update media content for the navigation property pdfDocument in salesInvoices

Operation ID: salesInvoices.UpdatePdfDocumentPdfDocumentContent

Parameter:

  • id (path): key: id of salesInvoice

Antworten:

  • 204: Success
  • default:

/salesInvoices({id})/relApiTabApiCustomer (GET)

Beschreibung: Get relApiTabApiCustomer from salesInvoices

Operation ID: salesInvoices.GetRelApiTabApiCustomer

Parameter:

  • id (path): key: id of salesInvoice
  • $select (query): Select properties to be returned
  • $expand (query): Expand related entities

Antwort bei 200 OK:

...Schema-/Objektdefinition...

/salesInvoices({id})/relApiTabApiCustomer (PATCH)

Beschreibung: Update the navigation property relApiTabApiCustomer in salesInvoices

Operation ID: salesInvoices.UpdateRelApiTabApiCustomer

Parameter:

  • id (path): key: id of salesInvoice

Antworten:

  • 204: Success
  • default:

/salesInvoices({id})/relApiTabApiCustomer (DELETE)

Beschreibung: Delete navigation property relApiTabApiCustomer for salesInvoices

Operation ID: salesInvoices.DeleteRelApiTabApiCustomer

Parameter:

  • id (path): key: id of salesInvoice
  • If-Match (header): ETag

Antworten:

  • 204: Success
  • default:

/salesInvoices({id})/salesInvoiceLines (GET)

Beschreibung: Get salesInvoiceLines from salesInvoices

Operation ID: salesInvoices.ListSalesInvoiceLines

Parameter:

  • id (path): key: id of salesInvoice
  • N/A (N/A):
  • N/A (N/A):
  • N/A (N/A):
  • N/A (N/A):
  • N/A (N/A):
  • $orderby (query): Order items by property values
  • $select (query): Select properties to be returned
  • $expand (query): Expand related entities

Antwort bei 200 OK:

...Schema-/Objektdefinition...

/salesInvoices({id})/salesInvoiceLines (POST)

Beschreibung: Create new navigation property to salesInvoiceLines for salesInvoices

Operation ID: salesInvoices.CreateSalesInvoiceLines

Parameter:

  • id (path): key: id of salesInvoice

Antworten:

  • 201: Created navigation property.
  • default:

/salesInvoices({id})/salesInvoiceLines({id1}) (GET)

Beschreibung: Get salesInvoiceLines from salesInvoices

Operation ID: salesInvoices.GetSalesInvoiceLines

Parameter:

  • id (path): key: id of salesInvoice
  • id1 (path): key: id of salesInvoiceLine
  • $select (query): Select properties to be returned
  • $expand (query): Expand related entities

Antwort bei 200 OK:

...Schema-/Objektdefinition...

/salesInvoices({id})/salesInvoiceLines({id1}) (PATCH)

Beschreibung: Update the navigation property salesInvoiceLines in salesInvoices

Operation ID: salesInvoices.UpdateSalesInvoiceLines

Parameter:

  • id (path): key: id of salesInvoice
  • id1 (path): key: id of salesInvoiceLine

Antworten:

  • 204: Success
  • default:

/salesInvoices({id})/salesInvoiceLines({id1}) (DELETE)

Beschreibung: Delete navigation property salesInvoiceLines for salesInvoices

Operation ID: salesInvoices.DeleteSalesInvoiceLines

Parameter:

  • id (path): key: id of salesInvoice
  • id1 (path): key: id of salesInvoiceLine
  • If-Match (header): ETag

Antworten:

  • 204: Success
  • default:

/subscriptions (GET)

Beschreibung: Get entities from subscriptions

Operation ID: subscriptions.subscriptions.ListSubscriptions

Parameter:

  • N/A (N/A):
  • N/A (N/A):
  • N/A (N/A):
  • N/A (N/A):
  • N/A (N/A):
  • $select (query): Select properties to be returned
  • $expand (query): Expand related entities

Antwort bei 200 OK:

...Schema-/Objektdefinition...

/subscriptions (POST)

Beschreibung: Add new entity to subscriptions

Operation ID: subscriptions.subscriptions.CreateSubscriptions

Keine Parameter.

Antworten:

  • 201: Created entity
  • default:

/subscriptions({subscriptionId}) (GET)

Beschreibung: Get entity from subscriptions by key

Operation ID: subscriptions.subscriptions.GetSubscriptions

Parameter:

  • subscriptionId (path): key: subscriptionId of subscriptions
  • $select (query): Select properties to be returned
  • $expand (query): Expand related entities

Antwort bei 200 OK:

...Schema-/Objektdefinition...

/subscriptions({subscriptionId}) (PATCH)

Beschreibung: Update entity in subscriptions

Operation ID: subscriptions.subscriptions.UpdateSubscriptions

Parameter:

  • subscriptionId (path): key: subscriptionId of subscriptions

Antworten:

  • 204: Success
  • default:

/subscriptions({subscriptionId}) (DELETE)

Beschreibung: Delete entity from subscriptions

Operation ID: subscriptions.subscriptions.DeleteSubscriptions

Parameter:

  • subscriptionId (path): key: subscriptionId of subscriptions
  • If-Match (header): ETag

Antworten:

  • 204: Success
  • default:

7.1.2 - Schnittstellen - Installation und Einrichtung

Anleitung zur allgemeinen Installation und Einrichtung der Schnittstellen

Schnittstellen - Installation und Einrichtung

Überblick und Zuständigkeiten

flowchart TD
    classDef Aareon_blue fill:#051163,stroke:#051163,color:#FFFFFF,font-family:Segoe UI, Arial, Helvetica,sans-serif
    classDef Bright_blue fill:#086DFB,stroke:#086DFB,color:#FFFFFF,font-family:Segoe UI, Arial, Helvetica,sans-serif
    classDef Sand        fill:#F7F3F0,stroke:#F7F3F0,color:#081326,font-family:Segoe UI, Arial, Helvetica,sans-serif
    classDef Stone       fill:#EBE3DC,stroke:#EBE3DC,color:#081326,font-family:Segoe UI, Arial, Helvetica,sans-serif
    classDef Coral       fill:#FF7F62,stroke:#FF7F62,color:#081326,font-family:Segoe UI, Arial, Helvetica,sans-serif
    classDef Peach       fill:#FFD8CA,stroke:#FFD8CA,color:#081326,font-family:Segoe UI, Arial, Helvetica,sans-serif
    classDef Green       fill:#50B214,stroke:#50B214,color:#081326,font-family:Segoe UI, Arial, Helvetica,sans-serif
    classDef Light_green fill:#B9E99C,stroke:#B9E99C,color:#081326,font-family:Segoe UI, Arial, Helvetica,sans-serif
    classDef Baby_blue   fill:#A4CBFF,stroke:#A4CBFF,color:#081326,font-family:Segoe UI, Arial, Helvetica,sans-serif
    classDef Burgundy    fill:#550000,stroke:#550000,color:#FFFFFF,font-family:Segoe UI, Arial, Helvetica,sans-serif
    classDef Dark_green  fill:#2F630E,stroke:#2F630E,color:#FFFFFF,font-family:Segoe UI, Arial, Helvetica,sans-serif

    E[Microsoft Entra ID]:::Coral
    RP[RELion<br>Produktiv]:::Green
    RS[RELion<br>Sandbox]:::Green
    NSTP[Business Central Dienst<br>Produktiv]:::Bright_blue
    NSTS[Business Central Dienst<br>Sandbox]:::Bright_blue

    subgraph SGE["`**Kunde - Entra-Admin**`"]
        E
    end
    class SGE Peach

    subgraph SGR["`**Kunde - Super-User**`"]
        E --> RP
        E --> RS
    end
    class SGR Light_green

    subgraph SGNST["`**Aareon RELion - Dev-Ops**`"]
        RP --> NSTP
        RS --> NSTS
    end
    class SGNST Aareon_blue

7.1.3 - URA (Universal REST API)

Informationen zur URA-Schnittstelle

Mit der Universal REST API bietet RELion eine Möglichkeit, auf jede Tabelle über einen REST API Aufruf zuzugreifen. Der schematische Aufbau des Calls ist für jede Tabelle identisch und eine Ausführung der RELion Business Logik gewährleistet. Es stehen Standardfunktionen für die Interaktion mit RELion zur Verfügung:

  • Einfügen
  • Ändern
  • Kombiniertes Einfügen und Ändern
  • Löschen eines Datensatzes
  • Lesen (einzelner Datensatz oder mehrere Daten)
  • Ändern des Primärschlüssels eines Datensatzes


Weitere ergänzende Funktionen sind:

  • der Bulk Modus
  • die Verwendung von verschiedenen Konfigurationen

Universal REST API in sechs Schritten

  1. Identifizierung der RELion Tabelle in der GUI
  2. BC Tabellen Nummer und Feldnummern heraussuchen
  3. Erstellen des REST Requests, bestehend aus oa. Nummern und dem Payload
  4. Senden des Requests an die universal REST API
  5. Verarbeitung des Request durch RELion
  6. Rückmeldung der Verarbeitung
    a. Verarbeitung war fehlerfrei, Rückmeldung mit dem angelegten oder geänderten Datensatz
    b. Verarbeitung lief auf einen Fehler, Rückmeldung des Fehlers in Klartext

Die Business Logik in BC basiert stark auf der Reihenfolge, wie der Anwender Felder in einer Tabelle füllt, auch diesen Umstand berücksichtig die REST API, die Reihenfolge der Felder im JSON Body entsprechen der Reihenfolge, indem die API die Daten in die RELion Tabelle schreibt. Eine Umstellung ist jederzeit durch eine Umsortierung der Felder im Request möglich. Mit weiteren Parametern kann die REST API auch komplexe Einfügeoperationen in RELion abbilden (z. B. kombinierte Einfüge und Update Anweisungen oder das Überspringen von Validierungen).

Anders als bei SQL-Abfragen auf BC-Tabellen, kann die universal REST API auch die Flow Fields einer Tabelle zurückgeben. Dies bezieht sich auf Tabellenfelder, berechnete Felder, welche nur auf den Pages oder in Infoboxen vorhanden sind, berücksichtigt die API nicht. Durch die mögliche Verwendung von verschiedenen Konfigurationen pro REST API Aufruf, kann die API, je nach Anwendungszweck, diese Daten in die Antwort aufnehmen oder nicht.

Darüber hinaus sind auch gebündelte Operationen möglich. In einem REST API Aufruf sind dann mehrere Datensätze zum Einfügen oder Ändern enthalten, dies spart dann die Zeit für dem Aufbau der Webserviceverbindung pro Datensatz und kann die Laufzeit bei einer großen Menge an Daten senken. Auch diese Bulk-Übertragungen haben die identischen Möglichkeiten eines Aufrufes pro Datensatz.

In dem Beispiel wird der Übertrag eines Debitors aus einem Fremdsystem nach RELion dargestellt, vor allem die Ableitung aus der RELion Tabelle und den daraus resultierenden Request.

Das Auslösen der Kommunikation und der Abgleich der Tabellen und Felder ist nicht Bestandteil dieser Dokumentation.

Insert Record with URA

7.1.3.1 - Request Aufbau

Aufbau eines Request

Base URL

Die Requests sind an die Adresse der URA zu senden. Diese ist

OnPrem:
https://{{base URL}}:{{port}}/{{serverinstance}}/api/aareon/universalapi/v1.0/companies({{Company-Id}})/universalRequests?$expand=entitySet

URA GET

Die GET-Methode zeigt lediglich die Verfügbarkeit der API an, die Universal REST API steht für alle Mandaten zur Verfügung und benötigt zur Identifikation des Mandanten noch die Mandanten ID in der URL. Die Prüfung, ob die API verfügbar ist benötigt diesen Zusatz nicht.

Die Adresse für die GET-Methode setzt sich aus vier Komponenten zusammen:

  1. Webadresse des Servicetiers
  2. Port der BC OData Services
  3. BC Dienstnamen
  4. restliche Pfad: /api/aareon/universalapi/v1.0/$metadata

Eine vollständige Adresse für einen GET Aufruf wäre somit:
http://MeinServer:14048/MeinServiceTier/api/aareon/universalapi/v1.0/$metadata
Zurück kommt ein XML-File mit allen aktiven API’s:

Insert Record with URA

URA POST

Für einen Request wird immer ein POST-Request an den Endpunkt geschickt. Dieser enthält einen Body mit einem JSON. Das JSON besteht aus zwei Teilen, der Definition der Tabelle und den Daten, welche auf die Tabelle anzuwenden sind. Die verschiedenen Ausprägungen des Bodys sind in JSON Body beschrieben.

Beispiel:

Lesen aus der Tabelle mit der ID 5050. Es werden die Felder mit der ID 1 und ID 2. Die ersten 620 Datensätze werden übersprungen und dann werden 100 Datensätze geliefert.

Request:

{
    "tableNo":  "5050",
    "operation":  "READ",
    "top": "100",
    "skip":"620",
    "entitySet":  [
                      {
                          "subOperation":  "Done",
                          "responseFields":  "1|2"
                      }
                  ]
}

Response:

{
  "@odata.etag": "W/\"JzIwOzE2Mjg3NjY1MDI0ODQ3NzE5ODM0MTswMDsn\"",
  "headerId": "8804c1b9-444c-42cb-809c-6ea49e0dc91e",
  "lineNo": "10000",
  "fieldNo": 0,
  "filter": false,
  "dimensionSetId": false,
  "dimensionSetIdMutation": 0,
  "dimension": false,
  "dimensionCode": "",
  "validate": false,
  "value": "",
  "subOperation": "DONE",
  "resetFilter": false,
  "singleCommit": false,
  "responseFields": "1|2",
  "totalCount": 625,
  "skippedRows": 620,
  "numberOfRows": 625,
  "moreRows": false,
  "done": false,
  "countOfReturnRows": 5,
  "ResponseJson2": "eyJEYXRhIjpbeyJOby4iOiJLMDEwMDA0IiwiTmFtZSI6IkRldXRzY2hlIFRlbGVjb20gQUcifSx7Ik5vLiI6IkswMTAwMDUiLCJOYW1lIjoiRGViaXRvIFJlc2VzIn0seyJOby4iOiJLMDEwMDA2IiwiTmFtZSI6IlRydWRlbCBXZXJlcyJ9LHsiTm8uIjoiSzAxMDAwNyIsIk5hbWUiOiJEZWxvcmVzIDEwMDAifSx7Ik5vLiI6IkxFRVIiLCJOYW1lIjoiTGVlciJ9XX0="
}

Im Feld ResponseJson2 gibt die REST API den angelegten Datensatz in Base64 Kodierung zurück. Encodiert ist es JSON. Sie können die Anzahl der Felder, welche die API zurückgibt, über den Parameter responseFields einschränken. Ohne den Eintrag gibt die API immer alle Felder aus der Tabelle zurück.

Decodiert steht nun da:

{
  "Data": [
    {
      "No.": "K010004",
      "Name": "Deutsche Telecom AG"
    },
    {
      "No.": "K010005",
      "Name": "Debito Reses"
    },
    {
      "No.": "K010006",
      "Name": "Trudel Weres"
    },
    {
      "No.": "K010007",
      "Name": "Delores 1000"
    },
    {
      "No.": "LEER",
      "Name": "Leer"
    }
  ]
}

Die Prüfung der Datenfelder erfolgt durch Business Central. Bei nicht passenden Kombinationen (z. B. Text in ein Zahlenfeld zu schreiben oder nicht vorhandene Werte in verbundenen Tabellen), beendet die API den Request mit einer Fehlermeldung.

URA JSON Body

Json Header

Der Body besteht aus einem “Kopf”, dem universalRequest und dann einen Array von zusammenhängenden Befehlsblöcken, dem entitySet. Eine Suboperation schließt jeweils einen Befehlsblock logisch ab.

Die Befehlsblöcke setzen sich aus verschiedenen Attributen zusammen, je nach Verwendungszweck des Blockes. Die API arbeitet die Blöcke sequenziell ab, die Reihenfolge legt somit auch die Filter und Validierungsreihenfolge in BC fest.

Die BC Tabelle ist pro Aufruf konstant, alle Operationen führt die API nur auf dieser Tabelle durch, Kopf und Zeilen Strukturen benötigen zwei API aufrufe. Die benötigten Daten liefert die API nach Abschluss der gesamten Operation zurück.

Die API liefert als Antwort nochmals den gesamten Aufruf als Body mit, dies ist technisch begründet und kann nicht unterbunden werden. In jedem Suboperation Block ist das Attribut response vorhanden, in diesem Attribut kann die API den neuen / geänderten Datensatz nach der jeweiligen Operation zurückliefern, je nach Suboperation und Anwendungsfall.

Das Feld response ist BASE64 codiert und enthält ein JSON mit den Daten der Tabelle, ein Filter kann die zurückgegebenen Felder einschränken.

Der Aufbau des entitySet Bereiches ist variabel, um die verschiedensten Konstellationen in BC abzubilden, die drei am meisten genutzten Anwendungsbereiche sind dabei:

  1. Einzelanweisung, ein Datensatz ohne komplexe Trigger und Validierungen über die API einfügen oder verändern.
  2. Kombinierte Anweisung, INSERT und UPDATE in einem Aufruf. Komplexe Trigger und Validierungen über die API. simulieren, beispielsweise setzt der Inserttrigger beim Einfügen eines Debitors die Debitorennummer und einige Defaultwerte, diese können dann im folgenden UPDATE Teil, innerhalb eines Aufrufes, auf die gewünschten Werte angepasst werden.
  3. Einfügen einer großen Datenmenge mit wenigen Aufrufen (BULK – Modus). Ziel ist es, die Minimierung des Overheads für die Kommunikation über die API. In einem Aufruf sind 30 bis 50 Datensätze enthalten, welche die API in einer Datenbank Transaktion verarbeitet.

Es gibt folgede Parameter:
  • tableNo - Tabellen Nummer
    Das Attribut tableNo spezifiert die Tabellen in BC auf welche die Operation angewendet werden soll. Es ist die Nummer der Tabelle aus BC anzugeben. Diese ist abrufbar unter anderem über den Punkt Info zu der Seite.

  • operation - Funktionen auf BC Tabellen
    Es stehen diese Funktionen zur Verfügung: Einer dieser Operationen ist in der Ebene universalRequest anzugeben, sie definiert den übergeordneten Anwendungsfall. Reicht eine Operation pro Webrequest, so ist dieser mit der subOperation DONE in der Ebene entitySet zu bestätigen. Verschiedene Anwendungsfälle, wie ein INSERT gefolgt von einem UPDATE oder BULK Operationen, lassen sich mit den subOperationen in der der Ebene entitySet abbilden.

    • INSERT
      Mit der INSERT – Operation fügt die API die im Bereich entitySet definierten Daten der definierten BC Tabelle hinzu, ob der BC Insert Trigger dabei zur Ausführung kommt, bestimmt ein weiterer Parameter. Die Reihenfolge in der die API die einzelnen Felder in die BC Tabelle einfügt, ist durch die Reihenfolge der Daten in entitySet Bereich festgelegt, über diesen Mechanismus sind verschiedene Feldvalidierungsreihenfolgen abbildbar.
    • UPDATE
      Mithilfe der UPDATE – Operation, kann die API Daten eines bestehenden Datensatzes verändern. Filterkriterien um den Datensatz zu bestimmen sind im entitySet Bereich zu definieren.
    • DELETE
      Der DELETE-Operator benötig einen Filter, der nur einen Datensatz als Ergebnis liefert, bei mehr als ein Datensatz pro Operation liefert die API einen Fehler, damit sind Löschvorgange auf einen ganzen Bereich in einer Operation ausgeschlossen.
    • RENAME
      BC unterscheidet zwischen einer Änderung von Daten und einem Umbenennen von Daten, bei der Änderung sind keine Felder des Primärschlüssel, den eindeutigen Identifier des Datensatzes in der Tabelle, betroffen. Ein Primärschlüssel (PS) kann mehrere Felder einschließen, ist nur ein Feld von einer Änderung betroffen, so geht BC und damit auch die API von einem Rename aus.
    • READ
      Die API kann zusätzlich zu den Schreiboperationen auch Datensätze aus Tabellen zurückliefern. Die READ-Operation liefert je nach mitgegeben Filter 0 bis alle Datensätze einer Tabelle zurück. Die maximale Anzahl der zurückgelieferten Daten bestimmt der Wert numberOfEntitiesToRead in der Konfiguration, im Standard 100.
    • READLAST
      Die API kann zusätzlich zu den Schreiboperationen auch Datensätze aus Tabellen zurückliefern. Die READLAST Operation liefert je nach mitgegeben Filter keinen oder den letzten Datensatz passend zu dem Filter aus einer Tabelle zurück. Der Request ist immer mit der “subOperation”:“DONE” abzuschließen. Mehrfache Operationen sind nicht zulässig.
  • runTrigger – Attribut
    BC Tabellen haben für jede Art der Änderung an Tabellen Trigger, welche Code ausführen können. Dieses Attribut steuert, ob die API den jeweiligen Triggers ausführt (true) oder nicht (false). Der Insert-Trigger auf der Debitorentabelle (18) führt verschiedene Prüfungen durch, unter anderem prüft er, ob eine Debitorennummer vorhanden ist, sollte dies nicht der Fall sein, holt sich der Trigger diese aus den Nummernserien.

  • setupCode – Attribut
    Ohne die Angabe oder mit der Angabe eines nicht definierten setupCode’s verwendet die API immer die Konfiguration mit leeren Code Feld.

  • entitySet – Attribute
    Attribute teilen sich in MUSS und KANN Attribute auf, fehlt ein MUSS Attribut quittiert dies die API mit einem Fehler. KANN Attribute haben Standardwerte, diese sind in dem entsprechenden Kapitel erläutert. Die verschiedenen Attribute sind sechs Gruppen zuzuordnen und nur in diesen Gruppen zu verwenden:

    1. Abschluss einer Operation oder Suboperation
    2. Einfügen von Daten
    3. Ändern von Daten
    4. Löschen von Daten
    5. Lesen von Daten
    6. obsolete Attribute
  • Operation und Suboperation
    Jeder Request ist mit einer Suboperation abzuschließen, diese löst die Verarbeitung der Daten in der API aus. Ein Aufruf mit Blöcken ohne eine Suboperation am Ende hat keine Auswirkung auf das System, RELion speichert den Aufruf ohne diesen auszuführen.

    Die Anordnung der Blöcke entspricht der Verarbeitungsreihenfolge, dies hat direkte Auswirkung auf die Validierungsreihenfolge in RELion. Das Einfügen einer Objektnummer ohne vorheriges Füllen des Eigentümer/Mieter Kennzeichens löst beispielsweise eine Fehlermeldung aus. Oft sind die Feldreihendfolgen auf den BC Pages eine Orientierung für die korrekte Reihenfolge der Felder für die API.

    Auch Suboperationen beziehen sich auf die im tableNo Attribut definierte Tabelle, es ist nicht möglich Daten durch Suboperationen in unterschiedliche Tabellen zu schreiben.

    Die Anwendung von Suboperationen ist in drei Bereich aufzuteilen:

    1. Insert – Update Aufrufe, um Daten, welche RELion bei der Ausführung des Insert Triggers durch Default Werte ersetzt mit einem anschließenden Update Teil in einem Aufruf einzufügen.
    2. Insert - …… -Insert (BULK) Einfügeoperationen, ein Aufruf schreibt mehrere Datensätze in die Datenbank.
    3. Update - …… - Update Änderungsoperationen, ein Aufruf ändert verschiedene Datensätze.

    Der kombinierte Aufruf von Insert – Update vereinfacht das Einfügen von Daten, wenn der RELion Insert Trigger, beispielsweise die Nummer aus der Nummernserie holt und dann weitere Default Werte setzt, aber die Daten genau diese Default Werte ändern. Hier sind dann nicht mehr zwei Aufrufe mit der Verarbeitung der Antwort nötig. Die API behält den neu angelegten Datensatz im Fokus und führt dann die gewünschte Änderung nach dem Einfügen der Daten in die Datenbank in einem API Aufruf durch.

    Die BULK Bereiche Insert und Update, dazu gehört auch eine mehrfach kombinierte Insert – Update Anweisung, ist vor allem für große Datenmengen konzipiert. Der Overhead für den Aufbau und Abbau der Verbindung fällt nur einmal für die Anzahl der gemeinsam übertragenden Daten an, nicht für jede Operation.

    • Gültige Attribute für den Suboperationsbereich
      Vier Attribute sind zulässig:

      "subOperation": "DONE….",
      "resetFilter": false, 
      "singleCommit": false, 
      "responseFields": "1|2"
      

      Das Attribut subOperation ist zwingend und beschreibt die Vorgehensweise mit welcher die API die vorher übergebenen Blöcke verarbeitet. Die möglichen Ausprägungen sind:

      1. DONE
        Schließt die im Attribut operation definierte Operation ab und füllt das Attribut response. DONE beachtet die Option responseFields, alle anderen Optionen bleiben unbeachtet. Die Operationen READ sind immer mit einem DONE abzuschließen, ebenso bei Aufrufen mit einer Operation.

      2. INSERT
        Mittels INSERT fügt die API einen Datensatz mit den übergebenen Werten in die spezifizierte Tabelle ein. Ein INSERT erstellt keinen Inhalt im Attribut response. Für weitere Operationen speichert die API eine Referenz auf den neuen Datensatz. Diese Suboperation macht keinen Gebrauch von weitere Attributen. Beispiel für zwei Inserts, einmal der Wert 10 und einmal der Wert 20 in das Feld 100:

        { 
          "tableNo": "5358944", 
          "operation": "INSERT", 
          "runTrigger": true, 
          "entitySet": [
            {
               "fieldNo": 100,
               "validate": true, 
               "value": 
               "10" 
             },
             { 
               "subOperation": "INSERT" 
             }, 
             {
               "fieldNo": 100, 
               "validate": true, 
               "value": "20" 
             }, 
             { 
               "subOperation": "INSERT"
             }
           ]
         }
        
      3. INSERT_RESPONSE
        Zusätzlich zum Einfügen der Daten in die Datenbank, erstellt ein INSERT_RESPONSE auch das Rückgabe-JSON in dem Attribut response. Für jeden Datensatz erstellt die API den Rückgabewert in dem zugehörigen Suboperationsbereich. Mit dem Attribut resonseFields lassen sich die Felder in dem Rückgabewert einschränken. Das gleiche Beispiel wie im Beispiel Suboperation INSERT, nur diesmal mit INSERT_RESPONSE:

        { 
            "tableNo": "5358944", 
            "operation": "INSERT", 
            "runTrigger": true, 
            "entitySet": [ 
                { 
                    "fieldNo": 100, 
                    "validate": true, 
                    "value": "10" 
                }, 
                { 
                    "subOperation": 
                    "INSERT_RESPONSE", 
                    "responseFields": "1|100" 
                }, 
                { 
                    "fieldNo": 100, 
                    "validate": true, 
                    "value": "20" 
                }, 
                {
                    "responseFields": "1|100", 
                    "subOperation": 
                    "INSERT_RESPONSE" 
                }
            ] 
        }
        

        In der Antwort ist aber nun auch das ResponseJson2 wie beim READ gefüllt.

      4. UPDATE
        Ein UPDATE ändert einen bestehenden Datensatz, Anpassungen von mehreren Datensätzen in einer Suboperation, über einen Filter, der mehr als einen Datensatz liefert, unterstütz die API nicht. Eine Update Anweisung, ohne vorheriges Einfügen eines Datensatzes, benötig einen Filter zur Identifizierung. Ein Filter besteht aus dem Tripel von Attributen fieldNo, value und filter, diese sind vor der Suboperation zu definieren. Das Attribut value nimmt Werte eines Standard BC Filters, wie “>10” oder “1|2”, entgegen. Bei der Suboperation UPDATE erzeugt die API keine Antwort wie auch beim INSERT.

        Bei kombinierten Anweisungen behält die API den Fokus auf dem vorherigen Datensatz. Damit ist es möglich weitere Anweisungen auf dem identischen Datensatz auszuführen ohne einen neuen Filter zu definieren. Um Updates auf verschiedenen Datensätzen kombiniert durchzuführen, setzt das Attribut resetfilter den Filter nach der Suboperation zurück.

      5. UPDATE_RESPONSE
        Die Vorbedingungen für die Suboperation UPDATE_RESPONSE sind identisch mit den aus SubOperation UPDATE, im Unterschied zum UPDATE erzeugt die API beim UPDATE_RESONSE eine Antwort im response Attribut.
        Mittels dieser Operation sind Konstellationen wie Einfügen und Ändern von Datensätzen mit Rückmeldung möglich, auch mehrfache Updates mit einem UPDATE_RESPONSE am Ende liefern dann den endgültigen Datensatz zurück, der Overhead eine Rückmeldung für jede Suboperation zu erstellen und auszuwerten entfällt. Beispiel:

        {
            "tableNo": 5358944", 
            "operation": "INSERT", 
            "runTrigger": true, 
            "setupCode": "", 
            "entitySet": [ 
                {
                    "fieldNo": 100, 
                    "validate": true, 
                    "value": "10" 
                }, 
                { 
                    "fieldNo": 2,
                    "validate": true, 
                    "value": "99"
                }, 
                { 
                    "subOperation": "INSERT" 
                }, 
                { 
                    "fieldNo": 3, 
                    "validate": true, 
                    "value": "99" 
                }, 
                { 
                    "subOperation": "UPDATE" 
                }, 
                { 
                    "fieldNo": 2, 
                    "validate": true, 
                    "value": "199" 
                }, 
                { 
                    "responseFields": "100|2|3", 
                    "subOperation": "UPDATE_RESPONSE" 
                }
            ] 
        }
        

        Die API fügt einen neuen Datensatz in die Tabelle ein, dabei ist der Wert des Feldes 2 = 99 und das Feld 3 ist leer. Im zweiten Schritt erfolgt ein Update auf den eingefügten Datensatz, da die Definition eines neuen Filters für die Update Operation fehlt. Im letzten Schritt überschreibt die API das Feld 2 mit dem Wert 199, die Operation erfolgt immer noch auf dem eingefügten Datensatz. Schließlich erzeugt die Suboperation UPDATE_RESPONSE eine Antwort mit den Feldern 100,2 und 3.

      6. RENAME
        Analog zu der Operation RENAME, ist die serielle Verarbeitung mehrere Umbenennungen über die Suboperation RENAME möglich.

        { 
            "tableNo": "5358944", 
            "operation": 
            "RENAME", 
            "runTrigger": true, 
            "setupCode": "", 
            "entitySet": 
            [ 
                { 
                    "fieldNo": 1,
                    "filter": true, 
                    "value": "{53cd97b6-cc44-40ce-8f6b-4a8167f9422c}" 
                }, 
                { 
                    "fieldNo": 1, 
                    "validate": true, 
                    "value": "{53cd97b6-cc44-40ce-8f6b-4a8167f9422d}" 
                }, 
                { 
                    "responseFields": "1|2|100", 
                    "subOperation": "RENAME" 
                }, 
                { 
                    "fieldNo": 1, 
                    "filter": true, 
                    "value": "{68cd97b6-cc44-40ce-8f6b-4a8167f9422c}" 
                }, 
                { 
                    "fieldNo": 1, 
                    "validate": true, 
                    "value": "{68cd97b6-cc44-40ce-8f6b-4a8167f9422d}" 
                }, 
                { 
                    "responseFields": "1|2|100", 
                    "subOperation": "RENAME" 
                }
            ] 
        }
        

        Die API berücksichtigt Tablerelations, somit ist zu berücksichtigen, dass mehrfach Umbenennungen durchaus in einen Timeout der API laufen können.

      7. READ
        Die Suboperation kann zur Anwendung kommen, wenn zwei oder mehr Datensätze in einem Request aus BC zu lesen sind und dies nicht über einen Filter möglich ist oder das aufrufende System keine mehrfachen Datensätze im responseJson Attribut verarbeiten kann.

      8. DELETE
        Analog zu der RENAME Suboperation, kann der DELETE Suboperator mehrere Datensätze in einem REST API Call löschen, pro Operation jedoch nur einen Datensatz. So könnte man Zeilen zu einem spezifischen Kopf löschen. Zuerst die Zeilen per READ auslesen und dann alle Zeilen in ein DELETE Request aufnehmen. Beispiel für das löschen mehrerer Datensätzen in einem Request:

        { 
            "tableNo": "5358944", 
            "operation": "DELETE", 
            "runTrigger": true, 
            "setupCode": "", 
            "entitySet": [
                { 
                    "fieldNo": 1, 
                    "filter": true, 
                    "value": "{7df044ad-e5a8-4f61-83cc-0014e8837af8}" 
                }, 
                { 
                    "subOperation": "DELETE" 
                }, 
                { 
                    "fieldNo": 1, 
                    "filter": true, 
                    "value": "{576044cd-e7a8-4c61-82cc-001cdedd7af8}" 
                }, 
                { 
                    "subOperation": "DELETE" 
                }
            ] 
        }
        

      Die API speichert den Verweis auf den Datensatz, welche bei der Ausführung der Suboperation im Zugriff war. Soll die API auf ein anderer Datensatz mit einem folgenden Bereich zugreifen, so löst "resetFilter": true den Filter auf den Datensatz auf und eine neue Definition eines Filters ist möglich. Das Attribut ist im Standard false und nur bei Bedarf zu füllen.

      Im Standard ist ein API Aufruf auch eine Transaktion. Dabei schreibt BC alle Änderungen gesammelt am Ende in die Datenbank, tritt ein Fehler bei der Verarbeitung auf, dann speichert BC keine Änderung. Mit dem Attribut “singleCommit”: true ändert die API das Verhalten und schreibt jeden abgeschlossenen Bereich in die Datenbank. Dem Vorteil, jeden Block sofort in der Datenbank zu speichern, stehen eine wesentlich geringere Performance und aufwendigere Aufbereitung der fehlerhaften Daten gegenüber. Bis auf besondere Fälle ist das Standardverhalten ein Aufruf gleich einer Transaktion dem singleCommit vorzuziehen.

      Die Fehlerbehandlung bei mehreren Insert Bereichen ist je nach dem Attribut singleCommit anzupassen. Da die Daten mit aktivierten singleCommit bis zum Fehler in der Datenbank vorhanden sind, bei deaktivierten hingegen nicht.

      Ohne das Attribut responseFields gibt die Schnittstelle immer alle Felder der Tabelle im response JSON zurück. Um die Anzahl der Felder einzuschränken, nimmt die API im Attribut responseFields einen BC Filterstring mit den Feldnummern der Tabelle auf. Soll im response nur die Felder 3,5,50001 und 5358755 enthalten sein, so ist das Attribut “responseFields”: “3|5|50001|5358755” der Suboperation hinzuzufügen. Jeder Suboperation kann eine unterschiedliche Ausprägung des Attributes zugeordnet sein.

7.1.3.2 - Einrichtung und Konfiguration Universal REST API

Einrichtung

Um eine sichere Verbindung zwischen den Systemen aufbauen zu können, wird der Standard OpenID Connect verwendet. In Bezug auf Microsoft Dynamics 365 Business Central lautet das Stichwort hier “Service-to-Service” Authentication (S2S): https://learn.microsoft.com/en-us/dynamics365/business-central/dev-itpro/administration/automation-apis-using-s2s-authentication

Somit sind grundsätzlich Tätigkeiten in drei Ebenen nötig.

flowchart TD
    classDef Aareon_blue fill:#051163,stroke:#051163,color:#FFFFFF,font-family:Segoe UI, Arial, Helvetica,sans-serif
    classDef Bright_blue fill:#086DFB,stroke:#086DFB,color:#FFFFFF,font-family:Segoe UI, Arial, Helvetica,sans-serif
    classDef Sand        fill:#F7F3F0,stroke:#F7F3F0,color:#081326,font-family:Segoe UI, Arial, Helvetica,sans-serif
    classDef Stone       fill:#EBE3DC,stroke:#EBE3DC,color:#081326,font-family:Segoe UI, Arial, Helvetica,sans-serif
    classDef Coral       fill:#FF7F62,stroke:#FF7F62,color:#081326,font-family:Segoe UI, Arial, Helvetica,sans-serif
    classDef Peach       fill:#FFD8CA,stroke:#FFD8CA,color:#081326,font-family:Segoe UI, Arial, Helvetica,sans-serif
    classDef Green       fill:#50B214,stroke:#50B214,color:#081326,font-family:Segoe UI, Arial, Helvetica,sans-serif
    classDef Light_green fill:#B9E99C,stroke:#B9E99C,color:#081326,font-family:Segoe UI, Arial, Helvetica,sans-serif
    classDef Baby_blue   fill:#A4CBFF,stroke:#A4CBFF,color:#081326,font-family:Segoe UI, Arial, Helvetica,sans-serif
    classDef Burgundy    fill:#550000,stroke:#550000,color:#FFFFFF,font-family:Segoe UI, Arial, Helvetica,sans-serif
    classDef Dark_green  fill:#2F630E,stroke:#2F630E,color:#FFFFFF,font-family:Segoe UI, Arial, Helvetica,sans-serif

    E[Microsoft Entra ID]:::Coral
    RP[RELion<br>Produktiv]:::Green
    RS[RELion<br>Sandbox]:::Green
    NSTP[Business Central Dienst<br>Produktiv]:::Bright_blue
    NSTS[Business Central Dienst<br>Sandbox]:::Bright_blue

    subgraph SGE["`**Kunde - Entra-Admin**`"]
        E
    end
    class SGE Peach

    subgraph SGR["`**Kunde - Super-User**`"]
        E --> RP
        E --> RS
    end
    class SGR Light_green

    subgraph SGNST["`**Aareon RELion - Dev-Ops**`"]
        RP --> NSTP
        RS --> NSTS
    end
    class SGNST Aareon_blue
  1. Registrieren Sie in Ihrem Entra ID-Tenant muss durch Ihren Entra-Admin eine zusätzliche Unternehmensanwendung je zugreifendem Programm registriert werden.

    1. Beispiel

      1. Eine Applikation für das RELion Consulting zur Einrichtungskontrolle
      2. Eine Applikation für das DMS
      3. Eine Applikation für das Vermietungsportal
    2. Die entsprechende Anleitung zum Registrieren der Anwendung finden Sie hier: https://learn.microsoft.com/de-de/dynamics365/business-central/dev-itpro/administration/automation-apis-using-s2s-authentication#task-1-register-a-microsoft-entra-application-for-authentication-to-business-central

      1. In “Task 1” der Microsoft Dokumentation wird die Anwendung in Ihrem Entra ID Tenant registriert.
      2. Als API-Berechtigungen werden folgende Dynamics 365 Business Central Anwendungsberechtigungen benötigt
        1. API.ReadWrite.All
        2. Automation.ReadWrite.All
      3. Bitte teilen Sie uns Tenant ID, Client ID und Client Secret (zufallsgeneriertes Passwort, 40 Stellen) für die Applikation zur Einrichtungskontrolle durch das RELion Consulting über einen verschlüsselten Weg mit.
  2. Jede unter Punkt 1 angelegt Applikation muss durch Ihren RELion-Super-User jeweils in beiden Instanzen (Produktiv und Sandbox) auf der Seite Microsoft Entra-Anwendungen separat angelegt, aktiviert und berechtigt werden.

    1. Folgende Berechtigungssätze sind für die Ersteinrichtung sinnvoll.
      1. RE URA
      2. SUPER (DATA)
      3. D365 AUTOMATION
    2. Eine Einschränkung bzw. feinere Einrichtung kann und soll im Laufe der Anbindung des jeweiligen zugreifenden Programms vorgenommen werden.
    3. Bitte teilen Sie uns die grundlegende ODataV4-URL der jeweiligen Instanz mit. Sie finden diese auf der Seite Webdienst und sieht zum Beispiel so aus: https://kunde.dynamicstocloud.com:1103/ST-123456
  3. Von Seiten Aareon RELion wird die Installation der Universal REST API-Extension vorgenommen und die notwendigen Einstellungen an den beiden Instanzen (Produktiv und Sandbox) vorgenommen.

Konfiguration

Hier werden alle Einrichtungen mit deren Verhalten beschrieben. Die Obsolete Einrichtungen werden zwar in der Einrichtungsoberfläche noch angezeigt, haben aber keine Auswirkung mehr und werden hier auch nicht mehr näher beschrieben.

Es können pro Mandant verschiedene Einrichtungen vorgenommen werden. Wenn der von uns empfohlene Standard genutzt werden möchte, dann brauchen die Einstellungen nicht angepasst zu werden.

Empfehlung: In allen Mandanten die gleiche Einrichtung zu verwenden.

Code

Code – Feld, über den Wert dieses Feldes kann bei einem Request eine bestimmte Konfiguration gewählt werden. Die Konfiguration mit einem leeren Code Feld ist die Konfiguration, die als Standard zur Anwendung kommt, wenn keine Konfiguration bei einem Request enthalten ist.

Debug

Aktivert das Dugging. Folgende Einstellungen sind hier möglich:

  • Off: kein Logging von eingehenden Aufrufen und Antworten
  • Full: Logging von Aufrufe und Antworten
  • Request: nur Logging der Aufrufe
  • Response: nur Logging der Antworten

ACHTUNG: Nicht unnötg aktivieren, da hierdurch zum einem Daten und damit Speicher belegt wird und zum anderen dadurch die Performance eines Request deutlich vermindert wird.

Response Format

Es kann zwischen den Standard Formaten 0,1,2 und 9 gewählt werden. Es kann nur ein Responseformat für alle Datentypen gewählt werden. Die unterschiede zwischen den Format Typen kann der Microsoft Doku entnommen werden: https://learn.microsoft.com/en-us/dynamics365/business-central/dev-itpro/developer/devenv-format-property

Wir empfehlen das Format 9 zu verwenden, da es Regions und Sprachunabhängig immer Eindeutig ist. Auch wenn Microsoft es als “XML” Format bezeichnet, wird selbstverständlich ein JSON zurück geliefert. Mit XML-Format ist gemeint, dass es so formatiert wird, dass es auch in einer XML-Datei genau so formatiert ist.
Beispiel: es gibt bei Zahlen keinen Tausender Trennzeichen und das “Komma” ist immer in allen Sprachen ein “Punkt”.

Enum Possible Values

Manchmal benötigt ein System, die Information, welche Options/Enum-Werte möglich sind bei einem Feld. Wird dies Einstellung auf true gesetzt, so wird das Response Object immer so erweitert, das zu einem Enum/Option auch die dazu gehörigen Möglichkeiten geliefert werden.


Empfehlung: Diese Einstellung nur in der Entwicklung auf true lassen. Eventuel ein Setup “DEV” anlegen, wo dieser Wert auch true ist. Ansonsten werden hier sonst unnötige Datenmengen im Trafik erzeugt werden.

Number of Entities To Read

Gibt die maximale Anzahl an Datensätzen an, die in einem request übertragen werden sollen. Dieser Wert kann im Request über den “top” Parameter übersteuert werden.

Field Name Replace From/To Char

Mit diesen beiden Werten kann ein allgemeines Suchen und Ersetzen im Feldnamen umgesetzt werden. Wenn also Als Beispiel die Leerzeichen durch ein Unterstrich im Feldnamen ersetzt ode rganz entfernt werden sollen.

7.1.3.3 - GUI-Tool

Anleitung zum GUI-Tool für die Universal REST API-Schnittstelle.

Übersicht

Dieses PowerShell-Skript stellt eine grafische Benutzeroberfläche (GUI) zur Verfügung, um das Erstellen von JSON-Anfragen für die Universal REST API zu erleichtern. Es ist darauf ausgelegt, Systemadministratoren und Entwicklern durch interaktive GUI-Elemente den Prozess des korrekten Aufbaus einer Anfrage zu führen.

GUI-Komponenten

Server-Informationen

  • RELion Server: Geben Sie hier die Adresse des RELion-Servers ein. Dieser kann in apiConfig.json im Parameter server gespeichert werden.
  • RELion API Service: Geben Sie den spezifischen Dienstnamen für den RELion-Server ein. Dieser kann in apiConfig.json im Parameter service gespeichert werden.
  • Service Protokoll: Wählen Sie https, um eine sichere Datenübertragung zu gewährleisten. Dieser kann in apiConfig.json im Parameter protocol gespeichert werden.
  • Zertifikat Prüfung: Aktivieren Sie dieses Kästchen, um die Zertifikatüberprüfung für zusätzliche Sicherheit zu aktivieren. Dieser kann in apiConfig.json im Parameter checkCert gespeichert werden.
  • Mandant GUID: Geben Sie hier die GUID des Mandanten zur Identifizierung ein oder verwenden Sie den ⭮-Button um die vorhandenen Mandanten per WebService einzulesen und danach einen auszuwählen. Die GUID kann in apiConfig.json im Parameter companyGuid gespeichert werden.

Zugangsdaten

  • Credentials: Wählen Sie über dieses Dropdown-Menü die Authentifizierungsmethode aus, die am RELion-Dienst eingerichtet ist.
    • Windows: Steht für RELion ONE nicht zur Verfügung.
    • User & Password
      • Benutzer: Geben Sie den Benutzernamen ein. Dieser kann in apiConfig.json im Parameter user gespeichert werden.
      • Passwort: Geben Sie das Passwort ein. Dieses kann nicht in apiConfig.json gespeichert werden.
    • OAuth 2.0
      • Tenant-Id: Die eindeutige Kennung Ihres Microsoft-Tenants muss hier eingegeben werden. Diese kann in apiConfig.json im Parameter tenant gespeichert werden.
      • Client-Id: Geben Sie die Anwendungsidentifikation ein. Diese kann in apiConfig.json im Parameter app gespeichert werden.
      • Client-Secret: Geben Sie das Anwendungsgeheimnis ein. Dieses kann nicht in apiConfig.json gespeichert werden.

URA-Kopfdaten

  • RELion Tabelle: Wählen Sie die gewünschte Tabelle anhand ihres internen (englischen) Namens aus. Sie können in dem Feld auch schreiben und per Pfeil-runter-Taste die Tabelle auswählen.
  • Operation: Wählen Sie die Art der Operation, wie zum Beispiel READ, aus diesem Dropdown-Menü. Weitere Informationen zu den einzelnen Optionen entnehmen Sie bitte der Dokumentation zur Universal REST API.

URA-Suboperationen

  • Feld hinzufügen: Ein neues Feld zur Anfrage hinzufügen.
  • Typ ergänzen: Zeigt den Datentyp und ggf. die Optionen zu den hinzugefügten Felder an.
  • Operation hinzufügen: Eine neue Operation in die Anfrage einfügen.
  • Antwortfeld hinzufügen: Ein neues Antwortfeld für die Anfrage hinzufügen.
  • Body erstellen: Den JSON-Body für die Anfrage konstruieren.
  • Senden: Die Anfrage an den Server senden.
  • Alles Zurücksetzen: Alle Felder und Auswahlmöglichkeiten im Bereich der uRA-Suboperationen auf den Standardzustand zurücksetzen.

Bedienprozess

flowchart TD
    classDef Aareon_blue fill:#051163,stroke:#051163,color:#FFFFFF,font-family:Segoe UI, Arial, Helvetica,sans-serif
    classDef Bright_blue fill:#086DFB,stroke:#086DFB,color:#FFFFFF,font-family:Segoe UI, Arial, Helvetica,sans-serif
    classDef Sand        fill:#F7F3F0,stroke:#F7F3F0,color:#081326,font-family:Segoe UI, Arial, Helvetica,sans-serif
    classDef Stone       fill:#EBE3DC,stroke:#EBE3DC,color:#081326,font-family:Segoe UI, Arial, Helvetica,sans-serif
    classDef Coral       fill:#FF7F62,stroke:#FF7F62,color:#081326,font-family:Segoe UI, Arial, Helvetica,sans-serif
    classDef Peach       fill:#FFD8CA,stroke:#FFD8CA,color:#081326,font-family:Segoe UI, Arial, Helvetica,sans-serif
    classDef Green       fill:#50B214,stroke:#50B214,color:#081326,font-family:Segoe UI, Arial, Helvetica,sans-serif
    classDef Light_green fill:#B9E99C,stroke:#B9E99C,color:#081326,font-family:Segoe UI, Arial, Helvetica,sans-serif
    classDef Baby_blue   fill:#A4CBFF,stroke:#A4CBFF,color:#081326,font-family:Segoe UI, Arial, Helvetica,sans-serif
    classDef Burgundy    fill:#550000,stroke:#550000,color:#FFFFFF,font-family:Segoe UI, Arial, Helvetica,sans-serif
    classDef Dark_green  fill:#2F630E,stroke:#2F630E,color:#FFFFFF,font-family:Segoe UI, Arial, Helvetica,sans-serif

    %% linkStyle default color:#ffffff

    A["Skript (neu) starten"]:::Aareon_blue
    B["Server-Informationen erfassen"]:::Aareon_blue
    C["Zugangsdaten erfassen"]:::Aareon_blue
    D1["Mandanten einlesen und auswählen"]:::Aareon_blue
    D2["Mandanten-Guid erfassen"]:::Aareon_blue
    E["Tabelle und Operation auswählen"]:::Bright_blue
    F1["Benötigte Anzahl Felder hinzufügen"]:::Stone
    F2{"Alle Felder definiert?"}:::Stone
    F3["Feld auswählen"]:::Stone
    F4["Falls Filterfeld, entsprechend markieren"]:::Stone
    F5["Wert angeben"]:::Stone
    G1["Operation hinzufügen"]:::Stone
    G2["Operation 'DONE' auswählen"]:::Stone
    H["Reiter 'Antwortfelder' auswählen"]:::Sand
    I1["Benötigte Anzahl Antwortfelder hinzufügen"]:::Sand
    I2{"Alle Antwortfelder definiert?"}:::Sand
    I3["Antwortfeld auswählen"]:::Sand
    J["Reiter 'Body' auswählen"]:::Coral
    K["Body erstellen"]:::Coral
    L["Reiter 'Result' auswählen"]:::Peach
    M["Senden"]:::Peach

    A --> B
    B --> C
    C --> D1
    C --> D2
    D1 --> E
    D2 --> E
    E --> F1
    F1 --> F2
    F2 -->|"Nein"| F3
    F3 --> F4
    F4 --> F5
    F5 --> F2
    F2 -->|"Ja"| G1
    G1 --> G2
    G2 --> H
    H --> I1
    I1 --> I2
    I2 -->|"Nein"| I3
    I3 --> I2
    I2 -->|"Ja"| J
    J --> K
    K --> L
    L --> M

Versionsgeschichte und Änderungsprotokoll

v1.0.1.3 (Vorab-Version)

  • Erhöhung der Parse-Tiefe in der JSON-Verarbeitung, um die möglichen Optionswerte zu unterstützen
  • Umbau auf Auswahl der Authentifizierungsmethode per ComboBox
  • Hinzufügen der Unterstützung von OAuth 2.0
  • Added RENAME-operation

v1.0.1.0

  • Umstellung auf vollständig dynamische Parameter bei Invoke-RestMethod. Dadurch auch abwärtskompatible Verwendung von -AllowUnencryptedAuthentication.
  • Leeren der Ergebnisbox bei erfolgreichem Aufrufen des Mandanten- bzw. Feld-WebService
  • Speicherung der per WebService erhaltenen Feld-Informationen. Dazu werden die im Tool ausgelieferten Informationen mit den neu erhaltenen überschrieben und in einer neuen Datei abgespeichert.
  • Mandantennamen werden anstelle leerer Mandanten-Anzeigenamen verwendet.

v1.0.0.0

  • Erstveröffentlichung mit vollständiger Funktionalität für das Erstellen von JSON-Anfragebodies über die GUI.

Hinweis

Dieses Dokument wird aktualisiert, sobald neue Funktionen hinzugefügt oder Änderungen am Skript vorgenommen werden.

7.1.3.4 - Beispiele

Beispiele für die Universal REST API-Schnittstelle.

Einfache Beispiele

Lesen

Kreditor lesen

REQUEST

{
   "tableNo": "23",
   "operation": "READ",
   "runTrigger": true,
   "setupCode": "",
   "entitySet": [
      {
         "fieldNo": "1",
         "filter": true,
         "value": "*"
      },
      {
         "subOperation": "DONE",
         "responseFields": "1|2"
      }
   ]
}

RESPONSE (Auszug)

{
    "Data": [
        {
            "No.": "700001",
            "Name": "Hausmeisterei"
        },
        {
            "No.": "700002",
            "Name": "Tischlerei Markus Wratschko e.U."
        },
        {
            "No.": "700003",
            "Name": "Gemeinde St. Georgen am Kreischberg"
        },
        ...
    ]
}

Schreiben

Einkaufsrechnung schreiben

REQUEST

{
   "tableNo":  "38",
   "operation":  "INSERT",
   "runTrigger":  true,
   "setupCode":  "",
   "entitySet":  [
      {
         "fieldNo":  "1",
         "validate":  true,
         "value":  "2"
      },
      {
         "fieldNo":  "2",
         "validate":  true,
         "value":  "700001"
      },
      {
         "subOperation":  "DONE",
         "responseFields":  "2|3"
      }
   ]
}

RESPONSE

{
    "Data": [
        {
            "Buy-from Vendor No.": "700001",
            "No.": "10R20-00013"
        }
    ]
}

Aktualisieren

In diesem Beispiel wird das Update der in obigem Beispiel übermittelten Einkaufsrechnung dargestellt. Das kann zum Beispiel interessant sein, wenn die Rechnung erneut an RELion übermitteln werden soll.

Dazu werden zwei Arten von Felder übergeben: Filter-Felder (filter = true) und Schreib-Felder (validate = true/false).

Wichtig ist dabei, dass genügend Filter-Felder angegeben werden, um den zu aktualisierenden Datensatz eindeutig zu identifizieren. Hierzu empfiehlt sich die Angabe aller Primärschlüsselfelder.

REQUEST

{
   "tableNo":  "38",
   "operation":  "UPDATE",
   "runTrigger":  true,
   "setupCode":  "",
   "entitySet":  [
      {
         "fieldNo":  "1",
         "filter":  true,
         "value":  "2"
      },
      {
         "fieldNo":  "3",
         "filter":  true,
         "value":  "10R20-00013"
      },
      {
         "fieldNo":  "99",
         "validate":  true,
         "value":  "2024-02-28"
      },
      {
         "fieldNo":  "24",
         "validate":  true,
         "value":  "2024-03-10"
      },
      {
         "subOperation":  "DONE",
         "responseFields":  "3|24|99"
      }
   ]
}

RESPONSE

{
    "Data": [
        {
            "No.": "10R20-00013",
            "Due Date": "2024-03-10",
            "Document Date": "2024-02-28"
        }
    ]
}

Umbenennen

Verteilungscode ändern

REQUEST

{
  "tableNo": "5052255",
  "operation": "RENAME",
  "runTrigger": true,
  "setupCode": "",
  "entitySet": [
    {
      "fieldNo": "1",
      "filter": true,
      "value": "2"
    },
    {
      "fieldNo": "2",
      "filter": true,
      "value": "140701"
    },
    {
      "fieldNo": "3",
      "filter": true,
      "value": "0-QM-NFL"
    },
    {
      "fieldNo": "1",
      "validate": true,
      "value": "2"
    },
    {
      "fieldNo": "2",
      "validate": true,
      "value": "140701"
    },
    {
      "fieldNo": "3",
      "validate": true,
      "value": "0-QM-NF"
    },
    {
      "subOperation": "DONE",
      "responseFields": ""
    }
  ]
}

RESPONSE

{
    "Data": [
        {
            "Owner / Tenant": "2",
            "Object No.": "140701",
            "Allocation code": "0-QM-NF",
            "Description": "m² Nutzfläche",
            "Description on accounting": "0",
            "Total factor": "532.92",
            "Absolute factor": "false",
            "Extrapolation": "0",
            "Sum lower units/objects": "0",
            "Automatically determined": "false",
            "Fixed date": "2021-01-19",
            "$systemId": "{712E0A5F-D86B-EB11-B843-005056958D1C}",
            "SystemCreatedAt": "",
            "SystemCreatedBy": "{00000000-0000-0000-0000-000000000000}",
            "SystemModifiedAt": "2024-09-27T09:17:21.748Z",
            "SystemModifiedBy": "{7682B4AA-F082-4DCA-802D-E36C1455D4C5}"
        }
    ]
}

Löschen

Einkaufsrechnung löschen

REQUEST

{
   "tableNo":  "38",
   "operation":  "DELETE",
   "runTrigger":  true,
   "setupCode":  "",
   "entitySet":  [
      {
         "fieldNo":  "1",
         "filter":  true,
         "value":  "2"
      },
      {
         "fieldNo":  "3",
         "filter":  true,
         "value":  "10R20-00013"
      },
      {
         "subOperation":  "DONE",
         "responseFields":  "3"
      }
   ]
}

RESPONSE

{
    "Data": [
        {
            "No.": "10R20-00013",
            "Due Date": "2024-03-10",
            "Document Date": "2024-02-28"
        }
    ]
}

Letzte Zeile lesen

Kreditor lesen

REQUEST

{
   "tableNo": "23",
   "operation": "READLAST",
   "runTrigger": true,
   "setupCode": "",
   "entitySet": [
      {
         "fieldNo": "1",
         "filter": true,
         "value": "*"
      },
      {
         "subOperation": "DONE",
         "responseFields": "1|2"
      }
   ]
}

RESPONSE

{
    "Data": [
        {
            "No.": "WEG14581",
            "Name": "WEG St. Georgen ob Murau Bau 12"
        }
    ]
}

Fortgeschrittene Beispiele

Schreiben von Bemerkungszeilen

In diesem Beispiel werden zusätzliche Einkaufsrechnungszeilen angelegt, die nur Bemerkungszwecken dienen.

Feldnummer Feldbezeichnung Optionswert
1 Belegart Rechnung = 2
3 Belegnr.
4 Zeilennr.
11 Beschreibung

REQUEST

{
   "tableNo":  "39",
   "operation":  "INSERT",
   "runTrigger":  true,
   "setupCode":  "",
   "entitySet":  [
      {
         "fieldNo":  "1",
         "validate":  true,
         "value":  "2"
      },
      {
         "fieldNo":  "3",
         "validate":  true,
         "value":  "10R20-00013"
      },
      {
         "fieldNo":  "4",
         "validate":  true,
         "value":  "30000"
      },
      {
         "fieldNo":  "11",
         "validate":  true,
         "value":  "Bemerkungstext"
      },
      {
         "subOperation":  "DONE",
         "responseFields":  "1|3|4|11"
      }
   ]
}

RESPONSE

{
   "Data":  [
      {
         "Document Type":  "2",
         "Document No.":  "10R20-00013",
         "Line No.":  "30000",
         "Description":  "Bemerkungstext"
      }
   ]
}

Mehrere Sub-Operationen

Einkaufsrechnungskopf

In diesem Beispiel wird ein Einkaufsrechnungskopf (Purchase Header, 38) angelegt und direkt anschließend mit Beleg- und Fälligkeitsdatum aktualisiert. Durch die besondere Natur der BC-Standard-Programmierung ist dieser Zugang beim Einkaufsrechnungskopf notwendig.

Feldnummer Feldbezeichnung Optionswert
1 Belegart Rechnung = 2
2 Kreditorennr.
3 Belegnr.
24 Fälligkeitsdatum
99 Belegdatum

REQUEST

{
   "tableNo":  "38",
   "operation":  "INSERT",
   "runTrigger":  true,
   "setupCode":  "",
   "entitySet":  [
      {
         "fieldNo":  "1",
         "validate":  true,
         "value":  "2"
      },
      {
         "fieldNo":  "2",
         "validate":  true,
         "value":  "700001"
      },
      {
         "subOperation":  "INSERT",
         "responseFields":  ""
      },
      {
         "fieldNo":  "99",
         "validate":  true,
         "value":  "2024-02-28"
      },
      {
         "fieldNo":  "24",
         "validate":  true,
         "value":  "2024-03-10"
      },
      {
         "subOperation":  "UPDATE_RESPONSE",
         "responseFields":  "3|24|99"
      }
   ]
}

RESPONSE

{
   "Data":  [
      {
         "No.":  "RG24-0015632",
         "Due Date":  "2024-03-10",
         "Document Date":  "2024-02-28"
      }
   ]
}

Einkaufsrechnungszeilen

In diesem Beispiel werden mehrere Einkaufsrechnungszeilen (Purchase Line, 39) angelegt. Durch die gemeinsame Übertragung werden entweder alle Datensätze angenommen oder bei einem Fehler gar keiner. Zu beachten ist, dass trotz INSERT_RESPONSE bei der ersten Suboperation nur die Antwort der letzten Suboperation zurückgegeben wird. Somit hat es keine Auswirkung, wenn statt INSERT_RESPONSE “nur” INSERT verwendet wird.

Feldnummer Feldbezeichnung Optionswert
1 Belegart Rechnung = 2
3 Belegnr.
4 Zeilennr.
5052250 Eigentümer / Mieter Mieter = 2
5052251 Objektnr.
5052254 Objektkonto Nr.
15 Menge
22 EK-Preis

REQUEST

{
   "tableNo": "39",
   "operation": "INSERT",
   "runTrigger": true,
   "setupCode": "",
   "entitySet": [
      {
         "fieldNo": "1",
         "validate": true,
         "value": "2"
      },
      {
         "fieldNo": "3",
         "validate": true,
         "value": "RG24-0015632"
      },
      {
         "fieldNo": "4",
         "validate": true,
         "value": "10000"
      },
      {
         "fieldNo": "5052250",
         "validate": true,
         "value": "2"
      },
      {
         "fieldNo": "5052251",
         "validate": true,
         "value": "140701"
      },
      {
         "fieldNo": "5052254",
         "validate": true,
         "value": "4410207"
      },
      {
         "fieldNo": "15",
         "validate": true,
         "value": "1"
      },
      {
         "fieldNo": "22",
         "validate": true,
         "value": "100"
      },
      {
         "subOperation": "INSERT_RESPONSE",
         "responseFields": "1|3|4|5052250|5052251|5052254|15|22"
      },
      {
         "fieldNo": "1",
         "validate": true,
         "value": "2"
      },
      {
         "fieldNo": "3",
         "validate": true,
         "value": "RG24-0015632"
      },
      {
         "fieldNo": "4",
         "validate": true,
         "value": "20000"
      },
      {
         "fieldNo": "5052250",
         "validate": true,
         "value": "2"
      },
      {
         "fieldNo": "5052251",
         "validate": true,
         "value": "140701"
      },
      {
         "fieldNo": "5052254",
         "validate": true,
         "value": "4410215"
      },
      {
         "fieldNo": "15",
         "validate": true,
         "value": "1"
      },
      {
         "fieldNo": "22",
         "validate": true,
         "value": "400"
      },
      {
         "subOperation": "DONE",
         "responseFields": "1|3|4|5052250|5052251|5052254|15|22"
      }
   ]
}

RESPONSE

{
  "Data": [
    {
      "Document Type": "2",
      "Document No.": "RG24-0015632",
      "Line No.": "20000",
      "Quantity": "1",
      "Direct Unit Cost": "400",
      "RelC Owner/Tenant": "2",
      "RelC Object No.": "140701",
      "RelC Object Account No.": "4410215"
    }
  ]
}

Beschränkte Anzahl an Rückgabezeilen

Aus technischen Gründen wird die Anzahl an Datensätzen, die von der Universal Rest API zurückgegeben werden, limitiert. In Fällen, wo die benötigte Anzahl größer ist als das Limit sind somit folgende Eingriffe nötig und möglich.

Pagination

In allen Tabellen lässt sich über die Parameter top und skip ein seitenweises Lesen (Pagination) erreichen.

  • top gibt dabei die Anzahl an (falls vorhanden) zurückzugebenden Datensätzen dar
  • skip gibt an, wie viele Datensätze davor übersprungen werden sollen

D.h. in untenstehendem Beispiel werden zuerst 6 Datensätze übersprungen und dann die nächsten 3 zurückgegeben.

Feldnummer Feldbezeichnung Optionswert
1 Lfd. Nr.
3 Sachkontonr.
4 Buchungsdt.

REQUEST

{
   "tableNo":  "17",
   "operation":  "READ",
   "runTrigger":  true,
   "setupCode":  "",
   "top": "3",
   "skip": "6",
   "entitySet":  [
      {
         "subOperation":  "DONE",
         "responseFields":  "1|3|4"
      }
   ]
}

WebService-Response (Auszug)

{
    ...
    "skip": 6,
    "top": 3,
    "entitySet": [
        {
            ...
            "totalCount": 24447,
            "skippedRows": 6,
            "moreRows": true,
            "countOfReturnRows": 3,
            "ResponseJson2": ...
        }
    ]
}

WebService-Response sind folgende Parameter in diesem Zusammenhang interessant:

  • totalCount gibt die Anzahl der insgesamt dem Filter entsprechenden Datensätze zurück. Dieser Wert ist von den Request-Parametern skip und top unabhängig.
  • skippedRows gibt die tatsächlich übersprungene Anzahl an Datensätzen zurück und entspricht somit dem kleineren folgender Werte: skip, totalCount
  • countOfReturnRows gibt die tatsächliche Anzahl an zurückgegebenen Datensätzen an und bewegt sich somit zwischen 0 und top.
  • moreRows ermöglicht eine einfache Schleifenbedingung für die Abfragen und gibt die Werte true oder false zurück.

RESPONSE (Auszug)

{
    "Data": [
        {
            "Entry No.": "7",
            "G/L Account No.": "80600501",
            "Posting Date": "2019-01-01"
        },
        {
            "Entry No.": "8",
            "G/L Account No.": "190016",
            "Posting Date": "2019-01-01"
        },
        {
            "Entry No.": "9",
            "G/L Account No.": "1420",
            "Posting Date": "2019-01-01"
        }
    ]
}

Wiederholtes Lesen mit verändertem Filter auf dem Primärschlüssel-Feld

Welches Feld bzw. welche Felder je Tabelle den Primärschlüssel bilden, können Sie in der Seitenüberprüfung (Strg+Alt+F1) sehen.

In der Antwort der Universal REST API werden auf der selben Ebene wie das ResponseJson2 noch die Felder numberOfRows und moreRows zurückgegeben.

  • numberOfRows gibt die Anzahl an Datensätzen an, die insgesamt gefunden wurden. In untenstehendem Beispiel wird sie also bei jedem Aufruf kleiner.
  • moreRows gibt einen boolschen Wert zurück, der anzeigt, ob noch mehr Datensätze vorhanden sind, die aufgrund des Limits nicht übertragen wurden.

Ein Beispiel für das Lesen der Sachkonten, würde wie folgt aussehen:

1. REQUEST

{
   "tableNo":  "15",
   "operation":  "READ",
   "runTrigger":  true,
   "setupCode":  "",
   "entitySet":  [
      {
         "fieldNo":  "1",
         "filter":  true,
         "value":  ">0"
      },
      {
         "subOperation":  "DONE",
         "responseFields":  "1|2|4"
      }
   ]
}

1. RESPONSE (Auszug)

{
   "Data": [
      {
      "No.": "000-",
      "Name": "Anlagevermögen",
      "Account Type": "3"
      },

      ...

      {
      "No.": "08100",
      "Name": "Ausleihungen an verbundene Unternehmen",
      "Account Type": "0"
      }
   ]
}

Nun muss auf Basis des zuletzt zurückgegebenen Primärschlüssels der nächste Request aufgebaut werden.

2. REQUEST

{
   "tableNo":  "15",
   "operation":  "READ",
   "runTrigger":  true,
   "setupCode":  "",
   "entitySet":  [
      {
         "fieldNo":  "1",
         "filter":  true,
         "value":  ">08100"
      },
      {
         "subOperation":  "DONE",
         "responseFields":  "1|2|4"
      }
   ]
}

2. RESPONSE (Auszug)

{
   "Data": [
      {
      "No.": "08130",
      "Name": "Ausleihungen an verbundene UN, PersG",
      "Account Type": "0"
      },

      ...

      {
      "No.": "12960",
      "Name": "WB Forderg.gg.UN m.Beteiligg.verh. b.1J",
      "Account Type": "0"
      }
   ]
}

Das Ganze muss wiederholt werden, bis das Feld moreRows den Wert false zurückgibt.

3. REQUEST

{
   "tableNo":  "15",
   "operation":  "READ",
   "runTrigger":  true,
   "setupCode":  "",
   "entitySet":  [
      {
         "fieldNo":  "1",
         "filter":  true,
         "value":  ">12960"
      },
      {
         "subOperation":  "DONE",
         "responseFields":  "1|2|4"
      }
   ]
}

usw.

Maximalanzahl der zu übertragenden Datensätze in der uRA-Einrichtung erhöhen

Dies stellt eine grundsätzliche Möglichkeit dar. Allerdings ist zu beachten, dass bei einer zu großen Anzahl an Datensätzen, die Anfrage an die Universal Rest API in ein Timeout laufen wird. Daher stellt dies die schlechteste Möglichkeit dar und ist hier nur mehr der Vollständigkeit halber erwähnt.

Filterung nach Änderungsdatum

Eine Abfrage aller RELion-Objekte mit Änderungen seit 01.03.2023 würde wie folgt aussehen.

Zu beachten ist, dass die Datumsformatierung standardmäßig auf XML-Format eingestellt ist. Diese ist im Sinne einer Systemkompatibilität klar zu bevorzugen, kann aber in der Universal Rest API Settings je Mandant und Einrichtungscode geändert werden.

Feldnummer Feldbezeichnung Optionswert
1 Eigentümer / Mieter Eigentümer = 1
Mieter = 2
2 Objektnr.
2000000003 Geändert am

REQUEST

{
   "tableNo":  "5052250",
   "operation":  "READ",
   "runTrigger":  true,
   "setupCode":  "",
   "entitySet":  [
      {
         "fieldNo":  "2000000003",
         "filter":  true,
         "value":  ">2023-03-01T00:00:00Z"
      },
      {
         "subOperation":  "READ",
         "responseFields":  "1|2|2000000003"
      }
   ]
}

RESPONSE

{
    "Data": [
        {
            "Owner / Tenant": "1",
            "No.": "416502",
            "SystemModifiedAt": "2023-10-09T14:20:40.247Z"
        },
        {
            "Owner / Tenant": "2",
            "No.": "416501",
            "SystemModifiedAt": "2023-10-09T14:20:41.427Z"
        }
    ]
}

Links und Notizen werden in der Tabelle 2000000068 abgelegt.

Für die folgenden Beispiele werden verwendet:

Feldnummer Feldbezeichnung Optionswert
1 Link ID
2 Record ID
3 URL
7 Beschreibung
10 Erstellt
11 Benutzer ID
12 Mandant
8 Typ
9 Notiz

Das folgende Beispiel zeigt das Hinzufügen eines Links zu einem Einkaufsrechnungskopf. Zu beachten ist dabei vor allem die korrekte Angabe im Feld Record ID. Diese besteht aus dem Tabellennamen und allen Primärschlüsselfeldern des Datensatzes, dem der Link hinzugefügt werden soll.

REQUEST

{
   "tableNo": "2000000068",
   "operation": "INSERT",
   "runTrigger": true,
   "setupCode": "",
   "entitySet": [
      {
         "fieldNo": "2",
         "validate": true,
         "value": "Purchase Header: Invoice,ER1802820"
      },
      {
         "fieldNo": "3",
         "validate": true,
         "value": "http://www.aareon.com"
      },
      {
         "fieldNo": "7",
         "validate": true,
         "value": "URL"
      },
      {
         "fieldNo":  "10",
         "validate":  true,
         "value":  "2024-02-29 11:00:00"
      },
      {
         "fieldNo":  "11",
         "validate":  true,
         "value":  "AAREON\\HIEDEN"
      },
      {
         "fieldNo": "12",
         "validate": true,
         "value": "10_Mietverwaltung"
      },
      {
         "subOperation": "DONE"
      }
   ]
}

RESPONSE

{
   "Data":  [
      {
         "Link ID":  "21782",
         "Record ID":  "Purchase Header: 2,ER1802820",
         "URL1":  "http://www.aareon.com",
         "Description":  "URL",
         "Type":  "0",
         "Note":  " ",
         "Created":  "29.02.24 11:00",
         "User ID":  "AAREON\\HIEDEN",
         "Company":  "10_Mietverwaltung",
         "Notify":  "0",
         "To User ID":  "",
         "$systemId":  "01D1865D-C7D7-EE11-AD31-00505699FC69",
         "SystemCreatedAt":  "29.02.24 11:00",
         "SystemCreatedBy":  "7FEAA26B-6F07-4EF6-9BDA-6537D587E5C3",
         "SystemModifiedAt":  "29.02.24 11:00",
         "SystemModifiedBy":  "7FEAA26B-6F07-4EF6-9BDA-6537D587E5C3"
      }
   ]
}

Schreiben von Notizen

In diesem Beispiel wird eine Notiz der selben Einkaufsrechnung hinzugefügt.

REQUEST

{
   "tableNo": "2000000068",
   "operation": "INSERT",
   "runTrigger": true,
   "setupCode": "",
   "entitySet": [
      {
         "fieldNo": "2",
         "validate": true,
         "value": "Purchase Header: Invoice,ER1802820"
      },
      {
         "fieldNo": "8",
         "validate": true,
         "value": "1"
      },
      {
         "fieldNo": "9",
         "validate": true,
         "value": "MURpZXNlIE5vdGl6IHd1cmRlIHBlciB1bml2ZXJzYWwgUmVzdCBBUEkgZXJ6ZXVndC4="
      },
      {
         "fieldNo":  "10",
         "validate":  true,
         "value":  "2024-02-29 11:00:00"
      },
      {
         "fieldNo":  "11",
         "validate":  true,
         "value":  "AAREON\\HIEDEN"
      },
      {
         "fieldNo": "12",
         "validate": true,
         "value": "10_Mietverwaltung"
      },
      {
         "subOperation": "DONE",
         "responseFields": "1|2|3|7|8|9"
      }
   ]
}

RESPONSE

{
    "Data": [
        {
            "Link ID": "9288",
            "Record ID": "Purchase Header: 2,ER1802820",
            "URL1": "",
            "Description": "",
            "Type": "1",
            "Note": "MURpZXNlIE5vdGl6IHd1cmRlIHBlciB1bml2ZXJzYWwgUmVzdCBBUEkgZXJ6ZXVndC4="
        }
    ]
}

In diesem Beispiel wird das Ziel des RecordLinks geändert. Hierzu muss nicht mehr die Record ID angegeben werden, sondern es reicht, die einfacher zu verwendende Link ID zu übermitteln, die wir beim Hinzufügen erhalten haben.

REQUEST

{
   "tableNo":  "2000000068",
   "operation":  "UPDATE",
   "runTrigger":  true,
   "setupCode":  "",
   "entitySet":  [
      {
         "fieldNo":  "1",
         "filter":  true,
         "value":  "21782"
      },
      {
         "fieldNo":  "3",
         "validate":  true,
         "value":  "http://www.relion.de"
      },
      {
         "subOperation":  "DONE",
         "responseFields":  "1|2|3"
      }
   ]
}

RESPONSE

{
   "Data":  [
      {
         "Link ID":  "21782",
         "Record ID":  "Purchase Header: 2,ER1802820",
         "URL1":  "http://www.relion.de"
      }
   ]
}

In diesem Beispiel werden die RecordLinks (Links & Notizen) einer Einkaufsrechnung gelesen.

REQUEST

{
   "tableNo": "2000000068",
   "operation": "READ",
   "runTrigger": true,
   "setupCode": "",
   "entitySet": [
      {
         "fieldNo": "2",
         "filter": true,
         "value": "Purchase Header: Invoice,ER1802820"
      },
      {
         "subOperation": "DONE",
         "responseFields": "1|2|3|7|8|9"
      }
   ]
}

RESPONSE

{
   "Data":  [
      {
         "Link ID":  "21782",
         "Record ID":  "Purchase Header: 2,ER1802820",
         "URL1":  "http://www.relion.de",
         "Description":  "URL",
         "Type": "0",
         "Note": ""
      }
   ]
}

Dimensionen

Lesen von Dimensionswerten

In diesem Beispiel werden die Dimensionswerte auf den Sachposten ausgelesen.

Feldnummer Feldbezeichnung Optionswert
1 Lfd. Nr.
3 Sachkontonr.
17 Betrag
23 Globaler Dimensionscode 1
24 Globaler Dimensionscode 2
481 Shortcutdimensionscode 3
482 Shortcutdimensionscode 4
483 Shortcutdimensionscode 5
484 Shortcutdimensionscode 6
485 Shortcutdimensionscode 7
486 Shortcutdimensionscode 8

REQUEST

{
   "tableNo":  "17",
   "operation":  "READ",
   "runTrigger":  true,
   "setupCode":  "",
   "entitySet":  [
      {
         "fieldNo":  "24",
         "filter":  true,
         "value":  "WEG SCHW."
      },
      {
         "subOperation":  "DONE",
         "responseFields":  "1|3|17|23|24|481|482|483|484|485|486"
      }
   ]
}

RESPONSE (Auszug)

{
  "Data": [
      {
         "Entry No.": "2559",
         "G/L Account No.": "608076",
         "Amount": "-50",
         "Global Dimension 1 Code": "OBJ001",
         "Global Dimension 2 Code": "WEG SCHW.",
         "Shortcut Dimension 3 Code": "",
         "Shortcut Dimension 4 Code": "",
         "Shortcut Dimension 5 Code": "",
         "Shortcut Dimension 6 Code": "",
         "Shortcut Dimension 7 Code": "",
         "Shortcut Dimension 8 Code": ""
      },
      {
         "Entry No.": "2560",
         "G/L Account No.": "200010",
         "Amount": "50",
         "Global Dimension 1 Code": "OBJ001",
         "Global Dimension 2 Code": "WEG SCHW.",
         "Shortcut Dimension 3 Code": "",
         "Shortcut Dimension 4 Code": "",
         "Shortcut Dimension 5 Code": "",
         "Shortcut Dimension 6 Code": "",
         "Shortcut Dimension 7 Code": "",
         "Shortcut Dimension 8 Code": ""
      },
      ...
   ]
}

Auslesen möglicher Dimensionswerte

In diesem Beispiel werden die möglichen Dimensionswerte für die Dimension ABTEILUNG ausgelesen.

Feldnummer Feldbezeichnung Optionswert
1 Dimensionscode
2 Code
3 Name
4 Dimensionswertart Standard = 0
6 Gesperrt Nein = 0

REQUEST

{
   "tableNo":  "349",
   "operation":  "READ",
   "runTrigger":  true,
   "setupCode":  "",
   "entitySet":  [
      {
         "fieldNo":  "1",
         "filter":  true,
         "value":  "ABTEILUNG"
      },
      {
         "fieldNo":  "4",
         "filter":  true,
         "value":  "0"
      },
      {
         "fieldNo":  "6",
         "filter":  true,
         "value":  "0"
      },
      {
         "subOperation":  "DONE",
         "responseFields":  "1|2|3"
      }
   ]
}

RESPONSE (Auszug)

{
   "Data":  [
      {
         "Dimension Code":  "ABTEILUNG",
         "Code":  "100",
         "Name":  "Bau allgemein"
      },
      {
         "Dimension Code":  "ABTEILUNG",
         "Code":  "110",
         "Name":  "Planung"
      },
      {
         "Dimension Code":  "ABTEILUNG",
         "Code":  "120",
         "Name":  "Bauleitung"
      },

      ...
   ]
}

Dimensionswert schreiben

In diesem Beispiel wird der Dimensionswert für die Dimension ABTEILUNG in einer Einkaufsrechnungszeile aktualisiert.

Feldnummer Feldbezeichnung Optionswert
1 Belegart Rechnung = 2
3 Belegnr.
4 Zeilennr.
480 Dimensionssatz-ID

REQUEST

{
   "tableNo":  "39",
   "operation":  "UPDATE",
   "runTrigger":  true,
   "setupCode":  "",
   "entitySet":  [
      {
         "fieldNo":  "1",
         "filter":  true,
         "value":  "2"
      },
      {
         "fieldNo":  "3",
         "filter":  true,
         "value":  "R22-05048"
      },
      {
         "fieldNo":  "4",
         "filter":  true,
         "value":  "10000"
      },
      {
         "fieldNo":  "480",
         "dimensionSetId":  true,
         "dimensionSetIdMutation": "1"
      },
      {
         "dimension":  true,
         "dimensionCode":  "ABTEILUNG",
         "value":  "100"
      },
      {
         "subOperation":  "DONE",
         "responseFields":  "3|480"
      }
   ]
}

RESPONSE

{
   "Data":  [
      {
         "Document No.":  "R22-05048",
         "Dimension Set ID":  "22481"
      }
   ]
}

Tabellen- und Feldinformationen

Über die Universal Rest API ist es auch möglich, die Tabellen und Feldinformationen aus den System-Tabellen AllObjWithCaption und Field auszulesen.

Tabelleninformationen

Die System-Tabelle AllObjWithCaption beinhaltet Informationen zu allen in der Business Central-Instanz vorhandenen Programmobjekte (Tabellen, Seiten, Berichte, …). Für die Arbeit mit der Universal Rest API sind für allem die Informationen zu den vorhandenen Tabellen relevant.

Feldnummer Feldbezeichnung Optionswert
1 Objekttyp Tabelle = 1
3 Objekt-ID
4 Objektname

REQUEST

{
   "tableNo":  "2000000058",
   "operation":  "READ",
   "runTrigger":  true,
   "setupCode":  "",
   "entitySet":  [
      {
         "fieldNo":  "1",
         "filter":  true,
         "value":  "1"
      },
      {
         "subOperation":  "DONE",
         "responseFields":  "3|4"
      }
   ]
}

RESPONSE (Auszug)

{
   "Data": [
      {
         "Object ID":  "3",
         "Object Name":  "Payment Terms"
      },
      {
         "Object ID":  "4",
         "Object Name":  "Currency"
      },
      {
         "Object ID":  "5",
         "Object Name":  "Finance Charge Terms"
      },
      ...
   ]
}

Feldinformationen

Die System-Tabelle Field beinhaltet Informationen zu allen in der Business Central-Instanz vorhandenen Tabellenfeldern.

Feldnummer Feldbezeichnung Optionswert
1 TableNo Tabelle = 1
2 Nr.
3 TableName
4 FieldName
5 Typ
6 Länge
7 Klasse
8 Aktiviert Ja = 1
9 Typname
20 Feldbezeichnung
23 SQLDataType
24 OptionString
28 IsPartOfPrimaryKey

REQUEST

{
   "tableNo":  "2000000041",
   "operation":  "READ",
   "runTrigger":  true,
   "setupCode":  "",
   "entitySet":  [
      {
         "fieldNo":  "1",
         "filter":  true,
         "value":  "5052250"
      },
      {
         "fieldNo":  "8",
         "filter":  true,
         "value":  "1"
      },
      {
         "subOperation": "DONE",
         "responseFields": "1|2|3|4|5|6|7|9|20|23|24|28"
      }
   ]
}

RESPONSE (Auszug)

{
   "Data":  [
      {
         "TableNo":  "5052250",
         "No.":  "1",
         "TableName":  "RelC Object",
         "FieldName":  "Owner / Tenant",
         "Type":  "35583",
         "Len":  "4",
         "Class":  "0",
         "Type Name":  "Option",
         "Field Caption":  "Owner / Tenant",
         "SQLDataType":  "0",
         "OptionString":  "None,Owner,Tenant",
         "IsPartOfPrimaryKey":  "true"
      },
      {
         "TableNo":  "5052250",
         "No.":  "2",
         "TableName":  "RelC Object",
         "FieldName":  "No.",
         "Type":  "31489",
         "Len":  "20",
         "Class":  "0",
         "Type Name":  "Code20",
         "Field Caption":  "No.",
         "SQLDataType":  "0",
         "OptionString":  "",
         "IsPartOfPrimaryKey":  "true"
      },
      ...
   ]
}

7.1.3.5 -

7.2 - Rechnungsmanager

Automatisierung der Verarbeitung von Eingangsrechnungen mit dem RELion Rechnungsmanager.

Einführung

Der RELion Rechnungsmanager (kurz: RRM) ist ein Modul, welches automatisiert Ihre Rechnungen und andere Dokumente erfasst und verarbeitet. Es basiert auf dem Produkt Document Capture von der Continia Software GmbH. Document Capture wurde ergänzt, um z. B. Objektnummern und Objektkonten in den Registrierungsprozess einzufügen.

Eingehende Rechnungen und Dokumente können direkt als Scan oder als vorhandene PDF-Datei, mittels OCR-Technologie in RELion importiert werden. Ebenso können mit dem Zusatzmodul importierte XML-Rechnungen (X-Rechnungen) bearbeitet werden. Der Rechnungsmanager verwendet vordefinierte Dokumentenvorlagen, um die Daten den richtigen Feldern zuzuordnen. Diese Vorlagen können Sie jederzeit ändern, anpassen sowie neue Vorlagen erstellen. Mit dem Rechnungsmanager erhalten Sie einen Überblick über alle Rechnungen, die aktuell zur Genehmigung anstehen. Außerdem wird der Bestätigungsprozess angezeigt.

Wir konzentrieren uns zu 100 % auf Microsoft Dynamics 365 Business Central und darauf, was Microsoft-Kunden bei einer automatisierten Dokumentenverarbeitung und -Genehmigungslösung benötigen. Dass der RELion Rechnungsmanager innerhalb des Dynamics 365 Business Central-Systems aufgebaut ist, bedeutet, dass man eine gut bekannte Anwenderschnittstelle und -technologie benutzt. Vertrautes Arbeiten in einer allseits bekannten und gewohnten Benutzeroberfläche, die Ihnen sofort vertraut vorkommt.

Informationen zu Continia Document Capture erhalten Sie auch auf dem Lernportal von Continia.  

Einrichtung

Um mit dem Rechnungsmanager arbeiten zu können, müssen Sie zuerst die umfangreiche Continia Document Capture Einrichtung vornehmen. Eine korrekte Einrichtung des Services ist Voraussetzung für den korrekten Ablauf des Prozesses. Bitte entnehmen Sie diese Informationen direkt aus der Herstellerinformation. Eine eingehende Beratung für den Einsatz des Produktes wird empfohlen. In dieser Anwenderdokumentation wird speziell auf die RELion Erweiterungen im Rechnungsmanager eingegangen.

Standardkonfiguration von Document Capture

Document Capture beinhaltet einen Konfigurationsassistenten, mit dem die wichtigsten Punkte komfortabel eingerichtet werden können. Starten Sie den Einrichtungsassistenten über Document Capture Konfigurationsassistent oder über die Document Capture Einrichtung.

Konfigurationsass.

Wählen Sie die Aktion Import Konfiguration und importieren die Online-Konfiguration für Deutschland (Germany) und klicken auf Nächster.

Import Konfiguration

Alternativ können Sie auch die Datei DE Setup.xml aus dem Ordner des Produktverzeichnisses auswählen.

Setup

Der Konfigurationsassistent führt Sie jetzt durch das Setup von Document Capture. Es werden alle Inhalte der Setup Datei angezeigt. Normalerweise sind alle Inhalte notwendig, jedoch können Sie einzelne Inhalte aktivieren bzw. deaktivieren. Alle Einstellungen können jederzeit nachträglich importiert werden.

Unterstützes Setup

Klicken Sie weiter, bis Sie nach den Client Credentials gefragt werden. Tragen Sie die Client Credentials direkt ein oder wählen sie es aus der Liste aus. Diese werden genutzt, um Ihren Mandanten bei Continia zu aktivieren sowie für die Cloud OCR, falls diese in der Lizenz vorhanden ist. Das Continia Web Approval Portal (gehostet bei Continia) nutzt ebenfalls die Client Credentials, um die jeweiligen Mandanten zu aktivieren. Diese Client Credentials werden Ihnen nach Bestellung von Document Capture durch Continia zur Verfügung gestellt.

Klicken Sie auf den Button Nächster und der Assistent informiert Sie, dass die Add-lns heruntergeladen werden. Im Anschluss erhalten Sie eine Bestätigungsmitteilung, dass die Verbindung erfolgreich ist und die Client Credentials gültig sind. Geben Sie nun einen Mandantencode ein und setzen den Haken bei Benutze Cloud OCR.

Sie erhalten eine Mitteilung über die erfolgreiche Aktivierung und dass die Konfigurationsdateien exportiert wurden. Falls Sie das Web-Approval lizensiert haben, wählen Sie in der nächsten Konfiguration Web Genehmigungen aktivieren sowie Benutzen Sie das Continia Online Web Portal. Überprüfen Sie den Domänennamen.

Web Genehmigungen

Die Felder Windows Web-Service URL und Datenbank Web-Service URL werden automatisch mit den Vorschlagswerten, basierend auf der aktiven NAV Service Tier Verbindung, gefüllt. Bitte überprüfen Sie, ob die vorgeschlagene Service-URL diejenige ist, die verwendet werden soll.

Bei der Verwendung der Cloud-Genehmigung (Continia Online Web Approval Portal) müssen Sie die URLs so einrichten, dass sie auf eine externe Adresse verweisen. Für die Einrichtung wenden Sie sich an Ihren System Administrator.

Folgende Felder sind für das Web Approval notwendig:

Lokaler Domänenname Der Domänenname, in dem die Windows User angelegt sind.
Windows Web-Service URL Die URL für den Service Tier, der die Authentifizierung der Windows Anmeldungen verarbeitet.
Datenbank Web-Service URL Die URL für den Service Tier, der die Authentifizierung der Datenbankanmeldungen verarbeitet. (NAV User Password)
Webseiten URL In einer Echtumgebung müssen Sie eine gültige Website angeben, wie zum Beispiel ein lokal installiertes Continia Web Approval Portal (On-Premise) oder dass bei Continia Online gehostete Continia Web Approval Portal (www.continiaonline.com).

Klicken Sie auf Nächster und beenden anschließend den Konfigurationsassistenten.

Rollencenter

Belegkategorie

Dokumente können Sie mit Belegkategorien gruppieren. Beispielsweise durch die Registrierung von Einkaufsrechnungen in einer Gruppe und von Auftragsbelegen in einer anderen Gruppe. Belegkategorien enthalten Vorlagen, die Feldwerte beim Erkennen und Registrieren von Dokumenten wie Rechnungsnummer, Fälligkeitsdatum und Betrag für die Einkaufsrechnungsbelege und Absender, Eingangsdatum und Auftragsnummer für Auftragsdokumente angeben.

Die Standardkonfiguration von Document Capture enthält mehrere Belegkategorien, wie z. B. EINKAUF für Einkaufsrechnungsbelege und KONTAKT für kontaktbezogene Dokumente, die als Aktivitätenprotokollposten gespeichert werden.

Es gibt zwei Arten von Belegkategorien:

  • OCR-Kategorie
  • Drag & Drop-Kategorie

Sie können einen Dokumenttyp entweder als OCR-Kategorie oder Drag & Drop-Kategorie konfigurieren. Eine Belegkategorie mit aktivierter OCR wird verwendet, um den Inhalt des importierten Dokuments wie Rechnungsnummer, Preise oder Projektnummer zu erkennen. Die Drag & Drop-Kategorie hat keine OCR-Verarbeitung aktiviert. Diese Art von Kategorien ermöglicht es Ihnen, Dokumente zu jeder Seite und jeder Tabelle in Business Central hinzuzufügen. Sie können sogar eine Drag & Drop-Kategorie einer bestimmten Tabelle zuweisen.  

OCR Erkennung

In der Belegkategorie EINKAUF ist die Konfiguration für die OCR Erkennung zu hinterlegen.

OCR Verarbeitung

Wichtig

Nachdem die Konfiguration einer OCR-Belegkategorie abgeschlossen ist, bzw. geändert wird, müssen Sie die OCR-Konfigurationsdateien exportieren. Auf jeden Fall ist dies erstmalig bei Installation durchzuführen.

Arbeiten Sie mit Barcodeerkennung, achten Sie bitte darauf, dass der Schlüssel des Barcodes korrekt (Groß-Kleinschreibung) in das Feld Barcode Text eingetragen wurde.

Barcode Text

Wichtig

Nachdem die Konfiguration einer OCR-Belegkategorie abgeschlossen ist, bzw. geändert wird, müssen Sie die Funktion OCR-Konfigurationsdateien exportieren ausführen. Auf jeden Fall ist dies erstmalig bei Installation durchzuführen. Dafür geben Sie in die Suche OCR Konfigurationsdateien exportieren ein.

Kreditorenerkennung

Damit die Belege im Mandanten automatisch einem Kreditor zugeordnet werden, ist eine Einrichtung in der Belegkategorie EINKAUF vorzunehmen. Hierfür steht eine weitere Vorlage, die EINKAUF-ID Vorlage zur Verfügung. Zur Bearbeitung öffnen Sie die Belegkategorie EINKAUF und führen die Aktion Identifikationsfelder aus.

Belegkategorie

Folgendes Fenster wird geöffnet:

Idenfikationsfelder

In diesem Beispiel hat die USt-IDNr. Die höchste Einstufung, danach wird somit zuallererst gesucht. Die Suche nach USt-IDNr können Sie noch weiter spezifizieren, indem Sie die Vorlage direkt bearbeiten. Führen Sie folgende Schritte durch:

Belegkategorie

Vorlagekarte

Feld Karte

Feld Suchtexte

Arbeiten mit mehreren Mandanten

Richten Sie Mandanten Suchtexte ein, wenn die Belegverarbeitung in mehreren Mandanten stattfindet. Diese Tabelle ist global. Hier geben Sie den Mandantencode ein und als Suchbegriff ist der Begriff einzutragen, der auf dem Layout der Rechnung steht.

Mandanten Suchtexte

Werden Belege in einen anderen Mandanten verschoben, führen Sie die die Funktion Felder erkennen manuell aus. Dies kann über eine Aufgabenwarteschlange automatisiert werden. Dazu verwenden Sie den Report 6085580 CDC Batch Register Documents.

RELion Konfiguration

Belegkategorie EINKAUF

Die Codeunit 5359130 RELRRM CDC Purch. Doc.-Reopen ist in die Belegkategorie EINKAUF einzutragen. Diese Codeunit enthält die RRM-Funktionalität Bemerkungen anzeigen bei Ablehnung des Beleges im Genehmigungsablauf. (siehe Ablehnen einer Rechnung)

CodeUnit

RELion Mastervorlage

Für RELion gibt es eine eigene Mastervorlage, die importiert werden muss. Importieren Sie die Mastervorlage unbedingt vor dem ersten Belegtraining. Sie erkennen die fehlende RELion Mastervorlage daran, dass Sie beim Belegtraining keine RELion Felder wie Objektnummer zur Verfügung haben. Gehen Sie beim Import der Vorlage wie folgt vor: Der Konfigurationsassistent (Unterstütztes Setup für Document Capture) ist zu starten. Der Ablageort der RELion -Mastervorlage muss bekannt sein.

Unterstütztes Setup

Wählen Sie im nächsten Schritt unter Belegkategorie Einkauf nur die Vorlage RELion aus.

Wichtig

Die Mastervorlage ist gezielt auf die RELion Funktionalitäten hin abgestimmt. Änderungen an der Mastervorlage können dazu führen, dass der Prozess nicht mehr wie gewünscht durchgeführt werden kann. Somit empfehlen wir, Änderungen nur im Ausnahmefall und mit entsprechenden Rechnungsmanager- und Document-Capture-Kenntnissen durchzuführen.

Informationen zur RELion Mastervorlage

Folgende CodeUnits sind für den Rechnungsmanager hinterlegt:

CodeUnits

Arbeiten Sie mit Objektkonten, die unterschiedlich zu den Sachkonten sind, dann muss in der Vorlage im Feld Objektkonto folgende Codeunit im Feld Überprüfen hinterlegt werden: 5359131 RE CDC [Align GLAcc With ObjAcc].

Objektkonto

Im Feld Sachkonto darf keine Formel hinterlegt werden, die das Objektkonto einträgt.

Sachkonto

RELion Felder

RELion Abrechnungskreis

Damit der Abrechnungskreis beim Registrieren mit in die Einkaufsrechnung übertragen wird, muss in der RELion Master und in den entsprechenden Kreditorenvorlagen das Feld Abrechnung mit dem Code ACCOUNTINGGROUP angelegt werden.

Abrechnung

Dieses Feld kann entweder als Kopffeld oder als Zeilenfeld in der Vorlage definiert werden. Ist es als Kopffeld hinterlegt, gilt der Abrechnungskreis für alle Zeilen. Wird es als Zeilenfeld hinterlegt, wird für jede Zeilen ein eigener Abrechnungskreis definiert.

RELion Funktion Automatische Weiterbelastung

Wird mit der Funktionalität automatischen Weiterbelastung (RELion Modul) gearbeitet, ist es notwendig in der Kreditorenvorlage ein Vorlagenfeld Aufteilungsregel (OBJCOSTALLOCRULE) hinzuzufügen Tabellen ID 5163991.

Vorlagenfeld

Zusätzlich ist in dem neuen Feld noch folgendes zu hinterlegen:

Objektkostenaufteilung

Ist das Feld vor der Registrierung des Beleges befüllt so wird dieser Wert beim Registrieren der Rechnung in die Einkaufszeile übernommen.

Einkaufsrechnung

Ergebnis:

Die Felder Objektkosten Aufteilungsregel ID und Objektkosten Aufteilungssatz ID sind belegt. Die automatische Weiterbelastung ist in der EK-Zeile somit initial vorbelegt. Ist am Objektkonto eine Aufteilungsregel hinterlegt, ist es nicht notwendig das Feldes Objektkosten Aufteilungsregel ID in der Kreditorenvorlage zu definieren. Die Funktion arbeitet beim Registrieren des Beleges wie erwartet.

Dimensionen (z. B. 35A)

Das Dimensionsfeld § 35 wird in die EK-Zeile übernommen, wenn es als Kopffeld definiert wurde und entsprechend befüllt ist.

Dimensionen

Zahlungsverkehr

Die RELion Standard-Vorlage wurde um Felder aus dem Zahlungsverkehr ergänzt. Standardmäßig werden diese Felder mit den Daten aus dem Kreditorenstamm vorbelegt. Diese können Sie individuell ändern. Anschließend werden die Daten in den Belegkopf der Einkaufsrechnung automatisch übernommen.

Zahlungsbedingungscode

Eigentümer/Mieter Kennzeichen

Wir empfehlen den Datentyp Nummer zu verwenden (1 = Eigentümer; 2= Mieter).

Auflistung aller unterstützter RELion Felder

Folgende Felder werden von RELion unterstützt. Die Übersicht ist aufgeteilt in Kopf und Zeilenfelder. Es wird jeweils unterschieden, ob die Felder bei Beauftragung holen automatisch von der Beauftragung in die Einkaufsrechnung übernommen werden oder ob die Felder in der Kreditorenvorlage zusätzlich in der Spalte Felder Registrieren hinzugefügt werden. In diesem Fall achten Sie unbedingt auf die korrekte Schreibweis des Feldes in der Kreditorenvorlage. Dies muss dem Eintrag im Excel File in der Spalte Code-Feld in RRM entsprechen.

Kopffelder:

Kopffelder

Kopffelder

Übertrage Master in Vorlage

Diese Funktion dient zur Übertragung von speziellen Einrichtungen aus der RELion Master Vorlage in alle Kreditorenvorlagen. Die Funktion ist aus der RELion Master Vorlage über die Funktion Vorlagenfelder übertragen auszuwählen. Der Bericht ist für Bestandskunden entwickelt worden, die die neuen Funktionalitäten rund um Belegzeilenerkennung und Beauftragungszeilen holen nutzen möchten. Der Bericht deckt nur diesen Use Case ab. D. h., in der Umkehrung, nicht alle möglichen Definitionen innerhalb der Kreditorenvorlagen werden übertragen.

Master in Vorlage

Durch Aktivierung der Optionen Setze Beauftragung automatisch, Setze Beauftragungszeilen holen und Setze Rolle Sachbearbeiter wird der entsprechende Wert aus der Mastervorlage in alle Kreditorenvorlagen übertragen. Ein automatisches Anlegen der Rolle Sachbearbeiter wird nicht durchgeführt. Diese Einrichtungen müssen bereits vorhanden sein. Ist das Feld Setze Rolle Sachbearbeiter leer, dann wird auch leer in die Kreditorenvorlagen eingetragen.

Zusätzlich werden die definierten Zeilenübersetzungen (Dokumentübersetzungen - Tabelle CDC Data Translation 6085584) aus Nr. in die Kreditorenvorlagen kopiert, wenn die Option Übersetzungen übernehmen gesetzt ist.

Zeilenüberschreitung

Eine Filterung auf einzelne Kreditorenvorlagen oder andere Filterwerte wird nicht unterstützt. Es werden immer ALLE Vorlagen geändert.

RE Bankkonto für Zahlung

Bei der Auswahl über die Standardtabelle Bankkonto stehen für den Benutzer nicht alle Informationen zum Bankkonto zur Verfügung. Oft weiß der Benutzer nicht, zu welchem Objekt das Bankkonto gehört, ob es gültig ist und ob es die Bank für den Zahlungsausgang ist. Diese Informationen stehen in der Tabelle RE Objektbank zur Verfügung. Damit die Auswahl über die RE Objektbank richtig funktioniert ist bei der Einrichtung folgendes zu beachten:

Die Spalte Code muss identisch mit der Spalte Bankkonto sein.

Objektbanken

Damit das Registrieren und die ausgewählte Bankverbindung korrekt funktioniert, gibt es zwei Fälle, die unterschieden werden.

1. Spalten sind identisch

Nur wenn beide Spalten identisch sind, sollte die folgende Einrichtung durchgeführt werden:

Spalten identisch

Als Herkunftstabelle ist die RE Objektbank und als Herkunftsfeld das Feld Code einzutragen. Die Filter für das Feld Anzahl von Herkunftstabellenfiltern wird folgend gesetzt:

Tabellenfilter

Die Felder in der Spalte Filter können aus einer Übersicht ausgewählt werden. Damit wird die Ansicht der Objektbanken auf das aktuelle Objekt und das Bankkonto für den Zahlungsausgang gefiltert. Da nur bei einem Konto der Haken gesetzt sein kann, steht immer nur ein Konto zur Auswahl, welches ggf. automatisch beim Einscannen eingetragen wird.

2. Spalten sind nicht identisch

Nur wenn beide Spalten nicht identisch sind, sollte die folgende Einrichtung durchgeführt werden:

Nicht identisch

Genehmigungsworkflow

Um den Document Capture Genehmigungsworkflow zu nutzen, ist in der Instandhaltung Einrichtung die NAVISION-Standard Beleggenehmigung auszuwählen:

Instandhaltung Einrichtung

Für die Document Capture Genehmigungseinrichtung öffnen Sie die Document Capture Einrichtung. Öffnen Sie die Funktion Einkaufsgenehmigung.

Einkaufsgenehmigung

Aktivieren Sie im Inforegister Allgemein das Feld Genehmigung von Rechnungen aktivieren. Dadurch werden im Hintergrund die entsprechenden Workflows erzeugt und aktiviert.

Genehmigung

Alternativ können Sie die Workflows manuell erzeugen, gehen Sie dazu wie folgt vor:

  1. Öffnen Sie die Liste Workflows.
  2. Führen Sie über Aktionen die Funktion Neuer Workflow aus Vorlage aus.
  3. Erstellen Sie den Rechnungsmanager Genehmigungsworkflow Einkaufsrechnung und bestätigen mit OK.

Workflows

Prüfen Sie die Eingaben in den entsprechenden Feldern.

Im Inforegister RELion besteht die Möglichkeit EK-Dokumente im Genehmigungsprozess editierbar zu machen. Dazu haben Sie im Feld EK-Dokumente editierbar unter ausstehender Genehmigung folgende Optionen:

  • nein = Es sind nur die Felder editierbar, die der BC-Standard zulässt (es sind nur wenige Felder editierbar).
  • durch Genehmiger = Nur der aktuelle Genehmiger kann Felder der EK-Rechnung inkl. Rechnungszeile bearbeiten.
  • durch jeden Anwender = Die Anwender, die im Genehmigungsprozess hinterlegt sind, können Felder der EK-Rechnung inkl. Rechnungszeile editieren.

RELion

Ggf. sind neben der RELion Einrichtung die Angaben in der Spalte Darf Buchungszeilen editieren der Continia Benutzereinrichtung entsprechend zu aktivieren.

Buchungszeilen editieren

Zusätzlich ist es notwendig, dass Sie geteilte Genehmigungen einrichten. Hierfür in der Tabelle Geteilte Genehmigung die entsprechenden Benutzer eintragen.

Geteilte Genehmigung

Wichtig

Erlauben Sie das Editieren der Belege inkl. der Belegzeilen, kann es vorkommen, dass der erste Genehmiger einen Beleg genehmigt, der am Ende der Genehmigungskette gänzlich anders aussieht. Um dies zu vermeiden, empfehlen wir mit der Option EK-Dokumente editierbar unter ausstehender Genehmigung = nein zu arbeiten. Hier ist die Genehmigung mit einer Bemerkung abzulehnen, danach der Beleg zu bearbeiten und erneut den Genehmigungsworkflow zu starten.

Hinweis

Die Einrichtung der Web-Genehmigungen ist nur bei entsprechender Lizenzierung notwendig bzw. möglich.

Web Genehmigung

Anschließend gehen Sie zurück zur Anwendungseinrichtung des Rechnungsmanagers. Über die Suche öffnen Sie die Continia Benutzereinrichtung. Wählen Sie Liste bearbeiten und legen Sie einen Benutzer an (z. B. A-SRVDEMO-01\User). Weisen Sie diesem den entsprechenden Verk.-/Einkäufercode zu und den Grenzbetrag bis zu welchen der Benutzer genehmigen darf. Dann hinterlegen Sie die entsprechende E-Mail-Adresse.

In der Spalte Genehmiger ID legen Sie den Mitarbeiter fest, der im Prozess als nächstes genehmigen soll. Legen Sie einen User an, der unbeschränkt genehmigen darf, indem Sie den Haken bei Unbegrenzte Einkaufsgenehmigung setzen.

Beispiel eines erweiterten Genehmigungsprozesses:

Genehmigungsprozess

Arbeiten Sie mit der Genehmigung über Web-Portal, dann gehen Sie wie folgt vor:

Wenn Sie alle Benutzer konfiguriert haben, wählen Sie Benutzer exportieren in der Continia Benutzereinrichtung. Diese Funktion exportiert alle Benutzer in das Continia Web Approval Portal, sodass sich diese später anmelden können. Beachten Sie bitte, dass Sie die Funktion jedes Mal ausführen müssen, wenn Sie neue Benutzer hinzufügen oder etwas an der Web-Konfiguration von Benutzern ändern.

Sie erhalten nun eine Meldung, das X-Benutzer von X-Mandanten exportiert wurden. Es werden nur die Benutzer exportiert, die in der Spalte Genehmigungs-Client den Wert Webclient zugewiesen bekommen haben. Überprüfen Sie in der Document Capture Einrichtung den Status und die Web-Genehmigungen. Wir empfehlen Ihnen diese Einrichtungen mit einem Fachberater auszuführen.

Einkaufsgenehmigung

Einkaufsbeleg erstellen

Fallbeispiel

Zur vereinfachten Darstellung verwenden wir in unserem Fallbeispiel Musterrechnungen. Alle eingehenden Rechnungen (Papier, PDF-Datei, XML-Datei) können automatisiert verarbeitet werden.

Zunächst werden die Eingangsrechnungen (Purchase lnvoice) an die E-Mail-Adresse gesendet, die in der Belegkategorie EINKAUF hinterlegt ist. Für jeden Mandanten gibt es eine eigene E-Mail-Adresse. Die OCR-Erkennung wird bei Continia Online ausgeführt und die Rechnung nach der OCR-Erkennung zum Import bereitgestellt. Im Rollencenter im Register Rechnungsmanager Aktivitäten stehen eine Reihe von Kacheln zur Bearbeitung von Rechnungen und Gutschriften bereit, die den Prozessablauf abbilden.

Zur Verdeutlichung werden im Folgenden die einzelnen Rechnungsmanager Aktivitäten für die folgenden Teilbereiche erläutert:

  • Einkaufsrechnungen OCR erkennen, registrieren, genehmigen bzw. ablehnen von Rechnungen

Da die einzelnen Schritte für Einkaufsrechnung identisch sind zu Einkaufsgutschriften, wird hier nur der Teilbereich Einkaufsrechnungen beschrieben.

Einkaufsrechcnungen

Belege
Warten auf OCR Hier wird die Anzahl der noch vom OCR-Dienst zu verarbeitenden Rechnungen angezeigt.
Bereit zum Import Hier wird die Anzahl der Belege angezeigt, die noch importiert werden müssen. Der Import hält alle eingehenden Belege bereit, ob gescannt, per E-Mail oder per XML (X-Rechnung). Wird die Funktion Dateien importieren aufgerufen, werden alle Belege den entsprechenden Kreditoren zugewiesen und können dann registriert werden.
Bereit zur Registrierung Mit der Registrierung werden die Belege für die weitere Bearbeitung, wie automatische Erfassung oder Start des Genehmigungsworkflows, trainiert.
Globale Belege für die Registrierung Es werden alle Belege angezeigt, die in verschiedenen Mandanten zum Training anstehen. Direkte Verzweigung in die Mandanten ist möglich.
Einkaufsgenehmigung Rechnung
Offene Rechnungen Hier wird die Anzahl der noch offenen Rechnungen angezeigt.
Rechnungen zur Genehmigung Diese Rechnungen müssen noch genehmigt werden. Es kann ein mehrstufiger Genehmigungsprozess hinterlegt werden.
Freigegebene Rechnungen Diese Rechnungen stehen jetzt zum Buchen bereit. Der Buchungsprozess kann automatisiert werden.
Global – Meine Rechnungen zur Genehmigung Es werden die Rechnungen in allen Mandanten angezeigt, die vom User genehmigt werden müssen.

Erste Schritte

Mit der Funktion Dateien importieren werden die Rechnungen für die Registrierung bereit gestellt.

Dateien importieren

Hinweis

Den Import können Sie auch automatisieren. Dazu legen Sie einen – sich wiederholenden – Aufgabenwarteschlangenposten mit der Codeunit CDC Document lmporter (6085577) an.

Durch Klick auf die Kachel Bereit zur Registrierung öffnet sich der Registrierungsseite.

Bereit zur Registrierung

Wurde eine Rechnung eines Kreditors schon einmal trainiert, wird das in der Spalte Vorlagennr. durch Anzeige der entsprechenden Vorlagennummer gekennzeichnet. Ist das nicht der Fall, muss diese Rechnung zunächst trainiert werden. Die Rechnung wird ausgewählt und die Funktion Felder erkennen angeklickt. Diese Funktion versucht möglichst viele Informationen automatisch zu erkennen. Dies wird auf der rechten Seite im Dokument angezeigt. Gibt es bereits mehrere Vorlagen, da der Kreditor für mehrere Gewerke arbeitet, können Sie die entsprechende Vorlage auswählen.

Felder erkennen

Meldung

Jetzt werden im Inforegister Belegkopf alle erkannten Felder angezeigt und zusätzlich im Dokument farblich gekennzeichnet. Orange umrandete Felder werden als Ankerfelder bezeichnet, blau umrandete sind Wertfelder. Im Inforegister Bemerkungen werden alle fehlenden Informationen rot dargestellt. Diese können jetzt nachbearbeitet werden.

Bereit zur Registrierung

Sind die ursprünglichen Belegfelder im Dokument leer, bleibt die Spalte Wert ebenfalls leer.

Belegfelder

In diesem Schritt Bereit zur Registrierung stellt Continia Document Capture sehr viel Logik und Funktionalitäten bereit. Diese sind durch die unterschiedlichsten Einrichtungen mit Hilfe von Suchtexten, Formeln, Regeln und Übersetzungen abbildbar und sind in den Kreditorenvorlagen, die aus der RELion Mastervorlage erstellt werden, hinterlegt. Zusätzliche Felder können ebenfalls in die Kreditorenvorlage eingefügt und im Nachgang konfiguriert werden.

Hinweis

Änderungen am Kreditor wirken sich nicht auf die Kreditorenvorlagen aus.

Belegtraining

Jeder neue Beleg eines Kreditors muss einmal trainiert werden. Sendet der Kreditor Belege mit unterschiedlichen Layouts ( z. B. je Gewerk eine andere Rechnungsform), muss jede Rechnungsform eintrainiert werden, da z. B. das Rechnungsdatum oder die Rechnungsnummer in der Rechnung an anderen Stellen stehen könnten. Der Rechnungsmanager versucht mit der Aktion Felder erkennen möglichst viele Felder aufgrund der Mastervorlagen zu erkennen. Die restlichen nicht erkannten Felder müssen einmal trainiert werden. Beim Training ist jeweils ein Ankerfeld und das zugehörige Wertfeld zu bestimmen. Es können sowohl variable Felder als auch feste Felder trainiert werden.

Im nachfolgenden Beispiel wird ein variables Feld Ursprüngliche Belegnummer und ein Feld mit festem Wert Ursprüngliche Belegart trainiert.

Ursprüngliche Belegnummer

Training des variablen Feldes

Der Mauszeiger wird im Inforegister Belegkopf in die Spalte Wert der Zeile Ursprüngliche Belegnummer gestellt. Danach wird im Beleg das Ankerfeld Ihre Bestellnr. mit der gedrückten rechten Maustaste umfahren. Das Ankerfeld wird nun orange markiert.

Ankerfeld

Weiterhin bleibt der Mauszeiger im Inforegister Belegkopf in der Spalte Wert der o. g. Zeile stehen. Danach wird auf dem Beleg das Wertfeld MNAB22-00013 mit der gedrückten linken Maustaste umfahren. Das Wertfeld wird nun blau markiert. Die Beauftragungsnummer wird in die Zeile Ursprüngliche Belegnummer der Spalte Wert übernommen. Damit ist dieses Feld trainiert worden und wird in die Vorlage T000002 übernommen, sodass es beim nächsten vorliegenden gleichen Beleg des Kreditors automatisch erkannt wird.

Ursprüngliche Belegnummer

Training eines Feldes mit festem Wert

Da es in RELion verschiedene Belegarten gibt, muss in dem Feld Ursprüngliche Belegart noch die Belegart für Beauftragungen hinterlegt werden. Dieser Wert ist immer konstant und wird deshalb als fester Wert hinterlegt. Gleiches könnte z. B. auch beim Eigentümer/Mieter Kennzeichen der Fall sein. Um den festen Wert zu hinterlegen, klicken Sie den Assist Button in der Zeile Ursprüngliche Belegart an. Es öffnet sich die Vorlage Feld Karte. Hier tragen Sie im Feld Formel eine 1 ein. Die 1 steht für Belegart Beauftragungen. Die Eingabe bestätigen Sie mit OK.

Vorlage Feld Karte

Für den RELion Rechnungsmanager ist eine Funktion hinterlegt, die aufgrund der Belegart 1 und der Belegnummer automatisch prüft, ob eine solche Beauftragung vorliegt. Ist dies der Fall, werden alle benötigten Werte aus der Beauftragung automatisch mit der Funktion Felder erkennen übernommen. Wird in der Einrichtung ein automatisches Felder erkennen und eine automatische Registrierung eingerichtet, und werden alle Wertfelder korrekt erkannt, wird sofort eine Eingangsrechnung erstellt, die dann zum Prüfen und Buchen bereitsteht. Selbst das Buchen könnte noch automatisiert werden.

Es lässt sich jederzeit prüfen, ob eine Beauftragung zu dieser Rechnung vorliegt. In der Spalte Anz. Einkaufsbestellungen wird die Anzahl der Beauftragungen angezeigt, die zurzeit für den Kreditor Kuhberger GmbH vorhanden sind. Per DrillDown öffnet sich die Liste aller Beauftragungen. Die Beauftragungen mit dem Status Freigegeben können übernommen werden. Um die einzelne Einkaufsbestellung zu bearbeiten, öffnen Sie die Karte über Zugehörig. In der Spalte RE Projekt Nr. erkennen Sie, ob es sich um eine Projektrechnung handelt.

Anz. Einkaufbestellungen

Die in der Rechnung angegebene Beauftragungsnummer ist ebenfalls vorhanden und hat den Status Freigegeben und ist keine Projektrechnung. Durch Klicken auf den Button Schließen wird die Übersicht geschlossen und die Rechnung kann nun weiterbearbeitet werden.

Freigegeben

Falls Fehler beim Felder erkennen erkannt wurden, die in der Beauftragung hinterlegt sind, wie z. B. Objektnummer oder Mieter/Eigentümer nicht korrekt, dann werden diese im Inforegister Bemerkungen angezeigt. Die Meldung Rechnungsnr. ist nicht korrekt bedeutet, obwohl richtig eingelesen wurde, dass sich etwas am Format der Rechnungsnummer geändert hat. Dies wird automatisch korrigiert, sodass die Rechnungsnummer des Kreditoren, wie im Beleg angegeben, übernommen wird.

Beispiel für das Anlernen von Betragsfeldern

Um die Betragsfelder Brutto, Netto und MwSt. korrekt zu belegen, können Sie die Einrichtung wie folgt vornehmen:

Einrichtung

Einrichtung

Tipp

Wir empfehlen am Kreditor im Inforegister Fakturierung das Feld EK-Preise inkl. MwSt. zu aktivieren. Sollten bereits Kreditorenvorlagen für diesen Kreditor vorhanden sein, aktivieren Sie auch dort dieses Feld. Nur so ist gewährleistet, dass bei jeder möglichen steuerlichen Einrichtung an den Sachkonten oder in den Steuerdaten am Objekt die Rechnungsbeträge korrekt in den Einkaufsbelegen verarbeitet werden. Dabei hinaus ist es wichtig, dass dann das Vorlagenfeld Betrag, brutto in die Einkaufszeile in das Feld EK-Preis übernommen wird.

Belegzeilenerkennung

Der Rechnungsmanager unterstützt die Belegzeilenerkennung hinsichtlich der Objektkontenfindung. Hierfür ist eine Übersetzung einzurichten. Diese sind an der Kreditorenvorlage zu hinterlegen.

Vorlagenkarte

Zusätzlich ist im Vorlagenfeld Objektkonto im Feld Formel das Feld Nr zu hinterlegen.

Objektkonto

Hinweis

Um die Kreditorenvorlagen alle mit den Übersetzungen anzureichern, gibt es einen Report. Dieser ist in dem Kapitel beschrieben.

Beauftragung

Belegung der Felder

Wird in der Rechnung des Kreditors auf die RELion Beauftragungsnummer verwiesen, können Sie dies trainieren. Da in der RELion Beauftragung alle benötigten RELion Felder schon vorhanden sind, werden diese Informationen beim entsprechenden Training automatisch in den Beleg reingeholt und den Feldern zugewiesen. Dazu aktivieren Sie in der Kreditorenvorlage das Feld Beauftragung automatisch holen.

Wenn die Beauftragungsnummer auf dem Einkaufsbeleg hinterlegt ist, erreichen Sie einen deutlich höheren Automatisierungsgrad, da die Anzahl der Bemerkungen zu angezeigten Fehlern entweder deutlich verringert bzw. ganz aufgehoben wird.

Beauftragung holen

Neben der Variante, die Einkaufsbestellung über die Felder ursprüngliche Belegart und ursprüngliche Belegnummer erkennen zu lassen, gibt es auch die Möglichkeit, explizit die Funktion Beauftragung holen zu nutzen. Es öffnet sich ein Fenster mit den freigegebenen Einkaufsbestellungen des Kreditors.

Nun kann die gewünschte Einkaufsbestellung ausgewählt und mit OK bestätigt werden. Werte aus der Beauftragung werden nun in die Felder des Belegkopfes übernommen. Der Vorgang ähnelt dem „Beauftragung holen“, welcher aus dem Einkaufsbeleg bekannt ist. Die Beauftragung wird nicht beim Holen der Beauftragung archiviert, dieser Schritt wird ggf. beim Buchen der Rechnung durchgeführt. Vergleichen Sie dazu auch Kapitel Buchen der Rechnung.

Beauftragungszeilen

Neben dem Beauftragungskopf können auch die Beauftragungszeilen in den Beleg übernommen werden. Die Zeilen werden beim Holen der Beauftragung mit übernommen, wenn folgende Einrichtung in der Kreditorenvorlage hinterlegt ist.

RELion

Ist das Feld Beauftragungszeilen holen aktiviert, werden die Beauftragungszeilen in die Ansicht bei Bereit zur Registrierung eingefügt. Die Funktion erfolgt sowohl beim automatischen Beauftragung holen als auch bei Beauftragung holen per Schaltfläche. Sie können die Zeilen auf der Dokumentenkarte einsehen und unabhängig von der Einkaufsbestellung bearbeiten. Diese Zeilen werden beim Registrieren in die neu erstellte Rechnung eingetragen.

Welche Felder mit der Funktion belegt im Einkaufsbeleg übernommen werden, entnehmen Sie bitte der Tabelle in dem Kapitel RELion Felder. Nach Ausführung der Aktion Beauftragung holen verlassen Sie die Dokumentenkarte und öffnen sie erneut. Die Aktualisierung der Seite funktioniert vom System nicht.

Wichtig

Felder der Beauftragungszeile, die in den EK-Beleg übernommen werden sollen (z. B. Abrechnungskreis oder Beschreibung), müssen in den Zeilen der Dokumentenkarte als Vorlagenfeld erstellt werden.

Die Einrichtung der Übersetzungen gilt ebenfalls für das Verarbeiten der Beauftragungszeilen.

Im RELion-Standard besteht die Möglichkeit, eine Beauftragung mit mehreren Einkaufsrechnungen zu verknüpfen. Zur Steuerung dieses Prozesses dient das Feld Teil-/Schlussrechnungsart in der Einkaufsrechnung. Diese Funktion steht auch im Rechnungsmanager zur Verfügung.

Wird mit mehreren Einkaufsrechnungen pro Beauftragung gearbeitet, muss das Feld Teil-/Schlussrechnungsart vor der Registrierung der Einkaufsrechnung – also im Schritt Belegjournal / Bereit zur Registrierung – auf Teilrechnung gesetzt werden. In diesem Fall wird die zugehörige Beauftragung beim Buchen der Rechnung nicht archiviert.

Das dafür relevante Feld TRSRART muss in der Kreditorenvorlage vorhanden sein.

RELion

Die Anwendung interpretiert eine Einkaufsrechnung als Schlussrechnung, wenn das Feld Teil-/Schlussrechnungsart entweder leer ist oder den Wert Schlussrechnung enthält. In diesem Fall wird die zugehörige Beauftragung beim Buchen der Rechnung archiviert.

Voraussetzung für diese Funktion ist eine entsprechende Einrichtung in der Kreditoren Einkaufs Einrichtung.

Weitere Informationen zur Konfiguration und zum Ablauf finden Sie in der Dokumentation Instandhaltung.

Beleg registrieren

Nachdem alle Felder richtig erkannt wurden, wird in der Spalte OK ein Haken gesetzt. D. h., dass die Rechnung jetzt durch Aufrufen der Funktion Registrieren als Eingangsrechnung in RELion erzeugt wird.

Registrieren

Ist ein Genehmigungsworkflow installiert, erscheint beim Registrieren folgende Meldung:

Meldung

Bestätigen Sie mit OK und es öffnet sich die Eingangsrechnung. Falls erforderlich, können Sie die Rechnung jetzt noch nachbearbeiten. Es wird sowohl der Beleg als auch der Genehmigungsprozess angezeigt. Der Genehmigungsprozess wird hier näher erklärt.

Nachdem die Rechnung erstellt und für den Genehmigungsprozess bereitgestellt wurde, ändert sich die Anzahl in den markierten Kacheln.

Aktivitäten

Hinweis

Für Projektrechnungen gilt, wie vorher beschrieben, das Gleiche. Wird eine Projektrechnung registriert, erhält der Anwender im Belegkopf eine Information. Sie müssen jetzt entscheiden, ob es eine Teil- oder eine Schlussrechnung ist. Genehmigung Zusätzlich wird im Kalkulationsschema in der Projektentwicklung das Dokument in der Infobox angezeigt. Schlussrechnung

Hinweis

Verarbeitung von Versorgerrechnungen über den RRM Es besteht keine Verknüpfung zum Wiederkehrenden Buchblatt, sodass die Freigabe/Zahlung von Dauerrechnungen nicht über den Rechnungsmanager abgebildet werden kann. Eine Einbindung vom Modul Dauerzahlungen oder wiederkehrenden Buchblättern in den Rechnungsmanager ist nicht geplant, da diese Module hauptsächlich die Zahlungsströme aus Abschlagsrechnungen abwickeln. In der EK-Rechnung gibt es zudem bereits eine Verbindung zu den Dauerzahlungen. Eine weitere Anbindung der Funktionalitäten an den Rechnungsmanager wird nicht durchgeführt.

Wartungsvertrag mit Einkaufsbeleg verknüpfen

Rechnungen des Rechnungsmanagers mit Wartungsverträgen können mit Dienstleistungsverträgen verknüpft werden. In dem Zusammenhang wird immer von Wartungsverträgen gesprochen. Die Funktionalität gilt jedoch in gleicher Weise für die Dienstleistungsverträge.

Dazu gibt es auf der Vorlagenkarte zwei Felder:

Vorlagenkarte

Wenn Sie z. B. Wartungsvertragszeilen holen aktivieren, dann werden die Zeilen aus dem Wartungsvertrag heraus im EK-Beleg angelegt, andernfalls nur die Kopfinformationen.

Es werden nur Zeilen aus dem Wartungsvertrag geholt, deren Felder letzte Faktura am und nächste Faktura am leer sind oder das Belegdatum zwischen letzte Faktura am und nächste Faktura am liegt. Diese Vorgehensweise entspricht dem RELion Standard sowie die Funktionalitäten des weiteren Einkaufsprozesses. Es gibt dann keinen Unterschied, ob Sie eine Einkaufsrechnung mit Bezug zu einem Wartungsvertrag mit oder ohne Rechnungsmanager erstellt haben.

Die Verarbeitung der Rechnungszeilen folgt nach dem Continia Document Capture Prozess. Hier gelten bzgl. der Einrichtungen für Continia Document Capture und dem Rechnungsmanager die gleichen Vorgaben, die Sie schon von der Funktion Beauftragung holen kennen.

Wenn Sie in der Dokumentenkarte die Aktion Dokument/Wartungsvertrag holen ausführen, werden ggf. die Zeilen mit in die Dokumentenkarte übernommen. Das Übernehmen der Zeilen funktioniert auch beim automatischen Holen des Wartungsvertrages. Auf der Dokumentenkarte können die Zeilen unabhängig von der Wartungsvertrag bearbeitet werden. Diese Zeilen werden beim Registrieren in die neu erstellte Rechnung eingetragen. Für die Bearbeitung der Zeilenfelder, die aus dem Wartungsvertrag geholt wurden, können die Continia Document Capture Standard Funktionalitäten verwendet werden. Nach Ausführung der Funktion Wartungsvertrag holen schließen Sie die Dokumentenkarte und öffnen sie erneut. Die Page Seite wird nicht automatisch aktualisiert.

Folgende Einrichtung nehmen Sie in der Vorlage vor:

  • Das Feld Ursprüngliche Belegnummer mit dem Code ORIGDOCNO muss als Kopffeld definiert werden.
  • Das Feld Wartungsvertragsnr. (Code: MAINTCONTRACTNO) muss in der Vorlage als Kopffeld definiert werden. In dem Vorlagenfeld wählen Sie im Feld Wert übertragen nach Einkaufskopf und in Einkaufszeile jeweils Wartungsvertragsnr. aus.

Beim Einlesen des Einkaufsbeleges fügen Sie die externe Wartungsvertragsnummer in das Feld Wartungsvertragsnr. ein (ggf. durch anlernen im Beleg, z. B. A-02346-35234XR9). Die Nr. wird automatisch in das Feld eingetragen, wenn Sie manuell die Funktion Wartungsvertrag holen ausführen. Dieses Feld wird programmtechnisch in die interne RELion Wartungsvertragsnummer (z. B. WV-00004) umgesetzt und in das Feld Wartungsvertragsnr. eingetragen.

Zusätzlich legen Sie in der Vorlage die Zeilenfelder Wartungsvertragnr. und Wartungsvertragzeilennr. an. Bei beiden müssen die Werte in die Einkaufszeile übertragen werden.

Wartungsvertragnr.

Wartungsvertragszeilennr.

Voraussetzung für die Verarbeitung der Belegzeilen ist, dass es entsprechende Zeilen in der Tabelle Übersetzungen Nummer gibt. Die Informationen in der Spalte Übersetzen nach Nr. greift jedoch nicht, sondern die Informationen werden aus dem Objektkontenplan gezogen. (RELion Standard). Es wird empfohlen, die verwendeten Konten in der RELion Mastervorlage zu hinterlegen. Diese Übersetzungen werden dann in neue Kreditorenvorlagen übernommen.

Zeilenübersetzung

Soll die Beschreibung aus den Wartungsvertragszeilen übernommen werden, muss dafür in der Kreditorenvorlage der Haken gesetzt sein bei Zeilenerkennung (Continia Standard) und zusätzlich im Zeilenfeld Beschreibung hinterlegt sein, dass dieses in die Einkaufszeile übernommen wird.

Zeile erkennen

Beschreibung

Wichtig

Es gibt nur ein Betragsfeld in den Wartungsvertragszeilen, daher ist es aktuell nicht möglich zu unterscheiden, ob der Betrag brutto oder netto ist. Handelt es sich um einen Bruttobetrag, dann sind die Felder Preis pro Einheit und Zeilensumme in den Zeilen bei Bereit zur Registrierung zu editieren, eine Registrierung ist andernfalls nicht möglich. Es ist geplant die Wartungsverträge hier zu erweitern, damit die korrekten Werte übertragen werden und zukünftig keine Korrektur bei der Verarbeitung notwendig wird.

Genehmigungsprozess

Genehmigen einer Rechnung

Den Genehmigungsprozess für eine Einkaufsrechnung können Sie über die Kachel Offene Rechnungen starten. Es öffnet sich die Übersicht aller offenen Rechnungen. Aus dieser Übersicht können Sie nun eine Genehmigungsanforderung senden. Die Genehmigungsanforderung wird an den Einkäufer gesendet, der in der Rechnung hinterlegt ist. Durch Klicken der Aktion Genehmigungsanforderung senden wird der Genehmigungsprozess manuell gestartet. Es erscheint eine Meldung, dass die Genehmigungsanforderung gesendet wurde.

Offene Rechnungen

Genehmigungsanforderung

Nach der Bestätigungsmeldung ist die Rechnung nicht mehr in der Ansicht Offene Rechnungen zu finden, sondern in Rechnungen zur Genehmigung. Die Genehmigung kann direkt über die Übersicht der Rechnungen zur Genehmigung erfolgen.

Konfigurationsass.

Alternativ können Sie den Beleg öffnen und die gesamte Rechnung einsehen. Hier besteht auch die Möglichkeit eine Genehmigungsbemerkungen anzugeben. Dies ist über den Aufruf Bemerkungen im Menübandbereich Genehmigen möglich.

Bemerkungen

Sobald Sie den Button Genehmigen betätigen, wird die Rechnung vom ersten Genehmigungsuser genehmigt und an den zweiten Genehmiger übermittelt. Im Feld Genehmigung durch wird nun der Name des zweiten Genehmigers angezeigt und ebenfalls die Genehmigungsbemerkungen.

Der zweite Genehmiger hat die Möglichkeit, ebenfalls eine Bemerkung einzustellen und drückt dann den Button Genehmigen. Der Rechnungsmanager prüft nun, ob alle zur Buchung notwendigen Angaben vorhanden sind. Fehlen buchungsrelevante Angaben, erscheint ein entsprechender Hinweis. Erst wenn alle benötigten Angaben erfasst wurden, können Sie die Rechnungen buchen.

Wichtig

Sie können die Genehmigung ablehnen, indem der Genehmiger die entsprechende Aktion im Menü wählt. Danach wird die Rechnung entsprechend überarbeitet, je nach Grund der Ablehnung. Die bearbeitete Rechnung muss schließlich noch einmal den gesamten Genehmigungsprozess durchlaufen.

Wichtig

Eine Objektänderung während des Genehmigungsprozess sollte nicht vorgenommen werden. Hier kann es zu Problemen mit der Objektdimension kommen, was Auswirkungen auf Auswertung haben kann (z. B. bei der Auswertung des Kontenschematas mit Bezug auf DIM Objekte). Die Probleme treten u.a. auf, wenn Sie mit dem gleichen Nummernkreis für ungebuchte wie für gebucht Rechnungen arbeiten. Sollten Objektänderungen vorgenommen werden, so ist das Dokument abzulehnen, das Objekt zu ändern und der Genehmigungsworkflow erneut zu starten.

Einkäufercode – Unser Kontakt

Wird weder auf der Rechnung noch in der Bestellung ein Einkäufer-/Verkäufer-Code gefunden, können Sie den Rechnungsmanager so einrichten, dass der zuständige Sachbearbeiter am Objekt die Genehmigungsanforderung erhält. Gibt es keinen Objektsachbearbeiter oder wird mit der Funktion nicht gearbeitet, wird alternativ der Einkäufer am Kreditor verwendet. Folgende Suchreihenfolge wird hierbei ausgeführt:

  1. Es gibt einen angelernten Kontakt aus dem Beleg, und einen entsprechenden Einkäufercode.
  2. In der Kreditorenvorlage ist ein Objektsachbearbeiter hinterlegt. Es gibt an dem Objekt einen Sachbearbeiter mit dieser Rolle.
  3. Der Einkäufercode des Kreditors wird verwendet.

Dazu muss folgende Einrichtung durchgeführt werden:

  1. Ein Rollencode muss definiert werden. Über das Suchfeld können Sie den RE Bearbeiter Rollen auswählen.
  2. Jetzt wird die entsprechende Rolle über die Aktion Neu angelegt und anschließend mit OK bestätigt.

Bearbeiter Rollen

Dann definieren Sie am Objekt einen entsprechenden Mitarbeiter.

RE Bearbeiter

Wichtig

Bei der Rolle Rechnungsmanager hat das Feld Hauptsachbearbeiter keine Wirkung.

Damit der Rechnungsmanager diese Einrichtungen erkennt, muss folgende Einrichtung in den Belegkategorien durchgeführt werden. In der Mastervorlagenkarte legen Sie die Rolle Sachbearbeiter fest.

Rolle Sachbearbeiter

Jetzt werden alle Rechnungen für das entsprechende Objekt an den Sachbearbeiter zur Genehmigung geschickt, wenn die in der Einleitung zu diesem Kapitel beschriebenen Optionen zutreffen.

Wichtig

Voraussetzung dafür, dass der Sacharbeiter mit der entsprechend hier festgelegten Rolle bei der Felderkennung auch wie gewünscht gezogen wird, ist, dass im Vorfeld die Mieter/Eigentümer-Kennung richtig gesetzt wird.

Ablehnen einer Rechnung

Wird eine Rechnung im Status Genehmigung ausstehend durch einen Genehmiger mit einer Bemerkung abgelehnt, steht diese Bemerkung in dem abgelehnten Beleg zur Verfügung.

Beispiel: Eine Rechnung, die sich im Status Genehmigung ausstehend befindet wird mit einer Bemerkung abgelehnt. Diese Rechnung hat nun wieder den Status Offen und kann über die Kachel offene Rechnungen geöffnet werden. Es gibt nun mehrere Möglichkeiten, wie Sie weiter verfahren können.

  1. Sie können die offene Rechnung korrigieren und den Genehmigungsprozess erneut starten.
  2. Muss die Rechnung durch den Kreditor korrigiert werden, können Sie die offene Rechnung löschen. Hierfür gibt es wieder zwei Wege:

a. In dem offenen EK-Beleg wechseln Sie auf die Dokumentenkarte und ändern den Status über die Schaltfläche Status zurücksetzen.

Dokumentenkarte

Status zurücksetzen

Die Genehmigungsbemerkungen finden Sie nun in dem Beleg Bereit zur Registrierung in den Bemerkungen.

Bemerkungsblatt

Im Anschluss wählen Sie im Menü unter Aktionen auf Ablehnen. Dann können Sie eine E-Mail an den Kreditor senden. Sie finden den Beleg unter den Abgelehnten Belegen, auch hier ist die Bemerkung einsehbar. Der Prozess beginnt nun komplett von vorne, wenn die neue Rechnung des Kreditors eingeht. Arbeiten Sie mit Belegzeilen, werden ggf. geänderte Beschreibungen in den Belegzeilen wieder auf die Ausgangsbeschreibung zurückgesetzt (Document Capture Standard).

b. Die Rechnung wird direkt aus der Übersicht der offenen Rechnungen gelöscht.

Sowohl bei Punkt a als auch bei Punkt b gilt folgendes:

Wichtig

Bei gleichem Nummernkreis für ungebuchte und gebuchte Rechnungen wird ein sog. Nullbeleg gebucht und ist über die Ansicht gebuchte Rechnungen einsehbar. Dieser Beleg dient dazu, einen lückenlosen Nummernkreis nachweisen zu können. Die Genehmigungsbemerkungen werden in diesen Nullbeleg übernommen, wenn eine Einkaufsrechnung abgelehnt und dann direkt gelöscht oder über Status zurücksetzen aus der Dokumentenkarte heraus gelöscht wird. Genehmigungen Nähere Information erhalten Sie unter Kapitel Buchen der Rechnung.

Arbeiten Sie nach Punkt b, gibt es in den gebuchten Beleg nur einen Anhang. Voraussetzung für die Funktionalität ist in der Belegkategorie Einkauf die Einrichtung einer Codeunit in der Belegkategorie EINKAUF RELion Mastervorlage.  

Buchen der Rechnung

Wurde eine Rechnung komplett genehmigt, steht diese über die Kachel Freigegebene Rechnungen zum Buchen zur Verfügung.

Freigegebene Rechnungen

Zunächst wird wieder die Übersicht angezeigt, aus der Sie die Rechnung zum Bearbeiten aufrufen können. Es sind alle Genehmigungsbemerkungen (auch Vertreterregelung) in der ungebuchten EK-Rechnung dokumentiert. Rufen Sie diese über Genehmigen/Bemerkungen auf: Die Rechnung können Sie jetzt buchen.

Einkaufsrechnung

Die Genehmigungsbemerkungen werden in die gebuchte Rechnung übernommen. Alle Genehmigungen können Sie über Rechnung / Genehmigungen / Bemerkungen aufrufen.

Bemerkungen

Gibt es eine freigegebene Beauftragung zur Rechnung?

Falls ja, wird die Beauftragung beim Buchen der Rechnung aus der Übersicht der offenen Beauftragungen gelöscht und archiviert (es gibt einen neuen Eintrag in der Übersicht Bestellarchive), wenn dies in der Kreditoren & Einkaufseinrichtung hinterlegt ist. Die Löschung und Archivierung wird nur für folgende Beauftragungen durchgeführt:

  • Beauftragung hat den Status Freigegeben.
  • Wenn der Betrag (inkl. Steuer) der Beauftragung gleich oder kleiner des Betrags (inkl. Steuer) der EK-Rechnung ist.
  • Es gibt keine Verknüpfung zu einem Projekt. Ausnahme: wenn Sie mit der Schlussrechnungsfunktionalität des Projektmoduls arbeiten, wird eine zugehörige Beauftragung beim Buchen einer Schlussrechnung gelöscht/archiviert.

Andernfalls verbleibt die Beauftragung in der Übersicht der offenen Beauftragungen. Ggf. kann hierfür noch eine weitere Rechnung eingehen.

Wichtig

Im Fehlerfall prüfen Sie bitte die Einrichtung, die in der Kreditorenvorlage nötig ist, damit die Beauftragungsnummer korrekt im Beleg Einkaufsrechnung hinterlegt wird, siehe Training des variablen Feldes und Training eines Feldes mit festem Wert.

Weiterführende Themen und Sonstiges

Genehmigungen über Web-Portale

Das Continia Web Approval Portal ist ein Zusatzmodul von Continia für die Freigabe von Dokumenten. Als Benutzer des Rechnungsmanager können Sie wählen, ob das Continia Web Approval Portal entweder in der Cloud (gehostet von Continia Software auf Azure) oder auf Ihrem eigenen Internet Information Server vor Ort installiert werden soll.

Das Portal ist als responsive Website konzipiert, d. h., das Portal bietet genau die gleiche Funktionalität, egal ob Sie einen PC, ein Tablet oder ein Smartphone verwenden. Bevor Sie sich am Continia Web Approval Portal anmelden, müssen Sie sicherstellen, dass alle Genehmiger korrekt eingerichtet worden sind.

Wichtig

Im Web Approval Portal können keine RELion Felder geändert werden, da diese hier nicht zur Verfügung stehen.

Continia Web Approval Portal verwenden

Starten Sie einen Webbrowser und öffnen Sie die entsprechende Seite https://continiaonline.com. Beim Zugriff auf das Portal, melden Sie sich mit Ihrer Windows-Benutzer-ID und dem Passwort an.

Hinweis

Wenn Sie Continia Online verwenden, entsprechen die Benutzernamen den E-Mail-Adressen, welche den Benutzern in Business Central zugewiesen worden sind.

Danach erscheint eine Übersicht aller ausstehenden Genehmigungen, die Ihnen zugeordnet wurden.

Web Approval Portal

Durch Anklicken der entsprechenden Genehmigung werden alle Details wie im BC-Client angezeigt. Wählen Sie Genehmigen, Ablehnen, Weiterleiten oder Auf abwarten setzen. Sie können auch den Genehmigungsposten aufrufen, angehängte Dokumente betrachten bzw. ergänzen oder auch die Buchungszeilen anpassen.

Genehmigung

Teilen und zusammenführen

Die Belegtrennung zur Aufteilung einer PDF-Datei kann manuell oder automatisch stattfinden. Bei der manuellen Aufteilung können Sie ein mehrseitiges PDF-Dokument wählen, und angeben, ab welcher Seite es geteilt werden soll. Analog dazu können Sie auch mehrere vorhandene PDF-Dateien wählen und diese in ein Dokument zusammenführen. Die automatische Aufteilung kann anhand folgender Kriterien eingerichtet werden:

  • Leerseiten,
  • ein definierter Barcode,
  • Kreditorenerkennung,
  • Rechnungsnummer.

Ab der Continia Version 5.50 muss die automatische Aufteilung aktiviert werden. Über die Suche öffnen Sie die Tabelle Belegkategorie und wählen den Datensatz EINKAUF. Aktivieren Sie im Inforegister OCR Verarbeitung eine der Optionen Dokumente automatisch teilen, Bei leerer Seite aufteilen, Herkunfts-ID und Trennzeichen Felder sowie Barcode.

Aufteilung beim Auftreten leerer Seiten

Werden die eingehenden Papierrechnungen beim Scannen im Stapel jeweils durch eine Leerseite getrennt, kann der Rechnungsmanager die zusammenhängende PDF-Datei so interpretieren, dass die Einzelrechnungen erkannt werden und jeweils als PDF-Datei zur Verfügung stehen. Die weiteren, vorher gezeigten, Optionen arbeiten identisch.

Manuelle Aufteilung

Für manuelles Aufteilen und Zusammenführen klicken Sie im Menü auf Teilen und zusammenführen.

Teilen und zusammenführen

Belege aufteilen

Löschen Sie dann die Leerseiten. Dazu markieren Sie die Seiten und wählen die Aktion Löschen aus. Falls einzelne Belege aufgeteilt werden, markieren Sie bitte die entsprechende Seite und dann die Funktion Dokumente trennen ausführen. Bei Belegen die zusammengeführt werden müssen, markieren Sie die Seite 1 und 2 und wählen dann die Funktion Zusammenführen. Anschließend können Sie die Belege registrieren.

Übersetzungen

Beim Registrieren von Rechnungen und anderen Dokumenten kann es notwendig sein, die Vorlage oder Vorlagenfelder anzupassen, um Buchstaben, Wörter oder Zahlen in andere Werte zu übersetzen. Die Gründe hierfür können von Beleg zu Beleg unterschiedlich sein.

Beispiele, welche die Verwendung von Übersetzungen notwendig machen, können sein: Irreführende Angaben auf der Rechnung oder ein von der OCR-Software falsch erkannter Text. Des Weiteren gibt es auch allgemeine Übersetzungsregeln beim Erzeugen von Einkaufszeilen. Es wird zwischen vier Übersetzungsarten unterschieden:

  1. Betragskonto-Übersetzung
  2. Zeilenübersetzung
  3. Verkäufer/Einkäufer-Übersetzung
  4. Feldübersetzung

Die ersten drei Übersetzungsarten können Sie aus dem Belegjournal bzw. der Belegkarte aufrufen, indem Sie im Menüband die Funktion Übersetzungen anklicken.

Übersetzungen

Betragskonto-Übersetzung

Die Übersetzung von Konten für Beträge ist davon abhängig, mit welchem Konto der Betrag gebucht werden soll, der auf der Rechnung ausgelesen wurde. Sie können für verschiedene Beträge, wie zum Beispiel Frachtkosten, spezifische Buchungskonten einrichten. In diesem Zusammenhang besteht auch die Möglichkeit, weitere Werte wie Dimensionen oder MwSt.-Konten zu hinterlegen, welche dann in der jeweiligen Buchungszeile hinterlegt werden.

Hier können Sie auch einen Betragsverteilungscode auswählen. Dieser wird in der Einrichtung von Document Capture hinterlegt und definiert die Verteilung von Beträgen.

Zeilenübersetzung

Zeilenübersetzungen können verwendet werden, wenn auch die Belegzeilen erkannt und verarbeitet werden sollen. Hier können Sie definieren, wie z. B. eine Artikelnummer Ihres Kreditors aus der Einkaufsrechnung in eine eigene Artikelnummer übersetzt werden soll. Genau wie bei den Betragsübersetzungen, können Sie auch bei den Zeilen weitere Informationen (z. B. Dimensionen) ergänzen oder anpassen.

Dokumentenkarte

Verkäufer/Einkäufer-Übersetzung

Es kann Fälle geben, bei denen ein anderer Einkäufercode verwendet werden soll als der Code, der anhand der Vorlage ermittelt wurde. Des Weiteren kann es notwendig sein, den Einkäufercode anhand von Informationen zu setzen, die auf der Einkaufsrechnung gefunden werden, bspw. ein Projektname oder ein Abteilungscode. Dies können Sie durch die Verkäufer/Einkäufer-Übersetzung einrichten.

Diese Übersetzung kann sowohl für alle Kreditoren als auch für einzelne Kreditoren, wie im nachfolgenden Beispiel gezeigt wird, durchgeführt werden.

Verkäufer/Einkäufer

Übersetzung

Feldübersetzung

Die vierte Übersetzungsmöglichkeit ist die Feldübersetzung. Sind die spezifischen Vorlagenfelder bearbeitet, können Sie über die Funktion Übersetzungen individuelle Feldübersetzungen einrichten. Dies kann bspw. verwendet werden, um falsche Buchstaben oder Zahlen in valide Werte umzuwandeln.

In dem folgenden Beispiel wurden mehrere Übersetzungen für das Feld Rechnungsnr. eingerichtet, die Werte übersetzen, welche möglicherweise nicht korrekt von der OCR-Software erkannt wurden. Wenn die Rechnung z. B. 1- enthält, wird der Wert als 1 übersetzt. Des Weiteren werden diverse Werte entfernt, die in der Regel nicht korrekt sind. Diese zwei Übersetzungen sorgen dafür, dass die Rechnungsnr. korrekt ist, auch wenn die OCR-Erkennung fehlerhafte Werte zurückgibt. Der erkannte Wert 1- soll in Zukunft ohne Minuszeichen übernommen werden:

Feldübersetzungen

Mehrfache Beträge

Sie können mit Document Capture auch mehrere Beträge eines Belegs auslesen, ohne die jeweiligen Rechnungszeilen auslesen zu müssen. Wenn Sie Document Capture einrichten, enthält die Master Vorlage schon diverse Betragsfelder. Um die Vorlage so einzurichten, dass auch weitere Felder ausgelesen werden können, wählen Sie über die Funktion Vorlagenfeld hinzufügen das gewünschte Feld aus der Vorlagenfeldliste aus.

Vorlagenfeld

Vorlagenfeldübersetzung

Wenn die Kreditorenrechnung bspw. einen Betrag in anderer Währung enthält, können Sie das Feld Währung der Vorlage hinzufügen und mit dem Wert aus der Rechnung füllen lassen.

Währung

In manchen Fällen ist es notwendig, dass der Betrag des Feldes vom Rechnungsbetrag abgezogen werden muss, damit die Einkaufszeilen mit den korrekten Beträgen erzeugt werden können. Dies können Sie über das Feld Betrag bei Registrierung abziehen von erreichen. Hier entscheiden Sie, von welcher Summe (z. B. Betrag exkl. MwSt.) die Frachtkosten abgezogen werden sollen.

Regestrierung abziehen

Verschieben in Mandanten

Document Capture kann die Dokumente beim Import auch in die konfigurierten Mandanten verschieben. Damit das funktioniert, müssen Suchbegriffe definiert werden, die dafür sorgen, dass Belege dem jeweils richtigen Mandanten zugewiesen werden können.

In der Tabelle Mandanten Suchtexte werden die Mandantenbezeichnungen erfasst. Beim Import der Belege wird der Adressbereich ausgewertet und die Belege entsprechend verschoben.

Suchtexte

Das Verschieben kann auch manuell erfolgen.

Mandant verschieben

Archivierung des Belegs über Archiv kompakt

Es gibt die Möglichkeit, das eingelesene Dokument bei der Buchung des entsprechenden Belegs automatisch über die Archiv kompakt-Schnittstelle zu archivieren.

Um diese Option zu nutzen, muss das Dokumentmanagementsystem Archiv kompakt (AAK) installiert werden und mit den grundsätzlichen Einrichtungen auf dem Archiv kompakt-Manager versehen sein. Näheres dazu finden Sie in der Dokumentation RELion Dokumente. Es ist keine Einrichtung im RRM durchzuführen. Jedoch ist eine zusätzliche Einrichtung bei Archiv kompakt notwendig. In der RELion Dokumente Einrichtung sind bei den Tabellen ein eindeutiges Rechnungsmanager Archiv zu hinterlegen. Sowohl für die Einkaufsrechnungen als auch für die Einkaufsgutschriften:

Einkauf

Bitte beachten Sie, dass diesem Archiv im Archiv Manager kein Schlagwort als Pflichtfeld zugewiesen ist. Der Dokumentenname im Archiv richtet sich nach der Einrichtung in Document Capture im Feld Dateiname der Einkaufsbelegdateien.

Document Capture Einrichtung

Wir empfehlen, hier die Einstellung Gebuchte Belegnummer zu verwenden. Gerade, wenn mit DATEV gearbeitet wird, sollte diese Einstellung vorgenommen werden. Beim Buchungsvorgang eines Einkaufbelegs wird die Archivierung des angehängten PDFs vorgenommen.

Drag & Drop-Infobox mit Standard Drag & Drop-Kategorie

Wenn Sie die Anforderung erhalten, ein Dokument bzw. einen Anhang an einen Datensatz in Business Central anzuhängen, können Sie eine von Document Capture zur Verfügung gestellte Infobox in jeder Karte oder Liste integrieren. Die Drag & Drop Infobox kann zu jeder möglichen Page hinzugefügt werden.

Infobox

Wird das Menü Document Capture in RELion unter Weitere Rollen entdecken nicht angezeigt, sind folgende Punkte zu prüfen:

  • Document Capture muss lizensiert sein. Dazu geben Sie in der Suche Document Capture Einrichtung.
  • Der Benutzer muss mindestens die Rollen CDC ALL und CSC BASIC besitzen.
  • Er muss im richtigen Rollencenter sein, der Document Capture verwendet. Das sind: Accountant, Accounting Manager, Accounts Payable Coordinator, Bookkeeper, Business Manager
  • Beim Benutzer prüfen, ob die Benutzerrechte für den gewünschten Mandanten freigeben sind (Feld Mandant).

XML-Einkaufsbelege mit Continia Document Capture

Das folgende gilt für die Nutzung von Continia Document Capture in Verbindung mit dem Rechnungsmanager ohne Continia eDocuments (Continia Delivery Network).

Einrichtung und Nutzung

Hinweis

Die XML-Files kommen per Mail in das System. Hierfür senden Sie die XML/ZUGFeRD-Rechnung an die E-Mail Adresse, die unter Belegkategorie eingerichtet wurde. Bitte beachten Sie erst ab ZUGFeRD 2.0 wird die integrierte XML ausgewertet. (siehe Unterstützte Dateiformate)

Importieren der Mastervorlagen

Starten Sie den Document Capture Konfigurationsassistenten.

Assistent

Wählen Sie unter Belegkategorie Einkauf die entsprechend in Ihrem Unternehmen genutzten Vorlagen aus.

Wichtig

Wählen Sie sowohl die Vorlage als auch die Identifikation aus.

Vorlage

Auswahl der Mastervorlagen

Wählen Sie nun die Belegkategorie Einkauf aus und Bearbeiten diese.

Einkauf

Wichtig ist, dass sie in der Spalte XML-Identifikationsvorlage die entsprechende ID-Vorlage eintragen. Dann wird die Mastervorlage auch verwendet. In dem ID-File ist z. B. auch hinterlegt, dass die USt-IDNr. für die Kreditorenfindung verwendet wird.

Eintragung von CodeUnits

Folgende Relion CodeUnits müssen in der Mastervorlage hinterlegt werden:

Codeunits

Felder für Rechnungsmanager anlegen

Folgende Felder müssen mindestens in der XML-Mastervorlage vorhanden sein, damit der Rechnungsbeleg korrekt registriert werden kann.

Mieter_Eigentümer TENANTOWNER
Objektnummer OBJECTNO
Objektkontonummer OBJECTACCOUNT
Sachkonto REGLACCOUNT

Sie können in den Feldern mit Regeln und Formeln arbeiten. Andernfalls sind die Felder vor der Registrierung manuell zu belegen. Vorschlag für die Einrichtung der Felder (Kopffelder):

Mieter/Eigentümer

Objektnummer

Objektkonto

Mit Herkunftsfilter:

Tabellenfilter

Vorlagenfeldkarte

Einlesen von XML-Einkaufsrechnungen

Die XML-Datei senden Sie an die E-Mail Adresse, die unter Belegkategorie EINKAUF eingetragen ist. Danach importieren Sie die Datei und sie unter Bereit zur Registrierung zur Verfügung. Der Genemigungsablauf kann analog zu den PDF-Dokumenten verwendet werden.

ZUGFeRD

Bei ZUGFeRD handelt es sich um eine hybride Form von Belegen, d.h., der Beleg besteht aus einer PDF-Datei und eine im Anhang beigefügte XML-Datei. In der Belegkategorie kann mandantenweit folgende Einrichtung vorgenommen werden, mit der Sie entscheiden, ob der PDF-Teil (OCR-Erkennung) verarbeitet wird oder die XML-Datei zur Anwendung kommt:

Belegkategorie

Arbeiten Sie mit der XML-Datei, dann wird abhängig von der ZUGFeRD Datei, u. U. die Mastervorlage XRECH-CII verwendet. Wenn diese Vorlage zum Einsatz kommt, dann ist die Mastervorlage anzupassen. Folgen Sie dazu den Anweisung des Kapitels XML-Einkaufsbelege.

Ein Viewer zur Visualisierung der Rechnung steht hier zur Verfügung. Alternativ kann das PDF angezeigt werden, dazu ist in der Identifikations-Mastervorlage die Option Eingebettete PDF-Datei als Standard anzeigen zu aktivieren.

Vorlagenkarte

7.3 - Kredit Manager

Diese Schnittstelle verwaltet Darlehen für den österreichischen Markt.

Einführung

Der Kredit Manager verwaltet Darlehen für den österreichischen Markt, indem er Marktanalysen, Kundensegmentierung, Risikomanagement und moderne Technologien nutzt, um effiziente Prozesse und exzellenten Kundendienst zu gewährleisten.

  • Kreditorische Darlehen
  • Debitorische Darlehen
  • Sachkonto an Sachkonto-Buchungen

Die Darlehen werden vollständig im Kredit Manager, einem Produkt der Fa. Lang (https://www.finanz-software.com) verwaltet.

Wichtig

In RELion werden keine Daten des Kredit Managers gepflegt oder gespeichert. Es wird lediglich eine Darlehenskarte angelegt. Sämtliche Daten werden im Kredit Manager verwaltet und über die Web-Schnittstelle nach RELion abgerufen. Dadurch wird eine doppelte Datenhaltung vermieden. Bei externer Verwaltung dient die Darlehenskarte in RELion lediglich als Absprungpunkt für den Kredit Manager.

In der Anwenderdokumentation werden ausschließlich Erweiterungen dokumentiert. Die Datenschnittstellen gliedern sich in drei Bereiche:

  1. Versorgung des Kredit Managers mit Stammdaten und Einrichtungsdaten
  2. Abruf der Buchungsdaten für die Buchung in der Finanzbuchhaltung
  • Erweiterung um debitorische Darlehen und Sachkonto zu Sachkonto -Buchungen
  • Möglichkeit, debitorische Darlehen zu importieren und zu buchen
  • Durchführung von Sachkonto an Sachkonto-Buchungen
  • Buchung debitorischer Darlehen an einzelne WEG/ZE
  • Abdeckung der Sachverhalte debitorischer Darlehen: Intercompany, Eigenmitteldarlehen und Sachkontobuchungen.
  1. Abruf der Darlehenswerte für die Kalkulation im Wirtschaftsplan und für die Abrechnung

Prozess

Einrichtung

Hinweis

Bevor Sie mit dem Kredit Manager arbeiten können, müssen Sie für das Zusatzmodul eine Lizenz beantragen.

Erweiterung

RE Einrichtung

Zuerst werden einige Einrichtungsdaten erfasst.

Einrichtung

Bezeichnung Beschreibung
Kredit Manager Modul aktiv Ist nur aktiv, wenn die Lizenz für den Kredit Manager aktiv ist (für Österreich sollte dies immer der Fall sein).
Fibu Buch.- Vorlage Name Prüfung: Es darf keine Belegnummer eingetragen sein. Die Belegnummer wird immer aus dem Kredit Manager generiert.
Fibu Buch.- Name Prüfung: Es darf keine Belegnummer eingetragen sein. Die Belegnummer wird immer aus dem Kredit Manager generiert.

Kredit Manager Darlehen

Der Darlehensgeber (Kreditor) muss aus dem Kredit Manager übernommen werden. Der IC-Partnercode ergibt sich aus dem Kreditor und muss in RELion angelegt sein. Die Sachposten resultieren direkt aus den importierten Buchungen, wobei die Konten im Kontenplan von RELion mit allen relevanten Daten angelegt und in die Objektsachkonten übertragen worden sein müssen.

Hinweis

Bitte beachten Sie, dass bei der Verwendung des Kredit Managers alle Daten in den Bereichen Mittelverwendung, Berechnungsarten und Darlehensplanposten in der Darlehenskarte gelöscht werden und nicht wiederhergestellt werden können. Stellen Sie sicher, dass Sie alle wichtigen Informationen gesichert haben, bevor Sie fortfahren. Öffnen Sie die Tabelle Kredit Manager Darlehen über die Lupenfunktion.

In der Übersicht werden alle Kredit Manager Darlehen angezeigt, die über die Schnittstelle Kredit Manager verwaltet werden. Wählen Sie ein Darlehen aus und durch Anklicken der Darlehensnummer wird die Karte aufgerufen.

Liste

Kredit Manager Darlehen Karte

Um eine neue Kredit Manager Darlehen Karte zu öffnen, verwenden Sie die Funktion Neu. Im Feld Nr. tragen Sie die Darlehensnummer ein. Sie müssen nur dieses Feld ausfüllen, da alle weiteren Informationen automatisch durch den Kredit Manager ergänzt werden.

Hinweis

Das Feld Nr. in der Kredit Manager Darlehen Karte muss mit der Nr. aus dem Kredit Manager übereinstimmen, damit die Verknüpfung hergestellt werden kann.

Über die Funktion Import Posten im Menüband gelangen Sie zur der Tabelle Kredit Manager Import Posten.

Weiterberechnung

Aufbau der externen Belegnummer

Der Aufbau der externen Belegnummer wird vom Kredit Manager in der folgenden Reihenfolge übergeben.

  • DarlehenNr. Bis zu 20 Stellen.
  • Datum 6 Stellen.
  • Art der Buchung max. 3 Stellen.
  • Aufrollungsnummer max. 3 Stellen.

Insgesamt stehen 35 Stellen zur Verfügung. Die externe Belegnummer kann sich in einem anderen Objekt oder einer anderen Zuständigkeitseinheit wiederholen.

Beispiel:

  • Mischhaus mit Eigentümern und Mietern: Buchungen in unterschiedliche Zuständigkeitseinheiten, wobei die externe Belegnummer je Zuständigkeitseinheit eindeutig ist.
  • Objektfinanzierung für mehrere Objekte: Die externe Belegnummer ist je Objekt eindeutig.

Sachposten

Um die Buchungsdetails anzuzeigen, können Sie im Kontenplan die Sachposten durchsuchen. Gehen Sie dazu im Menüband auf Posten/Posten suchen. Dies ermöglicht Ihnen, die entsprechenden Buchungsdetails einzusehen.

Posten suchen

Darüber hinaus können Sie über die Menüaufrufe weitere Informationen zu den Posten anzeigen lassen:

  • Dimensionen
  • Dimensionsfilter festlegen
  • Sachposten-Dimensionsmatrix
  • Wertposten

In den Sachposten können Sie über die Funktion Prozess/Transaktionen stornieren einen gebuchten Sachposten stornieren.

Transaktion

Zusätzlich können Sie über den Aufruf Prozess im Menüband weitere Optionen aufrufen, die jedoch nicht weiter beschrieben werden. Diese Optionen umfassen:

  • Buchungen ausgleichen
  • Ausgleich aufheben/öffnen
  • Ausgeglichene Buchungen
  • Objekt Kostenaufteilung

Weiterberechnung

Das Inforegister Weiterberechnung auf der Kredit Manager Darlehen Karte wird für den Wirtschaftsplan angewendet. Weitere Details sind im Kapitel Kredit Manager Darlehen Wirtschaftsplan beschrieben.

Weiterberechnung

Kredit Manager Import Posten

Die Tabelle Kredit Manager Import Posten können Sie über die Lupe direkt aus der Karte Kredit Manager Darlehen oder aus der Kredit Manager Darlehen Übersicht aufrufen.

KM Darlehen

Die gebuchten Posten werden grün und die ungebuchten Posten grau hinterlegt angezeigt. Ein fester Filter ist voreingestellt, sodass Sie mit einem Klick auf Start sowohl die gebuchten als auch die ungebuchten Posten gemeinsam über den Filter Alle anzeigen sehen können. Alternativ können Sie sich nur die gebuchten Posten über den Filter Gebuchte anzeigen lassen.

Import Posten

Die Posten können unabhängig von der Reihenfolge einzeln, pro Darlehen oder insgesamt gebucht werden.

Sofern innerhalb eines Kreditors mehrere Darlehen mit identischer Bankverbindung, jedoch unterschiedlichen Objektnummern bzw. Zuständigkeitseinheiten (ZE), vorhanden sind, ist sicherzustellen, dass vor der Buchung stets alle Posten, die einem einzelnen Darlehen zugeordnet sind, vollständig markiert werden.

Im Rahmen der Buchung werden die zu einer Objektnummer bzw. Zuständigkeitseinheit gehörenden Kreditorenposten zu einem gemeinsamen Kreditorenposten zusammengeführt. Dadurch wird eine klare Trennung der einzelnen Darlehen innerhalb eines Kreditors ermöglicht, ohne dass für jedes Darlehen ein separater Kreditor angelegt werden muss. Es werden ausschließlich die Posten zusammengeführt, die demselben Darlehen zugeordnet sind.

Diese Vorgehensweise erlaubt es, Zahlungen innerhalb eines Kreditors mit identischer IBAN getrennt nach Darlehensnummer sowie Objektnummer bzw. Zuständigkeitseinheit über den Zahlungsverkehr abzuwickeln.

Import Posten

Buchungsvorschau

Kreditorenposten

Die folgenden Daten werden automatisch in die Tabelle Kredit Manager Import Posten übergeben:

Bezeichnung Beschreibung
Lfd. Nr. In diesem Feld finden Sie die laufende Nummer, die dem Posten zugeordnet wurde.
Erstellt am Das Datum, zu dem der Posten übernommen wird. Dieses Datum ist für spätere zeitliche Abgrenzungen wichtig.
Eigentümer/Mieter Die Optionen in diesem Feld kennzeichnen, ob sich der Datensatz und das damit verbundene RE Objekt dem Eigentümer/Mieter zuordnen lässt.
Objektnr. Hier wird die Objektnr. des RE Objektes übernommen, dem dieser Datensatz zugewiesen wird.
Buchungsdatum Wird vom Benutzer im Kredit Manager eingegeben und in die Import Posten übertragen.
Belegdatum Wird vom Benutzer im Kredit Manager eingegeben und in die Import Posten übertragen.
Belegnr. Wird vom Kredit Manager System generiert (z. B. KM-1, KM-2, KM).
Externe Belegnr. Hier wird die Nummer des Belegs angezeigt. Hinweis: Die externen Belegnummer wird vom Kredit Manager übergehen. Der Aufbau wird Ihnen im Kapitel Aufbau der externen Belegnummer beschrieben.
Kontoart Kreditor, Debitor oder Sachkonto
Kontonr. Angabe der Kreditorennummer, Debitorennummer oder Sachkontennummer.
Betrag Betrag der jeweiligen Buchung/Import Posten. Bei Aufrollung möglicher Differenzbetrag zum bereits verbuchten Betrag.
Beschreibung In diesem Feld werden die Beschreibungen des Postens angezeigt, die im Kredit Manager erfasst wurden. Diese wird vom Benutzer eines Geschäftsvorfalls im Kredit Manager eingegeben.
Beschreibung 2 Die Angaben in diesem Feld erscheinen beim kreditorischen Zahlungsvorgang im Verwendungszweck bei der Zahlung.
RE Zahlungsformcode Gibt an wie die Zahlung erfolgen soll (z. B. Überweisung, Bar).
Fälligkeitsdatum Es wird das Datum eingetragen, zu dem die Posten gebucht werden.
Belegart Hier können Sie zwischen Belegarten auswählen.
Darlehensnr. Die Nummer des Darlehens wird aus dem Kredit Manager übergeben. Die Lfd. des Darlehens aus dem Kredit Manager.
Darlehen Planpostenart Wird aus dem Kredit Manager geliefert (z. B. Zinsen, Tilgung usw.).
Leistungszeitraum von; Leistungszeitraum bis Zu diesem Datum beginnt bzw. endet der Leistungszeitraum, dieses Feld wird beim Erstellen des Postens automatisch errechnet.
RE Zahlungsreferenz Angabe bei Überweisung im Feld Zahlungsreferenz.
Empfänger Bankkonto Angabe des Empfänger Bankkontos beim Kreditor nicht zu pflegen bei Debitor und Sachkontobuchungen.
Empfänger-IBAN Wird vom Kredit Manager übertragen und muss im Kreditor unter RE Bankkonten gepflegt sein. Für Debitor und Sachkonten sind keine Bankdaten zu pflegen. Diese dürfen aus dem Kredit Manager auch nicht übertragen werden, ansonsten erfolgt in RELion eine Fehlermeldung.
Gegenkontonr. Sachkonto
Datum gebucht Hier erscheint erst ein Datum, wenn die Import Posten mit Buchen gebucht wurden.
Benutzer-ID gebucht Die Benutzer-ID wird nach der Buchung eingetragen.

Debitorische Darlehen

Start/Absprungpunkt ist bei den debitorischen Darlehen ebenfalls die KREDIT MANAGER Darlehenskarte.

Darlehenskarte

Der Darlehensnehmer (Debitor) muss im Kredit Manager aus RELion übernommen werden. Der zugehörige IC-Partnercode wird automatisch aus dem Debitor abgeleitet. Voraussetzung hierfür ist, dass der Debitor zuvor in RELion angelegt wurde. Die Sachposten ergeben sich direkt aus den importierten Buchungen. Die dafür erforderlichen Sachkonten müssen im RELion-Kontenplan vollständig mit allen relevanten Stammdaten angelegt und den entsprechenden Objektsachkonten zugewiesen worden sein.

Als Primärschlüssel für die eindeutige Identifikation eines Darlehens dient die Darlehensnummer. In diesem Zusammenhang ist der Kredit Manager führend, d. h. die Darlehensnummer wird dort zentral verwaltet und gesteuert.

Sachkonto zu Sachkonto

Die Sachposten ergeben sich direkt aus den importierten Buchungen. Die hierfür erforderlichen Konten müssen im RELion-Kontenplan vollständig mit allen relevanten Stammdaten angelegt worden sein. Darüber hinaus ist sicherzustellen, dass diese Konten in die entsprechenden Objektsachkonten übertragen wurden, um eine korrekte Zuordnung und Verarbeitung im System zu gewährleisten.

Import Posten

Kredit Manager Darlehen Wirtschaftsplan

Die Verwaltung der Darlehen erfolgt im Kredit Manager, einem Produkt der Fa. Lang (https://www.finanz-software.com). Vor Durchführung einer Kalkulation ist sicherzustellen, dass sämtliche dem betreffenden Objekt zugeordneten Darlehen im Kredit Manager aktuell und vollständig erfasst sind. Die Kalkulationswerte werden über die Schnittstelle des Kredit Managers automatisiert übertragen.

Wirtschaftsplan

Punkt 1 bis 5: Für die Besonderheiten gibt es eine Reihe von Erweiterungen, die die Vielzahl der benötigten Kalkulationswert automatisch zusammenführen.
Punkt 6 bis 9: Diese Funktionen erlauben eine hohe Nachvollziehbarkeit bei der automatischen Berechnung der neuen Vorschreibungen.
Punkt 10: In diesem Abschnitt werden die Besonderheiten für die Aufbereitung des Anschreibens erläutert.

Diese einzelnen Erweiterungen werden in den folgenden zehn Schritten erläutert. Die verfügbaren Darlehenswerte zum aktuellen Wirtschaftsplan finden Sie in der Infobox am im Feld Darlehenswerte:

Objekt Karte

Schritt Datenquelle = Datenpool Bemerkung
1 Filter: Gleicher Mandant, E/M-Kennzeichen, Objektnr.
2 Filter: Quelle=Darlehen, Ziel=Wirtschaftsplan
3 a Filter: alle Zeilen mit Fälligkeitsdatum innerhalb “Planung von” bis “Planung bis” für laufende Annuitäten
3 b Filter: alle Zeilen mit Fälligkeit vor Planung von + “Letzte Annuität” = Ja für Auslaufannuitäten
4 Ist in RELion ein Darlehen mit der Darlehensnr. vorhanden? Hinweis: Für die Zuordnung der einzelnen Beträge zu den Abrechnungsarten im Wirtschaftsplan muss für des Darlehen in RELion eine Darlehenskarte angelegt werden. Diese ist auch für die regelmäßigen Buchungen notwendig. wenn nein –> Fehlermeldung
5 Hat das Darlehen die Verwendung Alles oder Wirtschaftsplan? wenn nein –> Überspringen
6 Wurde zur aktuellen Zeile ein Betrag bei Zins, Tilgung, Zuschreibung, Sondertilgung, Zuschuss, Zuschuss rückzahlbar gefunden? wenn nein –> Überspringen
7 Steht zu diesem Betrag in der Kredit Manager Darlehen Karte eine entsprechende Abrechnungsart (siehe Inforegister Weiterberechnung)? wenn nein –> Überspringen
8 Wird zur verwendeten Abrechnungsart eine WP-Zeile mit der Einheitennr. und Verteilung = Festwert gefunden? wenn nein –> Fehlermeldung
9 Es wird eine Detailzeile mit den Werten an die gefundene WP-Zeile angehängt.

Detailzeilen

7.4 - SAP-Schnittstelle (IntReal)

Mit der Schnittstelle zu SAP ist es möglich, Daten der Objektbuchhaltung (Sachposten) in RELion für einen bestimmten Zeitraum der IntReal per Export-Datei in einem von IntReal bestimmten Satzformat zur Verfügung zu stellen.

Einführung

Über dieses Modul können die Sachposten der Objektbuchhaltung für einen definierten Zeitraum in einem von IntReal vorgegebenen Satzformat exportiert und IntReal zur Verfügung gestellt werden.

Die Grundlage für das implementierte Satzformat bildet die Anforderungsspezifikation IntReal Version 2.6. Eine detaillierte Beschreibung der Schnittstelle finden Sie im Anhang IntReal Satzbeschreibung.

Hinweis

Diese Dokumentation bezieht sich auf die Erweiterung RELion IntReal Interface.

Extension

Voraussetzung für die Erweiterung, ist die Base App Business Central BC Plattform 18.0.0.0 ausgeliefert mit RELion (Version 18.16.0.0). Bitte beachten Sie, dass die Schnittstelle Intreal SAP Export nicht mehr unterstützt wird.  

Einrichtung

Kontenplan

Im Fibu-Sachkontenplan gibt es ein neues Feld SAP Kontoart für die Kennzeichnung eines Kontos.

Bezeichnung Beschreibung
SAP Kontoart Es stehen folgende Kontoarten zur Verfügung:
MwSt.-Konto: Alle Steuerkonten (Umsatz- und Vorsteuerkonten) erhalten diese Kennzeichnung.
Debitorensammelkonto: Alle Konten, die in der RELion Einrichtung der Debitorenbuchungsgruppen verwendet werden, erhalten diesen Eintrag.
Kreditorensammelkonto: Alle Konten, die in der RELion Einrichtung der Kreditorenbuchungsgruppen verwendet werden, erhalten diesen Eintrag.
Banksammelkonto: Alle Konten, die in der RELion-Einrichtung der Bankkontobuchungsgruppen verwendet werden, erhalten diesen Eintrag.
Ausgangssteuer: Alle Erlöskonten, die mit Umsatzsteuer gebucht werden müssen, erhalten diesen Eintrag. Es ist darauf zu achten, dass auf diese Konten nur mit der Buchungsart Verkauf zu buchen ist.
Vorsteuer: Alle Aufwandskonten, die mit Vorsteuer gebucht werden müssen, erhalten diesen Eintrag. Es ist darauf zu achten, dass auf diese Konten nur mit der Buchungsart Einkauf zu buchen ist.
Nicht steuerrelevant: Alle Konten, die nicht mit Steuer gebucht werden dürfen, erhalten dieses Kennzeichen.

Nummernserie

Für die Durchführung des regelmäßigen, automatisierten Datenexports ist die vorherige Einrichtung spezifischer Nummernserien erforderlich. Diese Nummernserien dienen der eindeutigen Identifikation und Strukturierung der exportierten Datensätze.

Erforderliche Nummernserien

  • Zwei Nummernserien für die Datendatei
  • Eine Nummernserie für die Summen- und Saldenliste
  • innerhalb RELion (SAP-Dateibezeichnung)
  • Export-Datei (SAP-Export)
  • Saldenliste (SAP-SuSa Dateibezeichnung)   Beispiel:

nummmernserie

Strukturübersicht

Den Aufruf der IntReal Export Schnittstelle finden Sie im Rollen Explorer.

Aufruf

Struktureinrichtung für den Datenexport

Für den korrekten Export der Datendatei ist die Einrichtung einer passenden Struktur erforderlich. Diese Struktur definiert, wie die Daten innerhalb der Exportdatei aufgebaut und interpretiert werden.

Die Strukturübersicht wird über das Lupensymbol im entsprechenden Eingabefeld geöffnet. In dieser Übersicht können vorhandene Strukturen eingesehen oder neue Strukturen angelegt werden. Anhand eines Beispiels wird die Struktur Quantum – SAP Zeilen gemäß der im Anhang beschriebenen Satzstruktur IntReal eingerichtet und erläutert. Diese Struktur orientiert sich an den Vorgaben der IntReal Spezifikation und bildet die Grundlage für die korrekte Formatierung der Exportdaten.

Übersicht   Diese Strukturkarte richten Sie wie folgt ein:

Karte

Hier die wesentliche Grundeinrichtung:

Einrichtung

Einrichtung

Wichtig

Die Einrichtung in RELion wurde gemäß den Vorgaben der IntReal Satzbeschreibung umgesetzt. Sollten Anpassungen erforderlich sein, wenden Sie sich bitte an Ihren Aareon RELion Berater.

Exportstrukturkarte Exportieren/Importieren

Mit der Strukturkarteneinrichtung stellt IntReal eine XML-Datei bereit, die die erforderlichen Strukturdaten enthält. Um diese Strukturkarte zu importieren oder exportieren, öffnen Sie die Strukturübersicht und wählen Sie die Funktion Importieren oder Export.

Achten Sie darauf, dass die verwendete XML-Datei den Vorgaben der IntReal Spezifikation entspricht, um eine fehlerfreie Verarbeitung sicherzustellen.

Importieren

Beim Exportvorgang wird die Datei automatisch im Download-Ordner des verwendeten Systems gespeichert.

Download

Soll die Struktur in einen anderen Mandanten oder eine andere Datenbank übernommen werden, öffnen Sie dort ebenfalls die Seite Strukturübersicht und führen den Import der Strukturdatei über die Funktion Importieren durch.

Importieren

Mapping Übersicht

Öffnen Sie über die Lupe die Mapping Übersicht.

Übersicht

Für den korrekten Export der Daten sind einige Zuordnungen, sogenannte Mappings erforderlich. Mappings können für beliebige Datenwerte eingerichtet werden und sind immer dann erforderlich, wenn ein Wert aus dem Quellsystem (NAV) nicht mit gleichem Wert an das Zielsystem (IntReal) übergeben werden darf, sondern übersetzt werden muss auf den Wert, den das Zielsystem erwartet.

Typische Anwendungsbeispiele hierfür sind Objektnummern, Kontonummern oder Buchungskreise. In der aktuellen Datensatzbeschreibung sind ausschließlich Mappings für die Steuercodes vorgesehen (siehe hierzu Kapitel MwSt.-Matrix Überleitung).

Alle übrigen Werte werden ohne Übersetzung an IntReal übermittelt und gegebenenfalls dort übersetzt.  

MwSt.-Matrix Überleitung

Für die verschiedenen Kombinationen aus MwSt.-Produktbuchungsgruppen und MwSt.-Geschäftsbuchungsgruppen sowie den daraus resultierenden Steuerkennzeichen, die für die Schnittstelle erforderlich sind, wird eine Übersetzungstabelle benötigt.

Diese Tabelle wird unter dem Code MWSTCODES eingerichtet. Als Exportwerte werden die in der nachfolgenden Abbildung dargestellten Steuercodes verwendet: 19A, 07A, 00A, 19V, 07V, 00V.

Extension

Für alle in Ihrem Unternehmen vorkommenden Kombinationen von MwSt.-Produktbuchungsgruppen und MwSt.-Geschäftsbuchungsgruppen sind entsprechende Einträge in der Übersetzungstabelle vorzunehmen.

  • Im Feld NAV Wert bzw. NAV Wert 2 werden die Codes für die MwSt.-Geschäftsbuchungsgruppe bzw. die MwSt.-Produktbuchungsgruppe eingetragen.
  • Im Feld NAV Wert 3 wird ein Kennzeichen zur Unterscheidung von Einkauf (1) und Verkauf (2) gesetzt.
  • Im Feld Export Wert ist der mit IntReal abgestimmte Code für den jeweiligen Geschäftsvorfall zu hinterlegen. Dabei handelt es sich um die in der nachstehenden Tabelle auf der linken Seite aufgeführten Steuerkennzeichen.

Kennzeichen

Wichtig

Die Steuercodes 19VN, 19VNA, 07VN, 07VNA für nicht oder teilweise nicht abzugsfähige Vorsteuer werden durch Business Central nicht unterstützt.  

Datenexport

Öffnen Sie über die Lupe die Export Einrichtung.

Einrichtung

Im Inforegister Allgemein werden nun noch die Zuordnungen und Einstellungen vorgenommen.

Bezeichnung Beschreibung
Standard Struktur Auswahl der zuvor angelegten Standard-Struktur.
Exportnummernserie Zuordnung der zuvor angelegten Nummernserie.
Exportdateinummer Zuordnung der zuvor angelegten Nummernserie.
Exportdatei-Endung Hier wird die Endung .txt ausgewählt.
Exportdateinummer Salden Zuordnung der zuvor angelegten Nummernserie.
Exportdatei-Endung Salden Hier wird die Endung .txt ausgewählt.

Schematischer Ablauf

Ablauf

Prüfung Buchungen

Der Export der Daten erfolgt in der Regel monatlich und orientiert sich an den Vorgaben von IntReal. Bei der Erstellung des Buchungsstoffs ist für alle Mandanten, für die ein Export vorgesehen ist, auf bestimmte Voraussetzungen zu achten. Andernfalls können die entsprechenden Buchungszeilen auf der IntReal Importseite nicht verarbeitet werden.

Vor dem Export sind folgende Punkte zu prüfen:

  1. SAP-Kontoart

Wurden alle Konten, die im aktuellen Monat exportiert werden sollen, mit einer gültigen SAP Kontoart versehen?

  1. Buchungen auf Erlöskonten

Erfolgte die Buchung auf Erlöskonten mit der Kennung Ausgangssteuer stets mit der Buchungsart Verkauf und unter Angabe einer gültigen MwSt.-Produktbuchungsgruppe?

  1. Buchungen auf Aufwandskonten

Wurde auf Aufwandskonten mit der Kennung Vorsteuer ausschließlich mit der Buchungsart Einkauf und einer MwSt.-Produktbuchungsgruppe gebucht?

  1. Sammelkonten

Sind die Sammelkonten korrekt geschlüsselt und wurde sichergestellt, dass keine direkten Buchungen ohne Bezug zum Nebenbuch erfolgt sind?

  1. Steuerkonten

Stimmen die Einrichtungen der Steuerkonten mit den Vorgaben überein und wurden diese korrekt bebucht?

Hinweis

Sollte eine oder mehrere dieser Bedingungen für eine zu exportierende Buchung nicht erfüllt sein, kann die entsprechende Zeile auf der IntReal Importseite nicht verarbeitet werden.

Aus diesem Grund führt RELion bereits im Rahmen des IntReal Exports eine automatisierte Prüfung der Buchungen durch. Entsprechen diese nicht den Kontoeinstellungen, wird eine Fehlermeldung angezeigt. Eine detaillierte Beschreibung der einzelnen Prüfungen sowie der möglichen Fehlermeldungen finden Sie in Kapitel Nachbehandlung Exportzeilen.  

Datenexport

Exportvorgänge werden in einer eigenen Übersicht verwaltet.

Export

Beim Öffnen der Übersicht Intreal Sachposten FIBU Export werden alle bisher durchgeführten Datenexporte angezeigt.

Exportkopf erzeugen

Über die Funktion Exportkopf erzeugen wird eine neue Exportzeile auf Basis der eingerichteten Standardexportstrukturkarte angelegt. Um Änderungen vorzunehmen, wechseln Sie über das Menü Bearbeiten in den Bearbeitungsmodus. In diesem Modus können Sie die neu erzeugte Exportzeile bei Bedarf anpassen, bevor der Exportvorgang fortgesetzt wird.

Exportkopf

Ausgehend von dieser neu angelegten Exportzeile wählen Sie nun über das Menüband den Filter aus.

Filter

Alternativ öffnen Sie den Filter aus der Export Karte.

Export Karte

Anschließend werden für den Exportlauf die benötigten Werte eingetragen.

Export Filter

Ergänzen Sie im nächsten Schritt die Beschreibung des Exports, um eine spätere eindeutige Identifikation und einfache Wiederauffindbarkeit des Datensatzes zu gewährleisten.

Tragen Sie anschließend in den Feldern Startdatum, Enddatum sowie Vorgabe Exportdatum die entsprechenden Werte für den Monat ein, für den der Export durchgeführt werden soll. Alle übrigen Felder werden im Rahmen des Exportvorgangs automatisch durch das System befüllt.

Export Card

Exportzeilen erstellen

Für den nächsten Schritt wählen Sie die Funktion Exportzeilen erstellen. RELion sucht nun aus den gesamten Sachposten die Buchungen heraus, die den Filtereinstellungen entsprechen und bereitet diese in der von IntReal geforderten Form auf. Während des Exports erhalten Sie einen Status über den Bearbeitungsstand.

Ist der Vorgang abgeschlossen, wird der Status der Zeile auf Export geändert und in der Spalte Anzahl Fehler angezeigt, wie viele Zeilen eine Überarbeitung benötigen (siehe Kapitel Nachbehandlung Exportzeilen).

Exportzeilen

Nachbehandlung Exportzeilen

In der Spalte Fehlerbeschreibung wird der jeweilige Grund angezeigt, warum eine Buchungszeile als fehlerhaft markiert wurde.

Die Anzahl der gefundenen Fehler finden Sie in der Spalte Anzahl Fehler. Diese Fehler müssen nachbearbeitet werden, um die Exportdatei erstellen zu können. Über die Fehleranzahl in der Spalte Anzahl Fehler gelangen Sie in die Liste der Fehler.

Exportübersicht

Export Error

In der Spalte Fehlerbeschreibung können Sie den Grund für die Markierung der Zeile als Fehler erkennen. In der Fehleransicht steht Ihnen zudem ein direkter Link zur gesamten Microsoft Dynamics NAV Transaktionsnummer zur Verfügung, sodass Sie die Buchung im Finanzmanagement im Detail einsehen können.

Um einen Fehler zu bearbeiten, navigieren Sie in der Tabelle Export Error über die zugehörige Exportzeile zum jeweiligen Einzeldatensatz. Dort können die erforderlichen Korrekturen vorgenommen werden, um die Buchung für den Export vorzubereiten.

Export Zeilen

Dort erkennen Sie die gesamte Buchung.

Export Zeilen

Öffnen Sie die als fehlerhaft markierte Zeile in der Fehlerliste. In diesem Beispiel erwartet SAP, dass die Buchung mit einem Ausgangssteuerkennzeichen übermittelt wird. Da dieses Kennzeichen fehlt oder fehlerhaft ist, wurde die Zeile als Fehler gekennzeichnet.

Steuerzeichen

Um den Fehler zu korrigieren, tragen Sie bitte in der als Fehler gekennzeichneten Zeile den von SAP erwarteten Wert ein, in diesem Beispiel 00A (siehe Abbildung SAP Steuerkennzeichen in Kapitel MwSt.-Matrix Überleitung).

Steuerzeichen

Anschließend wird der Status der Zeile auf Freigegeben gesetzt. Nach einer Abschlussmeldung wird die Exportzeile, zusammen mit der gesamten Buchung auf Freigegeben gesetzt.

Freigegeben

Nach Abschluss der Fehlerkorrektur kann die Fehlerbehandlung freigegeben werden. Mit dieser Freigabe wird der gesamte Exportdatensatz zur weiteren Verarbeitung freigegeben. Bitte bearbeiten Sie auf diese Weise alle als fehlerhaft markierten Datensätze einzeln, um sicherzustellen, dass der Export vollständig und korrekt durchgeführt werden kann.

Alternativ besteht die Möglichkeit, die Fehlerliste im Rahmen einer Massenerfassung zu bearbeiten. Gehen Sie hierzu wie folgt vor:

Öffnen Sie die Exportübersicht.

Übersicht

Filtern Sie in den Zeilen nach Fehler:

Filter

Alternativ rufen Sie den Menüpunkt Fehler korrigieren auf der Seite Intreal Sachposten FIBU Export auf.

Fehler korrigieren

Oder aus der Exportkarte:

Karte

Hierdurch gelangen Sie direkt in die auf Fehlereinträge gefilterte Seitenansicht.

Export Error

Erfassen Sie die Korrekturwerte und setzen Sie die Zeile im Feld Fehlerbehandlung auf Freigegeben.

Fehlerbehandlung

Handelt es sich um unterschiedliche Fehlercodes oder um Fälle, die eine abweichende Fehlerbehandlung erfordern, kann die Fehlerliste gezielt eingegrenzt werden. Verwenden Sie hierzu einen Filter auf die Fehlerbeschreibung, um nur die relevanten Zeilen für die jeweilige Fehlerart anzuzeigen.

Für gleichartige Fehlerbehandlungen in mehreren Zeilen können Sie die Werte aus der vorigen Zeile mit der Funktionstaste F8 übernehmen. Das beschleunigt die Bearbeitung erheblich und sorgt für eine konsistente Datenpflege.

In der Fehlerbehandlung können nur Fehlercodes vom Typ E11 korrigiert werden:

E11 „Steuercode nicht erlaubt! Konto [Sachkonto] ist [SAP Kontoart]!“:
Entsteht bei Erstellung der Exportzeilen, wenn eine Exportzeile im Feld [Zuordnung] = „MWSTCODES“ verarbeitet wird und der Exportwert nicht zu der SAP Kontoart passt:
Exportwert=„’’ und [SAP Kontoart]<>nicht Steuerrelevant
Oder Exportwert = „00A“; „19A“ oder „07A“ und [SAP Kontoart] <> Ausgangssteuer
Oder Exportwert = „00V“; „07V“ oder „19V“ und [SAP Kontoart] <> Vorsteuer

Fehlercodes

Darüber hinaus sind im System bestimmte Fehlercodes vorgesehen, die auf eine unvollständige oder fehlerhafte Einrichtung hinweisen. Sollten Sie auf einen der nachfolgend aufgeführten Fehlercodes stoßen, wenden Sie sich bitte an Ihren RELion-Berater, um die erforderlichen Korrekturen in der Systemkonfiguration vornehmen zu lassen.

E01 „Vergleichsformel in Strukturzeile nicht gefunden!“
Kommt bei Ausführung „Exportzeilen Erstellen“, wenn neu angelegte Zeile im Feld „Vergleichsoption“ die Option „vergleich Felder Strukturzeile“ hat, aber das Feld Vergleichsformel leer ist.
Maßnahme Berater Aareon RELion kontaktieren. Die Strukturkarte ist nicht vollständig eingerichtet.
E02 „Mappingzeile mit Aktive Vergleichsformel nicht gefunden!“.
Kommt, wenn Eine Exportzeile mit Option „Vergleich Werte Mapping“ in dem Feld „Vergleichsoption“ angelegt wird und entsprechende Mappingzeile nicht gefunden wird.
Maßnahme Berater Aareon RELion kontaktieren. Die Strukturkarte ist nicht vollständig eingerichtet.
E03 „Vergleichsformel in Mappingzeile nicht gefunden!“
Kommt, wenn eine Exportzeile mit Option „Vergleich Strukturfelder mit Mapping“ in dem Feld „Vergleichsoption“ angelegt wird und entsprechende Mappingzeile nicht gefunden wird.
Maßnahme Berater Aareon RELion kontaktieren. Die Strukturkarte ist nicht vollständig eingerichtet.
E04 Vergleichsformel in Mappingzeile nicht gefunden!
Kommt, wenn eine Exportzeile mit Option „Vergleich Strukturfelder mit Mapping“ in dem Feld „Vergleichsoption“ angelegt wird und „Vergleichsformel“ in Mappingzeile leer ist.
Maßnahme Berater Aareon RELion kontaktieren. Die Strukturkarte ist nicht vollständig eingerichtet.
E05 Mappingzeile nicht gefunden!
Kommt, wenn eine Exportzeile mit Option „Vergleich Strukturfelder mit Mapping“ in dem Feld „Vergleichsoption“ angelegt wird und entsprechende Mappingzeile nicht gefunden wird.
Maßnahme Berater AAareon RELion kontaktieren. Die Strukturkarte ist nicht vollständig eingerichtet.<>
E06 Mappingzeile nicht gefunden!
Kommt, wenn eine Exportzeile mit Option „Suche NAV Übergabewert Mapping“ in dem Feld „Vergleichsoption“ angelegt wird und entsprechende Mappingzeile nicht gefunden wird.
Maßnahme Berater Aareon RELion kontaktieren. Die Strukturkarte ist nicht vollständig eingerichtet.
E07 Mappingzeile nicht gefunden!
Kommt, wenn eine Export Zeile mit dem Feld „Mapping“ <> „“ angelegt wird und Wert im Feld „Vergleichsoption“
<> „Suche NAV Übergabewert Mapping“ und
<> „vergleich Strukturfelder mit Mapping“
<> „vergleich Felder Strukturzeile“
<> „vergleich Werte Mapping“ ist
Maßnahme Berater Aareon RELion kontaktieren. Die Strukturkarte ist nicht vollständig eingerichtet.
E08 „Vergleichsformel in Strukturzeile nicht gefunden!“
Kommt, wenn eine Exportzeile mit Option „Vergleich Felder Strukturzeile“ in dem Feld „Vergleichsoption“ angelegt wird und „Vergleichsformel“ in Exportzeile leer ist.
Maßnahme Berater Aareon RELion kontaktieren. Die Strukturkarte ist nicht vollständig eingerichtet.
E09 „Vergleichsformel in Strukturzeile nicht gefunden!“
Kommt, wenn eine Exportzeile mit Option „Vergleich Strukturfelder mit Mapping“ in dem Feld „Vergleichsoption“ angelegt wird und „Vergleichsformel“ in Exportzeile leer ist.
Maßnahme Berater Aareon RELion kontaktieren. Die Strukturkarte ist nicht vollständig eingerichtet.

Sollte es tatsächlich Buchungszeilen geben, die nicht exportiert werden sollen, so können Sie die Fehlerbehandlung auch über den Status einer solchen Zeile auf Ignorieren setzen. Die so markierten Zeilen werden dann nicht in die Exportdatei geschrieben und nicht exportiert. Bitte beachten Sie dabei, dass der Empfänger dann aber keine lückenlosen Buchungen erhält und ggf. Differenzen zur Saldenliste bestehen.

Exportdatei erzeugen

Nach erfolgreicher Bearbeitung aller Fehlerzeilen kann die Exportdatei erzeugt werden. Gehen Sie hierzu in der Exportübersicht auf die Zeile, die exportiert werden soll und klicken Sie anschließend auf die Funktion Exportdateien erzeugen.

Exportdatei erzeugen

Die Exportdatei wird automatisch erzeugt und in das ausgewählte Verzeichnis gespeichert. Der Status des Exportkopfes ändert sich auf Datei geschrieben und im Feld Dateiname wird die der gem. Nummernserie zu vergebende Dateiname angezeigt.

Download

Sie haben die Möglichkeit, die Datei vor dem Versand nochmals zu überprüfen. Öffnen Sie hierzu das entsprechende Verzeichnis, in dem die Datei abgelegt wurde. Dort können Sie den Inhalt einsehen und sicherstellen, dass alle Daten korrekt exportiert wurden.

Verzeichnis

Exportdaten für Salden erstellen

Die Saldenliste wird getrennt erstellt. Dazu rufen Sie den entsprechenden Eintrag im Abteilungsmenü auf:

Saldenliste

Beim Aufruf des Berichts sind die erforderlichen Abrufparameter zu erfassen.

  • Als Startdatum wird standardmäßig der 01.01. des laufenden Kalenderjahres vorgeschlagen.
  • Der Berichtsstichtag wird automatisch auf den Monatsultimo des vorangegangenen Monats gesetzt.
  • Im Feld Export Code Filter ist standardmäßig der Wert <>’’ voreingestellt. Diese Einstellung sollte nicht geändert werden, es sei denn, es sollen gezielt nur die Salden eines bestimmten Exports ermittelt werden.

Alle exportierten Sachposten enthalten einen Export Code. Durch die Filtereinstellung wird sichergestellt, dass nur Posten berücksichtigt werden, die tatsächlich an IntReal exportiert wurden. Dies gewährleistet eine konsistente und nachvollziehbare Saldenbildung.

Bericht

Voreingestellte Filter sind für Objektnummern und Zuständigkeitseinheiten vorgesehen. Es werden alle Sachposten mit SAP Export-Kennzeichen (Export Code) verarbeitet, hierdurch wird sichergestellt, dass nur Posten saldiert werden, die auch vom Einzelpostenexport verarbeitet wurden.

Es kann eine Vorschau zu Kontrollzwecken erstellt werden, die noch keine Datei schreibt. Falls Sie diese Kontrolldatei speichern wollen, drucken Sie die Auswertung aus (z. B. an Excel) und speichern diese an dem Ort Ihrer Wahl zur Archivierung ab.

Saldenliste

Saldenliste

Die Salden werden zunächst objektweise und anschließend kontenweise aufbereitet. GuV-Konten werden dabei getrennt von Bilanzkonten verarbeitet. Dabei erfolgt eine getrennte Verarbeitung von GuV-Konten und Bilanzkonten, um eine strukturierte und nachvollziehbare Darstellung zu gewährleisten. Die Spalten sind von links nach rechts entsprechend angeordnet:

Bezeichnung Position Länge Beschreibung
Objekt 11 10 Linksbündig
Datum 21 8 Ohne Trennzeichen (yyyymmdd)
Konto 33 10 Linksbündig
Kontobezeichnung 43 50 Linksbündig
Währung 93 5 Linksbündig
Saldo per Stichtag 174 15 Rechtsbündig mit führenden Nullen in Cent
Buchungsschlüssel 189 1 Linksbündig
Buchungskreis 190 4 Linksbündig

Der Buchungskreis ist über die Mandats-Zuständigkeitseinheit definiert. Da dieses Feld nur vierstellig ist, wurden die ersten beiden Ziffern (70) abgeschnitten und nur die letzten vier Ziffern des RELion–Codes ausgegeben. Erst bei Anwahl der entsprechenden Option Datei Erstellen wird auch die Exportdatei geschrieben und in den Downloadordner abgelegt.

Downloadordner

Der Dateiname kann vor der Verarbeitung auch nochmal geändert werden.

Datei erstellen

Die erstellte Datei kann danach zusammen mit der Datei für die Einzelposten an IntReal verschickt werden.

Export abschließen

Sobald Sie von Ihrem Auftraggeber die Rückmeldung erhalten haben, dass die übermittelten Dateien ordnungsgemäß verarbeitet wurden, kann der Exportvorgang abgeschlossen werden. Dazu stellen Sie sich bitte erneut in die jeweilige Exportzeile und wählen aus dem Menü die Funktion Export abschließen.

Übersicht

Dadurch kann dieser Lauf nicht mehr rückgängig gemacht werden. Dieser Schritt ist optional, Sie können auch den Export im Status Datei geschrieben belassen.

Exportdatei erneut erzeugen

Sollte es einmal vorkommen, dass eine bereits exportierte Datei versehentlich gelöscht wird, kann über diese Funktion die Datei noch einmal neu erzeugt werden. Dabei wird jedoch nicht der Zeilenaufbau neu erstellt, sondern lediglich aus den vorhandenen Zeilen eine neue Exportdatei geschrieben.

Erneut erzeugen

Exportzeilen zurücksetzen/annullieren

Solange der Status einer Exportzeile noch nicht Geschlossen ist, kann der Export zurückgesetzt oder sogar komplett annulliert werden.

Sollten Sie von Ihrem Auftraggeber die Mitteilung erhalten, dass die übermittelte Datei insgesamt fehlerhaft ist oder eine so große Anzahl fehlerhafter Datensätze enthält, dass eine manuelle Korrektur nicht mehr sinnvoll oder möglich ist, besteht die Möglichkeit, den Exportvorgang zurückzusetzen bzw. zu annullieren.

Annulieren

Bei Export zurücksetzen:

Export zurücksetzen

Mit dieser Funktion werden die Fehlerursachen korrigiert und die Exportzeilen neu erzeugt. Beim Zurücksetzen werden die Exporteinträge in den Buchungszeilen entfernt und der Datenaufbau kann neu beginnen. Der bereits erstellte Exportkopf bleibt dabei bestehen.

Soll der gesamte Exportlauf annulliert werden, so wird dabei auch der angelegte Exportkopf aus der Exportliste gelöscht. In der Nummernvergabe ergibt sich damit optisch eine Lücke.

Export annulieren

Anhang IntReal Satzbeschreibung

Allgemein

Die nachfolgende Beschreibung gilt für die Bereitstellung der Daten durch externe Dienstleister.

Je nach Vereinbarung sind die Einzelbuchungen des Fremdsystems oder Buchungen für Saldenveränderungen aufbereitet in einer Text-Datei, je Belegwährung mit festdefinierten Zeichenreihenfolgen zu liefern.

Jede Buchung muss eindeutig einem Kontierungsobjekt (Immobilie/Wirtschaftseinheit?) zugeordnet sein. Es ist festzulegen, wann im Fremdsystem Buchungsschluss für eine Periode ist und wann die Daten an SAP geliefert werden. Nach dem Buchungsschluss dürfen im Fremdsystem keine Buchungen mehr für die abgeschlossene Periode erstellt werden. Üblicherweise wird als Buchungsschluss der 15. des Monats vereinbart. Die Lieferung der Daten erfolgt spätestens am 20. des Monats.

Steuerbuchungen auf Steuerkonten sind je Beleg in einer separaten Buchungszeile zu liefern.

Vorbereitung zur Einrichtung der SAP-Schnittstelle

Für die Einrichtung der SAP-Schnittstelle werden folgende Zuordnungen benötigt:

externe Kontonummer SAP Kontennummer
externer Buchungskreis SAP Buchungskreis
externe Objektnummer SAP Objektnummer
externe Steuerkennzeichen SAP Steuerkennzeichen
externer Buchungsschlüssel SAP Buchungsschlüssel

Für die Zuordnungen werden folgende Unterlagen zur Verfügung gestellt:

  • SAP Kontenplan
  • SAP Buchungskreise
  • SAP Objektnummern
  • SAP Steuerkennzeichen
  • SAP Buchungsschlüssel

Buchungsdatei

Die Buchungsdatei beinhaltet eine Vielzahl von notwendigen Informationen, die aufgeteilt in den folgenden Feldern, innerhalb der Textdatei, zu übermittelt ist:

Belegnummer Sofern Einzelbuchungen aus dem Fremdsystem geliefert werden, ist die Belegnummer des Fremdsystems wichtig, um einen Bezug zwischen dem SAP-Beleg und dem Fremdsystem-Beleg herstellen zu können.
Geschäftsjahr Geschäftsjahr des Buchungsbelegs.
Buchungskreis Der Buchungskreis ist eine eindeutige Identifizierung des Mandats (Fonds/Immobiliengesellschaft).
Objekt (Wirtschaftseinheit / Kostenstelle) Kontierungsobjekt
Buchungsdatum Datum der gebuchten Belege, zur Ableitung der Buchungsperiode.
Belegdatum Datum der Rechnung / Gutschrift usw.
Belegwährung Schlüssel der Währung, in der die Transaktion erfolgt ist.
Konto Externe Nummer des Sachkontos.
Betrag in Belegwährung Betrag der Position in Belegwährung.
Buchungsschlüssel Kennzeichen für die Buchung im Soll/Haben.
Steuerkennzeichen Information zur Identifizierung der Steuerbarkeit, Steuerart und des Steuersatzes.
Positionstext Beschreibung der Buchungsposition.
Betrag in Konzernwährung (= Fondswährung) Ist nur anzugeben, wenn ein fester Umrechnungswert (EUR) bei Fremdwährungsbelegen (ungleich EUR) berücksichtigt werden muss. In der Regel ist unter Konzernwährung die Fondswährung zu verstehen.
Betrag in Hauswährung Ist nur anzugeben, wenn die Beleg-(Transkations)-währung ungleich der Buchungskreiswährung ist.
Beispiel: Transaktionswährung GBP, Währung der Immobiliengesellschaft PLN Bundesbank-Kennzeichen
Kennzeichen für die Zahlungsgründe, die im Auslandszahlungsverkehr für die Meldung gemäß Außenwirtschaftsverordnung (AWV) benötigt werden.
Lieferland Zusammen mit dem LZB-Kennzeichen wird diese Angabe für Meldungen gemäß Außenwirtschaftsgesetz benötigt.

Felddefinition der zu liefernden Textdatei

Bezeichnung  Position Länge Beschreibung  
Belegnummer   11       10    Rechtsbündig mit führenden Nullen 
Geschäftsjahr  21       4     Rechtsbündig   
Buchungskreis  25       4     Linksbündig  
Objekt    29       10    Linksbündig    
Buchungsdatum    39       8     Ohne Trennzeichen (yyyymmdd)                     
Belegdatum   47       8     Ohne Trennzeichen (yyyymmdd)                     
Belegwährung   55       5     Linksbündig    
Konto  102      15    Linksbündig             
Betrag in Belegwährung   117      15    Rechtsbündig mit führenden Nullen in Cent        
Buchungsschlüssel   132      1     Linksbündig    
Steuerkennzeichen   133      5     Linksbündig  
Positionstext   158      50    Linksbündig       
Betrag in Konzernwährung (EUR)  208      15    Rechtsbündig mit führenden Nullen in Cent        
Betrag in Hauswährung  223      15    Rechtsbündig mit führenden Nullen in Cent        
Bundesbank-Kennzeichen   238      3     Linksbündig        
Lieferland    241      3     Linksbündig                

Wenn die Feldlänge nicht durch die eingegebenen Werte erreicht wird, sind diese mit Leerzeichen zu ergänzen, sofern das Feld nicht gesondert beschrieben ist.

Beispiel und Format der Textdatei:

Die Textdatei muss im UTF-8 Format geliefert werden.

Saldendatei

Die Saldendatei wird zur Abstimmung der in SAP gebuchten Salden mit denen des Fremdsystems benötigt. Sie beinhaltet eine Vielzahl von notwendigen Informationen, die aufgeteilt nach Konto, Objekt und Währung in den folgenden Feldern, innerhalb der Textdatei, zu übermittelt ist:

Objekt (Wirtschaftseinheit / Kostenstelle) Kontierungsobjekt
Datum Stichtag des jeweiligen Monatsabschlusses.
Konto Externe Nummer des Sachkontos.
Kontobezeichnung Bezeichnung des externen Kontos.
Währung Währung des Saldos.
Saldo per Stichtag Bei Bestandskonten wird zum angegebenen Datum der kumulierte Saldo zum Stichtag ausgewiesen. Bei Erfolgskonten hingegen der jeweilige Saldo des Geschäftsjahres zum angegebenen Stichtag.
Buchungsschlüssel Kennzeichen für den Saldo im Soll/Haben.
Buchungskreis Der Buchungskreis ist eine eindeutige Identifizierung des Mandants (Fonds/Immobiliengesellschaft).

Felddefinition der zu liefernden Textdatei

Bezeichnung  Position Länge Beschreibung  
Objekt    11  10  Linksbündig
Datum 21 8 Ohne Trennzeichen (yyyymmdd)
Konto  33 10    Linksbündig   
Kontobezeichnung  43 50 Linksbündig  
Währung   93  5 Linksbündig    
Saldo per Stichtag 174 15 Rechtsbündig mit führenden Nullen in Cent
Buchungsschlüssel 189 1 Linksbündig
Buchungskreis   190 Linksbündig    

Wenn die Feldlänge nicht durch die eingegebenen Werte erreicht wird, sind diese mit Leerzeichen zu ergänzen, sofern das Feld nicht gesondert beschrieben ist.

Beispiel und Format der Textdatei

Die Textdatei muss im UTF-8 Format geliefert werden.

7.5 - konfipay-Service Integrator

Automatisierung der Geschäftsprozesse im digitalen Zahlungsverkehr.

Einführung

Mit dem Webservice konfipay der windata GmbH & Co.KG (https://www.konfipay.de/) können Sie Ihre Geschäftsprozesse im digitalen Zahlungsverkehr automatisieren und sicher gestalten. Als Dienstleister verfügt windata (https://www.windata.de/) über höchste Sicherheitsstandards (EBICS / ISO 20022 und Rechenzentren in Deutschland) und übernimmt die Übertragung Ihrer Zahlungsaufträge und den Abruf Ihrer Kontoumsätze.

Einrichtung

Um die Konfipay-Erweiterung einzurichten, können Sie die Konfipay Unterstützte Einrichtung auf der Seite Unterstützte Einrichtung in RELion starten. Sie starten die Seite über Einstellungen. Mit dieser unterstützten Einrichtung können Sie alle erforderlichen Informationen für die weitere Arbeit mit der Erweiterung einrichten.

Hinweis

Bevor Sie mit Konfipay arbeiten können, müssen Sie für das Zusatzmodul eine Lizenz beantragen.

setup

Folgende Einstellungen müssen vom Benutzer bereitgestellt werden, um mit der RELion Konfipay Erweiterung arbeiten zu können:

Api-Schlüssel Dies ist der Autorisierungsschlüssel für das Konfipay-System, der individuell für jeden Kunden ist. Der Schlüssel kann unter https://portal.konfipay.de/ abgerufen werden. Nachdem der Schlüssel eingegeben wurde, kann der Benutzer durch Anklicken der Aktion Verbindung prüfen testen, ob eine Verbindung zu Konfipay von Business Central aus möglich ist. Der Schlüssel wird sicher gespeichert und ist für Benutzer in Business Central nicht lesbar, da Microsoft-Sicherheit Technologie verwendet wird.

setup

Die folgenden Einstellungen werden im Konfipay-Einrichtungsassistent standardmäßig als funktionierende Konfipay-API-Einstellungen bereitgestellt. Derzeit ist keine Änderung dieser Werte erforderlich. Eine Änderungsmöglichkeit ist jedoch vorgesehen, falls die Werte in Zukunft auf der Konfipay-Seite angepasst werden, sodass sie auch in der RELion Konfipay Erweiterung angepasst werden können:

  • Api Basis URL
  • Pain Api Endpunkt
  • Camt Api Endpunkt
  • MT940 Api Endpunkt

Im Konfipay-Einrichtungsassistent können Sie automatisch das Senden von Pain-Format Zahlungsdateien von Business Central an Konfipay nach Erstellung einer Zahlungsdatei in den Debitoren- oder Kreditoren-Zahlungen aktivieren oder Sie können das nachträgliche Senden von Pain-Format Zahlungsdateien aktivieren, welches später manuell oder durch die Aufgabenwarteschlange erfolgen muss.

Die Aktivierung oder Deaktivierung des Imports von Camt- und MT940-Zahlungsdateien kann ebenfalls im Konfipay-Einrichtungsassistent festgelegt werden. Sie können die Einstellungen auch direkt auf der Seite Konfipay Einrichtung vornehmen. Alle Standardwerte werden automatisch ausgefüllt, wenn die Seite geöffnet wird. Darüber hinaus stehen auf der Seite folgende Aktionen zur Verfügung:

Verbindung
Verbindung prüfen Überprüft, ob eine Verbindung zu Konfipay mit dem angegebenen API-Schlüssel und der Api Basis URL möglich ist, wenn die Aktion Verbindung prüfen ausgeführt wird.
Einrichtung
Standardeinstellungen wiederherstellen Stellt die Standardwerte für Felder wie Api Basis URL, Pain Api Endpunkt, Camt Api Endpunkt, Camt Version und MT940 Api Endpunkt wieder her.
Zeitplan Import Dokumente Aufgabenwarteschlange Erstellt und aktiviert eine Aufgabenwarteschlange mit den Standardeinstellungen für den Import von Zahlungsdateien von Konfipay.
Importdokumente Aufgabenwarteschlange anzeigen Zeigt die bestehende Aufgabenwarteschlange für den Import von Zahlungsdateien von Konfipay an. Sichtbar nur, wenn die Aufgabenwarteschlange existiert.
Importdokumente Aufgabenwarteschlange deaktivieren Deaktiviert die Aufgabenwarteschlange für den Import von Zahlungsdateien von Konfipay. Sichtbar nur, wenn die Aufgabenwarteschlange existiert.
Zeitplan Senden Dokumente Aufgabenwarteschlange Erstellt und aktiviert eine Aufgabenwarteschlange mit den Standardeinstellungen für das Senden von Zahlungsdateien an Konfipay.
Sendedokumente Aufgabenwarteschlange anzeigen Zeigt die bestehende Aufgabenwarteschlange für das Senden von Zahlungsdateien an Konfipay an. Sichtbar nur, wenn die Aufgabenwarteschlange existiert.
Dokumente Senden Aufgabenwarteschlange deaktivieren Deaktiviert die Aufgabenwarteschlange für das Senden von Zahlungsdateien an Konfipay. Sichtbar nur, wenn die Aufgabenwarteschlange existiert.

setup

Integration Zahlungsprotokolleinträge

Die Integration Zahlungsprotokolleinträge ist der zentrale Speicherort für eingehende (Camt und MT940) und ausgehende (ISO20022 Pain) Zahlungsdateiinformationen. Einträge werden hier entweder durch den Import von Zahlungsdateien von Konfipay oder durch das Erzeugen von Zahlungsdateien in den Debitoren- oder Kreditoren-Zahlungen erstellt. Direkt von der Integration Zahlungsprotokolleinträge können Sie die Sende- und Importprozesse für Zahlungsdateien starten sowie zu Kontoauszug, Aufgabenwarteschlange, Zahlungsdateiinhalte, Konfipay-Einrichtung navigieren.

Die Seite enthält folgende Felder:

Lfd. Nr. Gibt die Eintragsnummer an.
Anbieter Typ Gibt den Anbieter Typ an.
Richtung Eingehend oder Ausgehend, je nachdem, ob Daten gesendet oder empfangen werden.
Status Gibt den Status eines Eintrags an.
Dateiformat Pain, MT940 oder Camt. Durch Anklicken des Feldwerts kann der Inhalt der Datei angezeigt werden.
Version Gibt die Version der Zahlungsdatei an.
IBAN Gibt die IBAN der Zahlungsdatei an.
Fehlermeldung Wenn ein Fehler im Prozess auftritt, wird die erste Fehlermeldung hier angezeigt. Weitere Nachrichten können durch Klicken auf den Meldungstext eingesehen werden.
User Id Der Benutzer, der den Zahlungsprotokolleintrag erstellt hat.
Erstellt am Gibt das Erstellungsdatum des Zahlungsprotokolleintrags an.
Geändert am Gibt das Änderungsdatum des Zahlungsprotokolleintrags an.
Methode Code Zeigt eine Methode, die verwendet wurde, um eine API aufzurufen.
Externer Systemidentifikator Id Gibt die Konfipay-ID an. Das Feld ist standardmäßig ausgeblendet.

Es ist auch möglich, von der Seite Integration Zahlungsprotokolleinträge Zahlungsdateien in einer einzelnen ZIP-Datei herunterzuladen, indem Sie die benötigten Einträge auswählen und die Funktion Dateien herunterladen anklicken. Außerdem kann die Antwort von Konfipay überprüft werden, indem die Aktionen Anfragedaten anzeigen oder Antwortdaten anzeigen angeklickt werden.

setup

Import von Konfipay-Zahlungsdateien und Weiterverarbeitung in Importierte Kontoauszüge – Global

Der Import von Zahlungsdateien erfolgt pro IBAN. Daher wurde ein neues Feld mit dem Namen Provider Typ zur Bankkonto-Karte und zur Bankkonto-Liste hinzugefügt. Stand jetzt gibt es nur zwei Optionen in diesem Feld: „ “ und Konfipay. Der Provider Typ mit dem Wert Konfipay darf für jede IBAN nur einmal in einem Bankkonto gesetzt werden. Wird eine IBAN beispielsweise in mehren Bankkonten verwendet und es wurde bereits eines dieser Bankkonten für Konfipay aktiviert, ist es nicht mehr möglich, bei den anderen Bankkonten mit derselben IBAN ebenfalls die Option Konfipay zu setzen.

Es gibt manuelle und automatische Wege, um Zahlungsdateien von Konfipay zu importieren. Beide Wege funktionieren nur, wenn der Import von Dateien in der Konfipay Einrichtung aktiviert ist:

Um Dateien manuell zu importieren, öffnen Sie die Seite Integration Zahlungsprotokolleinträge und klicken im Menü Konfipay auf die Aktion Zahlungsdateien importieren. Die Zahlungsdateien werden dann in die Zahlungsprotokolleinträge importiert. Wenn keine Fehler auftreten, sind die Zahlungsprotokolleinträge bereit, weiter in Importierte Kontoauszüge – Global verarbeitet zu werden. Andernfalls erhalten die Zahlungsprotokolleinträge den Status fehlgeschlagen mit einem angegebenen Fehlertext.

zahlungsdatei importieren

Um Dateien mit der Aufgabenwarteschlange zu importieren, aktivieren Sie die Aufgabenwarteschlange in der Konfipay Einrichtung.

Aufgabenwarteschlangenposten

Nachdem alle Zahlungsdateien importiert wurden, können sie weiter in Importierte Kontoauszüge – Global verarbeitet werden. Dies kann ebenfalls auf zwei Arten erfolgen:

Um Dateien manuell in Importierte Kontoauszüge – Global zu importieren, wählen Sie die benötigten Einträge in Zahlungsprotokolleinträge aus und klicken auf die Aktion Import in Kontoauszüge.

import

Um Dateien mit der Aufgabenwarteschlange zu importieren, aktivieren Sie die Aufgabenwarteschlange durch Auswählen der Aktion Zeitplan Import Kontoauszügen Aufgabenwarteschlange auf der Seite Zahlungsprotokolleinträge und ändern Sie die Standardeinstellungen bei Bedarf.

Hinweis

Die Aufgabenwarteschlange für den Import in Kontoauszüge soll vor der Aufgabenwarteschlange für den Dokumentenimport aus Konfipay laufen.

Start

Nachdem die Zahlungsprotokolleinträge in Kontoauszüge importiert wurden, sind diese beiden Entitäten miteinander verknüpft. Der verknüpfte Eintrag kann durch Anklicken der Aktion Kontoauszug auf der Seite Zahlungsprotokolleinträge angezeigt werden.

Falls der Import der Zahlungsprotokolleinträge in die Kontoauszüge fehlschlägt, wird der Status des Zahlungsprotokolleintrags auf Fehler geändert. Nachdem das Problem behoben wurde, kann der Status mit der Aktion Status zurücksetzen wieder auf Importiert gesetzt werden und Sie können den Import erneut durchzuführen.

ISO20022 Pain-Zahlungsdateien senden

Es gibt folgende Möglichkeiten, Pain-Zahlungsdateien an Konfipay zu senden:

Wenn in der Konfipay Einrichtung das Senden von Pain-Dateien aktiviert ist Sie eine Zahlungsdatei in Debitoren- oder Kreditoren Zahlungen erstellen, wird ein neuer Eintrag in Integration Zahlungsprotokolleinträge generiert. Anschließend markieren Sie den Eintrag und senden ihn an Konfipay, indem Sie die Aktion Pain-Datei senden in Zahlungsprotokolleinträge auswählen. Das Gleiche können Sie auf der Seite Debitoren- oder Kreditoren Zahlungen mit der Aktion Senden an Konfipay machen.

Senden an Konfipay

Pain-Datei

Anschließend können Sie die Datei automatisch über die Aufgabenwarteschlange an Konfipay senden, die in der Konfipay Einrichtung durch Anklicken der Aktion Zeitplan Senden Dokumente Aufgabenwarteschlange eingerichtet werden kann.

Aufgabenwarteschlangenposten

Eine Zahlungsdatei kann auch sofort automatisch nach der Erstellung in Debitoren- oder Kreditoren Zahlungen an Konfipay gesendet werden, wenn Sie die Funktion Dokumente automatisch senden in der Konfipay Einrichtung auf Ja setzen.

Dokumente automatisch

Hinweis

Sie haben die Möglichkeit, in der RELion Core-Erweiterung eine in Debitoren- oder Kreditoren Zahlungen erstellte Zahlungsdatei zu stornieren. Falls bereits Zahlungsprotokolleinträge zur Übermittlung dieser Datei an Konfipay erstellt wurden, wird der Status des Eintrags auf Storniert gesetzt. Wenn die Datei jedoch bereits an Konfipay gesendet wurde, erscheint vor der Stornierung der Zahlungsdatei nur eine Warnung. Es ist nicht möglich, eine Zahlungsdatei von der Bank zurückzuziehen, nachdem sie von Konfipay verarbeitet wurde.

7.6 - DATEV Connector

Exportschnittstelle zu DATEV Sievers

Einführung

Der RELion DATEV Connector ist ein Modul, der erweitert die Funktionalitäten der Sievers© Exportschnittstelle zu DATEV (https://www.sievers-group.com/datev-schnittstelle) von der SIEVERS-SNC Computer & Software GmbH & Co. KG.

In Microsoft Dynamics Business Central stellt ein Mandant eine Gesellschaft dar. Die DATEV-Schnittstelle vom Hersteller Sievers exportiert grundsätzlich alle Stammdaten und Posten aus einem Mandanten und läuft in ihrer Formalprüfung auch immer alle Stammdatensätze durch.

Durch die Branchenlösung RELion ist es ermöglicht worden, mehrere Gesellschaften innerhalb eines Mandanten zu buchen. Die Gesellschaften sind im RELion durch die Zuständigkeitseinheit gekennzeichnet. Das Kontenmapping für Sachkonten, Debitoren und Kreditoren kann pro Zuständigkeitseinheit definiert werden, um die Daten für den jeweiligen Empfänger aufzubereiten. Der Export lässt sich auf die Daten einer oder mehrere Zuständigkeitseinheiten filtern. Bei teiloptierten Objekten ist der Bruttoexport der DATEV-Schnittstelle nicht sinnvoll nutzbar. Hier muss mit der Netto-Methode gearbeitet werden. Der allgemein Arbeitsprozess ist:

  • DATEV Empfänger anlegen für jede Zuständigkeitseinheit
  • DATEV Einrichtung für jeden Empfänger erstellen
  • RE Datev Kontenplan Mapping für jeden Empfänger einrichten
  • RE Datev Debitoren Export Mapping für jeden Empfänger einrichten
  • RE Datev Kreditoren Export Mapping für jeden Empfänger einrichten
  • RE Formalprüfung ausführen
  • RE Datev Export ausführen  

Suchoptionen

Alle DATEV Funktionen sind im Webclient über die Suchfunktion aufrufbar.

Suche

Zusätzlich können die Funktionen aus dem RELion Menü ausgeführt werden.

Menü

Berechtigungssätze

Es gibt zwei DATEV Berechtigungssätze, einen von Sievers SNS DATEV PERMISSION und einen von RELion – RELDTV PERMISSION.

Diese Sätze müssen jedem Benutzer hinzugefügt werden, der mit dem DATEV Connector arbeitet und keine SUPER Rechte hat. Wenn in Ihrem System die Schnittstelle Sievers DATEV Buchungsdatenservice installiert ist, muss zusätzlich der Berechtigungssatz SNC DATEV BUCHUNGSDA hinzugefügt werden. Außerdem ist es erforderlich, die zwei Microsoft Standard Berechtigungssätze D365 AUTOMATION und EXTEN: MGT: - ADMIN hinzuzufügen, damit der Benutzer buchen kann.

Berechtigung

Einrichtung

RE Datev Einrichtung

Re Datev

Mithilfe der Einrichtung wird das Ausführen des Sievers DATEV Export gesteuert. Wenn die Option SNC-Datev Export zulassen nicht aktiviert ist, ist kein Export mithilfe der Funktion SIEVERS DATEV Export möglich.

Sievers Export

Auch die Sievers-DATEV-Benachrichtigung Sie haben SIEVERS DATEV bisher nicht eingerichtet. Sie können dies nun erledigen. wird beim Öffnen der DATEV Einrichtung nicht angezeigt.

Übersicht

RE DATEV Empfänger

Die Liste der DATEV-Empfänger ist die zentrale Stelle, von der aus die DATEV-Schnittstelle für RELion eingerichtet und bedient wird.

Der DATEV Empfänger wird definiert über einen Code im Feld DATEV-Empfänger Code und eine frei definierbare Beschreibung. Im Feld Zuständigkeitseinheit können Sie die ZE auswählen.

Empfänger

RE Datev Steuerschlüsselmapping

Der Seite RE DATEV Empfänger wurde um eine neue Einrichtungstabelle Steuerschlüsselmapping ergänzt. Diese Tabelle ist standardmäßig ausgeblendet.

Empfänger

Die fünf Felder der neuen Tabelle entsprechen den fünf Feldern mit identischen Bezeichnungen aus der Einrichtung der MwSt.-Buchungsmatrix. Der Unterschied zur Standard MwSt.-Buchungsmatrix besteht darin, dass das RELion Steuerschlüsselmapping ausschließlich mit einer einzelnen Zuständigkeit (ZE) verknüpft ist und für jede ZE separat eingerichtet werden muss.

Mapping

DATEV Einrichtung erstellen

Jeder DATEV-Empfänger muss mit einer eigenen Einrichtung verknüpft werden. Um die Einrichtung zu erstellen öffnen Sie die Funktion Datev Einrichtungen.

Empfänger

Eine neue Einrichtung mit Standardoptionen wird automatisch erstellt.

sievers

Öffnen Sie die Einrichtung und prüfen die Einstellungen in den Bereichen Allgemein und Export und passen es, falls notwendig, an.

Sievers-Einrichtungskarte

Prüfen Sie insbesondere den Wert des Feldes RE Datev Empfänger: Datev Kontonummernlänge. In dieses Feld muss für jeden Empfänger die Datev Kontonummernlänge eingetragen werden. Der Wert darf vom Wert der Sievers DATEV Kontonummernlänge abweichen und wird nur mit RE Datev Export pro Zuständigkeit verwendet.

Kontonummernlänge

Vor dem RE Datev Export richten Sie die folgenden Felder ein:

  • Datev Empfänger Kontomapping
  • DebitorenKontomapping
  • KreditorenKontomapping

Datev Emfänger

Bitte beachten Sie, dass sämtliche Einrichtungen zum Empfänger gespeichert werden und bei verschiedenen Empfängern für jeden Empfänger separat einzurichten sind.

Hinweis

Der Wert des Feldes Datev Kontonummernlänge muss in jeder Datev Einrichtung für jeden RELion Datev Empfänger gleich sein.

Hinweis

Ein weiteres Feld ist die RE Datev Empfänger: Datev Steuerschlüssellänge.

Steuerschlüssellänge

In diesem Feld ist für jeden Empfänger die Länge des DATEV-Steuerschlüssels anzugeben. Der Wert kann von der in Sievers hinterlegten Länge des DATEV-Steuerschlüssels abweichen und wird ausschließlich beim RE DATEV Export je Zuständigkeit verwendet.

Tipp

Aktivieren Sie die Option Buchungsbeschreibung mit mehr als 60 Zeichen kürzen in jeder Datev Einrichtung und für jeden RELion Datev Empfänger.

Buchungsbeschreibung

RE Datev Kontenplan Mapping

Für jeden DATEV-Empfänger muss die Tabelle RE Datev Kontenplan Mapping eingerichtet werden. Dazu öffnen Sie die Funktion Kontomapping ausführen.

Kontomapping

Bei erstmaligen Start der Seite werden die Konten, die in der ZE gebucht wurden, initialisiert, der DATEV Empfänger ist bereits gefiltert.

Kontenplan Mapping

Die DATEV Kontoart und die DATEV Kontonr. können Sie nun einrichten.

Mitteilung

Diese Arbeiten nehmen Sie für jeden DATEV-Empfänger vor, auch dann, wenn für alle Empfänger mit der gleichen Einrichtung gearbeitet werden soll. Diese Einrichtung ersetzt die übliche DATEV-Einrichtung am Sachkontostammdaten.

Über die Funktion Sachkonten ergänzen können Sie ein Sachkonto dem RE Datev Kontenplan Mapping hinzufügen.

Sachkonten

Diese Ergänzung kann notwendig sein, wenn das Konto für DATEV von Bedeutung ist aber in RELion noch nichts gebucht wurde. (z. B., wenn Kontonr. Saldenverrechnung dem DATEV Einrichtung hinzugefügt wird).

Saldenverrechnung

RE Datev Debitoren Export Mapping

Für jeden DATEV-Empfänger muss die Tabelle RE Datev Debitoren Export Mapping eingerichtet werden. Dazu wählen Sie die Funktion DebitorenKontomapping.

Debitorenkontomapping

Die Einrichtung der Tabelle für die Debitoren erfolgt analog der Einrichtung RE Datev Kontenplan Mapping.

Export Mapping

Die Datev Kontennummern können entweder manuell zugewiesen oder durch Hilfsfunktionen angereichert werden:

Mitteilung

Diese Arbeiten nehmen Sie für jeden DATEV-Empfänger vor. Auch dann, wenn für alle Empfänger mit der gleichen Einrichtung gearbeitet werden soll. Diese Einrichtung ersetzt die übliche DATEV-Einrichtung an Debitorenstammdaten. Mit der Funktion Debitoren ergänzen kann ein Debitor dem RE Datev Debitoren Export Mapping hinzugefügt werden.

Debitoren ergänzen

Diese Ergänzung könnte notwendig sein, wenn eine Ersatz Debitornr. der DATEV Einrichtung hinzugefügt wird:

Ersatz Debitornr.

RE Datev Kreditorenkonten

Für jeden DATEV-Empfänger richten Sie die Tabelle RE Datev Kreditoren Export Mapping ein. Dazu öffnen Sie die Funktion KreditorenKontomapping.

Kreditorenkontomapping

Die Einrichtung der Tabelle für die Kreditoren erfolgt analog der Einrichtung RE Datev Kontenplan Mapping.

Export

Die Konten können entweder manuell zugewiesen oder durch Hilfsfunktionen angereichert werden:

Mitteilung

Diese Arbeiten nehmen Sie für jeden DATEV-Empfänger vor. Auch dann, wenn für alle Empfänger mit der gleichen Einrichtung gearbeitet werden soll. Diese Einrichtung ersetzt die übliche DATEV-Einrichtung an Kreditorenstammdaten. Mit der Funktion Kreditoren ergänzen kann ein Kreditor dem RE Datev Kreditoren Export Mapping hinzugefügt werden.

Kreditoren ergänzen

Diese Ergänzung kann notwendig sein, wenn Ersatz Kreditornr. der DATEV Einrichtung hinzugefügt wird.

Ersatz Kreditornr.

Export ausführen

Export der Daten

Um Export der Daten zu starten, führen Sie die Funktion Datev Export durchführen aus.

Export durchführen

Die entsprechende DATEV Einrichtung wird geöffnet. Prüfen Sie die Stammdaten vor dem Export über die Funktion RE Formalprüfung.

Übersicht

Es wird geprüft, ob im Kontenmapping des Datev Empfängers jedes Sachkonto, die in der Einrichtung zur DATEV hinterlegten Kontonummernlänge, vorhanden ist. Ist eine DATEV Kontonr. eingetragen, wird nur diese geprüft.

Die Datev Debitoren- und Kreditorennummern müssen mit einer Ziffer von 1 bis 9 beginnen und eine Ziffer länger sein als die Sachkontonummern. Das Feld Name soll in allen Stammdaten einen numerischen Wert enthalten.
Das Ergebnis der Formalprüfung wird als Protokoll angezeigt und überschreibt ein evtl. vorhandenes Protokoll:

Protokoll

Anschließend erscheint eine Mitteilung, dass die Prüfung ohne Fehler beendet wurde.

Fehler

Mit der Aktion RE Export starten werden die Daten von der DATEV-Einrichtung zum Empfänger exportiert.

Export starten

Der Ablauf ist, mit Ausnahme der abweichenden Ausgangsposition vom Empfänger aus für den DATEV-Export gegenüber dem Standardprozess nicht anders als gewohnt. Die Exporteinstellungen können vor der Verarbeitung noch angepasst werden:

Report

Die Exportergebnisse werden als Protokoll angezeigt und überschreibt ein evtl. vorhandenes Protokoll. Die Export Datei- wird im Download-Ordner Benutzers Browsers gespeichert. Wenn es mehrere Export-Dateien (Stammdaten, Sachkontobeschriftungen, Buchungen) gibt, werden sie alle in einer ZIP-Datei gesammelt:

Download

DATEV-Abrechnungen

Von der Liste der DATEV-Empfänger ausgehend, kann eine empfängerbezogene Ansicht der durchgeführten Exporte aufgerufen werden:

Datev Abrechnungen

Hier stehen die gewohnten Daten und Aktionen, wie Annulliere Zeile oder Annulliere letzte Zeile zur Verfügung, mit dem Unterschied, dass diese Funktionen zum gefilterten Empfänger ausgeführt werden.

Übersicht

7.7 - Aareon Connect in Microsoft Entra ID

Registrieren der Aareon Connect Anwendung auf dem Microsoft Entra Mandanten

Azure-Portal

Verwenden Sie das Azure-Portal, um die Aareon Connect Anwendung für Business Central bzw. RELion auf Ihrem Microsoft Entra Mandanten zu registrieren. Im Rahmen der Registrierung gewähren Sie den entsprechenden Diensten auch Zugriff auf die Anwendung. Der Zweck der Registrierung besteht darin, sicherzustellen, dass Business Central lokal und die Dienste die Microsoft Entra ID-Details des jeweils anderen kennen.

In den folgenden Schritten wird beschrieben, wie Sie eine neue Anwendung registrieren. Wenn Sie jedoch die Microsoft Entra Authentifizierung verwenden, haben Sie bereits eine registrierte Anwendung für Business Central.

Folgende Schritte müssen ausgeführt werden:

  1. Melden Sie sich beim Azure-Portal an, und registrieren Sie eine Anwendung für Aareon Connect im Microsoft Entra Mandanten. Befolgen Sie die allgemeinen Richtlinien unter Registrieren Ihrer Anwendung bei Ihrem Microsoft Entra Mandanten. Wenn Sie einem Microsoft Entra Mandanten eine Anwendung hinzufügen, müssen Sie die folgenden Informationen angeben:
Name Geben Sie einen Namen für Ihre lokale Business Central-Lösung an, z. B. Aareon Connect
Unterstützte Kontotypen Wählen Sie nur Konten in diesem Organisationsverzeichnis aus.
Umleitungs-URL Legen Sie das erste Feld auf Web fest, um eine Webanwendung anzugeben. Geben Sie die URL für Ihren RELion/ Business Central-Browser-Client ein, gefolgt von OAuthLanding.htm, zum Beispiel: https://MyServer/BC230/OAuthLanding.htm oder https://RELion.dynamicstocloud.com/BC230/OAuthLanding.htm

Wichtig

Die URL muss mit der URL des Webclients übereinstimmen, wie sie in der Browseradresse des Computers angezeigt wird, an dem Sie arbeiten. Auch wenn die tatsächliche URL beispielsweise lauten könnte, entfernt der Browser normalerweise die Portnummer.

Anwendung registrieren

Umleitungs-URL

Nach Abschluss des Vorgangs wird im Portal eine Übersicht für die neue Anwendung angezeigt.

Übersicht

Kopieren Sie die Anwendungs-ID (Client-ID), der die Anwendung zugewiesen wurde, sowie die von Ihnen angegebene Umleitungs-URL. Sie werden diese Informationen später verwenden.

  1. Erstellen Sie einen geheimen Clientschlüssel für die registrierte Aareon Connect Anwendung. Befolgen Sie die allgemeinen Richtlinien zu Ihrer Webanwendung.

Zertifikate

Bevor Sie die Seite Zertifikate und Geheimnisse verlassen, kopieren Sie den Wert des Geheimnisses (Secret ID) an einen temporären Speicherort. Auf den Wert können Sie nicht mehr zugreifen, sobald Sie die Seite verlassen. Sie benötigen diesen Schlüssel, um es später an das Aareon Connect Team zu kommunizieren.

  1. Erteilen Sie der registrierten Anwendung delegierte Berechtigungen für den Zugriff auf die erforderlichen Dienst-APIs (z. B. API.ReadWrite.all und Automation.ReadWrite.All für Dynamics 365 Business Central und User.Read für Microsoft Graph). Wählen Sie auf der Übersichtsseite der registrierten Anwendung API-Berechtigungen > Berechtigung hinzufügen aus. Verwenden Sie dann den Bereich API-Berechtigungen anfordern, um die API zu suchen und Berechtigungen hinzuzufügen.

Weitere Informationen finden Sie in der Azure-Dokumentation.

API Berechtigung

  1. Konfigurieren Sie die Zustimmung für jede API-Berechtigung gemäß den Richtlinien Ihrer Organisation. Die Zustimmung ist ein Prozess, bei dem Benutzer oder Administratoren einer Anwendung den Zugriff auf eine Ressource autorisieren, z. B. das Profil oder das Postfach eines Benutzers, je nach Dienst. Wenn ein Benutzer zum ersten Mal versucht, sich bei der registrierten App anzumelden, fordert die App die Berechtigung an, und der Benutzer muss zustimmen, um fortzufahren. Als Administrator können Sie im Namen aller Benutzer zustimmen, damit sie dies nicht tun müssen.

Weitere Informationen finden Sie hier zu API-Berechtigungen und Einführung in Berechtigungen und Einwilligung.  

Einrichtung in RELion

Nachdem Sie die Anwendungsregistrierung erstellt haben, besteht die nächste Aufgabe darin, den Business Central-Mandanten für die Verwendung zu konfigurieren.

Sie benötigen die folgenden Informationen zur Anwendungsregistrierung:

  • Umleitungs-URL
  • Anwendungs-ID (Client-ID)
  • geheimer Clientschlüssel.

Zudem benötigen Sie Informationen zur App RELion Aareon Connect.

  • Dazu wählen Sie in Business Central die Suche 🔍 aus und geben Erweiterungsverwaltung ein.
  • Aus der Liste Aareon Connect auswählen.
  • Die Seite in die maximale Breite vergrößern, um Informationen komplett zu sehen.
  • Notieren Sie sich die App-ID und den Name.

API Berechtigung

Danach die folgenden Schritte:

  1. Wählen Sie in der oberen rechten Ecke das Symbol 🔍 aus, geben Microsoft Entra Anwendungen ein und wählen Sie dann den zugehörigen Link aus.

API Berechtigung

  1. Wählen Sie Microsoft Entra Anwendungen aus, dann wird die Microsoft Entra Anwendungen geöffnet.
  2. Wählen Sie den Menüpunkt Neu.
  3. Geben Sie im Feld Client ID die Anwendungs-ID (Client-ID) der Aareon Connect Anwendung in Microsoft Entra-ID an, die Sie in der vorherigen Aufgabe kopiert haben.
  4. Tragen Sie im Feld Beschreibung Aareon Connect ein.
  5. Im Feld App-ID unter Extension tragen Sie die ID des Aareon Connects ein und im Feld App-Name, der Name des Aareon Connects.

Wichtig

Unter User Information wird automatisch eine Benutzer ID und einen Benutzername definiert.

API Berechtigung

  1. Im Inforegister Benutzerberechtigungssätze wählen Sie bitte folgenden Berechtigungssätze aus:
  • D365 AUTOMATION
  • EXTEN. MGT. – ADMIN
  • RELion Berechtigungssätze

API Berechtigung

Die Aareon Connect Anwendung ist nun registriert und bereit, eine Verbindung mit dem Aareon Connect Partnersystem herzustellen.

Bitte informieren Sie Ihren Ansprechpartner für die Integration und stellen Sie über gesicherte Wege die Informationen (Client-Id, Client-Secret, Redirect URI usw.) zur Verfügung, damit das Partnersystem via Aareon Connect mit RELion kommunizieren kann.

7.8 - Archiv kompakt (AAk)

Anbindung von Aareon Archiv kompakt (AAk) an RELion.

Anleitungen, die Sie bei der Archiv kompakt (AAK) Anbindung unterstützen. Anhand drei Scenarien werden Ihnen die Einrichtung der Authentifizierung erklärt.

7.8.1 - Benutzer Synchronisierung mit Mandantenberechtigung

Anhand drei Scenarien werden Ihnen die Einrichtung der Authentifizierung erklärt.

7.8.1.1 - Neustart mit RELion und Archiv kompakt

Einrichtung Authentifizierung - Scenario 1

Einrichtung der Authentifizierung (OAuth2 als S2S)

Um die Authentifizierung mittels OAuth2 als Server-zu-Server (S2S) einzurichten, ist es erforderlich, dass die Archiv kompakt Microsoft Entra Applikation korrekt in Azure registriert und in RELion aktiviert ist. Dies beinhaltet die Überprüfung und Anpassung der Einstellungen für die RELion Archiv kompakt Connector Extension gemäß der Dokumentation zu Microsoft Entra Archiv kompakt.

Für den Zugriff auf die notwendigen Informationen zur RELion Archiv kompakt Connector Extension in Business Central, nutzen Sie die Suchfunktion, indem Sie auf die Lupe in der rechten oberen Ecke klicken und Erweiterungsverwaltung eingeben. Wählen Sie aus der Liste die RELion Archiv kompakt Connector aus. Vergrößern Sie die Seite, um alle Informationen einsehen zu können, und notieren Sie sich die App-ID sowie den Namen der Applikation. Diese Informationen sind für die weitere Konfiguration und Nutzung der S2S-Authentifizierung essentiell.

Wie die Archiv kompakt Entra Application einzurichten ist, finden Sie hier: Einrichtung Entra-ID

Mit der Installation des neuen RELion Archiv kompakt Connector sind zwei Berechtigungssätze ausgeliefert:

  • RELAAK Basic
  • RELAAK Extended

Schritt 1 – Archiv kompakt Entra Application vorbereiten

Die Integration von Berechtigungssätzen wie RELAAK Basic und RELAAK Extended ist entscheidend für die Funktionalität und Sicherheit der Archiv kompakt Applikation innerhalb von RELion. Diese Berechtigungssätze ermöglichen es den Nutzern, auf die erforderlichen Module und Funktionen zuzugreifen, während gleichzeitig die Integrität und der Schutz sensibler Daten gewährleistet werden.

Bitte hinterlegen Sie diese neuen Berechtigungssätzen in Ihrem Archiv kompakt Entra Application entweder manuell ein oder per aktivieren/deaktivieren des Schalters Aktiviert auf der RELion Dokument Einrichtung Seite.

Für die manuelle Einrichtung öffnen Sie über die Suche die Funktion Entra. Wählen Sie aus der Liste die Microsoft Entra Anwendungen aus, dann auf die Zeile Archiv kompakt und klicken auf bearbeiten. Hier Können Sie in den Berechtigungssätzen die zwei neue Berechtigungssätze RELAAK Basic und RELAAK Extended hinzufügen.

Archiv

Bei der Automatisierung öffnen Sie über die Suche RE Dok Einrichtung. Wählen Sie aus der Liste die RELion Dokument Einrichtung aus, anschließend klicken Sie auf den Schalter Aktiviert um zu deaktivieren bzw. aktivieren der Archivierung. Bei dieser Aktion werden beide Berechtigungssätze bei der Archiv kompakt Entra Applikation automatisch hinterlegt.

Archiv

Benutzername aus der Archiv kompakt Entra Application in Archiv kompakt Manager hinterlegen

Bitte öffnen Sie wieder die Entra Application Seite und kopieren in die Zwischenablage den Benutzername.

Benutzername

Öffnen Sie den Archiv kompakt Manager und wählen im Menüband Benutzer aus, dann klicken Sie auf Neue Benutzer.

NeuerBenutzer

Fügen Sie den Benutzernamen aus der Zwischenablage ein.

Suche

Setzen Sie den Haken bei Administrator ordnen Sie die administrative Berechtigungsgruppe zu.

Schritt 2 – RELion Benutzer in Archiv kompakt anlegen

Benutzer, die in Archiv kompakt angelegt werden sollen, werden dem Berechtigungssatz RELAAK Basic zugeordnet. Gegebenfalls dem Mandant zuordnen, falls der Benutzer Berechtigungen nur in einem bestimmten Mandant haben sollte.

Bitte gehen Sie wie folgt vor:

  • Wählen Sie über die Suchfunktion Benutzer und öffnen die Seite Benutzer.

Benutzer

  • Wählen Sie in der Tabelle einen Benutzer aus, den Sie in Archiv kompakt anlegen möchten.

Übersicht

  • Wählen Sie in den Berechtigungssätzen, den Berechtigungssatz [RELAAK Basic] aus. Dazu klicken Sie in einer Zeile auf die drei Punkte um weitere Optionen anzeigen zu lassen. Falls der Benutzer nur für bestimmte Mandanten berechtigt ist zu archivieren, bitte auch den Mandant in der Spalte Mandant hinterlegen.

Karte

  • Schließen Sie die Benutzerkarte und gehen Sie gleich vor für alle Benutzer, die Sie in Archiv kompakt anlegen möchten.

Nachdem Sie alle Benutzer, die Sie in Archiv kompakt benötigen, eingerichtet haben, besteht die nächste Aufgabe darin, die eingerichteten Benutzer nach Archiv kompakt anzulegen.

Dazu gehen Sie wie folgt vor:

  • Wählen Sie über die Suchfunktion RELion Dokument Einrichtung und öffnen die Seite.

Einrichtung

  • Wählen Sie im Menüband Aktionen die Funktion Anlegen RELion Benutzer.

Anlegen

Folgend werden alle Benutzer, die Sie bei dem Schritt davor eingerichtet haben, in Archiv kompakt mit folgende Informationen angelegt:

Benutzername (aus RELion)
Vorname
Nachname (Vollständiger Name aus RELion)
Passwort – Initial-Passwort Bitte das Passwort in Archiv kompakt bei erst Anmeldung ändern!
Beschreibung RELion Benutzer

Karte

Admin

Bitte lesen Sie folgende Information und bestätigen mit Ja.

Hinweis

Anschließend geben Sie ein Initial-Passwort ein, das im Moment gültig ist für die Benutzer, die im Archiv kompakt angelegt werden. Bitte beachten Sie die Komplexitätsregel des Archiv kompakt Servers.

Passwort

Wichtig

Benutzer informieren über die Zugangsdaten. Das Passwort muss nach erst Anmeldung in Archiv kompakt geändert werden von den jeweiliger Benutzer.

Zum Schluss berechtigen Sie Ihren Benutzern in Archiv kompakt, in dem Sie zu ihn einer Gruppe zuordnen.

Gruppe

Wichtig

RELion gibt vor welcher Benutzer ein Archiv kompakt Benutzer sein darf und seine Berechtigungen. Ein Freier Benutzer, der nur Archiv kompakt Benutzer sein kann, wird nicht mehr unterstützt.

7.8.1.2 - Update RELion ONE bei Companial

Einrichtung Authentifizierung - Scenario 2

Einrichtung der Authentifizierung (OAuth2 als S2S)

Um die Authentifizierung mittels OAuth2 als Server-zu-Server (S2S) einzurichten, ist es erforderlich, dass die Archiv kompakt Microsoft Entra Applikation korrekt in Azure registriert und in RELion aktiviert ist. Dies beinhaltet die Überprüfung und Anpassung der Einstellungen für die RELion Archiv kompakt Connector Extension gemäß der Dokumentation zu Microsoft Entra Archiv kompakt.

Für den Zugriff auf die notwendigen Informationen zur RELion Archiv kompakt Connector Extension in Business Central, nutzen Sie die Suchfunktion, indem Sie auf die Lupe in der rechten oberen Ecke klicken und Erweiterungsverwaltung eingeben. Wählen Sie aus der Liste die RELion Archiv kompakt Connector aus. Vergrößern Sie die Seite, um alle Informationen einsehen zu können, und notieren Sie sich die App-ID sowie den Namen der Applikation. Diese Informationen sind für die weitere Konfiguration und Nutzung der S2S-Authentifizierung essentiell.

Wie die Archiv kompakt Entra Application einzurichten ist, finden Sie hier: Einrichtung Entra-ID

Mit der Installation des neuen RELion Archiv kompakt Connector sind zwei Berechtigungssätze ausgeliefert:

  • RELAAK Basic
  • RELAAK Extended

Schritt 1 – Archiv kompakt Entra Application vorbereiten

Die Integration von Berechtigungssätzen wie RELAAK Basic und RELAAK Extended ist entscheidend für die Funktionalität und Sicherheit der Archiv kompakt Applikation innerhalb von RELion. Diese Berechtigungssätze ermöglichen es den Nutzern, auf die erforderlichen Module und Funktionen zuzugreifen, während gleichzeitig die Integrität und der Schutz sensibler Daten gewährleistet werden.

Bitte hinterlegen Sie diese neuen Berechtigungssätzen in Ihrem Archiv kompakt Entra Application entweder manuell ein oder per aktivieren/deaktivieren des Schalters Aktiviert auf der RELion Dokument Einrichtung Seite.

Für die manuelle Einrichtung öffnen Sie über die Suche die Funktion Entra. Wählen Sie aus der Liste die Microsoft Entra Anwendungen aus, dann auf die Zeile Archiv kompakt und klicken auf bearbeiten. Hier Können Sie in den Berechtigungssätzen die zwei neue Berechtigungssätze RELAAK Basic und RELAAK Extended hinzufügen.

Archiv

Bei der Automatisierung öffnen Sie über die Suche RE Dok Einrichtung. Wählen Sie aus der Liste die RELion Dokument Einrichtung aus, anschließend klicken Sie auf den Schalter Aktiviert um zu deaktivieren bzw. aktivieren der Archivierung. Bei dieser Aktion werden beide Berechtigungssätze bei der Archiv kompakt Entra Applikation automatisch hinterlegt.

Archiv

Benutzername aus der Archiv kompakt Entra Application in Archiv kompakt Manager hinterlegen

Bitte öffnen Sie wieder die Entra Application Seite und kopieren in die Zwischenablage den Benutzername.

Benutzername

Öffnen Sie den Archiv kompakt Manager und wählen im Menüband Benutzer aus, dann klicken Sie auf Neue Benutzer.

NeuerBenutzer

Fügen Sie den Benutzernamen aus der Zwischenablage ein.

Suche

Setzen Sie den Haken bei Administrator ordnen Sie die administrative Berechtigungsgruppe zu.

Schritt 2 – RELion Benutzer in in Archiv Kompakt umbenennen und den RELAAK Basic Berechtigungssatz hinterlegen

Bitte gehen Sie wie folgt vor:

  • Wählen Sie über die Suchfunktion RELion Dokument Einrichtung und öffnen die Seite.

Einrichtung

  • Wählen Sie im Menüband Aktionen die Funktion Benutzer Upgrade und Synchronisiere RELion Benutzer.

Synchronisiere

Folgend wird allem Benutzern aus der Tabelle Benutzerzuordnung den Berechtigungssatz (RelAAK Basic) hinterlegt und anschließend wird der Archiv kompakt Benutzername in RELion Benutzername umbenannt. Alle anderen Informationen bleiben unverändert in Archiv kompakt.

Nachdem diesen Schritt erfolgreich abgeschlossen wurde, können Sie sich im Archiv kompakt Client bzw. Manager mit dem RELion Benutzername anmelden und die Tabelle Benutzerzuordnung in RELion leeren.

Dazu gehen Sie wie folgt vor:

  • Wählen Sie über die Suchfunktion RELion Dokument Einrichtung und öffnen die Seite.

Anzahl

  • Klicken Sie auf die Anzahl im Feld Benutzerzuordnung und es öffnet sich die Seite Archiv kompakt Benutzerzuordnung.

Benutzer

  • Wählen Sie den ersten Benutzer bzw. erste Zeile aus und klicken auf die drei Punkte um weitere Zeilen auszuwählen. Nachdem alle Zeilen markiert worden sind, klicken Sie auf den Button Löschen. Dadurch werden alle Datensätze in der Tabelle Benutzerzuordnung gelöscht.

Löschen

Wichtig

RELion gibt vor welcher Benutzer ein Archiv kompakt Benutzer sein darf und seine Berechtigungen. Ein Freier Benutzer, der nur Archiv kompakt Benutzer sein kann, wird nicht mehr unterstützt.

7.8.1.3 - Migration zu Saas

Einrichtung Authentifizierung - Scenario 3

Einrichtung der Authentifizierung (OAuth2 als S2S)

Um die Authentifizierung mittels OAuth2 als Server-zu-Server (S2S) einzurichten, ist es erforderlich, dass die Archiv kompakt Microsoft Entra Applikation korrekt in Azure registriert und in RELion aktiviert ist. Dies beinhaltet die Überprüfung und Anpassung der Einstellungen für die RELion Archiv kompakt Connector Extension gemäß der Dokumentation zu Microsoft Entra Archiv kompakt.

Für den Zugriff auf die notwendigen Informationen zur RELion Archiv kompakt Connector Extension in Business Central, nutzen Sie die Suchfunktion, indem Sie auf die Lupe in der rechten oberen Ecke klicken und Erweiterungsverwaltung eingeben. Wählen Sie aus der Liste die RELion Archiv kompakt Connector aus. Vergrößern Sie die Seite, um alle Informationen einsehen zu können, und notieren Sie sich die App-ID sowie den Namen der Applikation. Diese Informationen sind für die weitere Konfiguration und Nutzung der S2S-Authentifizierung essentiell.

Wie die Archiv kompakt Entra Application einzurichten ist, finden Sie hier: Einrichtung Entra-ID

Mit der Installation des neuen RELion Archiv kompakt Connector sind zwei Berechtigungssätze ausgeliefert:

  • RELAAK Basic
  • RELAAK Extended

Schritt 1 – Archiv kompakt Entra Application vorbereiten

Die Integration von Berechtigungssätzen wie RELAAK Basic und RELAAK Extended ist entscheidend für die Funktionalität und Sicherheit der Archiv kompakt Applikation innerhalb von RELion. Diese Berechtigungssätze ermöglichen es den Nutzern, auf die erforderlichen Module und Funktionen zuzugreifen, während gleichzeitig die Integrität und der Schutz sensibler Daten gewährleistet werden.

Bitte hinterlegen Sie diese neuen Berechtigungssätzen in Ihrem Archiv kompakt Entra Application entweder manuell ein oder per aktivieren/deaktivieren des Schalters Aktiviert auf der RELion Dokument Einrichtung Seite.

Für die manuelle Einrichtung öffnen Sie über die Suche die Funktion Entra. Wählen Sie aus der Liste die Microsoft Entra Anwendungen aus, dann auf die Zeile Archiv kompakt und klicken auf bearbeiten. Hier Können Sie in den Berechtigungssätzen die zwei neue Berechtigungssätze RELAAK Basic und RELAAK Extended hinzufügen.

Archiv

Bei der Automatisierung öffnen Sie über die Suche RE Dok Einrichtung. Wählen Sie aus der Liste die RELion Dokument Einrichtung aus, anschließend klicken Sie auf den Schalter Aktiviert um zu deaktivieren bzw. aktivieren der Archivierung. Bei dieser Aktion werden beide Berechtigungssätze bei der Archiv kompakt Entra Applikation automatisch hinterlegt.

Archiv

Benutzername aus der Archiv kompakt Entra Application in Archiv kompakt Manager hinterlegen

Bitte öffnen Sie wieder die Entra Application Seite und kopieren in die Zwischenablage den Benutzername.

Benutzername

Öffnen Sie den Archiv kompakt Manager und wählen im Menüband Benutzer aus, dann klicken Sie auf Neue Benutzer.

NeuerBenutzer

Fügen Sie den Benutzernamen aus der Zwischenablage ein.

Suche

Setzen Sie den Haken bei Administrator ordnen Sie die administrative Berechtigungsgruppe zu.

Schritt 2 – Benutzernamen aus Archiv kompakt nach RELion holen

OnPrem war RELion und Archiv Kompakt in der gleichen Domäne installiert und man hat für die Authentifizierung in den beiden Programmen den Windows – Benutzername mit Domäne verwendet. Z.B. domain\max.mustermann In der Cloud, ist es leider nicht mehr möglich, deswegen wird ein Benutzer Upgrade Prozess gestartet um die RELion Benutzer in Archiv Kompakt zu synchronisieren.

Um den Benutzer Upgrade Prozess zu starten, gehen Sie wie folgt vor:

  • Wählen Sie über die Suchfunktion RELion Dokument Einrichtung und öffnen die Seite.

Einrichtung

  • Wählen Sie im Menüband Aktionen den Aufruf Benutzer Upgrade und Hole Benutzer (Mig2Saas).

Synchronisiere

Folgend werden alle Benutzer (außer admin und Archiv kompakt) aus der Software Archiv kompakt nach RELion in die Tabelle Benutzerzuordnung übernommen, um sie in den nächsten Schritt mit RELion Benutzer mappen zu können.

Bei der Übertragung der Benutzernamen wird nur das Feld ID und der Benutzername befüllt.

Schritt 3 – Archiv Kompakt Benutzernamen mappen zu RELion Benutzernamen

Um die Archiv Kompakt Benutzernamen mit RELion Benutzername mappen zu können, gehen Sie wie folgt vor:

  • Wählen Sie über die Suchfunktion RELion Dokument Einrichtung und öffnen die Seite.

Einrichtung

  • Klicken Sie auf die Anzahl bei der Benutzerzuordnung und öffnen Sie die Seite.

Benutzerzurodnung

Die Seite Archiv kompakt Benutzerzuordnung wird geöffnet.

  • Öffnen Sie die Dropdown Liste und ordnen zu jedem Benutzername einen RELion Benutzername zu. So gehen Sie vor, bis die Liste vollständig verarbeitet ist und die Benutzer gemappt worden sind.

Benutzer

Schritt 4 - RELion Benutzer in Archiv Kompakt umbenennen und den RELAAK Basic Berechtigungssatz hinterlegen

Bitte gehen Sie wie folgt vor:

  • Wählen Sie über die Suchfunktion RELion Dokument Einrichtung und öffnen die Seite.

Einrichtung

  • Wählen Sie im Menüband Aktionen unter Archiv kompakt die Funktion Synchronisiere RELion Benutzer.

Synchronisiere

Darauf folgend wird allen Benutzern aus der Tabelle Benutzerzuordnung den Berechtigungssatz (RelAAK Basic) hinterlegt und anschließend der Archiv kompakt Benutzername in RELion Benutzername umbenannt.

Alle anderen Informationen bleiben unverändert im Archiv kompakt.

Nachdem dieser Schritt erfolgreich abgeschlossen wurde, können Sie sich im Archiv Kompakt Client bzw. Manager mit dem RELion Benutzername anmelden und die Tabelle Benutzerzuordnung in RELion leeren.

Dazu gehen Sie wie folgt vor:

  • Wählen Sie über die Suchfunktion RELion Dokument Einrichtung und öffnen die Seite.

Einrichtung

  • Klicken Sie auf die Anzahl bei der Benutzerzuordnung und öffnen Sie die Seite.

Zuordnung

  • Wählen Sie den ersten Benutzer bzw. erste Zeile aus und klicken auf die drei Punkte um weitere Zeilen auszuwählen. Nachdem alle Zeilen markiert worden sind, klicken Sie auf den Button Löschen. Dadurch werden alle Datensätze in der Tabelle Benutzerzuordnung gelöscht.

Löschen

Wichtig

RELion gibt vor welcher Benutzer ein Archiv kompakt Benutzer sein darf und seine Berechtigungen. Ein Freier Benutzer, der nur Archiv kompakt Benutzer sein kann, wird nicht mehr unterstützt.

7.8.2 - Einrichtung Entra-ID

Registrieren einer Archiv kompakt Anwendung in Microsoft Entra-ID und Verbindung mit AAK.

Azure-Portal

Verwenden Sie das Azure-Portal, um die Aareon Archiv kompakt Anwendung für Business Central bzw. RELion auf Ihrem Microsoft Entra Mandanten zu registrieren. Im Rahmen der Registrierung gewähren Sie den entsprechenden Diensten auch Zugriff auf die Anwendung. Der Zweck der Registrierung besteht darin, sicherzustellen, dass Business Central lokal und die Dienste die Microsoft Entra ID-Details des jeweils anderen kennen.

In den folgenden Schritten wird beschrieben, wie Sie eine neue Anwendung registrieren. Wenn Sie jedoch die Microsoft Entra Authentifizierung verwenden, haben Sie bereits eine registrierte Anwendung für Business Central.

Folgende Schritte müssen ausgeführt werden:

  1. Melden Sie sich beim Azure-Portal an, und registrieren Sie eine Anwendung für Archiv kompakt im Microsoft Entra Mandanten.
  • Befolgen Sie die allgemeinen Richtlinien unter Registrieren Ihrer Anwendung bei Ihrem Microsoft Entra Mandanten. Wenn Sie einem Microsoft Entra Mandanten eine Anwendung hinzufügen, müssen Sie die folgenden Informationen angeben:

    • Name: Geben Sie einen Namen für Ihre lokale Business Central-Lösung an, z. B. Archiv kompakt
    • Unterstützte Kontotypen: Wählen Sie Nur Konten in diesem Organisationsverzeichnis aus
    • Umleitungs-URL: Legen Sie das erste Feld auf Web fest, um eine Webanwendung anzugeben. Geben Sie die URL für Ihren RELion/ Business Central-Browser-Client ein, gefolgt von OAuthLanding.htm, zum Beispiel: https://MyServer/BC230/OAuthLanding.htm oder https://RELion.dynamicstocloud.com/BC230/OAuthLanding.htm.

    Wichtig: Die URL muss mit der URL des Webclients übereinstimmen, wie sie in der Browseradresse des Computers angezeigt wird, an dem Sie arbeiten. Auch wenn die tatsächliche URL beispielsweise lauten könnte, entfernt der Browser normalerweise die Portnummer.

    Anwendung registrieren

    Anwendung registrieren

    • Nach Abschluss des Vorgangs wird im Portal eine Übersicht für die neue Anwendung angezeigt.

    App-Registrierung

  • Kopieren Sie die Anwendungs-ID (Client-ID), der die Anwendung zugewiesen wurde, sowie die von Ihnen angegebene Umleitungs-URL. Sie werden diese Informationen später verwenden.

  1. Erstellen Sie einen geheimen Clientschlüssel für die registrierte Archiv kompakt Anwendung.
  • Befolgen Sie die allgemeinen Richtlinien unter Hinzufügen von Anmeldeinformationen zu Ihrer Webanwendung.

    Anmeldeinformationen

  • Bevor Sie die Seite Zertifikate und Geheimnisse verlassen, kopieren Sie den Wert des Geheimnisses (Secret ID) an einen temporären Speicherort. Auf den Wert kann nicht zugegriffen werden, sobald Sie die Seite verlassen. Sie verwenden diesen Schlüssel später in Ihrem Archiv kompakt Manager.

  1. Erteilen Sie der registrierten Anwendung delegierte Berechtigungen für den Zugriff auf die erforderlichen Dienst-APIs, z. B. API.ReadWrite.all und Automation.ReadWrite.All für Dynamics 365 Business Central und User.Read für Microsoft Graph. Wählen Sie auf der Übersichtsseite der registrierten Anwendung API-Berechtigungen > Berechtigung hinzufügen aus. Verwenden Sie dann den Bereich API-Berechtigungen anfordern, um die API zu suchen und Berechtigungen hinzuzufügen.

    Weitere Informationen finden Sie unter Hinzufügen von Berechtigungen für den Zugriff auf Web-APIs in der Azure-Dokumentation

    Berechtigungen

  2. Konfigurieren Sie die Zustimmung für jede API-Berechtigung gemäß den Richtlinien Ihrer Organisation. Die Zustimmung ist ein Prozess, bei dem Benutzer oder Administratoren einer Anwendung den Zugriff auf eine Ressource autorisieren, z. B. das Profil oder das Postfach eines Benutzers, je nach Dienst. Wenn ein Benutzer zum ersten Mal versucht, sich bei der registrierten App anzumelden, fordert die App die Berechtigung an, und der Benutzer muss zustimmen, um fortzufahren. Als Administrator können Sie im Namen aller Benutzer zustimmen, damit sie dies nicht tun müssen.

    Weitere Informationen finden Sie unter Weitere Informationen zu API-Berechtigungen und Administratoreinwilligung und Einführung in Berechtigungen und Einwilligung.

RELion

Nachdem Sie die Anwendungsregistrierung erstellt haben, besteht die nächste Aufgabe darin, den Business Central-Mandanten für die Verwendung zu konfigurieren.

Sie benötigen die folgenden Informationen zur Anwendungsregistrierung:

  • Umleitungs-URL
  • Anwendungs-ID (Client-ID)
  • geheimer Clientschlüssel

Zudem benötigen Sie Informationen zur RELion Archiv kompakt Connector Extension

  • Wählen Sie in Business Central die Suche (Lupe in der rechten oberen Ecke) aus und geben Sie Erweiterungsverwaltung ein.

  • Aus der Liste RELion Archiv kompakt Connector auswählen.

  • Seite auf die maximale Breite vergrößern um Informationen komplett zu sehen.

  • Notieren Sie sich App-ID und den Name.

    Suche

Schritte:

  1. Wählen Sie in Business Central die Suche (Lupe in der rechten oberen Ecke) aus, geben Sie Microsoft Entra Anwendungen ein und wählen Sie dann den zugehörigen Link aus.

    Suche

  2. Wählen Sie Microsoft Entra Anwendungen aus. Die Seite Microsoft Entra Anwendungen wird geöffnet.

  3. Wählen Sie den Menüpunkt Neu aus.

  4. Geben Sie im Feld Anwendungs-ID die Anwendungs-ID (Client-ID) der Archiv kompakt-Anwendung in Microsoft Entra ID an, die Sie in der vorherigen Aufgabe kopiert haben.

  5. Geben Sie im Feld Beschreibung Archiv kompakt ein.

  6. Geben Sie unter Extension in den Feldern App-ID und App-Name die zuvor notierte Werte des RELion Archiv kompakt Connector ein.

    Wichtig: Unter User Information wird automatisch eine Benutzer ID und einen Benutzername definiert. Den Benutzername wird in Archiv kompakt Manager als Administrator angelegt.

    Suche

  7. In die Berechtigungssätze wählen Sie, bitte den Berechtigungssatz RELAAK Extended aus.

    Suche

Die Archiv Kompakt Anwendung ist nun registriert und bereit, eine Verbindung mit dem Archiv kompakt Server herzustellen.

Archiv kompakt Manager

  1. Bitte melden Sie sich mit Ihren Zugang am Archiv kompakt Manager an.
  2. Wählen Sie den Menüpunkt Systeme aus, danach klicken Sie auf Externe ERP-Systeme.
  3. Geben Sie im Feld Systemkennung RELion ein
  4. Wählen Sie bei Authentifizierungs-Typ OAuth 2.0 Authentifizierung aus.
  5. Geben Sie im Feld Client ID die Archiv kompakt Anwendung-ID aus der Microsoft Entra Anwendungen ein.
  6. Geben Sie im Feld Client Secret den Wert der Secret ID aus Ihrer Microsoft Entra Anwendung Archiv kompakt ein.
  7. Im Feld Authentifizierungs-Service wird folgendem Link eingegeben: https://login.microsoftonline.com/<IhrenEntraMandantID>/oauth2/v2.0/token

Die Mandanten ID für <IhrenEntraMandantID> finden Sie in der Übersicht Ihres Azure Portals.

  1. Für das Feld Daten-Service tragen Sie die ODataV4- URL aus Ihrer RELion Anwendung ein. In der Suche geben Sie Webdienste ein und wählen die Seite aus.

Webdienste

Aus der Liste Webdienste bitte den Link aus der Spalte OData V4-URL kopieren. Hier ist der Port und der Dienstname des OData Service beinhaltet.

Port

  1. Im Feld Scope geben Sie folgenden Standard Link ein: http://api.businesscentral.dynamics.com/.default

    Suche

7.8.3 - Prozessablauf Archiv kompakt

To-Do-Liste vor und nach der Migration von Aareon Archiv kompakt an RELion.

Vor der Migration

Entra ID Registrierung

  1. Registrierung der Anwendung Archiv kompakt in der Entra ID des Kunden.
  2. Anleitung zur Registrierung wird durch Aareon zur Verfügung gestellt.
  3. Benötigte Daten für Aareon:
  • Client ID
  • Client Secret
  • Tennant ID
  • Daten-Service (ODataV4)
  • externe IP-Adresse

AAk-Version

  1. Update von AAk auf neueste Version im Rechenzentrum: Archiv kompakt by Aareon: Aktuelles Update für Inhouse-Kunden
  2. Sofern Sie beim Update Unterstützung benötigen, hilft Ihnen die Projektleitung gerne weiter.
  3. Abrechnung über den Projektvertrag.

Fehlerprotokolle

  1. Bereinigung der Fehlerprotokolle des AAks in RELion.
  2. Die Fehler in der Statustabelle sowie in der Dokument Recherche Tabelle müssen abgearbeitet werden.
  3. Falls Sie eine Beratung benötigen, wenden Sie sich an die Projektleitung.

Prüfung der AAK-Einrichtungen

  1. Wählen Sie in den Archiven bei Vorschläge Archivierung im Drop-down Menü aus externem ERP oder inaktiv aus.
  • aus externem ERP: Die Daten werden aus RELion bezogen
  • inaktiv: Daten werden manuell im AAk eingetragen
  1. Sofern Sie aus externem ERP auswählen, ordnen Sie anschließend das Geschäftsobjekt (Tabelle) und die Attribute (Feld in Tabelle) zu.

Einstellung

  1. Sofern das Feld ObjektNr als Pflichteingabe angegeben wurde, muss dies bei EM ebenfalls der Fall sein. Wenn nur eines dieser Felder eine Pflichtangabe ist, gibt es einen Fehler in RELion.

Objektnr

  1. Die Indizes, welche als Pflichtangabe definiert wurden, müssen in RELion hinterlegt werden. Dafür können Sie in der RELion Dokument Einrichtung die Karte Tabelle aufrufen.

Dokument Einrichtung

Anschließend prüfen Sie, ob die als Pflichtangabe definierten Indizes in RELion hinterlegt sind.

Parameter

Zum Schluss pflegen Sie noch die benötigten Indizes.  

Anmeldung am REST-Service

  1. Der Haken bei Anmeldung am REST-Service muss für die Archivierung ins Rechenzentrum bei allen Nutzern gesetzt sein.

Anwendungsrechte

OCR-Lizenz

  1. Prüfung, ob eine OCR-Lizenz vorhanden ist.
  2. Falls Nein, muss die OCR-Erkennung der AAk-Instanz im Rechenzentrum deaktiviert werden.

Nach der Migration

Geänderte Attribute

Zur Änderung der veränderten Felder zwischen RELion 10 und RELion ONE wurde ein Skript erstellt, welches durch Aareon nach der Migration der AAk-Datenbank/Daten ausgeführt wird.

AAK-Benutzer

Die vorhandenen AAk-Benutzer werden den neuen Benutzern von RELion ONE zugeordnet. In RELion ONE gibt es keine Windows-Authentifizierung, daher müssen die Nutzer zwischen den beiden Systemen (AAk und RELion) verbunden werden. (siehe Migration zu Saas)

Aufgabenwarteschlange

Bitte überprüfen Sie regelmäßig die Aufgabenwarteschlange. Sie kann durch Fehlermeldungen pausiert und anschließend neu gestartet werden.

7.8.4 - Neues Authentifizierungsverfahren

Das neue Authentifizierungsverfahren erhöht die Sicherheit und vereinfacht die Nutzung in Cloud-Szenarien.

Hinweis zur Umstellung des Authentifizierungsverfahrens für Archiv Kompakt

Spätestens bis zum 28.07.2025 muss die aktuelle Version unserer Add-On-App RELion Archiv kompakt Connector v.3.8.0.0 aus dem Microsoft AppSource installiert werden.

Ohne dieses Update ist keine Kommunikation mit dem Archivserver möglich.

Die Anleitung zum neuen Authentifizierungsverfahren ist in der Dokumentation RELion Dokumente.

7.9 - OpenImmo Connector

Erstellung von XML-Datenströmen im Open-Immo-Format 1.2.7

Einführung

RELion bietet über eine entsprechende Aareon Connect-API die Möglichkeit, sich insb. Leerstände im bekannten OpenImmo-Format (Version 1.2.7) abrufen.

  • Die Schnittstelle liefert jeweils für eine angefragte Einheit die betreffenden Informationen als XML-Stream (Details siehe unten).
  • Es wird nicht geprüft, ob die betreffende Einheit bspw. zum Tagesdatum leer steht oder vermietet ist. Zur Abfrage aktueller oder zukünftiger Leerstände bietet Aareon Connect eigene APIs, mit denen bspw. Einheitenverträge entsprechend abgefragt werden können. Dies dient u.a. auch dazu, Einheiten zu identifizieren, die zum Tagesdatum noch vermietet, aber bereits gekündigt sind, um sie in den Vermarktungsprozess aufzunehmen.

Weitere Details zur OpenImmo-Definition entnehmen Sie bitte den Informationen unter http://www.openimmo.de/.

Folgende Tabellen werden angewendet:

Tabelle Beschreibung
RelC OpenImmo Setup (5164951) OpenImmo-Einrichtung
RelC Unit Master Data (5052264) Einheitenstamm
RelC Editor (5052347) Bearbeiter am Objekt
Salesperson/Purchaser (13) Verkäufer/Einkäufer
RelC Unit Allocation (5052260) Einheit Verteilungen
RelC Unit Equipment (5052253) Ausstattungen
RelC Allocation (5052256) Verteilungscodes (global)
RelC Equipment And Key (5052254) Ausstattungscodes (global)
RelC Exploitation Method (5052401) Nutzungsarten (global)
RelC Editor Part (5052350) Bearbeiter-Rollen (global)
RelC Budget Debit Pos. Method (5164151) Plansollstellungsarten (mandantenabhängig)

Standard Felder

Nachfolgend erhalten Sie einen Überblick über die Informationen bzw. Kontexte, welche im Zusammenhang mit OpenImmo relevant sind.

Nr. Bereich Details Bemerkung
1 Übertragung Übertragungsinformationen Hier werden einige „technische“ Daten übertragen.
2 Anbieter Anbieterinformationen Können über Einrichtung festgelegt werden.
3 Objektkategorie Nutzungsart Mapping über Nutzungsarten
Vermarktungsart fest MIETE_PACHT=true
Objektart Mapping über Nutzungsarten
4 Geo Straße, PLZ, Ort Adressdaten Einheit
5 Kontaktperson Ansprechpartner für Einheit Ermitteln über Bearbeiter im Objekt, Kennzeichnen eines Rollencodes als OpenImmo-Rollencode
6 Preise Diverse (z. B. Kaltmiete, Nebenkosten, Heizkosten) Mapping über Plansollstellungsarten
7 Flaechen Flächengrößen (z. B. Wohnfläche, Nutzfläche, Ladenfläche) Mapping über Verteilungscodes
8 Ausstattungen Ausstattungsmerkmale Mapping über Ausstattungscodes
9 Zustand_Angaben Zustandsangaben Teilw. über Mapping Ausstattungscodes

Hinweis

Weitere OpenImmo-Bereiche wie z. B. Freitexte, Bieterverfahren oder Infrastrukturmerkmale werden nicht unterstützt.

Einrichtung und Mappings

In der OpenImmo-Einrichtung können Sie zentral alle notwendigen Einstellungen und Mappings vornehmen. Die Mappings (z. B. Nutzungsarten, Ausstattungen etc.) können Sie auch losgelöst von der Einrichtung vornehmen, wenn Sie bspw. zu einem späteren Zeitpunkt weitere Mappings hinterlegen oder vorhandene Mappings anpassen möchten.

Einrichtung

Übertragung

Die folgenden Übertragungsinformationen werden intern belegt:

Nr. OpenIimmo-Feld RELion-Feld Bemerkung
1 version T5164951.F2 (OpenImmo Version) Version aus OpenImmo-Einrichtung
2 sendersoftware RELion
3 senderversion Version der OpenImmo-Extension
4 timestamp Systemzeit des Abrufs

Wichtig

Weitere Übertragungsinformationen (z. B. regi_id) sind aktuell nicht Bestandteil der Schnittstelle.

Anbieter

Für die Übertragung von Anbieterinformationen stehen Ihnen folgende Felder zur Verfügung:

Nr. OpenIimmo-Feld RELion-Feld Bemerkung
1 anbieternr T5164951.F5164961 (Provider No.) Anbieter Nr. aus OpenImmo-Einrichtung
2 openimmo_anid T5164951.F5164962 (Provider ID) Anbieter ID aus OpenImmo-Einrichtung
3 firma T5164951.F5164963 (Company) Firma aus OpenImmo-Einrichtung
4 lizenzkennung T5164951.F5164964 (License ID) Lizenzkennung aus OpenImmo-Einrichtung

Wichtig

Bitte beachten Sie bei der Eingabe der vorgegebenen Formatierungen und Längen. Die Lizenzkennung hat z. B. eine Mindestlänge von 3 und eine Maximallänge von 8 Zeichen. Die Formatierungen und Längen werden nicht durch RELion geprüft. Auszug aus der OpenImmo-XSD-Datei:

Lizenzkennung

Weitere Anbieterinformationen wie bspw. Impressum oder Anhang sind nicht Bestandteil der Schnittstelle.

Kontaktperson

Mit dem Feld RE Bearbeiter Rollencode legen Sie fest, welcher Bearbeiter als Kontaktperson für die betreffende Einheit ermittelt und geliefert werden soll. Die Kontaktperson dient als Ansprechpartner bspw. für Rückfragen von potenziellen Interessenten im Vermarktungsportal.

Regeln zur Ermittlung des passenden Bearbeiters:

  1. Gibt es im Objekt zum relevanten Rollencode keinen Bearbeiter, wird nichts geliefert.
  2. Gibt es im Objekt zum relevanten Rollencode genau einen Bearbeiter, so wird dieser geliefert.
  3. Gibt es im Objekt zum relevanten Rollencode mehr als einen Bearbeiter, wird der als „Hauptbearbeiter“ gekennzeichnete Bearbeiter geliefert.
  4. Gibt es im Objekt zum relevanten Rollencode mehr als einen Bearbeiter von denen keiner als „Hauptbearbeiter“ gekennzeichnet ist, wird der alphabetisch erste Bearbeiter (gemäß Bearbeitercode) geliefert.
Nr. OpenIimmo-Feld RELion-Feld Bemerkung
1 email_zentrale T5714.F102 (E-Mail) E-Mail aus Zuständigkeitseinheit
2 email_direkt T13.F5052 (E-Mail) E-Mail aus Bearbeiter (Verkäufer/Einkäufer)
3 tel_durchw T13.F5053 (Phone No.) Telefon aus Bearbeiter (Verkäufer/Einkäufer)
4 tel_fax T13.F5052252 (RelC Fax No.) aus Bearbeiter (Verkäufer/Einkäufer)
5 tel_handy T13.F5052262 (RelC Mobile Phone No.) aus Bearbeiter (Verkäufer/Einkäufer)
6 name T13.F2 (Name) aus Bearbeiter (Verkäufer/Einkäufer)

Wichtig

Weitere Kontaktinformationen wie strasse, plz und ort sind nicht Bestandteil der Schnittstelle.

Nutzungsarten

Über das Mapping der Nutzungsarten steuern Sie, welche Informationen im Bereich Objektkategorie geliefert werden. Da OpenImmo verschiedene Immobilientypen (z. B. Wohnung oder Büros/Praxen) unterscheidet, können Sie über die Spalte OpenImmo Objektart aus einer Vielzahl möglicher Werte wählen und den von Ihnen verwendeten Nutzungsarten zuordnen.

Objektart

Hinweis

Hier wurden jeweils eigene Nutzungsartencodes angelegt (und darüber eine Ansicht definiert). Sie sollten Ihre bereits existierenden Nutzungsarten mit einem entsprechenden OpenImmo-Mapping versehen. Für OpenImmo benötigen Sie keine eigenen Nutzungsarten, ebenso wenig müssen Sie für jede verfügbare OpenImmo-Objektart eine RELion-Nutzungsart definieren.

Nr. OpenIimmo-Feld RELion-Feld Bemerkung
1 nutzungsart T5052401.F3 (Exploitation Method Class) Nutzungsartenklasse Wohnraum: WOHNEN; Nutzungsartenklasse Gewerbe: GEWERBE; In allen anderen Fällen: leer
2 vermarktungsart MIETE_PACHT
3 objektart T5052401.F5164960 (OpenImmo Exploit. Method) gemäß Mapping

Wichtig

Weitere Objektkategorieinformationen (insb. die user_defined-Felder) sind nicht Bestandteil der Schnittstelle.

Flächen

Über das Mapping von Verteilungen bzw. Verteilungscodes legen Sie fest, welche Größeninformationen in der OpenImmo-Schnittstelle im Bereich Flaechen übertragen werden sollen.

Wohnfläche

Hinweis

Hier wurden für OpenImmo jeweils eigene Verteilungscodes angelegt (und darüber eine Ansicht definiert). Selbstverständlich können Sie Ihre bereits existierenden Verteilungscodes mit einem entsprechenden OpenImmo-Mapping versehen. Für OpenImmo benötigen Sie keine eigenen Verteilungscodes, ebenso wenig müssen Sie für jede verfügbare OpenImmo-Verteilung einen RELion- Verteilungscode definieren.

Wichtig

Zu einer Einheit können mehrere Verteilungen (mit ggf. unterschiedlichen Größen) hinterlegt werden. Sofern für die verwendeten Verteilungscodes ein Mapping eingetragen ist, werden alle Verteilungen/Größen in der Schnittstelle geliefert. Beispiel: einheit

Code

Die Verteilungen liegen auf dem Zeitstrahl. In der Schnittstelle werden die jeweils zum Zeitpunkt des Abrufs gültigen Werte ermittelt und übergeben.

Ausstattungen

Allgemein

Als Ausstattungen werden alle spezifischen Ausstattungsmerkmale der betreffenden Einheit übergeben, sofern sie in RELion erfasst wurden. Einige Ausstattungen kennen nur ein vorhanden Ja/Nein (z. B. Balkon), andere Merkmale kennen Unterausprägungen, bei denen auch Mehrfachnennungen möglich sind (z. B. Bodenbelag, Teppich, PVC). In jedem Fall wird für jedes Merkmal bzw. Untermerkmal ein entsprechendes OpenImmo-Mapping angeboten.

Ausstattung

Hinweis

Im Screenshot wurden jeweils eigene Ausstattungscodes angelegt (und darüber eine Ansicht definiert). Selbstverständlich können Sie Ihre bereits existierenden Ausstattungscodes mit einem entsprechenden OpenImmo-Mapping versehen. Für OpenImmo müssen Sie keine eigenen Ausstattungscodes definieren, ebenso wenig für jede verfügbare OpenImmo-Ausstattung einen RELion-Ausstattungscode hinterlegen.

Wichtig

Zu einer Einheit können mehrere Ausstattungen hinterlegt werden. Sofern für die verwendeten Ausstattungscodes ein Mapping eingetragen ist, werden alle Ausstattungen in der Schnittstelle geliefert. Beispiel:

Zuordnung

Code

Ausstattungen können in RELion auch auf anderen Ebenen (z. B. Objekt, Gebäude, Hauseingang) zugeordnet werden. Diese werden im Rahmen der OpenImmo-Schnittstelle jedoch nicht beachtet (Ausnahme: Energiepass). Relevante Ausstattungen müssen zwingend auf Einheitenebene zugeordnet werden!

Energiepass

Energiepassdaten werden in Form einer speziellen Ausstattung gespeichert. Um diese zu übertragen, muss der entsprechende Ausstattungscode für OpenImmo markiert werden.

Energiepass

Da Energiepassdaten i.d.R. nicht auf Einheitenebene gepflegt werden, erfolgt die Ermittlung hier – abweichend von den übrigen Ausstattungsmerkmalen – nicht fest auf Einheitenebene sondern hierarchisch von oben nach unten:

  1. Objekt
  2. Gebäude
  3. Hauseingang
  4. Einheit D. h., es wird für die betreffende Einheit zunächst geprüft, ob es auf Objektebene eine Ausstattung mit dem als Energiepass markierten Ausstattungscode gibt. Falls ja, wird diese verwenden. Falls nein, wird die Suche auf Ebene des der Einheit zugeordneten Gebäudes wiederholt. Ist kein Gebäude zugeordnet bzw. auf Gebäudeebene keine entsprechende Ausstattung hinterlegt, wird auf Ebene des Hauseingangs und schließlich – falls auch dort nicht gefunden werden kann – auf Ebene der Einheit selbst gesucht.

Wichtig

Es kann maximal ein Ausstattungscode als OpenImmo-Energiepass markiert werden.

Nr. OpenIimmo-Feld RELion-Feld Bemerkung
1 epart T5052253.F1815 (EI Type) BEDARF bzw. VERBRAUCH
2 gueltig_bis T5052253.F1813 (EI valid until) Energieausweis gültig bis
3 energieverbrauchkennwert T5052253.F1823 (CO2 Emissions) CO2 Emissionen
4 mitwarmwasser T5052253.F1824 (Is Water Heating Included) Energieverbrauch für Warmwasser enthalten
5 endenergiebedarf T5052253.F1816 (Energy Demand) Endenergiebedarf
6 primaerenergietraeger T5052253.F1817 (Energy Source) Energieträger (z. B. Kohle).
7 stromwert T5052253.F1821 (Energy Demand Electricity) Energiebedarf/-verbrauch (Strom)
8 waermewert T5052253.F1822 (Energy Demand Heating) Energiebedarf/-verbrauch (Heizung)
9 wertklasse T5052253.F1818 (Efficiency Class) Energie-Effizienzklasse
10 baujahr T5052253.F1819 (Year of Construction Building) Baujahr des Gebäudes (nur bei Wohngebäuden pflegbar)
11 ausstelldatum T5052253.F1812 (EI Issued at) Energieausweis erstellt am
12 jahrgang T5052264.F64 (Finish Date) in Abh. vom Fertigstellungsdatum (Einheitenstamm): 2008 = vor 1.5.2014, 2014= ab dem 1.5.2014
13 gebaeudeart T5052253.F1820 (Is Residential Building) wohn wenn Schalter Wohngebäude = true (T5052253.F1820), sonst nichtwohn

Zustand

OpenImmo kennt eine Reihe sog. Zustandsinformationen. Für die meisten dieser Informationen gibt es in RELion keine adäquate Entsprechung (bspw. Letzte Modernisierung). Allerdings können die beiden Informationen Zustand und Alter analog zu „echten“ Ausstattungen über spezielle Ausstattungscodes geliefert werden.

Nr. OpenIimmo-Feld RELion-Feld Bemerkung
1 baujahr T5052264.F64 (Finish Date) Jahr wird aus Fertigstellungsdatum (Einheitenstamm) extrahiert
2 zustand_art über Ausstattungsmapping Optionen: Zustand
3 alter über Ausstattungsmapping Optionen: Alter

Wichtig

Weitere Zustandsinformationen sind nicht Bestandteil der Schnittstelle.

Preise

Um für OpenImmo Preisinformationen (insb. Miete, Heiz- und Betriebskosten) liefern zu können, besteht die Möglichkeit, vorhandene oder neue Plansollstellungsarten entsprechend auf OpenImmo-Preise zu mappen.

Preise

Hinweis

Hier wurden jeweils eigene Plansollstellungsarten angelegt (und darüber eine Ansicht definiert). Selbstverständlich können Sie Ihre bereits existierenden Plansollstellungsarten mit einem entsprechenden OpenImmo-Mapping versehen. Sie müssen für OpenImmo keine eigenen Plansollstellungsarten definieren, ebenso wenig für jede verfügbare OpenImmo-Preisinformation eine RELion- Plansollstellungsarten hinterlegen.

Nr. OpenIimmo-Feld RELion-Feld Bemerkung
1 nettokaltmiete Mapping über Plansollstellungsart Nettokaltmiete, ohne Betriebskosten
2 kaltmiete Mapping über Plansollstellungsart Kaltmiete (entspricht Nettokaltmiete mit Betriebs-/Nebenkosten, ohne Heizkosten)
3 warmmiete Mapping über Plansollstellungsart Brutto-Warmmiete
4 nebenkosten Mapping über Plansollstellungsart monatliche Betriebskosten/Nebenkosten, ohne Heizkosten!
5 heizkosten Mapping über Plansollstellungsart monatliche Heizkosten abzgl. Vorauszahlungen
6 mietzuschlaege Mapping über Plansollstellungsart weitere Mietzuschläge

Wichtig

Zu einer Einheit können in RELion beliebig viele Plansollstellungen hinterlegt werden. Sofern für die verwendeten Plansollstellungsarten ein Mapping eingetragen ist, werden diese in der Schnittstelle geliefert. Beispiel:

Plansollstellungsart

Preise

  1. Die Plansollstellungen liegen - wie auch die Verteilungen - auf dem Zeitstrahl. Es werden die jeweils zum Zeitpunkt des Abrufs gültigen Werte ermittelt.
  2. OpenImmo kennt weitere Preise (insb. auch Kaufpreise), die sind jedoch nicht Bestandteil.

Geo

Hier wird die Adresse der betreffenden Einheit übermittelt:

Nr. OpenIimmo-Feld RELion-Feld Bemerkung
1 plz T5052264.F29 (PostCode) Postleitzahl
2 ort T5052264.F13 (City) Ort
3 strasse T5052264.F11 (Address) Straße

Wichtig

Weitere Adressinformationen (wie z. B. Koordinaten, Hausnummer oder Flurstück) sind nicht Bestandteil der Schnittstelle.

8 - Entwicklung und Installation

Installationsanleitungen, Anleitungen zur Entwicklung auf Basis von RELion und Themen rund um die Migration auf RELionONE.

Dieser Abschnitt enthält Installationsanleitungen, Anleitungen zur Entwicklung auf Basis von RELion und Themen rund um die Migration auf RELionONE.

Wichtig

Im Januar 2025 tritt eine Änderung der Serverkonfiguration in Kraft, die Auswirkungen auf die Nutzung der Einstellung ServicesDefaultCompany hat. Um den reibungslosen Betrieb Ihrer APIs sicherzustellen, sind Anpassungen an den Requests erforderlich. Alle Informationen finden Sie in diesem Artikel.

8.1 - ONE Migration

Anleitungen für die Migration auf RELionONE.

Dieser Abschnitt enthält Anleitungen rund um die Migration auf RELionONE.

8.1.1 - Readiness Check

Anleitungen für Aufgaben rund um den Readiness Check

Dieser Abschnitt enthält Anleitungen für Aufgaben rund um die Readiness Check.

8.1.1.1 - Readiness Check Tool

Das Tool unterstützt Sie bei dem Export Ihrer Datenbankinformationen von Ihrer aktuellen RELion Version auf RELion ONE. Eine Schritt-für-Schritt-Anleitung hilft Ihnen bei der Umsetzung.

Installation

Die einzelnen Schritte werden nachfolgend dargestellt.

Installationsschritte

  • Starten Sie die Entwicklungsumgebung (C/SIDE) für Microsoft Dynamics NAV/Business Central.
  • Öffnen Sie die Datenbank, indem das Migrationstool eingespielt werden soll.
  • Öffnen Sie den Object Designer (Menü → Extras)
  • Importieren Sie die fob-Datei (Datei → Import)

Import

  • Wählen Sie im folgenden Fenster Nein, um das Import Worksheet zu öffnen.
  • Prüfen Sie bitte das Feld Action für jedes Objekt. Hier darf normalerweise nur Replace oder Create ausgewählt sein.
  • Sollten Objekte nicht diese Action ausgewählt haben, könnte die Version im Konflikt mit anderen Programmteilen stehen.

Bitte melden Sie sich bei unserem Support Aareon RELion

  • Wenn das Objekt in Ordnung ist, wählen Sie OK.  

Ausführung

Starten Sie den Client und geben im Suchfeld RunObject ein. Es öffnet sich die Tabelle Objekt ausführen.

Ausführen

Hier bitte den Filter auf Type XMLport und ID 5052251 setzen. Anschließend starten Sie den Vorgang mit der Funktion Ausführen.

Es öffnet sich die Seite One-Migration Analysedaten Export. Ohne die Filter anzuwenden bestätigen Sie mit OK.

Analysedaten

Anschließend erscheint die folgende Meldung. Der Export kann einige Zeit in Anspruch nehmen.

Meldung

Zum Schluss speichern Sie die Datei und versenden sie an RELion-Supportentwicklung@Aareon.com.

Lizenz

Es ist keine Änderung an der Lizenz notwendig.

8.1.1.2 - Readiness Check - archivierte Dokumente

Anleitung für den Readiness Check von archivierten Dokumenten

Prozessschritte zur Migration von Dokumenten, die nach Archiv kompakt archiviert werden, sind hier beschrieben.

8.1.2 - APP-Registrierung

Anleitungen für Aufgaben nach der Migration auf RELionONE.

Dieser Abschnitt enthält Anleitungen rund um die Aufgaben nach der Migration auf RELionONE.

8.1.2.1 - APP-Registrierung

Microsofthilfe Entra-Authentifizierung

Business Central muss vor Ort für die Microsoft Entra-Authentifizierung mit OpenID Connect konfiguriert werden. Einen Anleitung wird von Microsoft zur Verfügung gestellt. https://learn.microsoft.com/en-us/dynamics365/business-central/dev-itpro/administration/automation-apis-using-s2s-authentication#task-1-register-a-microsoft-entra-application-for-authentication-to-business-central

8.1.3 - Migration Vorbereitung

Anleitungen für Aufgaben vor der Migration auf RELion ONE.

Dieser Abschnitt enthält Anleitungen rund um die Aufgaben vor der Migration auf RELion ONE.

8.1.3.1 - Mahntexte Länge

Prüfung und Korrektur der Mahntexte vor der Migration.

Allgemeine Informationen

Die Mahntexte werden als Vor- und Nachtexte an den Mahnstufen verwendet. Die Mahntexte sind standardmäßig 100 Zeichen lang, wurden jedoch in Vorgängerversionen von RELion (11 und niedriger) auf 130 Zeichen erweitert. In RELion One sind die Mahntexte auf ihre standardmäßige Länge von 100 Zeichen beschränkt.

Mahntexte anpassen

Die Mahntexte müssen in RELion One auf maximal 100 Zeichen pro Text-Zeile gekürzt werden. Dabei müssen möglicherweise Umbrüche in neue Zeilen angepasst werden, damit wieder ein passender Gesamt-Text entsteht.

Wir empfehlen grundsätzlich, diese Daten in der Vorgängerversion von RELion One zu überarbeiten, um Probleme zu vermeiden.

  • Mahmethoden öffnen (z.B. über die Suche)
  • Für jede Mahnmethode die Mahnstufen öffnen
  • Für jede Mahnstufe die Vortexte öffnen und die enthaltenen Texte anpassen
  • Für jede Mahnstufe die Nachtexte öffnen und die enthaltenen Texte anpassen

8.1.3.2 - Prüfreport der Feldlängen bei Adressen und Kontakten

Anleitung für das Einspielen des Reports zur automatischen Prüfung der Feldlängen der Adressen/Kontakten vor der Migration auf RELion ONE.

Allgemeine Informationen

In RELion ONE sind einige Standardisierungen notwendig geworden, damit RELion ohne Konflikte mit der Business Central Basis Microsoft Basisanwendung zusammenarbeiten kann. Dazu gehört die Beschränkung der Namensfelder Vorname, Vorname 2 und Nachname auf der Kontaktkarte auf eine maximale Feldlänge von 30 Zeichen.

Es gibt einen Prüfreport, der Ihnen Adressstämme und Kontakte ermittelt, bei denen eine Nacharbeit notwendig wird. Der Report prüft automatisch über alle Mandanten die Adressstämme und Kontakte und zeigt Einträge an, wo eine Nacharbeit empfohlen wird.

Wenn Sie auf diese Nacharbeit verzichten wollen, werden bei Einspielung der aktuellen Version von RELion ONE die Felder automatisch auf 30 Zeichen gekürzt. Dies kann Auswirkungen bei der Anredesteuerung in Ihren Berichten haben.

Wir empfehlen grundsätzlich diese Daten nachzuarbeiten.

Vorname, Vorname 2 und Nachname werden im Adressstamm und Kontakt automatisch auf das Feld Name und Suchbegriff übertragen.

Kontaktkarte

Die Felder werden bei persönlichen Anreden je nach Einrichtung auch direkt verwendet.

Anredeformeln

Hinweis

Oft werden Firmenbezeichnungen in das Feld Nachname geschrieben, dies ist nicht richtig, da Firmen mit dem Anredecode FIRMA versehen werden und die Einzelbestandteile Vorname, Vorname 2 und Nachname keine Rolle spielen.

Einspielen und Starten des Reports in RELion 9 und 10

Öffnen Sie den Objekt Designer, um den Report 5052400 zu importieren. Eine Anleitung zum Import einer Fob-Datei finden Sie hier.

Kontaktkarte

Nach dem Auswählen des Reports 5052400 sollte die Meldung kommen, dass keine Konflikte bestehen, da die Reportnummer 5052400 bisher nicht in RELion verwendet wurde.

Geben Sie im Suchfenster Runo ein und starten Sie RunObject. Filtern Sie ID 5052400 (1), Type Report (2) und starten Sie Ausführen (3). Starten Sie den Bericht mit Vorschau oder Drucken.

Kontaktkarte

Kontaktkarte

Einspielen und Starten des Reports in RELion 11

Kontaktkarte

Kontaktkarte

Einspielen und Starten des Reports in RELion ONE

Der Aufruf in RElion ONE unterscheidet sich vom Aufruf in RELion 11 nur durch die Nummerierung des Servicetools. Wählen Sie bitte im Suchfenster svt36.

Auswertung und Bearbeitung der gefundenen Datensätze

Im ersten Teil des Reports werden Adressstämme und deren verknüpfte Kontakte untersucht.

Kontaktkarte

Korrigieren Sie in diesem Fall direkt auf dem Adressstamm das Feld Vorname, Vorname 2 oder Nachname unter Berücksichtigung der maximalen Länge von 30 Zeichen.

Tipp

In diesem Fall wäre es auch ratsam, das Feld Nachname ganz zu leeren und stattdessen „Finanzamt Stadt Augsburg und Umgebung“ im Feld Name zu platzieren. Ein Finanzamt oder Firmen werden i.d.R. nicht mit einer persönlichen Anrede angeschrieben.

Im zweiten Teil werden Kontakte ohne Adressstamm untersucht.

Kontaktkarte

Korrigieren Sie in diesem Fall direkt auf dem Kontakt im jeweiligen Mandanten das Feld Vorname, Vorname 2 oder Nachname unter Berücksichtigung der maximalen Länge von 30 Zeichen.

Wenn keine Adressstämme oder Kontakte ausgegeben werden, ist die Prüfung erfolgreich und es ist nichts weiter zu tun.

Überarbeitung abgeschlossen

Kontaktkarte

8.1.4 - Migration Nachbearbeitung

Anleitungen für Aufgaben nach der Migration auf RELion ONE.

Dieser Abschnitt enthält Anleitungen rund um die Aufgaben nach der Migration auf RELion ONE.

8.1.4.1 - Migrationsinformation § 35 a EStG

Neue Erfassungsmethode für Werte nach § 35a EStG.

Migration und neue Erfassungsmethode für § 35a EStG

In RELion ONE werden die Werte nach § 35a EStG nicht mehr über Dimensionen gepflegt, sondern können direkt in eigenen Betragsfeldern erfasst, geändert und ausgewertet werden.

Felder

Zur Umstellung des bisherigen Systems auf die neue Vorgehensweise sind folgende Schritte erforderlich:

1. Schieberegler in Objektkonten und Vorlagekonten aktivieren

Im Inforegister Allgemein steht ein neues Feld zur Verfügung. Dieses muss aktiviert werden, damit für das jeweilige Objektkonto Beträge nach § 35a erfasst werden können.

Allgemein

2. Aktualisierungsstapel für Konten verwenden

Es wird empfohlen, den Schieberegler zunächst in den entsprechenden Vorlagekonten zu aktivieren und anschließend die Objektkonten über den Aktualisierungsstapel Objektkonten erstellen/aktualisieren zu aktualisieren.

Stapel

Der Stapel ist über die Menüleiste der Objektvorlagekonten aufrufbar. Es können gezielt einzelne Felder aktualisiert werden, beispielsweise der Schieberegler für § 35a.

3. Migrationsstapel für bestehende Daten ausführen

Führen Sie den Stapel zur Aktualisierung der bestehenden Daten durch.

Paragraph

Report

Mit der Option Nur Konten mit §35a aktiv werden ausschließlich die Objektkonten berücksichtigt, bei denen der Schieberegler auf JA gesetzt ist.

Soll die bisherige Verwendung keine Rolle spielen, setzen Sie bitte alle relevanten Schieberegler auf JA.

Nach Abschluss der Datenaktualisierung ist das Programm bereit für die Nutzung der neuen Vorgehensweise über die Betragsfelder.

8.1.4.2 - Datenduplizierung

Anleitung für das ServiceTool zur Datenduplizierung (Core App Data Duplicate) zur Ausführung nach der Migration auf RELionONE.
Rolle Lizenz
Entwickler Kunde

Installation

Für Migrationen nach dem 31.01.2024 ist die Durchführung des Servicetools nicht mehr notwendig

Das ServiceTool wird als separate App installiert.

Das ServiceTool steht nur intern zur Verfügung und kann von Mitarbeitern im RELion-Extension-Katalog heruntergeladen werden.

Daten duplizieren

Um die Performance auf die neue SQL-Architektur von Business Central zu optimieren, müssen Daten in bestimmten Tabellen dupliziert werden.

Aufruf

  • Bericht „ServiceTool 12 RELion Core App Data Duplicate“ aufrufen

    Bericht

Einstellungen

  • Data to duplicate
    • Auswahl, für welche Tabellen die Funktion ausgeführt werden soll.
  • Commit per Record
    • Angabe der Anzahl an Datensätzen, nach deren Bearbeitung ein Commit ausgeführt werden soll.
    • ACHTUNG: Alle geänderten Datensätze, für die ein Commit ausgeführt wurde, bleiben auch bei einem Abbruch des Berichts erhalten.
    • Je kleiner die Zahl, je länger die Laufzeit.
    • 0 = Nur ein Commit für alle Änderungen
  • Dialog Update per Record
    • Angabe der Anzahl an Datensätzen, nach deren Bearbeitung der Dialog (Anzahl DS usw.) aktualisiert werden soll.
    • Je kleiner die Zahl, je länger die Laufzeit.
    • 0 = kein Update

8.1.4.3 - Debitorenvorlagen prüfen - Vorgabedimensionen

Nach der Migration werden Vorgabedimensionen zurückgesetzt.

Hinweis

Bei der Migration von Debitorenvorlagen werden die Vorgabedimensionen aus technischen Gründen zurückgesetzt. Die Vorgabedimensionen der Debitorenvorlagen müssen nach der Migration überprüft und gegebenenfalls neu angelegt werden.

8.1.4.4 - Geldfluss Neu Erstellen

Nach dem Update wird der Geldfluss neu aufgesetzt und eine Warteschlangenaufgabe neu eingestellt.

Posten Neu Erstellen

Nach dem Update müssen die Obligo- und Geldflussposten initial mit dem Bericht Posten Neu Erstellen gelöscht und wieder neu aufgebaut werden:

Journal

Grund dafür ist, dass es ab Version RELion11 das neue Geldfluss Journal als zentrale Anlaufstelle für alle Geldflussvorgänge gibt. Damit die Journaleinträge korrekt gebildet und die Posten auch dementsprechend richtig diesen Einträgen zugeordnet werden können, ist eine anfängliche Verwendung des Stapels Posten Neu Erstellen unabdingbar.

Planung über die Aufgabenwarteschlange

Ab RELion ONE wurde zudem die Planbarkeit der Stapelverarbeitungen darüber realisiert, dass diese nun über Berichte ausgeführt werden – welche über Senden an… Plan… über die Aufgabenwarteschlangenposten eingeplant werden können:

Geldfluss

Es gibt keinen separaten Bericht für die Planung der Erstellung von Obligo- und Geldflussposten mehr, die Verarbeitung Obligo- und Geldflussposten erstellen entfällt.

Wichtig

Sollten Sie die Buchung des Geldflusses in älteren RELion Versionen über wiederkehrende Aufgabenwarteschlangenposten realisiert haben, sind diese nun nicht mehr verwendbar! Löschen Sie diese Posten und erstellen Sie erneut einen Aufgabenwarteschlangeposten mit den neuen Berichten.

Weitere Informationen sind in der Dokumentation Geldflussdarstellung enthalten.

8.1.4.5 - Kredit Manager Einrichtung

Nach dem Update muss die Einrichtung manuell ergänzt werden.

Die Einrichtung des Kreditmanager-Moduls wurde im Vergleich zu früheren Versionen geändert und erfordert nun manuelle Ergänzungen.

Weitere Informationen hierzu sind in der Dokumentation enthalten.

Hinweis

Die Aktivierung des Moduls erfolgt nicht automatisch. Es muss geprüft werden, ob die Lizenz für den Kredit Manager aktiv ist.

8.1.4.6 - Objektsachbearbeiter in der Schadensmeldung

Rollencode muss in der Instandhaltung Einrichtung zugewiesen sein.

Hinweis

Wenn das Modul Instandhaltung eingesetzt wird, müssen die Instandhaltungssachbearbeiter & Rollen verknüpft werden.

Nähere Informationen sind in der Dokumentation Instandhaltung enthalten.

8.1.4.7 - RE Steuer Einrichtung

Pflichtfelder im Inforegister Vorsteuer Teilabzug

Hinweis

In der RE Steuer Einrichtung im Inforegister Vorsteuer Teilabzug müssen die folgenden Felder befüllt sein:

  • MwSt.-GBGR VSt. Teilabzug
  • MwSt.-GBGR unreal. VSt. Teilabzug

Weitere Informationen hierzu sind in der Dokumentation Nicht anrechenbare Vorsteuer Teilabzug enthalten.

8.1.4.8 - Sollstellungsdifferenzberechnung

Anleitung zur Eintragung des Feldes “Sollstellung ab”
Rolle Lizenz
Kunde Kunde

Allgemeine Informationen

Der Bericht Sollstellungsdifferenzberechnung wurde in RELion 11 eingeführt und muss bei Migrationen von Versionen kleiner RELion 11 durchgeführt werden. Dies ist in der Dokumentation zur Sollstellungsdifferenzberechnung nachzulesen.

Hinweis

Wenn bereits Buchungen vorhanden sind, darf der einmal gesetzte Wert im Feld Sollstellung ab nie wieder geändert werden. RELion Sollstellung ab bedeutet nicht, dass ab diesem Datum die erste Sollstellung in RELion ONE gebucht werden soll, sondern, das bis zu diesem Datum rückwirkende Sollstellungsdifferenzen automatisch gebucht werden. Alle früheren Sollstellungsdifferenzen müssen manuell gebucht werden. Bitte den Wert mit Vorsicht auswählen.

8.1.4.9 - Zahlungsverkehr Einrichtung

Automatische Rücklastschrifterkennung.

Hinweis zur Erkennung von Rücklastschriften

Damit Rücklastschriften beim Einlesen von Kontoauszügen automatisch erkannt und richtig zugeordnet werden, sind einige Einstellungen erforderlich.

1. Lastschrift End‑to‑End ID prüfen

In der Zahlungsverkehr Einrichtung muss das Feld Lastschrift End‑To‑End ID korrekt befüllt sein.

  • Das Feld muss mindestens %1 enthalten. Dadurch erzeugt das System eine eindeutige Kennung für jede Zahlung. %1 steht für die Zahlungsvorgangsnummer.
  • Optional kann zusätzlich %2 ergänzt werden, wenn die Vertragsnummer ebenfalls in der End‑to‑End‑ID enthalten sein soll.

2. Prüfung der Kontoauszugs‑Aufteilung aktivieren

Aktivieren Sie außerdem die Option Prüfung Aufteilung Kontoauszug. Nur wenn diese Prüfung eingeschaltet ist, kann das System:

  • fehlerhafte oder mehrfache Aufteilungen von Kontoauszügen automatisch erkennen und
  • entsprechende Hinweise im Aktionsprotokoll festhalten.

EndtoEnd

Nur mit dieser aktivierten Prüfung kann das System fehlerhafte oder mehrfache Aufteilungen von Kontoauszügen automatisch erkennen und die entsprechenden Unstimmigkeiten im Aktionsprotokoll dokumentieren.

8.1.4.10 - ZE am Bankkonto

Mit dem Update dürfen Bankkonten ohne ZE nicht mehr existieren (Ausnahme SEV Sammelbankkonto), da sonst eine Buchung nicht mehr möglich ist.
Rolle Lizenz
Kunde Kunde

Korrekturlauf

Durchführung

  • Konvertierungsreport ID 5163985 aufrufen
  • Dieser Report Zuständigkeitseinheit am Bankkonto muss zum Update berücksichtigt werden. Er ist zu finden unter Objekt ausführen, da er nur einmalig gestartet werden muss.

Erklärung

Mit dem Update dürfen Bankkonten ohne ZE nicht mehr existieren (Ausnahme: SEV Sammelbankkonto), da sonst eine Buchung nicht mehr möglich ist.

Dieser Report muss nur einmal in der Datenbank gestartet werden und prüft nacheinander alle Mandanten. Er druckt in jedem Fall die unklaren Datensätze und die erfolgten Änderungen. Der Report zeigt für jedes Bankkonto die verwendeten Objekte und deren ZE an.

Wird die Aktion auf der Request-Page auf „Vorschau und Aktualisieren“ umgestellt, trägt der Report für alle Bankkonten, die eine eindeutige ZE haben, genau diese im neuen Feld „Zuständigkeitseinheit“ ein.

Sollte es Banken geben, deren Buchungen verschiedene ZEs enthalten, so kann eine solche automatische Zuordnung natürlich nicht stattfinden, diese werden aber in der Vorschau auch angezeigt. Hier müssen dann manuelle Maßnahmen durchgeführt werden. In den Objektbanken können verwendete Konten per „Enddatum“ für das Objekt beendet werden (zuvor muss ein anderes Konto als Objektbank festgelegt werden). Mit „+Neu“ können neue Konten für das Objekt bestimmt werden, denen dann ein Bankkonto hinterlegt wird. Es müssen dann neue Bankkonten angelegt werden, welche eine 1:1 Zuordnung zu einer ZE möglich machen und diese am Objekt hinterlegt werden.

8.1.4.11 - ZE am Darlehen

Mit dem Update dürfen Darlehen ohne ZE nicht mehr existieren.
Rolle Lizenz
Kunde Kunde

Korrekturlauf

Durchführung

  • Konvertierungsreport ID 5052383 aufrufen
  • Dieser Report Zuständigkeitseinheit im Darlehen eintragen muss zum Update berücksichtigt werden, wenn das Darlehensmodul aktiv ist. Er ist zu finden unter Objekt ausführen, da er nur einmalig gestartet werden muss.

8.2 - Business Central Cloud Migration

Anleitung für die Migration auf Business Central Cloud

Readiness Check - archivierte Dokumente

Prozessschritte zur Migration von Dokumenten, die nach Archiv kompakt archiviert werden, sind hier beschrieben.

8.3 - Systemanforderungen für Business Central

Informationen über Business Central

Dynamics 365 Business Central erfordert bestimmte Systemanforderungen für Client- und Entwicklungsumgebungen, um Stabilität, Sicherheit und Leistung zu gewährleisten. Dies sichert Kompatibilität mit Microsoft-Diensten sowie zuverlässige Geschäftsprozesse. Die Checkliste gibt einen Überblick über die Systemanforderungen.

Nachfolgend werden Mindestsystemanforderungen für den Business Central-Webclient und der jeweiligen RELion Version aufgeführt.

Version Release Wave Systemvoraussetzungen RELion Version
22 2023 Wave 1 Business Central V22 Ab 12.8
23 2023 Wave 2 Business Central V23 Ab 12.12
24 2024 Wave 1 Business Central V24 Ab 12.17
25 2024 Wave 2 Business Central V25 Ab 12.19
26 2025 Wave 1 Business Central V26 Ab 12.24
27 2025 Wave 2 Business Central V27 Ab 12.28

Für von Microsoft zur Verfügung gestellte Installationen von Dynamics 365 Business Central (BC Online) verwaltet Microsoft die Releases von Business Central. Informieren Sie sich hier über die Major Updates für Business Central Online.

8.3.1 - Hinweise zur Systemkonfiguration

Kompakte Hinweise zur Einrichtung für Client- und Entwicklungs-Systeme inkl. Praxis-Erfahrungen.

Anwendungsbereich

Diese Übersicht deckt Client (Web/Desktop/Mobile/Office-Integration) sowie Entwicklungssysteme (AL-Entwicklung) ab. Server-/Datenbank-Anforderungen sind nicht enthalten.

Informationen für weitere Komponenten (OnPrem, Dataverse/Outlook-Integration, ADCS etc.) finden sich in den von Microsoft veröffentlichten Systemvoraussetzungen.

Client-Anforderungen

Web Client (Browser)

  • Unterstützte Browser (jeweils aktuelle Version):
    • Microsoft Edge
    • Google Chrome (Windows)
    • Mozilla Firefox (Windows)
    • Safari (macOS)
  • Erforderlich: Cookies und JavaScript aktiviert
  • Empfehlung: Stable-Channel des Browsers für bestmögliche Stabilität

Desktop App

  • Nutzt Web-Technologien des Web Clients (gleiche Anforderungen wie oben)
  • Zusätzlich: Business Central Web Server via HTTPS konfiguriert

Mobile App

  • BC Mobile App: aktuelle Version
  • Unterstützte OS: Android & iOS/iPadOS – jeweils die letzten drei Major-Versionen.

Hinweis

Die neuesten Versionen der Apps finden sich im Apple App Store bzw. Google Play.

Microsoft Office-Integration (optional)

  • Excel:
    • „An Excel senden“: Excel 2021, Excel im Web oder Excel Mobile
    • „In Excel bearbeiten“ (Add-In): Office 2021 oder Excel im Web
  • Word: Word 2021 oder neuer, Word im Web oder Word Mobile
  • Outlook-Integration: Details siehe Systemvoraussetzungen

AL-Entwicklung

Betriebssystem

  • Windows Server 2019/2022/2025
  • Windows 11
  • Windows 10 (gemäß Lifecycle)

Notwendige Software

  • Visual Studio Code
  • AL Language Extension für Business Central (VS Code Marketplace)

Hardware

Hinweis

Hierbei handelt es sich um Erfahrungswerte. Abhängig von Größe und Komplexität können die Anforderungen abweichen.

  • CPU:
    • mind. 4 Kerne
  • RAM:
    • 16 GB für reine Entwicklung
    • 16 GB für Entwicklung + lokale Bereitstellung kleiner Extensions (< 1000 Objekte)
    • 32–64 GB für große Extensions (> 1000 Objekte)
  • Speicherplatz:
    • ~500 MB (Tools, ohne Container/Dependencies)

Reports (optional)

  • RDL-Layouts: Report Builder 2019 oder Visual Studio 2019 mit RDLC Designer
  • Word-Layouts: Word 2021 oder neuer

Empfehlungen

Auf Basis der bestehenden RELion ONE Installtionen, haben wir einige Empfehlungen für den Betrieb zusammengestellt.

RAM auf Client-Geräten

  • Mit 8 GB RAM lässt sich der Web Client bei einzelnen Installationen teils nur in einem Tab stabil nutzen
  • mehrere Tabs/parallel geöffnete Apps führten zu Instabilität.
  • Empfehlung: Minimum 8 GB, besser 16 GB (bei paralleler Office-/Browser-Last).

Cookies explizit erlauben

  • Browser-/Add-on-Setups (Tracking-/Script-Blocker) dürfen Cookies und lokale Speicherung nicht blockieren, sonst scheitern Anmeldung, Sitzungen oder Einbettungen.

Firewall / Proxy / Internetzugriff

  • Ausgehender HTTPS-Zugriff auf Microsoft-Dienste muss erlaubt sein (auch in restriktiven Netzen).
  • URL-Allowlisting & keine brechende TLS-Inspection (z. B. für Add-ins/Logins) beachten.

Browser-Härtung & Erweiterungen

  • Pop-up-/Script-Blocker können Login-Flows/Add-ins stören.
  • Es sollte ein sauberes Browser-Profil für BC verwendet werden.

Netzwerkqualität

  • Stabile Latenz und verlässliche Bandbreite sind wichtiger als Peak-Werte.
  • Schwankende VPN-/WLAN-Verbindungen vermeiden.
  • Wenn möglich kabelgebundenes LAN oder hochwertiges WLAN verwenden.

Zeit/Region

  • Systemzeit (NTP) und Zeitzone müssen korrekt gesetzt sein.
  • Größere Abweichungen verursachen Token-/Sitzungsprobleme.

8.4 - Releaseinformation

Releaseinformationen zu den aktuellen Releases

Dieser Abschnitt enthält die neuesten Releaseinformationen für RELion ONE. Vorige Versionen sowie Releaseinformationen < RELion ONE können Sie im Kundenportal auf RELion.de abrufen.

Eine Auflistung der abgekündigten und geänderten Funktionen können Sie hier nachlesen.

8.4.1 - Version 12.31

In der Releaseinformation sind alle Funktionen und Fehler der freigegebenen Build (12.31.73739.0) RELion auf Basis Dynamics Business Central 26 und 27 beschrieben.

Neue und geänderte Funktionen

Buchhaltung

Erste Zeilenbeschreibung eines Belegs in Kopf übernehmen

Ausgangssituation

In den Ein- und Verkaufsbelegen von wird die Beschreibung im Belegkopf mit der Belegart und der Nummer der ungebuchten Rechnung besetzt. Diese Beschreibung kann vom Benutzer überschrieben werden. Beim Buchen wird die Beschreibung in den Posten des Nebenbuchs (Kreditorenposten, Debitorenposten) geschrieben.

Auswirkung

Die standardmäßig besetzte Kopfbeschreibung ist nicht besonders aussagekräftig, da sie nur Werte wiedergibt, die entweder bereits in den Posten sichtbar sind (Belegart) oder im weiteren Verlauf keine Information bieten (ungebuchte Belegnummer).

Anpassung

Um dem Kunden zu ermöglichen, die Kopfbeschreibung mit einem aussagekräftigen Text zu versehen, wurde nun eine Anpassung in RELion vorgenommen. Es gibt nun in der RE Einrichtung den Regler „Beschreibung erste Zeile in Belegkopf“. Ist dieser Regler gesetzt, wird bei Ändern und Verlassen des Beschreibungsfelds in der ersten Zeile automatisch diese Beschreibung in den Belegkopf übertragen.

Rollencenter anpassen UVA AT

Ausgangssituation

Das bisherige Rollencenter für UV AT entsprach nicht den aktuellen Anforderungen.

Auswirkung

Anpassungen verbessern die Übersichtlichkeit und Funktionalität für Anwender.

Anpassung

  • Das Rollencenter wurde überarbeitet und optimiert.
  • Die Funktion wurde von MwSt-Rückgabe in „MwSt-Abläufe“ umbenannt. Der Bericht „MwSt-WEG berechnen“ wurde integriert.
  • 15a-Aufrufe können nun ausgeblendet werden.

Zahlungsschlüssel für Vertrag Ausgleich nutzbar machen

Ausgangssituation

Zahlungsschlüssel werden in RELion auf Vertragsebene den Einheiten und Verträgen zugewiesen. Bei der Anwendung der Schlüssel wurde jedoch geprüft, ob ein Vertrag eine Beziehung zu genau einer Einheit pflegt – sonst wurde keine Verarbeitung vorgenommen.

Auswirkung

Dieses Vorgehen führte dazu, dass bei einem Vertrag, welcher sich auf mehrere Einheiten bezieht, keine Anwendung des Schlüssels erfolgte. Damit wurde nicht die Vertragsnummer in der Buch.-Blattzeile validiert und der nachfolgende Ausgleich konnte die Posten nicht passend zuordnen.

Anpassung

Es existiert in RELion bereits ein vertragsbezogener Ausgleich, der, wenn im Ausgleich Posten verschiedener Einheiten ausgeglichen werden, die ursprüngliche Buch.-Blattzeile aufsplittet in Zeilen der verschiedenen Einheiten (samt passender Teilbeträge) und eine vertragsbezogene Summenzeile mit der Bankzahlung als Gegenbuchung. Um diesen Ausgleich sinnvoll nutzen zu können, muss der Schlüssel den Vertrag zuerst zur Anwendung bringen. Die Bedingung dafür wurde von der Einheitenprüfung dahingehend abgeändert, dass nun überprüft wird, ob alle zugehörigen Einheiten in ein und demselben Objekt liegen. Ist dies der Fall, wird der Vertrag in das Buch.-Blatt validiert.

Betriebskostenabrechnung

Abrechnung berechnen Verdichten der Aktionsprotokollzeilen

Ausgangssituation

Bei umfangreichen Stapelprozessen in Abrechnung und Wirtschaftsplan entstehen zahlreiche Fehler- und Hinweiszeilen in Form von Aktionsprotokollposten. Häufig werden identische Meldungen mehrfach erzeugt, da die Prüfungen an verschiedenen Stellen wiederholt durchlaufen werden.

Auswirkung

Die bisherige Vorgehensweise führte zu:

  • Redundanten Meldungen im Protokoll.
  • Erhöhtem Speicherbedarf.
  • Unübersichtlichen Protokollen und zusätzlichem Aufwand für die Anwender bei der Analyse.

Anpassung

  • Die Meldungen über Aktionsprotokolle wurden überarbeitet, so dass viele gleichartige Meldungen nur noch einmal kommen.
  • Die Änderung verbessert die Lesbarkeit und reduziert die Anzahl der Protokollzeilen erheblich.
  • Es erfolgt keine Änderung an der fachlichen Logik der Berechnung, sondern ausschließlich an der Protokollausgabe.
  • Anwender profitieren von einer besseren Übersicht und Zeitersparnis bei der Fehleranalyse.

BauSecura

Funktionen der extra Seite direkt in Schadensmeldung aufrufbar

Ausgangssituation

Die Erfassung einer BauSecura-Versicherungsmeldung erfolgte bisher über eine separate Seite „BauSecura Vers.-Abwicklung“ in der Schadensmeldungskarte.

Auswirkung

Die bisherige Seite „BauSecura Vers.-Abwicklung“ wurde entfernt. Die Erfassung erfolgt nun direkt in der Schadensmeldungskarte, wodurch der Prozess vereinfacht und zentralisiert wird.

Anpassung

Das Inforegister Weiterberechnung in der Schadensmeldungskarte wurde um den Bereich BauSecura erweitert. Folgende Felder stehen im neuen Bereich zur Verfügung:

  • Bearbeitung durch BauSecura
  • Versicherungsursachenschlüssel
  • Beschreibung
  • Funk-Nummer
  • Selbstbehalt
  • Selbstbehalt gezogen

Verkaufsrechnung bricht bei Buchung ab

Ausgangssituation

In der Seite BauSecura Monitoring können für Schadensmeldungen Verkaufsrechnungen erzeugt werden. Die Verkaufsrechnungen werden automatisch erstellt und direkt gebucht. Kam es während der Buchung zu Fehlern (z. B. fehlende Daten für die E-Beleg-Erstellung), brach der Buchungsprozess ab. Die Verkaufsrechnung blieb in diesem Fall bestehen, obwohl sie nicht gebucht war. Eine manuelle Buchung war erforderlich, obwohl dieser Schritt in diesem Prozess nicht vorgesehen ist.

Auswirkung

Anwender mussten fehlerhafte Daten korrigieren und anschließend die Verkaufsrechnung manuell buchen. Dies führte zu zusätzlichem Aufwand und einem inkonsistenten Prozessablauf. Es bestand die Gefahr von Fehlbuchungen oder unvollständigen Vorgängen.

Anpassung

Der gesamte Prozess wird nun kontrolliert zurückgefahren (Rollback), wenn während der Buchung ein Fehler auftritt. Eine fehlerhaft erstellte Verkaufsrechnung wird vollständig entfernt. Nach der Korrektur der Daten kann der Anwender den Prozess erneut starten. Dadurch wird sichergestellt, dass keine manuelle Buchung mehr erforderlich ist und der Prozess konsistent bleibt.

Zusätzliche Hinweise

Anwender sollten weiterhin prüfen, dass alle Pflichtdaten vor Prozessstart vorhanden sind. Die Anpassung erhöht die Prozesssicherheit und reduziert den manuellen Aufwand.

Monitoring Neue Spalten

Ausgangssituation

Auf der Seite BauSecura Monitoring wurden bisher keine detaillierten Informationen zu den mit einer Schadensmeldung verknüpften Beauftragungen angezeigt. Die Infobox Details enthielt bereits die Anzahl der Beauftragungen, jedoch ohne zusätzliche Summenangabe.

Anpassung

Ergänzung der Tabelle um zwei neue Spalten:

  • Beauftragungen Anzeige der Anzahl der mit der Schadensmeldung verknüpften Beauftragungen.
  • Beauftragungen inkl. MwSt. Anzeige der Auftragssumme der verknüpften Beauftragungen inklusive Mehrwertsteuer.

Interaktive Funktion:

  • Klick auf die Anzahl oder den Betrag:
    • Bei nur einer Beauftragung: direkte Weiterleitung zur Detailansicht.
    • Bei mehreren Beauftragungen: Öffnen einer Liste aller verknüpften Beauftragungen.

Die bestehende Anzeige der Anzahl in der Infobox Details bleibt unverändert und zeigt denselben Wert wie die neue Spalte Beauftragungen. Auch hier führt ein Klick zur entsprechenden Detail- oder Listenansicht.

Auswirkung

  • Verbesserte Transparenz durch zusätzliche Informationen zu Auftragssummen.
  • Schnellere Navigation zu Beauftragungsdetails direkt aus der Monitoring-Ansicht.

Weiterbelastung bei Mehrfachselektion

Ausgangssituation

In der Seite BauSecura Monitoring konnten bisher Verkaufsrechnungen nur für einzelne Schadensmeldungen erzeugt werden. Eine gleichzeitige Verarbeitung mehrerer Schadensmeldungen war nicht möglich.

Auswirkung

Anwender mussten für jede Schadensmeldung den Prozess zur Verkaufsrechnungserstellung separat starten. Dies führte zu erhöhtem Zeitaufwand bei der Bearbeitung mehrerer Schadensmeldungen.

Anpassung

Es ist nun möglich, mehrere Schadensmeldungen in der Seite BauSecura Monitoring zu markieren. Für die markierten Schadensmeldungen können Verkaufsrechnungen in einem Schritt erzeugt werden. Die Funktion erleichtert die Bearbeitung von Schadensmeldungen und reduziert den manuellen Aufwand.

Zusätzliche Hinweise

Anwender sollten sicherstellen, dass alle relevanten Daten vorliegen, bevor der Sammelprozess gestartet wird.

Felder entfernen

Ausgangssituation

Im System waren bisher die Felder Dateinamenvorlage für BauSecura-Datenaustausch sowie E-Mail BauSecura vorhanden. Diese Felder dienten der automatisierten Kommunikation mit BauSecura per E-Mail.

Auswirkung

Die genannten Felder stehen nicht mehr zur Verfügung. Die bisherige Kommunikation über E-Mail wird nicht mehr unterstützt.

Anpassung

  • Die Felder Dateinamenvorlage für BauSecura-Datenaustausch und E-Mail BauSecura wurden entfernt. Die Kommunikation mit BauSecura erfolgt künftig über einen Webservice.

Geldflussdarstellung

Variante Geldfluss bauen und testen

Ausgangssituation

Die Geldflussdarstellung in RELion konnte bisher nur entweder per Nachbuchen ab dem letzten Eintrag fortgesetzt oder vollständig neu erstellt werden.

Auswirkung

Die Aktion Neu Erstellen verlangte eine erhebliche Zeit, da diese das Geldflussjournal und verbundene Posteneinträge löschte und von Anfang an neu aufsetzte.

Anpassung

Um die Erstellung des Geldflusses nach Änderungen komfortabler zu gestalten und die beanspruchte Zeit zu verringern, gibt es auf der Anforderungsseite der Neuerstellung nun die Auswahl „Neuerstellen ab Fibu Journal“. Dort kann ein Fibu Journal ausgewählt werden. Dieses wird dann im Geldfluss Journal gefunden und dieses sowie alle darauf folgenden Einträge samt zugehörigen Posten des Geldflusses gelöscht und dann erneut erstellt. Somit umfasst die Neuerstellung nur einen Teil der Daten und auch nur einen Bruchteil der Zeit.

Mietrechnung

Mietrechnung erstellen Haupt-Objektnr. als Standardfilterfeld

Ausgangssituation

Im Bericht Mietrechnung erstellen war das Feld Haupt-Objektnr. nicht standardmäßig im Filter RE Vertrag enthalten. Anwender konnten dieses Feld bei Bedarf manuell ergänzen.

Anpassung

Das Feld Haupt-Objektnr. wird nun standardmäßig im Filter RE Vertrag angeboten. Eine manuelle Ergänzung ist nicht mehr erforderlich.

Auswirkung

Anwender können direkt auf die Haupt-Objektnummer filtern, ohne zusätzliche Schritte. Die Bedienung des Berichts wird vereinfacht und beschleunigt.

Zusätzliche Hinweise

  • Das Feld ist im Filterbereich sichtbar und kann wie gewohnt in Kombination mit anderen Kriterien genutzt werden.
  • Es sind keine weiteren Konfigurationsmaßnahmen notwendig.

Dauerzahlungen

Posten suchen: Dauerzahlungen richtig filtern

Ausgangssituation

Die Aktion Navigieren in der Menüleiste der Dauerzahlung funktioniert nicht korrekt. Die Bezeichnung Navigieren ist veraltet. Die Funktion selbst zeigt den Eintrag für die Dauerzahlung nicht spezifisch an, sondern alle Dauerzahlungen.

Auswirkung

Die Postensuche ist somit nicht intuitiv und komfortabel für den Anwender möglich, zudem ist die Usability durch die alte Bezeichnung eingeschränkt.

Anpassung

  • Das Navigieren in der Menüleiste der Dauerzahlung wurde entfernt, es existiert nun nur noch im Bereich der Termine, um gebuchte Zeilen suchen zu können.
  • Der Aufruf wurde zu dem nun gültigen „Posten suchen…“ umbenannt.
  • Die Suche selbst zeigt unter dem Link zu Dauerzahlungen nun die Karte der angesprochenen Dauerzahlung an, nicht mehr die allgemeine Liste.

Buchungsgruppen in Vorgabeverteilungen editierbar machen

Ausgangssituation

Die Geschäfts- bzw. Produktbuchungsgruppen waren in den Vorgabeverteilungen der Dauerzahlung bislang nicht editierbar - im Gegensatz zu den MwSt.-Buchungsgruppen.

Auswirkung

Die Werte werden vom Kreditor bzw. Konto vorgegeben und konnten bislang nicht abgeändert werden.

Anpassung

Alle vier Felder der Buchungsgruppen sind nun editierbar. Um Änderungen aus den Vorgaben in die Verteilungen zu übernehmen, müssen diese dann neu generiert werden.

Zahlungsverkehr

Zahlungsschlüssel für Vertrag Ausgleich nutzbar machen

Ausgangssituation

Zahlungsschlüssel werden in RELion auf Vertragsebene den Einheiten und Verträgen zugewiesen. Bei der Anwendung der Schlüssel wurde jedoch geprüft, ob ein Vertrag eine Beziehung zu genau einer Einheit pflegt - sonst wurde keine Verarbeitung vorgenommen.

Auswirkung

Dieses Vorgehen führte dazu, dass bei einem Vertrag, welcher sich auf mehrere Einheiten bezieht, keine Anwendung des Schlüssels erfolgte. Damit wurde nicht die Vertragsnummer in der Buch.-Blattzeile validiert und der nachfolgende Ausgleich konnte die Posten nicht passend zuordnen.

Anpassung

Es existiert in RELion bereits ein vertragsbezogener Ausgleich, der, wenn im Ausgleich Posten verschiedener Einheiten ausgeglichen werden, die ursprüngliche Buch.-Blattzeile aufsplittet in Zeilen der verschiedenen Einheiten (samt passender Teilbeträge) und eine vertragsbezogene Summenzeile mit der Bankzahlung als Gegenbuchung. Um diesen Ausgleich sinnvoll nutzen zu können, muss der Schlüssel den Vertrag zuerst zur Anwendung bringen. Die Bedingung dafür wurde von der Einheitenprüfung dahingehend abgeändert, dass nun überprüft wird, ob alle zugehörigen Einheiten in ein und dem selben Objekt liegen. Ist dies der Fall, wird der Vertrag in das Buch.-Blatt validiert.

Fehlerbehebung

Buchhaltung

Nicht anrechenbare Vorsteuer - Fehler in den Summenzeilen

Ausgangssituation

Die Berechnung der Zwischensumme für ZE und Mehrwertsteuer (MwSt.) war in bestimmten Fällen fehlerhaft. Ursache war, dass beim Wechsel von ZE, Objekt oder MwSt.-Gruppe die relevanten Summen falsch aufaddiert wurden.

Auswirkung

Bei der Erstellung einer „QUOTE“ wurde nur eine MwSt.-Gruppe berücksichtigt. Nach einem Wechsel des Objekts oder der ZE blieben alte Werte bestehen, was zu einer falschen Berechnung der Zwischensumme führte. Summenzeilen im Bericht zeigten inkorrekte Werte:

Anpassung

Die Logik zur Berechnung der Zwischensumme wurde angepasst. Beim Wechsel von ZE, Objekt oder MwSt.-Gruppe erfolgt nun eine korrekte Löschung der Summen. Die Berechnung der Summenzeilen im Bericht wurde korrigiert:

  • Summen werden ausschließlich aus den relevanten Zeilen der aktuellen ZE gebildet.
  • Für Zuständigkeitseinheiten ohne Buchungen wird die Summenzeile mit dem Wert 0 ausgewiesen.

Saldo Sollstellungen wird nicht korrekt berechnet

Ausgangssituation

In der Einheitenvertragsübersicht werden die Werte in den Spalten Saldo Sollstellung und Saldo nicht korrekt berechnet. Die angezeigten Summen stimmen nicht mit den zugrunde liegenden Posten überein. Beim Öffnen der Detailansicht werden nicht die Posten angezeigt, die zu den dargestellten Werten führen.

Auswirkung

Die fehlerhafte Berechnung führt zu falschen Summen in der Übersicht. Dies kann zu Fehlinterpretationen bei der Analyse von Sollstellungen und Salden innerhalb der Einheitenvertragsübersicht führen.

Anpassung

Die Berechnungslogik für die Spalten Saldo Sollstellung und Saldo wurde korrigiert. Die Werte basieren nun auf den tatsächlich relevanten Posten. Zusätzlich wurde die Zuordnung der Detailansicht angepasst, sodass die angezeigten Posten den berechneten Summen entsprechen.

Textzeile Beschreibung offene Posten/ Mahnung

Ausgangssituation

In den Berichten Reg. Mahnung drucken und RE Mahnung wurden die Texte in der Spalte Beschreibung bei längeren Einträgen nicht korrekt dargestellt. Statt eines automatischen Zeilenumbruchs wurden die Texte abgeschnitten.

Auswirkung

Längere Beschreibungen in Mahnreports waren für Endanwender nicht vollständig lesbar. Dies führte zu eingeschränkter Informationsdarstellung in den Mahnungen.

Anpassung

Die Layout-Property für den automatischen Zeilenumbruch wurde in den Berichten Nr. 5052487 und Nr. 5052456 angepasst.

Zusätzliche Hinweise

In beiden Berichten erfolgt die Darstellung nun wie erwartet. Keine weiteren Änderungen an Funktionalität oder Datenstruktur.

Wiederkehrende Buchung - Formel %3/%6 im Text Beschreibung funktioniert nicht

Ausgangssituation

Bei der Buchung von Wiederkehrenden Buchblättern wurden Platzhalter (z. B. %) aus den Verteilungen im Feld Beschreibung nicht mehr korrekt ersetzt. Dadurch erschienen die Beschreibungen unvollständig oder fehlerhaft.

Auswirkung

Die Platzhalter wurden beim Buchen nicht wie erwartet aufgelöst. Dies führte dazu, dass die Buchungstexte nicht die gewünschten Informationen enthielten.

Anpassung

Damit die Platzhalter wieder korrekt übernommen werden, wurde die Verarbeitung im Hintergrund angepasst. Ab sofort werden die Platzhalter automatisch ersetzt, bevor die Buchung abgeschlossen wird. Für Anwender bedeutet das: Die Beschreibungen in den wiederkehrenden Buchungen enthalten wieder die vollständigen Informationen – ohne zusätzliche Schritte oder manuelle Nacharbeit.

Einheiten Susa Datumsfilter funktioniert nicht

Ausgangssituation

Der Bericht Einheiten Susa hat in der Periode stets das Jahr 2025 ausgegeben, unabhängig davon, welches Arbeitsdatum eingestellt oder welche Periode abgefragt wurde.

Auswirkung

Die Auswertungsergebnisse waren fehlerhaft, da die Jahresangabe nicht der gewählten Periode entsprach. Dies führte zu falschen Berichten und potenziellen Fehlentscheidungen auf Basis der Daten.

Anpassung

  • Die Logik zur Ermittlung des Berichtsjahres wurde korrigiert.
  • Das Jahr wird nun dynamisch anhand des eingestellten Arbeitsdatums und der abgefragten Periode berechnet.
  • Die Änderung stellt sicher, dass die Jahresangabe im Bericht konsistent mit den gewählten Parametern ist.

Falscher Vorsteuerbetrag % im 15a Berichtigungsobjektposten nach Funktion Vorsteueranteil % ändern

Ausgangssituation

Bei der Ausführung der Funktion Vorsteueranteil % ändern, die in der nicht anrechenbaren Vorsteuer integriert ist, werden die Objektposten im §15a-Objekt fehlerhaft angepasst. In der Spalte Berechnete nicht anrechenbare VSt. wird der geänderte Prozentsatz geschrieben, anstatt den Betrag basierend auf dem neuen Prozentsatz neu zu berechnen.

Auswirkung

Falsche Werte in der Spalte „Berechnete nicht anrechenbare VSt.“: Statt des berechneten Betrags wird der Prozentsatz eingetragen. In mindestens einem Objekt wurden alle Posten auf den aktuellen Prozentsatz gesetzt, ohne erkennbaren Grund. Bei Ausführung der Funktion wird der Datumfilter an den Sachposten offenbar nicht berücksichtigt. Änderungen am Sachposten führen auch zu Änderungen am zugehörigen Planposten, jedoch nur an einem Planposten (korrektes Verhalten).

Anpassung

Implementierung einer Korrekturfunktion, die sicherstellt:

  • Der Vorsteueranteil % wird korrekt aktualisiert.
  • Die Spalte Berechnete nicht anrechenbare VSt. enthält den neu berechneten Betrag basierend auf dem geänderten Prozentsatz.
  • Prüfung und Berücksichtigung des Datumfilters bei der Anpassung von Sachposten.

Abrechnung Statistik - NaVSt wird als Differenz ausgewiesen

Ausgangssituation

In der Abrechnungsstatistik wurde bei steuerpflichtigen Mietern eine nicht anrechenbare Vorsteuer (NaVSt) angezeigt. Die NaVSt wurde als Differenz aus Umlage ausgewiesen, obwohl für steuerpflichtige Mieter faktisch keine NaVSt entsteht.

Auswirkung

Es entstand ein falscher Steuerbetrag in der Statistikdarstellung und in Folge dessen ein falscher Wert bei der Differenz aus Umlage.

Anpassung

Für steuerpflichtige Mieter wird keine nicht anrechenbare Vorsteuer (NaVSt) mehr ausgewiesen.

Zusätzliche Hinweise

Die Änderung betrifft nur die Statistikdarstellung der Abrechnung; Buchungen und Steuerberechnungen waren nicht betroffen. Bei bestehenden Statistiken empfiehlt sich ein erneutes Zeilen aktualisieren, um die korrekte Darstellung zu sehen.

Wirtschaftsplan

Zuordnung zu umlagefähig und nicht umlagefähigen Kosten funktioniert nicht korrekt

Ausgangssituation

In der Wirtschaftsplan Einzelaufstellung wurden die umlagefähigen und nicht umlagefähigen Kosten nicht richtig gruppiert und getrennt dargestellt. Dadurch stimmten auch die Zwischensummen für die jeweiligen Blöcke nicht.

Auswirkung

Die fehlerhafte Gruppierung führte zu falschen Zwischensummen in den Wirtschaftsplänen.

Anpassung

Dieser Fehler wurde behoben. Bei betroffenen, bereits begonnenen Wirtschaftsplänen müssen die Wirtschaftsplanzeilen noch einmal geöffnet und geprüft werden. Anschließend können Sie die Berechnung und das Belege erzeugen starten.

Zusätzliche Hinweise

Prüfen Sie bestehende Wirtschaftspläne vor der weiteren Verarbeitung.

Bericht Ausschlüsse anwenden deaktivieren

Ausgangssituation

Der alte Bericht Ausschlüsse anwenden war weiterhin verfügbar, obwohl die Funktion nicht mehr unterstützt wird.

Auswirkung

Anwender konnten den Bericht über Tell-Me (Lupe) finden und ausführen, was zu unnötigen Arbeitsschritten und potenziell fehlerhaften Ergebnissen führte.

Anpassung

Der Bericht wurde deaktiviert und ist nicht mehr aufrufbar.

Zusätzliche Hinweise

Die Ausschlussgründe werden automatisch beim Wirtschaftsplan berechnen und Ausnahmen anwenden gesetzt. Dazu werden die gesetzten Optionen im Register „Ausschlussgründe“ auf der Wirtschaftsplankarte ausgewertet.

Abrechnung und WP - lange Kontenbezeichnungen werden abgeschnitten

Ausgangssituation

In der Einzelaufstellung von Abrechnung und Wirtschaftsplan werden lange Kontenbezeichnungen abgeschnitten. Dadurch gehen relevante Informationen für Mieter verloren. Die bisherige Umsetzung berücksichtigt keine dynamischen Textumbrüche, was zu Layoutproblemen führt.

Auswirkung

Fehlende vollständige Kontenbezeichnungen in Ausdrucken und Berichten. Potenziell unvollständige oder missverständliche Informationen für Endanwender. Negative Auswirkung auf Transparenz und Nachvollziehbarkeit der Abrechnung.

Anpassung

Implementierung von Textumbrüchen in den Belegen. Anpassung des internen Zeilenzählers, um Umbrüche korrekt darzustellen.

Zusätzliche Hinweise

Die Anpassung betrifft ausschließlich die Darstellungsebene, nicht die Berechnungslogik. Bei individuellen Layouts kann eine Nachjustierung erforderlich sein.

Ausschlussgrund T0040 Enddatum Reichweite

Ausgangssituation Nach Erstellung des Wirtschaftsplanes wurden neu erzeugte Sollstellungen nicht übernommen oder gebucht. Die Ausschlussgründe T0030 und T0040 wurden nicht wie beschrieben geprüft.

Auswirkung

Es kam zu fehlerhaften Einträgen in den Wirtschaftsplan Summenposten, welche das Übertragen in die neuen Sollstellungszeilen blockierte.

Anpassung

Die Prüfung für die Ausschlussgründe T0030 und T0040 erfolgt nun korrekt auf das Startdatum bzw. Enddatum Reichweite der bisherigen Sollstellung ausgehend vom Sollstellung ab-Datum auf der Wirtschaftsplan Objektkarte. Damit soll auf Überlappungen mit bereits gebuchten bzw. anderweitig geplanten Sollstellungen reagiert werden. Sollten innerhalb des Planungszeitraums bereits Sollstellungszeilen angelegt sein, bzw. Sollstellungs-Buchungen in den Wirtschaftsplanzeitraum hineinreichen (s. Enddatum Reichweite in der Sollstellungszeile), wird automatisch das nächstmögliche Startdatum für die neue Sollstellungszeile ermittelt.

Die Ausschlussgründe dafür sind nur dann notwendig, wenn in diesen Fällen aus dem Wirtschaftsplan keine Anpassung stattfinden soll. Dies wäre z. B. dann der Fall, wenn bereits manuell kalkulierte oder vereinbarte Abschläge nicht durch den Wirtschaftsplan übersteuert werden sollen.

Zusätzliche Hinweise

Bei vorhandenen fehlerhaften Einträgen wird empfohlen, die Berechnung des Wirtschaftsplans und ggf. das Anwenden der Ausnahmen erneut durchzuführen.

Wirtschaftsplan passt die Steuer bei der Verwendung des Multiplikators nicht an

Ausgangssituation

Der Wirtschaftsplan wird aus einer Abrechnung befüllt. Im Wirtschaftsplan unter Wirtschaftsplanzeilen gibt es Konten, die Detailzeilen mit Steuerbetrag enthalten. In den Detailzeilen wir der Multiplikator verändert (z. B. von 1,0 auf 1,2). Nach Ausführung einer Aktualisierungsaktion (Detailzeilen aktualisieren oder Multiplikator anpassen für Abrechnungsart) werden die Zeilen zwar aktualisiert, der Steuerbetrag bleibt jedoch unverändert.

Auswirkung

Durch die fehlende Anpassung des Steuerbetrags entsteht eine fehlerhafte Berechnung. Der Nettobetrag wird korrekt angepasst, der Steuerbetrag nicht, wodurch auch der Bruttobetrag falsch ist. Dies führt zu inkonsistenten Daten und zusätzlichem manuellen Korrekturaufwand für die Anwender.

Anpassung

Bei der Aktualisierung der Wirtschaftsplanzeilen werden bei geänderten Multiplikatoren alle abhängigen Beträge (d.h. auch der Steuerbetrag) neu berechnet.

Adressverwaltung

Erstellen Kontakt nicht möglich, Feldlängen Vorname, Vorname 2, Nachname

Ausgangssituation

In früheren RELion Versionen war es möglich, die Felder Vorname, Vorname 2 und Nachname mit bis zu 50 Zeichen zu füllen. Aufgrund der Vorgaben im Microsoft Business Central Standard müssen diese Felder auf 30 Zeichen begrenzt werden.

Auswirkung

Dies kann Auswirkungen auf vorhandene Daten haben, die Feldinhalte werden auf 30 Zeichen verkürzt. In der Briefanrede werden je nach Anredesteuerung Vorname, Vorname 2 und Nachname direkt verwendet.

Anpassung

Die Feldlängen wurden im Adressstamm an den Standard angeglichen, um Konflikte beim Anlegen von Kontakten zu vermeiden.

Zusätzliche Hinweise

Für die Vorbereitung der Datenmigration aus früheren Versionen wird ein Bericht bereitgestellt, der Kontakte und Adressstämme mit längeren Feldinhalten ermittelt und darstellt, sodass die Daten vor der Migration angepasst werden können.

Synchronisation Name und Name 2 vom Adressstamm auf die ZE funktioniert nicht

Ausgangssituation

  • Eine globale Adresse ist mit einem Kontakt verknüpft. Der Kontakt wiederum ist einer oder mehreren Zuständigkeitseinheiten (ZE) zugeordnet.
  • Werden Stammdaten (z. B. Adresse, Kommunikationsdaten) in der globalen Adresse geändert, werden diese Änderungen korrekt in den zugehörigen Kontaktdaten aktualisiert. Die Daten der verknüpften Zuständigkeitseinheiten bleiben jedoch unverändert.
  • Erfolgen dieselben Änderungen direkt in der Kontaktkarte, werden die zugeordneten ZE korrekt, aber nur in dem aktuellen Mandaten, aktualisiert.

Auswirkung

Es entsteht ein inkonsistentes Datenbild zwischen Kontakt und Zuständigkeitseinheit. Aus Anwendersicht ist das Verhalten nicht nachvollziehbar, da identische Änderungen je nach Einstiegspunkt (globale Adresse vs. Kontaktkarte) zu unterschiedlichen Ergebnissen führen. Dies kann zu:

  • veralteten oder widersprüchlichen Daten in den ZE,
  • zusätzlichem manuellen Pflegeaufwand,
  • und potenziellen Folgefehlern in nachgelagerten Prozessen

führen.

Anpassung

Die Aktualisierung Logik wurde vereinheitlicht. Änderungen an Kontaktdaten, die über eine globale Adresse vorgenommen werden, werden künftig identisch behandelt wie Änderungen über die Kontaktkarte. Gleichzeitig wird die Aktualisierung in beiden Fällen in allen Mandanten mit synchronisierten Adressdaten durchgeführt.

Anzeige der Kontakte, Debitoren und Kreditoren nicht konsistent

Ausgangssituation

Aktionen zum Aufruf von Kontakt , Debitoren oder Kreditorenkarten in einer globalen Adresse waren auch dann verfügbar, wenn noch kein entsprechender Datensatz gespeichert war.

Auswirkung

Dies führte zu falschen Kartenaufrufen und einer irreführenden Benutzerführung sowie einer unverständlichen Verarbeitung.

Anpassung

Die Verfügbarkeit der Aktionen wird am tatsächlichen Datenstatus ausgerichtet. Wenn noch kein entsprechender Datensatz angelegt ist, wird die Aktion inaktiv (grau dargestellt) angezeigt.

Mietanpassung

Indexprotokolle können nicht mehr gelöscht werden, sofern mit Mietanpassungen verknüpft

Ausgangssituation

In früheren Versionen konnten Indexprotokolle unabhängig vom Status der zugehörigen Mietanpassungszeilen gelöscht werden. Dies führte zu Dateninkonsistenzen und Folgefehlern, da unverarbeitete Mietanpassungszeilen entfernt wurden, bevor deren Verarbeitung abgeschlossen war.

Auswirkung

Mit CU12.29 wurde die Löschfunktion eingeschränkt: Indexprotokolle konnten nicht mehr gelöscht werden, wenn zugeordnete Mietanpassungsläufe existierten. Die Prüfung war jedoch zu restriktiv, da auch Fälle blockiert wurden, in denen keine unverarbeiteten Mietanpassungszeilen mehr vorhanden waren.

Anpassung

Die Löschlogik wurde überarbeitet:

  • Indexprotokolle können wieder gelöscht werden, sofern im zugehörigen Mietanpassungslauf keine unverarbeiteten Mietanpassungszeilen existieren.
  • Sobald Mietanpassungszeilen verarbeitet wurden (z. B. durch Erstellung von Sollstellungen oder Plansollstellungen), können die zugehörigen Indexprotokollzeilen ebenfalls gelöscht werden.
  • Solange mindestens eine unverarbeitete Mietanpassungszeile vorhanden ist, bleibt das Löschen des Indexprotokolls oder der Indexprotokollzeilen weiterhin gesperrt.
  • Das Indexprotokoll kann erst gelöscht werden, wenn alle zugehörigen Indexprotokollzeilen frei von Verknüpfungen zu unverarbeiteten Mietanpassungszeilen sind.

Summe MwSt. wird im Bericht Manuelle Mietanpassung nicht korrekt gebildet

Ausgangssituation

Im Bericht Manuelle Mietanpassung wurde die Variable Summe MwSt (neu) (SumOfVATNew) nicht in allen Fällen korrekt berechnet. Es wurden ausschließlich Sollstellungen berücksichtigt, die im Rahmen der Mietanpassung tatsächlich angepasst wurden.

Auswirkung

Die Summe MwSt (neu) war dadurch unvollständig, da nicht angepasste Sollstellungen nicht in die Berechnung einbezogen wurden. Dies führte zu einer fehlerhaften Darstellung der Summe MwSt (neu) im Bericht.

Anpassung

Die Berechnungslogik der Variable Summe MwSt (neu) wurde geändert. Ab sofort werden alle relevanten Sollstellungen berücksichtigt – sowohl die angepassten als auch die nicht angepassten Sollstellungen. Dadurch wird die Summe MwSt (neu) vollständig und korrekt dargestellt.

Fehlerhafte Indexschreiben bei Anpassungen nach Vertragsende

Ausgangssituation

Bei der Erstellung von Indexmietanpassungen wurden fehlerhafte Indexprotokollzeilen erzeugt. Diese führten zu fehlerhaften bzw. unvollständigen Mietanpassungsprotokollzeilen. In der Folge entstanden unvollständige Mietanpassungsschreiben, und die Archivierung dieser Schreiben brach ab.

Auswirkung

Mietanpassungsschreiben konnten nicht korrekt erstellt und archiviert werden. Ursache war die Bildung eines Wirksamkeitsdatums über die Fälligkeitsbedingung (z. B. 1M+LM+1T), das nach dem Vertragsende bzw. Einheitenvertragsende lag.

Beispiel: Bei einer Indexanpassung zum 01.06.2025 wurde ein Wirksamkeitsdatum 01.08.2025 gebildet, obwohl der Vertrag am 31.07.2025 endete.

Anpassung

Es wird nun geprüft, ob das Wirksamkeitsdatum der Anpassung nach dem Vertragsende, Einheitenvertragsende oder Sollstellungsende liegt. Falls das Wirksamkeitsdatum nach einem dieser Enddaten liegt, wird keine Indexmietprotokollzeile gebildet. Dadurch werden fehlerhafte Protokollzeilen und Folgeprobleme bei der Erstellung und Archivierung von Mietanpassungsschreiben vermieden.

Zusätzliche Hinweise

Die Anpassung betrifft ausschließlich Fälle, in denen das Wirksamkeitsdatum über die Fälligkeitsbedingung nach dem Vertrags-/Einheitenvertrags- oder Sollstellungsende liegt. Bestehende Daten werden nicht rückwirkend korrigiert.

Indexschreiben Berichtstextvariablen arbeiten nicht zuverlässig

Ausgangssituation

  • Die Berichtstextvariablen [WIN:SMJ] und [WIN:SMN] wurden im Zusammenhang mit dem Indexmietanpassungsschreiben (R5052279) verwendet.
  • Die Verarbeitung der Variablen erfolgte nur, wenn im Rahmen der Indexmietanpassung eine Nachzahlung anfiel.
  • Ohne Nachzahlung wurden die Variablen nicht berücksichtigt, obwohl sie sich ausschließlich auf das Vorhandensein eines gültigen SEPA-Mandats beziehen und somit unabhängig von Nachzahlungen sind.

Auswirkung

  • In Fällen ohne Nachzahlung fehlten die entsprechenden Textbausteine im Schreiben.
  • Dies führte zu unvollständigen oder fehlerhaften Informationen für den Empfänger.

Anpassung

  • Der Bericht R5052279 wurde korrigiert.
  • Die Variablen [WIN:SMJ] und [WIN:SMN] werden nun unabhängig von einer Nachzahlung verarbeitet.
  • Damit ist sichergestellt, dass die SEPA-Mandatsinformationen in allen relevanten Schreiben korrekt ausgegeben werden.

Attribute

Fehlerhafte Formatierung bei Attributwerten vom Typ Datum (insb. auch bei Projektplanzelen)

Ausgangssituation

Bei Attributwerten vom Typ Datum wurde bisher bei Eingaben, die zwischen den Jahren 1950 und 2049 liegen, intern das Jahrhundert entfernt. Dadurch konnte es zu fehlerhaften Interpretationen und falschen Datumsdarstellungen kommen.

Auswirkung

Die Entfernung des Jahrhunderts führte dazu, dass eingegebene Daten nicht korrekt gespeichert oder angezeigt wurden. Dies konnte insbesondere bei historischen Daten oder zukünftigen Planungen zu Missverständnissen und falschen Berechnungen führen. Insb. war auch das Filtern auf die entsprechenden Variablen erschwert oder unmöglich.

Anpassung

Die interne Verarbeitung von Datumseingaben wurde geändert. Das Jahrhundert wird nun bei allen Eingaben vollständig berücksichtigt, sodass die eingegebenen Jahreszahlen korrekt übernommen und angezeigt werden.

Zusätzliche Hinweise

Bestehende Daten, die bereits ohne Jahrhundert gespeichert wurden, bleiben unverändert und müssen ggf. manuell angepasst werden.

Mietverwaltung

Neuvermietungen - Bericht

Ausgangssituation

Im Bericht Neuvermietungen war die Zeile Anzahl Neuvermietungen nicht mehr vorhanden.

Auswirkung

Der Anwender konnte die Anzahl der Neuvermietungen nicht auf den ersten Blick nachvollziehen. Man hätte nur durch Zählen feststellen können, wie viele Neuvermietungen in den jeweiligen Bereichen stattgefunden haben.

Anpassung

Die Zeile Anzahl Neuvermietungen wurde wieder in den Bericht Neuvermietungen integriert.

Neuvermietung - Staffelmiete wird vom alten Vertrag komplett übernommen

Ausgangssituation

Bei der Neuanlage von Mietverträgen werden auch Sollstellungszeilen für Staffelmieten des Vorgänger Einheitenvertrags übernommen.

Auswirkung

Die Sollstellungszeilen müssen nach einer Neuvermietung manuell geprüft und nachgepflegt werden.

Anpassung

  • Bei der Neuanlage eines Mietvertrags wird abhängig von der Einrichtung entweder:
    • die Plansollstellungszeile oder
    • die Sollstellungszeile

aus dem zuletzt gültigen Einheitenvertrag übernommen.

  • Sollstellungszeilen für Staffelmieten, die im Vorvertrag erstellt wurden, werden nicht übernommen.

Neuvermietungsassistent legt keine Sollstellungen mehr an

Ausgangssituation

Bei der Erstellung von Mietverträgen über den Neuvermietungsassistent wurden die gewählten Sollstellungszeilen nicht in den Mietvertrag übernommen.

Auswirkung

Sollstellungszeilen wurden nicht angelegt, ohne Hinweis darauf. Manuelles Nachpflegen der Sollstellungszeilen notwendig.

Anpassung

Im Neuvermietungsassistent wurde eine Korrektur vorgenommen, sodass die gewählten Sollstellungszeilen wieder in den Mietvertrag übernommen werden.

Mietkaufassistent schlägt fehl, wenn die Mieteinheit ein Leerstand ist

Ausgangssituation

Wird der Mietkaufassistent für eine WEG-Einheit ausgeführt, deren entsprechende Einheit im Mietobjekt ein Leerstand ist, so wird keine Vertragsnummer generiert und der Assistent bricht mit einer Fehlermeldung ab.

Auswirkung Der Vorgang kann nicht ausgeführt werden.

Anpassung

Der Mietkaufassistent wurde überarbeitet. Wird die Aktion Übereignung an Mieter ausgeführt und es handelt sich um einen Leerstand, so erfolgt kein Vorschlag für die Eigentümer Kontaktnr. – alle Felder zum Eigentümer sowie die Debitorennr. bleiben in diesem Fall leer. Das Ergebnis ist nun unabhängig davon, ob die Mieteinheit ein Leerstand ist oder nicht.

Verwalterhonorar

Verwalterhonorar Stapelberechnung - Abbruch wenn Einheit beendet und keine Folgehistorie hat

Ausgangssituation

Bei der Berechnung des Verwalterhonorars haben beendete Einheitenverträge ohne Folgehistorie zum Abbruch des Stapellaufs geführt. Die Berechnungsart Pauschal ignorierte das Vertragsende der Einheit und erstellte die Rechnung bis zum Ende des eingegebenen Abrechnungszeitraums.

Auswirkung

  • Der Stapellauf konnte nicht ohne weiteres durchgeführt werden, weil der Grund des Abbruchs nicht bekannt war.
  • Die Berechnung des Verwalterhonorars mit der Option Pauschal bei beendeten Einheitenverträgen ohne Folgehistorie war fehlerhaft.

Anpassung

Die Stapelberechnung berücksichtigt nun das Vertragsende der Einheit und dass keine Folgehistorie existiert und erstellt auch für diesen Vertrag eine korrekte Rechnung. Die Berechnungsart Pauschal wurde korrigiert: Die Berechnung endet nun zum Vertragsende der Einheit, wenn keine Folgehistorie existiert, unabhängig vom eingegebenen Abrechnungszeitraum.

Verwalterhonorar - gebuchte VK Rechnungen - Feld Objektname verlängern

Ausgangssituation

Im bisherigen Ausdruck, sowohl der gebuchten als auch der ungebuchten Verkaufsrechnung, die aus der Verwalterhonorar Stapelberechnung erzeugt wurde, wurde die Beschreibung der Objektkarte nach 50 Zeichen abgeschnitten.

Auswirkung

Im Ausdruck wurde die Beschreibung nur teilweise angezeigt, wenn sie mehr als 50 Zeichen umfasste.

Anpassung

Der Ausdruck sowohl der ungebuchten als auch der gebuchten Rechnung wurde so angepasst, dass die Beschreibung aus der Objektkarte vollständig angezeigt wird.

Mahnwesen

Darstellung Textzeile Zeilenumbruch in Bericht Debitor OP per Stichtag

Ausgangssituation

Im Bericht Debitor OP per Stichtag (5052681) wurde der Text im Feld Beschreibung bei zu langer Eingabe abgeschnitten. Dadurch war der vollständige Inhalt nicht sichtbar.

Auswirkung

Die abgeschnittene Darstellung führte dazu, dass wichtige Informationen im Feld Beschreibung nicht vollständig angezeigt wurden. Dies konnte die Nachvollziehbarkeit und Interpretation der Daten beeinträchtigen.

Anpassung

Die Programmänderung stellt sicher, dass der gesamte Inhalt des Feldes „Beschreibung“ im Report vollständig angezeigt wird. Ein automatischer Zeilenumbruch wird berücksichtigt, sodass lange Texte korrekt dargestellt werden.

Zusätzliche Hinweise

  • Die Änderung betrifft ausschließlich die Darstellung im Bericht, nicht die Datenhaltung.
  • Es sind keine weiteren Anpassungen in der Bedienung erforderlich.

Mahnung Verhalten bei Registrierung und Archivierung

Ausgangssituation

Bei aktivierter Einrichtung wurde bei der Registrierung von Mahnungen mit Typ = Drucken eine fehlerhafte Verarbeitung festgestellt. Es kam zu einer übermäßigen Anzahl von Druckvorgängen in unmittelbarer Folge. Dasselbe Verhalten trat im Bereich Druck in Registrierung Mahnungen auf, wenn die Option Drucken anstelle von Vorschau gewählt wurde.

Auswirkung

Die übermäßigen Druckvorgänge führten zu einer erheblichen Verzögerung im Prozess. In der Praxis konnte der Abschluss des Vorgangs bis zu 15 Minuten dauern, was für Endanwender nicht akzeptabel ist.

Anpassung

Die Drucklogik in der Registrierung wurde optimiert. Es erfolgt nun eine vereinfachte Verarbeitung, sodass nur die erforderlichen Druckvorgänge ausgeführt werden. Die Performance wurde deutlich verbessert, um Wartezeiten zu minimieren.

Stornierte Mahnungen/Mahnposten werden bei der Anzahl Mahnung mitgezählt

Ausgangssituation

Beim Mahnlauf werden offene Posten in Mahnungen nicht mehr aufgeführt, obwohl die maximal zulässige Anzahl an Mahnungen theoretisch noch nicht erreicht wurde. Ursache ist die bisherige Zählweise innerhalb von RELion: Stornierte Mahnungen und Mahnposten wurden als Mahnungen mitgezählt.

Auswirkung

Durch die fehlerhafte Zählung werden offene Posten nicht erneut gemahnt, obwohl die Mahnlogik dies zulassen sollte. Dies kann zu Verzögerungen im Mahnprozess und zu einer fehlerhaften Darstellung gegenüber Endkunden führen.

Anpassung

Die Zählweise wurde angepasst. Stornierte Mahnungen und Mahnposten werden künftig nicht mehr als Mahnungen berücksichtigt. Damit wird sichergestellt, dass die maximale Anzahl an Mahnungen ausschließlich auf tatsächlich gültige Mahnungen angewendet wird.

Zahlungsverkehr

Zahlschein ignoriert sonstige Sollstellungen

Ausgangssituation

Der Zahlschein verarbeitete in RELion bisher nicht alle Sollstellungen, sondern nur jene mit der Art Miete oder Nebenkosten.

Auswirkung

Aufgrund der gewählten Art der Verarbeitung der Sollstellungen kommt nun gehäuft die Sollstellungsart Sonstiges zum Einsatz. Diese wird aber beim Zahlschein bisher nicht einbezogen. Dementsprechend sind die Werte nicht vollständig korrekt.

Anpassung

Es wurden nun entsprechende Anpassungen vorgenommen, dass auch die Art Sonstiges mit einbezogen wird.

Transaktionen (Bankimport) müssen vor Buchung erneut gestartet werden

Ausgangssituation

Nach dem Übertragen der Kontoumsätze in das Bank Buch.-Blatt wurde dieses automatisch geöffnet. Eine direkte Bearbeitung in Business Central 27 war jedoch nicht möglich.

  • Das Bank Buch.-Blatt konnte weder geändert noch geschlossen werden.
  • Funktionen wie „Abstimmung Bank“ oder die Kontierung in den Zeilen waren blockiert.
  • Um die Bearbeitung fortzusetzen, musste die Page Bank Buch.-Blatt neu aktualisiert werden.

Dies ist ein Fehler in der Laufzeitumgebung von Business Central 27. Das Problem ist Microsoft bekannt, eine Lösung gibt es bisher jedoch nicht.

Auswirkung

Der Arbeitsablauf wurde erheblich beeinträchtigt:

  • Zusätzlicher Zeitaufwand durch Aktualisierung der Page.

Anpassung

Die Programmierung wurde angepasst, um die Steuerung nach dem Übertragen der Kontoumsätze sicherzustellen:

  • Die Abfrage zur automatischen Öffnung des Bankbuch-Blatts erfolgt nun kontrolliert.
  • Nach dem Übertragen wird eine Bestätigung angezeigt, ob das Bank Buch.-Blatt geöffnet werden soll.
  • Nach Bestätigung durch den Benutzer wird das entsprechende Bank Buch.-Blatt geöffnet, sodass es direkt bearbeitet werden kann.

RELion Dokumente

Index hinzufügen: Werte werden nicht in Indexsatz übernommen

Ausgangssituation

Wenn man in den RELion Dokumenten bei der Aktion Index hinzufügen manuell einen neuen Indexsatz hinzugefügt hatte, wurden die geänderten Indizes nicht in den Indexsatz geschrieben.

Auswirkung

Dieser Fehler führt zu Dateninkonsistenz.

Anpassung

Der Fehler wurde korrigiert und die neu ausgewählten Indizes werden nun wieder korrekt in den zweiten Indexsatz geschrieben.

Betriebskostenabrechnung

Fehlermeldung, wenn Abrechnungszeilen geholt werden

Ausgangssituation

  • Am Objekt existiert ein Einheitenvertrag, dem eine MwSt.-Geschäftsbuchungsgruppe zugeordnet ist, für die kein Vorauszahlungskonto in den Objektstammdaten eingerichtet wurde.
  • Dieser Einheitenvertrag ist nicht Bestandteil der Betriebskostenabrechnung und erscheint folglich nicht in der Einheitenliste der Abrechnung (Seite Einheit Abrechnung).
  • Beim Ausführen der Aktion Abrechnungszeilen holen wird eine globale Prüfung der MwSt.-Geschäftsbuchungsgruppen über alle Einheitenverträge des Objekts durchgeführt. Da für die genannte MwSt.-Geschäftsbuchungsgruppe kein Vorauszahlungskonto hinterlegt ist, wird eine Fehlermeldung ausgelöst und die Aktion vollständig abgebrochen.

Auswirkung

Der Abrechnungsvorgang wird unterbrochen, obwohl der fehlerhafte Einheitenvertrag für die gerade laufende Abrechnung nicht relevant ist. Die Prüfung greift somit über den fachlichen Gültigkeitsbereich der Abrechnung hinaus und führt zu:

  • unbegründeten Validierungsfehlern,
  • unnötigen Abbrüchen des Abrechnungsprozesses,
  • erhöhter Analyse und Korrekturarbeit auf Seiten der Fachanwender.

Anpassung

Die Validierungslogik wurde fachlich eingeschränkt. Die Prüfung der MwSt.-Geschäftsbuchungsgruppen erfolgt künftig ausschließlich für Einheitenverträge, die tatsächlich der jeweiligen Abrechnung zugeordnet sind.

Fehler beim Anlegen neuer Abrechnungsvorlagen

Ausgangssituation

Die bisherige Feldprüfung auf die gleichzeitige Eingabe von „E/M“ und „Buchungsmethode“ verhindert das Anlegen eines neuen Datensatzes. Dadurch ist es nicht möglich, die Karte anzulegen.

Auswirkung

Vorhandene Vorlagen können noch genutzt und ggf. geändert werden, neue können nicht angelegt werden.

Anpassung

Die Verarbeitungsprüfung wurde geändert. Die Eingaben werden erst beim Verlassen der Karte geprüft. Dadurch ist es möglich, die Karte zunächst anzulegen und anschließend die Felder nach und nach zu befüllen.

Zusätzliche Hinweise

  • Bei der abschließenden Prüfung beim Verlassen der Karte müssen alle Pflichtfelder korrekt ausgefüllt sein.
  • Die Änderung betrifft ausschließlich die Prüfungslogik, nicht die Pflichtfelddefinition.
  • Es wird empfohlen, die Karte vor dem Verlassen vollständig zu überprüfen, um Fehlermeldungen zu vermeiden.

Abrechnung Anschreiben - Formatierung Kontoinhaber

Ausgangssituation

Im Anschreiben wird der Text für den Kontoinhaber nicht umgebrochen, wodurch der zur Verfügung stehende Platz nicht vollständig genutzt wird.

Auswirkung

Lange Kontoinhaber-Namen werden abgeschnitten, was die Lesbarkeit und Vollständigkeit der Anschreiben beeinträchtigt.

Anpassung

Der Text für den Kontoinhaber wird mehrzeilig umgebrochen, sofern dies aufgrund der Textlänge notwendig ist. Der Text ist linksbündig und nach oben ausgerichtet. Die Korrektur erfolgt im Layout zu Report Anschreiben.

Zusätzliche Hinweise

Ein erneutes Belege erzeugen ist nicht notwendig. Die Änderung ist im Druck mit vorhandenen Daten wirksam.

Heizkostendatenaustausch

Meldung ‚Abrechnungsart ist nicht vorhanden‘ bei Kontensaldo in Abrech.zeilen Gesamt

Ausgangssituation

Beim Ermitteln von Konten und Salden (Aktion Abrechnungszeilen holen) in der Abrechnung kann eine Fehlermeldung auftreten. Ursache dafür sind mehrere eingelesene D Sätze pro Einheit bei der Heizkostenabrechnung, von denen nur bestimmte D Sätze tatsächlich in die Abrechnung übernommen werden. Bei der Aktion Abrechnungszeilen holen wird eine Prüfung der Konten durchgeführt, die jedoch auch weitere D Sätze berücksichtigt. Fehlt ein Konto für eine Kostenart oder sind Konten mit Kostenarten vorhanden, aber nicht vollständig oder nicht abrechnungsrelevant konfiguriert, wird eine Fehlermeldung ausgegeben und die Aktion zum Holen der Konten abgebrochen.

Auswirkung

Abrechnung kann nicht durchgeführt werden.

Anpassung

Prüfungen bei der Aktion Abrechnungszeilen holen:

  • Vorprüfung Objektkonten
  • Hinweis bei unvollständiger Kontoeinrichtung, wenn für eine Heizkostenart:
    • Verwendung oder Abrechnungsart nicht angegeben sind oder
    • die Verteilungsart ungleich „Festbetrag“, „Wasser“ oder „Heizung“ ist.
  • Hinweis, wenn D Sätze Heizkostenarten enthalten, für die kein oder nur ein abrechnungsirrelevantes und unvollständiges Objektkonto existiert.
  • Fehlermeldung, wenn D Sätze Heizkostenarten enthalten, für die ein abrechnungsrelevantes und unvollständiges Objektkonto existiert.

Zusätzliche Hinweise

Objektkonten (mit Heizkostenarten) sollten grundsätzlich vollständig und korrekt gepflegt werden, auch wenn sie aktuell nicht in die Abrechnung übernommen werden.

Instandhaltung

DataSet “Beauftragung” von (R5052651) füllt Variable UnitDescription nicht

Ausgangssituation

Im DataSet des Berichts Beauftragung (R5052651) wurde das Feld Unit_Description (Einheitenbeschreibung) bisher nicht befüllt. Die Einheitenbeschreibung war bereits Bestandteil des Feldes UnitInfo, das zusätzlich die Einheitennummer und die Einheitenhistorie enthält.

Auswirkung

  • Anwender konnten die Einheitenbeschreibung bisher nur über das zusammengesetzte Feld UnitInfo einsehen.
  • Eine separate Ausgabe der reinen Einheitenbeschreibung war nicht möglich.

Anpassung

  • Das Feld Unit_Description wird nun mit der Einheitenbeschreibung belegt, sofern der Beauftragung eine Einheit zugeordnet ist.
  • Das Feld UnitInfo bleibt unverändert und enthält weiterhin Einheitennummer, Einheitenhistorie und Einheitenbeschreibung.

Zusätzliche Hinweise

Für Beauftragungen ohne zugeordnete Einheit bleibt das Feld Unit_Description leer.

WEG Verwaltung

Sonderumlage drucken - Vertragspartner fehlt im Anschriftenfeld/Anrede

Ausgangssituation

Im bisherigen Ausdruck der Sonderumlage wurde der Vertragspartner nicht angezeigt. In der Vorschau der Vertragsadresse war der Vertragspartner bereits sichtbar, jedoch nicht im finalen Ausdruck.

Auswirkung

Endanwender konnten den Vertragspartner im Ausdruck nicht nachvollziehen.

Anpassung

Der Ausdruck der Sonderumlage wurde so angepasst, dass der Vertragspartner nun zusätzlich ausgegeben wird. Die Darstellung erfolgt analog zur Vorschau der Vertragsadresse, um Konsistenz sicherzustellen.

OEV Verwaltung

Vorschau-PDF-Druck bei Buchung nicht vorhanden

Ausgangssituation

Bei der Ausführung der OEV-Abrechnung mit den Optionen Manuelle Auszahlung und Autom. Auszahlung werden aktuell ausschließlich die Einzeldokumente gespeichert. Diese müssen bisher umständlich einzeln geöffnet und gedruckt werden. Ein zusammenfassendes PDF-Dokument, wie es bei der Option Buchen = Nein erzeugt wird, steht nicht zur Verfügung.

Auswirkung

Durch die bisherige Vorgehensweise entsteht ein erhöhter manueller Aufwand für die Endanwender, da für den Ausdruck der Abrechnungsunterlagen jedes Einzeldokument separat geöffnet werden muss. Dies führt zu Zeitverlust und potenziellen Fehlerquellen.

Anpassung

Wird die OEV-Abrechnung mit den Optionen Manuelle Auszahlung oder Autom. Auszahlung ausgeführt, wird zusätzlich ein PDF-Dokument erzeugt. Dieses entspricht dem Dokument, das bei der Option Buchen = Nein erstellt wird. Die Einzeldokumente werden weiterhin gespeichert, jedoch entfällt die Notwendigkeit, diese einzeln zu öffnen und zu drucken.

Stapelverarbeitung Gesamtabbruch durch Hinweis ersetzen

Ausgangssituation

Bei der Vertragsauswahl in der OEV-Abrechnung führte das Vorhandensein von einem oder mehreren Verträgen, die aufgrund des Enddatums Reichweite nicht berücksichtigt werden durften, bisher zum Abbruch des gesamten Vorgangs.

Auswirkung

Der Abrechnungsprozess wurde unterbrochen, sobald solche Verträge erkannt wurden. Dies verhinderte die vollständige Verarbeitung der übrigen gültigen Verträge und erforderte manuelle Nacharbeit.

Anpassung

Die Verarbeitung wird nicht mehr abgebrochen, wenn nicht berücksichtigungsfähige Verträge vorhanden sind. Stattdessen erfolgt die Abrechnung für alle gültigen Verträge. Nach Abschluss des Vorgangs wird ein Hinweis angezeigt, der die nicht bearbeiteten Verträge aufführt.

SEV Verwaltung

Korrektur der Absenderlegitimation in Mahnungen für SEV Objekte

Ausgangssituation Bei der Erstellung von Mahnungen und registrierten Mahnungen für Mieter von SEV-Objekten wurde bisher als Absenderlegitimation die Beschreibung aus der Objektkarte (z. B. „SEV Marconistraße“) verwendet. Eine individuelle Ergänzung des Eigentümernamens ist nicht erfolgt

Auswirkung

Die bisherige Vorgehensweise führte dazu, dass die Absenderlegitimation nicht eindeutig dem Eigentümer zugeordnet werden konnte.

Anpassung

  • Die Programmänderung stellt sicher, dass – bei entsprechender Einrichtung – der Name des Eigentümers als Absenderlegitimation in Mahnungen und registrierten Mahnungen ergänzt wird. Die Beschreibung aus der Objektkarte wird nicht mehr verwendet.
  • Die Anpassung gilt für alle SEV-Objekte, bei denen in RE Einrichtung unter Absenderlegitimation / Miet-Verwaltung “Im Namen des Eigentümers” hinterlegt ist.

Berechtigungssätze

Die Standard Berechtigungssätze stehen als XML zur Verfügung RELion 12.31

Tabelleninformationen Modell

Änderungen im Datenmodell werden in den Tabelleninformationen angezeigt.

Hotfix

Version 31.1

Fehlermeldung beim Buchen von Eingangsrechnungen

Ausgangssituation

Mit dem Update CU12.31 wurde das RELion-Feld Voucher Type in der deutschen Übersetzung als Belegart bezeichnet. In der Tabelle Einkaufszeile existieren jedoch mehrere Felder, die ebenfalls die Bezeichnung Belegart verwenden. Dadurch entstand bei der Verarbeitung projektbezogener Einkaufsrechnungen eine Kollision der übersetzten Feldbezeichnungen.

Auswirkung

  • Beim Buchen projektbezogener Einkaufsrechnungen trat die Fehlermeldung auf: „Die Caption Belegart ist für mehrere Felder in der Tabelle uneindeutig Einkaufszeile.“
  • Der Buchungsprozess konnte in betroffenen Szenarien nicht abgeschlossen werden.
  • Anwender mussten die Verarbeitung abbrechen oder alternative Workarounds nutzen.

Anpassung

  • Die Übersetzung des RELion-Feldes Voucher Type wurde geändert.
  • Die neue Bezeichnung lautet RE Belegart.
  • Durch die eindeutige Benennung werden Kollisionen mit bestehenden Feldern in der Tabelle Einkaufszeile vermieden.

8.4.2 - Version 12.32

In der Releaseinformation sind alle Funktionen und Fehler der freigegebenen Build (12.32.73740.0) RELion auf Basis Dynamics Business Central 26 und 27 beschrieben.

Neue und geänderte Funktionen

Stammdaten

Automatisierte Anlage der Zuständigkeits‑Dimension (DIM ZE)

Ausgangssituation

Die globalen Dimensionen DIM Objekt und DIM ZE spielen eine zentrale Rolle in Auswertungen und Berichten.

Bislang musste die DIM ZE manuell angelegt und dem jeweiligen Objekt zugeordnet werden.
Während die Objekt‑Dimension bereits automatisch zugeordnet wird, war dies für die ZE‑Dimension nicht der Fall. Wird die ZE‑Dimension nicht angelegt oder der Parameter „Gleicher Code“ nicht gesetzt, können fehlerhafte Buchungen und unübersichtliche Konstellationen entstehen.

Auswirkung

Fehlt die ZE‑Dimension oder ist der Parameter Gleicher Code nicht gesetzt, entstehen fehlerhafte Buchungen sowie unübersichtliche Datenstrukturen. Zusätzlich entsteht für Anwender ein regelmäßiger manueller Aufwand für die Pflege der Dimensionen.

Anpassung

Es wurde ein automatisierter Prozess zur Anlage der Zuständigkeits‑Dimension eingeführt.
Die Zuordnung erfolgt nun systemseitig analog zur Objekt‑Dimension.
Dadurch wird der manuelle Aufwand deutlich reduziert und Fehlerquellen werden minimiert.

Mietverwaltung

Sollstellungszeilen aus Wirtschaftsplan und Differenzberechnungslogik

Ausgangssituation

Bei der Erstellung von Sollstellungszeilen aus dem Wirtschaftsplan wurde bislang automatisch die Sollstellungsdifferenzberechnung angestoßen. Da diese Berechnung sehr umfangreich ist und für jede neu erzeugte Zeile erneut durchgeführt wurde, führte dies zu erheblichen Performanceeinbußen, insbesondere bei größeren Wirtschaftsplänen oder umfangreichen Vertragsbeständen.

Auswirkung

Die langen Berechnungszeiten verzögerten den gesamten Erstellungsprozess der Sollstellungszeilen. Dies führte zu Wartezeiten für Anwender und zu einer insgesamt niedrigeren Systemreaktionsgeschwindigkeit während dieser Aktion.

Anpassung

Zur Performanceoptimierung wurde eine neue Funktion implementiert, welche die Sollstellungsdifferenzberechnung während der Erstellung von Sollstellungszeilen aus dem Wirtschaftsplan deaktiviert.

Diese Funktion wird ausschließlich während dieser spezifischen Aktion ausgeführt. Nach Abschluss der Erstellung bzw. in anderen Bereichen steht die Sollstellungsdifferenzberechnung wie gewohnt zur Verfügung.

Wirtschaftsplan

Anpassung Einstellungen für Ausnahmen soll gleich sein

Ausgangssituation

Die Ausschlussgründe Vertragsbeginn in Abrechnungsperiode und Vertragsbeginn in Planungsperiode waren auf der Wirtschaftsplan Objekt Vorlagekarte anders platziert als auf der Wirtschaftsplan Objekt Karte.

Auswirkung

Die unterschiedliche Anordnung führte zu inkonsistenter Bedienung und erschwerter Orientierung.

Anpassung

Beide Einstellungen wurden in die Gruppe Vertrag verschoben, um das Layout an die Objektkarte anzugleichen.

Instandhaltung

Beauftragung archivieren erst beim Buchen

Ausgangssituation

Beim Verwenden der Funktion Beauftragung holen in einer Einkaufsrechnung wurde die zugehörige Beauftragung bereits während des Holvorgangs archiviert, obwohl die Rechnung noch nicht gebucht war.

Auswirkung

Dies führte zu Unklarheiten im Bearbeitungsstatus und konnte zu Fehlern in Dokumentation oder Prüfung führen.

Anpassung

Die Archivierung/Löschung erfolgt nun erst beim Buchen der Einkaufsrechnung, nicht mehr beim Holen.

Zusätzliche Hinweise

Abhängig von der Einrichtung wird die Beauftragung archiviert oder gelöscht.

Beauftragung holen mit Anhängen

Ausgangssituation

Bei der Funktion Beauftragung holen wurden bisher die in der Beauftragung vorhandenen Anhänge nicht automatisch in die Einkaufsrechnung übernommen. Beim Buchen der Einkaufsrechnung standen diese Anhänge somit nicht zur Verfügung und mussten ggf. manuell hinzugefügt werden.

Auswirkung

Die Nutzung der Funktion Beauftragung holen führte bisher zu unvollständigen Attachments in der gebuchten Einkaufsrechnung. Dies konnte zusätzlichen manuellen Aufwand für Anwender verursachen, insbesondere im dokumentations- oder prüfungsrelevanten Kontext.

Anpassung

Beim Buchen einer Einkaufsrechnung, die über die Funktion Beauftragung holen erstellt wurde, werden nun alle in der Beauftragung vorhandenen Anhänge automatisch als Anhänge in die gebuchte Einkaufsrechnung übernommen. Die Anhänge stehen im gebuchten Beleg vollständig und unmittelbar zur Verfügung.

Zusätzliche Hinweise

  • Die Übernahme erfolgt ausschließlich beim Buchen der Einkaufsrechnung, nicht beim initialen Laden der Beauftragung.
  • Bestehende manuelle Anhänge an der Einkaufsrechnung bleiben unverändert erhalten.
  • Die Funktion unterstützt eine konsistente Dokumentation und erleichtert Prüfprozesse.

Kreditorische Verträge

Versorgerverträge - Ansicht Filter erweitern

Ausgangssituation

In der Liste Kreditorische Verträge fehlte eine schnelle Filterfunktion.

Auswirkung

Eine manuelle Suche war notwendig.

Anpassung

Im Menü wurde der Schnellfilter hinzugefügt:

  • Alle anzeigen
  • Aktive
  • Zukünftige
  • Aktive und zukünftige
  • Beendete

Attribute verfügbar machen

Ausgangssituation

Auf der Seite Kreditorische Verträge waren bisher keine Attribute verfügbar.
Weder in der Vertragsübersicht noch in den einzelnen Verträgen existierte eine Möglichkeit, zusätzliche Informationen über Attribute darzustellen oder zu bearbeiten.

Auswirkung

Durch die fehlenden Attribute war eine detaillierte Klassifizierung oder Filterung von Verträgen nicht möglich. Anwender konnten keine zusätzlichen Merkmale hinterlegen, was die Transparenz und die gezielte Suche nach bestimmten Vertragsinformationen einschränkte.

Anpassung

Infobox für Attribute:
Attribute werden als Infobox sowohl in der Vertragsübersicht als auch in den einzelnen Verträgen eingefügt.

Erweiterung der Menüleiste in der Vertragsübersicht:
Folgende Aktionen wurden ergänzt:

  • Attribute bearbeiten
  • Nach Attributen filtern
  • Attribute‑Filter löschen

Weitere Vertragsklassen

Ausgangssituation

In der Auswahlliste Vertragsklasse innerhalb der kreditorischen Vertragsarten stand bislang ausschließlich die Vertragsklasse Versorgervertrag zur Auswahl. Weitere Vertragsklassen für Dienstleistungs‑, Wartungs‑ oder Versicherungsverträge waren nicht verfügbar.

Auswirkung

Obwohl die neuen Vertragsklassen nun in der Auswahlliste angezeigt werden, können diese aktuell noch nicht ausgewählt werden. Die Verarbeitung der genannten Vertragsarten erfolgt weiterhin über die bestehende Funktionalität außerhalb der kreditorischen Verträge.

Anpassung

Neue Klassen:

  • Dienstleistungsvertrag
  • Wartungsvertrag
  • Versicherungsvertrag

Kreditorische Verträge im Menüband

Ausgangssituation

Die kreditorischen Verträge können bislang nur über die Suchfunktion aufgerufen werden.

Auswirkung

  • Umständliche Handhabung für den Anwender
  • Fehlende Menüeinträge

Anpassung

In folgenden Bereichen wurde ein Aufruf für kreditorische Verträge integriert:

  1. Rollencenter Technische Bearbeitung
  2. Rollencenter Objektverwaltung
  3. In allen Rollencentern unter dem Menüpunkt Objektverwalter/Verträge

Rechnungen/Gutschriften im Nachgang mit kreditorischen Vertrag verknüpfen

Ausgangssituation

Im Nachgang können kreditorische Rechnungen oder Gutschriften (z. B. Korrekturbelege) zu einem bereits abgeschlossenen kreditorischen Vertrag eingehen. Bei Versorgerverträgen ist eine Zuordnung über die bestehende Schlussrechnungslogik jedoch nicht möglich.

Es besteht der Bedarf, auch nachträglich eine Verbindung zwischen folgenden Belegarten und einem kreditorischen Vertrag herzustellen:

  • EK‑Rechnung
  • EK‑Gutschrift
  • Gebuchte EK‑Rechnung
  • Gebuchte EK‑Gutschrift

Auswirkung

Durch die fehlende Möglichkeit der nachträglichen Verknüpfung ist die Transparenz im Vertrags- und Rechnungswesen eingeschränkt. Korrekturbelege können nicht eindeutig einem bestehenden Versorgervertrag zugeordnet werden, was insbesondere bei später auftretenden Abweichungen oder Gutschriften zu Nachvollziehbarkeitsproblemen führt.

Anpassung

Alle vier Belegarten wurden um die Aktion Kreditorischen Vertrag verknüpfen erweitert. Bei Aufruf öffnet sich ein Fenster mit den Versorgerverträgen, die denselben Kreditor und dasselbe Objekt beinhalten. Es spielt keine Rolle, ob die Schlussrechnung bereits erfolgt ist. Im Versorgervertrag kann die Verknüpfung über die Infobox geöffnet werden. Die Verknüpfung erfolgt nur zum Vertragskopf und nicht zu einer Vertragszeile.

Dauerzahlung - Felder für Kreditor nicht mehr änderbar

Ausgangssituation

Wird eine Dauerzahlung aus einem kreditorischen Vertrag heraus erstellt, wird auf der Karte Dauerzahlungen automatisch die Vertragsnummer gefüllt. Bisher konnten die Felder Kreditor Nr., Eigentümer/Mieter, Objektnr. und Zuständigkeitseinheit weiterhin manuell geändert werden.

Auswirkung

Eine nachträgliche Änderung dieser Felder konnte zu Inkonsistenzen zwischen Vertrag und Dauerzahlung führen. Prozesssicherheit und Nachvollziehbarkeit waren reduziert.

Anpassung

Wenn eine Dauerzahlung über einen kreditorischen Vertrag erzeugt wurde und somit eine Vertragsnummer enthält, können die Felder Kreditor Nr., Eigentümer/Mieter, Objektnr. und Zuständigkeitseinheit nicht mehr verändert werden.

Damit wird sichergestellt, dass die Daten der Dauerzahlung mit den im Vertrag hinterlegten Daten übereinstimmen. Die Sperre ist aktiv, sobald die Vertragsnummer in der Dauerzahlung vorhanden ist.

Dauerzahlung - Umgang mit ungebuchter Rechnungsnummer ändern

Ausgangssituation

In der Dauerzahlung besteht eine Verknüpfung zur zugehörigen Schlussrechnung bzw. Schlussgutschrift. Wurde ein ungebuchter Einkaufsbeleg mit einer Dauerzahlung verknüpft, erfolgte beim anschließenden Buchen des Einkaufsbelegs keine Aktualisierung dieser Verknüpfung.

Auswirkung

Ein direkter Zugriff auf den gebuchten Einkaufsbeleg war aus der Dauerzahlung heraus nicht möglich, was die Nachvollziehbarkeit und Weiterbearbeitung beeinträchtigte.

Anpassung

Die Vorgehensweise wurde überarbeitet. Wird ein Einkaufsbeleg nach erfolgter Verknüpfung mit einer Dauerzahlung gebucht, wird die Verknüpfung in der Dauerzahlung automatisch aktualisiert. Die Dauerzahlung verweist nun auf den gebuchten Einkaufsbeleg, sodass die Navigation wieder vollständig gewährleistet ist. Die Anpassung dient der Sicherstellung konsistenter Verknüpfungen zwischen Einkaufsbelegen und Dauerzahlungen.

Dauerzahlung - Felder für Kreditorenvertrag einblendbar

Ausgangssituation

Aufgrund der neu gegebenen Möglichkeit, Kreditorenverträge mit Dauerzahlungen zu verknüpfen, sind weitere Felder sinnvoll geworden. Die für Anwender relevanten Informationen Kreditorenvertrag Nr. und Zeilennummer waren nicht sichtbar und konnten auch nicht eingeblendet werden.

Auswirkung

Durch die fehlende Einblendmöglichkeit war eine direkte Identifikation der zugehörigen Vertragszeile war nicht möglich. Für Auswertungen oder bei Rückfragen mussten Anwender in den Vertragsdetails nachschlagen. Die Arbeit in größeren Vertragsbeständen oder bei vielen Dauerzahlungen wurde erschwert.

Anpassung

Die Dauerzahlung Übersicht wurde um zwei neue einblendbare Felder erweitert:

  • Kreditorenvertrag Nr.
  • Zeilennummer

Beide Felder sind nun als weitere Felder im Menü Personalisieren/Einblenden verfügbar. Sie werden standardmäßig ausgeblendet, um die Übersichtlichkeit für Nutzer ohne Bedarf zu wahren. Bei Bedarf können die Felder individuell pro Benutzer eingeblendet werden. Nach dem Einblenden werden die Informationen direkt in der Übersicht angezeigt und ermöglichen eine sofortige Zuordnung zur jeweiligen Vertragszeile.

Zeile manuell abschließen

Ausgangssituation

In Versorgerverträgen (Kreditorischen Verträgen) besteht der Bedarf, einzelne Vertragszeilen manuell abzuschließen, wenn dies nicht über die Erstellung einer Schlussrechnung erfolgen soll. Bisher war ein solcher manueller Abschluss nicht möglich. Vertragszeilen blieben aktiv, auch wenn für den fachlichen Ablauf keine weitere Nutzung erforderlich war.

Auswirkung

Die Vertragszeile wurde nicht in die Abgeschlossenen Zeilen übertragen. Sie befand sich nach wie vor unter den aktuellen Vertragszeilen.

Anpassung

Zur Optimierung des Prozesses wurde eine neue Aktion Zeile abschließen in den Zeilen unter dem Menüpunkt Verwalten implementiert.

Beim Ausführen der Aktion wird das Feld Completed der Zeile auf Ja gesetzt und die Zeile wird in den Abgeschlossenen Zeilen angezeigt.

Einkaufsrechnung-/-gutschrift Verbindungen Versorgervertrag

Ausgangssituation

In Einkaufsrechnungen und Einkaufsgutschriften besteht bereits eine technische Verbindung zum Versorgervertrag, das Feld war bislang jedoch nicht standardmäßig eingeblendet

Auswirkung

Die fehlende Sichtbarkeit des Feldes Kreditorenvertrag führte zu folgenden Einschränkungen:

  • Die Verbindung zum Versorgervertrag war nicht auf den ersten Blick erkennbar.
  • Der Absprung zum zugehörigen Vertrag erforderte zusätzliche Navigationsschritte.
  • Die Belegübersicht bot dadurch keine ausreichende Transparenz.

Anpassung

  • Das Feld Kreditorenvertrag wird nun standardmäßig im Inforegister RELion eingeblendet.
  • Das Feld ist nicht editierbar, da die Befüllung ausschließlich systemseitig erfolgt.
  • Über das Feld kann direkt in den zugehörigen Versorgervertrag verzweigt werden.
  • Bei Bestätigung der Schlussrechnung in der Dauerzahlung wird die Vertragsnummer weiterhin automatisch in das Feld eingetragen (bestehende Funktionalität bleibt bestehen).

Anzeige Geprüft-Vermerk und Bemerkung werden als zusätzliche Informationen nun direkt unter dem Feld Kreditorenvertrag im Beleg angezeigt. Beide Angaben sind Informationsfelder und nicht editierbar.

Diese Darstellung verbessert die Nachvollziehbarkeit fachlicher Prüfprozesse und reduziert die Notwendigkeit, in weitere Detailmasken zu wechseln.

Wordintegration

Word Vorlage Einkaufsbestellung

Ausgangssituation

Der Bericht Beauftragung stand bislang ausschließlich als RDLC-Layout zur Verfügung.
In diesem RDLC-Layout werden Inhalte entsprechend der auf der Request Page aktivierten Optionen (z. B. Rechnungsempfänger, Leistungsempfänger) gesteuert.

Auswirkung

Es wird nun zusätzlich das Word-Layout Standardlayout für Beauftragung (Word) bereitgestellt. Das Word-Layout orientiert sich inhaltlich und optisch am bestehenden RDLC-Layout.

Im Unterschied zum RDLC-Layout werden im Word-Layout jedoch grundsätzlich alle verfügbaren Informationen angedruckt – unabhängig davon, ob die entsprechenden Optionen in der Request Page aktiviert wurden.

Eine dynamische Steuerung einzelner Textbausteine oder Abschnitte über Request-Page-Optionen ist im Word-Layout nicht bzw. nur mit erheblichem Aufwand umsetzbar.

Anpassung

Für individuelle Anforderungen wird empfohlen, eigene Varianten über die Berichtslayouts zu erstellen. Diese Untervarianten können an spezifische Bedürfnisse angepasst werden und bieten eine praktikable Lösung für Szenarien, in denen nicht alle Informationen ausgegeben werden sollen.

BauSecura

Bausecura - Aktenzeichen übertragen

Ausgangssituation

Bei der Übermittlung von Schadens- bzw. Rechnungsdaten an BauSecura wurde bisher kein polizeiliches Aktenzeichen aus der Schadensmeldung an die Schnittstelle übergeben.

Auswirkung

Endanwender konnten bislang das in der Schadensmeldung erfasste polizeiliche Aktenzeichen nicht in den übermittelten Daten an BauSecura wiederfinden. Dies führte zu fehlender Transparenz und erschwerter Nachverfolgung bei polizeilich relevanten Schadensfällen.

Anpassung

Die Schnittstelle zur Übermittlung von Schadens- und Rechnungsdaten an BauSecura wurde erweitert. Ab sofort wird das in der Schadensmeldung erfasste polizeiliche Aktenzeichen (Feld: policeReportNumber) automatisch mit übertragen.

Action „Übertragungsstatus wechseln“ direkt promoten

Ausgangssituation

Auf der Seite BauSecura Meldungen war die Aktion Übertragungsstatus wechseln bislang im Untermenü Aktionen/Funktionen abgelegt und damit nur über einen zusätzlichen Navigationsschritt erreichbar.

Auswirkung

Durch die neue Platzierung ist die Funktion Übertragungsstatus wechseln für Anwender deutlich besser sichtbar und direkt zugänglich.

Die Bedienung wird insgesamt intuitiver, da eine häufig genutzte Aktion nicht mehr in einem Untermenü verborgen ist, sondern unmittelbar im Sichtbereich zur Verfügung steht.

Anpassung

  • Die Aktion Übertragungsstatus wechseln wurde aus dem Untermenü Aktionen/Funktionen entfernt.
  • Stattdessen wird sie nun als eigenständige, prominent platzierte Schaltfläche direkt neben Schaden an BauSecura melden angezeigt.
  • Das dadurch funktionslos gewordene Untermenü Aktionen wurde vollständig entfernt.

Anpassung der Rechnungsnummern-Übermittlung

Ausgangssituation

Bei der Übergabe von Rechnungsdaten an BauSecura wurde bislang die Rechnungsnummer im Format “///BS ” übermittelt. Dieses Format war Grundlage für die technische Weiterverarbeitung im Zielsystem.

Auswirkung

Aufgrund technischer Anpassungen bei der Verarbeitung der Daten in BauSecura konnte das bisherige Format nicht mehr zuverlässig verarbeitet werden. In der Folge war eine Übergabe im bisherigen Format nicht mehr möglich.

Anpassung

Die Übergabe der Rechnungsnummer erfolgt ab sofort im neuen Format: “//B//B” Die Anpassung wurde systemseitig umgesetzt und wird automatisch bei jeder Datenübertragung an BauSecura angewendet.

Zusätzliche Hinweise

  • Für Endanwender entsteht kein zusätzlicher Eingabeaufwand – die Umstellung erfolgt vollständig im Hintergrund.
  • Historische Daten bleiben unverändert; das neue Format wird ausschließlich für neu übermittelte Rechnungen verwendet.
  • Sollte die Weiterverarbeitung dennoch Fehlermeldungen erzeugen, ist eine Prüfung auf Altdaten oder fehlerhafte Eingabeformate empfohlen.

Änderung des Auslesens der Rechnungsnummer

Ausgangssituation

Das ursprüngliche Konzept sah die Übergabe der Rechnungsnummer in der End‑to‑End‑ID vor. In der Praxis wurde die Nummer jedoch über den Verwendungszweck geliefert.

Bei Zahlungen im Umfeld Bausecura/Funk wird die Rechnungsnummer nicht zuverlässig am Ende des Verwendungszwecks (SVWZ) ausgegeben, sondern erscheint zwischen beliebigem Text.
Der automatische Zahlungsausgleich konnte Belegnummern in BAUSECURA‑Zahlungen nicht in jedem Fall erkennen, weil:

  • die Position im Text variabel war
  • die Nummernlänge nicht definiert war

Die bisherige Kennzeichnung war:
Alt: ///BS REL_RNR00152
Aufbau: ///BS <Leerzeichen> <rechnr> <weiterer Text>

Auswirkung

  • BAUSECURA‑Zahlungen können nun automatisch erkannt und zugeordnet werden.
  • Dokumentnummern können optional im SVWZ‑Feld gesucht werden, was die Trefferquote bei der automatischen Zuordnung erhöht.
  • Der Zahlungszuordnungsreport berücksichtigt beide neuen Optionen.

Anpassung

Zahlungsverkehr‑Einrichtung – neue Felder:

  • BAUSECURA Search Payments
  • Search for Doc. No. in SVWZ

Kontoumsätze übertragen – Erweiterungen:

  • Erkennung von BAUSECURA‑Markierungen und SVWZ‑Dokumentnummern
  • Neue Logiken zur Belegnummernerkennung in End‑to‑End‑ID und SVWZ
  • Automatische Zuordnung zu passenden Kundenposten

Neues Markerformat:

  • Neu: //BREL_RNR00152//B
  • Aufbau: //B <rechnr> //B
  • Vorteile: symmetrisch, ohne Leerzeichen, positionsunabhängig

Auslesereihenfolge (Parsing):

  1. Suche in End‑to‑End‑ID nach //B … //B
  2. Falls nicht gefunden → Prüfung des Verwendungszwecks (SVWZ)

Beispiele

  • End‑to‑End‑ID: … //BREL_RNR00152//B … → erkannt
  • SVWZ: … Schadensmeldung Januar //BREL_RNR00152//B … → erkannt

Zusätzliche Hinweise

  • BAUSECURA‑Funktion nur aktiv, wenn Modul RE4045 lizenziert ist.
  • Optionen können in der Zahlungsverkehr‑Einrichtung separat aktiviert werden.
  • Wenn BauSecura Zahlungen suchen aktiv ist, wird diese Logik vor anderen Kontierungsregeln angewendet (nicht kompatibel mit allen anderen Regeln).
  • Der Suchbetrag muss exakt dem Zahlungsbetrag entsprechen → Ausgleich nur bei exakter Übereinstimmung.
  • Wird die Belegnummer erkannt, werden keine weiteren Zuordnungslogiken ausgeführt.
  • Der Debitorenposten‑Ausgleich erfolgt immer eins‑zu‑eins.

Mitgliederwesen

Wohnungsbauprämie Automatisierungen und neue Funktionen

Ausgangssituation

  • Die vorhandene Spaltenanordnung war unstrukturiert.
  • Die Aktion Prämie berechnen musste manuell ausgeführt werden.
  • Bei der Ermittlung der Einzahlungen wurden Daten eines vorhandenen Ehepartners nicht automatisch berücksichtigt.
  • Es gab keine Möglichkeit, ein komplettes Wirtschaftsjahr komfortabel zu löschen.

Auswirkung

Die Bedienung wird vereinfacht, da Berechnungen und Datenübernahmen nun automatisch erfolgen.
Die Übersichtlichkeit verbessert sich durch die neue Spaltenanordnung.
Anwender können Wirtschaftsjahre schneller und effizienter löschen.

Anpassung

  • Spaltenanordnung: Die Spalten der Seite Wohnungsbauprämie wurden neu strukturiert.
  • Automatische Berechnung:
    Die bisherige Aktion Prämie berechnen entfällt.
    Die Berechnung erfolgt nun automatisch
    • bei der Ermittlung der Einzahlungen
    • bei Änderungen im Feld bezahlt vom Mitglied
  • Automatische Datenübernahme:
    Daten eines vorhandenen Ehepartners werden automatisch bei der Ermittlung der Einzahlungen berücksichtigt.
  • Neue Aktion:
    Wirtschaftsjahr löschen – ermöglicht das Löschen aller Sätze eines Wirtschaftsjahres in einem Schritt.

Zusätzliche Hinweise

Durch die Automatisierung entfällt die manuelle Berechnung vollständig. Die neue Löschfunktion sollte vorsichtig verwendet werden, da sie alle Daten des ausgewählten Wirtschaftsjahres entfernt.

Berichte mit Excellayout erstellen

Ausgangssituation

Der Bericht Mitgliederbestand zum Stichtag existierte nur im RDLC‑Format.

Auswirkung

Anwenderinnen und Anwender hatten keine systemseitige Möglichkeit, die Berichtsdaten sofort in einer strukturierten Excel-Pivottabelle auszuwerten. Für detaillierte Analysen oder individuelle Aufbereitungen war bisher ein zusätzlicher manueller Aufwand erforderlich.

Anpassung

Der Bericht Mitgliederbestand zum Stichtag wurde um ein Excellayout erweitert. Dieses Layout generiert automatisch eine Pivottabelle, die sich optisch am bekannten RDLC-Bericht orientiert. Das neue Excellayout wurde systemseitig als Standard definiert.

Zusätzliche Hinweise

  • Das RDLC-Layout bleibt vorläufig verfügbar und kann bei Bedarf manuell ausgewählt werden.
  • Die erzeugte Pivottabelle kann individuell erweitert oder angepasst werden, um spezifische Auswertungen zu unterstützen.

Bericht mit Excellayout erstellen

Ausgangssituation

Der Bericht Mitgliederliste nach §30 GenG stand nur im RDLC-Layout zur Verfügung. Eine direkte Weiterverarbeitung der Berichtsdaten in Excel war damit nur eingeschränkt möglich.

Auswirkung

Die Berichtsdaten konnten nicht direkt in eine strukturierte Excel‑Tabelle ausgewertet werden.

Anpassung

Das RDLC‑Layout wurde entfernt. Die erzeugte Pivottabelle kann individuell erweitert oder angepasst werden, um spezifische Auswertungen zu unterstützen.

Bericht Mitgliederanteilsbewegung mit Excellayout

Ausgangssituation

Der Bericht Mitgliederanteilsbewegung stand nur im RDLC-Layout zur Verfügung. Eine direkte Weiterverarbeitung der Berichtsdaten in Excel war damit nur eingeschränkt möglich.

Auswirkung

Die Berichtsdaten konnten nicht direkt in eine strukturierte Excel‑Tabelle ausgewertet werden.

Anpassung

Der Bericht Mitgliederanteilsbewegung wurde durch ein Excellayout ersetzt. Dieses Layout generiert automatisch eine Pivottabelle, die sich optisch am bekannten RDLC-Bericht orientiert. Das neue Excellayout wurde systemseitig als Standard definiert.

Bericht Mitglieder-Bewegungen und Genehmigung mit Excellayout

Ausgangssituation

Der Bericht Mitglieder‑Bewegungen und Genehmigung stand nur im RDLC-Layout zur Verfügung. Eine direkte Weiterverarbeitung der Berichtsdaten in Excel war damit nur eingeschränkt möglich.

Auswirkung

Die Berichtsdaten konnten nicht direkt in eine strukturierte Excel‑Tabelle ausgewertet werden.

Anpassung

Der Bericht Mitglieder‑Bewegungen und Genehmigung wurde durch ein Excellayout ersetzt. Dieses Layout generiert automatisch eine Pivottabelle, die sich optisch am bekannten RDLC-Bericht orientiert. Das neue Excellayout wurde systemseitig als Standard definiert.

Bericht Bilanznachweis mit Excellayout

Ausgangssituation

Der Bericht Bilanznachweis stand bislang ausschließlich im RDLC-Layout zur Verfügung. Eine direkte Weiterverarbeitung der Berichtsdaten in Excel war damit nur eingeschränkt möglich.

Auswirkung

Die Berichtsdaten konnten nicht direkt in eine strukturierte Excel‑Tabelle ausgewertet werden.

Anpassung

Der Bericht Bilanznachweis wurde durch ein Excellayout ersetzt. Dieses Layout generiert automatisch eine Pivottabelle, die sich optisch am bekannten RDLC-Bericht orientiert. Das neue Excellayout wurde systemseitig als Standard definiert.

Prüfung „Kontakt gemeinsame Veranlagung“

Ausgangssituation

Das Feld Gemeinsame Veranlagung und das Feld Kontakt gemeinsame Veranlagung waren bislang weitgehend unabhängig voneinander sichtbar und steuerbar. Es bestand keine automatische Konsistenzprüfung, ob derselbe Kontakt bereits bei einem anderen Mitglied für die gemeinsame Veranlagung hinterlegt war.

Auswirkung

Die Aktivierung der gemeinsamen Veranlagung erfolgt automatisch, sobald ein Kontakt eingetragen wird. Fehlerhafte oder doppelte Zuordnungen von Kontakten zur gemeinsamen Veranlagung werden verhindert.

Anpassung

Das Feld Gemeinsame Veranlagung wurde hinter das Feld Kontakt gemeinsame Veranlagung verschoben und wird funktional von diesem gesteuert.

  • Beim Eintragen eines Kontakts wird „Gemeinsame Veranlagung“ automatisch aktiviert.
  • Beim Entfernen des Kontakts oder beim Umstellen der Art auf „Nichtveranlagungsbescheinigung“ wird der Schalter automatisch deaktiviert.

Bei der Eingabe einer Kontaktnummer erfolgt nun eine systemseitige Prüfung:

  • Derselbe Kontakt kann nur bei genau einem Mitglied als Kontakt zur gemeinsamen Veranlagung hinterlegt werden.
  • Ist der Kontakt bereits bei einem anderen Mitglied eingetragen, erfolgt eine Fehlermeldung.

RELion Dokumente

Erweiterung der Infobox um Dokumententyp

Ausgangssituation

Im Laufe der Zeit wurde die Anzahl der Archive zur Verbesserung der Übersicht angepasst.
Um dennoch eine ausreichende Zuordnung der Dokumente zu den jeweiligen Kategorien sicherzustellen, wurde mit Version 12.27 das Feld Dokumententyp eingeführt.
Bei der Infobox wurden die Datensätze jedoch weiterhin ausschließlich über das Archiv kategorisiert, wodurch die erweiterte Zuordnung über den Dokumententyp nicht genutzt wurde.

Auswirkung

Wenn Anwender eine Kategorisierung über den Dokumententyp bevorzugten, konnten sie in der Infobox dennoch nur eine Auswahl über das Archiv treffen. Um die genaue Anzahl der Dokumente eines Dokumententyps zu ermitteln, war eine nachträgliche manuelle Filterung erforderlich.

Anpassung

Die Infobox wurde um das Feld Dokumententyp erweitert.
In der RELion Dokument‑Einrichtung kann unter Infobox Organisation nun ausgewählt werden, welche Ansicht für die Infobox genutzt werden soll:

  • Nur Archivname
  • Nur Dokumententyp
  • Archivname und Dokumententyp

Dokumententyp

Zusätzliche Hinweise

Nur Archivname Es werden nur Einträge angezeigt, die einem gültigen Archiv zugeordnet sind.
Nur Dokumententyp Es werden nur Einträge angezeigt, die einen Wert im Feld Dokumententyp besitzen.
Archivname und Dokumententyp Es werden auch Dokumente gezählt, die ein Archiv haben, aber keinen Dokumententyp.

Infobox

Für jede Ansicht werden die Dokumente in der Infobox kategorisiert und mit Anzahl angezeigt.
Ein Klick auf die Zahl führt direkt in die RELion Dokument‑Recherche mit der passenden Vorfilterung.

Die Gesamtzahl der archivierten Dokumente (Archiv oder Dokumententyp) kann über den Eintrag Dokumente aufgerufen werden.

Die Ansicht kann zusätzlich über die Tabellenparameter beeinflusst werden.
Wenn man alle Einträge eines Datensatzes sehen möchte – unabhängig von Archiv oder Dokumententyp – kann dies über den Pfeil bei RELion Dokumente → Recherchieren erfolgen.

Recherchieren

Mietanpassung

Erweiterung DataSet Manuelle Mietanpassung

Ausgangssituation

Im Bericht Manuelle Mietanpassung stand im Bereich RentAdjustmentUnitContractSumAmounts bisher nur eine begrenzte Anzahl an Feldern zur Verfügung. Werte zur alten (bisherigen) MwSt., zu bisherigen Brutto‑Beträgen sowie zu Differenzbeträgen zwischen neu und alt wurden nicht ausgewiesen.

Auswirkung

Durch die fehlenden Felder war eine transparente Nachvollziehbarkeit der Änderungen bei manuellen Mietanpassungen – insbesondere im Zusammenhang mit der MwSt.-Änderung und den daraus resultierenden Netto- und Brutto-Differenzen – nicht vollständig möglich.

Anpassung Das DataSet wurde um folgende Felder erweitert:

SumOfVATOld Darstellung der bisherigen Mehrwertsteuer (MwSt. vor Stichtag).
SumOfAmountInclVATOld Darstellung des bisherigen Gesamtbetrags brutto (Brutto vor Stichtag).
SumOfAmountDiff Differenz zwischen neuem und altem Gesamtbetrag netto.
SumOfVATDiff Differenz zwischen neuer und alter MwSt.-Summe.
SumOfAmountInclVATDiff Differenz zwischen neuem und altem Gesamtbetrag brutto.

Geplante Instandhaltung

Projektplanzeilen Karte – Infobox Archivierung einblenden

Ausgangssituation

Die Infobox RELion Dokumente fehlte auf der Projektplankarte.

Auswirkung

Eine Archivierung war nicht direkt möglich.

Anpassung

Die Infobox wurde integriert.

Verwalterhonorar

Verwalterhonorar Dimensionen - RE Einrichtung

Ausgangssituation

Die Dimensionen für Verwalterhonorar in Bezug auf Erlöse und Aufwand wurden bisher in der FIBU-Einrichtung gepflegt.

Auswirkung

Die Einrichtung für Dimensionen musste an verschiedenen Stellen stattfinden.

Anpassung

Die Dimensionen für Verwalterhonorar (Erlöse und Aufwand) werden zukünftig aus der FIBU-Einrichtung entfernt. Die Felder wurden in das Inforegister Dimensionen in der RE Einrichtung integriert. Dies erleichtert die Verwaltung und sorgt für eine einheitliche Struktur.

Um Nachpflegearbeit für den Anwender zu vermeiden, wurde eine Synchronisierung eingebaut, so dass die Werte in den Feldern, die bereits in der FIBU Einrichtung gefüllt wurden vom System automatisch in die Felder der RE Einrichtung übertragen werden.

Zusätzlicher Hinweise

Für eine Übergangszeit von ca. drei Monaten werden die Felder in der Fibu Einrichtung noch vorhanden sein.

Zahlungsverkehr

Sollstellungs‑Zahlschein für Vertrag ermöglichen

Ausgangssituation

Bisher war es ausschließlich möglich, Sollstellungs‑Zahlscheine aus einem einzelnen Einheitenvertrag heraus zu erstellen. Bei Verträgen, denen mehrere Einheitenverträge zugeordnet sind, konnte kein übergeordneter Zahlschein für den Gesamtvertrag erzeugt werden. Eine einfache, zentrale Erstellung eines einheitlichen Zahlscheins für alle zugehörigen Einheiten war damit nicht möglich.

Auswirkung

Durch die Erweiterung kann der Sollstellungs‑Zahlschein nun direkt erstellt werden:

  • aus der Vertragskarte oder
  • aus der Vertragsliste (nur debitorische Verträge)

Der erzeugte Zahlschein enthält:

  • den Gesamtbetrag aller Sollstellungsbeträge der dem Vertrag zugeordneten Einheitenverträge
  • die Zahlungsreferenz in Form des Zahlungsschlüssels des Vertrags (V‑Nummer)

Dies erleichtert die Verarbeitung insbesondere bei Verträgen, die mehrere Einheiten umfassen, und gewährleistet einheitliche Zahlscheine für die Mietrechnung.

Anpassung

Die Funktion Debit Position Payment Form wurde in der Vertragskarte und der Vertragsliste ergänzt. Sie steht allen Österreich‑Kunden mit entsprechender Berechtigung zur Verfügung.

Beim Aufruf wird automatisch:

  • die Summe aller relevanten Sollstellungen des Vertrags ermittelt
  • die Zahlungsreferenz aus dem Zahlungsschlüssel des Vertrags gesetzt
  • die Ausgabe der Zahlscheine gestartet

Die Funktion verhält sich analog zur bestehenden Erstellung des Sollstellungs‑Zahlscheins aus dem Einheitenvertrag – mit Ausnahme der oben beschriebenen Abweichungen.

Zusätzliche Hinweise

  • Die Funktion steht ausschließlich für die Länderversion Österreich zur Verfügung.
  • Die Sichtbarkeit der Aktion hängt von der Vertragsart (debitorisch) und den Berechtigungen ab.
  • Die Anzahl der auszugebenden Zahlscheine kann beim Aufruf gewählt werden.

Rücklastschrift erkennen, wenn End-To-End-Id nicht eindeutig ist

Ausgangssituation

Bei der Verarbeitung von Rücklastschriften wurde die zugehörige Zahlung über die End-To-End-ID ermittelt. Wenn die End‑to‑end‑ID einer Lastschrift nicht eindeutig war, konnte das System den betroffenen Zahlungsposten nicht korrekt zuordnen. Stattdessen wurde der erstbeste Zahlungsposten gefunden. Dadurch trat beim automatischen Erstellen einer Rücklastschrift eine Betragsdifferenz auf und die Fehlermeldung wurde angezeigt:

„Der gesamte Zahlbetrag … ist größer als der Rücklastschriftbetrag … Bitte wählen Sie einen anderen Zahlungsposten oder lösen Sie den Vorgang manuell auf.“

Auswirkung

Der Übertrag des Kontoauszugs wurde abgebrochen. Die Verarbeitung konnte nicht fortgesetzt werden, und der Benutzer musste manuell eingreifen.

Anpassung

Es wurde eine Vorabprüfung der Betragskonsistenz implementiert. Wenn der Betrag nicht zum gefundenen Zahlungsposten passt:

  • wird keine Rücklastschrift erzeugt,
  • es wird stattdessen ein Fehlereintrag im Aktionsprotokoll erstellt,
  • die Kontoauszugsübertragung wird nicht mehr unterbrochen.

Fehlermeldung im Aktionsprotokoll:

„#RÜCKLASTSCHRIFT/GVC MS03 kann nicht automatisch in der Zeile … (Buch.-Blattvorlagenname: … / Buch.-Blattname: …) - Kontoauszugszeile … (RE Ausz. Import Laufnr.: … / Auszugsnr.: …) erstellt werden. Bitte lösen Sie den Vorgang manuell auf.“

Zusätzlich wird der Betrag der Lastschrift-Gebühren überprüft. Wenn der Betrag der Gebührenrechnung aus dem Bank Buch.-Blatt mit dem Lastschrift-Gebührenbetrag aus der Kontoauszugszeile nicht übereinstimmt, wird noch ein zusätzlicher Fehler dem Aktionsprotokoll hinzugefügt.

„#RÜCKLASTSCHRIFT/GVC MS03 Der Gebührenbetrag für die Rücklastschrift ist nicht stimmig. Zeile … (Buch.-Blattvorlagenname: … / Buch.-Blattname: …) - Kontoauszugszeile … (RE Ausz. Import Laufnr.: … / Auszugsnr.: …).“

Zusätzliche Hinweise

Die Kontoauszugsverarbeitung läuft nun stabil weiter, auch bei uneindeutigen End‑to‑End‑IDs. Rücklastschriften, die nicht automatisch erzeugt werden können, sind klar im Aktionsprotokoll ersichtlich. Ein manueller Prüfschritt durch den Anwender ist weiterhin notwendig, wenn die automatische Zuordnung aufgrund uneindeutiger Daten nicht möglich ist.

Vertragsverwaltung

Vertragsliste – Satzmarken

Ausgangssituation

In der Page Vertragsübersicht reagierte ausschließlich der Bericht Vertragsschreiben auf die Übergabe und Auswertung von Satzmarken. Der Bericht Vertragsliste unterstützte diese Funktion bisher nicht.

Auswirkung

Satzmarken konnten im Bericht Vertragsliste nicht genutzt werden. Eine einheitliche Nutzung der Satzmarken-Funktionalität über beide Berichte hinweg war nicht möglich.

Anpassung

Der Beircht Vertragsliste wurde erweitert und reagiert nun analog zum Bericht Vertragsschreiben auf übergebene Satzmarken.

Satzmarken werden korrekt erkannt, verarbeitet und in der Ausgabe berücksichtigt. Die Bedienlogik ist damit zwischen beiden Berichten vereinheitlicht.

Fehlerbehebung

Stammdaten

Debitoren-Nummernserie wird unnötig verbraucht (globaler Adressstamm)

Ausgangssituation

Bei aktiver Synchronisation globaler Adressen und Debitorennummern in einem Mandanten wurden beim Anlegen der Debitoren über eine Vorlage mit lokaler Nummernserie fälschlicherweise zusätzliche lokale Nummern (neben den globalen) vergeben.

Auswirkung

  • Ungewollte Nummernvergabe in der lokalen Nummernserie.
  • Abweichendes Verhalten gegenüber der Kreditorenlogik.

Anpassung

  • Debitorenvorlagen mit einer lokalen Nummernserie sind beim Anlegen von Debitoren (bei aktiver Synchronisation der Nummern) nicht mehr erlaubt. Eine Fehlermeldung wird in einem solchen Fall anzeigt.
  • Anzeige der Nummernserie in der Übersicht- und Auswahlseite für Debitoren- und Kreditorenvorlagen.

Zusätzliche Hinweise

In jedem Mandanten, bei dem die Synchronisation der Adressen und der Debitorennummern eingeschaltet ist, wäre sinnvoll, die Debitorenvorlagen auf die Angabe der lokalen Nummernserie zu prüfen und ggf. das Feld Nummernserie zu leeren. Die Anzeige der Nummernserie in der Vorlagenübersicht und -auswahl soll die Prüfung erleichtern.

Buchhaltung

Fehler nicht anrechenbare Vorsteuer bei Berichtigungsobjekte im Beobachtungszeitraum

Ausgangssituation

Für ein zum 01.12.2025 in den Berichtigungszeitraum aufgenommenes Berichtigungsobjekt war die Option Rechnungen zulässig aktiviert. Dadurch konnten dem Objekt weitere Einkaufsrechnungen zugeordnet werden, für die weiterhin die ursprüngliche Quote der nicht anrechenbaren Vorsteuer hätte gelten müssen. Vor der Aufnahme wurden alle relevanten Posten korrekt gebucht.

Auswirkung

Neue Einkaufsrechnungen im Berichtigungszeitraum wurden ohne korrekte Anwendung der Vorsteuerkürzungsquote verarbeitet. Dadurch wurde die ursprüngliche Kürzung rückgängig gemacht und die Funktion Nicht anrechenbare Vorsteuer konnte nicht mehr korrekt arbeiten.

Anpassung

  • Die gültige Vorsteuerkürzungsquote wird korrekt aus den §15a-Vorsteuerdaten übernommen.
  • Bereits korrekt gebuchte Kürzungen werden nicht rückgängig gemacht.
  • Posten werden wieder ordnungsgemäß geprüft und angepasst.
  • Die Funktion berücksichtigt nun alle erforderlichen Einträge.

Bericht „Abgrenzungsbuchung einstellen“ erstellt nach jeder Seite eine Leerseite

Ausgangssituation

Bei der Ausführung des Berichts Abgrenzungsbuchung einstellen wurde nach jeder gedruckten Seite automatisch eine zusätzliche Leerseite erzeugt. Dies führte zu unnötig umfangreichen Ausdrucken und erschwerte sowohl die Lesbarkeit als auch die Weiterverarbeitung des Berichtsergebnisses.

Auswirkung

  • unnötig lange Ausdrucke
  • zusätzlicher Papierverbrauch
  • erschwerte Lesbarkeit
  • unübersichtlicher Seitenfluss

Anpassung

Die Layout‑ und Seitenlogik wurden korrigiert. Der Bericht erzeugt keine Leerseiten mehr und wird wieder seitenrichtig ausgegeben.

Anzeige des Kontennachweises korrigieren

Ausgangssituation

Durch Änderungen im Business Central-Standard wurden zusätzliche Variablen erwartet.
Ein überschriebenes Feld führte dazu, dass das gewünschte Schema nicht mehr geladen wurde.

Auswirkung

Durch das Überschreiben des mitgegebenen Werts wird das beabsichtigte Schema nicht mehr korrekt geladen. In der Folge erscheint der Kontennachweis falsch oder unvollständig, da die gewünschte Schemaauswahl nicht mehr wirksam ist.

Anpassung

Der Aufruf wurde technisch angepasst, sodass wieder das korrekte Schema geladen wird.

Ausgleich Buchen im Sachpostenausgleich

Ausgangssituation

Beim Sachpostenausgleich Ausgleich Buchen trat ein Fehler auf, der dazu führte, dass das System in eine Dauerschleife geriet. Infolge dessen wurde die folgende Meldung angezeigt:

„Ihre Änderungen können jetzt nicht gespeichert werden, da ein Datensatz in der Tabelle ‚Sachposten‘ in einer Transaktion aktualisiert wird, die von einer anderen Sitzung ausgeführt wird. Sie müssen warten, bis die andere Transaktion abgeschlossen ist, was eine Weile dauern kann. Versuchen Sie es später erneut.“

Auswirkung

Der Sachpostenausgleich konnte nicht abgeschlossen werden. Buchungen blieben ausstehend, was zu Verzögerungen im Prozess führte.

Anpassung

Der Fehler wurde behoben. Das System verarbeitet den Sachpostenausgleich nun korrekt. Sachposten lassen sich wieder ausgleichen und buchen, ohne dass eine Dauerschleife entsteht.

Mietverwaltung

Sollstellungsdifferenz – Startdatum ändern in Sollstellungszeile bringt falschen Hinweis

Ausgangssituation

In einem Mietvertrag liegt der Vertragsbeginn vor dem Verwaltungsbeginn und vor dem Datum RELion Sollstellung ab. Wird das Startdatum einer gebuchten Sollstellungszeile auf ein Datum vor diesem Wert geändert, erscheint ein Hinweis auf eine Sollstellungsdifferenz.
Der Bericht Änderungen überprüfen erkennt jedoch korrekt keine Differenz, da der Berechnungszeitraum erst ab RELion Sollstellung ab beginnt.

Auswirkung

  • Es wurde eine Differenz angezeigt, obwohl fachlich keine vorlag.
  • Der Hinweis führte zu Verwirrung, da der Bericht korrekt keine Differenz meldete.

Anpassung

Die Logik wurde erweitert:
Es wird kein Hinweis mehr ausgegeben, wenn:

  • das geänderte Startdatum vor RELion Sollstellung ab liegt und
  • der Zeitraum somit außerhalb des Differenzberechnungsfensters liegt.

Aufruf der Debitorenposten aus der Sollstellungsübersicht dauert zu lange

Ausgangssituation

Beim Aufruf der Debitorenposten aus der Sollstellungsübersicht heraus trat eine deutlich verlängerte Ladezeit auf.

Auswirkung

Es kam zu Verzögerungen im täglichen Arbeitsablauf.

Anpassung

Zur Optimierung wurde in der SQL‑Datenbank ein zusätzlicher Schlüssel implementiert, der gezielt die für den Aufruf relevanten Felder indexiert. Durch diesen technischen Eingriff können die Debitorenposten nun erheblich schneller geöffnet werden, da die Datenbankabfrage effizienter durchgeführt wird.

Neuvermietungsassistent - Anlage neuer Kontakt - Fehler bei Geschäftsbeziehung

Ausgangssituation

Bei der Anlage eines neuen Kontakts über den Neuvermietungsassistenten wird das Feld Geschäftsbeziehung nicht korrekt gefüllt.

Obwohl im Assistenten die Kontaktverknüpfung Debitor ausgewählt wird, setzt das System auf der Kontaktkarte den Wert der Geschäftsbeziehung fälschlicherweise auf keine.

Auswirkung

Durch die fehlerhafte Befüllung der Geschäftsbeziehung entsteht eine inkonsistente Datenbasis zwischen Kontakt, Debitor und den weiteren vertragsrelevanten Prozessen.

Anpassung

Das Systemverhalten wurde korrigiert. Wird im Neuvermietungsassistenten ein neuer Kontakt mit der Verknüpfung „Debitor“ angelegt, so wird nun auf der Kontaktkarte automatisch das Feld Geschäftsbeziehung mit dem Wert „Debitor“ befüllt.

Aktionsprotokoll Sollstellungslauf lückenhaft – Leerstände werden nicht erkannt

Ausgangssituation

Der reguläre Sollstellungslauf erkannte Lücken in Sollstellungszeilen nicht, wenn mehrere Leerstände hintereinander auftraten (innerhalb 3‑Monats‑Frist).

Auswirkung

  • Verträge konnten unvollständigen Buchungsstoff enthalten.
  • Fehlerhafte oder fehlende Sollstellungen blieben unentdeckt.

Anpassung

Die Prüfung wurde erweitert:
Auch mehrere aufeinanderfolgende Leerstände werden nun korrekt als Lücke identifiziert.

Zusätzliche Hinweise

Keine Prüfung für Verträge, die >3 Monate zurückliegen und bereits ein Vertragsende haben.

Sondereigentumsverwaltung

Lastschriftmandat wird falsch angelegt

Ausgangssituation

Bei der Anlage von Lastschriftmandaten wurde die Gläubiger‑ID eines SEV‑Vertrags übernommen, selbst wenn dieser bereits beendet war.

Auswirkung

Es konnten fehlerhafte Lastschriftmandate entstehen, da ein ungültiger SEV‑Vertrag herangezogen wurde.

Anpassung

  • Es wird nur noch ein aktiver SEV‑Vertrag berücksichtigt.
  • Beendete Verträge liefern keine Gläubiger‑ID mehr.
  • Die Gläubiger‑ID wird nur gesetzt, wenn das Arbeitsdatum im Vertragszeitraum liegt.

Serienbrief mit Barcode – fehlende Indexwerte im Umlaufdokument

Ausgangssituation

Bei der Erstellung eines Serienbriefs mit Barcode wird automatisch ein Eintrag in Dokumente im Umlauf erzeugt. Dieser Eintrag beinhaltet jedoch nicht die Werte für Objekt Nr. sowie Eigentümer/Mieter im Bereich Indexe.

Die erforderlichen Informationen liegen in der Tabelle Datenzwischenspeicher korrekt vor, werden jedoch nicht in das Umlaufdokument übernommen.

Auswirkung

Im Umlaufdokument fehlen die Indexinformationen, die für die automatische Archivierung benötigt werden. Dadurch erfolgt beim Einscannen keine automatische Zuordnung und somit keine automatisierte Archivierung des Dokuments. Dies führt zu manuellem Aufwand, potenziellen Verzögerungen und einem erhöhten Fehlerpotenzial bei der Dokumentenablage.

Anpassung

  • Die Logik zur Befüllung der Felder ObjectNr sowie Eigentümer/Mieter wurde angepasst.
  • Die in der Tabellen Datenzwischenspeicher vorhandenen Werte werden nun korrekt in das erzeugte Umlaufdokument übernommen.
  • Die Indexe stehen vollständig und in der erwarteten Struktur zur Verfügung.
  • Die automatische Archivierung nach dem Einscannen wird damit wieder ordnungsgemäß ausgelöst.

Vertragsverwaltung

Verwaltungsbeginn am Objekt nachträglich ändern – Fehlermeldung korrigiert

Ausgangssituation

Bei der Änderung des Verwaltungsbeginns eines Objekts wurde eine Systemmeldung ausgegeben, deren Formulierung nicht korrekt war. Zusätzlich enthielt die fachliche Prüfung auf die Einheitenstämme Unstimmigkeiten, wenn Änderungen des Verwaltungsbeginns am Objekt vorgenommen wurden.

Auswirkung

  • Verwirrende Meldungen
  • Unvollständige Validierung
  • Änderungen konnten blockiert sein

Anpassung

  • Meldungstext korrigiert
  • Logik zur Prüfung der Einheitenstämme überarbeitet
  • Konsistente Prüfung zwischen Objekt- und Einheitenzeitraum

Bericht „Basisvertrag für Word Gestaltung“ liefert falsche Adresse

Ausgangssituation

Im Bericht Basisvertrag für Word Gestaltung wurden Empfängerfelder immer mit der Kontaktadresse des Mieters gefüllt – auch wenn eine abweichende Vertragsadresse existierte.

Auswirkung

  • Falsche Adressen in Word‑Dokumenten
  • Potenzielle Fehlzustellungen
  • Unstimmige Dokumente im Rechts- und Kommunikationsprozess

Anpassung

Die Adresslogik wurde korrigiert:

  • Wenn eine Vertragsadresse vorhanden ist → wird diese verwendet
  • Nur wenn keine Vertragsadresse existiert → Kontaktadresse

Betroffene Dataset‑Felder:

  • REVertragWordTab_EmpfaengerAdresse1
  • REVertragWordTab_EmpfaengerAdresse2
  • REVertragWordTab_EmpfaengerAdresse4
  • REVertragWordTab_EmpfaengerAdresse5
  • REVertragWordTab_EmpfaengerAdresse6
  • REVertragWordTab_EmpfaengerAdresse7
  • REVertragWordTab_EmpfaengerAdresse8

Adressfelder 6–8 in Vertragsadresse nur 50 statt 100 Zeichen

Ausgangssituation

Die Felder 6–8 der Vertragsadresse waren auf 50 Zeichen begrenzt, während Felder 1–5 100 Zeichen hatten. Längere Inhalte führten zu Fehlern.

Auswirkung

  • Datenverlust
  • Fehlermeldungen
  • unterbrochene Datenübernahmen

Anpassung

Die Felder 6–8 werden auf 100 Zeichen erweitert. Die physische Umsetzung erfolgt nach einer dreimonatigen Sperrfrist.

Zusätzliche Hinweise

Bis zur physischen Anpassung besteht weiterhin die 50‑Zeichen‑Begrenzung.

Erbbaurechtsvertrag – Feld „Bearbeiter“ einblendbar machen

Ausgangssituation

Das Feld Bearbeiter war in der Karte Erbbaurechtsvertrag nicht über Personalisieren einblendbar.

Auswirkung

  • Anwender konnten das Feld nicht anzeigen oder pflegen.
  • Erschwerte Übersicht über Zuständigkeiten.

Anpassung

Das Feld Bearbeiter kann nun über Personalisieren ein‑ und ausgeblendet werden.

Zusätzliche Hinweise

  • Keine fachlichen Änderungen, reine UI‑Verbesserung.
  • Daten bleiben unverändert.

Mietsicherheit wird über Neuvermietungsassistent nicht korrekt angelegt

Ausgangssituation

Bei der Anlage von Mietsicherheiten über den Neuvermietungsassistenten wurden die Felder Eigentümer/Mieter-Kennzeichen sowie Objekt im erzeugten Datensatz nicht automatisch gefüllt. Die manuelle Erfassung von Mietsicherheiten war von diesem Verhalten nicht betroffen.

Auswirkung

Durch die fehlende Befüllung der Felder kam es in nachfolgenden Verarbeitungsschritten, insbesondere in der Kautionsverwaltung, zu Fehlfunktionen und inkonsistenten Datenbeständen.

Anpassung

  • Die Datenlogik im Neuvermietungsassistenten wurde angepasst.
  • Die Felder Eigentümer/Mieter-Kennzeichen und Objekt werden nun bei der Anlage von Mietsicherheiten automatisch und vollständig befüllt.
  • Die erzeugten Datensätze stehen damit konsistent für alle nachgelagerten Prozesse zur Verfügung.

Zusätzliche Hinweise

Bereits zuvor manuell erfasste Mietsicherheiten sind nicht betroffen. Für bestehende Datensätze, die vor der Anpassung fehlerhaft erzeugt wurden, kann eine manuelle Nachpflege erforderlich sein.

Betriebskostenabrechnung

BK-Abrechnung – SEPA Mandatsschreiben mit falscher Adressierung

Ausgangssituation

Bei der Erstellung von SEPA‑Mandatsschreiben kam es in bestimmten Verarbeitungsszenarien zu einer fehlerhaften Adressbildung. Wurden Belege übergreifend für WEG‑Objekte und Mietobjekte gemeinsam erzeugt, blieb der Zusatztext „WEG 4711 vertreten durch …“ nach Verarbeitung der WEG‑Abrechnungen bestehen und wurde fälschlicherweise auch für nachfolgende Mietabrechnungen verwendet. Bei getrennter Verarbeitung trat der Fehler nicht auf.

Auswirkung

Endanwender erhielten in seltenen Fällen fehlerhafte SEPA‑Mandatsschreiben mit falscher Rücksendeadresse.

Anpassung

Adressdaten werden nun für jede Abrechnung kontextabhängig neu aufgebaut.

Erstellen BK‑Abrechnung – Meldung „Objektübergreifender Vertrag“

Ausgangssituation

Beim Holen der Abrechnungszeilen trat bei Verwendung Ausnahmen zu Instandhaltungsgrenzen, die auf prozentualen Sollstellungsbeträgen basieren, eine Fehlermeldung auf. Die Meldung “unter Mietvertrag XY gibt es Einheiten aus unterschiedlichen Objekten” wurde als Aktionsprotokoll mit Typ Fehler erstellt und die weitere Verarbeitung abgebrochen.

Auswirkung

Abrechnungen mit korrekt eingerichteten Ausnahmen konnten nicht durchgeführt werden.

Anpassung

Eine Prüffunktion meldete einen Fehler, den es nicht gab, dies wurde korrigiert.

Durch diese Änderung wird die Verarbeitung von einheitenbezogenen Vertragsausnahmen innerhalb von Instandhaltungsgrenzen wieder korrekt durchgeführt.

Zusätzliche Hinweise

Die Änderung wirkt ausschließlich auf die Prüflogik. Bereits begonnene Abrechnungen können mit Abrechnungszeilen holen fortgesetzt werden.

BK-Abrechnung – Rundungsfehler bei Hochrechnung von Verteilfaktoren

Ausgangssituation

Bei der Berechnung des Gesamtfaktors in Hochrechnungszeilen für die zeitanteilige Gewichtung von Faktoränderungen innerhalb der Abrechnungsperiode trat ein Rundungsfehler auf.

Auswirkung

Die fehlerhafte Berechnung führte zu inkorrekten Hochrechnungen in der Nebenkostenabrechnung. Dies führte zu Ungenauigkeiten bei der Umlage der Kosten.

Anpassung

Die Berechnungslogik wurde korrigiert.

Zusätzliche Hinweise

Bei den betroffenen Abrechnungen muss Abrechnung berechnen wiederholt werden, anschließend kann mit den nachfolgenden Schritten wie. z. B. Ausnahmen anwenden und Belege erzeugen weitergearbeitet werden.

Wirtschaftsplan

Abrechnungs- und Wirtschaftsplanzeilen lassen sich auch nach erfolgter Berechnung löschen

Ausgangssituation

Nach der Berechnung einer Abrechnung werden die Bearbeitungsaktionen korrekt deaktiviert. Die Funktion Zeilen löschen bleibt jedoch aktiv.

Auswirkung

Benutzer können weiterhin Löschaktionen ausführen, was zu inkonsistenten Zuständen und fehlerhaften Meldungen führt. Dies beeinträchtigt die Benutzerfreundlichkeit und kann zu unerwarteten Datenänderungen führen.

Anpassung

  • Die Löschung einzelner Datensätze prüft den Bearbeitungsstatus der darüber liegenden Abrechnung bzw. Wirtschaftsplan.
  • Löschaktion in der Zeile.
  • Deaktivierung der Aktionen Zeilen löschen, Zeilen holen etc. abhängig vom Bearbeitungsstatus.

Instandhaltung

Verkaufsgutschrift-Berichte reagieren nicht auf Farbeinstellungen

Ausgangssituation

In den Berichten Verkaufsgutschrfit und gebuchte Verkaufsgutschrift wurde die Zeilenhinterlegung aus RE Einrichtung falsch angewendet – erste Zeile wurde wie zweite gefärbt und umgekehrt.

Auswirkung

  • fehlerhafte Optik der Berichte
  • schlechtere Lesbarkeit
  • Abweichung vom RE‑Layout

Anpassung

Die Logik zur Zeilenhinterlegung wurde korrigiert. Berichte reagieren nun wieder korrekt auf RE Einrichtung.

Bericht „Eink.-Mitteilung über Rechnungskürzung“ druckt keine Fußzeilen

Ausgangssituation

Beim Druck des Berichts Eink.-Mitteilung über Rechnungskürzung wurden die im Layout vorgesehenen Fußzeilen nicht ausgegeben. Der Bericht wurde unabhängig von Drucker, Vorschau oder Export ohne Fußzeilen erzeugt.

Auswirkung

Verbindliche Hinweise, ergänzende rechtliche Angaben oder interne Kennzeichnungen in der Fußzeile fehlten vollständig. Dadurch konnte es zu Unvollständigkeiten in der Kommunikation mit Lieferanten oder internen Prozessstörungen kommen.

Dokumente entsprachen nicht der vorgesehenen Formvorgabe.

Anpassung

Drucklogik korrigiert: Fußzeilen werden wieder vollständig ausgegeben, unabhängig von der Ausgabeart.

Heizkostendatenaustausch

Verbesserung der HK-Einlesung

Ausgangssituation

Bei der Einlesung von D‑Sätzen für Heizkosten kam es im bisherigen Verhalten zu einer Fehlermeldung, wenn für denselben Abrechnungszeitraum mehrere D‑Satz‑Einlesungen mit identischem Kostenschlüssel vorhanden waren.

Die Meldung „Der Datensatz existiert bereits in der Tabelle Abrechnung Detailzeilen…“ war für Endanwender nicht nachvollziehbar und ließ keinen Rückschluss darauf zu, wie das Problem zu beheben ist.

Auswirkung

Durch die unpräzise Fehlermeldung wurde der Verarbeitungsvorgang abgebrochen. Endanwender konnten nicht erkennen, dass eine doppelte D‑Satz‑Einlesung vorlag. Ein Fortführen der Abrechnung war ohne technisches Eingreifen nicht möglich.

Anpassung

Die Verarbeitung doppelt vorhandener D‑Sätze wurde überarbeitet:

  • Duplikate werden nun nicht mehr zu einem Abbruch der Verarbeitung führen. Stattdessen wird ein Hinweis im Aktionsprotokoll ausgegeben.
  • Der Hinweis informiert eindeutig, dass Heizkostenzeilen mit identischem Kostenschlüssel mehrfach vorhanden sind.
  • In der D‑Satz‑Anzeige der Datenpool-Infobox wurden zusätzliche Informationsfelder eingeblendet:
    • Einblendung des Feldes Key Type of costs
    • Sichtbarmachung der fünf gelb markierten Zusatzfelder aus der Anforderung
    • Nicht benötigte Felder wurden auf visible = false gesetzt
    • Positionierung der neuen Felder am rechten Rand

Diese Maßnahmen verbessern die Transparenz und ermöglichen die Fortsetzung der Verarbeitung, auch wenn doppelte Einlesungen vorhanden sind.

Zusätzliche Hinweise

Der Hinweis im Fehlerprotokoll dient als unterstützende Information. Die Bereinigung doppelter D‑Satz‑Einlesungen im Datenbestand bleibt weiterhin empfohlen.

Berichte

AT-Zahlschein DINA4 5052373 - Anpasssung der Schriftart auf OCR B

Ausgangssituation

Der AT‑Zahlschein wurde bisher standardmäßig mit der Schriftart „ClearRead Mono“ ausgeliefert. Diese Schriftart steht insbesondere in SaaS‑Umgebungen nicht mehr zur Verfügung.

Auswirkung

Aufgrund der fehlenden Verfügbarkeit der bisherigen Schriftart konnte der Bericht in betroffenen Umgebungen nicht mehr korrekt erzeugt oder dargestellt werden.

Anpassung

  • Der AT‑Zahlschein wurde um die Schriftart OCR B erweitert.
  • Die Ausgabe des Berichts erfolgt nun standardmäßig mit OCR B.
  • Die bisherige Variante mit ClearRead Mono wird weiterhin parallel bereitgestellt und kann alternativ verwendet werden.

Zusätzliche Hinweise

Bei kundenseitigen Anpassungen oder eigenen Berichtvarianten sollte geprüft werden, ob dort ebenfalls auf OCR B umgestellt werden kann, um Kompatibilitätsprobleme zu vermeiden.

Mitgliederwesen

Mitglieder Konto Teilkündigung prüfen

Ausgangssituation

Bei der Verarbeitung von Teilkündigungen wurde nicht das in den Satzungsparametern unter GGH Teilkündigung hinterlegte Konto verwendet. Stattdessen wurde fälschlicherweise das Konto aus dem Parameter GGH beendetes Mitglied herangezogen. Dies führte dazu, dass Buchungen und Zuordnungen nicht korrekt gemäß den vorgesehenen fachlichen Vorgaben verbucht wurden.

Auswirkung

  • Teilkündigungen wurden mit einem falschen Sachkonto verarbeitet.
  • Es entstand eine potenzielle Abweichung in der bilanziellen Darstellung und der späteren Auswertbarkeit.
  • Nachgelagerte Fachprozesse (z. B. Abschluss, Berichte, Rückstellungen) konnten dadurch beeinträchtigt werden.

Anpassung

  • Die Kontoermittlung für Teilkündigungen wurde korrigiert.
  • Ab sofort wird zuverlässig das in den Satzungsparametern definierte Konto aus GGH Teilkündigung verwendet.
  • Das Konto GGH beendetes Mitglied wird nur noch bei vollständigen Beendigungen berücksichtigt.

RELion Dokumente

Korrektur der fehlerhaften Indexeinträge bei der Archivierung von Vertragsschreiben

Ausgangssituation

Die Berichtsfunktion zur Archivierung mehrerer Vertragsschreiben, ausgeliefert mit Release 30, erzeugte bei der Übergabe an das Archivierungssystem AAk teilweise fehlerhafte Indexeinträge. Bei mehreren archivierten Datensätzen wurde ausschließlich der zuletzt verarbeitete Datensatz korrekt indiziert. Die Datenfelder 17, 20 und 26 fehlten in den erzeugten Indexdaten.

Auswirkung

  • Bei Mehrfacharchivierungen von Vertragsschreiben wurden unvollständige oder fehlerhafte Indexeinträge erzeugt.
  • Dokumente konnten daher nicht korrekt an das Archivsystem AAk übergeben werden.
  • Es bestand das Risiko, dass Kundenkorrespondenz nicht archiviert wird.

Anpassung

  • Die Archivierungslogik wurde überarbeitet.
  • Durch diese Änderung wird jeder Vertrags- und Einheitensatz eindeutig und unabhängig vom zuvor gesetzten Filter verarbeitet.
  • Die Indexfelder werden korrekt erzeugt und vollständig an AAk weitergegeben.

Zusätzliche Hinweise

Bei Einzelaufruf der Berichts Vertragsschreiben, also für genau einen Vertrag, war die Archivierung bisher schon korrekt, es betrifft ausschließlich den Aufruf über mehrere Verträge gleichzeitig. Die Archivierung kann nach Integration der Korrektur wie gewohnt ausgeführt werden.

RELion Dokumente – Tabelle wurden doppelt eingefügt

Ausgangssituation

Bei der Initialisierung von Tabellen zu AAK‑Templates wurden neue Tabellen unabhängig von der Template‑ID angelegt. Dadurch konnten Tabellen mehrfach eingerichtet werden.

Auswirkung

Doppelte Tabellen führten zu Inkonsistenzen und Fehlern bei der Archivierung.

Anpassung

RELion prüft bei der Einrichtung einer neuen Tabelle, ob dazu bereits eine Einrichtung existiert. Bei Vorhandensein wird die Anlage unterbunden und eine Fehlermeldung ausgegeben. Dies wurde auch bei der zentralen Initialisierung der RELion Dokumente Tabellen Einrichtung umgesetzt.

Zusätzliche Hinweise

Stabilität und Datenintegrität wurden verbessert; keine UI‑Änderungen.

Berechtigungssätze

Die Standard Berechtigungssätze stehen als XML zur Verfügung RELion 12.32

Tabelleninformationen Modell

Änderungen im Datenmodell werden in den Tabelleninformationen angezeigt.

Hotfix 32.2

Fehlermeldung beim Buchen von Eingangsrechnungen

Ausgangssituation

Mit dem Update CU12.31 wurde das RELion-Feld Voucher Type in der deutschen Übersetzung als Belegart bezeichnet. In der Tabelle Einkaufszeile existieren jedoch mehrere Felder, die ebenfalls die Bezeichnung Belegart verwenden. Dadurch entstand bei der Verarbeitung projektbezogener Einkaufsrechnungen eine Kollision der übersetzten Feldbezeichnungen.

Auswirkung

  • Beim Buchen projektbezogener Einkaufsrechnungen trat die Fehlermeldung auf: „Die Caption Belegart ist für mehrere Felder in der Tabelle uneindeutig Einkaufszeile.“
  • Der Buchungsprozess konnte in betroffenen Szenarien nicht abgeschlossen werden.
  • Anwender mussten die Verarbeitung abbrechen oder alternative Workarounds nutzen.

Anpassung

  • Die Übersetzung des RELion-Feldes Voucher Type wurde geändert.
  • Die neue Bezeichnung lautet RE Belegart.
  • Durch die eindeutige Benennung werden Kollisionen mit bestehenden Feldern in der Tabelle Einkaufszeile vermieden.

8.4.3 - Version 12.30

In der Releaseinformation sind alle Funktionen und Fehler der freigegebenen Build (12.30.70379.0) RELion auf Basis Dynamics Business Central 26 und 27 beschrieben.

Neue und geänderte Funktionen

Allgemeines

RunObject auf Obsolet

Ausgangssituation

Die Seite Objekt ausführen wurde bisher zur Anzeige und Ausführung einzelner Objekte verwendet.

Auswirkung

Die bisherige Seite ist nun als obsolet gekennzeichnet und wird in einem kommenden Release vollständig entfernt. Nutzerinnen und Nutzer sollten auf die neue Seite umsteigen.

Anpassung

Es steht ab sofort die neue Seite Alle Objekte mit Caption zur Verfügung, die die Funktionalität der alten Seite ersetzt und erweitert.

Hinweis

Eine rechtzeitige Umstellung auf die neue Seite wird empfohlen, um Kompatibilitätsprobleme mit zukünftigen Versionen zu vermeiden.

Mitgliederwesen

BVR Liste Korrekturen

Ausgangssituation

Beim Erstellen der Buchblattzeilen im Rahmen der Umbuchung von AGH auf das Transitkonto wurde für den Betrag ein falsches Vorzeichen verwendet.

Auswirkung

In der Mitgliederstatistik wurde der Wert für Saldo AGH nach dem Buchen des Betrags fälschlicherweise erhöht, anstatt auf 0,00 gesetzt zu werden.

Anpassung

Die Vorzeichenlogik bei der Buchung wurde korrigiert. Der Betrag wird nun korrekt verarbeitet, sodass der Saldo AGH nach der Umbuchung 0,00 ist.

Mitglieder Dividendenauszahlung automatisch sperren bei Anlage Mitglied

Ausgangssituation

Bei der Neuanlage eines Mitglieds über den Assistenten konnten bisher keine spezifischen Sperrgründe für die Auszahlung von Dividenden hinterlegt werden.

Auswirkung

Sperrgründe für Dividendenauszahlungen mussten nach der Anlage neuer Mitglieder manuell auf der Mitgliedskarte eingetragen werden.

Anpassung

In den Satzungsparametern wurde das Feld Sperrgrund Auszahlung Dividende ergänzt. Bei der Anlage eines Mitglieds über den Assistenten wird dieser Sperrgrund automatisch übernommen und kann im Assistenten angepasst werden.

Aufruf Mitglieder Buchblatt Zahlungen hinzufügen

Ausgangssituation

Das Rollencenter Mitgliederverwaltung enthielt bislang keine direkte Möglichkeit, auf die Seite Mitglieder Zahlungen zuzugreifen.

Auswirkung

Ein schneller Zugriff auf die Zahlungsübersicht der Mitglieder war nicht direkt aus dem Rollencenter möglich, was den Arbeitsfluss beeinträchtigen konnte.

Anpassung

Das Rollencenter Mitgliederverwaltung wurde um die Kachel Mitglieder Zahlungen ergänzt. Über diese Kachel kann nun direkt die entsprechende Seite aufgerufen werden.

Prüfungen Satzungsparameter für Aktivierung reduzieren

Ausgangssituation

Bisher mussten bestimmte Satzungsparameter im Mitgliederwesen eingerichtet werden, auch wenn die zugehörigen Geschäftsvorfälle für den Anwender nicht relevant waren.

Auswirkung

Die Benutzerfreundlichkeit wurde verbessert, da unnötige Pflichtprüfungen entfallen. Satzungsparameter werden nun nur dann geprüft, wenn ein relevanter Geschäftsvorfall tatsächlich ausgelöst wird.

Anpassung

Die Prüfungen auf notwendige Pflichtangaben wurden aus dem allgemeinen Einrichtungsprozess herausgelöst und in die jeweiligen Seiten der Geschäftsvorfälle verlagert.

Satzungsparameter

Betroffene Geschäftsvorfälle

  • Wohnungsbauprämie
  • Vermögenswirksame Leistungen
  • Dividendenberechnung
  • Kista-Schnittstelle
  • Meldungen nach § 45d EStG
  • Ermittlung der Jubilare

Zusätzliche Hinweise

Die Änderung betrifft ausschließlich die Prüflogik und hat keine Auswirkungen auf die fachliche Verarbeitung der Geschäftsvorfälle.

Wohnungsbauprämie von BVR überarbeiten

Ausgangssituation

Für die Beantragung der Wohnungsbauprämie war bislang keine automatisierte Dokumentenvorlage verfügbar. Die manuelle Erstellung erforderte zusätzlichen Aufwand und war fehleranfällig.

Auswirkung

Durch die neue Word-Vorlage wird der Antrag auf Wohnungsbauprämie nun automatisch mit den relevanten Mitgliederdaten (z. B. Name, Vorname, Geburtsdatum) sowie den entsprechenden Jahresangaben befüllt. Dies erhöht die Effizienz und reduziert Eingabefehler.

Anpassung

Beim Aufruf der Funktion Antrag Wohnungsbauprämie wird ab sofort die neue Word-Vorlage verwendet. Die Vorlage wird systemseitig mit den vorhandenen Mitgliedsdaten angereichert und zur weiteren Bearbeitung bereitgestellt.

Zusätzliche Hinweise

Die Vorlage kann bei Bedarf individuell angepasst werden.

Mitgliedsnr. im Bericht Vertragsschreiben im Dataset ausgeben

Ausgangssituation

Im DataSet des Berichts Vertragsschreiben fehlte bislang die Mitgliedsnummer als auswertbares Feld.

Auswirkung

Eine direkte Zuordnung von Vertragsschreiben zu Mitgliedern war nur eingeschränkt möglich. Individuelle Auswertungen oder Filterungen nach Mitgliedsnummer konnten nicht vorgenommen werden.

Anpassung

Das DataSet des Berichts Vertragsschreiben wurde um das Feld Mitgliedsnummer ergänzt. Technisch erfolgt die Bereitstellung über das Feld CN_ContactMemberNo.

Mehrere Erben Buchungszeilen prüfen

Ausgangssituation

Beim Erstellen der Buchblattzeilen im Rahmen der Umbuchung von AGH auf das Transitkonto wurde für den Betrag ein falsches Vorzeichen verwendet.

Auswirkung

In der Mitgliederstatistik wurde der Wert für Saldo AGH nach dem Buchen des Betrags fälschlicherweise erhöht, anstatt auf 0,00 gesetzt zu werden.

Anpassung

Die Vorzeichenlogik bei der Buchung wurde korrigiert. Der Betrag wird nun korrekt verarbeitet, sodass der Saldo AGH nach der Umbuchung 0,00 ist.

Instandhaltung

Kreditorische Verträge - Versorgervertrag

Ausgangssituation

Bisher konnten Prozesse mit Abschlagszahlungen und einer Abschlussrechnung oder Gutschrift am Ende einer Periode nicht vollständig über kreditorische Verträge abgebildet werden. Eine direkte Verknüpfung von Vertragszeilen mit Dauerzahlungen war nicht möglich.

Auswirkung

Anwender können nun klassische Versorgerverträge effizient verwalten. Es wird ermöglicht, Vorauszahlungen über das Dauerzahlungsmodul zu steuern und diese am Ende der Periode mit Einkaufsrechnungen oder -gutschriften abzugleichen. Der Prozess kann nach Aktualisierung des Vertrags für die nächste Periode erneut gestartet werden.

Anpassung

  • Neue Vertragsart Versorgerverträge wurde eingeführt.
  • Vertragszeilen können mit dem Dauerzahlungsmodul verknüpft werden.
  • Einkaufsrechnungen oder -gutschriften lassen sich am Ende der Periode mit Dauerzahlungen abgleichen.
  • Zugriff erfolgt derzeit über die Suchfunktion Kreditorische Verträge.

Zusätzliche Hinweise

Weitere Informationen werden in der Dokumentation Kreditorische Verträge bereitgestellt, die in Kürze veröffentlicht wird.

Schadensmeldung – Inforegister Sachverhalt entfernen

Ausgangssituation

Das Inforegister Sachverhalt war in der Karte Schadensmeldung bereits mit RELion 12.26 ausgeblendet, konnte jedoch weiterhin über die Funktion Personalisieren eingeblendet werden.

Auswirkung

Die parallele Existenz des alten Inforegisters führte zu Irritationen, da die Pflege des Sachverhalts über die Infobox und die Funktion Sachverhalt erfassen vorgesehen ist.

Anpassung

Das Inforegister Sachverhalt wurde nun endgültig entfernt und kann auch nicht mehr über Personalisieren eingeblendet werden.

Kreditoren mit abgelaufener Freistellungsbescheinigung anpassen

Ausgangssituation

Der bisherige Bericht Kreditoren m.abgel.Freistellungsbesch. zeigte Kreditoren mit abgelaufenen Freistellungsbescheinigungen und war in seiner Darstellung und Benennung nicht mehr zeitgemäß.

Auswirkung

Die Aussagekraft des Berichts war eingeschränkt, insbesondere im Hinblick auf die Unterscheidung zwischen gültigen und fehlerhaften Bescheinigungen.

Anpassung

Der Bericht wurde umbenannt in Kreditoren ohne gültige Freistellung. Die bisherige Spalte Gek., die die Anzahl abgelaufener Freistellungsbescheinigungen darstellte, wurde umbenannt in Gültig und zeigt nun die Anzahl gültiger Freistellungsbescheinigungen an.

Zusätzlich wurde die neue Spalte EIBE-Fehler ergänzt, die die Anzahl von Freistellungsbescheinigungen mit einem EIBE-Fehlercode ausweist.

Zusätzliche Hinweise

  • Der Bericht enthält keine Kreditoren ohne Freistellungsbescheinigungen.
  • Der Bericht zeigt nur Kreditoren, die entweder gar keine gültige Freistellungsbescheinigung haben oder Freistellungsbescheinigungen mit einem EIBE-Fehlercode.
  • Eine Freistellungsbescheinigung gilt als gültig, wenn:
    • der Stichtag zwischen dem Start- und Endedatum liegt, und
    • der EIBE-Code entweder leer (keine Prüfung) oder „000“ ist.
  • Die Spalte Gesamt zeigt die Gesamtanzahl der FSBs eines Kreditors.
  • Die Spalte Gültig zeigt die Anzahl der gültigen FSBs.
  • Die Spalte EIBE-Fehler zeigt die Anzahl der FSBs mit einem Fehlercode.
  • Die Option Druck abgel. Bescheinigungen steuert, ob im Bericht Detaildaten zu abgelaufenen FSBs angedruckt werden sollen.

Ländercode am Kreditor – Globale Einrichtungstabelle

Ausgangssituation

Im Abschnitt Freistellungsbescheinigung der Kreditorenmaske war bislang keine Möglichkeit vorgesehen, einen Bundeslandschlüssel zu hinterlegen, der für die Verarbeitung im Rahmen der EIBE-Schnittstelle erforderlich ist.

Auswirkung

Die Nutzung der EIBE-Schnittstelle ist ohne manuelle Ergänzung der Bundeslandschlüssels nicht möglich.

Anpassung

Die zu verwendenden Bundeslandschlüssel müssen in der zugehörigen Tabelle Bundeslandschlüssel Freistellungsbescheinigung gepflegt werden.

Freistellungsbescheinigung – EIBE Ergebnis verarbeiten

Ausgangssituation

Die Prüfung der Gültigkeit von Freistellungsbescheinigungen basierte bislang ausschließlich auf dem zeitlichen Gültigkeitsbereich (Start- und Endedatum). Eine technische Validierung durch eine externe Schnittstelle war nicht vorgesehen.

Auswirkung

Es bestand keine Möglichkeit, die Gültigkeit von Freistellungsbescheinigungen automatisiert gegen externe Vorgaben zu prüfen, was zu Unsicherheiten in der Datenqualität führen konnte.

Anpassung

Mit der Einführung der EIBE-Schnittstelle wird die Gültigkeitsprüfung erweitert. Sofern die EIBE-Schnittstelle verwendet wird, gilt eine Freistellungsbescheinigung nur dann als gültig, wenn:

  • der Stichtag zwischen dem Start- und Endedatum liegt, und
  • der EIBE-Code entweder „000“ (erfolgreich validiert) oder leer ist (nicht geprüft, z. B. wegen fehlender Einrichtung).

Alle anderen Codes (z. B. „114 Bundesland nicht korrekt“) werden als Fehler interpretiert und müssen entsprechend geprüft und korrigiert werden.

Zusätzliche Hinweise

Die technische Beschreibung und Einrichtung der EIBE-Schnittstelle ist Bestandteil einer separaten Dokumentation.

Freistellungsbescheinigung - neue Einträge validieren

Ausgangssituation

Bei der Erfassung von Freistellungsbescheinigungen war bislang keine automatische Prüfung auf zeitliche Überschneidungen vorgesehen. Dies konnte zu Mehrfacherfassungen gleichartiger Bescheinigungen mit überlappenden Zeiträumen führen.

Auswirkung

Überschneidungen konnten zu Unsicherheiten in Folgeprozessen führen, insbesondere bei der Auswahl der gültigen Bescheinigung.

Anpassung

  • Freistellungsbescheinigungen werden nun automatisch auf zeitliche Überschneidungen geprüft.
  • Sofern sich gleichartige Bescheinigungen (z. B. der Art „Allgemein“) zeitlich überschneiden, erscheint während der Eingabe eine Hinweismeldung.
  • Wird die Eingabe nicht korrigiert, werden die betroffenen Datensätze anschließend farblich markiert. In Folgeprozessen wird bei Überschneidungen der jeweils zuerst gefundene Datensatz ausgewertet.

Zusätzliche Hinweise

Sowohl das Von-Datum als auch das Bis-Datum sind Pflichtfelder und müssen bei der Erfassung vollständig angegeben werden.

Bericht Vertragspartneranschriften in den Standard übernehmen

Ausgangssituation

Im Bericht Vertragspartneranschriften wurden bisher standardmäßig die Kommunikationsdaten (z. B. Telefonnummer, E-Mail-Adresse) des jeweiligen Vertragspartners in der letzten Spalte ausgegeben.

Auswirkung

Anwender haben nun die Möglichkeit, die Ausgabe der Kommunikationsdaten gezielt zu unterdrücken. Dies kann insbesondere bei datenschutzsensiblen Auswertungen oder zur Reduktion der Berichtsinhalte hilfreich sein.

Anpassung

Der Bericht wurde um die neue Option Keine Kommunikationsdaten erweitert.

  • Ist die Option aktiviert, werden keine Kommunikationsdaten in der letzten Spalte ausgegeben.
  • Ist die Option deaktiviert (Standard), erfolgt die Ausgabe der Kommunikationsdaten wie bisher

Abrechnung / Wirtschaftsplan

Verbesserung der Infobox-Felder im Datenpool

Ausgangssituation

In der Infobox für den Datenpool (diese kann in Wirtschaftsplan und Abrechnung optional eingeblendet werden) wurden die Werte ohne zeitliche Einschränkung ermittelt. Vergangene und zukünftige Datenpoolzeilen wurden mitgezählt und in der verlinkten Seite angezeigt. Dies führte zu einer eingeschränkten Nachvollziehbarkeit und fehlender Fokussierung auf relevante Informationen.

Auswirkung

Die Anzeige der Infobox-Felder war nicht auf den jeweiligen Abrechnungs- oder Wirtschaftsplanzeitraum begrenzt. Anwender mussten manuell prüfen, welche Werte tatsächlich relevant sind. Dies erhöhte die Komplexität bei der Interpretation der Daten.

Anpassung

Ergänzung von Datumsfiltern für alle Felder, die in den Datenpool-Infoboxen dargestellt werden. Es werden nur Datenpoolzeilen berücksichtigt, die für die jeweilige Abrechnung bzw. den jeweiligen Wirtschaftsplan relevant sind, d.h. die Filterung wurde an die tatsächliche Verarbeitungslogik beim Abrechnungszeilen- bzw. Wirtschaftsplanzeilen holen angeglichen. Einführung eines neuen Felds für Darlehenswerte zu Auslaufannuität im Wirtschaftsplan (Verwendung in Österreich).

Datenpool

Zusätzliche Hinweise

  • Zielgruppe: Objektbuchhalter
  • Mehrwert: Erhöhte Usability durch Begrenzung auf relevante Informationen und leichtere Nachvollziehbarkeit.

Bericht Kosten Detailliert – Erweiterung und Korrekturen

Ausgangssituation

Im Bericht Kosten Detailliert fehlten bisher folgende Informationen:

  • Die Spaltenüberschrift für das Buchungsdatum war nicht korrekt.
  • Es wurde ausschließlich die RELion-Rechnungsnummer angezeigt, nicht jedoch die Kreditorenbelegnummer.
  • Bei automatischer Weiterbelastung und Skontorückrechnung fehlten Angaben zum ursprünglichen Kreditor und zur Kreditorenbelegnummer.
  • Im Kopfbereich wurde die Objektbeschreibung statt der Objektadresse ausgegeben.
  • Die Kennzeichnung „EUR“ wurde nur in der Summenzeile, nicht aber in den Einzelzeilen angezeigt.
  • Buchungstexte aus den Abrechnungsdetailzeilen wurden nicht vollständig übernommen.

Auswirkung

  • Die Nachvollziehbarkeit und Transparenz der Abrechnungsdaten für Anwender war eingeschränkt.
  • Fehlende oder unklare Angaben erschwerten die Prüfung und Zuordnung von Buchungen, insbesondere bei verbundenen Geschäftsvorfällen (z. B. Skontorückrechnung, automatische Weiterbelastung).
  • Die Darstellung entsprach nicht den Anforderungen einiger Anwendergruppen (z. B. österreichische WEG-Abrechnungen).

Anpassung

  • Die Spaltenüberschrift für das Buchungsdatum wurde korrigiert.
  • Die Kreditorenbelegnummer wird nun zusätzlich zur RELion-Rechnungsnummer angezeigt.
  • Für verbundene Buchungen (z. B. Skontorückrechnung, automatische Weiterbelastung) werden Kreditor und Kreditorenbelegnummer aus der Ursprungsrechnung bzw. -Gutschrift ermittelt und dargestellt.
  • Im Kopfbereich des Berichts wird nun die Objektadresse statt der Objektbeschreibung ausgegeben.
  • Die Kennzeichnung „EUR“ wird jetzt in allen Einzelzeilen der letzten Spalte angedruckt.
  • Buchungstexte aus den Abrechnungsdetailzeilen werden vollständig übernommen, um zusätzliche Informationen (z. B. anteilige Berechnung, manuelle Textanpassungen) abzubilden.

Zusätzliche Hinweise

  • Bei der automatischen Weiterbelastung wird die Rechnungsnummer aus dem Ursprungsposten (Kreditorenposten-Nr.) ermittelt.
  • Für Skontorückrechnungen erfolgt die Zuordnung über die Belegnummer zum ursprünglichen Kreditorenposten.
  • Die Anpassungen berücksichtigen auch spezielle Anforderungen für österreichische WEG-Abrechnungen (z. B. Vorsteuerkorrekturbuchung mit Fußnote und Kreditorenname).
  • Die Änderungen verbessern die Lesbarkeit und Nachvollziehbarkeit der Abrechnungsberichte für alle Anwendergruppen.

E-Belege – RELion Ausgangsbelege für VK-Nebenkostenabrechnung

Ausgangssituation

Die RELion Ausgangsbelege müssen für E-Belege angepasst werden. Der Export im Standard exportiert keine RELion-Felder.

Auswirkung

Die erstellte .xml-Datei wird nachträglich mit RELion-Daten angepasst. Die Anpassung umfasst die Felder Zuständigkeitseinheit und IBAN (Bankverbindung).

Anpassung

Integration der RELion-Daten aus der BK-Abrechnung in die .xml-Datei zum E-Beleg. Einführung einer Prüfroutine zur Überprüfung der E-Beleg Voraussetzungen. Einrichtung neuer Flowfields auf der Tabelle Einheit Abrechnung zur Anzeige der E-Belege. Neue Hilfsfelder auf der Tabelle Abrechnung Summenposten, um dort die Felder für die E-Rechnung abholen zu können. Diese werden über eine Updateroutine automatisch für bereits berechnete Abrechnungen befüllt.

Zusätzliche Hinweise

Die E-Belege werden parallel zu den normalen Belegen erzeugt. Ein Fehlereintrag bei einer Einheit Abrechnung verhindert nicht das normale Belege erzeugen. Aktuell ist kein automatischer Massenversand zu E-Belegen umgesetzt. Eine Integration in den neuen RELion Dokumentenversand ist geplant.

Gemischte Objektverwaltung

HK Abrechnung gemischte Objekte – Österreich

Ausgangssituation

Bei der Erstellung einer WEG-Abrechnung mussten bisher die Felder im Inforegister Datenquellen auf der Abrechnungskarte manuell eingetragen werden.

Auswirkung

Die Abrechnungskarten mussten nach dem Anlegen erst manuell um die notwendigen Datenquellen-Felder ergänzt werden, bevor mit Abrechnungszeilen holen weitergearbeitet werden konnte.

Anpassung

Durch die neue Funktionalität werden die relevanten Felder in der Abrechnungskarte automatisch befüllt, sofern RELion über die Miet-WEG-Koppelung das verbundene Mietobjekt erkennt. Dies reduziert den manuellen Aufwand sowie potenzielle Fehlerquellen.

Zahlungsverkehr

Funktion Zeile/n auf Erledigt

Ausgangssituation

Beim Aktivieren von Erledigt aus dem Aktionsmenü: werden alle Auszugszeilen auf Status Gebucht nicht gesetzt.

Auswirkung

Automatische Zeilenverarbeitung: Beim Setzen auf Erledigt werden alle zugehörigen Auszugszeilen automatisch auf Status Gebucht gesetzt.

Anpassung

Automatische Statusänderung aller zugehörigen Auszugszeilen beim Setzen/Entfernen des Erledigt-Status.

Zusätzliche Hinweise

Beim Aktivieren von Erledigt: Alle Auszugszeilen werden auf Status Gebucht gesetzt. Der Status kann nicht zurückgesetzt werden.

Import trotz gleicher Message-ID ermöglichen

Ausgangssituation

Die bisherige Implementierung für den CAMT.053-Import sollte die Doppelverarbeitung von XML-Dateien durch die Prüfung der Message-ID vermeiden und ging davon aus, dass die Message-ID eindeutig pro Datei ist. Einige Banken generieren die Message-ID jedoch ausschließlich basierend auf Datum und Uhrzeit, ohne IBAN oder andere zulässige Zeichen.

Auswirkung

Die bisherige Lösung war bei mehreren unterschiedlichen Dateien mit identischer Message-ID fehleranfällig.

Anpassung

Es wurde eine erweiterte Prüfung auf Message-ID und IBAN implementiert. Die Änderung erhöht die Robustheit der CAMT-Importlogik und verbessert die Nachvollziehbarkeit für Endanwender.

Kontoumsätze übertragen bietet Filterfeld auf Auszugsdatum

Ausgangssituation

Im Feld Auszugsdatum konnte bisher nur ein einzelnes Datum eingetragen werden. Dies war nicht optimal, da eine Eingrenzung des Zeitraums für die Verarbeitung sinnvoll ist.

Auswirkung

  • Anwender konnten keine Datumsbereiche definieren.
  • Einschränkung bei der flexiblen Verarbeitung von Kontoauszügen.
  • Erhöhte manuelle Anpassungen bei mehreren Auszügen.

Anpassung

Das Feld Auszugsdatum ist reine Information. Bei der Übertragung aus anderen Stellen werden zwei Felder angezeigt:

  • Auszugsdatum von
  • Auszugsdatum bis

Standardmäßig wird in beiden Feldern weiterhin das heutige Datum vorbelegt.

Hinweis

Beide Datenfelder sollten ausgefüllt sein, wenn der Import auf bestimmte Zeitperioden begrenzt werden soll.

Beim Einrichten der Aufgabenwarteschlange wurden noch folgende Parameter angefügt:

Aufgabenwarteschlange

Das Jahr sollte zweistellig angegeben werden.

  • falsch: 01.01.2026..31.12.2026
  • richtig: 01.01.26..31.12.26

Beispiel mit einem Datumsfilter:

Datumsfilter

Beispiel mit einem Datumsfilter und dem Buchungsdatum:

Parameterzeichenfolge

Beispiel: Parameter, die mit dem Bankkonto sowie den Bank‑Buchblattvorlagen eingerichtet wurden, müssen als vierten Parameter eine Zeitenperiode haben.

Bankkonto

Gesperrte Bankkonten überspringen

Ausgangssituation

Bei der Verarbeitung von Kontoauszügen wurde bisher keine präventive Prüfung durchgeführt, ob das zugehörige Bankkonto gesperrt ist.

Auswirkung

Gesperrte Bankkonten werden nun konsequent ausgeschlossen:

  • Bei Formularaufruf erfolgt ein Fehlerhinweis.
  • Bei Berichtsausführung wird der Datensatz übersprungen. Sicherstellung, dass für nicht gesperrte Bankkonten ein Journal-Batch-Name vorhanden ist.

Anpassung

Implementierung einer Prüfung auf den Status Blocked des Bankkontos. Integration von Fehlerbehandlung und bedingtem Überspringen von Datensätzen.

Zusätzliche Hinweise

Bei gesperrten Bankkonten wird die Verarbeitung abgebrochen oder der Datensatz übersprungen, um fehlerhafte Buchungen zu verhindern.

Geplante Instandhaltung

Neue Funktion für Einkaufsrechnungen mit Projektbezug: Betrag aufteilen

Ausgangssituation

In der bisherigen Version fehlte eine Möglichkeit, Beträge innerhalb einer Projektrechnung gezielt aufzuteilen.

Auswirkung

Beträge konnten in der Einkaufsrechnung mit Projektbezug nicht gesplittet werden. Kennzeichnung Teil-/Schlussrechnung war nicht durchgehend vorhanden.

Anpassung

Mit der neuen Funktion in den Zeilen einer Einkaufsrechnung mit Projektbezug kann eine Zeile gesplittet werden. Mittels der Aktion Betrag aufteilen wird unterhalb der Zeile eine weitere Zeile erstellt. Achtung: Die Beträge müssen manuell in die beiden Zeilen eingegeben werden. Danach kann die Rechnung gebucht werden.

Zusätzliche Hinweise

Die Funktion kann nur bei Einkaufsrechnungen verwendet werden, die mit einer Projektplanzeile verknüpft sind. Dabei spielt es keine Rolle, ob es sich um eine Rechnung handelt, die aus einer Projektplanzeile erzeugt wurde, oder um eine Einkaufsrechnung, die nachträglich mit einem Projekt verknüpft wird.

Alte Projektkarte und Projektplanzeilen entfernen

Ausgangssituation

In der Anwendung existieren nicht mehr verwendete RELion-Seiten:

  • Projektkarte
  • Projektplanzeilen

Eine Analyse des Quellcodes ergab, dass diese Seiten nicht aufgerufen oder verwendet werden.

Auswirkung

Die genannten Seiten stehen nicht mehr zur Verfügung. Es ergeben sich keine funktionalen Einschränkungen, da die Seiten im Quellcode nicht verwendet wurden und in der Standard-Projektkarte und -Projektplanzeilen bereits alle RELion-Funktionen enthalten sind.

Anpassung

Die Seiten 5052478 Projektkarte und 5052497 Projektplanzeilen wurden bereits mit der Version 12.26 als veraltet markiert und werden mit dieser Version entfernt.

Zusätzliche Hinweise

Die Entfernung dient der Codebereinigung und der Reduktion redundanter Objekte. Es sind keine weiteren Maßnahmen durch Endanwender erforderlich.

Buchhaltung

Synchronisation externe .Beleg. Nr. zwischen Darlehen Buchbl./Planposten

Ausgangssituation

In den Darlehensbuchblättern wurde eine externe Belegnummer erfasst. Es wurde festgestellt, dass diese Nummer nicht automatisch in die zugehörigen Planposten übernommen wird. Es bestand bislang keine Synchronisation zwischen den Feldern der Buchblattzeilen und den Darlehen Planposten.

Auswirkung

Die fehlende Synchronisation führte dazu, dass die externe Belegnummer manuell in mehreren Bereichen gepflegt werden musste. Dies erhöhte den Aufwand und das Risiko inkonsistenter Daten in der Buchhaltung.

Anpassung

Ein neues Feld wurde in der RE Einrichtung eingeführt:

RE Einrichtung

Wird das Feld aktiviert, erfolgt eine automatische Übernahme der externen Belegnummer in die erzeugten Buchblattzeilen (nach Buchung auch in die Sachkonto- und Kreditorenbuchungen).

Zusätzliche Hinweise

Änderungen an der externen Belegnummer müssen über die Planposten erfolgen, um eine konsistente Datenbasis sicherzustellen. Die Funktion unterstützt die Datenqualität und reduziert manuelle Nacharbeiten.

Differenzen anzeigen Optionen bei Verprobung Kreditor BGR entfernen

Ausgangssituation

Im Bericht Verprobung Kreditoren-BGR war die Option Mit Prüfung Differenzen verfügbar. Die Funktion dieser Option war nicht dokumentiert und wurde offenbar nicht genutzt. Es gab keine bekannten Fehlermeldungen oder Hinweise auf deren Verwendung.

Auswirkung

Die Option Mit Prüfung Differenzen steht Endanwendern nicht mehr zur Verfügung. Dies hat keine funktionalen Auswirkungen auf die reguläre Nutzung des Berichts, da die Option bisher nicht verwendet wurde.

Anpassung

Die Option Mit Prüfung Differenzen wurde aus dem Bericht Verprobung Kreditoren-BGR entfernt.

Differenzen anzeigen Optionen bei Verprobung Debitor BGR entfernen

Ausgangssituation

Im Bericht Verprobung Debitoren-BGR war die Option Mit Prüfung Differenzen verfügbar. Die Funktion dieser Option war nicht dokumentiert und wurde offenbar nicht genutzt. Es gab keine bekannten Fehlermeldungen oder Hinweise auf deren Verwendung.

Auswirkung

Die Option Mit Prüfung Differenzen steht Endanwendern nicht mehr zur Verfügung. Dies hat keine funktionalen Auswirkungen auf die reguläre Nutzung des Berichts, da die Option bisher nicht verwendet wurde.

Anpassung

Die Option Mit Prüfung Differenzen wurde aus dem Bericht Verprobung Debitoren-BGR entfernt.

Anpassung Verhalten RE Konten Nullstellung an Standard

Ausgangssituation

  • Neben der RELion Verarbeitung für Konten-Nullstellung gibt es auch einen Bericht des BC Standards.
  • Dieser kann auch dann Sachkonten einbeziehen und verarbeiten, wenn diese gegen direktes Buchen eingerichtet sind.
  • Die Logik in RELion schloss bisher sowohl Konten aus, welche gesperrt sind, als auch welche nicht direkt buchbar waren.

Auswirkung

Die Logik in RELion wich somit vom Standard ab.

Anpassung

Dies wurde nun dementsprechend geändert, sodass nur noch gesperrte Konten vom RELion-Stapel ausgeschlossen werden.

RE Konten Nullstellung Option Geldfluss nullstellen verbessern

Ausgangssituation

Die Option Geldfluss nullstellen auf der Anforderungsseite der RE Konten Nullstellung zog bisher eine Stapelverarbeitung für die Geldflussbuchung nach sich.

Eigentlich ist die Option primär dafür gedacht, eigene Werte passend für den Geldfluss zu berechnen und in die erstellten Zeilen zu hinterlegen, sodass eine danach ausgeführte Geldflussverarbeitung aus den Posten die korrekten Nullstellungswerte interpretieren kann.

Auswirkung

Ein Start des Geldflussstapels bei diesem Bericht ist irritierend und sorgt für eine längere, verzögerte Abarbeitung des Berichts.

Anpassung

Die Logik für die Option Geldfluss nullstellen wurde nun geändert: das Anstoßen der Geldflussabarbeitung wurde ausgebaut. Stattdessen erscheint nun beim Start des Berichts der RE Konten Nullstellung ein entsprechender Dialog, welcher die Option mit den Auswirkungen beschreibt und der Anwender entweder die Verarbeitung abbrechen oder per Bestätigung fortsetzen kann.

Abfrage unreal. Steuer bei NAVST spezifizieren

Ausgangssituation

In der RE Steuer Einrichtung gibt es für den Teilabzug ein eigenes Einrichtungsfeld für unreal. Versteuerung.

Der Stapel Nicht anrechenbare Vorsteuer berechnen unterscheidet ebenfalls den gewöhnlichen Teilabzug und die unreal. Steuer. Die Verarbeitung wurde bisher aber nicht darauf abgestimmt, ob der Mandant tatsächlich auch unreal. Steuer benutzt, sondern fragte die Prüfungen immer ab. Außerdem wurden die Belegungen der Einrichtungsfelder für die MwSt.-Geschäftsbuchungsgruppen in der RE Steuer Einrichtung nicht sauber geprüft.

Auswirkung

Dementsprechend konnte es teils zu entsprechenden Fehlermeldungen und Abbrüchen der Verarbeitung kommen, obwohl der Anwender die unreal. Steuer nicht nutzen wollte.

Anpassung

  • Die Einrichtungen werden nun per Testfield auf ihre Existenz überprüft.
  • Diese und nachfolgende Prüfungen bezüglich der unreal. Steuer werden zudem abhängig vom Haken Unrealisierte MwSt. in der Finanzbuchhaltung Einrichtung gemacht.
  • Ist dieser Haken auf NEIN, so werden die Prüfungen für die unreal. Steuer auch nicht abgefragt.

Nicht anrechenbare Vorsteuer automatisiert verbuchen nach Ausführung

Ausgangssituation

Bisher konnte die Nicht anrechenbare Vorsteuer per Stapel durchgeführt und dann per Dialog das Buch.-Blatt aufgerufen werden, in welches die Zeilen eingestellt wurden. Die bisherige Programmfunktionalität bot keine Möglichkeit, die Buchung der Zeilen direkt vorzunehmen.

Auswirkung

  • Der Anwender muss immer erst das Buch.-Blatt öffnen und dann den Buchungsvorgang starten.
  • Automatisierte Verarbeitungen, wie die Warteschlange, konnten nur Zeilen einstellen; eine weitere Warteschlangenaufgabe musste dann den Buchungsvorgang im Anschluss übernehmen.

Anpassung

  • Die Logik wurde nun analog zur bereits erfolgten Anpassung für die Skonto Rückrechnung verändert.
  • Es gibt nun im Inforegister der Nicht anrechenbaren Vorsteuer in der RE Steuer Einrichtung die Option Sofort verbuchen.
  • Ist diese Option aktiviert, so kann direkt am Ende der Zeilenerstellung durch den Bericht durch Bestätigung eines Dialogs der Buchungsvorgang ausgelöst werden.
  • Warteschlangenaufgaben für den Bericht führen dann zunächst die Abarbeitung aus und nehmen dann gleich anschließend den Buchungsvorgang vor.

Erfassung und Abrechnung § 35a über Betragsfelder

Ausgangssituation

Bisher mussten die einzelnen Werte für § 35a EstG für haushaltsnahe Dienstleistungen, haushaltsnahe Beschäftigungsverhältnisse und Handwerkerleistungen. immer über Dimensionen gepflegt werden. Erfassungen in Belegen und Buch.-Blättern mussten so stets mehrzeilig erfolgen, um die Beträge aufzuteilen. Für die Zuteilung und Summierung der Beträge in der Abrechnung mussten extra für die Dimensionen identifiziert und Beträge und berechnet werden.

Auswirkung

Somit war die Verarbeitung für 35a in RELion bislang immer mit vielen Kompromissen und mehrzeiligen Aufteilungen verbunden, zudem mussten die Dimensionen korrekt behandelt werden.

Anpassung

  • Die Erfassung der drei Werte für Leistungen nach § 35a werden nun in entsprechend benannten, eigenen Betragsfeldern in Belegen, Buch.-Blättern, Dauerzahlungen und Verteilungen des wiederkehrenden Buch.-Blatts erfasst.
  • In den gebuchten Sachposten können die Beträge noch über die Bearbeiten-Funktion abgeändert werden.
  • Eine vierte Spalte für den Material-Wert ist optional über Personalisieren einblendbar; das Feld ist nicht editierbar und wird automatisch als Differenz zum Bruttobetrag der Zeile abzüglich der erfassten Werte in den neuen Feldern für § 35a EStG berechnet.
  • Es bestehen in beiden Fällen Prüfungen: die Beträge werden mit dem Brutto-Betrag der Zeile / des Postens verglichen, um eine Erfassung zu hohen Beträgen zu verhindern. Nachdem der Posten einer Abrechnung zugeordnet wurde, können die Beträge nicht mehr angepasst werden.
  • Weiterhin gibt es in Objektkonten nun den Schieberegler Beträge § 35a zulässig. Dieser regelt, ob für das Konto in einer Erfassungszeile bzw. in den Posten die Beträge 35a verändert werden dürfen. Wird das Feld nicht aktiviert, bleiben die Felder nicht editierbar. Der Schieberegler kann auch in den Objekt-Vorlagekonten gesetzt werden. Mit der überarbeiteten Funktion Objektkonten erstellen / aktualisieren können nun auch nur bestimmte Felder in den Objektkonten aktualisiert werden (Aktualisierung und Erstellung Konten wurde getrennt).
  • Der Bericht LZ/35a zeigt weiterhin die Beträge der 35a-Werte an. Andere Berichte zeigen die Existenz von 35a-Beträgen durch einen Ja/Nein Boolean-Wert. Skonto-Rückrechnungen rechnen auch die 35a-Beträge für entsprechende Posten anteilig zurück.
  • Die Abrechnung berechnet die 35a Werte nun aus den Sachposten zunächst in den Detailzeilen und summiert diese Beträge dann in den Abrechnungszeilen entsprechend auf. Wird die Abrechnung ohne Leistungszeitraum berücksichtigen erstellt werden die § 35a Werte über das Buchungsdatum dem Abrechnungszeitraum zugeordnet. Wird mit Leistungszeitraum gearbeitet, wird das Datum Leistungszeitraum von für die Zuordnung zum Abrechnungszeitraum verwendet. Falls der Leistungszeitraum über den Abrechnungszeitraum hinaus geht, werden die § 35a Beträge nicht über den LZ aufgeteilt sondern einmal zu 100 % zugeordnet.

Zusätzliche Hinweise

Um auch bisherige Bestände mit der neuen Vorgehensweise nutzen zu können, gibt es in der RE Einrichtung unter den Aktionen der Menüleiste den Stapel Paragraph 35a. Mit diesem können die bestehenden Sachposten, Erfassungszeilen und Abrechnungszeilen mit den Beträgen aktualisiert werden. Es kann ein Datumsbereich und auf die Konten gefiltert werden: Es ist möglich nur für 35a-aktive Konten heranzuziehen oder die Verwendung für die Abrechnung abzugrenzen; soll das hier keine Rolle spielen - bitte ALLE Haken unter den Objektkonto-Verwendungseinstellungen auf den Wert JA setzen!

In der Abrechnung führt Summenzeilen aktualisieren zu einer Konvertierung der Werte. Die Reihenfolge ist:

  1. entsprechende Vorlagekonten 35a aktiv setzen
  2. Übertragen auf die Objektkonten der Objekte mit Aktualisieren einiger Felder
  3. Aktualisieren der Datenbestände mit Stapelverarbeitung.

Mahnwesen

Mahnungen Drucken/Mailversand bei Registrierung

Ausgangssituation

In RELion konnte bisher beim Registrieren der Mahnvorgänge keine Anpassung des Datums für die dann erstellten Posten, oder ein Versand der Mahnungen per Mail bzw. Druck der Mahnungen abgebildet werden. Grund dafür war, dass der Bericht mit diesen Einstellungen nicht angezeigt wurde, sondern mit bestimmten Parametern im Hintergrund ausgeführt wurde.

Auswirkung

Dadurch fehlten dem Anwender wichtige Optionen in RELion und dies stellte eine gravierende Abweichung zum Business Central Standard dar.

Anpassung

  • Beim Registrieren eines Mahnvorgangs wird nun die entsprechende Anforderungsseite angezeigt.
  • Die Schieberegler für abweichende Datumseingaben werden stets standardmäßig auf false gesetzt und die Felder geleert.
  • Der Mahnvorgang unten als Filterung ist Pflicht. Wird dieser entfernt, so wird die Verarbeitung per Fehlermeldung abgebrochen.
  • Der Dialog mit der Info über die erfolgreiche Registrierung und der Option, die reg. Mahnvorgänge gleich zu öffnen, erscheint nur noch, wenn die Druckoption oben den Wert leer hat und der gesamte Mahnvorgang registriert wurde.

Zusätzliche Hinweise

Die Berichte werden hier mit der Einrichtung in Berichtsauswahlen - Mahnung/Zinsrechnung gewählt.

Mietverwaltung

Zumietung von Einheiten – Fehlermeldung und Abbruch

Ausgangssituation

Der Assistent Zumietung von Einheiten wurde bisher mit einer Fehlermeldung abgebrochen, wenn innerhalb eines Sollstellungskontos zeitliche Lücken in den Sollstellungszeilen vorhanden waren. Dadurch konnte der Vorgang nicht abgeschlossen werden.

Auswirkung

Bei zeitlichen Lücken in Sollstellungszeilen einzelner Sollstellungskonten war die Ausführung des Assistenten nicht möglich. Der Prozess wurde unterbrochen, obwohl die Lücken keine zwingende Buchungshindernis darstellen.

Anpassung

Der Assistent Zumietung von Einheiten kann nun auch bei vorhandenen zeitlichen Lücken in Sollstellungszeilen ausgeführt werden. Es wird ein Hinweis auf die bestehenden Lücken angezeigt. Nach Bestätigung durch den Anwender wird der Vorgang vollständig abgeschlossen. Die bisherige Fehlermeldung entfällt.

Infobox Kontakt Focus in Mietvertragskontakte entfernen

Ausgangssituation

Die Infobox Kontakt-Focus war in der Seite Mietvertragskontakte bislang ausgeblendet, konnte aber über die Funktion Personalisieren wieder eingeblendet werden.

Auswirkung

Die parallele Existenz der alten Infobox führte zu Inkonsistenzen, da die Funktionalität bereits mit RELion CU12.27 durch die neue Infobox Kontakt-Informationen ersetzt wurde.

Anpassung

Die Infobox Kontakt-Focus wurde nun endgültig entfernt und kann auch nicht mehr über Personalisieren eingeblendet werden.

Vertragsverwaltung

Filter für Vertragsschreiben in weitere Listen übernehmen

Ausgangssituation

Die Berichte Vertragsstammblatt und Vertragsschreiben konnten bisher aus verschiedenen Listenseiten aufgerufen werden. Dabei wurde eine Mehrfachauswahl von Sätzen nicht berücksichtigt. Zudem musste der Stichtag im Bericht Vertragsschreiben manuell eingetragen werden.

Auswirkung

Die Markierung mehrerer Sätze in den Listen wird nun beim Aufruf der Berichte übernommen. In der Berichtsseite eingetragene Filter wirken sich nur auf die zuvor markierten Sätze aus. Der Stichtag im Bericht Vertragsschreiben wird automatisch mit dem aktuellen Arbeitsdatum vorbelegt.

Anpassung

Folgende Listenseiten wurden überarbeitet:

  • Mietverträge
  • Wohnraummietverträge
  • Gewerbemietverträge
  • Mietverträge für Garagen und Stellplätze

Die Berichtsfunktionalität wurde so angepasst, dass:

  • Eine Mehrfachauswahl von Sätzen berücksichtigt wird.
  • Der Bericht Vertragsschreiben den Stichtag automatisch mit dem Arbeitsdatum vorbelegt.

Zusätzliche Hinweise

Die automatische Vorbelegung des Stichtags entspricht der gängigen Praxis und reduziert den manuellen Aufwand bei der Berichtserstellung.

Mietanpassung

Fertigstellungsdatum in Mietanpassungsschreiben-Dataset

Ausgangssituation

Die Mietanpassungsberichte enthielten bislang keine Information zum Fertigstellungsdatum der jeweiligen Einheit. Für bestimmte Auswertungen und Prüfungen war diese Angabe jedoch relevant.

Auswirkung

Das DataSet der folgenden Mietanpassungsberichte wurde um das Feld Fertigstellungsdatum Einheitenstamm ergänzt. Dadurch steht diese Information nun direkt im Bericht zur Verfügung und kann entsprechend genutzt werden.

Anpassung

Folgende Berichte wurden entsprechend erweitert:

  • Manuelle Mietanpassung (R5052571)
  • Anpassung nach Mietspiegel (R5052572)
  • Anpassung nach Vergleichswohnungen (R5052573)
  • Anpassung nach Wirtschaftlichkeitsberechnung/Kostenmiete (R5052574)

Das neue Feld Fertigstellungsdatum Einheitenstamm wird aus dem Einheitenstamm übernommen und im jeweiligen Bericht angezeigt.

Mietrechnung

Falsche Sortierung des Layouts in Mietrechnung wg. Abhängigkeit von Abrechnungsgruppen

Ausgangssituation

In den Berichten Reg. Mietrechnung und Stornierte Mietrechnung wurde die Sortierung bislang unter Berücksichtigung der Abrechnungsgruppe vorgenommen. In bestimmten Fällen, insbesondere bei leerer oder unvollständig gepflegter Abrechnungsgruppe, führte dies zu einer fehlerhaften Sortierung der Datensätze.

Auswirkung

Die fehlerhafte Sortierung konnte zu einer unklaren Darstellung der Rechnungspositionen und damit zu Irritationen bei der Auswertung führen.

Anpassung

Die Abhängigkeit von der Abrechnungsgruppe wurde aus beiden genannten Berichten entfernt. Die Sortierung erfolgt nun unabhängig von diesem Feld, wodurch eine konsistente und nachvollziehbare Reihenfolge gewährleistet wird.

Zusätzliche Hinweise

Bestehende Auswertungen, die auf der bisherigen Sortierlogik basierten, sollten überprüft und ggf. angepasst werden. Die Änderung betrifft ausschließlich die Sortierung und hat keine Auswirkungen auf die inhaltliche Darstellung oder Berechnung der Daten.

RELion Dokumente

Berichtsdatenzwischenspeicher – individuelle Objektbank verwenden

Ausgangssituation

In Word-Vorlagen, die auf den Berichtsdatenzwischenspeicher zugreifen, wurden bisher die Bankdaten eines Objekts nicht konsistent ermittelt. Die Quelle der verwendeten Bankdaten war nicht eindeutig definiert, was zu fehlerhaften oder unerwarteten Informationen in den generierten Dokumenten führen konnte.

Auswirkung

Die Ermittlung der Bankdaten wurde vereinheitlicht und folgt nun einer klaren Priorisierung. Dies erhöht die Zuverlässigkeit und Nachvollziehbarkeit der Daten in Word-Vorlagen, die auf folgende Variablen zugreifen:

  • Objektbank_Kontoinhaber
  • Objektbank_Name
  • Objektbank_Bankleitzahl
  • Objektbank_Kontonr
  • Objektbank_IBAN
  • Objektbank_BIC

Anpassung

Die Logik zur Ermittlung der Bankdaten im Berichtsdatenzwischenspeicher wurde wie folgt überarbeitet:

  • Primäre Quelle: Die Bankdaten werden standardmäßig aus der individuellen Objektbank der jeweiligen Einheit übernommen.
  • Fallback-Mechanismus: Ist das Feld der individuellen Objektbank leer, werden die Daten aus der Objektbankverbindung des Objekts verwendet.

SEV-Verwaltung

Rückbau von Ansichten in Schnellfilter – SEV-Vertragsübersicht

Ausgangssituation

In diversen Vertragsseiten wurden mit RELion Ansichten wie Aktive, Zukünftige und Beendete etc. eingeführt.

SEV

Auswirkung

Diese Ansichten wirken nicht additiv, d. h. bei Auswahl einer Ansicht wird eine zuvor gesetzte Filterung (z. B. nach Mieternamen) überschrieben. Dies führt in der Praxis zu Einschränkungen bei der gezielten Datenauswahl.

Anpassung

Die Ansichten wurden durch die aus früheren RELion-Versionen bekannten Schnellfilter ersetzt. Schnellfilter wirken ergänzend zur bestehenden Filterung und ermöglichen eine flexiblere und kombinierbare Datenauswahl.

Filter

Zusätzliche Hinweise

Es existieren weitere Seiten, die aktuell noch Ansichten verwenden. Diese werden mit künftigen RELion-Versionen ebenfalls angepasst.

WEG Verwaltung

WEG Stapel auf Verwendung VAT Date

Ausgangssituation

Bei der Verarbeitung WEG MwSt. berechnen werden Objektsteuerdaten herangezogen. Bisher wurden diese auf Grundlage des Buchungsdatums gesucht.

Auswirkung

In anderen Verarbeitungen wie der nicht anrechenbaren Vorsteuer geschieht das bereits mit dem MwSt.-Datum, welches dafür vorgesehen ist.

Anpassung

Nun wird auch beim WEG MwSt. berechnen Stapel die Objektsteuerdaten mit dem MwSt.-Datum als Kriterium durchsucht. Dieses ist meist gleich wie das Buchungsdatum, kann aber abweichend gestellt werden durch den Anwender. Die Verarbeitungen agieren diesbezüglich nun gleich und sind somit nachvollziehbar.

Buchhaltung

Buchung nicht anrechenbare Vorsteuer AT bucht nicht auf die Konten aus der Abrechnungsart

Ausgangssituation

In Österreich müssen nicht anrechenbare Vorsteuern auf verschiedene Aufwandskonten gebucht werden, da diese in den meisten Fällen an die Mieter weitergegeben werden. Die bisherige Programmfunktionalität bot keine Möglichkeit, das entsprechende Objektkonto in den Abrechnungsarten zu hinterlegen.

Auswirkung

Ohne Anpassung fehlte im Buchblatt das Objektkonto vollständig. Dadurch konnten die erforderlichen Buchungen nicht korrekt durchgeführt werden.

Anpassung

Die Logik zur Ermittlung der Konten wurde erweitert, sodass das Objektkonto aus der Abrechnungsart korrekt in das Buchblatt übernommen wird. Die neue Spalte für das Objektkonto in den Abrechnungsarten wird nun berücksichtigt. Die Verarbeitung wurde so angepasst, dass bei der Buchung die hinterlegten Objektkonten für nicht anrechenbare Vorsteuern verwendet werden.

Zusätzliche Hinweise

Nach der Anpassung ist sicherzustellen, dass die Objektkonten in allen relevanten Abrechnungsarten gepflegt sind.

Verbesserung § 15a Planposten

Ausgangssituation

Die Aktualisierung der Verteilung bei den zugeordneten Einheiten eines Beobachtungsobjekts erfolgte bisher unabhängig davon, ob die Schleife zur Suche aktueller Einheitenverträge ein Ergebnis lieferte.

Auswirkung

Die bisherige Vorgehensweise führte dazu, dass auch beendete Einheiten oder nicht zutreffende Konstellationen mit veralteten Werten überschrieben wurden.

Anpassung

Die Logik wurde geändert, sodass die Aktualisierung nur dann erfolgt, wenn die Suche nach aktuellen Einheitenverträgen erfolgreich ist.

BauSecura

BauSecura – Verkaufsrechnung ergänzen um Ihre Referenz

Ausgangssituation

Bei der Nutzung des E-Belegdienstes von Microsoft kann das Feld Ihre Referenz in Verkaufsrechnungen als Pflichtfeld definiert sein. Wird dieses Feld nicht befüllt, ist die Buchung der Verkaufsrechnung nicht möglich. Dies betrifft insbesondere Verkaufsrechnungen, die aus Schadensmeldungen im Zusammenhang mit BauSecura generiert werden.

Auswirkung

Ohne eine automatische Befüllung des Feldes Ihre Referenz kann der Prozess zur Erstellung und Buchung der Verkaufsrechnung unterbrochen werden. Dies führt zu Verzögerungen und erhöhtem manuellen Aufwand.

Anpassung

Das Feld Ihre Referenz wird bei Verkaufsrechnungen, die aus Schadensmeldungen mit Bezug zu BauSecura erstellt werden, nun automatisch befüllt. Die Befüllung erfolgt analog zur Mietrechnung mit dem Text:

Debitor-Nr.: <debitornummer>

Dabei wird die jeweilige Debitornummer verwendet.

Webservice – offene Punkte vor Auslieferung

Ausgangssituation

Bisher wurde bei der Übertragung an BauSecura ausschließlich die initiale Schadensmeldung mit dem Meldungstyp AnnounceClaim gesendet. Aktualisierungen zu bereits gemeldeten Schadensfällen wurden nicht berücksichtigt.

Auswirkung

Es können nun auch Änderungen an bestehenden Schadensmeldungen an BauSecura übermittelt werden. Dies erhöht die Datenkonsistenz zwischen den Systemen und reduziert manuelle Nacharbeiten.

Anpassung

Einführung des neuen Meldungstyps UpdateClaim für die Übertragung von Aktualisierungen. Für beide Meldungstypen (AnnounceClaim und UpdateClaim) ist die jeweilige URL in den Einrichtungsparametern zu hinterlegen.

Zusätzliche Hinweise

Prüfen Sie die Konfiguration der Einrichtungsparameter, um sicherzustellen, dass beide URLs korrekt gepflegt sind. Ohne korrekte URL-Einträge erfolgt keine Übertragung der Meldungen.

Zählerverwaltung

Zählerstamm – Felderweiterung

Ausgangssituation

Die Zählerstammkarte enthielt bislang keine Felder zur Erfassung der Marktlokationsnummer (MaLo-ID) und der Messlokationsnummer (MeLo-ID). Eine eindeutige Zuordnung von Verbrauchs- und Messstellen war daher nicht direkt möglich.

Auswirkung

Durch die Erweiterung der Zählerstammkarte können nun sowohl die MaLo-ID als auch die MeLo-ID direkt im System erfasst und angezeigt werden. Dies verbessert die Nachvollziehbarkeit und Zuordnung von Zählerdaten zu den jeweiligen Lokationen.

Anpassung

  • Die Felder Marktlokationsnummer (MaLo-ID) und Messlokationsnummer (MeLo-ID) wurden im Inforegister Allgemein unterhalb des Feldes Beschreibung Vorgänger ergänzt.
  • Beide Felder sind unter der Option Mehr anzeigen sichtbar.
  • Tooltips wurden hinzugefügt:
    • Marktlokationsnummer: Gibt den Ort des Energieverbrauchs an.
    • Messlokationsnummer: Gibt den Ort der Messung (Zähler) an.

Zusätzliche Hinweise

  • Die neuen Felder sind ausschließlich informativ und dienen der besseren Dokumentation und Zuordnung.
  • Eine Validierung der eingegebenen Nummern erfolgt derzeit nicht systemseitig.
  • Die Felder sind optional und müssen nicht zwingend ausgefüllt werden.

Fehlerbehebung

Abrechnung / Wirtschaftsplan

Darstellung der Geldbestandskonten in der WEG-Abrechnung unterschiedlich

Ausgangssituation

  • In der WEG-Abrechnung wurden die Geldbestandskonten im Einzelnachweis abweichend zur WEG-Gesamtabrechnung dargestellt.
  • Der Fehler trat ausschließlich in Verbindung mit Eigentümerwechseln innerhalb des Abrechnungszeitraums auf und wenn die Druckoption „Bestandskonten“ verwendet wurde.
  • Der Ausweis in der Gesamtabrechnung entsprach dem Objektkonto, während im Einzelnachweis eine inkonsistente Darstellung erfolgte.

Auswirkung

  • Die abweichende Darstellung konnte zu Verwirrung bei der Prüfung der Abrechnung führen, da unterschiedliche Werte für denselben Sachverhalt angezeigt wurden.
  • Eine einheitliche und nachvollziehbare Darstellung war nicht gewährleistet.

Anpassung

  • Die Logik zur Darstellung der Geldbestandskonten im Einzelnachweis der WEG-Abrechnung wurde überarbeitet.
  • Der Ausweis im Einzelnachweis entspricht nun dem Objektkonto und ist damit konsistent mit dem Bericht WEG-Gesamtabrechnung.

Zusätzliche Hinweise

  • Die Änderung betrifft ausschließlich die Darstellung im Einzelnachweis der WEG-Abrechnung.
  • Die Berechnungslogik und die Datenbasis bleiben unverändert.

Abrechnung für Objekt mit nur 1 Leerstandseinheit bringt Fehler

Ausgangssituation

Bei der Abrechnung für Objekte mit ausschließlich Leerständen trat eine Fehlermeldung auf.

Auswirkung

Die Abrechnung konnte nicht erstellt werden, da das Holen der Abrechnungszeilen nicht möglich war.

Anpassung

Die Prüfungslogik für Ausnahmen in der Abrechnung wurde korrigiert.

Zusätzliche Hinweise

Die Änderungen betreffen ausschließlich die interne Logik, es sind keine weiteren Einrichtungen erforderlich.

PDF-Anlagen vom Wärmemessdienst werden nicht archiviert

Ausgangssituation

Bei der Archivierung von PDF-Anlagen des Wärmemessdienstes wurden die Original-Dateinamen übernommen.
Bei sehr großen Stapeldrucken kam es zu fehlerhaften Dateinamen, wodurch die Anlagen in RELion-Dokumente falsch übernommen wurden und weder geöffnet noch archiviert werden konnten. Zusätzlich traten Abbrüche beim PDF-Stapeldruck bei sehr großen Dateien auf, sodass als Workaround kleinere Pakete genutzt werden mussten.

Auswirkung

  • Die fehlerhafte Übernahme der Dateinamen führte zu nicht nutzbaren Dokumenten im Archiv.
  • Anwender mussten manuell eingreifen und Workarounds anwenden, was den Prozess verzögerte und die Archivierung unsicher machte.

Anpassung

  • Einheitliche Vergabe der Dateinamen für externe PDF-Anlagen analog zu internen RELion-Dokumenten.
  • Bei Anlagen vom Wärmemessdienst wird der Dateiname wie bei internen PDFs aufgebaut (siehe 1).
  • Nach der Belegnummer wurde ein Zähler für die Nr. der Ausfertigung untergebracht.

Im Normalfall (siehe 2) beim Vertragspartner erscheint hier eine 0,
bei Kopie-Empfängern (siehe 3) wird die Kopie hochgezählt:

Dateien

  • Sicherstellung, dass die Ablage der externen PDF-Dateien in RELion-Dokumente fehlerfrei erfolgt und die Dateien in Archiv kompakt archiviert werden können.
  • Der Debitorenname innerhalb des Dateinamens wurde auf 25 Zeichen begrenzt, er dient nur zur zusätzlichen Orientierung bei Verwendung der Ausgabe im ZIP-Ordner und für die Lesezeichen in den erstellten PDF-Stapeldruckdateien.

Stapeldruck

Rechnungsanzeige in Abrechnung Detailzeilen – Übernahme aus RELion 11

Ausgangssituation

  • In der bisherigen Version wurden bei der Anzeige von Rechnungsdetailzeilen in der Abrechnung die Einstellungen der Infobox RELion-Dokumente verloren, sobald eine Zeile ohne direkten Bezug zu einem Kreditorenposten ausgewählt wurde.

Auswirkung

  • Die Benutzerführung war inkonsistent.
  • Es kam zu zusätzlichem Aufwand für den Anwender, da die Ansicht manuell neu geladen werden musste.

Anpassung

Die Logik zur Fokussierung auf Kreditorenposten wurde angepasst. Nach Auswahl einer beliebigen Detailzeile bleibt die Einstellung der Infobox erhalten.

Abrechnung mit Hochrechnung „Jahr“ bei Einheiten, die nach und nach fertiggestellt wurden

Ausgangssituation

Bei der Hochrechnung Jahr in der BK-Abrechnung trat ein Fehler auf, wenn Einheiten eines Objekts nach und nach fertiggestellt wurden.

Auswirkung

Die fehlerhafte Berechnung führte zu einer ungenauen Gewichtung der einzelnen Teilzeiträume in der Hochrechnung und damit Abweichungen vom erwarteten Berechnungsergebnis.

Anpassung

Die Berechnungslogik für die Hochrechnung Jahr wurde überarbeitet. Die Formel berücksichtigt nun korrekt den Anteil der jeweiligen Teilzeiträume in der Hochrechnung und gewichtet diese proportional zum tatsächlichen Abrechnungszeitraum.

Zusätzliche Hinweise

Für betroffene Abrechnungen wird empfohlen, die Hochrechnung Tag zu verwenden, bis das Update produktiv verfügbar ist.

Wirtschaftsplanzeilen aus Datenpool einlesen klappt nicht

Ausgangssituation

Zeilen aus dem Datenpool mit der Quelle „Aufwand Vorsystem“ wurden bisher nicht in den Wirtschaftsplan übernommen.

Auswirkung

Fehlende Übernahme führte zu unvollständigen Daten im Wirtschaftsplan. Dies konnte zu fehlerhaften Auswertungen und Planungsgrundlagen führen.

Anpassung

Beim Einlesen der Wirtschaftsplanzeilen werden nun zusätzlich die Werte aus dem Datenpool für

  • Darlehenswerte
  • Verwalterhonorar
  • EVB-Objekt
  • Aufwand Vorsystem

korrekt eingelesen und den entsprechenden Wirtschaftsplanzeilen zugeordnet.

Ausschlussgrund Enddatum Reichweite

Ausgangssituation

Nach Erstellung des Wirtschaftsplanes wurden neu erzeugte Sollstellungen nicht übernommen oder gebucht. Die Ausschlussgründe T0030 und T0040 wurden nicht wie beschrieben geprüft.

Auswirkung

Es kam zu fehlerhaften Einträgen in den Wirtschaftsplan Summenposten, welche das übertragen in die neuen Sollstellungszeilen blockierte.

Anpassung

Die Prüfung für die Ausschlussgründe T0030 und T0040 erfolgt nun korrekt auf das Startdatum, bzw. Enddatum Reichweite der bisherigen Sollstellung ausgehend vom Sollstellung ab-Datum auf der Wirtschaftsplan Objekt Karte. Damit soll auf Überlappungen mit bereits gebuchten bzw. anderweitig geplanten Sollstellungen reagiert werden.

Sollten innerhalb des Planungszeitraums bereits Sollstellungszeilen angelegt sein, bzw. Sollstellungs-Buchungen in den Wirtschaftsplanzeitraum hineinreichen (s. Enddatum Reichweite in der Sollstellungszeile) wird automatisch das nächstmögliche Startdatum für die neue Sollstellungsziele ermittelt.

Die Ausschlussgründe dafür sind nur dann notwendig, wenn in diesen Fällen aus dem Wirtschaftsplan keine Anpassung stattfinden soll. Dies wäre z. B. dann der Fall, wenn bereits manuell kalkulierte oder vereinbarte Abschläge nicht durch den Wirtschaftsplan übersteuert werden sollen.

Zusätzliche Hinweise

Bei vorhandenen fehlerhaften Einträgen wird empfohlen die Berechnung des Wirtschaftsplans und ggf. das Anwenden der Ausnahmen erneut durchzuführen.

Stammdaten

Belegsendeprofil wird nach Änderung anderer Felder im Debitor gelöscht

Ausgangssituation

Im Zusammenhang mit der Einführung der E-Belege ist es notwendig, auf dem Debitor das Belegsendeprofil für E-Belege einzurichten, zusätzlich sind weitere Felder zu pflegen, falls dies noch nicht geschehen ist.

Problem: Im Debitor verschwindet der Inhalt des Feldes Belegsendeprofil, sobald andere Felder bearbeitet werden. Ursache ist die Synchronisation mit den Feldern auf der Kontaktkarte.

Auswirkung

Bei Änderungen an anderen Feldern im Debitor wird das Belegsendeprofil entfernt. Dies führt zu fehlerhaften Einstellungen für den Dokumentenversand und kann den Versandprozess unterbrechen.

Anpassung

Die Verbindung der beiden Felder wird aufgehoben. Das Feld auf der Kontaktkarte, das ausschließlich für den RELion-Dokumentenversand erstellt wurde, wird umbenannt in RELion Dokumente Versand Belegsendeprofil. Damit wird eine unbeabsichtigte Synchronisation verhindert.

Zusätzliche Hinweise

Nach der Anpassung ist sicherzustellen, dass die Dokumentenversand-Einstellungen im Debitor manuell geprüft werden. Eine automatische Übertragung des Belegsendeprofils vom Kontakt erfolgt nicht mehr.

Bankkonto dem Adressstamm zuordnen funktioniert nicht bei einer ZE

Ausgangssituation

Eine Zuständigkeitseinheit (ZE) ist mit einem Kontakt aus dem globalen Adressstamm verknüpft. Auf der Seite Global-RE-Adressstamm Banken soll ein Bankkonto mit der gleichen Bank und Kontonummer wie im Bankkonto der ZE angelegt werden. Beim Speichern wird eine Fehlermeldung angezeigt, dass die IBAN schon im Bankkonto der ZE verwendet wird.

Auswirkung

Das Anlegen eines Kontos beim Debitor/Kreditor, der mit globalem Adressstamm verbunden ist, ist nicht möglich. Die Bankkontoinformationen fehlen bei Folgeprozessen.

Anpassung

Die Prüfung auf die Gleichheit mit Bankkonten einer Zuständigkeitseinheit wurde entfernt. Ein Bankkonto mit gleicher Bank und Kontonummer/IBAN wie bei ZE kann auf der Seite Global-RE-Adressstamm Banken angelegt werden.

OEV Verwaltung

Druck OEV Abrechnung - bei mehreren Verträgen Fehlermeldung bzgl. Archivierung

Ausgangssituation

Bei der OEV-Abrechnung im Stapeldruck tritt ein Abbruch auf, sobald mehr als zwei Verträge verarbeitet werden. Es erscheint eine Fehlermeldung, die den Abschluss des Druckvorgangs verhindert.

Auswirkung

  • Der Stapeldruck kann nicht für mehrere Verträge in einem Durchlauf abgeschlossen werden.
  • Endanwender müssen den Druck manuell aufteilen, was zusätzlichen Aufwand verursacht.

Anpassung

  • Die Verarbeitung im Stapeldruck wurde angepasst, sodass alle im Bericht gewählten Verträge berücksichtigt werden.
  • Für jede Abrechnungsperiode wird pro Vertrag ein Archivdruck erzeugt.
  • Das Enddatum der Reichweite wird automatisch aktualisiert.
  • Es wird sichergestellt, dass für alle Verträge die erforderlichen Posten vorhanden sind.

Instandhaltung

Buchung EK-Beleg mit abweichender ZE möglich

Ausgangssituation

In der Einkaufsrechnung kann die Eigentümer-ZE abweichend vom Objekt eingegeben und gebucht werden. Dies führt zu Inkonsistenzen, wenn die Zuständigkeitseinheit nicht zum gewählten Objekt passt.

Auswirkung

Fehlerhafte Buchungen konnten erstellt werden.

Anpassung

  • Die Logik wird vereinheitlicht: Bei allen Belegen – Einkauf und Verkauf – gilt dieselbe Prüfung.
  • Nach Auswahl eines Objekts wird die Eigentümer-ZE automatisch gesetzt und ist nicht mehr editierbar.
  • Ist zusätzlich das editierbare Feld Zuständigkeitseinheiten eingeblendet, kann der Wert zwar geändert werden, es erfolgt jedoch eine Fehlermeldung und die Änderung wird nicht verarbeitet.

Nachtragsnummer bleibt leer bei manueller Auswahl des Versicherungsvertrags in Schadensmeldung

Ausgangssituation

Die Synchronisation zwischen der BauSecura-Seite innerhalb der Schadensmeldungskarte und dem zugehörigen Schadensmeldungsdatensatz war nicht vollständig konsistent. Das Feld Versicherungsvertrag Nr. war auch bei aktivierter Bearbeitung durch BauSecura editierbar.

Auswirkung

Es bestand die Möglichkeit, dass Vertragsdaten an mehreren Stellen unabhängig voneinander gepflegt wurden, was zu Inkonsistenzen führen konnte.

Anpassung

  • Die Datensynchronisation zwischen der BauSecura-Seite und dem Schadensmeldungsdatensatz wurde überarbeitet und verbessert.
  • Das Feld Versicherungsvertrag Nr. ist nun nicht mehr editierbar, wenn der Schieberegler Bearbeitung durch BauSecura aktiviert ist.

Zusätzliche Hinweise

Die Pflege des betreffenden Vertrags soll ausschließlich über die dafür vorgesehene BauSecura-Seite erfolgen.

Berichte nicht mehr E-Post fähig

Ausgangssituation

In den Berichten Verkauf Rechnung Verw.Honorar und Inst. Verkauf – Gutschrift war die erste Adresszeile im E-Post-Layout um wenige Pixel zu hoch positioniert. Dies führte zu einer optischen Abweichung vom definierten Layout-Standard.

Auswirkung

Die Darstellung der Adresszeile war nicht exakt gemäß den Vorgaben für E-Post. Es bestand ein Risiko für formale Beanstandungen bei der elektronischen Zustellung.

Anpassung

Die Position der ersten Adresszeile wurde korrigiert und entspricht nun den Layout-Vorgaben für E-Post. Die Änderung betrifft ausschließlich die vertikale Ausrichtung; Inhalte und Funktionalität der Berichte bleiben unverändert.

Meldung “Required property is missing.” beim Senden einer Email aus Ticket

Ausgangssituation

Beim Aufruf der E-Mail-Funktionalität aus der Ticket-Karte kam es zu einer Fehlermeldung. Die folgenden Aktionen waren davon betroffen:

  • Bestätigung senden
  • Status senden
  • Abschlussmeldung senden

Die E-Mails konnten in diesen Fällen nicht wie vorgesehen versendet werden.

Meldung

Auswirkung

Die betroffene E-Mail-Funktion stand nicht zur Verfügung. Dies konnte zu Verzögerungen in der Kommunikation mit Kunden oder internen Stakeholdern führen.

Anpassung

Die Ursache der Fehlermeldung wurde identifiziert und behoben. Die E-Mail-Funktionalität innerhalb der Ticket-Karte ist nun wieder uneingeschränkt nutzbar. Alle betroffenen Aktionen (Bestätigung senden, Status senden, Abschlussmeldung senden) funktionieren wieder wie erwartet.

Buchhaltung

Darlehen wird nach vollständiger Tilgung dennoch weiter gebucht

Ausgangssituation

Darlehen wurden bisher nicht automatisch beendet, wenn der Restbetrag 0,00 EUR erreicht hat. Durch fehlerhafte Eingaben, beispielsweise bei Sondertilgungen, konnte der Betrag ins Negative rutschen.

Auswirkung

Negative Restbeträge führten zu inkonsistenten Darlehensständen und fehlerhaften Folgeprozessen. Dies beeinträchtigte die Datenqualität und erforderte manuelle Korrekturen.

Anpassung

Vor jeder Buchung mit den Postenarten Tilgung und Sondertilgung wird geprüft, ob der Betrag im Feld „Summe nach Fälligkeitsdatum“ nach der Buchung kleiner als 0 ist. Ist dies der Fall, erfolgt kein Buchungsvorgang. Stattdessen wird ein Eintrag im Aktionsprotokoll mit einer eindeutigen Fehlermeldung erzeugt.

Zusätzliche Hinweise

Die Prüfung erfolgt ausschließlich bei Buchungen der Postenarten Tilgung und Sondertilgung (bestandsrelevante Beträge). Die Fehlermeldung im Aktionsprotokoll dient zur Nachvollziehbarkeit und Fehleranalyse.

Debitoren OP per Stichtag – Filter auf Debitorenbuchungsgruppe nicht möglich

Ausgangssituation

Im Bericht Debitoren OP per Stichtag war im Filterfeld für die Debitorenbuchungsgruppe keine Mehrfachfilterung möglich. Die Eingabe wurde nach 30 Zeichen abgeschnitten. Dadurch war eine vollständige Abbildung der Kundenforderungen nicht gewährleistet.

Auswirkung

Die Einschränkung führte dazu, dass bei umfangreichen Filterkriterien nicht alle relevanten Buchungsgruppen berücksichtigt werden konnten. Dies beeinträchtigte die Aussagekraft der Berichte und die Genauigkeit der Auswertungen.

Anpassung

In den folgenden Berichten wurde im Bereich Optionen der Filterstring für die Debitoren- bzw. Kreditorenbuchungsgruppe angepasst:

  • 5052681 Debitor OP per Stichtag
  • 5052689 Debitor OP per Stichtag nach Objekt
  • 5052690 Kreditor OP per Stichtag nach Objekt
  • 5052682 Kreditor OP per Stichtag

Die Zeichenbegrenzung wurde aufgehoben. Es ist nun eine uneingeschränkte Mehrfachfilterung möglich.

Zusätzliche Hinweise

Die Änderung betrifft ausschließlich die Filterfunktion im Bereich Optionen. Die Berichtslogik und die Datenbasis bleiben unverändert.

Falscher Vorsteuerbetrag % im 15a Berichtigungsobjektposten nach Funktion Vorsteueranteil % ändern

Ausgangssituation

Bei der Ausführung der Funktion Vorsteueranteil % ändern, die in der nicht anrechenbaren Vorsteuer integriert ist, werden die Objektposten im § 15a-Objekt fehlerhaft angepasst. In der Spalte Berechnete nicht anrechenbare VSt. wird der geänderte Prozentsatz geschrieben, anstatt den Betrag basierend auf dem neuen Prozentsatz neu zu berechnen.

Auswirkung

  • Falsche Werte in der Spalte Berechnete nicht anrechenbare VSt.: Statt des berechneten Betrags wird der Prozentsatz eingetragen.
  • In mindestens einem Objekt wurden alle Posten auf den aktuellen Prozentsatz gesetzt, ohne erkennbaren Grund.
  • Bei Ausführung der Funktion wird der Datumfilter an den Sachposten offenbar nicht berücksichtigt.
  • Änderungen am Sachposten führen auch zu Änderungen am zugehörigen Planposten, jedoch nur an einem Planposten (korrektes Verhalten).

Anpassung

  • Implementierung einer Korrekturfunktion, die sicherstellt:
    • Der Vorsteueranteil % wird korrekt aktualisiert.
    • Die Spalte Berechnete nicht anrechenbare VSt. enthält den neu berechneten Betrag basierend auf dem geänderten Prozentsatz.
  • Prüfung und Berücksichtigung des Datumfilters bei der Anpassung von Sachposten.

Abrechnungsstatistik – Nicht anrechenbare Vorsteuer (NaVSt) wird fälschlich als Differenz ausgewiesen

Ausgangssituation

In der Abrechnungsstatistik wurde bei steuerpflichtigen Mietern eine nicht anrechenbare Vorsteuer (NaVSt) angezeigt. Die Nicht anrechenbare Vorsteuer (NaVSt) wurde als Differenz aus Umlage ausgewiesen, obwohl für steuerpflichtige Mieter faktisch keine NaVSt entsteht.

Auswirkung

Es entstand ein falscher Steuerbetrag in der Statistikdarstellung und in Folge dessen ein falsche Wert bei der Differenz aus Umlage.

Anpassung

Für steuerpflichtige Mieter wird keine nicht anrechenbare Vorsteuer (NaVSt) mehr ausgewiesen.

Zusätzliche Hinweise

  • Die Änderung betrifft nur die Statistikdarstellung der Abrechnung; Buchungen und Steuerberechnungen waren nicht betroffen.
  • Bei bestehenden Statistiken empfiehlt sich ein erneutes Zeilen aktualisieren, um die korrekte Darstellung zu sehen.

Mahnwesen

Validierung Einheitenhistorie in Verkaufsrechnung und -gutschrift

Ausgangssituation

In den Seiten Verkaufsrechnung und Verkaufsgutschrift im Inforegister RELion wird die Validierung des Feldes Einheitenhistorie aktuell nicht konsistent zur Validierung der Einheitennr. durchgeführt.

Auswirkung

Der Mahnlauf unterscheidet zwischen:

  • Vertragsbezug: Beide Felder (Einheitennr. und Einheitenhistorie) müssen gefüllt sein.
  • Debitorenbezug: Keines der beiden Felder darf gefüllt sein.

Posten, bei denen die Einheitennr. gefüllt, die Einheitenhistorie jedoch leer ist, werden in der Mahnvorschlagsliste zwar angezeigt, es werden jedoch keine Mahnungen erzeugt. Dies führt zu fehlerhaften Mahnprozessen und erhöhtem manuellen Prüfaufwand.

Anpassung

Die Validierung des Feldes Einheitenhistorie wurde angepasst. Neues Verhalten:

  • Wird die Einheitennr. geleert, werden weiterhin die Einheitenhistorie sowie die Vertragsnummer und ggf. weitere Felder geleert.
  • Wird die Einheitenhistorie geleert, wird nun auch die Einheitennr. geleert. Das Verhalten entspricht damit dem bereits bestehenden Standard in RE Buchen allgemein/Buchblatt.

Mahnung Verhalten bei Registrierung und Archivierung

Ausgangssituation

Bei aktivierter Einrichtung wurde bei der Registrierung von Mahnungen mit Typ = Drucken eine fehlerhafte Verarbeitung festgestellt. Es kam zu einer übermäßigen Anzahl von Druckvorgängen in unmittelbarer Folge. Dasselbe Verhalten trat im Bereich Druck in Registrierung Mahnungen auf, wenn die Option Drucken anstelle von Vorschau gewählt wurde.

Auswirkung

Die übermäßigen Druckvorgänge führten zu einer erheblichen Verzögerung im Prozess. In der Praxis konnte der Abschluss des Vorgangs bis zu 15 Minuten dauern, was für Endanwender nicht akzeptabel ist.

Anpassung

Die Drucklogik in der Registrierung wurde optimiert. Es erfolgt nun eine vereinfachte Verarbeitung, sodass nur die erforderlichen Druckvorgänge ausgeführt werden. Die Performance wurde deutlich verbessert, um Wartezeiten zu minimieren.

Vertragsverwaltung

Bericht Vertragsschreiben berücksichtigt nicht das Stichtagsdatum für Saldodarstellung

Ausgangssituation

Im Bericht Vertragsschreiben standen bisher die Felder Endsaldo Einheitenvertrag und Endsaldo Debitor zur Verfügung. Diese liefern den jeweiligen Endsaldo, unabhängig vom gewählten Stichtag.

Auswirkung

Die bisherigen Felder erlaubten keine gezielte Auswertung des Saldos zu einem bestimmten Stichtag. Dies schränkte die Aussagekraft des Berichts bei zeitpunktbezogenen Analysen ein.

Anpassung

Das DataSet wurde daher um zwei neue Felder ergänzt:

  • Saldo Einheitenvertrag zum Stichtag (UC_BalanceFixedDate)
  • Saldo Debitor zum Stichtag (UC_BalanceCustomerFixedDate)

Diese Felder liefern den jeweiligen Saldo bezogen auf den im Bericht gewählten Stichtag und ermöglichen damit eine präzisere zeitpunktbezogene Auswertung.

Automatische Hinterlegung von Zahlungsschlüsseln bei der Generierung neuer Verträge

Ausgangssituation

In der Zahlungsverkehr Einrichtung existiert die Option Zahlungsschlüssel Verträge automatisch. Diese Einrichtung wurde nicht von allen Vorgängen konsequent beachtet.

Auswirkung

Trotz der gewählten Option Zahlungsschlüssel Verträge automatisch erfolgte die automatische Zuweisung von Zahlungsschlüsseln nicht bei allen Vorgängen.

Anpassung

  • Für Einheitenverträge wird automatisch der Zahlungsschlüssel mit dem Präfix „E….“ hinterlegt.
  • Für Mietverträge sowie WEG-Kaufverträge wird automatisch der Zahlungsschlüssel mit dem Präfix „V….“ hinterlegt.
  • Die Zuweisung erfolgt systemseitig bei allen Vorgängen, mit denen ein neuer Vertrag generiert wird ohne zusätzliche Benutzerinteraktion.

Einheitenhistorie kann nicht umbenannt werden

Ausgangssituation

Beim Versuch, eine Änderung der Einheitenhstorie vorzunehmen, trat eine fehlerhafte Prüfung auf, die den Vorgang verhinderte.

Auswirkung

Durch die fehlerhafte Prüfung war eine Anpassung der Einheitenhistorie nicht möglich. Dies führte zu Einschränkungen bei der Pflege der Daten.

Anpassung

  • Die Fehlerprüfung beim Ändern der Einheitenhistorie wurde überarbeitet.
  • Der Filter für die Tabelle der D-Sätze wurde um den Mandanten erweitert.
  • In der Fehlermeldung wird nun der korrekte Name der Tabelle ausgegeben, die die Daten enthält, die die Änderung der Historie verhindert.

Einheitenvertrag

Zusätzliche Hinweise

Keine weiteren Schritte seitens der Anwender erforderlich. Die Anpassung erfolgt systemseitig und steht nach dem Update automatisch zur Verfügung.

Vertragsadresse verwendet nur drei Vertragspartner

Ausgangssituation

Bei der Generierung der Vertragsadresse wurden bisher nicht alle verfügbaren Adressfelder vollständig genutzt. Insbesondere bei Verträgen mit mehreren Kontaktgeschäftsbeziehungen konnte es vorkommen, dass nicht alle relevanten Informationen in der Adresse berücksichtigt wurden.

Auswirkung

Die Vertragsadresse wird nun effizienter gebildet, indem alle 8 verfügbaren Adresszeilen systematisch ausgenutzt werden. Dadurch können bei Vorliegen mehrerer aktiver Vertragspartner deren Informationen besser in die Adresse integriert werden.

Anpassung

  • Die Logik zur Adressbildung wurde dahingehend überarbeitet, dass die vorhandenen Adresszeilen optimal befüllt werden.
  • Informationen wie Adresse 2, Name 2 oder ein eingetragener Ehepartner werden bei der Adressbildung berücksichtigt, sofern vorhanden.

Zusätzliche Hinweise

  • Es kann nicht garantiert werden, dass alle Kontakte mit aktivem Vertragspartner in der Vertragsadresse erscheinen, da zusätzliche Felder (z. B. zweite Adresszeile/Straße 2 oder Ehepartner) die verfügbaren Zeilen reduzieren können.
  • Gemäß DIN 5008 ist die Verwendung von mehr als 6 Adresszeilen offiziell nicht zulässig. RELion-Schreiben unterstützen ggf. ebenfalls nicht mehr als 6 Zeilen.
  • Die generierte Vertragsadresse sollte daher stets auf inhaltliche und formale Korrektheit geprüft und bei Bedarf manuell angepasst werden.

Falsche Meldung im Kündigungsassistent (bei genau 1 Tag Leerstand vor Neuvermietung)

Ausgangssituation

Bei der Verwendung des Kündigungsassistenten trat eine irreführende Fehlermeldung auf, wenn zwischen dem Vertragsende eines Einheitenvertrags und dem Beginn des nachfolgenden Mietvertrags exakt ein Tag Leerstand lag. In der Meldung wurde fälschlicherweise auf den Vertragsbeginn des beendeten Einheitenvertrags verwiesen.

Auswirkung

Die Fehlermeldung konnte zu Verwirrung bei der Interpretation des Vertragsverlaufs führen.

Anpassung

Die Fehlermeldung wurde überarbeitet. Sie verweist nun korrekt auf den Beginn des Leerstandszeitraums zwischen den Verträgen und nicht mehr auf den Vertragsbeginn des vorherigen Einheitenvertrags.

Bericht zeitraumbezogene Sollstellungen – Überschriften fehlen bei Verdichtung

Ausgangssituation

Im Bericht Zeitraumbezogene Sollstellungen wird bei Auswahl der Option Verdichtung im Ausdruck keine Spaltenüberschrift angezeigt. Dies betrifft alle drei Verdichtungsoptionen:

  • Eigentümer-ZE
  • Objekt
  • Einheitenvertrag

Auswirkung

Bei aktivierter Verdichtung fehlen die Spaltenüberschriften im Ausdruck, was die Lesbarkeit und Zuordnung der Daten erschwert.

Anpassung

Die Spaltenüberschriften werden nun auch bei gewählter Option Verdichtung im Ausdruck angezeigt. Dies gilt für alle drei Verdichtungsoptionen:

  • Eigentümer-ZE
  • Objekt
  • Einheitenvertrag

Zahlungsschlüssel für Vertrag Ausgleich anpassen

Ausgangssituation

Zahlungsschlüssel werden in RELion auf Vertragsebene den Einheiten und Verträgen zugewiesen. Bei der Anwendung der Schlüssel wurde jedoch geprüft, ob ein Vertrag eine Beziehung zu genau einer Einheit pflegt – sonst wurde keine Verarbeitung vorgenommen.

Auswirkung

Dieses Vorgehen führte dazu, dass bei einem Vertrag, welcher sich auf mehrere Einheiten bezieht, keine Anwendung des Schlüssels erfolgte. Damit wurde nicht die Vertragsnummer in der Buch.-Blattzeile validiert und der nachfolgende Ausgleich konnte die Posten nicht passend zuordnen.

Anpassung

Es existiert in RELion bereits ein vertragsbezogener Ausgleich, der, wenn im Ausgleich Posten verschiedener Einheiten ausgeglichen werden, die ursprüngliche Buch.-Blattzeile aufsplittet in Zeilen der verschiedenen Einheiten (samt passender Teilbeträge) und eine vertragsbezogene Summenzeile mit der Bankzahlung als Gegenbuchung.

Um diesen Ausgleich sinnvoll nutzen zu können, muss der Schlüssel den Vertrag zuerst zur Anwendung bringen. Die Bedingung dafür wurde von der Einheitenprüfung dahingehend abgeändert, dass nun überprüft wird, ob alle zugehörigen Einheiten in ein und demselben Objekt liegen. Ist dies der Fall, wird der Vertrag in das Buch.-Blatt validiert.

Mietanpassung

Falsche Sortierung des Layouts in Mietrechnung wg. Abhängigkeit von Abrechnungsgruppen

Ausgangssituation

In den Berichten Reg. Mietrechnung und Stornierte Mietrechnung wurde die Sortierung bislang unter Berücksichtigung der Abrechnungsgruppe vorgenommen. In bestimmten Fällen, insbesondere bei leerer oder unvollständig gepflegter Abrechnungsgruppe, führte dies zu einer fehlerhaften Sortierung der Datensätze.

Auswirkung

Die fehlerhafte Sortierung konnte zu einer unklaren Darstellung der Rechnungspositionen und damit zu Irritationen bei der Auswertung führen.

Anpassung

Die Abhängigkeit von der Abrechnungsgruppe wurde aus beiden genannten Berichten entfernt. Die Sortierung erfolgt nun unabhängig von diesem Feld, wodurch eine konsistente und nachvollziehbare Reihenfolge gewährleistet wird.

Zusätzliche Hinweise

Bestehende Auswertungen, die auf der bisherigen Sortierlogik basierten, sollten überprüft und ggf. angepasst werden. Die Änderung betrifft ausschließlich die Sortierung und hat keine Auswirkungen auf die inhaltliche Darstellung oder Berechnung der Daten.

Gesamtsumme brutto wird im Bericht Manuelle Mietanpassung nicht korrekt gebildet

Ausgangssituation

Im Bericht Manuelle Mietanpassung wurde die Variable Gesamtsumme brutto nicht in allen Fällen korrekt berechnet. Es wurden ausschließlich Sollstellungen berücksichtigt, die im Rahmen der Mietanpassung tatsächlich angepasst wurden.

Auswirkung

Die Gesamtsumme brutto war dadurch unvollständig, da nicht angepasste Sollstellungen nicht in die Berechnung einbezogen wurden. Dies führte zu einer fehlerhaften Darstellung der Gesamtsumme im Report.

Anpassung

Die Berechnungslogik der Variable Gesamtsumme brutto wurde geändert. Ab sofort werden alle relevanten Sollstellungen berücksichtigt – sowohl die angepassten als auch die nicht angepassten Sollstellungen. Dadurch wird die Gesamtsumme brutto vollständig und korrekt dargestellt.

Verwalterhonorar

Geb. VK Rechnung kann nicht mehrmals als EK Rechnung erstellt werden

Ausgangssituation

Verwalterhonorarrechnungen können nicht mehrfach als Einkaufsrechnung übernommen werden, auch wenn zuvor erstellte Einkaufsrechnungen nicht gebucht, sondern gelöscht wurden.

Auswirkung

Manuelles Eingreifen war notwendig, um das gewünschte Ergebnis zu erhalten.

Anpassung

Wird eine Einkaufsrechnung gelöscht, so steht die ursprüngliche gebuchte Verkaufsrechnung wieder im Bericht Verwalterhon. Rechn.Verk zur Verfügung.

Verk-Eink - Dieselbe Belegnummer bei Option je Objekt eine EK Rechnung

Ausgangssituation

Bei der Erstellung mehrerer Einkaufsrechnungen aus einer Verkaufsrechnung wird in jede Einkaufsrechnung dieselbe Kreditoren-Rechnungsnummer übernommen. Beim anschließenden Buchen kann nur die erste Einkaufsrechnung verarbeitet werden. Für alle weiteren Rechnungen muss die Kreditoren-Rechnungsnummer manuell angepasst werden, damit die Buchung möglich ist.

Auswirkung

  • Erhöhter manueller Aufwand bei der Verarbeitung mehrerer Einkaufsrechnungen.
  • Risiko von Buchungsfehlern durch doppelte Kreditoren-Rechnungsnummern.
  • Verzögerungen im Buchungsprozess.

Anpassung

Die Logik zur Vergabe der Kreditoren-Rechnungsnummer wurde geändert:

Im Bericht Verwalterhon. Rechn.VerK -EinK wird jetzt die Kreditor-Rechnungsnummer mit einem Präfix erweitert, wenn aus einer Geb. Verkaufsrechnung mehrere Einkaufsrechnungen erstellt werden.

Umsatzmiete

Umsatzmietabrechnung Logo wird nicht angedruckt

Ausgangssituation

Im Kopfbereich des Umsatzmietschreibens wurde das Logo der betreffenden Zuständigkeitseinheit nicht wie vorgesehen angedruckt, obgleich es im DataSet enthalten war.

Auswirkung

Die betroffenen Schreiben wurden ohne das Logo der betreffenden Zuständigkeitseinheit erstellt, was zu Irritationen bei Empfängern und internen Rückfragen führen konnte.

Anpassung

Der Fehler wurde behoben. Das Logo der jeweiligen Zuständigkeitseinheit wird nun wieder korrekt im Kopf des Schreibens dargestellt.

Grenzumsätze: Schwellen werden nicht berücksichtigt, wenn Periode Abrechnung ≠ Periode Statistik

Ausgangssituation

Im Falle einer optionalen Statistikabrechnung erfolgte keine zeitanteilige Anpassung der Beträge. Dies betrifft Umsatzvereinbarungen, bei denen die Statistikperiode von der Abrechnungsperiode abweicht (z. B. 1 Monat vs. 12 Monate).

Auswirkung

Die bisherige Berechnung war im Fall abweichender Periodenlängen fehlerhaft, da die Beträge aus der Mietbedingung – welche sich auf die Abrechnungsperiode (bspw. 12M) beziehen – bei abweichender Periodenlänge der Statistikabrechnung nicht korrekt heruntergerechnet wurden. Dies betraf sowohl die Berechnung nach Grenzumsatz als auch die Berechnung nach Gesamtumsatz.

Anpassung

Beträge aus Statistikumsätzen werden nun im Rahmen der optionalen Statistikabrechnung zeitanteilig heruntergerechnet. Die Berechnung erfolgt entsprechend dem Verhältnis von Statistikperiode zur Abrechnungsperiode. Die Anpassung wird automatisch im Abrechnungsreport berücksichtigt.

Zusätzliche Hinweise

Die Änderung betrifft ausschließlich Fälle mit abweichenden Perioden zwischen Statistik- und Abrechnungsumsätzen. Für Standardfälle (identische Perioden) ergibt sich keine Änderung.

RELion Dokumente

Validierung von Unit No. und Unit History verursacht Fehlermeldung

Ausgangssituation

In den RELion-Dokumenten hatten einige Feldvalidierungen keinen Filter auf den aktuellen Mandanten. Als eine Prüfung der Felder beim Archivieren hinzugefügt wurde, um zu verhindern, dass von Archiv kompakt ungültige Daten nach RELion übertragen werden, griff diese Prüfung auch beim Archivieren der Dokumente in RELion nach Archiv kompakt, und zwar bei der Speicherung der AAK Dokument ID.

Auswirkung

Wurde der Aufgabenwarteschlangenposten in einem Mandanten angelegt, der gewisse Objekte, Kreditoren oder Debitoren nicht besaß, wurde nach dem erfolgreichen Archivieren der RELion-Dokumente bei dem anschließenden Zurückschreiben der AAK Dokument ID diese Feldprüfung durchgeführt. Allerdings konnten die Objekte in diesem Mandanten nicht gefunden werden und es wurde die Fehlermeldung „Im Filter wurde folgendes nicht gefunden…“ ausgegeben.

Anpassung

Die entsprechenden Felder bekamen einen Filter auf den Mandanten, in dem das RELion-Dokument angelegt wurde. Zusätzlich wurde die Feldvalidierungsfunktion aus der Modify-Funktion entfernt und dort eingefügt, wo direkt das Dokument erzeugt wird. Dies verhindert, dass die Validierung der Felder mehrmals durchlaufen wird.

Zusätzliche Hinweise

Wichtig

Die Dokumenteinträge an sich wurden nach Archiv kompakt übertragen, der Fehler trat erst anschließend bei der Speicherung der AAK Dokument ID auf, wodurch die AAK Dokument ID nicht gespeichert werden konnte. Die sich in Archiv kompakt befindlichen Dokumente, die keine Zuordnung nach RELion haben, müssten manuell gelöscht werden. Alternativ kann man über einen Korrekturbericht den aktuellen Stand von Archiv kompakt nach RELion synchronisieren. Dann sind die Dokumente doppelt vorhanden, aber zugeordnet. Bei den Einträgen, welche auf einen Fehler gelaufen waren, müssen die Fehler durch Archivieren - Status ändern zurückgestellt werden. Anschließend werden die Objekte über den Aufgabenwarteschlangenposten regulär archiviert.

SEV-Verwaltung

Buchung mit MwSt.-Geschäftsbuchungsgruppe vom Objekt

Ausgangssituation

Bei der Buchung der SEV-Monatsabrechnung wurde die MwSt.-Geschäftsbuchungsgruppe nicht aus der Einheit, sondern aus dem Objekt gezogen.

Auswirkung

Durch die falsche MwSt.-Geschäftsbuchungsgruppe konnte es zu fehlerhaften Folgebuchungen kommen.

Anpassung

Die Buchungslogik wurde angepasst, sodass künftig die MwSt.-Geschäftsbuchungsgruppe immer aus der Einheit herangezogen wird.

WEG Verwaltung

Sonderumlage drucken – Seitenzahl entfernen

Ausgangssituation

  • Ausdrucke der Sonderumlage enthalten bisher Seitenzahlen im Fußbereich.
  • Diese Seitenzahlen sind unnötig, da jede Seite einem anderen Eigentümer zugesandt wird.

Auswirkung

Diese Seitenzahlen sind unnötig, da jede Seite einem anderen Eigentümer zugesandt wird.

Anpassung

Entfernen der Seitenzahlen aus den Druckvorlagen für Sonderumlagen.

Lastschriftmandat zieht falsche Gläudiger-ID

Ausgangssituation

Bei Eigentümerwechsel einer Einheit können zwei SEV-Verträge mit unterschiedlichen Eigentümern existieren. Bei der Anlage des Lastschriftmandats für den aktuellen Vertrag wird die Gläubiger-ID aus dem ersten, bereits beendeten SEV-Vertrag übernommen. Dies führt zu einer fehlerhaften Zuordnung der Gläubiger-ID.

Auswirkung

Falsche Gläubiger-ID im Lastschriftmandat des aktuellen Vertrags. Potenzielles Risiko für fehlerhafte Zahlungszuordnungen und rechtliche Unstimmigkeiten.

Anpassung

  • Die Logik zur Ermittlung der Gläubiger-ID wurde angepasst.
  • Bei der Anlage eines Lastschriftmandats wird die Gläubiger-ID ausschließlich aus dem aktuellen, aktiven SEV-Vertrag übernommen.

Anpassung Mietrechnung und Zahlscheine

Ausgangssituation

Bei der Erstellung von Zahlscheinen für WEG-Kaufverträge fehlte der Zahlungsschlüssel und der Telebanking-Text, obwohl der Zahlungsschlüssel vorhanden war. Die Funktion filterte nicht korrekt nach Vertragsklasse, wodurch der Schlüssel nicht gefunden wurde.

Folgefehler: Zahlscheine wurden leer gedruckt.

Auswirkung auf die Benutzererfahrung

  • Zahlscheine für bestimmte Vertragsarten (WEG-Kaufverträge) waren unvollständig und nicht für Telebanking nutzbar.
  • Mietrechnungen konnten nicht korrekt verarbeitet werden, wenn mehrere Zahlscheine pro Seite erforderlich waren.

Anpassungen

  • Filterung nach Vertragsklasse ergänzt: Die Funktion berücksichtigt nun die Vertragskategorie, sodass der korrekte Zahlungsschlüssel ermittelt wird.
  • Korrektur der Zahlschein-Generierung:
    • Leere Zahlscheine werden nicht mehr erzeugt.
    • Der Zahlungsschlüssel und Telebanking-Text werden korrekt übernommen.
  • Optimierung der Drucklogik:
    • Die Anzahl der Zahlscheine pro Seite wird aus dem Mietrechnungsberichts übernommen.
    • Druck von zwei Zahlscheinen pro Seite funktioniert nun fehlerfrei.
  • Erweiterte Unterstützung:
    • Mietrechnungen und registrierte Mietrechnungen werden korrekt verarbeitet, auch bei gemischten Vertragsarten.
    • Mahnungen enthalten nun vollständige Zahlscheine.
    • Manuelle Erstellung aus Einheitenverträgen ist möglich.

BauSecura

Indirekte Tabellenrechte BauSecuraProzess

Ausgangssituation

Im BauSecura-Weiterberechnungsprozess wird in der Tabelle Gebuchte Einkaufsrechnung im Feld Weiterberechnen der Wert von Rechnung auf Komplett weiterberechnet geändert. Bei dieser Änderung trat ein Fehler auf, da fehlende Schreibrechte vorlagen. Ursache waren eingeschränkte (indirekte) Tabellenrechte.

Auswirkung

  • Der Prozess konnte nicht vollständig ausgeführt werden.
  • Die Erstellung des Weiterberechnungsbelegs war nicht möglich, was zu Verzögerungen in der Weiterverarbeitung führte.

Anpassung

  • Im Bericht Erstelle Weiterberechnungsbeleg für BauSecura wurden die erforderlichen Eigenschaften (Properties) ergänzt.
  • Durch diese Anpassung ist die Weiterberechnung nun möglich, auch bei eingeschränkten Tabellenrechten.

Geplante Instandhaltung

Einkaufsrechnung: Validierung Freistellungsbescheinigung greift nicht bei Erstellung EKR aus Projektplanzeile

Ausgangssituation

Bei der Erstellung von Einkaufsrechnungen (Teil- oder Schlussrechnung) aus einer Projektplanzeile heraus wurde im Rahmen der Freigabe bei einem § 48-Konto der Schieberegler Status Beauftragung § 48 EStG nicht korrekt gesetzt. Dies führte dazu, dass der Status nicht den erwarteten Prüfprozess widerspiegelte.

Auswirkung

Der Status blieb in einem falschen Zustand, wodurch die nachgelagerte Prüfung gemäß § 48 EStG nicht korrekt erfolgen konnte. Dies konnte zu Unsicherheiten bzw. manueller Nacharbeit im Freigabeprozess führen.

Anpassung

Der Schieberegler Status Beauftragung § 48 EStG wird nun bei der Freigabe einer Einkaufsrechnung aus einer Projektplanzeile heraus wieder korrekt auf Zu prüfen gesetzt, sofern ein § 48-Konto betroffen ist.

Verkaufsrechnung - Debitor USt-IDNr. wird nicht angedruckt

Ausgangssituation

Bei der Erstellung einer ungebuchten Verkaufsrechnung wurde die Debitoren-USt-IdNr. nicht auf dem Rechnungsdokument angedruckt, obwohl diese im Stammdatensatz des Debitors korrekt gepflegt ist.

Auswirkung

Die fehlende USt-IdNr. auf der Verkaufsrechnung stellt eine Lücke dar.

Anpassung

Die Drucklogik für Verkaufsrechnungen wurde angepasst. Die Debitoren-USt-IdNr. wird jetzt auch auf der ungebuchten Verkaufsrechnung angedruckt.

Belegdatum wird mit Buchungsdatum überschrieben trotz korrekter Einrichtung

Ausgangssituation

In Einkaufsrechnungen wird die Kreditoren & Einkauf Einrichtung, insbesondere die Option Belegdatum mit Buchungsdatum verknüpfen nicht berücksichtigt. Das Belegdatum wurde unabhängig von aktiver oder inaktiver Einrichtung dem Buchungsdatum angepasst.

Auswirkung

Bei inaktiver Einrichtung Belegdatum mit Buchungsdatum verknüpfen wird das Belegdatum trotzdem automatisch angepasst, sobald das Buchungsdatum geändert wird.

Anpassung

Die Einrichtung wird jetzt berücksichtigt. Nur bei aktiver Einrichtung wird da Belegdatum automatisch vom System dem Buchungsdatum angepasst.

Berechtigungssätze

In RELion wurden neue Tabellen der rollenspezifischen Berechtigungssätze hinzugefügt.

Objekt ID Objektname Berechtigungssatz
5052430 Ländercode Freistellungsbescheinigung R12 BUHA
5052564 Kreditorischer Vertrag R12 INST
5052565 Kreditorische Vertragszeile R12 INST
5052566 Dokument Zählerstand R12 OBJEKTVW; R12 EXT HAUSVW
5052567 Vertragsart R12 OBJEKTVW; R12 EXT HAUSVW
5052570 Versorgungstyp R12 OBJEKTVW; R12 EXT HAUSVW
5052579 Feldauswahl R12 OBJEKTVW; R12 EXT HAUSVW

Die Standard Berechtigungssätze stehen als XML zur Verfügung RELion 12.30

Tabelleninformationen Modell

Änderungen im Datenmodell werden in den Tabelleninformationen angezeigt.

Hotfix

Version 30.1

Ausgangssituation

Beim Sachpostenausgleich Ausgleich Buchen trat ein Fehler auf, der dazu führte, dass das System in eine Dauerschleife geriet. Infolge dessen wurde die folgende Meldung angezeigt:

„Ihre Änderungen können jetzt nicht gespeichert werden, da ein Datensatz in der Tabelle ‚Sachposten‘ in einer Transaktion aktualisiert wird, die von einer anderen Sitzung ausgeführt wird. Sie müssen warten, bis die andere Transaktion abgeschlossen ist, was eine Weile dauern kann. Versuchen Sie es später erneut.“

Auswirkung

Der Sachpostenausgleich konnte nicht abgeschlossen werden. Buchungen blieben ausstehend, was zu Verzögerungen im Prozess führte.

Anpassung

Der Fehler wurde behoben. Das System verarbeitet den Sachpostenausgleich nun korrekt. Sachposten lassen sich wieder ausgleichen und buchen, ohne dass eine Dauerschleife entsteht.

Version 30.2

Das neue Hotfix behebt den Fehler aus dem Hotfix 30.1 vollständig. Im zuvor veröffentlichten Hotfix waren nicht alle relevanten Use Cases abgedeckt.

8.4.4 - Version 12.29

In der Releaseinformation sind alle Funktionen und Fehler der freigegebenen Build (12.29.70374.0) RELion auf Basis Dynamics Business Central 26 beschrieben.

Neue und geänderte Funktionen

Buchhaltung

Berichtigungsobjekt Nummerierung auch manuell möglich

Die Nummer, vom Berichtigungsobjekt nach § 15a UStG, ist auch manuell wählbar, sofern bei der Nummernserie der entsprechende Haken gesetzt wurde.

Die Nummer ist nur so lange änderbar, wie der Status des Berichtigungsobjekts auf Datenerfassung steht. Sobald der Status sich dann einmal geändert hat, ist das Nummernfeld nicht mehr änderbar.

Buch.Blatt über Dialog öffnen

Beim Bericht § 15a Korrekturbuchungen erstellen sind zwei Anpassungen erfolgt:

  • Zu Beginn des Berichts wird geprüft, ob das gewählte Buchblatt leer ist. Wenn ja, läuft der Bericht. Wenn nein, bricht es mit einer Fehlermeldung ab.
  • Am Ende des Berichts wird geprüft, ob Zeilen erzeugt wurden. Wenn Ja, dann schlägt das Programm das Öffnen des Buch.-Blatt vor.

Zahlungsverkehr

Feld Laufender Saldo in Bankposten ausblenden

Ausgangssituation

Auf der Seite Bankposten wurden bisher die Felder Laufender Saldo und Laufender Saldo (MW) angezeigt. Diese Felder sind Bestandteil des Microsoft-Standards und werden nicht direkt aus der Tabelle Bankposten gespeist, sondern bei jedem Öffnen der Seite dynamisch berechnet. Die Berechnung berücksichtigt jedoch nicht den RELion-spezifischen Transitsaldo, wodurch die angezeigten Werte nicht dem tatsächlichen Stand entsprechen und zu Missverständnissen führen können.

Auswirkung

Die genannten Felder werden künftig nicht mehr angezeigt. Dadurch wird die Benutzeroberfläche klarer und konsistenter mit dem RELion-Konzept. Die Gefahr einer Fehlinterpretation der Salden entfällt. Die Funktionalität der Seite Bankposten bleibt im Übrigen unverändert.

Anpassung

Die Felder Laufender Saldo und Laufender Saldo (MW) wurden technisch ausgeblendet, ohne die zugrunde liegende Datenstruktur zu verändern. Es handelt sich um eine Anpassung der Benutzeroberfläche, die sicherstellt, dass die RELion-spezifische Logik nicht durch Standardberechnungen überlagert wird. Die Berechnung der Salden erfolgt weiterhin gemäß RELion-Vorgaben unter Berücksichtigung des Transitsaldos.

Kontoauszug - Infobox für Kontoauszugsdatei um Inhalte ergänzen

Ausgangssituation

Die bisherige Benutzeroberfläche und Funktionalität im Bereich des Kontoauszugsimports war hinsichtlich Übersichtlichkeit und Bedienkomfort eingeschränkt.

Nicht alle wichtige Informationen waren direkt einsehbar, und zentrale Funktionen wie die Anzeige des Buchungsblatts fehlten in mehreren relevanten Bereichen.

Auswirkung

Durch die vorgenommenen Anpassungen wird die Usability für Endanwender deutlich verbessert:

  • Relevante Informationen sind nun direkt sichtbar.
  • Die Navigation zwischen Kontoauszügen und Buchungsblättern ist vereinfacht.
  • Die Datenlage ist transparenter und besser nachvollziehbar.

Anpassung

Folgende Änderungen wurden umgesetzt:

  1. Infobox-Erweiterung Die Infobox „Kontoauszugsdatei“ ist nun direkt aus der Seite Importierte Kontoauszüge (Global) erreichbar.
  2. Felderweiterung in Infobox „Kontoauszugsdatei“ Die folgenden Felder wurden ergänzt:
  • Verarbeitet %
  • Mandant
  • Bankkonto Code
  • Saldo geprüft
  • Anfangssaldo
  • Schlusssaldo
  1. Menüpunkt-Erweiterung In den Seiten Umsatzanzeige (Auszugzeilen), Kontoauszüge und Importierte Kontoauszüge (Global) wurde der Menüpunkt Buch. Blatt anzeigen hinzugefügt.

Wirtschaftsplan

Abrechnungsarten für Ausnahmen - Filter komprimieren

Ausgangssituation

Die abzuziehenden Abrechnungsarten im Rahmen der globalen WGG-Deckelung werden derzeit als Pipe-getrennte Liste in das Ausnahmefeld übertragen. Die Darstellung erfolgt rein textuell, ohne strukturierte Filterlogik. Das Feld zur Speicherung ist auf eine Länge von 250 Zeichen begrenzt.

Auswirkung

Die bisherige Darstellung limitiert die Anzahl der übertragbaren Abrechnungsarten. Bei Überschreitung der Feldlänge kann es zu Informationsverlust oder Fehlern in der Verarbeitung kommen.

Anpassung

Die Filterlogik zur Ermittlung der abzuziehenden Abrechnungsarten wurde überarbeitet. Statt einer einfachen Pipe-getrennten Liste wird nun ein komprimierter Filter gemäß Business Central-Filterlogik erzeugt. Dadurch wird die verfügbare Feldlänge effizienter genutzt und die Anzahl der darstellbaren Abrechnungsarten erhöht.

Zusätzliche Hinweise

  • Erhöhung der maximal darstellbaren Abrechnungsarten innerhalb der WGG-Deckelung
  • Verbesserung der Datenqualität und -Verarbeitung
  • Zukunftssicherheit bei Erweiterung der Abrechnungsarten

Wirtschaftsplan aus Datenquelle Sollstellung auch für Objektwerte ertüchtigen

Ausgangssituation

Die Datenquelle Abrechnungsart aus Sollstellungen konnte bislang ausschließlich auf Abrechnungsarten deren Objektkonten mit der Verteilung Festbetrag eingerichtet waren, verwendet werden. Eine Aufsummierung unter einer Wirtschaftsplanzeile mit Abrechnungskreis und Verteilung über Verteilcode war nicht möglich.

Auswirkung

Die eingeschränkte Funktionalität führte zu erhöhtem manuellem Aufwand bei der Übernahme von Sollstellungsdaten in den Wirtschaftsplan, insbesondere nach Datenmigrationen. Eine automatisierte Verteilung gemäß Abrechnungskreis und Verteilungscode war nicht vorgesehen.

Anpassung

  • Die Funktionalität wurde erweitert, sodass Sollstellungszeilen im Wirtschaftsplan nicht nur je Einheit „durchgeschleift“, sondern auch auf den Objektbetrag summiert und anschließend gemäß Abrechnungskreis und Verteilungscode aufgeteilt werden können.
  • Voraussetzung ist, dass im Wirtschaftsplan mindestens eine Zeile zur betreffenden Abrechnungsart vorhanden ist mit:
    • Verteilungsart = Zeitanteilig
    • gültigem Abrechnungskreis
    • gültigem Verteilungscode
  • Die Wirtschaftsplan-Detailzeilen werden automatisch der entsprechenden Wirtschaftsplanzeile mit identischem Konto, Abrechnungskreis und Verteilungscode zugeordnet.

Zusätzliche Hinweise

  • Die Änderung erleichtert die Kalkulation nach Datenmigration der Sollstellungszeilen.
  • Sie unterstützt insbesondere den Go-Live-Prozess durch Reduktion manueller Nacharbeiten.

Ausnahme Berechnung über Sollstellung - Umsetzung

Ausgangssituation

Im bisherigen System war die Berechnungsgrundlage für Ausnahmen im Wirtschaftsplan nicht auf Basis der geplanten Sollstellungen möglich. Eine realistische Hochrechnung von Vorauszahlungsbeträgen unter Berücksichtigung aktueller Vertragsdaten war daher eingeschränkt, da nur tatsächlich gebuchte Sollstellungen herangezogen wurden.

Auswirkung

Durch die neue Funktionalität kann nun eine exakte Hochrechnung der vorhandenen Sollstellungsbeträge als Grundlage für die Ausnahmenberechnung im Wirtschaftsplan erfolgen. Dies ermöglicht eine realitätsnähere Planung der Vorauszahlungen z. B. für Verwaltungspauschalen.

Anpassung

  • Die Ausnahmenberechnung im Wirtschaftsplan wurde erweitert, sodass diese analog zur Abrechnung auch auf Basis vorhandener Sollstellungen erfolgen kann (z. B. aktuelle Miete).
  • Die vorhandene Sollstellung wird für den Zeitraum des Wirtschaftsplans hochgerechnet.
  • Eventuell vorhandene, geplante Erhöhungen (z. B. aus Staffelmieten, Indexerhöhungen, manuell vorgegebene Werte) werden berücksichtigt.
  • Staffelmieten werden zeitanteilig für den Planungszeitraum (von „Planung von“ bis „Planung bis“) hochgerechnet.

Zusätzliche Hinweise

  • Die neue Berechnungslogik steht ausschließlich im Kontext der Ausnahmenberechnung im Wirtschaftsplan zur Verfügung.
  • Die Funktionalität ist insbesondere für Planungszeiträume mit dynamischen Mietentwicklungen (z. B. Staffelmieten) geeignet.
  • Eine manuelle Überprüfung der hochgerechneten Beträge wird empfohlen, insbesondere bei komplexen Vertragskonstellationen.

Berichte

Vertragsschreiben - Word Vorlage um Zahlungsschlüssel erweitern

Ausgangssituation

Im Bericht Vertragsschreiben fehlten bislang Felder bzgl. der hinterlegten Zahlungsschlüssel auf Vertrags- bzw. Einheitenvertragsebene.

Auswirkung

Eine eindeutige Referenzierung oder Weiterverarbeitung im Kontext von Zahlungsschlüsseln war nicht möglich.

Anpassung

Das DataSet des Berichts wurde um folgende Felder ergänzt:

  • CT_PaymentKey in der Gruppe Contract (Vertrag)
  • UC_PaymentKey in der Gruppe Unit Contract (Einheitenvertrag)

Weitere Spalte Word Seriendruck

Ausgangssituation

In RELion 10 bestand die Möglichkeit, die Einheitenvertragsübersicht nach Debitorenname zu sortieren. Dies erleichterte die Identifikation und den Ausschluss doppelter Kontakte bei Serienbriefen. Der Ausdruck im Word-Assistenten erfolgte anschließend wieder sortiert nach Einheiten- oder Vertragsnummer, was eine geordnete Zuordnung zum Abrechnungsdruck ermöglichte.

Auswirkung

In RELion ONE kann die Dublettenerkennung weiterhin durchgeführt werden. Jedoch fehlt im Word-Assistenten die Möglichkeit, die Sortierung nach Einheiten- oder Vertragsnummer wiederherzustellen. Der Ausdruck erfolgt stattdessen nach Debitorenname, was eine manuelle Nachsortierung für den Abrechnungsdruck erforderlich macht und den Aufwand erhöht.

Anpassung

Es wurde die Spalte Vertragsnummer im Word-Assistenten ergänzt. Dadurch kann eine manuelle Sortierung nach Vertragsnummer vorgenommen werden.

Mietanpassung

Filter bei Erstellung Mietanpassungsvorschläge um Nutzungsartenklasse ergänzen

Ausgangssituation

In den Berichtsauswahlseiten mehrerer Mietanpassungsberichte musste das Feld Nutzungsartenklasse bislang manuell über die Seiteneinstellungen hinzugefügt werden, wenn es für die Filterung benötigt wurde.

Auswirkung

Die manuelle Ergänzung führte zu unnötigem Mehraufwand bei der Berichtsausführung.

Anpassung

Das Feld Nutzungsartenklasse wurde in den folgenden Berichten in den Filterbereich Einheitenvertrag aufgenommen und wird dort nun standardmäßig angeboten:

  • Indexanpassung (R5052417)
  • Manuelle Mietanpassung (R5052282)
  • Zielwert einstellen (R5052720)
  • Zielwert für neue Sollstellung (R5052380)
  • Anpassung nach Mietspiegel (R5052637)

Erweiterung DataSet “Manuelle Mietanpassung” um Summenfelder

Ausgangssituation

Im Bericht Manuelle Mietanpassung standen bislang nur die Felder Gesamtsumme (netto) neu (SumOfAmountNew) und Gesamtsumme (netto) alt (SumOfAmountOld) zur Verfügung.

Auswirkung

Für eine vollständige Darstellung der neuen Mietwerte inklusive Steueranteil fehlten entsprechende Felder, was die Transparenz und Nachvollziehbarkeit einschränkte.

Anpassung

Das DataSet des Berichts wurde um die folgenden beiden Felder ergänzt:

  • Gesamtsumme (brutto) neu (SumOfAmountInclVATNew)
  • MwSt neu (SumOfVATNew)

Die neuen Felder ergänzen die bestehende Gruppe RentAdjustmentUnitContractSumAmounts und ermöglichen eine vollständige Darstellung der neuen Mietbeträge inklusive Umsatzsteuer.

Mietanpassung

Erweiterung DataSet Mietanpassungseports - Variablen für Kappungsgrenze

Ausgangssituation

Im Bericht Anp. nach Vergleichwohnungen fehlten bislang spezifische Felder zur Darstellung der Kappungsgrenzen und Berechnungsgrundlagen.

Auswirkung

Die Nachvollziehbarkeit der Berechnungen im Rahmen der Vergleichsmietanpassung war eingeschränkt, insbesondere im Hinblick auf die rechtlich relevanten Kappungswerte.

Anpassung

Das DataSet des Berichts wurde um folgende Felder erweitert:

  • Kappungsbasisdatum (RAL_CappingBaseDate)
  • Kappungsbasismiete (RAL_CappingBaseRent)
  • Kappungs-%-Satz (RAL_CappingPercentRate)
  • Kappungsmiete BGB (RAL_CappingRentCivilCode)

Zusätzliche Hinweise

Der Bericht Anp. nach Mietspiegel enthält diese Felder bereits.

Bericht 5052468 Steuerbescheinigung Dividende

Ausgangssituation

Der Bericht Steuerbescheinigung Dividende war bislang ausschließlich als RDLC-Variante verfügbar.

Auswirkung

Eine flexible Weiterverarbeitung oder individuelle Anpassung des Berichts in Word war nicht möglich.

Anpassung

Der Bericht liegt nun auch als Word-Variante vor. Diese existiert parallel zur bereits vorhandenen RDLC-Variante und kann je nach Bedarf verwendet werden.

Indexmietanpassung

Erweiterung Indexschreiben (Word) um Kappungsfelder

Ausgangssituation

Die Word-Variante des Indexmietschreibens enthielt bislang keine Darstellung der Kappung in Prozent, während diese Information in der RDLC-Variante bereits enthalten war.

Auswirkung

Die beiden Varianten des Schreibens wichen inhaltlich voneinander ab, was zu Inkonsistenzen in der Kommunikation führen konnte.

Anpassung

Die Word-Variante wurde an zwei relevanten Stellen um die Spalte Kappung in %“erweitert und damit inhaltlich an die RDLC-Variante angeglichen.

Darlehensverwaltung

Darlehen Verlinkung Aktionsprotokoll

Ausgangssituation

In der Infobox der kreditorischen Darlehenskarte fehlte bislang die Verlinkung zum zugehörigen Aktionsprotokoll. Endanwender konnten dadurch nicht direkt aus der Infobox auf relevante Protokolle zugreifen.

Auswirkung

Die fehlende Verlinkung erschwerte die Nachverfolgung von Aktionen und erforderte manuelle Umwege zur Einsicht des Aktionsprotokolls. Dies führte zu einem erhöhten Zeitaufwand und potenziellen Informationsverlusten im Arbeitsprozess.

Anpassung

Die Verlinkung zum Aktionsprotokoll wurde in der Infobox der kreditorischen Darlehenskarte implementiert. Der Link ist nun aktiv und führt direkt zum zugehörigen Protokolleintrag.

Berichte obsolete setzen

Die folgenden Berichte wurden auf den Status Obsolete gesetzt:

  • Zuständigkeit im Darlehen eintragen
  • Darl. Aufbereitung REL 7.02
  • Darlehen Übersicht
  • Darl. Forderungsspiegel debitorisch

Fehlerbehebung bei Zinsberechnung nach Zuschreibung

Ausgangssituation

  • Bei der Buchung einer Zuschreibung wurde der zuvor ermittelte Zins des gleichen Monats nicht angepasst.
  • Die Zinsberechnungsbasis war dadurch fehlerhaft, da die Zuschreibung nicht in die laufende Zinsberechnung einbezogen wurde.
  • Die Berechnung der Zinsen begann erst ab dem Folgemonat, obwohl bereits ab dem Auszahlungsdatum Zinsen anfielen.

Auswirkung

  • Die Zinsberechnung war unvollständig und führte zu einer fehlerhaften Darstellung der Zinsverpflichtungen.
  • Dies konnte Auswirkungen auf die Finanzbuchhaltung, Auswertungen und die korrekte Darstellung des Darlehensverlaufs haben.

Anpassung

  • Die Programmierung wurde dahingehend geändert, dass bei der Buchung einer Zuschreibung die Zinsberechnung nun auch für den laufenden Monat korrekt erfolgt.
  • Die Zuschreibung wird direkt in die Berechnungsgrundlage einbezogen, sodass der Zins ab dem tatsächlichen Buchungsdatum berücksichtigt wird.
  • Die Postenarten Zuschreibung (FIBU-relevant) und Zuschreibung ohne FIBU (nicht FIBU-relevant) werden entsprechend verarbeitet.

Zusätzliche Hinweise

  • Manuell angelegte Planposten können weiterhin eingefügt und bei Bedarf gelöscht werden.
  • Die neue Logik verbessert die Genauigkeit der Zinsberechnung und reduziert manuelle Nacharbeiten.
  • Die Änderung wurde im Rahmen der bestehenden Prüflogik umgesetzt und ist Bestandteil der aktuellen Version der Darlehensverwaltung.

Mahnwesen

Mehrfach-Erfassung von Mahnkommentaren in Debitorenposten

Ausgangssituation

Bisher war es in den Debitorenposten nicht möglich, einen Mahnkommentar auf mehrere Posten zu erfassen. Die vorhandene Kommentarfunktion war auf einen Eintrag beschränkt, was die Dokumentation von Mahnverläufen und individuellen Vereinbarungen erschwerte.

Auswirkung

Durch die Einschränkung auf einen einzelnen Posten war es zeitaufwendig und schwierig für den Anwender den Überblick zu behalten.

Anpassung

Mit der Umsetzung wurde die Funktionalität zur Mehrfach-Erfassung von Mahnkommentaren eingeführt.

Kommentare

Bezeichnung Mahngebühren in Einrichtung regeln

Ausgangssituation

Im Standard von Business Central existiert das Feld Zusätzliche Gebühr, das zur Kennzeichnung von Gebührenpositionen in Mahnungen dient. Eine spezifische Bezeichnung dieser Gebühr war bislang nicht möglich. Anwender konnten nicht direkt erkennen, ob es sich beispielsweise um eine „Mahngebühr“ oder „Mahnkosten“ handelt.

Auswirkung

Die fehlende Möglichkeit zur individuellen Benennung führte zu eingeschränkter Transparenz in den Mahnzeilen. Insbesondere bei der Kommunikation mit Schuldnern oder internen Stakeholdern war die Aussagekraft der Mahntexte begrenzt.

Anpassung

Mit dem aktuellen Release wurde ein neues Feld Bezeichnung Gebühr eingeführt. Dieses Feld befindet sich direkt neben dem bestehenden Feld Zusätzliche Gebühr. Die Funktionalität wurde wie folgt erweitert:

  • Wird das Feld Bezeichnung Gebühr durch den Anwender befüllt (z. B. mit Mahngebühr), so wird dieser Wert automatisch in den Mahnzeilen als Bezeichnung übernommen.
  • Ist das Feld nicht befüllt, greift weiterhin die Standardbezeichnung aus dem Business Central-Standard.

Mahnfristen

BauSecura

WebService Umsetzung - SE DEV

Ausgangssituation

Die Kommunikation mit BauSecura erfolgte bislang über eine dateibasierte Schnittstelle. Eine direkte Anbindung über Webservices war nicht vorhanden.

Auswirkung

Die bisherige Lösung war technisch veraltet, fehleranfällig und erforderte manuelle Zwischenschritte. Zudem war die Pflege von Versicherungsursachenschlüsseln nicht automatisiert möglich.

Anpassung

Sofern das Modul BauSecura aktiv ist, erfolgen die entsprechenden Meldungen an BauSecura nun über Webservices. Die hierfür erforderlichen URLs und Zugangsdaten können in der Seite Instandhaltung Einrichtung im Bereich BauSecura hinterlegt werden.

Zusätzlich können die Versicherungsursachenschlüssel nun ebenfalls über eine Webservice-Funktion abgerufen werden. Abgerufene Codes sind im System mit einem entsprechenden Kennzeichen versehen, um sie von manuell gepflegten Einträgen zu unterscheiden.

Zusätzliche Hinweise

Die technische Beschreibung der Webservice-Schnittstelle sowie die Einrichtungsschritte sind in einer separaten Dokumentation enthalten.

Feld in der Karte BauSecura verschieben

Ausgangssituation

In der Seite BauSecura Vers.-Abwicklung war das Feld Beschreibung des Versicherungsursachencodes bislang nicht direkt im Zusammenhang mit dem Auswahlfeld sichtbar.

Auswirkung

Die Übersichtlichkeit und Benutzerfreundlichkeit der Seite war eingeschränkt, insbesondere bei der Prüfung und Auswahl von Versicherungsursachencodes.

Anpassung

Das Feld Beschreibung des Versicherungsursachencodes wurde innerhalb der Seite verschoben und befindet sich nun direkt unterhalb des Feldes Versicherungsursachencode.

Zusätzlich wurde die bisherige Überschrift Versicherungsursachenschlüssel im unteren Bereich der Seite in Selbstbehalt geändert.

Kredit Manager

Objektbezogene Kreditmanager-Darlehen verarbeiten

Ausgangssituation

In der bisherigen Version war die Verarbeitung von Kreditmanager-Darlehen ausschließlich einheitenbezogen möglich. Objektbezogene Darlehenswerte, bei denen keine Einheitennummer hinterlegt ist, führten zu einem Fehler.

Auswirkung

Die Verarbeitung von Darlehen, die nur auf Objektebene existieren, war nicht möglich.

Anpassung

Die Verarbeitungslogik für den Datenpool wurde erweitert, um auch objektbezogene Darlehen ohne Einheitennummer zu verarbeiten. Folgende Änderungen wurden vorgenommen:

  • Wirtschaftsplan:

Die Werte für objektbezogene Darlehenswerte werden nun unter einer gemeinsamen Wirtschaftsplanzeile gesammelt. Die Umlage erfolgt über Abrechnungskreis und Verteilcode auf die Bestandnehmer.

  • Ausfallsrücklage:

Die Logik berücksichtigt die anteilig umgelegten Werte und summiert diese je Einheit auf den entsprechenden Wirtschaftsplanzeilen für die Ausfallsrücklage.

  • Abrechnung:

Die gleiche Logik wurde auf die Abrechnung übertragen.

Zusätzliche Hinweise

  • Die Erweiterung betrifft ausschließlich Darlehen, die keine Einheitennummer enthalten.
  • Die Anpassung ist relevant für Anwender, die mit objektbezogenen Darlehen arbeiten und deren Umlage korrekt im Wirtschaftsplan und in der Abrechnung abbilden möchten.

Vertragsverwaltung

Erweiterung der Vertragsklauseln um ein Feld “Bemerkung Schönheitsreparaturen Mieter”

Ausgangssituation

In den Vertragsklauseln fehlte bislang ein spezifisches Feld zur Erfassung von Hinweisen oder Kommentaren zu Schönheitsreparaturen, die durch den Mieter zu leisten sind.

Auswirkung

Informationen zu mieterseitigen Schönheitsreparaturen mussten bisher außerhalb der Klauselstruktur dokumentiert werden, was zu Medienbrüchen und eingeschränkter Nachvollziehbarkeit führte.

Anpassung

Die Vertragsklauseln wurden um das neue Feld Bemerkung Schönheitsreparaturen Mieter ergänzt. Dieses ermöglicht die gezielte Erfassung von textlichen Hinweisen oder Regelungen zu Schönheitsreparaturen im Zusammenhang mit dem jeweiligen Vertrag.

Dimensionen werden vom Debitor in den Einheitenvertrag/Leerstand übernommen

Ausgangssituation

Dimensionen, die am Debitor hinterlegt sind, werden nicht im Leerstand /Einheitenvertrag berücksichtigt.

Sachkontenbuchungen, die im Rahmen von Leerstand oder Nebenkostenabrechnungen entstehen, erhalten nicht durchgängig einen Dimensionswert, da keine Buchung über ein Personenkonto erfolgt.

Auswirkung

Die bisherige Einschränkung führt zu unvollständiger Dimensionsführung. Leerstandsbuchungen und NK-Abrechnungen können ohne vollständige Dimensionsinformationen erfolgen, was die Auswertbarkeit und Nachvollziehbarkeit einschränkt.

Anpassung

Die Logik zur Übernahme von Dimensionen im Einheitenvertrag /Leerstand wurde erweitert:

  • Alle am Debitor hinterlegten Dimensionen werden nun bei neu Erstellung eines Einheitenvertrags bzw. Leerstands übernommen.
  • Die Dimensionen werden sowohl beim Sollstellungslauf, Sollstellungsidfferenzbuchungen sowie in den Abrechnungsergebnissen automatisch übernommen.

Mitgliederwesen

Bericht Kontoauszug (Mitgliedskarte)

Ausgangssituation

Der Bericht Kontoauszug war bislang ausschließlich als RDLC-Variante verfügbar.

Auswirkung

Eine flexible Weiterverarbeitung oder individuelle Anpassung des Berichts in Word war nicht möglich.

Anpassung

Der Bericht Kontoauszug wurde nun auch als Word-Variante implementiert. Diese existiert parallel zur bereits vorhandenen RDLC-Variante und kann je nach Bedarf verwendet werden.

Konsens Mitteilungsverfahren VWL Version 3

Ausgangssituation

Die Übermittlung von VWL-Daten an Finanzbehörden erfolgte bislang manuell, z. B. durch Erstellung und Versand von Excel-Dateien.

Auswirkung

Der manuelle Prozess war fehleranfällig, zeitaufwendig und nicht standardisiert.

Anpassung

Zur Übermittlung von VWL-Daten wurde eine XML-Schnittstelle implementiert. Statt wie bisher Excel-Dateien zu erstellen und zu versenden, kann nun eine XML-Datei erzeugt werden, die von den Finanzbehörden automatisiert eingelesen und verarbeitet werden kann.

Fehlerbehebung

Buchhaltung

UVA Kontenprüfung summiert UST u. VSt

Ausgangssituation

Im Bericht UVA Kontenprüfung wurden bisher die Umsatzsteuer (USt) und die Vorsteuer (VoSt) lediglich summiert dargestellt. Die Differenz zwischen beiden wurde nicht explizit als Ergebnis ausgewiesen, und die zugehörige Steuer blieb unberücksichtigt.

Auswirkung

Diese Darstellung erschwerte die Nachvollziehbarkeit des steuerlichen Ergebnisses, da die Differenz zwischen USt und VoSt nicht direkt ersichtlich war. Dies konnte zu Missverständnissen bei der Interpretation der Daten führen.

Anpassung

Die Summenberechnung im Bericht wurde angepasst:

  • Die Differenz zwischen Vorsteuer und Umsatzsteuer wird nun explizit als Ergebnis ausgewiesen.
  • Zusätzlich wird die zugehörige Steuer berücksichtigt, um ein vollständiges Bild des steuerlichen Ergebnisses zu liefern.

Nummernserie bei Ausgleich Restbetrag Debitor funktioniert nicht richtig

Ausgangssituation

Beim Ausgleich von Restbeträgen im Debitorenbereich kam es reproduzierbar zu einer fehlerhaften Vergabe von Belegnummern in den Buchblattzeilen. Die Nummernserie wurde nicht korrekt fortgeführt: Nach dem Erstellen der Buchblattzeilen wurde die Letzte Nr. verwendet in der Nummernserie auf die Belegnummer der ersten Buchblattzeile gesetzt, obwohl die nachfolgenden Belegnummern größer waren.

Auswirkung

Beim Versuch, die Buchung durchzuführen, trat eine Fehlermeldung auf:

„Sie haben mindestens einen Beleg, der vor Beleg Nr. gebucht werden muss, entsprechend der Einrichtung für Nummernserien Ihres Unternehmens.“

Dies führte dazu, dass die Buchung nicht abgeschlossen werden konnte. Die Buchhaltung musste die Belegnummern manuell inkrementieren, um die Buchung erfolgreich durchzuführen.

Anpassung

Die Logik zur Vergabe von Belegnummern in Buchblattzeilen wurde überarbeitet. Die Nummernserie wird nun korrekt fortgeführt, sodass die Letzte Nr. verwendet dem höchsten vergebenen Wert entspricht. Dadurch wird die oben genannte Fehlermeldung vermieden und eine manuelle Nachbearbeitung durch die Buchhaltung ist nicht mehr erforderlich.

Skontorückbuchung bei Teilausgleich der Rechnung mit Gutschrift falsch

Ausgangssituation

Eine Rechnung wurde im alten Geschäftsjahr mit Skonto gebucht. Zur Minderung des Rechnungsbetrags wurde zusätzlich eine Gutschrift erstellt, die auch den Skontobetrag reduzierte. Die zugehörige Zahlung erfolgte jedoch erst im neuen Geschäftsjahr.

Auswirkung

Die Rückbuchung des Skonto-Betrages führte zu insgesamt vier Buchungszeilen:

  • Zwei Buchungszeilen im alten Jahr mit 50 % des Skonto-Betrages.
  • Zwei Buchungszeilen im neuen Jahr mit 50 % des Skonto-Betrages.

Anpassung

Die Programmfunktion zur Skonto-Rückrechnung wurde dahingehend erweitert, dass bei Zahlungen im Folgejahr automatisch eine zeitliche Trennung der Buchungen erfolgt. Die Rückrechnung des Skontos wird dabei auf das neue Jahr datiert, während die ursprüngliche Rechnung und Gutschrift im alten Jahr verbleiben.

Datum auf Sachkontoauszug

Ausgangssituation

Im Bericht RELion Sachkontoauszug wurde das Erstellungsdatum nicht mehr angezeigt. Die Felder für Benutzer und Währung waren davon nicht betroffen.

Auswirkung

Durch das fehlende Erstellungsdatum war der zeitliche Bezug der Reportgenerierung nicht mehr ersichtlich. Dies konnte insbesondere bei der Archivierung oder Weitergabe von Auswertungen zu Unklarheiten führen.

Anpassung

Die Anzeige des Erstellungsdatums im Kopfbereich des Berichts wurde wiederhergestellt. Es wird nun wie gewohnt zusammen mit den übrigen Daten angezeigt.

Zusätzliche Hinweise

Es wurden keine weiteren Änderungen am Funktionsumfang oder Layout des Berichts vorgenommen. Die Anpassung betrifft ausschließlich die Wiederherstellung des Erstellungsdatums.

Auswirkungen auf AfA-Lauf, da keine Belegnummern übernommen werden

Ausgangssituation

Bei der Nutzung der Funktion AfA Berechnen wurde festgestellt, dass eine manuell eingetragene Belegnummer nicht korrekt in das Buchungsblatt übernommen wurde.

Auswirkung

Die manuell eingetragene Belegnummer im Bericht AfA berechnen wurde nicht ins Fibu Anlagen Buchblatt übernommen.

Anpassung

Die Logik zur Verarbeitung der Belegnummer (im Report AfA berechnen) wurde wie folgt angepasst:

  • Fall 1: Belegnummer ist leer

    • Ist das Feld für die Belegnummer leer und eine Nummernserie hinterlegt, wird automatisch eine Belegnummer aus der Nummernserie gezogen.
    • Die Nummernserie zählt pro Anlage hoch.
    • Die generierte Belegnummer wird korrekt in das Buchungsblatt übernommen.
  • Fall 2: Belegnummer ist manuell eingetragen

    • Wird eine Belegnummer manuell in der Funktion „AfA Berechnen“ eingetragen, wird diese direkt in das Buchblatt übernommen.
    • Die Hochzählung erfolgt analog zur Nummernserie, um eine konsistente Nummernvergabe sicherzustellen.

Zusätzliche Hinweise

Die Anpassung betrifft ausschließlich die Funktion AfA Berechnen im Kontext der Belegnummernverarbeitung. Es wird empfohlen, bei manueller Eingabe der Belegnummer auf die Einhaltung des Nummernformats der hinterlegten Serie zu achten, um Konflikte zu vermeiden.

Betriebskostenabrechnung

Bericht WEG Gesamtabrechnung - fehlerhafter Seitenumbruch

Ausgangssituation

Im Bericht WEG Gesamtabrechnung tritt ein fehlerhafter Seitenumbruch auf. Dabei wird ein Wort mittig getrennt: Eine Hälfte erscheint auf der einen Seite abgeschnitten, die andere Hälfte auf der folgenden Seite. Dies beeinträchtigt die Lesbarkeit und die optische Qualität des Berichts.

Auswirkung

Die Darstellung im Bericht ist unvollständig und wirkt fehlerhaft. Die Verständlichkeit der Inhalte wird durch die Worttrennung beeinträchtigt.

Anpassung

Die Seitenumbruchlogik im Bericht wurde überarbeitet. Wörter werden nun korrekt und vollständig auf einer Seite dargestellt.

Falsche Berechnung der Betriebskosten bei zeitlich begrenzten Ausnahmen

Ausgangssituation

Im Modul Betriebskostenabrechnung wurde ein Fehler bei der Berechnung der Betriebskosten festgestellt. Dieser tritt auf, wenn eine zeitlich begrenzte prozentuale Ausnahme in der Abrechnung eingestellt wurde, deren Zeitraum kleiner als der Abrechnungszeitraum ist.

Auswirkung

Die Ausnahmebeträge wurden falsch berechnet (i.d.R. viel zu hoch). Dies führte zu fehlerhaften Ergebnissen in den Abrechnungsbelegen. Die korrekte Berechnung erfolgte nur, wenn die Ausnahme für den gesamten Abrechnungszeitraum gültig war.

Anpassung

Die Berechnungslogik wurde angepasst. Die neue Berechnung berücksichtigt die zeitliche Gültigkeit der Ausnahme und ermittelt den Ausnahmeprozentsatz und -betrag korrekt.

Löschung von Abrechnungsdetailzeilen

Ausgangssituation

Bei der Ermittlung der Kontensalden im Rahmen der Abrechnung wurde ein fehlerhafter Filter angewendet. Dieser führte dazu, dass Detailzeilen in der Abrechnung irrtümlich gelöscht wurden.

Der Fehler ist nicht auf die aktuelle Abrechnung begrenzt, in dem die Funktion ausgeführt wird, sondern hat auch Quereffekte auf andere Abrechnungen.

Auswirkung

Durch das Fehlen der Detailzeilen konnten die Beträge in den Abrechnungszeilen nicht korrekt aktualisiert werden. Die Summierung der Beträge ergab in diesen Fällen den Wert 0, wodurch die Umlagebeträge verloren gingen. Der Fehler wirkte sich auch auf weitere Abrechnungen aus.

Anpassung

Die Filterlogik zur Ermittlung der Kontensalden wurde korrigiert. Detailzeilen werden nun vollständig und korrekt berücksichtigt, sodass die Beträge in den Abrechnungszeilen wieder ordnungsgemäß berechnet und die Umlagebeträge korrekt ausgewiesen werden.

Zusätzliche Hinweise

Bereits betroffene Abrechnungen sollten überprüft und gegebenenfalls neu berechnet werden.

Bei bestehenden Abrechnungszeilen kann über die Aktion Zeilen prüfen [1] eine Überprüfung auf Vollständigkeit durchgeführt und fehlende Zeilen wiederhergestellt werden. Falls beim Berechnen der Abrechnung durch die Option Zeilen mit 0-Betrag löschen Abrechnungszeilen entfernt wurden, können diese mit der Funktion Abrechnungszeilen holen [2] erneut geladen werden. Dabei ist die Bestätigung mit NEIN erforderlich, um ausschließlich neue Zeilen abzurufen.

Abrechnung Zeilen

Abrechnung Statistik – Meldung wegen Pauschalen bei Leerstand

Ausgangssituation

Bei der Berechnung der Abrechnungsstatistik wurde eine Meldung angezeigt, dass Pauschalzahlungen ermittelt wurden, obwohl gleichzeitig Beträge für Leerstand bzw. Ausnahmen vorhanden sind. Diese Meldung erschien auch in Fällen, in denen kein Konflikt vorlag.

Auswirkung

Die fehlerhafte Meldung konnte zu Verunsicherung bei der Interpretation der Statistik führen und erforderte manuelle Prüfung durch die Anwender.

Anpassung

  • Die Prüffunktion wurde korrigiert, so dass die Meldung nur erscheint, falls eine fehlerhafte Auswertung der Beträge vorkommt.
  • Zusätzlich wurden Felder für das Verwalterhonorar in der Statistikseite ausgeblendet, da diese nicht unterstützt werden.

Abrechnung Ausnahmen anwenden läuft auf Fehler

Ausgangssituation

Beim Versuch, Ausnahmen mit der Abrechnungsart Absolut und den Filtern BK bzw. HK sowie Pauschal 0,00 € zu verarbeiten, erhielt der Kunde eine Fehlermeldung. Es handelte sich sowohl um einheitenbezogene als auch vertragsbezogene Ausnahmen. Unabhängig von der Variante trat die Fehlermeldung beim Anwenden der Ausnahme auf.

Auswirkung

Die Anwendung von Ausnahmen war nicht möglich, wenn die zugrunde liegende Abrechnungsart Einzelposten enthielt, bei denen kein Konto hinterlegt war. Dies führte zu einer Einschränkung der Funktionalität und verhinderte die korrekte Verarbeitung der Ausnahmen.

Anpassung

Die Programmlogik wurde dahingehend erweitert, dass Ausnahmen nun auch bei Abrechnungsarten verarbeitet werden können, deren Einzelposten kein Konto enthalten.

Zusätzliche Hinweise

  • Die Änderung betrifft ausschließlich die Verarbeitung von Ausnahmen im Zusammenhang mit Einzelposten ohne Konto.
  • Bestehende Ausnahmen und Abrechnungsarten bleiben unverändert.
  • Die Fehlermeldung tritt nach der Anpassung nicht mehr auf.

Abrechnung Anschreiben Rendering Fehler bei großen steuerpfl. Vertrag

Ausgangssituation

Bei der Erstellung von Abrechnungsanschreiben für steuerpflichtige Verträge mit der Option Forderungs-Splitt und Umbruch der Abrechnungstabelle auf eine zweite Seite kam es zu einem Rendering-Fehler.

Auswirkung

Die Darstellung der Abrechnungsanschreiben war fehlerhaft. Der Druck wurde mit einer Fehlermeldung „Rendering output for the report failed“ abgebrochen.

Anpassung

In der Funktion „Belege erzeugen“ waren fehlerhafte Seitenumbrüche eingefügt worden, diese wurden entfernt. Der Bericht für das Anschreiben kann die Formatierung jetzt ohne Fehlermeldung aufbereiten. Seitenumbrüche innerhalb der Tabelle werden nun korrekt verarbeitet.

Zusätzliche Hinweise

Für betroffene Abrechnungen muss die Funktion Beleg erzeugen erneut durchgeführt werden.

Abrechnung Vorauszahlung holen funktioniert nicht bei aktivierter Debitorenpostenzusammenfassung – Version Österreich

Ausgangssituation

In Mandanten mit aktivierter Debitorenpostenzusammenfassung (aktivierbar in der RE Einrichtung über die Ergänzung Österreich) wurde festgestellt, dass Sollstellungen, die erstellt und gebucht wurden, beim Schritt Vorauszahlungen holen nicht in die Abrechnung einbezogen werden.

Auswirkung

  • Die Abrechnung bleibt unvollständig, da relevante Vorauszahlungsposten nicht berücksichtigt werden.
  • Die Funktionalität entspricht nicht den Erwartungen bei aktivierter Debitorenpostenzusammenfassung.

Anpassung

  • Die Logik zum Holen von Vorauszahlungen wurde angepasst.
  • Die Sollstellungen werden nun korrekt in die Abrechnung übernommen, unabhängig von der Hierarchieebene.

Wirtschaftsplan

Wirtschaftsplan Anschreiben – Darstellung bei Ausschlussgründen

Ausgangssituation

Beim Anschreiben des Einzelwirtschaftsplans wurden die Beträge in den Zwischensummen pro Einheit und in der Gesamtsumme nicht korrekt aufsummiert. Dies führte zu fehlerhaften Anschreiben.

Auswirkung

Die fehlerhafte Aufsummierung konnte zu Missverständnissen bei der Interpretation der Gesamtkosten führen und beeinträchtigte die Verlässlichkeit der ausgegebenen Daten.

Anpassung

Die Berechnungslogik zur Ermittlung der Gesamtsumme wurde überarbeitet. Alle relevanten Beträge werden nun korrekt aufsummiert und im Ausdruck vollständig und fehlerfrei dargestellt.

Zusätzliche Hinweise

Es sind keine Einrichtungen notwendig, jedoch muss bei betroffenen fehlerhaften Wirtschaftsplänen der Belege erzeugen erneut durchgeführt werden, nachdem die Belege zurückgesetzt wurden.

Prüfe Vorauszahlungskonten läuft in einen Fehler

Ausgangssituation

Ein Aufruf über die Berichtsauswahl, wie dies in früheren Versionen (z. B. RELion10) üblich war, ist nicht mehr möglich. Ein Versuch, den Bericht über die Berichtsauswahl zu starten, führt unmittelbar zu einem Fehler.

Auswirkung

Die bisherige Einbindung des Berichts in die RE Berichtsauswahl für die Verwendungen Wirtschaftsplan Eigentümer und Wirtschaftsplan Mieter ist nicht mehr funktionsfähig. Dies kann bei Anwendern zu Fehlbedienungen führen, da der Bericht dort weiterhin sichtbar ist, aber nicht ausführbar.

Anpassung

Es wird empfohlen, den Bericht Prüfe Vorauszahlungskonten aus der RE Berichtsauswahl zu entfernen, sofern er dort für die genannten Verwendungen hinterlegt ist.

Die Nutzung soll ausschließlich über das Menüband erfolgen, wo der Bericht korrekt eingebunden ist und fehlerfrei ausgeführt werden kann.

Zusätzliche Hinweise

Die Änderung betrifft ausschließlich die Art des Aufrufs, nicht die Funktionalität des Berichts selbst. Eine Anpassung der Berichtsauswahl kann durch berechtigte Benutzer oder Administratoren vorgenommen werden.

Wirtschaftsplan aus Abrechnung und Umstellen von Abrechnungsarten an den Konten

Ausgangssituation

In der bisherigen Version wurden im Wirtschaftsplan alle Objektkonten mit sämtlichen Abrechnungskreisen dargestellt. Dies führte zu einer Vielzahl von Wirtschaftsplanzeilen, obwohl häufig nur die Werte aus den tatsächlich verwendeten Abrechnungskreisen für die Planung relevant waren.

Auswirkung

Die übermäßige Anzahl an Wirtschaftsplanzeilen führte zu:

  • längeren Berechnungszeiten,
  • verzögerter Belegerstellung,
  • erhöhter Komplexität bei der Pflege und Auswertung der Daten.

Zudem kam es bei der Umstellung von Abrechnungsarten (z. B. Zusammenführung von Betriebskosten und Heizkosten) zu Problemen:

Eine Filterung auf die Abrechnungsart verhinderte die vollständige Übernahme relevanter Werte in den Wirtschaftsplan, wenn Objektkonten eine abweichende Abrechnungsart erhielten.

Anpassung

Die Programmlogik wurde wie folgt angepasst:

  • Objektkonten mit der Verwendung Wirtschaftsplan“werden weiterhin immer mit allen Abrechnungskreisen aufgebaut.
  • Objektkonten mit der Verwendung Alles werden nur mit den tatsächlich benötigten Abrechnungskreisen dargestellt, sofern im Inforegister Datenquellen angegeben ist, dass ausschließlich Werte aus der Abrechnung verwendet werden sollen.

Datenquellen

  • Sind weitere Datenquellen angegeben (z. B. Datenpool), werden wie bisher alle Abrechnungskreise je Konto geholt.
  • Beim Übertragen der Werte aus der Abrechnung wird ausschließlich nach Konto und Abrechnungskreis gefiltert, die Abrechnungsart spielt keine Rolle. Dies ermöglicht es, Abrechnungsarten auf den Objektkonten umzustellen, bevor man mit dem Wirtschaftsplan weitermacht.

Zusätzliche Hinweise

Bei einer Umstellung der Abrechnungsarten (z. B. Zusammenführung von BK und HK zu einer neuen Abrechnungsart NK) wird empfohlen:

  • zunächst die Abrechnung mit den bisherigen Konten und Abrechnungsarten bis zur Anwendung der Ausnahmen durchzuführen,
  • die Abrechnungsarten auf den Objektkonten wie gewünscht umzustellen und anschließend
  • aus der Abrechnung den Wirtschaftsplan zur Berechnung der neuen Vorauszahlungen zu erstellen und die neuen Sollstellungszeilen zu übertragen.

Beim Übertragen der Sollstellungszeilen aus dem Wirtschaftsplan wählen Sie in diesem Fall Sollstellungen beenden, die nicht beteiligt sind.

Sollstellungen beenden

Objekteigentümerverwaltung

OEV Abrechnung - Berechnungslogik korrigiert

Ausgangssituation

Die Berechnung der Spalte Periode Soll in der Mietersaldenliste war unter bestimmten Umständen fehlerhaft. Haben während der Auswertungsperiode Betragsänderungen in den Sollstellungszeilen stattgefunden, so wurde der Änderungszeitpunkt nicht korrekt berücksichtigt.

Auswirkung

Es sind dadurch fehlerhafte Summenbeträge entstanden.

Anpassung

Die Berechnung der Spalte Periode Soll der Mietersaldenliste wurde korrigiert. Der Betrag wird taggenau analog der gültigen Sollstellungszeilen berechnet.

Indexmietanpassung

Lücke beim Löschen von Indexmietanpassungsprotokollen bzw. -protokollzeilen

Ausgangssituation

Indexmietanpassungsprotokollzeilen konnten bislang unabhängig davon gelöscht werden, ob bereits zugehörige Mietanpassungszeilen existierten.

Auswirkung

Dies konnte zu Inkonsistenzen in der Datenbasis führen.

Anpassung

  • Die Löschbarkeit von Indexmietanpassungsprotokollzeilen wurde eingeschränkt:
  • Eine Protokollzeile kann nur noch gelöscht werden, wenn keine zugehörigen Mietanpassungszeilen existieren.
  • Sollte bereits eine Mietanpassungszeile vorhanden sein, muss diese zuerst gelöscht werden, bevor die zugehörige Protokollzeile entfernt werden kann.

Zählerverwaltung

Zuordnung eines Zwischenzählers

Ausgangssituation

Bisher gab es keine Möglichkeit, einem Hauptzähler einen Zwischenzähler zuzuordnen.

Auswirkung

  • Die Zuordnung von Zwischenzählern zu Hauptzählern war nicht möglich.
  • Die Funktionalität zur Verwaltung von Zählerhierarchien ist unvollständig.

Anpassung

Das Feld mit Absprung zur Auswahl eines Hauptzählers wurde wieder aktiviert, wie es in früheren RELion-Versionen verfügbar war.

RELion Dokumente

RELion Dokumente: Manuelles Archivieren nicht möglich

Ausgangssituation

Nach einem Update trat bei der manuellen Archivierung von Dokumenten eine Fehlermeldung auf. Benutzer mit dem Berechtigungssatz RELAAK BASIC erhielten beim Klick auf Archivieren die Meldung: „Ihnen wurden keine Rechte zum Hinzufügen, Bearbeiten oder Löschen dieses Berechtigungssatzes gewährt…“

Auswirkung

  • Die manuelle Archivierung war für betroffene Benutzer nicht mehr möglich.
  • Die Fehlermeldung entstand, obwohl keine tatsächliche Änderung an der Einrichtung vorgenommen wurde.

Ursache war ein Berechtigungs-Event, das durch die Anzeige der Schlagwortliste im Archivierungsassistenten ausgelöst wurde.

Anpassung

Die entsprechende Funktion wurde geändert. Dadurch wird im Assistenten beim manuellen Archivieren keine Berechtigungsabfrage mehr ausgelöst. Benutzer mit dem Berechtigungssatz RELAAK BASIC können wieder wie gewohnt Dokumente manuell archivieren.

Zusätzliche Hinweise

Die Änderung betrifft ausschließlich die manuelle Archivierung, die Berechtigungsprüfung bei tatsächlichen Änderungen an der Einrichtung bleibt weiterhin bestehen.

Da bei Wordvorlage mit Barcode ebenfalls die Schlagwortliste zur Auswahl der Schlagwörter verwendet wurde, trat hier der Fehler ebenfalls auf. Nach der Korrektur kann hier ebenfalls wieder, wie gewohnt manuell eine Word-Vorlage mit Barcode erstellt werden.

Index Ändern auf AAK Seite EM/Objekt führt zu Fehler im RELion

Ausgangssituation

In Archiv kompakt wird bei einem Dokument der Index für Objektnr. und Eigentümer/Mieter nach einer in einem anderen Mandanten existierenden Kombination bearbeitet und die Änderung gespeichert. In den RELion Dokumente Statuszeilen wird diese Änderung aufgelistet und sie läuft auf einen Fehler, da die erneute Prüfung auf korrekte Objektnr.-E/M-Kombination nicht mandantenübergreifend prüft.

Auswirkung

Das geänderte Dokument kann nicht nach RELion übertragen werden und eine weiterführende Bearbeitung ist nicht möglich.

Anpassung

Bei der Prüfung der Felder Objektnr. und E/M wurde zusätzlich die Abfrage nach dem Mandanten eingebaut. Dadurch wird der Fehler vermieden und eine Änderung am Dokument in Archiv kompakt wird nach RELion übertragen.

Zusätzliche Hinweise

Die bereits in den Statuszeilen auf Fehler stehenden Einträge müssen manuell über Aktion → Datensatz verarbeiten verarbeitet werden, damit sie nach RELion übertragen werden.

Verwalterhonorar

Fehlende Anrede in Bericht Verkauf Gutschrift Verw. Honorar / Erweiterung DataSet

Ausgangssituation

Im Bericht Verkauf Gutschrift Verwaltungshonorar fehlten bislang Variablen zur gezielten Steuerung der Briefanrede, was die Individualisierung von Anschreiben erschwerte.

Auswirkung

Die Ausgabe von personalisierten Anreden war nur eingeschränkt möglich und erforderte ggf. manuelle Nachbearbeitung.

Anpassung

Das DataSet des Berichts wurde um die folgenden beiden Variablen zur Briefanrede erweitert:

  • ContactFormalSalutation – Briefanrede Zeile 1
  • ContactInformalSalutation – Briefanrede Zeile 2

Vertragsverwaltung

Nummerierungslogik bei Sollstellungen und gleichzeitig aktivierter Debitorenpostenzusammenfassung

Ausgangssituation

In Mandanten mit aktivierter Debitorenpostenzusammenfassung (aktivierbar über die RE Einrichtung via Ergänzung Österreich) trat ein Fehler bei der Sollstellung über mehrere Perioden auf. Die Buchungen konnten nicht erfolgreich verbucht werden, da die Reihenfolge der Split-Buchungen fehlerhaft war. Die Zeilennummerierung erfolgte nach Kontonummer statt nach Belegnummer, was zu einer falschen Sortierung führte.

Auswirkung

Die fehlerhafte Sortierung der Buchungszeilen verhinderte die korrekte Verbuchung der Sollstellungen über mehrere Perioden. Dies führte zu einem Abbruch des Buchungsvorgangs.

Anpassung

Die Sortierlogik der Zeilennummerierung wurde angepasst. Die laufende Nummer wird nun korrekt nach Belegnummer sortiert. Dadurch ist die Verbuchung der Sollstellungen über mehrere Perioden wieder möglich.

Mitgliederwesen

Sonst. Verbindlichkeiten an Erben - Erstellung Buchungszeilen prüfen

Ausgangssituation

Bei der Ausführung der Funktion Sonstige Verbindlichkeiten an Erben wurde das in den Satzungsparametern hinterlegte Buchblatt (bestehend aus Buchblattvorlage und Buchblattname) nicht korrekt ermittelt und befüllt.

Auswirkung

Die Buchung konnte nicht wie vorgesehen durchgeführt werden, was zu manuellen Nacharbeiten und potenziellen Fehlern in der Verarbeitung führte.

Anpassung

Die Funktion wurde korrigiert. Das in den Satzungsparametern hinterlegte Buchblatt wird nun korrekt ermittelt und automatisch gefüllt, sodass die Buchung ordnungsgemäß erfolgen kann.

Berechtigungssätze

In RELion wurden neue Tabellen der rollenspezifischen Berechtigungssätze hinzugefügt.

Objekt ID Objektname Berechtigungssatz Name
5052608 RelC MemberCapitalFormingBenif R12 MITGLIEDER REL Mitglieder Aareon
5052609 RelC MemberCapitalFormBenLines R12 MITGLIEDER REL Mitglieder Aareon
5052627 Abnahmeprotokollkopfzeile R12 Inst; R12 Projekt/Bau REL Instandhaltung Aareon REL Projekte/Bau Aareon

Die Standard Berechtigungssätze stehen als XML zur Verfügung RELion 12.29

Tabelleninformationen Modell

Änderungen im Datenmodell werden in den Tabelleninformationen angezeigt.

Hotfix

Version 29.1

Druck OEV Abrechnung - bei mehreren Verträgen Fehlermeldung bzgl. Archivierung

Ausgangssituation

Bei der OEV-Abrechnung im Stapeldruck tritt ein Abbruch auf, sobald mehr als zwei Verträge verarbeitet werden. Es erscheint eine Fehlermeldung, die den Abschluss des Druckvorgangs verhindert.

Auswirkung

  • Der Stapeldruck kann nicht für mehrere Verträge in einem Durchlauf abgeschlossen werden.
  • Endanwender müssen den Druck manuell aufteilen, was zusätzlichen Aufwand verursacht.

Anpassung

  • Die Verarbeitung im Stapeldruck wurde angepasst, sodass alle im Bericht gewählten Verträge berücksichtigt werden.
  • Für jede Abrechnungsperiode wird pro Vertrag ein Archivdruck erzeugt.
  • Das Enddatum der Reichweite wird automatisch aktualisiert.
  • Es wird sichergestellt, dass für alle Verträge die erforderlichen Posten vorhanden sind.

Version 29.2

Anpassung Mietrechnung und Zahlscheine

Ausgangssituation

Bei der Erstellung von Zahlscheinen für WEG-Kaufverträge fehlte der Zahlungsschlüssel und der Telebanking-Text, obwohl der Zahlungsschlüssel vorhanden war. Die Funktion filterte nicht korrekt nach Vertragsklasse, wodurch der Schlüssel nicht gefunden wurde.

Folgefehler: Zahlscheine wurden leer gedruckt.

Auswirkung auf die Benutzererfahrung

  • Zahlscheine für bestimmte Vertragsarten (WEG-Kaufverträge) waren unvollständig und nicht für Telebanking nutzbar.
  • Mietrechnungen konnten nicht korrekt verarbeitet werden, wenn mehrere Zahlscheine pro Seite erforderlich waren.

Anpassungen

  • Filterung nach Vertragsklasse ergänzt: Die Funktion berücksichtigt nun die Vertragskategorie, sodass der korrekte Zahlungsschlüssel ermittelt wird.
  • Korrektur der Zahlschein-Generierung:
    • Leere Zahlscheine werden nicht mehr erzeugt.
    • Der Zahlungsschlüssel und Telebanking-Text werden korrekt übernommen.
  • Optimierung der Drucklogik:
    • Die Anzahl der Zahlscheine pro Seite wird aus dem Mietrechnungsberichts übernommen.
    • Druck von zwei Zahlscheinen pro Seite funktioniert nun fehlerfrei.
  • Erweiterte Unterstützung:
    • Mietrechnungen und registrierte Mietrechnungen werden korrekt verarbeitet, auch bei gemischten Vertragsarten.
    • Mahnungen enthalten nun vollständige Zahlscheine.
    • Manuelle Erstellung aus Einheitenverträgen ist möglich.

8.4.5 - Version 12.28

In der Releaseinformation sind alle Funktionen und Fehler der freigegebenen Build (12.28.67207.0) RELion auf Basis Dynamics Business Central 26 beschrieben.

Neue und geänderte Funktionen

RE Berichtsauswahl

Initialisierung der Berichtsauswahl ergänzen

Ausgangssituation

In der RE Berichtsauswahl fehlten Initialisierungsfunktionen für die Verwendungen RE Mahnung, RE Registrierte Mahnung, Objektkonten und Einheiten. Bei einer Initialisierung wurden bestehende Einträge gelöscht, ohne dass neue Einträge angelegt wurden. Zudem waren die gespeicherten Berichts-IDs nicht korrekt den Beschreibungen zugeordnet.

Auswirkung

Ohne Initialisierungslogik wurde bei der Initialisierung der genannten Bereiche eine Meldung ausgegeben. Beim Ausführen der Funktion “Alles initialisieren” wurden in den genannten Verwendungen die Einträge gelöscht, jedoch keine Standardeinträge eingefügt.

Anpassung

Für die genannten Verwendungen wurde jeweils eine Initialisierungsfunktion mit Vorbelegung implementiert. Diese sorgt dafür, dass bei einer Initialisierung passende Berichtseinträge automatisch angelegt und korrekt zugeordnet werden.

InitBerichtsauswahl

Zusätzliche Hinweise

Eine Prüfung bestehender Berichtseinträge wird empfohlen, um fehlerhafte Zuordnungen zu bereinigen.

Betriebskostenabrechnung

Kennzeich. EUR in Belegen Abrechnung

Ausgangssituation

  • In verschiedenen Berichtsformaten (z. B. Einzelaufstellung, Anlage Par35, Steuer-Splitt) fehlte bislang eine konsistente Kennzeichnung der Währung „EUR“ bei Beträgen.

Auswirkung

  • Die fehlende oder uneinheitliche Währungskennzeichnung konnte zu Missverständnissen bei der Interpretation der Beträge führen.
  • Die Lesbarkeit und Nachvollziehbarkeit der Belege war eingeschränkt.
  • Die Änderungen werden erst durch Belege erzeugen wirksam. Bei bestehenden Belegen bleibt die alte Darstellung erhalten.

Anpassung

  • Die Spaltenüberschriften für die Beträge wurden z.T. mit der Kennzeichnung EUR ergänzt.
  • Anschreiben mit Forderungssplit (Erweiterte Darstellung bei Steuerpflichtigen)

Anschreiben

  • Abrechnung Einzelaufstellung:

Einzelaufstellung

  • Anlage zu Paragraf 35a EStG

35a

  • Nachweis der Vorsteuerbeträge aus Eingangsrechnungen

VST

Instandhaltung

Restriktionen aufgeben

Ausgangssituation

Bestimmte Aktionen im Zusammenhang mit Schadensmeldungen waren bislang nur bei spezifischen Statuswerten möglich.

Auswirkung

Dies führte in der Praxis zu Einschränkungen bei der Bearbeitung und Weiterverarbeitung von Schadensmeldungen, insbesondere im Zusammenhang mit Rechnungsfreigaben und Kontenanpassungen.

Anpassung

Die Freigabe einer Rechnung mit zugeordneter Schadensmeldung ist nun auch dann möglich, wenn die Schadensmeldung den Status Abgeschlossen hat. Bisher war eine Rechnungsfreigabe nur zulässig, wenn die Schadensmeldung den Status Freigegeben hatte.

Das Erlöskonto innerhalb einer Schadensmeldung kann nun auch dann noch geändert werden, wenn diese den Status Freigegeben hat. Zuvor war eine Änderung nur im Status Erfasst möglich.

Zahlungsverkehr

Rücklastschrift: Aktualisierung der Beschreibung

Ausgangssituation

Im bisherigen Prozess der Rücklastschriftverarbeitung wurde die EndToEndId nicht korrekt berücksichtigt, wenn keine explizite Einrichtung für die Lastschrift-EndToEndId vorgenommen wurde. Dies führte dazu, dass Rücklastschriften nicht automatisch zugeordnet und kontiert werden konnten. Die betroffenen Buchungen mussten manuell bearbeitet werden, was zu erhöhtem Aufwand und Fehleranfälligkeit führte.

Auswirkung

Die fehlende EndToEndId-Einrichtung hatte zur Folge, dass Rücklastschriften nicht wie vorgesehen verarbeitet wurden. Dies betraf insbesondere Fälle, in denen die automatische Kontierung und Aufhebung des Postenausgleichs nicht funktionierte. Die Beschreibung wurde auch nicht richtig aktualisiert, das Wort Rücklastschrift kam 2x in der Beschreibung vor.

Anpassung

Die Änderung wurde im Rahmen der Releases 12.26 Hotfix 1 und 12.27 Hotfix 3 umgesetzt. Die Verarbeitung von Rücklastschriften wurde dahingehend angepasst, dass auch ohne explizite Einrichtung der EndToEndId eine korrekte Zuordnung und Kontierung erfolgt. Die Systemlogik wurde erweitert, sodass die EndToEndId aus der Zahlungsverkehr-Einrichtung dynamisch generiert und verwendet wird. Die Beschreibung wird nun auch richtig aktualisiert.

PBLZ

Zusätzliche Hinweise

  • Die Änderung betrifft ausschließlich die Rücklastschriftverarbeitung im Zahlungsverkehrsmodul.
  • Die Einrichtung der EndToEndId ist weiterhin optional, wird jedoch empfohlen, um eine eindeutige Zuordnung zu gewährleisten.

Revision: Rücklastschrift ohne Lastschrift EndToEndId Einrichtung

Ausgangssituation:

Bisher wurde bei der Verarbeitung von Rücklastschriften, mit einer oder mehreren Einheiten, vorausgesetzt, dass für die zugehörige Lastschrift eine EndToEndId eingerichtet ist. Fehlt diese EndToEndId, konnte die Rücklastschrift/en nicht korrekt zugeordnet und verarbeitet werden.

Auswirkung:

Rücklastschriften ohne eine zugehörige EndToEndId der Lastschrift wurden bislang nicht erkannt und blieben unbearbeitet. Dies führte zu Unstimmigkeiten im Zahlungsverkehr und erforderte manuelle Nacharbeiten.

Anpassung:

Mit dem aktuellen Release wird nun auch die Rücklastschriften (mit einer oder mehreren Einheiten) erkannt und verarbeitet, wenn für die ursprüngliche Lastschrift keine EndToEndId eingerichtet ist. Die Zuordnung erfolgt anhand alternativer Kriterien, sodass der Prozess robuster und automatisierter abläuft. PBLZ

Erweiterung Kontierungsregel Belegnummer in SVWZ

Anpassung

Neue Kontierungsprüfung auf Basis der Belegnummer im Verwendungszweck ist möglich. Hierfür muss die Einrichtung vorgenommen werden: ZVEinrichtung ZVEinrichtung1

Hinweis:

Beim Einrichten der Felder „Anfangszeichen Belegnr.“ und „Länge Belegnr.“ ist darauf zu achten, dass die Kombination exakt dem Aufbau der Belegnummer entspricht.

Beispiel: Für die Belegnummer REL_RNR00063 muss

  • „Anfangszeichen Belegnr.“ = REL_RNR
  • „Länge Belegnr.“ = 5 gewählt werden, da „00063“ der variable, nummerische Teil ist.

Eine falsche Einrichtung wie

  • „Anfangszeichen Belegnr.“ = REL_
  • „Länge Belegnr.“ = 8 führt dazu, dass die Belegnummer nicht korrekt erkannt oder verarbeitet wird.
  1. Beim Importieren der Kontoauszüge, prüft das System die Einrichtung und die dazu gehörigen Daten, ob Debitorenposten auf Basis der Rechnungsnummer/Externe Belegnummer zugewiesen und kontiert werden können.

  2. Diese Prüfung kann auch im Nachhinein ausgeführt werden über eine spezifische Funktionen die im Kontoauszug zur Verfügung stehen:

Bankbelegimport

Belegnummern Extrahieren

Diese Funktion sucht sich die umgebuchten, importieren Haben-Umsatzzeilen. Sie extrahiert aufgrund der Einrichtung die Belegnr. und Externe Belegnr. in die dafür vorgesehenen Filter-Felder. Der Aufruf bzw. Start der Funktion erfolgt unmittelbar nach dem Import des Kontoauszuges.

Debitorenposten identifizieren

Diese Funktion sucht offene Rechnungsposten die zum Kontoumsatz aufgrund der Belegnummern passen und speichert die Information in die Tabelle „Identifizierte Debitorenposten“. Die Funktion setzt die Filter in den Debitorenposten wie folgt:

Such-Schleife 1, wenn Filterstring Belegnr. der Umsatzzeile <> Leer:

  • Filterstring auf die Objektnummer(n) zu denen das Bankkonto gehört
  • Belegart = Rechnung
  • Offen = Ja
  • Belegnr. = Filterstring Belegnr. der Umsatzzeile

Wenn Treffer gefunden wurden, werden diese in die Tabelle „Identifizierte Debitorenposten“ übertragen. Wenn keine Treffer gefunden wurden, dann Such-Schleife 2, wenn Filterstring Externe Belegnr. der Umsatzzeile <> Leer:

  • Filterstring auf die Objektnummer(n) zu denen das Bankkonto gehört
  • Belegart = Rechnung
  • Offen = Ja
  • Belegnr. = Filterstring Externe Belegnr. der Umsatzzeile Wenn Treffer gefunden wurden, werden diese in die Tabelle „Identifizierte Debitorenposten“ übertragen.

Umsatzanzeige

Hinweis:

Die Kontierungsprüfung auf Basis der Belegnummer im Verwendungszweck ist mit anderen Arten von Kontierungsregeln nicht kompatibel. Daher wird sie vor der Suche nach anderen Kontierungsregeln geprüft.

  • Ein Ausgleich offener Posten erfolgt nur bei exakter Übereinstimmung der Belegnummer.
  • Wenn mehrere Belege erkannt werden, wird der Betrag auf mehrere Zeilen im Bankbuchungsblatt aufgeteilt (eine Zeile pro Belegnummer) und entsprechend ausgeglichen.
  • Sollte nach der Aufteilung ein Restbetrag verbleiben, wird dieser als separate Zeile im Bankbuchungsblatt hinzugefügt und nicht kontiert.

Bausecura

Alte Funktionalität auf Obsolete ändern und ausblenden

Ausgangssituation

Die Kommunikation mit BauSecura erfolgte bislang über eine XML-Dateischnittstelle, bei der Daten lokal erzeugt und per E-Mail versendet wurden.

Auswirkung

Die dateibasierte Lösung war fehleranfällig, technisch veraltet und nicht optimal für eine automatisierte, sichere Kommunikation.

Anpassung

Die Schnittstelle wird zukünftig auf eine Webservice-basierte Kommunikation umgestellt. Im Zuge dieser Umstellung wurden in der Seite Instandhaltung Einrichtung die folgenden Felder entfernt bzw. intern auf obsolet gesetzt:

  • „Dateinamenvorlage für BauSecura-Datenaustausch“
  • „E-Mail BauSecura"

Neue Kachel Bausecura

Ausgangssituation

Eine direkte Übersicht über Schadensmeldungen, die über BauSecura abgewickelt werden, war bislang nicht in den Rollencentern verfügbar.

Auswirkung

Anwender mussten die entsprechenden Schadensmeldungen manuell suchen oder über Umwege aufrufen.

Anpassung

Es wurde eine neue Kachel BauSecura Monitoring implementiert in folgenden Rollencentern:

  • RELion Technische Bearbeitung
  • RELion Objektverwaltung
  • RELion Objektbuchhaltung

Die Kachel zeigt die Anzahl der Schadensmeldungen, die über BauSecura abgewickelt werden. Beim Anklicken öffnet sich die Seite BauSecura Monitoring, in der die entsprechenden Schadensmeldungen aufgelistet sind.

Mahnwesen

Neue Mahnmethodik Business Central

Ausgangssituation

In einem Microsoft-Feature (wird mit Business Central 27 automatisch aktiviert) wird eine neue Mahnmethodenlogik (z. B.: bei Vortexte und Nachtexte, neue Mahnmethodenseite in den Mahnungen) beabsichtigt.
https://learn.microsoft.com/en-us/dynamics365/business-central/finance-automate-reminders

Anpassung

Für Relion ONE mussten Anpassungen vorgenommen werden. In diesem Release ist die neue Mahnmethodenlogik optional. Mit Business Central 27 wird es automatisch aktiviert. Mit diesem CU kann manuell die Funktionsverwaltung für die neue Mahnmethodenlogik aktiviert werden.

Wird mit diesem CU die Aktivierung manuell stattfinden sollte, bitte übertragen Sie die Texte einmalig (pro Mandant). Die Migrationsfunktion finden Sie unter:

Textuebertrag

Ergänzung der Mahnvorschlagsliste

Ausgangssituation

Die Mahnvorschlagsliste konnte bislang nicht vollständig und effizient bearbeitet werden. Es fehlten relevante Felder zur besseren Einschätzung und Bearbeitung offener Posten. Die Übersichtlichkeit und Nachvollziehbarkeit war eingeschränkt.

Auswirkung

Erweiterung der Inhalte der Mahnvorschlagsliste

  • Zusätzliche Felder wurden ergänzt, insbesondere vor der Vertragsnummer:
    • Vertragsklasse
    • Vertragsart
    • Anzahl offene Mieten
    • Höhe der monatlichen Sollstellung
    • Vertragsbeginn/Ende
    • Kautionshöhe
  • Ziel ist eine verbesserte Transparenz und Bearbeitungsmöglichkeit für die Anwender.

Aktualisierung der Mahnvorschlagsliste

  • Die neuen Felder werden bei der Erstellung der Liste berechnet.
  • Die bestehende Funktion Mahnvorschlagsliste aktualisieren wurde erweitert, um die neuen Inhalte zu berücksichtigen.

Abdruck der Mahnkommentare in Berichte

  • Mahnkommentare werden nun in folgenden Berichten abgedruckt:
  • Debitoren-OP nach Objekt
  • Mahnauswertung je Einheit / Vertrag

Neues Feld „Mahnungskommentar“ (Lookup)

Mahnungskommentar

  • Lookup auf alle Mahnkommentare, gefiltert nach Debitorennummer des Postens.
  • Es kann genau ein Kommentar in das Feld übernommen werden („Kommentar“ wird übertragen).
  • Das Lookup-Feld steht auch im Assistenten zur Verfügung.
  • Die Beschreibung im Report wurde angepasst:
    • „Erfassen Sie die Änderungen, welche an der Mahnvorschlagsliste bzw. dem/den Debitorenposten durchgeführt werden sollen.“
  • Wird der Report aus den Debitorenposten heraus aufgerufen, ist das Feld ausgegraut.
  • Ist am Debitorenposten ein Mahnkommentar hinterlegt, wird dieser bei Erstellung der Mahnvorschlagsliste automatisch in das Feld übernommen.

Anpassung

Die oben genannten Änderungen wurden technisch umgesetzt und stehen mit dem nächsten Release zur Verfügung. Die Funktionalitäten wurden erweitert, ohne bestehende Abläufe zu beeinträchtigen

Filterfehler Mahnungskommentare: diese werden nicht überall angezeig

Ausgangssituation

Mahnungskommentare, die manuell an einem Debitorenposten erfasst wurden, enthielten korrekte Informationen zu Mietvertrag, Einheitennummer/Historie und Debitor. Diese Kommentare wurden jedoch nicht in der Ansicht des Debitors angezeigt. Ursache war ein fehlerhaft gesetzter Filter, der die Anzeige verhinderte.

Auswirkung

Die fehlende Anzeige führte zu Informationsverlusten bei der Bearbeitung von Mahnvorgängen. Insbesondere war es nicht möglich, Mahnungskommentare konsistent über verschiedene Sichten (Debitor, Mietvertrag, Posten) hinweg einzusehen. Dies beeinträchtigte die Nachvollziehbarkeit und Transparenz im Mahnprozess.

Anpassung

Die Filterlogik wurde überarbeitet und wie folgt angepasst:

  • Debitorenposten: Filterung erfolgt nun über die lfd. Nr. des Debitorenpostens, um eine eindeutige Zuordnung sicherzustellen.
  • Debitorenansicht: Filterung erfolgt ausschließlich über die Debitorennummer, um alle zugehörigen Kommentare sichtbar zu machen.
  • Mietvertragsansicht: Der Filter wurde so angepasst, dass die Kommentare korrekt über die Vertragsreferenz angezeigt werden.
  • Vertragsübersicht: Über die Vertragsübersicht können nun auch Mahnkommentare hinterlegt werden.

Wordlayouts

Dataset erweitern II.

Ausgangssituation

Im Bericht Vertragsschreiben standen bislang nur eingeschränkte Informationen zum Lastschriftmandat zur Verfügung.

Auswirkung

Für weiterführende Auswertungen und Dokumentationen fehlten relevante Felder, insbesondere im Zusammenhang mit SEPA-Mandatsdaten.

Anpassung

Das DataSet des Berichts wurde im Bereich Customer um folgende Felder erweitert:

  • Art (CR_DDM_MandateType)
  • Gültig ab-Datum (CR_DDM_StartDate)
  • Gültig bis-Datum (CR_DDM_CompletionDate)
  • Gläubiger-ID (CR_DDM_Identification)
  • Typ (CR_DDM_Type)
  • Unterschriftsdatum (CR_DDM_SignatureDate)
  • Unterschriftsort (CR_DDM_SignaturePlace)

Zusätzliche Hinweise

Es werden nur Sammel- bzw. Vertragsmandate ausgewertet. Keine Einheiten- oder Sollstellungsmandate. Sofern für den Vertrag ein Vertragsmandat vorliegt, wird dieses ausgegeben. Existiert kein Vertrags- aber ein Sammelmandat, wird dieses ausgegeben.

Sondereigentumsverwaltung/Objekteigentümerverwaltung

Ausblenden der Funktion „Neue Version erstellen“ für SEV/OEV-Berichtsschemata

Ausgangssituation

Auf der Seite „Berichtsschema Übersicht“ sowie auf der Berichtsschema Karte war unter Aktionen/Funktionen die Option „Neue Version erstellen“ verfügbar – unabhängig von der Art des Berichtsschemas. Diese Funktion wurde ursprünglich für die Jahresvorschau entwickelt.

Auswirkung

Bei Auswahl dieser Funktion für Berichtsschemata der Art SEV-Verwaltung oder OEV-Verwaltung kam es wiederholt zu Problemen. Dies führte zu Anwenderfehlern und in der Folge zu Support-Tickets, die vermeidbar gewesen wären.

Anpassung

Die Funktion „Neue Version erstellen“ wird künftig nicht mehr angezeigt, wenn es sich um ein Berichtsschema der Art SEV oder OEV handelt. Die Auswahlmöglichkeit wurde sowohl in der Übersicht als auch auf der Karte entfernt.

Mitgliederwesen

Mitgliederstatistik Beträge nach Filterauswahl aktualisieren

Ausgangssituation

Die Seite Mitgliederzeilen enthielt bislang mehrere vordefinierte Ansichten wie Vorjahr Eintrittsgeld, Bis Vorjahr Anteilsbewegungen, Neue Anteile Vorjahr etc., um die Datenanzeige zu strukturieren bzw. insb. die Summenbildung im Fußbereich zu steuern.

Auswirkung

Ansichten überschreiben bestehende Filterbedingungen, was die kombinierte Filterung erschwerte und die Flexibilität bei der Datenauswahl einschränkte.

Anpassung

Die vorhandenen Ansichten wurden durch Schnellfilter ersetzt. Schnellfilter wirken ergänzend zur bestehenden Filterung und ermöglichen eine flexiblere und kombinierbare Datenauswahl.

Zusätzlich wurde der Fußbereich der Seite sowohl optisch als auch inhaltlich überarbeitet.

  • Der aktuell ausgewählte Schnellfilter wird angezeigt.
  • Änderungen am Schnellfilter sowie manuelle Eingriffe in die Filterbedingungen (z. B. zusätzliche Filter) werden bei der Berechnung der Werte sofort berücksichtigt.

Bericht Ratenzahlungsplan (Mitgliedskarte)

Ausgangssituation

Der Bericht Ratenzahlungsplan Mitglied war bislang ausschließlich als RDLC-Variante verfügbar.

Auswirkung

Eine flexible Weiterverarbeitung oder individuelle Anpassung des Berichts in Word war nicht möglich.

Anpassung

Der Bericht wurde nun auch als Word-Variante implementiert. Diese ist zusätzlich als Standardbericht markiert.

Mietanpassung

Vereinheitlichung Anz. Nachkommastellen in Indexschreiben => EINE Nachkommastelle

Ausgangssituation

Die Anpassungsprozentsätze im Indexschreiben wurden bislang zum Teil mit einer und teilweise mit zwei Nachkommastellen dargestellt.

Auswirkung

Die Darstellung wirkte teilweise übergenau und wich von der üblichen Praxis in vergleichbaren Dokumenten ab.

Anpassung

Die Darstellung der Anpassungsprozentsätze wurde an allen Stellen auf eine Nachkommastelle reduziert.

Geldflussdarstellung

Geldfluss Index verbessern

Die Perfomance beim Neuerstellen der Geldflussposten wurde um 30 % verbessert.

Geplante Instandhaltung

Report gebuchte Verkaufsgutschrift um Leistungszeitraum ergänzen

Ausgangssituation

Der Bericht “Inst. Verkauf – Gutschrift” druckt Gutschriften auf Basis der im System hinterlegten Daten. Eine explizite Darstellung des Leistungszeitraums war bislang nicht vorgesehen. Anders als in der Verkaufsrechnung, wo der Leistungszeitraum auch bisher schon ausgewiesen wurde. Die Verkaufsgutschrift wurde diesbezüglich nun nachgezogen.

Auswirkung

Die Nachvollziehbarkeit der abgerechneten Leistungen war eingeschränkt, da der Leistungszeitraum nicht direkt im Anschreiben ersichtlich war. Dies konnte zu Rückfragen und zusätzlichem Klärungsbedarf führen.

Anpassung

Der Bericht wurde um die Option „Leistungszeitraumzeile anzeigen“ erweitert. Bei Aktivierung dieser Option wird im Bericht eine zusätzliche Zeile mit Angabe des Leistungszeitraums angedruckt.

Zusätzliche Hinweise

Die Option ist standardmäßig deaktiviert und muss bei Bedarf manuell aktiviert werden. Die Erweiterung betrifft ausschließlich die Darstellung im Bericht und hat keine Auswirkungen auf die zugrunde liegenden Daten oder Berechnungen.

Projektentwicklung

Projektplanzeilen: Projektnummer und Projektbezeichnung in der Infobox einblenden

Ausgangssituation

Beim Öffnen der Projektplanzeilen über ein Projekt war bislang nicht ersichtlich, zu welchem Projekt die jeweilige Zeile gehört. Die Projektzugehörigkeit konnte nur über zusätzliche Filter oder Spalten ermittelt werden, was die Übersichtlichkeit beeinträchtigte.

Auswirkung

Nutzerinnen und Nutzer mussten zusätzliche Schritte unternehmen, um die Projektzuordnung zu erkennen.

Anpassung

Zur Verbesserung der Übersichtlichkeit und Benutzerfreundlichkeit wurde folgende Änderung umgesetzt:

Projektnummer und Projektbezeichnung werden nun in der Infobox im Bereich Projektplanzeilen Details angezeigt.

Fehlerbehebung

Instandhaltung

Vorbelegung der Option “Beleg archivieren” im Bericht Beauftragung korrigiert

Ausgangssituation

Mit dem Update CU12.20 wurde die Vorbelegung der Option Beleg archivieren im Bericht Beauftragung auf das übliche Standardverhalten umgestellt. Dabei wurde sowohl der Einrichtungsparameter zur initialen Belegung als auch die Zuletzt gewählte Option berücksichtigt.

Auswirkung

Die Option war beim Berichtaufruf unter bestimmten Umständen automatisch aktiviert, was zu unbeabsichtigter Archivierung von Belegen führen konnte.

Anpassung

Die Vorbelegung wurde korrigiert. Die Option Beleg archivieren ist beim Aufruf des Berichts nun sicherheitshalber immer deaktiviert und muss bewusst aktiviert werden.

Zusätzliche Hinweise

Mit dieser Änderung wird das Verhalten wiederhergestellt, das vor CU12.20 galt. Die bewusste Aktivierung soll eine versehentliche Archivierung vermeiden und die Kontrolle beim Anwender belassen.

Infobox “Klauseln Dienstleistungsvertrag” fehlt in Karten für Dienstleistungsvertrag, Wartungsvertrag und Versicherungsvertrag

Ausgangssituation

In den Dienstleistungvertragsseiten fehlte bislang eine Infobox über die hinterlegten Klauseln.

Auswirkung

Die Prüfung und Einsicht relevanter Vertragsklauseln war nur auf der zugehörigen Übersichtsseite möglich.

Anpassung

Die Infoxbox „Klauseln Dienstleistungsvertrag“ wurde in folgenden Seiten implementiert:

  • Dienstleistungs-Vertrag
  • Wartungsvertrag
  • Versicherungsvertrag

Wirtschaftsplan/Abrechnung

Wirtschaftsplan-Berechnung neue Vorauszahlung arbeitet mit Ausnahmen fehlerhaft

Ausgangssituation

Im Wirtschaftsplan wurde auch dann eine neue Vorauszahlung berechnet und ausgegeben, wenn für eine Abrechnungsart ein Ausschlussgrund vorlag. Dies führte zu einer fehlerhaften Darstellung, insbesondere bei Mietverhältnissen mit Pauschalen oder expliziten Ausschlüssen.

Auswirkung

Die Ausgabe der neuen Vorauszahlung erfolgte fälschlicherweise trotz vorhandener Ausschlussgründe. Dies konnte zu Missverständnissen bei der Interpretation der Wirtschaftspläne führen.

Anpassung

Die Programmlogik wurde so angepasst, dass bei Vorliegen eines Ausschlussgrundes die neue Vorauszahlung zwar berechnet aber im der Wirtschaftsplan Einzelaufstellung nicht mehr angedruckt wird. Die Gesamtsumme je Einheit wird ebenfalls nicht mehr ausgegeben, wenn ein Ausschlussgrund vorliegt.

Abrechnungen - Wirtschaftsplan berechnet auf “JA” setzen dauert lange und bricht dann ab

Ausgangssituation

  • Bei der Berechnung des Wirtschaftsplans wurde die Funktion „0-Zeilen löschen“ verwendet.
  • Die Nutzung dieser Funktion hatte bei sehr großen Objekten keine spürbare Verbesserung der Verarbeitungsgeschwindigkeit zur Folge.
  • Insbesondere bei Wirtschaftsplänen mit hoher Anzahl an Einheiten kam es zu langen Laufzeiten und teilweise zum Abbruch der Berechnung.

Auswirkung

  • Die unzureichende Performance führte zu eingeschränkter Nutzbarkeit der Funktion bei umfangreichen Datenmengen.
  • Anwender mussten auf manuelle Nachbearbeitung zurückgreifen, was den Arbeitsaufwand erhöhte.
  • Die Berechnung konnte bei ca. 400 Einheiten und großem Kontenplan nicht zuverlässig abgeschlossen werden.

Anpassung

  • Die Datenbeschaffung wurde optimiert: Bei Datenquellen mit ausschließlich Abrechnungsbezug werden nur relevante Kombinationen aus Konto und Abrechnungskreis bzw. Einheitennummer geladen.
  • Objektkonten mit der Verwendung „Wirtschaftsplan“ werden in den Wirtschaftsplanzeilen weiterhin mit allen vorhandenen Abrechnungskreisen dargestellt, da sie häufig für Verwaltungspauschalen und manuell geplante Umlagen, quasi als Platzhalter verwendet werden.
  • Das Löschen der Zeilen mit Betrag 0, kann jetzt bei Bedarf auch direkt aus der Wirtschaftsplankarte mit “Wirtschaftsplanzeilen mit Betrag 0 löschen” aufgerufen werden.

Auschluss-Grund für neue Vorauszahlungen im WP “Vertragsbeginn in Abr.-Periode” wird nicht gesetzt

Ausgangssituation

Bei der Erstellung der NK-Abrechnung wurde festgestellt, dass trotz Aktivierung des Ausschlussgrundes „Vertragsbeginn in Abr.-Periode“ neue Vorauszahlungen für Verträge berechnet wurden, deren Vertragsbeginn im Abrechnungsjahr liegen.

Auswirkung

Die fehlerhafte Prüfung führte dazu, dass Verträge mit einem Vertragsbeginn nach dem Abrechnungszeitraum nicht korrekt ausgeschlossen wurden. In der Folge wurden ungewollt neue Vorauszahlungen generiert.

Anpassung

Die Prüfung des Ausschlussgrundes T0105 wurde im Wirtschaftsplan korrigiert. Die Logik wurde dahingehend angepasst, dass Vertragsbeginne ab dem „Abrechnung von“-Datum korrekt als Ausschlusskriterium erkannt und berücksichtigt werden.

Fehler bei Abrechnungszeilen holen und Kontensaldo in Abrechnungszeilen im Fenster Abrechnungszeilen

Ausgangssituation

Bei der Funktion „Abrechnungszeilen holen“ sowie „Kontensaldo in Abrechnungszeilen Gesamt“ traten mehrere Probleme auf:

  • Mit dem erneuten Holen der Abrechnungszeilen über die Aktionen in der Seite Abrechnungszeilen kamen eigenartige Fehlermeldungen.

Auswirkung

  • Bei Verwendung der Funktion “Abrechnungszeilen holen” und “Kontensalden in Abrechnungszielen Gesamt” sowie “Abrechnung Detailwerte holen” gab es eine irreführende Fehlermeldung, die zu inkonsistenten Daten führen konnte.
  • Dadurch konnten fehlerhafte oder doppelte Zeilen enthalten. Die Salden wurden nicht sauber aktualisiert.
  • Die Nutzer erhielten irreführende Systemmeldungen, z. B. „Der Datensatz existiert bereits in der Tabelle Abrechnung Detailzeilen“.
  • Zum Teil trat das Aktualisierungsproblem auch beim Abrechnung berechnen auf und führte in Kombination mit “Zeilen mit 0-Betrag löschen” zu falschen Abrechnungsergebnissen.

Anpassung

  • Die Funktion „Abrechnungszeilen holen“ wurde überarbeitet, sodass die Anzeigereihenfolge korrekt wiederhergestellt wird.
  • Die Saldenanzeige wurde stabilisiert.
  • Wiederholtes Holen der Salden bzw. Aktualisieren der Salden ist wieder möglich.

Zusätzliche Hinweise

Beim Holen der Abrechnungszeilen über Abrechnungskarte trat dieses Problem nicht auf.

Wirtschaftsplan Ausschlussgründe funktionieren nicht wie erwartet

Ausgangssituation

Bei der Erstellung eines Wirtschaftsplans für den Zeitraum 01.01.2025 bis 31.12.2025 wurde festgestellt, dass der Ausschlussgrund “VZ-Beginn im Planungszeitraum“ nicht korrekt berücksichtigt wird. RELion erkennt zwar, dass für bestimmte Mieter bereits ein neuer Sollstellungsbetrag zum 01.01.2025 existiert, zieht daraus jedoch nicht die erwartete Konsequenz, diese Einheitenverträge von einer erneuten Anpassung auszuschließen.

Auswirkung

Die betroffenen Einheitenverträge werden trotz vorhandener manueller Anpassungen erneut im Rahmen der Wirtschaftsplan-Berechnung berücksichtigt. Dies kann zu fehlerhaften oder doppelten Sollstellungen führen und erhöht den manuellen Korrekturaufwand.

Anpassung

Die Berechnungslogik wurde dahingehend korrigiert, dass Einheitenverträge mit bereits vorhandenen Sollstellungen im Planungszeitraum nun zuverlässig ausgeschlossen werden. Der Ausschlussgrund wird nun wie erwartet interpretiert und umgesetzt.

Wirtschaftsplan berechnet die neue Vorauszahlung falsch

Ausgangssituation

Die Funktion zur Berechnung der monatlichen Vorauszahlungen berücksichtigte bisher Wirtschaftsplan Summenposten mit Ausschlussgründen nicht korrekt.

Auswirkung

In bestimmten Fällen wurden die Vorauszahlungsbeträge im Wirtschaftsplan fehlerhaft dargestellt.

Anpassung

Die Berechnungslogik wurde überarbeitet, sodass die monatlichen Vorauszahlungen jetzt in allen Fällen richtig berechnet und angezeigt werden.

Zusätzliche Hinweise

Die Änderung betrifft ausschließlich die Berechnung und Darstellung im Wirtschaftsplan.

Abrechnung Objekt Vorlage - Buchungsmethode auf Enum Umstellen

Ausgangssituation

  • In der Vorlage zur Objektabrechnung war die Buchungsmethode „Pro-Forma-Abrechnung“ nicht als Auswahl verfügbar.
  • Auf der Abrechnungskarte konnte diese Methode hingegen ausgewählt werden, was zu Inkonsistenzen in der Anwendung führte.

Auswirkung

  • Anwender konnten die Buchungsmethode „Pro-Forma-Abrechnung“ nicht direkt in der Vorlage definieren.
  • Dies führte zu Einschränkungen bei der automatisierten Verarbeitung und zu erhöhtem manuellem Aufwand bei der Abrechnungsvorbereitung.

Anpassung

  • Die Auswahl der Buchungsmethode in der Vorlage wurde um die Option „Pro-Forma-Abrechnung“ erweitert.
  • Mit Pro-Forma Abrechnungen können auch im laufenden Jahr Abrechnungen zur Vorschau erstellt werden.
  • Eine Freigabe zum Druck, die Freigabe zum Buchen und das Buchen sind jedoch nicht verfügbar.

Abrechnung Statistik - auch wenn gebucht Aktualisierung ermöglichen

Ausgangssituation:

Die Abrechnungsstatistik war bei bereits gebuchten Abrechnungen deaktiviert.

Auswirkung:

Für bereits gebuchte Abrechnungen konnte die Statistik nicht nachträglich erstellt werden.

Anpassung:

Die Funktion “Zeilen aktualisieren” ist jetzt auch verfügbar wenn “Freigabe zum Buchen” oder “Gebucht” bereits auf Ja stehen

Verwalterhonorar

Keine Zeilendimensionen in Verkaufsrechnungen

Ausgangssituation

Bei Verwalterhonorarverträgen, die vor dem aktuellen Release angelegt wurden, sind keine Aufwand- bzw. Ertrags-Dimensionen hinterlegt. Dies führt dazu, dass beim Erstellen einer Verkaufsrechnung über die Stapelverarbeitung die Verkaufszeilen auch keine Standarddimensionen mehr enthalten. Daher kann die Verkaufsrechnung nicht gebucht werden.

Auswirkung

Die fehlenden Dimensionen verhindern die Buchung der Verkaufsrechnung.

Anpassung

Beim Erstellen der Verkaufsrechnung werden sowohl die Dimensionen aus der Verwalterhonorarvertragszeile als auch aus der erstellten Verkaufszeile zusammengeführt. Es spielt keine Rolle mehr, ob die Aufwands- bzw. Ertrags-Dimensionen gefüllt sind.

Verwaltergebührenabrechnung funktioniert nicht

Ausgangssituation

Beim Aufruf der Funktion „Verwalterhonorar Stapelberechnung“ kam es zu einer unerwartet langen Laufzeit, wenn in der Abrechnung Verträge verarbeitet wurden, deren Vertragsende vor dem Ende des Abrechnungszeitraums lag.

Auswirkung

Die Berechnung wurde in diesen Fällen nicht abgeschlossen und das System reagierte nicht mehr wie erwartet. Ein manueller Eingriff war erforderlich, um den Vorgang zu beenden.

Anpassung

Die Ursache für die blockierende Verarbeitung wurde behoben. Die Funktion verarbeitet nun auch Verträge mit einem Vertragsende vor dem Abrechnungszeitraum korrekt und ohne Unterbrechung.

Zusätzliche Hinweise

Die fachliche Logik der Berechnung bleibt unverändert. Die Änderung betrifft ausschließlich die technische Stabilität und Performance der Funktion.

Berichte

Berichtslayout kann nicht hochgeladen werden - (BC Online): Fehlermeldung wg. Schriftart Courier

Ausgangssituation

Die Berichte

  • Mietrechnung
  • Registrierte Mietrechnung
  • Stornierte Mietrechnung verwendeten bislang die Schriftart „Courier New“ bei einem internen Control.

Auswirkung

In Business Central Online (Cloud) kam es zu Fehlermeldungen im Zusammenhang mit der Schriftart „Courier New“, da diese dort nicht zuverlässig unterstützt wird.

Anpassung

Die intern verwendete Schriftart wurde auf „Segoe UI“ umgestellt. Diese ist systemseitig verfügbar und kompatibel mit der Cloud-Umgebung.

Zusätzliche Hinweise

Die Umstellung betrifft ausschließlich die technische Darstellung. Inhalt und Layout der Berichte bleiben unverändert.

Seriendruckfeld “Firmendaten_PLZ” wird nicht gefüllt

Ausgangssituation

In Word-Vorlagen, die das Seriendruckfeld Firmendaten_PLZ enthalten, wurde dieses Feld im Berichtsdaten-Zwischenspeicher nicht oder nicht korrekt belegt. Die Postleitzahl der Firma fehlte oder war falsch, obwohl entsprechende Adressdaten in der Objektkarte vorhanden waren.

Auswirkung

Berichte, die auf dem Feld Firmendaten_PLZ basieren, enthielten keine oder falsche Postleitzahlen. Dies führte zu fehlerhaften Dokumenten.

Anpassung

Die Logik zur Befüllung des Berichtsdaten-Zwischenspeichers wurde überarbeitet.

  • Ist die Verwaltung-Zuständigkeitseinheit in der Objektkarte nicht belegt, wird die PLZ der Firma aus der Eigentümer-Zuständigkeitseinheit übernommen.
  • Ist die Verwaltung-Zuständigkeitseinheit belegt, wird die PLZ der Firma aus der Verwaltung-Zuständigkeitseinheit übernommen.

Korrektur fehlerhafter Schriftartbezeichnungen

Ausgangssituation

In mehreren RDLC-Layouts innerhalb der Module: Mitgliederverwaltung, Mietanpassung und in den Objekt Abrechnungsübersichten für WEG und Miete wurden z.T. fehlerhafte Schriftartbezeichnungen verwendet.

Auswirkung

Die fehlerhaften Schriftartbezeichnungen konnten zu Darstellungsproblemen in den generierten Berichten führen.

Anpassung

Die Schriftartbezeichnungen in den betroffenen RDLC-Dateien wurden korrigiert. Es werden ausschließlich die Schriftarten Segoe UI und Courier New verwendet, um eine konsistente und korrekte Darstellung sicherzustellen.

Zusätzliche Hinweise

Die Korrekturen betreffen ausschließlich die Schriftartbezeichnungen in den Layout-Dateien. Inhaltliche oder strukturelle Änderungen an den Berichten wurden nicht vorgenommen.

WEG

Korrektur der Adressanzeige in der Beschlusssammlung

Ausgangssituation

Beim Druck der Beschlusssammlung wurde im Kopfbereich stets die Adresse des ersten Objekts aus der Objektliste ausgegeben, unabhängig davon, welches Objekt tatsächlich ausgewählt oder relevant war.

Auswirkung

Die fehlerhafte Adressanzeige führte zu Verwirrung bei Endanwendern und potenziell falscher Dokumentation in ausgedruckten Unterlagen.

Anpassung

Die Adresszeile im Kopfbereich der Beschlusssammlung wurde angepasst. Ab sofort wird die korrekte Adresse des jeweils relevanten Objekts angezeigt.

Mietanpassung

Sollmietenveränderung berücksichtigt Vertragsende nicht /steg Hamburg

Ausgangssituation

Im Bericht Sollmietenveränderung wurde das Vertragsende bislang nicht korrekt berücksichtigt. Dies konnte dazu führen, dass Brutto- und Nettowerte mehrfach ausgewiesen wurden – insbesondere im Zusammenhang mit Leerstandssollstellungen.

Auswirkung

Die Auswertung enthielt in bestimmten Fällen Doppelrechnungen, was zu fehlerhaften Darstellungen und potenziellen Abweichungen in der Analyse führte.

Anpassung

Die Berechnungslogik wurde dahingehend korrigiert, dass das Vertragsende nun korrekt berücksichtigt wird. Brutto- und Nettowerte werden nur für den tatsächlich gültigen Vertragszeitraum ausgewiesen.

Fehlende Variable in Berichtstextsteuerung Indexscheiben

Ausgangssituation

In der Berichtstextsteuerung für das Indexmietschreiben stand bislang die Variable WIN:SNJ zur Verfügung, um Texte gezielt nur bei Vorliegen einer Nachzahlung einzublenden.

Auswirkung

Es war nicht möglich, Texte ausschließlich dann anzuzeigen, wenn keine Nachzahlung vorliegt.

Anpassung

Die Berichtstextsteuerung wurde um die Variable WIN:SNN erweitert. Sie stellt das Gegenstück zu WIN:SNJ dar und ermöglicht die gezielte Steuerung von Texten für den Fall, dass keine Nachzahlung vorliegt.

Texte, die nur angedruckt werden sollen, falls eine Nachzahlung vorliegt, werden mit der Bedingung WIN:SNJ gesteuert. Texte, die nur angedruckt werden sollen, falls keine Nachzahlung vorliegt, werden mit der Bedingung WIN:SNN gesteuert. Beispiele:

WIN:SNJWir bitten Sie höflich um Kenntnisnahme und Überweisung des neuen Mietzinses ab dem folgenden Monat i.H.v. VIN:GB EUR sowie um Nachzahlung für den Zeitraum bis i.H.v. VIN:GBN EUR auf das oben genannte Konto der Vermieterin. WIN:SNNWir bitten Sie höflich um Kenntnisnahme und Überweisung des neuen Mietzinses ab dem folgenden Monat i.H.v. VIN:GB EUR auf das oben genannte Konto der Vermieterin.

Anpassung Umsatzmietschreiben

Ausgangssituation

Im Anschreiben zur Umsatzmietabrechnung wurde der Steueranteil sowie die Gesamtsumme (brutto) bislang nur in den Spalten „Anspruch Betrag“ und „Gesamtsaldo“ ausgewiesen. In der Spalte „Angeforderte Zahlungen“ fehlte diese Information.

Auswirkung

Die Darstellung war uneinheitlich und erschwerte die vollständige Nachvollziehbarkeit der angeforderten Beträge.

Anpassung

Die Spalte „Angeforderte Zahlungen“ wurde dahingehend erweitert, dass nun ebenfalls der Steueranteil sowie die Gesamtsumme (brutto) ausgewiesen werden.

Zusätzlich wurde die Formatierung angepasst:

  • Die Werte in den Spalten „Angeforderte Zahlungen“ und „Anspruch Betrag“ werden nicht mehr fett gedruckt.
  • Die Werte in der Spalte „Gesamtsaldo“ werden weiterhin fett gedruckt.

Indexschreiben (Word) falsch formatiert

Ausgangssituation

Das Word-Layout des Indexmietschreibens wich in Formatierung und Darstellung vom vorhandenen RDLC-Layout ab. Insbesondere waren die Abstände zwischen Bezeichnern und Werten teilweise zu groß und uneinheitlich.

Auswirkung Die optische Darstellung war weniger kompakt und wirkte im Vergleich zum RDLC-Bericht uneinheitlich.

Anpassung

Das Layout des Word-Dokuments wurde überarbeitet und dem RDLC-Layout angeglichen. Die Abstände zwischen Bezeichnern (z. B. „Bearbeiter“, „Telefonnr.“, „IBAN“ etc.) und den zugehörigen Werten wurden verkleinert. Zudem wurden überflüssige Doppelpunkte entfernt. Außerdem wurde die Darstellung der Tabellen überarbeitet und vereinheitlicht.

Mietverwaltung

Filter aktive Mietverträge funktioniert nicht wenn weitere Filter aktiv

Ausgangssituation

In diversen Vertragsseiten (z. B. Mietverträge, Wohnraummietverträge, Gewerbemietverträge sowie Mietverträge für Garagen und Stellplätze) wurden mit RELion One Ansichten wie „Aktive“, “Zukünftige” und „Beendete“ etc. eingeführt.

Auswirkung

Ansichten wirken nicht additiv, d. h. bei Auswahl einer Ansicht wird eine zuvor gesetzte Filterung (z. B. nach Mieternamen) überschrieben. Dies führte in der Praxis zu Einschränkungen bei der gezielten Datenauswahl.

Anpassung

Die Ansichten wurden durch die aus früheren RELion-Versionen bekannten Schnellfilter ersetzt. Schnellfilter wirken ergänzend zur bestehenden Filterung und ermöglichen eine flexiblere und kombinierbare Datenauswahl.

Im Zuge dieser Umstellung wurde auch die Auswahl „Genehmigungsstatus“ als Schnellfilter implementiert. Diese ersetzt die bisherige Auswahl über eine Radiobutton-Abfrage.

Zusätzliche Hinweise

Es existieren weitere Seiten, die aktuell noch Ansichten verwenden (z.B. Vertragsübersicht. WEG-Kaufverträge, SEV-Verträge usw.). Diese werden mit künftigen RELion-Versionen ebenfalls angepasst.

Einzelwertberichtigung Miete ermittelt den Saldo zum Stichtag falsch

Ausgangssituation

Im Bericht wird zur Ermittlung der Spalte Saldo Stichtag ohne USt. ein Stichtag verwendet. Die Berechnung dieses Wertes war fehlerhaft, da nachträgliche Postenausgleiche, die bis zum Erstellungsdatum des Berichts erfolgt sind, in die Berechnung einbezogen wurden. Dadurch konnte der Report bei unterschiedlichen Erstellungsdaten abweichende Werte für denselben Stichtag liefern.

Auswirkung

Die inkonsistente Berechnung führte dazu, dass sich die Ergebnisse für die Zuführung oder Auflösung aus der Einzelwertberichtigung (EWB) je nach Erstellungsdatum des Berichts unterschieden. Dies verursachte einen erheblichen manuellen Prüfaufwand, da keine andere systemseitige Auswertung zur Verfügung stand, um die Differenzen nachvollziehbar zu belegen.

Anpassung

Die Berechnungslogik des Berichts wurde angepasst. Künftig wird bei der Ermittlung des Saldo Stichtag ohne USt. ausschließlich der offene Posten zum gewählten Stichtag berücksichtigt. Nachträgliche Postenausgleiche, die nach dem Stichtag erfolgt sind, fließen nicht mehr in die Berechnung ein. Damit liefert der Report unabhängig vom Erstellungsdatum stets konsistente Werte zum gewählten Stichtag.

Mietkaufassistent schlägt bereits ausgezogenen Mieter für Übereignung vor

Ausgangssituation

Bisher war das Systemverhalten wie folgt:

  • Der Mieter aus dem aktuellen Mietvertrag wurde unter bestimmten Umständen nicht korrekt vorgeschlagen
  • Das Feld „Neuer Vertragsbeginn“ war nicht vorbelegt
  • Die Seite zum Lastschriftmandat im Assistenten wurde nur angezeigt, wenn die Option „Lastschriftmandat anlegen“ auf „Ja“ gesetzt war.
  • Das Feld „Typ“ im Lastschriftmandat war nicht automatisch vorbelegt.

Auswirkung

Durch die vorgenommenen Änderungen ergeben sich folgende Verbesserungen für die Endanwender:

  • Der Mieter aus dem aktuellen Mietvertrag wird nun korrekt vorgeschlagen
  • Das Feld „Neuer Vertragsbeginn“ wird automatisch mit dem aktuellen Arbeitsdatum vorbelegt.
  • Die Seite zum Lastschriftmandat wird nun unabhängig von der Auswahl der Option „Lastschriftmandat anlegen“ angezeigt.
  • Das Feld „Typ“ im Lastschriftmandat ist nun standardmäßig mit der Option „CORE“ vorbelegt.

Anpassung

Die Änderungen wurden wie folgt umgesetzt:

  • Erweiterung der Logik zur Anzeige des Mieters basierend auf dem aktuellen Mietvertrag.
  • Automatische Vorbelegung des Feldes „Neuer Vertragsbeginn“ mit dem Arbeitsdatum bei Erstellung eines neuen Vertrags.
  • Anpassung des Assistentenflusses, sodass die Seite zum Lastschriftmandat immer angezeigt wird.
  • Einführung einer Standardvorbelegung für das Feld „Typ“ mit dem Wert „CORE“.

Einkauf

Programmänderung zur Buchung von Einkaufsrechnungen über Mehrfachauswahl

usgangssituation

Bei der Buchung mehrerer Einkaufsrechnungen über die Mehrfachauswahl wurden Einbehalte aus Projekt-Teil- und Schlussrechnungen nicht korrekt verarbeitet. Es wurden keine Posten für TR- oder SR-Einbehalte erstellt. Zudem wurden bestehende Einbehalte bei Schlussrechnungen nicht aufgelöst. Die Kreditorenposten blieben offen mit vollem Restbetrag.

Auswirkung

Fehlende Buchungsposten führten zu inkorrekten offenen Beträgen und potenziellen Folgefehlern in der Rechnungsbearbeitung.

Anpassung

Projektrechnungen werden künftig bei der Buchung über die Mehrfachauswahl ausgeschlossen. Es erfolgt eine Prüfung, ob markierte Rechnungen Projektrechnungen enthalten. Die Buchungslogik wurde angepasst, sodass bei Auswahl mehrerer Rechnungen Projektrechnungen nicht verarbeitet werden. Ein Hinweis im Anschluss an die Buchung weist auf die nicht berücksichtigten Rechnungen hin.

Validierung Freistellungsbescheinigung greift nicht

Ausgangssituation:

In der Einkaufsrechnung wurde der Status zur Prüfung gemäß §48 EStG nicht mehr automatisch gesetzt, wenn ein entsprechendes Konto verwendet wurde. Ursache war eine Änderung im Rahmen von CU12.27, die im Bereich der Einkaufsbestellung vorgenommen wurde und sich auf die automatische Vorbelegung auswirkte.

Auswirkung:

Die Prüfung gemäß §48 EStG musste manuell angestoßen werden, was zu Mehraufwand und potenziellen Fehlern in der Bearbeitung führte.

Anpassung:

Die automatische Vorbelegung des Prüfstatus wurde wiederhergestellt. Wird in der Einkaufsrechnung ein Konto verwendet, das der Prüfung nach §48 EStG unterliegt, wird der Status nun wieder automatisch auf „Zu prüfen“ gesetzt.

EK-Gutschrift Betrag wird nicht in Indizes übertragen

Ausgangssituation

Beim Buchen einer EK-Gutschrift, wenn diese über Continia erstellt und nach Archiv Kompakt archiviert werden soll, wird der Betrag nicht mit übergeben.

Auswirkung

Der Index Betrag bleibt leer. Es muss in ArchivKompakt manuell der Wert eingetragen werden.

Anpassung

Das Programm wurde dahingehend angepasst, dass der korrekte Betrag nachträglich gefüllt wird, analog der EK-Rechnung. Damit wird eine nachträgliche Bearbeitung des Index obsolet.

Mahnwesen

Spalte “Bemerkungen” kann in RELion ONE nicht bearbeitet werden

Ausgangssituation

In früheren Versionen von RELion war es möglich, im Rahmen eines Mahnvorgangs das Feld bzw. die Spalte „Bemerkungen“ innerhalb der Seite RE Mahnvorgänge zu befüllen. Diese Funktion wurde von Anwendern genutzt, um individuelle Hinweise oder ergänzende Informationen zu einzelnen Mahnvorgängen zu dokumentieren.

Auswirkung

Die fehlende Bearbeitbarkeit des Feldes führte zu Einschränkungen in der internen Dokumentation und Kommunikation innerhalb des Mahnprozesses. Anwender konnten keine individuellen Hinweise mehr hinterlegen, was insbesondere bei komplexen oder mehrfach bearbeiteten Vorgängen zu Informationsverlusten führte.

Anpassung

Im Rahmen der Produktpflege wurde die Bearbeitbarkeit des Feldes „Bemerkungen“ im Mahnvorgang wiederhergestellt. Die Anpassung umfasst:

  • Aktivierung des Eingabefeldes für Bemerkungen in der Seite RE Mahnvorgänge.
  • Sicherstellung der Übernahme der eingegebenen Bemerkungen in nachgelagerte Prozesse, insbesondere in die registrierten Mahnungen.
  • Integration in die Vorschlagsliste, sodass Bemerkungen auch bei der Erstellung und Bearbeitung von Mahnvorschlägen sichtbar und editierbar sind.

Reg. Mahnungen falsches Buchungsdatum und Belegnr. aus 2024

Ausgangssituation

Bei der Registrierung von Mahnungen über die Mahnungen wurde festgestellt, dass das in der Request Page eingetragene Buchungsdatum dauerhaft gespeichert blieb. Dieses Datum wurde bei nachfolgenden Mahnvorgängen automatisch übernommen, auch wenn ein neuer Mahnvorgang mit einem anderen Buchungsdatum gestartet wurde.

Auswirkung

  • Das Buchungsdatum wurde in den Mahnköpfen, Mahnübersichten und Mahnposten inkorrekt überschrieben.
  • Die Belegnummern wurden dadurch ebenfalls dem Jahr 2024 zugeordnet.
  • In den Mahnzeilen wurde das ursprünglich korrekte Buchungsdatum weiterhin angezeigt, was zu Inkonsistenzen führte.
  • Die Ursache war ein persistenter Parameterwert in der Request Page, der nicht automatisch zurückgesetzt wurde.

Anpassung

Die Ursache wurde identifiziert und behoben. Die Parameter der Request Page wurden so angepasst, dass das Buchungsdatum nicht mehr über Mahnvorgänge hinweg gespeichert bleibt

Sollstellung

Fehlermeldung beim Buchen unklar

Ausgangssituation

Beim Ausführen der Buchungsvorschau im Sollstellungsbuchblatt trat eine Fehlermeldung auf, deren Inhalt für Anwender nicht nachvollziehbar war. Die Ursache lag in einem nicht freigegebenen Zeitraum in der Finanzbuchhaltungseinrichtung. Die Meldung war technisch formuliert und ließ keine Rückschlüsse auf den tatsächlichen Konflikt zu.

Auswirkung

Die unklare Fehlermeldung führte zu Unsicherheit bei den Anwendern und erschwerte die Fehleranalyse. Insbesondere bei automatisierten Buchungsvorgängen war nicht ersichtlich, warum die Buchungsvorschau fehlschlug. Dies führte zu Rückfragen beim Support und verzögerte die Bearbeitung.

Anpassung

Die Fehlermeldung wurde überarbeitet und so angepasst, dass der zugrunde liegende Konflikt – ein nicht freigegebener Zeitraum – nun eindeutig und verständlich kommuniziert wird. Die neue Meldung erscheint zuverlässig beim ersten Ausführen der Buchungsvorschau, auch nach einem Neustart des Clients.

Buchblatt

Funktion “Erstelle Plansollstellungen” erstellt inkonsistente Einträge

Ausgangssituation

Beim Erstellen von Plansollstellungen konnte bislang nicht nachvollzogen werden, warum in bestimmten Fällen keine neue Plansollstellung erzeugt wurde.

Auswirkung

Fehlende Rückmeldungen führten zu Unsicherheit bei der Bedienung und erschwerten die Fehleranalyse.

Anpassung

Die Funktion wurde dahingehend erweitert, dass nun eine Fehlermeldung protokolliert wird, wenn keine neue Plansollstellung erzeugt werden kann, weil bereits eine bestehende Plansollstellung für den gewählten Zeitraum und die gewählte Plansollstellungsart vorhanden ist.

Konkret betrifft dies folgende Fälle:

  • Es existiert bereits eine Plansollstellung mit exakt gleichem Startdatum (ohne Enddatum) für die gewählte Plansollstellungsart.
  • Es existiert eine Plansollstellung mit Start- und Enddatum, wobei das Startdatum der neu anzulegenden Plansollstellung in diesen Zeitraum fällt.

In allen anderen Fällen wird die neue Plansollstellung wie gewohnt angelegt. Dabei werden ggf. vorhandene Plansollstellungen der gleichen Art beendet oder die neue Plansollstellung mit einem Endedatum versehen – abhängig von der zeitlichen Überschneidung mit bestehenden Einträgen.

Geplante Instandhaltung

Buchung von Einkaufsrechnungen ohne Projektposten bei abweichender RE-Kontogruppe

Ausgangssituation

Bei der Buchung von Projekt-Einkaufsrechnungen wurden in bestimmten Fällen keine Projektposten erzeugt. Dies trat auf, wenn an dem gewählten Objektkonto (Baukonto) nicht die RE-Kontogruppe „Kosten“ bzw. “Kosten/Zahlung” hinterlegt war.

Auswirkung

Es wurden keine Projektposten gebildet

Anpassung

Bei Auswahl des Objektkontos in der Projektplanzeile werden nur die Objektkonten angezeigt, die im Feld RE Kontengruppe “Kosten” oder “Kosten/Zahlung” hinterlegt haben

Stammdaten

Einrichtung Freigabeverfahren Kreditor bei Stammdatensynchronisierung

Ausgangssituation

In der bisherigen Version der Zahlungsverkehr-Einrichtung war keine automatisierte Sperrlogik für Kreditoren bei Änderungen an deren Bankverbindungen implementiert. Änderungen an Kreditorenbanken konnten vorgenommen werden, ohne dass dies Auswirkungen auf die Zahlungsfreigabe des zugehörigen Kreditors hatte.

Auswirkung

Mit der neuen Option im Register „Kreditor“ der Zahlungsverkehr-Einrichtung wird bei bestimmten Aktionen an der Kreditorenbank automatisch das Feld „Gesperrt“ auf der Kreditorenkarte auf den Wert „Zahlung“ gesetzt. Dies betrifft folgende Aktionen:

  • Änderung der Bankverbindung
  • Neuanlage einer Bankverbindung
  • Löschung einer Bankverbindung Der Kreditor ist dadurch für den Zahlungsverkehr gesperrt, bis eine Freigabe erfolgt.

Anpassung Die neue Option kann in der Zahlungsverkehr-Einrichtung aktiviert werden. Ist sie aktiv, erfolgt die automatische Sperrung wie oben beschrieben. Die Anpassung wurde auch für die Stammdatensynchronisierung implementiert. Zur Freigabe des Kreditors für den Zahlungsverkehr muss das Feld „Gesperrt“ manuell auf leer gesetzt werden. Dies darf nicht durch den Benutzer erfolgen, der die Änderung an der Bankverbindung vorgenommen hat. Die Freigabe muss durch einen anderen Benutzer durchgeführt werden.

Zahlungsverkehr

Fehler bei der Erstellung der Verknüpfungen zu einer globalen Adresse

  1. Fehlerhafte Bankdaten in Verknüpfungen

Ausgangssituation

Bei aktivierter Synchronisation von Adressdaten über mehrere Mandanten hinweg wurden bei Änderungen an globalen Adressen oder zugehörigen Debitoren, Kreditoren oder Kontakten die Verknüpfungen neu aufgebaut. Dabei wurden die Bankdatenfelder in den Verknüpfungen mit zufälligen Bankkontodaten belegt – abhängig vom zuletzt gelesenen Datensatz.

Auswirkung

In den Verknüpfungssätzen zu Debitoren, Kreditoren und Kontakten wurden inkonsistente oder falsche Bankverbindungen gespeichert. Dies konnte zu Problemen bei der Weiterverarbeitung führen.

Anpassung

Die Initialisierung der Verknüpfungssätze wurde korrigiert.

  • Bei der Erstellung von Verknüpfungen dieser Art werden keine Bankdaten mehr übernommen. Die Bankdatenfelder bleiben leer.

Zusätzliche Hinweise

Für Bankkonten bestehen separate Verknüpfungssätze, bei denen die Bankdaten entsprechend gefüllt sind.

  1. Fehlende Verknüpfungen bei Kontaktkopien

Ausgangssituation

Bei aktivierter Synchronisation von Adressdaten und Kontaktnummern über mehrere Mandanten hinweg wurden beim Anlegen eines neuen Kontakts in einem Mandanten zwar automatisch Kopien in anderen Mandanten erstellt, jedoch ohne die zugehörigen Verknüpfungssätze.

Auswirkung

Die automatisch erzeugten Kontaktkopien waren nicht mit der globalen Adresse verknüpft. Dies führte zu unvollständigen Datenbeziehungen und potenziellen Fehlern in den Auswertungen.

Anpassung

Die Erstellung der Kontaktkopien wurde so angepasst, dass die Verknüpfungssätze für jede Kopie immer angelegt werden.

RELion Dokumente

Archivierung von Archiv kompakt, wenn Objektnr. geändert, wird diese nicht validiert

Ausgangssituation

Nachdem Dokumente in Archiv kompakt archiviert wurden und Objektnr. mit den dazu gehörigen Adressdaten gefüllt war, konnte man anschließen die Objektnr. ändern ohne dass dies als Fehler angezeigt wurde.

Auswirkung

Es wurden falsche oder nicht existierende Objektnr. nach RELion ungeprüft übertragen. Dies führte zu falschen Daten.

Anpassung

Es wurde eine Prüfung der Objektnr. unabhängig von deren Adresse implementiert. Zusätzlich wurde eine Validierung des Wertes für alle Felder implementiert, die eine Tabellenrelation hatten.

Zusätzliche Hinweise

Die Änderung wirkt sich nur auf zukünftige Prüfungen aus. Bereits falsch nach RELion übertragene Objektnr. müssen manuell in Archiv Kompakt geändert werden, um anschließend nach RELion übertragen zu werden.

Fehlermeldung “Typ NAVInteger ist unbekannt”

Ausgangssituation

Beim Speichern eines aus Archiv Kompakt kommenden Dokuments wird versucht die korrekte RecordID mit zu geben. Wenn der Index Belegnr. gefüllt ist und es sich bei dem Beleg um keine EK- oder VK-Rechnung oder -Gutschrift handelt wird geprüft, ob es sich um ein Bankposten handelt. Dort wurde die Dokumentnummer übergeben anstatt danach zu filtern, wodurch der Fehler aufgekommen war.

Auswirkung

Dokumente, die aus Archiv Kompakt kamen konnten nicht nach RELion übertragen werden. Sie blieben bei den Statuszeilen mit der Fehlermeldung “stecken”.

Anpassung

Das Programm wurde dahingehend angepasst, dass bei Bankposten die Filterung korrekt übergeben wird. Dadurch kommt es hier zu keinem Fehler mehr und zukünftige Dokumente können nach RELion übertragen werden.

Zusätzliche Hinweise

Die Änderung greift für zukünftige Dokumente, die nach RELion übertragen werden. Dokumente, die sich aktuell in den Statuszeilen mit der Fehlermeldung befinden, müssten einmal manuell abgearbeitet werden. Dazu markiert man alle Zeilen mit dieser Fehlermeldung und führt die Aktion Datensatz verarbeiten aus.

Sonstiges

Global-RE Branchen: Fehlerhafte Filteranzeige (redundant in Zeile)

Ausgangssituation

Die Filteranzeige wurde bislang in jeder Zeile der Seite „Globale-RE Branchen“ redundant dargestellt.

Auswirkung

Die wiederholte Anzeige führte zu einer verwirrenden Darstellung.

Anpassung

Die Filteranzeige wird nun nur noch einmalig im Fußbereich der Seite dargestellt.

Berechtigungssätze

In RELion wurden neue Tabellen der rollenspezifischen Berechtigungssätze hinzugefügt.

Objekt ID Objektname Berechtigungssatz Name
5052503 RelC Identified Cust. Ledger R12 OBJEKTVW; RE12 BUHA REL Objektverwaltung Aareon; REL Buchhaltung Aareon

Die Standard Berechtigungssätze stehen als XML zur Verfügung RELion 12.28

Tabelleninformationen Modell

Änderungen im Datenmodell werden in den Tabelleninformationen angezeigt.

Hotfix

Version 28.1

Validierung von Unit No. und Unit History verursacht Fehlermeldung

Ausgangssituation

In den RELion-Dokumenten hatten einige Feldvalidierungen keinen Filter auf den aktuellen Mandanten. Als eine Prüfung der Felder beim Archivieren hinzugefügt wurde, um zu verhindern, dass von Archiv Kompakt ungültige Daten nach RELion übertragen werden, griff diese Prüfung auch beim Archivieren der Dokumente in RELion nach Archiv Kompakt, und zwar bei der Speicherung der AAK Dokument ID.

Auswirkung

Wurde der Aufgabenwarteschlangenposten in einem Mandanten angelegt, der gewisse Objekte, Kreditoren oder Debitoren nicht besaß, wurde nach dem erfolgreichen Archivieren der RELion-Dokumente bei dem anschließenden Zurückschreiben der AAK Dokument ID diese Feldprüfung durchgeführt. Allerdings konnten die Objekte in diesem Mandanten nicht gefunden werden und es wurde die Fehlermeldung „Im Filter wurde folgendes nicht gefunden…“ ausgegeben.

Anpassung

Die entsprechenden Felder bekamen einen Filter auf den Mandanten, in dem das RELion-Dokument angelegt wurde. Zusätzlich wurde die Feldvalidierungsfunktion aus der Modify-Funktion entfernt und dort eingefügt, wo direkt das Dokument erzeugt wird. Dies verhindert, dass die Validierung der Felder mehrmals durchlaufen wird.

Index Ändern auf AAK Seite EM/Objekt führt zu Fehler im RELion

Ausgangssituation

In Archiv Kompakt wird bei einem Dokument der Index für Objektnr. und Eigentümer/Mieter nach einer in einem anderen Mandanten existierenden Kombination bearbeitet und die Änderung gespeichert. In den RELion Dokumente Statuszeilen wird diese Änderung aufgelistet und sie läuft auf einen Fehler, da die erneute Prüfung auf korrekte Objektnr.-E/M-Kombination nicht mandantenübergreifend prüft.

Auswirkung

Das geänderte Dokument kann nicht nach RELion übertragen werden und eine weiterführende Bearbeitung ist nicht möglich.

Anpassung

Bei der Prüfung der Felder Objektnr. und Eigentümer/Mieter wurde zusätzlich die Abfrage nach dem Mandanten eingebaut. Dadurch wird der Fehler vermieden und eine Änderung am Dokument in Archiv kompakt wird nach RELion übertragen.

Zusätzliche Hinweise

Die bereits in den Statuszeilen auf Fehler stehenden Einträge müssen manuell über “Aktion -> Datensatz verarbeiten” verarbeitet werden, damit sie nach RELion übertragen werden.

8.4.6 - Version 12.27

In der Releaseinformation sind alle Funktionen und Fehler der freigegebenen Build (12.27.65636.0) RELion auf Basis Dynamics Business Central 26 beschrieben.

Neue und geänderte Funktionen

Mahnwesen

Druck Beschreibung für debitorische Mahnungen verbessern

Ausgangssituation

Bei debitorischen Mahnungen, welche keine Vertragsdetails enthalten, wurde in den Mahnzeilen bisher die Beschreibung des Debitorenpostens herangezogen. Dieser stammt meistens aus dem Beschreibungsfeld eines Verkaufbelegs.

Auswirkung

Verkaufsbelege erhalten in Business Central einen Textstring bestehend aus Belegart (z. B. Rechnung) und - mit einem Leerzeichen getrennt - die Belegnummer des ungebuchten Belegs. Diese ist jedoch dem Empfänger der Mahnung meist unbekannt, da dies eine interne Nummer ist und die beim Buchen gezogene Nummernserie die Außenwirkung besitzt.

Anpassung

Um diesen Umstand zu berücksichtigen wurde der Vorgang der Mahnungserstellung in RELion nun entsprechend angepasst. Wenn der Schieberegler Deb. Mahnung geb. Beschreibung im Inforegister Mahnung in der Zahlungsverkehr Einrichtung gesetzt ist, wird die Beschreibung in der Mahnzeile mit Belegart und (getrennt durch Leerzeichen) der gebuchten Belegnummer gebildet.

Linker und Rechter Bearbeiter auf Request Page speichern

Ausgangssituation

In den folgenden Berichten

  • Gruppierter Einheitenkontoauszug
  • Gruppierter Vertragskontoauszug
  • RE Gruppierte Mahnung
  • Gruppierte Reg. Mahnung mit Zahlschein

konnten die Felder Bearbeiter linke Unterschrift und Bearbeiter rechte Unterschrift auf der Request Page zwar befüllt, jedoch nicht dauerhaft gespeichert werden. Bei erneutem Aufruf des Berichts mussten die Eingaben manuell wiederholt werden.

Auswirkung

Die fehlende Speicherung führte zu einem erhöhten manuellen Aufwand bei wiederholter Nutzung der Berichte. Dies war insbesondere bei regelmäßig wiederkehrenden Auswertungen oder Druckläufen mit gleichbleibenden Bearbeitern unpraktisch und fehleranfällig.

Anpassung

Mit dem aktuellen Release wurde die Request Page der Berichte erweitert. Die Felder

  • Bearbeiter linke Unterschrift
  • Bearbeiter rechte Unterschrift

werden nun nach Eingabe benutzerspezifisch gespeichert. Beim nächsten Öffnen des jeweiligen Berichts sind die zuletzt verwendeten Werte automatisch vor belegt.

Mitgliederwesen

Startdatum Jubilar Tabelle prüfen

Ausgangssituation

Die Ermittlung von Jubilaren war bislang auf die Arten Geburtstag und Mietverhältnis beschränkt. Eine Berücksichtigung der Dauer der Mitgliedschaft war nicht vorgesehen.

Auswirkung

Jubiläen im Zusammenhang mit langjähriger Mitgliedschaft konnten nicht automatisiert ermittelt und ausgewiesen werden.

Anpassung

Die Ermittlung von Jubilaren wurde um die neue Art Mitgliedschaft erweitert.

  • Analog zu den bestehenden Arten kann in den Satzungsparametern eine Anzahl an Jahren hinterlegt werden, die als Mindestdauer der Mitgliedschaft gilt.
  • Mitglieder, die diese Dauer erreicht haben, werden in der Seite Mitglieder Jubilare ermittelt und angezeigt.

Zusätzliche Hinweise

Die neue Auswertungsart ermöglicht eine gezielte Identifikation langjähriger Mitglieder und kann z. B. für Ehrungen oder Jubiläumsveranstaltungen genutzt werden.

Bericht Mitgliederliste nach § 30 GenG prüfen

Ausgangssituation

Die Mitgliederliste nach § 30 GenG enthielt bislang auch nicht genehmigte Mitglieder.

Auswirkung

Die Darstellung konnte zu Missverständnissen führen, da auch Mitgliedschaften aufgeführt wurden, die noch nicht offiziell genehmigt waren.

Anpassung

Die Mitgliederliste wurde so angepasst, dass nun ausschließlich bereits genehmigte Mitglieder angezeigt werden.

Mitgliederbuchblatt Ratenzahlung Beschreibung anpassen

Ausgangssituation

Ratenzahlungen wurden im Mitgliederbuchblatt bislang nicht eindeutig als solche kenntlich gemacht. Die Zuordnung zu konkreten Raten und Mitgliedern war nur eingeschränkt nachvollziehbar.

Auswirkung

Die fehlende Kennzeichnung erschwerte die Nachvollziehbarkeit einzelner Ratenzahlungen insb. bei der Auswertung der Sachposten.

Anpassung

Im Mitgliederbuchblatt wird in der Beschreibung nun die jeweilige Rate sowie der Name des Mitglieds ausgewiesen. Beispielhafte Darstellung:

  • „Rate-1 Mitglied Max Mustermann“
  • „Rate-5 Mitglied Maria Musterfrau“

Mitgliederbuchblatt Feld Beschreibung mit Anteil und Namen füllen

Ausgangssituation

Bei der Übertragung von Anteilen im Mitgliederbuchblatt wurden die zugehörigen Sachkontenbuchungen bislang ohne eindeutige Kennzeichnung des Mitglieds vorgenommen.

Auswirkung

Die Auswertung in den Sachposten war erschwert, da anhand der Beschreibung keine direkte Zuordnung zum Mitglied möglich war.

Anpassung

In der Beschreibung der Sachkontenbuchung wird nun automatisch der Text im Format
Anteile [Mitgliedsnummer] [Name des Mitglieds] eingetragen.

Beispielhafte Darstellung:

  • „Anteile 100012 Max Mustermann“
  • „Anteile 100045 Maria Musterfrau“

Mitglieder Jubilare erweitert

Ausgangssituation

Die Seite Mitglieder Jubilare bot bislang keine Möglichkeit zur gezielten Filterung oder Bearbeitung der angezeigten Datensätze.

Auswirkung

Für die Weiterverarbeitung, insbesondere bei einem Export nach Excel, waren manuelle Nacharbeiten erforderlich, um die Daten aufzubereiten oder irrelevante Einträge zu entfernen.

Anpassung

Die Seite wurde funktional erweitert:

  • Es können nun Filter gesetzt werden, um die angezeigten Jubilare gezielt einzugrenzen.
  • Einzelne oder mehrere Datensätze können markiert und gelöscht werden.

Anzeige der alten Mitgliedsnummer

Ausgangssituation

Beim Klick auf die Anzahl der Mitgliedschaften beim Eintrag Mitglied in der Infobox Kontakt bzw. Kontaktfokus wurde bisher immer die Mitgliederkarte des zuerst gefundenen Mitglieds geöffnet – unabhängig davon, wie viele Mitgliedschaften tatsächlich vorhanden waren.

Auswirkung

Bei Kontakten mit mehreren Mitgliedschaften war keine Übersicht möglich. Die direkte Anzeige eines einzelnen Mitglieds führte zu eingeschränkter Transparenz und erschwerte die gezielte Auswahl.

Anpassung

Die Funktion wurde überarbeitet:

  • Bei mehr als einer Mitgliedschaft wird nun eine Liste aller zugehörigen Mitglieder angezeigt.
  • Die Liste ist aufsteigend nach Mitgliedsnummer sortiert.
  • Bei genau einer Mitgliedschaft wird weiterhin direkt die Mitgliederkarte geöffnet – es erfolgt keine Listenanzeige.

Zusätzliche Hinweise

Die neue Logik verbessert die Benutzerführung und ermöglicht eine gezielte Auswahl bei mehreren Mitgliedschaften.

Vorgang Tod mit Erbfolge prüfen

Ausgangssituation

Beim Übertragen von Geschäftsanteilen im Rahmen einer Erbfolge wurde im Zusammenhang mit dem Konto GGH beendetes Mitglied eine fehlerhafte Buchung erzeugt.

Auswirkung

Es wurde eine Buchungszeile zu viel angelegt, wodurch in der Folge ein negativer Betrag auf dem Konto ausgewiesen wurde.

Anpassung

Die fehlerhafte Buchungslogik wurde korrigiert. Es wird nun nur noch die korrekte Buchungszeile erzeugt, sodass keine negativen Beträge mehr entstehen.

Zusätzliche Hinweise

Die Korrektur betrifft ausschließlich Fälle der Erbfolge mit Übertragung von Geschäftsanteilen. Andere Übertragungsarten sind nicht betroffen.

Buchhaltung

Zeilen mit Aufruf öffnen

Ausgangssituation

Bei Ausführung des Berichts Skonto rückrechnen wurden die erzeugten Buchblattzeilen bislang nicht automatisch geöffnet. Im Vergleich dazu öffnete der Nicht anrechenbare Vorsteuer-Bericht die Buchblattzeilen direkt nach der Erstellung.

Auswirkung

Die Benutzer mussten nach Ausführung des Berichts Skonto rückrechnen manuell prüfen, ob Buchblattzeilen erstellt wurden und diese manuell öffnen. Dies führte zu einem erhöhten Aufwand und einer inkonsistenten Benutzerführung.

Anpassung

Die Funktionalität des Berichts Skonto rückrechnen wurde an die des NAVST-Berichts angeglichen. Nach Ausführung des Berichts erfolgt nun eine automatische Anzeige der erzeugten Buchblattzeilen, abhängig von der Einstellung Sofort verbuchen in der RE Steuer Einrichtung:

  • Ist Sofort verbuchen nicht aktiviert, werden die Buchblattzeilen erstellt und es erfolgt eine Abfrage, ob das Buchblatt geöffnet werden soll.
  • Ist Sofort verbuchen aktiviert, erscheint eine Meldung zur sofortigen Verbuchung. Wird diese abgelehnt, erfolgt ebenfalls eine Abfrage zum Öffnen des Buchblatts.

Automatischer Postenausgleich bei manuellen Umbuchungen

Ausgangssituation

Für die Belegarten Dividende, VWL und WBP war bislang kein automatischer Debitorenpostenausgleich implementiert. Der Ausgleich musste manuell erfolgen, was zu erhöhtem Aufwand und potenziellen Fehlerquellen führte.

Auswirkung

Der manuelle Ausgleich erforderte zusätzliche Arbeitsschritte und war fehleranfällig, insbesondere bei der Abstimmung von Gutschriften, Rechnungen und Zahlungen.

Anpassung

Für die genannten Belegarten wurde ein automatischer Debitorenpostenausgleich implementiert. Voraussetzungen für den automatischen Ausgleich sind:

  • In der Buchblattzeile wird eine Ausgleichs-ID eingetragen.
  • Die auszugleichenden Beträge (Gutschrift, Rechnung, Zahlung) stimmen überein.

Automatisierte Verbuchung nach Ausführung Bericht

Ausgangssituation

Bei Ausführung des Berichts Skonto rückrechnen wurden die erzeugten Buchblattzeilen bislang nicht automatisch geöffnet. Im Vergleich dazu öffnete der Bericht Nicht anrechenbare Vorsteuer die Buchblattzeilen direkt nach der Erstellung.

Auswirkung

Die Benutzer mussten nach Ausführung des Berichts Skonto rückrechnen manuell prüfen, ob Buchblattzeilen erstellt wurden und diese manuell öffnen. Dies führte zu einem erhöhten Aufwand und einer inkonsistenten Benutzerführung.

Anpassung

Die Funktionalität des Berichts Skonto rückrechnen wurde an Nicht anrechenbare Vorsteuer angeglichen. Beim Bericht Skonto rückrechnen erfolgt nun eine automatische Anzeige der erzeugten Buchblattzeilen, abhängig von der Einstellung Sofort verbuchen in der Nicht anrechenbare Vorsteuer:

  • Ist Sofort verbuchen nicht aktiviert, werden die Buchblattzeilen erstellt und es erfolgt eine Abfrage, ob das Buchblatt geöffnet werden soll.
  • Ist Sofort verbuchen aktiviert, erscheint eine Meldung zur sofortigen Verbuchung. Wird diese abgelehnt, erfolgt ebenfalls eine Abfrage zum Öffnen des Buchblatts.

Buchungsnummer ZE für Projekte

Ausgangssituation

Die Nummernserien für den Einkauf, welche an einer Zuständigkeitseinheit hinterlegt werden können, kamen bei der Buchung von Projektbelegen nicht zum Einsatz. Grund dafür ist, dass das Feld Buchungsnummern dort bereits bei der Erstellung des Belegs aus dem Kalkulationsschema befüllt wird - und nicht erst beim Buchungsvorgang des Belegs. Somit greift das entwickelte Ereignis dort nicht.

Auswirkung

Ziel der Nummernserien an einer Zuständigkeitseinheit ist, dass alle Belege, welche diese ZE betreffen, mit der dort angegebenen Nummernserie gebucht werden. Das gilt auch für Projekte.

Anpassung

Somit wurde auch dieser Bereich nun angeglichen, damit die Nummernserie der ZE - falls gewählt - zum Einsatz kommt. Beim Öffnen des Kalkulationsschemas über Teilrechnung oder Schlussrechnung berechnen wird nun das Feld für die Buchungsnummernserie im Schema entsprechend anders besetzt, wenn eine solche Nummernserie an der ZE existiert. Damit wird dann bei der Erzeugung des Belegs auch eine Nummer dieser Serie in das Buchungsnummern Feld des Belegs eingetragen.

Darlehensverwaltung

Fehlermeldung bei Kreditorischen Darlehen

Ausgangssituation

Bei der Neuanlage eines Darlehens über die Funktion Neu konnte der Workflow nicht erfolgreich durchgeführt werden, wenn auf der Darlehenskarte die Eigentümer- ZE eingetragen werden sollte. Die Eingabe war nur möglich, wenn zuvor eine Mittelverwendung hinterlegt wurde. Dies führte zu einer Einschränkung in der Benutzerführung und wurde vom Kunden beanstandet.

Auswirkung

Die bisherige Pflicht zur vorherigen Eingabe einer Mittelverwendung vor der Eigentümer-ZE-Eingabe wurde aufgehoben. Dadurch wird die Benutzerfreundlichkeit verbessert und die Flexibilität bei der Darlehensanlage erhöht. Die Änderung betrifft nur die Eingabereihenfolge im Neuanlageprozess.

Anpassung

Das Feld Eigentümer – ZE kann nun unabhängig von einer Mittelverwendung ausgefüllt werden. In der Mittelverwendung wird bei der Auswahl des Objekts automatisch auf die zuvor eingetragene Eigentümer-ZE gefiltert, sofern vorhanden.

Zusätzliche Hinweise

  • Für eine korrekte und vollständige Anlage eines Darlehens unter Einhaltung aller Prüfungen und Pflichtfelder wird weiterhin die Verwendung des Neuanlage-Assistenten empfohlen.
  • Nur über die Aktion Neuanlage im Assistenten ist sichergestellt, dass die Inhalte in der vorgesehenen Reihenfolge erfasst werden und alle Validierungen greifen.

Berichte

RE Berichtsauswahl erweitern

Ausgangssituation

In der bisherigen Version der RE Berichtsauswahl war es nicht möglich, fehlerhafte Einträge innerhalb der Berichtsdaten gezielt zu identifizieren oder zu bereinigen. Dies erschwerte die Datenpflege und führte zu potenziellen Unstimmigkeiten in der Berichterstellung.

Auswirkung

Die fehlende Möglichkeit zur gezielten Analyse und Korrektur beeinträchtigte die Datenqualität und erforderte manuelle Prüfungen durch die Anwender.

Anpassung

Die Berichtsauswahl wurde um eine Funktion zur Identifizierung fehlerhafter Einträge erweitert. Zusätzlich wurde eine Option zur gezielten Löschung dieser Einträge implementiert. Die Funktion Alles initialisieren entfernt alle Einträge für alle Verwendungen und trägt die Standardeinstellungen ein.

Wichtig

Für einige definierte Verwendungen wie z. B. RE Mahnung gibt es keine Standardeinstellung. Hier müssen die Berichte manuell eingetragen werden.

Zusätzliche Hinweise

  • Die neue Funktion ist über die bestehende Berichtsauswahl erreichbar.
  • Es erfolgt eine visuelle Kennzeichnung potenziell fehlerhafter Einträge.
  • Vor dem Löschen der ungültigen Einträge wird eine Sicherheitsabfrage eingeblendet.

Mietanpassung

Detaillierte Zusammensetzung der Gesamtmiete nicht möglich

Ausgangssituation

In den Berichten Manuelle Erhöhung und Mietanpassung nach Mietspiegel wurden im sogenannten MDP-Block (Master Debit Position = Sollstellungen) bislang ausschließlich Sollstellungen der Arten Nebenkosten und Sonstiges ausgewiesen.

Auswirkung

Sollstellungen der Art Miete wurden im MDP-Block nicht berücksichtigt, sodass bspw. Miet-Zuschläge nicht ausgewiesen wurden.

Anpassung

Der MDP-Block wurde dahingehend erweitert, dass nun auch Sollstellungen der Sollstellungsart Miete ausgewiesen werden.

Zusätzliche Hinweise

Im MDP-Block werden - wie bisher - jedoch nur solche Sollstellungen angedruckt, die durch die jeweilige Anpassung selbst nicht verändert wurden.

Word Layout

Dataset um IBAN erweitern

Ausgangssituation

Im Bericht Vertragsschreiben standen bislang keine detaillierten Informationen zur Bankverbindung des Debitors zur Verfügung.

Auswirkung

Für bestimmte Vertragsdokumente fehlten relevante Angaben zur Zahlungsabwicklung, insbesondere bei der automatisierten Erstellung von Schreiben mit Bankverbindungsdaten.

Anpassung

Das DataSet des Berichts Vertragsschreiben wurde um folgende Felder ergänzt:

  • Debitor Bank Name (CR_BA_BankName)
  • Debitor Bank BIC (CR_BA_BankAccountBIC)
  • Debitor Bank IBAN (CR_BA_BankAccountIBAN)
  • Debitor Bank Kontoinhaber (CR_BA_BankAccountHolder)
  • Debitor Lastschriftmandat Bankname (CR_DDM_BankName)
  • Debitor Lastschriftmandat BIC (CR_DDM_BankAccountBIC)
  • Debitor Lastschriftmandat IBAN (CR_DDM_BankAccountIBAN)
  • Debitor Lastschriftmandat Kontoinhaber (CR_DDM_BankAccountHolder)

Zusätzliche Hinweise

Bei der Ermittlung der Bankverbindung bzw. des Lastschriftmandats wird der vom Anwender eingegebene Stichtag berücksichtigt. Es wird jeweils die zum Stichtag gültige Bankverbindung bzw. das gültige Lastschriftmandat herangezogen.

Die Logik zur Befüllung der Felder ist wie folgt:

  • Wird ein gültiges Lastschriftmandat gefunden, wird dessen Bankverbindung sowohl in den Feldern des DDM-Blocks als auch im BA-Block eingetragen.
  • Wird kein gültiges Lastschriftmandat gefunden, bleibt der DDM-Block leer. In diesem Fall wird – sofern vorhanden

Dienstleistungsvertrag

Vereinheitlichung der Auswahlseite Wartungsvertrag

Ausgangssituation

In RELion existieren zwei Schaltflächen mit der Funktion Wartungsvertrag holenWartungsvertragsnr. Beide greifen auf unterschiedliche Auswahlseiten zurück.

Auswirkung

Die Nutzung unterschiedlicher Auswahlseiten führte zu Verwirrung bei Endanwendern und erschwerte die Schulung und Dokumentation.

Anpassung

Die Auswahlseite für die Funktion Wartungsvertrag holen in der Einkaufsrechnung wurde vereinheitlicht. Ab sofort wird sowohl in der Einkaufsgutschrift, Einkaufsrechnung sowie Einkaufsbestellung auf die Seite Dienstleistungsvertragsübersicht zugegriffen, wie sie auch bereits im Rechnungsmanager im Einsatz ist. Dadurch ist ein konsistentes Programmverhalten gegeben.

Zusätzliche Hinweise

  • Die Funktionalität der Schaltfläche bleibt unverändert.
  • Es sind keine Anpassungen an Benutzerrechten oder Rollen erforderlich.

RELion Dokumente

Neuer Datentyp Dokumententyp in RELion Dokumente

Ausgangssituation

In der bisherigen Archivstruktur von RELion war keine spezifische Gruppierung von Dokumenten nach Dokumententyp vorgesehen. Es wurde der Wunsch nach einer flexibleren Archivierung mit frei definierbaren Schlagworten geäußert, um Dokumente gezielter kategorisieren und recherchieren zu können.
Der bestehende Index Schlagwort war nicht ausreichend, um die gewünschte Strukturierung und Filterung zu ermöglichen.

Auswirkung

  • Die Archivierung wird durch die Einführung eines neuen Pflichtindexes [Dokumententyp] strukturierter und kundenorientierter.
  • Dokumente können nun nach ihrem Typ gruppiert und gezielt recherchiert werden.
  • Die Archivstruktur wird durch die neue Kategorisierung übersichtlicher und besser wartbar.
  • Die Nutzung von Schlagwortlisten ermöglicht eine standardisierte und dennoch flexible Verschlagwortung.

Anpassung

  • Neuer Datentyp [Dokumententyp]: In RELion wurde ein neuer Datentyp eingeführt, der eindeutig dem Index [Dokumententyp] zugeordnet werden kann. Der Datentyp Dokumententyp verhält sich analog zum bestehenden Index Schlagwort, wird jedoch über Schlagwortlisten in Archiv kompakt befüllt.

  • Archivierungslogik: Der Index Dokumententyp ist in bestimmten Archiven als Pflichtfeld definiert. Damit dieser korrekt übertragen werden kann, z. B. bei der Barcode-Archivierung, müssen folgende Anpassungen vorgenommen werden:

    • In RELion: In der Einrichtung (z. B. Tabelle Objekt) wird der Index_Dokumententyp hinzugefügt. Dieser ist eindeutig dem Datentyp Dokumententyp zugeordnet. Manuell muss diese Kennung das Attribut Catchword erhalten.

Recherche

Hinweis

Wenn man zusätzliche Schlagwörter hat, können diese Attribute z. B. mit Catchword2 oder Catchword3 belegt werden.

  • Archiv kompakt: Hier wird der Index Dokumententyp mit einer Schlagwortliste angelegt und die Archivierung mit Aus externem ERP verknüpft. Anschließend wird das externe ERP System mit RELion angegeben und das Geschäftsobjekt Default und das Attribut Catchword ausgewählt. Da das Schlagwort für gewöhnlich nicht aus RELion kommt, kann dieses als inaktiv belassen werden. Dann wird es bei der Archivierung in Archiv kompakt manuell ausgefüllt.

Archiv kompakt

Hinweis

Alternativ wird aus RELion der Index Schlagwort befüllt, falls zusätzliche Schlagwörter benötigt werden. Dann wird die Einrichtung wie folgt vorgenommen:

Schlagwort

Das Attribut Catchword2 wurde hier vorher in RELion manuell als Attribut eingetragen, um eine korrekte Verknüpfung zwischen RELion Kennung und Archiv kompakt Index herzustellen.

  • Für Berichte sowie die Tabellen Einkaufsrechnung und Einkaufsgutschrift muss der Dokumententyp in der Einrichtung als fester Parameterwert gesetzt sein. Bei allen anderen Tabellen werden diese Felder in der manuellen Archivierung über die Schlagwortlisten gefüllt.

  • Bei fehlendem oder falschem Wert erfolgt sofort eine Fehlermeldung, sodass keine falschen Dokumente in der Recherche angelegt werden.

  • Schlagwortlistenprüfung Ist die Option nur Schlagwortliste verwenden aktiviert, muss ein gültiger Wert aus der zugeordneten Liste verwendet werden. Bei manueller Archivierung (z. B. über den Archivierungsassistenten oder Wordvorlagen mit Barcode) wird die Schlagwortliste angezeigt und muss befüllt werden.

Verwaiste Dokumente an korrekte Eltern anhängen

Ausgangssituation

Beim Ändern von Indizes in Archiv kompakt über die Funktion Bewegen wird in RELion nicht der Status geändert übermittelt, sondern eine Kombination aus gelöscht und direkt anschließend neu.

Dadurch erhält das Dokument eine neue fortlaufende Nummer, die RELion Dokument Nr. Falls zu diesem Zeitpunkt noch nicht archivierte Unterdokumente existieren, verlieren diese die Verbindung zum aktiven neuen Elterndokument und werden verwaist, sie können dann nicht mehr archiviert werden.

Dies kann zu strukturellen Inkonsistenzen im Archiv sowie zu einer Ansammlung nicht relevanter Daten führen.

Auswirkung

  • Verwaiste Unterdokumente können nicht mehr korrekt archiviert oder recherchiert werden.
  • Die Nachvollziehbarkeit der Dokumentenbeziehungen wird beeinträchtigt.
  • Es besteht die Gefahr, dass relevante Informationen verloren gehen oder nicht mehr zugänglich sind.

Anpassung

  • Reparenting-Funktion:
    • Eine neue Funktion wurde implementiert, die verwaiste Unterdokumente des alten RELion-Dokuments automatisch an das neue Elterndokument anhängt.
    • Die Indizes werden vom neuen Hauptdokument übernommen.
    • Bestehende Felder wie Anhang, Dateiname und interne Bemerkung bleiben erhalten.
  • Archivübergreifende Behandlung:
    • Die Funktion berücksichtigt auch Fälle, in denen das Archiv oder der Mandant beim Bewegen gewechselt wurde.
    • Das alte Unterdokument wird auf inaktiv gesetzt und der Anhang geleert.
  • Einmalige Bereinigung:
    • Eine einmalige Bereinigungsfunktion wurde entwickelt, die alle verwaisten Unterdokumente mandantenübergreifend identifiziert und korrekt zuordnet.
    • Sie kann direkt über die Funktion Verwaiste Unterdokumente zuordnen gestartet werden.

Aktionsprotokollzeilen

Hinweis

Die Funktion gibt lediglich an, dass sie sofort startet und wie viele verwaiste Dokumente neu zugeordnet werden konnten. Es erfolgt keine Ausgabe im Bericht.

Zusätzliche Hinweise

  • Die Änderung betrifft ausschließlich Fälle, in denen über Bewegen zwei Status (gelöscht und neu) ausgelöst werden.
  • Bei einfachen Indexänderungen mit Status geändert erfolgt keine neue RELion Dokument Nr. und somit keine Verschiebung.

Zahlungsverkehr

Neue Nachricht bei Rücklastschrift

Ausgangssituation

Beim Auflösen von Rücklastschriften, die mehreren Einheiten zugeordnet sind, wurde bislang keine direkte Rückmeldung gegeben, wenn die zugehörigen Zahlungen nicht vollständig ausgeglichen waren. Dies konnte zu Unklarheiten im weiteren Bearbeitungsprozess führen.

Auswirkung

Anwender erhalten nun eine gezielte Information, sobald beim Auflösen einer Rücklastschrift festgestellt wird, dass die Zahlungen nicht ausgeglichen wurden. Dies verbessert die Transparenz und unterstützt eine korrekte Nachbearbeitung.

Anpassung

Es wurde eine neue Nachricht implementiert, die automatisch angezeigt wird, wenn beim Auflösen einer Rücklastschrift mit mehreren Einheiten offene Zahlungen bestehen. Die Nachricht weist darauf hin, dass die Rücklastschrift nicht vollständig ausgeglichen ist und weitere Schritte erforderlich sein könnten.

Meldung

Zusätzliche Hinweise

Die Nachricht erscheint nur in Fällen, in denen tatsächlich offene Beträge vorliegen. Die Funktion unterstützt eine frühzeitige Fehlererkennung und reduziert Rückfragen im Bearbeitungsprozess.

Dimensionen im Dann-Teil der Kontierungsregeln ergänzen

Ausgangssituation

Mit den Kontierungsregeln konnte bisher im Dann-Teil der Regel keine Dimensionen festgelegt und bei Anwendung der Regel entsprechend in das Buch.-Blatt übertragen werden.

Auswirkung

Für Kunden, welche Dimensionen beispielsweise zur Kostenrechnung führen, konnten diese beim Kontoauszugsimport nur unzureichend zum Einsatz bringen und mussten so stets manuell eingreifen und pflegen.

Anpassung

Es wurde nun im Dann-Teil der Kontierungsregeln die Möglichkeit geschaffen, zwei Dimensionen samt Werten hinterlegen zu können. Dabei gibt es folgende Prüfungen bzw. Meldungen, um ein sicheres Verfahren zu gewährleisten:

  • Wenn bei den Werten ein zum Dimensionscode unpassender Wert eingegeben wird, erscheint eine entsprechende Fehlermeldung.
  • Wird kein Dimensionswert bestimmt, kann die Kontierungsregel nicht freigegeben werden - eine entsprechende Meldung erscheint.
  • Bei Freigabe der Regel erscheint letztlich stets eine Nachricht, dass eine Dimension ausgewählt wurde und eine Dimension auch global eingerichtet oder an Stammdaten hinterlegt sein kann - was durch die Validierungen der Buch.-Blattzeile zu Überschreibungen führen könnte. Die Benachrichtigung ist dabei als allgemeine Aufforderung an den Anwender zu verstehen, sich der Belegung und Auswirkungen von Dimensionen bewusst zu sein und diese kontrolliert zu verwenden, um die gewünschten Ergebnisse zu erhalten. Mit Bestätigung des Dialogs wird die Regel dann freigegeben.

Beim Buchen eines Zahllaufs wird Sachkonto statt Objekt Konto in der Bankposten hinzugefügt

Ausgangssituation

Beim Buchen eines Zahllaufs wurde bislang im Bankposten das Objektkonto hinterlegt. Dies entsprach nicht in allen Fällen den buchhalterischen Anforderungen, insbesondere bei Zahlungen, die über Sachkonten abgewickelt werden.

Auswirkung

Ab sofort wird beim Buchen eines Zahllaufs im Bankposten das Sachkonto statt des Objektkontos hinterlegt. Dies sorgt für eine korrekte buchhalterische Darstellung der Zahlungsvorgänge und erleichtert die Abstimmung mit der Finanzbuchhaltung.

Anpassung

Die Systemlogik zur Konto-Zuordnung im Zahllauf wurde angepasst. Die Buchung erfolgt nun auf das Sachkonto, das im Zahlungsvorgang definiert ist. Objektkonten werden nicht mehr automatisch im Bankposten berücksichtigt.

Fehlerbehebung

Darlehensverwaltung

Ungenauigkeit bei der Ermittlung des Prolongationstermines im Darlehensstamm

Ausgangssituation

Im Darlehensstamm wird derzeit ein Prolongationstermin ausgewiesen, der auf einer simulierten Plan-Berechnungsart basiert. Im konkreten Fall wird der Termin fälschlich als 30.06.2056 angegeben, obwohl die tatsächliche Zinsvereinbarung mit dem Kreditinstitut am 30.06.2026 endet.

Auswirkung

Die fehlerhafte Terminermittlung kann zu Missverständnissen bei der Planung und Kommunikation mit Kreditgebern führen. Insbesondere besteht die Gefahr, dass interne Planungen auf einem nicht verbindlichen Datum basieren, was zu falschen Annahmen über die Laufzeit und Konditionen des Darlehens führt.

Anpassung

Die Logik zur Ermittlung des Prolongationstermins wurde angepasst. Künftig wird als Prolongationstermin der Endtermin der letzten Nicht-Simulations-Berechnungsart verwendet. Dies stellt sicher, dass ausschließlich verbindliche Zinsvereinbarungen mit Kreditgebern berücksichtigt werden.

Im genannten Beispiel wird der korrekte Prolongationstermin nun als 30.06.2026 ausgewiesen.

Zusätzliche Hinweise

  • Simulierte Plan-Berechnungsarten dienen ausschließlich internen Kalkulationszwecken und spiegeln keine vertraglich vereinbarten Konditionen wider.
  • Die Änderung betrifft ausschließlich die Anzeige und Berechnungslogik des Prolongationstermins im Darlehensstamm.
  • Bestehende Darlehen mit korrekten Prolongationsterminen bleiben unberührt.

Mitgliederwesen

Liste Mitglieder Jubilare

Ausgangssituation

Bei der Ermittlung von Jubilaren anhand des Geburtsdatums kam es zu Fehlermeldungen, wenn das Geburtsdatum eines Mitglieds auf den 29. Februar fiel und das aktuelle Jahr kein Schaltjahr war.

Auswirkung

Die Berechnung konnte in diesen Fällen nicht korrekt durchgeführt werden, wodurch betroffene Mitglieder nicht als Jubilare erkannt wurden und die Ermittlung abgebrochen wurde.

Anpassung

Die Berechnungslogik wurde angepasst, sodass auch Geburtsdaten am 29. Februar korrekt verarbeitet werden – unabhängig davon, ob das aktuelle Jahr ein Schaltjahr ist.

Buchhaltung

Saldodarstellung mit falscher Sortierung im Bericht RE Debitor Kontoauszug

Ausgangssituation

Im Bericht RE Debitor Kontoauszug wurden Posten mit identischem Buchungsdatum untereinander dargestellt. Dabei war der Wert in der Spalte Saldo nicht nachvollziehbar. Die Ursache lag in einer abweichenden Sortierung der Datensätze für die Berechnung des fortlaufenden Saldos im Vergleich zur Darstellung der Zeilen im Bericht.

Auswirkung

Die fehlerhafte Sortierung führte dazu, dass die berechneten Salden nicht mit der visuellen Reihenfolge der Posten übereinstimmten. Dies erschwerte die Nachvollziehbarkeit der Saldenentwicklung für Endanwender und konnte zu Missverständnissen bei der Interpretation der Kontoauszüge führen.

Anpassung

Die Berechnung der laufenden Salden wurde überarbeitet. Künftig erfolgt die Berechnung direkt im Berichtsgenerator mithilfe der Funktion RunningValue unter Verwendung der Option Aggregate. Dadurch wird sichergestellt, dass die Berechnung der Salden mit der tatsächlichen Sortierung der Zeilen im Bericht übereinstimmt.

Probleme mit Nummernserien bei Afa berechnen

Ausgangssituation

Beim Aufruf der Funktion Afa berechnen ohne gesetzten Filter und leerem Feld Belegnr. wurden allen Zeilen im Buchungsblatt dieselbe Belegnummer zugewiesen. Dies führte dazu, dass das Buchungsblatt nicht buchbar war.

Auswirkung

Die einheitliche Belegnummer für alle Zeilen verhinderte die korrekte Verarbeitung und Buchung des Buchungsblatts. Dies führte zu einem Systemfehler und erforderte manuelle Nachbearbeitung durch die Anwender.

Anpassung

Die Funktion Afa berechnen wurde dahingehend angepasst, dass nun wieder – wie im ursprünglichen Zustand – je Buchungszeile (ZE) eine neue Belegnummer aus der am Buchungsblatt hinterlegten Nummernserie gezogen wird. Dadurch wird sichergestellt, dass jede Zeile eine eindeutige Belegnummer erhält und das Buchungsblatt wieder ordnungsgemäß buchbar ist.

Bericht RE Inventarblatt rechnet falsch

Ausgangssituation

Bei Buchungen mit mehreren AfA-Büchern (z. B. HGB und kalkulatorische AfA) wurden die Werte im Bericht nicht korrekt dargestellt. Die Filterlogik berücksichtigte nicht die Kombination aus Anlage und Anlagen-AfA-Buch.

Auswirkung

Falsche Werte im RE Inventarblatt bei Vorhandensein mehrerer AfA-Bücher. Einschränkung der Aussagekraft und Verlässlichkeit des Berichts für buchhalterische Auswertungen.

Anpassung

Die Filterlogik im Bericht wurde angepasst. Es erfolgt nun eine korrekte Filterung nach Anlage und Anlagen-AfA-Buch. Die Darstellung der Werte im Bericht entspricht nun den tatsächlichen Buchungen.

Zusätzliche Hinweise

Die Änderung betrifft ausschließlich die Filterlogik; die Struktur und das Layout des Berichts bleiben unverändert.

Wiederkehrendes Buchblatt - falsche Belegnummern generiert

Ausgangssituation

Im Rahmen der automatisierten Verarbeitung des wiederkehrenden Buchungsblatts wurden die Belegnummernformeln nicht richtig übernommen.

Auswirkung

Aufgrund eines Softwarefehlers kam es zur fehlerhaften Generierung und Eintragung von Belegnummern in den Kreditorenposten.

Anpassung

Die Programmlogik zur Belegnummerngenerierung im Modul für wiederkehrende Buchungsblätter wurde überarbeitet. Die Zuordnung der Belegnummern zu den Kreditorenposten erfolgt nun regelkonform und prüfbar. Die fehlerhaften Einträge wurden identifiziert und bereinigt.

Mietanpassung

Manuelle Mieterhöhung - Gesamtbetrag inkl. MwSt. wird falsch berechnet

Ausgangssituation

Bei der manuellen Mietanpassung auf Vertragsebene wurde der Gesamtbetrag inkl. Mehrwertsteuer fehlerhaft berechnet. Statt die Mehrwertsteuer auf Basis der angepassten Mietwerte zu ermitteln, wurden die bisherigen Mehrwertsteuerbeträge addiert.

Auswirkung

Die angezeigten Gesamtbeträge inkl. MwSt. entsprachen nicht den tatsächlichen Werten, was zu Abweichungen in der Darstellung führte.

Anpassung

Die Berechnungslogik wurde korrigiert. Ab sofort wird die Mehrwertsteuer bei manueller Mietanpassung auf Basis der neuen Mietwerte berechnet.

Zusätzliche Hinweise

Die Änderung betrifft ausschließlich die manuelle Mietanpassung. Bestehende Daten bleiben unverändert; die Anpassung greift nur bei neuen Vorgängen.

Sollstellungen erzeugen darf in Mietanpassungszeilen nur den jeweiligen Vertrag anpassen

Ausgangssituation

Die Funktion Sollstellungszeilen eintragen auf der Seite Mietanpassungszeilen verarbeitete bislang alle Mietanpassungszeilen des zugehörigen Mietanpassungsvorschlags – unabhängig davon, welcher Vertrag ausgewählt war.

Auswirkung

Eine gezielte Verarbeitung einzelner Mietanpassungszeilen war nicht möglich. Dies konnte zu unbeabsichtigt erstellten Sollstellungen führen, insbesondere bei Vorschlägen mit mehreren Verträgen.

Anpassung

Die Funktion wurde dahingehend überarbeitet, dass nun nur die Mietanpassungszeile(n) des ausgewählten Vertrags verarbeitet werden.

Eine Sicherheitsabfrage informiert vor der Ausführung über den ausgewählten Vertrag sowie die Anzahl der zugehörigen Mietanpassungszeilen.

Zusätzliche Hinweise

In der Seite Mietanpassungsvorschläge bleibt die Funktion Sollstellungen eintragen unverändert: Hier werden weiterhin alle Verträge bzw. alle Mietanpassungszeilen des ausgewählten Vorschlags verarbeitet.
Die zugehörige Sicherheitsabfrage wurde spezifischer gestaltet und nennt nun explizit die Gesamtanzahl der Mietanpassungszeilen des Vorschlags.

Umsatzmiete

Umsatzmietabrechnung erzeugt im Stapel leere/Nullabrechnungen

Ausgangssituation

Der Bericht Umsatzmietabrechnung erzeugt für einen vorgegebenen Zeitraum Umsatzmietabrechnungen für die via Filter ausgewählten Verträge. Dabei wurden jedoch auch dann Abrechnungen erstellt, wenn für den betreffenden Zeitraum keine Umsatzmeldungen >0 Euro vorlagen.

Auswirkung

Es entstanden unnötige bzw. inhaltlich falsche Abrechnungen, die keine tatsächlichen Umsätze abbildeten. Diese Null-Abrechnungen müssen manuell wieder gelöscht werden, da sie ansonsten eine erneute Abrechnung verhindern.

Anpassung

Der Bericht wurde korrigiert. Umsatzmietabrechnungen werden nun nur noch erzeugt, wenn für den gewählten Zeitraum Umsatzmeldungen mit einem Betrag >0 Euro vorliegen. In Fällen ohne relevante Umsatzmeldungen im ausgewählten Zeitraum wird keine Abrechnung erzeugt, stattdessen erfolgt ein entsprechender Hinweis im Aktionsprotokoll.

Mietverwaltung

Korrektur der Sollstellung bei Reichweite 12M

Ausgangssituation

Bei der Sollstellung mit einer Reichweite von 12 Monaten wurde das Fälligkeitsdatum fehlerhaft berechnet. Die Fälligkeitsformel wurde im regulären Sollstellungslauf sowie bei der Aktion Sollstellung nachbuchen nicht korrekt berücksichtigt.

Auswirkung

Die fehlerhafte Berechnung führte dazu, dass Sollstellungen mit falschem Fälligkeitsdatum erstellt wurden. Dies konnte zu Abweichungen in der Zahlungsplanung und zu unnötigem Klärungsaufwand führen.

Anpassung

Die Berechnungslogik der Fälligkeit wurde korrigiert. Die Fälligkeitsformel wird sowohl im regulären Sollstellungslauf als auch bei der Aktion Sollstellung nachbuchen auch bei einer Reichweite von 12M korrekt angewendet. Das Fälligkeitsdatum wird nun gemäß der definierten Parameter zuverlässig berechnet.

Meldung bei Aufruf Kontaktfokus-Infobox aus Mietvertragskontakten

Ausgangssituation

In der Seite Mietvertragskontakte wurde bislang die Infobox Kontakt-Focus verwendet. Diese ist primär auf die Anzeige von Informationen zu Debitoren ausgelegt.

Auswirkung

Bei Kontakten, die im Vertrag als weitere Kontakt-Geschäftsbeziehungen (z. B. Mitbewohner) eingetragen sind, selbst jedoch keine Debitoren sind, kam es bei Verwendung der Infobox Kontakt-Focus zu irritierenden Meldungen, da kein zugehöriger Debitor gefunden werden konnte.

Anpassung

Die Infobox Kontakt-Focus wurde durch die Infobox Kontakt-Informationen ersetzt. Diese ist für alle Kontaktarten geeignet und zeigt die relevanten Informationen unabhängig vom Debitorenstatus an.

Überarbeitung Bericht Zeitraumbezogene Sollstellungen

Ausgangssituation

Im Bericht Zeitraumbezogene Sollstellungen wurden sowohl Bruttowerte als auch Nettowerte ausgegeben.
Innerhalb des Auswertungszeitraums wurde zukünftige Sollstellungen teilweise nicht ausgegeben.
Die Darstellung Zusammenfassung nach Konten bei größeren Datenmengen hat zu Timeout Fehlern und somit zum Abbruch geführt.

Auswirkung

Die Ausgabe verschiedener Wert hat nicht nur bei gemischten Objekten zur Unübersichtlichkeit geführt und ein Controlling immens erschwert. Daten waren teilweise unvollständig.

Anpassung

  • Die Darstellung der Werte wurde einheitlich auf Nettobeträge umgestellt.
  • Das gesamte Design wurde überarbeitet und um Start- und Enddatum der Sollstellungszeilen ergänzt.
  • Zukünftige Sollstellungen innerhalb des Auswertungszeitraums werden ausgegeben.
  • Um einen stabilen Bericht zu gewährleisten, wurde der Bereich Zusammenfassung nach Konten zunächst ausgebaut.

Zusätzliche Hinweise

Es wird geprüft, ob ein Ersatz der Zusammenfassung nach Konten programmiert werden muss ober diese bereits durch einen anderen Bericht abgedeckt ist.

Vertragsverwaltung

Fehler im Bericht Vertrag SEPA Lastschriftmandat

Ausgangssituation

Beim Aufruf des Berichts Vertrag SEPA Lastschriftmandat über die Kaufverträge wurde eine Fehlermeldung angezeigt:

The length of the string is 120, but it must be less than or equal to 100 characters.

Die Ursache lag in einer zu langen Adressbeschreibung, insbesondere bei Eigentümergemeinschaften mit umfangreichen Adressangaben und dem Zusatz vertreten durch.

Auswirkung

Der Bericht konnte nicht erfolgreich ausgeführt werden, was zu einer Unterbrechung im Prozess der SEPA-Lastschriftmandatsverwaltung führte. Die Darstellung der Adressinformationen war zudem uneinheitlich und teilweise unvollständig.

Anpassung

In der Berichtsausgabe wurde die Feldlänge für die Adresszeilen auf 200 Zeichen erhöht.

Benutzer-Berechtigung

Ausgangssituation

Bei eingeschränkten Rechten auf die Tabelle 349 Dimensionswerte konnten Objektstammdaten – beispielsweise die Zuordnung eines Mietspiegels – nicht geändert werden. Stattdessen erschien folgende Fehlermeldung:

Die aktuellen Berechtigungen haben die Aktion leider verhindert. (TableData 349 Dimension Value Dimensionswert Modify: RELion Core Application)

Auswirkung

Die Bearbeitung bestimmter Objektstammdaten war für betroffene Benutzer nicht möglich. Dies führte zu Einschränkungen im Arbeitsablauf und erforderte administrative Unterstützung zur Rechteanpassung oder Datenpflege.

Anpassung

Die Berechtigungsprüfung wurde angepasst. Änderungen an Objektstammdaten sind nun auch bei eingeschränkten Rechten auf Tabelle 349 möglich, sofern die Aktion keine direkte Modifikation von Dimensionswerten erfordert.

Zusätzliche Hinweise

Die Änderung betrifft ausschließlich die Verarbeitung von Objektstammdaten im Zusammenhang mit Dimensionswerten.

Mietrechnung

Berichtstexte Mietrechnung laufen auf Fehler

Ausgangssituation

Beim Drucken von Mietrechnungen kam es unter bestimmten Umständen zu einer Fehlermeldung:

Meldung

Auswirkung

Die Ausgabe des Berichts wurde abgebrochen, wenn in den Berichtstexten die Textvariable Druckdatum in Verbindung mit einer Datumsberechnung verwendet wurde (z. B. [Druckdatum + 4 Tage]).

Anpassung

Die Fehlerursache wurde identifiziert und behoben. Die Verwendung der Textvariable Druckdatum mit Datumsoperationen ist nun wieder möglich.

Zusätzliche Hinweise

Die Korrektur betrifft ausschließlich die Berichtsausgabe im Rahmen des Mietrechnungsdrucks. Andere Berichte oder Textvariablen waren nicht betroffen.

Geplante Instandhaltung

Aktion Freie Spalten neu berechnen korrigiert

Ausgangssituation

Die Aktion Freie Spalten neu berechnen hat zwar mit den hinterlegten Formeln waagerecht funktioniert, jedoch hat keine Summenberechnung innerhalb einer Spalte stattgefunden.

Auswirkung

Die Werte der jeweiligen Überschriftenzeilen konnten nur manuell nachgetragen werden.

Anpassung

Die Aktion Freie Spalten neu berechnen wurde korrigiert, sodass eine Berechnung auch innerhalb der Spalten gewährleistet ist.

Ext. Belegnummer keine Dublettenprüfung - Programmverhalten

Ausgangssituation

Bei aktivierter Option Ext. Belegnummer keine Dublettenprüfung in der RE Einrichtung konnte eine Teilrechnung mit Einbehalten nicht gebucht werden. Die Dublettenprüfung beeinflusste die Verarbeitung der externen Belegnummern, was zu Buchungsfehlern führte.

Auswirkung

Bei aktivierter Dublettenprüfung (Schieberegler ist aus): Sowohl die interne Belegnummer als auch die externe Belegnummer erhielten den Zusatz -DR/-HR/-SE.

Anpassung

Die Programmlogik wurde angepasst, sodass bei aktivierter Option Ext. Belegnummer keine Dublettenprüfung die externe Belegnummer nicht mehr in die Dublettenprüfung einbezogen wird. Dies ermöglicht die Buchung mit Einbehalten auch bei identischer externer Belegnummer.

Zusätzliche Hinweise

Ist die Dublettenprüfung aktiv, so wird im Projektmodul die Externe Belegnummer bei den Einbehalten um den Suffix (-TR, -DR usw.) ergänzt.

Einkaufsgutschrift über Aktion Projektplan / negative Schlussrechnung erstellen korrigiert

Ausgangssituation

Bei der Erstellung einer Einkaufsgutschrift über die Aktion Projektplan / Schlussrechnung erstellen wurde der Betrag im Kalkulationsschema der Schlussrechnung fälschlicherweise in die Spalte Kumuliert übertragen.

Auswirkung

Die fehlerhafte Spaltenzuordnung führte dazu, dass der Betrag nicht korrekt als Einzelwert in der Spalte Betrag dargestellt wurde. Dies führte zu fehlerhafter Belegerstellung.

Anpassung

Die Programmfunktion wurde dahingehend angepasst, dass der Betrag nun korrekt in die Spalte Betrag des Kalkulationsschemas übertragen wird. Die Spalte Kumuliert bleibt für die kumulierte Darstellung vorbehaltener Werte vorgesehen.

Instandhaltung

Buchungsbeschreibung werden Zeilen wird kopiert

Ausgangssituation

In den Einrichtungsseiten Kreditoren & Einkauf Einr. sowie Einrichtung Debitoren und Verkauf existiert seit Business Central Version 15 jeweils die Option Zeilenbeschreibung zu Sachposten kopieren. Diese Option ist standardmäßig deaktiviert.

Auswirkung

RELion hat diese Option bislang nicht berücksichtigt und unabhängig von deren Einstellung stets die Zeilenbeschreibung in die Sachposten übernommen. Dies führte zu einem Verhalten, das nicht den aktuellen Systemvorgaben entsprach.

Anpassung

RELion berücksichtigt nun die genannte Option. Ist die Option aktiviert, wird die Zeilenbeschreibung wie bisher in die Sachposten kopiert. Ist die Option deaktiviert, wird stattdessen die Beschreibung aus dem jeweiligen Belegkopf (Einkaufs- bzw. Verkaufsrechnung) in die Sachposten und wie bisher in die Zeilenbeschreibung übernommen.

Zusätzliche Hinweise

Zur Sicherstellung der Abwärtskompatibilität werden beide Optionen durch eine Updateroutine automatisch auf Ja gesetzt. Anwender, die künftig die Beschreibung aus dem Belegkopf in die Sachposten übernehmen möchten, müssen daher die Optionen manuell deaktivieren.

Zuordnung Debitor E-Mail fehlt in Einkaufsbestellung

Ausgangssituation

In der Einkaufsbestellung stehen die Funktionen

  • E-Mail Mitteilung an Mieter/Eigentümer und
  • E-Mail Mitteilung an Objekteigentümer

zur Verfügung. Beim Öffnen der jeweiligen Seite wurde jedoch als Empfängermailadresse fälschlicherweise die Mailadresse des Kreditors eingetragen.

Auswirkung

Die Mitteilungen wurden potenziell an falsche Empfänger adressiert, was zu Kommunikationsfehlern führen konnte.

Anpassung

Die Funktionen wurden korrigiert. Es wird nun die korrekte Empfängermailadresse eingetragen:

  • Bei Mitteilung an Mieter/Eigentümer: die Mailadresse des Debitors
  • Bei Mitteilung an Objekteigentümer: die in der Eigentümer-ZE hinterlegte Mailadresse

Fehlende Problem-/Lösungszuordnung für Ausstattung in Kombination mit DEFAULT

Ausgangssituation

Bei Verwendung des Schiebereglers SM ohne Problem-/Lösungszuordnung (DEFAULT) kam es bei der Anlage neuer Tickets bzw. Schadensmeldungen zu Fehlern, wenn dem Ticket bzw. der Schadensmeldung eine Ausstattung zugeordnet wurde. Hintergrund war, dass für die betreffende Ausstattung ein Problem-Lösungscode mit dem Wert DEFAULT vorhanden sein musste – sofern dieser nicht bereits existierte.

Auswirkung

Die Erstellung des Tickets bzw. der Schadensmeldung wurde durch eine Fehlermeldung unterbrochen. Die betroffenen Vorgänge konnten erst nach manueller Anlage des fehlenden Problem-Lösungscodes erfolgreich abgeschlossen werden.

Anpassung

Die Anwendung wurde dahingehend erweitert, dass der Problem-Lösungscode DEFAULT nun bei Bedarf automatisch im Hintergrund angelegt wird, sobald eine Ausstattung zugeordnet wird und der entsprechende Code noch nicht existiert. Die bisher auftretende Fehlermeldung entfällt dadurch vollständig.

Zusätzliche Hinweise

  • Die automatische Anlage erfolgt ausschließlich bei Verwendung des Schiebereglers SM ohne Problem-/Lösungszuordnung.
  • Die Änderung betrifft ausschließlich die initiale Zuordnung von Ausstattungen zu Tickets bzw. Schadensmeldungen.
  • Bereits vorhandene Problem-Lösungscodes bleiben unverändert.

Validierung Freistellungsbescheinigung greift nicht

Ausgangssituation

Bei der Verwendung eines Kontos mit aktiviertem Feld §48 EStG wurde die Prüfung auf das Vorhandensein einer gültigen Freistellungsbescheinigung beim Kreditor nicht zuverlässig durchgeführt.

Auswirkung

Die entsprechende Hinweismeldung bei Freigabe der Einkaufsbestellung blieb aus, obwohl eine Freistellungsbescheinigung erforderlich gewesen wäre. Dies konnte zu fehlerhaften Buchungen und Verstößen gegen gesetzliche Vorgaben führen.

Anpassung

Die Prüfung wurde korrigiert. Bei der Freigabe einer Einkaufsbestellung mit einem §48 EStG-Konto wird nun wieder korrekt geprüft, ob eine gültige Freistellungsbescheinigung vorliegt. Ist keine gültige Freistellungsbescheinigung vorhanden, erscheint die entsprechende Meldung.

Zusätzliche Hinweise

Die Prüfung erfolgt nur, wenn mindestens ein Konto mit aktiviertem §48 EStG-Schalter angesprochen wird und berücksichtigt hierbei die Gültigkeit der FSB zum aktuellen Tagesdatum. Die Meldung dient der Sicherstellung gesetzeskonformer Verarbeitung gemäß §48 EStG.

Stammdaten

Objektstatistik hat Fehler bei der Ermittlung der Verteilungen

Ausgangssituation

In der Objektstatistik wurde eine Differenz zwischen Objektgesamtfaktor und Summe der Einheitenfaktoren dargestellt. Dieser Fehler trat im Zusammenhang mit beendeten Einheitenstämmen auf und wurde behoben.

Objektstatistik

Auswirkung

Es kann bei der Aufsummierung der Einheitenfaktoren dennoch zu Abweichungen kommen, wenn für die aktuelle Einheit zum Stichtag kein Einheitenvertrag aktiv ist.

Anpassung

Zusätzliche Hinweise

Absturz beim Abbruch der Neuanlage von Debitoren und Kreditoren im globalen Adressstamm

Ausgangssituation

Wenn noch kein Kontakt, Debitor oder Kreditor für eine globale Adresse angelegt war, führte die entsprechende Aktion zum Aufruf der Karte (unter Zugehörig in der Karte der globalen Adresse) zur falschen Anzeige und auch zum falschen weiteren Vorgehen.

Anpassung

Mit der Änderung werden die Aktionen inaktiv (und grau dargestellt), wenn die entsprechenden Verweise noch nicht existieren.

Anlegen einer Aufgabe aus einer längeren Notiz nicht möglich

Ausgangssituation

Wenn eine Aufgabe aus einer etwas längeren Notiz erstellt werden sollte, wurde eine Fehlermeldung angezeigt.

Anpassung

Nach der Korrektur kann auch eine Notiz mit der maximal möglichen Länge in eine Aufgabe übernommen werden.

Anlegen eines Kreditors aus der Kontaktkarte nicht möglich

Ausgangssituation

Wenn die Synchronisation der Adressen und Nummern der Kreditorennummern eingeschaltet war, wurde ein Fehler angezeigt, wenn eine Kreditorenvorlage mit belegter Nummernserie beim Erstellen eines Kreditors aus einem Kontakt ausgewählt wurde. Die Meldung hat keinen Hinweis auf das fachliche Problem enthalten.

Anpassung

Nach der Korrektur wird in einem solchen Fall eine Fehlermeldung angezeigt, die besagt, dass nur Debitorenvorlagen ohne Nummernserie in dem Kontext erlaubt sind.

Wirtschaftsplan

Wirtschaftsplanposten zeigt falsche Fehlermeldung

Ausgangssituation

Bei der Neuberechnung der Sollstellung eines Objekts über den Wirtschaftsplan zum 01.08.2025 wurde ein fehlerhafter Ausschlussgrund angegeben. Die bisherige Sollstellung endete zum 30.06.2025. Aufgrund des fehlerhaften Ausschlussgrundes konnte die neue Vorauszahlung nicht übernommen werden.

Auswirkung

Die fehlerhafte Angabe im Ausschlussgrund führte dazu, dass die neue Vorauszahlung nicht korrekt verarbeitet wurde.

Anpassung

Der Ausschlussgrund wurde korrigiert. Die Berechnung der neuen Vorauszahlungen erfolgt nun auf Basis des korrekten Vergleichs mit dem Startdatum der neuen Sollstellung welches auf dem Wirtschaftsplan Summenposten automatisch beim Berechnen eingetragen wird.

Vertragswechsel nachtragen im Wirtschaftsplan

Ausgangssituation

Die Funktion Vertragswechsel nachtragen konnte gestartet werden, auch wenn neue Sollstellungen (Österreich: Vorschreibungen) bereits übertragen wurden oder die Freigabe für den Druck erfolgt war.

Auswirkung

Es bestand das Risiko, dass Vertragswechsel in einem unzulässigen Zustand durchgeführt wurden, was zu Inkonsistenzen in den Daten und möglichen Fehlern führen konnte.

Anpassung

Die Funktion Vertragswechsel nachtragen wird nun verhindert, wenn im Wirtschaftsplan die Freigabe für den Druck gesetzt wurde, neue Vorauszahlungen erstellt wurden oder der Wirtschaftsplan gesperrt ist.

Übernahme von EVB-Werten

Ausgangssituation

Bei der Übernahme von EVB-Werten in die Wirtschaftsplanung wurde bislang nur die letzte Zeile je Abrechnungsart berücksichtigt. Dies führte dazu, dass bei mehreren EVB-Werten mit unterschiedlichen Abrechnungskreisen nur ein Eintrag übernommen wurde.

Auswirkung

Die Wirtschaftsplanzeilen enthielten unvollständige Daten, was insbesondere bei Mandanten in Österreich zu fehlerhaften Abrechnungsgrundlagen führte. Die Funktion betraf ausschließlich österreichische Mandanten und war bislang nicht auf RELion ONE aktiv.

Anpassung

Die Logik zur Datenübernahme wurde angepasst. Statt wie bisher nur die letzte Zeile zu lesen, wird nun jede relevante EVB-Zeile je Abrechnungsart berücksichtigt. Die Implementierung erfolgt über eine Änderung der Lesemethode im Code (von sequentiellem Zugriff auf eine gezielte Mehrfachselektion).

RELion Dokumente

Verhinderung der Eintragserstellung bei fehlenden Pflichtindizes

Ausgangssituation

Beim Archivieren von Berichten und Tabellen kam es wiederholt zu Fehlermeldungen: „Das Dokument konnte nicht archiviert werden, da…“ oder “Es konnte der Index … nicht gefunden werden”, insbesondere wenn Pflichtindizes fehlten.

Es war möglich, Unterdokumente ohne zugehöriges Elterndokument manuell zu archivieren.
Die Funktion Datensatz verarbeiten in der Archiv kompakt Dokument Status-Karte war nur teilweise funktionsfähig. Fehlerhafte Einträge wurden bei jedem Durchlauf erneut geprüft, was zu unnötiger Laufzeit führte.

Auswirkung

  • Die Archivierung wurde durch fehlende Pflichtfelder verhindert, was zu unvollständigen Dokumenten führte. Außerdem mussten fehlende oder falsche Indizes für jedes Dokument einzeln manuell nachgepflegt werden.
  • Die Benutzerfreundlichkeit war eingeschränkt, da fehlerhafte Einträge nicht effizient behandelt wurden.
  • Die Nachvollziehbarkeit von Fehlern war erschwert, da Fehlermeldungen nicht aussagekräftig waren. Dies führte auch dazu, dass es teilweise unmöglich war die Fehlerursache herauszufinden.
  • Die manuelle Archivierung konnte zu inkonsistenten Dokumentstrukturen führen.

Anpassung

  • Pflichtfeldprüfung:
    • Vor dem Verlassen von Berichts- oder Tabellenkarten sowie bei jeder Archivierung wird geprüft, ob alle Pflichtindizes gesetzt sind, welche in den dazu ausgewählten Archiven eingetragen wurden. Der Test vor jeder Archivierung lässt sich optional ausschalten.
    • Bei Tabellen werden dabei alle Pflichtfelder aus allen zugeordneten Archiven geprüft, ausgenommen sind solche Felder, die über eine Schlagwortliste gefüllt werden, da diese in der manuellen Archivierung gesetzt werden.
    • Die Pflichtfelder werden systemseitig nicht auf Inhalte oder vorhandene Feldnummern überprüft. Die korrekte Konfiguration liegt im Verantwortungsbereich des Anwenders.
  • Schlagwortprüfung:
    • Bei aktivierter Option nur Schlagwortliste verwenden wird die Gültigkeit des Schlagworts geprüft. Bei Indexkennungen mit einer hinterlegten Schlagwortliste, kann diese nun beim Feld Wert aufgerufen werden. Dies ist vor allem bei Berichten, sowie den Tabellen Einkaufsrechnung Kopf und Einkaufgutschrift Kopf von Vorteil, da so Schreibfehler vermieden werden. Bei Archiven mit mehreren Schlagwortlisten auf dem gleichen Index werden natürlich alle möglichen Einträge angezeigt.
  • Einrichtungsoptionen:
    • Neuer Schalter zur Deaktivierung der Pflichtfeldprüfung bei Archivierung.
    • Änderungen in der Einrichtung setzen den Schalter automatisch zurück.
  • Archivierungslogik:
    • Unterdokumente können nicht mehr ohne Elterndokument archiviert werden.
    • Hauptdokumente dürfen in der manuellen Archivierung nur gelöscht werden, wenn ein Ersatzdokument vorhanden ist. Hierzu können über die Pfeile Nach oben bzw. Nach unten die Dokumente in die richtige Reihenfolge gebracht werden.

Dokument archivieren

  • Archiv kompakt Dokument Status:
    • Generell werden die Einträge in der Archiv kompakt Dokument Status Karte über die Aufgabenwarteschlangenposten abgelaufen. Bereits verarbeitete oder als fehlerhaft erkannte Einträge werden nicht erneut verarbeitet. Sofern in Archiv kompakt eine Änderung an einem Dokument gemacht wird, wird ein neuer Eintrag in der Archiv kompakt Dokument Status Karte angelegt. Sobald dieser erfolgreich verarbeitet wurde, werden die zugehörigen bereits geprüften Einträge mitverarbeitet und aus der Ansichtsliste entfernt. Es kann allerdings auch sein, dass man in RELion eine Anpassung macht, die zur Lösung des Fehlers führt. Dann kann man manuell über die Funktion Datensatz verarbeiten die Zeilen erneut prüfen und verarbeiten.
  • Fehlermeldungen:
    • Ausgabe erfolgt nun Telemetrie konform. Dies bedeutet, dass die Fehlermeldungen so angepasst wurden, dass sie einen sprechenden Text haben, und darüber hinaus auch in der Telemetrie angezeigt werden. Die Telemetrie wird von uns regelmäßig überprüft, sodass wir Fehler abfangen können, die gehäuft auftreten, bevor diese vom Anwender bemerkt werden.
    • Bisher wurde bei Klick auf Fehlertext eine Weiterleitung in die Archiv kompakt Dokument Status Information Karte veranlasst. Dort konnte man ebenfalls nicht den Fehler vollständig anzeigen. Beides wurde nun so geändert, dass bei Klick auf die Fehlermeldung, der komplette Text in einem Fehlerhinweis angezeigt wird.

AAK

  • Benutzeroberfläche:
    • Start von Berichten über Berichtsname wurde in der Einrichtung entfernt.
    • Berichte und Tabellen werden über Nummern und Parameterzahl im jeweiligen Modus geöffnet, alternativ kann man nach wie vor auf die markierte Zeile klicken und öffnet die entsprechende Karte.
  • Dateiverwaltung:
    • Dateiname und -endung werden korrekt geprüft und abgelegt.
    • Bei allen Dokumenten wird die Größe beim Eintrag in die RELion Dokumente hinterlegt.

Zusätzliche Hinweise

Die Änderungen betreffen insbesondere die Module RELion Dokumente und Archiv kompakt Dokument Status.
Die Prüfung der Schlagwörter und des Standardarchivs ist bei den Tabellen Einkaufsrechnung und Einkaufsgutschrift verpflichtend in der Einrichtung, bei anderen Tabellen erfolgt sie manuell.
Die Recherche-Seite stürzt beim Klick auf verwaiste Unterdokumente nicht mehr ab.

Berechtigungssätze

Die Standard Berechtigungssätze stehen als XML zur Verfügung RELion 12.27

Tabelleninformationen Modell

Änderungen im Datenmodell werden in den Tabelleninformationen angezeigt.

8.4.7 - Version 12.26

In der Releaseinformation sind alle Funktionen und Fehler der freigegebenen Build (12.26.64132.0) RELion auf Basis Dynamics Business Central 26 beschrieben.

Neue und geänderte Funktionen

Buchhaltung

Debitorische Ausgleichsfunktion erweitern

Ausgangssituation

Bisher wurde im Zahlungsverkehr über einen Schieberegler Teilausgleich zulassen gesteuert, ob Teil- oder Vollausgleiche im Debitorenbereich möglich sind. Die Einstellung war binär und ließ keine differenzierte Steuerung oder Kombination beider Methoden zu.

Auswirkung

Die bisherige Lösung war in ihrer Flexibilität eingeschränkt. Eine kombinierte Anwendung von Teil- und Vollausgleich war nicht möglich, was zu Einschränkungen bei der Automatisierung und im Buchungsprozess führte.

Anpassung

Der Schieberegler wurde durch die neue Auswahl Debitoren Ausgleichsart in der Zahlungsverkehr Einrichtung ersetzt. Zur Auswahl stehen nun:

  • Nur Teilausgleich
  • Nur Vollausgleich
  • Kombinierter Ausgleich

Eine Migrationsroutine sorgt für automatische Übernahme bestehender Einstellungen:

  • War der Schieberegler aktiv → Nur Teilausgleich
  • War der Schieberegler inaktiv → Nur Vollausgleich
  • Die neue Option „Kombinierter Ausgleich“ muss bei Bedarf manuell ausgewählt werden.

Anwendungsbereiche

Die gewählte Ausgleichsart wirkt sich auf folgende Prozesse aus:

  • Manueller Ausgleich im Buch.-Blatt
  • Automatischer Ausgleich im Rahmen des Kontoauszugsimports und der Übertragung ins Buch.-Blatt

Hinweis

Die Einstellung betrifft ausschließlich den debitorischen Ausgleich. Für den kreditorischen Ausgleich gelten weiterhin die bisherigen Methoden.

Debitorenausgleich

Vertragsnummer in Debitorenpostenausgleich einblendbar machen

Ausgangssituation

Im Fenster zum Debitorenpostenausgleich war bislang keine direkte Zuordnung zu einem Vertrag ersichtlich. Die Übersichtlichkeit bei der Auswahl und dem Ausgleich von Posten war dadurch eingeschränkt, insbesondere bei Debitoren mit mehreren Verträgen.

Auswirkung

Die fehlende Anzeige der Vertragsnummer erschwerte die eindeutige Identifikation von Posten. Es bestand ein erhöhtes Risiko für fehlerhafte Ausgleiche bei Debitoren mit mehreren Vertragsbeziehungen.

Anpassung

Die Vertragsnummer wurde an zwei Stellen in das Ausgleichsfenster integriert:

  • Im Kopfbereich wird die Vertragsnummer des Ursprungspostens angezeigt.
  • In der Postenliste wurde eine neue Spalte Vertragsnr. eingeblendet.

Die Postenliste wird automatisch nach der Vertragsnummer des Ursprungspostens vorgefiltert, um die Übersichtlichkeit zu erhöhen. Der Filter kann bei Bedarf durch den Anwender über einen Rechtsklick auf die Spalte und Auswahl der Aktion Filter löschen entfernt werden.

Debitorenausgleich

Buchen planen für wiederkehrende Buch.-Blätter

Ausgangssituation

Buchen planen wird verwendet, um Buchungen über die Warteschlangenlogik des BC-Standards zeitlich zu terminieren. Diese Funktion war bislang auch für wiederkehrende Buch.-Blätter verfügbar, obwohl der Standard in diesem Zusammenhang ein nicht gewünschtes Verhalten zeigt.

Auswirkung

Bei wiederkehrenden Buch.-Blättern konnte es durch die Nutzung der Buchungsplanung zu ungewollten zukünftigen Buchungen kommen. Dies führte zu potenziellen Fehlern in der Buchungslogik und erforderte manuelle Korrekturen.

Anpassung

Die Funktion Buchen planen steht nun nicht mehr zur Verfügung, wenn der Buch.-Blatt Name auf einer Fibu Buch.-Blatt Vorlage basiert, die als wiederkehrend eingerichtet ist. Die Schaltfläche wird in diesem Fall ausgeblendet bzw. deaktiviert, um eine fehlerhafte Nutzung zu verhindern.

Buchen planen

Einrichtung Einzelwertberichtigung Miete nur noch mandantenbezogen

Ausgangssituation

Die Einrichtung für die Einzelwertberichtigung (EWB) Miete war bislang global definiert. Dadurch galten dieselben Einstellungen mandantenübergreifend, was die Flexibilität bei der Mandantenverwaltung einschränkte.

Auswirkung

Unterschiedliche Anforderungen oder Bewertungsansätze in einzelnen Mandanten konnten nicht individuell abgebildet werden. Änderungen an der Einrichtung wirkten sich automatisch auf alle Mandanten aus, was zu potenziellen Konflikten führte.

Anpassung

Die Einrichtung der Einzelwertberichtigung Miete ist nun mandantenbezogen. Jeder Mandant kann eigene Einstellungen zur EWB Miete vornehmen, unabhängig von anderen Mandanten. Die bisher eingetragenen Werte wurden bei der Umstellung automatisch in alle bestehenden Mandanten übernommen, sodass keine manuelle Nachpflege erforderlich ist.

EWB

Bericht Mwst.-Kontenprüfung

Ausgangssituation

Im Bericht MwSt.-Kontenprüfung wurden bisher die Kontrollsummen/Kontensummen standardmäßig angedruckt. Eine gezielte Steuerung, ob diese Summen im Ausdruck erscheinen sollen oder nicht, war nicht möglich.

Auswirkung

Der Bericht konnte unnötig umfangreich oder unübersichtlich werden, insbesondere bei internen Prüfzwecken ohne Bedarf an Summendarstellung. Anwender hatten keine Möglichkeit, den Berichtsausdruck an ihren konkreten Informationsbedarf anzupassen.

Anpassung

Im Bericht MwSt.-Kontenprüfung wurde eine neue Option zur Steuerung des Andrucks von Kontrollsummen eingeführt. Über eine Auswahl kann nun festgelegt werden, ob die Konten- und Kontrollsummen im Ausdruck erscheinen sollen. Beispiel: Bei aktivierter Option werden die Summen wie gewohnt angedruckt.

Bericht

Druck

Buchungsnummern pro ZE für gebuchte Einkaufsbelege

Ausgangssituation

In den Zuständigkeitseinheiten (ZE) konnten bisher nur abweichende Nummernserien für den Verkaufsbereich hinterlegt werden. Für Einkaufsbelege (Rechnungen und Gutschriften) kamen ausschließlich die allgemeinen Nummernserien zum Einsatz.

Auswirkung

Eine differenzierte Nummernvergabe im Einkaufsbereich auf Ebene der Zuständigkeitseinheiten war nicht möglich. Dies erschwerte die organisatorische Trennung und Nachvollziehbarkeit von Einkaufsbelegen je ZE.

Anpassung

In den Zuständigkeitseinheiten wurden zwei neue Felder für eigene Nummernserien im Einkaufsbereich eingeführt:

  • Gebuchte Einkaufsrechnung
  • Gebuchte Einkaufsgutschrift

Gleichzeitig wurden die Felder für den Verkaufsbereich umbenannt, um die Unterscheidung zu verdeutlichen. Bei der Buchung einer Einkaufsrechnung oder Einkaufsgutschrift wird nun – sofern in der ZE eine Nummernserie hinterlegt ist – eine Nummer aus dieser spezifischen ZE-Nummernserie verwendet. Ist kein Wert hinterlegt, greift weiterhin die allgemeine Nummernserie aus der Einrichtung.

Nummerierung

Nummerierung

Betriebskostenabrechnung

Statistik

Ausgangssituation

In früheren Versionen von RELion stand eine Abrechnungsstatistik zur Verfügung, die zur Analyse der Umlageergebnisse (z. B. Verteilung, Leerstand) genutzt wurde. Diese Funktion war in RELion ONE zunächst nicht enthalten.

Auswirkung

Kunden, die die frühere Statistikfunktion nutzten, konnten diese in RELionOne nicht mehr verwenden. Die Analyse der Umlageergebnisse war dadurch nur über alternative Berichte oder externe Tools möglich.

Anpassung

Die Abrechnungsstatistik wurde in RELionOne wieder eingerichtet. Sie dient primär der Wiederbereitstellung für Bestandskunden, die diese Funktion aus früheren Versionen kennen. Die Statistik ermöglicht eine Übersicht über die Verteilung der Umlageergebnisse, ähnlich dem Bericht Objekt Abrechnungsübersicht.

Die Statistik zur Abrechnung wurde eingerichtet. Sie dient zur Analyse der Umlageergebnisse auf Verteilt, Leerstand etc. ähnlich wie der Bericht Objekt Abrechnungsübersicht.

Zusätzliche Hinweise

Eine Weiterentwicklung der Abrechnungsstatistik ist nicht geplant. Die zukünftige Entwicklung im Bereich Datenanalyse wird sich an den Analyseansichten von Microsoft orientieren.

Neue Funktion für Kontensalden holen

Ausgangssituation

Bisher wurde mit dem Holen der Abrechnungszeilen und nach dem Ermitteln der Buchungen aus den Sachposten eine separate Funktion zum Holen der eingelesenen Heizkostensätze (D-Sätze) gestartet.

Auswirkung

Der separate Aufruf der Heizkostenverarbeitung verursachte u.U. nachträgliche Schreibtransaktionen welche zu höheren Laufzeiten führten.

Anpassung

Die Verarbeitung der Heizkosten und der Werte aus dem Datenpool sind jetzt in einer zentralen Funktion integriert. Das Schreiben der Werte in die Abrechnungs-Detailzeilen findet jetzt an einer zentralen Stelle einheitlich statt, nachdem alle Werte ermittelt wurden.

Darlehensverwaltung

Darlehen Assistent Neuanlage

Ausgangssituation

Bei der Neuanlage von Darlehen über den Assistenten konnten bislang bestimmte Felder leer bleiben oder Eingaben vorgenommen werden, die zu inkonsistenten Daten führten. Insbesondere fehlten Validierungen für Pflichtfelder sowie Einschränkungen bei der Auswahl von Objekten mit unterschiedlichen Zuständigkeitseinheiten.

Auswirkung

Die Datenqualität bei der Neuanlage von Darlehen konnte durch fehlende Pflichtfeldprüfungen und uneinheitliche Objektzuordnungen beeinträchtigt werden. Es bestand die Möglichkeit, dass wichtige Informationen wie der Vertragsbeginn oder die Buchungsgruppe nicht erfasst wurden. Die manuelle Übertragung der Zuständigkeitseinheit aus der Mittelverwendung in die Darlehenskarte war fehleranfällig.

Anpassung

  1. Vertragsbeginn als Pflichtfeld

Das Feld Vertragsbeginn auf der ersten Seite des Neuanlageassistenten ist nun ein Pflichtfeld. Ohne Eingabe dieses Datums kann der Assistent nicht fortgesetzt werden.

  1. Validierung der Mittelverwendung

Bei Auswahl von mehr als einem Objekt in der Mittelverwendung ist es nicht mehr möglich, Objekte mit unterschiedlichen Zuständigkeitseinheiten (ZE) auszuwählen. Die Zuständigkeitseinheit der Mittelverwendung wird automatisch in das Feld Eigentümer-ZE auf der Darlehenskarte übernommen.

  1. Darlehen Buchungsgruppe als Pflichtfeld

Das Feld Darlehen Buchungsgruppe ist nun ebenfalls als Pflichtfeld definiert. Eine Neuanlage ohne Auswahl einer Buchungsgruppe ist nicht mehr möglich.

Darlehen AT -CurrPage.Update in die Feldvaldierung einbauen

Ausgangssituation

Es wurde festgestellt, dass in der Karte Darlehen Kreditorisch, nach der Eingabe einer Verwendung im Inforegister Weiterberechnung ein Zwischenschritt Aktualisierung erforderlich war, bevor mit der weiteren Eingabe fortgefahren werden konnte.

Anpassung

Um hierbei die Benutzerfreundlichkeit zu verbessern, wurde das CurrPage.Update in die Feldvalidierung eingebaut. Dadurch entfällt der Zwischenschritt Aktualisierung nach der Eingabe einer Verwendung im Inforegister Weiterberechnung. Benutzer können nun sofort mit der Eingabe fortfahren.

Vertragsverwaltung

Diverse Infoboxen ein- bzw. ausbauen

Ausgangssituation

Im Bereich der Erbbaurechtsverträge standen bislang nur ausgewählte Infoboxen zur Verfügung. Die Infoboxen Versicherungsvertrag Details und Technische Vertragsdetails waren Bestandteil der Standardanzeige.

Auswirkung

Die Informationsdichte war begrenzt, wodurch relevante Vertrags- und Abrechnungsinformationen nicht direkt ersichtlich waren. Gleichzeitig enthielten die bestehenden Infoboxen teilweise doppelte oder nicht mehr benötigte Inhalte.

Anpassung

Der Infoboxbereich wurde um folgende Infoboxen erweitert:

  • Vertragsdetails (vormals Mietvertrag Details)
  • Mietrechnungen
  • RELion Attribute
  • Aufgaben

Gleichzeitig wurden die folgenden Infoboxen entfernt:

  • Versicherungsvertrag Details
  • Technische Vertragsdetails

Zusätzliche Hinweise

Die neu hinzugefügten Infoboxen sind standardmäßig ausgeblendet. Sie können bei Bedarf über die Funktion Personalisieren individuell eingeblendet werden.

Erweiterung mehrere Objekte für Erlösbuchung

Ausgangssituation

Im Verwalterhonorarvertrag konnte bisher nur ein einzelnes Objekt für die Erlösbuchung angegeben werden. Die Abbildung von Honorarvereinbarungen über mehrere Objekte mit gemeinsamer Eigentümer ZE (ZE) war nicht möglich. Die Benutzerführung war in diesem Zusammenhang eingeschränkt.

Auswirkung

Es können nun mehrere Objekte im Verwalterhonorarvertrag hinterlegt werden, sofern diese einer gemeinsamen Zuständigkeitseinheit zugeordnet sind. Diese werden in die Verkaufsrechnung bis hin zur gebuchten Einkaufsrechnung übernommen und können gebucht werden. Die Erlösbuchung erfolgt automatisch auf die jeweils zugeordneten Objekte innerhalb der gemeinsamen ZE. Die Benutzerfreundlichkeit bei der Pflege und Verwaltung von Honorarverträgen wird verbessert.

Anpassung

Es können in einem Verwaltungsvertrag verschiedene Objekte mit identischer Eigentümer ZE für die Erlösbuchung erfasst werden. Die Erlösverteilung erfolgt systemseitig gemäß den hinterlegten Angaben.

Zusätzliche Hinweise

Die Erweiterung dient der Abbildung komplexerer Vertragsstrukturen und reduziert den Pflegeaufwand bei mehrobjektbezogenen Honorarvereinbarungen.

Erweiterung der Funktionalität im Datenbereinigungsstapel und regulären Sollstellungslauf

Ausgangssituation

Bei der Erstellung von Buchungsblattzeilen im Rahmen des Datenbereinigungsstapels sowie des regulären Sollstellungslaufs war bislang keine Möglichkeit vorgesehen, das Buchungsdatum manuell zu definieren. Dies führte dazu, dass technische Sachkontenbuchungen unter Umständen in vergangene oder bereits abgeschlossene Perioden gebucht wurden. Eine nachträgliche Korrektur des Buchungsdatums ist mit erheblichem Aufwand verbunden.

Auswirkung

Durch die fehlende Eingabemöglichkeit für das Buchungsdatum konnten Buchungen in nicht mehr zulässige Zeiträume gelangen. Dies beeinträchtigte die Datenqualität und erforderte manuelle Nacharbeiten. Die neue Funktionalität verbessert die Kontrolle über das Buchungsdatum und reduziert das Risiko fehlerhafter Periodenzuordnungen.

Anpassung

Sowohl im Datenbereinigungsstapel als auch im regulären Sollstellungslauf wurde ein Option ergänzt, der die manuelle Eingabe des Buchungsdatums ermöglicht. Die Funktion orientiert sich an der bestehenden Option Änderungen überprüfen. Bei Aktivierung der Option kann das gewünschte Buchungsdatum vom Anwender eingegeben werden. Bleibt das Feld leer, so ist das Verhalten wie bisher.

Zahlungsverkehr

Aufruf virtuelle Bankkonten BK01 in Menüleiste Bankkonten

Ausgangssituation

Der Aufruf für den Import der virtuellen Bankkonten (BK01) war bislang ausschließlich über das Rollencenter möglich. Aufgrund technischer Einschränkungen war die Funktion nicht über die Suchfunktion auffindbar.

Auswirkung

Die eingeschränkte Sichtbarkeit der Funktion beeinträchtigte die Benutzerfreundlichkeit und führte zu Rückfragen im Arbeitsalltag. Der Zugriff auf den BK01-Import war nicht intuitiv und erforderte Kenntnisse über die Rollencenter-Struktur.

Anpassung

Die beiden Aktionen zum Import der virtuellen Bankkonten (BK01) wurden zusätzlich in die Bankkonten-Übersicht eingebunden. Dadurch ist der Aufruf nun direkt aus der Übersicht heraus möglich – unabhängig vom verwendeten Rollencenter.

Bankkonten

Lastschriftmandat Karte Felder für Sollstellung einblendbar

Ausgangssituation

In der Übersicht der Lastschriftmandate standen die Felder Fällig ab und Sollstellungsbetrag bereits zur Verfügung. Auf der Detailkarte eines Lastschriftmandats waren diese Felder bislang jedoch nicht sichtbar.

Auswirkung

Die genannten Informationen konnten nur über die Übersicht eingesehen werden. Eine direkte Bearbeitung oder Prüfung der Werte auf der Karte war nicht möglich, was zu unnötigen Navigationsaufwänden führte.

Anpassung

Die Felder Fällig ab und Sollstellungsbetrag wurden auf der Lastschriftmandat-Karte eingeblendet. Die Werte sind nun direkt auf der Karte sichtbar und – sofern berechtigt – bearbeitbar.

Bericht

Bank Buch.-Blatt Usability verbessern

Ausgangssituation

Die Kontierung im Bank Buch.-Blatt erforderte bislang manuelle Eingaben relevanter Vertrags- und Objektdaten. Eine direkte Verbindung zu Einheitenverträgen oder Mietvertragskontakten war nicht vorhanden. Dies führte zu erhöhtem Aufwand und potenziellen Fehlerquellen bei der Zuordnung von Buchungszeilen.

Auswirkung

Die Benutzerfreundlichkeit und Effizienz bei der Verarbeitung von Zahlungseingängen war eingeschränkt. Die manuelle Ermittlung und Eingabe von Vertragsdaten war fehleranfällig und zeitaufwendig.

Anpassung

Funktion Debitor Einheiten hinzufügen

  • Verfügbar, wenn die Buch.-Blatt-Zeile sowohl einen Debitor als auch ein Bankkonto enthält.
  • Öffnet die Einheitenverträge, gefiltert nach dem Debitor und der Zuständigkeitseinheit (ZE) des Bankkontos.

Nach Auswahl eines Vertrags erfolgt eine Prüfung, ob die Bank eine Objektbank im Objekt des Vertrags ist.

  • Bei negativem Ergebnis: Abbruch mit entsprechender Fehlermeldung.
  • Bei positivem Ergebnis: Automatische Übernahme folgender Felder in die Buch.-Blatt-Zeile:
    • Eigentümer-/Mieter-Kennzeichen
    • Objekt
    • Zuständigkeitseinheit
    • Einheit
    • Historie
    • Vertragsnummer

Debitor Einheiten

Funktion Mietvertragskontakte aufrufen

  • Öffnet die Mietvertragskontakte, gefiltert auf die Vertragsnummer der aktuellen Buch.-Blatt-Zeile.
  • Ermöglicht die Einsicht aller mit dem Vertrag verknüpften Kontakte.

Mietvertragskontakte

Zusätzliche Hinweise

Beide Funktionen stehen direkt im Kontextmenü der Buch.-Blatt-Zeile zur Verfügung. Die Erweiterung dient der Vereinfachung der Kontierung und der Reduktion manueller Eingaben. Die Funktionen unterstützen ausschließlich Buch.-Blatt-Zeilen mit Debitorenbezug.

Option Lastschriftmandat aus Rücklastschrift entfernen

Ausgangssituation

Bei der Durchführung des Rücklastschriftprozesses blieb das ursprüngliche Lastschriftmandat im zugehörigen offenen Posten erhalten. Dadurch bestand die Möglichkeit, dass ein erneuter Einzug trotz Rücklastschrift erfolgen konnte, sofern keine manuelle Korrektur vorgenommen wurde.

Auswirkung

Es bestand ein erhöhtes Risiko für fehlerhafte oder doppelte Einzüge bei Rücklastschriften. Die manuelle Entfernung des Mandats war fehleranfällig und führte zu zusätzlichem Bearbeitungsaufwand.

Anpassung

In der Zahlungsverkehr Einrichtung wurde eine neue Option eingeführt. Bei aktivierter Option wird im Rahmen des Rücklastschriftprozesses das Lastschriftmandat automatisch aus dem ursprünglichen Posten entfernt. Dadurch wird sichergestellt, dass kein erneuter Einzug auf Basis des ursprünglichen Mandats erfolgen kann.

Lastschriftmandat

Buchungsdatum bei Zahlungsvorschlag leer lassen

Ausgangssituation

Beim Öffnen der Anforderungsseite für Debitor Auszahlungsvorschläge wurde bisher automatisch das Buchungsdatum der letzten Ausführung vorgeblendet. Das Feld war optional, wodurch es vorkommen konnte, dass der Bericht ohne gültiges Buchungsdatum ausgeführt wurde.

Auswirkung

Die automatische Vorbelegung konnte zu unbeabsichtigten Buchungen mit veraltetem Datum führen. Ohne verpflichtende Eingabe bestand das Risiko, dass der Bericht mit unvollständigen oder fehlerhaften Parametern gestartet wurde.

Anpassung

Beim Öffnen der Anforderungsseite wird das Feld Buchungsdatum nun standardmäßig geleert. Das Feld wurde zusätzlich als Pflichtfeld gekennzeichnet (roter Stern). Wird kein Buchungsdatum eingegeben, wird die Ausführung des Berichts abgebrochen und eine Fehlermeldung angezeigt.

Zusätzliche Hinweise

Die Änderung dient der Sicherstellung korrekter Buchungsdaten und der Vermeidung unbeabsichtigter Buchungen. Die Pflichtfeldprüfung erfolgt vor Ausführung des Berichts und ist für alle Benutzer verbindlich.

Mahnwesen

Registrieren und Drucken bei Mahnvorgängen anpassen

Ausgangssituation

In RELion bestand bisher die Möglichkeit, beim Ausführen der Aktion Mahnungen registrieren zwischen den Optionen Nur registrieren und Registrieren und drucken zu wählen. Diese Option war jedoch nicht konsistent mit dem allgemeinen Druckverhalten in RELion, da sowohl registrierte als auch nicht registrierte Mahnungen separat gedruckt werden können.

Auswirkung

Die parallele Bereitstellung von Druckfunktionen führte zu Verwirrung und inkonsistentem Nutzerverhalten. Die Druckausgabe über Registrieren und Drucken war funktional eingeschränkt im Vergleich zum regulären Druckprozess.

Anpassung

  • Die Option Registrieren und Drucken wurde vollständig entfernt.
  • Die Aktion Mahnungen registrieren führt nun sofort die Registrierung der Mahnungen durch – ohne vorherige Abfrage.

Nach erfolgreicher Registrierung erscheint ein Dialogfenster, das dem Benutzer folgende Auswahl bietet:

Ja → Es erfolgt ein automatischer Wechsel zu den RE Reg. Mahnvorgängen, gefiltert auf die soeben registrierten Mahnungen.

Mahnvorschlag

Nein → Der Benutzer verbleibt auf der Seite RE Mahnvorgänge.

Zusätzlich wurde ein Menüeintrag für Registrierte Mahnvorgänge direkt in der Menüleiste der RE Mahnvorgänge ergänzt, um die Verbindung beider Bereiche zu verdeutlichen und den Wechsel zu erleichtern.

Re. Mahnvorgänge

Archiv kompakt- Fähigkeit Gruppierte Reg. Mahnung mit Zahlschein

Ausgangssituation

Die reg. gruppierte Mahnung mit Zahlschein (Belegnummer R5052486) konnte bislang nicht archiviert werden. Dies führte dazu, dass entsprechende Mahnvorgänge dauerhaft im System verblieben und nicht abgeschlossen werden konnten.

Auswirkung

Die fehlende Archivierungsfunktion führte zu einer eingeschränkten Nachbearbeitung und erschwerte die revisionssichere Ablage abgeschlossener Mahnprozesse.

Anpassung

Reg. gruppierte Mahnungen mit Zahlschein können nun ordnungsgemäß archiviert werden. Die Archivierung erfolgt über die bestehende Archivierungslogik im Mahnwesen.

Mahnung mit Zahlschein

Mahntexte in Druckreports besser darstellen

Ausgangssituation

In der Standardfunktionalität von Microsoft Dynamics 365 Business Central werden Mahntexte zeilenweise mit einer festen Länge von 100 Zeichen gespeichert. Diese Zeilen werden beim Erstellen von Mahnungen in die Beschreibungsfelder der Mahnzeilen mit dem Typ Vortext oder Nachtext übernommen.

Die Druckberichte – sowohl im Standard als auch in RELion – geben diese Texte zeilenweise aus. Die feste Zeilenstruktur führt zu einem unruhigen Schriftbild mit vielen Zeilenumbrüchen und einer suboptimalen Nutzung der Seitenbreite.

Auswirkung

Die Lesbarkeit und optische Qualität der Mahnungen wird durch die starre Zeilenstruktur beeinträchtigt. Der Ausdruck wirkt fragmentiert, insbesondere bei längeren Texten oder Fließtexten.

Anpassung

Einführung des neuen Feldes Zeile anfügen in den Mahntextzeilen. Wird dieses Feld aktiviert, wird die entsprechende Zeile beim Ausdruck mit einem Leerzeichen an die vorherige Zeile angefügt. Dadurch entsteht ein flüssiger, seitenfüllender Textfluss, der das Schriftbild deutlich verbessert.

Zeilen, bei denen das Feld nicht aktiviert ist (z. B. Grußformeln), bleiben eigenständig und werden wie bisher als separate Zeile dargestellt. Die Funktion wurde in folgenden Berichten berücksichtigt:

  • 5052456
  • 5052485
  • 5052486
  • 5052487

Mahnung mit Zahlschein

Zeilenart

Druck

Zusätzliche Hinweise

Damit die Funktion korrekt greift, muss mindestens eine führende Zeile ohne gesetzte Option vorhanden sein. Nur an diese kann angefügt werden. Mehrere aufeinanderfolgende Zeilen können angefügt werden, sofern sie auf eine nicht markierte Zeile folgen. Die Funktion wirkt sich ausschließlich auf die Darstellung im Ausdruck aus – die Speicherung der Texte in der Datenbank bleibt unverändert.

Mietverwaltung

Änderung im Bericht Sollmietennachweis

Ausgangssituation

Der Bericht Sollmietennachweis listet Sollmieten auf Einheitenebene sowie in Summe auf Objektebene. Eine Ausweisung des Werts in Euro pro Quadratmeter (€/m²) war bislang nicht Bestandteil der Einzelzeilen.

Auswirkung

Zur besseren Nachvollziehbarkeit der Mietstruktur wird der Bericht um die Ausgabe des Verteilcodes und des €/m²-Werts in den Einzelzeilen erweitert. Die Objekt-Summenzeilen bleiben unverändert und enthalten keine €/m²-Angaben.

Anpassung

  • In den Einzelzeilen des Berichts wird zusätzlich der Verteilcode sowie der Betrag in €/m² ausgegeben.
  • Die Berechnung des €/m²-Werts erfolgt gemäß der bestehenden internen Logik (Sollmiete geteilt durch Fläche in m²).
  • In den Objekt-Summenzeilen erfolgt keine Ausgabe des €/m²-Werts.
  • Die Bericht-Requestpage wurde um die Auswahl eines Verteilcodes ergänzt.
  • Ist für eine Einheit kein Verteilcode vorhanden oder beträgt der Wert 0,00, so erscheint in den neuen Spalten in der betreffenden Zeile 0,00.

Erweiterung des Berichts Sollmietenveränderung um die Spalte €/m²

Ausgangssituation

Im bestehenden Bericht Sollmietenveränderung werden Mietwerte auf Zeilenebene sowie in Summenzeilen auf Objekt- und Kontenebene ausgegeben. Eine Darstellung des geänderten Wertes pro Quadratmeter (€/m²) war bislang nicht vorgesehen.

Auswirkung Zur besseren Nachvollziehbarkeit der Mietentwicklung wird der Bericht um die Ausgaben der Werte in €/m² erweitert. Diese Erweiterung betrifft ausschließlich die Einzelzeilen. In den Objekt- und Kontensummenzeilen erfolgt keine Darstellung der €/m²-Werte.

Anpassung

  • In der Bericht-Requestpage wurde ein neues Feld zur Auswahl des Verteilcodes ergänzt.
  • Die Berechnung des €/m²-Werts erfolgt nach der üblichen internen Logik (Mietwert geteilt durch Fläche).
  • Die neuen vier Spalten zur €/m²-Ausgabe werden nur befüllt, wenn:
    • ein gültiger Verteilcode vorhanden ist und
    • der Wert des Verteilcodes ungleich 0,00 ist.
  • Ist kein Verteilcode vorhanden oder beträgt dieser 0,00, bleiben die neuen Spalten in der jeweiligen Zeile leer.

Zusätzliche Hinweise

Die Erweiterung dient der verbesserten Transparenz bei der Analyse von Mietveränderungen auf Flächenbasis. Die bestehende Logik zur Summenbildung bleibt unverändert.

Instandhaltung

Erweiterung DataSet der Bericht geb. Verkaufsrechnung und geb. Verkaufsgutschrift um Betragsfelder

Ausgangssituation

Die Berichte Gebuchte Verkaufsrechnung und Gebuchte Verkaufsgutschrift enthielten im Bereich “Sales_Invoice_Header” (geb- VKR) bzw. „Sales_Cr_Memo_Header“ (geb. VKG) keine expliziten Felder zur Darstellung von Netto-, MwSt.- und Gesamtbeträgen.

Auswirkung

Eine direkte Auswertung oder Weiterverarbeitung dieser Beträge im Bericht war nicht möglich. Anwender mussten die Werte manuell berechnen oder aus anderen Quellen beziehen.

Anpassung

Die DataSets der genannten Berichte wurden im Bereich “Sales_Invoice_Header” (geb. VKR) bzw. „Sales_Cr_Memo_Header“ (geb. VKG) um folgende Felder erweitert:

  • Netto Betrag
  • MwSt. Betrag
  • Gesamtbetrag inkl. MwSt.

Dataset Erweiterung Beauftragung um Projektinformationen

Ausgangssituation

Das DataSet des Berichts Beauftragung enthielt bislang keine projektspezifischen Detailfelder.

Auswirkung

Eine differenzierte Auswertung und Darstellung projektbezogener Informationen war nicht möglich.

Anpassung

Das DataSet wurde um folgende Felder ergänzt:

  • Projektnummer
  • Projektbezeichnung
  • Projektbezeichnung 2

Schadensmeldung – Inforegister Sachverhalt als Obsolete markieren

Ausgangssituation

In der Schadensmeldung wird der Sachverhalt bisher im Inforegister Sachverhalt angezeigt.

Auswirkung

Doppelte Darstellung des Sachverhalts im Inforegister und in der Infobox.

Anpassung

Das Inforegister Sachverhalt wird in einer zukünftigen Version von RELion entfernt. Der Sachverhalt wird in der Infobox angezeigt und kann über die Funktion Sachverhalt erfassen gepflegt werden.

Änderung Berichtslayouts - VK-Rechnung an Debitor (ungebucht/gebucht)

Die beiden Berichte Verkaufsrechnung (R5052593) und Gebuchte Verkaufsrechnung (R5052293) wurden korrigiert bzw. erweitert.

Verkaufsrechnung

Ausgangssituation

Das Feld Objectinfo wurde mit einem Komma hinter der Postleitzahl (PLZ) ausgegeben. Das Feld Ihre Referenz war im DataItem „SalesHeader“ nicht enthalten. Die Felder „SalesLineServicePeriodFrom“ („Leistungszeitraum von“) und „SalesLineServicePeriodTo“ („Leistungszeitraum bis“) fehlten im DataItem „RoundLoop“.

Auswirkung

Die Adressdarstellung des Objekts entsprach nicht den formalen Anforderungen. Kundenreferenzen konnten nicht übermittelt werden. Leistungszeiträume waren auf der Verkaufsrechnung nicht ersichtlich.

Anpassung

Der Aufbau des Feldes „Objectinfo“ wurde korrigiert. Das Komma wird nun korrekt vor der PLZ angedruckt. Das DataItem „SalesHeader“ wurde um das Feld „Your_Reference“ („Ihre Referenz“) ergänzt. Das DataItem „RoundLoop“ wurde um die Felder „SalesLineServicePeriodFrom“ („Leistungszeitraum von“) und „SalesLineServicePeriodTo“ („Leistungszeitraum bis“) erweitert.

Gebuchte Verkaufsrechnung

Ausgangssituation

Das Feld „Objectinfo“ wurde im Bericht nicht befüllt.

Auswirkung

Die Objektadresse standen in der gebuchten Verkaufsrechnung nicht zur Verfügung.

Anpassung

Das Feld „Objectinfo“ wird nun korrekt befüllt und im Bericht ausgegeben.

Geplante Instandhaltung

Änderung: Anpassung der Tooltips und Hinweismeldung beim Ausrücken von Projektplanzeilen

Ausgangssituation

Die Tooltips für die Funktionen Einrücken und Ausrücken in der Liste der Projektplanzeilen waren nicht eindeutig formuliert. Zudem erfolgte beim Ausrücken einer Projektplanzeile auf Ebene 1 keine Rückfrage, obwohl die Zeile dadurch auf die oberste Ebene (Ebene 0) verschoben wurde.

Auswirkung

Anwender konnten die Funktionalität der Schaltflächen missverstehen. Das unbeabsichtigte Verschieben von Projektplanzeilen auf die oberste Ebene konnte zu Strukturverlusten im Projektplan führen.

Anpassung

Die Tooltips für die Schaltflächen Einrücken und Ausrücken wurden überarbeitet, um die jeweilige Funktion klarer zu beschreiben. Zusätzlich wurde eine Hinweismeldung implementiert, die erscheint, wenn eine Projektplanzeile auf Ebene 1 ausgerückt werden soll. Die Meldung lautet: Die Projektplanzeile wird auf die oberste Ebene (Level 0) verschoben. Wollen Sie fortfahren?

Die Aktion wird nur bei Bestätigung mit Ja ausgeführt. Bei Auswahl von Nein wird der Vorgang abgebrochen.

Zusätzliche Hinweise

Die Abfrage erscheint ausschließlich bei Projektplanzeilen auf Ebene 1. Für andere Ebenen erfolgt das Ausrücken weiterhin ohne Rückfrage.

Erweiterung um Erstellung und Speicherung des Rechnungsbegleitscheins

Ausgangssituation

Der Rechnungsbegleitschein wurde bislang ausschließlich temporär erzeugt und konnte nur aus dem Kalkulationsschema zur Berechnung der TR/SR heraus gedruckt werden. Eine dauerhafte Speicherung des Begleitscheins war nicht vorgesehen.

Auswirkung

Der Rechnungsbegleitschein wird nun bei entsprechender Einrichtung, automatisch als PDF erzeugt und an den zugehörigen Einkaufsbeleg angehängt. Der Begleitschein ist somit jederzeit nachdruckbar. Die Performance von Kunden, die diese Funktion nicht nutzen, bleibt unbeeinträchtigt.

Anpassung

In der Projektentwicklung Einrichtung wurde ein neues Feld eingeführt:

  • Rechnungsbegleitschein speichern: Ja / Nein

Nur wenn dieses Feld auf Ja gesetzt ist, wird der Rechnungsbegleitschein erzeugt und dem Einkaufsbeleg als PDF-Anhang hinzugefügt.

Der Rechnungsbegleitschein enthält:

  • Alle bisher gebuchten Rechnungen/Gutschriften
  • Die aktuelle Rechnung mit den Daten aus dem Kalkulationsschema

Zusätzliche Hinweise

Der Rechnungsbegleitschein gibt die Rechnungsdaten des aktuellen Beleges wieder, wie sie im Kalkulationsschema hinterlegt sind. Wird der Einkaufsbeleg nachträglich manuell bearbeitet, kann es zu Abweichungen zwischen dem Begleitschein und dem gebuchten Einkaufsbeleg kommen. Die Funktion dient der Prozesssicherheit und Nachvollziehbarkeit, ersetzt jedoch nicht die Prüfung der finalen Belegdaten.

Nicht mehr verwendete Seiten Projektkarte und Projektplanzeilen werden als veraltet markiert

Ausgangssituation

In der Anwendung existieren nicht mehr verwendete RELion-Seiten:

  • Projektkarte
  • Projektplanzeilen

Eine Analyse des Quellcodes ergab, dass diese Seiten nicht aufgerufen oder verwendet werden.

Auswirkung

Die genannten Seiten werden in naher Zukunft nicht mehr zur Verfügung stehen. Es ergeben sich keine funktionalen Einschränkungen, da die Seiten im Quellcode nicht verwendet wurden und in der Standard-Projektkarte und -Projektplanzeilen bereits alle RELion-Funktionen enthalten sind. Die Benutzeroberfläche und bestehende Prozesse im Projektmodul bleiben unverändert.

Anpassung Die Seiten Projektkarte und Projektplanzeilen wurden als veraltet markiert und stehen somit nur noch vorübergehend zur Verfügung.

Zusätzliche Hinweise

Die Entfernung dient der Codebereinigung und der Reduktion redundanter Objekte. Es sind keine weiteren Maßnahmen durch den Endanwender erforderlich.

RELion Dokumente

PDF-Vorschau

Mit der Einführung der neuen Funktion, die ab Version 26 von Microsoft Business Central verfügbar ist, wird die Benutzererfahrung revolutioniert. Diese lang erwartete Funktion ermöglicht es, PDF-Dokumente direkt im PDF-Viewer von Business Central anzuzeigen, ohne dass ein Download erforderlich ist. Dies bringt zahlreiche Vorteile mit sich:

Zeitersparnis

Endlich müssen Benutzer keine PDF-Dateien mehr herunterladen und separat öffnen. Dies beschleunigt den Arbeitsablauf erheblich und spart wertvolle Zeit.

Komfort

Die nahtlose Integration des PDF-Viewers in Business Central sorgt für eine einheitliche und benutzerfreundliche Oberfläche. Alles bleibt an einem Ort, was die Bedienung vereinfacht.

Sicherheit

Durch die Vermeidung von Downloads wird das Risiko von Sicherheitslücken und Malware-Infektionen drastisch reduziert. Ihre Daten bleiben sicher und geschützt.

Effizienz

Die direkte Anzeige von PDF-Dokumenten erleichtert den sofortigen Zugriff auf wichtige Informationen und steigert die Produktivität. Keine Unterbrechungen mehr – alles ist sofort verfügbar.

Für andere Dateitypen bleibt das Herunterladen jedoch weiterhin erforderlich. Dennoch ist diese neue Funktion ein großer Schritt nach vorne und wird von vielen Kunden sehnlichst erwartet. Sie trägt maßgeblich dazu bei, die Benutzerzufriedenheit zu steigern und die Effizienz der Arbeitsprozesse zu optimieren.

RELion Dokumente Blob-Felder bereinigen

Ausgangssituation

Für eine erfolgreiche Migration nach Business Central Online dürfen Blob-Felder in bestimmten Tabellen nicht befüllt sein. Das Feld Statusprotokoll (auch bekannt als StateDocNoProtcollStack) ist ein solches Blob-Feld. Dieses Feld wird automatisch befüllt, wenn Index-Erweiterungen zu einem Eintrag vorhanden sind.

Auswirkung

Befüllte Blob-Felder verhindern die Migration nach BC Online. Eine manuelle Bereinigung ist erforderlich, um die Kompatibilität sicherzustellen.

Anpassung

Zur gezielten Bereinigung wurde folgender Prozess definiert:

  • Die Felder Statusprotokoll und Status Belegnr. Index Erweiterung über Personalisieren in der entsprechenden Liste einblenden.
  • Einen Filter auf das Feld Status Belegnr. Index Erweiterung setzen: <> leer.
  • Alle gefilterten Zeilen markieren.
  • Über das Menü AktionenStatus ändernStatusprotokoll leeren ausführen.

Zur Kontrolle: Die Felder Statusprotokoll und Status Belegnr. Index Erweiterung sind anschließend leer.

Umsatzmiete

Dataset Erweiterung Umsatzmietabrechnung

Ausgangssituation

Das DataSet des Berichts Umsatzmietabrechnung enthielt bislang keine detaillierten Informationen zu Zuständigkeitseinheiten und Objekten.

Auswirkung

Für die individuelle Gestaltung von Berichtslayouts standen relevante Daten zu ZE und Objekt nicht zur Verfügung.

Anpassung

Das DataSet wurde um folgende Datenbereiche erweitert:

Zuständigkeitseinheit (ZE):

  • RC – Stammdaten der zuständigen ZE (Verwalter bzw. Eigentümer je nach Objektzuordnung)
  • RCO – Stammdaten ZE Eigentümer
  • RCM – Stammdaten ZE Verwalter
  • RC_Footer01 bis RC_Footer21 – ZE-Fußzeilen

Objekt: Stammdaten, insb. Adresse

Zusätzliche Hinweise

Das DataItem “Object” (OB_) befindet sich unterhalb des DataItems “Unit-Contract” (Einheitenvertrag).

Dataset Erweiterung Mahnung Umsatzmeldung

Ausgangssituation

Das DataSet des Berichts Mahnung Umsatzmeldung enthielt bislang keine detaillierten Informationen zu Zuständigkeitseinheiten und Objekten.

Auswirkung

Für die individuelle Gestaltung von Berichtslayouts standen relevante Daten zu ZE und Objekt nicht zur Verfügung.

Anpassung

Das DataSet wurde um folgende Datenbereiche erweitert:

Zuständigkeitseinheit (ZE):

  • RC – Stammdaten der zuständigen ZE (Verwalter bzw. Eigentümer je nach Objektzuordnung)
  • RCO – Stammdaten ZE Eigentümer
  • RCM – Stammdaten ZE Verwalter
  • RC_Footer01 bis RC_Footer21 – ZE-Fußzeilen

Objekt: Stammdaten, insb. Adresse

Zusätzliche Hinweise

Das DataItem “Object” (OB_) befindet sich unterhalb des DataItems “UnitContract” (Einheitenvertrag) .

Verwalterhonorar

Speicherung der Eingabewerte in der Stapelverarbeitung zur Verwalterhonorarberechnung

Ausgangssituation

In der bisherigen Version wurden die Eingabewerte bei der Durchführung der Stapelverarbeitung zur Verwalterhonorarberechnung nach Abschluss des Vorgangs nicht gespeichert.

Auswirkung

Anwender mussten bei jeder erneuten Ausführung der Stapelverarbeitung alle Eingabewerte manuell neu eingeben. Dies führte zu einem erhöhten Zeitaufwand und potenziellen Eingabefehlern.

Anpassung

Die Stapelverarbeitung wurde dahingehend erweitert, dass die zuletzt verwendeten Eingabewerte automatisch gespeichert werden. Die Speicherung erfolgt durch Setzen der internen Option SaveValues = TRUE.

Zusätzliche Hinweise

Die gespeicherten Eingabewerte werden beim nächsten Aufruf der Funktion automatisch vorausgefüllt. Eine manuelle Anpassung ist weiterhin möglich.

Ergänzung von Dimensionen für Aufwand und Erlöse

Ausgangssituation

Bisher war die Filterung über Dimensionen hinsichtlich Aufwänden und Erträgen im Verwaltungsvertrag nicht ausreichend vorhanden. Eine direkte Filterung von Kosten zu spezifischen Erträgen war nur eingeschränkt möglich.

Auswirkung

Durch diese Ergänzung ist eine detailliertere Filterung in diesem Bereich gegeben

Anpassung

Es wurde die Möglichkeit geschaffen, zwei separate Dimensionstypen – für Aufwand und Ertrag – im Verwaltungsvertrag zu erfassen. Diese werden von der Verkaufsrechnung bis hin zur gebuchten Einkaufsrechnung übernommen.

Dafür wurde in der Finanzbuchhaltung Einrichtung ein neues Inforegister RELion Dimensionen erstellt, in der die entsprechenden Dimensionen hinterlegt werden. Im Verwaltungsvertrag können zwei neue Felder Erlös Dimension und Aufwand Dimension in die Vertragszeilen eingeblendet werden und so die hinterlegten Werte ausgewählt werden. Dies ermöglicht eine differenzierte und detaillierte Analyse. Die Werte werden bis hin zur gebuchten Einkaufsrechnung übergeben.

Mietrechnung

E-Beleg-fähig

Ausgangssituation

Die Verarbeitung von Mietrechnungen erfolgte bisher ausschließlich auf Vorgangsebene. Die Seite Registrierte Mietrechnungsvorgänge diente zur Übersicht registrierter Vorgänge. Eine teilweise Registrierung einzelner Mietrechnungen innerhalb eines Vorgangs war nicht vorgesehen. E-Belege wurden nicht erzeugt.

Auswirkung

Die bisherige Struktur ließ keine differenzierte Bearbeitung einzelner Mietrechnungen innerhalb eines Vorgangs zu. Zudem fehlte eine integrierte E-Beleg-Erstellung und -Verwaltung.

Anpassung

Die Seite Registrierte Mietrechnungsvorgänge entfällt. Mietrechnungsvorgänge können nun teilweise registriert sein. Der Erstellungsprozess bleibt grundsätzlich unverändert. Neu ist die Spalte Anzahl E-Beleg-Fehler in der Mietrechnungsliste. Mietrechnungen mit Fehlern können nicht registriert werden.

Die Registrierung erfolgt weiterhin über die Funktion Registrieren. Es ist nun möglich, dass nur ein Teil der Mietrechnungen registriert wird. Eine Hinweismeldung informiert über nicht registrierbare Rechnungen.

Eine neue Spalte zeigt an, ob der gesamte Vorgang als registriert gilt. Die registrierten Mietrechnungen sind über die Spalte Anzahl registrierte Rechnungen bzw. über das Menü einsehbar.

Für das Drucken von Mietrechnungen bzw. Registrierten Mietrechnungen stehen (wie bisher) die entsprechenden Aufrufe in den Mietrechnungsseiten (Liste/Karte) zur Verfügung. Außerdem steht im Mietrechnungsvorgang ein neues Menü Berichte mit den Optionen Mietrechnungen drucken und Registrierte Mietrechnungen drucken zur Verfügung. Das Stornieren erfolgt weiterhin über die jeweilige registrierte Mietrechnung. Eine neue Spalte zeigt die Anzahl stornierte Rechnungen pro Vorgang.

Die E-Beleg-Erstellung (PEPPOL/XML) wurde integriert. Voraussetzung ist die entsprechende Einrichtung (E-Belegdienste, Belegsendeprofile etc.).

Bei der Erstellung der Mietrechnungen erfolgen automatische Prüfungen auf E-Beleg-relevante Daten (z. B. Ländercodes, USt.-IDs). Fehler werden ausgewiesen.

Über die Funktion Stammdaten prüfen in der Mietrechnungsliste kann die Prüfung nach Korrektur wiederholt werden, ohne die Rechnung neu zu erzeugen.

Mit der Registrierung werden – bei entsprechender Einrichtung – E-Belege erzeugt. In der Seite Registrierte Mietrechnungen stehen die Funktionen E-Beleg herunterladen und E-Beleg per Mail verschicken zur Verfügung, sofern ein E-Beleg erzeugt wurde. Eine Spalte E-Beleg zeigt den Status (Ja/Nein).

Mietanpassung

Bericht Erstelle Plansollstellungen einbinden

Ausgangssituation

Die Erstellung von Plansollstellungen auf Basis von Mietanpassungen war bislang nicht direkt aus den Mietanpassungsseiten heraus möglich. Eine manuelle Übertragung der Daten war erforderlich.

Auswirkung

Der bisherige Prozess war fehleranfällig und zeitaufwendig, da relevante Informationen aus Mietanpassungszeilen manuell in Plansollstellungen überführt werden mussten.

Anpassung

Eine neue Funktion Plansollstellungen erstellen wurde implementiert. Sie steht an folgenden Stellen zur Verfügung:

  • Auf der Seite Mietanpassungsvorschläge im Menü Aktionen. Es werden alle Mietanpassungszeilen des Vorschlags verarbeitet.
  • Auf der Seite Mietanpassungszeilen: Es wird die jeweils ausgewählte Mietanpassungszeile verarbeitet.
  • Auf der Seite Mietanpassung Karte: Auch hier wird die aktuell ausgewählte Mietanpassungszeile verarbeitet.

Zusätzliche Hinweise

Die Funktion erstellt auf Basis der Mietanpassungszeile eine Plansollstellung für die betreffende Einheit. Es öffnet sich ein Dialog zur Auswahl der Plansollstellungsart. Sofern für den gewählten Stichtag, die ausgewählte Plansollstellungsart und die Einheit noch keine Plansollstellung existiert, wird diese erzeugt.

In diesem Fall wird die zugrunde liegende Mietanpassungszeile automatisch gelöscht. Ist eine Anlage nicht möglich (z. B. aufgrund eines ungültigen Stichtags), bleibt die Mietanpassungszeile bestehen.

WEG-Verwaltung

Regel-USt vom WEG-Rücklagenaufwand als Vorsteuer in Mietobjekt

Ausgangssituation

Die Umsatzsteuer (USt) vom WEG-Rücklagenaufwand konnte in RELion bisher nicht automatisch als Vorsteuer geltend gemacht werden. Es bestand keine Automatik in RELion zur Verarbeitung dieser Steuer.

Auswirkung

Die USt vom WEG-Rücklagenaufwand kann nun automatisiert als Vorsteuer geltend gemacht werden. Dies führt zu einer verbesserten und effizienteren Steuerverarbeitung innerhalb der Software.

Anpassung

Implementierung einer neuen Funktion zur automatisierten Geltendmachung der WEG-Rücklagenaufwand als Vorsteuer. Erweiterung der bestehenden WEG-Entgeltüberleitung um Sollstellungszeilen, die die USt-relevanten Korrekturbuchungen enthalten. Einführung neuer Tabellen und Felder zur Verwaltung der USt-Kategorien und Buchungen:

Tabelle Neues Feld
WEG-Entgeltüberleitungskopf Soll-Ust BuchBlatt-Vorlage
Soll-Ust BuchBlatt-Name
WEG Entgelt Überleitung Soll-USt Zeile Code
WEG Abrechnungsart
Mietobjekt Vorsteuer Konto Nr.
Mietobjekt Vorsteuer Konto Beschreibung
Mietobjekt WEG-Entgelt Konto Nr.
Mietobjekt WEG-Entgelt Konto Beschreibung
MwSt.-Geschäftsbuchungsgruppe Kategorie für Rücklagenentnahme (A)
Abrechnung Summenposten Soll-Ust% Instandhaltung Allgemein
Soll-Ust% Instandhaltung Einrichtung
Nettobetrag Instandhaltung Allgemein
Nettobetrag Instandhaltung Einrichtung
Anteilige Soll-USt Instandhaltung Allgemein
Anteilige Soll-USt Instandhaltung Einrichtung
  • Anpassung in Abrechnung berechnen zur Ermittlung der Soll-USt gruppiert nach Instandhaltung Einrichtung und Instandhaltung Allgemein und Speicherung der Werte in den Abrechnung Summenposten.
  • Anpassung der WEG-Entgeltüberleitung zur Befüllung von Buch-Blattzeilen, für die Soll-USt aus Instandhaltungsentnahmen.

Zusätzliche Hinweise

Diese Ergänzungen sind nur für den österreichischen Markt bestimmt.

Mitgliederwesen

Menü Aktion auf Mitgliedskarte optimieren

Ausgangssituation

Die Menüs Aktionen und Zugehörig auf der Mitgliedskarte enthielten jeweils ein zusätzliches Untermenü (Funktionen bzw. Mitglied), in dem relevante Einträge verschachtelt waren. Aufrufe für Word-Vorlagen wurden direkt im Hauptmenü aufgelistet.

Auswirkung

Die verschachtelte Menüstruktur führte zu unnötigen Klickwegen und erschwerte die schnelle Auffindbarkeit häufig genutzter Funktionen.

Anpassung

Die Einträge aus den Untermenüs Funktionen und Mitglied wurden in die jeweiligen Hauptmenüs überführt. Die entsprechenden Untermenüs wurden entfernt. Zusätzlich wurden alle Aufrufe von Word-Vorlagen in ein neues Untermenü Word ausgelagert, um die Übersichtlichkeit zu erhöhen.

Fehlerbehebung

Stammdaten

Fehler beim Anlegen eines Kreditors in der Kontaktkarte

Ausgangssituation

In Mandanten mit aktivierter Adresssynchronisation, aber nicht aktivierten einheitlichen Kreditorennummern, konnte es beim Anlegen eines Kreditors aus einem Kontakt heraus zu einem Fehler kommen. Der Fehler trat auf, wenn die Nummernserie in der gewählten Kreditorenvorlage bereits belegt war.

Auswirkung

Die Anlage eines Kreditors aus dem Kontakt heraus schlug fehl. Dies führte zu Unterbrechungen im Arbeitsprozess und erforderte manuelle Nacharbeiten.

Anpassung

Der Fehler wurde behoben. Die Anlage eines Kreditors aus einem Kontakt funktioniert nun auch bei belegter Nummernserie in der Vorlage, sofern die Adresssynchronisation aktiv ist und keine einheitlichen Kreditorennummern verwendet werden.

Buchhaltung

RE Inventarblatt rechnet falsch

Ausgangssituation

Im Bericht RE Inventarblatt kam es zu fehlerhaften Berechnungen der kumulierten Werte Abschreibung.

Auswirkung

Die angezeigten Gesamtwerte im Inventarblatt entsprachen nicht den tatsächlichen Summen der Einzelpositionen. Dies konnte zu Missverständnissen bei der Inventurprüfung und zu fehlerhaften Auswertungen führen.

Anpassung

Die Berechnungslogik im Bericht wurde überarbeitet. Es erfolgt nun eine korrekte Aggregation der Einzelwerte unter Berücksichtigung aller relevanten Bewertungsparameter.

Zusätzliche Hinweise

Anwender werden gebeten, bei der nächsten Nutzung des Berichts auf die korrekte Darstellung der Summenwerte zu achten. Frühere Auswertungen sollten bei Bedarf erneut erstellt werden, um konsistente Ergebnisse sicherzustellen.

Betriebskostenabrechnung

Darstellungsfehler in Abrechnung falls neue VZ falls Sollstellung noch nicht erstellt

Ausgangssituation

Im Wirtschaftsplan wurden die neuen Sollstellungen noch nicht erstellt. Dies führte zu Darstellungsfehlern in der Abrechnung bei der Darstellung der neuen Vorauszahlungen (VZ) wenn Ausschlussgründe gesetzt sind.

Auswirkung

Die neuen Vorauszahlungen wurden in der Abrechnung falsch dargestellt, wenn die Sollstellungen noch nicht erstellt waren.

Anpassung

Fehlerbehebung in der Funktion Belege erzeugen zur BK-Abrechnung. um die neuen VZ korrekt darzustellen.

Zusätzliche Hinweise

Darüber hinaus gab es eine Korrektur der Aktionsprotokollzeile die erstellt wird, wenn Neue Vorauszahlungen erstellen ohne Speichern gestartet wurde (Vorschau).

Darlehensverwaltung

Darlehensübersicht Restbetrag

Ausgangssituation

Beim Buchen der Darlehen Planposten über den Bericht Buchen Darlehen / Kautionskonto Stapel wurden die Restbeträge in der Darlehen Übersicht nicht automatisch aktualisiert.

Auswirkung

Die Restbeträge in der Darlehen Übersicht blieben unverändert, was zu Verwirrung und potenziellen Fehlern bei der Verwaltung der Darlehen führte.

Anpassung

RELion wurde so angepasst, dass die Restbeträge in der Darlehen Übersicht nun automatisch aktualisiert werden, sobald die Darlehen Planposten über den Bericht Buchen Darlehen / Kautionskonto Stapel gebucht werden.

Umsatzmiete

Umsatzmeldungszeile (Statistik) kann nicht erstellt werden

Ausgangssituation

Bei der Erstellung statistischer Umsätze kam es zu Unregelmäßigkeiten. Bei Verwendung einer Melderegel z. B. mit dem Intervall 3M und dem Zeitraum 01.01.2025 bis 31.12.2025 wurden lediglich für das 1. und 3. Quartal Meldungen erzeugt. Das 2. und 4. Quartal wurden nicht berücksichtigt.

Auswirkung

Die statistischen Umsatzmeldungen wurden unvollständig gebildet, was zu fehlerhaften Erfassungen führen kann. Die Abrechnungsumsätze waren davon nicht betroffen und wurden korrekt gebildet.

Anpassung

Der Fehler in der Logik zur Erzeugung statistischer Umsätze wurde behoben.

Zusätzliche Hinweise

Bereits erzeugte unvollständige Meldungen müssen manuell überprüft und ggf. neu erzeugt werden. Eine automatische Nachberechnung erfolgt nicht rückwirkend.

Instandhaltung

Wartungsvertrag holen ersetzt Belegdatum im EK-Beleg

Ausgangssituation

Beim Aufruf der Funktion Wartungsvertrag holen auf der Seite Einkaufsrechnung wurden die Felder Belegdatum, Fälligkeitsdatum und Buchungsdatum automatisch neu mit dem Arbeitsdatum initialisiert. Dies geschah auch dann, wenn die genannten Felder zuvor manuell durch den Anwender angepasst worden waren.

Auswirkung

Manuell gesetzte Datumswerte gingen beim Ausführen der Funktion verloren. Dies führte zu zusätzlichem Korrekturaufwand.

Anpassung

Die automatische Initialisierung der Datumsfelder mit dem Arbeitsdatum beim Aufruf der Funktion Wartungsvertrag holen wurde entfernt. Die zuvor gesetzten Werte in den Feldern Belegdatum, Fälligkeitsdatum und Buchungsdatum bleiben nun erhalten.

Das Verhalten entspricht nun dem der Funktion Beauftragung holen, bei der die bestehenden Werte ebenfalls nicht überschrieben werden.

Fehler beim Erstellen paralleler Angebotsanfragen aus Schadensmeldungszeile

Ausgangssituation

Beim Estellen von Parallelen Angebotsanfragen aus einer Schadensmeldungszeile wurde am Ende des Prozesses (nach Auswahl der Kreditoren) eine Fehlermeldung angezeigt, sofern die DEFAULT-Belegung von Problem- und Lösungscodes verwendet wurde und die betreffende Zeile vor dem Aufruf der Funktion nicht manuell verändert wurde.

Auswirkung

Die Fehlermeldung war irreführend, da sie auf eine fehlende Kreditorenangabe in der Schadensmeldungszeile hinwies. Diese Angabe ist bei parallelen Angebotsanfragen jedoch nicht erforderlich.

Anpassung

Die Logik zur Validierung der Eingaben wurde überarbeitet. Die Fehlermeldung wird nun nur noch angezeigt, wenn tatsächlich eine Pflichtangabe fehlt. Die Nutzung von DEFAULT-Werten ohne manuelle Bearbeitung führt nicht mehr zu einer fälschlichen Fehlermeldung.

Zusätzliche Hinweise

Die Eingabe eines Kreditors in der Schadensmeldungszeile bleibt bei parallelen Angebotsanfragen weiterhin optional.

RE Berichtstexte einer Verkaufsgutschrift werden nicht angezeigt

Ausgangssituation

Beim Erstellen von Korrekturgutschriften wurden unter bestimmten Umständen keine Berichtstextzeilen generiert. Der relevante Berichtstext war korrekt definiert und auf ein bestimmtes Objekt eingegrenzt. Das Objekt in der Verkaufsgutschrift entsprach dem im Berichtstext hinterlegten Objekt. Die Validierung der Objektnummer beim Anlegen der Verkaufsgutschrift wurde jedoch nicht korrekt ausgeführt.

Auswirkung

Berichtstextzeilen wurden nicht in der Korrekturgutschrift angezeigt bzw. der korrekte Berichtstext wurde nicht ermittelt. Eine manuelle Korrektur durch Entfernen und erneutes Einfügen des Objekts war erforderlich, um die Berichtstexte korrekt zu generieren.

Anpassung

Die Validierungslogik beim Anlegen von Verkaufsgutschriften wurde überarbeitet.

Zusätzliche Hinweise

Bereits bestehende Gutschriften, bei denen das Problem aufgetreten ist, müssen manuell überprüft und ggf. angepasst werden.

Mahnwesen

Mahnakte Berechtigungssätze greifen nicht korrekt

Ausgangssituation

In den registrierten Mahnungen stand die Funktion Zeilen freigeben für Mahnakte zur Verfügung. Bei der Ausführung kam es jedoch zu einer Fehlermeldung, wenn dem Benutzer indirekte Berechtigungen fehlten.

Auswirkung

Die Verarbeitung konnte beim Kunden nicht erfolgreich durchgeführt werden. Die Funktion war dadurch nicht nutzbar, obwohl sie im System sichtbar war.

Anpassung

Die fehlenden indirekten Berechtigungen wurden ergänzt. Die Aktion Zeilen freigeben für Mahnakte kann nun ordnungsgemäß ausgeführt werden.

Vertragsverwaltung

Sollstellung von Leerstandsverträgen bei aktiver Vertragsgenehmigung möglich

Ausgangssituation

Bei aktivierter Vertragsgenehmigung und gleichzeitig aktiviertem Schieberegler Leerstandseinheiten sollstellen kam es zu einem Fehler bei der Sollstellung von Leerstandseinheitenverträgen.

Auswirkung

Leerstandseinheitenverträge konnten nicht sollgestellt werden, obwohl diese nicht der Vertragsgenehmigung unterliegen.

Anpassung

Die Fehlerursache wurde identifiziert und behoben. Die Sollstellung von Leerstandseinheitenverträgen ist nun auch bei aktiver Vertragsgenehmigung möglich.

Vertragsausnahme - Kontenfilter auf Sollstellungskonten bei der erweiterten Ausnahme

Ausgangssituation

Der Filter zu den Sollstellungskonten ist fehlerhaft und filtert auf die Verwendung Abrechnung, Wirtsch.Plan sowie Alles. Richtig wären die Sollstellungsarten sowie die RE Kontogruppe Forderungen/Erlöse.

Auswirkung

Die Kontenauswahl wird fälschlicherweise auf Kostenkonten gefiltert.

Anpassung

Wenn Sollstellungen unter dem Vertrag vorhanden sind:

  • Der Filter filtert auf die Sollstellungskonten unter dem Vertrag :
    • Ohne Einheitenfilter (Vertragsbezogene Ausnahme): Alle Sollstellungszeilen unter dem Vertrag erscheinen.
    • Mit Einheitenfilter (Einheitenbezogene Ausnahme): Alle Sollstellungszeilen zur Einheit erscheinen.
    • Mit Filter Sollstellungsart (z. B. Miete): wird auch auf die Sollstellungsart gefiltert.

Wenn keine Sollstellungen unter dem Vertrag vorhanden sind:

  • Lookup auf Objektkonten :
    • Filter auf Eigentümer / Mieter + Objektnr.
    • RE Kontogruppe Forderungen/Erlöse.

Geplante Instandhaltung

Ergänzung im Bericht „Rechn.Verk->Eink“

Ausgangssituation

Im bisherigen Systemverhalten wurde aus einer gebuchten Verkaufsrechnung mit Vertragszeilen, die sich auf verschiedene Objekte desselben Eigentümers (ZE) beziehen, für jedes Objekt eine eigene Einkaufsrechnung über den Bericht Rechn.Verk->Eink generiert.

Auswirkung

Dies führte zu einer teilweise sehr hohen Anzahl von Belegen, obwohl alle Vertragszeilen zur gleichen Verkaufsrechnung und zum selben Eigentümer gehörten.

Anpassung

Der Bericht Rechn.Verk->Eink wurde dahingehend angepasst, dass der Anwender nun per Option wählen kann, ob aus einer gebuchten Verkaufsrechnung mit Vertragszeilen zu verschiedenen Objekten desselben Eigentümers nur eine Einkaufsrechnung erzeugt wird oder ob für jedes Objekt eine separate Einkaufsrechnung generiert wird.

RE Berichtstexte einer Verkaufsgutschrift werden nicht angezeigt

Ausgangssituation

Beim Erstellen von Korrekturgutschriften wurden unter bestimmten Umständen keine Berichtstextzeilen generiert. Der relevante Berichtstext war korrekt definiert und auf ein bestimmtes Objekt eingegrenzt. Das Objekt in der Verkaufsgutschrift entsprach dem im Berichtstext hinterlegten Objekt. Die Validierung der Objektnummer beim Anlegen der Verkaufsgutschrift wurde jedoch nicht korrekt ausgeführt.

Auswirkung

Berichtstextzeilen wurden nicht in der Korrekturgutschrift angezeigt bzw. der korrekte Berichtstext wurde nicht ermittelt. Eine manuelle Korrektur durch Entfernen und erneutes Einfügen des Objekts war erforderlich, um die Berichtstexte korrekt zu generieren. Dies führte zu erhöhtem Bearbeitungsaufwand und potenziellen Fehlerquellen im Prozess.

Anpassung

Die Validierungslogik beim Anlegen von Verkaufsgutschriften wurde überarbeitet.

Zusätzliche Hinweise

Bereits bestehende Gutschriften, bei denen das Problem aufgetreten ist, müssen manuell überprüft und ggf. angepasst werden.

Fehler Funktion Negative Teilrechnung erstellen aus Einkaufsgutschrift

Ausgangssituation

Bei der automatisierten Erstellung und Füllung des Kalkulationsschemas im Rahmen der Funktion Negative Teilrechnung erstellen kam es zu einem Fehler in der Wertelogik. Insbesondere wurde ein positiver Wert in das Kalkulationsschema übernommen, obwohl es sich um eine Gutschrift handelte.

Auswirkung

Die fehlerhafte Übernahme führte dazu, dass Gutschriften in bestimmten Konstellationen zu einer Erhöhung der Gesamtwerte im Kalkulationsschema führten. Dies widerspricht der fachlichen Logik, da Gutschriften grundsätzlich eine Reduktion der Gesamtwerte bewirken müssen.

Anpassung

Die Logik zur automatischen Füllung des Kalkulationsschemas wurde überarbeitet. Bei der Erstellung einer negativen Teilrechnung aus einer automatisch generierten Gutschrift wird nun sichergestellt, dass die übernommenen Werte korrekt als negative Beträge interpretiert und eingetragen werden.

Zusätzliche Hinweise

Die Erstellung einer Gutschrift aus einer Projektplanzeile mit zuvor manuell erfassten negativen Werten im Kalkulationsschema war bereits korrekt und bleibt unverändert. Die Änderung betrifft ausschließlich den automatisierten Ablauf bei der Funktion Negative Teilrechnung erstellen aus einer bestehenden Gutschrift heraus.

Sondereigentumsverwaltung

SEV Objekt - Einheitenvertrag stornieren möglich trotz offener Posten

Ausgangssituation

In einem SEV Objekt wurde bisher beim Öffnen des Assistenten Einheitenvertrag stornieren eine Prüfung auf vorhandene Sollstellungen, offene Debitorenposten und eine vorhandene SEV Vertragszeile durchgeführt. Die Prüfung, ob es sich um ein SEV Objekt handelt, war nicht vorhanden.

Auswirkung

Die bisherige Prüfung konnte dazu führen, dass Einheitenverträge, die zu einem SEV Objekt gehörten storniert werden konnten, obwohl offene Posten vorhanden waren. Da bei diesem Vorgang Einheiten Nr. und Historie aus den betroffenen Posten entfernt werden, war eine Nachbearbeitung nur mit erhöhtem Aufwand möglich.

Anpassung

Die Prüfung im Assistent Einheitenvertrag stornieren wurde überarbeitet. Künftig erfolgt die Prüfung nicht über die SEV-Vertragszeile sondern über das Objekt. Sobald beim Objekt in der Verwendung SEV-Objekt hinterlegt ist, wird die Einheit nicht storniert bevor die offenen Posten bereinigt sind.

Zusätzliche Hinweise

Die Änderung betrifft ausschließlich die Prüfung beim Öffnen des Assistenten. Der eigentliche Stornierungsprozess bleibt unverändert. Anwender benötigen keine zusätzlichen Berechtigungen oder Schulungen zur Nutzung der neuen Prüfung.

UVA

UVA Abrechnen und Buchen öffnet falsches Buch.-Blatt

Ausgangssituation

Der Bericht MwSt. buchen UVA Vorgang bietet die Möglichkeit, Buchungszeilen in ein ausgewähltes Buch.-Blatt zu übertragen. Nach Abschluss der Verarbeitung wurde der Benutzer gefragt, ob das Buch.-Blatt geöffnet werden soll. Unabhängig von der Auswahl in der Anforderungsseite wurde jedoch immer das zuletzt vom Benutzer geöffnete Buch.-Blatt angezeigt.

UVA Vorgang

Auswirkung

Die Benutzerführung war inkonsistent und verwirrend, da nicht das erwartete Buch.-Blatt geöffnet wurde. Dies führte zu unnötigen Navigationsschritten und potenziellen Fehlinterpretationen.

Anpassung

Die Logik wurde angepasst: Nach Abschluss der Verarbeitung wird nun das Buch.-Blatt geöffnet, das in der Anforderungsseite des Reports ausgewählt wurde. Die Benutzerführung ist damit konsistent und nachvollziehbar.

Verwalterhonorar

Berechnungszeilen werden nicht aus dem Vertrag übernommen

Ausgangssituation

In der bisherigen Version wurde der Berechnungstext für das Verwalterhonorar nicht korrekt aus den vorgesehenen Vertragsfeldern übernommen. Um die gewünschte Darstellung auf dem Rechnungsausdruck zu erreichen, musste der Berechnungstext manuell in das Feld Beschreibung eingetragen werden.

Auswirkung

Die manuelle Eingabe in das Feld Beschreibung war gerade für bestehende Verträge ein hoher Zeitverlust und die Gefahr einer fehlerhaften Eingabe ist immer vorhanden.

Anpassung

Die Berechnungszeile für das Verwalterhonorar wird nun korrekt aus den Feldern Berechnung und Betrag % Variabel des Vertrags übernommen. Der Rechnungsausdruck zeigt nun automatisch den korrekten Berechnungstext gemäß den hinterlegten Vertragsdaten an. Eine manuelle Ergänzung im Feld Beschreibung ist nicht mehr erforderlich.

Zusätzliche Hinweise

Bestehende Verträge sollten überprüft und ggf. angepasst werden, falls dort manuelle Einträge im Feld Beschreibung vorgenommen wurden.

Wirtschaftsplan

Eingabe Nettobetrag zieht UST bei steuerfreien WEG.

Ausgangssituation

In früheren RELion-Versionen wurde eine Korrektur vorgenommen, um bei steuerfreien WEGs bei manueller Eingabe im Feld Betrag Netto keinen Steuerbetrag zu berechnen. Diese Korrektur war in den neuen Abrechnungszeilen und Wirtschaftsplanzeilen zunächst nicht übernommen worden.

Auswirkung

Auch bei steuerfreien Objekten wurde bei manueller Eingabe von Kosten im Feld Betrag Netto ein Steuerbetrag ermittelt. Dies führte zu fehlerhaften Bruttobeträgen und erforderte manuelle Korrekturen.

Anpassung

Die bestehende Korrektur wurde nun auch auf die neuen Abrechnungs- und Wirtschaftsplanzeilen übertragen. Die Steuerberechnung erfolgt nun abhängig von den Objektsteuerdaten. Bei steuerfreien WEGs wird kein Steuerbetrag mehr vorbelegt.

Netto

Wirtschaftsplan Fehler bei Übernahme von Werten aus Abrechnung

Ausgangssituation

Beim Erstellen des Wirtschaftsplans insbesondere beim Wirtschaftsplan Zeilen holen trat eine Fehlermeldung auf: Der Datensatz existiert bereits in der Tabelle Wirtschaftsplan Zeile.

Auswirkung

Der Wirtschaftsplan wurde zwar angelegt, jedoch waren alle Wirtschaftplanzeilen mit 0,00 EUR befüllt.

Anpassung

  • Die Fehlermeldungen werden nun als Aktionsprotokollzeilen ausgegeben.
  • Es werden nur noch Abrechnungszeilen mit Beträgen ungleich 0 in den Wirtschaftsplan übernommen.
  • Festwertzeilen von Einheiten, die in der Abrechnung vorkommen, im Wirtschaftsplan jedoch nicht, werden übergangen und als Hinweis im Aktionsprotokoll dokumentiert.
  • Abrechnungszeilen mit Abrechnungskreisen, die nicht im Wirtschaftsplan vorkommen, sowie Zeilen aus der Aufteilung von Aufteilungsregeln werden nicht übernommen, sondern ebenfalls als Hinweis im Aktionsprotokoll festgehalten.

Aktionsprotokollzeilen

Wirtschaftsplan Sollstellungszeilen erstellen Performance

Ausgangssituation

Beim Erstellen der Sollstellungszeilen wurde bisher automatisch eine Prüfung auf Sollstellungsdifferenzen ausgeführt.

Auswirkung

Dadurch entstanden bei manchen Objekten unnötig lange Laufzeiten.

Anpassung

Während der Erstellung der Sollstellungszeilen wird keine Prüfung auf Sollstellungsdifferenzen mehr durchgeführt, ein Erstellen von Zeilen in bereits gebuchte Zeiträume wird im Wirtschaftsplan verhindert.

Konten ohne Anteil drucken und Einheit nicht am Abrechnungskreis beteiligt

Ausgangssituation

Beim Erzeugen von Belegen im Wirtschaftsplan trat eine Fehlermeldung auf, wenn Konten ohne Anteil berücksichtigt werden sollten. Die Fehlermeldung bezog sich auf Einheiten, die nicht am Abrechnungskreis beteiligt sind. Um die Belegerstellung zu ermöglichen, musste die Option Konten ohne Anteil deaktiviert werden.

In Wohnungseigentümergemeinschaften (WEG) ist jedoch eine vollständige Darstellung aller Konten – auch ohne Kostenbeteiligung – erforderlich, da der Gesamtwirtschaftsplan beschlossen wird.

Auswirkung

Die Belegerstellung war unvollständig, wenn Konten ohne Anteil berücksichtigt werden sollten. Dies führte zu Einschränkungen bei der Erstellung und der Darstellung der Einzelaufstellungen zum Wirtschaftsplan.

Anpassung

  • Es werden nun Summenposten für alle Einheiten und Abrechnungsarten erzeugt, auch wenn die Einheit nicht am Abrechnungskreis beteiligt ist.
  • Die vollständigen Summenposten ermöglichen eine fehlerfreie Erstellung der Einzelaufstellung zum Wirtschaftsplan.
  • Die Druckoption Konten ohne Anteil kann aktiviert bleiben, ohne dass es zu Fehlern kommt.

Zahlungsverkehr

Ergänzung im Bericht Rechn.Verk ->Eink

Ausgangssituation

Im bisherigen Systemverhalten wurde aus einer gebuchten Verkaufsrechnung mit Vertragszeilen, die sich auf verschiedene Objekte desselben Eigentümers (ZE) beziehen, für jedes Objekt eine eigene Einkaufsrechnung über den Bericht Rechn.Verk->Eink generiert.

Auswirkung

Dies führte zu einer teilweise sehr hohen Anzahl von Belegen, obwohl alle Vertragszeilen zur gleichen Verkaufsrechnung und zum selben Eigentümer gehörten.

Anpassung

Der Bericht Rechn.Verk->Eink wurde dahingehend angepasst, dass der Anwender nun per Option wählen kann, ob aus einer gebuchten Verkaufsrechnung mit Vertragszeilen zu verschiedenen Objekten desselben Eigentümers nur eine Einkaufsrechnung erzeugt wird oder ob für jedes Objekt eine separate Einkaufsrechnung generiert wird.

RELion Dokumente

Performance Einbruch bei Archiv kompakt Upload

Ausgangssituation

Beim Hochladen größerer Dateien (>100 MB) oder einer Vielzahl von Dateien über das Dropdown-Feld traten deutliche Leistungseinbußen auf. Der Upload-Prozess führte bei dem ausführenden Mitarbeiter zu verlängerten Ladezeiten. Gleichzeitig kam es bei anderen Mitarbeitenden zu eingefrorenen Bildschirme oder verzögerten Reaktionen einzelner Funktionen. Die genannten Grenzwerte basierten auf Erfahrungswerten und waren nicht technisch limitiert.

Auswirkung

Einzelne Upload-Vorgänge beeinträchtigten die Arbeitsfähigkeit mehrerer Nutzer erheblich. Die Systemreaktionen waren in diesen Situationen nicht mehr konsistent, was zu einer eingeschränkten Bedienbarkeit der Anwendung führte. Dies hatte negative Auswirkungen auf die Nutzererfahrung und die Produktivität der betroffenen Mitarbeitenden.

Anpassung

Die technische Optimierung des Assistenten Dokument archivieren verbessert die Verarbeitung großer Datenmengen deutlich. Upload-Vorgänge erfolgen nun ressourcenschonend und beeinträchtigen die Systemleistung anderer Nutzer nicht mehr. Zudem wurde die Stabilität der Upload-Funktion erhöht und die Ladezeiten spürbar reduziert.

Zusätzliche Hinweise

Die Änderung betrifft ausschließlich die Upload-Funktion Dokument archivieren. Bestehende Dokumente und bereits durchgeführte Uploads bleiben unverändert. Eine Aktualisierung der Online-Dokumentation ist in Vorbereitung. Bei Rückfragen steht der IT-Support gerne zur Verfügung.

Berechtigungssätze

In RELion wurden neue Tabellen der rollenspezifischen Berechtigungssätze hinzugefügt.

Objekt ID Objektname Berechtigungssatz Name
5052563 RelC Rental Loss Allow. Setup R12 OBJEKTVW; RE12 EXT. HAUSVW REL Objektverwaltung Aareon; REL Ext. Hausvw Aareon
5052655 RelC OAPaym.Transf.Deb.VATLine R12 OBJEKTVW; RE12 EXT. HAUSVW REL Objektverwaltung Aareon; REL Ext. Hausvw Aareon
5164630 RelC Accounting Statistic Ext. R12 OBJEKTVW; RE12 EXT. HAUSVW REL Objektverwaltung Aareon; REL Ext. Hausvw Aareon

Die Standard Berechtigungssätze stehen als XML zur Verfügung RELion 12.26

Tabelleninformationen Modell

Änderungen im Datenmodell werden in den Tabelleninformationen angezeigt.

8.4.8 - Version 12.25

In der Releaseinformation sind alle Funktionen und Fehler der freigegebenen Build (12.25.62843.0) RELion auf Basis Dynamics Business Central 26 beschrieben.

Neue und geänderte Funktionen

Buchhaltung

Bericht RE Debitor Kontoauszug verbessern

Der Bericht RE Debitor Kontoauszug wurde benutzerfreundlicher und übersichtlicher gestaltet. Konkret wurden folgende Änderungen vorgenommen:

  • Die Spalten haben nun sinnvolle Umbrüche und sind besser lesbar.
  • Die Spalte LSM zeigt nun mit Ja oder leer an, ob ein Lastschriftmandat vorhanden ist, anstatt die Nummer anzugeben, für die die Spalte teils zu schmal war.
  • Debitoren ohne Umsatz werden nicht mehr angezeigt. Eine Ausnahme bildet die Option Debitoren nur mit Saldovortrag drucken, die auch dann Debitoren anzeigt, wenn diese nur einen Saldovortrag, aber keine Buchungen im Zeitraum haben.

Vertragsverwaltung

Erbbaurechtsvertrag: Infobox RELion-Dokumente ergänzen

Der Infoboxbereich der Erbbaurechtsverträge (Übersicht und Karte) wurde um die Infobox für RELion Dokumente ergänzt.

Infobox technische Vertragszeile

Im Dienstleistungsvertrag und im Wartungsvertrag steht eine neue Infobox mit näheren Angaben zur jeweiligen Vertragszeile, insbesondere Informationen zur Ausstattung, zur Verfügung:

Vertragszeile

Zahlungsverkehr

Funktionsverbesserung Bankkontoabstimmung

Die neuen Funktionen zur Bankkontoabstimmung verbessern die Benutzererfahrung deutlich:

  • Automatisierte Saldo-Erkennung: Der aktuellste Saldo wird automatisch erkannt und im entsprechenden Feld angezeigt.
  • Bessere Übersichtlichkeit: Durch die gruppierte Darstellung der Salden pro Kontoauszug erhalten Benutzer eine klare und strukturierte Übersicht über alle relevanten Bankbewegungen.

Mahnwesen

Objektinfos in Betreff Mahnbericht ergänzen

Bei den vertragsbezogenen Mahnungen wird der Objekt Bezug zur Vertragsnummer mit angedruckt. Bericht gruppierte registrierte Mahnung m. Zahlschein:

gruppierte Mahnung

Mahnvorgang Bearbeiter auswählbar gestalten

Auf der Mahnvorgangs Karte wurde ein neues Feld Auswahl Vorgabe Bearbeiter Art eingeführt.

Folgende Auswahlen sind nun möglich:

  • Rolle
  • Vertrag
  • Vorgang
  • Eingabe

Mahnungsvorgang

Weitere Informationen in der Dokumentation Mahnwesen.

Mehrfachauswahl Mahnvorschlagsposten (Debitorenposten)

In den Mahnvorschlagsposten ist es nun möglich, auch bei mehreren Posten die Mahnungsbezogene Werte zu ändern.

Werte

Bericht

Mahnvorschlagsposten

Diese Mehrfachauswahl ist auch in den Debitorenposten möglich. Weitere Informationen in der Dokumentation Mahnwesen.

Mietanpassung

Bericht Manuelle Mietanpassung - fehlende Felder für steuerpflichtige Verträge ergänzen

Das DataSet des Berichts Manuelle Mietanpassung wurde um folgende Felder ergänzt:

  • RAL_VatAmountNew (neuer MwSt-Betrag)
  • RAL_AmountInclVATNew (neuer Brutto-Betrag)
  • RAL_VATPercent (MwSt. Prozentsatz)

Allgemeines

Erweiterung Berichtsdatenzwischenspeicher Zuständigkeitseinheit

Im Berichtsdatenzwischenspeicher steht das Feld Name 2 zur Verfügung.

Feldlänge wurde an Business Central Standard angepasst

In dem Bereich Projekt wurde das Feld Einheiten in der Tabelle Projektplanzeile auf Feldlänge 50 geändert. Grund dafür ist die Anpassung an Business Central Standard.

Projektentwicklung

Projektbuchblatt optimieren

Es wurden Optimierungen in der Programmierung vorgenommen, die dafür sorgt, dass ein fehlerfreies Buchen nicht durch leere Zeilen im Buchblatt verhindert wird.

Fehlerbehebung

Buchhaltung

Infos zum UVA Vorgang werden nicht im Buchungsformular eingetragen

Wird ein UVA Vorgang für eine Organschaft angelegt, werden die Daten aus der UVA Vorlage auch zum Buchen (MwSt. buchen UVA Vorgang) in das Buchungsformular übertragen:

Kontaktkarte

Kontaktkarte

Fehler beim Drucken der Berichte Verprobung BG

Berichtsdrucke lassen sich ausführen.

Verprobung

Keine Umbenennung der MwSt.-Geschäftsbuchungsgruppe in RE Steuer Einrichtung

Die Umbenennung des Codes einer MwSt.-Geschäftsbuchungsgruppe wurde in den Filterfeldern der RE Steuer Einrichtung im Inforegister Vorsteuer Teilabzug nicht aktualisiert.

Dies konnte zur Folge haben, dass die Verarbeitung Nicht anrechenbare Vorsteuer fälschlicherweise die veralteten MwSt.-Geschäftsbuchungsgruppen zum Abgleich mit den Posten heranzog - und die Berechnungen dementsprechend nicht dem tatsächlichen Stand entsprachen.

Es wurde nun eine Aktualisierungsfunktion erstellt, wodurch auch die Werte in den genannten Feldern mit dem aktuellen Code verglichen und ggf. angepasst werden. Diese Funktion berücksichtigt auch die Möglichkeit, dass in diesen Felder mehrere Werte, per Pipe getrennt, erfasst sein können und kann die einzelnen Codes erkennen.

Hinweis

Diese Anpassung (und im Übrigen auch die Verarbeitung der Nicht anrechenbaren Vorsteuer) funktioniert nur dann zuverlässig, wenn beim Festlegen des Codes der MwSt.-Geschäftsbuchungsgruppen nicht das Zeichen “|” (Pipe) verwendet wird, da es von den Funktionen als Trennoperator wahrgenommen wird.

Hinweis

Diese Anpassung testet auch, ob mit dem neu festgelegten Code die maximale Anzahl an Zeichen (250) der Filterfelder des Teilabzugs in der RE Steuer Einrichtung überschritten wird. Sollte dies der Fall sein, wird eine Änderung des Codes verhindert - eine Fehlermeldung erscheint.

Darstellung Buchungsnachweis NavSt Steuer Brutto

In der OEV Abrechnung wurde die Darstellung der nicht anrechenbaren Vorsteuer im Geldfluss verbessert. Es werden nun die Spalten Netto und MwSt. mit den entsprechenden Beträgen der Rückrechnung versehen, der Bruttobetrag geht auf Null auf.

Weiterhin wurde die neue Personenart System eingeführt, um die Sachposten-Prozesse Skonto rückrechnen, nicht anrechenbare Vorsteu-er und Konto Nullstellung von den restlichen Geldflussdarstellungen abzugrenzen.

System

Fehlerhafter Aufruf in der Aktion Jahresabschluss

Im Rollencenter Objektbuchhalter war in der Aktionsleiste “Jahresabschluss” ein falscher Bericht hinterlegt, dieser wurde nun durch den Bericht Einzelwertwerichtigung Miete ersetzt.

Einbau Meldung bei automatischer Weiterbelastung Buchblätter bei Steueränderungen

Bei einer automatischen Weiterbelastung im Bank Buchblatt und in RE Buchen Allgemein, wurde folgende Meldung eingebaut:

Bankbuchblatt

Buchen

Durch diese Meldung soll verhindert werden, dass nach dem die Objektkosten Aufteilungssatz ID generiert wurde, die MwSt.-Buchungsgruppen manuell geändert werden.

Betriebskostenabrechnung

Neue Zeile in Abrechnung

In den Abrechnungszeilen konnte über die Aktion Zeile einfügen keine neue Zeile eingefügt werden. Dieser Fehler wurde behoben.

Probleme beim Download der Belege bei Betriebskostenabrechnung oder WEG

Die Funktion zum Download der Rechnungsbelege hat bisher nur Belege heruntergeladen, die in RELion Dokumente vorhanden waren. Bereits archivierte Belege wurden nicht heruntergeladen. Dies wurde überarbeitet, sodass der Download der Rechnungsbelege aus dem Archiv nun ebenfalls funktioniert.

Beko-Abrechnung Ausnahme PM-Fee zeigt keine Kosten

Beim Anwenden von Ausnahmen mit Berechnungsbasis Sollstellung wurden die Ausnahmebeträge nicht angewendet, wenn der Betrag vor Ausnahme 0 ist. Dieser Fehler wurde behoben.

Fehler bei Abrechnung buchen mit Vorauszahlungen aus Datenpool

Beim Buchen einer Abrechnung mit Vorauszahlungen aus dem Datenpool (Kennzeichnung Vorauszahlung Vorsystem) erschien eine Fehlermeldung, wenn mehr als ein Posten je Einheit, Historie und Abrechnungsart vorkam, wenn die Buchungsmethode Bilanzielle Methode verwendet wurde. Dieser Fehler wurde korrigiert, es werden bei der Buchung alle Vorauszahlungen aus Vorsystem auch beim Storno der Vorauszahlungen aufgeführt.

Fehlermeldung bei Beko-Abrechnung zu SEV Objekt bei mandantenübergreifender Verwaltung

Beim Holen der Abrechnungszeilen für ein SEV-Objekt kam eine Fehlermeldung, wenn das Mietobjekt in einem anderen Mandanten als das verbundene WEG-Objekt lag.

Dieser Fehler wurde behoben, die Zeilen werden kopiert, die Gesamtfaktoren werden aus den Verteilungswerten des WEG-Objekts ermittelt und in die Abrechnungszeilen der Mietabrechnung übertragen.

Überflüssige Prüfung bei Abrechnungskreisen mit Auswahlen

Bei der Prüfung der Objektkonten war eine fehlerhafte Prüfung auf das Vorhandensein von Abrechnungskreisen zur Auswahl und gleichzeitig auf Abrechnungskreis im Objektkonto auf Leer. Diese Prüfung wurde entfernt.

Objekt Konten

Die hier gezeigte Kombination ist z. B. sinnvoll, wenn im Haus zwei getrennte Heizanlagen sind und beim Buchen der Wartung generell auf die eine oder andere Heizanlage gebucht werden soll (Abrechnungskreis Auswahl). Der Abrechnungskreis am Objektkonto ist leer, sodass beim Buchen einer Einkaufsrechnung bewusst eine Auswahl getroffen werden muss.

Dauerzahlungen

Übersicht archivierte Dauerzahlungen lässt sich nicht mehr finden

Auf der Seite Dauerzahlungen Archiv Übersicht war die Eigenschaft Application Area nicht definiert, was zu Unregelmäßigkeiten bei der Suchbarkeit über die Lupe führte. In einigen Fällen konnte die Seite über die Suchfunktion nicht gefunden und geöffnet werden. Diese Eigenschaft wurde nun gesetzt, wodurch die Suche und der Aufruf über die Suchfunktion stets möglich sind.

Suche

Automatische Weiterbelastung

Einkaufsrechnung - Habenbuchung - automatische Weiterbelastung

Wird bei einer Einkaufsrechnung mit Objektkostenaufteilung eine Haben-Buchung erstellt, wird eine Fehlermeldung angezeigt:

Einkaufsrechnung

Diese Fehlermeldung erscheint auch bei:

  • Beauftragung (Einkaufsbestellung)
  • Einkaufsgutschriften

Objekteigentümerverwaltung

Mieter Saldenliste

Die Mieter-Saldenliste der OEV Abrechnung wurde um Belegarten ergänzt und korrigiert.

Verwalterhonorar

Aufruf Verwalterhonorar

Der Aufruf Verwalterhonorar wurde auf den folgenden Seiten wieder eingebaut:

  • Objektübersicht
  • Objekt
  • Einheitenvertragsübersicht
  • Einheitenvertrag

Von der Objektübersicht aus bzw. vom Objekt aus wird das Objekt bereits vorbelegt. Möchte man eine bestimmte Einheit erfassen, so kann dies über den Aufruf auf der Einheitenvertragsübersicht bzw. vom Einheitenvertrag aus erfolgen.

Mietverwaltung

Sollstellungskorrekturen werden nicht mehr gebildet

Der Datenbereinigungsstapel Sollstellungsdifferenzen wurde erweitert. Mit der neuen Funktion Sollstellungsdifferenz in Stammdaten überprüfen kann jederzeit, auch wenn das Datum RELion Sollstellung ab bereits gesetzt ist, eine Überprüfung aller Verträge auf evtl. Differenzen stattfinden.

Wird dabei die Option Buch.-Blattzeilen erstellen aktiviert, so werden diese Differenzen als Buch.-Blattzeilen im gewählten Buch.-Blatt erstellt. Das Buch.-Blatt muss vom Anwender gebucht werden.

Gleichzeitig wurde der Filter auf Vertragsänderungen optimiert. Wurde ein Einheitenvertrag storniert und an einer Folgehistorie dieser Einheit haben Vertragsänderungen stattgefunden, so wurde zuerst die ursprüngliche Änderung dieser Vorhistorie gefunden, die jedoch keine Differenzen mehr hat. Das hatte zur Folge, dass bei einer aktuellen Änderung der Folgehistorie dieser Einheit keine Differenz gefunden wurde.

Um diese “versteckten” Differenzen, die theoretisch bei anderen Verträgen vorhanden sein könnten zu bereinigen, kann die neue Funktion im Datenbereinigungsstapel Sollstellungsdifferenz in Stammdaten überprüfen vorsorglich ausgeführt werden.

Vertragsverwaltung

Über die Aufgaben gelangt man nicht mehr an den Debitor-/Kreditorposten

Wenn eine Aufgabe aus einem Debitor-/Kreditorposten erzeugt wurde, kann über die Funktion Vorgang/Beleg anzeigen der zur Aufgabe gehörende Posten angezeigt werden.

Vertragsgenehmigung verhindert Sollstellung in WEG-Objekt

Bei aktivierter Vertragsgenehmigung wurden WEG-Kaufverträge nicht sollgestellt - obwohl die Prüfung bzgl. Vertragsgenehmigung für sie nicht relevant ist. Die Vertragsgenehmigungsprüfung darf nur auf Mietverträge anwendet werden. Der Fehler wurde korrigiert.

Dienstleistungsverträge und Upload Dokumente ins Archiv kompakt

Beim Erstellen von wiederkehrenden Buchblattzeilen über einen Dienstleistungs- oder Wartungsvertrag wurde der Zahlungsformcode des Kreditors nicht übernommen. Die Programmierung wurde so korrigiert, dass der Zahlungsformcode des Kreditors nun in das wiederkehrende Buchblatt und auch in die daraus folgenden Posten übernommen wird.

Einheit Schnellerfassung

Zusammenfassung von Miet- und WEG-Einheit im identischen WEG-Kaufvertrag oder Mietvertrag möglich

Die Programmierung der Vertragsnummernvergabe wurde korrigiert. Auch wenn Wohnraummietvertrag und WEG Kaufvertrag unter RE Vertrag Einrichtung identische Einrichtungsparameter haben und somit dieselbe Vertragsnummer bei identischem Debitor, werden WEG Kaufverträge und Mietverträge nicht mehr zusammengeführt.

WEG

Mietvertrag

DSGVO

Stapelverarbeitung gespeicherter Druck

Bei der Stapelverarbeitung Anfrage/Anonymisierung wurde beim Verarbeitungsschritt Druck speichern der erzeugte Druck nicht gespeichert. Dadurch konnten die nachfolgenden Schritte nicht ausgeführt werden. Dies wurde korrigiert, sodass nun alle Optionen wieder funktionieren.

Stapel-Anonymisierung schlägt fehl, weil Datum leer ist

Das Datum wird gesetzt und gespeichert, sodass die nachfolgenden Schritte ausgeführt werden können.

Word Integration

Mietanpassung Vertrag Karte: Wordvorlage anwenden bringt Fehlermeldung

Bei der Mietanpassung wurde zunächst ein Fehler angezeigt, wenn die Option Word-Vorlage anwenden ausgewählt wurde, da eine falsche Tabelle als Grundlage diente. Dieser Fehler wurde nun behoben. Die korrekte Tabelle wird jetzt ausgewählt und die Word-Vorlage lässt sich problemlos öffnen.

Projektentwicklung

Baukonto verschwindet nach Klick in das Feld der Projektplanzeile

Die Programmierung wurde korrigiert. Klickt man in das Feld Baukonto, so öffnet sich die Kontenübersicht. Verlässt man die Übersicht wieder, so bleibt der ursprüngliche Eintrag stehen und verschwindet nicht mehr.

Problem beim Erstellen einer korrigierten Schlussrechnung

Im Projekt wird für eine Projektplanzeile eine korrigierte Schlussrechnung erstellt. Wenn sich nun z. B. der Rechnungsbetrag und die Bauabzüge gegenseitig aufgehoben haben, d. h., der Zahlbetrag der Rechnung betrug 0 EUR, kam es zu einer Fehlermeldung, die Einkaufsrechnung wurde nicht erstellt. Dieser Fehler wurde behoben.

Wichtig

Bitte beachten Sie, dass es nicht möglich ist, eine korrigierte Schlussrechnung zu buchen, bei der ein negativer Einbehalt gebildet werden soll und die Summe aus Einbehalt und Rechnungsbetrag negativ ist (z. B. Einbehalt -2000 EUR und Rechnungsbetrag 1500 EUR).

Fehler in der Darstellung des Rechnungsbegleitscheins bei Mehrobjekt-Projekten

Wird auf der Projektkarte die Option Mehrfachobjekte aktiviert, so können in den Projektplanzeilen verschiedene Objekte derselben Eigentümer ZE erfasst werden und bei Erstellen einer Teil- oder Schlussrechnung wird das Objekt aus der Projektplanzeile übernommen und nicht mehr das Objekt aus der Projektkarte. Auch im Rechnungsbegleitschein wird das korrekte Objekt angezeigt.

Projektkarte

Rechnung

Sondereigentumsverwaltung

Beendete SEV-Vertragszeilen werden immer noch als aktiv angezeigt

Die Programmierung im SEV Vertrag wurde erweitert und prüft nun auch das Startdatum und das Endedatum in der SEV-Vertragszeile. Der Aufruf Verträge im Einheitenvertrag zeigt jetzt die zum Arbeitsdatum aktiven Verträge.

Zahlungsformcode Hausgeld

Wenn im SEV Vertrag die Option Überweisung bei Hausgeld gewählt wird, wird an den erzeugten Kreditorenposten der Zahlungsformcode des jeweiligen WEG-Kreditors eingetragen.

SEV

Kreditorenposten

UVA

Organschaft Infos zum UVA Vorgang werden nicht im Buchungsformular eingetragen

Wird eine UVA Vorgang für eine Organschaft angelegt. Werden die Daten aus der UVA Vorlage auch zum Buchen (MwSt. buchen UVA Vorgang) in das Buchungsformular übertragen:

UVA Vorgang

Bericht

Darlehensverwaltung

Zinsberechnung kreditorischen Darlehen fehlerhaft

Ausgangssituation:

Die Zinsberechnung der kreditorischen Darlehen war fehlerhaft, wenn vor der Zinsbuchung eine Zuschreibung im gleichen Zeitraum gebucht wurde. Es wurde eine falsche Berechnungsbasis angewandt, was zu ungenauen Zinsbeträgen führte.

Anpassung

Korrektur der Zinsberechnungsformel für kreditorische Darlehen.

RELion Dokumente

Mahnvorgang wird nicht sauber durcharchiviert

Beim Archivieren von Mahnvorgängen mit dem Bericht Registrierte Mahnung wurden teilweise die Indexwerte für Eigentümer/Mieter-Kennzeichen und Objekt-Nr. nicht gefüllt. Dieser Fehler wurde behoben.

Fehlerhafte Schlagwortzuweisung bei mehreren Schlagwortlisten in Archiven

Um sicherzustellen, dass bei aktivierten mehreren Schlagwortlisten in einem Archiv keine falschen Schlagwörter übergeben werden, sind der Index Schlagwort und das Feld Schlagwort eindeutig über den Datentyp Schlagwort identifiziert. Nur der im Datentyp Schlagwort eingetragene Wert wird übermittelt. Diese Maßnahme dient der Fehlervermeidung.

Fehlermeldung bei Manueller Austausch fehlerhafter Dateien

Bei der Funktion Manueller Austausch fehlerhafter Dateien kam es zu Fehlern beim Austausch bestimmter Dateien. Diese Probleme wurden behoben, sodass nun alle Dateien mit dem Dateistatus fehlerhafte Datei erfolgreich ausgetauscht werden können.

Fehlerhafte Tabelleneinrichtung verhindert Öffnung

In der RELion Dokumente Einrichtung werden für die Tabellen die gewählten Parameter zur Filterung an der Tabelle genutzt. Ein leeres Feld bei Verwendung einschränken auf bedeutet dabei, dass man diesen Wert zur Filterung verwendet, z. B. Tabelle Vertrag hat den Eintrag index_Vertrag_Nr. auf leer.

Damit werden bei einem Vertrag alle Dokumente angezeigt, die ebenfalls die Vertragsnr. haben. Je mehr Parameter auf leer bei diesem Feld gelassen werden umso präziser wird die Filterung in der entsprechenden Tabelle. Nachteil war bisher, dass eine zu große Filtern zum Absturz der entsprechenden Seite geführt hatte, wenn dadurch die Ergebnismenge leer war.

Das Problem wurde nun behoben. Wenn die Filter für eine Tabelle so gesetzt sind, dass keine Zuordnung mehr möglich ist, wird jetzt in der RELion Dokumente Infobox maximal eine Null angezeigt, anstatt dass die gesamte Seite abstürzt.

Wirtschaftsplan

Gesamt-Wirtschaftsplan hat das Druckdatum der Erstellung und nicht Druckdatum

Beim Gesamtwirtschaftsplan wurde bisher starr das Wirtschaftsplan Datum und nicht das Druckdatum angedruckt. Dieser Fehler wurde korrigiert. Wenn das Druckdatum leer ist, wird nach wie vor das Wirtschaftsplan Datum angedruckt. Auf der Wirtschaftsplankarte wird das Feld Druckdatum für die Eingabe gesperrt, wenn Freigabe zum Druck auf Ja gesetzt wurde.

Wirtschaftsplan berechnen mit Aufteilungsregeln anwenden

Beim Wirtschaftsplan berechnen kam eine Fehlermeldung, wenn die Option Aufteilungsregeln anwenden gewählt war und Aufteilungsregeln vorhanden sind. Dieser Fehler wurde korrigiert.

Wirtschaftsplan Zeilen zurücksetzen - Performance

Das Zurücksetzen von Wirtschaftsplanzeilen lief bei großen Objekten teilweise sehr langsam. Die Löschung der Posten und Wirtschaftsplanzeilen wurde überarbeitet und deutlich beschleunigt.

Bericht

Zahlungsverkehr

Rücklastschriften mit >1 Einheiten werden nicht richtig aufgelöst

Die Auflösung von Rücklastschriften mit mehreren Einheiten funktioniert nun richtig:

Bankbuchblatt

Fehler bei automatischer Leerung in Fibu Bankauszug

Die Felder Einheitennr. und Einheitenhistorienr. werden beim Erfassen einer neuen Zeile nicht mehr automatisch geleert.

Die Felder Kontoart, Kontonr., Vertragnr. und Objektkontonr. werden beim Speichern der Zeile nicht mehr automatisch überschrieben oder zurückgesetzt.

Berechtigungssätze

In RELion wurden neue Tabellen der rollenspezifischen Berechtigungssätze hinzugefügt.

Objekt ID Objektname Berechtigungssatz Name
764 Fin. Report Excel Template R12 BUHA REL Buchhaltung Aareon
3563 Zulässige Sprache R12 Basis REL Basic User Aareon
4560 Azure-Blobspeicher-Konto R12 Basis REL Basic User Aareon
4570 Azure-Dateifreigabe-Konto R12 Basis REL Basic User Aareon
4580 SharePoint-Konto R12 Basis REL Basic User Aareon
6100 E-Beleg-Einkaufskopfzeile R12 DOK REL Dokumente Aareon
6101 E-Beleg-Einkaufszeile R12 DOK REL Dokumente Aareon
6102 E-Beleg-Kopfzeilenzuordnung R12 DOK REL Dokumente Aareon
6104 Serviceteilnehmer R12 DOK REL Dokumente Aareon
6105 E-Beleg-Zeilenzuordnung R12 DOK REL Dokumente Aareon
6107 Einrichtung von E-Belegen R12 DOK REL Dokumente Aareon
6430 Logiq-Verbindungseinrichtung R12 Basis; R12 SETUP REL Basic User Aareon; REL Setup Aareon
6431 Logiq-Benutzerverbindungseinrichtung R12 Basis; R12 SETUP REL Basic User Aareon; REL Setup Aareon
6440 Anmeldungs-Verbindungseinrichtung R12 SETUP REL Setup Aareon
6441 SignUp Metadata Profile R12 Basis REL Basic User Aareon
8021 Usage Data Billing Metadata R12 OBJEKTVW REL Objektverwaltung Aareon
9452 Logo des Dateispeicherkonnektors R12 Basis REL Basic User Aareon
5164473 RelC Reminder Proposal R12 BUHA REL Buchhaltung Aareon

Die Standard Berechtigungssätze stehen als XML zur Verfügung RELion 12.25

Tabelleninformationen Modell

Änderungen im Datenmodell werden in den Tabelleninformationen angezeigt.

8.4.9 - Version 12.24

In der Releaseinformation sind alle Funktionen und Fehler der freigegebenen Build RELion (12.24.61640.0) auf Basis Dynamics Business Central 25.1. beschrieben.

Neue und geänderte Funktionen

Allgemeines

45647 Feld “Telefonnr. geschäftlich” auf Kontaktkarte anzeigen

Im Fasttab Kommunikation in der Kontaktkarte werden die Felder Geschäftliche Telefonnummer und “Bemerkung zur geschäftlichen Telefonnummer” angezeigt.

Kontaktkarte

Buchhaltung

42002 Schnellfilter in Kreditorenposten besser platzieren

Die neue Platzierung der Schnellfilter in der Menüleiste sollte die Benutzerfreundlichkeit erheblich steigern. Jetzt können Anwender die Filter schneller und einfacher finden und anwenden. Die Schnellfilter sind nun unter einem gleichnamigen Menüpunkt direkt oben in der Menüleiste platziert und anwendbar:

Schnellfilter

42005 Schnellfilter in Debitorenposten besser platzieren

Die neue Platzierung der Schnellfilter in der Menüleiste sollte die Benutzerfreundlichkeit erheblich steigern. Jetzt können Anwender die Filter schneller und einfacher finden und anwenden. Die Schnellfilter sind nun unter einem gleichnamigen Menüpunkt direkt oben in der Menüleiste platziert und anwendbar:

Schnellfilter

37313 Prüfung Vorsteueranteil% beim Buchen optional gestalten

Die strenge Überprüfung des Vorsteueranteils beim Buchen verursachte erheblichen Aufwand für die Anwender, insbesondere wenn der Vorsteueranteil beim Gegenbuchen eines Belegs veraltet war. Um die Nutzererfahrung zu verbessern, wurde in der RE-Einrichtung der Schieberegler Prüfung Vorsteueranteil% deaktivieren eingeführt.

Prüfung

Wenn dieser Schieberegler aktiviert ist, wird die Prüfung des Vorsteueranteils ausgesetzt, die zuvor den Buchungsvorgang verhindern konnte. Dadurch ist die Buchung möglich, auch wenn der Vorsteueranteil in der zu buchenden Zeile veraltet ist. Diese Option wurde auch im RE Testbericht berücksichtigt, der nun ebenfalls auf diesen Regler reagiert. Diese Vorgehensweise ist möglich, da beim Erstellen von Zeilen mit dem Vorgang Nicht anrechenbare Vorsteuer berechnen und buchen stets und verpflichtend eine Prüfung und gegebenenfalls Aktualisierung des Vorsteueranteils in den relevanten Sachposten durchgeführt wird. Sollte dennoch eine Prüfung des Vorsteueranteils bereits beim Buchen gewünscht sein, darf der Schieberegler in der RE Einrichtung nicht aktiviert werden. In diesem Fall bleibt das Verhalten wie in den Vorversionen bestehen, und es erscheint beim Buchen eine Fehlermeldung, wenn der Vorsteueranteil nicht aktuell ist.

Heizkostendatenaustausch

45696 Bericht L/M-Sätze erstellen bekommt eine Option zum Ignorieren von Verwaltungsbeginn

Einheiten werden beim Erstellen der L/M-Sätze generell nach ihrer Gültigkeit im Abrechnungszeitraum gefiltert. Sowohl nach Vertragsdatum als auch nach Verwaltungsdatum muss eine Einheit mindestens einen Tag gültig sein, damit für sie L/M-Sätze gebildet werden können. In seltenen Fällen kann es jedoch vorkommen, dass eine Abrechnung für einen vergangenen Zeitraum erstellt werden muss, wenn ein Kunde mit der Verwaltung eines Objekts beginnt. Bisher wurden solche Einheiten nicht berücksichtigt, da deren Verwaltungsbeginn Datum erst nach dem Ende des Abrechnungszeitraums lag, obwohl sie nach dem Vertragsdatum für die Abrechnung gültig waren.

Im Bericht L/M-Sätze erstellen wurde nun in der Kategorie Abrechnung ein Feld Verwaltungsbeginn ignorieren eingeführt, um genau solche Fälle zu berücksichtigen. Wenn dieses Feld aktiviert ist, werden auch für diese Einheiten L/M-Sätze erstellt.

Abrechnung

Instandhaltung

36338 Umsetzung Bestellposten und Reporting

Im Instandhaltungsmodul besteht nun die Möglichkeit, eine Auswertung auf Beauftragungsebene anzuzeigen, wenn mehrere Rechnungen zu einer Beauftragung vorliegen (Teilrechnungen/Schlussrechnung). Dafür wurde eine neue Postentabelle Bestellposten eingeführt. In dieser Tabelle werden alle freigegebenen Beauftragungen sowie gebuchte Rechnungen und Gutschriften mit Bezug zu einer Beauftragung aufgelistet.

Postentabelle

Voraussetzung, um die Funktion nutzen zu können, ist die Aktivierung der Option Bestellobligo in Instandhaltung Einrichtung:

Bestellobligo

Wenn die Funktion nicht genutzt wird, sollte die Option auf Nein stehen, da die Erstellung der Posten Performance benötigt.

  • Für Rechnungen, die einen Bezug zu einer Beauftragung haben, wird ein Posten in der Tabelle Bestellposten erstellt.
  • Bearbeiten Sie diese Rechnung durch Korrigieren oder Stornieren, wird für die Gutschrift ebenfalls ein Bestellposten erstellt.
  • Die Posten werden bei der Buchung der Rechnung/Gutschrift erstellt.
  • Wird der Status einer Bestellung wieder auf offen zurückgesetzt, bleibt der Posten bestehen. Bei erneuter Freigabe wird der Beauftragungsposten aktualisiert.
  • Rechnungen mit Projektbezug werden nicht in die Bestellpostentabelle und damit auch nicht in die Bestellobligo-Tabelle aufgenommen.

Die Postentabelle können Sie über die Beauftragung in der Liste Einkaufsbestellungen oder im Bestellung Archiv einsehen.

Bestellposten

Der eigentliche Nutzen liegt jedoch in der Übersicht der Tabelle Bestellobligo. Hier sehen Sie eine Auswertung der Tabelle Bestellposten. In einer Zeile wird Ihnen eine Beauftragung angezeigt. Zu dieser Beauftragung erhalten Sie weitere Informationen in den Spalten Rechnungsbetrag inkl. MwSt. - Summe aller Rechnungen Saldo inkl. MwSt. Differenz aus dem Beauftragungswert und Rechnungen/Gutschriften Offener Zahlbetrag - Restbetrag offen aus den zugehörigen Kreditorenposten.

Bestellobligo

In der Regel gelangen Sie von einer Beauftragung zur Liste, die auf diese Beauftragung gefiltert ist. Wenn Sie den Filter Beauftragungsnummer aufheben, sehen Sie alle Beauftragungen, unabhängig davon, ob sie offen oder archiviert ist.

Bestellobligo

Wenn Sie mit dieser Funktionalität Bestellobligo arbeiten, empfehlen wir, die Option Bestellungen Archivieren = Ja in der Kreditoren & Einkauf Einrichtung zu setzen.

Um diese Funktion nutzen zu können, muss die Freigabe der Beauftragung und die Buchung der Belege in RELion erfolgen. Wenn eine freigegebene Beauftragung über die API-Schnittstelle ins System gelangt, wird sie nicht in den Bestellposten berücksichtigt.

RELion Dokumente

45190 Schlüsselerweiterung und Seitentext-Entfernung

Der Link Aareon Archiv kompakt sowie unnötig angezeigte Textfelder wurden entfernt. Zudem wurde ein zusätzlicher Schlüssel bei den RELion Dokumenten angelegt, um die Suche zu beschleunigen.

Vertragsverwaltung

46002 Vertragsstatus-Captions bei beendeten Verträgen korrigieren

Die deutschen Übersetzungen für das Feld Vertragsstatus wurden für beendete Verträge überarbeitet:

  • Endet ein Vertrag in der Zukunft, wird nun Vertrag endet ausgegeben (bisher Beendet)
  • Endet der Vertrag heute, wird nun Vertrag endet heute ausgegeben (bisher fehlerhaft Verlängerung autom. möglich)

Hinweis

Liegt das Vertragsende in der Vergangenheit, wird weiterhin Vertrag ist beendet angezeigt.

Vertrag

Zahlungsverkehr

41211 Option Freigabeprozess Kreditorenbanken

Es wurde eine neue Option in der Zahlungsverkehr Einrichtung im Inforegister Kreditor eingeführt:

Kreditor

Ist diese aktiviert, so wird das Feld Gesperrt auf der Kreditor Karte auf den Wert Zahlung gesetzt, wenn in der verbundenen Kreditorenbank eine der folgenden Aktionen durchgeführt wurde:

  • Bank geändert
  • Bank neu angelegt
  • Bank gelöscht

Um den Wert wieder auf leer zu setzen und den Kreditor somit erneut für den Zahlungsverkehr freizugeben, muss ein anderer Benutzer als der Bearbeiter der Bank die Änderung durchführen. Andernfalls erscheint folgende Meldung:

Kreditorenkarte

Fehlerbehebung

Betriebskostenabrechnung

45199 Prüfung der Ausnahmen auf leere Zeilenart und Filter Abrechnungsart

Bei Vertrags-, Abrechnungs- und Wirtschaftsplanausnahmen war es möglich, eine leere Zeilenart zu verwenden. Dies wird jetzt bei der Ausnahmenprüfung als Fehler auswiesen.

Buchhaltung

45415 Geldflussposten fehlerhaft bei Storno

Geldflussposten werden beim Stornieren von Buchungen richtig gebildet.

46040 Storno von Sachposten mit aktiviertem Postenausgleich nicht möglich

Ist für ein Sachkonto Buchungen ausgleichen aktiviert, so werden die Sachposten dieses Kontos mit einem Restbetrag versehen. Eine fehlerhafte Anordnung bei der Bildung des Restbetrags bei der Buchung aus einem Buch.-Blatt heraus führte dazu, dass der Restbetrag mit dem Zeilenbetrag und nicht mit dem Nettowert gebildet wurde. Folglich war der Wert des Restbetrags ungleich dem Wert des Betrags, und das Stornieren des Sachpostens wurde verhindert.

Es wurden nun entsprechende Anpassungen vorgenommen, sodass der Restbetrag mit dem korrekten Wert verbucht wird. Das Stornieren ist daher wieder problemlos möglich.

Für mögliche fehlerhafte Altposten steht ein Service Tool zur Installation bereit, mit dem zu hohe Restbeträge an den Sachposten auf Restbetrag = Betrag gesetzt werden.

Darlehensverwaltung

45410 Darlehen Zinsberechnung bestandserhöhend

Da die Berechnung des rückwirkenden Zinsabschluss zu Fehlern in der Berechnungsbasis geführt hat, wurde die Zinsberechnung korrigiert. Eine rückwirkende Zinsabschluss-Berechnung ist in den bestandserhöhenden Darlehen nun nicht mehr möglich.

Der Zins wird jetzt bei jeder Änderung im Zinszeitraum (Zuschreibung/Sondertilgung) über eine automatische Planposten Neuberechnung neu ermittelt und angepasst. Ist der Zins im Vorfeld (z. B. am 01.07.) bereits gebucht worden, muss dieser storniert werden, da bei den bestandserhöhenden Darlehen keine Buchung in eine bereits abgeschlossene Zinsperiode mehr erlaubt wird. Es erscheint folgende Meldung:

Meldung

Heizkostendatenaustausch

44735 Nachträgliches Anlegen von K-Sätzen

Sollten nachträglich K-Sätze angelegt werden müssen, ist dies nun möglich. Navigieren Sie zu den B-Sätzen. Über den Button Neuer K-Satz hinzufügen kann ein mit dem B-Satz verknüpfter K-Satz ergänzt werden. Es wird sichergestellt, dass die Pflichtfelder beim neuen K-Satz auch gefüllt sind.

B-Satz

44741 Objekt-Information fehlt bei K-Sätzen

Es wurden die Felder Liegenschaftsnr., Objektnr. und Eigentümer/Mieter in die Seiten und Karten der B- und K-Sätze eingefügt, damit diese mit angezeigt werden können. Des Weiteren werden beim Bericht B/K-Sätze exportieren die Felder Eigentümer/Mieter sowie Objektnr. in der Berichtsausgabe angezeigt.

Instandhaltung

44567 Einkaufsrechnung: Änderung der MwSt.-Geschäftsbuchungsgruppe wird nicht angenommen

Die Belegung/Steuerung des Feldes MwSt.-Geschäftsbuchungsgruppe in der Einkaufsrechnungszeile wurde korrigiert. Hintergrund war, dass bei der Eingabe unter bestimmten Umständen eine zuvor ausgewählte MwSt.-Geschäftsbuchungsgruppe nach der Eingabe wieder auf den zuvor eingetragenen Vorschlagswert zurück geändert wurde.

45779 Fehlermeldung Leistungszeitraum in Rahmenbestellung

Eine fehlerhafte Prüfung der Datumstypen bei der Bildung des Datumsbereichs für den Leistungszeitraum führte in Situationen, in denen der Einkaufsbeleg-Kopf bei Änderung des Leistungszeitraums kein MwSt.-Datum enthielt, zu einer Fehlermeldung.

Es wurden nun entsprechende Anpassungen vorgenommen, sodass auch in solchen Fällen der Datumsbereich gebildet und somit der Leistungszeitraum verändert werden kann. Dies funktioniert nun auch, wenn der Belegkopf nur ein Buchungsdatum oder ein Belegdatum enthält.

44696 Falsche Feldlängen ZE-Name (50/100) im Rechnungseingangsbuch

Die Feldlängen für die Zuständigkeitseinheit (Name) (Resp. Center Name) in den nachfolgend genannten Tabellen wurde angepasst. Die Feldlänge wurde jeweils von 50 auf 100 Zeichen erweitert.

  1. Rechnungseingangsbuch, Feld 34
  2. Rechnungseingangsbuch abgeschlossen, Feld 34

44433 Pages im Bereich Rechnungseingangsbuch überarbeitet

Die Seiten Rechnungseingangsbuch und Rechnungseingangsbuch abgeschlossen wurden überarbeitet. Änderungen: Rechnungseingangsbuch (Übersicht):

  1. Die Funktion “Karte” im Menü entfällt. Stattdessen genügt nun ein Klick auf die Belegnr., um die Karte zu öffnen. Alternativ kann die Karte auch über die Funktionen “Ansicht” bzw. “Bearbeiten” geöffnet werden.
  2. Die Funktion “Neu” öffnet nun die Karte (bisher hat sie eine weitere leere Zeile in der Liste erzeugt). Eine Erfassung von Rechnungszeilen in der Liste ist aber weiterhin mit der Funktion “Liste bearbeiten” ebenso möglich.
  3. Die Funktion “Eink.-Rechnung/-Gutschrift”, rufen nun nicht mehr RELion-eigene Pages auf, sondern die entsprechenden Microsoft Standardpages. Konkret: a. 5164437 => P9308 bzw. P9309 b. P5164438 => P146 bzw. P147

c. P5164440 => P29 4. Die Funktionen “Geb. Eink.-Rechn./-Gutschr. (Storno)” sowie “Kreditorenposten” entfallen an dieser Stelle. 5. Hinweis: Bei Bedarf können Sie ggf. fehlende Felder (z. B. das Skontodatum) via Personalisieren in den Standardpages ergänzen. Rechnungseingangbuch abgeschlossen (Übersicht):

  1. Hier wurde eine Karte implementiert, die sich durch Anklicken der Belegnr. (oder Alternativ mit “Ansicht”) öffnen lässt.
  2. Die Funktionen “Geb. Eink.-Rechnung/-Gutschrift”, “Geb. Eink.-Rechn./-Gutschr. (Storno)” sowie “Kreditorenposten” rufen nun nicht mehr RELion-eigene Pages auf, sondern die entsprechenden Microsoft Standardpages. Konkret: a. 5164438 => 146 bzw. 147 b. 5164440 => 29
  3. Hinweis: Bei Bedarf können Sie ggf. fehlende Felder (z. B. das Skontodatum) via Personalisieren in den Standardpages ergänzen.

Projektentwicklung

45035 Berechnung Freie Spalte funktioniert nicht

Die Programmierung im Bereich der Berechnung der freien Spalten wurde korrigiert. Die Daten werden gefunden und entsprechend der gewählten Optionen korrekt berechnet.

45739 Projektverwaltung - Fehler beim Anfügen neuer Projektplanzeilen

Es wird der Korrekturbericht Reorganisation von Projektplanzeilen" ab der Version 12.24 zur Verfügung gestellt. Der Bericht kann über “Objekt ausführen” aufgerufen und ausgeführt werden. Im gewählten Projekt erfolgt eine neue Nummerierung der Planungsebenen, sodass das Einfügen weiterer Zeilen wieder möglich ist. Es wird empfohlen den Bericht mit Unterstützung durch den Support oder einen Berater auszuführen.

RELion Dokumente

45687 Spaltenanzeige Schlagwort – Bericht

Wenn für einen Bericht, der zur Archivierung vorgesehen ist, in der Einrichtung bei den Parameterzeilen ein vordefinierter Wert als Datentyp Schlagwort eingestellt wurde, dann wird dieser Wert nun auch in das RELion Dokumente Feld Schlagwort übertragen.

Des Weiteren wird beim manuellen Archivieren mit Schlagwort, dieses ausgeblendet, wenn in der Einrichtung für die entsprechende Tabelle ebenfalls ein Schlagwort definiert wurde.

Vertragsverwaltung

44947 Objektadresse wird nicht wie erwartet angezeigt

Das Word-Schreiben “SEPA-Lastschrifteinzugsbestätigung” wurde korrigiert und das DataSet erweitert.

Die Korrektur betraf die Ermittlung der Objekt- bzw. Einheiteninformationen. Es wird jetzt nun immer das dem konkreten Mandat zugeordnete Objekt (bzw. Einheit) verwendet und ausgegeben und nicht (z. B. beim Vorliegen von Einheitenverträgen zu verschiedenen Objekten in-nerhalb eines Vertrags) das Objekt des ersten Einheitenvertrags.

Neue Felder im DataSet (Gruppe “WordTab”):

  1. Objektort (ObjectCity)
  2. Einheit Straße (UnitAddress)
  3. Einheit PLZ (UnitPostCode)
  4. Einheit Beschreibung (UnitDescription)
  5. Einheit Stockwerk (UnitFloor)
  6. Einheit Lage (UnitLocation)

45992 Sollstellungen: Ansichten wirken nicht additiv

Die vorhandenen Ansichten in der Page Sollstellungen" wurden entfernt bzw. durch entsprechende Schnellfilter ersetzt.

Hintergrund ist, dass Ansichten ggf. vorhandene “Vorfilter” (z. B. die Einschränkung auf Sollstellungen des aktuellen Vertrags) komplett überschreiben bzw. ersetzen, also nicht “additiv” wirken. Im Unterschied dazu ergänzen die Schnellfilter, welche nun implementiert wurden, vorhandene Filterungen, schränken also die Trefferliste entsprechend ein.

Beispiel bisher:

Ansichten

Neu:

Ansichten

45988 Kündigungsdaten werden im Mietvertrag nicht korrekt angezeigt

Die Berechnung der Kündigungsdaten des Vertrags wurde korrigiert. Hintergrund war ein Vertrag mit einem Ende Festlaufzeit und der Möglichkeit, täglich mit einer Frist von 6 Monaten kündigen zu können.

Kündigungsdaten

Fehler:

Kündigung

Korrekt:

Kündigung

46073 SEPA-Lastschrifteinzugsbestätigung (Word) Vertragsadresse nicht verfügbar

Der Bericht “SEPA-Lastschrifteinzugsbestätigung (Word)” berücksichtigt nun auch die (ggf. abweichende) Vertragsadresse.

WEG-Verwaltung

46048 WEG-Gesamtabrechnung bricht ab

Der Bericht R5052447 brach kurz nach dem Start mit einem Systemfehler ab. Hier lag ein technischer Fehler vor der jetzt behoben wurde.

Tabelleninformationen Modell

Änderungen im Datenmodell werden in den Tabelleninformationen angezeigt.

8.4.10 - Version 12.23

In der Releaseinformation sind alle Funktionen und Fehler der freigegebenen Build RELion (12.23.60591.0) auf Basis Dynamics Business Central 25.1. beschrieben.

Neue und geänderte Funktionen

Betriebskostenabrechnung

40093 Neue Struktur der Berechnungsergebnisse in Abrechnung und Wirtschaftsplan

In der Abrechnung und im Wirtschaftsplan wurde eine neue Tabellenstruktur eingeführt, die das Datenmodell schlanker und übersichtlicher macht. Nach dem Konvertieren einer vorhandenen Abrechnung bzw. nach berechnen werden die Posten jetzt wie folgt dargestellt.

Die Summenposten werden hierarchisch über drei Ebenen aufgebaut, beginnend bei der Abrechnungsart (Ebene 3), über die Einheit (Ebene 2), bis hin zum Vertrag (Ebene 1). Über die Ansicht können die Werte auch in einer Karte angezeigt werden. Die detaillierten Umlagewerte je Konto und Abrechnungskreis sind über den Drilldown auf das Feld Anzahl Einzelposten einsehbar.

Summenposten

Bei noch nicht fertig gestellten Abrechnungen und Wirtschaftsplänen erscheint die hier gezeigte Benachrichtigung:

Abrechnung Karte

Durch die Konvertierung werden die alten Abrechnungszeilen und gegebenenfalls Abrechnungsposten in die neue Struktur übertragen, analog auch im Wirtschaftsplan. Nach der Konvertierung sind die Ergebnisfelder (bei Abrechnungszeilen geholt und gegebenenfalls Abrechnung berechnet) wieder mit Werten gefüllt.

Für bereits fertiggestellte Abrechnungen und Wirtschaftspläne ist die Konvertierung nicht zwingend erforderlich. Bei Bedarf können die Werte über Zugehörig und die entsprechende Menüauswahl in der alten Tabellenstruktur geöffnet werden.

Abrechnungszeilen

Darüber hinaus wurden im Wirtschaftsplan die Optionen für den Ausschluss der Vorauszahlungsanpassungen auf der Wirtschaftsplankarte untergebracht.

Wirtschaftsplan Karte

Die Standardeinstellungen sollten zentral auf den Wirtschaftsplan Objekt Vorlagen vordefiniert und bei allen neu erstellen Wirtschaftsplänen verwendet werden. Individuelle Änderungen auf der jeweiligen Wirtschaftsplankarte sind möglich. Bitte beachten Sie, dass wenn Sie bisher für Leerstände keine Sollstellungen angelegt hatten, in der Wirtschaftsplan Vorlage und Wirtschaftsplan Karte das Feld Keine VZ für Leerstand auf Ja gesetzt werden muss. In der Funktion für das Erstellen der neuen Sollstellungen ist dafür jetzt keine Option mehr vorgesehen.

Auch im Wirtschaftsplan wurde die Tabellenstruktur für die Wirtschaftsplanposten (Ergebnisse von Wirtschaftsplan berechnen) in Wirtschaftsplan Summenposten und Wirtschaftsplan Einzelposten aufgeteilt. Auf den Summenposten werden die Ausschlussgründe eingetragen, die das Erzeugen von neuen Sollstellungszeilen für die jeweilige Zeile unterdrücken.

Für die Abrechnung von sog. gemischten Objekten in Österreich (WEG mit Miete gekoppelt) gibt es jetzt die Möglichkeit, die Heizkosten auf beiden Seiten komplett für das Objekt darzustellen.

Buchhaltung

38357 Kreditorenausgleich Filter anpassen

Wenn Sie Ausgleiche aus den Kreditorenposten vornehmen, werden diese auf der Seite Kreditorenpostenausgleich durchgeführt. Bisher wurde diese Ansicht jedoch nicht bezüglich Objekt und ZE vorgefiltert, sodass auch Posten angezeigt wurden, die später nicht ausgeglichen werden konnten – z. B. weil sie ZE-übergreifend gewesen wären. Das Handling wurde nun verbessert, indem die für den Ausgleich möglichen Kreditorenposten hinsichtlich der ZE gefiltert werden, die der Kreditorenposten aufweist, der zum Ausgleich ausgewählt wurde. Weiterhin wird dessen Objekt ebenfalls vorgefiltert. Im Gegensatz zum Filter auf die ZE kann diese Filterung jedoch durch den Nutzer aufgehoben werden, sodass auch Posten anderer Objekte der gleichen ZE ausgeglichen werden können.

DSGVO

41611 Funktion Postentabelle implementieren

Bei den DSGVO Basistabellen wurde bisher das Merkmal Relevant anhand des Tabellennamens bestimmt, ausgenommen waren Tabellen welche die Bezeichnung posten oder buffer enthielten.

Es wurde eine feste Liste an Tabellen erstellt, bei denen die Relevanz ausgeschaltet ist.

Geldflussdarstellung

44366 Geldflussposten bei Rücklastschrift werden nicht korrekt gebildet

Bisher bildete der Geldfluss stets Obligoposten, wenn der jeweilige Fibujournaleintrag Debitorenposten oder Kreditorenposten enthielt und Geldflussposten, wenn dieser Eintrag Bankposten aufwies. Diese Verarbeitungsweise berücksichtigte jedoch nicht den Umstand, dass - wie beispielsweise im Falle einer Rücklastschrift - auch beides zugleich zutreffend sein kann: Es wird die Bank angesprochen, der Debitor und die Belegart Rechnung wird aufgrund der Rücklastgebühr ebenfalls verwendet. Somit bildet das System Obligo- und Geldflussposten, wobei aber der erstellte Obligoposten per Ausgleich erneut zu einem Geldfluss führen kann. Das ist jedoch nicht korrekt, da der Geldfluss bezüglich dieser Posten bereits berücksichtigt wurde.

Die Verarbeitung wurde nun derart angepasst, dass nur noch Debitorenposten bzw. Kreditorenposten zu Obligos führen, welche nicht in dieselbe Transaktion wie eine Bankbuchung fallen. Somit können diese doppelten Geldflussposten durch Ausgleich nun nicht mehr auftreten.

Instandhaltung

44161 Aufnahme des “Sachverhalt” in die Übersicht (NewLogo Anforderung)

Bei der Erfassung einer Schadensmeldung kann ein Sachverhalte erfasst werden. Der Inhalt des Feldes Sachverhalt wird nun in der Infobox der Schadensmeldung und in der Übersicht der Schadensmeldungen angezeigt.

Schadensmeldungen

Karte

Mietrechnung

44679 Bericht Mietrechnungen erzeugen: Feld Comments in Tabelle T5052716 obsolet setzen

In der Tabelle Mietrechnungszeile wurde das Feld “Comments” auf obsolet gesetzt. Diese Feld wird in zukünftigen Versionen gelöscht und sollte nicht mehr verwendet werden.

Mietverwaltung

42696 Neuer Bericht Vertragsstammblatt

Für Mietverträge steht nun ein neuer Bericht namens Vertragsstammblatt zur Verfügung, der die wesentlichen Vertragsbestandteile übersichtlich auflistet. Sie finden den entsprechenden Aufruf im Menü Berichte.

Mitgliederwesen

43931 Prüfung hinzugefügt

Beim Erstellen der Dividendenzeilen wurde ein Prüfung hinzugefügt, damit die Kontaktnr. für den Partner bei gemeinschaftlicher Veranlagung gefüllt ist.

RELion Dokumente

42820 Funktion für Dateiaustausch bauen

Es wurde eine neue Funktion erstellt, die es Ihnen ermöglicht, PDF-Dateien, die fehlerhaft sind und daher nicht archiviert werden können, manuell auszutauschen. Dies ist nur bei Dateien möglich, die den Dateistatus Datei fehlerhaft haben.

Sie finden die Funktion unter Manueller Austausch fehlerhafter Dateien. Es wird nicht geprüft, ob die neue Datei korrekt ist, daher müssen Sie sicherstellen, dass es die korrekte Datei ist, die ausgetauscht werden soll.

Filterfunktion

Wirtschaftsplan

43999 Wirtschaftsplan Ausnahmen holen und Sperre Felder in der Wirtschaftsplan Karte

Die Ausnahmen werden jetzt mit dem Holen der Wirtschaftsplanzeilen geholt. Werden die Wirtschaftsplanzeilen zurückgesetzt, werden auch die Ausnahmen entfernt. Es werden nur noch relevante Wirtschaftsplanzeilen und dazu die Ausnahmen geholt, gefiltert auf die Abrechnungsarten und dem gesamten Filter - zusammengesetzt - aus den vier Abrechnungsartenfiltern im Inforegister Datenquellen. Die Ausnahmen werden nur für die tatsächlichen im Wirtschaftsplan vorhandenen Einheiten und Verträge geholt.

WP Objektkarte

Die Felder im Inforegister Allgemein werden bis auf: Wirtschaftsplan Druckdatum, Bearbeiter und Beschreibung nach dem Holen der Einheiten gesperrt. Mit der Option Belege erzeugen werden dann auch Wirtschaftsplan Druckdatum, Bearbeiter und Beschreibung gesperrt.

Sollstellung ab wird gesperrt, wenn der Wirtschaftsplan berechnet wurde. Die Interne Bemerkung wird nur gesperrt, wenn im Bearbeitungsstatus Gesperrt gesetzt wurde.

  • Die Felder im Inforegister Datenquellen werden nach dem Holen der Wirtschaftsplanzeilen gesperrt.
  • Die Felder im Inforegister Sonstige werden nach dem Holen der Wirtschaftsplanzeilen gesperrt.
  • Die Felder im Inforegister Druckoptionen werden nach dem Belege erzeugen gesperrt.

Fehlerbehebung

Betriebskostenabrechnung

46394 Neue Zeile in Abrechnung einfügen

In den Abrechungszeilen konnte über die Aktion Zeile einfügen keine neue Zeile eingefügt werden. Dieser Fehler wurde behoben.

46261 Abrechnung Kontenprüfung - überflüssige Prüfung bei Abrechnungskreis mit Auswahlen

Bei der Prüfung der Objektkonten war eine fehlerhafte Prüfung auf das Vorhandensein von Abrechnungskreisen zur Auswahl und gleichzeitig auf Abrechnungskreis im Objektkonto auf Leer. Diese Prüfung wurde entfernt.

Konten Karte

Die hier gezeigte Kombination ist z. B. sinnvoll, wenn im Haus zwei getrennte Heizanlagen sind und beim Buchen der Wartung generell auf die eine oder andere Heizanlage gebucht werden soll (Abrechnungskreis Auswahl). Der Abrechnungskreis am Objektkonto ist leer, sodass beim Buchen einer Einkaufsrechnung bewusst eine Auswahl getroffen werden muss.

44754 Druck BK-Abrechnung in ZIP-Datei wertet Mandanten Name falsch aus

Bei Verwendung von Slash oder Backslash (/ oder ) im Mandantennamen gab es fehlerhafte Ordnerstrukturen beim Erstellen von ZIP-Ordnern und damit auch Störungen beim PDF-Stapeldruck. Diese Sonderzeichen werden jetzt automatisch auf Leerzeichen konvertiert. Dennoch sollten generell diese Zeichen in Mandantennamen vermieden werden.

Buchhaltung

44507 Dauer beim Ausposten von Sachposten - Leistungsprofil

Es wurden Anpassungen am Code vorgenommen, dass beim Schließen der Ausgleichspage für OP-geführte Sachkonten die Performance verbessert werden konnte. Das Verlassen der Page ist nun schneller.

44693 FIBU Journal MWSTABR lässt sich nicht mehr stornieren.

Das Fibu Journal MWSTABR lässt sich wieder stornieren.

Journal

Meldung

Darlehensverwaltung

44385 Zinsvalidierung nach Sondertilgung / Zuschreibung

Ein vorhandenes Validierungsproblem bei der Zinsermittlung nach Sondertilgung / Zuschreibung wurde behoben.

41130 Mittelverwendung mit mehr als einem Objekt, Buchung funktioniert nicht mehr korrekt

Im Darlehensmodul ließ sich die Mittelverwendung nicht mehr korrekt auf mehrere Objekte aufteilen und buchen. Dies wurde nun behoben .

45175 Kred. Darlehen erstellen keine Planposten für Zinsen (bestandserhöhend) für bereits bebuchte Monate

Bei den bestandserhöhenden Darlehen erfolgt keine Neuberechnung der Berechnungsbasis wenn Posten ohne Fibu-Buchung im selben Monat gebucht werden. Der Fehler wurde behoben.

  • Die monatliche Zinsberechnung basiert nun auf der korrekt ermittelten Berechnungsbasis.
  • Die rückwirkende Zinsberechnung splittet nun auch Darlehen-Planposten ohne Fibu, auch bei mehrfachen Planposten innerhalb des Zinszeitraumes.

Einheit Schnellerfassung

44759 Einheitenschnellerfassung legt Lastschriftmandate nicht an

Bei der Erfassung von Einheitenverträgen über die Einheit Schnellerfassung werden jetzt für alle Einheiten eines Vertrags Lastschriftmandate erstellt, auch wenn in der Einheit Schnellerfassung die Option Vertrag zusammenfassen aktiviert ist.

Heizkostendatenaustausch

45053 Fehlerhaft erzeugte DAT-Dateien, Schreibweise der Umlaute ä, ü, ö und ß

Es wurde festgestellt, dass bei Version Windows 11 die vom Abrechnungsunternehmen vorausgesetzte Ansii-Formatierung nicht mehr zur Verfügung steht. Um eine nachträgliche Umwandlung der Exportdatei über externe Programme, wie Notepad++, zu vermeiden, wurde beim Export von L/M-Sätzen und B/K-Sätzen die Formatierungsauswahl zwischen Ansii (Windows) und UTF-8 eingefügt.

Optionen

Instandhaltung

44622 Validierung des Abrechnungskreises funktioniert nicht zuverlässig

Die Eingabe des Abrechnungskreises in der Einkaufsrechnungszeile wurde dahingehend korrigiert. dass die entsprechende Validierung - und damit die Belegung insbesondere der Felder MwSt.-Geschäftsbuchungsgruppe und Vorsteuerprozentsatz - sicher funktionieren.

44563 Einkaufsrechnung: Fehler Kontenbezeichnung bei Buchungserfassung

Die Belegung des Feldes Beschreibung in Tabelle 38 beim Wechsel des Objektkontos wurde überarbeitet. Wenn das Objektkonto validiert wird, ändert sich die Beschreibung nur in den beiden folgenden Fällen zur Kontenbeschreibung des neuen Kontos:

  • Die Beschreibung war vorher leer.
  • Die Beschreibung war vorher eine Kontenbeschreibung.

Wurde also eine spezifische, davon abweichende Beschreibung eingetragen, bleibt diese erhalten. Dies betrifft Einkaufsrechnungen, -gutschriften und -bestellungen (= Beauftragungen).

Mahnwesen

44367 Import Mahnung

Der Längenparameter des CopyArray wurde auf die Länge des Zielarray von 8 auf 10 erhöht. Die registrierte Mahnung kann nun wieder problemlos gedruckt werden.

45242 Beim Bericht Grupp. reg. Mahnung mit Zahlschein wird keine Anrede angedruckt

Die Anrede(n) wird/werden wieder mit angedruckt.

Mietanpassung

44200 Mietpreisbegrenzung Berlin - Fehler beim Aufruf der Einrichtung

Beim Aufruf der Mietpreisbegrenzung Berlin wurde eine Fehlermeldung ausgegeben. Der betreffende Programmfehler wurde korrigiert.

Meldung

Objekteigentümerverwaltung

44220 Falscher Ausweis in der Mieterliste

Die Ausgabe der Buchungen ohne Einheitenbezug erfolgt nun auch in der Spalte Saldo zum 31.12.x.

mieter-saldenliste

Projektentwicklung

45014 Verhindern des Editieren des Feldes SR-Einbehaltes im Kalkulationsschema, wenn Rechnungsbetrag = 0

In der korrigierten Schlussrechnung war es fälschlicherweise möglich, das Feld Einbehalte zu editieren, wenn der Rechnungsbetrag = 0 ist. Dies entspricht nicht dem definierten Prozess und wurde geändert. Es muss ein Rechnungsbetrag in der korrigierten Rechnung hinterlegt werden, um den Einbehalt zu editieren.

44166 Betrag wird im Kalkulationsschema falsch eingetragen (Nachlass)

Im Projektmodul kam es zu einem Fehler bei folgender Arbeitsweise: Wenn Sie auf einer Projektplanzeile die einfache Rechnungslegung sowie einen Nachlass hinterlegt haben und eine Teilrechnung aus einer bestehenden Einkaufsrechnung erstellen, wurde der Wert der Einkaufsrechnung in die falsche Zelle des Kalkulationsschemas übertragen. Dieser Fehler wurde behoben.

Umsatzmiete

43187 Fehler von Massenumsatzmeldungen bei fehlender Einheitenvertrag-Zuordnung

Der Bericht Umsatzmeldungen erstellen wurde dahingehend korrigiert, dass beim Aufruf über mehrere Verträge die folgende Meldung nicht mehr produziert wird.

Meldung

Wird der Bericht aus einem konkreten Vertrag aufgerufen, wird die Meldung weiterhin angezeigt, sofern keinem Einheitenvertrag eine Umsatzvereinbarung zugeordnet ist.

UVA

44244 UVA-Vorgang verbuchen über “Planen” -

Bei den UVA Vorgängen kann jetzt der Vorgang MwSt. buchen UVA Vorgang geplant werden.

37103 Übernahme Kontenprüfung 5052329

Werden innergemeinschaftliche Erwerbe gebucht, dann werden in der UVA Kontenprüfung Bericht Nr. 5052329 die Beträge richtig angezeigt:

Druck

Vertragsverwaltung

44590 Fehler beim Aufruf des Berichtes Einheitenkontoauszug, weil Kontoinhaber zu lang

Für das Feld Kontoinhaber der Objektbankverbindung wurde die Feldlänge erhöht. Die beiden Berichte Einheitenkontoauszug und Vertragskontoauszug laufen jetzt auch bei sehr langen Namen des Kontoinhabers ohne Fehlermeldung.

44692 Dienstleistungs-/ Wartungsvertrag Fehler (an Lieferant zugewiesen)

Es hat eine Korrektur in der Programmierung stattgefunden. Bei entsprechender Einrichtung in der Änderungsprotokollposten Einrichtung werden Änderungen in den Tabellen sofort in die Tabelle Änderungsprotokollposten übernommen.

45181 Notizen bei Menü Mietsicherheit fehlt

Die Page Mietsicherheiten wurde mit einer Standard-Infobox versehen. Über diese können insb. Notizen und Aufgaben erstellt werden.

Aufgabe erstellen

44472 Regulärer Sollstellungslauf - Sollstellung rückwirkend beachtet Teilbetrag nicht

Rest-Teilbeträge von Monaten, die bereits sollgestellt wurden, werden jetzt im regulären Sollstellungslauf berücksichtigt und korrekte Einträge als Buchblattzeilen werden erzeugt.

45279 Staffelmiete lässt sich nicht mehr ändern.

Nachdem eine Staffelbedingung im Mietvertrag auf eine Mietsollstellung angewendet wurde, wird die Staffel berechnet von Nein auf Ja umgestellt und die Staffel kann nicht mehr geändert werden. Löscht man anschließend die durch die Staffel erzeugten Sollstellungszeilen (= die letzte der erzeugten Zeilen, dann werden alle gelöscht), so wird Staffel berechnet wieder auf Ja gesetzt und die Staffelbedingung kann geändert und neu angewendet werden.

Die oben beschriebene Vorgehensweise hat jedoch nicht funktioniert, wenn die Staffelbedingung nur genau eine (weitere) Sollstellungszeile erzeugt hat (Staffel Anzahl = 1). Auch nach dem Löschen dieser einen Sollstellungszeile blieb die Staffelbedingung nicht editierbar. Der Fehler wurde korrigiert.

45409 Dienstleistungsvertragszeilen - Felder korrekt anordnen

Im Dienstleistungsvertrag wurden in den Zeilen die Felder Abrechnungskreis und MwSt.-Geschäfts- und MwSt.-Produktbuchungsgruppe unterhalb der Zeilen dargestellt und nicht direkt in der Zeile, wie das im Wartungsvertrag der Fall ist. Die Darstellung im Dienstleistungsvertrag wurde geändert.

Verwalterhonorarabrechnung

45018 Gebuchte Verkaufsrechnung 5052293 - Betrag wird doppelt ausgegeben

Der Druck der gebuchten Verkaufsrechnung wurde korrigiert. Die doppelte Zeile wird nicht mehr ausgegeben.

44452 Anzeige von Beträgen mit zwei Nachkommastellen in Rechnungen zu Verwalterverträgen

In der Verwalterhonorar Stapelberechnung wurde in der Druckfunktion eine Änderung in der Formatierung vorgenommen. Es werden immer zwei Stellen nach dem Komma ausgegeben.

WEG-Verwaltung

46048 WEG-Gesamtabrechnung bricht ab

Der Bericht R5052447 brach kurz nach dem Start mit einem Systemfehler ab. Hier lag ein technischer Fehler vor, der jetzt behoben wurde.

43712 WEG – Sonderumlage

Für die Seite Sonderumlage wurde die Anordnung der Menüführung angepasst und übersichtlicher gestaltet.

Sonderumlagen

Zahlungsverkehr

44716 Sammelzahlung in einem Betrag

Beim Einlesen der CAMT-Kontoauszugsdateien wird der Sammler nun nicht mehr in einzelne Positionen aufgesplittet. Somit wird der Transitsaldo aufgelöst.

Berechtigungssätze

In RELion wurden neue Tabellen der rollenspezifischen Berechtigungssätze hinzugefügt.

Objekt ID Objektname Berechtigungssatz Name
5052533 RelC Order Entry R12 INST REL Instandhaltung Aareon
5164140 RelC Economic Plan Value R12 OBJEKTVW; RE12 EXT. HAUSVW REL Objektverwaltung Aareon; REL Ext. Hausvw Aareon
5164141 RelC Econ. Plan Detail Value R12 OBJEKTVW; RE12 EXT. HAUSVW REL Objektverwaltung Aareon; REL Ext. Hausvw Aareon
5164142 RelC Economic Plan Entry Total R12 OBJEKTVW; RE12 EXT. HAUSVW REL Objektverwaltung Aareon; REL Ext. Hausvw Aareon
5164143 RelC Eco Plan Single Entry R12 OBJEKTVW; RE12 EXT. HAUSVW REL Objektverwaltung Aareon; REL Ext. Hausvw Aareon
5164144 RelC Accounting Value R12 OBJEKTVW; RE12 EXT. HAUSVW REL Objektverwaltung Aareon; REL Ext. Hausvw Aareon
5164145 RelC Accounting Detail Value R12 OBJEKTVW; RE12 EXT. HAUSVW REL Objektverwaltung Aareon; REL Ext. Hausvw Aareon
5164146 RelC Accounting Total Entry R12 OBJEKTVW; R12 EXT. HAUSVW REL Objektverwaltung Aareon; REL Ext. Hausvw Aareon
5164147 RelC Accounting Single Entry R12 OBJEKTVW; RE12 EXT. HAUSVW REL Objektverwaltung Aareon; REL Ext. Hausvw Aareon
5164148 RelC Reason For Exclusion R12 OBJEKTVW; RE12 EXT. HAUSVW REL Objektverwaltung Aareon; REL Ext. Hausvw Aareon

Tabelleninformationen Modell

Änderungen im Datenmodell werden in den Tabelleninformationen angezeigt.

8.4.11 - Version 12.22

In der Releaseinformation sind alle Funktionen und Fehler der freigegebenen Build RELion (12.22.59586.0) auf Basis Dynamics Business Central 25.1. beschrieben.

Neue und geänderte Funktionen

Allgemeines

44080 Funktionsverwaltung Rechnungsbuchungsmoduls aktivieren

Die Funktionsverwaltung Rechnungsbuchungsmoduls wird vom Benutzer manuell aktiviert bei der Funktionsverwaltung. Wenn die Funktion nicht manuell aktiviert wird, zeigt das System eine Notiz im Rollencenter.

Buchungsgruppe

Buchungsgruppe

Auch bei dem Versuch einen EK- oder VK-Beleg zu buchen, wird eine Fehlermeldung angezeigt.

Buchungsgruppe

Diese Umgestaltung macht den Buchungsprozess für Verkaufs-, Einkaufs- und Servicetransaktionen erweiterbar und ermöglicht es Partnern festzulegen, wie der Buchungsalgorithmus Sachposten aggregiert, z. B. nach bestimmten Belegzeilen, Buchungsgruppen oder den Steuereinstellungen, die durch die örtliche Gesetzgebung vorgeschrieben sind.

https://learn.microsoft.com/de-de/dynamics365-release-plan/2021wave2/smb/dynamics365-business-central/extend-general-ledger-posting-aggregations-invoice-post-buffer-refactoring

Betriebskostenabrechnung

23404 Abrechnung VZ holen - Neue Funktion über Sachposten

Das Holen der Vorauszahlungen in die Abrechnung wurde über eine neue wesentlich schnellere Funktion realisiert. Die Auswertung geht über die Sachposten und steht zunächst nur für die Version Österreich und die Abrechnung nach Sollbeträgen zur Verfügung:

Buchungsgruppe

Bei der Abrechnung nach Sollbetrag werden keine Restbeträge mehr in die Abrechnung Vorauszahlung gestellt. Der weitere Ausbau für die Version Deutschland und Abrechnung nach tatsächlichen Zahlbetrag kommt in einem späteren Schritt. Dabei wird es dann eine Funktion geben, die die aktuellen Zahlbeträge anteilig darstellt.

Instandhaltung

18916 Aufruf abgeschlossene Schadensmeldungen überarbeiten

Bei der Übersicht der abgeschlossenen Schadensmeldungen wurde die falsche Page angezeigt. Der Fehler wurde korrigiert, es wird nun die korrekte ListPage aufgerufen.

44187 Geb. Einkaufsbeleg einer Schadensmeldung zuweisen - Aufruf aus der Suche entfernen

Der Aufruf von Geb. Einkaufsbeleg einer Schadensmeldung zuweisen wurde aus der Suche entfernt, da die Funktion nur innerhalb einer konkreten Einkaufsrechnung verwendet werden kann.

Buchungsgruppe

Projektentwicklung

40822 Fälligkeit Einbehalt in Schlussrechnung

Im Projektmodul richten sich die Fälligkeiten der Teil- und Schlussrechnungseinbehalte nach der Datumsformel in der Projektentwicklung Einrichtung. Diese Fälligkeitsformel gilt einheitlich für alle Projekte und Planzeilen. Dadurch ließen sich individuelle Fälligkeiten nicht abbilden.

Eingehalte

Es gibt ein neues Feld im Kalkulationsschema der Teil- und Schlussrechnung Fälligkeit Einbehalt. Das Feld ist standardmäßig ausgeblendet.

Teilrechnung

Der Feldinhalt wird mit der Fälligkeit gemäß den Formeln aus der Projekteinrichtung vorbelegt. Er kann manuell vom Anwender geändert werden. Dieser Wert wird bei der Verarbeitung in den Einbehalt und in den Kreditorposten für den Einbehalt als Fälligkeitsdatum übernommen.

Bürgschaft

Buchungsgruppe

Die Fälligkeit des Sondereinbehaltes richtet sich genauso nach den Fälligkeiten aus Teilrechnung bzw. Schlussrechnung. D. h., wenn ein Sondereinbehalt aus einer Teilrechnung erstellt wurde, erhält dieser ebenfalls das Fälligkeitsdatum des Einbehaltes der Teilrechnung.

43908 Einbehalte werden nicht / falsch gebucht

Im Projektmodul kommt es vor, dass Einbehalte aus Teil- bzw. Schlussrechnungen nicht so gebucht werden, wie der Anwender das erwartet. Die Vorgehensweise des Programmes ist folgende: Wenn in der Projektplanzeile ein TR Einbehalt % hinterlegt wurde. Dann berechnet RELion diesen Wert in dem Kalkulationsschema für den Einbehalt vor. Der Wert kann vom Anwender überschrieben werden. In jedem Fall überträgt das Programm den Wert, der im Kalkulationsschema hinterlegt ist, in die Einkaufsrechnung in das Feld Einbehalt. Bei bestimmten - durch den Anwender manuell vorgenommenen - Änderungen am EK-Beleg (z. B. die Änderung einer MwSt.-Buchungsgruppe in den EK-Zeilen) wird das Feld Einbehalt neu berechnet. Eine entsprechende Meldung weist den Anwender darauf hin. Das Feld Einbehalt ist auf der Einkaufsrechnung einblendbar. Bisher war es nicht editierbar. Nun ist es editierbar.

Wichtig

Das Feld gibt den Bruttowert des Einbehaltes wieder, außerdem wird bei Änderung der entsprechende Text in der Einkaufszeile nicht mit geändert.

EK-Rechnung

Heizkostendatenaustausch

36550 Umbau des “B/K-Satz erstellen” Assistenten

Basierend auf der ARGE-Satzbeschreibung 3.10 wurde folgende neue Änderung vorgenommen:

Der Assistent B/K-Satz erstellen wurde umgebaut, das nun mehrere Mitarbeiter parallel an einem Datenaustausch Abrechnungsunternehmen arbeiten können. Dies ist jeweils pro Liegenschaft möglich. Jeder Mitarbeiter kann dabei jeweils nur einen Vorgang B/K-Satz erstellen in Bearbeitung haben.

Auf der zweiten Seite gibt es bei Liegenschaft Objektnr. rechts die drei kleinen Punkte. Klickt man darauf, gelangt man in die Liegenschaftsübersicht. Hier werden nun diejenigen Liegenschaften ausgeblendet, welche bereits von einem anderen Mitarbeiter bearbeitet werden. Des weiteren werden solche Zeilen rot markiert, zu denen bereits B-Sätze erstellt wurden. Dies dient der Sicherheit, dass zu einer Liegenschaft-Objekt-Kombination nicht versehentlich mehrere B-Sätze im gleichen Abrechnungszeitraum erstellt werden. Wird dennoch eine solche Zeile ausgewählt erscheint eine Fehlermeldung.

Datenaustausch

Übersicht

Vertragsverwaltung

41171 Einheitenbestandsliste wird für Reichweiten ungleich 1M überarbeitet

Es gibt in der Einheitenbestandsliste drei neue Optionen für die Ausgabe der Sollstellungswerte.

  • Betrag ausgeben als: Gültige Sollmiete Wird diese Option gewählt, so werden die Beträge aus den Sollstellungszeilen zu jedem Stichtag angezeigt, unabhängig von der jeweiligen Reichweite.
  • Betrag ausgeben als: Fällige Sollmiete Mit dieser Option wird nur die zum angegebenen Stichtag fälligen Beträge angezeigt. Die Anzeige von Sollstellungswerten, die eine andere Reichweite als 1M haben, erfolgt nur in den Monaten, in denen sie auch tatsächlich fällig sind. Ansonsten bleiben die Betragsfelder bei diesen Einheitenverträgen leer.
  • Betrag ausgeben als: Fällige Sollmiete und berechnetem Monatswert In diese Option wurde die ursprüngliche Option “Monatswert berechnen” implementiert. Reichweiten ungleich 1M werden auf einen Monatswert heruntergerechnet und zu jedem Stichtag angezeigt.

Bei dieser Gelegenheit haben wir das Design des Berichts überarbeitet sowie das Feld [Be-schreibung EV] um die jeweilige Reichweite der Sollstellung ergänzt. Außerdem haben klei-nere Korrekturen bei der Ausgabe des Verteilfaktors stattgefunden.

36973 Leerstand einfügen zwischen zwei Einheiten

Die Aktionen Leerstandseinheit erstellen und Nachfolgeleerstand anlegen sowohl auf der Einheitenvertragsübersicht als auch auf der Einheitenvertrag Karte wurden in der Aktion Leerstandseinheit erstellen zusammengefügt und insgesamt überarbeitet. Die neue Aktion Leerstandseinheit erstellen beinhaltet folgende drei Möglichkeiten, einen Leerstand einzufügen:

  • Zwischen zwei bestehenden Einheitenverträgen bzw. Leerstandsverträgen. Hierfür muss zunächst eine Lücke erzeugt werden. Dazu ändern Sie die letzte Historie, das Startdatum in der Sollstellungszeile sowie der Vertragsbeginn.
  • Nach der letzten Historie von Einheitenverträgen. Hierzu muss am letzten Einheitenvertrag ein Vertragsende gesetzt werden.
  • Nach einem bestehenden Leerstand wird ein neuer Leerstand angefügt. Auch hierzu muss am bestehenden Leerstandszeitraum ein Vertragsende gesetzt werden.

41305 Funktion RE Bearbeiter am Vertrag erweitern

Der Bericht RE Bearbeiter am Vertrag ändern wurde um den Schalter Beendete Verträge beachten ergänzt. Der Schalter ist standardmäßig ausgeschaltet, d.h., es werden dann nur die aktiven Verträge bearbeitet. Wird der Schalter aktiviert, werden zusätzlich auch beendete Verträge bearbeitet. Die bereits vorhandenen Optionen:

  1. Nur Verträge ohne Bearbeiter
  2. Nur Verträge mit ausgewähltem Bearbeiter
  3. Alle Verträge mit Bearbeiter
  4. Alle Verträge

wurden beibehalten - lediglich der Begriff “aktive” wurde entfernt.

RE Bearbeiter

Umsatzmiete

42783 Warengruppen: Freigabe-Funktionen in Menüzeile

Die Funktionen Freigeben bzw. Freigabe zurücknehmen wurden bei den Warengruppen aus dem bisherigen Untermenü in die Funktionszeile verschoben.

Warengruppen

Hinweis

Beim Aufruf der Warengruppe aus einer Umsatzmietbedingung (Lookup) sind die betreffenden Funktionen weiterhin in einem Untermenü und ausgegraut.

Buchhaltung

16946 Umsetzung VAT-Date

Das MwSt.-Datum stellt eine dritte Datumsvariante in RELion neben den bereits bekannten Buchungsdatum und Belegdatum dar. Es soll gezielt zu Verbesserungen entlang des gesam-ten UVA-Prozesses - von den Objektsteuerdaten über die Skonto-Rückrechnung und den Bericht nicht anrechenbare MwSt. bis hin zum tatsächlichen UVA-Vorgang - führen, indem es eine eigene MwSt.-Datumsart abbildet. Von hier an orientiert sich also der aktuelle Vorsteueranteil % in den Zeilen und die Vorbelegung des Leistungszeitraums nicht mehr am Buchungsdatum, sondern an diesem neuen Datumstyp.

MwSt.

Es gibt drei Einstellungsmöglichkeiten: der Typ MwSt.-Datum kann überhaupt nicht verwendet (es ändert sich nichts im Vergleich zum Vorgehen vor der Einführung des neuen Typs; MwSt.-Datum = Buchungsdatum), ohne Änderungsmöglichkeiten aktiviert (kann in den Posten nicht nachträglich abgeändert werden) oder allgemein aktiviert werden (wird verwendet und kann zusätzlich in den MwSt.-Posten nach der Buchung noch verändert werden).

Weiterhin kann die Standard-Vorbelegung festgelegt werden - entweder wird das MwSt.-Datum dann mit dem Buchungsdatum oder Belegdatum vorgeblendet- wobei es aber dann noch manuell abgeändert werden kann. Wir empfehlen die Vorbelegung Buchungsdatum.

Buchungsdatum

Dieser Datumstyp wurde auch in RELion-spezifischen Entwicklungen, wie beispielsweise den Dauerzahlungen ergänzt und ist so durchgehend im Programm nutzbar. Das Datum kann nachträglich in den MwSt.-Posten geändert werden, bis eine dieser Bedingungen erfüllt ist:

In der Finanzbuchhaltung Einrichtung ist die Verwendung Aktiviert (Änderungen verhindern) ausgewählt. Der Vorgang Nicht anrechenbare Vorsteuer wurde für verbundene Sachposten durchgeführt. Der MwSt.-Posten enthält eine UVA Vorgangsnummer. Es wird dann nur der Vorsteueranteil % geändert. Eine Smart Notification weißt auf den Leistungszeitraum hin, den der Anwender dann ggf. manuell selbst in den Sachposten anpassen kann.

42817 Anzahlungsbuchhaltung debitorisch aus Ausgleich entfernen

Noch im Programm vorhandene Filter und Prüfungen des ehemaligen RELion-Moduls der Anzahlungsbuchhaltung verhinderten das Ausgleichen alter Posten, da der Ausgleich von Debitorenposten mit Anzahlungsvorgangsnr. nicht vorgenommen werden konnte. Es wurden nun diese Inhalte der debitorischen RELion Anzahlungsbuchhaltung an den entsprechenden Stellen des Ausgleiches entfernt, sodass ein Ausgleich der Posten möglich ist.

Darlehensverwaltung

43872 Darl.Neuanlageassistent bereinigen

Auf der ersten Seite des Darlehen-Neuanlageassitenten wurde das Feld Kreditor/Debitor entfernt. Die Anzeige ist nicht mehr zeitgemäß da in RELion nur noch kreditorische Darlehen zur Verfügung stehen.

Alt:

Alt

Neu:

Neu

RELion Dokumente

42285 Berechtigungssatz RelC Document von RelC Basic abspalten

Aus dem Berechtigungssatz RelC Basic wurden die Schreibzugriffe auf die Tabellen RelC Document und RelC Document AAK-Archive entfernt. Mit diesem Berechtigungssatz kann zukünftig nur noch lesend auf diese Tabelle zugegriffen werden.

Fehlerbehebung

Buchhaltung

38693 Buchung aus dem Anlagen Buch.-Blatt prüft das Objekt nicht

Die Prüfung wurde eingebaut, wenn die Objektnr. in der Anlagekarte nicht gefüllt ist und eine Buchung im Anlagen-Buchbl. vorgenommen werden soll. Dann wird eine Fehlermeldung angezeigt.

Fehler

41345 Ratenzahlungsvereinbarung lässt sich nicht erstellen

Bei einer Ratenzahlung wird die Lfd. Nr. im ursprünglichen Debitorenposten gespeichert. Wenn bei einem Debitorenposten keine Ratenzahlung gefunden wurde, wird diese Information als Nachricht angezeigt:

Meldung

Die Ratenzahlungsvereinbarung lässt sich nun erstellen:

Druck

39214 Prüfliste Kreditorenposten stimmt nicht

Beim Kreditorischen Zahllauf wurde die Prüfliste Kreditorposten angepasst. Hat man einen Zahlungsvorschlag erstellt, wird in die Spalte Ausgleichs ID jetzt die Ausgleichs ID eingetragen. Des Weiteren wurden zwei neue Summen Zeilen eingefügt, damit die Kontrolle schneller vorgenommen werden kann.

Prüfliste

44155 UVA-Vorgänge öffnen sich sehr langsam

Das Performance Problem beim Öffnen der UVA Vorgänge wurde behoben. Der Vorgang wurde wesentlich beschleunigt.

Mahnwesen

44003 Stapeldruck Mahnungen übernimmt falsche Werte in die Anrede

Werden Mahnungen über den Stapeldruck Reg. Mahnungen drucken gedruckt, werden nun die Anreden richtig angedruckt. Es kommt nicht mehr zu dem Fehler, dass Anreden aus der vorhergehenden Mahnung mit angedruckt werden.

43124 Fehlende Felder im Bericht für Mahnungen

Im Bericht Reg. Mahnung 5052487 werden nun auch die Felder für die Verwalter-ZE und Eigentümer-ZE angezeigt.

Geldflussdarstellung

44152 Aufruf Geldfluss Journal über die Suche nicht möglich

Für die Seite Geldfluss Journal war in den Eigenschaften die Application Area nicht definiert. Dadurch kam es zu Unregelmäßigkeiten bei der Suchbarkeit - teils konnte die Seite über die Suche (Lupe) nicht gefunden und geöffnet werden. Diese Eigenschaft wurde nun gesetzt und die Suche und der Aufruf über die Suchfunktion ist jetzt möglich.

Suche

Betriebskostenabrechnung

42546 Prüfbericht Abrechnung erweitern

Die Prüfung vor dem Erstellen der Abrechnungen wurde um eine Prüfung auf Vorauszahlungskonten erweitert. Für alle in den Kostenkonten verwendeten Abrechnungsarten wird geprüft. ob jeweils für jede der in den Einheitenverträgen verwendeten MwSt.-Geschäftsbuchungsgruppen ein Vorauszahlungskonto eingerichtet ist.

Die Prüfroutine ist auch im Bericht Prüfe Kostenkonten enthalten, sodass Sie bei neuen Objekten oder generell bei Abrechnungsbeginn eine Prüfung über alle Abrechnungskarten starten können:

Kostenkonten

42750 Namensfeld des Eigentümers wird im BK-Anschreiben abgeschnitten

Die Darstellung des Eigentümers und der Adresse im Kopf des Anschreibens zur BK-Abrechnung und zum Wirtschaftsplan wurde überarbeitet, sodass sehr lange Firmenamen und Adressen genügend Platz haben.

Ausdruck

42540 Überarbeitung Abrechnung Ausnahmen holen

Das Holen der Ausnahmen in die Abrechnung wurde grundlegend überarbeitet. Die Ausnahmen werden erst mit dem Holen der Abrechnungszeilen in die Abrechnung geholt. Dabei werden dann automatisch nur die Ausnahmen berücksichtigt, die wirklich relevant sind. Vertragsausnahmen mit Einheitennr. werden nur geholt, wenn die entsprechende Einheit in der Abrechnung auftaucht. Vertragsausnahmen ohne Einheitennr. (vertragsbezogen) werden nur geholt, wenn mindestens eine Einheit mit der entsprechenden Vertragsnr. in den Einheiten Abrechnungen vorkommen.

Darüber hinaus wird auch der Filter Abrechnungsarten ausgewertet, d.h. wenn beispielsweise nur eine BeKo-Abrechnung ohne Heizkosten ansteht, werden keine Heizkosten-Ausnahmen geholt.

Nach dem Holen der Einheiten (und damit der Ausnahmen) in die Abrechnungskarte werden die umrandeten Felder in der Abrechnungskarte gesperrt, da eine Veränderung Auswirkungen auf die zu berücksichtigenden Einheiten und auf das Holen der Ausnahmen hätte:

Ausnahmen

Mit der Überarbeitung verbessern wir insgesamt die Bedienerfreundlichkeit und vermeiden unnötige Fehlerquellen. Durch das Weglassen nicht relevanter Ausnahmen, entstehen weniger Daten in der Abrechnungskarte und die Verarbeitung wird schneller.

42222 Abrechnung - Anzahl Zeichen “Filter Abrechnungsarten”

Auf der Abrechnungskarte wurde das Feld Filter Abrechnungsarten auf 500 Zeichen vergrößert. Aufgrund der Microsoft-Vorgaben zu destruktiven Änderungen wird die Änderung erst zum Juni aktiv.

44158 Fehlerprotokollkopf bei Prüfung Abr.Zeilen holen erscheint nicht

Beim Holen der Abrechnungszeilen werden automatisch Fehlerprotokollzeilen erstellt wenn bestimmte Felder im Objektkonto nicht gefüllt waren. Obwohl Protokollzeilen erstellt wurden, waren diese in der Aktionsprotokoll-Infobox manchmal nicht sichtbar. Dieser Fehler wurde behoben.

Vertragsverwaltung

43429 Aktualisierung Mietvertragskontakte bricht ab

Die Erstellung der Tabelle Mietvertragskontakte erfolgt nun intern Objekt für Objekt. Zusätzlich erfolgt nach jeweils 100 erzeugten Mietvertragskontaktdatensätzen ein Commit. Beide Maßnahmen dienen dazu, Abbrüche wg. eines SQL-Timeouts zu verhindern.

Projektentwicklung

44144 Teilrechnung - Betrag wird falsch übernommen

Wenn man von einer Einkaufsrechnung mit projektbezug ausgehend, den Aufruf Aktionen/Teilrechnung erstellen aufruft, soll im Kalkulationsschema das Feld Rechnungsbetrag in der Spalte Betrag gefüllt werden. Hier wurde stattdessen das Feld in der Spalte Kumuliert befüllt. Der Fehler trat auf, wenn man in der Projektplanzeilen im Feld VOB-Rechnungslegung Kumulative Rechnungslegung eingestellt hat. Bei einfacher Rechnungslegung trat der Fehler nicht auf, da ist die Spalte kumuliert ausgeblendet. Bei der Schlussrechnungserstellung war keine Änderung notwendig. Hier wird korrekt das Feld Rechnungsbetrag in der Spalte Kumuliert befüllt.

Es gibt derzeit noch einen Fehler, wenn man mit einfacher Rechnungslegung und Nachlass arbeitet. Wird nun eine Teilrechnung aus einer bestehenden Einkaufsrechnung erstellt, so wird der Rechnungsbetrag in die Zeile Rechnungsbetrag nach Nachlass übernommen. Wenn Sie so arbeiten, überprüfen Sie bitte die Übernahme des Betrages und korrigieren diesen ggf. im Kalkulationsschema manuell. Die Fehlerbehebung wird mit dem nächsten Release ausgeliefert.

Mietanpassung

43848 Fehlender Einheitenvertrag bei Schreiben Indexanpassung

Bei der Erstellung von Mietanpassungsvorschlägen aus einer Indexprotokollierung heraus wurden die sog. Erweiterungszeilen (5052743) nicht korrekt gebildet für diejenigen Einheitenverträge, die nicht indiziert waren. Konkret wurden die Datensätze des Typs Konto nicht gebildet. Dies führte im Ergebnis dazu, dass die nicht angepassten Einheiten im Anschreiben nicht ausgewiesen wurden. Die anpassbaren/angepassten Einheiten(verträge) waren davon nicht betroffen. Auch nicht die Erzeugung der entsprechenden Sollstellungsanpassungen. Der Fehler ist korrigiert, d.h., auch die nicht angepassten/anpassbaren Einheiten(verträge) werden wieder korrekt im Anschreiben ausgewiesen.

44140 Bericht Indexmieterhöhung Anschreiben - falsche IBAN bei Zahlungsschlüssel

Der Bericht Indexmietabrechnung wurde dahingehend korrigiert, dass beim Vorliegen virtueller Konten (bspw. BK01-Verfahren via Zahlungsschlüssel) die entsprechende Bankverbindung statt der Objektbankverbindung im Kopf angedruckt wird.

43875 Berichtslayout Mietanpassungen: Fehlendes Feld Sollstellungsart “Sonstiges” im DataSet ergänzen

Das DataSet der nachfolgend genannten vier Mietanpassungsreports wurde um zwei Sollstellungssummen-“Blöcke” ergänzt. Analog zum Bericht Vertragsschreiben.

Wichtig

Hierbei handelt es sich um die bisherigen Sollstellungen vor der eigentlichen Anpassung.

Angepasste Mietanpassungsreports:

  1. R5052571: Manuelle Mietanpassung
  2. R5052572: Anp. nach Mietspiegel
  3. R5052573: Anp. nach Vergleichswohnungen
  4. R5052574: Anp. gem. WB/Kostenmiete

Sollstellungssummen-“Blöcke”

  1. Vertragsebene: DebitPosContractSumAmounts mit den Feldern:
  • CT_SumOfAncillaryCosts: Summe Nebenkosten
  • CT_SumOfOtherCosts: Summe Sonstige Kosten
  • CT_SumOfRentAmount: Summe Miete
  • CT_SumOfRentNetAmount: Summe Miete (netto)
  • CT_SumOfTotalAmount: Gesamtbetrag
  • CT_SumOfTotalNetAmount: Gesamtbetrag (netto)
  • CT_SumOfVAT: Summe MwSt
  1. Einheitenvertragsebene: DebitPosUnitContractSumAmounts mit den Feldern:
  • UC_SumOfAncillaryCosts: Summe Nebenkosten
  • UC_SumOfOtherCosts: Summe Sonstige Kosten
  • UC_SumOfRentAmount: Summe Miete
  • UC_SumOfRentNetAmount: Summe Miete (netto)
  • UC_SumOfTotalAmount: Gesamtbetrag
  • UC_SumOfTotalNetAmount: Gesamtbetrag (netto)
  • UC_SumOfVAT: Summe MwSt

Als Stichtag zur Ermittlung der Summen wird jeweils das Wirksamkeitsdatum verwendet.

44098 Bericht 5052589 Umsatzmietabrechnung drucken - falsche IBAN bei Zahlungsschlüssel

Der Bericht Umsatzmietabrechnung wurde dahingehend korrigiert, dass beim Vorliegen virtueller Konten (bspw. BK01-Verfahren via Zahlungsschlüssel) die entsprechende Bankverbindung statt der Objektbankverbindung im Kopf angedruckt wird.

RELion Dokumente

37109 PDF-Speicherung bei Berichte vergrößert

Im Zusammenhang mit der PDF-Speicherung von Berichten in RELion Dokumente war aufgefallen, dass außergewöhnlich große PDF-Dateien erzeugt wurden.

Auswirkung:

Bei der Verarbeitung mehrerer Dokumente in einem Lauf kam es dazu, dass die erzeugten PDFs schrittweise größer wurden, obwohl der Inhalt vergleichbar blieb. Dieser Fehler wurde bereits behoben, allerdings gab es bis jetzt kein systemweites Tool um alle PDFs zu prüfen und zu korrigieren.

Dafür wurde der Bericht PDF Dateikorrektur erstellt, welcher alle PDFs die in den RELion Dokumenten abgelegt sind (lokal oder archiviert) auf unerkannten Datenanhang prüft und ggf. korrigiert, sodass dann bei Anzeige bzw. Herunterladen der PDF nur noch eine korrekte PDF übergeben wird.

Der Bericht PDF Dateikorrektur kann sowohl manuell gestartet werden als auch automatisch über die Aufgabenwarteschlange eingebunden werden. Für den manuellen Aufruf öffnen Sie RELion Dokument Recherche und dann auf lokal und archivierte PDF-Dateien überprüfen. Es öffnet sich die Request-Page. Diese ist wie folgt einzurichten:

  • Tragen Sie das Datum ein unter Startdatum Produktivität
  • In dem Feld Anzahl der zu prüfenden Dateien geben Sie die maximale Anzahl der Dateien ein, die vom Bericht geprüft werden können, bevor die API-Rate überschritten wird.
    • Hinweis: Bei der Prüfung von bereits archivierten PDFs sendet das Programm eine Abfrage an das Archiv, um sich die Datei zu holen. Aus Sicherheitsgründen ist diese Übertragung (= API-Rate) beschränkt. Es hatte sich bei Tests gezeigt, dass eine Anzahl von 500 Dateien von der API-Rate geschafft werden kann, weshalb diese Zahl voreingestellt ist.
  • Möchten Sie die archivierten PDFs, die als korrupt erkannt wurden, gleich mit korrigieren, setzen Sie den Haken bei Korrupte archivierte PDFs korrigieren.
    • Hinweis: Ist der Haken gesetzt, wird die korrigierte PDFs als neue Version in Archiv kompakt abgelegt. Diese ist dann in RELion mit einer höheren Versionsnr. gekennzeichnet sowie mit dem Dateistatus Korrigiert archiviert. Bei Anzeige der Datei oder Download aus RELion heraus ist dann nur noch die korrekte Version erreichbar.
  • Möchten Sie die lokalen PDFs, die als korrupt erkannt wurden, gleich mit korrigieren, können Sie den Haken bei Korrupte lokale PDFs korrigieren setzen.
    • Hinweis: Ist der Haken gesetzt, wird die korrigierte PDF direkt lokal unter Dateianhang ersetzt. Als Backup wird gleichzeitig eine Zip-Datei erstellt mit den Original-PDFs und diese dann im Downloadordner abgelegt.
  • Soll die Prüfung (und ggf. Korrektur) über alle Mandanten durchgeführt werden, können Sie den Haken Test über alle Mandanten setzen.
    • Hinweis: Der Bericht braucht nicht in jedem Mandanten gestartet zu werden, sondern kann mit der Option Mandantenübergreifend gesetzt werden. Wenn Sie dies allerdings nicht möchten, sondern separat in jedem Mandanten den Test durchführen, dann setzen Sie den Haken nicht.
  • In Archiv kompakt gelöschte Dateien werden in RELion nicht vollständig gelöscht, sondern der Dokumenteintrag wird mit einer negativen Archiv kompakt Dokument ID versehen. Damit diese Einträge nicht mit prüft werden, setzt man im Filter: RELionDokumente bei “Archiv Kompakt Dokument ID” ein “>=0”.

Recherche

Bericht

Sobald der Bericht durchgelaufen ist, wird eine Zusammenfassung ausgegeben mit der Anzahl der Dateien, die geprüft wurden, die korrupt waren und die korrigiert wurden. Dabei werden nur solche Einträge aufgelistet, wo entweder die Datei als korrupt erkannt wurde oder wo anderweitig die Datei einen Fehler erzeugt hatte.

Dateikorrektur

Dateikorrektur

Des Weiteren wird das Ergebnis der Prüfung direkt in den RELion Dokumenten unter der Spalte Dateistatus angezeigt. Hier gibt es folgende Optionen:

  • leer: Die Datei wurde noch nicht geprüft
  • keine PDF: Die Datei ist keine PDF
  • korrekt lokal/archiviert: Die PDF ist korrekt erzeugt worden
  • korrupt lokal/archiviert: Die PDF wurde als korrupt erkannt
  • korrigiert lokal/archiviert: Die korrupte PDF wurde korrigiert
  • Datei fehlerhaft: Die Datei konnte aus irgend einem Grund nicht auf Korruption geprüft werden. Der genauere Grund wird in der Berichtsausgabe ausgegeben (z.B. “Die Datei konnte nicht gesplittet werden.”)

Neu

Den Bericht können Sie auch automatisiert über die Aufgabenwarteschlangenposten einrichten. Dazu wird ein neuer Eintrag in den Aufgabenwarteschlangenposten erstellt mit folgenden Einstellungen unter Allgemein:

  • Art des auszuführenden Objekts = Bericht
  • ID des auszuführenden Objekts = 5052333
  • Aufgabenwarteschlangen-Kategoriecode: Hier wird bitte der gleiche Kategoriecode gewählt, der auch für die “DMS-Synchronizer”-Codeunit verwendet wird.

Bericht

Bei den Berichtsparametern können Sie über den Haken bei Optionen Berichtsanfrageseite die Request-Page öffnen. Dort nehmen Sie die gleichen Einträge vor, wie unter manuelle Ausführung beschrieben. Bei Wiederholung ist der Bericht wie folgt einzurichten:

  • Wählen Sie den Bericht als wiederkehrende Aufgabe, und zwar so, dass er außerhalb der Zeiten läuft, in denen der DMS-Synchronizer läuft. (z. B. hat man den DMS-Synchronizer von Montag bis Freitag zwischen 9:00 und 19:00 an, dann sollte man für den Bericht die Zeiten zwischen 19:00 und 9:00 des nächsten Morgens wählen. Dies stellt sicher, dass die API-Rate nicht durch beide Posten genutzt wird).
  • Die Anzahl der Minuten zwischen den Ausführungen kann auf 10 Minuten gesetzt werden.
  • Die Leerlaufzeitspanne kann auf 5 Minuten gesetzt werden.
    • Hinweis: Mit dieser Einstellung wird der Bericht alle 10 bis 15 Minuten aufgerufen und es werden 500 Dokumente geprüft.

Berichtsparameter

Mit diesen Einstellungen kann der Bericht mit Status auf ‘Bereit’ festlegen gestartet werden.

Zur besseren Übersicht können Sie sich den Aufgabenwarteschlangenposten auf der Startseite einblenden. Dazu wählen Sie unter Personalisieren die Kachel Meine Aufgabenwarteschlange. Dadurch sieht man direkt, in welchem Status sich der Bericht befindet. Des weiteren kann in der gleichen Rubrik die Kachel Berichtseingang eingeblendet werden. Hier werden die Ausgaben des Berichts aufgelistet und Sie können sich die Ergebnisse individuell ansehen und prüfen.

Startseite

Wichtig

Solange der Bericht in der Aufgabenwarteschlange auf Bereit steht, wird geprüft, ob es Dateien gibt, die der Bericht prüfen kann. Werden keine gefunden, wird eine leere Ausgabe erstellt. Wenn Sie merken, dass die Berichtsausgabe keine Dateien mehr zu prüfen hat (Anzahl der geprüften Dateien = 0), ist es ratsam den Bericht auf Abwarten zu setzen um unnötige Berichtsausgaben zu vermeiden.

43323 Archivierung SEV Berichtsschema mit Bank

Beim Ablegen von SEV-Abrechnungen wurde in den RELion Dokumenten die Einheitennr. falsch befüllt. Die Einheitennr. ist nicht zwingend eindeutig. da in einem SEV-Vertrag auch mehrere Einheiten vorkommen können. Aus diesem Grund wird die Einheitennr. nicht mehr befüllt. Über eine Korrekturfunktion können die vorhandenen Dokumente die mit Bericht 5052744 erstellt wurden bereingt werden.

44224 Datentyp kann nicht mehr auf leer zurückgesetzt werden, nachdem etwas ausgewählt wurde

Wenn man in RELion Dokumente ein Archiv hinterlegt hat und über die Funktion Stammdaten synchronisieren diese mit RELion abgeglichen hat, wurde in RELion Dokumente Einrichtung unter Indizes die im Archiv benutzten Indizes hinterlegt. Diese konnte man mit einem in RELion existierenden Datentyp verknüpfen. Die Verbindung zwischen Indexkennung und Datentyp ist an sich eine 1:1-Beziehung, welche allerdings nie erzwungen wurde. In einer vergangenen Version wurde bereits behoben, dass man zu mehreren Indexkennungen den gleichen Datentyp zuweisen kann. Allerdings galt dies dann auch für die Option [leer].

Datentyp

Jetzt kann man einen gesetzten Datentyp wieder entfernen ohne dass eine Fehlermeldung erscheint. Die 1:1-Beziehung zwischen Indexkennung und Datentyp bleibt dabei unangetastet.

Word-Integration

42604 In der Lastschrifteinzugsermächtigung wird die falsche Adresse angedruckt

Beim Bericht Bestätigung des Eingangs Ihrer Lastschrifteinzugsermächtigung wird nun das richtige Objekt mit angedruckt.

WEG-Verwaltung

43460 Falsche Verknüpfung bei Duplizierung von Beschlüssen

Die Funktion Duplizierung von Beschlüssen im Bereich WEG wurde korrigiert. Es müssen nun alle wiederkehrenden, relevanten Daten einer Eigentümerversammlung nur 1 x eingegeben werden, dann kann die Beschlusskarte entsprechend der Anzahl der Tagesordnungspunkte bzw. beliebig oft kopiert werden. Alle bereits erfassten Daten werden in die Kopien übertragen. Die Funktion wird bei dieser Gelegenheit umbenannt in Beschluss kopieren.

Berechtigungssätze

In RELion wurden neue Tabellen der rollenspezifischen Berechtigungssätze hinzugefügt.

Objekt ID Objektname Berechtigungssatz Name
5052507 RelC MEX E898-Imp. Heat. File R12 OBJEKTVW, RE12 EXT. HAUSVW REL Objektverwaltung Aareon; REL Ext. Hausvw Aareon
5052680 RelC MEX Billing Company R12 OBJEKTVW; RE12 EXT. HAUSVW REL Objektverwaltung Aareon; REL Ext. Hausvw Aareon
5052690 RelC MEX Record Criteria R12 OBJEKTVW; RE12 EXT. HAUSVW REL Objektverwaltung Aareon; REL Ext. Hausvw Aareon
5052692 RelC MEX L-Record R12 OBJEKTVW REL Objektverwaltung Aareon
5052693 RelC MEX M-Record R12 OBJEKTVW REL Objektverwaltung Aareon
5052697 RelC MEX Create B/K Buffer R12 OBJEKTVW; RE12 EXT. HAUSVW REL Objektverwaltung Aareon; REL Ext. Hausvw Aareon
5052698 RelC MEX Create B Buffer R12 OBJEKTVW; RE12 EXT. HAUSVW REL Objektverwaltung Aareon; REL Ext. Hausvw Aareon
5052699 RelC MEX Create K Buffer R12 OBJEKTVW; RE12 EXT. HAUSVW REL Objektverwaltung Aareon; REL Ext. Hausvw Aareon
5052715 RelC Rent Sales Header R12 OBJEKTVW; RE12 EXT. HAUSVW REL Objektverwaltung Aareon; REL Ext. Hausvw Aareon
5052716 RelC Rent Sales Line R12 OBJEKTVW; RE12 EXT. HAUSVW REL Objektverwaltung Aareon; REL Ext. Hausvw Aareon
5052717 RelC Issued Rent Sales Header R12 OBJEKTVW; RE12 EXT. HAUSVW; REL Objektverwaltung Aareon; REL Ext. Hausvw Aareon
5052718 RelC Issued Rent Sales Line R12 OBJEKTVW; RE12 EXT. HAUSVW REL Objektverwaltung Aareon; REL Ext. Hausvw Aareon

Tabelleninformationen Modell

Änderungen im Datenmodell werden in den Tabelleninformationen angezeigt.

8.4.12 - Version 12.21

In der Releaseinformation sind alle Funktionen und Fehler der freigegebenen Build RELion (12.21.58527.0) auf Basis Dynamics Business Central 25.1. beschrieben.

Neue und geänderte Funktionen

Allgemeines

38712 Technisches Rollencenter - Aufrufe Berichtsauswahl

Bei der Einrichtung der Berichte der Einkaufs- und Verkaufsbelege werden häufig die Aufrufe Berichtsauswahl Einkauf und Berichtsauswahl Verkauf benötigt. Daher wurden die beiden Aufrufe in den Rollencentern Technische Bearbeitung, RELion Objektbuchhaltung und RELion Objektverwaltung im Menü hinzugefügt. Sie sind unter Einrichtung /Allgemein bzw. Einrichtung/RE Einrichtung zu finden.

Rollencenter

31593 Dokumentenversand

Mit dem Dokumentenversand wird der Versand von Dokumenten für große Mengen an Belegen einheitlich und übersichtlich zu steuern und dabei gleichzeitig den Versand zu protokollieren. Es werden automatisch verschiedene Versandwege wie E-Mail, Druck im Haus, Drucken über externe Dienstleister unterstützt. Zusätzliche Belegempfänger können am Vertrag hinterlegt und mit Dokumenten versorgt werden. Eine Dokumentation wird in Kürze bereitgestellt.

Betriebskostenabrechnung

36060 Anpassung der Funktion für Kontensalden holen

In der Abrechnung werden jetzt Leistungszeiträume bis 5 Jahre vor und nach dem Buchungsdatum ausgewertet.

33599 Prüffunktion und PrüfBericht

Vor dem Holen von Abrechnungszeilen in die Abrechnung werden Objektkonten und Objektverteilungen geprüft. Falls es Fehler oder Hinweise gibt, werden Aktionsprotokollzeilen erstellt und an der Abrechnungskarte gespeichert. Die Prüffunktion kann auch über den neuen Bericht 5052401 Prüfe Kostenkonten vorab gestartet werden.

initialisieren

Starten Sie in der Berichtsauswahl RE Abrechnung Mieter und RE Abrechnung Eigentümer die Aktion Initialisieren und der Bericht wird eingerichtet. Wenn Sie diesen Bericht vor Beginn der Abrechnungssaison über alle Objekte starten, bekommen Sie einen Überblick, wo noch Korrekturen notwendig sind. Sie ersparen sich dadurch viele Fehlermeldungen in der Abrechnung:

Druck

Geldflussdarstellung

38774 Geldfluss aktualisieren

Die Stapel zur Geldflusserstellung, sowohl Posten nachbuchen als auch Posten Neu Erstellen, sind nun nur noch über das Geldfluss Journal ausführbar:

Druck

Im Rollencenter oder über die Suchfunktion ist nur noch das Geldfluss Journal aufrufbar. Veraltete Inhalte, wie die Seite Geldfluss Stapel (P5052704) und der Bericht Obligo- und Geldflussposten erstellen (R5052362) wurden entfernt bzw. nicht mehr erreichbar gemacht. Sie werden mittlerweile anders abgebildet (Posten hängen am Journal) oder ausgeführt (Stapel werden über Berichte ausgeführt und sind planbar).

Ziel ist es, die Übersichtlichkeit und Verständlichkeit des Moduls zu erhöhen und den Pflegeaufwand zu optimieren. Darüber hinaus wurden die Verwendung der Commits in der Verarbeitung weiter verbessert, wodurch der Stapel weniger anfällig für Timeoutfehler.

Instandhaltung

18916 Aufruf abgeschlossene Schadensmeldungen überarbeiten

Bei der Übersicht der abgeschlossenen Schadensmeldungen wurde die falsche Page angezeigt. Der Fehler wurde korrigiert, es wird nun die Korrekte ListPage 5164218 aufgerufen.

36848 Lieferkontakt/Kontakt vor Ort im Auftrag fehlt

Im Druck für die Beauftragung (5052651) stehen die Felder Kontakt vor Ort Name und Telefonnummer aus der Schadensmeldung für die Verwendung mit Word-Layout zur Verfügung.

Projektentwicklung

38465 Filter Projektart in Projektübersicht überarbeiten

Wurde in der Projektübersicht nach der Dimension Projektart gefiltert, dann wurden bei der Auswahl der Werte alle verfügbaren Dimensionswerte angezeigt, nicht nur die Dimensionswerte der Projektart. Der Fehler wurde behoben. Die Dimension Projektart wird in der Projektentwicklung Einrichtung ausgewählt.

In der Tabelle Dimensionswerte gibt es ein neues Feld RELion Dimension. Hier ist für die Dimension, die in der Projektentwicklung Einrichtung im Feld Dimension Projektart hinterlegt ist, der Wert Projektart auszuwählen.

38737 Form 509 Rahmenbestellung (Blanket Purchase Order) ist nicht an RELion angepasst

Bei der Rahmenbestellung werden die Informationen der Felder Mieter/Eigentümer Kennzeichen und der Objektnummer aus dem Kopf in die Zeile übernommen.

38076 E-Belege - RELion VK-Standard

E-Belege für den Import von Einkaufsbelegen und Export von Verkaufsbelegen. RELion setzt beim Import von Einkaufsbelegen auf den Business Central-Standard. Voraussetzung ist eine Einrichtung des E-Belegdienstes von Business Central. Zudem müssen die Stammdaten entsprechend gepflegt sein. Relevant sind für den Lieferanten in dem Zusammenhang die Informationen der Firmendaten. Mit dieser Version wird der Versand von Standard Verkaufsbelegen unterstützt. Die Rechnungssteller Daten des Business Central Standard, werden ersetzt durch die Daten der Eigentümer-ZE.

42885 Business Central Standardaufrufe/Standardfelder entfernen

In der Projektentwicklung wurden folgende Änderungen vorgenommen:

  • In der Übersichtsliste der Projekte wurden die BC-Standardansichten ausgeblendet. Die Ansicht Alle entspricht der Ansicht Aktive. Hier ist technisch keine Unterscheidung bzw. Umbenennung der Schaltfläche möglich. Generell wird bei den Ansichten mit dem Start- und Enddatum als Filter gearbeitet.
  • Auf der Projektkarte wurde die Funktion Projekt archivieren ausgeblendet. RELion arbeitet mit Projektstatus. Hier gibt es u.a. den Status Gesperrt, der eine Bearbeitung des Projektes verhindert.
  • Auf der Projektkarte wurden zwei Standardfelder bzgl. Lager ausgeblendet.

Mietverwaltung

36579 Anzeige Objektgruppe in Vertragsübersicht(en)

Das Feld Objektgruppe kann nun über Personalisieren in allen Vertragsübersichten eingeblendet werden. Damit kann gezielt nach Objektgruppen sortiert bzw. gefiltert werden.

Beispiel: Mietvertragsübersicht

Übersicht

Hinweis

Für die Ermittlung/Zuordnung der Objektgruppe pro Vertrag wurde intern ein neues Feld Haupt.-Objektnummer (“Main Object No.”) geschaffen, welches die bisher bereits vorhandenen Felder bzgl. Vertragszeile 1 funktional ersetzt. Analog der vorhandenen Felder Vertragszeile 1 bildet sich die Haupt-Objektnummer bspw. im Mietvertrag aus dem Objekt der ersten Einheitenvertragszeile. Diese Haupt-Objektnummer (und damit auch die Zuordnung der Objektgruppe) ist daher pro Vertrag nur dann eindeutig, wenn nur Einheiten aus einem Objekt eingetragen wurden.

38936 Page Schlüssel (5052383) erweitern um Ausbaudatum und Seriennummer (Felder einblendbar machen)

Die beiden Felder Ausbaudatum und Seriennummer können nun in der Page 5052383 Schlüssel Zuordnungen via Personalisieren eingeblendet werden.

Vertragsverwaltung

41222 Zumietung von Einheiten - neue Spalte qm

Der Vertragsassistent Zumietung von Einheiten wurde um die Spalten Verteilcode und Verteilfaktor erweitert.

Zumietung

41207 Neues Feld in T5052274 (Mietsicherheit): Beschreibung 2

Ein neues Feld Beschreibung 2 (Feldlänge: 100 Zeichen) wurde in die Tabelle T5052274 und Page P5052440 eingebaut.

  • Das Feld Beschreibung 2 wird standardmäßig in der Page P5052440 nicht angeboten, kann aber via Personalisieren eingeblendet werden.
  • Das DataSet im Word-Bericht R5052290 Vertragsschreiben wurde um das Feld SFR_ Description2 im SFR"-Block ergänzt.

Beispiel:

Mietsicherheit

42662 Neues Feld „Bemerkung“ in der Tabelle Mietvertragsentwürfe hinzufügen

Die Tabelle T5052366 Mietvertragsentwürfe wurde um ein Feld Bemerkung mit 1024 Zeichen erweitert.

In der List-Page P5052480 kann das Feld bei Bedarf via Personalisieren eingeblendet werden. In der Card-Page P5052480 finden Sie das neue Feld hinter dem Feld Beruf.

Mietvertragsentwurf

Hinweis

Das Feld ist - wie alle anderen Felder auch - nur solange editierbar, bis der Vertragsentwurf via Neuvermietungsassistent in einen echten Mietvertrag übertragen wurde. Das Bemerkungsfeld selbst wird hierbei nicht in den finalen Vertrag übertragen. Es dient primär dazu, weitere Hinweise (bspw. auf zu erfassende Untermieter) aus dem liefernden System zu übermitteln, die ggf. bei der Erstellung der finalen Verträge beachtet werden sollen.

40592 Vertragsausnahmen per Profil erzeugen

Sie können nun mandantenbezogene Vorlagen für Vertragsausnahmen anlegen. Diese können dann insb. dazu genutzt werden, bei der Neuerfassung von Vertragsausnahmen die entsprechenden Werte aus der Vorlage in den konkreten Vertrag zu übernehmen (um sie dort bei Bedarf noch zu ergänzen oder anzupassen).

Vertrag Ausnahmen

Vorlage

  1. Falls Sie in einer bereits erfassten Vertragsausnahme eine Vorlage anwenden wollen, erscheint eine entsprechende Sicherheitsabfrage, da beim Anwenden der Vorlage die vorhandenen Feldinhalte überschrieben werden!
  2. Änderungen an Vorlagen wirken sich nicht auf Vertragsausnahmen aus, die mit der betreffenden Vorlage erstellt wurden.
  3. Eine Kontenauswahl ist in der Vorlage nicht vorgesehen, da die Vorlage objektübergreifend ist. Falls Sie in der konkreten Vertragsausnahme eine Konteneinschränkung benötigen, müssen Sie diese entsprechend ergänzen.
  4. Aus dem gleichen Grund gibt es in der Vorlage keine Einschränkung bzgl. Abrechnungskreis bzw. Einheitennummer/-historie.

42175 Ergänzung von diversen Feldern im Bericht R5052290 Vertragsschreiben

Das DataSet des Berichts R50502290 “Vertragsschreiben” wurde um folgende Felder ergänzt:

Nr. Kontext Bezeichnung Feld Variable im DataSet
1 Vertrag (Contract): Externe Vertragsnummer T5052336.F350, External Contract No CT_ExternalContractNo
2 Staffelmiete (Erweiterung Contract) Staffelmiete (J/N) T5052336.F490, Graduated Rent T_GradRent
3 Staffelmiete (Erweiterung Contract) Staffelmiete Startdatum T5052336.F491, Graduated Rents Start Date CT_GradRentStartDate
4 Staffelmiete (Erweiterung Contract) Art der Steigerung T5052336.F492, Kind of Increase CT_GradRentKindOfIncr
5 Staffelmiete (Erweiterung Contract) Staffel Reichweite T5052336.F493, Graduation Range CT_GradRentRange
6 Staffelmiete (Erweiterung Contract) Staffelmiete berechnet (J/N) T5052336.F494, Graduation Calculated CT_GradRentCalculated
7 Staffelmiete (Erweiterung Contract) Staffelmiete (Staffel Anzahl) T5052336.F495, Graduation Number CT_GradRentNumber
8 Staffelmiete (Erweiterung Contract) Staffelmiete Enddatum T5052336.F496, Graduated Rent End Date CT_GradRentEndDate
9 Staffelmiete (Erweiterung Contract) Steigerung Staffemiete T5052336.F497, Increase Graduated Rent CT_GradRentIncrease
10 Einheitenvertrag (Unit Contract) Externe Einheitennr. T5052251,F1500, External Unit No. UC_ExternalUnitNo
11 Einheitenvertrag (Unit Contract) Saldo Einheit zum Stichtag T5052251,F55, Balance UC_Balance
12 Einheitenvertrag (Unit Contract) Saldo Debitor zum Stichtag T5052251,F5052457, Balance Customer UC_BalanceCustomer
13 Einheitenstammdaten (UnitMasterData) Abtretungspflicht (Belegungsrecht) T5052264.F500, Assignment Obligation UM_AsgmtObl
14 Einheitenstammdaten (UnitMasterData) Ende Belegungsbildung T5052264.F35, Assignment Obligation UM_AsgmtOblEndDate
15 Einheitenstammdaten (UnitMasterData) Umlageausfallwagnis T5052264.F81, Apportionment Loss Venture UM_AppLossVent
16 Einheit Verteilungen (Unit Allocation) Verteilungscode Allocation Code, T5052260.F5 UMA_Code
17 Einheit Verteilungen (Unit Allocation) Faktor Allocation Code, T5052260.F30 UMA_Factor
18 Einheit Verteilungen (Unit Allocation) Startdatum Start Date, T5052260.F6 UMA_StartDate
19 Einheit Verteilungen (Unit Allocation) Enddatum End Date, T5052260.F11 UMA_EndDate
20 Einheit Verteilungen (Unit Allocation) Beschreibung Description, T5052260.F20 UMA_Desc
21 Einheit Verteilungen (Unit Allocation) Änderungsgrund Reason for Change, T5052260.F22 UMA_ReasonForChange
22 Mietsicherheiten (Security for Rent) Gültig ab Valid as of, T5052274.F16 SFR_ValidAsOf
23 Mietsicherheiten (Security for Rent) Gültig bis Valid to, T5052274.F14 SFR_ValidTo

41943 Erweiterung R5052290 (Vertragsschreiben) um Vertragsadressfelder F60 und F250

Das DataSet des Berichts R5052290 Vertragsschreiben wurde um folgende Felder aus der Tabelle Vertragsadresse (T5359576) ergänzt:

  • Betreff (T5359576.F60) und
  • Vertragspartner (T5359576.F61)

DataSet

42769 Verwaltungsvertrag Option Buchblatt - Rückwirkende Korrektur

Der Verwaltungsvertrag bietet neben der herkömmlichen Variante, Verkaufsrechnungen zu erzeugen, auch die Möglichkeit, Buchblattzeilen zu erstellen. Da das Erstellen der Buchblattzeilen in Kombination mit der Option Rückwirkende Korrektur jedoch aktuell Schwachstellen aufweist, können wir diese Möglichkeit vorerst nur eingeschränkt anbieten.

Werden mit einem Verwaltungsvertrag keine Verkaufsrechnungen, sondern Buchblattzeilen erstellt, so wird die Option Rückwirkende Korrektur automatisch vom System auf leer gesetzt und das Feld ist nicht mehr editierbar. Erzeugt man jedoch Verkaufsrechnungen, so kann die Option Rückwirkende Korrektur uneingeschränkt verwendet werden.

Mietanpassung

38422 DataSet Bericht 5052279 um Objektdaten erweitern

Das DataSet des Berichts 5052279 “Indexmieterhöhung Anschreiben” wurde um folgende Felder ergänzt:

OB_Address: ObjektStraße
OB_Address2/Objekt Straße 2
OB_City/Objekt Ort
OB_ExploitationMethodObjekt/Nutzungsart
OB_FinishDate/Objekt Fertigstellungsdatum
OB_ManagementEndDate/Objekt Verwaltungsende
OB_ManagementStartDate/Objekt Verwaltungsbeginn
OB_PostCode/Objekt PLZ
OB_YearOfConstruction/Objekt Baujahr

In diesem Zusammenhang wurden am Layout noch folgende Änderungen vorgenommen:

  • Umbenennung von Dauermietrechnung Nr. in Belegnr. (analog Mietrechnung)
  • Umbenennung von “Debitoren Nr.:” in “Debitorennr.” (analog Mietrechnung)
  • Korrektur der fehlerhaften Übersetzung “Bankkonto” in “Bank”
  • Korrektur der fehlerhaften Übersetzung “FD IBAN” in “IBAN” Korrektur der fehlenden Übersetzung “VAT Registration No.”
  • Datumswerte werden nun nach Standard (TT.MM.JJJJ) formatiert.
  • Der Nachzahlungszeitraum wurde aus der Überschriftenzeile in die Datenzeile verlagert.

Beispiel:

Beispiel

Darüber hinaus wurde der Druckaufruf standardisiert, d.h der bisherige Aufruf Anschreiben Indexmietanpassung wurde durch Drucken ersetzt. bisher:

Anschreiben

jetzt:

Drucken

Mietanpassungszeile:

Vertrag Karte

Indexerhöhung

38499 Datumsformate in Mietanpassungsberichte 5052571, (5052572), 5052573 und 5052574 an Standard anpassen

Die Datumsformate in folgenden Berichten wurden standardisiert (Format: TT.MM.JJJJ):

R5052571 Manuelle Mietanpassung
R5052573 Anp. nach Vergleichswohnungen
R5052574 Anp. nach WB/Kostenmiete

Hinweis

Die Datumsformate in R5052572 Anp. nach Mietspiegel wurden bereits mit CU12.17 an den Standard angepasst.

38336 5052572 Mietanpassung nach Mietspiegel AAK-fähig

Der Bericht 5052572 Mietanpassung nach Mietspiegel kann ab sofort über RELion Dokumente archiviert werden. Er ist auch in der Initialisierung für die Berichtsauswahl berücksichtigt.

Mietrechnung

38435 Erweiterung 5052667, 5052668 und 5052669 (Mietrechnung) um Objektdaten

Das DataSet der folgenden Berichte wurde um Objektstammdatenfelder ergänzt. Reports

  • R5052667 (Mietrechnung),
  • R5052668 (Registrierte Mietrechnung) und R5052669 (Storno Mietrechnung)

Felder:

OB_ObjektNo: Objektnummer
OB_Description: Beschreibung
OB_Address: Straße
OB_Address2: Straße 2
OB_PostCode: PLZ
OB_City: Ort
OB_FinishDate: Fertigstellungsdatum
OB_ManagementStartDate: Verwaltungsbeginn
OB_ManagementEndDate: Verwaltungsende
OB_ExploitationMethod: Nutzungsart
OB_YearOfConstruction: Baujahr

41371 Erweiterung R5052668 (Registrierte Mietrechnung) um ZE-Daten

Das DataSet des Berichts R5052668 registrierte Mietrechnung wurde um folgende Blöcke erweitert:

  • RC (ZE)
  • RCM (ZE Eigentümer)
  • RCM (ZE Verwalter)
  • RC_Footer01..21 (ZE Fußzeilen)

41370 Erweiterung R5052669 (Storno registrierte Mietrechnung) um ZE-Daten

Das DataSet des Berichts R5052669 Storno registrierte Mietrechnung wurde um folgende Blöcke erweitert:

  • RC (ZE)
  • RCM (ZE Eigentümer)
  • RCM (ZE Verwalter)
  • RC_Footer01..21 (ZE Fußzeilen)

41369 Erweiterung R5052667 (Mietrechnung) um ZE-Daten

Das DataSet des Berichts R5052667 Mietrechnung wurde um folgende Blöcke erweitert:

  • RC (ZE)
  • RCM (ZE Eigentümer)
  • RCM (ZE Verwalter)
  • RC_Footer01..21 (ZE Fußzeilen)

Aufgabenverwaltung

36553 Notiz bei Aufgabenerstellung nicht löschen

Für die Aufgabenerstellung kann jetzt in der Aufgabenverwaltung Einrichtung zentral eingestellt werden, ob beim Erstellen einer Aufgabe aus der Notiz die Notiz anschließend gelöscht werden soll oder nicht.

Notiz

Wordintegration

43210 Dienstleistungs-/Versicherungs- und Wartungsverträge: Data Buffer mit Objektdaten richtig befüllen

Bei der Verwendung von Word-Vorlagen in Dienstleistungs-, Versicherungs- und Wartungsverträgen fehlten in den Berichtsdaten die Angaben zum Objekt, ZE-Daten sowie die Debitornummer. Der Fehler ist korrigiert.

Buchhaltung

36724 Bericht Sachkonten holen RE Kontencode belegen

Der Bericht Sachkonten holen belegt nun den RE Kontencode mit dem Wert des Felds Objekt Vorl. Kto. Code aus jenen ObjektVorlagekonten vor, aus welchen der Bericht aufgerufen wurde.

37320 Felder “Empfänger Bankkonto” und “Bankkonto für Zahlung” in Bank Buch.-Blatt einblendbar machen

Die Felder Empfänger Bankkonto und Bankkonto für Zahlung können nun im Bank Buch.-Blatt (5052359) eingeblendet werden.

36119 Debitorenpostenausgleich Filter ergänzen

Wenn in aus den Debitorenposten Ausgleiche vorgenommen werden, werden diese auf der Seite Debitorenpostenausgleich durchgeführt. Bisher wurde diese Ansicht aber nicht bezüglich Objekt und ZE vorgefiltert, sodass auch Posten angezeigt wurden, mit welchen dann später keine Ausgleich möglich war - z. B. weil diese ZE-übergreifend gewesen wären.

Das Handling wurde verbessert, indem die für den Ausgleich möglichen Debitorenposten hinsichtlich der ZE gefiltert werden, welche der Debitorenposten aufweist, der zum Ausgleich ausgewählt wurde. Weiterhin wird dessen Objekt ebenfalls vorgefiltert. Im Gegensatz zum Filter auf die ZE kann diese Filterung aber durch den Nutzer aufgehoben werden, sodass auch Posten anderer Objekte der gleichen ZE ausgeglichen werden können

40866 Buchungsbeschreibung nicht überschreiben - Buchblätter

Bisher wurde in auf Tabelle 81 basierenden Buch.-Blättern immer bei Wechsel des Objektkontos auch die Beschreibung in der Zeile überschrieben.

Dieses Verhalten ist aber nicht unbedingt wünschenswert, vor allem wenn eine spezifische Beschreibung eingetragen wurde, die der Benutzer gerne erhalten und mit der Buchung in die Posten übertragen würde. Daher wurde die Vorgehensweise nun angepasst. Wenn das Objektkonto validiert wird, ändert sich die Beschreibung nur in diesen beiden Fällen zur Kontenbeschreibung des neuen Kontos

  • die Beschreibung war vorher leer oder
  • die Beschreibung war vorher eine Kontenbeschreibung.

Wurde also eine spezifische, davon abweichende Beschreibung eingetragen, bleibt diese nun erhalten.

38738 Skontolauf - Fehlermeldung “Timeoutzeitraum wurde überschritten”

Die Performance für den Lauf des Berichts Skonto rückrechnen (5052455) wurde verbessert.

38357 Kreditorenausgleich Filter anpassen

Wenn in aus den Kreditorenposten Ausgleiche vorgenommen werden, werden diese auf der Seite Kreditorenpostenausgleich durchgeführt. Bisher wurde diese Ansicht aber nicht bezüglich Objekt und ZE vorgefiltert, sodass auch Posten angezeigt wurden, mit welchen dann später keine Ausgleich möglich war - z. B. weil diese ZE-übergreifend gewesen wären. Hier wurde nun das Handling verbessert, indem die für den Ausgleich möglichen Kreditorenposten hinsichtlich der ZE gefiltert werden, welche der Debitorenposten aufweist, der zum Ausgleich ausgewählt wurde. Weiterhin wird dessen Objekt ebenfalls vorgefiltert. Im Gegensatz zum Filter auf die ZE kann diese Filterung aber durch den Nutzer aufgehoben werden, sodass auch Posten anderer Objekte der gleichen ZE ausgeglichen werden können.

41215 AAK Fähigkeit Vertragskontoauszug und Einheitenkontoauszug

Folgende Berichte sind archivierungsfähig:

  • Einheitenkontoauszug
  • gruppierter Einheitenauszug
  • Vertragskontoauszug
  • gruppierter Vertragskontoauszug

Vertragskontoauszug

Darlehensverwaltung

36431 Umsetzung Bestandserhöhende Darlehen

Bei bestandserhöhenden Darlehen war ein Fehler in der Zinsberechnung, es wurde nur 1 Tag anstelle 30 Tage gebucht. Dieses Problem ist nun behoben.

38315 Darlehen Einrichtung entfernen (Punkt 2 von Feature 35876)

Die Darlehen Einrichtung findet in RELion keine Verwendung mehr, da die debitorische Darlehen Neuaufteilung nicht mehr existiert. Die Page Darlehen Buchungsgruppen und Darlehensgruppen bleiben nach wie vor bestehen, die eigentliche Einrichtung findet dort statt.

36435 Anpassung Bericht Darl. Verb. Spiegel / bestandserhöhende Darlehen

Im Bericht Darlehen Verbindlichkeiten Spiegel Bank wurde die Zeile Zins mit Bestandsveränderung eingefügt. Ausschlaggebend für das Buchen von bestandserhöhenden Zinsen (zb bei Gesellschafterdarlehen) ist die Aktivierung in der Darlehen Buchungsgruppe:

Buchungsgruppe

Druck

Zahlungsverkehr

39362 Konfipay: Camt-Datei Kopfzeile fehlt

Die Kontoauszugsdateien von Konfipay werden reibungslos importiert, auch wenn keine Formatzeile vorhanden ist.

28814 Prüfung Pain Dateien wegen Debitorenadresse

Bei Zahlungen aus Nicht-EWR-SEPA-Ländern werden die Adressdaten des Debitors überprüft. Es wird kontrolliert, ob mindestens das Land und der Ort eingegeben sind. Wenn die Bedingungen auf der Debitorenkarte nicht erfüllt sind, werden Fehlermeldungen im Aktionsprotokoll hinzugefügt:

Aktionsprotokoll

Hinweis

Die Liste der Länder/Regionen muss gemäß den Microsoft-Standardempfehlungen ausgefüllt werden. Zusätzlich müssen die zwei RELion-Felder Bank Länderschlüssel und EU Standard ebenfalls entsprechend ausgefüllt werden.

Mahnwesen

38485 Import array Mahnung

Der Längenparameter des CopyArray wurde auf die Länge des Zielarray von 8 auf 10 erhöht. Die registrierten Mahnung kann nun wieder problemlos gedruckt werden.

33748 Andruck Mit-Mieter und Mit-Eigentümer bei Mahnbericht 5052486

Bei dem Bericht 5052486 Gruppierte Reg. Mahnung mit Zahlschein wurde der Mit-Mieter und Mit-Eigentümer angefügt:

Druck

38617 Mahnkommentare drucken Mahnauswertung/Deb. OP Liste

Erfasste Mahnkommentare können nun in folgenden Berichten gedruckt werden.

Erfassen Sie Mahnkommentare am Mietvertrag oder Einheitenvertrag werden diese in der Mahnauswertung (5052254) angedruckt:

Druck

Druck

Wichtig

Wird auf der Request Page Einheiten drucken ausgewählt, wird die Vertragsnummer nicht mit angegeben.

Erfassen Sie Mahnkommentare am Debitor oder an Debitorenposten werden diese in der OP Liste “Debitor OP per Stichtag nach Objekt” (5052689) angedruckt.

Druck

RELion Dokumente

42317 Neue Funktion für den Pflicht Index Dokumententyp

Mit der Einführung des neuen Pflicht-Index-Dokumententyps in Archiv kompakt, der eine Schlagwortliste umfasst, wird die Benutzererfahrung optimiert, indem die Suche und Filterung von Dokumenten sowohl in RELion als auch in Archiv kompakt gezielt und effizient gestaltet wird. Diese Neuerung ermöglicht es den Benutzern, Dokumente präziser zu kategorisieren und schneller auf relevante Inhalte zuzugreifen. Die Implementierung dieses Index trägt dazu bei, die Datenstruktur klarer und übersichtlicher zu gestalten, was vor allem für die Verwaltung und Auswertung von Dokumenten von Vorteil ist. Benutzer profitieren von einer verbesserten Suche und einer besseren Übersichtlichkeit in ihren Dokumenten Liste.

Im folgenden werden die programmtechnischen Änderungen beschrieben, die durchgeführt wurden. Diese sind nur zu beachten, wenn man das neue Archiv-System von Archiv kompakt benutzt.

In Archiv kompakt wurde die Anzahl der Archive erheblich reduziert. Um dennoch eine eindeutige Zuordnung der Dokumente gewährleisten zu können, wurde der Index Dokumententyp als Pflichindex hinterlegt. Diesem ist eine entsprechende Schlagwortliste zugeordnet. In dem jeweiligen Archiv ist es zwingend erforderlich, die Einrichtung des Dokumententyp-Indexes mit der Quelle [aus externem ERP-System] vorzunehmen. Zudem muss das Geschäftsobjekt auf DEFAULT gesetzt werden, um eine korrekte Zuordnung und Verarbeitung der Dokumente sicherzustellen. Diese Konfiguration gewährleistet, dass die Dokumente ordnungsgemäß in das System integriert und den richtigen Geschäftsprozessen zugeordnet werden.

Archiv

Schlagwort

Damit eine Archivierung von Dokumenten aus RELion heraus fehlerfrei von statten gehen kann, muss dieser Index in den Berichten und Tabellen mit hinterlegt werden. Unter RELion Dokumente Einrichtung Indizes wird der Indexkennung Index_Dokumententyp der Datentyp Schlagwort zugeordnet. Da das Verhältnis zwischen Kennung und Datentyp eine 1:1-Beziehung ist, wird auch sichergestellt, dass man einen bereits vergebenen Datentyp nicht mehrfach vergeben kann. Nun muss der Index in den Parametern bei den entsprechenden Berichten und Tabellen ergänzt werden. Tragen Sie in der Spalte Wert einen, aus der entsprechenden Schlagwortliste, gültigen Wert ein (z. B. Mietvertrag), als Datentyp für den Bericht Vertragsschreiben.

Bericht

Allgemein

Bei der Erstellung des RELion Dokumente Eintrages wird bei den Indizes nun dieser Dokumententyp mit übergeben.

Index

40206 Zuordnung optimieren

Durch die Umstellung des Systems auf das Anlegen der RELion-Benutzer und Authentifizierung über den Berechtigungssatz RelAAK Basic wird keine Benutzerzuordnung in der Einrichtung mehr benötigt. Daher wurde dies dort ausgebaut.

Des Weiteren wurde bei der Indexübersicht die DatentypFeldzuordnungs-Aktion entfernt. Eine Datentyp-Feldzuordnung findet auf die nicht standardmäßig eingeblendeten Felder Feldname, FeldNr. und Feldtyp statt. Dies wird beim Öffnen der Seite automatisch gemacht. Hinzugefügt wurde nun, dass dies pro Indexzeile erledigt wird, sobald dort ein Datentyp zugewiesen wird.

42203 Filterung Sonderzeichen aus Dateinamen

Bei den Dateinamen von zu archivierenden Dokumenten wurden noch einige Zeichen gefunden, die bei der Übertragung über HTTP nicht erkannt werden. Dies ist für die Cloud-Arbeit aber essentiell.

Die Sonderzeichen werden bei der Überprüfung des Dateinamens ebenfalls entfernt, wenn ein Dokument manuell oder automatisch archiviert wird. Des Weiteren gibt es über die Funktion Status ändern die Option Dateiname prüfen auf ungültige Zeichen, welche manuell eine Dateinamenprüfung durchführt und falsche Zeichen entweder entfernt oder durch einen kurzen Text ersetzt. Danach können die Dokumente archiviert werden.

Meldung

42211 Entfernung parallel laufender Prozesse aus DMS-Synchronizer

Um die Performance des DMS-Synchronizers bei den Aufgabenwarteschlangenposten zu verbessern, wurden dort die Prüfungen für die Indexerweiterung und die Split-Buchung entfernt. Diese wurden in eine eigene Codeunit ausgelagert, welche einen eigenen Aufgabenwarteschlangenposten erhalten.

Die Aufgabenwarteschlangenposten sind dann wie folgt einzurichten:

  • DMS-Synchronizer:

Der DMS-Synchronizer bekommt einen eigenen Aufgabenwarteschlangen-Kategoriecode. Legen Sie den Code selbst an (z. B. REDOCUMENT). Dieser Kategoriecode wird dann auch bei dem anderen Aufgabenwarteschlangenposten verwendet um sicher zu stellen, dass beide Codeunits sich nicht gegenseitig behindern. Des Weiteren wird die Priorität auf Hoch gesetzt. Die Anzahl der Minuten zwischen den Ausführungen kann je nach Bedarf gesetzt werden. Wenn man z. B. eine 1 einträgt, dann wird die Codeunit jede Minute gestartet und es wird geprüft ob Dokumente zur Archivierung bereit stehen. Diese Zahl kann man auch erhöhen.

CodeUnit

  • RelC Document Check Additional Indizes:

Bei dieser Codeunit wird der gleiche Aufgabenwarteschlangen-Kategoriecode wie oben eingetragen, die Priorität kann bei Normal belassen werden. Wichtig ist, dass die Zeiten für die Wiederholung die gleichen sind, wie beim DMS-Synchronizer. Die Anzahl der Minuten zwischen den Ausführungen ist hier allerdings etwas höher zu setzen als beim DMS-Synchronizer. Wurde oben z. B. die Ausführung für jede Minute gewählt, ist es sinnvoll hier die Ausführung alle 5 Minuten zu machen, falls die Ausführung alle 5 Minuten gewählt wurde, dann sollte man hier alle 10 Minuten einstellen.

CodeUnit

Wichtig

Bitte beachten Sie, dass beide Codeunits den gleichen Kategoriecode haben und dass der DMS Synchronizer auf Priorität = Hoch gesetzt ist. Beide Codeunits laufen auch zur gleichen Zeit, der Check Additional Indizes kann dann aber mit größerer Anzahl der Minuten zwischen den Ausführungen gesetzt werden.

Außerdem werden beide Codeunits nur in einem Mandanten eingerichtet und laufen mandantenübergreifend. Bitte kontrollieren Sie ggf. das die Codeunits in keinem anderen Mandanten vorhanden sind, da sonst diese sich gegenseitig blockieren und Fehler bei der Archivierung erzeugen.

42214 Parameter Creator wird mit Relion UserID gefüllt

Bei den Suchwert bzw. Dokumentdruck Parametern in der RELion Dokument Einrichtung gab es beim Benutzer (Index Creator) bis letztes Jahr die Möglichkeit neben dem Nutzernamen auch den Archiv kompakt-Benutzer zu hinterlegen. Da es allerdings durch die Umstellung der Authentifizierung keine Benutzerzuordnung in den Einrichtungen mehr gibt, wird der Archiv kompakt-Benutzer auch nicht gefüllt.

Standardmäßig wird der RELion Benutzername als Creator eingetragen. Damit hier nicht fälschlicherweise ein leerer Wert eingetragen wird, wenn der Archiv kompakt Username ausgewählt wurde, wird dieser Wert ebenfalls mit dem RELion Benutzernamen belegt.

creator

32302 Download Belege

Für eine Abrechnung können alle vorhandenen Rechnungsbelege in einer Zip-Datei heruntergeladen werden, um die Rechnungsprüfung zu vereinfachen. Wurde eine Rechnung mehrmals verwendet, wird diese Rechnung nur einmal ausgegeben.

In der Liste der Abrechnungen sowie auf der Abrechnungskarte steht dazu die Funktion “Download Rechnungsbelege” zur Verfügung, wenn Abrechnungsdetailzeilen vorhanden sind

Download REchnungsbelege

Sind keine Abrechnungsdetailzeilen vorhanden, kann die Funktion nicht aufgerufen werden.

Download

Sind für die Abrechnung Detailzeilen vorhanden, aber keine zugehörigen Rechnungsbelege, wird ein Hinweis ausgegeben.

Meldung

42340 Initialisierung der Berichte für Archivierung

Es wurden neue Berichte für die Initialisierung in der RELion Dokument Berichtseinrichtung zur Verfügung gestellt.

  • 5052291 Verkauf Gutschrift an Debitor
  • 5163952 Hauptmietzinsabrechnung Österreich
  • 5052728 Berichtsschema.

Der Bericht DSGVO Anfrage ist standardmäßig nicht in der Berichtseinrichtung vorgesehen. Er kann aber bei Bedarf manuell hinzugefügt werden und in der Karte Berichtseinrichtung per Initialisieren vervollständigt werden.

42160 Neue Funktion GetUserByUserID

Da es mit der Umstellung der Authentifizierung keine Benutzerzuordnung in den RELion Dokumente Einrichtungen mehr gibt, wird, wenn ein Dokument im Archiv geändert oder erstellt wurde, in RELion bei erstellt von und archiviert von der Nutzername eingetragen, welcher im Aufgabenwarteschlangenposten zu finden ist.

Es wurde nun eine Funktion erstellt, welche den tatsächlichen Nutzernamen aus dem Archiv holt und diesen bei den Feldern erstellt von und archiviert von einträgt, damit hier auch der tatsächliche Name steht, derjenige, der das Dokument erstellt/archiviert hat und nicht der Name des Systems, welcher das Dokument verarbeitet hat.

Fehlerbehebung

Allgemeines

43229 Inventarblatt eines Anlagegutes

Das RE Inventarblatt kann man nun auch im allgemeinen Rollencenter finden:

  • RELion Menü
  • Buchhaltung
  • Anlagen
  • Berichte

Rollencenter

Stammdaten

42442 Steuernummer wird in Kreditoren nicht gespeichert

Wenn ein Kreditor aus dem Adressstamm heraus angelegt war, wurde die Steuernummer nach Änderung auf dem Kreditor nicht in Kontakt und Adressstamm zurückgeschrieben. Dies wurde behoben.

Kontaktkarte

Buchhaltung

33207 NAVST Bericht bei Konto aus Abrechnung - Testbericht und Verarbeitung anpassen

Es wurden Anpassungen vorgenommen, wodurch (wie die Buchungsvorschau) auch der RE Testbericht die durch den Bericht Nicht anrechenbare Vorsteuer erstellten Zeilen als Ausnahmefall für die Prüfung des VA% bzgl. der Objektsteuerdaten ansieht.

Der Verarbeitung der Nicht anrechenbaren Vorsteuer (NAVST) wurde außerdem auf den Fall eines separaten Kontos aus Abrechnungsart angepasst, dass es nicht nur bzgl. des Abrechnungskreises, sondern auch des Vorsteueranteils% korrekt auf diese Auswahl reagiert und dies entsprechend in die Buchungszeile einstellt.

Mahnwesen

35479 Mahnung registrieren bei WEG-Kaufvertrag mit Gebühren ergibt Fehlermeldung

Eine fehlerhafte Abfrage verhinderte, dass für WEG-Kaufverträge eine Mahnung registriert werden konnte, für welche nach der verwendeten Mahnmethode auch Gebühren gebucht werden sollen. Das wurde nun verbessert und jetzt kann auch für diesen Fall die Registrierung erfolgreich durchgeführt werden.

Verwalterhonorar

42583 Bei manchen Rechnungen aus der “Verwalterhonorar Stapelberechnung” werden überflüssige Leerzeilen erzeugt

Die Programmierung im Bericht Verwalterhonorar Stapelberechnung wurde überarbeitet. Es werden keine Leerzeilen mehr ausgegeben und nur die Zeilen an die Verkaufsrechnung übergeben, deren Wert ungleich Null beträgt.

Geldflussdarstellung

43198 Geldflussposten ändern bei SEV nicht möglich

Bislang musste immer der Schieberegler Geldfluss aktivieren in der RE Einrichtung aktiv sein, damit die Funktionalität Geldflussposten änderbar aktiviert werden konnte.

Das war jedoch für SEV-Fälle teils unpassend, da hier im Mandant oft nur in der RE Vertrag Einrichtung der Schieberegler SEV aktiv gesetzt ist, nicht aber der Geldfluss in der RE Einrichtung aktiviert wurde. Das wurde nun entsprechend angepasst. Geldflussposten änderbar ist nun aktivierbar bzw. der Schieberegler editierbar, wenn Geldfluss aktivieren UND / ODER der Regler für SEV aktiv gesetzt ist. Somit kann mit beiden Varianten, welche den Geldfluss im Mandant aktiv setzen, die Änderung der Geldflussposten angeschaltet werden.

Betriebskostenabrechnung

42537 Doppelter Menüeintrag Sachposten

Über die Suchfunktion Sachposten erschien eine Sachpostenseite, die nur für den Lookup aus der Abrechnung vorgesehen ist als Treffer. Dies wurde entfernt, es erscheint jetzt nur noch die Sachpostenseite von Microsoft dafür vorgesehen ist.

42755 Aufruf Ausschlussbed. aus der Abr.Karte fehlerhaft und Filterung Abrechnungsarten

Beim Aufrufen der Funktion zum setzen der Ausschlussbedingungen bei der Anpassung der Vorauszahlungen aus der Aberechnung heraus kam eine Fehlermeldung und der Bericht brach ab. Der Fehler konnte nur umgangen werden wenn man zuvor in den verbundenen Wirtschaftsplan wechselt und das Setzen der Ausschlussbedingungen dort startet. Dieser Fehler wurde behoben, die Funktion kann wieder aus der Abrechnungskarte heraus gestartet werden:

Objekt Karte

Darüber hinaus wurde die Darstellung der Filter im Kopf des Bericht 5052328 korrigiert sodass dort wieder das E/M-Kennzeichen, Objektnr. und Wirtschaftsplancode in der Zeile mit dem Filter angezeigt wird.

42703 Prüfung bei Festwertkonten teilw. entfernen bzw auf Info

Bei der Prüfung der Objektkonten wird bei Konten die mit Festwert, Heizung, Wasser gekennzeichnet kein Hinweis mehr ausgegeben wenn ein Abrechnungskreis bzw. Verteilcode hinterlegt ist. Die Prüfung wurde entschärft, damit es beim Erstellen von Abrechnungen nicht unnötig abgebrochen wird.

Darlehensverwaltung

41348 Darlehen mit bestandserhöhenden Zinsen - Berechnung ist fehlerhaft

Bei den bestandserhöhenden Darlehen gab es einen Rechenfehler bei der Berechnungsbasis des Zins in Zusammenhang mit Sondertilgung/Zuschreibung, dies wurde nun beseitigt. Die Zinsen werden wieder korrekt ermittelt.

42139 Planposten (Zins/Tilgung) verschwinden nach So.tilg/Zuschr. im selben Monat

Nach der Buchung einer Sondertilgung bzw Zuschreibung verschwanden (nach der Planposten-Neuberechnung) die Posten für Zins und Tilgung des dazugehörigen Monates, sofern diese noch nicht gebucht waren. Dieses Problem wurde nun behoben.

Zahlungsverkehr

41482 DCL Begleitzettel wird nicht gedruckt

In der Zahlungsverkehr Einrichtung ist der DTA-Begleitzettel aktiviert:

Zahlungsverkehr Einrichtung

Es wird jetzt im Kreditorischen Zahlungslauf beim Aufruf Banken ermitteln - Zlg. Datei erstellen der DTA-Begleitzettel erstellt und in den Downloads abgelegt.

Zahlungsvorgang

Bericht

41466 Fehlende Meldung: Postenausgleich bei Posten die aktuell im Zahlungsvorschlag stehen

Möchte man Kreditorenposten manuell ausgleichen kommt eine Meldung, wenn diese Posten sich in einem Zahlungslauf befinden:

Kreditorenpostenausgleich

42091 Feldlänge des Kontoinhabers verursacht eine Sperre im Einheitenvertrag

Die erhöhte Feldlänge von 70 Zeichen des Kontoinhabers beim Bankkonto führte zu einer Reihe von Schwierigkeiten an anderen Stellen im Programm, da dieser längere Wert auf teils noch veraltete, kurze Feldwerte traf. Abbrüche mit Fehlermeldungen waren die Folge. So ließ sich beispielsweise die Einheitenvertragskarte nicht mehr öffnen, wenn eine solche Bank als bevorzugte Objektbank zugeordnet wurde.

Es wurden nun umfangreiche Anpassungen vorgenommen, diese Programmstellen zu finden und entsprechend zu erweitern. Nun können die 70 Zeichen des Kontoinhabers durch das gesamte Programm hindurch genutzt werden, ohne auf Fehler zu laufen.

Vertragsverwaltung

43236 Feld Beschreibung im Einheitenstamm wird nicht mehr gefüllt

Das Feld Beschreibung am Einheitenstamm wird wieder automatisch mit den Werten der Felder Nutzungsart, Stockwerk und Lage gefüllt.

Projektentwicklung

42740 Korrektur der Formatierung des Feldes “Menge” sowie Einbau von Description 2 (nur R5052593)

Folgende Änderungen wurden am Layout der beiden Berichte ung. Verkaufsrechnung und geb. Verkaufsrechnung vorgenommen:

  1. Der Inhalt des Feldes Menge wird nun mit Tausendertrennpunkt und mit bis zu 5 Nachkommastellen ausgegeben.
  2. Die Überschrift und der Feldinhalt des Felds Einheit wird nun linksbündig ausgegeben.
  3. Das Feld Beschreibung 2 wird nun in beiden Berichten ausgegeben (sofern gefüllt). Bisher war dies nur in R5052293 (geb. VKR) der Fall.

41650 Schlussrechnung ohne Zahlbetrag

Im Projekt wird für eine Projektplanzeile eine Schlussrechnung erstellt. Wenn sich nun der Rechnungsbetrag und die Bauabzüge gegenseitig aufgehoben haben, d. h., der Zahlbetrag der Rechnung betrug 0 €, kam es zu einem Vorzeichenfehler in der Rechnung. Der Rechnungsbetrag wurde falsch ermittelt. Dieser Fehler wurde behoben.

Mietanpassung

40410 Fehler Indexmietanpassung (leeres Codefeld in Erweiterungszeilen / unnötige Erweiterungszeilen)

Bei der Übertragung von Indexmietanpassungszeilen in einen Mietanpassungsvorschlag kam es unter bestimmten Umständen zu Fehlermeldung wie bspw. dieser hier:

Meldung

In der Codeunit 5052291 wurden daher in der Funktion CreateDataForRentLetter die entsprechenden Filter (auf Einheitenverträge mit Indexbezug) korrigiert. Darüber hinaus wurde im Bericht 5052585 Mietanpassung erstellen die Auswahl der Mietanpassungsvorschläge auf Mietanpassungsvorschläge eingeschränkt, die keine unverarbeiteten Zeilen aufweisen.

42311 Indexanpassung bei Jahressollstellung

Die Berechnung des Nachzahlungszeitraums (und -betrags) im Rahmen der Indexmietanpassungen wurde korrigiert insbesondere für Reichweiten <> 1M (z. B. 1J, 1Q, 3M, 6M etc.). Der Nachzahlungszeitraum wird in Abhängigkeit vom Mitteilungsdatum für die jeweilige “Zeitscheibe” bestimmt. D.h., das Ende des Nachzahlungszeitraums ist nicht mehr - wie bisher - zwingend das Monatsende des Mitteilungsmonats sondern bspw. bei der Reichweite 1J das Kalenderjahresende. Analog das jeweilige Quartalsende bei 1Q. Bei Reichweiten mit M und einem Wert > 1, leitet sich die jeweilige “Zeitscheibe” aus der betreffenden Sollstellung (und deren Beginn) ab.

43071 Fehlender Einheitenvertrag in Schreiben Indexanpassung

Bei Verträgen mit mehreren indizierten Einheitenverträgen wurde im Anschreiben R5052279 nur die erste Anpassung (für den ersten Einheitenvertrag) angedruckt. Alle weiteren nicht. Der Fehler ist mit CU12.19 entstanden und nun mit CU12.21 korrigiert.

  • Da die Basis für das Schreiben R5052279 die Mietanpassungszeilen (T5052741) und hier insbesondere die Erweiterungszeilen (T5052743) sind, müssen diese bei Bedarf für die betreffenden Verträge neu erzeugt werden (aus der Indexmietanpassungsprotokollkarte, P5164487). Dazu vorher die fehlerhaften Mietanpassungszeilen aus dem Mietanpassungsvorschlag löschen.
  • In der Page P5164486 wurde die Funktion Indexanpassung Protokoll anlegen aus dem dem Untermenü Neu direkt in die Funktionsleiste gelegt. Das Untermenü Neu entfällt damit.

bisher:

Neu

Jetzt:

Protokoll erstellen

Mietrechnung

42151 Erstellung Dauermietrechnungen - Ausschluss von Verträgen ohne Vertragsänderung funktioniert nicht

Der Schieberegler Verträge ohne Änderungen ausschließen im Bericht R5052670 wurde überarbeitet, da bei gesetztem Schieberegler nicht alle relevanten Änderungen auch als solche erkannt wurden. Bspw. wenn Einheitenverträge im Vertrag hinzu kamen bzw. storniert wurden.

Report

43084 Mietrechnungsberichte (R5052667-669) ignorieren Vertragsadresse

Die u.g. drei Mietrechnungsberichte berücksichtigen ab CU12.21 die im Vertrag ggf. von der Kontaktadresse abweichende Vertragsadresse:

  • R5052667 (Mietrechnung)
  • R5052668 (Reg. Mietrechnung)
  • R5052669 (Storno Reg. Mietrechnung)

Darüber hinaus wurden auch noch die beiden folgenden Berichte analog entsprechend korrigiert:

  • R5052279 (Indexmietschreiben)
  • R5052589 (Umsatzmietschreiben)

Mietverwaltung

42092 Einheitenschnellerfassung legt Bankkonten ohne BIC an

Bei der Paketübernahme von Rapid Start in die Einheit Schnellerfassung wurde die Programmierung optimiert. Wird in der Übernahmedatei die IBAN eingetragen, so werden Bankname, BLZ, Kontonr und BIC vom System in die Schnellerfassungszeile validiert.

Bundesbank

Werden BLZ und Kontonr. in die Übernahmedatei eingetragen, so werden Bankname, IBAN und BIC vom System in die Schnellerfassungszeile validiert.

BLZ

41152 Sollstellungen erstellen - Buchblattzeilen werden erstellt trotz Enddatum Einheitenvertrag

Die Logik in der Programmierung wurde für Reichweiten ungleich 1M im Zusammenhang mit dem Sollstellungstichtag optimiert.

Heizkostendatenaustausch

40336 Fehler bei L- und M-Sätzen - falsche Zeichen

Bei den L/M-Satz- und B/K-Satz-Exporten kam es in BC Online zu einer fehlerhaften Formatierung von Umlauten. Hierzu wurde die Exportfunktion angepasst, sodass die Umlaute wieder korrekt dargestellt werden.

RELion Dokumente

40331 RELionStatuszeile: Dokumente mit Status Geändert verschwinden

Hier lagen zwei Fehlermeldungen zu Grunde, wobei die letztere teilweise auf der ersten aufbaute.

Die Fehlermeldung: “Das Dokument existiert bereits…”:

Ursache waren nicht archivierte Unterdokumente zu einem Hauptdokument. Wenn der Status abgearbeitet wird, werden die von Archiv kompakt erhaltenen Unterdokumente fortlaufend an die Stellen der Unterdokumente in RELion geschrieben. Bei nicht archivierten Dokumenten waren diese Stellen besetzt.

Die Fehlermeldung: “Das Dokument konnte nicht gefunden werden.”:

Da die Statuszeilen bei jedem Durchlauf des Aufgabenwarteschlangenpostens angefasst und bearbeitet werden, und wir bereits festgestellt hatten, dass vereinzelt die Posten langsam laufen und sich dann gegenseitig blockieren, kam es vermutlich zu einer echten Löschung der Dokumente in RELion. Hier wurde nun unterbunden, dass die Fehlermeldung bei Status = geändert, auftaucht. Was zur Folge hat, dass der Prozess die Daten aus Archiv kompakt holt und neu anlegt.

Es muss also zunächst nichts gemacht werden. Die Statuszeilen werden vom Aufgabenwarteschlangenposten abgearbeitet und die Dokumente wieder korrekt abgelegt.

Sollten die Statuszeilen allerdings vorher manuell gelöscht worden sein, kann man bei Bedarf einen Bericht starten, welcher einmal alle aktuellen Dokumente aus Archiv kompakt abfragt. Dadurch würde sichergestellt werden, dass die Daten zwischen RELion und Archiv kompakt wieder synchron sind.

Hinweis

Vor Ausführung des Berichts wenden Sie sich bitte an unseren Support, mit deren Unterstüzung der Bericht ausgeführt werden soll.

Berechtigungssätze

In RELion wurden neue Tabellen der rollenspezifischen Berechtigungssätze hinzugefügt.

Objekt ID Objektname Berechtigungssatz Name
5164077 RelC Sending Batch R12 DOK RELion Dokumente Aareon
5164078 RelC Sending Job R12 DOK RELion Dokumente Aareon
5359600 RelC E-Document Type Process R12 DOK RELion Dokumente Aareon
5052371 RelC Contract Excep. Template R12 OBJEKTVW; R12 EXT HAUSVW REL Objektverwaltung Aareon; REL Ext Hausvw Aareon
5052507 RelC MEX E898-Imp. Heat. File R12 OBJEKTVW; RE12 EXT. HAUSVW REL Objektverwaltung Aareon; REL Ext. Hausvw Aareon
5052680 RelC MEX Billing Company R12 OBJEKTVW; RE12 EXT. HAUSVW REL Objektverwaltung Aareon; REL Ext. Hausvw Aareon
5052690 RelC MEX Record Criteria R12 OBJEKTVW; RE12 EXT. HAUSVW REL Objektverwaltung Aareon; REL Ext. Hausvw Aareon
5052692 RelC MEX L-Record R12 OBJEKTVW REL Objektverwaltung Aareon
5052693 RelC MEX M-Record R12 OBJEKTVW REL Objektverwaltung Aareon
5052697 RelC MEX Create B/K Buffer R12 OBJEKTVW; RE12 EXT. HAUSVW
5052698 RelC MEX Create B Buffer R12 OBJEKTVW; RE12 EXT. HAUSVW REL Objektverwaltung Aareon; REL Ext. Hausvw Aareon
5052699 RelC MEX Create K Buffer R12 OBJEKTVW; RE12 EXT. HAUSVW REL Objektverwaltung Aareon;

Tabelleninformationen Modell

Änderungen im Datenmodell werden in den Tabelleninformationen angezeigt.

8.4.13 - Version 12.20

In der Releaseinformation sind alle Funktionen und Fehler der freigegebenen Build RELion (12.20.56953.0) auf Basis Dynamics Business Central 25.1. beschrieben.

Neue und geänderte Funktionen

Stammdaten

38115 AK-Auswahl Gesperrt prüfen

Gesperrte Abrechnungskreise können ab sofort nicht mehr in Buch.-Blättern Einkaufsbelegen, Wirtschaftsplänen etc. verwendet werden. In der Abrechnung können Buchungen, die auf inzwischen gesperrte Abrechnungskreise gebucht wurden, weiterhin abgerechnet werden.

Betriebskostenabrechnung

39472 Abrechnung/WP Sperre entfernen

Die Sperre bei einer Abrechnung oder eines Wirtschaftsplans kann jetzt durch jeden Benutzer entfernt werden, der Abrechnungen bzw. Wirtschaftspläne bearbeiten kann. Beim Entfernen kommt eine Abfrage Die Abrechnung wurde von BENUTZER-ID gesperrt, wollen Sie die Sperre wirklich entfernen?

Mietverwaltung

40416 Sollstellungskorrekturen - Beschreibung und Leistungszeitraum vereinheitlichen auf Angabe der gesamten Reichweite

Bei anteiligen Buchungen von Sollstellungskorrekturen haben sich die Werte Leistungszeitraum von/bis nicht auf den tatsächlichen Zeitraum, für den eine Gutschrift erstellt wurde bezogen. Dies hat teilweise zu Verwirrung geführt.

Es wird zukünftig bei Sollstellungsdifferenzbuchungen auch in den Feldern Leistungszeitraum von/bis immer der gesamte Zeitraum der ursprünglichen Sollstellung angegeben, wie es bereits im Feld Beschreibung schon der Fall ist.

Sachposten

38894 Funktion Vertragswechsel nur noch bei WEG-Kaufverträgen

Die Funktion Vertragswechsel steht ab sofort nur noch bei WEG-Kaufverträgen zur Verfügung. Bei Mietverträgen verwenden Sie bitte den bekannten Prozess der Kündigung mit anschließender Neuvermietung.

38603 5052574 Mietanpassung WB/Kostenmiete AAK-fähig

Der Report 5052574 Mietanpassung WB/Kostenmiete kann ab sofort über RELion Dokumente archiviert werden. Er ist auch in der Initialisierung für die Berichtsauswahl berücksichtigt.

38593 5052571 Manuelle Mietanpassung AAK-fähig

Der Report 5052571 Manuelle Mietanpassung kann ab sofort über RELion Dokumente archiviert werden. Er ist auch in der Initialisierung für die Berichtsauswahl berücksichtigt.

38598 Mietanpassung nach Vergleichwohnungen AAK-fähig

Der Report 5052573 Mietanpassung nach Vergleichswohnungen kann ab sofort über RELion Dokumente archiviert werden. Er ist auch in der Initialisierung für die Berichtsauswahl berücksichtigt.

Word-Integration

40770 Berichtsdatenzwischenspeicher - Ergänzung von Feldern

Der Berichtsdatenzwischenspeicher (T5052462) für die Word-Vorlagen wurde um das folgende Feld erweitert: Objekt Ort (T5052462.F84)

36975 Archivierungsfunktion im Report 5052287 implementieren

Der Report 5052287 Basis Vertrag für Word-Gestaltung kann ab sofort über RELion Dokumente archiviert werden. Er ist auch in der Initialisierung für die Berichtsauswahl berücksichtigt.

Instandhaltung

40400 Buchungsbeschreibung nicht überschreiben - Belege

In den Einkaufsbelegen (Beauftragung, Einkaufsrechnung) wird bei Änderung des Objektkontos in den Einkaufszeilen das Feld Beschreibung nicht mit der Beschreibung des neuen Objektkontos überschrieben. D. h., bei Validierung der Objekt-Kontonummer wird die Kontobezeichnung nur eingetragen, wenn das Feld Beschreibung leer ist. Ansonsten bleibt der Feldinhalt erhalten.

Das betrifft nur die Art Sachkonto. Die Art Artikel, Ressource usw. ist von der Änderung nicht betroffen.

40303 Feld “Ihre Referenz” als Standard in die archivierte Einkaufsbestellung einblenden

In der Einkaufsbestellung gibt es das Feld Ihre Referenz. Dies konnte in archivierten Bestellungen nicht eingeblendet werden. Das Einblenden des Feldes ist nun auch in archivierten Bestellungen möglich.

Projektentwicklung

40403 Rechnungsbegleitschein - Bestellnummer

Im Projektmodul wird auf dem Rechnungsbegleitschein nun die Bestellnummer der Projektplanzeile mit angedruckt.

Rechnungsbegleitschein

39839 Reduzierung von unnötigen Klicks bei Anpassungen

Im Projektmodul wurden einige Infoboxen eliminiert. Diese verursachten unnötige Klicks bei der Bearbeitung von Projekten. U. a. ist die Änderung des Status, die Erstellung einer Beauftragung bzw. eines Einkaufsbeleges davon betroffen. Dies beschleunigt die Bearbeitung durch den Anwender.

Hierbei handelt es sich um Aktionen, die wieder rückgängig gemacht werden können. Zudem gibt es neue Schaltflächen, um schnell zu Schadensmeldungen navigieren zu können.

42138 Erstellung Teilrechnung bei fehlender Kreditorenbuchungsgruppe nicht möglich

Im Projektmodul kann für eine Projektplanzeile eine Kreditorenbuchungsgruppe erfasst werden. Es kam u.U. zu einem Fehler, wenn diese Kreditorenbuchungsgruppe leer war. Und zwar dann, wenn zuerst eine Einkaufsrechnung und daraus eine Projektrechnung über TR/SR erstellen erstellt wurde. Der Fehler wurde behoben.

Vertragsverwaltung

39863 Unterschriftsdaten pro Einheitenvertrag

Auf Ebene des Einheitenvertrags wurden in der Tabelle T5052251 zwei neue Felder geschaffen:

  • Abw. Unterschrift Mieter (T5052251.F150)
  • Abw. Unterschrift Vermieter (T5052251.F151)

Diese Felder können auf der Einheitenvertrags-Liste (P5052297) via Personalisieren eingeblendet und genutzt werden. Auf der Einheitenvertrags-Karte (P5052259) werden sie über die Funktion Mehr anzeigen eingeblendet. Die Felder sind insb. dafür gedacht, Unterschriftsdaten, welche von denen des (Haupt)vertrags abweichen, erfassen zu können.

Zusätzlich können die neuen Felder auch in der Einheitenschnellerfassung optional via Personalisieren eingeblendet und genutzt werden (Tabelle T5052429, Page P5052561 und Report R5052655).

Mitgliederwesen

41337 5052296 korrigieren

In der Codeunit 5052296 wurde die Funktion CreateAddressData geändert. Der Export für das Feld Hausnummer erfolgt jetzt nur noch, wenn auch eine Hausnummer vorhanden ist. Ist das Feld leer, erfolgt kein Export.

Buchhaltung

39055 Angleichung Felder

Um den nachträglichen Postenausgleich der Debitorenposten einfacher und übersichtlicher zu gestalten, kann nun das Feld Debitorenbuchungsgruppe auch auf der Seite Debitorenpostenausgleich eingeblendet werden.

Das Feld Objektkonto Nr. kann ab sofort in der Übersicht der gebuchten Einkaufsrechnungen (Page 146) eingeblendet werden.

Wichtig

Das ist das Objektkonto, welches im Rechnungskopf eingetragen wird. Sind nur Konten in den Zeilen vorhanden, ist dieses Feld leer!

38861 Parameterzeichenfolge bei Buchen planen in Codeunit berücksichtigen

Es ist in RELion bei einigen Reports möglich, diese in die Aufgabenwarteschlange zu planen, damit sie Buch.-Blattzeilen zu einem bestimmten Zeitpunkt generieren. Um eben diese Zeilen jedoch auch verbuchen zu können, muss dann noch die Buchung ausgeführt bzw. geplant werden.

Es soll nun aber auch möglich sein, die Buchung eines bestimmten Buch.-Blatts (spezifische Vorlage bzw. Name) zu einem bestimmten Zeitpunkt einzuplanen, ohne das dieses zum Zeitpunkt der Planung bereits Zeilen enthält (da diese erst später mit einem Report generiert werden).

Dementsprechend wurde die Erstellung eines Warteschlangenpostens wie folgt modifiziert:

  • Vorlage

Sachposten

  • Name

Sachposten

Hier soll also nur das Buch.-Blatt Test der Vorlage RE_ALLGBU zum Buchen zu einem bestimmten Zeitpunkt geplant werden. Codeunit 5052458 wählen:

Sachposten

Beim Klick auf die 3 Punkte im Feld Parameterzeichenfolge erscheint ein Hinweis zur Eingabe (wenn Codeunit 5052458 verwendet wird).

Sachposten

Beim Festlegen des Status Bereit wird der Wert in der Zeichenfolge kontrolliert und der Status verändert:

Sachposten

Sollte der Wert in der Zeichenfolge unpassend sein, meldet das System beim Statuswechsel einen Fehler:

Sachposten

Sachposten

Sowohl Vorlage also auch Name müssen also korrekt gewählt werden, um die Warteschlange ausführen zu können.

Wenn der angegebene Zeitpunkt erreicht ist, wird die auf “Bereit” stehende Aufgabe ausgeführt und das angegebene Buch.-Blatt verbucht, soweit keine anderen Fehler die Verarbeitung blockieren und das Buch.-Blatt Zeilen enthält.

Zahlungsverkehr

40863 ZV Import Kontoauszug - Kontoumsätze übertragen über Job Queue

Kontoumsätze können über die Aufgabewarteschlange übertragen werden. Dafür muss ein Warteschlangenposten angelegt und die Codeunit 5052488 ausgewählt werden. Um die vorgenommene Aufteilung zu spezifizieren, ist es nun möglich, eine entsprechende Parameterzeichenfolge einzugeben.

Sachposten

Wichtig

Es müssen mindestens drei verpflichtende Parameter eingegeben werden, sonst wird die Verarbeitung mit der Spezifikation Automatisch aufteilen ausgeführt:

Sachposten

Die oben eingegebenen Parameter sorgen also dafür, dass die Umsätze nur für das angegebene Buch.-Blatt und das spezifische Bankkonto übertragen werden. Weiterhin kann optional auch das Auszugsdatum und das Buchungsdatum in der Parameterzeichenfolge berücksichtigt werden.

30158 Programmierung umsetzen Prüfung Pain Dateien wegen Kreditorenadresse

Bei Zahlungen aus Nicht-EWR-SEPA-Ländern werden die Adressdaten des Kreditors überprüft. Es wird kontrolliert, ob mindestens das Land und der Ort eingegeben wurden. Wenn die Bedingungen auf der Kreditorenkarte nicht erfüllt sind, werden Fehlermeldungen im Aktionsprotokoll hinzugefügt:

Sachposten

Hinweis

Die Liste der Länder/Regionen muss gemäß den Microsoft-Standardempfehlungen ausgefüllt werden. Zusätzlich müssen die zwei RELion-Felder Bank Länderschlüssel und EU Standard ebenfalls entsprechend ausgefüllt werden.

Mahnwesen

40585 Mahnkommentare in Infobox anzeigen

Die erfassten Mahnkommentare werden nun auch in der Infobox angezeigt.

  • Mietvertrag
  • Einheitenvertrag
  • Debitor
  • Debitorposten

Hier z. B. beim Mietvertrag:

Infobox

38473 Dataset in Report 5052456 “Mahnung” erweitern um ZE-Daten (RCO, RCM)

Das DataSet des Reports 5052456 Mahnung wurde um diverse ZE-Daten erweitert:

  • Stammdaten Eigentümer-ZE (Block “RCO”)
  • Stammdaten Verwalter-ZE (Block “RCM”)
  • ZE-Fußzeilen (RC_Footer_01 ..RC_Footer_21)

RELion Dokumente

40889 Implementierung der Archivierung in den einzelnen Berichten

Beim Druck mit unterschiedlichen Layouts wird das gewählte Layout auch bei der Archivierung berücksichtigt. Dies betrifft aktuell nicht die Archivierung über das Erzeugen einer E-Mail, dort wird jeweils das Standardlayout verwendet.

40889 Implementierung der Archivierung in den einzelnen Berichten

Beim Druck mit unterschiedlichen Layouts wird das gewählte Layout auch bei der Archivierung berücksichtigt. Dies betrifft aktuell nicht die Archivierung über das Erzeugen einer E-Mail, dort wird jeweils das Standardlayout verwendet.

Fehlerbehebung

Betriebskostenabrechnung

41221 Fehlermeldung bei Abrechnung verbessern “Keine beteiligten Einheiten gefunden”

Beim Berechnen der Abrechnung entstanden Fehlermeldungen im Aktionsprotokoll Keine beteiligten Einheiten gefunden. Diese Meldung wurde sprechender gemacht, beim Abrechnungskreis XYZ wurden keine beteiligten Einheiten gefunden.

41477 Langfassung Sortierung Bericht Kosten Detailliert

Der Bericht Kosten Detailliert (Langfassung) zur BK-Abrechnung zeigt jetzt die Einzelposten unter einem Konto und Abrechnungskreis sortiert nach Buchungsdatum und Belegnr.:

Sachposten

40998 Einlesung D-Satz nach Update

Bei der Übernahme der Werte konnte es vorkommen, dass die Werte aufsummiert wurden. Dieser Fehler wurde behoben.

Buchhaltung

41822 Ausbuchung von Kreditorischen Anzahlungsvorgängen nicht möglich

Noch im Programm vorhandene Filter und Prüfungen des bereits abgekündigten, ehemaligen RELion-Moduls der kreditorischen Anzahlungsbuchhaltung verhinderten das Ausbuchen alter Posten, da der Ausgleich von Kreditorenposten nicht vorgenommen werden konnte.

Es wurden nun diese Inhalte der kreditorischen Anzahlungsbuchhaltung an den entsprechenden Stellen entfernt, sodass diese Posten gefunden und ein Ausgleich der Posten möglich ist.

40095 Bericht Verprobung Kreditoren BGR - senden an funktioniert nicht

Für den Report 5052672 Verprobung Kreditoren -BGR wurde die Funktion Senden an " Microsoft Excel-Dokument (Daten und Layout) ermöglicht:

Diese Funktion wurde auch gleichzeitig für den Report 5052673 Verprobung Debitoren-BGR ermöglicht.

Mitteilung

Excel

41306 Aufruf des Berichtes Inventarblatt

Das RE Inventarblatt ist jetzt über die Suche aufrufbar und es wurde unter Bericht Fibu in den Anlagen eingefügt.

Suche

Bericht

41445 Buchhaltungsperiode der ZE wird falsch berechnet

Die Berechnung des Enddatums in den ZE/Objekt Buchhaltungsperioden unterlag einem Berechnungsfehler und rechnete ab dem Startdatum die volle Periodenläge auf, was darin resultierte, dass das Enddatum z. B. nicht der 31.12.2024, sondern vielmehr der 01.01.2025 war.

Diese Berechnungslogik wurde nun korrigiert, sodass das Enddatum (wenn Startdatum und Periodenlänge einen gültigen Wert aufweisen) nun richtig berechnet und in das Feld eingetragen wird. Im obrigen Beispiel würde das Enddatum nun also richtigerweise der 31.12.2024 sein.

Wichtig

Die Auslieferung behebt die Berechnungsweise für das Feld. Damit im Feld Enddatum bei bestehenden Daten aber der korrekte Wert steht, müssen Sie die Zeilen aktualisieren, z. B. indem Sie das Startdatum oder die Periodenlänge nochmals eingeben und mit TAB das Feld verlassen!

41443 Bankkonten, Debitorenposten, Ausgleichs-Id Performance Probleme

Die Performance beim Öffnen der Debitorenposten Übersicht und für das Durchführen von Debitorenpostenausgleichen wurde verbessert.

42120 Verbindlichkeitenspiegel funktioniert bei der Auswahl eine ZE nicht korrekt

Der Report Verbindlichkeitenspiegel Report 5052382 wurde überarbeitet. Er zeigt jetzt die Banken und Kreditoren richtig an. Es wurden nötige Zeilen eingeblendet, falls nichts gebucht ist, steht hier immer eine Null.

Sachposten

Projektentwicklung

40117 Gezogenen Abzüge (Baustrom/Bauwasser) werden nicht korrekt „zurückgerechnet-verrechnet"

Im Projektmodul gibt es die Möglichkeit Bauabzüge direkt von der Einkaufsrechnung in Abzug zu bringen. Auf der Projektplanzeile ist einstellbar, ob die % Berechnung der Bauabzüge im Kalkulationsschema von der Summe der kumulierten Rechnungsbetrages oder dem eigentlichen Rest-Rechnungsbetrag der Schlussrechnung kalkuliert wird.

Sachposten

Bei Auswahl Betrag Schlussrechnung kam es in der korrigierten Schlussrechnung zu einem Fehler. Die Bauabzüge wurden im Kalkulationsschema doppelt berechnet, wenn diese vorher nicht manuelle korrigiert wurden. Jetzt wird in diesem Fall als Basis für die Bauabzüge nur die Differenz des aktuellen Rechnungsbetrages zu der letzten Schlussrechnung herangezogen.

Vertragsverwaltung

41173 Adressvorschau ist nach Neuvermietungsassistent leer - und bleibt es auch, bis man P5359590 aufruft

Die Adressvorschau in der Infobox 5164296 Mietvertrag Details blieb nach der Neuerfassung eines Vertrags via Neuvermietungsassistenten bzw. Einheiten Schnellerfassung leer. Erst nach Aufruf der Page 5359590 Vertragsadresse wurde die Adresse in der Adressvorschau angezeigt. Der Fehler ist korrigiert.

Vertragsadresse

41268 Fehler in Berechnung “Ermittle Vertragslaufzeiten” bei Verwendung von “2W” in der Verlängerungsfrist

Verträge mit Kündigungsregeln, bei denen als Verlängerungsfrist 2W eingetragen war, wurden im Report R5052265 Ermittle Vertragslaufzeiten nicht verarbeitet. Analog konnte die Vertragskarte für die entsprechenden Verträge nicht aufgerufen werden, da die Laufzeiten in der betreffenden Infobox berechnet/ermittelt werden. Der Fehler ist behoben.

Mietanpassung

41801 Indexdaten am Mietvertrag werden nicht gespeichert, obwohl zunächst eine Indexkarte angelegt wird

Das Feld Index Bezeichnung in der Tabelle T5052313 bzw. der Karte P5052354 ist nun als Pflichtfeld markiert. Das Feld muss daher ausgefüllt werden, bevor die Karte verlassen und der Datensatz gespeichert werden kann.

Hintergrund: Wurde das Feld nicht ausgefüllt und die Karte verlassen, so wurde der Datensatz bisher nicht angelegt bzw. intern wieder gelöscht.

Bezeichnung

40769 Automatische Archivierung von Indexmietanpassungs-Schreiben funktioniert nicht

Beim Drucken bzw. der Archivierung von Indexschreiben kam es zu einem Fehler, sofern mehrere Anschreiben (für mehrere Verträge) archiviert werden sollten (Aufruf Drucken aus P5052345, Mietanpassungsvorschläge). Der Fehler ist korrigiert.

Beispiel:

Sachposten

41149 Fehler bei der Mietanpassungsvorschlagsliste Index Objekt 026001

Bei der Indexmietabrechnung kam es bei bestimmten Grenzfällen zu einer Nicht-Anpassung, obwohl eine Anpassung möglich gewesen wäre.

Beispiel (der Fehlermeldung):

Sachposten

Hintergrund: Im Vertrag ergab sich durch die Kombination aus Index Bezug, aktuellem Index (10/2024) und Erhöhungsprozentsatz eine mögliche Anpassung, da der Anpassungsprozent exakt erreicht wurde (hier 120,2).

Mitgliederwesen

41937 Meldung nach § 45d ESTG

In der Codeunit 5164103 RelC Member Message P45d wurde ein Längenprüfung für die Steuernummer in der Funktion FormatTaxNumberOfAssociation hinzugefügt.

Darlehen

41346 Tabelle Darlehen Einrichtung wird benötigt, damit ein erstes Darlehen angelegt werden kann

Durch die Entfernung der “Darlehen Einrichtung (5052588)” im vorherigen Release war es nun nicht mehr möglich, in einem neuen Mandanten ohne bisherige Darlehen, ein Darlehen über den Neuanlageassistenten zu erstellen. Der Grund war eine noch bestehende Verbindung zum früheren Einheitenbezug. Diese Verbindung wurde nun entfernt.

40339 Darlehenskontoauszüge fehlerhaft

In den Reports Darlehens/Hypotheken Konto (R5052361) und Darlehen Kontoauszug (R5052563) wurden die bestandserhöhenden Zinsen nicht korrekt ausgewiesen, dieses Problem ist nun behoben.

Druck

Druck

41349 Darlehen externe Belegnummer in den Planposten

Beim Buchen der Darlehen Planposten wurde die externe Belegnummer nicht mehr mit der Darlehensnummer Bank gefüllt. Dies wurde nun behoben und gleichzeitig wurde die Zeicheneingabe im Feld externe Belegnummer von 20 Zeichen auf 35 Zeichen verlängert.

Kreditorisch

Planposten

Mahnwesen

41307 Debitoren Mahnvorgang fehlende Adresse

Die Empfängeradresse wird wieder an den Mahnungen angedruckt.

Zahlungsverkehr

40202 Wahl der IBAN in RE Kreditor Bank - Kontoinhaber mit Kreditor vorbelegen

In der RE Kreditor Bankkontenübersicht wurde nicht der Kontoinhaber mit dem Kreditoren Name vorbelegt. Folge davon war, dass der Geprüft-Haken nicht gesetzt wurde, wenn man z. B. die IBAN eintrug. Bei den RE Debitor Bankkonten funktioniert dies korrekt.

Es wurden nun entsprechende Anpassungen vorgenommen, sodass auch hier der Name des zugrundeliegenden Kreditors als Kontoinhaber vorbelegt wird.

40177 Schriftzeichen, Umlaute werden beim Import einer camt.053 Datei nicht richtig erkannt

Neue Einrichtung des Datenformats beim Import einer Kontoauszugsdatei wurde implementiert.

Vor der Implementierung:

Buchungstext

Die deutschen Umlaute wurden nicht korrekt interpretiert, was zu Darstellungsfehlern führte.

Nach der Implementierung:

Format

Die deutschen Umlaute werden nun korrekt interpretiert, wodurch alle Zeichen richtig dargestellt werden.

Instandhaltung

39517 Workflow kann nicht aktiviert werden

Beim Öffnen der Tabelle Workflows kam es u. U. zu einer Fehlermeldung. Der Fehler wurde behoben.

40815 Report Einkaufsanfrage 5052650 – fehlerhafte Ausgabe

Der Reportdruck der Anfrage hat nicht korrekt funktioniert. Der Bericht wurde korrigiert.

Wirtschaftsplan

40187 Wirtschaftsplan - Funktion Zielwert eintragen aktualisiert “Betrag brutto” nicht

Beim Eintragen von Zielwerten bei Festwerten im Wirtschaftsplan wurden nur die Nettobeträge angepasst, die Bruttospalte wurde nicht mit der Änderung aktualisiert. Dieser Fehler

Tabelleninformationen Modell

Änderungen im Datenmodell werden in den Tabelleninformationen angezeigt.

8.4.14 - Version 12.19

In der Releaseinformation sind alle Funktionen und Fehler der freigegebenen Build RELion (12.19.56949.0) auf Basis Dynamics Business Central 25.1 beschrieben.

Neue und geänderte Funktionen

UVA

38966 UVA Felder “Erstellt am” und “Erstellt von” in DE /AT

Über Personalisieren können die Felder Erstellt am und Erstellt von eingeblendet werden. Die Felder werden wie folgt gefüllt:

UVA Vorgänge

Geldflussdarstellung

40162 Geldflussposten können verändert werden

Die Verarbeitung des Geldflusses wurde in der Vergangenheit modifiziert, sodass eventuelle Berechnungsfehler und Unstimmigkeiten an zugrundeliegenden Daten erkannt und in einer Vorschau nach der Abarbeitung des Stapels ausgegeben werden. Darauf aufbauend soll nun der Nutzer auf Unstimmigkeiten in den berechneten Daten des Geldflusses selbstständig reagieren und eventuelle Schiefstände kontrolliert und dokumentiert beheben können.

Dementsprechend ist es nun möglich, ausgewählte Felder in den Geldflussposten mit einem Assistenten abzuändern. Aktiviert wird diese Funktion in der RE Einrichtung:

Buchung

Ist dieser Schalter gesetzt, erscheinen in den Geldflussposten zwei Aufrufe:

Geldflussposten

Der linke Aufruf startet den Assistenten für die Änderung, der rechte zeigt das Protokoll für den jeweiligen Posten an, welcher Nutzer für diesen wann welche Änderungen vorgenom-men hat. Der Assistent hat folgenden Aufbau:

Assistent

Bezeichnung Erläuterung
Lfd. Nr. Laufende Nr. des Geldflusspostens, für den der Assistent aufgerufen wurde.
SEV Vertragsnr. Nur wählbar, wenn der Geldflussposten ein Objekt mit der Verwendung SEV-Objekt hat. Es können SEV-Verträge ausgewählt werden.
Bankcode Code der Bank des Postens. Es sind Banken auswählbar, die die gleiche ZE wie der Posten aufweisen.
Nettobetrag Zeigt den aktuellen Betrag des Postens. Wird hier ein Betrag eingegeben, wird automatisch über Verwendung des MwSt.-Prozentsatzes des Postens der richtige MwSt.-Betrag und Bruttobetrag für diese Eingabe im Assistent vorgeschlagen.
MwSt.-Betrag Zeigt den aktuellen Betrag des Postens. Wird bei Eingabe Nettobetrag aktualisiert. Kann manuell abgeändert werden. Wenn der Geldflussposten einen MwSt.-Prozentsatz von 0 aufweist, wird dieser Betrag automatisch auf 0 gesetzt.
Bruttobetrag Zeigt den aktuellen Betrag des Postens. Wird bei Eingabe Nettobetrag aktualisiert. Kann manuell abgeändert werden. Prüfung auf dieses Feld, dass der Betrag nicht ungleich Nettobetrag + MwSt.-Betrag sein darf.

Nehmen Sie die Korrekturen vor und belegen Sie die richtigen Werte im Assistent:

Assistent

Bestätigen Sie die Übernahme der Änderungen in den Geldflussposten mit OK. Abbrechen oder X bricht den Vorgang ohne Durchführung der Änderungen ab.

OK

Die Änderungen wurden korrekt eingetragen. Nun enthält das Protokoll für diesen Geldflussposten Einträge:

Geänderte Werte

Diese Liste Geänderte Werte Geldfluss enthält folgende Inhalte:

Bezeichnung Erläuterung
Lfd. Nr. Laufende Nr. des Geldflusspostens, für den Änderungen durchgeführt wurden. Gefiltert auf Posten, von dem aus das Protokoll geöffnet wurde.
Feldname Name des geänderten Feldes
Änderungsnr. Nummer der Änderung, beginnend bei eins für die erste Änderung des Felds bei dem Geldflussposten.
Alter Wert Ursprünglicher Wert des Felds im Geldflussposten vor der Änderung
Neuer Wert Ein neuer, im Assistent gewählter und in die Posten übernommener Wert des Felds
Geändert von Benutzer, der die Änderung vorgenommen hat
Geändert am Datum und Uhrzeit der Durchführung der Änderung

Im Geldflussjournal wird der Haken des Feldes Korrektur auf Ja gesetzt, wenn dieses modifizierte Posten enthält:

Posten

Auf diesen Wert kann auch im Journal gefiltert werden, um schnell alle Journal-Einträge zu finden, die geänderte Posten enthalten. Die Liste Geänderte Werte Geldfluss kann auch mandantenweit über die Suche aufgerufen werden und zeigt dann sämtliche vorgenommene Änderungen an den Geldflussposten an:

Suche

Laufende Nr.

Die lfd. Nr. ist dementsprechend hier nicht gefiltert. Der Stapel Posten Neu Erstellen löscht alle Geldfluss-Journale und die zugehörigen Posten und baut diese wieder neu auf. Demensprechend werden auch die Änderungen verworfen und das Protokoll geleert. Um sich die Änderungen noch einmal vor Durchführung dieser Funktion ansehen und eventuell in Excel ausgeben zu können, wird beim Start des Vorgangs nun diese Meldung angezeigt, wenn Änderungen vorhanden sind:

Meldung

Ja Das Protokoll wird geöffnet und kann z. B. in Excel ausgegeben werden. Protokoll
Nein Das Öffnen wird fortgesetzt und die Anforderungsseite der Stapelverarbeitung angezeigt. Nein

Dort kann wie gewohnt, z. B. mit Vorschau die Verarbeitung gestartet werden. Es ist möglich, den Schalter für die Änderungen des Geldflusses wieder zurückzusetzen, auch wenn Änderungen vorgenommen wurden:

Aktivieren

Das ermöglicht es z. B. Änderungen vorzunehmen, aber dann die Funktion wieder zu deaktivieren, damit zukünftig nicht weitere Änderungen vorgenommen werden können. Damit werden die beiden Aufrufe in den Geldflussposten ausgeblendet. Die mandantenweite Liste der bisher vorgenommenen Änderungen ist aber weiterhin aufrufbar und zeigt alle geänderten Werte an:

Geänderte Werte

Instandhaltung

40019 Erweiterung Dataset R5052651 (Beauftragung) um Objektdaten

Das DataSet des Reports R5052651 Beauftragung wurde um folgende Felder erweitert:

OB_Address / Objekt Straße
OB_Address2 / Objekt Straße 2
OB_City / Objekt Ort
OB_Description / Objekt Beschreibung
OB_ExploitationMethod / Objekt Nutzungsart
OB_FinishDate / Objekt Fertigstellungsdatum
OB_ManagementEndDate / Objekt Verwaltungsende
OB_ManagementStartDate / Objekt Verwaltungsbeginn
OB_ObjectNo / Objektnummer
OB_PostCode / Objekt PLZ
OB_YearOfConstruction / Objekt Baujahr

38865 Erweiterung DataSet R5052593 (Verkaufsrechnung)

Erweiterung des DataSets des Reports R5052593 Verkaufsrechnung um folgende Felder:

Fälligkeitsdatum/Due Date (T36.F24)
Buchungsdatum/Posting Date (T36.F20)
Vertragsnummer/RelC Contract Number (T36.F5052310)
Externe Belegnummer/External Document No. (T36.F100)
Verk. an Deb. Name/SellToCustomerName (T36.F79)

38626 Dataset in Report Verkaufsgutschrift erweitern um ZE-Daten (RCO, RCM)

Das DataSet des Reports 5052479 Verkauf Gutschrift / Verw.Honorar wurde um diverse ZE-Daten erweitert:

  • Stammdaten Eigentümer-ZE (Block “RCO”)
  • Stammdaten Verwalter-ZE (Block “RCM”)
  • ZE-Fußzeilen (RC_Footer_01 ..RC_Footer_21)

38864 Erweiterung DataSet geb. Verkaufsrechnung

Erweiterung des DataSets des Reports R5052293 gebuchte Verkaufsrechnung um folgende Felder:

Fälligkeitsdatum/Due Date (T112.F24)
Buchungsdatum/Posting Date (T112.F20)
Externe Belegnummer/External Document Number (T112.F100)
Verk. an Deb.-Nr./SellToCustomerNo (T112.F2)
Verk. an Deb. Name/SellToCustomerName (T112.F79)
Leistungszeitraum in Zeilen:
a. Leistungszeitraum von/ServicePeriodFrom (T113.F5052494)
b. Leistungszeitraum bis/ServicePeriodTo (T113.F5052495)
RCM/RCO-Daten analog zu 5052593 (inkl. RC_Footer-Block)

39902 Einkauf und Verkauf normale und gebuchte Belege in Masse drucken

Bei den Einkaufs- und Verkaufsbelegen (Beauftragung, EK-Rechnung, EK-Gutschrift, VK-Rechnung, VK-Gutschrift jeweils gebucht und ungebucht) wurden die Schaltflächen Drucken und Mailen vereinheitlicht. Wir nutzen hier die Business Central Standard-Schaltflächen. Es werden keine individuellen RELion Schaltflächen mehr angeboten, da sich in dem Bereich im Standard sehr viel ändert und wir unseren Kunden sofort die Business Central Verbesserungen zur Verfügung stellen möchten. Ausnahmen dazu sind z. B. die Reports Rechnungskürzung oder Mitteilung an Mieter bzw. Objekteigentümer u. ä. in den Einkaufsbelegen und Rechnung an Debitor und Versicherung in der ungebuchten Verkaufsrechnung. Für den Druck/Mailversand gibt es hierfür noch RELion Schaltflächen.

Hier ein Beispiele für das Arbeiten mit der gebuchten Verkaufsrechnung. In dem Bericht gibt es die Möglichkeit, beim Drucken RELion spezifisch zusätzliche Optionen zu wählen.

Diese steht beim Mailen nicht zur Verfügung. Daher ist hier bitte die Schaltfläche Senden und folgende Werte auswählen.

UVA Vorgänge

Es wird nun folgender Dialog angezeigt.

UVA Vorgänge

Gehen Sie nun auf Drucken, wird sowohl der Druck (diesen können Sie abbrechen) als auch der Mailversand initiiert. Generell gilt, die Auswahl dieser Optionen in der Request Page werden beim Drucken (nicht bei der Vorschau) gespeichert und stehen beim nächsten Druck oder Mailversand genau so zur Verfügung.

Archiv kompakt Funktionalität

Das Dokument wird archiviert, sobald die Aktion zum Versenden der E-Mail angeklickt wird, und nicht erst nach erfolgreichem Versand der E-Mail. Sollte der E-Mail-Versand abgebrochen oder die E-Mail als Entwurf gespeichert werden, muss davon ausgegangen werden, dass das Dokument bereits archiviert wurde.

Projektentwicklung

38809 Einbehalte in Buchungszeilen bei geb. Einkaufsrechnungen führen zu Verwirrung

Im Projektmodul waren bei Erstellung der Einkaufsbelege (Schlussrechnung) die Texte für die Bildung des Einbehaltes irreführend. Der Text auf dem Einkaufsbeleg wurde korrigiert.

Vertragsverwaltung

40326 Einheitenbestandsliste - Feld “Nutzungsart und Lage” wird durch “Beschreibung” aus EV ersetzt

Das Feld Nutzungsart und Lage wird durch die Beschreibung aus dem Einheitenvertrag ersetzt. Die Überschrift des Feldes wurde entsprechend geändert.

Mitgliederwesen

37970 Report 5359601 überarbeiten

Der Report 5359601 wurde überarbeitet. Die Berechnung wurde optimiert. In der Request-Page vom Report wurde die Option Nach Beitritt, Nach Genehmigungsliste entfernt. Im Layout wird die erste Zeile bei Anfangsbestand nicht mehr angezeigt, nur die Summenzeile.

Mietanpassung

40036 Mietanpassung nach Mietspiegel - Korrektur Indizes

Die Archivierung des Reports R5052572 Mietanpassung nach Mietspiegel wurde dahingehend überarbeitet, dass der Name des ausgewählten Berichtslayouts in das Feld Dateibeschreibung der Dokument Recherche geschrieben wird, um dort insbesondere eine Unterscheidung oder Filterung verschiedener Berichtslayouts auf Basis des gleichen Word-Reports zu ermöglichen. Diese Dateibeschreibung wird als Information beim Archivieren auch an Archiv kompakt übertragen.

Archiv kompakt

38608 Vertragsschreiben Archiv kompakt-fähig

Der Report 5052290 Vertragsschreiben kann ab sofort über RELion Dokumente archiviert werden. Er ist auch in der Initialisierung für die Berichtsauswahl berücksichtigt.

Buchhaltung

33422 RELion Aufruf für Matrix schaffen und Funktion nachbauen

Der Business Central Standard hat mit Version BC25 den Aufruf Bericht anzeigen… an den Zeilendefinitionen der Finanzberichte entfernt, da diese Matrix von den übergeordneten Finanzberichten selbst aufgerufen werden kann. Das hätte jedoch zur Folge, dass eine Anzeige des auf den Zeilen basierenden Kontennachweises von RELion mit Werten nicht mehr möglich wäre. Dementsprechend wurde nun ein Aufruf Finanzbericht anzeigen… geschaffen:

Finanzbericht

Dieser öffnet wie gewohnt die Matrix (Finanzbericht), in welchem die Zeilendefinition mit einer Spalte kombiniert und so Werte ausgegeben werden können.

Wichtig

Da Microsoft nicht nur den Aufruf, sondern auch einige andere Elemente - hier besonders hervorzuheben sind vor allem die Standard Spaltenlayouts an den Zeilendefinitionen - bereinigt hat, muss der Anwender nun meist die gewünschte Spalte manuell selbst in der Matrix auswählen, da diese jetzt nicht mehr explizit vorgegeben werden kann.

39115 Projektkennzeichen in kreditorischem Zahlungsverkehr übertragen

Projektinformationen kommen nun im kreditorischen Zahlungsverkehr zum Einsatz. Beim Ausführen des kreditorischen Zahlungsvorschlags werden die Projekt Nr. und die Projektplanzeilennr. in das Zahlungsverkehr Buch.-Blatt übertragen und entsprechend dann auch in der Zahlungsbuchung berücksichtigt.

Wichtig

Sammelzahlung ist hier ausgeschlossen! Ist die Sammelzahlung für einen Kreditor aktiviert, werden für diesen die Projektkennzeichen im Zahlungsverkehr nicht in das Buch.-Blatt übertragen und dementsprechend auch nicht bei der Zahlungsbuchung in die gebuchten Posten eingetragen!!

Zahlungsverkehr

22729 Ausländische IBAN - Erweiterung

Um ins Ausland zu überweisen, müssen folgende Einrichtungen in der Tabelle Länder/Regionen erfolgen:

Hier müssen Sie den Code festlegen, die Relion Felder Bank Länderschlüssel, EU Standard, Länge IBAN Nummer, Länge BLZ, müssen befüllt sein.

Länder/Regionen

In den Global-Bankleitzahlen müssen die ausländischen Banken angelegt sein.

Global BLZ

Sie können nun bei Debitoren, Kreditoren und bei der Einheitenschnellerfassung ausländische Bankverbindungen hinterlegen.

Debitor

Mahnwesen

38616 Neue Tabelle Mahnkommentare

Es ist nun möglich, an vier verschiedenen Stellen Mahnkommentare zu erfassen:

  • Mietvertrag
  • Einheitenvertrag
  • Debitor
  • Debitorposten

Mietverträge

Mahnungskommentare

Debitoren

Debitorenposten

Hier ein Beispiel am Mietvertrag:

Sie können direkt im Feld Kommentar Ihren Kommentar hinterlassen oder für eine bessere Ansicht die Funktion Kommentar bearbeiten aufrufen:

Kommentar

Erinnerung

Archiviert

Sie können jeden einzelnen Kommentar auch archivieren. Über Aktuelle Kommentare können Sie die Ansicht der Kommentare filtern:

Aktuelle

Fehlerbehebung

Buchhaltung

40083 Artikel mit abweichendem Objektkonto buchen

Buchungen von Artikeln mit einem vom entsprechenden Konto in der Buchungsmatrix Einrichtung abweichendem Objektkonto in der Belegzeile führten in RELion zu einer Fehlermeldung, dass die Sachkonto und Objektkontonummer nicht übereinstimmen. Es wurden nun entsprechende Anpassungen in den Buchungsvorgängen vorgenommen, um auch diesen Fall abzubilden. Nun sind auch Buchungen mit dieser Konstellation möglich.

Betriebskostenabrechnung

38898 Unverteilte Kosten in Objekt Abrechnungsübersicht

Im Bericht 5052458 Objekt Abrechnungsübersicht Miete kam es bei Festwerten mit Anwendung von Ausnahmen bei steuerfreien Einheiten u. U. zu Darstellungsfehlern bei der Spalte Differenzen. Dieser Darstellungsfehler führte zu Unsicherheiten, obwohl rechnerisch in der Abrechnung alles Ordnung war. Dieser Fehler wurde korrigiert.

Darlehen

40353 Darl.Best.erhöhend - Probleme bei Zuschreibung / So.Tilgung

Bei Kreditorischen Darlehen mit bestandserhöhendem Zins gab es Probleme beim rückwirkenden Zinsabschluss. Dies wurde nun behoben:

Darlehen Planposten

Im Zuge dessen wurde auch der Drilldown auf die Zinsen der bestandserhöhenden Darlehen zur Verfügung gestellt damit die Zinsaufteilung nachvollzogen werden kann:

Details

Zahlungsverkehr

40112 Aufruf der Übersicht Bankkonten hat eine sehr lange Laufzeit

Der langen Laufzeit für das Öffnen der Übersicht Bankkonten wurde durch das Duplizieren von BC-Standard Feldern in die RELion Core Erweiterung entgegengewirkt. Jedoch war die Filterung noch nicht entsprechend angepasst, wodurch die Performance nicht im erwünschten Maß gesteigert werden konnte. Das wurde nun geändert und der Aufruf der Übersicht Bankkonten ist nun performanter wie zuvor.

39876 Kontoinhaber (ZE) kann in Bankkontokarte mehr Zeichen haben als im Bankkontoauszug

Das Feld Auftragnehmer in der Bankbelegkarte (30 Zeichen) lässt weniger Zeichen zu als das Feld Kontoinhaber aus dem Bankkonto (70 Zeichen). Folge ist, dass bei Verwendung eines Namens mit mehr als 30 Zeichen die Bankbelegkarte nicht mehr geöffnet werden kann - der Vorgang bricht mit einer Fehlermeldung ab. Das wurde nun korrigiert. Das Feld Auftragnehmer lässt ebenfalls 70 Zeichen zu. Der Fehler tritt somit nicht mehr auf.

38522 Bei debitorischer Zahlung/Einzug, werden teilweise fehlerhafte XML-Dateien erzeugt - IBAN fehlt

Beim Erstellen einen Bankeinzugsvorschlages oder eines Auszahlungsvorschlages wurde eine zusätzliche Prüfung eingebaut:

Beim Ausführen des Vorschlags wird überprüft, ob das Feld

  • Kontoinhaber in der Bankverbindung des Debitors ausgefüllt ist,
  • IBAN in der Bankverbindung des Debitors ausgefüllt ist,
  • BIC in der Bankverbindung des Debitors ausgefüllt ist.

40147 Kontierungsregeln SEV Bereich lassen sich nicht erstellen

Wenn man im SEV Bereich aus der Bank auf ein Sachkonto buchen möchte, muss zwingend ein SEV-Vertrag angegeben werden. Dieser ist bei der Erstellung der Kontierungsregel nun aus wählbar.

Kontierungsregel

UVA

39153 Öffnen der UVA Vorgänge dauert über 1,5 Minuten

Bei der Auflistung der UVA Vorgänge wurden die zwei Spalten Anzahl offene MwSt. Posten und Anzahl geschlossene MwSt. Posten in die Infobox verschoben.

Anzahl offene Posten

Statistik

Durch diese Anpassung wurde die Performance zum Öffnen der UVA Vorgänge wesentlich verbessert.

Vertragsverwaltung

39131 Falsche Tabelle hinterlegt Debitornummer

Die Programmierung wurde korrigiert. Bei Klick auf die Debitorennr. im Mietvertrag erscheinen nun die Daten zum dazugehörigen Debitor.

Mietvertrag

39349 Im Erbbaurechtvertrag steht die Debitorenbuchungsgruppe nicht zur Erfassung zur Verfügung

Die beiden Seiten Erbbaurechtsvertrag Übersicht und Erbbaurechtsvertrag Karte wurden erweitert, dass nun sowohl die Debitorennummer wie auch die Debitorenbuchungsgruppe über Personalisieren eingeblendet werden können.

Personalisieren

Bei dieser Gelegenheit wurden noch Feldbezeichnungen (Captions) korrigiert bzw. vereinheitlicht.

Übersicht

Allgemein

Hinweis

Auf den Text Kontaktnr. wurde aus optischen Gründen bei den Feldern Erbbaurechtsgeber und Erbbauberechtigter in der Listpage verzichtet (im Unterschied zur Karte).

39160 Vertragsadresse wird nicht in Infobox berücksichtigt

Die Infobox im Vertrag hat bisher unter Adressvorschau immer die Adresse des Kontakts zum Debitor angezeigt. Dies wurde dahingehend korrigiert, dass ab jetzt die Vertragsadresse angezeigt wird.

Die Vertragsadresse enthält standardmäßig die Adresse des Kontakts zum Debitor. Allerdings kann sie zum einen manuell geändert werden (die Änderung gilt dann nur für den betreffenden Vertrag), zum anderen kann beim Kontakt (des Debitors) ein abweichender Korrespondenzempfänger (“Korrespondenzkontakt”) hinterlegt sein, der dann in die Vertragsadresse übernommen wird.

Sofern die Vertragsadresse manuell geändert wurde, wird in der Infobox ein entsprechender Hinweis ausgegeben.

Infobox

Sofern es sich bei der Vertragsadresse um die Adresse des abweichenden Korrespondenzkontakts handelt, wird ebenfalls eine Hinweismeldung ausgegeben.

Hinweis

Wenn Sie die Vertragsadresse manuell ändern, wird immer der Hinweis bzgl. der manuellen Änderung angezeigt - unabhängig davon, ob ein abw. Korrespondenzkontakt hinterlegt ist oder nicht.

39796 Bericht Basis Vertrag (R5052287) - als Debitornummer wird Kontaktnummer angedruckt

Im Report 5052287 wurden die beiden folgenden Fehler korrigiert:

  • Text Bearbeiten geändert in Bearbeiter
  • Anzeige der Debitorennummer statt der Kontaktnummer.

Druck

Hinweis

Statt des Reports 5052287 sollte besser der neue Report 5052290 (Vertragsschreiben) verwendet werden. Insbesondere zur Erstellung eigener Word-Berichtslayouts.

39034 Zeitraum bis Datum wird bei Vorschau des Berichtes 5359582 Vertragskontoauszug

Die Ausgabe des Datums wurde korrigiert. Es wird nun die im Report erfasste Datumsrange korrekt ausgegeben.

Druck

39194 Erbbaurechtsverträge-Übersicht: Alte Schnellfilter statt Ansichten

Analog der anderen Vertragsübersichten wurden auch bei den Erbbaurechtsverträgen (P5164360) die Schnellfilter durch Ansichten ersetzt. Zusätzlich kann bei Bedarf (wie auch in den anderen Vertragsübersichten) das Feld Objektgruppe über Personalisieren eingeblendet werden.

Erbbaurechtsverträge

Und schließlich wurde ein Direktaufruf der Erbbaurechtsverträge aus dem betreffenden Objekt implementiert.

Aufruf

39420 Ermittlung Bankverbindung (=>BK01-Verfahren) in Vertragsschreiben fehlerhaft

Der Report R5052290 Vertragsschreiben wurde dahingehend korrigiert, dass als Bankverbindung die ggf. abweichende Bankverbindung aus dem Einheitenvertrag (“Bevorzugte Objektbankverbindung”) ermittelt wird (Feld BankAccountIBAN im DataSet). Bisher wurde immer die Objektbankverbindung ermittelt. Die Änderung war nötig, um auch Zahlungsschlüssel, welche für das BK01-Verfahren genutzt werden (virtuelle IBAN) zu verarbeiten.

Hinweis

Beim Vorliegen mehrere Einheitenverträge im Vertrag wird geprüft, ob es einen Einheitenvertrag mit einer von der Objektbankverbindung abweichenden Bevorzugten Objektbankverbindung gibt. Dieser Einheitenvertrag wird dann verwendet.

Beispiel für einen Einheitenvertrag mit hinterlegtem Zahlungsschlüssel (auf Vertragsebene):

Zahlungen

Zahlungsschlüssel

39411 Ermittlung Bankverbindung (=>BK01-Verfahren) in R5052279 (Indexanschreiben) fehlerhaft

Der Report R5052279 Indexanschreiben wurde dahingehend korrigiert, dass als Bankverbindung die ggf. abweichende Bankverbindung aus dem Einheitenvertrag (Bevorzugte Objektbankverbindung) angedruckt wird. Bisher wurde immer die Objektbankverbindung angedruckt. Die Änderung war insb. nötig, um auch Zahlungsschlüssel, welche für das BK01-Verfahren genutzt werden (virtuelle IBAN) zu verarbeiten.

Beispiel Einheitenvertrag:

Objektbankverbindung

Druck

40023 Liste Vertragspartnerschaftenanschriften E-Mail-Daten werden nicht mehr ausgeworfen

Der Report R5052292 Vertragspartneranschriften wurde korrigiert und erweitert. Statt wie bisher Telefonnr. und Fax.nr. werden, nun alle vier Angaben ausgegeben, sofern vorhanden:

  • Telefonnummer
  • Fax-Nummer
  • Mobilnummer
  • E-Mail-Adresse

Zur Unterscheidung z. B. von Tel.- und Fax-Nr. wird jeweils ein Präfix (z. B. T) vorangestellt.

Report

Mietanpassung

36989 Fehlende TableRelation zwischen Mietspiegel Parameter und Mietspiegelmatrix

Beim Einlesen der Tabelle 5052709 “RelC Rental Table Matrix” via Rapid Start kam es wg. fehlender Table-Relations zu Fehlern, sodass diese Daten (bei eingeschalteter Feldprüfung) nicht eingelesen werden konnten. Dies wurde korrigiert, d.h., Daten der Tabelle 5052709 RelC Rental Table Matrix können nun über Rapid Start importiert werden.

40307 Indexanschreiben R5052279, fehlerhafte Formatierung

Der Report 5052279 Indexanschreiben wurde optisch korrigiert. Beispiel: Die grün markierte Zeile wurde gelöscht, der Text Veränderung wird nun in der ersten Zeile angezeigt.

Berechnungsnachweis

Mietverwaltung

36736 Löschen von einzelnen Staffelmiete-Sollstellungszeilen möglich, wenn nachfolgende Sollstellungs-Zeile gelöscht wird

Die Programmierung wurde korrigiert. Werden Nebenkosten-Sollstellungszeilen, die sich unter den Staffelsollstellungszeilen befinden gelöscht oder storniert und danach eine Zeile der Staffelsollstellungszeilen gelöscht, so werden nun alle Staffelsollstellungszeilen (mit dem Änderungsgrund Staffel - bzw. je nach Einrichtung auch andere Bezeichnung möglich) gelöscht. Sollstellungszeilen, die einen anderen Änderungsgrund haben, können einzeln gelöscht werden.

Wirtschaftsplan

39473 Vertragswechsel nachtragen funktioniert nicht

Im Wirtschaftsplan lief die Funktion Vertragswechsel nachtragen auf einen Fehler mit der Meldung, dass im aktuellen Bearbeitungsstatus nicht mehr geändert werden kann. Dieser Fehler wurde korrigiert.

Heizkostendatenaustausch

39789 Einlesung E898-Satz Heizkosten – Korrektur

Beim Einlesen der E898-Dateien werden auch Dateien verarbeitet, deren Name mehr als 50 Zeichen hat.

Word-Integration

39217 Word-Vorlagen: Berichtsdatenzwischenspeicher - Feld Kontakt_Anredecode wird nicht befüllt

Bei Wordseriendruck müssen die Felder Kontakt_Anredecode, Kontakt_Titel Kontakt_Geburtsdatum richtig ausgefüllt werden.

SEV-Verwaltung

40013 SEV-Abrechnung wird nicht einzeln und am richtigen Objekt archiviert

Bei der Archivierung von SEV-Abrechnungen wurde beim Druck über mehrere Verträge u. U. die falsche Objektnummer und Einheitennr. an RELion Dokumente und somit ans Archiv weitergegeben. Dieser Fehler wurde behoben:

Archiv kompakt

Wirtschaftsplan

39473 Wirtschaftsplan: “Vertragswechsel nachtragen” funktioniert nicht

Im Wirtschaftsplan lief die Funktion Vertragswechsel nachtragen auf einen Fehler mit der Meldung, dass im aktuellen Bearbeitungsstatus nicht mehr geändert werden kann. Dieser Fehler wurde korrigiert.

Berechtigungssätze

In RELion wurden neue Tabellen der rollenspezifischen Berechtigungssätze hinzugefügt.

Objekt ID Objektname Berechtigungssatz Name
213 Alt. Cust. VAT Reg. R12 BUHA REL Buchhaltung
504 Reminder Attachment Text Line R12 BUHA REL Buchhaltung
5974 Filed Serv. Contract Cmt. Line R12 INST REL Instandhaltung
5975 Filed Contract Service Hour R12 INST REL Instandhaltung
5976 Filed Contract Service Hour R12 INST REL Instandhaltung
6010 Service Header Archive R12 INST REL Instandhaltung
6011 Service Item Line Archive R12 INST REL Instandhaltung
6012 Service Line Archive R12 INST REL Instandhaltung
6013 Service Comment Line Archive R12 INST REL Instandhaltung
6014 Service Order Allocat. Archive R12 INST REL Instandhaltung
8001 Contract Renewal Line R12 INST REL Instandhaltung
8002 Planned Service Commitment R12 INST REL Instandhaltung
8003 Price Update Template R12 INST REL Instandhaltung
8004 Contract Price Update Line R12 INST REL Instandhaltung
8005 Item Templ. Serv. Comm. Pack. R12 INST REL Instandhaltung
8008 Imported Service Object R12 INST REL Instandhaltung
8009 Imported Service Commitment R12 INST REL Instandhaltung
8010 Imported Customer Contract R12 INST REL Instandhaltung
8011 Usage Data Blob R12 INST REL Instandhaltung
8017 Generic Import Settings R12 INST REL Instandhaltung
8019 Contract Analysis Entry R12 INST REL Instandhaltung
8051 Service Contract Setup R12 SETUP REL Setup
8052 Customer Contract R12 INST REL Instandhaltung
8053 Contract Type R12 INST REL Instandhaltung
8054 Service Commitment Template R12 INST REL Instandhaltung
8055 Service Commitment Package R12 INST REL Instandhaltung
8056 Service Comm. Package Line R12 INST REL Instandhaltung
8057 Service Object R12 INST REL Instandhaltung
8058 Item Serv. Commitment Package R12 INST REL Instandhaltung
8059 Service Commitment R12 INST REL Instandhaltung
8060 Billing Template R12 INST REL Instandhaltung
8061 Billing Line R12 INST REL Instandhaltung
8062 Customer Contract Line R12 INST REL Instandhaltung
8063 Vendor Contract R12 INST REL Instandhaltung
8064 Billing Line Archive R12 INST REL Instandhaltung
8065 Vendor Contract Line R12 INST REL Instandhaltung
8072 Vendor Contract Deferral R12 INST REL Instandhaltung
8073 Service Commitment Archive R12 INST REL Instandhaltung
8886 Email Inbox R12 BASIS REL Basis
9065 Job Queue Role Center Cue R12 BASIS REL Basis
9066 Job Queue Notification Setup R12 SETUP REL Setup
9067 Job Queue Notified Admin R12 SETUP REL Setup
5052562 RelC Reminder Comment R12 Basis REL Basis

Tabelleninformationen Modell

Änderungen im Datenmodell werden in den Tabelleninformationen angezeigt.

8.4.15 - Version 12.18

In der Releaseinformation sind alle Funktionen und Fehler der freigegebenen Build RELion (12.18.54490.0) auf Basis Dynamics Business Central 24.5 beschrieben.

Neue und geänderte Funktionen

Darlehen

38315 Darlehen Einrichtung entfernen

Die Darlehen Einrichtung findet in RELion keine Verwendung mehr, da die debitorische Darlehen Neuaufteilung nicht mehr existiert. Die Page Darlehen Buchungsgruppen und Darlehensgruppen bleiben nach wie vor bestehen, die eigentliche Einrichtung findet dort statt.

36435 Anpassung Report Darl. Verb. Spiegel / bestandserhöhende Darlehen

Im Report Darlehen Verbindlichkeiten Spiegel Bank wurde die Zeile Zins mit Bestandsveränderung eingefügt. Ausschlaggebend für das Buchen von bestandserhöhenden Zinsen (z. B. Gesellschafterdarlehen) ist die Aktivierung in der Darlehen Buchungsgruppe:

Buchungsgruppe

Druck

36431 Umsetzung Bestandserhöhende Darlehen

Bei bestandserhöhenden Darlehen war ein Fehler in der Zinsberechnung, es wurde nur ein Tag anstelle 30 Tage gebucht. Dieses Problem ist nun behoben.

Planposten

details

Buchhaltung

38357 Kreditorenausgleich Filter anpassen

Wenn in aus den Kreditorenposten Ausgleiche vorgenommen werden, werden diese auf der Seite Kreditorenpostenausgleich durchgeführt. Bisher wurde diese Ansicht aber nicht bezüglich Objekt und ZE vorgefiltert, sodass auch Posten angezeigt wurden, mit welchen dann später keine Ausgleich möglich war - z. B. weil diese ZE-übergreifend gewesen wären. Hier wurde nun das Handling verbessert, indem die für den Ausgleich möglichen Kreditorenposten hinsichtlich der ZE gefiltert werden, welche der Debitorenposten aufweist, der zum Ausgleich ausgewählt wurde. Weiterhin wird dessen Objekt ebenfalls vorgefiltert. Im Gegensatz zum Filter auf die ZE kann diese Filterung aber durch den Nutzer aufgehoben werden, sodass auch Posten anderer Objekte der gleichen ZE ausgeglichen werden können.

38738 Skontolauf - Fehlermeldung “Timeoutzeitraum wurde überschritten”

Die Performance für den Lauf des Reports Skonto rückrechnen (5052455) wurde verbessert.

36724 Report “Sachkonten holen” RE Kontencode belegen

Der Report Sachkonten holen belegt nun den RE Kontencode mit dem Wert des Felds Objekt Vorl. Kto. Code aus jenen Objekt-Vorlagekonten vor, aus welchen der Report aufgerufen wurde.

37320 Felder “Empfänger Bankkonto” und “Bankkonto für Zahlung” in Bank Buch.-Blatt einblendbar machen

Die Felder Empfänger Bankkonto und Bankkonto für Zahlung können nun im Bank Buch.Blatt (5052359) eingeblendet werden.

36119 Debitorenpostenausgleich Filter ergänzen

Wenn in aus den Debitorenposten Ausgleiche vorgenommen werden, werden diese auf der Seite Debitorenpostenausgleich durchgeführt. Bisher wurde diese Ansicht aber nicht bezüglich Objekt und ZE vorgefiltert, sodass auch Posten angezeigt wurden, mit welchen dann später keine Ausgleich möglich war - z. B. weil diese ZE-übergreifend gewesen wären. Hier wurde nun das Handling verbessert, indem die für den Ausgleich möglichen Debitorenposten hinsichtlich der ZE gefiltert werden, welche der Debitorenposten aufweist, der zum Ausgleich ausgewählt wurde. Weiterhin wird dessen Objekt ebenfalls vorgefiltert. Im Gegensatz zum Filter auf die ZE kann diese Filterung aber durch den Nutzer aufgehoben werden, sodass auch Posten anderer Objekte der gleichen ZE ausgeglichen werden können.

Mietverwaltung

38936 Page Schlüssel (5052383) erweitern um Ausbaudatum und Seriennummer

Die beiden Felder Ausbaudatum und Seriennummer können nun in der Page 5052383 Schlüssel Zuordnungen über Personalisieren eingeblendet werden.

Ausbaudatum

25783 Mietvertragskontakte

Es wurde eine neue Tabelle implementiert. Hierbei handelt es sich um eine eigenständige Tabelle, die entweder automatisiert über Aufgabenwarteschlangenposten (Codeunit 5052381) oder über einen entsprechenden Funktionsaufruf Daten aktualisieren auf Basis vorhandener Einheitenverträge und Kontakt-Geschäftsbeziehungen erstellt wird.

Wichtig

Es wird pro Kontakt-Geschäftsbeziehung und Einheitenvertrag jeweils ein Datensatz angelegt. Existieren mehrere Kontakt-Geschäftsbeziehungen zu einem (Einheiten)vertrag, werden entsprechend viele Sätze erzeugt. Auf diese Weise kann in der Tabelle bzw. Page bequem nach jedem der betreffenden Kontakte gesucht oder gefiltert werden. Unabhängig davon, ob es sich bei dem Kontakt um den Mieter (Debitor) handelt oder nicht. Die entsprechende Geschäftsbeziehung (z. B. “MIETER” oder “UNTERMIETER”) wird hierbei ebenfalls ausgewiesen.

Geldflussdarstellung

38774 Geldfluss auf aktuellen Stand bringen

Die Stapel zur Geldflusserstellung, sowohl Posten nachbuchen als auch Posten Neu Erstellen, sind nun nur noch über das Geldfluss Journal ausführbar:

Geldfluss Journal

Im Rollencenter oder über die Suche ist nur noch das Geldfluss Journal aufrufbar. Veraltete Inhalte, wie die Seite Geldfluss Stapel (P5052704) und der Report Obligo- und Geldflussposten erstellen (R5052362) wurden entfernt bzw. nicht mehr erreichbar gemacht. Sie werden mittlerweile anders abgebildet (Posten hängen am Journal) oder ausgeführt (Stapel werden über Reports ausgeführt und sind planbar).

Ziel ist es, die Übersichtlichkeit und Verständlichkeit des Moduls zu erhöhen und den Pflegeaufwand zu optimieren. Darüber hinaus wurden die Verwendung der Commits in der Verarbeitung weiter verbessert, wodurch der Stapel weniger anfällig für Timeoutfehler ist.

Betriebskostenabrechnung

36052 Prüfung erweitern

In früheren RELion Versionen konnte der Leistungszeitraum beim Buchen von Einkaufsbelegen, Verkaufsbelegen und Buchblattzeilen nur maximal 2 Jahre vor und nach das Buchungsdatum gesetzt werden. Diese Prüfung wurde gelockert, es kann jetzt ein Leistungszeitraum 5 Jahre von bis 5 Jahre nach dem Buchungsdatum eingegeben werden. Dasselbe gilt auch für nachträgliche Änderungen am Sachposten.

32302 Download Rechnungsbelege

Für eine Abrechnung können alle vorhandenen Rechnungsbelege in einer Zip-Datei heruntergeladen werden, um die Rechnungsprüfung zu vereinfachen. Wurde eine Rechnung mehrmals verwendet, wird diese Rechnung nur einmal ausgegeben. In der Liste der Abrechnungen sowie auf der Abrechnungskarte steht dazu die Funktion Download Rechnungsbelege zur Verfügung, wenn Abrechnungsdetailzeilen vorhanden sind.

Download

Sind keine Abrechnungsdetailzeilen vorhanden, kann die Funktion nicht aufgerufen werden.

kein Download

Sind für die Abrechnung Detailzeilen vorhanden, aber keine zugehörigen Rechnungsbelege, wird ein Hinweis ausgegeben.

Hinweis

33599 Prüffunktion und Prüfreport f. Abrechnung

Vor dem Holen von Abrechnungszeilen in die Abrechnung werden Objektkonten und Objektverteilungen geprüft. Falls es Fehler oder Hinweise gibt, werden Aktionsprotokollzeilen erstellt und an der Abrechnungskarte gespeichert. Die Prüffunktion kann auch über den neue Bericht 5052401 Prüfe Kostenkonten vorab gestartet werden.

Berichtsauswahl

Starten Sie in der Berichtsauswahl RE Abrechnung Mieter und RE Abrechnung Eigentümer die Aktion Initialisieren und der Bericht wird eingerichtet.

Wenn Sie diesen Bericht vor Beginn der Abrechnungssaison über alle Objekte starten, bekommen Sie einen Überblick, wo noch Korrekturen notwendig sind. Sie ersparen sich dadurch viele Fehlermeldungen in der Abrechnung.

Druck

36060 Anpassung der Funktion für Kontensalden holen

In der Abrechnung werden jetzt Leistungszeiträume bis 5 Jahre vor und nach dem Buchungsdatum ausgewertet.

Vertragsverwaltung

36579 Anzeige Objektgruppe in Vertragsübersicht(en)

Das Feld Objektgruppe kann nun über Personalisieren in allen Vertragsübersichten eingeblendet werden. Damit kann nun gezielt nach Objektgruppen sortiert bzw. gefiltert werden. Beispiel: Mietvertragsübersicht

Objektgruppe

Hinweis

Für die Ermittlung/Zuordnung der Objektgruppe pro Vertrag wurde intern ein neues Feld Haupt-Objektnummer geschaffen, welches die bisher bereits vorhandenen Felder bzgl. Vertragszeile 1 funktional ersetzt. Analog der vorhandenen Felder Vertragszeile 1 bildet sich die Haupt-Objektnummer bspw. im Mietvertrag aus dem Objekt der ersten Einheitenvertragszeile. Diese Haupt-Objektnummer (und damit auch die Zuordnung der Objektgruppe) ist daher pro Vertrag nur dann eindeutig, wenn nur Einheiten aus einem Objekt eingetragen wurden.

Felder

Word-Integration

38405 Erweiterung der DataBuffer Tabelle

In diesem Zusammenhang wurden Fehler bzgl. der Ausgabe des Bearbeiters im SEPA-Schreiben (R5164305) korrigiert.

  • Bearbeitername (statt Bearbeiterkürzel)
  • Bearbeiter-Telefonnr. (statt Telefonnr. des Debitors)
  • Bearbeiter-Fax-Nr. (statt Fax-Nr. des Debitors)
  • Bearbeiter-E-Mailadresse (statt E-Mail. des Debitors)

Beispiel

Projektentwicklung

38465 Filter Projektart in Projektübersicht überarbeiten

Wenn in der Projektübersicht nach der Dimension Projektart gefiltert wurde, dann wurden bei der Auswahl der Werte alle verfügbaren Dimensionswerte angezeigt, nicht nur die Dimensionswerte der Projektart. Der Fehler wurde behoben. Die Dimension Projektart wird in der Projektentwicklung Einrichtung ausgewählt.

Dimension

In der Tabelle Dimensionswerte gibt es ein neues Feld RELion Dimension. Hier ist für die Dimension, die in der Projektentwicklung Einrichtung im Feld Dimension Projektart hinterlegt ist, der Wert Projektart auszuwählen.

Dimensionswerte

Instandhaltung

38737 Rahmenbestellung (Blanket Purchase Order) ist nicht an RELion angepasst

Bei der Rahmenbestellung werden die Informationen der Felder Mieter/Eigentümer Kennzeichen und der Objektnummer aus dem Kopf in die Zeile übernommen.

38912 Technisches Rollencenter - Aufrufe Berichtsauswahl

Bei der Einrichtung der Reports der Einkaufs- und Verkaufsbelege werden häufig die Aufrufe Berichtsauswahl Einkauf und Berichtsauswahl Verkauf benötigt.

Daher wurden die beiden Aufrufe in den Rollencentern Technische Bearbeitung, RELion Objektbuchhaltung und RELion Objektverwaltung im Menü hinzugefügt. Sie sind unter Einrichtung /Allgemein bzw. Einrichtung/RE Einrichtung zu finden.

Berichtsauswahl

18916 Aufruf abgeschlossene Schadensmeldungen überarbeiten

Bei der Übersicht der abgeschlossenen Schadensmeldungen wurde die falsche Page angezeigt. Der Fehler wurde korrigiert, es wird nun die korrekte ListPage 5164218 aufgerufen.

38290 RElion Berichte in Berichtsauswahl Einkauf/Verkauf verlagern

Die Berichtsdefinition der Einkaufs- und Verkaufsbelege wurde näher an den BC-Standard angepasst. Alle Berichte, die in der Instandhaltung Einrichtung hinterlegt waren, sind davon betroffen (Liste s.u.) Diese wurden hier entfernt:

Instandh. Einrichtung

Die Information wurde ebenfalls aus den Belegen aus dem Abschnitt RELion entfernt.

Einkaufsbestellung

Die Reports des Einkaufs sind unter Berichtsauswahl Einkauf, die des Verkaufs unter Berichtsauswahl Verkauf zu finden.

Einkauf

Verkauf

Möchte man die Belege mailen und dies mit einer standardisierten E-Mailnachricht versehen, dann aktivieren Sie die Option Für E-Mail-Text verwenden und hinterlegen Sie das entsprechende Berichtslayout (Word) in der Spalte E-Mail-Textlayout. Dieses Word-Layout erscheint dann als Nachricht in dem E-Mail Fenster.

E-Mail

Verwenden Sie zum Senden der E-Mail bitte die Mail-Schaltflächen in den Belegen.

Senden

Nachricht

Möchte man die RE-Berichtstexte für einen Report in einem Beleg individuell ändern, so ist der Menüaufruf Aktionen/Funktion/Reporttextzeilen editieren auszuwählen.

Editieren

Eine Upgrade Routine für Bestandskunden wurde implementiert.

Folgende Berichte sind betroffen:

  • EK-Bestellung: Bestellung, Mitteilung an Mieter/Eigentümer, Mitteilung an Objekteigentümer
  • EK-Rechnung: Mitteilung bei Rechnungskürzung
  • VK-Rechnung: Rechnung an Debitor, Rechnung an Versicherung
  • VK-Gutschrift: Gutschrift an Debitor
  • Geb. Verkaufsrechnungen
  • Geb. Verkaufsgutschriften

38757 Felder in Ausstattungsübersicht einblenden

Die nachfolgend aufgeführten Felder können nun bei Bedarf über Personalisieren in die Page Ausstattungen Zuordnungen (5052273) zusätzlich eingeblendet werden.

  1. T5052253.F1042: Seriennr.
  2. T5052253.F1043: Herstellungsdatum
  3. T5052253.F1715: Konstruktionsart
  4. T5052253.F1720: Material
  5. T5052253.F1730: Farbe
  6. T5052253.F1740: Attribut1
  7. T5052253.F1741: Attribut2
  8. T5052253.F1743: Attribut3
  9. T5052253.F25: Belegart
  10. T5052253.F31: Anzahl
  11. T5052253.F57: Herstellername
  12. T5052253.F64: Ausstattungsklasse
  13. T5052253.F1010: Typ
  14. T5052253.F1045: Gerätenr.
  15. T5052253.F1050: Inventarnr.
  16. T5052253.F1100: Standort
  17. T5052253.F3006: Rauminhalt (m³)
  18. T5052253.F3008: Rauminhalt (cm³)
  19. T5052253.F3020: Gewicht
  20. T5052253.F3030: Durchmesser
  21. T5052253.F3040: Fassungsvermögen Liter
  22. T5052253.F3050: Elektrische Leistung Kwh
  23. T5052253.F3002: Faktor für Fläche
  24. T5052253.F3100: Wärmedurchgangskoeffizient
  25. T5052253.F3105: Wärmeleitgruppe
  26. T5052253.F3200: Wandstärke
  27. T5052253.F3210: Dämmstärke
  28. T5052253.F3500: passivhaustauglich

36848 Lieferkontakt/Kontakt vor Ort im Auftrag fehlt

Im Reportdruck für die Beauftragung (5052651) stehen die Felder Kontakt vor Ort, Name und Telefonnummer aus der Schadensmeldung für die Verwendung mit Word-Layout zur Verfügung.

Zahlungsverkehr

28814 Programmierung umsetzen Prüfung Pain Dateien wegen Debitorenadresse

Bei Zahlungen aus Nicht-EWR-SEPA-Ländern werden die Adressdaten des Debitors überprüft. Es wird kontrolliert, ob mindestens das Land und der Ort eingegeben sind. Wenn die Bedingungen auf der Debitorenkarte nicht erfüllt sind, werden Fehlermeldungen im Aktionsprotokoll hinzugefügt:

Aktionsprotokoll

Hinweis

Die Liste der Länder/Regionen muss gemäß den Microsoft-Standardempfehlungen ausgefüllt werden. Zusätzlich müssen die zwei RELion-Felder Bank Länderschlüssel und EU-Standard ebenfalls entsprechend ausgefüllt werden.

Mietanpassung

38499 Datumsformate in Mietanpassungsreports 5052571, (5052572), 5052573 und 5052574 an Standard anpassen

Die Datumsformate in folgenden Berichten wurden standardisiert (Format: TT.MM.JJJJ):

R5052571 Manuelle Mietanpassung
R5052573 Anp. nach Vergleichswohnungen R5052574: Anp. nach WB/Kostenmiete
Hinweis: Die Datumsformate in R5052572 Anp. nach Mietspiegel wurden bereits mit CU12.17 an den Standard angepasst.

38435 Erweiterung Mietrechnung um Objektdaten

Das DataSet der folgenden Reports wurde um Objektstammdatenfelder ergänzt.

Reports R5052667 (Mietrechnung)
R5052668 (Registrierte Mietrechnung)
R5052669 (Storno Mietrechnung)
Felder OB_ObjektNo: Objektnummer
OB_Description: Beschreibung
OB_Address: Straße
OB_Address2: Straße 2
OB_PostCode: PLZ
OB_City: Ort
OB_FinishDate: Fertigstellungsdatum
OB_ManagementStartDate: Verwaltungsbeginn
OB_ManagementEndDate: Verwaltungsende
OB_ExploitationMethod: Nutzungsart
OB_YearOfConstruction: Baujahr

38422 DataSet Report 5052279 um Objektdaten erweitern

Das DataSet des Reports 5052279 Indexmieterhöhung Anschreiben wurde um folgende Felder ergänzt:

  1. OB_Address: ObjektStraße
  2. OB_Address2/Objekt Straße 2
  3. OB_City/Objekt Ort
  4. OB_ExploitationMethodObjekt/Nutzungsart
  5. OB_FinishDate/Objekt Fertigstellungsdatum
  6. OB_ManagementEndDate/Objekt Verwaltungsende
  7. OB_ManagementStartDate/Objekt Verwaltungsbeginn
  8. OB_PostCode/Objekt PLZ
  9. OB_YearOfConstruction/Objekt Baujahr
  10. In diesem Zusammenhang wurden am Layout noch folgende Änderungen vorgenommen: Umbenennung von “Dauermietrechnung Nr.:” in “Belegnr.” (analog Mietrechnung)
  11. Umbenennung von “Debitoren Nr.:” in “Debitorennr.” (analog Mietrechnung)
  12. Korrektur der fehlerhaften Übersetzung “Bankkonto” in “Bank”
  13. Korrektur der fehlerhaften Übersetzung “FD IBAN” in “IBAN” Korrektur der fehlenden Übersetzung “VAT Registration No.”
  14. Datumswerte werden nun nach Standard (TT.MM.JJJJ) formatiert.
  15. Der Nachzahlungszeitraum wurde aus der Überschriftenzeile in die Datenzeile verlagert.

Bericht

Darüber hinaus wurde der Druckaufruf standardisiert, d. h. der bisherige Aufruf “Anschreiben Indexmietanpassung” wurde durch “Drucken” ersetzt. bisher:

Anschreiben

jetzt Mietanpassung Vertrag:

Drucken

Mietanpassungszeilen

Mietanpassung Karte

38336 Mietanpassung nach Mietspiegel AAK-fähig

Der Report 5052572 Mietanpassung nach Mietspiegel kann ab sofort über RELion Dokumente archiviert werden. Er ist auch in der Initialisierung für die Berichtsauswahl berücksichtigt.

Mahnwesen

33748 Andruck Mit-Mieter und Mit-Eigentümer bei Mahnreport

Bei dem Report 5052486 Gruppierte Reg. Mahnung mit Zahlschein wurde der Mit-Mieter und Mit-Eigentümer angefügt:

Druck

Aufgabenverwaltung

36553 Notiz bei Aufgabenerstellung nicht löschen

Für die Aufgabenerstellung kann jetzt in der Aufgabenverwaltung Einrichtung zentral eingestellt werden, ob beim Erstellen einer Aufgabe aus der Notiz die Notiz anschließend gelöscht werden soll oder nicht:

Notiz

Fehlerbehebung

Projektentwicklung

38416 Beim Kopieren von Projektplanzeilen aus Vorlage werden bei Aktivierung Mehrfachobjekt die Objektnummern nicht übernommen

Beim Kopieren von Projektplanzeilen in Projekten, ist es bei Mehrfachprojekten nun möglich, die Objekte aus den Projektplanzeilen der Projektplanzeile zu übernehmen. Voraussetzung ist, dass die Objekte zur Eigentümer-ZE der Projektkarte gehören. Dazu ist das Feld Objekt kopieren aus in der Request Page der Funktion Projektplanzeilen kopieren hinzugekommen.

Projektplan

Beim Kopieren von PPZ werden die Informationen von Mieter/Eigentümer und Objekt mit Gebäude, Hauseingang, Einheitennr. Einheitenhistorie (wenn diese ausgefüllt sind) übernommen. Es wird überprüft, ob alle Objekte der zu kopierenden PPZs zur Eigentümer ZE des Zielprojektes passen. Ist dies nicht der Fall, wird der Kopiervorgang abgebrochen.

Vertragsverwaltung

38777 Zumietungsassistent markiert alle zum Vertragsbeginndatum leerstehenden Einheiten für die Zumietung

Bei der Zumietung von Einheiten in einem Mietvertrag wurden im Assistenten alle zur Auswahl angebotenen Einheiten automatisch markiert.

Einheiten

38853 Fehlender Debitorkontakt auf dem Mietvertrag nach Kontaktduplikatsprüfung

Die Funktion Kontakte zusammenführen in der Page 5134 Kontaktduplikate wurde für die Benutzung in RELion gesperrt. Analog der bereits gesperrten Funktion Zusammenführen mit … in der Page 21 Debitorenkarte. Hintergrund: die betreffenden Funktionen beachten nicht ggf. vorhandene relevante RELion-Abhängigkeiten, was im Ergebnis zu massiven Dateninkonsistenzen führen kann.

Nutzen Sie stattdessen die im Mietvertrag angebotene Funktionalität des Debitorenwechsels (Bestandteil des Enterprise Pakets).

39030 Neuer Bericht 5052290 Vertragsschreiben zeigt nicht die Fläche an in Sandbox

Der Report 50502290 Vertragsschreiben wurde korrigiert und erweitert.

Im Feld UM_Allocation_Factor wurde fehlerhaft die Summe über Räume und Flächen ausgewiesen. Dies wurde korrigiert und es wird nun der Verteilfaktor der Einheit ausgeben.

Einheitenstamm

Das DataSet wurde um das Feld UM_Area_Allocatrion_Sqm erweitert, welches die Summe, der bei der Einheit ggf. hinterlegten Räume und Flächen ausgibt.

Raum und Fläche

38780 Mietvertragslisten

Beim Aufruf der Page 5052626 Vertragsübersicht aus einem Objekt heraus wurde bzw. wird das betreffende Objekt als Filter übergeben. Bisher wurde dieser Filter gelöscht sofern nach Aufruf der Vertragsübersicht eine der dort vorhandenen Ansichten ausgewählt wurde (bspw. “Aktive”). Dies wurde korrigiert, d. h., der Objektfilter bleibt nun (als Systemfilter) erhalten, auch wenn im Anschluss eine Ansicht ausgewählt wird.

Hinweis

In diesem Zusammenhang wurde auch der Aufruf für folgende Seiten überarbeitet:

  • Dienstleistungsverträge
  • Wartungsverträge
  • Versicherungsverträge

Wenn für das betreffende Objekt keine passenden Verträge gefunden werden, öffnet sich die entsprechende Page 5163972 leer. Analog zu Mietverträgen, WEG-Verträgen und SEV-Verträgen. Die bisher angezeigte Meldung, dass für das betreffende Objekt keine technischen Verträge gefunden wurden, entfällt damit.

Meldung

Mietverwaltung

38928 Ändern des Startdatums einer Sollstellungszeile mit gebuchten Werten

Das Ändern des Enddatums einer Sollstellungszeile und Startdatum der Folge-Sollstellungszeile ist nun ohne Fehlermeldung möglich, auch wenn beide Sollstellungszeilen bereits gebucht sind.

39037 Löschung Mietvertrag / Einheitenvertrag nicht möglich

Die Programmierung beim Löschen eines Vertrages wurde optimiert. Nach den Änderungen ist eine Stornierung einer Einheit samt Vertrag nach wie vor möglich.

Wirtschaftsplan

36663 Sollstellungszeilen können aus Wirtschaftsplan nicht erzeugt werden

Beim Erstellen von Sollstellungszeilen aus dem Wirtschaftsplan kam es zu einer Fehlermeldung, falls das Bemerkungsfeld einer vorhandenen Sollstellungszeile zuvor bearbeitet wurde. Dieser Fehler wurde behoben und wird vorab mit einem Hotfix ausgeliefert.

Instandhaltung

38812 Report Einkaufsbestellung 5052651 - Einstellungen für Reportdruck / Rechnungsempfänger leer

Im Report der Beauftragung (5052651) wurden die Daten des Rechnungsempfänger nur angedruckt, wenn eine Verwaltungs-ZE am Objekt hinterlegt war. Der Fehler wurde behoben. Jetzt wird die Verwaltungs-ZE als Rechnungsempfänger ausgegeben, wenn es eine Verwaltungs-ZE gibt, andernfalls wird die Eigentümer-ZE angedruckt.

RELion Dokumente

38746 Klick auf Beschreibung öffnet Dokument nicht mehr

Das Feld Beschreibung ist nicht für die Anzeige oder den Download des Dokuments in den RELion Dokumenten vorgesehen. Man kann das Dokument entweder über Start -> Dokument anzeigen herunterladen oder man blendet sich das Feld Dateiname ein und kann dann das Dokument downloaden.

38915 Updateänderung Index Beschreibung fehlerhaft/zusätzliches Beschreibungsfeld nicht sinnvoll

Bei den Tabellen Kreditor, Aufgabe, Anlagen, Projektplanzeilen, Schadensmeldung und Ticketerfassung wurde bisher die index_Beschreibung fest belegt, unabhängig von der Einrichtung der Tabellen.

Dies wurde nun korrigiert. Wenn nun in der Einrichtung die index_Beschreibung mit Document_Description befüllt ist, kann sie bei der manuellen Archivierung händisch gefüllt werden, steht ein Feld als Befüllung, wird der Inhalt dieses Feldes genutzt.

Heizkostendatenaustausch

37245 898-Import Filterübergabe beim Aufruf für Löschen bzw. Prüfen

Bisher wurde beim Start der Entfernung von E898-Belegen kein Filter mit übergeben und musste manuell gesetzt werden. Wurde dies vergessen, führte es bei einem versehentlichen Start zur Löschung aller Belege.

Nun wird der Filter bei der Auswahl von Belege Prüfen oder Entfernen mit übergeben.

Prüfen

Darüber hinaus ist nun auch eine Mehrauswahl möglich.

Belege Abrechnung

39141 Einlesung E898-Satz Heizkosten

Beim Einlesen der E898-Dateien werden auch Dateien verarbeitet, deren Name mehr als 50 Zeichen hat.

Buchhaltung

38806 User Berechtigungen für Posten bei Stornierung der reg. Mahnung

Fehlende Berechtigungen in einer RELion Codeunit verhinderten das Durchführen der Stornierung einer registrierten Mahnung mit Kundenlizenz - es erschien folgende Meldung:

Meldung

Der Code wurde nun modifiziert und die fehlende Berechtigung ergänzt. Nun kann auch mit Kundenlizenz die Stornierungsfunktion ausgeführt werden.

Geldfluss

38796 Fehler bei Geldflussposten erstellen per Aufgabenwarteschlage

Aufgrund eines Fehlers in der Planung der Geldfluss Stapel konnten diese Verarbeitungen - Posten nachbuchen und Neu Erstellen - nicht über die Aufgabewarteschlange durchgeführt werden, sondern nur manuell.

Es wurden nun entsprechende Verbesserungen und Korrekturen durchgeführt. Nun können über die entsprechenden Aufrufe im Geldfluss Journal die beiden Stapel sowohl manuell (z. B. Vorschau & Schließen) also auch über die Plan-Option (Senden an… -> Plan…) des Reports gestartet werden:

Geldfluss Journal

Geldfluss Journal

Dateityp

Umsatzmiete

38398 Umsatzmietabrechnung weist im Register Rechnung einen falschen Bruttobetrag aus

Sofern in einem Mietvertrag zwei (oder mehr) Einheitenverträge eingetragen und diese jeweils der gleichen Umsatzmietvereinbarung zugeordnet waren, wurde der Bruttowert Summe Anspruch Brutto (F48.T5052666) falsch berechnet. Der Fehler wurde korrigiert.

Berechnung

Berechnung

Hinweis

Bei nur einem zugeordneten Einheitenvertrag pro Umsatzmietvereinbarung war die Berechnung korrekt. Da der Wert im Feld F48 der Tabelle T5052666 bei der Berechnung der Umsatzmiete abgelegt wird, korrigiert er sich nur bei einer erneuten Abrechnung.

Betriebskostenabrechnung

38413 Beko-Abrechnung PDF-Anhänge - Initialisierung Berechtigungen erweitern

In der BK-Abrechnung und im Wirtschaftsplan gibt es die Möglichkeit globale Anhänge mitzuliefern. Diese werden unter Druckoptionen per Drilldown im Feld Anzahl PDF-Anlagen und im sich öffnenden Fenster hochgeladen. Hierzu wurde die Initialisierung der Berechtigungen für den Berechtigungssatz RELC ACCOUNTING erweitert.

39138 Umlageausfallwagnis bei HK falsch verarbeitet

Bei der Berechnung von Umlagenausfallwagnis in der Heizkostenabrechnung sind die Werte in RELion nicht korrekt berücksichtigt worden. Dies wurde behoben. Aus dem Gesamtbetrag wird das UAW zunächst herausgerechnet. Auf die Gesamtsumme der Abrechnungsart zu Heizkosten wird dann in RELion das UAW wieder aufgeschlagen.

SEV-Verwaltung

34748 Zahlungsformcode Hausgeld

Wenn im SEV Vertrag die Option Überweisung bei Hausgeld gewählt wird, wird an den erzeugten Kreditorenposten der Zahlungsformcode des jeweiligen WEG-Kreditors eingetragen.

SEV

Zahlungsformcode

39045 SEV-Vertrag - Externe Vertragsnummer - nur einmalige Buchung möglich?

Bei einem SEV Vertrag muss das Feld Externe Vertragsnummer nicht mehr gefüllt sein, auch wenn in der Kreditoren & Einkauf Einrichtung die Option Ext. Belegnr. erforderlich aktiviert ist. Ist das Feld Ext. Vertragsnr. leer, so wird beim Buchen das Feld Externe Belegnr. immer mit dem Wert aus dem Feld Belegnr. gefüllt.

Wird im SEV Vertrag mit der Externen Vertragsnummer gearbeitet, so erfolgt keine Prüfung auf die Externe Belegnummer im Buchblatt, die bei anderen Buchungen nicht mehrmals vorkommen darf.

34734 Vertragswechsel am Mietvertrag

Im Assistent Vertragswechsel im Mietvertrag, ist die Option zum Anlegen eines Lastschriftmandats jetzt nicht mehr von vorneherein aktiviert, sondern der Anwender aktiviert die Option auf der entsprechenden Seite selbst.

Handelt es sich um einen Mietvertrag, dessen Einheit/en Bestandteil eines SEV Vertrags ist/sind, so wird die Gläubiger ID vom System aus dem SEV Vertrag geholt. Diese muss dort im Inforegister Sonstiges hinterlegt sein, falls dies nicht der Fall ist, wird der Anwender per Meldung darauf hingewiesen.

Mitgliederwesen

38579 Archivierung Mitglieder-Reports und Sonderumlage

Die Mitglieder-Reports und die Sonderumlage werden nun korrekt archiviert.

Berechtigungssätze

In RELion wurden neue Tabellen der rollenspezifischen Berechtigungssätze hinzugefügt.

Objekt ID Objektname Berechtigungssatz Name
142 Dispute Status R12 BUHA REL Buchhaltung Aareon
502 Reminder Attachment Text R12 BUHA REL Buchhaltung Aareon
503 Reminder Email Text R12 BUHA REL Buchhaltung Aareon
589 G/L Account Source Currency R12 BUHA REL Buchhaltung Aareon
1834 Consolidation Log Entry R12 BUHA REL Buchhaltung Aareon
4767 FA Module Setup R12 BUHA REL Buchhaltung Aareon
4771 Jobs Module Setup R12 Projekt/Bau RE Projekte/ Bau Aareon
5135 Job Archive R12 Projekt/Bau RE Projekte/ Bau Aareon
5136 Job Task Archive R12 Projekt/Bau RE Projekte/ Bau Aareon
5137 Job Planning Line Archive R12 Projekt/Bau RE Projekte/ Bau Aareon
5138 Comment Line Archive R12 Projekt/Bau RE Projekte/ Bau Aareon
5375 E-Document Module Setup R12 DOK REL Dokumente Aareon
6164 E-Doc. Order Match R12 DOK REL Dokumente Aareon
6165 E-Doc. Imported Line R12 DOK REL Dokumente Aareon
6750 Reminder Action R12 BUHA REL Buchhaltung Aareon
6751 Reminder Action Group R12 BUHA REL Buchhaltung Aareon
6752 Reminder Action Log R12 BUHA REL Buchhaltung Aareon
6753 Reminder Action Group Log R12 BUHA REL Buchhaltung Aareon
6754 Reminder Automation Error R12 BUHA REL Buchhaltung Aareon
6755 Send Reminders Setup R12 BUHA REL Buchhaltung Aareon
6756 Issue Reminders Setup R12 BUHA REL Buchhaltung Aareon
6757 Create Reminders Setup R12 BUHA REL Buchhaltung Aareon
12145 No. Series Line Sales R12 INST REL Instandhaltung Aareon
12146 No. Series Line Purchase R12 INST REL Instandhaltung Aareon
5052534 RelC Tenancy Agreement Contact R12 OBJEKTVW REL Objektverwaltung Aareon
R12 EXT HAUSVW REL Ext. Hausvw Aareon

Tabelleninformationen Modell

Änderungen im Datenmodell werden in den Tabelleninformationen angezeigt.

8.4.16 - Version 12.17

In der Releaseinformation sind alle Funktionen und Fehler der freigegebenen Build RELion (12.17.54464.0) auf Basis Business Central 24.5 beschrieben.

Neue und geänderte Funktionen

Buchhaltung

29946 Technischer Umbau SUSA Wirtschaftsjahr

Das abweichende Geschäftsjahr wird nun aus der Geschäftsjahr-ZE in die SUSA Listen übertragen:

Wirtschaftsjahr

In ZE/Objekt Buchhaltungsperioden wurde das Enddatum eingefügt.

ZE/Objekt

Der Report Objekt Summen/Salden 5052686 wird folgend angezeigt:

Report

Darlehen

36860 Darlehen Karte IBAN übernehmen

Auf der kreditorischen Darlehenskarte wurden im Inforegister Allgemein die Felder Bankleitzahl sowie Bankkontonummer durch die Felder IBAN und BIC ersetzt. Die Werte werden, aus der RE Kreditor Bankkontenübersicht gezogen.

IBAN/BIC

Vertragsverwaltung

37798 Erweiterung Report 5052593 (Verkaufsrechnung) um ZE-Daten RCO (Eigentümer) und RCM (Verwalter)

Das DataSet des Reports 5052593 (Verkaufsrechnung) wurde um die Daten der Verwaltungs-ZE (RCM) bzw. Eigentümer-ZE (RCO) ergänzt.

  • RCM_Address: ZE (Verw.) Straße
  • RCM_Address2: ZE (Verw.) Straße 2
  • RCM_CEO: ZE (Verw.) Geschäftsführer
  • RCM_City: ZE (Verw.) Ort
  • RCM_CommercialRegEntry: ZE (Verw.) HR-Eintrag
  • RCM_CommercialRegNo: ZE (Verw.) HR-Nummer
  • RCM_Email: ZE (Verw.) Emailadresse
  • RCM_FaxNo: ZE (Verw.) Fax. Nr.
  • RCM_HomePage: ZE (Verw.) Homepage
  • RCM_Identification: ZE (Verw.) Gläubiger-ID
  • RCM_Name: ZE (Verw.) Name
  • RCM_Name 2: ZE (Verw.) Name 2
  • RCM_PhoneNo: ZE (Verw.) Telefon
  • RCM_PlaceOfJurisdiction: ZE (Verw.) Gerichtsstand
  • RCM_PostCode: ZE (Verw.) PLZ
  • RCM_RegistrationNo: ZE (Verw.) Steuernummer
  • RCM_VATID: ZE (Verw.) USt. ID
  • RCO_Address: ZE (Eigt.) Straße
  • RCO_Address2: ZE (Eigt.) Straße 2
  • RCO_CEO: ZE (Eigt.) Geschäftsführer
  • RCO_City: ZE (Eigt.) Ort
  • RCO_CommercialRegEntry: ZE (Eigt.) HR-Eintrag
  • RCO_CommercialRegNo: ZE (Eigt.) HR-Nummer
  • RCO_Email: ZE (Eigt.) Emailadresse
  • RCO_FaxNo: ZE (Eigt.) Fax. Nr.
  • RCO_HomePage: ZE (Eigt.) Homepage
  • RCO_Identification: ZE (Eigt.) Gläubiger-ID
  • RCO_Name: ZE (Eigt.) Name
  • RCO_Name 2: ZE (Eigt.) Name 2
  • RCO_PhoneNo: ZE (Eigt.) Telefon
  • RCO_PlaceOfJurisdiction: ZE (Eigt.) Gerichtsstand
  • RCO_PostCode: ZE (Eigt.) PLZ
  • RCO_RegistrationNo: ZE (Eigt.) Steuernummer
  • RCO_VATID: ZE (Eigt.) USt. ID

37714 Optionsdaten: Feld Ausübung durch einblenden

Das Feld Ausübung durch der Tabelle 5052315 Optionsdaten wird in den beiden Pages 5052459 und 5052529 nun standardmäßig angeboten und kann editiert werden.

Hinweis

Es handelt sich um ein rein informatives Feld ohne weitere Logik. Die Vorbelegung ist die Vertragsnehmer.

Beispiel:

Vertragsnummer

Vertragsoption Karte

Mietverwaltung

25789 Word-Report aus RE-Vertrag (Miethöhebescheinigung)

In der Page 5052506 (Vertrag) gibt es unter Berichte eine neue Funktion Miethöhebescheinigung.

Mithöhebescheinigung

Hierbei handelt es sich um einen Word-Report (5052290). Standardmäßig wird ein Miethöheschreiben erzeugt. Sie können jedoch auf Basis dieses Word-Reports eigene Berichtslayouts erstellen, die andere vertragsbezogene Aspekte abbildet. Hierzu enthält das DataSet des Report 5052290 über 450 Felder aus verschiedenen Tabellen (bspw. Vertrag, Kontakt, Objekt, Einheitenstamm, Zusatzfelder etc.).

Instandhaltung

38134 Feldübertrag Objektbeschreibung - Ship to Name korrigieren

In der Einkaufsbestellung wurde das Feld Lieferung an Name beispielsweise aus der Bezeichnung des Objektes übernommen. Betrug diese Bezeichnung mehr als 30 Zeichen, dann wurde die Bezeichnung bei 30 Zeichen abgeschnitten. Der Fehler wurde behoben.

Projektentwicklung

34994 PPZ Bürgschaften erstellen - Kreditor belegen

Wird im Projekt für eine Projektplanzeile eine neue Bürgschaft registriert, dann wird der Kreditor, der dieser PPZ zugeordnet ist, direkt vorbelegt.

Mitgliederwesen

19325 Satzungsparameter Geschäftsbeziehungen prüfen

In den Satzungsparametern wurden die Felder für die Geschäftsbeziehungen geprüft. Die Felder für Vormund, Arbeitgeber und Partner wurden nicht verwendet. Diese wurden zum Löschen markiert und werden in den nächsten Versionen entfernt.

Mietanpassung

34744 Erweiterung DataSet 5052572

Der Word-Report 5052572 (Anp. nach Mietspiegel) wurde um einen Ausgabeblock “MDP” (Sollstellungen) erweitert. Dieser liefert alle NICHT-Mietsollstellungen (also z.B. Hz-Vz und Bk-Vz.).

  • MDP_AccountNo (Konto)
  • MDP_Amount (Betrag)
  • MDP_CompletionDate (Enddatum)
  • MDP_DebitPositionMethod (Sollstellungsart)
  • MDP_Description (Beschreibung)
  • MDP_NetAmount (Nettobetrag)
  • MDP_Range (Reichweite)
  • MDP_StartDate (Startdatum)
  • MDP_VATAmount (MwSt. Betrag)

Fehlerbehebung

Vertragsverwaltung

36315 Unverständliche Fehlermeldung beim Erstellen einer Sollstellungszeile

Zwei Fehlermeldungen, die grammatikalisch nicht korrekt waren, wurden korrigiert:

Fehler

Mitteilung

Wirtschaftsplan

36663 Sollstellungszeilen können aus WP nicht erzeugt werden

Beim Erstellen von Sollstellungszeilen aus dem Wirtschaftsplan kam es zu einer Fehlermeldung, falls das Bemerkungsfeld einer vorhandenen Sollstellungszeile zuvor bearbeitet wurde. Dieser Fehler wurde behoben und wird vorab mit einem Hotfix ausgeliefert.

Instandhaltung

37820 Ticketsystem / Katalog Tickettyp / fehlerhafter Eintrag Störung/Schaden bereits in Verwendung

In der Instandhaltung in der Tabelle Tickettyp (5052719) konnte ein Typ ohne Code erfasst werden. In der Weiterverarbeitung konnte es hier zu Problemen kommen. Das ist ab dieser Version nicht mehr möglich. Zusätzlich wurde eine Upgrade CodeUnit, zur Verfügung gestellt, die den Eintrag in der Tickettyptabelle mit leeren Codefeld löscht. Zusätzlich wird allen Tickets, die diesen Tickettyp verwenden, der Tickettyp S - Störung/Schaden zugewiesen.

RELion Dokumente

37018 RELion Dokumente Statuszeilen bereinigen

Bei der Verarbeitung von Statuszeilen aus der Archiv kompakt Anbindung wurden Löschungen nicht als erledigt markiert wenn auf RELion-Seite nichts zu löschen war. Dies wurde behoben, die Statuszeilen werden abgearbeitet und können später vom Anwender gelöscht werden.

Heizkostendatenaustausch

37099 L- und M-Sätze haben unterschiedliche Flächen

Ein Fehler in der Berechnung der Gesamtfläche beim L/M-Satz erstellen wurde behoben. Die Gesamtfläche wird nun korrekt berechnet, auch wenn die Einheiten der Liegenschaften sich an unterschiedlichen Stellen befinden.

Buchhaltung

37966 Eine Einkaufsrechnung mit Artikel hat Fehler bezüglich Dimensionen bei Buchung

Eine Validierung des Objekts im Prozess der Artikelbuchung führte dazu, dass für die Artikelposten fälschlicherweise die aus der Einkaufszeile stammenden Dimensionen überschrieben wurden, was in einer Fehlermeldung beim Buchen resultierte.

Die entsprechenden Stellen wurden optimiert, sodass nur noch Zuweisungen der Inhalte stattfinden. Somit bleiben die korrekt vorhandenen Dimensionen jetzt bestehen und die Buchung ist möglich und wird mit den richtigen Dimensionen durchgeführt.

37279 Kein Buchen möglich in Buch.-Blatt - Abbruch mit Fehlermeldung

Um die Buchungen performanter und anwenderfreundlicher zu machen, sollte die Anzahl der Sperren gering gehalten werden. Denn diese führen unter Umständen dazu, dass ein Nutzer einen Buchungsvorgang nicht wie gewünscht ausführen kann - eine Fehlermeldung erscheint.

Diese Optimierung vermeidet unnötige Sperrvorgänge beim Buchungsvorgang im Bereich der Prüfung für Darlehen und trägt so zu diesem Ziel bei.

Zahlungsverkehr

38128 Aufruf der Übersicht Bankkonten dauert unzumutbar lange

Das Öffnen der Bankkonten Liste dauert zu lange. Dies wurde berichtigt.

37141 Ermittlung falscher Betrag bei Debitor-Auszahlung

Bei dem Versuch eine Auszahlung der offenen Beträge eines Debitors anzustoßen wird über die Funktion “Debitor-Auszahlung” - “Auszahlung-Mietvertrag” der falsche Betrag ermittelt. Dies wurde berichtigt.

37753 Zahllauf kann im SEV Mandanten nicht gebucht werden

Die Programmierung im kreditorischen Zahlungsverkehr wurde für den SEV Bereich erweitert. Da SEV Buchungen immer mit Einheit Nr./Historie oder mit der SEV Vertragsnummer gebucht werden müssen, muss diese Logik im Zahlungsverkehr fortgesetzt werden. Das bedeutet es wird bei Zahlungsvorschlägen, bei denen es sich um SEV Objekte handelt, immer entweder die Einheit Nr. und Historie oder die SEV Vertragsnummer mitgegeben.

Hinweis

Wir weisen darauf hin, dass für den SEV Bereich keine Sammelzahlung möglich ist. Auch für Kreditoren, die die Option Sammelzahlung aktiviert haben, werden bei Zahlungen, die SEV Objekte betreffen, nur Einzelbuchungen erstellt.

Betriebskostenabrechnung

38373 In Objekt Abrechnungsübersichten werden nicht abgerechnete Konten falsch ausgewiesen

Bei den Abrechnungsreports Objekt Abrechnungsübersicht Miete und Objekt Abrechnungsübersicht Eigentümer wurden bei der Darstellung der nicht abgerechneten Kostenkonten am Ende der Liste in seltenen Fällen Konten angedruckt, obwohl diese Konten in den Abrechnungszeilen aufgeführt waren. Dieser Fehler wurde behoben.

37276 BK-Abrechnung - Kosten Detailliert R5164043 fehlerhafte Darstellung

Im Report Kosten Detailliert (R5164043) zur BK-Abrechnung kam es zu Darstellungsproblemen wenn stornierte Posten enthalten waren. Es wurde für das gesamte Konto die Ausgabe unterdrückt und es erschien nur die Summe. Dieser Fehler wurde behoben.

Darüber hinaus wird jetzt bei Abrechnungszeilen mit manuellen Betragsänderungen die Differenz zur Summe der tatsächlich gebuchten Posten als Manuelle Änderung angedruckt.

38110 Fehlermeldung bei Abrechnung gebucht zurücksetzen

Beim Zurücknehmen des Gebucht-Hakens auf der Abrechnung Objekt Karte kam eine unverständliche Fehlermeldung. Es kommt jetzt eine Abfrage mit dem Hinweis auf bereits gebuchte Posten und der Bestätigung ob man trotzdem zurücksetzen will.

SEV-Verwaltung

34751 Vertragsbeginn 31.01. - kein PDF Druck erwünscht!

Ist bei einem SEV Vertrag der Vertragsbeginn der letzte eines Monats, so wird für diesen Monat keine Abrechnung erstellt. Bisher wurde dennoch ein PDF Druck erzeugt, das wurde mit diesem Bug jedoch unterbunden.

38265 Ansicht Dokumente

Die Dokumente unter Archiv Berichtdruck unter der Rubrik Druckoptionen im SEV Vertrag lassen sich nun wieder öffnen.

SEV-Vertrag

38199 Änderbarkeit Kontaktnummer & Kreditornummer

Die Programmierung im SEV Vertrag wurde dahingehend erweitert, dass die Felder Kontaktnr. und Kreditorennr. im Inforegister Allgemein, nicht mehr editierbar sind, sobald das Feld SEV Eigentümer Bankkonto im Inforegister Berechnung gefüllt ist.

Tabelleninformationen Modell

Änderungen im Datenmodell werden in den Tabelleninformationen angezeigt.

8.4.17 - Version 12.16

In der Releaseinformation sind alle Funktionen und Fehler der freigegebenen Build RELion (12.16.51765.0) auf Basis Dynamics Business Central 23.4 beschrieben.

Neue und geänderte Funktionen

Buchhaltung

36632 EWB Neukonzeption für RELion umsetzen

Der Report Einzelwertberichtigung Miete wurde einer grundlegenden Neukonzeption unterzogen, um die Nutzung von spezifischen, abgegrenzten Debitorenbuchungsgruppen zuverlässig und stets korrekt zu ermöglichen. Die Felder Konto EWB, Konto Auflösung und Konto Zuführung wandern von der RE Berichte Einrichtung direkt in die Tabelle Debitorenbuchungsgruppe - nun können dort die jeweiligen Konten für jede Buchungsgruppe hinterlegt werden.

Hinweis

Das Konto EWB muss über alle Gruppen hinweg einzigartig sein (ähnlich wie das Debitorensammelkonto), die Konten für die Zuführung/Auflösung hingegen können auch mehrfach verwendet werden.

Nach dieser Umstellung ist es nun zwingend erforderlich, den Filter Debitorenbuchungsgruppe in der Request Page des Reports mit GENAU EINEM WERT zu belegen. Soll der Vorgang für mehrere Gruppen eingesetzt werden, sind die Prozesse ggf. mehrfach zu starten. Dank der einzigartigen Zuordnung des für die EWB verwendeten Kontos zu einer Debitorenbuchungsgruppe ist nun die korrekte Eingrenzung für die Berechnung des Werts EWB alt problemlos möglich. Die Vorgehensweise für die Bildung der Summe EWB aktuell bleibt unverändert.

Wichtig

Wurde der Vorgang bisher allgemein über alle Debitorenbuchungsgruppen hinweg verwendet, ist es für die Nutzung dieses Reports zwingend erforderlich, zunächst einmal das in Konto EWB bisher hinterlegte Konto vollständig auszubuchen. Die Summen des neuen EWB Prozesses sollen dann zum Geschäftsjahresende neu aufgebaut werden. Nur so ist eine korrekte Berechnung bzw. Feststellung der Zuführung oder Auflösung möglich.

36097 Aktualisieren RollenCenter Objektbuchhalter bzgl. Finanzbericht

Im RELion Rollencenter Objektbuchhalter wurde unter der Aktion Berichte/Analysen noch das Kontenschema aufgeführt und die Zeilendefinitionen (früher: Kontenschemata) aufgerufen. Business Central hat die Kontenschemata zwischenzeitlich zu Finanzberichte transformiert. Dieser Änderung des Standards wurde nun Rechnung getragen und der Aufruf in Finanzberichte umbenannt, welcher nun die gleichnamige Seite 108 aufruft statt zuvor die Zeilendefinitionen.

34809 Report 5052694 erweitern - Abrechnungskreis und Kontensumme

Der Report 5052694 RELion Objektbuchungen LZ/35a wurde um Inhalte erweitert.

  • Abrechnungskreis wird mit abgedruckt

Abrechnungskreis

Sowohl für die Auswahl Leistungszeitraum also auch Paragraph 35a des Reports wird nun stets der Abrechnungskreis mit angegeben.

  • Optional nur Summe pro Konto ausgeben

Kontensumme

Druck

Mietverwaltung

36541 Datum Formate und Fußzeilen in Reports 5052651 (Beauftragung) und 5052593 (Verkaufsrechnung)

Die Formatierung von Datumsangaben in den beiden folgenden Reports wurde auf den Standard (TT.MM.JJJJ) geändert:

  • 5052651: Beauftragung
  • 5052593: Verkaufsrechnung

Vertragsverwaltung

37093 Dienstleistungsvertrag - Auswahl Ausstattung ermöglichen

Auch im Dienstleistungsvertrag kann jetzt in der Vertragszeile die Auswahl einer Ausstattung erfolgen.

Dienstleistungsvertrag

22221 Wartungsvertrag Infobox “Details” einbauen

Mit einem weiteren Bereich Technische Vertragsdetails wurde auch im Wartungsvertrag der direkte Zugriff auf gebuchte Posten ergänzt.

Dieser bereits im Dienstleistungsvertrag vorhandene Bereich Dienstleistungsvertrag Details wurde bei dieser Gelegenheit ebenfalls in Technische Vertragsdetails umbenannt, damit ein besseres Zurechtfinden für den Anwender gegeben ist.

Wartungsvertrag

Dienstleistungsvertrag

Geldflussdarstellung

35047 Nachrichten und Höchstgrenzen für den Geldfluss ermöglichen

Die Geldflusserstellung prüft die Konsistenz der Transaktionen und wirft einen Error, falls diese nicht gegeben sein sollte und bricht die Verarbeitung ab. Posten werden somit durch diesen Vorgang nicht erstellt. Dieses Vorgehen wurde verfeinert.

Bei der Erstellung von Geldflussposten auf Grundlage der Obligoposten wird ein Faktor gebildet, um auch Teilausgleiche abbilden zu können. Wenn der Faktor durch bestimmte Phänomene (z. B. Probleme bei der zugrundeliegenden Postenlage) einen nicht definierten Bereich erreicht, können die dadurch erstellten Geldflussposten nicht mehr korrekt sein. Demensprechend muss eine Ceiling eingeführt werden, welche einen mathematisch korrekten Bereich stets sicherstellt. Das ermöglicht dann, von Fehlermeldungen auf Nachrichten zu wechseln, welche genauere Informationen ausgeben. Es gibt zwei Nachrichten für problematische Vorgänge.

  • Zum einen, wenn sich der Faktor in einem nicht korrekten Bereich befindet. Dann muss auf eine Fehlstellung der zugrundeliegenden Posten verwiesen werden (blaue Nachrichten).
  • Eine zweite Nachricht weist auf Rechenfehler des Geldflussstapels selbst hin, welche dann darüber hinaus noch entstehen (rote Nachrichten).

Um die Planbarkeit und durchgehende Verarbeitung des Stapels zu sichern, werden dieses Informationen gesammelt in einer Berichtsanzeige am Ende der Verarbeitung angezeigt.

Um diese Berichtsanzeige möglich zu machen, wurden die Funktionen Posten nachbuchen und Posten neu erstellen in Reports überführt:

Report

Somit sind diese Verarbeitungen wie bei Reports üblich auch mit Drucken ausführbar und können geplant werden. Bei Planung wird die Verarbeitung in einer Aufgabewarteschlange abgearbeitet. Die Berichtsanzeige erscheint als PDF dann nach der Ausführung im Berichtseingang des Rollencenters.

RELion Dokumente

23929 Bei Archivierung wird die Dateibeschreibung neben der Indexbeschreibung mit aufgenommen

Bisher war es so, dass man im Archivierungsassistenten für jede Datei zwar eine Beschreibung angeben konnte, allerdings wurde nur die Beschreibung der Hauptdatei über den Wert Index_Beschreibung nach ArchivKompakt archiviert. Dadurch gingen wertvolle Informationen verloren. Dies wurde nun gelöst durch das neue Feld Dateibeschreibung, welches so die Information nach ArchivKompakt synchronisiert und dort bei den einzelnen Dateien das Feld Beschreibung füllt.

Wenn in der RELion Dokumente Einrichtung der Wert index_Beschreibung mit einem Feld vorbelegt ist, dann wird die Dokumentbeschreibung im Assistenten bereits gefüllt. Ist der Wert mit Document_Description befüllt, dann kann für das Dokument eine Beschreibung manuell angegeben werden. Die Beschreibung der einzelnen Dateien kann dann individuell vorgenommen werden.

Die Möglichkeit, das Dokument direkt über das Feld Beschreibung herunterzuladen, wurde entfernt. Dies kann entweder über die Funktion Dokument anzeigen/Alle Dateien herunterladen oder über das Feld Dateiname gemacht werden. Vorausgesetzt, das Feld Dateiname wird eingeblendet.

Des Weiteren gibt es ein neues Feld Interne Bemerkungen. Sollte durch einen vorhandenen OCR-Server im ArchivKompakt von einem Dokument für die Volltextsuche eine neue Version erstellt werden, wird dort in der Beschreibung erstellt durch OCR eingetragen. Bei der Synchronisation wird dieser Wert in die Interne Bemerkungen geschrieben, sodass der Anwender erkennt, dass zwar das Dokument angefasst wurde, allerdings wird dadurch die Dateibeschreibung nicht verändert.

36281 Formatierung von Dezimalstellen bei der Übergabe nach AAK

Bei der Archivierung von Dokumenten, die eine ganzzahligen Betrag enthalten, wird dieser mit ,00 archiviert, damit die Darstellung der Beträge einheitlich ist.

34157 Dateibeschreibungen in PDF-Stapeldruck Abrechnung und WP

Werden nun Abrechnungen über den Stapeldruck archiviert, dann wird neben der Beschreibung (die aus der Abrechnung kommt) die einzelnen Bezeichnungen der Dateien unter dem neuen Feld Dateibeschreibung abgelegt. Dadurch kann sichergestellt werden, dass auf ersten Blick erkennbar ist, welche Datei z. B. das Anschreiben ist.

SEV-Verwaltung

36185 SEV Vertrag - neues Feld “Externe Vertragsnummer”

In der Übersicht der SEV Verträge sowie auf der SEV Vertragskarte wurde das Feld Externe Vertragsnummer eingefügt.

Vertragsnr.

SEV

Word-Integration

37124 Destruktive Änderungen

Folgende Feldernamen wurden geändert und die entsprechende Word-Vorlagen müssen bei den Kunden angepasst werden:

  • 70 “Unit beginning of contract”
  • 71 “Unit Exp. date of contract”
  • 133 “Contract expiration date”
  • 143 “Contract Grad Rent Start Date”
  • 144 “Contract Grad Rent End Date”
  • 145 “Contract Desired date of accep”
  • 146 “Contract Desired return date”
  • 147 “Contract End of First Term”

Instandhaltung

36617 Verkaufsrechnung korrigieren - Ausgabe an

In der ungebuchten Verkaufsrechnung gibt es nun jeweils einen Button für den Druck der ungebuchten Rechnung an Debitor/Versicherung und E-Mail Rechnung an Debitor/Versicherung.

Verkaufsrechnung

36618 Geb. Verkaufsrechnung mailen - Standardbutton

Die Schaltfläche E-Mail in der gebuchten Verkaufsrechnung wurde geändert. Es wird nun auch die Request Page aufgerufen mit der Möglichkeit den Andruck des Leistungszeitraums in den Zeilen zu wählen.

37155 Report ungebuchte Verkaufsrechnung als Entwurf kennzeichnen

Der Report ungebuchte Verkaufsrechnung (5052593 und 5052305) ist nun mit dem Wort ENTWURF gekennzeichnet. Hierfür wurde die Übersetzung geändert. Gedruckte, aber nicht gebuchte Rechnungen könnten zu Unklarheiten bei der Umsatzsteuer führen. Wenn solche Rechnungen versehentlich an Kunden verschickt werden, könnten diese den Vorsteuerabzug geltend machen, während die entsprechende Umsatzsteuer beim Aussteller nicht erfasst wird. Die Kennzeichnung als Entwurf macht dies transparent und beugt Fehler vor.

37094 Testbericht für Debitorenverkaufsgutschrift

Es gibt in der ungebuchten Verkaufsgutschrift unterhalb von Bericht eine neue Schaltfläche Gutschrift an Debitor. Mit dieser Schaltfläche wird der Report Druck aufgerufen. Der Report, der im Abschnitt RELion eingetragen ist, wird entsprechend gedruckt. Hierfür wurde ein neuer Report erstellt 5052291. Dieser muss in der Instandhaltung Einrichtung im Feld Gutschrift hinterlegt werden.

Die Gutschrift, die aus der ungebuchten Verkaufsgutschrift gedruckt wird, ist mit ENTWURF gekennzeichnet. Hierfür wurde die Übersetzung entsprechend angepasst. Gedruckte, aber nicht gebuchte Gutschriften könnten zu Unklarheiten bei der Umsatzsteuer führen. Wenn solche Gutschriften versehentlich an Kunden verschickt werden, könnten diese den Vorsteuerabzug geltend machen, während die entsprechende Umsatzsteuer beim Aussteller nicht erfasst wird. Die Kennzeichnung als Entwurf macht dies transparent und beugt Fehler vor.

38370 Rahmenbestellung - Editieren von RELion Felder ermöglichen

Im Beleg Rahmenbestellung wurden die RELion Felder Eigentümer/Mieter und Objektnummer , die bereits einblendbar waren nur auch editierbar. Zudem sind die Felder Eigentümer/Mieter, Objektnummer, Objektkontonummer, Abrechnungskreis, Leistungszeitraum von und Leistungszeitraum bis in der Rahmenbestellungszeilen verfügbar. Das Feld Kred.-Bestellnr. ist in der Übersicht der Rahmenbestellungen einblendbar.

Projektentwicklung

37227 Schadensmeldungsnummer lässt sich nicht in der Übersicht der Einkaufsrechnungen einblenden

Das Feld Schadensmeldungsnummer wurde in die Page 9308 Einkaufsrechnungen als Spalte eingebaut.

Einkaufsrechnung

Zahlungsverkehr

36526 Feld Kontoinhaber im Bankkonto auf 100 Zeichen erweitern

Ursprünglichen wurden maximal 30 Zeichen der Kontoinhaber Informationen beim Erstellen der Zahlungsausgangsdateien übergeben (XML Pain Dateien). Laut Definition darf in den XML-Files Maximal 70 Zeichen übergeben werden. Dies wurde in RELion erweitert.

Mitgliederwesen

35812 Analyse Mahninfos und umsetzen

In der Tabelle Mitglieder wurden die beiden Felder Anzahl registrierter Mahnungen und Höchste Mahnstufe hinzugefügt. Diese beiden Felder werden beim Mitglied rechts in der Infobox unter Mahnungen angezeigt.

Mietanpassung

36166 Änderungen am DataSet

In den folgenden vier Berichten wurde das DataSet überarbeitet:

  • Manuelle Mietanpassung (5052571, RelCManualRentAdj)
  • Anp. nach Mietspiegel (5052572, RelCRentAdjAccRentIndex)
  • Anp. nach Vgl.wohnungen (5052573, RelCRentAdjAccToCompApt)
  • WB Kostenmiete (5052574, RelCRntAdjClcCstRents)
  1. Die RC-FooterText-Variablen 1-9 wurden umbenannt in RC_FooterText01-09. Auf diese Weise werden sie im DataSet in der richtigen Reihenfolge angezeigt.

  2. Die Variable “CN_ContactSalutationDescription” wurde entfernt. 36233 Ergänzung DataSet für Mietanpassung/Mietspiegel (Kappungswerte) Ergänzung der folgender Felder im DataSet des Berichts 5052572 (Mietanpassung nach Mietspiegel).

  • Kappungsbasisdatum (T5052741.F69)
  • Kappungsbasismiete (T5052741.F68)
  • Kappungs %-Satz (T5052741.F70)
  • Kappungsmiete BGB (T5052741.F71)

Entsprechender Auszug aus dem XML-DataSet:

  • RAL_CappingBaseDate
  • RAL_CappingBaseRent
  • RAL_CappingPercentRate
  • RAL_CappingRentCivilCode

37053 Kontenauswahl Indexkarte verbessern

In der Kontenauswahl der Indexkarte xxx können nun mehrere Konten ausgewählt werden. RELion erstellt dann den entsprechenden Filter.

Indexdaten Karte

Konto Nr. Filter

Mahnwesen

36144 Mahnung stornieren um Stornierungsgrund erweitern

Die Stornierungsfunktion für Mahnungen von RELion wurde nun noch in einem weiteren Schritt um einen Stornierungsgrund ergänzt. Ein Schalter in der Zahlungsverkehr Einrichtung im Inforegister Mahnung regelt, ob die Angabe eines solchen Grundes Pflicht sein soll:

Mahnung

Der Stornierungsgrund ist dann beim Report Registrierte Mahnungen stornieren auswählbar:

Stornierungsgrund

Der Lookup öffnet eine eigene Tabelle zum Anlegen/Auswählen möglicher Gründe:

Stornierungsgründe

Wenn der Schieberegler in der RE Zahlungsverkehr Einrichtung gesetzt ist, ist dies ein Pflichtfeld. Sonst kann der Wert optional gewählt werden.

Mitteilung

Die Schaltfläche Zahlungsverkehr Einrichtung bringt Sie direkt zur Einrichtungsseite, auf welcher Sie dann den Schalter auf false setzen können, falls keine Angabe eines Grunds vorgenommen werden soll. Ein neues Feld Stornierungsgrund zeigt den Code des gewählten Stornierungsgrunds an verschiedenen Stellen:

Allgemein

Auf der Karte der Reg. Mahnung.

Reg. Mahnung

In der Reg. Mahnungen Übersicht.

Mahnungsposten

In den Mahn- und Zinsrechnungsposten.

Klickt man auf das Feld, öffnet sich eine Miniaturansicht, welche die Beschreibung zeigt:

Klärung

Über die Option Vollständige Liste öffnen öffnet sich die Tabelle, aus welcher auch der Stornierungsgrund beim Storno ausgewählt wurde:

Tabelle

Wirtschaftlichkeitsberechnung

37201 WB-Karte P5164231: Menü optimieren

Die Menüführung in der Wirtschaftlichkeitsberechnung Übersicht (Liste und Karte) wurde überarbeitet. Die Untermenüpunkte Funktionen (Menü Aktionen) bzw. Wirtschaftlichkeitsberechnung (Menü Zugehörig) wurden entfernt, die entsprechenden Menüpunkte aus diesen Menüs befinden sich nun direkt unter Aktionen bzw. Zugehörig.

Aktionen:

Übersicht

Wirtschaftlichkeitsberechnung Karte

Zugehörig:

Zugehörig

Wirtschaftlichkeitsberechnung Karte

Fehlerbehebung

Stammdaten

37037 Vertragsadresse - Feldlänge “Reference” zu klein

In der gespeicherten Vertragsadresse wurde das Feld Name auf 100 Zeichen vergrößert, sodass es mit den Feldlängen aus dem Kontakt übereinstimmt.

36350 Kontaktkarte Lookup “Name” Register “RELion” fehlerhaft

Der Aufruf des Assist-Buttons am Feld Name im Inforegister RELion funktionierte nicht. Dies wurde korrigiert, es erscheint jetzt wie beim Aufruf im Feld Name im Inforegister Allgemein die Seite Namensdetails.

Vertragsverwaltung

34216 Durchgriff auf Ungebuchte Rechnungen / Gutschriften ermöglichen

Über die Infobox auf der Verwaltungsvertragsübersicht kann jetzt auch der Zugriff auf Ungebuchte Rechnungen und Ungebuchte Gutschriften erfolgen.

Details

Mietverwaltung

36408 Sollstellungen erstellen - Wahl eines nicht vorhandenen Buchblatts möglich

Im regulären Sollstellungslauf wurde eine Prüfung auf das eingegebene Buchblatt eingebaut, die verhindert, dass Buchblattzeilen auf Grundlage eines nicht vorhandenen Buchblattes erstellt werden.

Sollstellungen einstellen

36986 Report Zeitraumbezogene Sollstellungen - Filter korrigieren

Die Filterabhängigkeit vom Eigentümer/Mieter-Kennzeichen an der Zuständigkeitseinheit im Report Zeitraumbezogene Sollstellungen wurde entfernt.

Ist auf der Zuständigkeitseinheitenkarte im Inforegister Buchhaltung bei Eigentümer/Mieter der Wert Leer gewählt, so werden die Objekte dieser ZE durch den Report Zeitraumbezogene Sollstellungen gefunden und die jeweiligen Werte ausgegeben.

Zuständigkeitseinheiten Karte

Bericht

Indexmietanpassung

36394 Kontenauswahl von Objektvorlagekonten auf Objektkonten ändern

Die Kontenauswahl in der Karte Indexdaten im Neuvermietungsassistenten wurde überarbeitet. Die Funktion Sollstellungskontenfilter holen wurde ersetzt durch die Auswahl über die drei Punkte im Feld Konto Nr. Filter. Die Kontenauswahl erfolgt über die Objektkonten und nicht mehr wie bisher über die Objekt-Vorlagekonten. In der Kontenauswahl können - wie bisher über die Funktion Sollstellungskontenfilter holen mehrere Konten ausgewählt werden. RELion erstellt dann den entsprechenden Filter.

Kontenauswahl

Objekt Konten

Filter

KontoNr. Filter

Hinweis

Beachten Sie, dass bei einem erneuten Aufruf der Kontenauswahl (und ggf. abweichenden Auswahl) der bisherige Filter überschrieben wird (analog MS-Standard). Wenn Sie Ihren vorhandenen Filter nicht überschreiben möchten, wählen Sie in der Übersicht Abbrechen.

37106 Fehler im Bericht 5052349 Einheiten Sollstellungen

Im Report 5052349 Einheit Sollstellungen wurden bisher unter Aktive Sollstellungen alle Sollstellungen des betreffenden Einheitenvertrags angezeigt. Dies wurde korrigiert. Es werden nur noch die zum eingegebenen Stichtag gültigen Sollstellungen angezeigt (und summiert). Beachten Sie, dass bei der Summenbildung auch die Gültigkeit des Einheitenvertrags beachtet wird.

Wirtschaftsplan

36663 Sollstellungszeilen können aus WP nicht erzeugt werden

Beim Erstellen von Sollstellungszeilen aus dem Wirtschaftsplan kam es zu einer Fehlermeldung, falls das Bemerkungsfeld einer vorhandenen Sollstellungszeile zuvor bearbeitet wurde. Dieser Fehler wurde behoben und wurde vorab mit einem Hotfix ausgeliefert.

Instandhaltung

37280 Bericht 5052651- Beauftragung: Feld ShipToPhoneNo stellt ein Komma vorweg

Im Report 5052651 (Beauftragung) wurde das Feld ShipToPhoneNo falsch formatiert. Das Feld gibt die Telefonnummer und Mobilnummer des Mieter kommasepariert aus. Allerdings wurde auch ein Komma vor der ersten Telefonnummer ausgegeben. Dieser Fehler wurde korrigiert. Beispiel (für eine korrekte Ausgabe):

Phone

Verwalterhonorar

36294 Verwalterhonorar Stapelberechnung übernimmt Abrechnungskreis nicht

Die Programmierung der Verwalterhonorar Stapelberechnung wurde dahingehend korrigiert, dass der jeweilige Abrechnungskreis aus den Vertragszeilen in das Buchblatt bzw. Rechnung und letztendlich in die Posten übernommen wird.

Buchen allgemein

Sachposten

Verkaufsrechnung

Geb. Verkaufsrechnung

RELion Dokumente

35650 PDF-Stapeldruck Archivierung Fehler wg. Einrichtung

Die Archivierung des PDF-Stapeldruckes der Abrechnung wird in der RELion Dokument Einrichtung nun über die Einrichtung am Bericht gesteuert. (Diese war für wenige Monate auf die Tabelle umgestellt worden, weil der Stapeldruck überarbeitet wurde).

Vertragsgenehmigung

32720 Einheitenvertrag “Keine Sollstellung”

Bei aktivierter Vertragsgenehmigung (Einrichtung) wurde in Einheitenverträgen, die über den Neuvermietungsassistenten angelegt wurden, der Schieberegler Keine Sollstellung automatisch aktiviert. Dies war fehlerhaft und wurde korrigiert.

Einrichtung

Fehlerhaft:

Fehler

Korrekt:

Korrekt

Heizkostendatenaustausch

37084 Fehler beim Andrucken von Hausgeld-Einzelabrechnungen

Beim Drucken von Abrechnungen kam es aufgrund eines fehlerhaften Imports der Heizkostenbelege vom Wärmemessdienst zu einer Fehlermeldung beim PDF-Stapeldruck in der Abrechnung. Das Problem wurde gelöst, die betroffenen Heizkostenbelege müssen gelöscht und neu importiert werden. Anschließend müssen in der Abrechnung die Belege neu erzeugt und der PDF-Stapeldruck neu gestartet werden.

35658 Probleme Eintragung negativer Werte im DTA K-Satz

Bei manueller Erfassung der K-Sätze im Heizkostendatenaustausch war es nicht möglich, negative Werte zu erfassen. Dies ist jedoch aufgrund der Entlastungsbeträge notwendig gewesen, daher wurde die Programmierung entsprechend angepasst.

Buchhaltung

35056 Einzelwertberichtigung Fehlermeldung es wurde versucht durch Null zu teilen

Bei der Einzelwertberichtigung (Report 5052439) wurde folgende Fehlermeldung gelöst, wenn man bei Verkaufsrechnungen mit Text-Zeile bucht:

Fehlermeldung

Verkaufsrechnung:

Geb. VK-Rechnung

34969 MwSt.-GBG bei Objekt-Gegenkontonr. nicht korrekt gezogen

Bei Auswahl eines Objekt-Gegenkontos kam es zu einem Validierungsfehler, welcher dazu führte, dass die Gegenkonto MwSt.-Geschäftsbuchungsgruppe leer war. Versuchte man mit diesem Stand zu buchen, erschien somit eine Fehlermeldung deswegen. Die Validierung wurde analysiert und korrigiert. Dementsprechend wird die MwSt.-Geschäftsbuchungsgruppe nun korrekt gefüllt, wenn ein Objekt Gegenkonto gewählt wird.

36729 Standard Buch.-Blatt abrufen" ist in RE Buchen allgemein nicht möglich

Nicht benutzte Felder in der Tabelle des Standard Buch.-Blatts verhinderten die Speicherung und den Abruf dieser Buch.-Blätter und führten zu einer Fehlermeldung:

Fehlermeldung

Es wurden nun entsprechende Korrekturen durchgeführt, sodass sowohl die Funktion Standard Buch.-Blatt abrufen… als auch Als Standard Buch.-Blatt speichern… wieder zuverlässig funktionieren.

Standard

35409 AWB Fehler bei Rückbuchung bei Mietobjekten Leistungszeitraum 2023

Wird bei Buchungen mit automatischer Weiterbelastung der Leistungszeitraum angepasst, wird die Rückbuchung und alle anderen Weiterbelastungsbuchungen mit dem Leistungszeitraum aus der Ursprungsbuchung angepasst:

BankBuchblatt

Hier z. B. die abgeschlossenen Weiterbelastungsbuchungen gesamt:

Leistungszeitraum

Zahlungsverkehr

36698 Bankauszugszeile splitten ist nicht gut bedienbar – Werte müssen zweimal eingetragen werden

Beim Wechsel der Objektnummer wird die Objektnummer schon nach der ersten Eingabe gespeichert. Wird ein neues Objektkonto gewählt, wird dieses stets eingetragen. Die Objektkontonummer wird bei Wechsel des Objekts immer geleert, da an dessen Validierung wichtige Informationen, wie z. B. die Steuerdaten abhängen. So soll das Objektkonto nach Wechsel des Objekts stets neu gewählt werden, damit diese Daten für das aktuelle Objekt korrekt gezogen werden.

Umsatzmiete

33187 Belegdatum statt Rechnungsdatum im Anschreiben

Im Report 5052589 Umsatzmietabrechnung wurde bisher als Rechnungsnummer die Belegnummer angedruckt. Dies wurde korrigiert. Nun wird tatsächlich die Rechnungsnummer angedruckt.

Beispiel: Vertrag Einrichtung

Umsatzmietabrechnung

Druck

Betriebskostenabrechnung

36607 Zeilenabstände

Im Anschreiben zur Betriebskostenabrechnung und Wirtschaftsplan (Report 5164010) waren die Zeilenabstände uneinheitlich, dies viel vor allem auf, wenn auch im Vortext mehrere Zeilen gedruckt wurden. Diese Abstände wurden wieder auf die Standardeinstellung von 0,423 cm korrigiert.

36614 Fehler in PDF Stapeldruck BK Abrechnung

Beim PDF-Stapeldruck kam es in Verbindung mit importierten PDF-Dokumenten zur Heizkostenabrechnung zu einem Abbruch im PDF-Erstellungstool. Die betroffenen Heizkostenbelege, die über die E898-Importfunktion importiert wurden, müssen erneut importiert werden. Anschließend müssen in der Abrechnung die Belege neu erzeugt und der PDF-Stapeldruck gestartet werden.

37041 Alt-Neu-Block wird bei neuem ET nicht angedruckt

Bei Abrechnungen fehlte bei Vertragspartnern, deren Vertragsbeginn nach dem Abrechnungszeitraum liegt, die Darstellung des Blocks mit der Gegenüberstellung der alten und neuen Vorauszahlungen. Dies wurde korrigiert.

36844 Ausnahmen werden nicht anteilsmäßig aufgeteilt - nur die Vorauszahlungen

In Österreich werden in der Betriebskostenabrechnung bestimmte Abrechnungsarten auf den aktuellen Vertragspartner belastet, auch wenn dieser erst während oder nach dem Abrechnungszeitraum einzog. In diesem Zusammenhang fiel auf, dass Pauschalen und Max. Beträge in diesem Fall zeitanteilig berechnet wurden. Dies wurde korrigiert, sodass immer der volle Ausnahmenbetrag berechnet wird.

37300 Abrechnung und WP: wird nicht mehr archiviert, weil das Feld “archiviert am” bereits gefüllt ist

Abrechnungen und Wirtschaftsplan können archiviert werden.

37296 Dateibeschreibung fehlt und wird beim Rückweg von AAK nach RELion nicht mehr aktualisiert

Wenn Abrechnungen oder Wirtschaftspläne auch archiviert werden, dann wird neben der Dokumentbeschreibung (als Beschreibung bekannt) auch die Beschreibung der einzelnen Dateien (als Dateibeschreibung bekannt) mit angezeigt. Dadurch können die einzelnen Dateien leichter erkannt werden.

SEV-Verwaltung

34754 SEV Abrechnung - Abrechnungssperre - es darf kein Buchen möglich sein

Auch wenn die Option Buchen im Report für die SEV Abrechnung aktiv gesetzt wird, erfolgt keine Buchung mehr, wenn gleichzeitig der Filter Vertragssperre = JA aktiv gesetzt ist.

Mitgliederwesen

36835 Unstimmigkeiten Saldo AGH

Im Report 5052465 RelC Transfer Postings Member wurde die Berechnung für den Betrag korrigiert.

Wirtschaftlichkeitsberechnung

37214 Wirtschaftlichkeitsberechnung füllt Felder f. Vertragsbeginn und -ende nicht

Die beiden Felder Vertragsbeginn und -ende wurden in Mietanpassungszeilen mit der Art Anp. nach WB Kostenmiete nicht gefüllt. Der Fehler ist korrigiert.

Mietanpassungszeilen

Berechtigungssätze

In RELion wurden neue Tabellen der rollenspezifischen Berechtigungssätze hinzugefügt.

Objekt ID Objektname Berechtigungssatz Name
5052370 RelC Cancellation Reason R12 BUHA REL Buchhaltung Aareon
5164132 RelC Integr. Payment Log Entry R12 BUHA REL Buchhaltung Aareon

Tabelleninformationen Modell

Änderungen im Datenmodell werden in den Tabelleninformationen angezeigt.

8.4.18 - Version 12.15

In der Releaseinformation sind alle Funktionen und Fehler der freigegebenen Build RELion (12.15.51752.0) auf Basis Dynamics Business Central 23.4 beschrieben.

Neue und geänderte Funktionen

DSGVO

32723 Pseudonymisierung/Anonymisierungen auf Architektur

Eine Pseudonymisierung ist das Unkenntlich-machen von personenbezogenen Daten in einer Weise, dass sich die personenbezogenen Daten nicht mehr einer spezifischen betroffenen Person zuordnen lassen. Wenn sich diese unkenntlich gemachten Daten in der Quarantäne befinden, gibt es die Möglichkeit sie wieder herzustellen, durch das Rückgängigmachen des Prozesses. Nach Ablauf der Quarantänezeit ist dies nicht mehr möglich. Die Daten sind also nun anonymisiert. Bisher wurde im ganzen Produkt von der Anonymisierung gesprochen, was zwar im Ziel korrekt war, allerdings nicht im Zwischenschritt. Dies wurde nun behoben und die einzelnen Prozesse haben ihre korrekte Bezeichnung erhalten.

Darlehensverwaltung

35748 Entfernen debitorischer Darlehen Pages

Die Funktionalität Darlehen debitorisch wurde mangels Nachfrage aus RELion One entfernt. Konkret sind folgende Pages betroffen:

  • Page 5052632 (RelC Customer Loan List - Debitorische Darlehen Übersicht)
  • Page 5164070 (RelC Customer Loan Card - Darlehen Debitorisch)
  • Page 5164067 (Darlehen Neuanlage debitorisch) im Rollencenter Objektbuchhalter der Aufruf Darlehen Neuaufteilung

35680 Funktionsaufruf “Zinsabschluss” entfernen

Im Rahmen der Funktionsentfernung Zinsabschluss berechnen bei den aktiven Kautionen wurde noch ein Aufruf übersehen, dies ist nun behoben. Es handelt sich um die Funktion aus der Darlehen Stapel Berechnung heraus:

Zinsabschluss

32591 Darlehen - Rückw.Zinsberechnung nach Zuschreibung

Es gab Probleme mit dem rückwirkenden Zinsabschluss bei den kreditorischen Darlehen in Zusammenhang mit (im Zinszeitraum) nachträglich gebuchten Zuschreibungen bzw. Sondertilgungen. Hier wurden nun Korrekturen vorgenommen, der Rückwirkende Zinsabschluss berücksichtigt jetzt die Darlehens-Bestandsveränderungen taggenau:

Darlehen Planposten1

Detaillierte Aufstellung der Position Rückwirkender Zinsabschluss nach Zuschreibung, also Erhöhung der Kreditsumme:

Darlehen Planposten2

Detaillierte Aufstellung nach Sondertilgung, also Verringerung der Kreditsumme:

Darlehen Planposten3

Bitte beachten Sie, dass der rückwirkende Zinsabschluss bei einer Verringerung der Kreditsumme keine Stornoposten erzeugt. In diesem Fall muss in den Planposten eine neue Zeile eingefügt werden, um den zuvor gebuchten Zins mit negativem Vorzeichen, auszubuchen:

Darlehen Planposten4

35594 Darlehen Verbindlichkeitenspiegel Bank Anpassung

Der Report 5052376 Darlehen Verbindlichkeitenspiegel Bank wurde in den Optionen um die Funktion Nur gebuchte Posten drucken erweitert. Wird die Funktion aktiviert, so erfolgt nur der Druck von gebuchten Planposten, ohne Aktivierung werden gebuchte sowie geplante Planposten gedruckt.

Darlehen Verbindlichkeitenspiegel

Buchhaltung

30904 Intercompanyeinrichtung anpassen

Die von Business Central neu eingeführte Intercompany Einrichtung wurde um den RELion-Inhalt des IC-Objekt Kontenplans ergänzt.

33224 MwSt.-GBG aus Objekt/Ursprungsposten ziehen

Bei Weiterbelastungen von Aufwendungen innerhalb einer bestimmten Zuständigkeit durch die Durchführung des Moduls Automatische Weiterbelastung wurde bislang die MwSt.-Geschäftsbuchungsgruppe aus dem jeweiligen Sachkonto gezogen. Das führt aber dazu, dass jedes Mal Änderungen an dem zu verwendenden Aufwandskonto vorgenommen werden muss, wenn eine andere MwSt.-Konstellation verwendet werden soll.

Das wurde nun geändert: Jetzt ist die Validierung des jeweiligen Objektkontos entscheidend, welche zur Verwendung der Objektsteuerdaten und deren MwSt.-Geschäftsbuchungsgruppe führt. Sind diese leer, kommt der Wert aus dem Sachkonto. Sollten beide keinen Eintrag für die MwSt.-Geschäftsbuchungsgruppe enthalten, so wird in letzter Instanz der Wert aus der Ursprungsbuchung eingetragen.

34407 Technische Analyse/Anpassung Mahnung stornieren

Aufgrund der Anpassungen des Moduls Mahnungen für RELion konnte die Standard-Funktionalität Stornieren der registrierten Mahnungen bisher nicht in der RELion-Vorgehensweise genutzt werden. Es wurden Anpassungen und Ergänzungen, vor allem betreffend die Gegenbuchungen von Gebühr- und Zinsposten, vorgenommen. Nun ist das Stornieren auch in RELion über den üblichen Aufruf möglich. Dieser ist nun für den Benutzer standardmäßig eingeblendet.

Registrierte Mahnungen

36332 Performance Kontennachweis

Die Laufzeit beim Aufruf des Kontennachweises 5252325 wurde um 35 % verbessert.

Geldflussdarstellung

35050 Keine Lücken in Journaleinträgen und Erstellen Posten

Es konnte unter bestimmten Umständen zu Lücken in der Geldflussdarstellung kommen, wenn während der Durchführung der Stapelverarbeitung zeitgleich Buchungsvorgänge im Mandant ausgeführt wurden. Wird infolgedessen die Bildung der nächsten Geldflussposten mit Posten nachbuchen erzeugt, bleiben diese Lücken bestehen, da dieser an der letzten Aktualisierung des Geldflusses ansetzt.

Um diese Herausforderung anzugehen, wird - wie bei Buchungsvorgängen - während der Bildung des Geldflussjournals die Fibujournale gesperrt. Steht das Geldflussjournal, wird die Sperrung während der weiteren Verarbeitung aufgehoben. Eine weitere Verbesserung ist, dass nun ein regelmäßiger Commit für die Postenerstellung für alle 100 Einträge stattfindet - und nicht alles auf einmal zum Schluss. Damit soll die Bildung der Posten sicherer gemacht werden.

Mietanpassung

35267 Indexanpassungsschreiben für steuerfreie Mieter anpassen

Das Indexschreiben (R5052279, RDLC) wurde für steuerfreie Mieter angepasst. Die USt.-Zeilen werden unterdrückt und die Begriffe Summe (netto)" bzw. “Gesamtbetrag (brutto”) wurden durch die Begriffe Summe und Gesamtbetrag ersetzt.

Beispiel:

Indexanpassungsschreiben

Bei steuerpflichtigen Mietern bleibt es bei der bisherigen Darstellung.

Hinweis

Die Begriffe Betrag alt (netto) in EUR und Betrag neu (netto) in EUR wurden in beiden Fällen im Teil “Berechnungsnachweis” vereinheitlicht zu Betrag alt in EUR bzw. Betrag neu in EUR. Fehlerhafte Zeilenumbrüche bei Weitergabe in % und Anpassung in % wurden korrigiert.

Beispiel:

Indexanpassungsschreiben

SEV - Sondereigentumsverwaltung

36068 SEV-Vertrag - Inforegister Anordnung ändern

Die Inforegister-Anordnung im SEV-Vertrag wurde optimiert. Da das Inforegister Berechnung sozusagen das Herzstück des SEV-Vertrages darstellt, wurde es weiter oben platziert, direkt unter den SEV-Vertragszeilen.

SEV-Vertrag

Instandhaltung

6579 Verknüpfung Auftrag zu mehreren Rechnungen

Es besteht jetzt die Möglichkeit eine Beauftragung mit mehreren Einkaufsrechnungen zu verknüpfen. Dafür gibt es das Feld Teil-/Schlussrechnungsart in der Einkaufsrechnung.

Einkaufsrechnung

Möchten Sie mit mehreren Einkaufsrechnungen pro Beauftragung arbeiten, ist dieses Feld auf Teilrechnung zu setzen bevor Sie die Aktion Beauftragung holen ausführen. In dem Fall wird beim Buchen der Rechnung die zugehörige Beauftragung nicht gelöscht/archiviert. Erst wenn Sie bei Beauftragung holen das Feld Teil-/Schlussrechnungsart leer lassen oder auf Schlussrechnung setzen, wird die Beauftragung bei der Aktion Beauftragung holen gelöscht/archiviert. Die Anwendung geht davon aus, dass es sich um eine Schlussrechnung handelt, wenn das Feld Teil-/Schlussrechnungsart leer ist oder auf Schlussrechnung steht. Ggf. sind hier Controlling Ansichten und Auswertungen anzupassen. Das Feld Teil-/Schlussrechnungsart ist nur editierbar, solange es noch keine EK-Zeilen gibt.

Es findet keinerlei Überprüfung von Wertgrenzen statt. Es wird lediglich die Funktion unterstützt, dass eine Beauftragung mehrmals in eine Einkaufsrechnung geholt werden kann. Die Reihenfolge der Buchung einer Einkaufsrechnung (z. B. ob die Schlussrechnung vor der Teilrechnung gebucht wird) spielt keine Rolle.

Es gibt sowohl in der Übersicht der offenen Beauftragungen als auch im Bestellungsarchiv die Möglichkeit, sich alle Rechnungen, die zu einer Beauftragung gehören anzuzeigen.

Einkaufsrechnung

Ergebnis:

Einkaufsrechnung

Für diese Funktion wird in den Gebuchten EK-Rechnungen nach dem Feld 44 (Order No.) gesucht.

Beauftragungen werden bei der Aktion Beauftragung holen archiviert, wenn dies in der Kreditoren & Eink.Einrichtung entsprechend eingerichtet ist. Andernfalls wird die Beauftragung gelöscht.

Ausnahme: Diese Funktion greift nicht, wenn die Beauftragung direkt gebucht wird.

Eine Beauftragung kann auch manuell archiviert werden oder aus dem Archiv wiederhergestellt werden. In dem Fall können weitere EK-Belege mit einer Beauftragung verknüpft werden. Somit kann man auch mehrere EK-Belege erhalten mit dem Wert Schlussrechnung im Feld Teil-/Schlussrechnungsart.

Wenn in einem Einkaufsbeleg nicht mit Beauftragungen gearbeitet wird, hat das Feld Teil-/Schlussrechnungsart keine Relevanz.

Das Projektmodul arbeitet wie bisher, hier gibt es keine Auswirkungen. Das Feld Teil-/Schlussrechnungsart ist bei Rechnungen mit Projektbezug im Einkaufsbelege schreibgeschützt. Die Möglichkeit, alle Rechnungen, die zu einer Beauftragung gehören über die Bestellungen anzuzeigen, steht für Beauftragungen/Rechnungen mit Projektbezug wie bisher nicht zur Verfügung.

Zahlungsverkehr

36013 Tabelle ZE/Objekt Buchhaltungsperiode erweitern mit den Feld Enddatum

Das Feld Enddatum wurde in die Tabelle ZE/Objekt Buchhaltungsperioden angelegt.

Enddatum

Hinweis

Das Feld Enddatum wurde in die Tabelle ZE/Objekt Buchhaltungsperioden angelegt. Dies wird erstmal für Intreal benutzt.

Vertragsverwaltung

35506 Entfernen der Schalter bzgl. Genehmigung

Die mit dem Release 12.13 eingeführten Schalter bzgl. Bericht RE Bearbeiter am Vertrag ändern – 5052270 in der Einrichtung Vertragsgenehmigung bzw. RE Vertrag Einrichtung wurden wieder entfernt.

Einrichtung Vertragsgenehmigung:

Vertragsgenehmigung1

RE Vertrag Einrichtung:

Vertragsgenehmigung2

Der Bericht RE Bearbeiter am Vertrag ändern – 5052270 bearbeitet nun alle ausgewählten Verträge unabhängig von Ihrem jeweiligen Genehmigungsstatus. Falls der Genehmigungsstatus bei der Bearbeitung beachtet werden soll, können Sie das betreffende Feld im Bereich RE Filter einblenden und entsprechend nutzen.

Beachten Sie, dass das Feld Genehmigungsstatus nur bei Mietverträgen verwendet bzw. genutzt wird. Bei Dienstleistungs-Verträgen kann bzw. sollte das Feld Status verwendet werden.

Beispiele:

Vertragsgenehmigung3

Vertragsgenehmigung4

Heizkostendatenaustausch

34103 ARGE 3.10 Erweiterungen

Aufgrund von einer Erweiterung des ARGE Datenaustausches 3.10 haben wir folgende Programmierungen vorgenommen:

  • D-Satz: Zwei neue Felder für den CO2-Mieteranteil
  • K-Satz: abhängig von der ausgewählten Option Emissionsart werden die Felder zur CO2-Emission mit 3 oder 6 Nachkommastellen belegt. Steuerung über AutoFormatExpresssion. Die Summe der Energiemixanteile muss 100% ergeben, wenn mehr als ein Anteil eingegeben wird.

ARGE Erweiterung

Fehlerbehebung

Instandhaltung

35880 Lieferkontakt/Kontakt vor Ort im Auftrag fehlt

Im Reportdruck für die Beauftragung (5052651) stehen die Felder Kontakt vor Ort, Name und Telefonnummer aus der Schadensmeldung für die Verwendung mit Word-Layout zur Verfügung.

26923 EK-Rechnung Fehler beim berechnen des Zeilenbetrages

Wurde in einer Einkaufsrechnung, während dem Genehmigungsprozess eine Änderung des EK-Preises in einer vorhandenen Zeile vorgenommen oder eine neue Rechnungszeile erfasst, dann wurden wesentliche Zeilenfelder nicht aktualisiert. Der Fehler wurde behoben.

Buchhaltung

35479 Mahnung registrieren bei WEG-Kaufvertrag mit Gebühren ergibt Fehlermeldung

Eine fehlerhafte Abfrage verhinderte, dass für WEG-Kaufverträge eine Mahnung registriert werden konnte, für welche nach der verwendeten Mahnmethode auch Gebühren gebucht werden sollen. Das wurde nun verbessert und jetzt kann auch für diesen Fall die Registrierung erfolgreich durchgeführt werden.

25433 Ausbuchung offener Vorauszahlung nicht möglich

Der Report in der Abrechnung zum Ausbuchen der offenen Vorauszahlungen lief auf eine Fehlermeldung und erzeugte keine Buch.-Blattzeilen. Dieser Fehler wurde behoben.

19860 Abrechnung mit bilanzieller Methode buchen führt zu Differenzen auf VZ-Konten

Bei Abrechnungen mit bilanzieller Methode ist es bei Storno VZ Buchungen zu dem Fehler gekommen, dass der Steuersatz berechnet wurde, was wiederum zu Rundungsdifferenzen geführt hat. Der Fehler wurde behoben. Der Steuersatz wird nun vom Konto gezogen.

34890 Fehlerhafte Anzeige “Dauerzahlungen Übersicht” bei Sortierung von “Nächste Buchung am”

Aufgrund der komplexen Berechnung des Feldes Nächste Buchung am in der Dauerzahlungen Übersicht kam es bei der Sortierung der Spalte in manchen Fällen zu Anzeigefehlern, sodass eine geordnete Ansicht nicht mehr gegeben war. Das kalkulierte Feld konnte für eine fehlerfreie Sortierung aufgrund dessen zugrundeliegenden Eigenschaften nicht sinnvoll optimiert werden. Dementsprechend wurde ein neues, nicht kalkuliertes Feld mit gleichem Namen eingeführt, welches sich für die Sortierung eignet. Bei Öffnen der Seite wird das Feld automatisch aktualisiert. Für Operationen während dem Arbeiten auf der Seite wurde die neue Funktion Nächstes Buchungsdatum aktualisieren eingeführt, um das Feld mit dem aktuellen Wert zu besetzen.

Dauerzahlungen Übersicht

Ein Drill Down ermöglicht weiterhin auf die zugrundeliegenden Daten des Felds zuzugreifen. Die Sortierung ist nun unproblematisch.

35389 Mahnung Umsatzmeldung

Die Formatierung von Vor- und Nachtexten im Report 5052627 Umsatz Mahnung wurde korrigiert.

35833 Problem Mahnung registrieren mit Zinsberechnung

Aufgrund einer technischen Fehlstellung war das Registrieren einer Mahnung unter Berücksichtigung von Zinsbuchungen nicht möglich, es erschien diese Meldung:

Mahnung Zinsberechnung

Hierzu wurden nun Korrekturen vorgenommen, wodurch nun auch Mahnungen registriert werden können, welche Zinskonditionen hinterlegt haben.

35984 Artikelbuchungen in EK-Rechnung fehlerhaft

Die Buchung eines Artikels mit Bestand und Lagerbewertung führte in RELion zu einer Fehlermeldung, da bestimmte RELion-spezifische Informationen dafür nicht korrekt vorhanden waren. Es wurden nun entsprechende technische Anpassungen und Ergänzungen vorgenommen, damit auch ein solcher Vorgang erfolgreich gebucht werden kann.

Zahlungsverkehr

36126 Falsche Saldoanzeige in Kachel “Meine Bankkonten” Rollencenter

Mit dem RE-Saldo wurde eine RELion-spezifische Darstellung des Saldos ohne Transitbuchungen in RELion ONE ermöglicht. Die Darstellung in der Kachel Meine Bankkonten zeigte jedoch noch den Saldo an und somit die Darstellung mit Transitbuchungen. Das wurde nun geändert und die Kachel spiegelt nun die RELion-Informationen in Form von RE-Saldo und RE-Bewegung wider:

Saldoanzeige

Sollstellungen

35418 Einheit Information gibt Infos von anderen Einheiten aus

Mit dem Bericht 5052337 Einheit Information werden je nach gewählten Optionen wichtige Eckdaten zu jeder Einheit ausgegeben. Im Bereich der Sollstellungen erfolgte eine Korrektur und es werden nun nur die Sollstellungszeilen der entsprechenden Einheit aufgeführt. Außerdem kann nun die Ausgabe für ein ganzes Objekt erfolgen. Die Suchfunktion wurde im Rollencenter integriert.

36328 Datenbereinigungsstapel - Sachkontobuchungen - RELion Sollstellung ab wird nicht gesetzt

Sachkontenbuchungen über den Datenbereinigungsstapel erfolgen jetzt korrekt. Werden die Buchblattzeilen gebucht und es sind keine anderen Differenzen vorhanden, so wird das Datum RELion Sollstellung ab bei erneutem Aufruf des Datenbereinigungsstapels mit der Option Änderungen speichern gesetzt.

35402 Sollstellungen erstellen - Zahlungsformcode wird in NAV Standard Feld übertragen

Das Feld Zahlungsformcode 5052262 wurde umbenannt in RE-Zahlungsformcode. Dadurch ist eindeutig zu erkennen, dass es sich um das für den RELion Zahlungsverkehr relevante Feld handelt.

Bei der Erstellung von Sollstellungsposten wird nun neben dem NAV Standard Feld Zahlungsformcode auch dieses Feld mit dem am Debitor hinterlegten Zahlungsformcode gefüllt. Somit ist gewährleistet, dass Posten, die einem Debitor ausbezahlt werden im Auszahlungsvorschlag berücksichtigt werden können.

Sollstellungen

Vertragsverwaltung

35429 Falsche Fehlermeldung beim Eintragen eines Verwaltungsendes

Beim Setzen des Verwaltungsendes im Objekt kam es zu einer falschen Fehlermeldung. Dies wurde korrigiert.

Eintragen Verwaltungsende

Mietanpassung

36318 Falsche Konten-Auswahlmaske auf Indexdaten-Karte

In der Page 5052354 “RelC Index Data Card” wurde der Trigger OnLookup im Feld “AccountNoFilter” geändert. Es wird jetzt die Page 5052353 (Objektkonten) zur Auswahl geöffnet. Bisher wurde die Page 5052265 (Objektvorlagekonten) geöffnet.

36080 Indexierung / fehlerhafte Ermittlung des Nachzahlungsbetrages

Die Berechnung des Nachzahlungsbetrags im Rahmen der Indexmietabrechnung war fehlerhaft, da zusätzlich zum anteiligen Nachzahlungsbetrag noch der volle Monatsbetrag addiert wurde.

Beispiel: fehlerhafte Berechnung

Indexierung1

Beispiel: korrekte Berechnung:

Indexierung2

36619 Indexschreiben - Fehlerhafte Umbrüche

Im Layout von Bericht R5052279 wurden die beiden Spalten Weitergabe in % und Anpassung in % verbreitert.

Wordlayouts

35453 Beauftragung - Datumsfelder sind im falschen Format

Bei Umwandlung von dem RDLC-Report 5052651 Beauftragung in ein Word-Layout wurden Datumsfelder mit Uhrzeit ausgegeben und Fußzeilen waren nicht einzeln zur Auswahl gestanden. Der Hintergrund hierfür ist, dass die RDLC-Reports grundsätzlich nicht für eine Umwandlung nach Word geeignet sind. Um unseren Kunden jedoch die Umwandlung zu ermöglichen, haben wir die Datumsfelder umformatiert sodass keine Uhrzeit mehr angedruckt wird und haben die Fußzeilen als einzelne Felder zur Auswahl hinzugefügt.

35510 Verkauf-Rechnung an Debitor

Bei Umwandlung von dem RDLC-Report 5052593 Verkauf-Rechnung an Debitor in ein Word-Layout, wurden Datumsfelder mit Uhrzeit ausgegeben und Fußzeilen waren nicht einzeln zur Auswahl gestanden. Der Hintergrund hierfür ist, dass die RDLC-Reports grundsätzlich nicht für eine Umwandlung nach Word geeignet sind. Um unseren Kunden jedoch die Umwandlung zu ermöglichen, haben wir die Datumsfelder umformatiert sodass keine Uhrzeit mehr angedruckt wird und haben die Fußzeilen als einzelne Felder zur Auswahl hinzugefügt.

Weiter wurde der Leistungszeitraum aus den Verkaufszeilen eingebaut. Die Felder sind wie folgt benannt: 

Bericht5052593

35396 Word Berichtsdaten-Zwischenspeicher von Objekt Kontakten teilweise doppelt

Bei Mehrfachauswahl von Kontakten in den Kontakt Geschäftsbeziehungen unterhalb des Objekts werden die Zeilen im Berichtsdaten-Zwischenspeicher eindeutig erstellt, wenn folgende Felder übereinstimmen: Eigentümer/Mieter, Objektnr., Kontaktnr.,

Darlehensverwaltung

35338 Darlehensabfragen inkonsistent

Der Bericht 5052381 Darlehen nach Banken wurde optimiert. Es wird nun für jeden Kreditor eine Überschrift generiert was den Ausdruck an sich übersichtlicher gestaltet. Die Spalte Darlehensnr. Bank entspricht nun der Bezeichnung aus der kreditorischen Darlehenskarte.

Wirtschaftsplan

32761 WP-Zuordnung zu umlagefähig und nicht umlagefähigen Kosten funktioniert nicht korrekt

In der Wirtschaftsplan Einzelaufstellung wurden die umlagefähigen und nicht umlagefähigen Kosten nicht richtig gruppiert und getrennt dargestellt. Dadurch stimmten auch die Zwischensummen für die jeweiligen Blöcke nicht. Dieser Fehler wurde behoben. Bei betroffenen, bereits begonnenen Wirtschaftsplänen müssen die Wirtschaftsplanzeilen noch einmal geöffnet und geprüft werden. Anschließend können Sie die Berechnung und das Belege erzeugen starten.

35831 Vertragsnr. fehlt bei Posten zur Ausfallsrücklage

Ausnahmen auf Ausfallsrücklagen waren nicht wirksam, da in den Posten zur Ausfallsrücklage die Vertragsnummer gefehlt hatte. Dieses Feld wird jetzt beim Wirtschaftsplan berechnen gefüllt, wodurch die Ausnahmenberechnung jetzt greift.

35879 Wirtschaftsplan Zielwert eintragen - Formatierung korrigieren

Die Felder auf der Seite zum Zielwert eintragen in den Wirtschaftsplanzeilen wurde neu gegliedert und die Felder so angeordnet, dass alt und neu besser verglichen werden können.

Zielwert

Aareon Archiv Kompakt

36100 Mig2SaaS - Behebung alter Fehler aus RELion 10

Bei der Migration nach RELion One kann es sein, dass sich die Benutzernamen ändern. Wenn nun die Dokumente in RELion Dokumente noch nicht abgearbeitet wurden, würden diese nicht auf dem neuen System archiviert werden, da die Benutzernamen nicht übereinstimmen. Durch das Hinzufügen der Auswahl Erstellt von ändern in Aktionen -> Status ändern, kann nun der aktuelle Benutzer als Erstellt von eingetragen werden und das Dokument wird archiviert.

35476 Fehlende Umwandlungen der Tabellennamen bei Barcode-Erzeugung

Die Tabellennamen werden jetzt richtig gespeichert, sodass eine Archivierung in Archiv Kompakt über den Barcode nun ohne Fehler funktioniert.

Miet-Dauerrechnungen

36559 Logo wird nicht dargestellt

Das Logo wurde in den Mietrechnungsschreiben nicht mehr angedruckt. Der Fehler ist korrigiert. Betroffen waren folgende Reports:

  • Mietrechnung (5052667)
  • Registrierte Mietrechnung (5052668)
  • Storno registrierte Mietrechnung (5052669)

Betriebskostenabrechnung

21876 Logo lässt sich nicht mehr aus Zuständigkeitseinheit entfernen

Auf der Zuständigkeitseinheiten-Karte konnte das Logo nach dem Import nicht mehr gelöscht werden, sondern nur durch ein anderes Bild überschrieben werden. Die Logo-Zuordnung wurde jetzt analog zum BC-Standard über eine Infobox realisiert.

24934 Fehlermeldung beim Erzeugen von Belegen einer Abrechnung

Beim Erzeugen von Belegen in der Abrechnung kam eine unleserliche Fehlermeldung, wenn die IBAN im Lastschriftmandat in einem ungültigen Format hinterlegt war. Dies wurde beseitigt.

32639 Übernahme Korrektur (Abrechnung mit bilanzieller Methode buchen führt zu Differenzen auf VZ-Konten)

Bei Abrechnungen mit bilanzieller Methode ist es bei Storno VZ Buchungen zu dem Fehler gekommen, dass der Steuersatz berechnet wurde, was wiederum zu Rundungsdifferenzen geführt hat. Der Fehler wurde behoben. Der Steuersatz wird nun vom Konto gezogen.

32752 PDF-Stapeldruck Fehler, wenn Debitorname mit

Beim Drucken der Abrechnung kam es zu einem Fehler, wenn der Debitor einen Schrägstrich in seinem Namen hatte. In dem Aufbau des Namens der PDF-Datei wird der Schrägstrich nun nicht mehr mit angedruckt, wodurch der Fehler nicht mehr auftritt.

35832 Abrechnung Festwerterfassung - Überflüssiger Text im Summenbereich

In der Seite für die Festwerterfassung in der Abrechnung wurde ein überflüssiges Control im Summenbereich entfernt.

36290 Alte Druckoption „Kosten detailliert“ wirkt im Hintergrund noch

Bei Abrechnungen, die aus RE10 migriert wurden, kann die alte Druckoption “Kosten detailliert” im Hintergrund noch gesetzt sein. Diese Druckoption wurde mit RELion One abgeschafft, stattdessen gibt es einen neuen Report 5164043 der zentral aus der Berichtsauswahl aufgerufen werden kann. Die alte Druckoption wurde deaktiviert.

35650 PDF-Stapeldruck Archivierung Fehler wg. Einrichtung

Die Archivierung des PDF-Stapeldruckes der Abrechnung wird in der RELion Dokument Einrichtung nun über die Einrichtung am Bericht gesteuert. (Diese war für wenige Monate auf die Tabelle umgestellt worden, weil der Stapeldruck überarbeitet wurde).

36345 Abrechnung: Freigabe zum Buchen kann entfernt werden obwohl gebucht wurde

In der Abrechnung Objekt Karte kann die Freigabe zum Buchen entfernt werden obwohl bereits gebucht werden. Dies muss abgefangen werden:

Freigabe Buchen

36069 Stapeldruck Fehlermeldung wg. Änderung am Dokument Kopf

Beim PDF-Stapeldruck in Abrechnung bzw. Wirtschaftsplan kam eine Fehlermeldung, dass Änderungen am RE-Dokumentkopf-Datensatz nicht gespeichert werden können. Dieser Fehler wurde behoben.

Sondereigentumsverwaltung

33393 SEV Vertrag, Eingabe WEG Kreditor

Bei Erfassen einer SEV-Vertragszeile werden sowohl die Einheit als auch das Start- und Enddatum geprüft. Ist die Einheit bereits in einem weiteren SEV-Vertrag enthalten jedoch bereits ein Enddatum in der Vertragszeile gesetzt, so kann diese Einheit in einem neuen SEV-Vertrag erfasst werden, wenn das Startdatum größer ist. Ist das Startdatum kleiner als das Enddatum in dem vorhergehenden SEV-Vertrag, so erscheint ein Hinweis darauf und die Einheit wird nicht erfasst.

33549 Vertragsübersicht - “Vertragsliste” entfernen

Der Bericht Vertragsliste macht für SEV-Verträge keinen Sinn und wird deswegen entfernt.

33353 Meldung korrigieren bei Wahl Objektbank

Wird versucht in einem SEV-Objekt eine Bevorzugte Objektbankverbindung zu wählen, so erscheint nun die korrigierte Meldung. In einem SEV-Objekt darf keine Objektbank ausgewählt werden.

SEV Wahl Objektbank

34078 Jahresabrechnung - Beschreibung wird nicht aus WEG-Abrechnungskreis übernommen

Bei Nebenkostenabrechnungen für SEV-Objekte werden jetzt die Abrechnungskreisbezeichnungen aus der verbundenen WEG-Abrechnung kopiert.

SEV-Beschreibung

Stammdaten

35460 Keine Übernahme bei Namensänderung im Abw. Korrespondenzempfänger

Wenn ein Kontakt als abw. Korrespondenzempfänger an einem Mieter Kontakt hinterlegt wurde, später irgendwann dieser Kontakt seinen Namen geändert hat, wurde das nicht in die Vertragsadresse übernommen. Dieser Fehler wurde behoben.

15144 Stammdaten im Bankbeleg werden falsch angezeigt

Das Feld Bankname wird nicht ausgefüllt, wenn kein Auftraggeber vorhanden ist.

Stammdaten

35553 Feldlänge Feld F5 - Zusatzfelder Überschrift zu lang

Die Feldlänge für Zusatzfelder-Überschriften in Tabelle RelC Table Title (5052354) waren 100 Zeichen. Da die Feldlänge in der Zieltabelle RelC Unit Optional Field (5052389) jedoch auf 30 Zeichen begrenzt ist, kam es bei der Erfassung von Werten zu einer entsprechenden Fehlermeldung.

Beispiel:

Feldlänge

Die Feldlänge in Tabelle 5052354 wurde daher auf 30 Zeichen gekürzt.

Heizkosten-Datenaustausch

34270 HK-Abrechnung gemischter Objekte

Beim Buchen der Abrechnung werden nur die Abrechnungsarten durchlaufen, die auch in der Abrechnung berücksichtigt wurden. Wenn das Feld Filter Abrechnungsarten in den Datenquellen (s. Abrechnungskarte) eingetragen wurde gilt dieser Filter auch für das Buchen.

35658 Probleme Eintragung negativer Werte im DTA K-Satz

Bei manueller Erfassung der K-Sätze im Heizkosten-Datenaustausch war es nicht möglich negative Werte zu erfassen. Dies ist jedoch aufgrund der Entlastungsbeträge notwendig gewesen, daher wurde die Programmierung entsprechend angepasst.

WEG-Verwaltung

34206 WEG Entgeltüberleitung Übernahme

In der WEG-Entgeltüberleitung für die gemischte Objektverwaltung in Österreich wurden einige Punkte überarbeitet:

  • Erweiterung der Request Page um einen Objektfilter für die Sachposten.

WEG-Entgeltüberleitung

  • Ausgabe einer Fehlermeldung, wenn in der RE-Einrichtung kein Geschäftsbeziehungscode für WEG-Eigentümer eingetragen ist.
  • Fehler während der Verarbeitung in ein Aktionsprotokoll eintragen.
  • Umstrukturierung: der Code für die Verarbeitung der Sachposten wurde in separate Funktionen ausgelagert, um den Code übersichtlicher zu machen.

Projektentwicklung

35625 Projekt - Anteil Vorsteuer % wird falsch angezeigt auf der Projektkarte bei Verwendung VST-Projekt

Im Projektmodul kam es zu einem Anzeigenproblem, wenn man mit Verwendung Vorsteueranteil Projekt gearbeitet hat. In dem Fall wurde bei Freigabe des Projektes das Feld Errechneter VST-Anteil % auf der Projektkarte auf 0,00 % gesetzt, obwohl vorher ein Wert <> 0 % eingetragen war -> Die Buchungen im Nachgang wurden jedoch mit dem korrekt eingetragenen errechneten Vorsteueranteil % ausgeführt. Der Fehler wurde behoben.

Verwalterhonorarabrechnung

Verwalterhonorar - Stapelberechnung

In Report 5052436 Verwalterhonorar Stapelberechnung wurde der Lookup-Trigger für das Filterfeld Vertragsnr. angepasst. Damit ist jetzt eine Mehrfachauswahl von Verträgen per direkter Auswahl oder Einfügen per Kopierfunktion möglich.

Berechtigungssätze

In RELion wurden neue Tabellen der rollenspezifischen Berechtigungssätze hinzugefügt.

Objekt ID Objektname Berechtigungssatz Name
5164951 RelC OpenImmo Setup R12 SETUP REL Setup Aareon

Tabelleninformationen Modell

Änderungen im Datenmodell werden in den Tabelleninformationen angezeigt.

8.4.19 - Version 12.14

In der Releaseinformation sind alle Funktionen und Fehler der freigegebenen Build RELion (12.14.49643.0) auf Basis Dynamics Business Central 23.4 beschrieben.

Neue und geänderte Funktionen

Buchhaltung

34966 Bei Einzelwertberichtigung ist die Erstellung von Zeilen mehrmals möglich

Aufgrund des konzeptionellen Umstands des Reports, dass die Spalte EWB aktuell stets auf Grundlage von Debitorenposten, die Spalte EWB alt jedoch basierend auf den durch den Report erzeugten Sachposten (Sachkonto-Sachkonto Buchungen) berechnet wird, kam es zu Unschärfen bezüglich des Debitorenbuchungsgruppen-Filters.

Denn Sachposten enthalten diese Information nicht und können auch entsprechend nicht nach diesen Werten gefiltert werden - mit Auswirkungen auf den Wert EWB alt, wenn in der Request Page des Reports der Filter gesetzt wird. Die beiden Spalten bilden werden herangezogen, um Zuflüsse oder Auflösungen festzustellen - und somit Zeilen in das angegebene Buch.-Blatt einzustellen, um die EWB zu buchen. Somit musste eine neue Logik entwickelt werden, wenn spezifisch auf eine Debitorenbuchungsgruppe gefiltert wird.

Der Report bildet in diesem Fall die Spalte EWB aktuell auf unveränderte Art und Weise, die Spalte EWB alt wird jedoch anders berechnet. Die Verarbeitung findet erneut die Sachposten vorheriger EWB-Vorgänge. Aus diesen nimmt sie dann das letzte Buchungsdatum (hier wurde also zuletzt die EWB durchgeführt) - und berechnet mit diesem Datum als Stichtag dann auf Grundlage von Debitorenposten den Wert für EWB alt auf analoge Weise, als würde er zu diesem Zeitpunkt die EWB aktuell durchführen. Somit stehen sich Beträge auf gleicher Grundlage gegenüber und die Filterung hat Wirkung. In dem allgemeinen Fall, wenn keine Debitorenbuchungsgruppe im Report verwendet wird, bleibt das Vorgehen wie zuvor und EWB alt wird weiter auf Grundlage der Sachposten berechnet.

Ausnahme: Es existiert eine Debitorenbuchungsgruppe (z. B. KAUTION). Diese wurde in der letzten EWB nicht verwendet, es wurde z. B. nur für MIETER die EWB gebildet (in 2023). Nun, möchte man auch für Kaution die EWB durchführen. Es gibt eine Einheit 001, die im Jahr 2023 2000,-EUR auf KAUTION und 3000,-EUR auf MIETER gebucht hat. Dementsprechend gibt es für 001 Sachposten in Höhe von 3000,-EUR. Im Jahr 2024 ist für die Einheit nichts weiter angefallen. Wird mit KAUTION für 2024 der Report durchgeführt, wird dieser aber keinen Zufluss oder Auflösung für 001 anzeigen, obwohl die 2000,-EUR noch nicht berücksichtigt wurden.

Grund: Er findet für 001 die Sachposten zum 31.12.2023 und berechnet zu diesem Stichtag auf Grundlage von Debitorenposten den Betrag für “EWB alt” - dies sind 2000,-EUR, genauso wie auch der Wert zum Stichtag 2024. Das System weiß jedoch nicht, dass diese tatsächlich in den Sachposten von 2023 gar nicht enthalten waren, sondern nur Posten für MIETER erstellt wurden. Es ist also wichtig, jährlich die EWB stets für alle relevanten Gruppen zuverlässig zu bilden - von diesem Umstand geht diese aktuelle Vorgehensweise aus. Wird hingegen z. B. im Jahr 2024 eine neue Debitorenbuchungsgruppe, z. B. NEU, eingeführt, wäre das kein Problem, denn er findet zum Stichtag 31.12.2023 keine Debitorenposten mit dieser Gruppe und somit ist bei EWB alt der Betrag 0,00 EUR.

Hinweis

Die Berechnung der Spalte EWB aktuell berücksichtigt eine Prüfung, ob die untersuchten Debitorenposten noch offen sind (also überhaupt noch relevant für eine Wertberichtigung). Eine solche Abfrage ist für EWB alt aufgrund dessen historischer Betrachtungsweise natürlich nicht möglich. Wird ein Report mehrfach für einen Stichtag ausgeführt, z. B. den 31.12.2023 und es gibt für diesen Stichtag bereits gebuchte EWB-Sachposten, kann es deshalb zu Abweichungen zwischen der Stichtagsbetrachtungsweise bei EWB alt und der Berechnung mit der Abfrage auf Offen für EWB aktuell kommen, wenn nach dem Stichtag, aber vor der Ausführung des Reports Veränderungen an den Debitorenposten durchgeführt wurden, welche den Status Offen beeinflussen.

Projektentwicklung

34963 Projektmodul - Menüaufruf und Spaltenanzeigen verbessern

Im Projektmodul wurden in der Ansicht der Projektplanzeilen Erfassung folgende Optimierungen vorgenommen:

  1. Im Menüband gibt es einen neuen Aufruf Zeilen. Dadurch sind folgende Aufrufe mit einem Mausklick weniger erreichbar.

Projektplanzeilen

  1. Die Benennung der Funktionsaufrufe Einfügen oberhalb und Anfügen unterhalb wurde präzisiert.
  2. Die Spaltenreihenfolge wurde geändert. Links stehen nun die Spalten, die änderbar sind, weiter rechts werden die berechneten Spalten angezeigt.

Mahnwesen

34485 Fehlerhafte Mahnungen in RELion ONE übernehmen

Beim Erstellen von Mahnungen gab es stellenweise Probleme wenn der Debitor auch offene Gutschriften hatte. Diese Gutschriften wurden entweder nicht ausgewiesen oder haben den Mahnbetrag fälschlicherweise erhöht. Der Gutschriftsfilter wurde nun korrigiert und der Mahnbetrag ist wieder korrekt. Hier ein Beispiel aus der Testdatenbank:

Gutschriftsfilter

Zahlungserinnerung

Instandhaltung

34486 Objektänderung in Verkaufsbelegen

In den Verkaufsbelegen wurde bei Objektänderung die Frage gestellt Soll die Zuständigkeitseinheit des Verkaufsbeleges auf den Wert xy geändert werden. Lautete die Antwort Nein, konnte es zu einer fehlerhaften Objekt-ZE-Verknüpfung kommen. Diese Abfrage wurde durch eine Infobox ersetzt. D. h., bei Objektwechsel mit unterschiedlicher ZE von altem und neuen Objekt, wird die Eigentümer-ZE in jedem Fall geändert.

Meldung

Zusätzlich werden ggf. Benachrichtigungen im Kopf angezeigt.

Projektplanzeilen

16499 SM/Ticket ohne Problem/Lösung

Wenn man in der Instandhaltung mit Tickets (Tickettyp Störung/Schaden) oder Schadensmeldungen arbeitet, war es bisher unbedingt notwendig, dass man dafür einen Problem-Lösungs-Datensatz aus der entsprechenden Tabelle ausgewählt hat, um diese Belege weiterverarbeiten zu können. Ab dieser Version gibt es in der Instandhaltung Einrichtung eine Einstellung, mit der Sie diese Muss-Eingabe abwählen können. Die Änderung wurde folgendermaßen umgesetzt:

Es gibt ein neues Feld in der Instandhaltung Einrichtung. Instandhaltung Einr.

Wird diese Option aktiviert, dann wird in den allen Einrichtungstabellen, die zu den Problemen gehören ein neuer Datensatz mit “DEFAULT” erstellt, ebenso wird dann ein Eintrag in der Tabelle Problem-Lösungszuordnung generiert:

Default

Dieser Datensatz darf nicht gelöscht und geändert werden. Einzig der Wert in dem Feld Beschreibung darf abgeändert werden, da dieses Feld von der Schadensmeldung in die Beauftragung übernommen wird. Hier können Sie z. B. Instandhaltung oder Reparatur eintragen.

Erstellen Sie nun ein Ticket oder eine neue Schadensmeldungszeile wird automatisch dieser DEFAULT-Datensatz in die Felder Problem-Lösungszuordnung eingetragen. Diese Felder können ggf. aus den Belegen ausgeblendet werden. Diese Funktion arbeitet nur wie beschrieben, wenn ohne Ausstattung gearbeitet wird. Sobald mit Ausstattungen gearbeitet wird, ist es notwendig, den Problem-Lösungsdatensatz in der Schadensmeldungszeile manuell auszuwählen oder es wird eine Zeile in der Problem-Lösungs-Tabelle erstellt mit Default-Werten und den entsprechenden Ausstattungen. In dem Falle wird die Zeile auch automatisch mit Default belegt.

Schadensmeldungskarte

Problem-Lösungs-Tabelle:

Problem-Lösung

Eine Besonderheit beim Ticket ist, wenn es zu einem Tickettyp einen Problem-Lösungsdatensatz gibt, dann wird diese Information in die Felder der Probleme/Lösungen eingetragen und nicht der Default Wert. Es ist keine Aktion notwendig, wenn der Tickettyp im Nachgang von Störung/Schaden auf Auskunft oder etwas anderes geändert wird. Es schadet in dem Falle nicht, dass die Felder Problem-Lösung ausgefüllt sind.

Wird das Ticket oder die Schadensmeldung per App oder Schnittstelle erstellt oder befüllt, so ist es ratsam diese Funktion in der Instandhaltung Einrichtung nicht zu aktivieren. In dem Falle möchte man die Infos von der Schnittstelle (dem Mieter, Abnehmer der Wohnung…) erhalten, um eine qualifizierte Meldung zu bekommen.

Mietrechnung

33783 Erweiterung 5052667 (Mietrechnung Anschreiben) um diverse ZE-Felder

Erweiterung des DataSets in folgenden Reports:

  • 5052667
  • 5052668
  • 5052669

um folgende Felder:

  • Owner_Name
  • Owner_Name2
  • Owner_Address
  • Owner_Address2
  • Owner_PostCode
  • Owner_City

Hinweis

In diesem Zusammenhang wurden auch die Begriffe und Menüs im Bereich Mietrechnung etwas überarbeitet.

Begriffe:

  • “Mietrechnungsvorgang erzeugen” => “Neuer Vorgang”
  • “Mietrechnung erstellen” => “Mietrechnungen erstellen”
  • “Mietrechnungen Druckvorschau” => “Drucken”
  • “Mietrechnung registrieren” => “Registrieren”
  • “Mietrechnungsvorgang annulieren” => “Annulieren”

Hinweis zu “Registrieren”: Statt der bisherigen Abfrage wählen Sie die betreffende Funktion nun über das >Aufklappmenü.

Bisher:

Registrieren

Neu:

Registrieren

Über Personalisieren können Sie bei Bedarf die Reihenfolge (und damit den Standard) auch auf Registrieren und drucken ändern.

Zusätzlich wurde in die Übersicht Mietrechnungsvorgänge eine neue Spalte Anzahl Rechnungen eingebaut, welche die Anzahl der erzeugten Mietrechnungen angibt und über die direkt in die Mietrechnungsliste abgesprungen werden kann.

Beispiel:

Mietrechnungsvorgang

Analog wurden in die Übersicht der Registrierten Mietrechnungsvorgänge zwei neue Spalten Anzahl Rechnungen und Anzahl stornierte Rechnungen eingebaut.

32392 Dauermietrechnung - Ergänzung Berichtsvariablen Gesamtbrutto, GesamtMwSt. und GesamtNetto

Folgende weitere Variablen werden im DataSet der folgenden Reports angeboten:

Reports 5052667: Mietrechnung
5052668: Registrierte Mietrechnung
5052669: Storno Registrierte Mietrechnung
Variablen [GesamtBrutto]
[GesamtMwSt]
[GesamtNetto]

Hinweise

  • Beachten Sie bei der Verwendung die Schreibweise.
  • Die Variablen können, müssen aber nicht mehr - wie bisher gewohnt - in eine WENN-Bedingung inkludiert sein. D.h. sie können auch ohne WENN-Bedingung verwendet werden.
  • Dies gilt ab jetzt auch für alle anderen Berichtstextvariablen der Mietrechnung.

Mietanpassung

34873 Kappungsgrenze der eingetragenen Indexregelung wird nicht im Indexmietanpassungsschreiben angedruckt

Im Indexschreiben (5052279, RDLC) wurde an drei Stellen eine Spalte Kappung in % eingebaut, um ggf. vereinbarte bzw. eingetragene Kappungsgrenzen auszuweisen.

Kappung %

Berechnungsnachweis

Hinweis

Das DataSet im entsprechenden Word-Report wurde um die beiden folgenden Variablen erweitert:

  • CappingLimit_MERWE (Kappungsgrenze Einheitenblock)
  • CappingLimit_MERWK (Kappungsgrenzen Kontenblock)

DataSet

34497 Umbenennen von RespCenterSenderData in RC_SenderAddress

Die Textvariable “RespCenterSenderData” wurde umbenannt in “RC_SenderAddress”. Betroffen sind folgende Reports:

  • 5052571
  • 5052572
  • 5052573
  • 5052574

Fehlerbehebung

Wirtschaftsplan

32761 WP-Zuordnung zu umlagefähig und nicht umlagefähigen Kosten funktioniert nicht korrekt

In der Wirtschaftsplan Einzelaufstellung wurden die umlagefähigen und nicht umlagefähigen Kosten nicht richtig gruppiert und getrennt dargestellt. Dadurch stimmten auch die Zwischensummen für die jeweiligen Blöcke nicht. Dieser Fehler wurde behoben.

Bei betroffenen, bereits begonnenen Wirtschaftsplänen müssen die Wirtschaftsplanzeilen noch einmal geöffnet und geprüft werden. Anschließend können Sie die Berechnung und das Belege erzeugen starten.

Stammdaten

21876 Logo lässt sich nicht mehr aus Zuständigkeitseinheit entfernen

Auf der Zuständigkeitseinheiten-Karte konnte das Logo nach dem Import nicht mehr gelöscht werden, sondern nur durch ein anderes Bild überschrieben werden. Die Logo-Zuordnung wurde jetzt analog zum BC-Standard über eine Infobox realisiert.

34213 Anlegen neuer Adressbank - Bank nicht geprüft

In der Global-RE-Adressstamm Banken wurde das Feld Getestet nicht auf Ja gesetzt wenn die Kontonr. bzw. IBAN zuerst eingegeben und dann Code und Startdatum ergänzt wurde. Dieser Fehler wurde behoben. Die Prüfung wird jetzt bei jeder Änderung des Datensatzes durchlaufen.

34653 Kreditorennr. lässt sich nicht ändern

Bei Umbenennen einer Kreditorennr. erschien eine Fehlermeldung, die den Vorgang abbrach. Dies wurde korrigiert, Kreditoren lassen sich jetzt wieder umbenennen.

34224 R5164010 Überlauf bei Bankname

Im Anschreiben der Abrechnung und Wirtschaftsplan wurde bei langen Banknamen ein Zeilenumbruch gemacht, der die Darstellung sehr unleserlich gemacht hatte. Dies wurde behoben, der Bankname wird nicht mehr umgebrochen.

Anschreiben

Darlehen

33330 Berechnungsart fehlt die Prüfung auf Start-/Enddatum

In den Darlehen Berechnungsarten wird nun durch eine Fehlermeldung verhindert, dass mehrere aktive Berechnungsarten eingetragen werden können. Eine Berechnungsart benötigt ein Enddatum, bevor eine weitere Berechnungsart angelegt werden kann.

Kontaktverwaltung

34921 RE Debitorenbank lässt sich nicht über Adressverwaltung holen

Die RE Debitorenbank konnte nicht aus der Adressstamm Bank geholt werden. Dieser Fehler wurde behoben.

Instandhaltung

34249 geb. Verkaufsrechnung Bericht (Stück Papier)

In dem Report 5052293 für den Druck einer gebuchten Verkaufsrechnung wurde die Möglichkeit geschaffen in den Rechnungszeilen zusätzlich den Leistungszeitraum einzufügen. Dafür gibt es in der Request Page für den Report folgende Option:

Verkauf Rechnung Verw.Honorar

Ist dieses Feld aktiviert, wird in der gebuchten Verkaufsrechnung in den Zeilen jeweils eine neue Zeile angedruckt mit dem Leistungszeitraum.

Eine zweite Änderung betrifft das Fälligkeitsdatum. Ist in der gebuchten Rechnung das Feld Fälligkeitsdatum ausgefüllt, wird dieses ebenfalls angedruckt.

Verkaufsrechnung

34863 Beauftragung - Report Angebotsnummer fehlt und Feld Eigentümer-ZE zu kurz

In dem Report der Beauftragung wird jetzt die Angebotsnummer des Kreditors und das Angebotsdatum angedruckt, wenn das Feld Angebotsnr. Kreditor gefüllt ist.

Beauftragung

Zusätzlich wird unterhalb der Lieferanschrift ein Block angedruckt mit Rechnungsempfänger und einer mit Leistungsempfänger. Die Daten von Rechnungsempfänger entsprechen den Daten der Verwaltungs-ZE, die Daten des Leistungsempfängers entsprechen den Daten der Eigentümer-ZE.

Rechnungsempfänger

Sie können den Andruck dieser beiden Angaben steuern über den Aufruf Drucken über folgende Optionsauswahl:

Bericht

Word Integration

35386 Word Berichtsdaten-Zwischenspeicher bei Info-Kontakt falsch

Beim Erstellen der Berichtsdaten-Zwischenspeicher über die Kontakte wurde bei Info-Kontakten die Adresse des Original-Vertragspartner ermittelt. Dies wurde korrigiert es erscheint jetzt die Adresse auf Basis der Daten im Kontakt, sodass dieser auch per Word-Seriendruck adressiert werden kann.

33007 RE Vertrag in Wordvorlagen einbinden

In der Tabelle Data Buffer wurde ein neues Feld Einheit_Zahlungsschlüssel geschaffen. Dieses Feld kann bei Word-Vorlagen mit Berichtsdaten über die Tabelle Einheitenvertrag/Einheitenvertragsübersicht genutzt werden und es gibt den dort hinterlegten Zahlungsschlüssel aus.

RELion Dokumente

32269 SEV Bericht archiviert nicht automatisch

Der Bericht 5052744 SEV-Abrechnung wurde beim Drucken nicht automatisch archiviert. Der Fehler wurde behoben. Bitte beachten Sie, dass eine Archivierung nur unter Drucken und bei Auswahl Nachträglich archivieren und/oder Buchen erfolgt.

Mietverwaltungsverträge

34947 Nutzungsartenklasse “Sonstiges Stück” wird in Einheitenbestandsliste unter QM ausgewertet

Eine Korrektur in der Programmierung wurde dahingehend vorgenommen, dass der Wert der Nutzungsartenklasse Sonstiges/Stück im Report Einheitenbestandsliste 5052452 korrekt in der Spalte “Anzahl” ausgegeben wird und nicht der Spalte QM addiert wird. Außerdem hat eine Umbenennung der Spalte Anz.\Stpl in Anzahl stattgefunden, da die Art eindeutig aus der Beschreibung hervorgeht.

Anzahl

34914 Bearbeiter am Vertrag ändern: Bearbeitername wird nicht korrekt geleert

Der unter Optionen angezeigte Bearbeitername wurde nicht geleert, wenn statt der gewählten Option Nur aktive Verträge mit ausgewähltem Bearbeiter nachträglich eine der anderen Optionen ausgewählt wurde. Der Fehler ist korrigiert.

Betriebskostenabrechnung

24934 Fehlermeldung beim Erzeugen von Belegen einer Abrechnung

Beim Erzeugen von Belegen in der Abrechnung kam eine unleserliche Fehlermeldung, wenn die IBAN im Lastschriftmandat in einem ungültigen Format hinterlegt war. Dies wurde beseitigt.

32752 PDF-Stapeldruck Fehler, wenn Debitorname mit Schrägstrich (/)

Beim Drucken der Abrechnung kam es zu einem Fehler, wenn der Debitor einen Schrägstrich in seinem Namen hatte. In dem Aufbau des Namens der PDF-Datei wird der Schrägstrich nun nicht mehr mit angedruckt, wodurch der Fehler nicht mehr auftritt.

34398 Abrechnung “SEV ohne Verträge” nicht mehr unterstützen

In der Abrechnung wurde im Feld Beziehung zum Quellobjekt alte Optionen mit (alt) gekennzeichnet. Wenn diese noch bei alten migrierten Abrechnungen enthalten sind ist eine Weiterverarbeitung, wie z. B. Abrechnung berechnen nicht mehr unterstützt.

34200 R5052458+R5052421 Falsche Captions und Übersetzungen

Im Report 5052458 wurde die Spaltenbeschriftung korrigiert. Anstelle Einstandsbeträge wird jetzt wieder Gesamtkosten angedruckt.

34227 Abrechnung + WP Belege zurücksetzen obwohl Freigabe für Druck

In der Abrechnung bzw. auch im Wirtschaftsplan konnten Belege zurückgesetzt werden, obwohl die Freigabe für Druck bereits gesetzt wurde. Dies wird jetzt geprüft. Zum Belege zurücksetzen muss vorher die Freigabe für Druck entfernt werden.

34917 Sortierung Vertragsnr. in PDF Stapeldruck BK Abrechnung + WP

Im Wirtschaftsplan und Abrechnung gibt es seit vielen Jahren die Möglichkeit die Drucke nach Debitornr.+Vertragsnr, bzw. vorrangig nach Vertragsnr. zu sortieren.

Die Sortierung nach Vertragsnr. wurde in RELionOne beim Erstellen der Belege für PDF-Stapeldruck bzw. PDF-ZIP-Ordner nicht berücksichtigt. Dies wurde jetzt durch die Bildung der Dateinamen wie folgt realisiert.

Sortierung nach Debitornr.+Vertrag:

MANDANT>ABRECHNUNGSCODE>BELEGNR>DOK.POSITION>DEBITORNR>DEBI-TORNAME>VERTRAGSNR> etc.

Sortierung nach Vertrag:

MANDANT>ABRECHNUNGSCODE>VERTRAGSNR>BELEGNR>DOK.POSITION>DEBI-TORNR>DEBITORNAME> etc.

Projektentwicklung

34615 Bemerkungen in Projektkarte: Code nicht auswählbar

Die Codeauswahl in der Bemerkungs-Page 124 (aufgerufen aus der Projektkarte) hat nicht funktioniert und wurde korrigiert. Zusätzlich wurde implementiert, dass bei neu erfassten Zeilen das Datum mit dem Arbeitsdatum (i.d.R. Tagesdatum) vorbelegt wird.

Beispiel:

Bemerkungen

26923 EK-Rechnung Fehler beim berechnen des Zeilenbetrages

Wurde in einer Einkaufsrechnung, während dem Genehmigungsprozess eine Änderung des EK-Preises in einer vorhandenen Zeile vorgenommen oder eine neue Rechnungszeile erfasst, dann wurden wesentliche Zeilenfelder nicht aktualisiert. Der Fehler wurde behoben.

34526 Validierung MwSt.-Produktbuchungsgruppe im Projekt passt nicht mehr

Im Projekt wurde in den Projektplanzeilen das Feld MwSt.- Produktbuchungsgruppe nicht korrekt befüllt. Der Fehler trat u.a. beim Kopieren von Projektplanzeilen von einem anderen Projekt in das aktuelle Projekt auf. Der Fehler wurde behoben.

Dienstleistungsverträge

34521 Dienstleistungsaufträge - Fehlermeldung beim Erstellen von Beauftragungen

Die beiden Felder RelCBuilding (Gebäude) und RelCHouse (Hauseingang) in der Tabelle 38 Purchase Header (Einkaufskopf) werden bei der Erstellung von Beauftragungen aus Wartungs- oder DL-Verträgen heraus nun nicht mehr gefüllt. Hintergrund ist, dass in Wartungs- und DL-Verträgen häufig mehrere Zeilen mit verschiedenen Objekt-Gebäude-Hauseingangs-Kombinationen erfasst werden, was eine eindeutige Zuordnung nicht zulässt.

Mitgliederwesen

33362 Mitgliederbuchblatt lässt sich nicht aufrufen

Das Mitglied-Buchblatt kann jetzt auch geöffnet werden, wenn keine Zeilen vorhanden sind. Es wird ein Filter auf das Feld Buch.-Blatt Vorlage und Buch.-Blatt Name gesetzt. Die Werte zum Filtern werden aus den Satzungsparametern geholt.

Mietanpassung

34975 Umbenennen von Feldern Mietanpassung Erweiterung

Die folgenden Felder in Tabelle RelC Rent Adjustment Extension (5052743) wurden umbenannt:

  • F28: New Amount incl. VAT => Total Amount incl. VAT (“Gesamtbetrag inkl. MwSt.”)
  • F29: New Amount excl. VAT => Total Amount excl. VAT (“Gesamtbetrag ohne MwSt.”)

Mahnwesen

35479 Mahnung registrieren bei WEG-Kaufvertrag mit Gebühren ergibt Fehlermeldung

Eine fehlerhafte Abfrage verhinderte, dass für WEG-Kaufverträge eine Mahnung registriert werden konnte, für welche nach der verwendeten Mahnmethode auch Gebühren gebucht werden sollen. Das wurde nun verbessert und jetzt kann auch für diesen Fall die Registrierung erfolgreich durchgeführt werden.

EVB

34203 Verzinsung EVB

Beim Report 5165012 EVB-Verzinsung für Österreich wurde die fehlerhafte Berechnung des Bestands zum Beginn des Berechnungszeitraums korrigiert. Darüber hinaus wurde ein Formatierungsfehler in den Summenzeilen behoben. Das Buch.-Blatt für die EVB-Verzinsung kann jetzt in der EVB Einrichtung über das Feld EVB Verzinsung Buch.-Blattname separat hinterlegt werden. Es kann auch dasselbe verwendet werden wie für die EVB-Abrechnung.

Sondereigentumsverwaltung

34401 SEV Abrechnung - Keine Änderung bei kopierten Zeilen

Wird eine Abrechnung für die SEV erstellt werden Werte aus dem verbundenen WEG-Objekt übernommen. in der Abrechnung können für die von dort kopierten Zeilen die Felder Verteilungsart, Verteilungscode und 100 % Gesamtfaktor Objekt nicht mehr geändert werden.

Tabelleninformationen Modell

Änderungen im Datenmodell werden in den Tabelleninformationen angezeigt.

8.4.20 - Version 12.13

In der Releaseinformation sind alle Funktionen und Fehler der freigegebenen Build RELion (12.13.48628.0) auf Basis Dynamics Business Central 23.4 beschrieben.

Neue und geänderte Funktionen

Buchhaltung

33904 Geldfluss muss bei Sondereigentumsverwaltung funktionieren

Bisher musste in RELion ONE stets in der RE Einrichtung der Geldfluss aktiviert werden, um die Stapelverarbeitungen starten zu können - sonst erschien eine Fehlermeldung. Einige Kunden haben jedoch die Konstellation, dass diese aufgrund der Verwendung des SEV-Moduls (aktivierbar in der RE Vertrag Einrichtung) den Geldfluss nutzten, den Regler für den Geldfluss selbst jedoch nicht gesetzt hatten. Dadurch konnten ungünstige Konstellationen auftreten. Nun können die Stapel gestartet werden, wenn der Schalter für den Geldfluss und/oder der Schalter für die SEV gesetzt sind.

33180 Buchblattzeilen werden in Verprobung Berichts nicht erstellt

Ein technischer Fehler verursachte, dass, wenn die Berichte Verprobung Debitoren-BGR und Verprobung Kreditoren-BGR mit Vorschau gestartet wurden, diese keine Buch.-Blatt Zeilen erstellten - obwohl der entsprechende Regler auf der Anforderungsseite des Berichts gesetzt wurde. Wird der Bericht mit Drucken gestartet, ist die Erstellung von Zeilen aber möglich.

Es wurden nun Anpassungen vorgenommen, welche eine korrekte Ausführung ermöglichen. Nun können auch mit Vorschau wieder Zeilen in das Buch.-Blatt gestellt werden.

Vertragsverwaltung

31378 Versicherungsvertrag - Feld 20 “Bearbeiter” einblenden

Das Feld BEARBEITER im Versicherungsvertrag wurde vom Inforegister Adresse und Kontakt in das Inforegister Allgemein verschoben. Es ist jetzt einheitlich mit Wartungsvertrag und Dienstleistungsvertrag.

33157 Vertragskarten im Bearbeiten-Modus öffnen

Analog zu anderen Vertragsübersichten und Kartenaufrufen wurden die folgenden Aufrufe dahingehend überarbeitet, dass sich die jeweilige Karte im Bearbeiten-Modus öffnet:

  • Übersicht Wohnraummietverträge RelC Hous. Space Tenancy Agr. (5164369) => RelC Ten-ancy Agreement Card (5052508)
  • Vertragsübersicht Vertragsübersicht (RelC Contract List (5052464)) => RelC Tenancy Agreement Card (5052508)
  • Verwaltungsverträge RelC Administration Contracts (5052405) => RelC Administration Contract (5052403)

31412 Neuer Bericht RE Bearbeiter am Vertrag ändern/einfügen

Der neue Bericht RE Bearbeiter am Vertrag ändern – 5052270 bietet dem Anwender die Möglichkeit, z. B. bereits aus dem Unternehmen ausgeschiedene Mitarbeiter, die an Verträgen als Bearbeiter hinterlegt sind durch neue Mitarbeiter in einem Vorgang zu ersetzen. Außerdem kann an Verträgen, die noch keinen Bearbeiter hinterlegt haben in Masse das Feld Bearbeiter gefüllt werden.

Der Bericht bietet außerdem verschiedene Optionen, nach denen eine gezielte Auswahl der Verträge erfolgen kann.

Nach Ausführen des Berichts erscheint eine Liste aller verarbeiteten Verträge mit dem alten und neuen Wert. Eine ergänzende Meldung informiert den Anwender über die genaue Anzahl der geänderten Verträge nach Vertragsklassen unterteilt.

31416 RE Vertrag Einrichtung - Neue Option RE Bearbeiter am Vertrag ändern zulassen

Unter dem Inforegister Dienstleistungsvertrag wurde eine neue Option RE Bearbeiter am Vertrag ändern zulassen hinzugefügt, durch die der Anwender entscheidet, ob bei Ausführung des neuen Berichts RE Bearbeiter am Vertrag ändern alle Dienstleistungsverträge (=Wartungsverträge, Versicherungsverträge, Dienstleistungsverträge) berücksichtigt werden sollen, egal in welchem STATUS sie sich befinden.

Dienstleistungvertrag

Hinweis

DL-Verträge mit dem Status Offen werden durch den o.g. Bericht immer bearbeitet.

Objekteigentümerverwaltung

25828 Stapeldruck für OEV-Abrechnung mit Azure Functions

Es wird eine PDF-Datei erzeugt, die alle Dokumente enthält. Voraussetzung zum Nutzen der Funktion ist die Freischaltung des Moduls RE1042 in der RELion-Lizenz.

Wenn dies nicht gegeben ist, erfolgt die Ausgabe wie bisher als Einzeldokumente, die in einer Zip-Datei zusammengefasst sind.

Betriebskostenabrechnung

33416 Abrechnungszeilen Gruppierung nach RE Kontogruppe

In Abrechnung und Wirtschaftsplan werden jetzt die Zeilen innerhalb der Abrechnungsart nach RE Kontogruppe gruppiert. D. h., die Konten mit Forderung/Erlöse und Erlöse/Zahlung werden ans Ende des Blocks gestellt. Diese Sortierung ist sowohl in der Darstellung der Abrechnungs- bzw. Wirtschaftsplanzeilen als auch in den Einzelaufstellungen aktiv.

25827 Stapeldruck für Abrechnung mit Azure Functions

Bei der Auswahl der Druckoption Eine Datei (PDF) mit allen Dokumenten auf der Request Page des Stapeldrucks wird eine PDF-Datei erzeugt, die alle Dokumente enthält. Für diese Ausgabeform steht auch der Duplexdruck wieder zur Verfügung.

Voraussetzung zum Nutzen der Funktion ist ein Benutzerkonto für den Azure-Blob-Storage sowie die Freischaltung des Moduls RE1042 in der RELion-Lizenz.

Wenn dies nicht gegeben ist, erfolgt die Ausgabe wie bisher als Einzeldokumente, die in einer Zip-Datei zusammengefasst sind.

31622 Optionen für den Stapeldruck

In der RE Einrichtung kann im FastTab Berichtsdarstellung das Ausgabeformat des Dateinamens definiert werden. Es gibt drei Auswahlmöglichkeiten.

Stapeldruck

Auf der Request Page des Stapeldrucks für die Abrechnung bzw. des Wirtschaftsplans stehen die Optionen Duplexdruck und Deckblatt wieder zur Verfügung. Für die Druckausgabe gibt eine neue Option mit zwei Auswahlmöglichkeiten.

Druckausgabe

Wirtschaftsplan

25826 Stapeldruck für Wirtschaftsplan mit Azure Functions

Bei der Auswahl der Druckoption Eine Datei (PDF) mit allen Dokumenten auf der Request Page des Stapeldrucks wird eine PDF-Datei erzeugt, die alle Dokumente enthält. Für diese Ausgabeform steht auch der Duplexdruck wieder zur Verfügung.

Voraussetzung zum Nutzen der Funktion ist ein Benutzerkonto für den Azure-Blob-Storage sowie die Freischaltung des Moduls RE1042 in der RELion-Lizenz.

Wenn dies nicht gegeben ist, erfolgt die Ausgabe wie bisher als Einzeldokumente, die in einer Zip-Datei zusammengefasst sind.

Mahnwesen

33030 Mahnung berücksichtigt die Toleranzfristen aus den Mahnstufen nicht mehr korrekt

Bei den RELion Mahnungen wurden die Toleranzfristen nicht mehr berücksichtigt, sobald der Debitor bereits eine registrierte Mahnung bekommen hat. Das Programmverhalten wurde nun wieder an das Standard-Mahnverhalten angeglichen und die Toleranzfristen werden wieder berücksichtigt.

Beispiel: Fälligkeitsdatum 06.01.24 + 5 Tage für Toleranzperiode = 11.01.24 somit kann am 12.01.24 die Mahnung erstellt werden.

Projektentwicklung

32123 Projekt über mehrere Objekte

Bislang gab es eine 1:1 Beziehung zwischen Projekten und Objekten, d. h., man konnte einem Projekt nur genau ein Objekt zuordnen. Diese Restriktion wurde nun aufgehoben. Weiterhin gilt jedoch, dass auf der Projektkarte das hauptsächlich zu bebuchende Objekt aufgelistet ist. Es besteht lediglich die Möglichkeit ein weiteres Objekt der gleichen ZE in der Projektplanzeilenübersicht zu hinterlegen und zu bebuchen. Einige Restriktionen und Vorgehensweisen bei der Bearbeitung sind zu beachten.

Voraussetzung: Auf der Projektkarte gibt es ein neues Feld Mehrfachobjekte. Ist dieses Feld angehakt, so ist es möglich in der Ansicht Projektplan Erfassung eine Zeile mit einem zur Projektkarte unterschiedlichem Objekt (gleiche ZE) auszuwählen und Beauftragungen und EK-Belege hierfür zu erstellen. Aktivieren Sie dieses Feld auch, wenn Sie mit dem gleichen Objekt und unterschiedlichen Einheiten arbeiten möchten.

Projektkarte

Bitte beachten Sie folgende Informationen, wenn Sie mit Mehrfachobjekten im Projekt arbeiten:

Da in der Projektplanzeilenkarte die Konten aus der Projektkarte übernommen werden, ist es notwendig, dass die Kontenpläne für die Objekte gleich lauten. Andernfalls hinterlegen Sie bitte keine Konten oder Kontengruppen in den Inforegistern Buchung und Bauabzüge der Projektkarte, sondern pflegen dieses Informationen lediglich in der Projektplanzeilenkarte. Arbeiten Sie mit Einheiteninformationen auf der Projektkarte, so ist bei der Erstellung einer PPZ mit einem anderen Objekt als auf der Projektkarte angegeben die Dimension der PPZ manuell zu bearbeiten. Die Dimension der Einheit muss manuell gelöscht werden.

Erfassen Sie eine PPZ mit weiteren Informationen wie Kreditor, Bankkonto und Steuerinformationen und ändern dann im Nachgang das Objekt, so prüfen Sie bitte die bereits erfassten Informationen in der PPZ. Das Bankkonto wird bei Erstellung der Beauftragung oder einer Rechnung validiert, es kommt eine entsprechende Fehlermeldung, wenn die Objekt-bank für das Objekt der PPZ nicht existiert.

Die Statistik und die Infobox sind nicht auf Objekte aufgeteilt -> wollen Sie Ihr Projekt nach Objekten auswerten verwenden Sie bitte ein anderes Tool wie Excel oder Power BI.

Arbeiten Sie mit dem Finanzbudget, verwenden Sie bitte ein Budget, das auf eine ZE gefiltert ist. Für die Budgetierung sind die Informationen der Projektkarte ausschlaggebend.

Haben Sie für ein Projekt und eine Projektplanzeile bereits einen EK-Beleg erstellt, in dem die Kopffelder Objekt, Einheit, Gebäude, Projekt usw. ausgefüllt und bereits Zeilen erfasst wurden, ändern Sie bitte nicht mehr die Kopfinformationen. Die Zeilen werden nicht aktualisiert. In dem Fall müssen Sie bereits angelegte Zeilen zuerst löschen und dann die Kopfinformationen ändern und die Zeilen im Nachgang neu erstellen.

In den Berichten zu Projekten (z. B. Projekt – Plan/Ist-Vergleich) macht es keinen Sinn, eine Filterung sowohl auf Projekt und Objektnummer vorzunehmen. Bitte filtern Sie hier immer nur auf die Projektnummer.

Instandhaltung

33879 Projektänderung im Kopf inkl. Meldungen zusammenfassen

In den Einkaufsbelegen wurde bei Objektänderung die Frage gestellt Soll die Zuständigkeitseinheit des Einkaufsbeleges auf den Wert xy geändert werden.

Lautete die Antwort Nein, konnte es zu einer fehlerhaften Objekt-ZE-Verknüpfung kommen. Diese Abfrage wurde durch eine Infobox ersetzt. D. h., bei Objektwechsel mit unterschiedlicher ZE von altem und neuen Objekt, wird die Eigentümer-ZE in jedem Fall geändert.

Meldung

Zusätzlich werden ggf. Benachrichtigungen im Kopf angezeigt.

Einkaufsrechnung

Daneben wurde die Auswahl in der Einkaufsrechnung/-gutschrift in den Feldern Projekt und Projektplanzeilennummer geändert. Es ist nun möglich, mehrere Objekte in einem Projekt zu bebuchen (Mehrfachobjekte im Projekt). Somit muss man in der Einkaufsrechnung eine Projektplanzeile auswählen können, die ein Objekt enthält, dass unterschiedlich ist zum Objekt in dem EK-Belegkopf.

  • Wird im EK-Kopf ein Projekt und eine PPZ ausgewählt, ist zu prüfen, ob die Objektnummer dieser PPZ von der Objektnummer der Projektkarte abweicht (bzw. abweichend ist zum EK-Beleg Kopf), wenn ja, dann ist die Objektnummer der PPZ im Kopf einzutragen.
  • Wichtig hierfür, es soll noch keine Zeilen im Beleg geben. D. h., die Projektinformation ist vor Anlage von Zeilen im Projektkopf zu erfassen.

33842 Pflichtfeld Zugesagtes Fertigstellungsdatum praxisfern

Wenn man aus der Schadensmeldungszeile eine Beauftragung erstellen wollte, handelte es sich bei dem Feld zugesagte Fertigstellungdatum um ein Pflichtfeld, dass ausgefüllt sein musste. Diese Pflichteingabe wurde entfernt. Es kann somit auch eine Beauftragung ohne das zugesagte Fertigstellungsdatum erstellt werden. Bei Erstellung einer Beauftragung ist in dem Falle das Feld Zugesagtes Wareneingangsdatum leer und im Bericht der Beauftragung wird diese Information dann entsprechend nicht angedruckt.

Die Logik der Befüllung des Feldes wurde geändert. Die Validierung des Feldes wird nun an jedem Feld der Problem-Lösungszuordnung ausgeführt. An der Logik, dass das zugesagte Fertigstellungsdatum in der Schadensmeldungszeile automatisch befüllt wird, wenn in dem entsprechenden Feldern die Datumsformel entweder in der Instandhaltung Einrichtung oder in dem ausgewählten Eintrag der Tabelle Problem-Lösungszuordnung befüllt ist, hat sich nichts geändert. Möchte man also kein Fertigstellungsdatum in der Schadensmeldung eingetragen haben, dann sollten diese Datumsfelder entsprechend ggf. nicht gefüllt sein.

Heizkostendatenaustausch

34476 Meldung K-Sätze - bei der Auswahl der Kosten kann kein Abrechnungskreis gewählt werden

Im Heizkosten-Datenaustausch wurden bei der Erstellung der B/K-Sätze im Aufruf Hole Kosten zwei Spalten einblendbar gemacht:

  • Abrechnungsart
  • Abrechnungskreis

Vertragsgenehmigung

31419 Vertragsgenehmigung Einrichtung - neue Option RE Bearbeiter am Vertrag ändern zulassen

Unter dem Inforegister Allgemein in der Vertrag Genehmigung Einrichtung wurde ein neuer Einrichtungsparameter geschaffen: RE Bearbeiter am Vertrag ändern zulassen.

Diese Option kann nur bei aktiv gesetzter Vertragsgenehmigung gewählt werden. Wird die Option aktiv gesetzt, so werden alle Verträge im neuen Bericht RE Bearbeiter am Vertrag ändern alle Verträge berücksichtigt - unabhängig von ihrem jeweiligen Genehmigungsstatus.

Vertragsgenehmigung

Hinweis

Verträge mit dem Genehmigungsstatus Offen, werden durch den o.g. Bericht immer bearbeitet.

Mitgliederwesen

32957 KISTA-Schnittstelle überarbeiten

Der Export der KISTA-Daten für das BzSt wird jetzt im neuen Schema 2.0 erstellt.

Der Aufbau vom Dateinamen hat sich geändert. Wird die KISTA-Datei mehrfach erstellt, wird immer die zuletzt erstellte Datei und Dateiname gespeichert. Es ist nicht erlaubt, einen Dateinamen mehrfach zu übertragen. Dadurch werden die vorhandenen Daten beim BzSt durch die neue Datei überschrieben.

Mietanpassung

33632 Adressblock in Reports dynamisch gestalten und neue Funktion für abweichenden Korrespondenzempfänger

Die vier Mietanpassungsschreiben (5052571..5052574) wurden um die Adresszeilen 1-8 (CN_AddressLine1… AddressLine8) erweitert.

XML-Zuordnung

Außerdem wird bei der Ermittlung der Kontaktdaten nun die ggf. abweichende Vertragsadresse berücksichtigt.

34123 ZE-Ermittlung in Mietanpassungsschreiben analog Standard (Mietrechnung)

Die Mietanpassungsschreiben (Berichte 5052571..574) wurden bzgl. der ZE-Daten angepasst bzw. ergänzt.

Im DataSet finden sich nun drei ZE-Blöcke:

  • RCM (Responsibility Center Management): Verwaltungs-ZE
  • RCO (Responsibility Center Owner): Eigentümer- ZE
  • RC (Responsibility Center): gemeint ist hier die “zuständige” ZE

Hinweis

“RCM” enthält immer die Verwaltungs-ZE. Dieser Block ist leer, wenn dem Objekt keine Verwaltungs-ZE zugeordnet ist. “RCO” enthält immer die Eigentümer-ZE. “RC” enthält entweder Daten der Verwaltungs-ZE, wenn beim Objekt eine Verwaltungs-ZE eingetragen ist, ansonsten Daten der Eigentümer-ZE. Im “RC”-Block werden insb. auch die Fußzeile-Texte sowie die Absenderadresse ausgegeben,

Fehlerbehebung

Vertragsverwaltung

29190 Vertragsbeginn ändern - Meldung nicht aussagekräftig wenn Reichweite in Sollstellungszeile fehlt

Der für einen Anwender unverständliche Hinweis, dass in einer Sollstellungszeile die Reichweite fehlt, wurde korrigiert und durch eine verständliche, aussagekräftige Meldung ersetzt.

33901 Verwaltergebühren - Feld Abrechnungsbeginn muss korrigiert werden

Eine Korrektur in der Berechnung des Verwalterhonorars hat stattgefunden. Das Feld Abrechnungsbeginn im Verwaltungsvertrag stellt den Beginn der Abrechnung in diesem Vertrag dar, ist also gleich der ersten Abrechnung über diesen Vertrag und wird nicht verändert.

Als Berechnungsgrundlage für den Bericht Verwalterhonorar Stapelberechnung dienen ausschließlich die Felder Abrechnung Enddatum Reichweite und Datum nächste Rechnung, die einmalig, und zwar nur für die erste Rechnung, manuell gefüllt werden und ab der zweiten Rechnung von der Verwalterhonorar Stapelberechnung automatisch aktualisiert werden.

Verwalterhonorar

Heizkostendatenaustausch

34193 Erstellung B-Satz (ARGE 3.10) nicht möglich - Datensatz vorhanden

In der ARGE Version 3.10 für den Heizkosten-Datenaustausch kam es bei der Erstellung von B-/K-Sätzen zu einer Fehlermeldung, wenn mehrere Objekt unter derselben Kundennummer bearbeitet wurden. Wenn zu einem Objekt B-/K-Sätze bereits erfasst wurden, kam beim Erstellen der B-/K-Sätze zu einem anderen Objekt eine Fehlermeldung Der Datensatz existiert bereits…. Der Fehler wurde behoben.

Instandhaltung

33807 Verkaufsbelege - Feld Debitorenbuchungsgruppe wird doppelt angezeigt

Das Feld Debitorenbuchungsgruppe wurde in den Verkaufsbelegen im Inforegister Rechnungsdetails / Mehr anzeigen doppelt angezeigt.

34108 Dimension im EK-Beleg und VK-Beleg nicht korrekt (unterschiedliche Objekte)

Es gab einen Fehler in den Einkaufs- und Verkaufsbelegen, wenn man in den Zeilen eine Objektnummer unterschiedlich zum Kopf ausgewählt hat. In dem Falle wurde die Dimension in der Zeile falsch aus dem Kopf des Objektes validiert. Der Fehler wurde behoben.

33574 Falsche Aggregation der Sachposten in VK-Belegen

Aufgrund eine Änderung des Buchungspuffers von Seiten des BC Standards kam es in Verkaufsbelegen teils in Konstellationen, in welchen sich die Zeilen nur durch RELion-spezifische Inhalte unterschieden, zu einer Aggregation der Zeilen. In RELion sollen aber die Zeilen nicht aggregiert werden, sondern jeweils zu Sachposten führen. Es wurden entsprechende Anpassungen vorgenommen, wodurch nun hier eine Aggregation der Zeilen nicht mehr stattfindet.

33239 Einkaufsbestellung doppelt im PDF-Dokument

Die Belege Einkaufsanfrage und Einkaufsrechnung (hier: Mitteilung bei Rechnungskürzung) wurden angepasst. Das Feld Ausgabe an wird bei diesen Belegen beim Drucken aus der Request Page entfernt. Bitte arbeiten Sie für den Mailversand über die BC- Standard-Schaltfläche Senden bzw. die dann gesondert zur Verfügung gestellte Schaltfläche.

Indexmietverwaltung

32795 Bericht Indexmietanpassung bezieht bei der Wertermittlung der Erhöhungen die BK-VZ mit ein

Die Berechnung bzw. der Ausweis der beiden Felder Betrag alt (netto) in EUR und Betrag neu (netto) in EUR im Einheitenblock des Anschreibens wurde korrigiert.

Bisher wurden dort alle Mietkomponenten (also Miete + Nebenkosten) hineinaddiert - unabhängig davon, welche Mietkomponenten tatsächlich durch die Indexanpassung verändert wurden. Nun werden dort nur die tatsächlich angepassten Mietkomponenten (typischerweise also nur die Miete) hineinaddiert, was die Werte - insb. im Zusammenhang mit dem Ausweis der proz. Erhöhung - leichter nachvollziehbar macht.

Beispiel:

Bisheriger Ausweis:

Werte bisher

Korrigierter Ausweis:

Werte korrigiert

RELion Dokumente

31927 Befüllung Vertragsklasse aus Archiv kompakt in RELion

Bei der Archivierung von Archiv Kompakt nach RELion kam es zu dem Fehler, dass die Vertragsklasse in der RELion Dokument Recherche falsch befüllt wurde. Der Fehler wurde korrigiert. Voraussetzung für die korrekte Befüllung, ist die Einrichtung des Index Vertragsklasse. Sofern dieser nicht vorhanden ist, wird pauschal mit “Mietvertrag” vor belegt.

33074 Action-Buttons unter “Archiv Kompakt” hervorholen und zusammenführen

In der RELion Dokument Recherche wurden die Aufrufe unter Archiv Kompakt zusammen geführt und aus der Rubrik Zugehörig heraus geholt.

32273 Statuszeile löschen eines gelöscht Eintrages nicht möglich

Die Statuszeilen in der RELion Dokument Einrichtung informieren über Fehler in der Archivierung auf Archiv Kompakt Seite und über gelöschte Dokumente. Die Fehlerzeilen sind innerhalb von Archiv Kompakt zu bearbeiten und werden vom System automatisch nach Korrektur verarbeitet. Für die Gelöscht-Einträge wurde eine Lösch-Möglichkeit geschaffen.

Buchhaltung

34481 Einkaufs Buch.-Blatt Einheiten buchen

Im RELion Einkaufs Buch.-Blatt wurden im Falle einer Buchung die Einheitennr. und Einheitenhistorie aus den Buch.-Blatt Zeilen nicht korrekt in die Posten übertragen. Es wurden nun technische Anpassungen vorgenommen. Nun werden bei Buchungen auch stets die Einheiteninformationen richtig in die Posten übernommen und gebucht.

Zahlungsverkehr

18127 CL207547 Bankleitzahlen Import (AT) - Anpassung übernehmen

Der XMLport zum Importieren der österreichischen BLZ wurde angepasst /erweitert.

Die Struktur wurde auf den neuen Format angepasst, der durch die Österreichische Natio-nalbank bereitgestellt wird. Die aktuelle Datei, kann über folgenden Link heruntergeladen werden: SEPA-Zahlungsverkehrs-Verzeichnis - Oesterreichische Nationalbank (OeNB)

SEPA Verzeichnung

Wordintegration

34107 Word-Vorlagen - Berichtsdatenzwischenspeicher Fehler / Ergänzungen

Bei Verwendung der Vertragsadresse in Word-Vorlagen wurde der Partner doppelt angedruckt. Dieser Fehler wurde behoben.

Programmerweiterung:

Die Tabelle Berichtsdatenzwischenspeicher wurde um folgende Felder aus RE Vertrag erweitert:

  • 137 Vertrag Mietvertragsart (Feld 9 Tenancy Agreement Type)
  • 138 Vertrag Gekündigt am (Feld 37 Terminated on)
  • 139 Vertrag Datum Kündigungseingang (Feld 48 Date Termination Confirmation)

Betriebskostenabrechnung

31881 Abrechnung Objekt Vorlage Karte: Ausbau “Sortierung nach: Debitor/Einheitennr.”

Zwei nicht benutzbare Optionen wurden ausgebaut. Der Endnutzer hat dadurch weniger Verwirrungen, was genutzt werden kann.

25205 Anschreiben Seitenwechsel

Die manuellen Seitenwechsel im Anschreiben (Bericht 5164010) der Abrechnung bzw. des Wirtschaftsplans wurden seit längerer Zeit nicht mehr unterstützt. Dies ist jetzt wieder möglich. Seitenwechsel können im Vortext , Mitte oder Nachtext eingefügt werden. Das Setzen der Druckoptionen muss grundsätzlich vor dem Belege erzeugen erfolgen.

24270 BK Abrechnung- Fehler bei der Rücknahme der Ausnahmen

Beim Berechnen und Zurücksetzen von Ausnahmen in der Abrechnung kam bei Steuerpflichtigen Verträgen eine Fehlermeldung mit dem Hinweis dass kein Startdatum für die Berechnung der MwSt. gefunden wurde.

Projektentwicklung

32297 Fehler beim Aufruf der Statistik an der Projektkarte

Wurde eine Einkaufsrechnung mit Bezug zum Projekt erfasst, mit eine MWSt.-Geschäftsbuchungsgruppe deren Benennung aus mehr als 10 Zeichen besteht, konnte die Projektstatistik nicht geöffnet werden. Der Fehler wurde behoben.

33804 Projekt freie Spalten werden nicht angezeigt

Freie Spalten, die in der Einrichtung Projektplanzeile freie Spalten mit der Option Zugewiesen versehen wurden, wurden in der Übersicht der Projektplanzeilen nicht angezeigt. Der Fehler wurde behoben.

Sondereigentumsverwaltung

33352 Monatsabrechnung – Zahlungsformcode

Wenn bei einem SEV-Vertrag im Inforegister Berechnung bei Hausgeld die Option EINZUG hinterlegt ist, so wird nun bei Erstellung der Kreditorenposten für das Verwalterhonorar durch den Bericht SEV Monatsabrechnung, der korrekte Zahlungsformcode hinterlegt.

34133 Zumietung von Einheiten

Der Assistent Zumietung von Einheiten wurde korrigiert. Er prüft nun, ob ein gültiger SEV-Vertrag vorhanden ist und zieht (und prüft) den Kreditor aus dem SEV-Vertrag unter Inforegister Allgemein.

33380 Einkaufsbuchblatt Kontoart Sachkonto mit Kontonr. Kreditor vorbelegt

Bei der Verwendung eines SEV-Vertrags im Buch.-Blatt Namen eines RELion Einkaufs Buch.-Blatts konnte durch die Besetzung des Einkaufs Buch.-Blattes mit Rechnung und Sachkonto an Kreditor bei Neuerstellung einer Zeile unpassende Konstellationen auftreten (Kontonummer eines Kreditors zu Art Sachkonto eingetragen):

Sachkonto

Es wurden nun für den Fall SEV beim Einkaufsbuch.-Blatt Maßnahmen implementiert, welche diese typisch für das Einkaufs Buch.-Blatt vorgegebene Konstellation aussetzt. Somit wird bei Neuerstellung einer Zeile der Kreditor sauber auf der Seite der Kontoart/Kontonummer eingetragen:

Einkaufs-Buchblatt

33559 Erstellung der Geldflussposten - Berücksichtigung Vertragsbeginn

In den Obligo- bzw. Geldflussposten gibt es bei der Erstellung durch die Stapelverarbeitung eine Funktion, welche die n der RELion Dokument Recherche wurden die Aufrufe unter Archiv Kompakt zusammen geführt und aus der Rubrik Zugehörig heraus geholt. und die SEV-Vertragsnummer in diesen Posten ergänzt, wenn ein passender SEV-Vertrag existiert. Dabei gab es eine Unschärfe bezüglich der Prüfung des Startdatums, wodurch auch teilweise Obligo- und Geldflussposten SEV-Informationen zugeordnet wurden, obwohl deren Buchungsdatum vor dem Startdatum lag. Hier wurden nun Verbesserungen für diese Prüfung durchgeführt, wodurch das Vorgehen nun nur noch im passenden Fall eine Zuordnung v

Tabelleninformationen Modell

Änderungen im Datenmodell werden in den Tabelleninformationen angezeigt.

8.4.21 - Version 12.12

In der Releaseinformation sind alle Funktionen und Fehler der freigegebenen Build RELion (12.12.48066.0) auf Basis Dynamics Business Central 23.4 beschrieben.

Mit diesem Releaseupdate wurde auch eine neue Microsoft Dynamics 365 Business Central 2023 (BC 23) Version veröffentlicht. BC23 2023 Wave 2

Neue und geänderte Funktionen

Buchhaltung

25505 Nicht abzugsfähige MwSt. aus BC-Standard aus RELion Lösung entfernen

Durch Business Central 22 führte Microsoft eine Nicht abziehbare MwSt. ein. Diese Variante ist aber für RELion nicht brauchbar. Um nicht mit der RELion-spezifischen Version in Konflikt zu geraten, wurde das entsprechende Feld zur Aktivierung der Funktion in der MwSt.-Einrichtung auf nicht sichtbar und nicht editierbar gesetzt. Somit ist das in RELion nicht nutzbar.

Betriebskostenabrechnung

32006 Felder von Objektkarte auf Abrechnung und WP anzeigen

Auf den List- und Cardpages zu Abrechnung und Wirtschaftsplan können jetzt die Objektgruppe (welche auf der Objektkarte eingetragen werden kann) optional eingeblendet werden. Dies dient zur besseren Übersicht, bei Bedarf kann auf dieses Feld gefiltert werden.

Mietanpassung

32666 Report Layout für Mietanpassung - Erweiterung für Wirtschaftlichkeitsberechnung Kostenmiete

Zusätzlich zu den mit Release 12.10 und 12.11 ausgelieferten Anschreiben/Data Sets wurde nun auch ein Anschreiben/Data Set für die Anpassung nach Wirtschaftlichkeitsberechnung/Kostenmiete implementiert.

Fehlerbehebung

Mietverwaltung

24069 Fehlende Funktion in Page RelC Contract Exception (5164065)

Die Navigation zu den Abrechnungsausnahmen bzw. Wirtschaftsplanausnahmen aus der Karte Vertrag Ausnahmen wurde vereinfacht.

Vertrag Ausnahmen

29924 Mietvertragsvergebührung - zeigt falschen Debitor

Eine Korrektur der Mietvertragsvergebührung (Österreich) wurde vorgenommen. Der Debitor wird nun korrekt gezogen.

Wirtschaftsplan

32761 WP-Zuordnung zu umlagefähig und nicht umlagefähigen Kosten funktioniert nicht korrekt

In der Wirtschaftsplan Einzelaufstellung wurden die umlagefähigen und nicht umlagefähigen Kosten nicht richtig gruppiert und getrennt dargestellt. Dadurch stimmten auch die Zwischensummen für die jeweiligen Blöcke nicht. Dieser Fehler wurde behoben.

Bei betroffenen, bereits begonnenen Wirtschaftsplänen müssen die Wirtschaftsplanzeilen noch einmal geöffnet und geprüft werden. Anschließend können Sie die Berechnung und das Belege erzeugen starten.

Instandhaltung

32645 Verknüpfung Schadensmeldung bei geb. Einkaufsrechnung scheitert

In der gebuchten Einkaufsrechnung gibt es die Schaltfläche Verknüpfung zu Schadensmeldung ändern. Diese Action lässt sich nicht ausführen aufgrund fehlender Berechtigungen für die gebuchte Einkaufsrechnung. Der Fehler wurde behoben.

33239 Instandhaltung Einkaufsbestellung doppelt im PDF-Dokument

In der Beauftragung kam es zu einem Fehler, wenn man die Schaltfläche Drucken verwendet hat und danach über das Feld Ausgabe den E-Mail-Versand ausführte. In dem Fall wurde die AAK-Archivierung öfters ausgeführt. Dieser Fehler wurde behoben.

Dazu wurde das Feld Ausgabe an in der Request Page Drucken der Beauftragung entfernt, und zwar für alle drei Reports. Drucken/Mailen funktioniert nun folgendermaßen:

  • Beauftragung drucken über Schaltfläche Drucken
  • Beauftragung mailen über Schaltfläche Senden, beides entspricht dem BC Standard.
  • Für die Mitteilung an Mieter/Eigentümer bzw. Mitteilung an Objekteigentümer gibt es jeweils zwei Schaltflächen, eine zum Drucken und eine zum Mailen.

Einkaufsbestellung

Vorschau für das nächste CU: Die Belege Einkaufsanfrage und Einkaufsrechnung (hier: Mitteilung bei Rechnungskürzung) werden angepasst. Das Feld Ausgabe an wird bei diesen Belegen beim Drucken aus der Request Page ent-fernt. Bitte arbeiten Sie für den Mailversand über die BC- Standard-Schaltfläche Senden bzw. die dann gesondert zur Verfügung gestellte Schaltfläche.

33125 Gebuchte Einkaufsrechnungen: Anzeige “Beschreibung” in der Ansicht der geb. Einkaufsrechnungen

In der Übersicht der gebuchten Einkaufs- und Verkaufsbelegen kann das Feld Buchungsbeschreibung eingeblendet werden.

33219 Einkaufsbelege - Feld Kreditorenbuchungsgruppe wird doppelt angezeigt

Das Feld Kreditorenbuchungsgruppe wurde in den Einkaufsbelegen im Inforegister Rechnungsdetails doppelt angezeigt.

Stammdaten

33384 Umbenennung Einheitennummer

In RELion was es nicht möglich die Einheitennummer im Einheitenstamm umzubenennen. Dieser Fehler wurde korrigiert.

21876 Logo lässt sich nicht mehr aus Zuständigkeitseinheit entfernen

Auf der Zuständigkeitseinheiten-Karte konnte das Logo nach dem Import nicht mehr gelöscht werden, sondern nur durch ein anderes Bild überschrieben werden. Die Logo-Zuordnung wurde jetzt analog zum BC-Standard über eine Infobox realisiert.

30396 Automatische Nr.-Vergabe für Debitoren

Beim Erstellen von Debitoren wurde im Falle einer eingetragenen Nummernserie an der Debitoren-Vorlage, die auch bereits in der Einrichtung Debitoren und Verkauf die verwen-det wird, eine Nummer übersprungen. Dieser Fehler wurde behoben.

RELion Dokumente

32936 Buchungsdatum bei Archivierung nicht befüllt, ext. Belegnr. nicht übergeben

In der RELion Dokument Recherche wurde die Spalte Buchungsdatum bisher nicht befüllt. Sie wird nun bei Verkaufs- und Einkaufsrechnungen befüllt. Wir empfehlen Ihnen das Buchungsdatum als Indexfeld einzurichten, um danach besser recherchieren zu können.

33163 Indexwert Objektnr. wird beim Archivieren von R 5052589 “Umsatzmietab-rechnung drucken” nicht mitgegeben

Beim Archivieren der Umsatzabrechnung wurde der Index Objekt Nr. nicht befüllt. Um in einem Bericht einen Index über ein Feld zu befüllen, welches im Bericht selbst nicht vorhanden ist, ist eine Programmierung notwendig. Die Programmierung wurde daher um die Tabelle 5052250 RE Objekt erweitert. Diese ist in der RELion Dokument Einrichtung am Bericht im Tabellen Filter einzutragen und am Index mit Feld Nr. 2 einzurichten.

Buchhaltung

33232 GuV-Nullstellung bei abweichendem Wirtschaftsjahr lässt sich nicht buchen

Eine Standardprüfung, welche sich an den Buchhaltungsperioden orientiert, verhinderte eine in RELion zulässige unterjährige Ultimo-Buchung. Es wurden Maßnahmen durchgeführt, wodurch nun RELion-spezifische Prüfungen stattfinden, welche im Falle eines abweichenden Wirt-schaftsjahrs an der ZE dementsprechende Ultimo-Buchungen zulassen.

33087 Wahl einer langen MwSt.-GBG bringt Fehlermeldung, dass der String zu lang sei

In einigen Stellen des Programms waren die Felder der MwSt.-Geschäftsbuchungsgruppe noch auf eine Länge von 10 Zeichen limitiert. Microsoft änderte die zugelassenen Einträge für den Code dieser Gruppen jedoch auf 20 Zeichen. So kam es zu Fehlermeldungen, wenn Prüfungen einen Konflikt dieser Längen feststellten. Es wurde der Code untersucht und Felder bzw. Variablen der Länge 10 auf die aktuell gültige Länge von 20 erweitert. Der im Fall geschilderte Vorgang konnte daraufhin ohne Fehlermeldung durchgeführt werden.

Mahnwesen

33347 Mahnlauf - Anrede zweiter Vertragspartner

In den Mahn-Reports 5052487 und 5052456 wurde im Falle von zwei Vertragspartner nur eine Anredezeile angedruckt. Dieser Fehler wurde behoben.

Zahlungsverkehr

33366 Der Saldo am Bankkonto wird falsch angezeigt, er beinhaltet den Transitsaldo, auch in der Bankkontoabstimmung im Bankbuchblatt

In der Tabelle Bankkonto (Table 270 Bank Account) wurden vier neue Felder erstellt:

  • RE Saldo
  • RE Saldo (MW)
  • RE Saldo bis Datum
  • RE Saldo bis Datum (MW)

Dies sind berechnete Felder bei dem die Transitposten in der Berechnung ausgeschlossen werden. Hier die Filterung des Feldes RE Saldo:

Filter

Bankkonten

Folgende Anpassungen wurden die betroffenen Pages vorgenommen:

Bankkonten Liste (Page 371 “Bank Account List”):

Folgende neue RELion Felder wurden eingebunden:
Feld RE Saldo eingebunden und eingeblendet
Feld RE Saldo (MW) eingebunden aber nicht eingeblendet
Feld RE Saldo bis Datum einbinden (eingebunden aber nicht eingeblendet)
Feld RE Saldo bis Datum (MW) einbinden (eingebunden aber nicht eingeblendet)
Bestehendes Felder ausblenden
Feld Saldo
Feld Saldo (MW)
Folgender Feld wurde umbenannt:
Feld Bewegung in RE Bewegung

Bankkonto Karte (Page 370"Bank Account Card"):

Folgende neue RELion Felder wurden eingebunden:
Feld RE Saldo (eingebunden und eingeblendet)
Feld RE Saldo (MW) (eingebunden aber nicht eingeblendet)
Bestehendes Felder ausblenden
Feld Saldo
Feld umbenennen:
Feld Bewegung in RE Bewegung

19860 Abrechnung mit bilanzieller Methode buchen führt zu Differenzen auf VZ-Konten

Bei Abrechnungen mit bilanzieller Methode ist es bei Storno VZ Buchungen zu dem Fehler gekommen, dass der Steuersatz berechnet wurde, was wiederum zu Rundungsdifferenzen geführt hat. Der Fehler wurde behoben. Der Steuersatz wird nun vom Konto gezogen.

33485 Übertrag ins Buch.-Blatt: die letzte Zeile wird dreimal mit dem Betrag 0 erstellt

Beim Übertragen von Umsätzen nach einem Kontoauszugsimport mit der Option Automatisch aufteilen, werden im Buchblatt drei fehlerhafte Zeilen gebildet. Diese drei Zeilen sind aus Nebenkontierungsregeln entstanden, deren Hauptkontierungsregel nicht existiert. Um die Übertragung dieser Null-Zeilen zu vermeiden wurde eine zusätzliche Prüfung beim Übertragen der Umsätze mit der Option Automatisch aufteilen eingebaut. Es wird nun geprüft ob es eine Hauptkontierungsregel gibt, ist das nicht der Fall, so werden keine weiteren Nebenregeln hierzu gesucht.

Wordintegration

33007 RE Vertrag in Wordvorlagen einbinden

Wenn eine neue Word-Vorlage auf Basis der Tabelle Berichtsdatenzwischenspeicher erstellt wurde, wurde unter “verbundene Entität hinzufügen” die Tabelle RE Vertrag vorgeschlagen. Eine Verknüpfung dieser ist jedoch aus technischen Gründen nicht möglich. BC Standard lässt nur Verbindungen zu, die nur einen Schlüssel zueinander haben. Da RE Vertrag jedoch drei Schlüssel zu Berichtsdatenzwischenspeicher hat, ist eine Verknüpfung nicht möglich. Die Tabelle RE Vertrag wurde daher aus der vorgeschlagenen Übersicht entfernt.

Betriebskostenabrechnung

25433 Ausbuchung offener Vorauszahlung nicht möglich

Der Report in der Abrechnung zum Ausbuchen der offenen Vorauszahlungen lief auf eine Fehlermeldung und erzeugte keine Buch.-Blattzeilen. Dieser Fehler wurde behoben.

Projektentwicklung

32297 Fehler beim Aufruf der Statistik an der Projektkarte

Wurde eine Einkaufsrechnung mit Bezug zum Projekt erfasst, mit eine MWSt.-Geschäftsbuchungsgruppe deren Benennung aus mehr als 10 Zeichen besteht, konnte die Projektstatistik nicht geöffnet werden. Der Fehler wurde behoben.

Berechtigungssätze

In RELion wurden neue Tabellen der rollenspezifischen Berechtigungssätze hinzugefügt.

Objekt ID Objektname Berechtigungssatz Name
189 VAT Setup R12 BUHA REL Buchhaltung
344 VAT Reporting Code R12 BUHA REL Buchhaltung
603 Buffer IC Comment Line R12 BUHA REL Buchhaltung
604 Buffer IC Document Dimension R12 BUHA REL Buchhaltung
605 Buffer IC Inbox Jnl. Line R12 BUHA REL Buchhaltung
606 Buffer IC Inbox Purchase Line R12 BUHA REL Buchhaltung
607 Buffer IC Inbox Purch Header R12 BUHA REL Buchhaltung
608 Buffer IC Inbox Sale Header R12 BUHA REL Buchhaltung
609 Buffer IC Inbox Sale Line R12 BUHA REL Buchhaltung
610 Buffer IC Inbox Transaction R12 BUHA REL Buchhaltung
611 Buffer IC InOut Jnl. Line Dim. R12 BUHA REL Buchhaltung
612 IC Outgoing Notification R12 BUHA REL Buchhaltung
613 IC Incoming Notification R12 BUHA REL Buchhaltung
685 Payment Period R12 BUHA REL Buchhaltung
686 Payment Practice Data R12 BUHA REL Buchhaltung
687 Payment Practice Header R12 BUHA REL Buchhaltung
688 Payment Practice Line R12 BUHA REL Buchhaltung
1830 Consolidation Process R12 BUHA REL Buchhaltung
1831 Bus. Unit In Cons. Process R12 BUHA REL Buchhaltung
1833 Consolidation Setup R12 BUHA REL Buchhaltung
2670 Allocation Account R12 BUHA REL Buchhaltung
2671 Alloc. Account Distribution R12 BUHA REL Buchhaltung
2673 Alloc. Acc. Manual Override R12 BUHA REL Buchhaltung
6103 E-Document Service R12 DOK REL Dokumente
6118 E-Doc. Mapping R12 DOK REL Dokumente
6121 E-Document R12 DOK REL Dokumente
6122 E-Doc. Service Supported Type R12 DOK REL Dokumente
6123 E-Doc. Mapping Log R12 DOK REL Dokumente
6124 E-Document Log R12 DOK REL Dokumente
6125 E-Doc. Data Storage R12 DOK REL Dokumente
6127 E-Document Integration Log R12 DOK REL Dokumente
6138 E-Document Service Status R12 DOK REL Dokumente
6139 E-Doc. Service Data Exch. Def. R12 DOK REL Dokumente
6361 E-Doc. Ext. Connection Setup R12 DOK REL Dokumente

Folgende leere Tabellen wurden aus den Berechtigungen entfernt.

2888 R12 BUHA REL Buchhaltung
R12 INST REL Instandhaltung
5105 R12 BUHA REL Buchhaltung
R12 EXT. HAUSVW REL Ext. Hausvw
R12 MITGLIEDER REL Mitglieder
R12 OBJEKTVW REL Objektverwaltung
398 R12 OBJEKTVW REL Objektverwaltung

Tabelleninformationen Modell

Änderungen im Datenmodell werden in den Tabelleninformationen angezeigt.

8.4.22 - Version 12.11

In der Releaseinformation sind alle Funktionen und Fehler der freigegebenen Build RELion (12.11.47391.0) auf Basis Business Central 22.0 beschrieben.

Neue und geänderte Funktionen

Zahlungsverkehr

32767 Bankkonto für Zahlung - Neue Funktion bereitstellen in Auszahlungsvorschlag Mietvertrag und Auszahlungsvorschlag ohne Einheitenbezug

Neue Funktion Bankkonto für Zahlung in Auszahlungsvorschlag Mietvertrag und Auszahlungsvorschlag ohne Einheitenbezug. Beim Zuordnen einer Bank über das Feld Bankkonto für Zahlung im Debitorenposten, veranlassen die Auszahlungsreports (Auszahlungsvorschlag ohne Einheitenbezug und Auszahlungsvorschlag Mietvertrag) eine Auszahlung des Guthabens auf den ausgewählten Bankkonto.

32332 Auflösung Transitsaldo: “Select All” Funktion implementieren

Das Menüband der Seite wurde mit zwei neuen Aktionen erweitert:

  1. Um alle Zeilen für die Auflösung zu markieren, wird die neue Schaltfläche Alles auswählen verwendet (Alt+A).
  2. Um die Markierung zu löschen wird die neue Schaltfläche Auswahl löschen verwendet (Alt+L).

Transitsaldo

22469 Die Funktion “Transitsaldo auflösen” findet das Objektkonto nicht

Das Objektkonto beim Erstellen der Bankposten wurde hinzugefügt.

22471 CL516879 Debitorenposten am Einheitenkontoauszug vorhanden aber nicht am Vertragskontoauszug

Die Ratenzahlung wird nun auch am Vertragskontoauszug mit angezeigt.

Debitorenposten

Gruppierter Vertragskontoauszug:

Kontoauszug

21183 Debitorenrücklastschrift wird nicht korrekt in das Bankbuchblatt übertragen CL490779/Case481493

Die Prüfung, ob Rücklastschrift entsprechend erkannt wird, wurde geändert.

Wenn das System durch Übertragung ins Bank Buch.-Blatt eine abgeschlossene Zahlung pro End-To-End-ID findet, aber der Betrag der Zahlung vom Betrag des Kontoauszugs abweicht (weil Betrag des Kontoauszugs = Zahlungsbetrag + Rücklastschriftgebühr macht), wird der Betrag des Kontoauszugs im Buch.-Blatt validiert. Durch die Validierung wird der abweichende Betrag als Rücklastschriftgebühren erkannt und als Rechnung in einer zusätzliche Zeile des Buch.-Blatts als erstellt:

Bankbuchblatt

Wenn das System keine abgeschlossene Zahlung findet, wird Rücklastschrift auch erkannt, aber ohne Gebühren.

Meldung

Details

Instandhaltung

25304 Zugesagtes Fertigstellungsdatum in Schadensmeldung

Um aus einer Schadensmeldung eine Beauftragung zu erstellen, ist die Angabe des Fertigstellungsdatums erforderlich. Es gibt nun die Möglichkeit dieses Feld Zugesagtes Fertigstellungsdatum automatisch vorzubelegen. Entweder richtet sich die Datumsformel die hier angewendet wird, nach dem Problem-Lösungszuordnung. In dieser Tabelle gibt es ein Feld Zugesagtes Fertigstellungsdatum. Ist hier eine Datumsformel hinterlegt, erhält die Schadensmeldungszeile das entsprechend zugesagte Fertigstellungsdatum aus dem Wert aktuelle Datum+Datumsformel. Ist die Datumsformel in dem entsprechenden Datensatz in der Tabelle Problem-Lösungszuordnung nicht hinterlegt, wird stattdessen die Datumsformel aus der Instandhaltung Einrichtung im Feld Zugesagtes Fertigstellungsdatum SM verwendet.

Problemzuordnung

Hierbei handelt es sich um eine Vorbelegung des Feldes, das Feld kann natürlich manuell überschrieben werden. Wenn alle Felder mit Datumsformel wie oben beschrieben leer sind, wird das Fertigstellungsdatum nicht automatisch belegt.

32130 Leistungsart Handwerker Option entfernen

In den Einkaufsbelegen gibt es das Feld Leistungsart mit der Option Handwerker. Diese Option wird nicht verwendet und daher entfernt.

Projektentwicklung

24139 Skonto auf SR Einbehalte plus AT Variante

Im Projektmodul wird jetzt nicht nur bei den Teilrechnungseinbehalten, sondern ab dieser Version auch bei den Schlussrechnungseinbehalten das Skontodatum im Kreditorenposten gesetzt, wenn Skonto berücksichtigt werden kann. Hierfür sind die Zahlungsinformationen am Kreditor, bzw. die Eingaben im Feld Skontodatum bei der Berechnung der TR/SR ausschlaggebend. Normalerweise ist das Fälligkeitsdatum der Leistung ausschlaggebend für die Berechnung des Skontodatums der Einbehalte. Davon abweichend gibt es die Möglichkeit das Skontodatum abhängig von der Gewährleistungsdauer zu setzen, also an das Fälligkeitsdatum der Einbehalte zu knüpfen. Dazu müssen Sie folgende Einrichtungen in der Projektentwicklung Einrichtung vornehmen. Das Feld Skontodatum Fälligkeit Einbehalt ist auf Ja zu setzen.

Einbehalte

In dem Fall wird das Skontodatum auf Basis der Fälligkeit des Einbehaltes berechnet. Hierfür wird die Einrichtung in den Feldern Fälligkeit Einbehalte TR/SR herangezogen. Das Feld ist standardmäßig ausgeblendet und auf Nein gesetzt. Sondereinbehalte sind von der Änderung nicht betroffen.

10916 Projektplanzeilenübersicht -Laufzeitproblem

Die Berechnung der Werte in der Übersicht der Projektplanzeilen wurde überarbeitet. Damit sollte ein schnellerer Aufbau der Übersichtsseite der Projektplanzeilen erreicht werden.

32457 Projektrechnungen mit Einheitenbezug können nicht gebucht werden

Wurde im Projekt eine Projektplanzeile mit Einheitenbezug erstellt, so war es nicht möglich eine Teil- oder Schlussrechnung mit Einbehalt zu buchen. Der Fehler wurde behoben.

In diesem Zusammenhang wurde festgestellt, dass bei Einkaufsrechnungen mit Einheitenbezug diese Information in den Kreditorenposten und in dem Sachposten der Verbindlichkeit gefehlt hat. Handelte es sich um eine Projektrechnung fehlte der Einheitenbezug in dem Projektposten der Verbindlichkeit. Auch dieser Fehler wurde behoben.

Darlehen

25881 Fehlende Feld-Beziehung in Darlehen Planposten

Planposten

In den Darlehen Planposten, im Feld Buchung lfd.Nr. wurde die fehlende Beziehung zu den gebuchten Sachposten analog RE10 wieder hergestellt.

Word-Integration

30374 Entwicklung Wordserienbrief mit Barcode

Die Funktion der Word-Serienbriefe wurde um die Barcode Archivierung erweitert. Es ist nun möglich die Serienbriefe mit einem Barcode zu versehen um sie anschließend unkompliziert in Archiv Kompakt archivieren zu können. Näheres entnehmen Sie der Anwenderdokumentation.

31973 Wordserienbrief mit Barcode Nacharbeit

Bei der Funktion Word Serienbrief mit Barcode für die Archivierung in Archiv Kompakt wurde die Möglichkeit geschaffen, eine Beschreibung einzutragen:

Report

Diese Beschreibung ist sodann in der RELion Dokument Recherche sowie im Index Beschreibung zu sehen.

Berichte

17213 5052410 Bericht Inst. Verkauf Gutschrift

Es wurde festgestellt, dass mit neuen Funktionalitäten in Business Central, sich die Berichte anders verhalten. Damit die Kunden die gleiche Funktionalität wie vorher haben, wurden die Berichte angepasst. Im engeren Sinne wurde sichergestellt, dass Einstellungen, die in der RequestPage vorgenommen wurden, auch tatsächlich im Bericht ausgeführt werden.

Mitgliederwesen

31569 Mitglied im Ablauf Erbfall anlegen

Im Erbvorgang kann jetzt ein Mitglied angelegt werden. Hier erfolge eine Korrektur.

Mietanpassung

12336 Report Layout für Mietanpassung - Erweiterung für Vergleichswohnungen

Zusätzlich zu den mit CU12.10 ausgelieferten Anschreiben/Data Sets wurde nun auch ein Anschreiben/Data Set für die Anpassung nach Vergleichswohnungen implementiert.

Vertragsverwaltung

16551 Menüführung Gewerbemietverträge (Liste und Karte)

Die Menüführung sowohl der Liste als auch der Karte Gewerbemietverträge wurde an die der Wohnraummietverträge angepasst. Das zum Teil sehr verschachtelte Menü wurde übersichtlicher und einheitlich gestaltet. Gleichzeitig wurde der bisher sehr versteckte Menüpunkt Umsatzvereinbarungen in die Mietvertragsklauseln integriert.

Gewerbemietverträge

Menü

32340 Menüpunkt Vertragsgenehmigung einfügen auf Listenansicht

Der Menüpunkt Genehmigungsstatus wurde den Listen Wohnraummietverträge und Mietverträge für Garagen und Stellplätze hinzugefügt. Damit ist eine einheitliche Menüführung auf diesen drei Vertragsarten gegeben.

Genehmigungsstatus

Adressverwaltung

24728 Abw. Korrespondenzempfänger / Vertragsadresse

Mit diesem CU wurde die Vertragsadresse an Mietverträgen eingeführt. Diese wird vom System automatisch mit der Kontaktadresse des Vertragspartners befüllt. Sie haben hier jedoch die Möglichkeit händisch Änderungen vorzunehmen.

Vertragsadresse

Karte

Diese Adresse wird in den Berichten Betriebskostenabrechnung, Wirtschaftsplan und Mahnung verwendet:

Bericht

Wenn Sie die Vertragsadresse nicht händisch ändern läuft die Adresserstellung wie gewohnt ab. Weiter haben wir den abweichenden Korrespondenzkontakt eingeführt. Unterliegt der Mieter beispielsweise einer gesetzlichen Betreuung und der Betreuer soll die Post für den Mieter empfangen, haben Sie die Möglichkeit ihn am Kontakt zu pflegen. Auf der Kontaktkarte des Mieters finden Sie unter dem Inforegister RELion den Korrespondenzkontakt:

Korrespondenzkontakt

Wenn Sie diesen hier auswählen, wird seine Anschrift automatisch in die Vertragsadresse übernommen.

Vertragsadresse

Fehlerbehebung

Vertragsverwaltung

31856 Verwalterhonorarverträge berücksichtigen Enddatum Reichweite nicht korrekt

Die Programmierung wurde korrigiert und berücksichtigt nun auch Reichweiten ungleich 1M. Die Felder Abrechnung Enddatum Reichweite und Datum nächste Rechnung werden korrekt gefüllt.

Betriebskostenabrechnung

32752 PDF-Stapeldruck Fehler wenn Debitorname mit Schrägstrich

Beim Drucken der Abrechnung kam es zu einem Fehler, wenn der Debitor einen Schrägstrich in seinem Namen hatte. In dem Aufbau des Namens der PDF-Datei wird der Schrägstrich nun nicht mehr mit angedruckt, wodurch der Fehler nicht mehr auftritt.

32464 Aufruf BK-Aktivierungsreport im Menü falsch

Im Rollencenter 5164301 Objekt Buchhalter war der Menüaufruf Aktionen-Jahresabschluss-Aktivierung unlagef. Kosten fehlerhaft. Es wurde nicht wie angegeben die Aktivierung gestartet sondern eine Page für Einzelwertberichtigung. Dieser Fehler wurde behoben.

32467 Summe in Vorauszahlung im Detail stimmt nicht

In der Abrechnung wurde bei der Darstellung der offenen Salden im WEG-Bereich die Gesamtsumme falsch ausgegeben. Dieser Fehler wurde behoben.

32356 Ausnahmen holen prüft beendete Mietverträge

Beim Holen von Ausnahmen in die Abrechnung oder Wirtschaftsplan wurden bisher alle Vertragsausnahmen geprüft, auch wenn deren Verträge bereits beendet waren und nicht mehr in der aktuellen Abrechnung oder im Wirtschaftsplan beteiligt waren. Diese Prüfung wurde jetzt auf die tatsächlich beteiligten Einheiten eingeschränkt.

Bei der Prüffunktion in den Vertragsausnahmen werden nach wie vor alle Ausnahmen geprüft, da auch beendete Verträge noch beispielsweise in Korrekturabrechnungen für frühere Perioden noch verwendet werden können.

30864 Nutzungszeitraum falsch

Bei der Angabe des Abrechnungsdatums innerhalb des Abrechnungszeitraums konnte es durch die Funktion Vertragswechsel Nachtragen zu Darstellungsfehlern kommen. Es wurde eine Funktion erstellt, die generell Abrechnung von, Abrechnung bis, Abrechnungsdatum und ggf. ein Druckdatum auf eine aufsteigende Reihenfolge prüft.

Ein Ausnahme ist bei der Buchungsmethode Bilanzielle Aktivierung. Hier ist das Abrechnungsdatum auch innerhalb des Abrechnungszeitraums möglich. Die Datumsfelder werden beim Einheiten holen, Vorauszahlungen holen usw. geprüft.

SEV-Verwaltung

32018 SEV-Abrechnung druckt Mailadresse vom Einkäufer/Verkäufer nicht korrekt, bzw. schneidet diese ab

Bei der der E-Mail Adresse im Bericht SEV-Abrechnung erfolgt nun ein Umbruch wenn der Text am Ende der Zeile angekommen ist. Der Text wird nicht mehr abgeschnitten.

32133 Beim Ausführen der SEV-Monatsabrechnung wird die falsche Vertragsart übergeben

Die Programmierung wurde korrigiert, das Speichern im Archiv Berichtdruck funktioniert wieder unabhängig von der Einrichtung in RELion Dokumente.

SEV

Wirtschaftsplan

32761 WP-Zuordnung zu umlagefähig und nicht umlagefähigen Kosten funktioniert nicht korrekt

In der Wirtschaftsplan Einzelaufstellung wurden die umlagefähigen und nicht umlagefähigen Kosten nicht richtig gruppiert und getrennt dargestellt. Dadurch stimmten auch die Zwischensummen für die jeweiligen Blöcke nicht. Dieser Fehler wurde behoben.

Bei betroffenen, bereits begonnenen Wirtschaftsplänen müssen die Wirtschaftsplanzeilen noch einmal geöffnet und geprüft werden. Anschließend können Sie die Berechnung und das Belege erzeugen starten.

Anlagenbuchhaltung

25045 Fehler bei Verkauf Anlagegut im FiBu Buch.-Blatt

Bei der Buchung eines Anlagenabgangs (Verkauf) und Abgangsmethode = Brutto erschien die Fehlermeldung : “Sachkontonr” muss in “Sachposten” einen Wert enthalten. Dieses Problem wurde nun behoben.

Mietanpassung

32334 Indexmietanpassung - Report 5052279 - falsche Werte Veränderung %

Die Sortierung der Einheitenzeilen im Bereich der Indexmietanpassung (Mietanpassungsvorschlag) wurde optimiert. Bei Verträgen mit mehreren Einheiten (und mehreren Sollstellungen) wurden die Einheiten (und Konten) nicht sauber sortiert angezeigt/gedruckt.

Beispiel (korrekt):

Mietanpassung

31872 Indexmietanpassung - Report 5052279 - falsche Werte Veränderung %

Im Standard-Indexschreiben wurde die Anrede nicht angedruckt sowie der Seitenumbruch war nicht korrekt. Beide Fehler wurden korrigiert.

31920 Mietanpassungslauf legt keine Sollstellungen mehr an

Im Bereich der Mietanpassungsläufe kam es bei der letzten Überarbeitung zu dem Fehler, dass sich keine Sollstellungen mehr erzeugen ließen. Dieser Fehler wurde behoben. Beispielfehlermeldung:

Meldung

Dienstleistungsverträge

32678 Vertragsklauseln wurden ergänzt

Am Dienstleistungsvertrag wurde das Register Zugehörig entsprechend dem Wartungsvertrag ergänzt. Hier wird das Erfassen von den Vertragsklauseln Optionen und Kündigungsdaten möglich.

Dienstleistungsvertrag

32263 Dienstleistungsverträge - Letzte Wartung am muss auch bei Vertragsende erfasst werden können

Wenn im Wartungsvertrag in der Vertragszeile ein Datum Letzte Wartung am eingegeben wird und es existiert ein Vertragsende, so bleibt das Feld Nächste Wartung am leer, falls der errechnete nächste Termin nach dem Vertragsende liegt. Das Feld Letzte Wartung am bleibt gefüllt und es erscheint keine Fehlermeldung.

Dieselbe Logik ist beim Füllen des Feldes Letzte Faktura am und der Anzeige des Wertes im Feld Nächste Faktura am. Liegt das Datum Nächste Faktura am nach dem Vertragsende, so wird es nicht mehr angezeigt, das Feld bleibt leer. Das Datum Letzte Faktura am kann trotzdem ohne Fehlermeldung gefüllt werden.

RELion Dokumente

32630 Beschreibung der Rechnungen am 31.01 umgestellt auf Rechnungsnummer statt Beschreibung

Bei Rechnungsmanager Rechnungen wurde als Beschreibung in der RELion Dokument Recherche der Dateiname übergeben. Es ist jedoch das eingerichtete Feld am Index Beschreibung zu übergeben, i.d.R. die Buchungsbeschreibung. Der Fehler wurde behoben.

Buchhaltung

31422 Darstellungsfehler M/E-Kennz. in Kombination mit Objektnummer

Bei der Darstellung der Objektbeschreibung in der Titelzeile vom Seiten unterhalb des Objektes gab es Darstellungsproblem, wenn die selbe Objektnr. als Eigentümer und Mieter-Objekt angelegt war. Dies wurde in den folgenden Seiten behoben: Objektsteuer, Abrechnungskreise, Objektkonten, Objektverteilungen, Einheitenverteilungen.

Instandhaltung

31908 Schadensmeldung Fehler im Dialog

In der Schadensmeldung mit Staus Erfasst war die Fehlermeldung falsch, die angezeigt wurde bei Ausführung der Action Beauftragung erstellen aus der Schadensmeldungszeile. Die Fehlermeldung wurde korrigiert.

Mietverwaltung

31024 Neuvermietungsassistent beachtet RE Vertrag Einrichtung => Bearbeiter nicht

Der in der RE Vertrag Einrichtung hinterlegte Rollencode Vertragsmanagement wurde im Neuvermietungsprozess im Neuvermietungsassistenten nur dann ermittelt, wenn die Objektnummer validiert (eingegeben) wurde. Wurde der Neuvermietungsassistent aus einem Objekt heraus gestartet (und das betreffende Objekt autom. eingeblendet), wurde die Objektnummer nicht validiert und daher auch kein Bearbeiter ermittelt. Der Fehler wurde korrigiert.

Beispiel: Rollencode in RE Vertrag Einrichtung

Rollencode

Tabelleninformationen Modell

Änderungen im Datenmodell werden in den Tabelleninformationen angezeigt.

8.4.23 - Version 12.10

In der Releaseinformation sind alle Funktionen und Fehler der freigegebenen Build RELion (12.10.45606.0) auf Basis Business Central 22.0 beschrieben.

Neue und geänderte Funktionen

Buchhaltung

28768 Umsetzung Aktive Kautionen

Der Report Zinsabschluss berechnen (Aktive Verwaltung) wurde entfernt. Die Belegmaske zur manuellen Eingabe der Zinsen, KapESt und Soli-Zuschlag bleibt weiterhin bestehen damit die Daten nach wie vor manuell eingetragen werden können. Die Möglichkeit der automatischen Zins- und Steuerermittlung durch RELion ist somit nicht mehr gegeben.

Zinsabschluss

28853 Öffnen der Ausgeglichenen Sachposten performanter gestalten

Das Öffnen der Seite Ausgeglichene Sachposten war ab einer gewissen Anzahl an Posten nicht sehr performant. Deswegen wurde der Schlüssel Closed by Entry No. bei der Tabelle Sachposten (G/L Entry, T17) hinzugefügt.

26937 Ausgleich-ID in Debitorenposten entfernen nach Buchung

Ein Zahlungsposten mit Restbetrag (Überzahlung in einer Periode) wurde in der nächsten Periode im Zahlungsvorgang über das Buch.-Blatt erneut in den Ausgleich mit aufgenommen (also mit einer Ausgleichs-ID versehen). Jedoch war der Umfang der neuen Zahlung bereits genug, um alle markierten Rechnungsposten zu begleichen. Nach Abschluss des Buchungsvorgangs blieb daher die Ausgleichs-ID beim alten Zahlungsposten stehen. Dies führte dann zu Folgekomplikationen, sodass solche Posten beispielsweise bei Mahnvorgängen nicht berücksichtigt werden. Es wurden nun Anpassungen vorgenommen, wodurch nach Abschluss des Buchungsvorgangs sämtliche in diesem Rahmen gesetzte Ausgleichs-IDs (und Ausgleichsbeträge) geleert werden, wodurch nun keine IDs mehr stehen bleiben.

30492 Anlagenbuchhaltung - Fehlermeldung “Der Index liegt nicht im zuständigen Bereich”

Der Report 5052647 RE Anl.-Buchungsgruppe - Bewegung wurde angepasst, die Fehlermeldung Der Index liegt nicht im zulässigen Bereich, wurde entfernt.

Meldung

30285 Einzelwertberichtigung - Filter auf Debitorenbuchgruppe

Beim Report 5052439 Einzelwertberichtigung Miete wurde die Auswahl Debitorenbuchungsgruppe hinzugefügt.

Debitoren

Der Report ist über Senden an… planbar.

Word Integration

30374 Einführung Wordserienbrief mit Barcode

Die Funktion der Word-Serienbriefe wurde um die Barcode Archivierung erweitert. Die Funktion kann an folgenden Pages genutzt werden:

  • Page 5164370 Gewerbemietverträge
  • Page 5052464 Vertragsübersicht
  • Page 5164369 Wohnraummietverträge
  • Page 5052626 Mietvertrag Übersicht
  • Page 5052297 Einheitenvertragsübersicht
  • Page 5164288 WEG Kaufverträge

Bevor Sie eine Word Vorlage mit Barcode ausstatten, laden Sie sich bitte den Font 3of9 aus dem Internet herunter und speichern Sie diesen in Ihren Word-Fonts. Die Tabelle für die Erstellung der Vorlage muss zwingend die Berichtsdatenzwischenspeicher sein. In den Feldern ist die Barcode ID vorhanden. Bitte beachten Sie, dass diese bei der Feldauswahl eingeschlossen wird.

Barcode

Umsatzmiete

30438 Leistungszeitraum Buchblattzeile in Umsatzmietabrechnung mit Abrechnungszeitraum füllen

Die Funktion Buchblattzeile erstellen in der Umsatzmietabrechnung füllt nun den Leistungszeitraum des Buchblattes mit dem Abrechnungszeitraum der Abrechnung.

Leistungszeitraum

18937 Menüs Umsatzvereinbarung überarbeiten

Das Menü im Bereich Vertrag/Umsatzmietvereinbarung wurde überarbeitet. Die relevanten Menüpunkte finden sich nun prominent im Start-Menü. Beispiel Liste:

Übersicht

Beispiel Karte:

Karte

24045 Aufräumen des Aktionsprotokolls vor Umsatzmietabrechnung

Im Rahmen der Umsatzmietabrechnung kam es unter bestimmten Umständen dazu, dass trotz fehlerfrei durchgeführter Umsatzmietabrechnung eine Fehlermeldung ausgegeben wurden.

Meldung

Hintergrund war, dass das Programm mit den entsprechenden Parametern (Umsatzmietvereinbarungs-Code und Abrechnungszeitraum) alle passenden Aktionsprotokolle gefunden und dann das jeweils älteste gemeldet hat. Diese Prüfung wurde überarbeitet. Sofern bei einer Abrechnung noch Fehler auftreten, wird das passende Protokoll ermittelt und gemeldet.

Meldung

Mit Ja wird dann auch genau dieses angesprungen.

Protokoll

Ist die Abrechnung fehlerfrei, wird dementsprechend auch keine Fehlermeldung mehr ausgegeben.

Allgemeine Stammdaten

26680 Tabelle 5052492 anpassen

Im Adressstamm wurde ein interner Fehler beim Auswerten der Namensfelder zu einem Textüberlauf geführt hatte. Dieser Fehler wurde behoben.

Mitgliederwesen

31362 Aufruf Mitglieder Buch.-Blätter

Der Aufruf der Mitglieder Buch.-Blätter ist jetzt an allen Stellen gleich. Aus der Mitgliedskarte ebenso wie aus dem Menü. Es wird nach dem Buchblatt gefiltert, welches in den Satzungsparametern eingerichtet wurde.

15233 Mitgliederwesen Versionsübernahme R10 => RELion One

Es wurden div. Korrekturen aus R10 nach RELion One übernommen.

Instandhaltung

26019 Verkaufsbelege mailen

Die Funktion Mailen wird für die gebuchte Verkaufsbelege sowie die Verkaufsrechnung unterstützt.

Darlehen

25998 Überarbeitung Layout Darlehen Hypotheken Konto

Einheitenstamm

Es haben sich im Report 5052361 einige Übersetzungsfehler eingeschlichen, diese wurden nun analog früherer RELion Versionen korrigiert:

  • Einheitenstamm - richtig: Stammdaten
  • Mittelverwendungen - richtig: Mittelverwendung
  • Service - richtig: Leistung
  • Zusätzliche Gebühr - richtig: Gebühren

Mahnwesen

28792 Beschreibung für das Feld “Status der Rechtsverfolgung”

In der Page 5164000 Mahnakte sowie in der Page 5164003 Mahnakten Übersicht wurde das Feld Beschreibung Status Rechtsverfolgung zur Verfügung gestellt. Es wird mit der Beschreibung des im Feld Status Rechtsverfolgung ausgewählten Werts gefüllt.

Mahnakte

Übersicht

Mietverwaltung

17019 Menüführung Mietverträge für Garagen und Stellplätze

Die Menüführung der Liste 5164371 Mietverträge für Garagen und Stellplätze wurde anwenderfreundlicher gestaltet. Die bisher verschachtelten Aufrufe wurden strukturiert angeordnet und der Liste 5164369 Wohnraummietverträge angepasst. Dem Anwender soll durch eine einheitliche Menüführung ein schnelleres und übersichtliches Navigieren im System ermöglicht werden.

25774 Mietvertragsentwürfe

Insb. zur Anbindung an Vermarktungsportale über Aaron Connect wurde ein neues Modul Mietvertragsentwürfe geschaffen. Eine ausführliche Dokumentation wird voraussichtlich in Q2/2024 verfügbar sein.

25781 Debitorenwechsel

Es wurde der neue Report 5052304 Debitorenwechsel erstellt. Dieser führt den Debitorenwechsel in einem Einheitenvertrag durch. Zusätzlich wurde die Page 5052477 WEG Kaufverträge und die Page 5052508 Wohnraummietverträge um die Action Debitorenwechsel erweitert. Das sind die einzigen beiden Stellen, an denen dieser Report aufgerufen wird.

24377 Einheitenvertrag stornieren - Hinweis einbauen, dass Posten nicht storniert, werden

Der Assistent Einheitenvertrag stornieren wurde um folgenden Hinweis erweitert, der den Anwender an die evtl. erforderliche Nachbearbeitung der Debitorenbuchhaltung erinnert.

Falls an diesem Einheitenvertrag Posten vorhanden sind, werden lediglich die Einheiten- und Historieninformationen aus den Posten entfernt. Eine Bereinigung der Debitorenbuchhaltung muss im Nachgang vorgenommen werden.

Bericht

24728 Abw. Korrespondenzempfänger / Vertragsadresse

Mit diesem CU wurde die Vertragsadresse an Mietverträgen eingeführt. Diese wird vom System automatisch mit der Kontaktadresse des Vertragspartners befüllt. Sie haben hier jedoch die Möglichkeit händisch Änderungen vorzunehmen.

Vertragsadresse

Mietanpassung

11324 Report Layout für manuelle Mietanpassung

Das Verfahren rund um die Mietanpassungsvorschläge wurde überarbeitet. Hintergrund war die Schaffung von Word-Reports aktuell sowohl für die manuelle Mietanpassung wie auch für die Anpassung nach Mietspiegel. Hinweis: Weitere Word-Reports (z. B. für Anpassung nach Vergleichsmiete) sind geplant. Änderungen bisher:

Vorschlag

Für die verschiedenen Arten von Mietanpassungsvorschlägen finden sich im Menü Start die folgenden Aufrufe:

  • Indexerhöhung
  • Mietanpassung nach Mietspiegel
  • Vergleichswohnungen
  • WB Kostenmieten berechnen
  • Manuelle Erhöhungen
  • Zielwert einstellen
  • Zielwert für neue Sollstellung

Jeder dieser Aufrufe startet den entsprechenden Report.

Bericht

Dadurch, dass der Mietanpassungsvorschlag nun bzgl. seiner Art eindeutig festgelegt ist, entfallen die bisher vorhandenen verschiedenen Funktionsaufrufe. Sie wurden ersetzt durch die Funktion Mietanpassung erstellen, welche den jeweils passenden Report öffnet.

Wichtig

Bei der Neuanlage von Mietanpassungsvorschlägen wählen Sie bitte die jeweils passende Art aus. Bei bereits vorhandenen Mietanpassungsvorschlägen pflegen Sie die betreffende Art jeweils manuell nach. Nutzen Sie hierfür die Funktion Liste bearbeiten.

Zahlungsverkehr

28991 Virtuelle Konten Importieren im XML Format

Neue Importfunktion um BK01 Virtuelle Konten im XML Format zu importieren.

virtuelle Konten

26268 Feld Beschreibung 2 in Bankposten aufnehmen

Das Feld Beschreibung 2 aus den Bank Buch Blatt wird beim Buchen im Feld Beschreibung 2 der Bankposten übernommen. Hier der Ausgangspunkt aus den Bank Buch Blatt:

Vorschau

Hier das Ergebnis nach den Buchen/Buchungsvorschau:

Vorschau

Die Felder Geschlossen von Lfd Nr. und Geschlossen am wurden in der Page eingeblendet.

23985 Kontoauszugsimport und Übertrag ins Buchblatt falsche Werte

Es wurde ein neues Feld in die Zahlungsverkehr Einrichtung angelegt.

Kontierung

Wenn dies aktiviert ist, prüft das System nach der Übertragung in den Bank Buch.-Blatt, ob die übertragenen Beträge, mit den Beträgen der Kontoauszugsbewegungen übereinstimmen. Falsche Beträge werden dem Aktionsprotokoll hinzugefügt. Beim Löschen oder Buchen der Bank Buch.-Blattzeile werden die dazugehörige Aktionsprotokolleinträge gelöscht.

Buchblatt

Protokoll

Fehlerbehebung

Buchhaltung

29260 Druckeinstellung bei Debitor Kontoauszug (R5052454)

Der Bericht Debitor Kontoauszug zusammengefasst (R5052454) wies noch einen Umbruch beim Ansprechpartner auf dem Ausdruck aus - es wurden nun Korrekturen an Padding und Position des Labels vorgenommen, sodass dieser auch einzeilig abgebildet wird:

Kontoauszug

30012 Kontoname in Buch.-Blatt nicht übernommen

In bestimmten Konstellationen konnte es im Buch.-Blatt RE Buchen allgemein dazu kommen, dass der Kontoname des in Kontonr. ausgewählten Werts nicht richtig im Buch.-Blatt angezeigt wurde. Es wurden deswegen technische Anpassungen vorgenommen, wodurch der Kontoname nun richtig erscheint.

Kontoname

28652 Debitorische Buchungsgruppe in Belegen trotz RE Einrichtung änderbar

Obwohl der Schalter Deb.-Buchungsgruppe änderbar in der RE Einrichtung auf false steht, war es in Verkaufsbelegen möglich die Debitorenbuchungsgruppe zu wechseln. Grund war eine fehlende Prüfung. Dies wurde jetzt korrigiert und es ist wieder von dem Schalter in der RE Einrichtung abhängig, ob die Debitorenbuchungsgruppe geändert werden kann, oder ob dies mit einer Fehlermeldung verhindert wird

29696 Buchungen mit verschiedenen Debitoren-/Kreditorenbuchungsgruppen ist nicht mehr möglich

Eine BC Standard-Prüfung verhinderte die in RELion geschaffene Möglichkeit, in den Buch.-Blättern die Debitoren- bzw. Kreditorenbuchungsgruppe zu wechseln, obwohl dies nach den Einstellungen in der RE Einrichtung möglich sein müsste. Dies wurde nun korrigiert und ein Wechsel ist bei entsprechender Einrichtung wieder wie gewohnt möglich.

28360 RE Konten Nullstellung Report 5052321: Anzeige von gegen direkt gesperrten Konten in Ausgabe

Die RE Konten Nullstellung wurde überarbeitet. Ist ein Konto (Aufwand, Erlös) gegen direktes Buchen gesperrt, wird dieses bei der RE Konten Nullstellung übersprungen. Es wird nach Durchlauf des Reports folgendes angezeigt.

Objekt Kontenkarte

Bei einer Nullstellung ohne Abrechnungskreis entfällt die Prüfung auf Buchungen mit Abrechnungskreis.

Report

RELion Dokumente

30947 RELion Dokumente Fehler beheben

In der RELion Dokument Einrichtung wurden Übersetzungen vorgenommen. Weiter konnte in der RELion Dokument Recherche über Zugehörig, Aufgabenverwaltung und Aufgabe erstellen keine Aufgabe angelegt werden, weil eine unverständliche Fehlermeldung erschienen ist. Dieser Fehler wurde behoben.

28998 Anzeige gleicher Debitor obwohl unterschiedliche Indexschreiben mit unterschiedlichen Debitoren

Die Archivierung von mehreren Index-Mieterhöhungsanschreiben hatte den Fehler, dass bei jedem Anschreiben dieselbe Debitorennummer angezeigt wurde. Der Fehler wurde behoben, der Index wird nun korrekt befüllt.

Mietverwaltung

29558 Einheitenvertrag kann nicht storniert werden

In der Programmierung wurde die Suche der zu stornierenden Verträge optimiert.

29961 Fehlende Page Einheitenvertragslaufzeiten - Vertragslaufzeiten

Die Reports Einheitenvertragslaufzeiten und Vertragslaufzeiten wurden eingebaut. Sie sind im Rollencenter unter dem Menüpunkt Berichte zu finden.

Vertragslaufzeit

26005 Leerstandssollstellungsposten - zeigt alle Posten

Werden Sollstellungszeilen von einem Leerstand aus aufgerufen so öffnet sich jetzt über Posten die gebuchten Sachposten zu diesem Leerstand.

Posten

Werden Sollstellungszeilen hingegen von einer vermieteten Einheit aus aufgerufen, so öffnen sich die gebuchten Debitorenposten zu dieser Sollstellungszeile.

Posten

26923 EK-Rechnung Fehler beim berechnen des Zeilenbetrages

Wurde in einer Einkaufsrechnung während dem Genehmigungsprozess eine Änderung des EK-Preises in einer vorhandenen Zeile vorgenommen oder eine neue Rechnungszeile erfasst, dann wurden wesentliche Zeilenfelder nicht aktualisiert. Der Fehler wurde behoben.

24985 Leerstand ergänzen nicht möglich

Auf der Einheitenvertragsübersicht und auf der Einheitenvertrag Karte wurde die Aktion Leerstandseinheit einfügen überarbeitet. Wird ein Mietvertrag gekündigt und die Option Leerstandseinheit anlegen wird bei diesem Vorgang nicht aktiv gesetzt, gibt es zunächst keinen Leerstand, der für eine Neuvermietung Voraussetzung ist. Die Funktion Leerstandseinheit einfügen erstellt einen neuen Leerstand mit Startdatum einem Tag nach Endedatum der Vorgängereinheit.

Allgemeine Stammdaten

31091 RE Kreditorenbank lässt sich nicht mehr über die zentrale Adressverwaltung holen

Beim Versuch einem Kreditor Banken aus dem Adressstamm zuzuordnen, kam eine Fehlermeldung sofern noch keine Bank beim Kreditor hinterlegt war. Dieser Fehler wurde behoben.

21876 Logo lässt sich nicht mehr aus Zuständigkeitseinheit entfernen

Auf der Zuständigkeitseinheiten-Karte konnte das Logo nach dem Import nicht mehr gelöscht werden, sondern nur durch ein anderes Bild überschrieben werden. Die Logo-Zuordnung wurde jetzt analog zum BC-Standard über eine Infobox realisiert.

24986 Migration Adresse - Kontakt nicht aktuell

Beim Bearbeiten der Adresse auf einer Zuständigkeitseinheit wird jetzt auch der damit verbundene Kontakt aktualisiert.

ZE

DSGVO

19851 Modul DSGVO, Anonymisierung offene Punkte

Der DSGVO Stapelverarbeitungsreport Prüfung personenbez. Kontakt-Daten (Report 5164402) kann jetzt mit einer neuen Option Anfrage erstellen wenn Anonymisierung fällig gestartet werden. Damit werden Kontakte mit Verträgen und Buchungen die noch keine Anonymisierung zulassen, übersprungen und die Anzahl der Anonymisierungsanfragen deutlich verkleinert.

ZE

Außerdem kann jetzt optional die detaillierte Fehleranzeige gewählt werden, die dann zu jeder Anfrage die ermittelten Fehler gleich anzeigt.

ZE

29651 DSGVO-Modul aktualisieren

Im DSGVO Modul wurden für die Stapelverarbeitungen die internen Berechtigungen so erweitert, dass keine Super-User Berechtigung notwendig ist.

WEG

29557 WEG Kaufvertrag kann nicht angelegt werden

Die Programmierung wurde korrigiert. Die Erstellung eines WEG Kaufvertrages ist fehlerfrei möglich. Sowohl über Neuerstellung eines WEG Kaufvertrags als auch über die Aktion Vertragswechsel/Verkauf.

Betriebskostenabrechnung

31404 Gesamtsummen der Bestandskonten in der Einzelabrechnung sind falsch

In der Abrechnung für WEGs wurden die Gesamtsummen der Tabelle für die Bestandskonten falsch aufsummiert. Dieser Fehler wurde behoben.

24994 Steuer in der Abrechnungszeilen

Bei der manuellen Erfassung von Beträgen im Feld Nettobetrag der Abrechnungszeilen bzw. Wirtschaftsplanzeilen wird die Objektsteuereinrichtung geprüft. Ist hier eine gültige Eintragung vorhanden, wird die MwSt-Geschäftsbuchungsgruppe zur Ermittlung des Steuersatzes herangezogen (dies ist z. B. bei MwSt-frei gekennzeichneten WEGs der Fall). Ansonsten gilt die Steuereinrichtung am zugrundeliegenden Sachkonto.

25019 Abstände in der Abrechnung

Im Anschreiben (Report R5164010) für die Abrechnung und Wirtschaftsplan war die Rücksendedresse zu weit oben platziert, sodass sie nicht ins Adressfenster des Briefkuverts passte. Dies wurde korrigiert.

Druck

25205 Anschreiben Seitenwechsel

Die manuellen Seitenwechsel im Anschreiben (Report 5164010) der Abrechnung bzw. des Wirtschaftsplans wurden seit längerer Zeit nicht mehr unterstützt. Dies ist jetzt wieder möglich. Die Änderung muss ggf. bei kundeneigenen Report nachgezogen werden, sofern das gewünscht ist.

24934 Fehlermeldung beim Erzeugen von Belegen einer Abrechnung

Beim Erzeugen von Belegen in der Abrechnung kam eine unleserliche Fehlermeldung wenn die IBAN im Lastschriftmandat in einem ungültigen Format hinterlegt war. Dies wurde beseitigt.

Mietanpassung

31374 Indexmietanpassung - Report 5052279 - falsche Werte Veränderung %

Bei der Indexmietabrechnung wurde der Anpassungsprozentsatz im Anschreiben falsch ausgegeben, sofern im betreffenden Vertrag mehr als ein indexierter Einheitenvertrag vorlag. Wobei den Einheitenverträgen unterschiedliche Indexklauseln mit unterschiedlichen Weitergabeprozentsätzen zugeordnet sein mussten. In diesem Fall wurde der Anpassungsprozentsatz des ersten Einheitenvertrags auch bei allen anderen Einheitenverträgen ausgegeben, Der Fehler wurde korrigiert.

Hinweis Der Berechnungsnachweis im gleichen Anschreiben (am Ende des Dokuments) hat die Werte korrekt ausgegeben.

30256 - Mietspiegelerhöhung: Ausstattungsmerkmale werden nicht berücksichtigt

Die Berechnung der Mietanpassungen nach Mietspiegel Berlin wurde überarbeitet. Die Einstellung auf Objektebene Berechnungsgrundlage Mietspiegel findet nur noch Anwendung für Einheiten, die ohne spezifische Einheitenmerkmale definiert sind. D. h., bei diesen Einheiten wird dann gemäß dieser Objekteinstellung aus dem betreffenden Mietspiegelfach der Maximalwert (für das Beispiel unten), der Mittelwert oder der Minimalwert angesetzt.

Bei Einheiten mit spezifischen Einheitenmerkmalen wird die Berechnung des jeweiligen Spannenwertes immer - also unabh. von der Einstellung im Objekt - auf Basis des jeweiligen Mittelwertes vorgenommen. Dies entspricht der offiziellen Berechnungslogik wie sie im Berliner Mietenspiegel definiert ist.

  • Einstellung auf Objektebene: Berechnungsgrundlage

  • Beispiel für eine Einheit OHNE spez. Merkmale: Einheit ohneMerkmale

  • Beispiel für eine Einheit MIT spez. Merkmalen: Einheit mitMerkmale

  • Mietanpassung: Mietanpassung

  • Einheit 07: Einheit

  • Einheit 09: Einheit

Darlehen

30848 Report Darlehen Verbindlichkeitenspiegel Bank

Im Report Darlehen Verbindlichkeitenspiegel Bank wurden die Zeilen Anfangssaldo, Tilgung, Zinsen und Zuschreibung nicht mehr gedruckt, dieses Problem wurde nun behoben.

Druck

23905 Darlehen mit festen Tilgungssatz liefert falsches Ergebnis

Bei Darlehen mit festem Tilgungssatz wurde die falsche Berechnungsgrundlage herangezogen. Dieser Fehler wurde nun korrigiert. Der Tilgungssatz (gemäß Einrichtung der Berechnungsart) wird nun korrekt vom Darlehensrestbetrag berechnet.

Zahlungsverkehr

28591 Banksaldo wird falsch angezeigt - Filter wird falsch gesetzt

Das Feld Saldo berücksichtigt alle Bankposten einschließlich der RE Transitposten während das Feld Bewegung die Transitposten nicht enthält. Die Berechnung des Feldes Saldo nach Buchung in der Abstimmpage wurde angepasst auf das Feld Bewegung.

Abstimmen

16158 Auszahlungsvorschlag Mietvertrag lässt sich nicht erstellen

Report Auszahlungsvorschlag Mietvertrag lässt sich nicht ausführen. Dies wurde berichtigt.

28868 Erweiterte Bankregel kann nicht angelegt werden - es fehlt der Aufruf

Um klarzustellen, ob eine neue Bankregel oder eine neue erweiterte Bankregel erstellt wird, wurde die Funktion Erweiterte Bankregel erstellen in den Menüpunkt Start verschoben.

Kontierungsregel

30287 SEV-Zahlungsdatei lässt sich nicht verbuchen

Beim Erstellen der Buchblattzeilen wurden die Einheitennummern und Einheitenhistorien nicht in das Buchblatt übertragen. Da es sich um SEV-Buchungen handelt, ist eine Buchung ohne diese Werte nicht möglich. Die Übertragung dieser beiden Werte ist wieder hergestellt und somit eine Buchung fehlerfrei möglich.

SEV

13257 Neuvermietungsassistent: Endedatum aus IFO Contract Line (5052502) wird bei Neuvermietung nicht korrekt ausgewertet

Zur Vermeidung inkonsistenter Einheitenzuordnungen wird bei SEV-Objekten im Neuvermietungsprozess nun geprüft, ob für die ausgewählte Einheit zum Vertragsbeginn ein gültiger SEV-Vertrag existiert. Falls nicht, erscheint eine Fehlermeldung und die betreffende Einheit kann nicht ausgewählt werden.

Überprüfung

17028 - Doppelter Aufruf SEV-Verträge

Der Aufruf der SEV Verträge von einem Objekt aus wurde optimiert. In den SEV Vertragszeilen werden nun mit Klick in die Vertragsnummer wichtigsten Eckdaten zum Vertrag angezeigt. Zum Öffnen des Vertrags wurde der Aufruf Vertrag prominent angeordnet.

Vertragszeilen

Aktivierung Betriebskosten

25029 Aktivierung Betriebskosten

In der Stapelverarbeitung für die Aktivierung der Betriebskosten wurden vertragsbezogene Ausnahmen bisher nicht berücksichtigt. Dieser Fehler wurde korrigiert.

Verwalterhonorar

31021 Rechnung Verwalterhonorar - Netto/Brutto-Betrag falsch angeordnet

Die Anordnung von Netto/Brutto-Betrag in der Rechnung Verwalterhonorar wurde korrigiert.

Wirtschaftlichkeitsberechnung

29940 Fehler im Bereich Wirtschaftlichkeitsberechnung

Bei der Berechnung von WB Kostenmieten (Mietanpassungsvorschläge) wurde die Spalte Betrag/m² immer mit 0,00 ausgewiesen. Dies wurde korrigiert.

Rollencenter

31105 Ausstattungscode kann nicht erfasst werden

Beim Anlegen neuer Ausstattungscodes in der Page Global-Ausstattungen kam es zu einer Fehlermeldung, wenn es Ausstattungen (z. B. auf Einheitenebene) ohne Code gab. Dieser Fehler ist behoben, d.h., neue Ausstattungscodes können nun auch dann angelegt werden, wenn es Ausstattungen ohne Code gibt. Gleichwohl sollten die betreffenden Ausstattungen geprüft und mit einem passenden Code versehen oder alternativ gelöscht werden (falls Fehlanlage). Beispiel für Fehlermeldung beim Anlegen eines neuen Ausstattungscodes:

Fehlermeldung

Wirtschaftsplan

30311 Fehlermeldung für Aktionsprotokoll Abrechnung, Wirtschaftsplan erweitern

Beim Erstellen der Belege für Wirtschaftsplan und Abrechnung konnte es bei fehlerhafter Einrichtung der Geschäftsbeziehungsklassen zu Meldungen im Aktionsprotokoll kommen, die für den Anwender schwer erklärbar waren. R5052277 WP2024 Eigentümer ….. kein Kontakt vorhanden. Dies wurde jetzt korrigiert , es wird jetzt die Kategorie im Protokoll ausgegeben für die keine Kontakte gefunden wurden.

Ticketsystem

31027 Ticketbearbeiter wird nicht korrekt ermittelt

Bei den Tickettypen kann optional ein Rollencode hinterlegt werden. Über diesen wird gesteuert, dass bei der Erfassung von Tickets (mit diesem Tickettyp) der entsprechende Bearbeiter aus dem betreffenden Objekt ermittelt und im Ticket hinterlegt wird. Allerdings wurde der Bearbeiter in einem neu erfassten Ticket nicht korrekt ermittelt, wenn zuerst der Tickettyp und danach das Objekt ausgewählt wurde. Bei der umgekehrten Reihenfolge hat es auch bisher schon funktioniert. Der beschriebene Fehler wurde behoben.

Hinweis Wenn beim Tickettyp kein Rollencode eingetragen ist, wird der Bearbeiter über den in der Instandhaltung Einrichtung hinterlegten Rollencode ermittelt.

Berechtigungssätze

In RELion wurden neue Tabellen der rollenspezifischen Berechtigungssätze hinzugefügt.

Objekt ID Objektname Berechtigungssatz Name
5052366 RelC Tenant Contract Draft REL Objektverwaltung Aareon, REL Ext. Hausvw Aareon
5052367 RelC Tenant Contr. Draft Setup REL Objektverwaltung Aareon, REL Ext. Hausvw Aareon
5052368 RelC Contract Terms REL Objektverwaltung Aareon, REL Ext. Hausvw Aareon
5052369 RelC Unit Contract Terms REL Objektverwaltung Aareon, REL Ext. Hausvw Aareon
5052521 RelC Pay. Vendor Ledger Entry REL Buchhaltung Aareon

Tabelleninformationen Modell

Änderungen im Datenmodell werden in den Tabelleninformationen angezeigt.

8.4.24 - Version 12.9

In der Releaseinformation sind alle Funktionen und Fehler der freigegebenen Build RELion (12.9.43799.0) auf Basis Business Central 22.0 beschrieben.

Neue und geänderte Funktionen

Mietverwaltung

26047 Reports entfernen Sollstellungsübersicht – Sollstellungsübersicht Debitor

Die Reports Sollstellungsübersicht und Sollstellungsübersicht Debitor wurden entfernt.

Heizkosten-Datenaustausch

26008 Fehler L/M-Satz erstellen Gesamtwohnfläche berechnen

Bei der Berechnung der Gesamtwohnfläche werden Einheitenverträge, die außerhalb des Abrechnungszeitraumes liegen nicht mehr mitberücksichtigt.

26142 ID-Kollision Korrektur P-Subpage

Sollte der Nutzer auch RRM im Einsatz haben, kann er nun diese benutzen und für den P-Satz lässt sich die SubPage öffnen.

26250 Beschreibungen auf Heizkosten-Datentausch ändern

Die Bezeichnung des Moduls Heizkosten-Datenträgeraustausch wurde in Heizkosten-Datenaustausch umbenannt. Die alte Bezeichnung ist nicht mehr zeitgemäß. Der Name wurde innerhalb überall angepasst. Bitte suchen Sie ab sofort nach Datenaustausch Abrechnungsunternehmen Übersicht.

28339 Korrektur Überschrift

Im L-Satz wird das Feld Angabe prozentuale Verteilung CO2-Anteil, hier %-Anteil des Vermieters zur Vereinfachung in Vermieteranteil CO2 umbenannt.

Mietanpassung

25493 Anzeige Vergleichswohnungen

In der Tabelle 5052380 Units of Comparison wurde das neue Feld 12 Lfd. Nr. hingzugefügt. Zusätzlich wurden die neuen Schlüssel Lfd. Nr. und Für Anpassung verwendet eingefügt sowie eine Abfrage beim Löschen von Vergleichswohnungen. In der Page 5164237 Units of Comparison wurde die Sortierung der Zeilen nach der Lfd. Nr. geändert.

Der Report 5052638 S-Rent Adapt. Using Comp.Units wurde angepasst. Im Rahmen der Mietanpassung erfolgt bei der Bewertung der Vergleichswohnungen die entsprechende Nummerierung im Feld Lfd. Nr..

Instandhaltung

13039 Fläche und Ausstattung wird bei Weiterberechnung aus SM nicht in VK-Rechnung übernommen

Bei Erstellung einer Verkaufsrechnung/-gutschrift aus der Schadensmeldung heraus (Funktion Weiterberechnung/VK-Rechnung erstellen) wurden die Informationen zur Fläche und zur Ausstattung aus dem Schadensmeldungskopf nicht in die Verkaufsrechnung/-gutschrift übernommen. Dieses Verhalten wurde geändert, somit steht auch in den VK-Belegen diese Information bei Weiterberechnungen zur Verfügung.

Objektverwaltung

24365 Rollencenter Objektverwaltung - Kachel Fällige Wartungen einfügen

Die Kachel Fällige Wartungen steht nun auch im Rollencenter Objektverwaltung zur Verfügung.

Rollencenter Seitenprüfung

Mitgliederwesen

19316 Anpassung Mitgliederwesen

  • Im Report 5052432 Umbuchung Geschäftsguthaben wird beim Erstellen der BuchBlattzeile die Mitgliedsnr. und der Mitgliedsname im Feld Beschreibung eingetragen.
  • In der Page 5052342 Mitgliedschaft beenden Assistent wurde der Nachverarbeitungscode für die Datumsprüfung überarbeitet.
  • Im Report 5052461 Mitgliederkontoauszug wurden die Anteile vom Vortrag nicht mit angezeigt. Das wurde korrigiert.
  • In der Tabelle 5052328 Mitglieder wurde das Feld Steuerbescheinigung drucken hinzugefügt und in der Page 5052372 Mitglieder im Inforegister Sonstiges hinzugefügt.
  • Wenn der Report 5052468 Steuerbescheinigung Dividende startet, ist in den Optionen ein zusätzliches Feld Nur Mitglieder mit Steuerbescheinigung drucken vorhanden. Ist die Einstellung True, werden nur für Mitglieder die Steuerbescheinigung gedruckt, bei denen auf der Mitgliederkarte diese Option gesetzt ist.
  • Über den Report Mitgliederzeilen ins Buchblatt werden jetzt auch die Zeilen für Eintrittsgeld in Buchblatt eingetragen.
  • Die Eingabe von einem Prozentwert für den Solidaritätszuschlag in der Dividendenberechnung ist nur für Deutschland Pflicht. Für andere Länder nicht.
  • In der Page 5052372 Mitgliedskarte wurden im Inforegister Ertragssteuer div. Felder gelöscht und dafür 2 neue Felder angelegt. Feld Anzahl Freistellungsaufträge und Anzahl NV. Hier wird die Anzahl der Aufträge angezeigt. Mit einem Mausklick auf die Anzahl öffnet die Page Ertragssteuerbefreiungen und es werden die zugehörigen Daten angezeigt.

22262 Ratenzahlung überarbeiten

Die Ratenzahlung wurde überarbeitet. Codereview durchgeführt.

26479 Mitgliederzahlungsvorschlag DTA Begleitzettel drucken

Im Report 5052457 SEPA Bankeinzugsvorschlag Mitglieder wurde angepasst. Wenn die Zeile erstellt wird, erfolgt automatisch eine Eintragung für die Objektnummer. Damit ist die Erstellung vom DTA Begleitschein möglich.

21591 Report 50037 Umb. Mitgliedersaldo an Miete übernehmen

Der Report 5164076 Buche Dividende und AGH gegen Miete erstellt Buchungszeilen, in denen die vorhandene Dividende, AGH und optional die Wohnungsbauprämie (WBP) eines Mitglieds mit Debitorposten der Sollstellungsart Leer, Miete, Nebenkosten und Sonstiges zur Wohneinheit ausgeglichen werden. In der RequestPage sind mehrere Optionen einzustellen:

  • Buch.-Blatt erstellen: Bestimmt, ob Buchblattzeilen erstellt werden sollen.
  • Buch.-Blatt Vorlagenname: Bestimmt das Vorlagenbuchblatt.
  • Buchblattname: Bestimmt das Buchblatt.
  • Verrechnungskonto: Bestimmt das Konto für die Verrechnung.
  • Ohne Nachlass: Überspringt die Mitglieder, die im Kontaktname den Eintrag „Nachl.“, „Nachlass“ oder „Nachlaß“ haben.
  • Fälligkeitsdatum: Gibt das Fälligkeitsdatum für die Debitorenposten an, die berücksichtigt werden sollen.
  • Buchungsdatum: Gibt das Buchungsdatum für neu erstellten Buchungszeilen an.
  • Buchungsbeschreibung: Gibt den Buchungstext für die neu erstellten Buchungszeilen an.

Wenn die Option Buch.-Blatt erstellen gesetzt ist, müssen folgende Felder gefüllt sein:

  • Buch.-Blatt Vorlagenname
  • Buchblattname
  • Verrechnungskonto
  • Ohne Nachlass
  • Fälligkeitsdatum
  • Buchungsdatum

Bei der Wohnungsbauprämie ist folgendes zu beachten:

  • Ist das Mitglied aktiv, kann die Wohnungsbauprämie auf alle oben aufgeführten Sollstellungsarten verrechnet werden.
  • Ist das Mitglied beendet, kann die Wohnungsbauprämie nur gegen nicht bezahlte Anteile verrechnet werden.

Bei beendeten Mitgliedern wird auch die Dividende und AGH mit nicht bezahlten Anteilen verrechnet. Als Nummernserie wird die aus den Satzungsparametern unter Nummerierung/Belegnummer Umbuchung verwendet. Der Aufruf erfolgt im Mitglieder Rollencenter unter Sachkonten.

Darlehensverwaltung

23070 Falsche Berechnungsbasis bei Darlehen Planposten nach Zuschreibung

Die Berechnungsbasis des Darlehens nach Zuschreibung wurde berichtigt. Die Zinsberechnung setzt nun auf der korrekten Berechnungsbasis auf.

24977 Darlehen Stapelbuchung CL236323

Im Darlehen erzeugt der Aufruf Stapelbuchungen (5052521) nun wieder identische Buchungen wie der direkte einzelne Buchungsprozess aus den Darlehen (5052284). Das Problem trat bei Darlehen mit mehreren Objekten in der Mittelverwendung auf, der Fehler wurde behoben.

Allgemeine Stamdaten

22802 Tabelle erweitern mit Standardfelder für Kopf-/Fußzeilen

Die Tabelle Berichtsdatenzwischenspeicher, die für Word Vorlagen benutzt wird, wurden Fußzeilen Felder ergänzt. Es handelt sich um folgende Felder:

Fußzeile

Die über die Einrichtung an der Zuständigkeitseinheiten-Karte, Inforegister Fußtexte für Berichtsausgaben, befüllt werden. ZE-Karte Fußzeile

Es wird die Verwaltungs-ZE vom Objekt herangezogen, wenn diese nicht vorhanden ist, dann die Eigentümer-ZE. Die Fußzeilen-Felder sind bei Erstellung einer Word-Vorlage automatisch angehakt.

Zahlungsverkehr

21181 RE Kontierungsbeschreibung im RE-Bankbuchblatt zu lang

Die Länge der Kontierungsbeschreibung wurde auf die Feldlänge berichtigt.

25262 Funktion Auflösung Transitsaldo

Das Menüband der neuen Seite ist jetzt einfacher. Um die Zeilen für die Auflösung zu markieren, wird ein neues Feld Auswählen verwendet. Andere Funktionen bleiben unverändert.

Bankposten

Fehlerbehebung

Betriebskostenabrechnung

25433 Ausbuchung offener Vorauszahlung nicht möglich

Der Report in der Abrechnung zum Ausbuchen der offenen Vorauszahlungen lief auf eine Fehlermeldung und erzeugte keine Buch.-Blattzeilen. Dieser Fehler wurde behoben.

24934 Fehlermeldung beim Erzeugen von Belegen einer Abrechnung

Beim Erzeugen von Belegen in der Abrechnung kam eine unleserliche Fehlermeldung, wenn die IBAN im Lastschriftmandat in einem ungültigen Format hinterlegt war. Dies wurde beseitigt.

Buchhaltung

25392 Bei der Debitorenliste (P22, T18) ist die Zuordnung bei den Feldern “(…) nach Zuständigkeitseinheit” falsch

In der Debitorenliste (Page 573) wurden durch die Links der Felder Saldo nach Zuständigkeitseinheit und Fälliger Saldo nach Zuständigkeitseinheit stets die detailliere Debitorenliste geöffnet. Das ist nicht korrekt und auch im Kontrast zum Verhalten der Felder auf der Debitorenkarte, welche richtigerweise die gefilterte Debitorenposten öffnen. Dies wurde nun angepasst, sodass letztere Posten auch von der Liste aus geöffnet werden.

25186 Report RE Fibujournal einblenden in die Page 116 Fibujournal

Aus den Fibujournal lässt sich nun das RE Fibujournal (Report 5052515) öffnen.

FibuJournal

Allgemeine Stammdaten

21876 Logo lässt sich nicht mehr aus Zuständigkeitseinheit entfernen

Auf der Zuständigkeitseinheiten-Karte konnte das Logo nach dem Import nicht mehr gelöscht werden, sondern nur durch ein anderes Bild überschrieben werden. Die Logo-Zuordnung wurde jetzt analog zum BC-Standard über eine Infobox realisiert.

Mahnwesen

25212 Funktion Mahnungen erstellen Vertrag bringt Fehlermeldung nicht

Die unterschiedliche Reaktion der Reports 5052307 Mahnung Vertrag sowie 5052360 Mahnung Debitor wurde angepasst. Es erscheinen nun bei beiden Verarbeitungen die Fehlermeldungen falls in der Einrichtung etwas nicht vorhanden ist, allerdings nur wenn der Filter auf einen Debitoren gesetzt ist!

Wenn kein Debitor gefiltert wird oder es mehrere Debitoren im Filter gibt so erscheint keine separate Fehlermeldung und es wird am Ende die Liste Ansicht - Debitoren für welche keine Mahnung erstellt werden konnte, geöffnet.

Instandhaltung

25444 Vorschau Verkaufsrechnung: Fußzeilen der ZE werden nicht angezeigt

In der ungebuchten Verkaufsrechnung (5052593) wurden die Informationen der Zuständigkeitseinheit in der Fußzeile nicht gedruckt. Der Fehler wurde behoben. In der gebuchten Verkaufsrechnung trat der Fehler nicht auf.

26708 Fehler bei Beauftragung mailen

Mit dem letzten CU wurde folgender Fehler ausgeliefert: Beim Mailen der EK-Belege (u.a. Beauftragung) kam es zu einem Fehler, wenn in der RE Einrichtung das Feld Report mailen auf E-Mail gesetzt war. Das Feld wurde aus der Einrichtung entfernt.

Begründung: Die Option wurde beim Drucken von Reports nur erstmalig zur Auswahl herangezogen. Im weiteren Verlauf wird anwenderspezifisch pro Report die letzte Auswahl herangezogen. Das Feld in der Einrichtung brachte somit nur wenig Nutzen und wurde entfernt.

26028 Dateninkonsistenz bei Stammdatenanzeige

Bei der Einkaufsgutschrift wurden im Inforegister RELion die Felder der Anschrift, statt mit der Objektanschrift mit der Anschrift des Kreditors belegt. Dieser Fehler wurde behoben, die Einkaufsgutschrift arbeitet nun in diesem Punkt analog zur Einkaufsrechnung.

25476 Erfassung von Ausstattung fehlerhaft

Wenn man über eine Fläche im Objekt ohne Gebäude/Hauseingangsinformation eine neue Ausstattung angelegt hat, kam es zu einem Fehler. Die Felder Gebäude und Hauseingang waren mit " belegt. Im Nachgang war die Filterung in der Tabelle Ausstattung Zuordnung nicht korrekt. Der Fehler wurde behoben.

Verwalterhonorar

26648 Fehler Stapelberechnung Verwalterhonorar bei Reichweite 12M

Die Formel der Datumskalkulation für das Feld Reichweite Abrechnung wurde korrigiert. Sowohl 1J als auch 12M sowie alle anderen Varianten werden korrekt verarbeitet.

Mietverwaltung

25707 Anlegen von Einheitenstamm funktioniert im Test nicht mehr

Die Einheitenstämme werden vom automatischen Test wieder erzeugt.

Wirtschaftsplan

25965 Textzeile in Vorschreibung zu kurz

Die Beschreibung der Einheit wurde im Wirtschaftsplan in manchen Fällen zu kurz ausgegeben da sie auf der Zeile mit er Zwischensumme ausgegeben wurde (2). Es wird jetzt wie in der Abrechnung eine Überschriftzeile je Einheit mit der Einheitennr. und Historie sowie der Einheitenbeschreibung dargestellt (1). Die Zwischensummenzeile für die Einheit enthält nur noch die Einheitennr. und Historie (2).

Kalkulation

Außerdem wurde die Einheitennr. und Historie in den einzelnen Abrechnungsarten entfernt, sodass jetzt für die Beschreibung mehr Platz verfügbar ist (3). Das Layout stimmt damit mit dem Anschreiben der Abrechnung überein.

Bitte beachten Sie, dass benutzerdefinierte Layouts aufbauend auf dem Standardreport 5164010 neu erstellt werden müssen, sofern vorhanden.

Einheit Schnellerfassung

25311 Validierung Nutzungsart in Feld Beschreibung fehlt

Bei der Erfassung der Nutzungsart in der Einheit Schnellerfassungszeile wird das Feld Beschreibung automatisch mit dem entsprechend hinterlegten Wert gefüllt und bei Druck und Übernahme korrekt in den Einheitenstamm validiert.

Einheit Schnellerfassung Einheitenstamm

Mietanpassung

25426 Mietspiegelmatrix - Manuelle Auswahl Code weicht von lookup-Funktionalität ab

Bei der Pflege der Matrix Basismiete für einen Mietspiegel konnten bei manueller Eingabe von Parametern Codes eingetragen werden, die in der betreffenden Ausprägung nicht vorhanden waren. Fehlerhafte Eingaben werden nun abgefangen. Beispiel der fehlerhaften Eingabe:

Matrix

26484 Reichweite und Bemerkung Sollstellung wird bei Mietanpassung geändert

Bei der Generierung von Sollstellungszeilen (-änderungen) aus der Mietanpassung (z. B. Indexmietanpassung, manuelle Erhöhungen etc.) wurden in den neu erstellten Sollstellungszeilen die Werte der beiden Felder Reichweite und Bemerkungen nicht aus den bisherigen Sollstellungen belegt, sondern neu initialisiert. D. h., die Reichweite wurde aus dem hinterlegten Einheitenvertrag und die Bemerkungen aus der Beschreibung des betreffenden Kontos gefüllt. Hiervon abweichende Einträge in der bisherigen Sollstellungszeile wurden nicht beachtet.

Berechtigungssätze

In RELion wurde eine neue Tabelle der rollenspezifische Berechtigungssätze hinzugefügt.

Objekt ID Objektname Berechtigungssatz Name
5164012 RelC Acession Shares History New Table R12 Beitrittsanteil Historie
5052696 RelC MEX P-Record Datenträgeraustausch P-Satz

Tabelleninformationen Modell

Änderungen im Datenmodell werden in den Tabelleninformationen angezeigt.

8.4.25 - Version 12.8

In der Releaseinformation sind alle Funktionen und Fehler der freigegebenen Build RELion (12.8.42789.0) auf Basis Business Central 22.0 beschrieben.

Zusätzliche Informationen

Aktuelle Überarbeitungen am Adressstamm

In bisherigen RELion Versionen war es möglich, die Felder Vorname, Vorname 2 und Nachname mit bis zu 50 Zeichen zu füllen. Aufgrund der Vorgaben im Microsoft Business Central Standard müssen diese Felder auf 30 Zeichen begrenzt werden.

Adressstamm

Damit es keine Konflikte beim Anlegen von Kontakten aus dem Adressstamm herausgibt, werden die Feldlängen in naher Zukunft auch im Adressstamm an den Standard angeglichen. Für die Vorbereitung werden wir einen Prüfreport bereitstellen, der die Kontakte und Adressstämme mit längeren Feldinhalten ermittelt und darstellt.

Was ist aktuell zu beachten?

Beim Anlegen von Adressstämmen ist es in der aktuellen Version noch möglich Vorname, Vorname 2 und Nachname mit mehr als 30 Zeichen zu schreiben, dies führt dann beim Anlegen eines Kontakts zu einer Fehlermeldung. Um dies zu vermeiden, müssen Vorname, Vorname 2 und Nachname im Adressstamm mit maximal 30 Zeichen angelegt werden.

Neue und geänderte Funktionen

Heizkostendatenaustausch

25001 HK-DT Version 3.10 Die neue ARGE Version 3.10 für den Datenaustausch wurde in RELion umgesetzt.

Mitgliederwesen

22301 Zeitliche Historie für Geschäftsanteil (Beitritt) Für das Feld Geschäftsanteile (Beitritt) werden jetzt die Änderungen in einer eigenen Tabelle als Historie geführt. Jedes Mal, wenn das Feld geändert wird, erfolgt ein Eintrag in der Tabelle Beitrittsanteil Historie. Damit ist ersichtlich, wann und von wem dieser Eintrag geändert wurde. Eine Berechnung der Pflichtanteile auf Basis älterer Einträge erfolgt nicht. Es wird immer mit dem aktuellen Eintrag in den Satzungsparametern gerechnet.
21711 Mehrere Pages vom Layout überarbeiten Überarbeitung mehrerer Pages. Page 5052374 Satzungsparameter Im Inforegister Allgemein wurden folgende Felder entfernt: Feld Mitglied Debitorenbuchungsgruppe gelöscht. Ist im Register Buchung vorhanden. Feld Mahnmethodencode und MwSt.-Buchungsgruppe in Inforegister Buchung verschoben. Felder im Inforegister Allgemein wurden Gruppiert und neu geordnet. Page 5164458 Dividenden Berechnungszeile Das Feld Mitgliedsnr. wurde in das Inforegister Allgemein verlegt und das Inforegister Mitglied wurde gelöscht. Report 5164105 Genehmigungsdatum Mitglied setzen In der Request Page wurde die Option Mitgliederzeilen ins Buchblatt und Direkt buchen entfernt. Page 5052518 Mitgliederzeilen Karte Im Inforegister Übertragung wurde das Feld Übertragung an Mitglied hinzugefügt.
16241 Neuen Report Ertragssteuerbefreiung Für die Änderung der Ertragssteuerbefreiungen wurde der neue Report 5164075 Ertragssteuerbefreiungen ändern erstellt. Dieser Report wird ggf. ausgeführt, wenn der Gesetzgeber die Freibeträge für die Kapitalbesteuerung geändert hat. Damit nicht jedes Mitglied einzeln für die Umstellung auf den max. zulässigen Betrag geändert werden muss, wird der Report ausgeführt. Der Aufruf erfolgt im Rollencenter Mitgliederverwaltung unter Aktionen/Verwaltung/Ertragssteuerbefreiung ändern. Nach dem Start ist ein Filter im Feld Art und Freistellungsbetrag anzugeben. Ein Filter im Feld Mitgliedsnr. ist optional. Wird hier kein Filter ange-geben, wird die ganze Tabelle Ertragssteuerbefreiungen mit dem Filter für Art und Betrag durchlaufen. Mit dem Filter im Feld Betrag werden die Zeilen gefiltert, die dem angegebenen Betrag entsprechen. Es werden nicht alle Datensätze geändert. Im Feld Freistellungsbetrag wird dann der neue Betrag aus dem Feld Max. Freibetrag aus den Satzungsparametern im Register Dividende eingetragen. Ist beim Mitglied im Feld Gemeinsame Veranlagung ein Haken gesetzt, wird der Betrag verdoppelt. Ist der Report fertig, erhalten Sie ein Meldung Verarbeitung beendet.
19320 Jubilartabelle Optionsfeld hinzufügen In der Tabelle 5164011 RelC Member Jubilee wurde das Feld Art mit den Optionen Geburtstag, Mietverhältnis hinzugefügt. Es gibt in der Tabelle jetzt nur noch ein Feld In Jahren, in dem für das Feld Art die Jahreszahl angegeben wird. Dies soll eine Erleichterung bei der Filterung der Datensätze zur Aufbereitung der Daten für Serienbriefe sein. Für eine Jubiläumsart gibt es eine Zeile und damit eine Information für ein Jubiläum und nicht mehrere Informationen zu mehreren Jubiläen in einer Zeile.

Betriebskostenabrechnung

18154 Änderung bei PDF-Stapeldruck für Abrechnung und Wirtschaftsplan Beim PDF-Stapeldruck für Abrechnung und Wirtschaftsplan wird in der aktuellen Version keine Sammel-PDF mehr direkt erzeugt. Stattdessen wird mit der Ausführung des Stapeldruckreports ein ZIP-Ordner mit den gesamten Einzeldokumenten erzeugt. Diese können damit in einem PDF-Mergetool (z. B. PDF-Creator) lokal zu einer Sammeldruckdatei zusammengefügt werden: PDF-Stapeldruck Die Dateinamen beinhalten jeweils folgende Informationen: Info Die Sortierung im ZIP-Ordner ist bereits so, dass sie bei der Übergabe an den Drucker oder an ein PDF-Tool die Reihenfolge der Dokumente vorgibt. Bitte stellen Sie für diese Druck- oder PDF-Ausgabe nicht die Sortierung um. Auch ein Umbenennen der einzelnen Dateien ist nicht zu empfehlen. Parallel dazu werden die Einzelbelege in den Belegköpfen der Abrechnung bzw. des Wirtschaftsplans gespeichert. Die Übergabe an RELion Dokumente wurde auch überarbeitet, es wird jetzt das Anschreiben als Hauptdokument angelegt, alle weiteren Belege sind dann als Unterdokumente (in Archiv kompakt “Dateien” angelegt). Archiv Bitte beachten Sie auch dass die Indexerstellung jetzt über die RELion Dokument Recherche Einrichtung (Aufruf über RELion Dokument Einrichtung -> Tabellen) für die Tabelle 5052299 Einheit Abrechnung bzw. beim Wirtschaftsplan über Tabelle 5052300 Einheit Wirtschaftsplan erfolgt. Einheit WP Für die eindeutige Zuordnung ist es notwendig, im neuen Feld Standard Archiv eine Auswahl zu treffen. In der Regel ist für die genannten Tabellen eine einzige Einrichtung vorhanden. Sollten Sie mehrere Archive zu den Tabellen 5052299 bzw. 5052300 eingerichtet haben, müssen Sie sich anhand des Felds Standard Archiv auf ein Archiv festlegen, was für die automatische Archivierung herangezogen wird. Die alte Einrichtung für die Stapeldruckreports 5052545 und 5052546 wird damit nicht mehr verwendet. Archiv kompakt
25248 Haken nur änderbar, wenn Belege noch nicht erzeugt Die Druckoptionen in der Abrechnungskarte und Wirtschaftsplankarte sind, nachdem Belege erzeugt wurden, nicht mehr änderbar. Sie sind daher nun grau hinterlegt. Erst nachdem die Belege zurückgedreht wurden können die Druckoptionen wieder geändert werden.

Instandhaltung

17213 5052410 Bericht Inst. Verkauf - Gutschrift Es wurde festgestellt dass mit neuen Funktionalitäten in Business Central, sich die Berichte anders verhalten. Damit die Kunden die gleiche Funktionalität wie vorher haben, wurden die Berichte angepasst. Im engeren Sinne wurde sichergestellt, dass Einstellungen, die in der RequestPage vorgenommen wurden, auch tatsächlich im Bericht ausgeführt werden.
23178 Entfernung Active Fax Die Funktion Active Fax steht in RELion ONE nicht mehr zur Verfügung , der entsprechende Code dazu wurde entfernt. Für die Funktionen Mailen der Reports aus den Einkaufsbelegen u. a., die Mitteilungen aus der Beauftragung wurde die Standard BC Mail-Funktion implementiert. In den Request Pages der Funktion Drucken eines Reports kann dazu im Feld Ausgabe an E-Mail ausgewählt werden. Geht man dann auf Drucken, öffnet sich die SMTP Mailing Seite. Folgende Empfänger E-Mails werden aus den einzelnen Belegen verwendet:
- Angebotsanfrage: Kreditor;
- Beauftragung: Kreditor;
- Beauftragung / Mitteilung an Mieter/Eigentümer: Gibt es einen Bezug zu einer Einheit, dann der Kontakt des Vertrages, andernfalls bleibt das Feld leer;
- Beauftragung / Mitteilung an Objekteigentümer: Kontakt der Zuständigkeitseinheit;
- Einkaufsrechnung / Mitteilung bzgl. Rechnungskürzung: Kreditor.
Zusätzlich gibt es in der RELion Einrichtung das Feld Report Ausgabe. Wird hier Mail ausgewählt, dann wird das in den Request Pages Drucken der Einkaufspages entsprechend vorbelegt.

Umsatzmiete

24671 Umsatzmeldungen “in Masse” In der Tabelle Umsatzmeldung wurden die beiden Felder Debitornr. und Debitorname hinzugefügt, um weitere Filtermöglichkeiten zu bieten. In der Page Umsatzmeldung wurden diese beiden Felder hinzugefügt. Umsatzmeldung Der Report 5052625 Umsatzmeldung erstellen wurde ergänzt. Das Feld Debitornr. wird beim Erstellen der Umsatzmeldung gefüllt. Zusätzlich wurde die Property “UsageCategory” hinzugefügt, damit die Page als Lesezeichen gespeichert werden kann. Der Report 5052258 Umsatzmeldung Debitornr. füllen wurde neu erstellt, um bestehende Umsatzmeldungen mit der Debitornr. zu füllen. Dieser Report muss nur einmal ausgeführt werden. In der Page 5164204 Umsatzmeldungen wurde unter Ansicht der Filter Alle fälligen Umsatzmeldungen hinzugefügt.

Projektentwicklung

22149 Report für Status ändern der PPZ auf schlussgerechnet Es gibt jetzt für das Projektmodul einen Korrekturreport , der es erlaubt Projektplanzeilen mit dem Status schlussgerechnet zu versehen. Dies ist Voraussetzung, um ein Projekt abzuschließen. Der Report ist nur über Run Objekt 5052303 aufzurufen. Es wird empfohlen, diesen Report nur mit einem Berater bzw. Supportunterstützung auszuführen. Der Report setzt eine Projektplanzeile auf den Status Schlussgerechnet, ohne die Erstellung einer zugehörigen Schlussrechnung. Vor Ausführung der Funktion ist folgendes zu prüfen:
1. Gibt es Einbehalte für Teilrechnungen? Diese sind zu stornieren oder freizugeben.
2. Wurden Projektposten manuell über das Projektbuchblatt erstellt? Wenn ja, sollten diese 2zeilig gebucht worden sein. 1x als gebuchte Einkaufsrechnung auf das Baukonto und 1x als Verbindlichkeit auf den Kreditor.
3. Wurde ggf. Budget freigegeben? Bei übergeordneten Zeilen wird der Status automatisch auf schlussgerechnet gesetzt, sobald alle untergeordneten Zeilen schlussgerechnet wurden. Dieser Report führt keine Änderungsbuchungen bzgl. Einbehalte, Bauabzüge, bzw. der Leistung. Diese Aktion kann nicht rückgängig gemacht werden.

Word-Integration

23294 Word überall wieder einbauen Die Word-Integration wurde weiter ausgebaut. Die Aufrufe zum Anwenden der Word-Vorlagen wurden auf diversen Seiten wieder eingebaut und sind über Aktionen und Word-Vorlage anwenden oder Word Vorlagen mit Berichtsdaten zu erreichen:
  • Versicherungsvertrag/Versicherungsmeldung Karte
  • Wartungsvertrag/Dienstleistungsvertrag
  • Dienstleistungsvertragsübersicht
  • Mitglied/Mitglieder Übersicht
  • Objekt/Objekte
  • Mietanpassung Vertrag und Karte
  • Mietanpassungszeilen
  • Mietanpassungsvorschlag
  • Mietpreisübersicht Einheiten

Einheit Schnellerfassung

25314 Einheit Schnellerfassung - Vertrag zusammenfassen - Vertragsnummerngenerierung Wird der Haken unter Allgemein Vertrag zusammenfassen deaktiviert während in den Erfassungszeilen die Option Separater Vertrag gewählt ist, so erscheint nun eine Abfrage, ob die gesetzten Haken in den Erfassungszeilen gelöscht werden sollen. Wird die Frage mit Ja beantwortet, so werden alle Haken in den Zeilen gelöscht und die Option unter Allgemein wird deaktiviert. Wird die Frage mit Nein beantwortet, so bleiben alle Häkchen bestehen. Einheit Schnellerfassung Ebenso wurde die Vertragsnummerngenerierung überarbeitet. Da es bisher möglich war den Haken Vertrag zusammenfassen unter Allgemein ohne weiteres zu entfernen, wurde bei den Erfassungszeilen, die danach fälschlicherweise noch die Option Separater Vertrag aktiviert hatten, die Standardnummer als Vertragsnummer generiert und nicht die, die für Mietverträge in der RE Einrichtung hinterlegt war.

RELion Onlinehilfe

21185 Umstellung RELion Anwenderdokumentationen Die RELion Anwenderdokumentationen können zukünftig nicht mehr über RapidStart importiert werden. Daher wurde eine Help Url für RELion ONE erstellt. Bisher sind nur wenige Dokus enthalten, die werden jedoch sukzessive ergänzt. Der Aufruf erfolgt über die Hilfefunktion in Business Central oder direkt über die Website https://docs.relion.cloud/ Onlinehilfe

Fehlerbehebung

Wirtschaftsplan

24020 Werte aus Abrechnung werden nicht in Wirtschaftsplan übernommen Beim Holen von Wirtschaftsplanzeilen gab es folgende Probleme, die mit diesem Build behoben wurden:
Bei manchen Kunden waren die Felder für die Datenquellen auf der Wirtschaftsplan Objekt Vorlagenkarte nicht sichtbar.
Die Druckoptionen konnten verändert werden, auch wenn Belege bereits erzeugt wurden.
Im Menüpunkt Wirtschaftsplanzeilen holen wurden nicht alle notwendigen Funktionen gestartet.
25075 PDF-Stapeldruck bricht mit Fehlermeldung ab Im PDF-Stapeldruck zu Abrechnung und Wirtschaftsplan erschien eine Fehlermeldung wegen fehlender Archiveinrichtung. Dies wurde beseitigt.

Mietrechnung

25275 Mietrechnungs-Reports liefern falsches/unvollständiges Ergebnis Bei anteiligen Mietrechnungen gab es zwei Problemfälle, die nun gelöst sind. 1. Der Vertrag bzw. die Sollstellungen beginnen nach dem “1.” des betreffenden Monats. Als Fälligkeit wurde dennoch der “1.” ausgegeben. Nun wird über die Sollstellungen geprüft, ob sie (alle) erst nach dem “1.” beginnen und dann entsprechend der kleinste Sollstellungsbeginn als Fälligkeit herangezogen. 2. Eine - relevante - Sollstellung ist im betreffenden Monat genau einen Tag gültig. Sie wurde nicht ausgegeben. Beispiel zu 1 vorher: Mietrechnung jetzt (Hinweis: anderer Vertrag, ähnliche Konstellation): Mietrechnung Beispiel zu 2: Mietrechnung

Aufgabenverwaltung

24306 Frist Mietsicherheit nach Auszug - Im Modul Aufgabenverwaltung wurde die Aufgabe für Frist Mietsicherheit nach Auszug nicht zum richtigen Zeitpunkt erstellt. Weiter wurde das Feld in der Mietsicherheit Rückgabe am nicht abgefragt, wodurch auch für bereits zurückerstattete Kautionen Aufgaben angelegt wurden. Diese Fehler wurden behoben.

Umsatzmiete

23620 Umsatzmietabrechnung ausgewiesener Betrag zur Höchstmiete nicht korrekt Beim Vorliegen mehrerer Umsatzmietgrenzen im Zeitablauf wurde in der Umsatzmietabrechnung fehlerhaft immer die zeitlich erste gezogen (bezogen auf das Startdatum der Abrechnung). Das Anschreiben wurden in diesem Zusammenhang ebenfalls überarbeitet und korrigiert. Beispiel: Abrechnung Januar 2023 Mietgrenzen: Mietrechnung Umsatzmietabrechnung fehlerhaft: Mietrechnung Korrekt: Mietrechnung
23220 Korrektur Umsatzmietabrechnung Der Report Umsatzmietabrechnung (5052630) kann nun auch vertragsübergreifend genutzt werden. Auch die korrekte Behandlung von Vertragsnachträgen wurde bei der Überarbeitung berücksichtigt.

Datenschutzgrundverordnung (DSGVO)

24663 Übernahme DSGVO-Modul Berechtigung Bei den Stapelverarbeitungen für die DSGVO-Verarbeitung wurden interne Berechtigungen ergänzt. Hier gab es Konstellationen, bei denen Fehlermeldungen aufgrund fehlender Berechtigungen kamen, obwohl der Anwender die erforderlichen Rechte hatte.

Indexmiete

24356 Falsche Fehlermeldung Indexvereinbarung (Standardindex) Wenn man bei einer vorhandenen Indexvereinbarung den Schalter Standard Index hin- und herschaltet, erhielt man eine ggf. unsinnige Fehlermeldung (siehe Screenshot). Unsinnig deshalb, da es in dem betreffenden Vertrag nur EINE Indexvereinbarung gibt. Die Fehlermeldung ist nur dann berechtigt (und notwendig), wenn es in diesem Vertrag eine ANDERE Indexvereinbarung gibt, die als Standard gekennzeichnet ist. Die Fehlermeldung erscheint daher nun nur noch in diesem - zuletzt beschriebenen - Fall. Mietrechnung
24379 Infoboxen in Indexprüfprotokoll (P5164487) auf visible=true setzen In der Indexmietanpassungsprotokollkarte werden nun die vorhandenen Infoboxen (u.a. Objekt- und Debitorinformationen) standardmäßig angezeigt und müssen nicht mehr via Personalisieren eingeblendet werden. Mietrechnung

Mietanpassung

24302 Korrektur Mietspiegelmatrix Die Page Global-Mietspiegel Matrix Basismiete wurde überarbeitet. Zum einen wird für die Liste nun der gesamte Listenbereich genutzt, zum anderen wird neben den jeweiligen Codes nun auch die entsprechende Beschreibung angezeigt. Vorher: Mietrechnung Jetzt: Mietrechnung

Einheit Schnellerfassung

15483 Mietverträge anlegen über ESE - Anzeigen von nicht zugehörigen Bankcode Die Bankauswahl in der Erfassungszeile der Einheit Schnellerfassung wird nach Druck und Übernahme geleert. Wird ein neuer Debitor (es existiert in diesem Moment noch keine Debitornummer) erfasst, so kann die Bankverbindung über die drei Punkte des Feldes Bankcode erfasst werden. Es werden keine Bankkonten zur Auswahl gestellt. Wird zu einer neu erfassten Einheit ein bereits im System vorhandener Debitor gewählt, so werden alle RE Bankkonten dieses Debitors angezeigt und stehen zur Auswahl; es kann jedoch auch ein neues Bankkonto angelegt werden.

Mietverwaltung

23387 Verwaltungsbeginn-RELion Sollstellung ab Wird versucht, am Objekt der Verwaltungsbeginn auf ein Datum, das größer ist als RELion Sollstellung ab liegt, so erscheint folgender Hinweis: Mietrechnung
Gibt es bereits Buchungen am Objekt, so wird darauf mit folgendem Hinweis gewiesen: Mietrechnung
Sind noch keine Buchungen vorhanden und der Verwaltungsbeginn am Einheitenstamm wird auf ein Datum, das größer ist als RELion Sollstellung ab ist gesetzt, so erscheint folgender Hinweis: Mietrechnung
Wird dies mit Ja beantwortet, so ändert das System im Hintergrund das Datum RELion Sollstellung ab auf den 01.08.2024 und folgender Hinweis erscheint: Mietrechnung Wird die Frage mit NEIN beantwortet, so wird der Verwaltungsbeginn am Einheitenstamm auf das ursprüngliche Datum zurückgesetzt.
23576 Verwaltungsbeginn der Einheit wird nicht berücksichtigt bei Betrag rückwirkend ändern Eine zusätzliche Prüfung auf den Verwaltungsbeginn am Einheitenstamm bzw. Einheitenvertrag wurde integriert. Bei Aktionen, die eine Differenz zur Folge haben nimmt die Berechnung jetzt auch auf dieses Datum Rücksicht. Bei dieser Gelegenheit haben wir auch die Page Änderungen überprüfen optimiert und den Verwaltungsbeginn der Einheit als Feld hinzugefügt. Mietrechnung

Ticketsystem

24991 Validierung des Codes der erweiterten Tickettabelle in Problem-Lösungsfelder Erstellt man ein neues Ticket das sich auf eine Störung/Schaden bezieht, kann man in das Feld Tickettyp einen eindeutigen Code eingeben, der in der Tabelle RE Problem-Lösungszuordnung hinterlegt ist und eine Verbindung zur Tabelle Tickettyp darstellt. Man erreicht dadurch, dass die Felder Problembereich, Problemcode, Problemkategorie, Lösung und ggf. Lösungsanleitung sowie Ausstattung automatisch aus dem entsprechenden Datensatz der Tabelle Problem-Lösungszuordnung belegt werden. Die Validierung dazu fehlte.
Mietrechnung Problem-Lösungszuordnung Ticket nach der Eingabe und Validierung des Codes: Mietrechnung

Betriebskostenabrechnung

25433 Ausbuchung offener Vorauszahlung nicht möglich Der Report in der Abrechnung zum Ausbuchen der offenen Vorauszahlungen lief auf eine Fehlermeldung und erzeugte keine Buch.-Blattzeilen. Dieser Fehler wurde behoben.
24934 Fehlermeldung beim Erzeugen von Belegen einer Abrechnung Beim Erzeugen von Belegen in der Abrechnung kam eine unleserliche Fehlermeldung, wenn die IBAN im Lastschriftmandat in einem ungültigen Format hinterlegt war. Dies wurde beseitigt.

Heizkostendatenaustausch

24820 Import A-Satz Datenaustausch Probleme Es gibt Wärmemessdienstleister, die nicht in der Schlüsseltabelle der Abrechnungsunternehmen aufgeführt sind. In RELion ist die Angabe eines Schlüssels jedoch verpflichtend. In solchen Fällen wird eine obligatorische Nummer vergeben. Der Wärmemessdienstleister schickt seine Sätze dann jedoch ohne diese Nummer. Dabei kam es zu einem Fehler in RELion, dass dieses Feld abgefragt wurde und wenn es nicht befüllt war, konnte die A-Sätze nicht eingelesen werden. Diese Prüfung wurde entfernt. Weiter wurde in der Satzbeschreibung 3.08 bei der Ausgabe der K-Sätze bei der Emissionsart, wenn kein Eintrag vorgenommen wurde, 000 eingetragen. Dies können die Wärmemessdienstleister jedoch nicht verarbeiten, es hat leer zu bleiben. Dieser Fehler wurde behoben.

Berechtigungssätze

In RELion wurde eine neue Tabelle der rollenspezifische Berechtigungssätze hinzugefügt.

Objekt ID Objektname Bezeichnung Berechtigungssatz Name
5164012 RelC Acession Shares History New Table R12 Beitrittsanteil Historie R12 EXT. HAUSVW; R12 OBJEKTVW REL Ext. Hausvw Aareon, REL Objektverwaltung Aareon
5052696 RelC MEX P-Record Datenträgeraustausch P-Satz R12 EXT. HAUSVW, R12 OBJEKTVW REL Ext. Hausvw Aareon, REL Objektverwaltung Aareon
70665588 RelS Azure Function Setup Azure Functions Setup R12 SETUP REL Setup Aareon

Tabelleninformationen Modell

Änderungen im Datenmodell werden in den Tabelleninformationen angezeigt.

8.5 - Releaseinformation Extension

Releaseinformationen zu den RELion Schnittstellen

Dieser Abschnitt enthält die Releaseinformationen für die RELion Schnittstellen.

8.5.1 - UVA Deutschland

Die Releaseinformation enthält alle Anforderungen und Fehlerbehebungen.

Einführung

Die Funktionalitäten der Microsoft ELSTER Integration sind in der RELion VAT Export Germany enthalten. Nachfolgend sind alle Anforderungen und Fehlerbehebungen nach Releaseversion dokumentiert.

Version 2.2.0.0

UVA Bericht zum Austausch der Stylesheets übernehmen

Um sich das UVA Formular anzeigen lassen zu können, bedurfte es am Jahresanfang immer der Einrichtung von Stylesheets. Im UVA Vorgang musste dann das jeweilige Stylesheet ausgewählt werden.

Ab Januar 2024 werden diese Vorgänge nicht mehr benötigt.

Die Auswahl Stylesheet ist im UVA Vorgang nicht mehr vorhanden. Die Anzeige des UVA Formulars findet jetzt als Seitenansicht statt:

Seitenansicht

Version 2.3.0.0

UVA Vorgang - Erstellen XML-Datei, Auswahl mehrerer ZE’s

Beim Erstellen eines UVA-Vorgangs mit mehreren ZE’s und langem ZE-Namen kam es zu folgender Fehlermeldung:

UVA Vorgang

Diese Fehlermeldung wurde behoben, es konnte die XML-Datei erstellt werden.

XML-Datei

Die Übertragung des UVA-Vorgangs war erfolgreich.

Übertragung

Version 2.4.0.0

UVA Organschaft

Es wurde folgende Berichte und Ansichten überarbeitet und die UVA Organschaft passend gestaltet.

  • In der MwSt-Kontenprüfung wurde die Verarbeitung auf ZE-Ebene korrigiert.
  • In der Ansicht MwSt-Abrechnung wird die ZE-Filterung berücksichtigt.
  • In der Auswahl zur MwSt-Abrechnung Drucken ist eine Filterung auf ZE möglich.

UVA Vorgang - Fehlermeldung wenn ZE zu lang

Die Länge des ZE-Namens wurde auf 120 Zeichen erhöht. Dreht man eine UVA zurück auf Angelegt, dann werden an allen Stellen die MwSt-Posten auf Null gestellt.

Version 2.5.0.0

Kompilierbar mit RELion ONE CU16

Die letzte Version von UVA DE Extension ist mit RELion ONE CU16 nicht kompatibel, und das Projekt ist nicht kompilierbar. Das wurde korrigiert.

Version 2.5.1.0

Besonderheiten der neuen Version:

Die letzte Version ist mit RELion ONE CU17 nicht kompatibel, und das Projekt ist nicht kompilierbar. Das wurde korrigiert. Es gibt eine Änderung von internen Variablennamen in RELion Core in CU17. Der Code in UVA DE Extension ist abhängig von diesen Variablen.

Anpassung für BC Online

Zertifikat umbenennen

Das Elster Zertifikat wurde umbenannt in Elster Online, sodass der Name nicht identisch ist mit einer Dynamics Page.

Übertragung

Version 2.6.0.0

Ab dieser Version kompatibel mit BC Online.

Version 2.6.1.0

MwSt.-Kontenprüfung liefert falsche Werte Organschaft

Ausgangssituation

Die UVA mit Organschaft wurde als Jahresmeldung eingestellt. Die UVA wurde angelegt und die XML Datei erstellt.

Anpassung

Die MwSt.-Abrechnung weißt die erwarteten und korrekten Werte aus. Der dazugehörige Bericht MwSt.-Kontenprüfung weist nun auch die korrekten Werte aus.

Hier Beispiel:

MwSt.-Abrechnung

Übertragung

Version 2.7.2.0 (identisch mit 2.7.0.0)

Entfernung MwSt.-Datumsauswahl

Ausgangssituation

Im UVA-Vorgang wurde ursprünglich die Filterung der Posten anhand des Buchungsdatums durchgeführt. Es bestand die Anforderung, die Auswahl auf das MwSt.-Datum auszudehnen, da immer mehr Kunden dieses Datum für steuerrelevante Vorgänge nutzen. Bei Tests zeigte sich jedoch, dass die Filterung im Hintergrund nicht korrekt umgesetzt war: Posten mit MwSt.-Datum außerhalb des Buchungszeitraums wurden nicht gefunden.

Auswirkung

  • Die bisherige Implementierung führte zu Störungen im Arbeitsablauf, da die gewünschte MwSt.-Datumsauswahl nicht zuverlässig funktionierte.
  • Eine vollständige Umsetzung der MwSt.-Datumsauswahl ist technisch nicht möglich, ohne die Stabilität und Performance des Systems zu gefährden.
  • Fachlich ist die Auswahl unscharf, da das MwSt.-Datum als Suchdatum für den Vorsteueranteil genutzt wird, die Buchung jedoch dem Buchungszeitraum zugeordnet bleibt.

Anpassung

  • MwSt.-Datumsauswahl wurde ausgebaut.
  • Es bleibt beim Buchungsdatum als Meldedatum im UVA-Vorgang in RELion.
  • Die Filterlogik wird so angepasst, dass ein stabiles und korrektes Systemverhalten sichergestellt ist.

Zusätzliche Hinweise

Grund für die Entscheidung ist die Abhängigkeit vom Business Central-Standard, die eine MwSt.-Datumsauswahl nicht vorsieht. Für Anwender bedeutet dies: Bei der Erstellung der UVA ist weiterhin das Buchungsdatum maßgeblich.

Dauerfristverlängerungen

Die Funktion Dauerfristverlängerung wurde in RELion hinzugefügt. Nähere Informationen sind der Dokumentation UVA beschrieben.

Wirtschafts Identifikationsnummer

Ausgangssituation

Bislang wurden für steuerliche Zwecke die Identifikationsnummer für natürliche Personen (IdNr.), die Steuernummer sowie die Umsatzsteuer-Identifikationsnummer (USt-IdNr.) verwendet. Eine einheitliche Identifikationsnummer für wirtschaftlich tätige Personen existierte nicht.

Auswirkung

  • Seit November 2024 wird jedem wirtschaftlich Tätigen durch das Bundeszentralamt für Steuern (BZSt) stufenweise eine Wirtschafts-Identifikationsnummer (W-IdNr.) zugeteilt.
  • Die Zuteilung erfolgt automatisch und ohne Antragstellung.
  • Die bestehenden Nummern (IdNr., Steuernummer, USt-IdNr.) bleiben weiterhin gültig und bestehen neben der neuen W-IdNr.

Anpassung

  • Systeme und Prozesse, die steuerliche Identifikationsmerkmale verarbeiten, müssen um die W-IdNr. erweitert werden.
  • Datenfelder für die W-IdNr. sind in relevanten Anwendungen bereitzustellen.
  • Schnittstellen zu externen Partnern und Behörden sind entsprechend anzupassen, um die W-IdNr. zu übermitteln und zu verarbeiten.
  • Die W-IdNr. wurde bei den Zuständigkeiten im Inforegister Finanzamt angefügt.

Vorschau der UVA wird nun über die ERIC erstellt und

Ausgangssituation

Die Anzeige von XML-Daten als lesbarer Text erfolgte bisher über ein XML-Stylesheet. Diese Lösung wurde vor mehr als zehn Jahren vom Finanzamt bereitgestellt. Die Stylesheets sind inzwischen veraltet und funktionieren nur noch mit dem Internet Explorer. Zur Darstellung der XML-Daten wurde ein Report implementiert, der die Inhalte in lesbarer Form ausgibt.

Auswirkung

Die bisherige Vorschau der Umsatzsteuervoranmeldung (UVA) konnte nicht mehr zuverlässig angezeigt werden. Die Steuerung und Pflege der Vorschau durch RELion ist nicht mehr möglich, musste ständig nachgepflegt werden.

Anpassung

  • Bereitstellung nur noch durch das ERIC-System des Finanzamts
  • XML-Datei kann auch direkt heruntergeladen werden.

Version 2.7.3.0

Wirtschafts Identifikationsnummer leer zulassen

Ausgangssituation

Ab dem Jahr 2025 konnte die Erstellung einer Umsatzsteuervoranmeldung (UVA) ausschließlich mit einer vorhandenen Wirtschafts-ID erfolgen. Die Wiirtschafts-ID war jedoch nicht für alle Anwender verfügbar und wurde bisher als verpflichtend behandelt.

Auswirkung

Anwender ohne der Wirtschafts-ID waren nicht in der Lage, eine UVA ab dem Jahr 2025 zu erzeugen. Dies führte zu Einschränkungen in der Nutzung und erforderte zusätzliche Klärungen.

Anpassung

Die Systemlogik wurde angepasst, sodass die Wirtschafts-ID für die Erstellung einer UVA ab Jahr 2026 optional ist. Anwender können nun auch ohne Wirtschafts-ID eine UVA für 2025 erzeugen.

8.5.2 - UVA Österreich

Die Releaseinformation enthält alle Anforderungen und Fehlerbehebungen.

Einführung

Die Funktionalitäten, die die Länderversion Österreich betreffen, sind in der RELion VAT Export Austria enthalten. Nachfolgend sind alle Anforderungen und Fehlerbehebungen nach Releaseversion dokumentiert.

Version 2.2.0.0

Abgebende Steuernummer

Es ist nun möglich eine “Verwaltende” Ze zu definieren, die die Steuererklärung abgibt.

Planbare MWST Abbrechnung

MwSt Abbrechnung Österreich planbar RE ONE

BCOnline Version

Die App ist für BC Online freigegeben

Permission Set

Es wurde der Berechtigungssatz “VAT Operator” hinzugefügt.

Version 2.1.2.0

Das ist die erste Version, die mit RELion ONE kompatibel ist. Alle Funktionen wurden aus der Version für RE11 übernommen. Die Version ist auch “Cloud-Ready”, und sie ist mit Microsoft BC Online kompatibel.

Die UVA AT Extension ist auf Basis Business Central 23.4.

5013 UVA Export Berichte

Die Ausgabe der XML/FDF-Dateien für die österreichische MwSt.-Abrechnung wurde umgesetzt. Die Berichte setzten auf den UVA-Vorgängen auf. Die MwSt.-Posten werden durch den Druck der MwSt.-Abrechnung bereits mit dem UVA-Vorgang verbunden.

7011 UVA Zuständigkeitseinheitsfilter liefert eine Fehlermeldung Zeichen erhöhen

Die Zeichen wurden auf 1024 erhöht. Es können mehrere ZE´s mit angegeben werden.

17270 Guthaben vom Finanzamt über RELion anfordern - Umsetzung

Die UVA wurde mit der Funktion Guthaben vom Finanzamt anfordern ergänzt. Folgende Einrichtung ist zu hinterlegen: Bei der Zuständigkeitseinheit im Inforegister Finanzamt hinterlegen Sie das Bankkonto für die Funktion Guthaben anfordern.

Zuständigkeitskarte

Auf der Request Page MwSt. Abrechnung nach ZE Österreich muss die Funktion Guthaben anfordern aktiviert werden.

Bericht

Nach der Ausführung wird angezeigt, für wie viele ZE´s Guthaben angefordert wurde.

Meldung

UVA Vorgang

8.5.3 - Rechnungsmanager

Die Releaseinformation enthält alle Anforderungen und Fehlerbehebungen.

Einführung

Der RELion Rechnungsmanager (RRM) setzt das Continia Produkt Document Capture voraus. Die Objekte können sowohl für eine Neuinstallation wie auch für ein Upgrade Verwendung finden.

Wichtig

Für ein Upgrade sind die Anweisungen der relevanten Seiten des Internetauftritts der Continia Software GmbH zu beachten.

Die zur Verfügung stehenden Funktionalitäten, aber auch die Änderungen zu Vorgängerversionen sind auf den jeweiligen Schulungs- und Dokumentationsseiten des Internetauftritts der Continia Software GmbH abrufbar. Das Einlesen der gescannten Dokumente erfolgt in RELion ONE per OCR-Cloud Service. Hierfür müssen über die Continia Lösungsverwaltung/Client Credentials die Daten für eine Lizenz eingetragen werden, die für Cloud OCR freigegeben ist.

Build Version

Ab Rechnungsmanager Version 2.13.1.0 ist der Einsatz von RELion ONE 12.28 mit BC 27.1 sowie die Installation von Continia Version 27.1 erforderlich.

Version 2.1.0.0 (Continia 11.1)

EK-Dokumente editierbar unter ausstehender Genehmigung

In der Document Capture Einrichtung / Einkaufsgenehmigung gibt es das Feld EK-Dokumente editierbar unter ausstehender Genehmigung mit folgenden Optionen:

EK-Dokumente

Die Auswahl der Belegfelder, die durch Genehmiger bzw. durch jeden Anwender geändert werden können, wurden erweitert. Bei diesen beiden Auswahlmöglichkeiten können nahezu alle Felder des Beleges geändert werden. Zusätzlich können neue Zeilen im Beleg angelegt werden.

Wichtig

Durch die Auswahl einer dieser beiden Optionen kann es dazu kommen, dass die ersten Genehmiger einer Genehmigungskette einen Beleg genehmigt, der am Ende des Genehmigungsprozesses, weil er zwischendurch innerhalb des Genehmigungsprozesses überarbeitet und angepasst werden konnte, gänzlich anders aussieht. Um dies zu vermeiden, empfehlen wir mit der Option EK-Dokumente editierbar unter ausstehender Genehmigung = nein zu arbeiten. Hier ist die Genehmigung mit einer Bemerkung abzulehnen, danach der Beleg zu bearbeiten und erneut den Genehmigungsworkflow zu starten.

Zu beachten ist neben der RELion Einrichtung die Angaben in der Spalte Darf Buchungszeilen editieren der Document Capture Benutzereinrichtung. Nur hier zugelassene Sachbearbeiter finden in dem oberhalb geschilderten Prozess Berücksichtigung.

Benutzereinrichtung

Genehmigung Bemerkungen übernehmen Abgelehnte EK-Belege; 12241 Genehmigungsbemerkungen in gebuchte Belege

Für den Sonderfall, einer identischen Einrichtung der Nummernkreise für EK-Belege (Rechnungen/ Gutschriften) und gebuchte EK-Belege, werden gelöschte EK-Belege in den gebuchten Belegen, mit einem Hinweis und ohne Belegpositionen mitarchiviert (Nullbelege), um eine lückenlose Vergabe von Belegnummern nachweisen zu können. Bereits vorhandene Genehmigungsbemerkungen werden allerdings dabei vom System (Standard) im Vorfeld gelöscht. Im Rahmen einer neuen Anforderung sollen diese Genehmigungsbemerkungen aber erhalten bleiben.

Ein, im Rahmen eines Genehmigungsprozesses, abgelehnter EK-Beleg erhält vom System den Status Offen, das verknüpfte Dokument Capture Dokument den Status Registriert. Um den Kreditor des Belegs durch eine entsprechende Mail aus dem System benachrichtigen zu können, ist auch das Document Capture Dokument abzulehnen. Dies gelingt aber nur im Status Offen. Durch den Befehl Status zurücksetzen kann der Anwender dieses Dokument wieder öffnen.

Dokumentenkarte

Dies funktioniert allerdings nur, wenn der Anwender zulässt, dass der verknüpfte EK-Beleg vom System, so nicht bereits manuell erledigt (s.u.), gelöscht werden darf. Bereits hinterlegte Genehmigungsbemerkungen werden ab diesem neuen Release in den Bemerkungen des Document Capture Dokuments und zusätzlich in den Genehmigungsbemerkungen des „archivierten“ (gebuchten) EK-Belegs archiviert.

Bemerkungen

Einkaufrechnung

Voraussetzung ist der Austausch der Document Capture Codeunit CDC Purch. Doc. – Reopen durch die neue RelRRM CDC Purch. Doc-Reopen in der Belegkategorie Einkauf:

Codeunit

Wichtig

Wird der EK-Beleg vom Anwender im Vorfeld manuell gelöscht, stehen etwaige Genehmigungsbemerkungen nicht mehr für die Archivierung am Document Capture Dokument zur Verfügung.

Sachkontonummer unterschiedlich zu Objektkontonummer

Bisher wurde das Sachkonto entgegen der sonstigen Logik in RELion nicht aus dem Objektkontenplan gezogen, sondern es wurde das ermittelte Objektkonto in das Feld Sachkonto eingetragen (eine entsprechende Einrichtung im Sachkonto in der Vorlage vorausgesetzt).

Diese Vorgehensweise wurde geändert. D. h., wird mit Objektkonto gearbeitet, das unterschiedlich zum Sachkonto ist, dann muss in der Vorlage im Feld Objektkonto folgende Codeunit im Feld Überprüfen hinterlegt werden: 5359131 RE CDC Align GLAcc With ObjAcc.

Überprüfen

Im Feld Sachkonto darf in dem Fall keine Formel hinterlegt werden, die das Objektkonto einträgt.

Vorlage Feld Karte

Bestandskunden können mit den bisherigen Vorlagen ohne Modifikationen weiterarbeiten. Es sollte dann sichergestellt sein, dass das Sachkonto in jedem Fall dem Objektkonto entspricht.

Version 2.2.0.0 (Continia 11.1)

EK-Zeile wird nicht automatisch befüllt

Ist ein Beleg im Status Genehmigung ausstehend, kann (die entsprechende Berechtigung vorausgesetzt) eine neue Belegzeile angelegt werden. Die Kopfinformationen (Objektnr., Objektkonto…) wurden nicht automatisch in der EK-Zeile befüllt. Diese Funktion wird nun unterstützt.

Belege mit Beauftragungen, die über den Rechnungsmanager eingelesen wurden, löscht und archiviert Beauftragungen nur bei Beauftragungen ohne Projektbezug und zwar mit Betragsprüfung

Folgende Änderungen wurden beim Buchen von RRM-EK-Belegen mit Bezug zur Beauftragung vorgenommen:

  • Eine Beauftragung ohne Bezug zu einem Projekt wird direkt gelöscht/archiviert, ohne Betragsüberprüfung
  • Eine Beauftragung mit Bezug zu einem Projekt wird gelöscht/archiviert, wenn es sich um eine Schlussrechnung handelt.

Ob die Belege nur gelöscht oder gelöscht und archiviert werden, ist abhängig von der Kred.-/Einkauf Einrichtung. Somit arbeitet der RELion Rechnungsmanager analog zum RELion Standard bzgl. Löschen/Archivieren von Beauftragungen.

Die Anbindung Archiv kompakt und Rechnungsmanager wurde überarbeitet

Wird mit Archiv kompakt-Anbindung gearbeitet, dann wird beim Buchen einer Rechnungsmanager-Rechnung die Archivierung durchgeführt. Hierfür ist nach der Überarbeitung der Schnittstelle keine Einrichtung auf der Seite Document Capture Einrichtung mehr notwendig. Es ist eine zusätzliche Einrichtung AAK-seitig notwendig. In der RELion Dokumente Einrichtung sind bei den Tabellen ein eindeutiges Rechnungsmanager-Archiv zu hinterlegen. Sowohl für die Einkaufsrechnungen als auch für die Einkaufsgutschriften:

Einkaufsgutschrift

Bitte beachten Sie, dass diesem Rechnungsmanager-Archiv im Archiv Manager kein Schlagwort als Pflichtfeld zugewiesen ist. Der Dokumentenname im Archiv richtet sich nach der Einrichtung in Document Capture im Feld Dateiname der Einkaufsbelegdateien.

Dateiname

Wir empfehlen hier die Einstellung Gebuchte Belegnummer zu verwenden. Gerade, wenn mit DATEV gearbeitet wird, sollte diese Einstellung vorgenommen werden.

Neues Feld Aufteilungsregel in Einkaufszeile übernehmen

Die Funktionalität der automatischen Weiterbelastung in Verbindung mit dem Rechnungsmanager. Wird mit dieser Funktionalität gearbeitet, ist es notwendig in der Kreditorenvorlage ein neues Vorlagenfeld Aufteilungsregel (OBJCOSTAL-LOCRULE) hinzuzufügen Tabellen ID 5163991.

Vorlagenfeld

Zusätzlich ist in dem neuen Feld noch folgendes zu hinterlegen:

Objektkostenaufteilung

Ist das Feld vor der Registrierung des Beleges befüllt, so wird dieser Wert beim Registrieren der Rechnung in die Einkaufszeile übernommen.

Ergebnis: Die Felder Objektkosten Aufteilungsregel ID und Objektkosten Aufteilungssatz ID sind belegt. Die automatische Weiterbelastung ist in der EK-Zeile somit initial vorbelegt. Ist am Objektkonto eine Aufteilungsregel hinterlegt, ist es nicht notwendig das Feldes Objektkosten Aufteilungsregel ID in der Kreditorenvorlage zu definieren. Die Funktion arbeitet beim Registrieren des Beleges wie erwartet.

EK-Dokumente editierbar unter ausstehender Genehmigung

In der Document Capture Einrichtung/Einkaufsgenehmigung gibt es das Feld EK-Dokumente editierbar unter ausstehender Genehmigung mit mehreren Optionen. Die Auswahl der Option durch Genehmiger hat nicht funktioniert. Der Fehler wurde behoben.

Abrechnungskreis nur über Tastatureingabe änderbar

Das Feld Abrechnungskreis konnte im Status Genehmigung ausstehend trotz Berechtigung neue Zeilen zu erstellen, nicht über die Auswahl (drei Punkte) geändert werden, nur über eintippen des Wertes. Dieser Fehler wurde behoben.

Version 2.3.0.0 (Continia 11.2)

Delegieren der Genehmigung aktualisiert Kachelinformation nicht

Beim Delegieren EK-Belegs (Rechnung/Gutschrift) ohne vorherige Genehmigung wurden die Einträge in den Übersichten Global – meine Rechnungen/Gutschriften zur Genehmigung nicht aktualisiert. Der Fehler wurde behoben.

Fehler bei der Ermittlung des Sachbearbeiters vom Objekt

Die Belegung des Feldes Unser Kontakt bei Felder erkennen wurde überarbeitet. Wie bereits bei Verwendung der Continia Version 8, wird auch bei Version 10ff. folgende Reihenfolge bei der Kontaktfindung vorgenommen:

  1. Es gibt einen angelernten Kontakt aus dem Beleg, und einen entsprechenden Einkäufercode.
  2. In der Vorlage ist ein Objektsachbearbeiter hinterlegt. Es gibt an dem Objekt einen Sachbearbeiter mit dieser Rolle.
  3. Der Einkäufercode des Kreditors wird verwendet.

EK-Rechnung Fehler beim Berechnen des Zeilenbetrages

Wurde in einer Einkaufsrechnung während dem Genehmigungsprozess eine Änderung des EK-Preises in einer vorhandenen Zeile vorgenommen oder eine neue Rechnungszeile erfasst, dann wurden wesentliche Zeilenfelder nicht aktualisiert. Der Fehler wurde behoben.

Beauftragungszeilen holen

Wenn Sie in der Dokumentenkarte die Aktion Dokument/Beauftragung holen ausführen, werden ggf. die Zeilen mit in die Dokumentenkarte übernommen. Das Übernehmen der Zeilen funktioniert auch beim automatischen Holen der Beauftragung. Auf der Dokumentenkarte können die Zeilen unabhängig von der Einkaufsbestellung bearbeitet werden. Diese Zeilen werden beim Registrieren in die neu erstellte Rechnung eingetragen. Für die Bearbeitung der Zeilenfelder, die aus der Beauftragung geholt wurden, können die Continia Document Capture Standard Funktionalitäten verwendet werden.

Auf der Vorlagenkarte gibt es das neue Feld Beauftragungszeilen holen. Mit diesem Feld bestimmen Sie, das bei Ausführung der Action Beauftragung holen die Beauftragungszeilen mit in die Dokumentenkarte übernommen werden. Wurde das Feld Beauftragungszeilen holen nicht aktiviert, werden nur die Kopfdaten geholt.

Beauftragungszeilen

Nach Ausführung der Action Beauftragung holen ist die Dokumentenkarte einmal zu verlassen und neu zu öffnen. Die Aktualisierung der Page funktioniert vom System nicht.

Dokumentenkarte

Voraussetzung für die Funktion ist, dass es entsprechende Zeilen in der Tabelle Übersetzungen Nummer gibt. Die Informationen in der Spalte Übersetzen nach Nr. greift jedoch nicht, sondern die Informationen werden aus dem Objektkonten plan gezogen. (RELion Standard). Es wird empfohlen, die verwendeten Konten in der RELion Mastervorlage zu hinterlegen. Diese Übersetzungen werden dann in neue Kreditorenvorlagen übernommen.

Zeilenübersetzungen

Ein Konvertierungslauf für die Kreditorenvorlagen für Bestandskunden folgt in dem nächsten Release. Beim Registrieren des Dokumentes werden alle Beauftragungszeilen inklusive der RELion Informationen übernommen.

Soll die Beschreibung aus den Beauftragungszeilen übernommen werden, muss dafür in der Kreditorenvorlage der Haken gesetzt sein bei Zeilenerkennung (Continia Standard) und zusätzlich im Zeilenfeld Beschreibung hinterlegt sein, dass dieses in die Einkaufszeile übernommen wird.

Vorlagenkarte

Beschreibung

Fehlerhafte Beleganzeige Kreditorenposten

In der Document Capture Infobox in der Ansicht Kreditorenposten werden nicht die korrekten Belege angezeigt, wenn mit dem Cursor von einem zum anderen Kreditorenposten gewechselt wird. Der Fehler wurde behoben.

Kreditorenposten

Version 2.4.0.0 (Continia 12.2)

Unterstützt Continia Document Capture Version 12.2

Ab dieser Version wird Continia Document Capture Version 12.2 unterstützt. D. h., Voraussetzung für die Version 2.4.0.0 ist die Installation dieser Document Capture Version. Das bisherige RELion Master-Template kann weiter genutzt werden. Es ist zu beachten, dass die Lizenz neu für den Kunden im MS Partner Source herunterladen wird. Denn wenn neue Objekte hinzukommen, sind diese nur dann in der Lizenz enthalten, wenn die Lizenz aktuell heruntergeladen wurde.

E-Mail Fenster bei Ablehnung von Rechnungen öffnet sich nicht

Wurde in der Ansicht Bereit zur Registrierung ein Dokument abgelehnt, so wurde im Hintergrund eine E-Mail an den Kreditor versendet. Es öffnete sich kein E-Mail-Fenster und so konnte der Text der E-Mail nicht bearbeitet werden. Ursache war eine Änderung des Microsoft Standards.

Diese Vorgehensweise wurde geändert. Bei Ablehnung öffnet sich nun ein E-Mail-Fenster. Der Standardtext lautet: Der Beleg D0000x wurde abgelehnt. Dieser Text kann bearbeitet werden. Die E-Mail Adresse kann ebenfalls bearbeitet werden. Standardmäßig wird die E-Mail des Kreditors verwendet. Die Rechnung ist im Anhang beigefügt.

Version 2.4.1.0 (Continia 12.2) - Bug

Dokumente können nicht registriert werden

Der Fehler wurde behoben.

Version 2.5.0.0 (Continia 12.2)

Neue RELion Master Vorlage

Es wurde eine neue RELion Master Vorlage erstellt. Diese ist nur für Neukunden. Hier wurden die neuen Funktionalitäten berücksichtigt, die ab Version 2.3.0.0. veröffentlicht wurden. Bestandskunden können mit ihrer bisherigen Vorlage weiter arbeiten.

Tipp

Wir empfehlen am Kreditor im Inforegister Fakturierung das Feld EK-Preise inkl. MwSt. zu aktivieren. Sollten bereits Kreditorenvorlagen für diesen Kreditor vorhanden sein, aktivieren Sie auch dort dieses Feld. Nur so ist gewährleistet, dass bei jeder möglichen steuerlichen Einrichtung an den Sachkonten oder in den Steuerdaten am Objekt die Rechnungsbeträge korrekt in den Einkaufsbelegen verarbeitet werden. Dabei hinaus ist es wichtig, dass dann das Vorlagenfeld Betrag, brutto in die Einkaufszeile in das Feld EK-Preis übernommen wird.

Belegzeilenerkennung und Feldunterstützung

Eine Vielzahl an RELion Feldern werden nun bei der Continia Belegzeilenerkennung zusätzlich unterstützt. Dadurch ist es möglich die Continia Belegzeilenerkennung mit RELion Funktionalitäten gemeinsam zu nutzen. Eine Liste aller Felder, die nun zur Verfügung stehen, ist in der Rechnungsmanager Hilfe zu finden.

Zusätzlich werden weitere Felder im Belegkopf unterstützt. Auch diese Liste aller Felder, die nun zur Verfügung stehen, ist in der Rechnungsmanager Hilfe zu finden. Es gibt eine RELion Mastervorlage, in der alle verfügbaren Felder bereits definiert sind.

Bericht für Funktion Beauftragung holen und Belegzeilenerkennung

Es gibt eine neue Funktion im Rechnungsmanager zur Übertragung von speziellen Einrichtungen aus der RELion Master Vorlage in alle Kreditorenvorlagen. Die Funktion ist aus der RELion Master Vorlage über die Funktion Vorlagenfelder übertragen auszuwählen. Der Bericht ist entwickelt worden, für Bestandskunden, die die neuen Funktionalitäten rund um Belegzeilenerkennung und Beauftragungszeilen holen nutzen möchten. Der Bericht deckt nur diesen Use Case ab. D. h., in der Umkehrung, nicht alle möglichen Definitionen innerhalb der Kreditorenvorlagen werden übertragen.

Master in Vorlage

Der Bericht arbeitet folgendermaßen:

Durch Aktivierung der Optionen Setze Beauftragung automatisch, Setze Beauftragungszeilen holen und Setze Rolle Sachbearbeiter wird der entsprechende Wert aus der Mastervorlage in alle Kreditorenvorlagen übertragen. Ein automatisches Anlegen der Rolle Sachbearbeiter wird nicht durchgeführt. Diese Einrichtungen müssen bereits vorhanden sein. Ist das Feld Setze Rolle Sachbearbeiter leer, dann wird auch leer in die Kreditorenvorlagen eingetragen.

Zusätzlich werden die definierten Zeilenübersetzungen (Dokumentübersetzungen - Tabelle CDC Data Translation 6085584) aus Nr. in die Kreditorenvorlagen kopiert, wenn die Option Übersetzungen übernehmen gesetzt ist.

Zeilenübersetzungen

Eine Filterung auf einzelne Kreditorenvorlagen oder andere Filterwerte wird nicht unterstützt. Es werden immer ALLE Vorlagen geändert.

Zusätzlich wurde mit dieser Aufgabe eine Event Umbenennung durchgeführt – dies war notwendig, aufgrund einer Änderung in der RELion Standard App.

Version 2.6.0.0 (Continia 12.2 oder 24.1)

Ab dieser Version ist es möglich Continia Document Capture Version 24.1 einzusetzen, alternativ ist der Betrieb auch mit Document Capture Version 12.2 möglich.

Das bisherige RELion Master-Template kann weiter genutzt werden. Die Änderungen von Document Capture der Version 24.1 stehen auf der Website Continia Document Capture zur Verfügung.

Wichtig

Bitte beachten Sie, dass Sie die Lizenz für die Continia Version 24.1 im MS Partner Source herunterladen. Wenn neue Objekte hinzukommen, sind diese nur dann in der Lizenz enthalten, wenn die Lizenz aktuell heruntergeladen wurde.

Version 2.7.0.0 (Continia 25.0)

Ab dieser Version ist die Continia Document Capture Version 25.0 einzusetzen, sowie RELion ONE 12.18.

Das bisherige RELion Master-Template kann weiter genutzt werden. Die Änderungen von Document Capture der Version 25.0 stehen auf der Website Continia Document Capture zur Verfügung.

Wichtig

Bitte beachten Sie, dass Sie die Lizenz für die Continia Version 25.0 im MS Partner Source herunterladen. Wenn neue Objekte hinzukommen, sind diese nur dann in der Lizenz enthalten, wenn die Lizenz aktuell heruntergeladen wurde.

Es ist nun möglich, Rechnungen des Rechnungsmanagers mit Dienstleistungsverträgen und Wartungsverträgen zu verknüpfen. Die Funktion kann auch inkl. dem Holen der Vertragszeilen genutzt werden. Die Funktionalität ist der Rechnungsmanager Dokumentationzu entnehmen.

Doppelte Infobox

In den Sachposten war eine Infobox für Dokumentenanzeige doppelt. Eine Infobox wurde entfernt.

Version 2.8.1.0 (Continia 25.1)

Für diese Version ist es erforderlich, Continia Document Capture Version 25.1 einzusetzen.

Dienstleistungsvertrag/Wartungsvertrag

Im Dienstleistungs-/Wartungsvertrag von RELion Standard, wurden Felder auf Obsolet gesetzt. Diese Änderung wurde bei der Verknüpfung DL-/Wartungsvertrag im Rechnungsmanager berücksichtigt. Für die Verknüpfung DL_/Wartungsvertrag mit dem Rechnungsmanager lesen Sie bitte die Rechnungsmanager Dokumentation.

Original Voucher löschen

Die Vorlagenfelder OriginalVoucherType und Original-VoucherNo wurden ersetzt durch die Felder OrigDocType und OrigDocNo (Kopffelder).

Objektkonto in Zeile beim Registrieren füllen

Arbeiten Sie mit den Rechnungszeilen, dann gilt für die Verarbeitung folgender Umstand:

Bei den Zeilen gibt es eine Übersetzung für das Sachkonto. Beim Registrieren wird abgefragt, ob das Sachkonto dem Objektkonto entspricht. Wenn ja, wird das Feld Objektkonto in der Einkaufsrechnung mit dem Sachkonto aus der Zeile gefüllt. Entspricht das Sachkonto nicht dem Objektkonto, dann wird für die Zeile das Objektkonto aus dem Kopf für die Zeile verwendet.

Dokumentenkarte

Einkaufsrechnung

Version 2.9.0.0 (Continia 25.1)

Für diese Version ist es erforderlich, Continia Document Capture Version 25.1 einzusetzen.

Hinweis Vorankündigung

Entfernung der Kachel Meine Rechnungen zur Genehmigung Die Kachel Meine Rechnungen zur Genehmigung wird in einer der kommenden Rechnungsmanager-Versionen entfernt.

Aus technischen Gründen kann die Kachel nicht fehlerfrei zur Verfügung gestellt werden. Die Funktion greift tief in das Drittprodukt Continia Document Capture ein, doch direkte Anpassungen im Code sind nicht möglich. Änderungen seitens Continia führen regelmäßig zu Fehlanzeigen, die wir programmiertechnisch nicht beeinflussen können.

Alternative Lösung: Continia Document Capture empfiehlt Kunden die Nutzung des Web Approval-Portals (sofern lizenziert). Dieses bietet eine mandantenübergreifende Ansicht aller offenen Genehmigungen, sodass kein Mandantenwechsel erforderlich ist. Zukünftig wird zudem eine automatische E-Mail-Benachrichtigung für offene Genehmigungsposten über alle Mandanten hinweg eingeführt.

Beauftragung mit mehreren EK-Rechnungen

Im RELion Standard besteht seit einiger Zeit die Möglichkeit eine Beauftragung mit mehreren Einkaufsrechnungen zu verknüpfen. Dafür gibt es das Feld Teil-/Schlussrechnungsart in der Einkaufsrechnung. Wenn Sie mit dem Rechnungsmanager arbeiten, so steht Ihnen diese Funktion nun auch zur Verfügung.

Möchten Sie mit mehreren Einkaufsrechnungen pro Beauftragung arbeiten, ist dieses Feld auf Teilrechnung zu setzen bevor Sie die Einkaufsrechnung registrieren, also im Schritt Belegjournal/Bereit zur Registrierung. In dem Falle wird beim Buchen der Rechnung die Beauftragung nicht archiviert. Hierfür gibt es das Feld TRSRART, dass in der Kreditorenvorlage zur Verfügung stehen muss.

Vorlagenfeldkarte

Die Anwendung geht davon aus, dass es sich um eine Schlussrechnung handelt, wenn das Feld Teil-/Schlussrechnungsart leer ist oder auf Schlussrechnung steht. In dem Falle, wird beim Buchen der Rechnung die Beauftragung archiviert. Voraussetzung hierfür ist, die Einrichtung in der Kreditoren Einkaufs Einrichtung. Bitte lesen Sie für diese Funktion auch die Dokumentation der Instandhaltung.

Status zurücksetzen beachtet Beauftragung ohne Zeilenerkennung nicht

Wurde mit Beauftragung aber ohne Beauftragungszeilen in einer Kreditorenvorlage gearbeitet, kam es zu einem Fehler, wenn man aus dem Einkaufsbeleg über die Dokumentenkarte per Status zurücksetzen, das Dokument wieder im Belegjournal bearbeitet hat. (Beauftragungszeilen wurden angelegt)

Original Voucher für Zeilen hinzufügen

Um mit Bestellungen und Wartungsverträgen korrekt zu arbeiten, sind folgende Felder in den Vorlagen notwendig:

  • ORIGDOCTYPE
  • ORIGDOCNO

In älteren Vorlagen kann es sein, dass noch die Felder Original Voucher Type und Originial Voucher No. verwendet werden. Diese Felder werden programmiertechnisch zukünftig nicht mehr unterstützt. Prüfen Sie ggf. Ihre Vorlage und fügen das Feld hinzu. Um ein Vorlagenfeld in alle Kreditorenvorlagen zu übertragen ist mit Feld kopieren zu arbeiten.

Feld kopieren

Der Programmcode sorgt dafür, dass beim Beauftragung holen, die Beauftragungsnummer in das Feld ORIGDOCNO übernommen wird. In welches Feld der Einkaufsrechnung dieser Wert übertragen wird, legt der Anwender in dem Vorlagenfeld selbst fest.

Tooltips

Fehlende ToolTips wurde ergänzt.

Performanceverbesserung von Continia übernommen

Von der Karte der Einkaufsrechnung wurden die FlowFields Betrag ohne MwSt. (importiert) und Betrag inkl. MwSt. (importiert) entfernt. Continia empfiehlt, um die Performance der Bearbeitung zu erhöhen.

Kreditorbank Code unterstützen

Es gab einen Fehler bei der Übertragung der Kreditorbankinformation. Es werden nun die Codes REVENDORBANKACCOUNT und VENDORBANK unterstützt. Damit wurde der Fehler behoben.

Beauftragungszeile Feld Direct Unit Cost übernehmen

Im Feld Direct Unit Cost (22) der Beauftragungszeile entspricht entweder dem Brutto oder dem Nettowert. Da unsere Kunden viel mit EK-Preis inkl. MWSt arbeiten, muss die Funktion Beauftragungszeilen holen diesen Wert in die Einkaufsrechnung übertragen. Vorher wurde das Feld Unit Cost übertragen.

Version 2.10.0.0 (Continia 25.1)

Für diese Version ist es erforderlich, Continia Document Capture Version 25.1 einzusetzen.

Funktion Felder erkennen bzgl. Längenprüfung korrigiert

Es kam zu Fehlern bei der Verarbeitung von Zeichenketten mit mehr als 20 Zeichen (Fehler erkennen). Dieser Fehler wurde behoben.

Meldung

Sachkonto wird bei XML Belegen nicht automatisch gefüllt

Bei der Erkennung von XML-Belegen lautet das Continia Feld für die Sachkontonummer GLACCOUNTNO statt wie bisher bei den PDF-Vorlagen REGLACCOUNT. Dieses Umstand wird nun berücksichtigt.

Version 2.11.0.0 (Continia 26.0)

Für diese Version ist es erforderlich, Continia Document Capture 26.0 einzusetzen.

Brutto/Netto Betrag importiert

Ausgangssituation

Mit der Rechnungsmanager-Version 2.9 wurde die Berechnung der importierten Brutto- und Netto-Werte in der Einkaufsrechnung deaktiviert.

Auswirkung

Beim Import von Einkaufsrechnungen wurden Brutto- und Netto-Werte nicht mehr automatisch berechnet bzw. angezeigt.

Anpassung

Die automatische Berechnung der Brutto- und Netto-Werte bei importierten Einkaufsrechnungen wurde wieder aktiviert.

Übertragung in Einkaufszeilen erfolgt nicht

Ausgangssituation

Beim Registrieren einer Rechnung wurde das Objektkonto nicht in die Einkaufsrechnungszeile übernommen, wenn die Länge der Objektkontonummer von der Länge der Sachkontonummer abwich.

Auswirkung

In betroffenen Fällen fehlte das Objektkonto in der EK-Rechnungszeile, was zu unvollständigen Buchungsinformationen führte.

Anpassung

Die Logik zur Übernahme des Objektkontos wurde angepasst. Die Übertragung erfolgt nun unabhängig von der Länge der Objektkontonummer.

Beauftragung holen überschreibt Rechnungsbetrag durch Auftragssumme

Ausgangssituation

Bei aktiviertem Schalter Beauftragungszeilen holen in der Vorlagenkarte wurden die Betragsfelder im Belegkopf automatisch mit Werten aus der Beauftragung befüllt.

Auswirkung

Abweichende Beträge aus der tatsächlichen Rechnung wurden im Belegkopf überschrieben.

Anpassung

Die Betragsfelder im Belegkopf werden nun ausschließlich durch die Rechnung belegt. Eine automatische Überschreibung durch Werte aus der Beauftragung erfolgt nicht mehr.

Zusätzliche Hinweise

Es kann vorkommen, dass die Summe der geholten Beauftragungszeilen nicht mit der Rechnungssumme übereinstimmt. In diesem Fall sind die Zeilen manuell zu prüfen und ggf. zu korrigieren.

Kachel Globale Belege für Registrierung zeigt keine XML-Belege

Ausgangssituation

Beim Öffnen der Kachel Globale Belege für Registrierung wurden in der zugehörigen Seite Globale DC-Belege für Registrierung ausschließlich OCR-Dokumente im PDF-Format angezeigt.

Auswirkung

Elektronische Belege im XML-Format waren in dieser Ansicht nicht sichtbar und konnten nicht direkt ausgewählt oder geprüft werden.

Anpassung

Die Anzeige in der Seite Globale DC-Belege für Registrierung wurde erweitert. Es werden nun zusätzlich zu den OCR-Dokumenten auch E-Belege im XML-Format angezeigt.

Version 2.12.0.0 (Continia 26.0)

Für diese Version ist es erforderlich, Continia Document Capture 26.0 einzusetzen.

Ersetzung der Kachel “Meine Rechnungen zur Genehmigung” durch CDC-Standard

Ausgangssituation

Im Rollencenter standen bisher zwei separate Kacheln zur Verfügung:

  • Meine Rechnungen zur Genehmigung
  • Meine Gutschriften zur Genehmigung

Diese Kacheln zeigten nicht immer alle dem Benutzer zugewiesenen Dokumente an, was zu Verzögerungen im Genehmigungsprozess führte.

Auswirkung

Der Dokumentendurchlauf wurde durch die unvollständige Anzeige behindert, was zu ineffizienten Arbeitsabläufen führte.

Anpassung

Die bisherigen Kacheln wurden durch die Continia Document Capture (CDC)-Standardkachel Genehmigung ausstehend ersetzt. Diese neue Kachel bietet folgende Vorteile:

  • Zeigt alle Rechnungen und Gutschriften, die dem aktuellen Benutzer im aktuellen Mandanten zur Genehmigung zugewiesen sind.
  • Öffnet beim Klick die Seite Genehmigungsposten (Document Capture), in der die Dokumente direkt bearbeitet werden können.

Zusätzliche Hinweise

Für eine mandantenübergreifende Übersicht steht in der Seite Genehmigungsposten (Document Capture) die Funktion Mandantenübersicht zur Verfügung. Diese öffnet die Seite Belege zur Genehmigung, in der pro Mandant die Anzahl der zu genehmigenden Belege angezeigt wird. Über die Spalten Anzahl der Rechnungen und Anzahl der Gutschriften kann direkt in die jeweiligen Belege des Mandanten gesprungen werden.

Hinweis zur Aktualisierung

Die CDC-Kachel im Rollencenter aktualisiert sich nicht immer automatisch. Ein manueller Seiten-Refresh kann erforderlich sein, um den aktuellen Stand der Genehmigungen zu sehen.

Korrektur der Bearbeiterübernahme beim Holen von Wartungsverträgen

Ausgangssituation

Beim Holen eines Wartungsvertrags – unabhängig davon, ob automatisch oder manuell ausgelöst – wurde der im Vertrag hinterlegte Bearbeiter nicht zuverlässig in den zugehörigen Beleg übernommen.

Auswirkung

Die Übernahme des Bearbeiters funktionierte nur dann korrekt, wenn im Wartungsvertrag zusätzlich eine Zahlungsbedingung hinterlegt war. Ohne diese Angabe blieb das Bearbeiterfeld im Beleg leer, was zu Unklarheiten im weiteren Prozess führen konnte.

Anpassung

Die Logik zur Übernahme des Bearbeiters wurde überarbeitet. Ab sofort wird der im Wartungsvertrag hinterlegte Bearbeiter unabhängig vom Vorhandensein einer Zahlungsbedingung korrekt in den Beleg übernommen.

Zusätzliche Hinweise

Diese Änderung betrifft sowohl die automatische als auch die manuelle Übernahme von Wartungsverträgen.

Korrektur der Betragsübernahme bei Wartungsverträgen ab 1.000 EUR

Ausgangssituation Bei der Übernahme von Wartungsverträgen und Beauftragungen kam es bei aktivierter Option

  • Beauftragungszeilen holen bzw.
  • Wartungsvertragszeilen holen

zu fehlerhaften Betragsübernahmen.

Auswirkung

Zeilenbeträge größer als 1.000 EUR wurden nicht korrekt übernommen, da der deutsche Tausendertrennpunkt (Punkt) fälschlich als Dezimaltrenner interpretiert wurde.

Beispiel: Ein Betrag von 1.500,00 EUR wurde als 1,50 EUR übernommen. Der Fehler trat nur bei Beträgen mit „00“ Nachkommastellen auf. Beträge mit echten Nachkommastellen (z. B. 1.500,50 EUR), wurden korrekt verarbeitet.

Anpassung

Die Logik zur Betragsverarbeitung wurde angepasst. Tausender- und Dezimaltrennzeichen werden nun sprach- und formatabhängig korrekt interpretiert, sodass alle Beträge zuverlässig übernommen werden – unabhängig von ihrer Höhe oder Formatierung.

Beleg abweisen ohne E-Mail

Ausgangssituation

Beim Versuch, Rechnungen abzuweisen, trat eine Fehlermeldung auf, sofern für den betreffenden Kreditor keine E-Mail-Adresse hinterlegt war. Die Rechnung konnte erst abgelehnt werden, nachdem eine E-Mail-Adresse beim Kreditor nachgepflegt wurde.

Auswirkung

Der Abweisungsprozess war unnötig blockiert und erforderte manuelle Nacharbeiten, auch wenn keine E-Mail-Benachrichtigung erforderlich war.

Anpassung

Die Fehlermeldung erscheint nicht mehr. Rechnungen können nun direkt abgelehnt werden, auch wenn beim betreffenden Kreditor keine E-Mail-Adresse hinterlegt ist.

Zusätzliche Hinweise

Für Kreditoren mit hinterlegter E-Mail-Adresse bleibt der bisherige Ablauf bestehen: Mit der Ablehnung der Rechnung öffnet sich ein Dialog, über den der Kreditor über die Ablehnung informiert werden kann.

Version 2.12.1.0 (Continia 26.0)

Genehmigungsposten Document Capture | Mandantenübersicht | Aufruf für anderen Mandanten nicht möglich

Ausgangssituation

Der Aufruf von mandantenübergreifenden Rechnungen und Gutschriften funktionierte bislang nur für den aktuellen Mandanten. Beim Versuch, eine Rechnung oder Gutschrift aus einem anderen Mandanten zu öffnen, kam es zu einer Fehlermeldung.

Auswirkung

Die Funktion war in ihrer vorgesehenen mandantenübergreifenden Nutzung eingeschränkt. Ein Zugriff auf Daten anderer Mandanten war nicht möglich.

Anpassung

Der Aufruf wurde korrigiert, sodass Rechnungen und Gutschriften nun auch mandantenübergreifend korrekt geöffnet und angezeigt werden können. Fehlermeldung (vormals angezeigt):

Meldung

Sachkonto wird nicht aus Objektkonto belegt

Ausgangssituation

Bei Verwendung des Rechnungsmanagers kann in der Vorlagenkarte des Feldes Sachkonto über die Formel OBJECTACCOUNT gesteuert werden, dass dieses mit dem Objektkonto belegt wird. Dies sollte sowohl bei manueller Eingabe des Objektkontos als auch bei Nutzung der Funktion Beauftragung holen erfolgen – unabhängig davon, ob diese manuell oder automatisch ausgelöst wurde. Die Belegung des Sachkontos funktionierte jedoch nicht zuverlässig.

Auswirkung

In bestimmten Fällen blieb das Feld Sachkonto leer oder wurde nicht korrekt mit der Objektkontonummer befüllt. Dies konnte zu fehlerhaften oder unvollständigen Buchungsdaten führen und erforderte manuelle Nachbearbeitung durch die Anwender.

Anpassung

Die Logik zur Belegung des Feldes Sachkonto wurde korrigiert. Die Formel OBJECTACCOUNT greift nun zuverlässig auf das Objektkonto zu und überträgt dessen Nummer korrekt in das Sachkonto-Feld – sowohl bei manueller Eingabe als auch bei der Funktion Beauftragung holen.

Feld Kontonr. wird im Belegjournal bei XML-Rechnungen nicht automatisch ausgefüllt

Ausgangssituation

In XML-Belegen wurde bislang das Feld Kontonr. (GLACCOUNT) nicht analog zum Feld Sachkonto (REGLACCOUNT) behandelt. Dies konnte zu Inkonsistenzen bei der Zuordnung von Objektkonten führen.

Auswirkung

Durch die bisherige Logik konnte es vorkommen, dass das Feld Kontonr. nicht korrekt mit dem zugehörigen Objektkonto abgeglichen wurde. Dies hatte insbesondere Auswirkungen auf die Verarbeitung und Validierung von XML-Belegen.

Anpassung

Die Codeunit wurde erweitert, sodass das Feld Kontonr. nun analog zum Feld Sachkonto bedient wird. Damit wird sichergestellt, dass beide Felder konsistent mit dem Objektkonto abgeglichen werden.

Version 2.13.0.0 (Continia 27.1)

Ab RELion-Version 28 gilt die verpflichtende Nutzung von Continia 27.1. Installationsprozesse sowie automatisierte Deployments müssen entsprechend angepasst werden. Vor der Ausführung ist sicherzustellen, dass alle abhängigen Komponenten die neue Version unterstützen.

Version 2.14.0.0 (Continia 27.3)

Ergänzung Kachel geteilte Genehmiung

Ausgangssituation

Im Bereich Rechnungsmanager Aktivitäten/Belege des Rollencenters RELion Technik war bisher die Kachel Genehmigung ausstehend vorhanden. Diese zeigte alle ausstehenden Genehmigungen des aktuellen Anwenders an.

Anpassung

Es wurde eine zusätzliche Kachel Ausstehende geteilte Genehmigungen ergänzt.

  • Die neue Kachel befindet sich direkt neben der bestehenden Kachel Genehmigung ausstehend.
  • Es handelt sich um eine Continia-Standard-Kachel.

Auswirkung

Beim Öffnen der Kachel wird eine Seite angezeigt, die alle Belege darstellt:

  • Belege, die dem aktuellen Anwender zugewiesen sind
  • sowie geteilte Genehmigungen

Die Ziffer auf der Kachel zeigt jedoch nur die Anzahl der geteilten Belege an. Dies kann zu einer abweichenden Wahrnehmung führen, da die Detailseite mehr Belege enthält als die Zahl auf der Kachel vermuten lässt.

Zusätzliche Hinweise

Die Funktionalität basiert vollständig auf Continia-Standard.

Beschreibung wird bei Registrierung nicht aus Objektkonto sondern aus Sachkonto belegt

Ausgangssituation

Bei der Registrierung von Belegen wurde in der Einkaufsrechnungszeile das Feld Beschreibung/Kommentar mit dem Namen des Sachkontos belegt. Dies führte insbesondere bei voneinander abweichenden Konten bzw. Kontonamen zu Verwirrung.

Auswirkung

  • Anwender konnten die Einkaufsrechnungszeilen nicht eindeutig dem richtigen Objektkonto zuordnen.
  • Erhöhtes Risiko von Fehlinterpretationen bei der Rechnungsprüfung und Weiterverarbeitung.

Anpassung

Das Feld Beschreibung/Kommentar in der Einkaufsrechnungszeile wird nun mit dem Namen des Objektkontos belegt.

Ausnahme: Wenn in der Vorlage das Feld Beschreibung eingeblendet und vor der Registrierung (manuell oder durch Anlernen) gefüllt ist, wird dieser Inhalt übernommen.

Feld “Ursprüngliche Belegnummer” nicht mehr mit der Wartungsvertragsnummer belegen

Ausgangssituation

Beim Ausführen der Funktion Wartungsvertrag holen wurde neben dem Feld Wartungsvertragsnr. auch das Feld Ursprüngliche Belegnummer mit der internen RELion-Wartungsvertragsnummer befüllt.

Auswirkung

Fehlermeldungen traten auf, sobald in der Einkaufsrechnung die Funktion Ursprungsbeleg genutzt wurde.

Anpassung

  • Die parallele Befüllung des Feldes Ursprüngliche Belegnummer wurde entfernt.
  • Bei der Funktion Wartungsvertrag holen bleibt das Feld Ursprüngliche Belegnummer nun leer.

8.5.4 - DATEV Connector

Die Releaseinformation enthält alle Anforderungen und Fehlerbehebungen.

Einführung

Der RELion DATEV Connector setzt das SIEVERS-Produkt DATEV-Schnittstelle voraus. Nachfolgend sind alle Anforderungen und Fehlerbehebungen nach Releaseversion dokumentiert.

Wichtig

Änderung des Names von SNC DATEV zu SIEVERS DATEV machen eine Neuerstellung von abhängigen Apps nötig.

Build Version

Voraussetzung für die Extension DATEV Connector ist die Base App Business Central BC Plattform 22.0.0.0

Version 2.4.0.0

34567 DATEV Export neuen Berechtigungssatz anlegen und Buchungen Export ohne Stammdaten aktualisieren BC22

Ein neuer Berechtigungssatz wurde erstellt. Dieser Satz muss jedem Benutzer, der mit dem DATEV Connector arbeitet und keine SUPER Rechte hat, hinzugefügt werden.

Berechtigungssatz

Die Verbindung zu den Sachkonten wurde in der Tabelle RE Datev Kontenplan Mapping hinzugefügt. Über Bearbeiten können Sie die Sachkontokarte öffnen.

Kontenplan Mapping

Die Verbindung zu Debitoren wurde in der Tabelle RE Datev Debitoren Export Mapping hinzugefügt. Über Bearbeiten können Sie die Debitorenkarte direkt öffnen.

Debitoren Export

Die Verbindung zu Kreditoren wurde in der Tabelle RE Datev Kreditoren Export Mapping hinzugefügt. Über Bearbeiten können Sie die Kreditorenkarte direkt öffnen.

Datev Kreditoren Export

Nachdem die folgenden Felder in der Tabelle SNC DATEV Einrichtung befüllt wurden, werden die dazugehörigen Mapping Tabellen geprüft und entsprechend hinzugefügt:

Feld Tabelle
Kontonr. Saldenverrechnung RE Datev Kontenplan Mapping
Ersatz Debitornr. RE Datev Debitoren Export Mapping
Ersatz Kreditornr. RE Datev Kreditoren Export Mapping

Saldenverrechnung

Meldung

Ersatz Debitornr.

Datev Kreditoren Export

Nachdem neue Sachkonten in der Tabelle RE Datev Kontenplan Mapping hinzugefügt wurden, öffnet sich ein Mitteilungsfenster, ob die Datev-Kontenart für alle Konten nach SKR aktualisiert sollte.

SKR

Wenn Sie mit Ja bestätigen, werden die Datev-Kontoarten für alle Konten neu berechnet.

Kontenplan Mapping

Version 2.5.1.0

35435 Erstellung einer neuen Version, die kompatibel ist mit Sievers

Es wurde eine neue RELion Datev Connector Version erstellt, die mit dem neuen Sievers Datev ab Version 1.90 kompatibel ist, anstelle der vorigen Version 1.90 SNC Datev.

36539 Unterschiedliche Längen der DATEV-Kontonummern

Es wurde ein neues Feld RE Datev Empfänger: Datev Kontonummerlänge bei der SIEVERS DATEV Einrichtung hinzugefügt.

Sievers DATEV

In diesem Feld muss für jeden Empfänger die Datev Kontonummernlänge eingetragen werden. Der Wert darf vom Wert der Sievers DATEV Kontonummernlänge abweichen und wird nur mit RE Datev Export pro Zuständigkeit verwendet.

Vor dem RE Datev Export werden mit Hilfe dieses Feldes die

  • RE Datev Empfänger Kontomapping,
  • DebitorenKontomapping und
  • KreditorenKontomapping

eingerichtet.

DATEV Empfänger

Beim Öffnen der Tabelle RE Datev Empfänger wird eine Benachrichtigung angezeigt. Nach der ersten Verwendung der Funktion oder mit Klick auf Nicht mehr anzeigen wird die Meldung deaktiviert.

Benachrichtigung

Version 2.5.3.0

38214 Neue Anforderungen Microsoft

Neue Anforderungen von Microsoft Business Central Online erforderten ein technisches Update.

Version 2.6.0.1

Datev unterschiedliche Längen der Steuerschlüsseln - RE Einrichtung erstellen

Ein neues Feld RE Datev Empfänger: Datev Steuerschlüssellänge wurde zur SIEVERS DATEV Einrichtung hinzugefügt.

Steuerschlüssellänge

Hier ist für jeden Empfänger die Länge des DATEV Steuerschlüssels einzutragen. Der Wert kann von der Standardlänge des Sievers-Steuerschlüssels abweichen und wird ebenfalls nur beim RE DATEV Export pro Zuständigkeit berücksichtigt.

Datev Einrichtung

Eine zusätzliche Einrichtung wurde erstellt, um die Ausführung des Sievers DATEV-Exports zu steuern.

SNC

Ist die Option SNC-Datev Export zulassen nicht aktiviert, kann der Export über die Funktion SIEVERS DATEV Export nicht durchgeführt werden.

Datev Export

Die bisherige Standardbenachrichtigung „Sie haben SIEVERS DATEV bisher nicht eingerichtet. Sie können dies nun erledigen.“ wird beim Öffnen der DATEV-Einrichtung nicht mehr angezeigt.

Übersicht

Die neue Einrichtung ist im RELion-Menü verfügbar.

Menü

Die Seite RE Datev Empfänger enthält nun eine zusätzliche Einrichtungstabelle für das Steuerschlüsselmapping. Diese ist standardmäßig ausgeblendet.

personalisieren

Die fünf Felder dieser Tabelle entsprechen den Feldern der MwSt.-Buchungsmatrix Einrichtung. Der Unterschied: Das RELion Steuerschlüsselmapping ist nur mit einer Zuständigkeit (ZE) verknüpft und muss für jede ZE separat eingerichtet werden.

Steuerschlüsselmapping

8.5.5 - SAP-Schnittstelle IntReal

Die Releaseinformation enthält alle Anforderungen und Fehlerbehebungen.

Einführung

Mit der Schnittstelle zu SAP ist es möglich, Daten der Objektbuchhaltung (Sachposten) in RELion für einen bestimmten Zeitraum der IntReal per Export-Datei in einem von IntReal bestimmten Satzformat zur Verfügung zu stellen.

Ein detaillierte Beschreibung erhalten Sie in der Anwenderdokumentation.

Build Version

Voraussetzung für die Extension konfipay-Service Integrator ist die Base App Business Central BC Plattform 24.0.0.0

Version 1.0.0.0

Intreal-SuSa-Liste benötigt nicht zwingend eine externe Objekt- und Firmennummer

Mit einem Schieberegler in der Export Einrichtung kann nun die Verwendung der externen Felder bei Objekt und Zuständigkeitseinheit (ZE) gesteuert werden.

Ist der Schieberegler gesetzt, wird die Existenz dieser externen Felder nicht als Pflicht vorausgesetzt und stattdessen werden die Originalwerte des Objekts bzw. der ZE herangezogen, falls die externen Felder nicht gefüllt sind.

Intreal Filterung in den Data Transfer Schritten 4 und 5 verbessern

Die Datenübernahme der IntReal Schnittstelle umfasst mehrere Schritte des Datentransfers.

Im Rahmen der Optimierung wurden spezifische Maßnahmen zur Verbesserung der Datenübertragung implementiert:

  • Schritt 4 (Export Daten): Durch die Einführung von Filtermöglichkeiten und die regelmäßige Ausführung von Commits konnte die Effizienz gesteigert und TimeOut-Fehlern entgegengewirkt werden.
  • Schritt 5 (IntReal Sachposten): Auch hier wurden Filtermöglichkeiten eingeführt, um die Datenübertragung zu verbessern.

Export SAP-Geschäftsjahr funktioniert nicht

Das SAP Geschäftsjahr wird nun beim Export mit der IntReal Schnittstelle korrekt abgebildet.

Version 1.0.2.0

Erweiterung Einrichtung

  1. Der Migrationsstapel für Intreal-Sachposten wurde um die zusätzliche Option Kopfzeilen nicht übertragen erweitert.
  2. Dem Intreal-Export der Posten wurden neue Schlüssel zur Verbesserung der Performance hinzugefügt werden (z. B. Kontenplanöffnung).
  3. Im Kontenplan wurde das Feld RelITR Export Header No. in SAP Export Header No. (NEU) umbenannt.

8.5.6 - konfipay-Service Integrator

Die Releaseinformation enthält alle Anforderungen und Fehlerbehebungen.

Einführung

Mit dem Webservice konfipay der windata GmbH & Co.KG (https://www.konfipay.de/) können Sie Ihre Geschäftsprozesse im digitalen Zahlungsverkehr automatisieren und sicher gestalten. Als Dienstleister verfügt windata (https://www.windata.de/) über höchste Sicherheitsstandards (EBICS / ISO 20022 und Rechenzentren in Deutschland) und übernimmt die Übertragung Ihrer Zahlungsaufträge und den Abruf Ihrer Kontoumsätze.

Build Version

Voraussetzung für die Extension konfipay-Service Integrator ist die Base App Business Central BC Plattform 23.0.0.0

Version 1.0.0.0

Nähere Informationen sind der Anwenderdokumentation konfipay enthalten.

8.5.7 - Kredit Manager Connector

Die Releaseinformation enthält alle Anforderungen und Fehlerbehebungen.

Einführung

Das Darlehensmodul für RELion ONE wurde für übliche Annuitätendarlehen der Objektfinanzierung konzipiert. Modern, strukturierte Finanzierungsformen können nur durch manuelle Buchungen dort abgebildet werden, weil die Berechnungstechniken begrenzt sind.

Für komplexe Finanzierungsstrukturen kann der KREDIT MANAGER von der Lang Finanzsoftware GmbH (https://www.finanz-software.com) angewendet werden. Die dort berechneten Annuitätenwerte lassen sich mit dieser Schnittstelle in RELion ONE übernehmen.

Es müssen korrespondierende Darlehensstammsätze existieren, aber keine Daten gepflegt werden.

Die Funktionalität wird in der Anwenderdokumentation näher beschrieben.

Version 2.0.1.0

App veröffentlicht

8.5.8 - OpenImmo Connector

Die Releaseinformation enthält alle Anforderungen und Fehlerbehebungen.

Einführung

Mit dieser Extension lassen sich XML-Datenströme im Open-Immo-Format 1.2.7 erstellen und z. B. über Aareon Connect angefordert und weiterverarbeitet werden.

Berechtigungssatz

Ein detaillierte Beschreibung erhalten Sie in der Anwenderdokumentation.

Version 1.0.0.0

App veröffentlicht

Version 1.0.1.0

39370 Fehlende OpenImmo-Einrichtung verhindert Auswahl von Nutzungsart bei Neuanlage eines Objekts/Einheitenstamm

Der Fehler wurde korrigiert.

8.6 - Releaseinformation Vorgängerversionen

Releaseinformationen für die Vorgängerversionen von RELion ONE

Dieser Abschnitt enthält die Releaseinformationen für die Vorgängerversionen von RELion ONE.

8.6.1 - RELion Schnittstellen

Releaseinformationen Version 11.

Dieser Abschnitt enthält Releaseinformationen für die RELion Schnittstellen der Vorgängerversionen von RELion ONE.

8.6.1.1 - DATEV Connector RELion 11

Die Releaseinformation enthält alle Anforderungen und Fehlerbehebungen.

Einführung

Der RELion DATEV Connector setzt das SIEVERS-Produkt DATEV-Schnittstelle voraus. Nachfolgend sind alle Anforderungen und Fehlerbehebungen nach Releaseversion dokumentiert.

Wichtig

Änderung des Names von SNC DATEV zu SIEVERS DATEV machen eine Neuerstellung von abhängigen Apps nötig.

Build Version

Voraussetzung für die Extension DATEV Connector ist die Base App Business Central BC Plattform 18.16.0.0

Version 1.7.0.0

DATEV Einrichtungen synchronisieren und Zeiträume begrenzen

Im Rahmen der DATEV-Einrichtung wurden zwei neue Felder hinzugefügt:

RE Datev Empfänger: Datev Kontonummernlänge

In diesem Feld ist für jeden Empfänger die Länge der DATEV-Kontonummer anzugeben. Der Wert kann von der Einstellung DATEV Kontonummernlänge in Sievers abweichen und wird ausschließlich im Rahmen des RE DATEV-Exports pro Zuständigkeit verwendet.

Kontonummernlänge

Vor dem Export werden mithilfe dieses Feldes folgende Zuordnungen eingerichtet:

  • Kontomapping für RE Datev Empfänger
  • Debitoren-Kontomapping
  • Kreditoren-Kontomapping

Kontomapping

Beim Öffnen der Seite RE Datev Empfänger erscheint eine neue Benachrichtigung. Diese wird nach der ersten Nutzung der Funktion oder nach Klick auf Nicht mehr anzeigen deaktiviert.

Datev Empfänger

RE Datev Empfänger: Datev Steuerschlüssellänge

Dieses Feld wurde in der SIEVERS DATEV-Einrichtung ergänzt. Hier ist für jeden Empfänger die Länge des DATEV-Steuerschlüssels einzutragen. Der Wert kann von der Standardlänge des Sievers-Steuerschlüssels abweichen und wird ebenfalls nur beim RE DATEV-Export pro Zuständigkeit berücksichtigt.

Steuerschlüssellänge

Neue RE DATEV Einrichtung

Eine zusätzliche Einrichtung wurde erstellt, um die Ausführung des Sievers DATEV-Exports zu steuern.

Datev Einrichtung

SNC

Ist die Option SNC-Datev Export zulassen nicht aktiviert, kann der Export über die Funktion SIEVERS DATEV Export nicht durchgeführt werden.

Datev Export

Die bisherige Standardbenachrichtigung „Sie haben SIEVERS DATEV bisher nicht eingerichtet. Sie können dies nun erledigen.“ wird beim Öffnen der DATEV-Einrichtung nicht mehr angezeigt.

Übersicht

Die neue Einrichtung ist im RELion-Menü verfügbar.

Menü

Weitere neue Felder

In der Gruppe RE Datev-Konten, RE Debitoren und RE Kreditoren synchronisieren steuern zwei neue Felder, ob die Einrichtung automatisch oder manuell erfolgen soll.

Zur Begrenzung des Suchzeitraums kann im Feld Aktualisieren der RE Datev-Konten, RE Debitoren und RE Kreditoren ab ein Datum eingetragen werden.

Datev Konten

Die Seite RE Datev Empfänger enthält nun eine zusätzliche Einrichtungstabelle für das Steuerschlüsselmapping. Diese ist standardmäßig ausgeblendet.

personalisieren

Die fünf Felder dieser Tabelle entsprechen den Feldern der MwSt.-Buchungsmatrix Einrichtung. Der Unterschied: Das RELion Steuerschlüsselmapping ist nur mit einer Zuständigkeit (ZE) verknüpft und muss für jede ZE separat eingerichtet werden.

Steuerschlüsselmapping

8.6.2 - RELion 11 - Version 38

In der Releaseinformation sind alle neuen Funktionen und Fehlerbehebungen für diese RELion Version beschrieben.

Neue und geänderte Funktionen

Heizkostendatenaustausch

Vorbelegung Datenquellen beim Anlegen der WEG‑Abrechnung

Ausgangssituation

In der gemischten Objektverwaltung in Österreich werden Objekte sowohl als Mietobjekte als auch als WEG-Objekte geführt. Bei der Erstellung einer WEG-Abrechnung mussten bisher die Felder im Register Datenquellen auf der Abrechnungskarte manuell eingetragen werden. Die Verbindung zwischen Miet- und WEG-Einheiten war zwar technisch vorhanden, wurde jedoch nicht zur automatischen Befüllung in der Abrechnungskarte genutzt.

Auswirkung

Die Abrechnungskarten mussten nach dem Anlegen erst manuell um die notwendigen Datenquellen-Felder ergänzt werden bevor mit “Abrechnungszeilen holen” weitergearbeitet werden konnte. Dies war lästig und eine mögliche Fehlerquelle.

Anpassung

Durch die neue Funktionalität werden die relevanten Felder in der Abrechnungskarte automatisch befüllt, sofern RELion über die Miet-WEG-Koppelung das verbundene Mietobjekt erkennt. Dies reduziert den manuellen Aufwand sowie potenzielle Fehlerquellen bei der Erstellung der WEG-Abrechnung im Zusammenhang mit Heizkostenzeilen vom Wärmemessdienst.

Buchhaltung

Anpassungen Layout Reg. Mahnung Gruppiert mit Zahlschein

Ausgangssituation

Die bisherige Logik zur Ermittlung der Druckadresse bei Mahnungen berücksichtigte nicht, ob es sich um vertragsbezogene oder debitorenbezogene Mahnungen handelt. Dies führte zu inkonsistenten Adressierungen, insbesondere bei komplexen Vertragsstrukturen.

Auswirkung

Die unzureichende Differenzierung der Mahnart hatte zur Folge, dass Mahnungen teilweise an falsche oder unvollständige Adressen versendet wurden. Dies beeinträchtigte die rechtssichere Zustellung und führte zu Rückfragen seitens der Kunden.

Anpassung

Die Druckadresslogik wurde überarbeitet und erweitert. Es wird nun systemseitig geprüft, ob eine Mahnung vertragsbezogen oder debitorenbezogen ist.

  • Bei vertragsbezogenen Mahnungen wird die Adresse aus dem Vertrag gezogen.
  • Bei debitorenbezogenen Mahnungen erfolgt die Adressermittlung über die Debitorenkarte.
  • Die neue Logik wurde im Bericht implementiert und getestet.

Bezeichnung Mahngebühren Einrichtung regeln

Ausgangssituation

Im Standard von Business Central (BC) existiert das Feld Zusätzliche Gebühr, das zur Kennzeichnung von Gebührenpositionen in Mahnungen dient. Eine spezifische Bezeichnung dieser Gebühr war bislang nicht möglich.

Auswirkung

Anwender konnten nicht erkennen, um welche Art von Gebühr es sich handelt (z. B. Mahngebühr). Dies führte zu eingeschränkter Transparenz in der Kommunikation mit Schuldnern und intern.

Anpassung

Ein neues Feld Bezeichnung Gebühr wurde eingeführt:

  • Wenn befüllt, wird die Bezeichnung in die Mahnzeilen übernommen
  • Wenn leer, bleibt die Standardbezeichnung aus BC bestehen

Mahnfristen

Verbesserungen für MwSt. WEG Stapel

Ausgangssituation

Die Verarbeitung MwSt. WEG berechnen war bisher relativ langsam und wies Optimierungsbedarf im Code auf.

Auswirkung

Die Durchführung des Stapels dauerte länger als erwartet, der Code war schlecht wartbar.

Anpassung Der Code wurde optimiert:

  • schnellere Verarbeitung
  • modernere, besser wartbare Struktur
  • verständlichere Logik

Mitgliederwesen

Mitglieder Dividendenauszahlung automatisch sperren bei Anlage Mitglied

Ausgangssituation

Bei der Neuanlage eines Mitglieds über den Assistenten konnten bisher keine spezifischen Sperrgründe für die Auszahlung von Dividenden hinterlegt werden.

Auswirkung

Sperrgründe mussten nachträglich manuell im Mitglied hinterlegt werden.

Anpassung

Es wurde ein neues Feld „Sperrgrund Auszahlung Dividende“ in den Satzungsparametern ergänzt. Der Sperrgrund wird beim Anlage-Assistenten automatisch übernommen und kann dort auch angepasst werden.

Fehlerbehebung

WEG Verwaltung

Darstellung der Geldbestandskonten in der WEG-Abrechnung unterschiedlich

Ausgangssituation

In der WEG-Abrechnung wurden die Geldbestandskonten im Einzelnachweis abweichend zur WEG-Gesamtabrechnung dargestellt. Der Fehler trat ausschließlich in Verbindung mit Eigentümerwechseln innerhalb des Abrechnungszeitraums auf und wenn die Druckoption Bestandskonten verwendet wurde.

Der Ausweis in der Gesamtabrechnung entsprach dem Objektkonto, während im Einzelnachweis eine inkonsistente Darstellung erfolgte.

Auswirkung

  • Die abweichende Darstellung konnte zu Verwirrung bei der Prüfung der Abrechnung führen, da unterschiedliche Werte für denselben Sachverhalt angezeigt wurden.
  • Eine einheitliche und nachvollziehbare Darstellung war nicht gewährleistet.

Anpassung

  • Die Logik zur Darstellung der Geldbestandskonten im Einzelnachweis der WEG-Abrechnung wurde überarbeitet.
  • Der Ausweis im Einzelnachweis entspricht nun dem Objektkonto und ist damit konsistent mit dem Bericht WEG-Gesamtabrechnung.

Zusätzliche Hinweise

Die Änderung betrifft ausschließlich die Darstellung im Einzelnachweis der WEG-Abrechnung. Die Berechnungslogik und die Datenbasis bleiben unverändert.

Bericht Ausschlüsse anwenden deaktivieren

Ausgangssituation

Der alte Bericht war weiterhin über die Suche auffindbar, obwohl die Funktion nicht mehr unterstützt wurde.

Auswirkung

Falsche Nutzung führte zu unnötigem Aufwand und potenziell fehlerhaften Ergebnissen.

Anpassung

Der Bericht wurde deaktiviert und ist nicht mehr aufrufbar.

Zusätzliche Hinweise

Ausschlussgründe werden nun automatisch über „Wirtschaftsplan berechnen“ und „Ausnahmen anwenden“ gesetzt.

Mietverwaltung

Anpassung des Vorgangs Einheitenvertrag stornieren

Ausgangssituation

Beim Stornieren von Sollstellungszeilen werden die zugehörigen Posten gutgeschrieben. Beim darauffolgenden Stornieren des Einheitenvertrages werden Einheit und Historie von den vorhandenen Sollstellungsposten entfernt. Wenn geschlossene MwSt.-Posten vorhanden sind, erstellte das System automatisch eine zusätzliche Gutschrift. Die bereits gutgeschriebenen Posten wurden nicht berücksichtigt.

Auswirkung

Es kam zu doppelten Gutschriften bei Einheitenvertragsstornos, sofern geschlossene MwSt.-Posten vorhanden waren. Dies führte zu fehlerhaften Buchungen und erforderte manuelle Korrekturen.

Anpassung

Beim Stornieren eines Einheitenvertrages werden weiterhin Einheit und Historie von den Posten entfernt. Wenn geschlossene MwSt.-Posten vorhanden sind, wird keine zusätzliche Gutschrift mehr erstellt. Die Logik verhindert nun doppelte Gutschriften und sorgt für korrekte Buchungsabläufe.

Zusätzliche Hinweise

Nach dem Storno ist ggf. eine UVA-Korrektur vorzunehmen

Betriebskostenabrechnung

Falsche Berechnung der Betriebskosten bei zeitlich begrenzten Ausnahmen

Ausgangssituation

Im Modul Betriebskostenabrechnung wurde ein Fehler bei der Berechnung der Betriebskosten festgestellt. Dieser tritt auf, wenn eine zeitlich begrenzte prozentuale Ausnahme in der Abrechnung eingestellt wurde, deren Zeitraum kleiner als der Abrechnungszeitraum ist.

Auswirkung

Die Ausnahmebeträge wurden falsch berechnet. Dies führte zu fehlerhaften Ergebnissen in den Abrechnungsbelegen. Die korrekte Berechnung erfolgte nur, wenn die Ausnahme für den gesamten Abrechnungszeitraum gültig war.

Anpassung Die Berechnungslogik wurde angepasst. Die neue Berechnung berücksichtigt die zeitliche Gültigkeit der Ausnahme und ermittelt den Ausnahmeprozentsatz und -betrag korrekt.

Abrechnung für Objekt mit nur 1 Leerstandseinheit bringt Fehler – Übernahme aus R12

Ausgangssituation

Bei der Abrechnung für Objekte mit ausschließlich Leerständen trat eine Fehlermeldung auf.

Auswirkung

Die Abrechnung konnte nicht erstellt werden, da das Holen der Abrechnungszeilen nicht möglich war.

Anpassung

Die Prüfungslogik für Ausnahmen in der Abrechnung wurde korrigiert.

Zusätzliche Hinweise

Die Änderungen betreffen ausschließlich die interne Logik, es sind keine weiteren Einrichtungen erforderlich.

Rechnungsanzeige in Abrechnung Detailzeilen

Ausgangssituation

Beim Wechsel auf Detailzeilen ohne Kreditorenbezug verlor die Infobox RELion Dokumente ihre Einstellung.

Auswirkung

Inkonsistente Benutzerführung, zusätzliche manuelle Schritte, potenzielle Fehlinterpretationen.

Anpassung

Die Fokussierungslogik wurde angepasst: Die Infobox behält ihre Einstellung unabhängig von der ausgewählten Zeile.

Zusätzliche Hinweise

Die Änderung betrifft ausschließlich die Anzeige.

Hochrechnung „Jahr“ bei Einheiten mit gestaffelter Fertigstellung

Ausgangssituation

Bei der Hochrechnung „Jahr“ in der BK-Abrechnung trat ein Fehler auf, wenn Einheiten eines Objekts nach und nach fertiggestellt wurden. Die Berechnung in der Erläuterung war fehlerhaft und führte zu falschen Werten. Der Fehler trat nur in Verbindung mit Rumpfabrechnungen (Abrechnungszeitraum nicht zwölf Monate) und Hochrechnung “Jahr” auf.

Auswirkung

Die fehlerhafte Berechnung führte zu einer ungenauen Gewichtung der einzelnen Teilzeiträume in der Hochrechnung und damit Abweichungen von dem zu erwartenden Berechnungsergebnis.

Anpassung

Die Berechnungslogik für die Hochrechnung „Jahr“ wurde überarbeitet. Die Formel berücksichtigt nun korrekt den Anteil der jeweiligen Teilzeiträume in der Hochrechnung und gewichtet diese proportional zum tatsächlichen Abrechnungszeitraum.

Zusätzliche Hinweise

Für betroffene Abrechnungen wird empfohlen, die Hochrechnung „Tag“ zu verwenden, bis das Update produktiv verfügbar ist.

Ausnahmen bei vorher 0 Betrag

Ausgangssituation

Bei der Anwendung von Ausnahmen mit Berechnungsbasis „Sollstellung“ wurden Ausnahmebeträge nicht berücksichtigt, wenn der ursprüngliche Betrag vor Anwendung der Ausnahme 0 war. Dies trat insbesondere bei Verwaltungspauschalen auf, bei denen die Berechnungsgrundlage aus Sollstellungen besteht. Die Ausnahme wurde zwar mit einem Prozentwert (z. B. 999,99 %) angezeigt, jedoch ohne resultierenden Betrag.

Auswirkung

  • Die betroffenen Ausnahmebeträge wurden nicht in die Abrechnung übernommen, obwohl sie in den Ausnahmezeilen vorhanden und sichtbar waren.
  • Dies führte zu unvollständigen oder fehlerhaften Abrechnungen, insbesondere bei Mandanten mit pauschalen Abrechnungsmodellen.

Anpassung

Die Berechnungslogik wurde angepasst, sodass Ausnahmen nun auch dann korrekt berechnet und angewendet werden, wenn der Ausgangsbetrag 0 ist.

Zusätzliche Hinweise

Bei den betroffenen Abrechnungen muss der Schritt “Ausnahmen anwenden” erneut ausgeführt werden. Anschließend kann mit “Belege erzeugen” weitergearbeitet werden.

Wirtschaftsplan

Sollstellungszeilen erstellen Performance

Ausgangssituation

Beim Erstellen neuer Sollstellungszeilen (Österreich: „Vorschreibungszeilen“) aus dem Wirtschaftsplan war die Sollstellungsdifferenzberechnung aktiv und verursachte Performanceprobleme.

Anpassung

Die Sollstellungsdifferenzberechnung wurde deaktiviert, sodass die zeitaufwändige Prüfung entfällt.

Wirtschaftsplan passt die Steuer bei der Verwendung des Multiplikators nicht an

Ausgangssituation

Im Wirtschaftsplan wurden Steuerbeträge nicht aktualisiert, wenn Multiplikatoren in Detailzeilen geändert wurden.

Auswirkung

Durch die fehlende Anpassung des Steuerbetrags entsteht eine fehlerhafte Berechnung. Der Nettobetrag wird korrekt angepasst, der Steuerbetrag nicht, wodurch auch der Bruttobetrag falsch ist. Dies führt zu inkonsistenten Daten und zusätzlichem manuellen Korrekturaufwand für die Anwender.

Anpassung

Bei der Aktualisierung der Wirtschaftsplanzeilen werden bei geänderten Multiplikatoren alle abhängigen Beträge (d.h. auch der Steuerbetrag) neu berechnet.

Heizkostendatenaustausch

Objekt-Information fehlt bei K-Sätzen

Ausgangssituation

In den Seiten und Karten der B‑ und K‑Sätze waren die Felder Liegenschaftsnr., Objektnr. und Eigentümer/Mieter nicht einblendbar.

Auswirkung

Eine korrekte Zuordnung der Einträge wurde erschwert und war nur mit größerem Aufwand machbar.

Anpassung

  • Die genannten Felder wurden in den Seiten und Karten ergänzt.
  • Im Bericht B/K‑Sätze exportieren werden Eigentümer/Mieter sowie Objektnr. nun ebenfalls ausgegeben.

Buchhaltung

Stornierte Mahnungen/Mahnposten werden bei der Anzahl Mahnung mitgezählt

Ausgangssituation

Beim Mahnlauf werden offene Posten in Mahnungen nicht mehr aufgeführt, obwohl die maximal zulässige Anzahl an Mahnungen theoretisch noch nicht erreicht wurde. Ursache ist die bisherige Zählweise innerhalb von RELion: Stornierte Mahnungen und Mahnposten wurden als Mahnungen mitgezählt.

Auswirkung

Durch die fehlerhafte Zählung werden offene Posten nicht erneut gemahnt, obwohl die Mahnlogik dies zulassen sollte. Dies kann zu Verzögerungen im Mahnprozess und zu einer fehlerhaften Darstellung gegenüber Endkunden führen.

Anpassung

Die Zählweise wurde angepasst. Stornierte Mahnungen und Mahnposten werden künftig nicht mehr als Mahnungen berücksichtigt. Damit wird sichergestellt, dass die maximale Anzahl an Mahnungen ausschließlich auf tatsächlich gültige Mahnungen angewendet wird.

Einheiten Susa Datumsfilter funktioniert nicht.

Ausgangssituation

Der Bericht Einheiten Susa hat in der Periode stets das Jahr 2025 ausgegeben, unabhängig davon, welches Arbeitsdatum eingestellt oder welche Periode abgefragt wurde.

Auswirkung

Die Auswertungsergebnisse waren fehlerhaft, da die Jahresangabe nicht der gewählten Periode entsprach. Dies führte zu falschen Berichten und potenziellen Fehlentscheidungen auf Basis der Daten.

Anpassung

  • Die Logik zur Ermittlung des Berichtsjahres wurde korrigiert.
  • Das Jahr wird nun dynamisch anhand des eingestellten Arbeitsdatums und der abgefragten Periode berechnet.
  • Die Änderung stellt sicher, dass die Jahresangabe im Bericht konsistent mit den gewählten Parametern ist.

Einkaufsrechnung – Habenbuchung – automatische Weiterbelastung

Ausgangssituation

Wird bei einer Einkaufsrechnung mit Objektkostenaufteilung eine Haben-Buchung erstellt, wird eine Fehlermeldung angezeigt. Diese Fehlermeldung erscheint auch bei:

  • Beauftragung (Einkaufsbestellung)
  • Einkaufsgutschriften

Einkaufsrechnung

Auswirkung

Es kommt zu Abbrüchen und verhindertem Buchungsfluss in genannten Vorgängen.

Anpassung

Die Ursache des Fehlers wurde behoben. Habenbuchungen und Folgeprozesse funktionieren nun ohne Fehlermeldung.

RELion Dokumente

Fehler Konvertierung Betrag und Löschen eines Indizes

Ausgangssituation

Neuere Versionen von Archiv kompakt nutzen eine universelle Transfersprache. Glatte Beträge wurden nicht mehr korrekt formatiert und z. B. von „1.525,00 €“ zu „1.525“ übertragen.

Auswirkung

Dies führte zu Fehlern im Index der RELion-Dokumente und fehlerhaften Archivierungen.

Anpassung

Die Formatierung wurde korrigiert: glatte Beträge erhalten automatisch „,00“. Damit werden Beträge korrekt als 1525,00 archiviert.

Mietrechnung

Berichtstext Ersatzvariablen müssen auch ohne WENN-Bedingung funktionieren

Ausgangssituation

Die Verwendung von Berichtstextvariablen in Mietrechnungsschreiben war bislang nur in Verbindung mit einer vorangestellten WENN-Bedingung möglich.

Auswirkung

Texte, die lediglich Variablen enthalten sollten, mussten technisch unnötig mit Bedingungen versehen werden, was die Pflege und Gestaltung der Textbausteine erschwerte.

Anpassung

Berichtstextvariablen können nun auch ohne vorangestellte WENN-Bedingung verwendet werden. Die Variablen werden korrekt ausgewertet und im Schreiben ausgegeben, unabhängig davon, ob sie in einem bedingten Kontext stehen.

Tabelleninformationen Modell

Änderungen im Datenmodell werden in den Tabelleninformationen angezeigt.

8.6.3 - RELion 11 - Version 37

In der Releaseinformation sind alle neuen Funktionen und Fehlerbehebungen für diese RELion Version beschrieben.

Neue und geänderte Funktionen

Zahlungsverkehr

Import Kontoauszüge mit Sammelzahlung

Ausgangssituation

Beim Einlesen von CAMT-Kontoauszugsdateien mit Sammelzahlungen kam es zu folgenden Problemen:

  • Der Sammler wurde in einzelne Positionen aufgesplittet, was zur fehlerhaften Darstellung des Transitsaldos führte.
  • Kontoauszugsdateien mit mehr als neun TxtDtls-Knoten konnten nicht fehlerfrei importiert werden.
  • In bestimmten Fällen wurde die Fehlermeldung angezeigt:
    „Der Datensatz existiert bereits in der Tabelle Bankkontoauszugszeilendetails.“
    Dies trat auf, obwohl der Datensatz im Bankbelegimport nicht vorhanden war.

Auswirkung

  • Die fehlerhafte Aufsplittung des Sammelbetrags führte zu inkorrekten Salden und erschwerte die Nachvollziehbarkeit der Buchungen.
  • Der Import umfangreicher CAMT-Dateien war nicht möglich, was zu Verzögerungen in der Verarbeitung führte.
  • Die Fehlermeldung verursachte Unsicherheit bei Anwendern und erforderte manuelle Prüfungen.

Anpassung

  • Der Sammelbetrag wird beim Einlesen nicht mehr in Einzelpositionen aufgesplittet. Dadurch wird der Transitsaldo korrekt aufgelöst.
  • Die Verarbeitung von CAMT-Dateien mit mehr als neun TxtDtls-Knoten wurde angepasst, sodass der Import nun fehlerfrei erfolgt.
  • Die Kennzeichen DBIT/CRDT, Ustrd und CrdtIBAN werden nun korrekt in den entsprechenden Tabellen übernommen.
  • Die Einrückung im Importprozess wurde überarbeitet, um eine konsistente Darstellung sicherzustellen.
  • Die Fehlerbehandlung wurde verbessert, sodass die genannte Fehlermeldung nicht mehr auftritt.

Rücklastschriften mit >1 Einheiten werden nicht richtig aufgelöst

Die Auflösung von Rücklastschriften mit mehreren Einheiten funktioniert nun richtig:

Rücklastschrift mit mehreren Einheiten

Für die Einheit %1 %2 %3 %4 wurde bei Debitor %5 keine abgeschlossene Zahlung gefunden.

Beim Auflösen von Rücklastschriften mit mehreren Einheiten wird eine neue Nachricht angezeigt, sofern die Zahlungen nicht ausgeglichen wurden:

Meldung

Revision: Rücklastschrift ohne Lastschrift EndToEndId Einrichtung

Die Auflösung von Rücklastschriften mit einer Einheit oder mehreren Einheiten und ohne Lastschrift EndToEndId Einrichtung funktioniert nun richtig:

Meldung

Geldflussdarstellung

Index verbessern

Die Perfomance beim Neuerstellen der Geldflussposten wurde um 30 % verbessert.

Wirtschaftsplan

Sollstellungen löschen aus Wirtschaftsplan ohne Differenzberechnung

Ausgangssituation

Beim Löschen von Sollstellungszeilen, die zuvor aus dem Wirtschaftsplan erzeugt wurden, startete bisher die Prüfung zur Sollstellungsdifferenzberechnung automatisch im Hintergrund.

Auswirkung

Es entstanden bei manchen Objekten lange Laufzeiten.

Anpassung

Implementierung einer Funktion zur Deaktivierung der Sollstellungsdifferenzberechnung beim Löschen von Sollstellungszeilen aus dem Wirtschaftsplan.

Zusätzliche Hinweise

Diese Änderung verbessert die Performance beim Löschen von Sollstellungszeilen und vereinfacht den Prozess, wenn bestimmte Bedingungen erfüllt sind.

Hinweis

Sollstellungen dürfen noch nicht gebucht sein, ansonsten erscheint eine Fehlermeldung.

Mahnwesen

Linker und Rechter Bearbeiter auf Request Page speichern

Ausgangssituation

In den Berichten

  • 5052481 Gruppierter Einheitenkontoauszug
  • 5052482 Gruppierter Vertragskontoauszug
  • 5052485 RE Gruppierte Mahnung
  • 5052486 Gruppierte Reg. Mahnung mit Zahlschein

konnten die Felder Bearbeiter linke Unterschrift und Bearbeiter rechte Unterschrift auf der Request Page zwar befüllt, jedoch nicht dauerhaft gespeichert werden. Bei erneutem Aufruf des Berichts mussten die Eingaben manuell wiederholt werden.

Auswirkung

Die fehlende Speicherung führte zu einem erhöhten manuellen Aufwand bei wiederholter Nutzung der Berichte. Dies war insbesondere bei regelmäßig wiederkehrenden Auswertungen oder Druckläufen mit gleichbleibenden Bearbeitern unpraktisch und fehleranfällig.

Anpassung

Mit dem aktuellen Release wurde die Request Page der genannten Berichte erweitert.
Die Felder

  • Bearbeiter linke Unterschrift
  • Bearbeiter rechte Unterschrift

werden nun nach Eingabe benutzerspezifisch gespeichert. Beim nächsten Öffnen des jeweiligen Berichts sind die zuletzt verwendeten Werte automatisch vorbelegt.

Anpassungen Layout Bericht

Ausgangssituation

Die bisherige Logik zur Ermittlung der Druckadresse bei Mahnungen berücksichtigte nicht, ob es sich um vertragsbezogene oder debitorenbezogene Mahnungen handelt.
Dies führte zu inkonsistenten Adressierungen, insbesondere bei komplexen Vertragsstrukturen.

Auswirkung

Die unzureichende Differenzierung der Mahnart hatte zur Folge, dass Mahnungen teilweise an falsche oder unvollständige Adressen versendet wurden. Dies beeinträchtigte die rechtssichere Zustellung und führte zu Rückfragen seitens der Kunden.

Anpassung

Die Druckadresslogik wurde überarbeitet und erweitert.
Es wird nun systemseitig geprüft, ob eine Mahnung vertragsbezogen oder debitorenbezogen ist:

  • Bei vertragsbezogenen Mahnungen wird die Adresse aus dem zugehörigen Vertrag gezogen.
  • Bei debitorenbezogenen Mahnungen erfolgt die Adressermittlung über die Debitorenkarte und die dort hinterlegten Kontakte.

Fehlerbehebung

Betriebskostenabrechnung

Druck Langfassung - keine EVB-bzw. RL Buchungen

Ausgangssituation

In der Langfassung der Abrechnung wurden bei gemischten Objekten (WEG/Mietobjekt) die Buchungen aus dem Bereich EVB/Instandhaltung nicht vollständig dargestellt. Dies betraf insbesondere Objekte, in eine WEG überführt wurden. Bei Mietobjekten hingegen wurden die Buchungen korrekt angezeigt.

Auswirkung

Die Abrechnungsdokumente enthielten unvollständige Buchungsinformationen, was zu einer fehlerhaften Darstellung der Instandhaltungsleistungen führte. Dies konnte zu Missverständnissen bei der Prüfung und Weiterverarbeitung der Abrechnungen führen.

Anpassung

Die Logik zur Ausgabe der Buchungen in der Langfassung wurde angepasst. Es wurde sichergestellt, dass bei gemischten Objekten sowohl die Buchungen des Mietobjekts als auch des WEG-Objekts berücksichtigt und korrekt ausgegeben werden.

Zusätzliche Hinweise

Die Korrektur betrifft ausschließlich die Druckausgabe der Langfassung bei gemischten Objekten.

Fehlermeldung beim Buchen einer Nebenkostenabrechnung

Ausgangssituation

Beim Buchen der Abrechnung kam es vor, dass bei Leerständen für die Erlösschmälerungsbuchungen auf der Habenseite zwar das richtige Objektkonto (Leerstandskonto) eingetragen wurde,
aber im Feld Sachkonto der Inhalt der Vorgängerzeile übertragen wurde, was zu einer Fehlermeldung führte.

Anpassung

Hier sollte das Sachkonto das am Objektkonto Erlösschmälerung hinterlegt ist erscheinen. Dieser Fehler wurde behoben.

NKAbrechnung

Anzeige der Abrechnungsspitze in der Einheitenabrechnung und die Verbuchung sind unterschiedlich

In der Abrechnung wurde in der Darstellung des Abrechnungssaldos in der Tabelle „Einheit Abrechnung“ die Differenz auf Regelbesteuerung auf die USt vom Rücklagenaufwand nicht berücksichtigt, wenn über die Funktion „Vertragswechsel nachtragen“ der Betrag auf den nachfolgenden Eigentümer umgeschrieben wurde.

Dieser Darstellungsfehler wurde behoben.

Vertragsverwaltung

Vertragsänderungen nach Einheitenstorno

Ausgangssituation

Bei Einheitenverträgen, bei deren Vorgängerhistorien ein Vertragsstorno mit entstandener Differenz stattgefunden hat, wurden neue Sollstellungsdifferenzen nicht mehr erkannt.

Auswirkung

Es sind versteckte Differenzen entstanden.

Anpassung

Der Datenbereinigungsstapel Sollstellungsdifferenzen wurde erweitert.
Mit der neuen Funktion „Sollstellungsdifferenz in Stammdaten überprüfen“ kann jederzeit – auch wenn das Datum RELion Sollstellung ab bereits gesetzt ist – eine Überprüfung aller Verträge auf evtl. Differenzen stattfinden.

  • Wird dabei die Option „Buchen“ aktiviert, so werden diese Differenzen im Hintergrund direkt gebucht.
  • Auch das Protokoll, das dem Anwender die gefundenen Differenzen anzeigt, kann optional aktiviert werden.

Gleichzeitig wurde der Filter auf Vertragsänderungen optimiert:

  • Wurde ein Einheitenvertrag storniert und an einer Folgehistorie dieser Einheit haben Vertragsänderungen stattgefunden, so wurde zuerst die ursprüngliche Änderung dieser Vorhistorie gefunden, die jedoch keine Differenzen mehr hatte.
  • Das hatte zur Folge, dass bei einer aktuellen Änderung der Folgehistorie dieser Einheit keine Differenz gefunden wurde.

Diese Programmierung wurde ab Version 11.36 geändert, sodass Sollstellungsdifferenzen immer gefunden werden.

Um diese „versteckten“ Differenzen, die theoretisch bei anderen Verträgen vorhanden sein könnten, zu bereinigen, kann die neue Funktion im Datenbereinigungsstapel Sollstellungsdifferenz in Stammdaten überprüfen vorsorglich ausgeführt werden.

Sollstellungslauf rückwirkend - anteiliger Monat wird nicht beachtet

Ausgangssituation

Der anteilige Monat wurde im Sollstellungslauf unter bestimmten Umständen nicht berücksichtigt.

Auswirkung

Die Stammdaten waren in bestimmten Fällen fehlerhaft.

Anpassung

Eine Korrektur im regulären Sollstellungslauf ist erfolgt. Wenn z. B. über die Einheit Schnellerfassung als Enddatum Reichweite der 26.01. gesetzt wird, berücksichtigt der reguläre Sollstellungslauf – sowohl bei Sollstellungsstichtag 01.01., 01.02. als auch 01.03. – die restlichen Tage aus Januar und erstellt dafür korrekte Buchblattzeilen.

Zusätzliche Hinweise

Wenn über die Einheit Schnellerfassung das Enddatum Reichweite eingegeben wird und das Datum RELion Sollstellung ab davor liegt, wird die automatische Überprüfung von evtl. Differenzen für diesen Zeitraum (von RELion Sollstellung ab bis Enddatum Reichweite) diese Differenz finden.
Diese muss dann über die Vertragsänderungen gebucht werden.

Sollstellungslauf - Hinweise im Aktionsprotokoll überarbeitet

Ausgangssituation

Im Rahmen der monatlichen Sollstellung – wurden Hinweise zu Mietern angezeigt, obwohl deren Auszugsdatum bereits vor Stichtag der Sollstellung war.

Auswirkung

Die fortlaufende Anzeige dieser Hinweise führte zu einer erheblichen Beeinträchtigung der Übersichtlichkeit. Besonders bei einer größeren Anzahl ausgezogener Mieter entstand eine lange Liste irrelevanter Meldungen, die das Auffinden und Bearbeiten relevanter Informationen erschwerte.

Anpassung

Die Logik zur Protokollierung von Hinweisen im Sollstellungslauf wurde überarbeitet. Hinweise zu Mietern mit bereits dokumentiertem Auszugsdatum werden nun korrekt gefiltert und nicht mehr angezeigt.

Buchhaltung

Einbau Meldung bei autom. Weiterbelastung Buchblätter bei Steueränderungen

Ausgangssituation

Im Rahmen der automatischen Weiterbelastung von Objektkosten im Bank Buchblatt sowie in der Funktion RE Buchen Allgemein erfolgt nach erfolgreicher Generierung der Objektkosten-Aufteilungssatz-ID eine automatische Zuordnung der MwSt.-Buchungsgruppen.

In der Vergangenheit bestand die Möglichkeit, diese MwSt.-Buchungsgruppen nachträglich manuell zu ändern, was zu Inkonsistenzen zwischen Stammdaten und Buchungssätzen führen konnte.

Auswirkung

Eine neue Systemmeldung wurde implementiert, die erscheint, sobald versucht wird, die MwSt.-Buchungsgruppen manuell zu ändern, nachdem die Objektkosten-Aufteilungssatz-ID generiert wurde. Diese Meldung verhindert die manuelle Änderung und sichert die Konsistenz der steuerlichen Buchungslogik gemäß den Stammdaten des Objektkontos.

Anpassung

Die Meldung wurde sowohl im Bank Buchblatt als auch in RE Buchen Allgemein eingebaut. Die Validierung der MwSt.-Geschäftsbuchungsgruppe und MwSt.-Produktbuchungsgruppe erfolgt nun ausschließlich über die Stammdaten des Objektkontos und wird automatisch in die Buchung übernommen. Manuelle Änderungen nach der Generierung der Objektkosten-Aufteilungssatz-ID sind systemseitig gesperrt.

Zusätzliche Hinweise

Die neue Meldung dient der Sicherstellung steuerlicher Korrektheit und verhindert fehlerhafte manuelle Eingriffe. Bei Bedarf an abweichenden Buchungsgruppen muss die Änderung vor der Generierung der Objektkosten-Aufteilungssatz-ID erfolgen.

Geldflussposten fehlerhaft bei Storno

Geldflussposten werden beim Stornieren von debitorischen Buchungen richtig gebildet.

Reg. Mahnungen falsches Buchungsdatum und Belegnr. aus 2024

Ausgangssituation

Bei der Registrierung von Mahnungen über die Mahnungen wurde festgestellt, dass das in der Request Page eingetragene Buchungsdatum dauerhaft gespeichert blieb. Dieses Datum wurde bei nachfolgenden Mahnvorgängen automatisch übernommen, auch wenn ein neuer Mahnvorgang mit einem anderen Buchungsdatum gestartet wurde.

Auswirkung

  • Das Buchungsdatum wurde in den Mahnköpfen, Mahnübersichten und Mahnposten inkorrekt überschrieben.
  • Die Belegnummern wurden dadurch ebenfalls dem Jahr 2024 zugeordnet.
  • In den Mahnzeilen wurde das ursprünglich korrekte Buchungsdatum weiterhin angezeigt, was zu Inkonsistenzen führte.
  • Die Ursache war ein persistenter Parameterwert in der Request Page, der nicht automatisch zurückgesetzt wurde.

Anpassung

  • Die Ursache wurde identifiziert und behoben. Die Parameter der Request Page wurden so angepasst, dass das Buchungsdatum nicht mehr über Mahnvorgänge hinweg gespeichert bleibt

Skontorückbuchung bei Teilausgleich der Rechnung mit Gutschrift falsch

Ausgangssituation

Eine Rechnung wurde im alten Geschäftsjahr mit Skonto gebucht. Zur Minderung des Rechnungsbetrags wurde zusätzlich eine Gutschrift erstellt, die auch den Skontobetrag reduzierte. Die zugehörige Zahlung erfolgte jedoch erst im neuen Geschäftsjahr.

Auswirkung

Die Rückbuchung des Skonto-Betrages führte zu insgesamt vier Buchungszeilen:

  • Zwei Buchungszeilen im alten Jahr mit 50 % des Skonto-Betrages.
  • Zwei Buchungszeilen im neuen Jahr mit 50 % des Skonto-Betrages.

Anpassung

Die Programmfunktion zur Skonto-Rückrechnung wurde dahingehend erweitert, dass bei Zahlungen im Folgejahr automatisch eine zeitliche Trennung der Buchungen erfolgt. Die Rückrechnung des Skontos wird dabei auf das neue Jahr datiert, während die ursprüngliche Rechnung und Gutschrift im alten Jahr verbleiben.

Objekteigentümerverwaltung

Mietersalden stimmen nicht zu den Debitorenposten

Ausgangssituation

In der Spalte Saldo zum Ende der Auswertungsperiode gab es Vorzeichenfehler in der Berechnung.

Auswirkung

Es gab teilweise fehlerhafte Daten.

Anpassung

Die Programmierung in der Mieter-Saldenliste der OEV Abrechnung wurde hinsichtlich der Vorzeichen korrigiert.

End- und Anfangssaldo stimmen nicht überein

Ausgangssituation

Die Werte in den Spalten Endsaldo und Anfangssaldo haben teilweise nicht übereingestimmt.

Auswirkung

Falsche Werte wurden in der OEV Abrechnung ausgegeben.

Anpassung

  • Die Berechnung der Mieter-Saldenliste in der OEV Abrechnung wurde korrigiert.
  • Die Werte der Spalte Saldo zum xy werden zukünftig aus der Spalte Restbetrag geholt und nicht wie bisher aus der Spalte Betrag.
  • Zusätzlich wurde die Belegart Mahnung der Spalte Rechnung hinzugefügt.

Zusätzliche Hinweise

  • Der Wert in der ersten Spalte Saldo zum x kann vom berechneten Vormonatswert abweichen, wenn ein Postenausgleich einer Rechnung mit Einheitenbezug durch eine Zahlung ohne Einheitenbezug erfolgt ist.
  • Offene Salden beendeter Verträge werden im Normalfall ebenfalls immer angezeigt.

Mieter Saldenliste - Korrektur für Sonderfall Leerstand

Ausgangssituation

Ein Objekt, das nur aus einer Einheit besteht, die eine Leerstandseinheit ist, wurde in der Mieterliste und in der Mietersaldenliste nicht ausgegeben.

Auswirkung

Es wurden falsche bzw. fehlende Werte sowohl in der Mieterliste als auch in der Mietersaldenliste angezeigt.

Anpassung

Die Programmierung wurde in der OEV Mieter-Saldenliste angepasst.

OEV Abrechnung - Berechnungslogik korrigiert

Ausgangssituation

Die Berechnung der Spalte Periode Soll in der Mietersaldenliste war unter bestimmten Umständen fehlerhaft. Gab es während der Auswertungsperiode eine Betragsänderung in den Sollstellungszeilen, so wurde der Änderungszeitpunkt nicht korrekt berücksichtigt.

Auswirkung

Es sind dadurch fehlerhafte Summenbeträge entstanden.

Anpassung

Die Berechnung der Spalte Periode Soll der Mietersaldenliste wurde korrigiert. Der Betrag wird tag genau analog der gültigen Sollstellungszeilen berechnet.

Verwalterhonorar

Verwalterhonorar Berechnung

Ausgangssituation

Bei Mieterwechsel innerhalb eines Monats wird die Einheit von der Verwalterhonorar Stapelberechnung doppelt berechnet.

Auswirkung

Die Abrechnung gibt falsche Werte aus.

Anpassung

Die Berechnungsgrundlage Pro Verteilfaktor wurde korrigiert. Bei einem Mieterwechsel innerhalb einer Periode wird die betreffende Einheit nur einmal berechnet.

Stammdaten

Bearbeitung des Kontakts nicht möglich - Meldung wird bearbeitet

Ausgangssituation

Beim Versuch, einen Kontakt zu öffnen oder zu bearbeiten, trat eine Fehlermeldung auf. Auch das Öffnen zugehöriger Verträge oder Dokumente war nicht möglich. Die Anwendung reagierte nicht mehr und musste geschlossen werden.

Auswirkung

Die Bearbeitung des betroffenen Kontakts war nicht möglich. Dies führte zu einem vollständigen Arbeitsabbruch in diesem Bereich. Die Benutzeroberfläche blieb in einem blockierten Zustand, was eine manuelle Beendigung der Session erforderlich machte.

Anpassung

Im Rahmen der Fehlerbehebung wurden fehlende Tabellenschlüssel ergänzt. Die Anpassung stellt sicher, dass die Datenbankabfrage korrekt ausgeführt wird und die Kontaktbearbeitung wieder möglich ist.

Wirtschaftsplan

Fehlermeldung beim Erstellen des Wirtschaftsplans

Ausgangssituation

Beim Erstellen des Wirtschaftsplans insbesondere beim Wirtschaftsplan Zeilen holen trat eine Fehlermeldung auf: “Der Datensatz existiert bereits in der Tabelle Wirtschaftsplan Zeile.”

Auswirkung

Der Wirtschaftsplan wurde zwar angelegt, jedoch waren alle Wirtschaftsplanzeilen mit 0,00 EUR befüllt.

Anpassung

Die Fehlermeldungen werden nun als Aktionsprotokollzeilen ausgegeben. Es werden nur noch Abrechnungszeilen mit Beträgen ungleich 0 in den Wirtschaftsplan übernommen.

Festwertzeilen von Einheiten, die in der Abrechnung vorkommen, im Wirtschaftsplan jedoch nicht, werden übergangen und als Hinweis im Aktionsprotokoll dokumentiert. Abrechnungszeilen mit Abrechnungskreisen, die nicht im Wirtschaftsplan vorkommen, sowie Zeilen aus der Aufteilung von Aufteilungsregeln werden nicht übernommen, sondern ebenfalls als Hinweis im Aktionsprotokoll festgehalten.

Aktionsprotokoll

Wirtschaftsplan Zeilen zurücksetzen läuft langsam

Das Zurücksetzen von Wirtschaftsplanzeilen lief bei großen Objekten z.T. sehr langsam. Die Löschung der Posten und Wirtschaftsplanzeilen wurde überarbeitet und deutlich beschleunigt.

Wirtschaftsplan Sollstellungszeilen erstellen Performance

Beim Erstellen der neuen Sollstellungszeilen (in Österreich Vorschreibungszeilen) aus dem Wirtschaftsplan wurde die Sollstellungsdifferenzberechnung wieder deaktiviert, sodass diese zeitaufwändige Prüfung wegfällt.

Zukünftige Sollstellungszeilen verhindern neue Sollstellungszeilen

Ausgangssituation

Beim Erstellen von neuen Sollstellungszeilen aus dem Wirtschaftsplan kam eine pauschale Meldung, wenn zum Objekt bereits Sollstellungen für die Zukunft angelegt waren, auch wenn sie keine Berührung mit den im Wirtschaftsplan berechneten Abrechnungsarten hatten.

Auswirkung

Dies hat die Übertragung verhindert, wenn z.B. Mietsollstellungen oder Verwaltungspauschalen bereits für die Zukunft angelegt wurden.

Anpassung

Es wird jetzt gezielt nur für die relevanten Wirtschaftsplan Summenposten (die keinen Ausschlussgrund haben) geprüft, ob eine zukünftige Sollstellungszeile existiert. In diesem Fall werden die betroffenen Wirtschaftsplan Summenposten bei der Aktualisierung übersprungen und nachträglich mit dem Ausschlussgrund T0030 “Sollstellungszeile mit Startdatum in der Zukunft” gekennzeichnet. Damit reagiert der Wirtschaftsplan automatisch auf den aktuellen Stand der jeweiligen alten Sollstellung.

Zusätzliche Hinweise

Am Ende der Verarbeitung wird ggf. darauf hingewiesen, dass X Zeilen nicht übertragen wurden und der Ausschlussgrund T0030 eingetragen wurde. Anschließend kann in den Wirtschaftsplan Summenposten auf die Zeilen mit Ausschlussgrund T0030 gefiltert werden um die Zeilen zu prüfen.

Vertragswechsel nachtragen - sperren je nach Bearbeitungsstand

Ausgangssituation

Die Funktion Vertragswechsel nachtragen konnte gestartet werden, auch wenn neue Sollstellungen (Österreich: Vorschreibungen) bereits übertragen wurden oder die Freigabe für den Druck erfolgt war.

Auswirkung

Es bestand das Risiko, dass Vertragswechsel in einem unzulässigen Zustand durchgeführt wurden, was zu Inkonsistenzen in den Daten und möglichen Fehlern führen konnte.

Anpassung

Die Funktion Vertragswechsel nachtragen wird nun verhindert, wenn im Wirtschaftsplan die Freigabe für den Druck gesetzt wurde, neue Vorauszahlungen erstellt wurden oder der Wirtschaftsplan gesperrt ist.

Projektentwicklung

EK-Gutschrift Betrag wird nicht in Indizes übertragen

Ausgangssituation

Beim Buchen einer EK-Gutschrift, wenn diese über Continia erstellt und nach Archiv Kompakt archiviert werden soll, wird der Betrag nicht mit übergeben.

Auswirkung

Der Index Betrag bleibt leer. Es muss in ArchivKompakt manuell der Wert eingetragen werden.

Anpassung

Das Programm wurde dahingehend angepasst, dass der korrekte Betrag nachträglich gefüllt wird, analog der EK-Rechnung. Damit wird eine nachträgliche Bearbeitung des Index obsolet.

Umsatzmiete

Anpassung Umsatzmietschreiben

Ausgangssituation

Im Anschreiben zur Umsatzmietabrechnung wurde der Steueranteil sowie die Gesamtsumme (brutto) bislang nur in den Spalten Anspruch Betrag und Gesamtsaldo ausgewiesen. In der Spalte Angeforderte Zahlungen fehlte diese Information.

Auswirkung

Die Darstellung war uneinheitlich und erschwerte die vollständige Nachvollziehbarkeit der angeforderten Beträge.

Anpassung

Die Spalte Angeforderte Zahlungen wurde dahingehend erweitert, dass nun ebenfalls der Steueranteil sowie die Gesamtsumme (brutto) ausgewiesen werden.

Zusätzlich wurde die Formatierung angepasst:

  • Die Werte in den Spalten Angeforderte Zahlungen und Anspruch Betrag werden nicht mehr fett gedruckt.
  • Die Werte in der Spalte Gesamtsaldo werden weiterhin fett gedruckt.

Mietverwaltung

Mietkaufassistent schlägt bereits ausgezogenen Mieter für Übereignung vor

Ausgangssituation

Bisher war das Systemverhalten wie folgt:

  • Der Mieter aus dem aktuellen Mietvertrag wurde unter bestimmten Umständen nicht korrekt vorgeschlagen
  • Das Feld Neuer Vertragsbeginn war nicht vorbelegt
  • Die Seite zum Lastschriftmandat im Assistenten wurde nur angezeigt, wenn die Option Lastschriftmandat anlegen auf Ja gesetzt war.
  • Das Feld Typ im Lastschriftmandat war nicht automatisch vorbelegt.

Auswirkung

Durch die vorgenommenen Änderungen ergeben sich folgende Verbesserungen für die Endanwender:

  • Der Mieter aus dem aktuellen Mietvertrag wird nun korrekt vorgeschlagen
  • Das Feld Neuer Vertragsbeginn wird automatisch mit dem aktuellen Arbeitsdatum vorbelegt.
  • Die Seite zum Lastschriftmandat wird nun unabhängig von der Auswahl der Option Lastschriftmandat anlegen angezeigt.
  • Das Feld Typ im Lastschriftmandat ist nun standardmäßig mit der Option CORE vorbelegt.

Anpassung

Die Änderungen wurden wie folgt umgesetzt:

  • Erweiterung der Logik zur Anzeige des Mieters basierend auf dem aktuellen Mietvertrag.
  • Automatische Vorbelegung des Feldes „Neuer Vertragsbeginn“ mit dem Arbeitsdatum bei Erstellung eines neuen Vertrags.
  • Anpassung des Assistentenflusses, sodass die Seite zum Lastschriftmandat immer angezeigt wird.
  • Einführung einer Standardvorbelegung für das Feld „Typ“ mit dem Wert „CORE“.

RELion Dokumente

Relion Dokument Recherche - Fehler Konventierung Betrag und Löschen eines Indizes

Ausgangssituation

Bei neueren Versionen von Archiv kompakt wurde die Art und Weise des Datentransfers umgestellt auf eine universelle Sprache.

Auswirkung

Glatte Beträge im Tausenderbereich wurden nicht mehr korrekt formatiert. Zum Beispiel wurde ein Betrag von 1.525,00 Euro als 1.525 in den Index der RELion Dokumente übertragen, was zu einem Fehler führte.

Anpassung

Die Formatierung von Beträgen wurde angepasst. Glatte Beträge erhalten nun nachträglich ein “,00”, sodass diese dann im Index als 1525,00 eingetragen und korrekt nach Archiv kompakt archiviert werden.

Fehlermeldung “Typ NAVInteger ist unbekannt”

Ausgangssituation

Beim Speichern eines aus Archiv Kompakt kommenden Dokuments wird versucht die korrekte RecordID mit zu geben. Wenn der Index Belegnr. gefüllt ist und es sich bei dem Beleg um keine EK- oder VK-Rechnung oder -Gutschrift handelt wird geprüft, ob es sich um ein Bankposten handelt. Dort wurde jedoch die Dokumentnummer übergeben anstatt danach zu filtern, wodurch der Fehler geworfen wurde.

Auswirkung

Dokumente, die aus Archiv Kompakt kamen konnten nicht nach RELion übertragen werden. Sie blieben bei den Statuszeilen mit der Fehlermeldung “Typ NAV Integer ist unbekannt” stecken.

Anpassung

Das Programm wurde dahingehend angepasst, dass bei Bankposten die Filterung korrekt übergeben wird. Dadurch kommt es hier zu keinem Fehler mehr und zukünftige Dokumente können nach RELion übertragen werden.

Zahlungsverkehr

Splitten FiBu Bankauszug: Einheitennummer wird nicht gespeichert beim Verlassen des Feldes

Anwenderbeschreibung

Die Felder Einheitennr. und Einheitenhistorienr. werden beim Erfassen einer neuen Zeile nicht mehr automatisch geleert. Die Felder Kontoart, Kontonr., Vertragnr. und Objektkontonr. werden beim Speichern der Zeile nicht mehr automatisch überschrieben oder zurückgesetzt.

Anpassung

  • Die Änderungen an den Feldern Einheitennr. und Einheitenhistorienr. wurden aus der Page Splitten Fibu-Zeile Bankauszug entfernt.
  • Ebenso wurden die Änderungen an den Feldern Kontoart, Kontonr., Vertragnr. und Objektkontonr. aus dem Trigger OnInsertRecord entfernt.

Diese Anpassungen verhindern, dass Werte nach dem Speichern der Zeile durch den Benutzer unerwartet gelöscht werden.

Import camt.53 Bankdateien - Mandatsreferenz fehlt

Anpassung

Die Mandatsreferenz wird nun beim Bankbeleg hinzugefügt.

Auswirkungen

Die kleine Änderung betrifft nur die Camt.053-Importfunktion und hat keine Auswirkungen auf andere Funktionalitäten.

Heizkostendatenaustausch

Datenaustausch K-Sätze melden falsche Werte

Ausgangssituation

In der Tabelle der K-Sätze wurden die Nettowerte als Bruttowerte gemeldet.

Auswirkung

Falsche Werte in den K-Sätzen führten zu fehlerhaften Abrechnungen und Berichten. Dies verursachte Verwirrung und potenzielle finanzielle Ungenauigkeiten.

Anpassung

Die Übernahme der Buchungen in die K-Sätze wurde korrigiert. Der Nettowert wird nun korrekt in die Nettospalte und der Bruttowert in die Bruttospalte übertragen.

Objekt-Information fehlt bei K-Sätzen

Ausgangssituation

In den Seiten und Karten der B- und K-Sätze waren die Felder Liegenschaftsnr., Objektnr. und Eigentümer/Mieter nicht einblendbar.

Auswirkung

Ein korrekte Zuordnung der Einträge wurde so erschwert und war nicht ohne größeren Aufwand machbar.

Anpassung

Es wurden die Felder Liegenschaftsnr., Objektnr. und Eigentümer/Mieter in die Seiten und Karten der B- und K-Sätze mit eingefügt, damit diese mit angezeigt werden können.

Des Weiteren werden nun beim Bericht B/K-Sätze exportieren die Felder Eigentümer/Mieter sowie Objektnr. mit in der Berichtsausgabe angezeigt.

Tabelleninformationen Modell

Änderungen im Datenmodell werden in den Tabelleninformationen angezeigt.

8.6.4 - RELion 11 - Version 36

In der Releaseinformation sind alle neuen Funktionen und Fehlerbehebungen für diese RELion Version beschrieben.

Neue und geänderte Funktionen

Instandhaltung

Verbesserung bei Buchung von Einbehalten

Im Projektmodul kommt es vor, dass Einbehalte aus Teil- bzw. Schlussrechnungen nicht so gebucht werden, wie der Anwender das erwartet. Die Vorgehensweise des Programmes ist folgende: Wenn in der Projektplanzeile ein TR Einbehalt % hinterlegt wurde. Dann berechnet RELion diesen Wert in dem Kalkulationsschema für den Einbehalt vor. Der Wert kann vom Anwender überschrieben werden. In jedem Fall überträgt das Programm den Wert, der im Kalkulationsschema hinterlegt ist, in die Einkaufsrechnung in das Feld Einbehalt. Bei bestimmten - durch den Anwender manuell vorgenommenen - Änderungen am EK-Beleg (z. B. die Änderung einer MwSt.-Buchungsgruppe in den EK-Zeilen) wird das Feld Einbehalt neu berechnet. Eine entsprechende Meldung weist den Anwender darauf hin. Das Feld Einbehalt ist auf der Einkaufsrechnung einblendbar. Bisher war es nicht editierbar. Nun ist es editierbar.

Zu beachten ist: Das Feld gibt den Bruttowert des Einbehaltes wieder, außerdem wird bei Änderung der entsprechende Text in der Einkaufszeile nicht mit geändert.

WICHTIG

Ein Editieren des Feldes wird lediglich für den beschrieben UseCase empfohlen und ist nicht generell auszuführen.

Wirtschaftsplan

Sollstellungen löschen aus Wirtschaftsplan ohne Differenzberechnung

Beim Löschen von Sollstellungszeilen, die aus dem Wirtschaftsplan erzeugt wurden, wird die Sollstellungsdifferenzberechnung beim Löschen übergangen, sobald Enddatum Reichweite und zuletzt gebucht leer sind. Es darf keine Sollstellung gebucht worden sein, dies wird weiterhin beim Löschen der Sollstellungszeilen geprüft.

Fehlerbehebung

Objekteigentümerverwaltung

Mietersalden stimmen nicht zu den Debitorenposten

Die Programmierung in der Mieter-Saldenliste der Objekteigentümerverwaltung Abrechnung wurde hinsichtlich der Vorzeichen korrigiert.

Abrechnung Mieter-Saldenliste

In der Mieter-Saldenliste der Objekteigentümerverwaltung Abrechnung wurden Korrekturen in der Berechnung der Salden durchgeführt.

Mieter Saldenliste - Sonderfall Anzeige Leerstand

Die Programmierung wurde in der OEV Mieter-Saldenliste angepasst. Auch wenn es nur eine Einheit in einem Objekt gibt, die zum Auswertungszeitpunkt über keinen Debitor verfügt sondern nur einen Leerstand, werden sowohl Mieterliste als auch Mieter Saldenliste korrekt ausgewiesen.

End- und Anfangssaldo stimmen nicht überein

Die Berechnung der Mieter-Saldenliste in der OEV Abrechnung wurde korrigiert. Die Werte der Spalte Saldo zum xy werden zukünftig aus der Spalte Restbetrag geholt und nicht wie bisher aus der Spalte Betrag.

Des Weiteren wurde die Belegart Mahnung der Spalte Rechnung hinzugefügt.

Es ist zu beachten, dass der Wert in der ersten Spalte Saldo zum x dann abweichen kann zum berechneten Vormonatswert, wenn ein Postenausgleich einer Rechnung mit Einheitenbezug durch eine Zahlung ohne Einheitenbezug erfolgt ist. Offene Salden beendeter Verträge werden im Normalfall ebenfalls immer angezeigt.

Darstellung Buchungsnachweis NavSt Steuer Brutto

In der Objekteigentümerverwaltung-Abrechnung wurde die Darstellung der nicht anrechenbaren Vorsteuer im Geldfluss verbessert. Die Spalten Netto Betrag und MwSt.-Betrag werden nun mit den entsprechenden Beträgen der Rückrechnung versehen, wobei der Bruttobetrag auf Null gesetzt wird.

Weiterhin wurde die neue Personenart System eingeführt, um die Sachposten-Prozesse Skonto rückrechnen, nicht anrechenbare Vorsteuer und Konto Nullstellung von den restlichen Geldflussdarstellungen abzugrenzen.

Betriebskostenabrechnung

Fehlermeldung beim Buchen einer Nebenkostenabrechnung

Beim Buchen der Abrechnung kam es vor, dass bei den Leerständen für die Erlösschmälerungsbuchungen auf der Habenseite zwar das richtige Objektkonto eingetragen wurde (Leerstandskonto), aber im Feld Sachkonto der Inhalt der Vorgängerzeile übertragen wurde, was zu einer Fehlermeldung führte.

Hier sollte das Sachkonto das am Objektkonto Erlösschmälerung hinterlegt ist erscheinen. Dieser Fehler wurde behoben.

Anzeige der Abrechnungsspitze in der Einheitenabrechnung und die Verbuchung sind unterschiedlich

In der Abrechnung wurde bei der Darstellung des Abrechnungssaldos in der Tabelle Einheit Abrechnung die Differenz auf Regelbesteuerung auf die Umsatzsteuer vom Rücklagenaufwand nicht berücksichtigt, wenn der Betrag über die Funktion Vertragswechsel nachtragen auf den nachfolgenden Eigentümer umgeschrieben wurde.

Wirtschaftsplan

Zukünftige Sollstellungszeilen verhindern neue Sollstellungszeilen aus Wirtschaftsplan

Beim Erstellen von neuen Sollstellungszeilen aus dem Wirtschaftsplan kam eine pauschale Meldung, wenn zum Objekt bereits Sollstellungen für die Zukunft angelegt waren, auch wenn sie keine Berührung mit den im Wirtschaftsplan berechneten Abrechnungsarten hatten. Dies hat die Übertragung verhindert, wenn z. B. Mietsollstellungen oder Verwaltungspauschalen bereits für die Zukunft angelegt wurden.

Es wird jetzt gezielt nur für die relevanten Wirtschaftsplan Summenposten (die keinen Ausschlussgrund haben) geprüft, ob eine zukünftige Sollstellungszeile existiert.

In diesem Fall werden die betroffenen Wirtschaftsplan Summenposten bei der Aktualisierung übersprungen und nachträglich mit dem Ausschlussgrund T0030 Sollstellungszeile mit Startdatum in der Zukunft“gekennzeichnet. Damit reagiert der Wirtschaftsplan automatisch auf den aktuellen Stand der jeweiligen alten Sollstellung.

Am Ende der Verarbeitung wird ggf. darauf hingewiesen, dass X Zeilen nicht übertragen wurden und der Ausschlussgrund T0030 eingetragen wurde. Anschließend kann in den Wirtschaftsplan Summenposten auf die Zeilen mit Ausschlussgrund T0030 gefiltert werden, um die Zeilen zu prüfen.

Wirtschaftsplan Zeilen zurücksetzen läuft langsam

Das Zurücksetzen von Wirtschaftsplanzeilen lief bei großen Objekten zum Teil sehr langsam. Die Löschung der Posten und Wirtschaftsplanzeilen wurde überarbeitet und deutlich beschleunigt.

Optimierung Wirtschaftsplan Sollstellungszeilen erstellen

Beim Erstellen der neuen Sollstellungszeilen (in Österreich Vorschreibungszeilen) aus dem Wirtschaftsplan wurde die Sollstellungsdifferenzberechnung wieder deaktiviert, sodass diese zeitaufwändige Prüfung wegfällt.

Geldflussdarstellung

Geldflussposten fehlerhaft bei Storno

Geldflussposten werden beim Stornieren von Buchungen richtig gebildet.

Verwalterhonorar

Verwalterhonorar Berechnung korrigiert

Die Berechnungsgrundlage Pro Verteilfaktor wurde korrigiert. Bei einem Mieterwechsel innerhalb einer Periode wird die betreffende Einheit nur einmal berechnet.

Heizkostendatenaustausch

Änderungen manuell an B-Sätzen und K-Sätzen

Sollte man nachträglich K-Sätze anlegen müssen, ist dies nun möglich. Dazu geht man auf die B-Sätze. Dort kann man über den Button Neuer K-Satz hinzufügen einen mit dem B-Satz verknüpften K-Satz ergänzen. Es wird geprüft, dass die Pflichtfelder beim neuen K-Satz auch gefüllt sind.

Objekt-Information fehlt bei K-Sätzen

Es wurden die Felder Liegenschaftsnr., Objektnr. und Eigentümer/Mieter in die Seiten und Karten der B- und K-Sätze mit eingefügt, damit diese mit angezeigt werden können.

Des Weiteren werden nun beim Bericht B/K-Sätze exportieren die Felder Eigentümer/Mieter sowie Objektnr. mit in der Berichtsausgabe angezeigt.

RELion Dokumente

Relion Dokument Recherche - Fehler Konventierung Betrag und Löschen eines Indizies

Wenn eine für das Produkt nicht mehr zugelassene Archiv Kompakt Version installiert wird, treten Fehler bei der Formaterkennung für Beträge auf. Dies wurde hiermit behoben.

Buchhaltung

Fehler beim Drucken des Berichts Verprobung Debitoren BGR und Verprobung Kreditoren BGR

Berichtsdrucke lassen sich nun wieder ausführen.

Aufruf in der Aktion Jahresabschluss ist falsch

Im Rollencenter Objektbuchhalter war in der Aktionsleiste Jahresabschluss ein falscher Bericht hinterlegt, dieser wurde nun durch den Bericht Einzelwertwerichtigung Miete ersetzt.

Vertragsverwaltung

Vertragsänderungen inkl. Vorschreibungsdifferenzen

Der Datenbereinigungsstapel Sollstellungsdifferenzen wurde erweitert. Mit der neuen Funktion Sollstellungsdifferenz in Stammdaten überprüfen kann jederzeit, auch wenn das Datum RELion Sollstellung ab bereits gesetzt ist, eine Überprüfung aller Verträge auf evtl. Differenzen stattfinden. Wird dabei die Option Buchen aktiviert, so werden diese Differenzen im Hintergrund direkt gebucht. Auch das Protokoll, das dem Anwender die gefundenen Differenzen anzeigt, kann optional aktiviert werden.

Gleichzeitig wurde der Filter auf Vertragsänderungen optimiert.

Wurde ein Einheitenvertrag storniert und an einer Folgehistorie dieser Einheit haben Vertragsänderungen stattgefunden, so wurde zuerst die ursprüngliche Änderung dieser Vorhistorie gefunden, die jedoch keine Differenzen mehr hat. Das hatte zur Folge, dass bei einer aktuellen Änderung der Folgehistorie dieser Einheit keine Differenz gefunden wurde.

Diese Programmierung wurde ab der Version 11.36 geändert, sodass Sollstellungsdifferenzen immer gefunden werden.

Um diese versteckten Differenzen, die theoretisch bei anderen Verträgen vorhanden sein könnten zu bereinigen, kann die neue Funktion im Datenbereinigungsstapel Sollstellungsdifferenz in Stammdaten überprüfen vorsorglich ausgeführt werden.

Sollstellungslauf rückwirkend - anteiliger Monat wird nicht beachtet

Eine Korrektur im regulären Sollstellungslauf ist erfolgt. Wenn als Enddatum Reichweite der z. B. 26.01. gesetzt wird über die Einheit Schnellerfassung, so berücksichtigt der reguläre Sollstellungslauf sowohl bei Sollstellungsstichtag 01.01. als auch 01.02. und 01.03. die restlichen Tage aus Januar und erstellt dafür korrekte Buchblattzeilen.

Zu beachten ist hierbei, wenn über die Einheit Schnellerfassung das Enddatum Reichweite eingegeben wird und das Datum RELion Sollstellung ab liegt davor, wird die automatische Überprüfung von evtl. Differenzen für diesen Zeitraum von RELion Sollstellung ab bis zum Enddatum Reichweite diese Differenz finden und sie müssen über die Vertragsänderungen gebucht werden.

Ist das nicht erwünscht, so muss das Datum RELion Sollstellung ab direkt beim Anlegen des Objektes von Hand auf den 26.01. auf der Objektkarte gesetzt werden.

UVA

Organschaft Infos zum UVA Vorgang werden nicht im Buchungsformular eingetragen

Wird eine UVA Vorgang für eine Organschaft angelegt, werden die Daten aus der UVA Vorlage auch zum Buchen (MwSt. buchen UVA Vorgang) in das Buchungsformular übertragen.

Automatische Weiterbelastung

Einkaufsrechnung - Habenbuchung - automatische Weiterbelastung

Wird bei einer Einkaufsrechnung mit Objektkostenaufteilung eine Haben-Buchung erstellt, wird nun eine Fehlermeldung angezeigt.

Diese Fehlermeldung erscheint auch bei: wa

  • Beauftragung (Einkaufsbestellung)
  • Einkaufsgutschriften

Meldung bei autom. Weiterbelastung Buchblätter bei Steueränderungen

Bei einer automatischen Weiterbelastung im Bank Buchblatt und in RE Buchen Allgemein, wird nun eine Meldung angezeigt. Durch diese Meldung soll verhindert werden, dass nach dem die Objektkosten Aufteilungssatz ID generiert wurde, die MwSt-Buchungsgruppen manuell geändert werden.

Tabelleninformationen Modell

Änderungen im Datenmodell werden in den Tabelleninformationen angezeigt.

8.6.5 - RELion 11 - Version 35

In der Releaseinformation sind alle neuen Funktionen und Fehlerbehebungen für diese RELion Version beschrieben.

Neue und geänderte Funktionen

Betriebskostenabrechnung

Heizkostenabrechnung für gemischte Objekte (Österreich)

Für die Durchführung der Heizkostenabrechnung in Österreich, insbesondere bei sogenannten gemischten Objekten (Kombination aus Miet- und Eigentumseinheiten), wurde eine Erweiterung implementiert. In der Regel werden die jeweiligen Bestandnehmer entweder aus der Wohnungseigentümergemeinschaft (WEG) für bereits verkaufte Wohnungen oder aus dem Mietbereich für noch vermietete Einheiten an die Wärmemessdienste gemeldet.

datenträgeraustausch

Ziel war es, sowohl auf Seiten der WEG als auch auf Mieterseite die vollständigen abgerechneten Heizkosten zu erfassen und darzustellen, sodass in jeder Einzelabrechnung 100 % der Gesamtkosten ausgewiesen werden.

Hierzu wurde die Verarbeitung auf der WEG-Seite erweitert. Die S-Sätze werden vollständig aus beiden Quellen bezogen. Dafür ist es erforderlich, vor dem Einlesen der Abrechnungszeilen die Felder in den Datenquellen mit den Informationen des gekoppelten Mietobjekts wie folgt zu befüllen:

Abrechnung Objektkarte

In den Abrechnungsdetailzeilen der WEG-Abrechnung erscheinen zusätzlich die Werte aus den Mieteinheiten. Im weiteren Verlauf wird die Mietabrechnung mit den bereits aus der WEG-Abrechnung übernommenen Detailzeilen ergänzt.

Darlehensverwaltung

Neue Planposten für Österreich

Für die österreichische Länderversion wurden zwei neue Arten von Planposten eingeführt:

  • Tilgung Minderkosten
  • Sondertilgung PA

Diese Planpostenarten stehen ausschließlich zur Verfügung, wenn in der RE Einrichtung die Länderversion Österreich aktiviert ist.

Die Funktionalität dieser neuen Planposten entspricht derjenigen der bereits bestehenden Planpostenarten Tilgung und Sondertilgung. Die Einführung dieser neuen Postenarten ist notwendig für die korrekte Übermittlung an den Verband Österreich. Der Bericht Darlehen Verbindlichkeitenspiegel Bank wurde für Österreich um zwei zusätzliche Spalten erweitert.

Fehlerbehebung

Objekteigentümerverwaltung

Falsche Ausweisung in der Mieterliste

Das Berichtslayout wurde überarbeitet. Der Saldo für Buchungen ohne Einheitenbezug wird nun korrekt in der Spalte Saldo zum 31.01.x dargestellt.

Fehlerhafte Mietersaldenanzeige

Die Spalte Periode Soll Brutto in der Anlage Mietersaldenliste wurde korrigiert. Es wird nun ausschließlich der gültige Sollstellungswert zur gewählten Buchhaltungsperiode ausgewiesen. Ist der Vertrag zur gewählten Periode bereits beendet, wird der Wert mit Null ausgewiesen.

Wirtschaftsplan

Erstellung und Anpassung von Sollstellungszeilen aus dem Wirtschaftsplan

In der vorherigen Version traten teilweise Probleme beim Beenden bestehender Sollstellungen (Vorschreibungen) auf.
Zudem wurde das Handling bereits vorhandener Sollstellungen, die mit dem aktuellen Wirtschaftsplan aktualisiert werden sollen, überarbeitet.

Fehlermeldungen bei Sollstellungszeilen aus dem Wirtschaftsplan

Die Fehlermeldungen beim Erstellen von Sollstellungszeilen aus dem Wirtschaftsplan wurden überarbeitet. Die neuen Meldungen sind verständlicher und ermöglichen eine gezieltere Fehleranalyse.

Anlagenbuchhaltung

Prüfung der Objektnummer bei Buchungen im Anlagenbuchblatt

Es wurde eine Prüfung implementiert, die eine Fehlermeldung erzeugt, wenn in der Anlagekarte keine Objektnummer hinterlegt ist und eine Buchung im Anlagenbuchblatt vorgenommen wird.

Betriebskostenabrechnung

Zeitbezogene Berechnung von Ausnahmen

Bei vertragsbezogenen Ausnahmen wurde der Vertragszeitraum bei der Ermittlung des Ausnahmezeitraums nicht berücksichtigt. Dieser Fehler wurde behoben.

Bereits in Abrechnungen enthaltene Ausnahmen müssen erneut geladen werden, da der Fehler beim Abruf der Ausnahmen auftrat.

Sortierung im Bericht „Kosten Detailliert“ (Instandhaltungsrücklagen)

Im Bericht Kosten Detailliert zur Abrechnung war die Sortierung der Positionen zur Instandhaltungsrücklage fehlerhaft. Die Werte innerhalb eines Kontos werden nun – analog zu den Abrechnungspositionen – nach Buchungsdatum sortiert.

Erweiterung des Prüfreports für Abrechnungen

Die Prüfung vor dem Erstellen der Konteneinrichtung für Abrechnungen wurde um eine Kontrolle der Vorauszahlungskonten erweitert. Für alle in den Kostenkonten verwendeten Abrechnungsarten wird geprüft, ob für jede in den Einheitenverträgen verwendete MwSt.-Geschäftsbuchungsgruppe ein entsprechendes Vorauszahlungskonto eingerichtet ist.

Beispiel:
Bei einem Objekt mit den Abrechnungsarten BK und HK sowie steuerpflichtigen und steuerfreien Mietern wird geprüft, ob Vorauszahlungskonten für folgende Kombinationen existieren:

  • BK und ST.FREI
  • BK und ST.PFLICHT
  • HK und ST.FREI
  • HK und ST.PFLICHT

Die Prüfung wurde im Bericht Prüfe Kostenkonten ergänzt. Fehlende Konteneinrichtungen werden durch zusätzliche Zeilen in der Ausgabe kenntlich gemacht.

Buchhaltung

Fehler beim Buchen von UVA-Vorgängen über „Planen“

Der Vorgang MwSt. buchen – UVA-Vorgang kann nun im Modus Planen durchgeführt werden.

Geldflussdarstellung

Fehlerhafte Geldflussbildung bei Rücklastschriften

Bisher wurden bei Rücklastschriften sowohl Obligoposten als auch Geldflussposten erzeugt, was zu doppelten Geldflüssen führen konnte. Die Verarbeitung wurde angepasst:

Nur Debitoren- bzw. Kreditorenposten, die nicht in derselben Transaktion wie eine Bankbuchung enthalten sind, führen nun zu Obligoposten. Doppelte Geldflussposten durch Ausgleiche werden somit vermieden.

Berechtigungssätze

In RELion wurden neue Tabellen der rollenspezifischen Berechtigungssätze hinzugefügt.

Objekt ID Objektname Berechtigungssatz Name
5052507 RelC MEX E898-Imp. Heat. File R11 OBJEKTVW REL Objektverwaltung Aareon
RE11 EXT. HAUSVW REL Ext. Hausvw Aareon
5052680 RelC MEX Billing Company R11 OBJEKTVW REL Objektverwaltung Aareon
RE11 EXT. HAUSVW REL Ext. Hausvw Aareon
5052690 RelC MEX Record Criteria R11 OBJEKTVW REL Objektverwaltung Aareon
RE11 EXT. HAUSVW REL Ext. Hausvw Aareon
5052692 RelC MEX L-Record R11 OBJEKTVW REL Objektverwaltung Aareon
RE11 EXT. HAUSVW REL Ext. Hausvw Aareon
5052693 RelC MEX M-Record R11 OBJEKTVW REL Objektverwaltung Aareon
RE11 EXT. HAUSVW REL Ext. Hausvw Aareon
5052697 RelC MEX Create B/K Buffer R11 OBJEKTVW REL Objektverwaltung Aareon
RE11 EXT. HAUSVW REL Ext. Hausvw Aareon
5052698 RelC MEX Create B Buffer R11 OBJEKTVW REL Objektverwaltung Aareon
RE11 EXT. HAUSVW REL Ext. Hausvw Aareon
5052699 RelC MEX Create K Buffer R11 OBJEKTVW REL Objektverwaltung Aareon
RE11 EXT. HAUSVW REL Ext. Hausvw Aareon

Tabelleninformationen Modell

Änderungen im Datenmodell werden in den Tabelleninformationen angezeigt.

8.6.6 - RELion 11 - Version 34

In der Releaseinformation sind alle neuen Funktionen und Fehlerbehebungen für diese RELion Version beschrieben.

Neue und geänderte Funktionen

Betriebskostenabrechnung

Sperre bei Abrechnung/Wirtschaftsplan entfernen

Die Sperre bei einer Abrechnung oder eines Wirtschaftsplans kann nun durch jeden Benutzer entfernt werden, der berechtigt ist, Abrechnungen bzw. Wirtschaftspläne zu bearbeiten. Beim Entfernen erscheint eine Abfrage: „Die Abrechnung wurde von BENUTZER-ID gesperrt, wollen Sie die Sperre wirklich entfernen?“

Buchhaltung

Beschreibung 2 in RE Buchen allgemein einblendbar machen

Beide Beschreibungsfelder sollen für Umbuchungen verwendet werden können, um interne Buchungsanweisungen im zweiten Feld zu erfassen. Das Feld Beschreibung 2 ist nun im Buch.-Blatt RE Buchen allgemein eingeblendet. Einträge werden beim Buchen in die entsprechenden Posten übertragen.

Kreditorenausgleich – Filter anpassen

Die Ansicht zur Durchführung von Kreditorenausgleichen wurde bisher nicht nach Objekt und Zuständigkeitseinheit (ZE) gefiltert. Nun werden die Kreditorenposten entsprechend der ZE und dem Objekt des ausgewählten Postens gefiltert. Die Objektfilterung kann vom Nutzer aufgehoben werden.

Debitorenpostenausgleich – Filter ergänzen

Analog zum Kreditorenausgleich wurde auch beim Debitorenpostenausgleich die Filterung nach ZE und Objekt ergänzt. Die Objektfilterung kann ebenfalls vom Nutzer aufgehoben werden.

Felder Empfänger Bankkonto und Bankkonto für Zahlung einblendbar machen

Die Felder Empfänger Bankkonto und Bankkonto für Zahlung können nun im Bank Buch.-Blatt eingeblendet werden.

Parameterzeichenfolge bei Buchen planen berücksichtigen

Die Buchung eines bestimmten Buch.-Blatts kann nun zu einem bestimmten Zeitpunkt eingeplant werden, auch wenn dieses zum Zeitpunkt der Planung noch keine Zeilen enthält. Die Eingabe der Parameterzeichenfolge wird validiert, um Fehler zu vermeiden.

Heizkosten-Datenaustausch

Tabelle U erweitern

Die Tabelle U im Heizkosten-Datenaustausch wurde um weitere Abrechnungsunternehmen ergänzt.

Verwalterhonorar

Verwalterhonorar Stabpelberechnung korrigieren

Die Berechnung der Verwalterhonorar-Stapelberechnung wurde korrigiert. Bei Mieterwechsel während einer Periode wird nun für jeden Mieter der anteilige Betrag korrekt ausgegeben.

Abrechnung Objektkarte

Abrechnung Objektkarte

Word-Integration

Serienbriefarchivierung – Dokumentbeschreibung

Benutzer können nun eine Beschreibung für Pseudo-Berichte zur Serienbriefarchivierung erfassen. Diese wird zusammen mit dem Arbeitsdatum in der Spalte Beschreibung der RELion Dokument Recherche gespeichert.

RELion Dokumente

Archiv kompakt – Tabellen initialisieren schreibt falsche Werte

Beim Initialisieren der Tabellen in der RELion Dokumente Einrichtung wird nun der Tabellenname korrekt gezogen und angezeigt, ohne dass die Seite aktualisiert werden muss. Fehler bei der Archivübertragung werden dadurch vermieden.

Fehlerbehebung

Zahlungsverkehr

Fehlerhafte XML-Dateien: IBAN fehlt

Beim Erstellen eines Bankeinzugs- oder Auszahlungsvorschlags wurde eine zusätzliche Prüfung eingebaut. Beim Ausführen des Vorschlags wird überprüft, ob folgende Felder in der Bankverbindung des Debitors ausgefüllt sind:

  • Kontoinhaber
  • IBAN
  • BIC

Wirtschaftsplan

Wirtschaftsplan mit Archiv kompakt ohne Beteiligung

Bei Einheiten ohne Beteiligung an einem Abrechnungskreis konnte beim Belege erzeugen eine Fehlermeldung erscheinen, wenn die Option Konten ohne Anteil gewählt wurde.

Dieser Fehler wurde behoben. Fehlerhafte Wirtschaftspläne müssen ggf. neu berechnet werden, damit das Belege erzeugen wiederholt werden kann.

Des Weiteren wurde die Berechnung der Ausnahmen ergänzt, sodass Monatsbeträge wieder errechnet werden. Das Feld Berechnung bei Ausnahmen enthält wieder deutsche Übersetzungen.

Vorschreibung beenden bei nicht beteiligten Abrechnungsarten

Sollstellungen wurden nicht beendet, wenn der neue Betrag 0 war und die Option Nullzeilen löschen aktiviert war. Dieser Fehler wurde behoben.

Zuordnung zu umlagefähig/nicht umlagefähig funktioniert nicht korrekt

Die Gruppierung und Zwischensummen in der Wirtschaftsplan Einzelaufstellung waren fehlerhaft. Fehler wurde behoben. Bereits begonnene Wirtschaftspläne müssen geprüft und neu berechnet werden.

Vertragswechsel nachtragen funktioniert nicht

Die Funktion Vertragswechsel nachtragen führte zu einem Fehler bei bestimmten Bearbeitungsstatus. Fehler wurde korrigiert.

Zielwert eintragen aktualisiert „Betrag brutto“ nicht

Beim Eintragen von Zielwerten wurden nur Nettobeträge aktualisiert, nicht aber die Bruttospalte. Fehler wurde behoben.

0-Zeilen löschen löscht Positionen für Rücklagen

Beim Berechnen des Wirtschaftsplans in Österreich wurden Ausfallsrücklagen-Positionen fälschlich gelöscht. Fehler wurde behoben, die Funktion 0-Zeilen löschen kann nun verwendet werden.

Betriebskostenabrechnung

Verteilfaktor doppelt in Vertrag Ausnahme

Beim Ermitteln des Gesamtfaktors bei Ausnahmen am Vertrag wurde ein falscher Wert ermittelt, wenn dieselbe Einheit mehrfach im Vertrag mit unterschiedlicher Historie vorkam. Ab sofort wird der Wert unter Berücksichtigung von Vertragsbeginn und -ende korrekt ermittelt.

Dies betrifft:

  • Einheitenbezogene Ausnahmen (mit Einheitennr. und Historie)
  • Vertragsbezogene Ausnahmen (ohne Filter auf Einheit und Historie)

Meldung „Abrechnung gebucht“ auf Nein stellen

Beim Zurücksetzen des Gebucht-Hakens erschien eine unleserliche Abfrage. Dies wurde korrigiert.

Hinweis

Durch das Zurücksetzen werden keine Buchungen storniert oder Buch.-Blattzeilen gelöscht.

WEG Entgeltüberleitung

Der Bericht für die WEG-Entgeltüberleitung ins Mietobjekt (Österreich) wurde verbessert.

Einkaufsrechnungen und Gutschriften erhalten das beim Start eingegebene Buchungsdatum. In der WEG Entgelt Überleitung Karte können nun Zahlungsformcode und Ursachencode vorgegeben werden.

WEG Überleitung

Der Ursachencode ermöglicht später ein gezieltes Filtern der gebuchten Sachposten. Die Buchung der Erlöskonten wurde um folgende Felder erweitert:

  • Einheitennr.
  • Einheitenhistorie
  • Vertragsnummer

Diese werden nun bei der Überleitung berücksichtigt.

Langfassung Sortierung Bericht „Kosten Detailliert“

Der Bericht Kosten Detailliert (Langfassung) zeigt jetzt die Einzelposten unter einem Konto und Abrechnungskreis sortiert nach Buchungsdatum und Belegnummer.

Buchhaltung

Fehlermeldung NAVST – VSt-Anteil / Abrechnungskreis

Die Verarbeitung der nicht anrechenbaren Vorsteuer (NAVST) wurde angepasst:

Sie reagiert nun korrekt auf Auswahl eines separaten Kontos aus Abrechnungsart, sowohl bzgl. des Abrechnungskreises als auch des Vorsteueranteils %. In den durch den Bericht Nicht anrechenbare Vorsteuer erstellten Buchungszeilen, wird nun auch der Vorsteueranteil % korrekt eingetragen. Dadurch werden Fehler beim Buchen vermieden, insbesondere in Kombination mit Projekten oder anderen Gegebenheiten.

Skontolauf: Fehlermeldung „Timeoutzeitraum wurde überschritten“

Die Performance des Berichts Skonto rückrechnen wurde verbessert.

Buchhaltungsperiode der ZE wird falsch berechnet

Die Berechnung des Enddatums in den ZE/Objekt-Buchhaltungsperioden war fehlerhaft. Statt z. B. 31.12.2024 wurde fälschlicherweise 01.01.2025 berechnet. Die Logik wurde korrigiert.

Hinweis

Damit bestehende Daten korrekt sind, müssen die Zeilen aktualisiert werden (z. B. Startdatum oder Periodenlänge neu eingeben und mit TAB verlassen).

Vorsteueranteil bei Wiederkehrenden Buchblatt aktualisieren

Die Funktion Wiederk. Buch.-Blatt Vorsteueranteil aktual. aktualisierte den Vorsteueranteil nicht korrekt, wenn dieser von einem Wert ≠ 0 auf genau 0 geändert wurde. Fehler wurde korrigiert, keine Fehlermeldung mehr beim Buchen.

Instandhaltung

Bericht Einkaufsanfrage – fehlerhafte Ausgabe

Der Druck funktionierte nicht korrekt. Der Bericht wurde korrigiert.

Heizkostendatenaustausch

Einlesung D-Satz nach Update

Beim Einlesen wurden Werte fälschlich aufsummiert. Fehler wurde behoben.

Mahnwesen

Mahnung registrieren bei WEG-Kaufvertrag mit Gebühren

Eine fehlerhafte Abfrage verhinderte die Registrierung von Mahnungen mit Gebühren bei WEG-Kaufverträgen. Fehler wurde behoben.

Vertragsverwaltung

Ausschluss von Verträgen ohne Vertragsänderung funktioniert nicht

Der Schalter Verträge ohne Änderungen ausschließen erkannte nicht alle relevanten Änderungen korrekt. Fehler wurde behoben (z. B. bei stornierten oder hinzugefügten Einheitenverträgen).

Mietrechnung

Tabelleninformationen Modell

Änderungen im Datenmodell werden in den Tabelleninformationen angezeigt.

8.6.7 - RELion 10 - Version 6

In der Releaseinformation sind alle Funktionen und Fehlerbehebungen für diese RELion Version (Build 10216) beschrieben.

Übersicht der Tickets

Modul Titel Beschreibung Objekt Lösung
Darlehen Sondertilgung fehlerhafte Zinsberechnung Trägt man in die Planposten eines kreditorischen Darlehens eine Sondertilgung ein und berechnet anschließend die Planposten neu, wird die Berechnungsgrundlage nicht korrekt angepasst. Zum Zeitpunkt der Sondertilgung müsste ein reduzierter Wert berücksichtigt werden. Screenshots eines betroffenen Darlehens mit Sondertilgung und zugehörigen Werten befinden sich im Anhang. Nach Anlage einer Sondertilgung werden die Zinsen nun korrekt berücksichtigt.
Basis DE Buchhaltung Nicht anrechenbare Vorsteuer berechnen Bei einem Vorsteueranteil von 100 % (vollständig steuerpflichtige Vermietung) wird dies im Bericht Nicht anrechenbare Vorsteuer berechnen nicht korrekt erkannt. Stattdessen wird auf den Vorsteueranteil der Skontobuchung (regelmäßig 0,00 %) zurückgegriffen, wodurch fälschlicherweise nicht anrechenbare Vorsteuer ausgewiesen wird. Ursache ist, dass das Skonto-Konto die RE-Kontogruppe Kosten aufweist und die Skonto-Buchung als Einkauf klassifiziert wird. Dadurch wird der Posten vom Bericht berücksichtigt. Skonto-Konten müssen daher mit der RE-Kontogruppe Forderungen/Erlöse oder Verbindlichkeiten eingerichtet werden. Nach Anpassung der RE-Kontogruppe wurden die Tests erfolgreich durchgeführt.
Schnittstellen Erweiterung Mareon Schnittstelle und Tabelle für Archiv kompakt Die Mareon-Schnittstelle muss erweitert werden, um den Mandantennamen im Klartext zu übertragen. Für die Archivierung soll die Mandantennummer pro Beleg bereitgestellt werden, sodass Archiv kompakt diese zusammen mit der Belegnummer in die Archivierungsmaske eintragen kann. Weitere Felder wie Bezeichnung und Kreditorennummer werden über OData aus RELion bezogen. Benötigt wird ein Feld Mandantenname (Text 50) in der Mareon-Tabelle und in der Übertragungsschnittstelle. Ab Version 2022.08.04.00 kann im Mareon-Modul ein Feld RELION_MANDANT zugeordnet werden.
Basis DE Zahlungsverkehr Zahlungsschlüssel Verträge automatisch Die nachträgliche Aktivierung der automatischen Vergabe von Zahlungsschlüsseln führt auch bei Objekten mit BK01-Kopplung zur Vergabe von Standardzahlungsschlüsseln für Verträge und Einheitenverträge. Eine Abfrage auf das virtuelle Bankverfahren ist erforderlich. Die automatische Vergabe funktioniert grundsätzlich korrekt, da geprüft wird, ob das Objekt mit BK01 arbeitet. Ist dies nicht der Fall, wird ein Standardzahlungsschlüssel vergeben. Problematisch ist, dass bei der Umstellung in der Zahlungsverkehrseinrichtung auf automatische Vergabe allen Verträgen Standardzahlungsschlüssel zugewiesen werden – auch solchen, bei denen virtuelle Schlüssel vorhanden sind. Bei der nächsten Überarbeitung des Moduls wird eine zusätzliche Prüfung auf die bevorzugte Objektbank integriert, um festzustellen, ob das BK01-Verfahren hinterlegt ist. Beim Umschalten auf automatische Zuordnung werden nur Verträge ohne virtuelle Schlüssel berücksichtigt.
AWELOS Elektr. Archivierung Index hinzufügen klappt nicht von RELion aus Ein Dokument soll bei zwei Mietern archiviert werden. Es erscheint hierzu eine Fehlermeldung. Fehler war bekannt und bereits behoben mit 10.4, Korrekturreport für die Dokumente mit Tabelle 0 sind in 10.5 enthalten. D. h., nach einem Update kann das beim Kunden korrigiert werden. Sollte es zu keinem Update kommen, können die Archiv kompakt-Änderungen via Downgrade bereitgestellt werden.
DSGVO-Datenschutz-Grundverordnung Anonymisierung in Änderungsprotokollposten Im aktuellen Programmstand werden die Änderungsprotokollposten nicht anonymisiert, sodass hier der Anonymisierungsprozess nicht vollständig umgesetzt ist. 5164406 Löschung der Änderungsprotokollposten zum Request bei der Ausführung des Berichts Löschen nach Quarantäne.
Mahnwesen Zahlungsschlüssel aus dem RE Vertrag wird nicht berücksichtigt Beim Ausdruck der registrierten Mahnung wird nicht der Zahlungsschlüssel des Vertrags, sondern der des Einheitenvertrags verwendet. CU5359580 Jetzt werden auch die Zahlungsschlüssel für Verträge berücksichtigt. Korrektur in CU5359580 durchgeführt.
Basis DE Zahlungsverkehr Prüfvorgang der Bankleitzahlen wird erweitert Die Prüfroutine bei der Erfassung von Bankkonten ist im Hinblick auf ausländische Banken noch nicht ausreichend. Table 270, Table 5052429, Table 5052500, Table 5052501, Table 5163982, Codeunit 5052285, Codeunit 5052312, Codeunit 5052378 Korrektur wurde vorgenommen. Es erfolgt ein Umbau der Logik für das Ermitteln der Bankinformationen. Wird die BLZ ausgewählt aus der Globalen Bankleitzahl Tabelle, wird jetzt die richtige BLZ zugewiesen.
E-Banking Falsche Zuordnung durch Zahlungsschlüssel Das virtuelle Bankverfahren UC01 weist einem Mietvertrag zugeordnete Zahlungsschlüssel anderen Umsätzen zu. XML Port 5052263 Ist das Feld Zahlungsschlüssel leer, wird kein weiterer Schlüssel gesucht. Die fehlerhafte Zuordnung wird dadurch vermieden.
§15a UStG Händische Nachpflege von §15a Objekten Im allgemeinen FiBu Buch.-Blatt ist das Feld §15a Berichtigungsobjekt nicht editierbar. Das Feld Berichtigungsobjekt §15a ist nun editierbar.
Basis DE Buchhaltung Summenberechnungsfilter greift nicht in Spalte Saldo Der Summenberechnungsfilter Zuständigkeitseinheit greift in der Spalte Saldo nicht. T15 Der Filter ZE wurde auch für Saldo aktiviert.
Basis DE Adressstamm Fehler bei Anlage Kreditor Bankverbindung Beim Anlegen eines Kreditors mit Bankverbindung wird der Kontoinhaber nicht korrekt übernommen. Der Kontoinhaber wird nun übertragen. Ein Bericht ergänzt fehlende Kontoinhaber in den RE Kreditorbanken.
Basis DE WEG-Verwaltung Zweiter Eigentümer im Anschreiben fehlt Zweiter Eigentümer im Anschreiben zur Sonderumlage wird nicht berücksichtigt. R5052260 Die Verarbeitung der Adresse/Anrede wurde in Abhängigkeit von der Anzahl der Vertragspartner angepasst.
Basis DE Berichte Bericht Sollmieten pro Vertrag – gespeicherte Einstellungen Gespeicherte Einstellungen erscheinen erst nach einmaliger Ausführung des Berichts. P1560, P1561 Microsoft Fix wurde aus einer höheren BC Version gemerged.
Genehmigungsprozess Vertragsfreigabe Index Kritischer Wert wird nicht gezogen. T5052313, C5052261, C5052295 Die Funktionen Vertragsindexdaten aktualisieren und Vertragsindexdaten für alle Codes aktualisieren wurden angepasst. Vertragsgenehmigung Überprüfung wurde für diese Funktionen außer Kraft gesetzt.
Heizkosten Datenträgeraustausch Update auf HKD Version 3.08 Es geht um die Anforderung aus dem EWSG hinsichtlich des Ausweises des erlassenen Abschlags für Dezember. Die Erweiterung wurde fertiggestellt.
Verwalterhonorarabrechnung Verwaltungsvertragszeile speichert Dimensionswert nicht Wird an einer Verwaltungsvertragszeile eine Dimension hinterlegt, so wird diese scheinbar nicht gespeichert. Öffnet man die Dimensionen erneut, so sind keine Werte vorhanden. Die Page wurde mit CurrPage.UPDATE aktualisiert, sodass die neue Dimension-Satz-ID korrekt gespeichert ist.
Geldflussdarstellung Geldflussposten erstellen - Funktion braucht Modify Permission für RE Setup Ein User soll Geldflussposten über den Stapel erstellen dürfen, aber keine Änderungen in der RE Einrichtung vornehmen. Trotz indirektem Recht erhält der User eine Fehlermeldung. Die Berechtigung für CU 5052550 wurde erhöht.
Basis DE Vertragsverwaltung Link in Infobox funktioniert nicht Auf der Page Vertragsübersicht (5052464) ist in der Infobox kein Durchgriff auf die jeweiligen Vertragsklassen möglich. P5164346 Links in der Infobox wurden deaktiviert.
DSGVO - Datenschutz-Grundverordnung Basis Keine Anonymisierung in stornierten Debitorenposten bei Leerstandsdebitor In anderem Mandanten hat der Leerstandsdebitor stornierte Debitorenposten – keine Anonymisierung – OK. In Mandant Fremdverwaltung hat der Debitor Leerstand keine Debitorenposten und keine Verträge, aber Zuordnung zu Einheitenverträgen – keine Anonymisierung erlaubt. Der Debitor Leerstand wird nun nicht mehr anonymisiert.
Genehmigungsprozess Vertragsfreigabe Genehmigungsanforderer vs. Freigeber Aktuell kann ein zur Genehmigung vorgelegter Vertrag von jedem zur Freigabe Berechtigten freigegeben werden. Damit ggf. auch von dem Bearbeiter, welcher die Genehmigungsanforderung gestellt hat. Ziel: Ein Bearbeiter, welcher eine Genehmigungsanforderung sendet, muss von der Vertragsfreigabe des betreffenden Vertrags ausgeschlossen sein, auch wenn er die Rolle Freigeber innehat oder als Vertreter eines Freigebers hinterlegt ist. Wenn ein Mitarbeiter im Vertrag eine Vertragsgenehmigung anfordert, entsteht ein Datensatz in Tabelle Terminmanager. Beim Versuch, einen zu genehmigenden Vertrag freizugeben, soll geprüft werden, ob der aktuelle Mitarbeiter (der die Freigabe erteilen will) identisch ist mit dem Ersteller der Genehmigungsanforderung. Falls ja, soll folgende Meldung angezeigt werden: „Sie haben für diesen Vertrag eine Genehmigung angefordert und können ihn daher nicht selbst freigeben.“ Nicht-Ziel: Wie bisher soll und wird es auch weiterhin möglich sein, ohne Genehmigungsworkflow eine Vertragsfreigabe zu erwirken. C5052295 Gilt nur bei aktivierter Vertragsgenehmigung: Wurde eine Genehmigungsanforderung gestellt, kann derjenige, welcher sie gestellt hat („Anforderer“) den betreffenden Vertrag anschließend nicht mehr freigeben, auch wenn er als Freigeber oder Vertreter eines Freigebers im Objekt hinterlegt ist. Die entsprechende Funktion Freigabe wird gedimmt dargestellt. Der Anforderer hat weiterhin die Möglichkeit, die Genehmigungsanforderung zu stornieren.
Basis DE Berichte Debitorenkontoauszug druckt falsche Zuständigkeitseinheit Der Bericht 5052454 druckt bei einem Debitor mit mehreren Verträgen (in Objekten unterschiedlicher Zuständigkeitseinheiten) in der Kopfzeile eine falsche Zuständigkeitseinheit. Der Filter wurde umgesetzt.
Genehmigungsprozess Vertragsfreigabe Modul Vertragsgenehmigung in Standardeinstellung Ein Wohnraummietvertrag enthält eine Wohnung und ein Lager mit separaten Einheiten. Für das Lager ist kein Mietzins vereinbart, daher soll auf dieser Einheitenvertragskarte das entsprechende Häkchen gesetzt werden. Dies verursacht jedoch einen Fehler, der auch Auswirkungen auf die Wohnung hat. Das Feld Keine Sollstellung am Einheitenvertrag wurde von der Vertragsgenehmigung entkoppelt. Eine neue Fehlerausgabe im Sollstellungslauf wurde implementiert. Der Schalter muss nach Vertragsfreigabe manuell geprüft werden.
Mietrechnung Modul Mietrechnung Der Schalter Hauptbearbeiter soll bei der Ermittlung des Bearbeiters berücksichtigt werden. In der Einrichtung Mietrechnung kann optional ein Rollencode hinterlegt werden, der dafür verwendet wird, bei der Erstellung der Mietrechnung den jeweiligen Bearbeiter aus dem Objekt zu ermitteln. Hinweis: Wenn in der Einrichtung kein Rollencode hinterlegt ist, kann kein Bearbeiter ermittelt und angedruckt werden. In den betreffenden Objekten kann es zu dem Rollencode folgende Datenlage geben: kein Bearbeiter für diesen Rollencode eingetragen (dann wird auch keiner ermittelt und in der Mietrechnung eingetragen) genau ein Bearbeiter für diesen Rollencode eingetragen (dann wird dieser verwendet, der Schalter Hauptbearbeiter ist dann irrelevant) mehrere Bearbeiter für diesen Rollencode eingetragen (dann wird aktuell der “erste” verwendet) Fall 3 (mehrere Bearbeiter mit dem relevanten Rollencode) soll ertüchtigt werden: Aktuell wird wie beschrieben immer der alphabetisch erste (im Beispiel “AB”) gezogen. Zukünftig soll der Schalter “Hauptbearbeiter” beachtet werden. Hinweis: der Schalter ist optional, muss also vom Anwender nicht gesetzt werden. Er kann allerdings pro Rollencode max. 1x gesetzt werden. Regeln: Gibt es für den relevanten Rollencode einen Hauptbearbeiter, dann ist dieser Bearbeiter zu verwenden. Ist für den relevanten Rollencode der Schalter bei keinem der Bearbeiter gesetzt, gilt die bisherige Logik, d. h. es wird der alphabetisch erste verwendet. R5052670 Logik für das Suchen von Bearbeiter wurde gemäß dem Konzept aus diesem CL geändert.
Basis DE Berichte Bericht Neuvermietungen Summen stimmen nicht Beim Bericht Neuvermietungen stimmen die Summen (Anzahl der Datensätze) nicht. R5052442 Layout wurde in RELion 10 SP Datenbank korrigiert. Für die Anzahl der Neuvermietungen wurde jeweils eine neue Zeile eingefügt. Die Gruppierung erfolgt nach wie vor nach Nutzungsart. Zusätzlich wurde unter die Gesamtsummenzeile eine Zeile eingefügt, in der die Anzahl der Neuvermietungen insgesamt angezeigt wird.
Darlehen Verbindlichkeitsspiegel Bank – fehlende Gesamtsummen Es fehlen seit RELion 10 die Gesamtsummen für Tilgung, Zinsen usw. Der Fehler wurde korrigiert.
Basis DE E-Banking Bankenimport P1 Codeunit 5359502: Fehlermeldung Beim Importieren eines Kontoauszuges (Camt053) werden folgende zwei Felder im Bankkonto gefüllt/geändert: Codeunit 5052301, XML-Port 5052263 Permission Indirekt vergeben, sodass der Prozess ausgeführt werden kann ohne die Modify Berechtigung zu haben. - Letzte Kontoauszugsnr., - Saldo letzter Auszug. Somit muss der Benutzer Modify Rechte auf die Tabelle 270 Bank Account (Bankkonto) haben. Es wird geprüft, ob es möglich ist, die Permission Indirekt zu vergeben, sodass der Prozess ausgeführt werden kann, ohne die Modify Berechtigung zu haben. Auch in diesem Fall muss für den Benutzer die Tabelle 270 Bank Account (Bankkonto) in den Berechtigungen hinterlegt werden als Indirekt.
BK-Abrechnung Darstellung bei MwSt.-Änderung Mit der vorübergehenden Absenkung der MwSt. im Zusammenhang mit der Corona-Pandemie wurde vor drei Jahren eine erweiterte Darstellung in der Abrechnung für MwSt.-pflichtige Verträge eingeführt. Es war erwünscht, die alte kompakte Darstellung wieder zu ermöglichen, wenn die gesplittete Darstellung nicht notwendig ist. Table 5052289, Report 5052318, Page 5052601 Die erweiterte Darstellung im Anschreiben erscheint jetzt nur noch wenn: Forderungssplit bei MwSt.-Änderung in der Abrechnungskarte auf JA - Die Vorauszahlungen enthalten unterschiedliche Steuersätze - Die Abrechnungsart Buchungsmatrix hat für den Abrechnungszeitraum unterschiedliche MwSt.-Sätze
Basis DE Stammdaten Einheitenvertragsübersicht zeigt nicht aktuelle Werte In der Einheitenvertragsübersicht (Units List (5052297)) wird bei bestimmter Datenkonstellation nicht der gem. Arbeitsdatum aktuelle Wert bei Gesamtfläche QM angezeigt. Anzeige in Einheitenvertragsübersicht wurde korrigiert.
Basis DE WEG-Abrechnung Darstellungsfehler in der HGA 2021 beim Nachfolger Beim Vertragswechsel nachtragen wird die Entnahme aus der Erhaltungsrücklage in der Abrechnung abgedruckt. T5052289, R5052276, R5052524 Bei einem Vertragswechsel wird für die abgebende Einheit der Nutzungszeitraum aktualisiert. Beim Schreiben der Änderungen wird die Abrechnung neu berechnet.
Genehmigungsprozess Vertragsfreigabe Vertragsgenehmigung Wird bei aktiver Vertragsgenehmigung die Page Mietsicherheit (5052440) zur Ansicht (!) geöffnet und wieder geschlossen, so erscheint der Hinweis auf fehlende Berechtigung. Es sollte für den Anwender möglich sein, die Seiten zu sichten, ohne danach einen Hinweis zu bekommen, dass er keine Änderungen vornehmen darf. Dieser Hinweis darf nur erscheinen, wenn auch tatsächlich versucht wird eine Änderung vorzunehmen. P5052440 Überprüfung der Vertragsfreigabe bei unveränderten Daten in der Mietsicherheitsübersicht wurde deaktiviert
Anbindung elektr. Archivierung AWELOS zu Aareon Archiv Kompakt Beauftragungen werden grundsätzlich doppelt archiviert Wir stoßen den Druck über Senden und Drucken an, da wir das Dokument zum einen an den Drucker “E-Post” übergeben und einmal als PDF in eine E-Mail an den Hausmeister schicken. Gibt es die Möglichkeit einer Einstellung, dass dann nicht derselbe Auftrag immer zweimal archiviert wird? Grundsätzlich verhält sich das Programm hier korrekt. Es werden zwei Drucke produziert und daher auch beide archiviert. Wir können es jedoch nachvollziehen, dass zwei gleiche Dokumente in der Recherche unnötig sind und haben daher die Archivierungslogik um eine Prüfung erweitert. Diese prüft, ob das Dokument schon einmal zum selben Zeitpunkt archiviert wurde und wenn ja, wird es nicht nochmal archiviert.
Basis DE, Buchhaltung Vorsteuerschlüssel wird nicht korrekt gezogen Im Mandant liegt bei uns eine Rechnung, die an sich richtig kontiert ist. Aber der Vorsteuerschlüssel, der zum jeweiligen Abrechnungskreis angezeigt wird, stimmt nicht mit den hinterlegten (und notwendigen) Daten überein. Selbst, wenn wir ihn wieder rausnehmen, wechseln, und/oder wieder einstellen, zeigt er nicht die richtigen Daten an. Das ist jetzt schon die dritte Rechnung, bei der das passiert ist, kann also kein Einzelfall sein. Man könnte zwar die Vorsteuer manuell eingeben - das setzt aber voraus, dass wir die Prozente jederzeit kennen, und das sichert leider nicht, dass dann auch die Mehrwertsteueroption korrekt angezeigt wird. Bei Wechsel des Abrechnungskreises in der Einkaufszeile konnte es zu Validierungsproblemen kommen, wodurch der falsche Vorsteueranteil % in der Zeile stand. Der Code in OnLookup für “Abrechnungskreis” wurde verbessert, sodass er immer durchgeführt wird, nachdem der Wert durch Lookup geändert wurde. Jetzt werden die Werte der MwSt.-Geschäftsbuchungsgruppe und des Vorsteueranteils richtig belegt, wenn der Abrechnungskreis in der Zeile geändert wird.
§15a UStG (Deutschland) Anzeige der aktuellen Quote in der Ansicht der Berichtigungsobjekte falsch Die Anzeige der Aktuellen Quote in der Ansicht Berichtigungsobjekt §15a (Page 5164411) ist falsch. Hier müsste immer der letzte Datensatz bezogen auf das Arbeitsdatum angezeigt werden. Das Problem wurde behoben. Die Quote wird nun korrekt nach aktuellen Datum angezeigt. Zuvor bestand ein FlowField, dass immer den maximalen Wert der Spalte VA% anzeigte - und nicht den nach Datum aktuellen Wert. In der Infobox der Berichtigungsobjekt-Karte gibt es ebenfalls die Information Aktuelle Quote. Diese wird jedoch - anders als dieses Feld - mit einer Funktion richtig herangezogen. Deshalb wurde das FlowField auf obsolete gesetzt und durch eine Lösung ersetzt, die ebenfalls diese Funktion benutzt. Damit wird nun der Wert korrekt angezeigt.
DSGVO - Datenschutz-Grundverordnung Basis Der Berichtsdruck über Bericht und Word-Export liefern unterschiedliche Inhalte Die Anredesteuerung im Berichtsdruck war nicht aktiv. Das Word-Layout verwendet nicht die Berichtstexte und die Kopf- und Fußinformationen aus der ZE bzw. aus den Firmendaten. R5164405 R5164406 Beide Berichte liefern jetzt die gleichen Inhalte: Absenderadresse und Logo aus der ZE bzw. Firmendaten. Anredezeile aus dem aktuellen Kontakt, Vortext aus RE Berichtstexten, Tabelle mit dem Inhalt der DSGVO-Datenermittlung, Nachtext aus RE Berichtstexten und die Fußzeilen aus der ZE bzw. Firmendaten. Bitte beachten Sie, dass in der Einrichtung für die RE Berichtstexte die Berichtszuordnung für beide Berichte eingetragen werden müssen, damit die Berichtstextzeilen für Vor- und Nachtext identisch erscheinen: Vorhandene individuelle Word-Layouts müssen ggf. nachgearbeitet werden.
Buchhaltung RE Buch.-Blatt Allgemein: Das Ändern des Objektes holt nicht die Steuerdaten neu In einem Buch.-Blatt kann, nach Eingabe aller Daten, das Objekt nachträglich das Objekt geändert werden. Dabei werden die Objekt Steuerdaten nicht erneut gezogen und der Vorsteueranteil % nicht aktualisiert. Folgefehler: Beim Buchen kommt es dadurch zu einer Fehlermeldung, dass der Vorsteueranteil nicht mehr aktuell ist. Dass der aktuelle Vorsteueranteil% (VA%) gezogen wird, hängt an der Validierung der Objektkontonr. Bei Änderung der Objektnr. wurde - im Gegensatz zu anderen objektbezogenen Daten wie der Einheitennr. oder Einheitenhistorie - in diesem Fall bisher die Objektkontonr. aber nicht geleert. Das führte dazu, dass der VA% bestehen blieb und bei der Buchung dann der beschriebene Fehler auftrat. Die Validierung der Objektnr. wurde nun so modifiziert, dass die Objektkontonr. geleert wird. Wird anschließend wieder eine Objektkontonr. gewählt, wird auch der richtige VA% in der Zeile gezogen, das Buchen läuft ohne den Fehler durch. Wichtig: Damit der richtige VA% gezogen wird, muss in der Buch.-Blatt Zeile zwingend ein Objektkonto gewählt werden!

Berechtigungssätze

In RELion wurden neue Tabellen der rollenspezifischen Berechtigungssätze hinzugefügt.

Objekt ID Objektname Berechtigungssatz Name
5052322 Turnover-Related Rent&Index R10 OBJEKTVW
RE10 EXT. HAUSVW
REL Objektverwaltung Aareon
REL Ext. Hausvw Aareon
5052662 Turnover agreement R10 OBJEKTVW
RE10 EXT. HAUSVW
REL Objektverwaltung Aareon
REL Ext. Hausvw Aareon
5052663 Turnover rent restriction R10 OBJEKTVW
RE10 EXT. HAUSVW
REL Objektverwaltung Aareon
REL Ext. Hausvw Aareon
5052664 Turnover renting conditions R10 OBJEKTVW
RE10 EXT. HAUSVW
REL Objektverwaltung Aareon
REL Ext. Hausvw Aareon
5052665 Turnover message R10 OBJEKTVW
RE10 EXT. HAUSVW
REL Objektverwaltung Aareon
REL Ext. Hausvw Aareon
5052666 Turnover rent account contract R10 OBJEKTVW
RE10 EXT. HAUSVW
REL Objektverwaltung Aareon
REL Ext. Hausvw Aareon
5052667 Turnover rent agreement acc R10 OBJEKTVW
RE10 EXT. HAUSVW
REL Objektverwaltung Aareon
REL Ext. Hausvw Aareon
5052681 Archived Turnover message R10 OBJEKTVW
RE10 EXT. HAUSVW
REL Objektverwaltung Aareon
REL Ext. Hausvw Aareon
5052685 Turnover rent account Lines R10 OBJEKTVW
RE10 EXT. HAUSVW
REL Objektverwaltung Aareon
REL Ext. Hausvw Aareon
5052686 Turnover rent restriction acc R10 OBJEKTVW
RE10 EXT. HAUSVW
REL Objektverwaltung Aareon
REL Ext. Hausvw Aareon
5052687 Turnover rent conditions acc R10 OBJEKTVW
RE10 EXT. HAUSVW
REL Objektverwaltung Aareon
REL Ext. Hausvw Aareon
5052688 Index Rent Adjustment Log R10 OBJEKTVW
RE10 EXT. HAUSVW
REL Objektverwaltung Aareon
REL Ext. Hausvw Aareon
5052689 Index Rent Adjustment Log Line R10 OBJEKTVW
RE10 EXT. HAUSVW
REL Objektverwaltung Aareon
REL Ext. Hausvw Aareon
52 Batch Processing Parameter R10 BUCHHA REL Buchhaltung
54 Batch Processing Session Map R10 BUCHHA REL Buchhaltung

Tabelleninformationen Modell

Änderungen im Datenmodell werden in den Tabelleninformationen angezeigt.

8.7 - Partner Bereich

Dokumentation zur Entwicklungspartnerschaft für RELion

Die Mitgliedschaft in unserem Premium-Partner-Programm ermöglicht Ihnen den exklusiven Zugriff auf Entwicklungsressourcen für RELion. Das ermöglicht die Entwicklung von Erweiterungen auf Basis von RELion One für unsere Kunden.

Partner werden

Um Partner zu werden, wenden Sie sich bitte an unsere Partner-Betreuung.

Ressourcen für Partner

Die Ressourcen für unsere Partner stehen in Azure DevOps bereit. Hier können Partner aktuelle Versionen unserer Produkte abrufen und erhalten Zugriff auf den Quellcode. Hier können auch Erweiterungen (EventSubscriber usw.) für die Entwicklung von Partner-Modulen beantragt werden.

Der Zugang zu diesen Ressourcen muss separat beantragt werden.

8.8 - Tools für Business Central und RELion

Hilfreiche Tools für Business Central und RELion

In diesem Bereich finden Sie hilfreiche Tools, die Sie in der Konfiguration und Wartung sowie der Entwicklung von RELion unterstützen.

8.8.1 - Export von Tabellendaten per PowerShell und SQL

Exportieren Sie Daten von beliebigen Tabellen direkt aus dem SQL Server mittels PowerShell.

Allgemein

Dieses PowerShell Skript exportiert Daten aus einer beliebigen Tabelle direkt aus dem SQL Server einer Business Central Datenbank. Für die Ausführung ist keine Business Central Installation notwendig. Bei Tabellen, die ihre Daten mandantenabhängig speichern, können die Daten aller Mandanten ausgegeben werden.

Die Daten werden als CSV-Datei ausgegeben.

Voraussetzungen

  • Die Datenbank muss auf einem SQL-Server bereitgestellt sein.
  • Es muss Zugriff auf den SQL-Server bestehen. Die Berechtigungen zur Anmeldung und zum Lesen der gewünschten Daten müssen vorhanden sein.
  • Es müssen PowerShell-Skripte ausgeführt werden können.
  • Das PowerShell Modul für den SQL-Server muss installiert sein.

Disclaimer

  • Das Skript darf frei verwendet werden.
  • Es wird keine Garantie für Funktionalität, Sicherheit oder Eignung gegeben.
  • Der Nutzer trägt die volle Verantwortung für die Verwendung.

Die Benutzung erfolgt auf eigene Gefahr!

Abhängig von der Größe/Menge der zu exportierenden Daten, benötigt das Skript möglicherweise sehr viel Arbeitsspeicher auf dem auführenden Rechner.

Skript

Parameter:

  • $Server: Netzwerk-Adresse/Name des Datenbank-Server
  • $DatabaseName: Datenbankname
  • $ResultFileName = Pfad und Name der Datei mit den Ergebnissen
  • $TableName = Name der Tabelle ohne Mandant
    • z.B. BC Tabelle Change Log
    • SQL-Tabellenname: Mandant 01$Change Log Entry$437dbf0e-84ff-417a-965d-ed2bb9650972
    • $TableName: Change Log Entry$437dbf0e-84ff-417a-965d-ed2bb9650972
    • Eine Liste der vorhandenen Tabellen kann z.B. über das SQL Managment Studio angezeigt werden.
  • $BaseQuery: SQL Statement zum Abrufen der gewünschten Inhalte
    • Alle Inhalte abrufen: SELECT * FROM
    • Nur die Anzahl der Datensätze abrufen: SELECT Count(timestamp) AS Count FROM

Der Servername, Datenbankname und der Mandant (bei mandantenabhängigen Tabellen) wird immer mit ausgegeben.

<#
    This script is provided "as is" and may be freely used, modified, and distributed.
    However, no warranty is given, either express or implied, including but not limited to
    warranties of merchantability or fitness for a particular purpose.
    Use at your own risk!
#>

# Define server/database
$Server = "<Server>"
$DatabaseName = "<DateBase>"

$ResultFileName = "Results.csv"

$TableName = 'Change Log Entry$437dbf0e-84ff-417a-965d-ed2bb9650972'
# Use this query to export all columns/rows
$BaseQuery = "SELECT * FROM"
# Use this query to count rows
# $BaseQuery = "SELECT Count(timestamp) AS Count FROM"

[switch]$UseExtensionTable
[switch]$DataPerCompany = $true
$TableString = if($UseExtensionTable){
   "[$TableName] NATURAL JOIN [$TableName`$ext]"
}
else {
   "[$TableName]"
}


$results = @()

# Update outer progress
Write-Progress -Id 1 `
    -Activity "Processing database" `
    -Status "$Server\$DatabaseName"

try {
    $Query = "$BaseQuery [$DatabaseName].[dbo].$TableString"
    if($DataPerCompany){
        Write-Host "Getting Companies"
        # Determine if the table is global or per company
        # Get First CompanyName
        $QueryString = "SELECT Name FROM Company;"
        $result = Invoke-Sqlcmd -ServerInstance $Server -Database $DatabaseName -Query $QueryString
        $Companies = $result.Name
        $QueryString = ""
        $i = 0
        foreach($Company in $Companies){
            $i++
            Write-Progress -Id 2 `
                -Activity "Processing companies" `
                -Status "[$i] $Company"
            
            $SafeCompanyName = $Company.Replace("/","_").Replace(".","_")
            $QueryString = $Query.Replace($TableName, ("$SafeCompanyName`$$TableName"))

            Write-Host "Executing query on $server\$DatabaseName..." -ForegroundColor Cyan
            Write-Host $QueryString
            $result = Invoke-Sqlcmd -ServerInstance $server -Database $DatabaseName -Query $QueryString
            Write-Host "Result from $server\$DatabaseName" -ForegroundColor Green
            $result | Add-Member -MemberType NoteProperty -Name "Database" -Value $DatabaseName
            $result | Add-Member -MemberType NoteProperty -Name "Server" -Value $Server
            $result | Add-Member -MemberType NoteProperty -Name "Company" -Value $Company
            $results += $result
        }
        Write-Progress -Id 2 -Activity "Processing companies" -Completed
    }
    else {
        $QueryString = $Query

        Write-Host "Executing query on $server\$DatabaseName..." -ForegroundColor Cyan
        Write-Host $QueryString
        $result = Invoke-Sqlcmd -ServerInstance $server -Database $DatabaseName -Query $QueryString
        Write-Host "Result from $server\$DatabaseName" -ForegroundColor Green
        $result | Add-Member -MemberType NoteProperty -Name "Database" -Value $DatabaseName
        $result | Add-Member -MemberType NoteProperty -Name "Server" -Value $Server
        $results += $result        
    }
} catch {
    Write-Warning "Failed to execute query on $server\$DatabaseName`: $_"
}

Write-Progress -Id 1 -Activity "Processing databases" -Completed

Write-Host "Exporting results to $ResultFileName..." -ForegroundColor Cyan
$results | Export-Csv $ResultFileName -Delimiter ";" -NoTypeInformation
write-Host "Results exported" -ForegroundColor Green

8.9 - Serverkonfiguration API-Nutzer

Anweisung zur Einstellung ServicesDefaultCompany

Zum 09. Januar 2025 wird eine Anpassung in der Serverkonfiguration wirksam. Diese Änderung betrifft die Einstellung ServicesDefaultCompany in unseren Serverkonfigurationen. Ab dem genannten Datum wird dieser Wert auf allen Serverinstanzen auf den Standardwert (leer) zurückgesetzt.

Falls Sie eigene APIs entwickelt haben, die bisher keinen spezifischen Mandanten in den Requests übergeben haben, ist es nun erforderlich, dass Sie immer einen Mandanten in Ihren API-Requests angeben. Ohne diese Anpassung funktionieren die APIs nicht wie gewohnt.

Ausführliche Erklärung und Handlungsanweisung:

Bei jedem API-Request an Business Central muss grundsätzlich der Mandant angegeben werden. Dies gilt auch für den Zugriff auf globale Daten. Der einzige Endpunkt, der ohne spezifische Mandantenangabe angesprochen werden kann, dient zur Rückgabe aller Mandanten. Ein API-Konsument muss daher zuerst alle verfügbaren Mandanten abrufen und anschließend einen davon in seinem Request spezifizieren.

Beispiel für die erforderliche Anpassung:

Falls Sie bisher API-Requests anhand folgenden Beispiels verwendet haben, wird diese URL ab dem 09. Januar 2025 nicht mehr funktionieren. https://rel-mr12-integration-test.dynamicstocloud.com:1343/ST-145754/ODataV4/PurchaseHeader

Sie müssen die Anfrage wie folgt anpassen:

https://rel-mr12-integration-test.dynamicstocloud.com:1343/ST-145754/ODataV4/Company('01%20Mietverwaltung')/PurchaseHeader

Diese Anpassung ist notwendig, um sicherzustellen, dass Sie weiterhin auf die gewünschten Daten zugreifen können, insbesondere wenn Sie Daten spezifischer Mandanten abrufen möchten und nicht nur globale Daten.

Wir bitten Sie, diese Änderungen bis zum 09.Januar 2025 in Ihren Systemen vorzunehmen, um einen unterbrechungsfreien Betrieb Ihrer Anwendungen zu gewährleisten.

Falls Sie Unterstützung benötigen oder Fragen zu dieser Änderung haben, melden Sie sich bitte bei unserem Support.

8.10 - Update Installation

Anleitung für die manuelle Installation von Updates für lokale Umgebungen

Allgemein

Diese Anleitung bezieht sich auf die Installation von Updates für OnPrem-Umgebungen. Es wird nicht auf individuelle Einstellungen der lokalen Umgebung oder zusätzlich installierte Komponenten eingegangen.

Vorbereitende Maßnahmen

Vor dem Update auf das neue Release muss eine vollständige und verwertbare Sicherung der aktuellen Umgebung erstellt werden. test.

Systemvoraussetzungen

Folgende Voraussetzungen müssen für die Installation erfüllt sein:

  • Es gelten alle Voraussetzungen die von Microsoft unter System Requirements for Dynamics 365 Business Central 2023 Release Wave 1 veröffentlicht wurden.
  • Eine funktionsfähige Instanz von Microsoft Dynamics 365 Business Central 22 (22.0.54157.55195)
  • Eine gültige Business Central Lizenz für die verwendete Version
  • Eine gültige RELion Lizenz
  • In der Business Central Instanz installierte Erweiterungen:
Name Hersteller Version
Application Microsoft 22.0.0.0
System Application Microsoft 22.0.0.0
Email - SMTP Connector Microsoft 22.0.0.0

Lieferumfang

Business Central Erweiterungen (Extensions/*.app)

Diese Extensions müssen in der angegebenen Reihenfolge in die Business Central Instanz publiziert und installiert werden.

Name Version Datei
RELion System Application 12.x.x.x Aareon_RELion System Application_12.x.x.x.app
RELion Core Application 12.x.x.x Aareon_RELion Core Application_12.x.x.x.app

.NET Pakete für RELion

Die in dem Archiv enthaltenen .NET Pakete müssen in den AddIn-Ordner der Business Central Instanz abgelegt werden. Vorhandene Versionen der RELion-Pakete müssen zuvor gelöscht werden.

Name Version Datei
Standard .NET Pakete 12.x.x.x RELion_NetPackages_12.x.x.x.zip

Einrichtungsdaten

Name Datei Bemerkung
Berechtigungssätze RELion_12.x_Berechtigungssätze.zip Standard-Berechtigungssätze für RELion

Dokumentation

Die Dokumentation für die aktuelle RELion Version.

Name Datei Bemerkung
Online Hilfe Paket für Rapid Start RELion_12.x_Onlinehilfe.rapidstart Das Paket wird per Rapid Start eingelesen
Releaseinformation RELion_12.x_DE_Releaseinformation.pdf Neuerungen im aktuellen Release
Tabellen-Informationen RELion_12.x_Tabelleninformation Beschreibung der Änderungen im Datenmodell im Vergleich zur Vor-Version
Objekt Modell RELion_12.x_ObjectModel.xml.zip XML-Datei mit dem aktuellen Objekt-Modell

Installation

Folgende Schritte sind für eine Installation mindestens notwendig. Die Schritte können in Abhängigkeit der bestehenden Umgebung variieren.

ACHTUNG: Ein Upgrade der Business Central Version (z.B. BC 17.5 auf BC 21) erfordert die Installation der aktuellen Plattform und weitere Upgrade-Schritte. Diese Schritte sind in der Microsoft-Dokumentation zu dem passenden Upgrade-Pfad beschrieben.

ZUR INFORMATION

Unterstützung erhalten Sie hier: Über die das Kundenportal können Sie direkt Kontakt zu einem Supportmitarbeiter aufnehmen.

Schritt 1 – Vorbereitung der Umgebung

  • Während der Installation sollten keine weiteren Benutzer angemeldet sein.
  • Alle Schnittstellen oder Dienste, die auf das System zugreifen, sollten gestoppt werden.
  • Die Aufgabenwarteschlange sollte gestoppt werden.
  • Eine vollständige und verwertbare Sicherung des Systems sollte erstellt werden.

Schritt 2 – Deinstallation der vorhandenen Erweiterung RELion Core Application

Schritt 3 – Deinstallation der vorhandenen Erweiterung RELion System Application

Schritt 4 – Installation der Erweiterung RELion System Application

Schritt 5 – Installation der Erweiterung RELion Core Application

Schritt 7 – Synchronisierung und Upgrade des Tenant

  • Der Tenant muss synchronisiert werden (Sync-NAVTenant).
  • Das Upgrade für den Tenant muss ausgeführt werden (Start-NAVDataUpgrade). Hier sollte der Parameter „-FunctionExecutionMode Serial“ verwendet werden.

Schritt 8 – Aktualisierung der .NET Pakete für RELion

  • Kopieren der Pakete in den Add-Ins Ordner des ServiceTier (standardmäßig: C:\Program Files\Microsoft Dynamics 365 Business Central\XXX\Service\Add-ins\RELion).
  • Vorhandene RELion Add-Ins müssen ersetzt werden.

Schritt 9 – Lizenzen aktualisieren

  • Falls eine neue Business Central Version oder Änderungen an den lizensierten Modulen es erforderlich machen, muss die aktuelle Business Central Lizenz und die aktuelle RELion Lizenz eingespielt werden.

Schritt 10 – Neustart ServiceTier

  • Das Business Central ServiceTier muss neu gestartet werden.

Schritt 11 – Neustart weitere Dienste

  • Gestoppte Schnittstellen oder Dienste können neu gestartet werden.
  • Gestoppte Aufgabenwarteschlangen können neu gestartet werden.

Schritt 12 – Online Hilfe

8.11 - Import Programmänderungen im FOB-Format

Diese Anleitung unterstützt Sie beim Einspielen einer Programmänderung im FOB-Format

Installationsschritte

  • Beenden Sie alle Hintergrund-Dienste der betroffenen Instanz (Aufgabenwarteschlange, externe Schnittstellen).
  • Abmeldung aller Benutzer vom System.
  • Starten Sie die Entwicklungsumgebung (C/SIDE) für Microsoft Dynamics NAV/Business Central.
  • Öffnen Sie die Datenbank, indem das Hotfix eingespielt werden soll.
  • Öffnen Sie den Object Designer (Menü → Extras)
  • Importieren Sie die FOB Datei (Datei → Import)

Import

  • Wählen Sie im folgenden Fenster Nein, um das Import Worksheet zu öffnen.
  • Prüfen Sie bitte das Feld Action für jedes Objekt. Hier darf normalerweise nur Replace oder Create ausgewählt sein.
  • Sollten Objekte nicht diese Action ausgewählt haben, könnte die Version im Konflikt mit anderen Programmteilen stehen. Bitte melden Sie sich bei unserem Support Aareon RELion.
  • Wenn alle Objekte in Ordnung sind, wählen Sie OK.

Lizenz

Es ist keine Änderung an der Lizenz notwendig.

8.12 - Funktionsverwaltung in Business Central

Aktivieren

Allgemein

Einige neue Funktionen können in Business Central Umgebungen im Voraus aktiviert werden. Diese Funktion ermöglicht es Ihnen, so früh wie möglich von Funktionsverbesserungen und innovativen neuen Funktionen zu profitieren. Es gibt Ihnen die Zeit, die Sie brauchen, um Ihr Unternehmen zu testen und auf Veränderungen vorzubereiten.

Funktionsverwaltung in Microsoft Learn

Mit dem RELion Release 12.22 muss in der Funktionsverwaltung die Funktion "Funktionsaktualisierung: Verwendung eines neuen erweiterbaren Rechnungsbuchungsmoduls aktivieren" manuell aktiviert werden.

Ist diese nicht aktiviert, können Einkaufsbelege nicht mehr korrekt verarbeitet werden und es treten Fehlermeldungen bei der Verarbeitung auf.

Wie aktiviere ich die Funktion für die Verwendung des erweiterbaren Rechnungsbuchungsmoduls?

Öffnen Sie die Funktionsverwaltung in Business Central.

Suche

Wählen Sie den Eintrag.

Funktionsaktualisierung: Verwendung eines neuen erweiterbaren Rechnungsbuchungsmoduls aktivieren

Setzen Sie Eintrag in der Spalte Aktiviert für auf Alle Benutzer.

Funktionsverwaltung

Wichtig

Beachten Sie das Hinweisfenster. Nachdem Sie diese Funktion aktiviert haben, können Sie sie nicht wieder deaktivieren.

Hinweis

8.13 - Companial Partner-Benutzer im Kunden Entra-ID anlegen

Anleitung für die Anlage eines neuen Partner-Benutzers im Kunden-Entra-ID (ehemals Azure Active Directory) für den Zugriff von RELion Mitarbeitern auf die Companial Umgebung

Allgemein

Damit ein Mitarbeiter der RELion auf eine Kunden-Installation bei Companial zugreifen kann, welche für die Authentifizierung mit der Entra ID (ehemals Azure Active Directory) des Kunden konfiguriert ist, muss der Benutzer im Entra-ID des Kunden angelegt werden.

Dieser Vorgang kann nur durch einen Administrator der Entra-ID des Kunden durchgeführt werden.

Benutzer anlegen

ACHTUNG: Die Darstellungen können in anderen Sprachen abweichen.

  • Microsoft Azure Portal öffnen

  • Entra-ID öffnen

    Entra-ID

  • User/Benutzer öffnen

    User

  • Externen Benutzer hinzufügen

    Entra-ID

  • Benutzerdaten eingeben

    Entra-ID

8.14 - Update Online Hilfe

Anleitung für die manuelle Aktualisierung der PDF-Online Hilfe in RELion.

Allgemein

Die Online-Hilfe wird in Zukunft durch diese Webseite ersetzt.

Folgende Hilfen stehen in RELion zur Verfügung:

  1. Feldhilfe - wird über Tooltips bereitgestellt.
  2. Anwenderdokumentation - direkter Aufruf über das RoleCenter auf die RELion Dokumentation.
  3. Bericht Hilfe - direkter Aufruf aus RELion.

Die kontext-sensitive Hilfe zu Berichten kann direkt über die Hilfefunktion innerhalb von RELion aufgerufen werden. Beim Öffnen eines Berichts wird zunächst eine Kurzinformation angezeigt, die die wesentlichen Merkmale und Einsatzmöglichkeiten des Berichts zusammenfasst.

Für weiterführende Erläuterungen steht die Option Weitere Informationen (Aareon) zur Verfügung. Diese führt zu einer ausführlichen Beschreibung der Funktionen und Anwendungsmöglichkeiten des jeweiligen Berichts.

Berichthilfe

Für die Berichte ist eine kontextbezogene Hilfe direkt über das Fragezeichen des jeweiligen Berichts aufrufbar.

Update Installation Onlinehilfe

Über die Suche gelangen Sie in die Übersicht Konfigurationspakete. Dort wählen Sie das Paket RELion_Anwenderdoku aus und können dann über die Funktion Prozess das neue Paket importieren.

Einlesen Online Hilfe RapidStart Paket

Mit der Funktion Paket übernehmen, wird das importierte Konfigurationspaket in die Datenbank übernommen.

9 - Premium Partner

Nützliche Informationen über die Premium Partner von RELion.

🥇Durch die Zusammenarbeit mit unseren Premium Partnern erhalten Sie weitere Individualprogrammierungen. Erfahren Sie mehr über unsere IT-Partner.🥇

9.1 - 365 Business Consulting GmbH

365 BC

Überblick

Die 365 Business Consulting GmbH bietet umfassende ERP-Beratung zu allen Aspekten von Microsoft Dynamics 365 Business Central und der Microsoft Power Plattform. Neben der Implementierung dieser Produkte bieten wir ein breites Spektrum an maßgeschneiderten Dienstleistungen, die individuell auf die Bedürfnisse unserer Kunden abgestimmt sind.

Über uns

Die 365 Business Consulting GmbH wurde im Oktober 2022 von Marc Wadepohl und Sven Kurrat gegründet und hat ihren Hauptsitz in Puchheim bei München. Unsere Experten bieten eine umfassende ERP-Beratung und individuell auf den Kunden angepasste Dienstleistungen für Microsoft Dynamics 365 Business Central und Microsoft Power Plattform.

Ganz getreu unserem Motto Your Vision. Our Mission setzen wir uns mit Leidenschaft und hoher Motivation für den Erfolg unserer Kunden ein. Wir haben es uns als Ziel gesetzt, unseren Kunden mit einer umfassenden Begleitung auf dem Weg der digitalen Transformation, von branchenspezifischer Beratung bis hin zu maßgeschneiderten Entwicklungen und Lösungen basierend auf Microsoft-Technologien, einen stetigen Mehrwert zu bieten. Dabei können wir neben langjähriger Erfahrung und breitem Wissen auch auf ein großes Netzwerk an international agierenden Partnern zurückgreifen. Ihr Vorteil? Maßgeschneiderter Service mit Insiderwissen.

Branchen in denen wir hauptsächlich tätig sind

  • IT-Service
  • Immobilienwirtschaft
  • E-Commerce & Versandhandel
  • Logistik
  • Pharmaindustrie
  • Automobilindustrie
  • Energie & Umwelt
  • Finanzdienstleistungen
  • Maschinen- und Anlagenbau

Zahlen & Fakten

  • gegründet: Oktober 2022
  • Geschäftsführer und Gründer: Marc Wadepohl & Sven Kurrat
  • mehr als 25 zufriedene Kunden
  • aktuell 5 Mitarbeiter (seit Jan. 2024), stetig wachsendes Team

Produkte

Maßgeblich für den Erfolg unserer Projekte ist die Auswahl, Kombination und Weiterentwicklung der richtigen Produkte. Als Basis setzen wir daher auf ein bewährtes Portfolio an Produkten und Lösungen:

  • Microsoft Dynamics 365 Business Central
  • Microsoft Power Apps
  • Microsoft Power Automate
  • Microsoft Power BI
  • Microsoft Copilot/Microsoft Copilot Studio

Dienstleistungen & Service

Wir betreuen Sie ganzheitlich bei allen Themen rund um Microsoft Dynamics 365 Business Central, sowie der Microsoft Power Plattform. Dabei bieten wir neben der Einführung dieser Produkte auch ein breites Spektrum an Dienstleistungen an. Ein Auszug unserer Dienstleistungen:

  • Analyse und Anforderungsmanagement
  • Konzeption und Realisierung von Lösungen auf Basis von Microsoft Dynamics 365 Business Central
  • Migrations- und Upgrade-Services
  • Wartung, Lizenzmanagement und Support
  • Standard und Individual Schulungen
  • Entwicklung von Produkten mit Publikation in AppSource
  • Kundenindividuelle Softwareentwicklung / Anpassungen
  • Support

Kontakt und weitere Informationen

Für weitere Details zu unseren Produkten, Dienstleistungen oder Partnerschaften besuchen Sie unsere Website 365 Business Consulting und folgen Sie uns auf LinkedIn https://www.linkedin.com/company/365-business-consulting/ und Xing https://www.xing.com/pages/365-business-consulting-gmbh.

Bei spezifischen Anfragen wenden Sie sich bitte an:

Marc Wadepohl E-Mail: vertrieb@365-bc.com

Telefon: +49 (0) 89 3074977800

9.2 - BFN Informationstechnik GmbH

BFN

Überblick

Gegründet im Jahr 2008, hat sich die BFN IT GmbH zu einem führenden Anbieter von Software- und Weblösungen im Bereich Sport, Event und Handel entwickelt. Unsere Wurzeln liegen in der engen Zusammenarbeit mit Profifußballklubs, und unser Angebot umfasst Software für Veranstalter im Freizeit- und Unterhaltungssektor sowie für Handels- und Immobilienunternehmen. Mit Standorten in Krefeld und Kaiserslautern zählen wir heute mehr als 15 Mitarbeiter zu unserem Team, die über langjährige Erfahrungen in den Bereichen ERP-Software, dynamische Weblösungen und Schnittstellen verfügen.

Unternehmensphilosophie und Werte

Unsere Unternehmensphilosophie basiert auf einer partnerschaftlichen Strategie mit dem Motto Zusammen sind wir mehr. Wir schätzen den engen Dialog mit unseren Kunden, um unsere Produkte kontinuierlich zu verbessern und die Kundenzufriedenheit langfristig zu steigern. Einfachheit, Verlässlichkeit, Innovation und Detailgenauigkeit sind die Fundamente unseres Handelns.

Produkte und Dienstleistungen

Wir entwickeln Branchenmodule auf Basis der ERP-Software Microsoft Dynamics 365 Business Central. Unser Dienstleistungsportfolio umfasst IT-Beratung, Projektleitung, Implementierung der ERP-Software, Schulungen, Softwarelösungen, Business Intelligence (BI) sowie Individualprogrammierungen. Auch in den Bereichen Finanzbuchhaltung, Anlagenbuchhaltung sowie Kosten- und Leistungsrechnung bieten wir Individualprogrammierung, Beratung und Schulungen durch Entwickler mit umfassender kaufmännischer Expertise an. Durch maßgeschneiderte Lösungen garantieren wir unseren Kunden eine optimale Anpassung an ihre individuellen Bedürfnisse und bieten eine ganzheitliche Betreuung.

Partnerschaften und Erfolge

Bereits im Jahr 2009 haben wir den Status Microsoft Certified Partner erhalten. Kurz darauf haben wir unsere erste Branchenlösung bei Microsoft erfolgreich zertifizieren lassen und den Silver Status für Microsoft Partner in den Kompetenzbereichen „Enterprise Resource Planning“ und „Independent Software Vendor (ISV)“ erhalten. Unsere Erfolge spiegeln sich in der breiten Nachfrage unserer Lösungen, insbesondere in der Sport- und Veranstaltungsbranche, wider.

Über fünf Millionen Plätze pro Saison werden in der Fußball-Bundesliga über unsere Produkte verwaltet. Zu unseren Kunden zählen namhafte Fußballvereine wie der VfL Wolfsburg, FC Schalke 04, VfB Stuttgart e.V. und der 1. FC Kaiserslautern. In der Immobilienbranche sind wir stolz auf die erfolgreiche Zusammenarbeit mit der SWD Städt. Wohnungsgesellschaft Düsseldorf MBH & CO. KG. Im Bereich „Handel“ zählt unter anderem Jehlen & Co. GmbH zu unseren Kunden.

Firmengeschichte und Positionierung

Unter der Leitung von Jürgen Fischer, Gerard Bricout und Michael Fischer hat sich BFN IT eine führende Position in der IT-Branche erarbeitet. Durch kontinuierliche Fortbildung und Zertifizierung unserer Mitarbeiter sichern wir unseren langfristigen Erfolg und bleiben an der Spitze der technologischen Entwicklung.

Kontakt und weitere Informationen

Für weitere Details zu unseren Produkten, Dienstleistungen oder Partnerschaften besuchen Sie unsere Website BFN Informationstechnik GmbH und folgen Sie uns auf LinkedIn https://www.linkedin.com/company/bfn-informationstechnik-gmbh.

Bei spezifischen Anfragen wenden Sie sich bitte an unser Team:

10 - RELion ONE in der Microsoft Cloud

Informationen zur Microsoft Cloud

10.1 - Einrichtung und Administration

Anleitung zur Einrichtung der Business Central Online Umgebung

Diese Anleitung unterstützt Sie bei der Einrichtung Ihrer Business Central Online Umgebung sowie deren Administration.

10.1.1 - Einführung

Kostenlose Testphase bei Microsoft

Microsoft bietet die Möglichkeit, eine kostenlose Testphase von 30 Tagen für Business Central Online zu beantragen. Diese Testversion kann direkt über das Microsoft-Portal angefordert werden und ermöglicht es dem Kunden, die Funktionen und Vorteile der Lösung unverbindlich zu testen.

Verlängerung durch Microsoft-Partner

Der Microsoft-Partner Aareon kann diese Testphase einmalig um bis zu weitere 30 Tage verlängern. Die Verlängerung erfolgt auf Anfrage und sollte rechtzeitig vor Ablauf der ursprünglichen Testphase beantragt werden. Allerdings wird für den Test der RELion Erweiterungen eine gültige Lizenz benötigt.

Der direkte Weg zur Installation von Apps.

Microsoft Entra ID

Für die Nutzung von RELion ONE bzw. Business Central Online ist eine aktive Microsoft Entra Umgebung Einrichten von Microsoft Entra ID im Tenant des Kunden erforderlich. Diese Umgebung stellt sicher, dass die Multi-Faktor-Authentifizierung (MFA) für das browserbasierte ERP-System korrekt funktioniert und die Sicherheitsanforderungen erfüllt werden.

Die Bereitstellung und Konfiguration der Microsoft Entra Umgebung liegt in der Verantwortung des Kunden. Dies umfasst insbesondere:

  • Die Einrichtung der Entra ID (ehemals Azure Active Directory)
  • Die Aktivierung und Konfiguration der Multi-Faktor-Authentifizierung
  • Die Zuweisung der Benutzer und Rollen für den Zugriff auf Business Central

Optionale Unterstützung durch Aareon

Sollte im Tenant noch keine Einrichtung von Microsoft Entra ID erfolgt, kann dies kostenpflichtig über die Aareon Group IT Platform & Cloud Services beauftragt werden. In diesem Fall übernimmt Aareon die technische Umsetzung gemäß den abgestimmten Anforderungen.

Grafik

Business Central Online

Die Aktivierung der Umgebung erfolgt über folgenden Link https://www.microsoft.com/de-de/dynamics-365/products/business-central. Für die Aktivierung wird der globale Administrator des Tenants benötigt. Alternativ genügt auch ein User mit vollumfänglichen Admin-Rechten.

Dynamics 365

Anmeldung

Registrierung und Bereitstellung der Umgebung

Nach der Anmeldung durch ein Administratorenbkonto, auf das die Testumgebung gebucht werden soll, wird eine Business Central Umgebung mit der von Microsoft bereitgestellten Cronus-Datenbank erstellt. Diese ist anschließend über folgenden Link erreichbar:

👉https://businesscentral.dynamics.com/TenantID/Umgebungsname

Die Verwaltung der erstellten Umgebung erfolgt über das Dynamics 365 Business Central Admin Center (https://businesscentral.dynamics.com/TenantID/admin).

Hinweis

  • Die bereitgestellte Umgebung enthält ausschließlich den Microsoft-Standard. RELion-spezifische Erweiterungen oder Apps sind nicht enthalten.
  • Zugriff auf die Umgebung hat zunächst nur der globale Administrator, der die Aktivierung durchgeführt hat.
  • Die Lizenzzuweisung für weitere Benutzer erfolgt über das Microsoft 365 Admin Center.

10.1.2 - Verwaltung einer Business Central Umgebung

Zur Verwaltung einer Business Central-Online Umgebung sind mehrere Clients erforderlich.

Überblick

Zur Verwaltung einer Business Central-Online Umgebung sind mehrere Clients mit unterschiedlichen Funktionen erforderlich. Die Verwaltung erfolgt mandantenbezogen und basiert auf der Tenant ID des jeweiligen Kunden. Die Tenant ID kann über folgende Wege ermittelt werden:

Microsoft Entra Admin Center:

Admin Center

Überblick der Administrierungsportale:

Icon Microsoft Entra Admin Center Anlage des Benutzers https://entra.microsoft.com/
Icon Microsoft 365 Admin Center Lizenz- und Rollenvergabe https://admin.microsoft.com/#/homepage
Icon Dynamics 365 Business Central admin center Umgebungsverwaltung https://businesscentral.dynamics.com/<TENANT_ID>/admin
Icon Dynamics 365 Business Central & RELion ONE Nutzersynchronisation aus dem Entra ID und Vergabe von Berechtigungen https://businesscentral.dynamics.com/<Tenant ID>/<Umgebungsname>

Microsoft Entra Admin Center

In RELion ONE erfolgt die Benutzer-Authentifizierung bei der Anmeldung in Microsoft Dynamics 365 Business Central über die Microsoft Entra ID.

Ein separate Einrichtung der Applikation Business Central ist nach der Aktivierung nicht nötig. Das Entra ID Admin Center ist unter folgendem Link erreichbar: https://entra.microsoft.com

Damit ein Benutzer auf RELion ONE zugreifen kann, muss dieser im Entra ID angelegt sein.

Benutzer hinzufügen

Neue Benutzer können direkt im Entra Admin Center erstellt werden. Zusätzlich besteht die Möglichkeit, Gastbenutzer (z. B. Mitarbeitende von Aareon) einzuladen.

Weitere Informationen zur Einladung von Gastnutzern finden Sie hier:

Admin Center

👉 Schnellstart: Hinzufügen eines Gastbenutzers und Senden einer Einladung

Admin Center

Rollenzuweisung in Microsoft Entra ID

Über das Entra Admin Center können Benutzern entsprechende Rollen zugewiesen werden, die sie innerhalb des Microsoft-Tenants benötigen.

  • Die Rollenzuweisung erfolgt über die Auswahl des jeweiligen Benutzers und die anschließende Zuweisung der gewünschten Rollen.
  • Für Benutzer, die keine administrativen Aufgaben in Business Central übernehmen sollen, ist für Business Central selbst erst einmal keine Rollenzuweisung erforderlich.
  • Um Zugriff auf das Dynamics 365 Business Central Admin Center zu erhalten, ist die Rolle Dynamics 365 Business Central-Administrator notwendig.

Benutzer

Benutzer

Microsoft 365 Admin Center

Im Microsoft 365 Admin Center können den in Microsoft Entra ID angelegten Benutzern Lizenzen sowie Rollen zugewiesen werden. Die Rollenzuweisung ist alternativ auch direkt im Microsoft Entra Admin Center möglich.

Zugriff auf das Microsoft 365 Admin Center 👉 https://admin.microsoft.com/#/homepage

Nach Auswahl eines Benutzers kann diesem über den Bereich Lizenzen und Apps die erforderliche Lizenz zugewiesen werden. Im folgenden Beispiel ist eine Demolizenz dargestellt.

Admin Center

Erforderliche Lizenz für Business Central

Alle Benutzer, die Zugriff auf Microsoft Dynamics 365 Business Central erhalten sollen, benötigen die Lizenz Dynamics 365 Business Central Essentials.

Sobald eine Lizenz nach der Bestellung bereitgestellt wurde, erscheint sie automatisch im entsprechenden Tenant und steht zur Zuweisung bereit.

Hinweis

  • Die Lizenz muss auf diesem Weg jedem Benutzer einzeln zugewiesen werden.
  • Alternativ können z. B. Lizenzen über Gruppenzuweisungen im Entra ID vergeben werden. Was ist eine gruppenbasierte Lizenzierung? >- Ohne gültige Lizenz ist kein Zugriff auf Business Central möglich.

Lizenz

Entsprechend der Anzahl der beauftragten Lizenzen ist zu sehen, wie viele bereits in Verwendung und wie viele noch frei zu vergeben sind.

Rollenverwaltung:

Die Zuweisung und Bearbeitung von Rollen für Benutzer ist nicht nur im Microsoft Entra Admin Center, sondern auch im Microsoft 365 Admin Center möglich.

Voraussetzungen

Damit ein Benutzer die Rollen eines anderen Benutzers bearbeiten kann, muss er selbst über die entsprechende administrative Berechtigung verfügen.

Dynamics 365 Business Central Admin Center

Die zentrale Verwaltung aller Business Central Instanzen innerhalb eines Microsoft-Tenants erfolgt über das Dynamics 365 Business Central Admin Center.

Der Zugriff auf das Admin Center erfolgt über eine URL, die sich aus der Tenant-ID des jeweiligen Kundenmandanten zusammensetzt: https://businesscentral.dynamics.com/<TENANT_ID>/admin

tenant

Um auf das Dynamics 365 Business Central Admin Center zugreifen zu können, muss der jeweilige Benutzer über die Rolle Dynamics 365 Business Central-Administrator verfügen.

Admin

Hinweis

Ohne diese Rolle ist der Zugriff auf das Admin Center nicht möglich, selbst wenn der Benutzer über eine gültige Business Central-Lizenz verfügt. Die Rollenzuweisung kann entweder im Microsoft Entra Admin Center oder im Microsoft 365 Admin Center vorgenommen werden.

Wenn eine Testumgebung in Business Central Online aktiviert wurde, muss in erster Instanz eine Business Central Umgebung erstellt werden.

Admin Center

Bei der Erstellung der Umgebung erhält diese eine Bezeichnung. Ebenfalls ist der Umgebungstyp auszuwählen (Sandbox oder Produktiv) sowie das Land. Als letztes entscheidet man sich für die Business Central-Version, in welcher die Umgebung aufgesetzt wird.

Admin Center

Ist einmal eine Version ausgewählt, ist es nicht möglich, auf eine niedrigere Version zurückzukehren. Dasselbe gilt auch dann, wenn eine Umgebung auf eine neue Business Central-Version aktualisiert wurde.

RELion ONE

Damit sich ein Benutzer nach erfolgreicher Authentifizierung über Microsoft Entra ID auch in RELion ONE anmelden kann, muss dieser zusätzlich in RELion ONE angelegt und mit den entsprechenden Berechtigungen ausgestattet werden.

Vorgehensweise zur Benutzeranlage

  1. Öffnen der Benutzerkarte in RELion ONE - Navigiere in Business Central zur Seite Benutzer.
  2. Synchronisation mit Microsoft 365

Über die Funktion Benutzer aus Microsoft 365 aktualisieren werden alle Benutzer, die mit einer gültigen Lizenz ausgestattet wurden, in Business Central übernommen.

Hinweis

Dieser Vorgang kann bis zu 72 Stunden in Anspruch nehmen.

Admin Center

Pro Nutzer werden mehrere Zeilen übertragen, da diese die verschiedenen Nutzerinformationen enthalten:

Admin Center

Nach Abschluss werden die Benutzer angelegt:

Admin Center

Berechtigungen in RELion ONE

Damit ein Benutzer nach der erfolgreichen Anlage in RELion ONE auf die Anwendung zugreifen kann, müssen ihm entsprechende Berechtigungssätze zugewiesen werden.

Für einen Login ist mindestens der Berechtigungssatz RELC Basic nötig. Alle weiteren Berechtigungssätze können je nach Zuständigkeit des Users verteilt werden.

Um Berechtigungen verwalten zu können, benötigt der verwaltende User den Berechtigungssatz Super. Die Berechtigungssätze werden direkt über die Benutzerkarte des jeweiligen Benutzers verwaltet. Dort lassen sich neue Berechtigungen hinzufügen oder bestehende anpassen. Die dem Benutzer zugewiesenen Rollen und Lizenzen sind unter dem Abschnitt Lizenzen einsehbar.

Benutzerkarte

Ablauf zum Login in RELion ONE / Business Central

Einrichtungsschritt Portal
Anlage des Benutzers in Microsoft Entra ID Microsoft Entra Admin Center
Zuweisung der Lizenz Dynamics 365 Business Central Essentials
Nutzersynchronisation in RELion ONE / Business Central RELion ONE / Business Central
Vergabe von Berechtigungen RELion ONE / Business Central

Überblick der Administrierungsportale.

10.1.3 - Dynamics 365 Business Central Admin Center

Der Benutzer benötigt zum Zugriff auf die Verwaltungsoberfläche Admin Rechte.

Überblick

Das Dynamics 365 Business Central Admin Center lässt sich über die URL https://businesscentral.dynamics.com/Tennant-ID/admin aufrufen. Informationen stehen hier zur Verfügung.

Für den Zugriff auf die Verwaltungsoberfläche ist es erforderlich, dass der betreffende Benutzer die Rolle Dynamics 365 Business Central-Administrator besitzt.

Environment

Auf der Startseite werden alle im Tenant aktiven Business Central Umgebungen aufgelistet und können dort verwaltet werden. Zu jeder Umgebung sind Informationen wie der Typ (Produktiv oder Sandbox), der Status sowie weitere technische Details direkt sichtbar.

Wählt man eine dieser Umgebungen aus, stehen verschieden Aktionen zur Auswahl:

consulting

Im Standard stellt Microsoft jedem Tenant eine Produktiv-Umgebung sowie drei Sandbox-Umgebungen zur Verfügung.

Das maximale Datenvolumen beträgt 80 GB zuzüglich 2 GB pro lizensiertem Benutzer. Diese Grenze gilt für den gesamten Tenant und nicht nur pro Umgebung.

Das belegte Datenvolumen lässt sich ebenfalls im Dynamics 365 Business Central Admin Center einsehen:

Datenvolumen

Details

details

In den Details werden verschiedene Informationen zur ausgewählten Umgebung angezeigt. Zum Beispiel der Name, die Region, der Typ oder auch der Link, unter dem die Umgebung zu erreichen ist.

Update Settings

Eine der wichtigen Funktionen im Dynamics 365 Business Central Admin Center ist die Verwaltung der Business Central Version der jeweiligen Umgebung.

version

In der Übersicht des Dynamics 365 Business Central Admin Centers wird für jede Umgebung die aktuell installierte Business Central-Version angezeigt. So lässt sich auf einen Blick erkennen, ob eine Umgebung auf dem neuesten Stand ist oder ob ein Update zur Verfügung steht.

Beispiel:

Hier befindet sich die ausgewählte Sandbox-Umgebung auf dem Versionsstand BC25.5. Gleichzeitig ist zu sehen, dass aktuell die verfügbare Business Central Version 26.4 die neueste Version ist und ein Update auf die nächste Business Central Version (nächste Version nach der aktuellen BC25.5), 26.0 bereits eingeplant ist.

Admin Center

Das Update auf BC26.0 kann in dieser Übersicht geplant werden:

Admin Center

In diesem Beispiel wird das Update von BC25.5 auf BC26.0 am 31. August 2025 zwischen 20:00-06:00 Uhr durchgeführt. Das Datum sowie die Uhrzeit kann durch den Administrator angepasst werden.

Admin Center

Hierbei ist die Einhaltung der Microsoft-Updaterichtlinien zwingend erforderlich. Microsoft sieht vor, dass zwischen dem Rollout eines Minor Updates (z. B. von BC25.4 auf BC25.5) oder eines Major Updates (z. B. von BC25.4 auf BC26.0) und der tatsächlichen Aktualisierung der Umgebung maximal sechs Monate liegen dürfen. Microsoft behält sich vor, diesen Zeitraum anzupassen.

Wird das Update innerhalb dieses Zeitraums nicht manuell durchgeführt, erfolgt die Aktualisierung automatisch nach Ablauf der Frist. Eine weitere Verschiebung ist dann nicht mehr möglich.

Wichtig

Alle Apps, die zu diesem Zeitpunkt nicht mit der neuen Version kompatibel sind, werden im Rahmen des automatischen Updates deinstalliert.

update

Zur Unterstützung kann im Admin Center ein Standard für die automatische Aktualisierung aller Apps definiert werden. Aareon empfiehlt, dass alle installierten Apps im Zuge eines Minor Update ebenfalls automatisch aktualisiert werden. Sollte es bei der Installation einer App zu einem Compilerfehler kommen, wird die App nicht installiert.

Version

Counsulting

Appverwaltung

Die Verwaltung der in Business Central installierten Apps – wie beispielsweise RELion, DATEV, Continia und weitere – erfolgt ebenfalls über das Dynamics 365 Business Central Admin Center. In der dortigen Übersicht werden alle installierten Erweiterungen aufgelistet und können direkt verwaltet werden.

Apps

In dieser Übersicht lassen sich Apps deinstallieren, aktualisieren oder bei Bedarf neu installieren.

Wenn für eine App ein Update verfügbar ist, erscheint in der Spalte Available Update Action ein entsprechender Update-Button. Die Zielversion, auf die aktualisiert werden kann, wird in der Spalte Latest Available Version angezeigt.

Ebenfalls kann in dieser Ansicht zwischen den jeweiligen Umgebungen gewechselt sowie der Typ der App ausgewählt werden.

Übersicht

Erstellung einer Sandbox

Aus einer bestehenden Umgebung kann mit wenigen Klicks eine Sandbox erstellt werden. Dies bietet sich an, wenn Tests diverser Einrichtung und Apps nicht im Produktivsystem geschehen sollen, sodass diese die tägliche Arbeit nicht beeinflussen:

copy

Hierbei kann gewählt werden, ob eine Produktiv-Umgebung oder ein Sandbox-Umgebung erstellt und mit dem Backup der gewählten Datenbank aufgesetzt werden soll:

Type

Environment Transfer

Es besteht die Möglichkeit, eine bestehende Business Central Umgebung von einem Tenant in einen anderen zu übertragen. Dieser Vorgang wird über das Dynamics 365 Business Central Admin Center initiiert.

Admin Center

Um eine Umgebung zu empfangen, wird die entsprechende Option gewählt und die Tenant ID des Tenants, aus welchem die Umgebung empfangen werden soll, ausgewählt:

Admin Center

Admin Center

Voraussetzung für die Durchführung ist, dass sowohl im Quell- als auch im Ziel-Tenant die notwendigen Berechtigungen und technischen Voraussetzungen erfüllt sind.

Zum Schluss wird der Umgebungsname ausgewählt und dann kann die gewählte Umgebung importiert werden.

receive-Environment

Lokales Datenbankbackup

Nach Auswahl der gewünschten Umgebung kann ein lokales Backup der Datenbank erstellt und heruntergeladen werden. Dieses Backup ist jedoch nicht direkt in eine andere Business Central Online-Umgebung übertragbar. Für eine Wiederherstellung muss eine lokale Umgebung eingerichtet werden, die exakt dem Versions- und App-Stand des Backups entspricht. Anschließend kann die lokal rekonstruierte Datenbank über die Cloud-Migration in Business Central Online übertragen werden.

Dieser Prozess ist mit erheblichem Aufwand verbunden und daher in der Regel nicht die bevorzugte Vorgehensweise.

Hilfe bei Störungen der Betriebsumgebung

Störungen, welche die Betriebsumgebung von Business Central Online betreffen (z.B. kein Zugriff mehr möglich), können direkt im Dynamics 365 Business Central admin center https://businesscentral.dynamics.com/<TENANT ID>/admin an den Support von Microsoft gemeldet werden. Dort gehen Sie in die dementsprechende nicht funktionierende Umgebung, und klicken auf Support.

Bei einem vollständigen Ausfall einer Umgebung, verwenden Sie die Funktion Report Production Outage. Damit wird ein Ticket bei Microsoft direkt eröffnet und die notwendigen Daten wie z.B. die Tenant ID usw. wird übermittelt.

Report Production Outage

Diese Funktion sollte nur für wirkliche Ausfälle verwendet werden.

10.2 - Installation von Apps

Installationsliste der RELion Apps

Sobald eine Business Central Umgebung erstellt ist, umfasst sie ausschließlich den Microsoft-Standard. Alle weiteren Anwendungen, wie RELion, DATEV, Continia usw., müssen nach der Aktivierung in der vorgegebenen Reihenfolge installiert werden.

Installationsliste

BC und RELion App-Hierarchie Installationsreihenfolge (sofern lizensiert)
Business Central Apps Continia Document Capture
Sievers Apps(DATEV) Sievers DATEV
RELion DATEV Connector Sievers DATEV Buchungsdatenservice
Continia Apps Continia Business Foundation
RELion Invoice Manager(RRM) Continia Connector App
RELion System Application Continia Core
RELion ONE Continia Delivery Network
RELion DATEV Connector RELion System Application
RELion Invoice Manager(RRM) RELion ONE
RELion Archiv kompakt Connector(AAK) RELion DATEV Connector
RELion Konfipay Service Integrator RELion Invoice Manager(RRM)
RELion VAT Export Germany(UVA DE) Archiv kompakt Connector
RELion VAT Export Austria(UVA AT) RELion Konfipay Service Integrator
RELion Default API RELion Invoice Manager(RRM)
RELion Aareon Connect RELion VAT Export Germany(UVA DE)
RELion VAT Export Austria(UVA AT)
RELion Default API
RELion Aareon Connect

10.2.1 - Release Candidate App

Die Preview-Version einer RELion-App stellt den Release Candidate dar.

Vorbereitung

Die Preview Version einer RELion App stellt den Release Candidate dar.

Um diesen Link zu erhalten und zu konfigurieren, müssen folgende Informationen bereitgestellt werden:

Die RELion Candiate Apps können in den Testumgebungen über einen speziellen URL-Link installiert werden. Dieser Link startet die Installationsroutine direkt in Business Central Online.

Dabei ist es wichtig, die Tenant ID sowie die App ID entsprechend der Zielumgebung anzupassen, in der die App installiert werden soll.

Die Installations-Links für RELion Candidate Apps sind bereits vordefiniert. Um den Link zu vervollständigen, muss lediglich die TENANT_ID Ermittlung der Tenant des Kundentenants hinzugefügt werden.

Preview Install Link: https://businesscentral.dynamics.com/<TenantID>/?noSignUpCheck=1&filter='ID' IS '<AppID>' AND 'PreviewKey' IS '<PreviewKey>'&page=2503

RELion ONE

App ID App ID: 4f2d5834-ba23-42e2-9a87-fab031ad70c6
Preview Key Release Candidate reliononereleasecandidate
Preview Install Link Release Candidate https://businesscentral.dynamics.com/<TenantID>/?noSignUpCheck=1&filter='ID' IS '4f2d5834-ba23-42e2-9a87-fab031ad70c6' AND 'PreviewKey' IS 'reliononereleasecandidate'&page=2503

Testumgebung für Sandbox

Um eine Candidate-App zu installieren, wird der vorbereitete Link in die Adresszeile des Browsers eingegeben. Anschließend wird die Umgebung (z. B. eine Sandbox) ausgewählt, in der die App installiert werden soll.

Hinweis

Candidate-Apps können ausschließlich in Sandbox-Umgebungen installiert werden.

test-image

Installationsassistent

Sobald die Testumgebung ausgewählt wurde, erscheint die Seite des Installationsassistenten.

test-image

Während dem Installationsprozess wird der aktuelle Stand der Installation angezeigt.

test-image

Nach Abschluss der Installation wird eine Bestätigungsmeldung angezeigt. Das Schließen dieser Meldung führt nicht automatisch zur Beendigung des Assistenten. Der Installationsdialog bleibt aktiv und muss manuell über das „X“-Symbol in der oberen rechten Ecke geschlossen werden. In einigen Fällen sind dafür mehrere Klicks erforderlich.

test-image

Erweiterungsverwaltung

Über die Seite Erweiterungsverwaltung lässt sich die installierte Version der Candiate-App überprüfen.

erweiterung

Weitere Hilfe und Informationen

Preview versions of AppSource apps: Managing Apps - Business Central | Microsoft Learn

Questions about AppSource app previews: Technical validation FAQ - Business Central | Microsoft Learn

AppSource ISV publishers can preview their AppSource apps with select customers: AppSource ISV publishers can preview their AppSource apps with select customers | Microsoft Learn

Ermittlung der Tenant

Wie ermittle ich eine Tenant ID in der Business Central Umgebung?

  1. Öffne das Microsoft Entra Admin Center Entra ID und Suche Tenant Properties.

Tenant

  1. Trage die Kunden Tenant ID ein das Feld ein.

Tenant-ID

  1. Öffne den Microsoft Account oder die Microsoft Office Startseite und Suche über App-Startfeld nach Business Central.

App-BC

  1. Die ID wird beim Aufrufen von Business Central in der Adressleiste ergänzt.

Adressleiste

  1. Der Business Central Client wird über die Einstellungen und das Admin Center geöffnet.

Admin Center

Zum Schluss wird die ID in der Adressleiste automatisch ergänzt.

Admin Center

10.3 - Allgemeine Vertragsbedingungen

Allgemeine Vertragsbedingungen

Die Vertragsbedingungen für die Nutzung von RELion ONE in der Microsoft Cloud erhalten Sie auf aareon.de.